S-4/A: Registration of securities, business combinations
Published on October 3, 2025
As filed with the Securities and Exchange Commission on October 3, 2025
No. 333-290090
UNITED STATES
SECURITIES AND EXCHANGE COMMISSION
Washington, D.C. 20549
_______________________
AMENDMENT NO. 1
TO
FORM
REGISTRATION STATEMENT
UNDER THE SECURITIES ACT OF 1933
_______________________
_______________________
| | 6770 | 39-3528250 | ||
| (State or other jurisdiction of | (Primary Standard Industrial | (I.R.S. Employer |
For co-registrants, see “Table of Co-Registrants” on the following page.
1090 Center Drive
Park City, UT 84098
(405) 870-3781
(Address, including zip code, and telephone number, including area code, of registrant’s principal executive offices)
_______________________
Jerry Silvey
Chief Executive Officer
1090 Center Drive
Park City, UT 84098
(405) 870-3781
(Name, address, including zip code, and telephone number, including area code, of agent for service)
_______________________
Copies of all communications, including communications sent to agent for service, should be sent to:
|
Julian Seiguer, P.C. |
Brett Barnes |
Joshua DuClos |
_______________________
Approximate date of commencement of proposed sale to the public: As soon as practicable after (i) this Registration Statement becomes or is declared effective and (ii) upon completion of the applicable transactions described in the enclosed proxy statement/prospectus.
If the securities being registered on this Form are being offered in connection with the formation of a holding company and there is compliance with General Instruction G, check the following box. ☐
If this Form is filed to register additional securities for an offering pursuant to Rule 462(b) under the Securities Act, check the following box and list the Securities Act registration statement number of the earlier effective registration statement for the same offering. ☐
If this Form is a post-effective amendment filed pursuant to Rule 462(d) under the Securities Act, check the following box and list the Securities Act registration statement number of the earlier effective registration statement for the same offering. ☐
Indicate by check mark whether the registrant is a large accelerated filer, an accelerated filer, a non-accelerated filer, a smaller reporting company, or an emerging growth company. See the definitions of “large accelerated filer,” “accelerated filer,” “smaller reporting company,” and “emerging growth company” in Rule 12b-2 of the Exchange Act.
| Large accelerated filer | ☐ | Accelerated filer | ☐ | |||||
| | ☒ | Smaller reporting company | | |||||
| Emerging growth company | |
If an emerging growth company, indicate by check mark if the registrant has elected not to use the extended transition period for complying with any new or revised financial standards provided pursuant to Section 7(a)(2)(B) of the Securities Act.
If applicable, place an X in the box to designate the appropriate rule provision relied upon in conducting this transaction
Exchange Act Rule 13e-4(i) (Cross-Border Issuer Tender Offer) ☐
Exchange Act Rule 14d-1(d) (Cross-Border Third-Party Tender Offer) ☐
The registrant hereby amends this Registration Statement on such date or dates as may be necessary to delay its effective date until the registrant shall file a further amendment which specifically states that this Registration Statement shall thereafter become effective in accordance with Section 8(a) of the Securities Act of 1933 or until this Registration Statement shall become effective on such date as the Commission, acting pursuant to said Section 8(a), may determine.
TABLE OF CO-REGISTRANTS
|
Exact Name of Co-Registrant as Specified in its Charter(1)(2) |
State or Other |
Primary |
I.R.S. |
|||
|
Presidio Investment Holdings LLC |
Delaware |
1311 |
82-5042922 |
____________
(1) The Co-Registrant has the following principal executive office:
Presidio Investment Holdings LLC
500 W. 7th Street
Suite 1500
Fort Worth, Texas 76102
(2) The agent for service for the Co-Registrant is:
Brett Barnes
Presidio Investment Holdings LLC
500 W. 7th Street
Suite 1500
Fort Worth, Texas 76102
The information in this preliminary proxy statement/prospectus is not complete and may be changed. The securities offered by this preliminary proxy statement/prospectus may not be issued until the registration statement filed with the Securities and Exchange Commission, of which this preliminary proxy statement/prospectus is a part, is declared effective. This preliminary proxy statement/prospectus does not constitute an offer to sell these securities and it is not soliciting an offer to buy these securities in any jurisdiction where the offer or sale of these securities is not permitted.
PRELIMINARY — SUBJECT TO COMPLETION, DATED OCTOBER 3, 2025
PROXY STATEMENT FOR EXTRAORDINARY GENERAL MEETING OF
EQV VENTURES ACQUISITION CORP.
(A CAYMAN ISLANDS EXEMPTED COMPANY)
PROSPECTUS FOR UP TO SHARES OF CLASS A COMMON STOCK AND
WARRANTS TO PURCHASE SHARES OF COMMON STOCK OF
PRESIDIO PUBCO INC. (F/K/A PROMETHEUS PUBCO INC.)
(PRESIDIO PUBCO INC. TO BE RENAMED “PRESIDIO PRODUCTION COMPANY”
IN CONNECTION WITH THE BUSINESS COMBINATION DESCRIBED HEREIN)
_______________________
To the Shareholders of EQV Ventures Acquisition Corp.:
You are cordially invited to attend an extraordinary general meeting (the “extraordinary general meeting”) of the shareholders of EQV Ventures Acquisition Corp., an exempted company incorporated in the Cayman Islands (“EQV”), which will be held virtually at https:// at a.m., Eastern Time, on , 2025. To better meet practical needs, we have determined that the extraordinary general meeting will be a virtual meeting conducted exclusively via live webcast. You will be able to attend the extraordinary general meeting online, vote at the extraordinary general meeting and submit your questions during the extraordinary general meeting by visiting https:// . The meeting webcast will begin promptly at a.m., Eastern Time. We encourage you to access the meeting prior to the start time, and you should allow ample time for the check-in procedures. Because the extraordinary general meeting will be a completely virtual meeting, there will be no physical location for shareholders to attend. The extraordinary general meeting has been called to approve the Business Combination (as defined below), among other things.
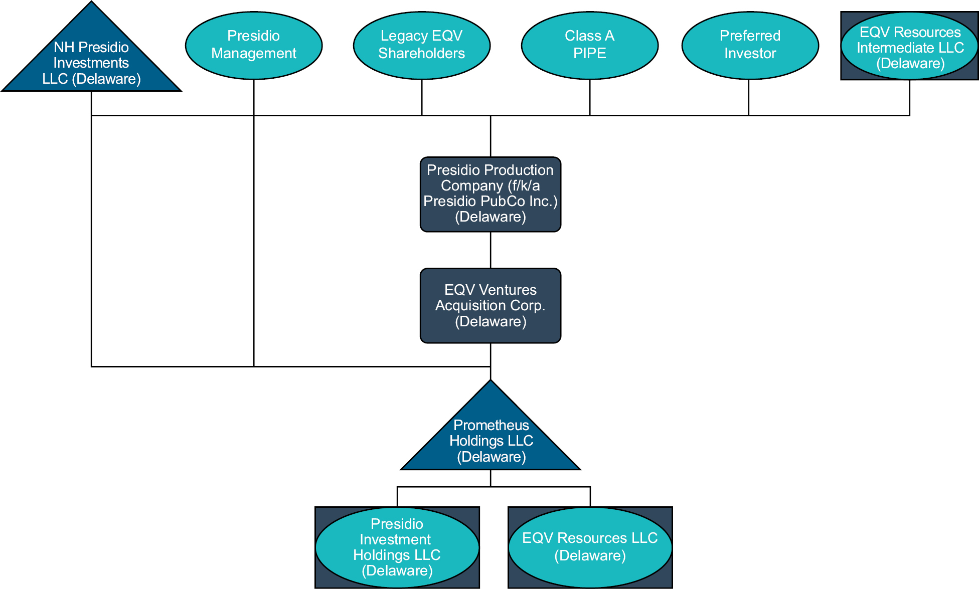
On August 5, 2025, EQV entered into a Business Combination Agreement (as may be amended, supplemented or otherwise modified from time to time, the “Business Combination Agreement” and the transactions contemplated thereby, collectively, the “Business Combination”) by and among EQV, Presidio PubCo Inc. (f/k/a Prometheus PubCo Inc.), a Delaware corporation and a direct, wholly-owned subsidiary of EQV (“Presidio”), Prometheus PubCo Merger Sub Inc., a Delaware corporation and a direct, wholly-owned subsidiary of Presidio (“EQV Merger Sub”), Prometheus Holdings LLC, a Delaware limited liability company and a direct, wholly-owned subsidiary of EQV (“EQV Holdings”), Prometheus Merger Sub LLC, a Delaware limited liability company and a direct, wholly-owned subsidiary of EQV Holdings (“Presidio Merger Sub”) and Presidio Investment Holdings LLC, a Delaware limited liability company (“PIH”). For purposes of this document, “we” and “our” refers to EQV, PIH or Presidio, as the context may require.
Pursuant to the Business Combination Agreement, among other things:
(i) EQV will change its jurisdiction of incorporation by deregistering as a Cayman Islands exempted company and registering by way of continuation and domesticating as a corporation incorporated under the laws of the State of Delaware, upon which (a) each then issued and outstanding Class A ordinary share of EQV, par value $0.0001 (the “Class A Shares”), will convert automatically, on a one-for-one basis, to a share of Class A common stock, par value $0.0001 per share, of EQV (“EQV Class A Common Stock”), (b) each issued and outstanding warrant to purchase one Class A ordinary share in the capital of EQV at a price of $11.50 per share (the “EQV public warrants”) will convert automatically, on a one-for-one basis, into a whole warrant exercisable for one share of EQV Class A Common Stock and (c) the name of EQV will be changed from “EQV Ventures Acquisition Corp.” to “Presidio MidCo Inc.” (the “Domestication”); and
(ii) Following the Domestication, EQV Merger Sub will merge with and into EQV, with EQV as the surviving company in the merger and with (a) EQV shareholders receiving one share of Class A common stock, par value $0.0001 per share, of Presidio (“Presidio Class A Common Stock”) for each share of EQV Class A Common Stock held by such shareholder and (b) each EQV public warrant converting automatically, on a one-for-one basis, into a whole warrant exercisable for one share of Presidio Class A Common Stock, in accordance with the terms of the Business Combination Agreement, and upon which Presidio will change its name to “Presidio Production Company.” After giving effect to such merger, EQV will survive as a wholly owned subsidiary of Presidio (“EQV Surviving Subsidiary”), following which, Presidio Merger Sub will merge with and into PIH, with PIH as the surviving company in the merger, all on the terms and subject to the conditions set forth in the Business Combination Agreement and in accordance with applicable law.
At the closing of the Business Combination (the “Closing” and such date, the “Closing Date”) (i) Presidio shall contribute to EQV Surviving Subsidiary all of its assets and liabilities (excluding its interest in EQV Surviving Subsidiary), (ii) in exchange therefor, EQV Surviving Subsidiary shall issue to Presidio (A) a number of common shares of EQV Surviving
Subsidiary (“EQV Surviving Subsidiary Common Shares”) which shall equal the number of total shares of Presidio Class A Common Stock issued and outstanding immediately after the Closing (giving effect to the redemption of public shares), (B) a number of Class A Preferred Shares of EQV Surviving Subsidiary equal to the number of Preferred Shares (as defined below) outstanding and (C) a number of warrants to purchase EQV Surviving Subsidiary Common Shares which shall equal the number of Presidio warrants outstanding immediately after the Closing, (iii) EQV Surviving Subsidiary shall then contribute to EQV Holdings all of its assets and liabilities (excluding its interests in EQV Holdings and the shares being redeemed), including cash held by EQV, and (iv) in exchange therefor, EQV Holdings shall issue to EQV Surviving Subsidiary (A) a number of common units of EQV Holdings (“EQV Holdings Common Units”) which shall equal the number of total shares of EQV Class A Common Stock issued and outstanding immediately after the Closing (giving effect to the redemption of public shares), (B) a number of Class A preferred units of EQV Holdings equal to the number of Preferred Shares outstanding and (C) a number of warrants to purchase EQV Holdings Common Units which shall equal the number of EQV warrants outstanding immediately after the Closing.
Following the Business Combination, holders of EQV Holdings Common Units (other than Presidio) will have the right (an “exchange right”), subject to certain limitations, to exchange Presidio Interests (each consisting of one EQV Holdings Common Unit and one share of Class B common stock, par value $0.0001 per share, of Presidio (“Presidio Class B Common Stock” and, together with an EQV Holdings Common Unit, a “Presidio Interest”)) for, at Presidio’s option, (i) shares of Presidio Class A Common Stock on a one-for-one basis, subject to adjustment for stock splits, stock dividends, reorganizations, recapitalizations and the like (collectively, “adjustments”), or (ii) a corresponding amount of cash. Presidio’s decision to make a cash payment or issue shares upon an exercise of an exchange right will be made by Presidio’s independent directors.
Holders of EQV Holdings Common Units (other than Presidio) will generally be permitted to exercise the exchange right on a quarterly basis, subject to certain de minimis allowances. In addition, additional exchanges may occur in connection with certain specified events, and any exchanges involving more than a specified number of EQV Holdings Common Units (subject to Presidio’s discretion to permit exchanges of a lower number of units) may occur at any time with advanced notice. The exchange rights will be subject to certain limitations and restrictions intended to reduce the administrative burden of exchanges upon Presidio and ensure that EQV Holdings will continue to be treated as a partnership for U.S. federal income tax purposes.
If EQV does not complete the Business Combination with PIH for any reason, EQV would need to search for another target business with which to complete a business combination. If EQV does not complete the Business Combination with PIH or a business combination with another target business by August 8, 2026, or such later date as may be approved by EQV’s shareholders (if extended), EQV must cease all operations except for the purpose of winding up, as promptly as reasonably possible but not more than ten business days thereafter, redeem 100% of the outstanding public shares, at a per-share price, payable in cash, equal to the amount then held in EQV’s trust account (the “Trust Account”) that holds proceeds of EQV’s initial public offering (the “IPO”), including interest earned on funds held in the Trust Account (less permitted withdrawals, taxes payable and up to $100,000 of interest to pay dissolution expenses), divided by the number of then outstanding public shares, which redemption will completely extinguish the rights of holders of Class A Shares (including the right to receive further liquidation distributions, if any) and as promptly as reasonably possible following such redemption, subject to the approval of EQV’s remaining shareholders and the directors, liquidate and dissolve, subject in each case to its obligations under Cayman Islands law to provide for claims of creditors and other requirements of applicable law. The Sponsor has no redemption rights in the event a business combination is not effected in the required time period and, accordingly, its Class B Shares will be worthless. Additionally, in the event of such liquidation, there will be no distribution with respect to the EQV warrants. Accordingly, such EQV warrants will expire worthless.
The Class A Shares and EQV public warrants exercisable for Class A Shares are currently listed on the New York Stock Exchange (the “NYSE”) under the symbols “EQV” and “EQVW,” respectively. Certain Class A Shares and certain EQV public warrants currently trade as units (the “Public Units”), each of which consists of one Class A Share and one-third of one redeemable EQV public warrant. The Public Units are listed on the NYSE under the symbol “EQVU.” The Public Units will automatically separate into their component securities upon consummation of the Business Combination and, as a result, will no longer trade as an independent security. We intend to apply to list the Presidio Class A Common Stock and the warrants exercisable for Presidio Class A Common Stock on the NYSE or any successor thereof under the symbols “FTW” and “FTWW,” respectively, upon the Closing.
Following the Closing, Presidio will acquire all of the issued and outstanding equity interests of EQV Resources LLC, a Delaware limited liability company (“EQVR”) via merger pursuant to and on the terms and subject to the conditions set forth in the agreement and plan of merger, dated as of August 5, 2025, by and among EQV, Presidio, EQVR Merger Sub LLC, a Delaware limited liability company and a direct wholly owned subsidiary of Presidio (“EQVR Merger Sub”), EQVR, EQV Resources Intermediate LLC, a Delaware limited liability company (“EQVR Intermediate”) and PIH, solely for the limited purposes set forth therein (the “EQVR Merger Agreement”).
In connection with the Closing, EQVR Intermediate, EQV Ventures Sponsor LLC, a Delaware limited liability company (the “Sponsor”), certain holders of PIH equity and certain members of Presidio’s management (collectively, the “Registration Rights Parties”), EQV, EQV Holdings, and Presidio will enter into a registration and stockholders’ rights agreement (the “Registration and Stockholders’ Rights Agreement”). Under the Registration and Stockholders’ Rights Agreement, the Sponsor or its permitted transferees will have the right to designate two directors for appointment or election to the board of directors (the “Presidio Board”) of Presidio (the “Sponsor Directors”) so long as they own in the aggregate greater than 20% of Presidio’s common equity and one director so long as they own in the aggregate greater than 10% of Presidio’s common equity. Pursuant to the terms of the Registration and Stockholders’ Rights Agreement, the Registration Rights Parties, and each of their permitted transferees, will be granted certain customary registration rights, including demand and piggyback rights. In addition, certain of the Registration Rights Parties will agree, subject to the terms provided therein, that each such party will not transfer any of its registrable securities under the Registration and Stockholders’ Rights Agreement for a period ending 180 days after the Closing.
Concurrently with the execution of the Business Combination Agreement, on August 5, 2025, EQV, the Sponsor, Presidio, EQV Holdings, PIH and certain members of EQV’s board of directors and/or management (the “Insiders”) entered into a letter agreement (the “Sponsor Letter Agreement”), pursuant to which (a) each of the Sponsor and the Insiders agreed to vote in favor of the Business Combination Agreement and the Business Combination, (b) each of the Sponsor and the Insiders agreed to be bound by certain restrictions on transfer with respect to their equity interests in EQV prior to Closing, (c) the Sponsor agreed to be bound by certain lock-up provisions during the post-Closing lock-up periods described therein with respect to its equity interests in EQV, (d) the Sponsor agreed to subject certain of its Class B ordinary shares, par value $0.0001 per share, of EQV (the “Class B Shares” and, together with the Class A Shares, the “Ordinary Shares”) to vesting (or forfeiture) on the basis of achieving certain trading price thresholds during the first five years following the Closing pursuant to an earnout program, (e) the Sponsor agreed to subject certain of its Class B Shares to time vesting during the first three years following the Closing pursuant to a dividend reinvestment program, which will fall away on the basis of achieving certain trading price thresholds during the first three years following the Closing and (f) the Sponsor and the Insiders agreed to waive any adjustment to the conversion ratio set forth in the respective governing documents of any of EQV, Presidio, EQV Merger Sub, EQV Holdings, and Presidio Merger Sub or any other anti-dilution or similar protection with respect to any equity interests in EQV, as more fully set forth in the Sponsor Letter Agreement.
Pursuant to the Sponsor Letter Agreement, 1,905,509 Class B Shares held by the Sponsor will be subject to forfeiture, and vest in two equal 50% increments if, over any 20 trading days within any 30 consecutive trading-day period during the five years following the Closing, the trading share price of the Presidio Class A Common Stock is greater than or equal to $12.50 per share and $15.00 per share, respectively (or if Presidio consummates a sale that would value such shares at the aforementioned thresholds).
Pursuant to the Sponsor Letter Agreement, immediately following the Closing, 3,811,019 Class B Shares held by the Sponsor, as may be adjusted for stock splits, stock dividends, reorganizations, recapitalizations and the like or exchanged for Presidio Class A Common Stock pursuant to the Business Combination Agreement and any newly issued Presidio Class A Common Stock resulting from dividends owed to the Sponsor pursuant to the terms of the Sponsor Letter Agreement, will vest in three tranches, with one-third of such shares vesting on the date that is 12 months following the Closing, one-half of the remainder of such shares vesting on the date that is 24 months following the Closing and the remaining of such shares vesting on the date that is 36 months following the Closing.
Sponsor and the Insiders also agreed to be bound by certain “lock-up” provisions. Pursuant to the terms and conditions of the Sponsor Letter Agreement, 1,905,509 of the Sponsor’s equity interests in EQV will be restricted from transfer for a period ending on the earlier of the date (i) that is 12 months following the Closing Date and (ii) upon which Presidio completes a liquidation, merger, share exchange or other similar transaction following the Closing Date that results in all the equityholders of Presidio having the right to exchange their shares of Presidio Class A Common Stock for cash, securities or other property, subject to customary exceptions and potential early-release 150 days after the Closing based on the stock price sustaining specified price thresholds for 20 trading days within any 30 consecutive trading-day period.
Material Financing Transactions
PIPE Financing
Preferred Financing
Concurrently with the execution of the Business Combination Agreement, on August 5, 2025, EQV, Presidio and PIH entered into a Series A Preferred Securities Purchase Agreement (the “Securities Purchase Agreement”) with certain investors (the “Preferred Investors”), pursuant to which and subject to the satisfaction of the closing conditions contained therein, immediately prior to or substantially concurrently with the Closing, the Preferred Investors will purchase in a private placement from Presidio an aggregate of 125,000 Series A perpetual preferred shares with a stated value of $1,000 per preferred share (the “Preferred Shares”) and warrants to purchase 937,500 shares of Presidio Class A Common Stock with an exercise price of $0.01 per warrant (the “Preferred Investor Warrants”) for a cash purchase price of $123,750,000 (net of all applicable original issue discounts) (the “Preferred Financing”). The Preferred Shares will have the rights, preferences, and privileges set forth in Presidio’s Certificate of Designation of Preferences, Rights and Limitations of Series A Perpetual Preferred Stock (the “Certificate of Designation”) and certain holders of the Preferred Shares will have certain rights pursuant to the Preferred Stockholders’ Agreement.
At the closing of the Preferred Financing, each Preferred Investor will receive Preferred Shares and Preferred Investor Warrants to purchase a specified number of shares of Presidio Class A Common Stock, as set forth in the Securities Purchase Agreement. In addition, Presidio will enter into a Preferred Stockholders’ Agreement with certain Preferred Investors. The Preferred Investor Warrants will have an exercise price of $0.01, subject to adjustment as provided therein, and may be exercised for cash or on a cashless basis. The Preferred Investor Warrants will become exercisable in two tranches, with 50% exercisable six months following the Closing and 50% exercisable 12 months following the Closing, and have a term of exercise equal to five years from the applicable exercise date, as provided further in the Preferred Investor Warrants. Presidio shall use commercially reasonable efforts to file a resale registration statement within 45 days following the Closing to register the Presidio Class A Common Stock underlying the Preferred Investor Warrants, subject to certain conditions.
The Securities Purchase Agreement contains customary representations and warranties by EQV, PIH, and the Preferred Investors, including with respect to organization, authority, enforceability, compliance with laws, absence of conflicts, and the validity of the Preferred Shares and Preferred Investor Warrants to be issued. In addition, subject to certain conditions, so long as any Preferred Shares remain outstanding, Presidio’s Certificate of Designation will provide holders of a majority of the then issued and outstanding Preferred Shares the right to elect one Series A Director (as defined therein) and, in certain circumstances, two additional Preferred Stock Directors (as defined therein).
In connection with the Business Combination, contemporaneously with the execution and delivery of the Business Combination Agreement, EQV, EQV Holdings, PIH, certain existing investors and certain unitholders of PIH (the “PIH Rollover Holders”) entered into those certain rollover agreements, dated as of August 5, 2025 (each, a “Rollover Agreement”, and collectively, the “Rollover Agreements”), pursuant to which the Class A ParentCo Rollover Units (as defined in the Rollover Agreement) of such PIH Rollover Holders will, in accordance with the terms of the Business Combination Agreement and the Rollover Agreement, convert into the right to receive a number of EQV Holdings Common Units and the right to purchase the Presidio Class B Common Stock at par value. In addition, in connection with the Business Combination, contemporaneously with the execution and delivery of the Business Combination Agreement, EQV, Presidio, Sponsor, certain PIH Rollover Holders and certain PIPE Investors party thereto entered into Securities Contribution and Transfer Agreements (the “Securities Contribution and Transfer Agreements”) in order to reflect the intended ownership interests of the shareholders of Presidio following the Business Combination. Pursuant to and subject to the terms and conditions of the Securities Contribution and Transfer Agreements, (i) Sponsor agreed to contribute up to 565,217 Class B Shares to EQV as a contribution to capital at Closing and, in exchange, Presidio agreed to issue up to 565,217 shares of Presidio Class A Common Stock to the PIH Rollover Holders and (ii) Sponsor agreed to contribute 565,217 Class B Shares to EQV as a contribution to capital at Closing and, in exchange, Presidio agreed to issue 565,217 shares of Presidio Class A Common Stock to such PIPE Investors.
Sponsor and Affiliates Compensation
The compensation received and to be received by the Sponsor and its affiliates upon the consummation of the Business Combination is: (i) up to
In addition, Bryan Summers, Andrew Blakeman and Marc Peperzak, each of whom is an independent director of EQV, are expected to receive 40,000 shares of Presidio Class A Common Stock, each, with an implied aggregate market value of approximately $415,200 based on the September 30, 2025 Closing Price, to be issued upon the conversion of 40,000 Class A Shares currently held by them.
There are currently no specified circumstances or arrangements under which the Sponsor, its affiliates or its promoters, directly or indirectly, could transfer ownership of securities of EQV, or that could result in the surrender or cancellation of such securities. However, if additional investors participate through a financing, there may be arrangements where certain holders of securities of EQV may sell or transfer some of their securities to such investors.
Because the Sponsor acquired the Class B Shares at a nominal price, our public shareholders will incur an immediate and substantial dilution upon the Closing and would incur additional dilution upon the exercise of the Presidio private placement warrants that will be held by the Sponsor following the Closing.
The following table summarizes the pro forma ownership of Presidio immediately following the Business Combination under (1) the No Redemption Scenario, (2) the Mid-Point Contractual Redemption Scenario and (3) the Maximum Redemption Scenario (each term as defined elsewhere in this proxy statement/prospectus), in each case excluding the dilutive effect of: (i) the Earn-Out Shares; (ii) the Presidio private placement warrants; (iii) the Presidio public warrants and (iv) the Preferred Investor Warrants.
|
No Redemption |
Mid-Point Contractual |
Maximum Contractual |
|||||||||||||
|
Presidio |
Ownership |
Presidio |
Ownership |
Presidio |
Ownership |
||||||||||
|
Public Shareholders |
35,000,000 |
57.08 |
% |
19,970,294 |
43.15 |
% |
4,940,587 |
15.81 |
% |
||||||
|
Sponsor(4) |
6,116,528 |
9.98 |
% |
6,116,528 |
13.22 |
% |
6,116,528 |
19.57 |
% |
||||||
|
EQV Directors(5) |
160,000 |
0.26 |
% |
160,000 |
0.35 |
% |
160,000 |
0.51 |
% |
||||||
|
BTIG, LLC |
262,500 |
0.43 |
% |
262,500 |
0.57 |
% |
262,500 |
0.84 |
% |
||||||
|
PIH Rollover Holders(6) |
7,036,876 |
11.48 |
% |
7,036,876 |
15.20 |
% |
7,036,876 |
22.52 |
% |
||||||
|
EQVR Intermediate |
3,422,260 |
5.58 |
% |
3,422,260 |
7.39 |
% |
3,422,260 |
10.95 |
% |
||||||
|
PIPE Investors(7) |
9,315,217 |
53.19 |
% |
9,315,217 |
20.13 |
% |
9,315,217 |
29.80 |
% |
||||||
|
Total shares of Presidio Class A Common Stock outstanding at Closing |
61,313,381 |
100.00 |
% |
46,283,675 |
100.00 |
% |
31,253,968 |
100.00 |
% |
||||||
____________
* Amounts may not sum due to rounding.
(1) Share ownership presented under each redemption scenario is presented for illustrative purposes. EQV and PIH cannot predict how many public shares will be redeemed. As a result, the redemption amount and the number of public shares redeemed in connection with the Business Combination may differ from the amounts presented above. The ownership percentages of current public shareholders may also differ from the presentation above if the actual redemptions are different from these assumptions. See “Risk Factors — Risks Related to Redemption.”
(2) This scenario assumes that 15,029,706 Class A Shares, or approximately 43% of the public shares outstanding as of the date of this proxy statement/prospectus, are redeemed, which is approximately 50% of the public shares assumed to be redeemed under the scenario in which 100% of the public shares currently held by public shareholders and which may be redeemed while continuing to satisfy the Minimum Available Cash Condition are redeemed for cash from the Trust Account (the “Maximum Contractual Redemption Scenario”).
(3) This scenario assumes that 30,059,413 Class A Shares, or approximately 86% of the public shares outstanding are redeemed, which is approximately 100% of the public shares assumed to be redeemed under the Maximum Contractual Redemption Scenario.
(4) Represents shares of Presidio Class A Common Stock owned upon conversion of the Class B Shares. Includes 400,000 shares of Presidio Class A Common Stock owned upon conversion of the Class A Shares underlying the Private Placement Units (as defined herein) and excludes (i) the Class B Contribution and (ii) the Earn-Out Shares that are subject to vesting (or forfeiture) on the basis of achieving certain trading price thresholds during the first five years following the Closing.
(5) Represents 40,000 Class A Shares held by Jerome C. Silvey, Jr., 40,000 Class A Shares held by Bryan Summers, 40,000 Class A Shares held by Andrew Blakeman and 40,000 Class A Shares held by Marc Peperzak.
(6) Includes shares of Presidio Class A Common Stock and securities convertible into shares of Presidio Class A Common Stock, which are being reported together on an aggregated basis.
(7) Assumes completion of the contemplated $87.5 million PIPE Financing and includes the issuance of 565,217 shares of Presidio Class A Common Stock to certain PIPE Investors.
For more information, please see the sections of this proxy statement/prospectus entitled “Unaudited Pro Forma Condensed Combined Financial Information” and “Beneficial Ownership of Securities.”
Conflicts of Interest
In considering the recommendation of the EQV Board to vote in favor of the Business Combination, shareholders should be aware that aside from their interests as shareholders, the Sponsor and certain of EQV’s directors and officers have interests in the Business Combination that may be different from, or in addition to, those of other shareholders generally. The EQV Board was aware of and considered these interests, among other matters, in evaluating and
negotiating the Business Combination, approving the Business Combination and in recommending to shareholders that they approve the Business Combination. Shareholders should take these interests into account in deciding whether to approve the Business Combination. These interests include, among other things:
• the fact that the Sponsor and EQV directors and officers have agreed not to redeem any Ordinary Shares held by them in connection with a shareholder vote to approve a proposed initial business combination;
• the fact that our Sponsor paid an aggregate of $25,000 for the Class B Shares, and upon the completion of the Business Combination, the Class B Shares will convert into Presidio Class A Common Stock at a conversion rate that entitles the holders of such Class B Shares to continue to own, in the aggregate, approximately 10.0% of the Presidio Class A Common Stock (after giving effect to the Class B Contribution and assuming that (i) the Earn-Out Shares vest in full and (ii) no public shareholders exercise redemption rights with respect to their shares). As a result, our Sponsor ultimately expects to receive up to 7,622,037 shares of Presidio Class A Common Stock (giving effect to the Class B Contribution and assuming the Earn-Out Shares vest in full) in connection with the conversion of the Class B Shares in connection with the Business Combination and such securities will have a significantly higher value at the time of the Business Combination which, if unrestricted and freely tradable, would be valued at approximately $79,116,744 based on the September 30, 2025 Closing Price, resulting in a theoretical gain of approximately $79,091,744, but, given the restrictions on such shares, EQV believes such shares have less value. If the Business Combination is not consummated, the Sponsor will not realize such theoretical gain;
• the fact that the Sponsor and EQV directors and officers have agreed to waive their rights to liquidating distributions from the Trust Account with respect to any Class B Shares held by them if EQV fails to complete an initial business combination by August 8, 2026 (unless extended);
• the fact that our Sponsor paid an aggregate of $4,000,000 for its 400,000 Private Placement Units consisting of Class A Shares and EQV private placement warrants and that such EQV private placement warrants underlying such units will expire worthless if a business combination is not consummated by August 8, 2026 (unless extended);
• the fact that up to an aggregate amount of $1,500,000 of any amounts outstanding under any working capital loans made by our Sponsor or any of its affiliates to EQV may be converted into Private Placement Units at a price of $10.00 per Private Placement Unit at the option of the lender;
• the fact that certain of EQV’s officers and directors, other than EQV’s independent directors, collectively own, directly or indirectly, a material interest in the Sponsor;
• the fact that the Sponsor will have the right to designate two directors so long as they own in the aggregate greater than 20% of Presidio’s common equity and one director so long as they own in the aggregate greater than 10% of Presidio’s common equity;
• the fact that following the consummation of the Business Combination, Presidio will acquire all of the issued and outstanding equity interests of EQVR via merger pursuant to the EQVR Merger Agreement;
• the continued indemnification of EQV’s directors and officers under the Existing Governing Documents and the continuation of EQV’s directors’ and officers’ liability insurance after the Business Combination;
• the fact that our Sponsor and EQV’s officers and directors will lose their entire investment of approximately $4,025,000 in EQV and will not be reimbursed for any loans extended, fees due or out-of-pocket expenses if an initial business combination is not consummated by August 8, 2026 (unless extended). As described above, following the Business Combination, our Sponsor ultimately expects to receive up to 7,622,037 shares of Presidio Class A Common Stock (giving effect to the Class B Contribution and assuming the Earn-Out Shares vest in full) in connection with the conversion of the Class B Shares in connection with the Business Combination and each of EQV’s independent directors held 40,000 Class A Shares. Additionally, our Sponsor purchased 400,000 Private Placement Units simultaneously with the consummation of the IPO for an aggregate purchase price of $4,000,000, which consists of 400,000 Class A Shares and 133,333 EQV private placement warrants. The 7,622,037 shares of Presidio Class A Common Stock expected to be owned by our Sponsor would have had an aggregate market value of
approximately $79,116,744 based on the September 30, 2025 Closing Price. The 400,000 Class A Shares held by the Sponsor would have had an aggregate market value of approximately $4,152,000 based on the September 30, 2025 Closing Price, and the 133,333 EQV private placement warrants held by Sponsor would have had an aggregate market value of approximately $66,667 based on the September 30, 2025 Closing Price;
• the fact that if the Trust Account is liquidated, including in the event EQV is unable to complete an initial business combination within the required time period, our Sponsor has agreed to indemnify EQV to ensure that the proceeds in the Trust Account are not reduced below $10.00 per public share, or such lesser per public share amount as is in the Trust Account on the liquidation date, by the claims of prospective target businesses with which EQV has entered into an acquisition agreement or claims of any third party for services rendered or products sold to EQV, but only if such a vendor or target business has not executed a waiver of any and all rights to seek access to the Trust Account;
• the fact that the Sponsor will benefit from the completion of a business combination and may be incentivized to complete an acquisition of a less favorable target company or on terms less favorable to shareholders rather than liquidate;
• the Sponsor and its affiliates can earn a positive rate of return on their investment, even if other EQV shareholders experience a negative rate of return in the post-business combination company; and
• the terms and provisions of the Related Agreements (as defined herein) as set forth in detail in the accompanying proxy statement/prospectus.
These interests may influence our directors in making their recommendations that you vote in favor of the approval of the Business Combination.
For more information about the potential conflicts of interest, the nature of compensation and the potential dilutive impact of such interests held by the Sponsor, EQV’s directors and officers and their respective affiliates, see the following sections in the accompanying proxy statement/prospectus:
• “Questions and Answers about our Extraordinary General Meeting — What equity stake will current EQV shareholders and PIH Rollover Holders hold in Presidio immediately after the Closing?”
• “Risk Factors — Risks Related to the Business Combination and EQV — Some of the PIH and EQV officers and directors may be argued to have conflicts of interest that may influence them to support or approve the Business Combination without regard to your interests.”
• “Risk Factors — Risks Related to the Business Combination and EQV — EQV’s Public Shareholders will experience dilution due to the issuance to PIH Rollover Holders of securities entitling them to a significant voting stake in Presidio.” and
• “The Business Combination Proposal — Interests of Certain Persons in the Business Combination.”
At the extraordinary general meeting, in addition to approval of the Business Combination (such proposal, the “Business Combination Proposal”), you will also be asked to consider and vote upon and approve (i) the Domestication (such proposal, the “Domestication Proposal”), (ii) the proposed certificate of incorporation and bylaws of Presidio to be effective at the Closing, copies of which are attached to the accompanying proxy statement/prospectus as Annex H and Annex I, respectively (such proposal, the “Governing Documents Proposal”), (iii) on a non-binding advisory basis, proposals to approve material differences between the amended and restated memorandum and articles of association of EQV, a copy of which is attached to the accompanying proxy statement/prospectus as Annex B, and the proposed certificate of incorporation and bylaws of Presidio upon the Closing, copies of which are attached to the accompanying proxy statement/prospectus as Annex H and Annex I, respectively (such proposals, collectively, the “Governing Documents Advisory Proposals”), (iv) a proposal to approve and adopt the Presidio Production Company 2025 Equity Incentive Plan (the “Incentive Plan Proposal”), the form of which is attached to the accompanying proxy statement/prospectus as Annex P, (v) a proposal to approve the issuance of shares of Presidio Class A Common Stock in connection with the Business Combination (the “Stock Issuance Proposal”) and (vi) a proposal to adjourn the extraordinary general meeting to a later date or dates to the extent necessary (the “Adjournment Proposal”). Each of these proposals is more fully described in the accompanying proxy statement/prospectus, which we urge you to read carefully in its entirety, including the annexes and accompanying financial statements of EQV and PIH.
After careful consideration, the board of directors of EQV (the “EQV Board”) has unanimously approved the Business Combination Agreement and the Business Combination and determined that each of the Business Combination Proposal, the Domestication Proposal, the Governing Documents Proposal, the Governing Documents Advisory Proposals, the Stock Issuance Proposal, the Incentive Plan Proposal, and the Adjournment Proposal are in the best interests of EQV and its shareholders, and unanimously recommends that you vote or give instruction to vote “FOR” each of those proposals. In considering the recommendation of the EQV Board to vote for these proposals, shareholders should be aware that aside from their interests as shareholders, the Sponsor, certain members of the EQV Board, certain EQV officers and certain PIH officers and directors have interests in the Business Combination that may be different from, or in addition to, those of other stockholders generally. See the sections entitled “The Business Combination Proposal — Interests of Certain Persons in the Business Combination,” “Risk Factors” and “Beneficial Ownership of Securities” in the accompanying proxy statement/prospectus for a further discussion.
Prior to the Business Combination, only holders of Class B Shares will have the right to vote on the election of directors of EQV. With respect to any vote on the Domestication Proposal, holders of Class B Shares will have ten votes for every Class B Share and holders of Class A Shares will have one vote for every Class A Share. With respect to any other matter submitted to a vote of EQV’s shareholders, including any vote in connection with the Business Combination, except as required by applicable law or stock exchange rule, holders of Class A Shares and holders of Class B Shares vote together as a single class, with each share entitling the holder to one vote.
Approval of the Domestication Proposal requires the affirmative vote of holders of at least two-thirds of the votes cast by the holders of the Ordinary Shares present virtually or represented by proxy at the extraordinary general meeting and entitled to vote on such matter. Approval of the Business Combination Proposal, the Governing Documents Proposal, the Governing Documents Advisory Proposals, the Stock Issuance Proposal, the Incentive Plan Proposal, and the Adjournment Proposal, if presented at the extraordinary general meeting, each requires the affirmative vote of at least a majority of the votes cast by the holders of the Ordinary Shares present virtually or represented by proxy at the extraordinary general meeting and entitled to vote on such matter.
Pursuant to the Existing Governing Documents, we are providing our public shareholders (as defined below) with the opportunity to have all or a portion of their Class A Shares redeemed for cash upon the Closing (the “redemption rights”). Our “public shareholders” are holders of Class A Shares included as part of the Units (as defined herein) sold in the IPO (the “public shares”), whether such shares were purchased in the IPO or in the secondary market following the IPO. Holders of our outstanding warrants do not have redemption rights in connection with the Business Combination. You will be entitled to receive cash for any public shares to be redeemed only if you:
(i) (a) hold public shares or (b) hold Public Units and you elect to separate your Public Units into the underlying public shares and EQV public warrants prior to exercising your redemption rights with respect to the public shares; and
(ii) prior to 5:00 p.m. Eastern Time, on , 2025 (two business days prior to the vote at the extraordinary general meeting) (the “redemption deadline”), (A) submit a written request to Continental Stock Transfer & Trust Company, our transfer agent (the “Transfer Agent”), that we redeem your public shares for cash and (B) deliver your public shares to the Transfer Agent.
Public shareholders may elect to redeem all or a portion of their public shares, whether they vote “FOR” the Business Combination Proposal or not. If the Business Combination is not consummated, the public shares will not be redeemed for cash. If the Business Combination is consummated and a public shareholder properly exercises its right to redeem its public shares and timely delivers its shares to the Transfer Agent, we will redeem each public share for a per-share price, payable in cash, equal to the aggregate amount then on deposit in the Trust Account, calculated as of two business days prior to the Closing, including interest earned on the funds held in EQV’s trust account that holds proceeds of the IPO (the “Trust Account”) and not previously released to fund EQV’s working capital requirements and income taxes of EQV or for permitted withdrawals, divided by the number of then-outstanding public shares. For illustrative purposes, as of September 30, 2025, this would have amounted to approximately $10.48 per issued and outstanding public share. If a public shareholder exercises its redemption rights, then it will be exchanging its redeemed public shares for cash and will no longer own such shares. The redemption will take place before the Domestication and, accordingly, it is the Class A Shares that will be redeemed. Any request to redeem public shares, once made, may be withdrawn at any time until the deadline for requesting to exercise redemption rights and thereafter, with our consent, until the Closing. Furthermore, if a holder of public shares delivers its certificate in connection with an election of its redemption and subsequently decides prior to the applicable date not to elect to exercise such rights, it
may simply request that EQV instruct the Transfer Agent to return the certificate. The holder can make such request by contacting the Transfer Agent, at the address or email address listed in the accompanying proxy statement/prospectus. We will be required to honor such request only if made prior to the deadline for requesting to exercise redemption rights. See the section entitled “Extraordinary General Meeting of EQV Shareholders — redemption rights” in the accompanying proxy statement/prospectus for a detailed description of the procedures to be followed if you wish to redeem your Class A Shares for cash.
If you hold the public shares in “street name,” you will have to coordinate with your broker to have your public shares certificated or delivered electronically. Public shares that have not been tendered (either physically or electronically) in accordance with these procedures will not be redeemed for cash. There is a nominal cost associated with this tendering process and the act of certificating the public shares or delivering them through the Depository Trust Company’s (“DTC”) DWAC (Deposit and Withdrawal at Custodian) system. In the event the Business Combination is not consummated this may result in an additional cost to public shareholders for the return of their public shares.
Any request for redemption, once made by a public shareholder, may not be withdrawn following the redemption deadline, unless the EQV Board determines (in its sole discretion) to permit such withdrawal of a redemption request (which it may do in whole or in part).
Any corrected or changed written exercise of redemption rights must be received by the Transfer Agent prior to the redemption deadline and, following such deadline, with EQV’s consent, prior to the extraordinary general meeting. No request for redemption is guaranteed to be honored unless the public holder’s shares have been delivered (either physically or electronically through DTC) to the Transfer Agent by the redemption deadline.
Notwithstanding the foregoing, a public shareholder, together with any affiliate of such public shareholder or any other person with whom such public shareholder is acting in concert or as a “group” (as defined in Section 13 of the Securities Exchange Act of 1934 (the “Exchange Act”)), will be restricted from redeeming its Class A Shares with respect to more than an aggregate of 15% of the public shares, without EQV’s prior consent. Accordingly, if a public shareholder, alone or acting in concert or as a group, seeks to redeem more than 15% of the public shares, then any such shares in excess of that 15% limit would not be redeemed for cash, without our prior consent.
Each redemption of Class A Shares by public shareholders will decrease the amount in the Trust Account, which held total assets of approximately $366,969,444 as of September 30, 2025 and which EQV intends to use for the purposes of consummating the Business Combination within the time period described in the accompanying proxy statement/prospectus and to pay deferred underwriting commissions to BTIG. The Business Combination Agreement provides that EQV’s and PIH’s respective obligations to consummate the Business Combination is conditioned on EQV having Available Cash equaling or exceeding $140,197,687. “Available Cash” shall have the meaning ascribed to it in the Business Combination Agreement attached as an exhibit to the proxy statement/prospectus. The conditions to closing in the Business Combination Agreement are for the sole benefit of the parties thereto and may be waived by such parties. If, as a result of redemptions of Class A Shares by the public shareholders, these conditions are not met (or not waived), then EQV or PIH may elect not to consummate the Business Combination. Based on the amount of approximately $366,969,444 in the Trust Account as of September 30, 2025, and taking into account the anticipated gross proceeds of approximately $87.5 million from the PIPE Financing and approximately $123.8 million from the Preferred Financing, all 35,000,000 public shares currently outstanding may be redeemed and still enable us to have sufficient cash to satisfy the $140,197,687 Available Minimum Cash Condition contained in the Business Combination Agreement.
All EQV shareholders are cordially invited to attend the extraordinary general meeting, and we are providing the accompanying proxy statement/prospectus and proxy card to EQV shareholders in connection with the solicitation of proxies to be voted at the extraordinary general meeting (or any adjournments or postponements thereof). Whether or not you plan to attend the extraordinary general meeting, we urge you to read the accompanying proxy statement/prospectus carefully and submit your proxy to vote on the Business Combination and the other proposals contained therein. Please pay particular attention to the section entitled “Risk Factors” beginning on page 23 of the accompanying proxy statement/prospectus.
Only holders of record of Ordinary Shares at the close of business on , 2025 are entitled to notice of and to vote and have their votes counted at the extraordinary general meeting and any adjournments or postponements thereof.
Your vote is important regardless of the number of shares you own. To ensure your representation at the extraordinary general meeting, whether you plan to attend the extraordinary general meeting or not, you are urged to complete, sign, date and return the enclosed proxy card as soon as possible. If your shares are held in an account at a brokerage firm or bank, you must instruct your broker or bank on how to vote your shares or, if you wish to attend the extraordinary general meeting and vote, obtain a proxy from your broker or bank.
If you sign, date and return your proxy card without indicating how you wish to vote, your proxy will be voted “FOR” each of the proposals presented at the extraordinary general meeting. If you fail to return a proxy card or fail to instruct a broker or other nominee how to vote, and do not attend the extraordinary general meeting virtually, your shares will not be counted for purposes of determining whether a quorum is present at the extraordinary general meeting. If a valid quorum is established, any such failure to vote or to provide voting instructions will have no effect on the outcome of any proposal in the accompanying proxy statement/prospectus.
On behalf of our board of directors, I would like to thank you for your support of EQV Ventures Acquisition Corp. and look forward to a successful completion of the Business Combination.
|
Sincerely, |
||
|
|
||
|
Jerry Silvey |
, 2025
TO EXERCISE YOUR REDEMPTION RIGHTS, YOU MUST (i) IF YOU HOLD CLASS A SHARES THROUGH THE PUBLIC UNITS, ELECT TO SEPARATE YOUR PUBLIC UNITS INTO THE UNDERLYING CLASS A SHARES AND WARRANTS PRIOR TO EXERCISING YOUR REDEMPTION RIGHTS, (ii) SUBMIT A WRITTEN REQUEST TO THE TRANSFER AGENT, AT LEAST TWO BUSINESS DAYS PRIOR TO THE VOTE AT THE EXTRAORDINARY GENERAL MEETING, THAT YOUR CLASS A SHARES BE REDEEMED FOR CASH AND (iii) DELIVER YOUR CLASS A SHARES TO THE TRANSFER AGENT, PHYSICALLY OR ELECTRONICALLY USING THE DEPOSITORY TRUST COMPANY’S DWAC (DEPOSIT AND WITHDRAWAL AT CUSTODIAN) SYSTEM, IN EACH CASE IN ACCORDANCE WITH THE PROCEDURES AND DEADLINES DESCRIBED IN THE ACCOMPANYING PROXY STATEMENT/PROSPECTUS. IF THE BUSINESS COMBINATION IS NOT CONSUMMATED, THEN THE SHARES WILL NOT BE REDEEMED FOR CASH. IF YOU HOLD THE SHARES IN STREET NAME, YOU WILL NEED TO INSTRUCT THE ACCOUNT EXECUTIVE AT YOUR BANK OR BROKER TO WITHDRAW THE SHARES FROM YOUR ACCOUNT IN ORDER TO EXERCISE YOUR REDEMPTION RIGHTS. SEE THE SECTION ENTITLED “SPECIAL MEETING OF EQV SHAREHOLDERS — REDEMPTION RIGHTS” IN THE ACCOMPANYING PROXY STATEMENT/PROSPECTUS FOR MORE SPECIFIC INSTRUCTIONS.
Neither the Securities and Exchange Commission nor any state securities commission has approved or disapproved of the transactions described in the accompanying proxy statement/prospectus, passed upon the merits or fairness of the Business Combination Agreement or the transactions contemplated thereby or passed upon the adequacy or accuracy of the accompanying proxy statement/prospectus. Any representation to the contrary is a criminal offense.
The accompanying proxy statement/prospectus is dated , 2025 and is first being mailed to EQV shareholders on or about , 2025.
EQV VENTURES ACQUISITION CORP.
A Cayman Islands Exempted Company
1090 Center Drive
Park City, Utah
NOTICE OF EXTRAORDINARY GENERAL MEETING
TO BE HELD ON , 2025
To the Shareholders of EQV Ventures Acquisition Corp.:
NOTICE IS HEREBY GIVEN that an extraordinary general meeting of the shareholders (the “extraordinary general meeting”) of EQV Ventures Acquisition Corp., a Cayman Islands exempted company (“EQV,” “we,” “our” or “us”), will be held virtually at https:// at a.m., Eastern Time, on , 2025. To better meet practical needs, we have determined that the extraordinary general meeting will be a virtual meeting conducted exclusively via live webcast. You will be able to attend the extraordinary general meeting online, vote at the extraordinary general meeting and submit your questions during the extraordinary general meeting by visiting https:// . The meeting webcast will begin promptly at a.m., Eastern Time. We encourage you to access the meeting prior to the start time, and you should allow ample time for the check-in procedures. Because the extraordinary general meeting will be a completely virtual meeting, there will be no physical location for shareholders to attend. If you are a beneficial owner of Ordinary Shares held in street name and wish to attend the extraordinary general meeting, you will need to follow the instructions on your voting instruction form provided by your bank, broker or other organization that holds your Ordinary Shares.
The extraordinary general meeting will be held for the following purposes:
• Proposal No. 1 — The Business Combination Proposal — RESOLVED, as an ordinary resolution, that EQV’s entry into the Business Combination Agreement (as may be amended, supplemented or otherwise modified from time to time, the “Business Combination Agreement” and the transactions contemplated thereby, collectively, the “Business Combination”), by and among EQV, Presidio PubCo Inc. (f/k/a Prometheus PubCo Inc.), a Delaware corporation and a direct, wholly-owned subsidiary of EQV (“Presidio”), Prometheus PubCo Merger Sub Inc., a Delaware corporation and a direct, wholly-owned subsidiary of Presidio (“EQV Merger Sub”), Prometheus Holdings LLC, a Delaware limited liability company and a direct, wholly-owned subsidiary of EQV (“EQV Holdings”), Prometheus Merger Sub LLC, a Delaware limited liability company and a direct, wholly-owned subsidiary of EQV Holdings (“Presidio Merger Sub”) and Presidio Investment Holdings LLC, a Delaware limited liability company (“PIH”), a copy of which is attached to the proxy statement/prospectus as Annex A, be approved in all respects (the “Business Combination Proposal”), pursuant to which, among other things, following the de-registration of EQV as an exempted company in the Cayman Islands and the continuation and domestication of EQV as a corporation in the State of Delaware, EQV Merger Sub will merge with and into EQV, with EQV as the surviving company in the merger and with EQV shareholders receiving one share of Class A common stock, par value $0.0001 per share, of Presidio (“Presidio Class A Common Stock”) for each share of EQV Class A Common Stock held by such shareholder, in accordance with the terms of the Business Combination Agreement, and upon which Presidio will change its name to “Presidio Production Company.” After giving effect to such merger, EQV will survive as a wholly owned subsidiary of Presidio (“EQV Surviving Subsidiary”), following which, Presidio Merger Sub will merge with and into PIH, with PIH as the surviving company in the merger, all on the terms and subject to the conditions set forth in the Business Combination Agreement and in accordance with applicable law.
• Proposal No. 2 — The Domestication Proposal — RESOLVED, as a special resolution, that: (i) EQV be de-registered in the Cayman Islands and registered by way of continuation as a corporation under the laws of the state of Delaware, pursuant to Part XII of the Companies Act (As Revised) of the Cayman Islands and Section 388 of the General Corporation Law of the State of Delaware and, immediately upon being de-registered in the Cayman Islands, EQV be continued and domesticated as a corporation; (ii) conditional upon, and with effect from, the registration of EQV as a corporation in the State of Delaware, the name of EQV be changed from “EQV Ventures Acquisition Corp.” to “Presidio MidCo Inc.”; and (iii) the New EQV Certificate of Incorporation, in the form appended to the accompanying proxy statement/prospectus
as Annex R, to be effective upon the Domestication, and the New EQV Bylaws, in the form appended to the accompanying proxy statement/prospectus as Annex S, to be effective upon the Domestication, be approved in all respects (the “Domestication Proposal”).
• Proposal No. 3 — The Governing Documents Proposal — RESOLVED, as an ordinary resolution, that the Proposed Certificate of Incorporation (as defined below), in the form appended to the accompanying proxy statement/prospectus as Annex H, to be effective upon the Closing, the Proposed Bylaws (as defined below), in the form appended to the accompanying proxy statement/prospectus as Annex I, to be effective upon the Closing, be approved in all respects (the “Governing Documents Proposal”).
• Proposal No. 4 — Governing Documents Advisory Proposals — RESOLVED, as an ordinary resolution, on an advisory and non-binding basis, that the material differences between the Existing Governing Documents and the Proposed Governing Documents relating to approving provisions in the Proposed Certificate of Incorporation, providing: (i) for a change in the authorized share capital, (ii) that the Presidio Board may issue shares of preferred stock of Presidio, (iii) that certain provisions of the Proposed Certificate of Incorporation are subject to the Prometheus Holdings LLC Agreement (as defined below), (iv) that stockholders may only act at annual or special meetings, (v) that directors of Presidio may only be removed from office for cause by the affirmative vote of the holders of a majority of the then-outstanding shares of stock of Presidio entitled to vote generally for the election of directors and (vi) adopting Delaware as the exclusive forum for certain stockholder litigation and the United States District Courts as the exclusive forum for litigation arising out of the federal securities laws, as described in seven separate proposals, be approved in all respects (such proposals, the “Governing Documents Advisory Proposals”).
• Proposal No. 5 — The Stock Issuance Proposal — RESOLVED, as an ordinary resolution, that, for the purposes of complying with the applicable provisions of Section 312.03 of the NYSE Listed Company Manual, the issuance of (i) shares of common stock of Presidio PubCo Inc. (“Presidio Common Stock”) in connection with the Business Combination; and (ii) any other issuances of preferred stock, common stock and securities convertible into or exercisable for common stock pursuant to subscription, purchase or similar agreements that EQV has entered, or may enter, into prior to the Closing of the Business Combination, be approved in all respects (the “Stock Issuance Proposal”).
• Proposal No. 6 — The Incentive Plan Proposal — RESOLVED, as an ordinary resolution, that, upon the Closing, the Presidio Production Company 2025 Equity Incentive Plan (the “Incentive Plan”), the form of which is attached to the proxy statement/prospectus as Annex P, be adopted and approved (the “Incentive Plan Proposal”).
• Proposal No. 7 — The Adjournment Proposal — RESOLVED, as an ordinary resolution, that the extraordinary general meeting be adjourned to a later date or dates (i) to the extent necessary to ensure that any required supplement or amendment to the proxy statement/prospectus is provided to EQV shareholders or, if as of the time for which the extraordinary general meeting is scheduled, there are insufficient Ordinary Shares represented (either virtually or by proxy) to constitute a quorum necessary to conduct business at the extraordinary general meeting, (ii) in order to solicit additional proxies from EQV shareholders in favor of one or more of the proposals at the extraordinary general meeting or (iii) if EQV shareholders have elected to redeem an amount of public shares in the IPO such that the condition to consummation of the Business Combination that Available Cash (as defined in the Business Combination Agreement and described further herein) at Closing equal no less than $140,197,687 after deducting any amounts paid to EQV shareholders that exercise their redemption rights in connection with the Business Combination would not be satisfied (such condition to the consummation of the Business Combination, the “Minimum Available Cash Condition”) (the “Adjournment Proposal”). For the avoidance of doubt, if put forth at the extraordinary general meeting, the Adjournment Proposal will be the first and only proposal voted on and the Condition Precedent Proposals (as defined below) will not be submitted to the shareholders for a vote.
Each of the Business Combination Proposal, the Domestication Proposal, the Governing Documents Proposal, the Stock Issuance Proposal and the Incentive Plan Proposal (collectively, the “Condition Precedent Proposals”) is conditioned on the approval and adoption of each of the other Condition Precedent Proposals. The Adjournment
Proposal is not conditioned upon the approval of any other proposal, and the Governing Documents Advisory Proposals are being submitted for approval on a non-binding advisory basis. Each of these proposals is described in this proxy statement/prospectus, which each shareholder is encouraged to read carefully and in its entirety before voting.
Only holders of record of Ordinary Shares at the close of business on , 2025 are entitled to notice of and to vote and have their votes counted at the extraordinary general meeting and any adjournment of the extraordinary general meeting.
This proxy statement/prospectus and accompanying proxy card is being provided to EQV’s shareholders in connection with the solicitation of proxies to be voted at the extraordinary general meeting and at any adjournment of the extraordinary general meeting. Whether or not you plan to attend the extraordinary general meeting, all of EQV’s shareholders are urged to read this proxy statement/prospectus, including the annexes and the documents referred to herein carefully and in their entirety. You should also carefully consider the risk factors described in “Risk Factors” beginning on page 23 of this proxy statement/prospectus.
After careful consideration, the board of directors of EQV has unanimously approved the Business Combination Agreement and the Business Combination, and unanimously recommends that shareholders vote “FOR” the adoption of the Business Combination Agreement and approval of the Business Combination, and “FOR” all other proposals presented to EQV’s shareholders in the accompanying proxy statement/prospectus. When you consider the recommendation of these proposals by the board of directors of EQV, you should keep in mind that EQV’s directors and officers have interests in the Business Combination that may conflict with your interests as a shareholder. See the section entitled “The Business Combination Proposal — Interests of Certain Persons in the Business Combination” in the accompanying proxy statement/prospectus for a further discussion of these considerations.
Pursuant to its amended and restated memorandum and articles of association, EQV is providing its public shareholders with the opportunity to redeem all or a portion of their Class A Shares in connection with the Business Combination at a per-share price, payable in cash, equal to the aggregate amount then on deposit in the Trust Account as of two business days prior to the consummation of the Business Combination, including interest earned on the funds held in the Trust Account and not previously released to EQV to pay its taxes or for permitted withdrawals, divided by the number of then outstanding public shares. The per-share amount EQV will pay to investors who properly redeem their shares will not be reduced by the deferred underwriting commission totaling up to $12,250,000, assuming the No Redemption Scenario and including $3,500,000 of deferred underwriting fee that is payable in EQV’s sole discretion, that EQV will pay to BTIG or transaction expenses incurred in connection with the Business Combination. For illustrative purposes, based on the fair value of marketable securities held in the Trust Account of approximately $366,969,444 as of September 30, 2025, the estimated per share redemption price would have been approximately $10.48.
Public shareholders may elect to redeem their shares even if they vote for the Business Combination.
Holders must complete the procedures for electing to redeem their public shares in the manner described above prior to 5:00 p.m., Eastern Time, on , 2025 (two business days before the extraordinary general meeting) in order for their shares to be redeemed.
Holders of Public Units must elect to separate the Public Units into the underlying public shares and EQV public warrants prior to exercising redemption rights with respect to the public shares. If holders hold their Public Units in an account at a brokerage firm or bank, holders must notify their broker or bank that they elect to separate the Public Units into the underlying public shares and EQV public warrants, or if a holder holds Public Units registered in its own name, the holder must contact Continental Stock Transfer & Trust Company, EQV’s transfer agent (the “Transfer Agent”), directly and instruct them to do so. The redemption rights include the requirement that a holder must identify itself in writing as a beneficial holder and provide its legal name, phone number and address to the Transfer Agent in order to validly redeem its public shares. Public shareholders may elect to redeem public shares regardless of if or how they vote in respect of the Business Combination Proposal. If the Business Combination is not consummated, the public shares will be returned to the respective holder, broker or bank. If the Business Combination is consummated, and if a public shareholder properly exercises its right to redeem all or a portion of the public shares that it holds and timely delivers its shares to the Transfer Agent, EQV will redeem such public shares for a per-share price, payable in cash, equal to the pro rata portion of Trust Account, calculated as of two business days prior to the consummation of the Business Combination including interest earned on the funds held in the Trust Account and not previously released to EQV to pay its taxes or for permitted withdrawals, divided by the number
of then outstanding public shares. For illustrative purposes, as of September 30, 2025, this would have amounted to approximately $10.48 per issued and outstanding public share. If a public shareholder exercises its redemption rights in full, then it will be electing to exchange its public shares for cash and will no longer own public shares. The redemption will take place before the Domestication and, accordingly, it is the Class A Shares that will be redeemed. See “Extraordinary General Meeting of EQV — redemption rights” in this proxy statement/prospectus for a detailed description of the procedures to be followed if you wish to redeem your public shares for cash.
A public shareholder, together with any of his, her or its affiliates or any other person with whom it is acting in concert or as a “group” (as defined under Section 13 of the Securities Exchange Act of 1934, as amended (the “Exchange Act”)), will be restricted from redeeming in the aggregate his, her or its shares or, if part of such a group, the group’s shares, in excess of 15% of the Class A Shares included in the Public Units without the prior consent of EQV. Any beneficial holder of Class A Shares on whose behalf a redemption right is being exercised must identify itself to EQV in connection with any redemption election in order to validly elect to redeem such Class A Shares. EQV has no specified maximum redemption threshold under its amended and restated memorandum and articles of association, other than the aforementioned 15% threshold. Each redemption of Class A Shares by EQV’s public shareholders will reduce the amount in the Trust Account.
The Business Combination Agreement provides that the obligation of PIH to consummate the Business Combination is conditioned upon meeting the Minimum Available Cash Condition. The conditions to closing in the Business Combination Agreement are for the sole benefit of the parties thereto and may be waived by such parties. If, as a result of redemptions of Class A Shares by holders of public shares and a failure to consummate the PIPE Financing and/or the Preferred Financing, this condition is not met or is not waived, then PIH may elect not to consummate the Business Combination. Holders of outstanding EQV public warrants do not have redemption rights in connection with the Business Combination. Unless otherwise specified, the information in the accompanying proxy statement/prospectus assumes that no holders of public shares exercise their redemption rights with respect to their Class A Shares.
EQV Ventures Sponsor LLC, a Delaware limited liability company (our “Sponsor”), and EQV’s officers and directors have agreed to waive their redemption rights with respect to any Ordinary Shares (as defined below) they may hold in connection with the consummation of the Business Combination, and the Class B Shares will be excluded from the pro rata calculation used to determine the per-share redemption price.
The Business Combination Agreement is subject to the satisfaction or waiver of certain other closing conditions as described in the accompanying proxy statement/prospectus. There can be no assurance that the parties to the Business Combination Agreement would waive any such provision of the Business Combination Agreement.
The approval the Domestication Proposal requires a special resolution, being the affirmative vote of at least a two-thirds majority of the votes cast by the holders of the issued ordinary shares present virtually or represented by proxy at the extraordinary general meeting and entitled to vote on such matter. The approval of each of the Business Combination Proposal, the Governing Documents Proposal, the Governing Documents Advisory Proposal, the Stock Issuance Proposal, the Incentive Plan Proposal and the Adjournment Proposal, if presented at the extraordinary general meeting, requires an ordinary resolution, being the affirmative vote of at least a majority of the votes cast by the holders of the issued ordinary shares present virtually or represented by proxy at the extraordinary general meeting and entitled to vote on such matter.
Your vote is very important. Whether or not you plan to attend the extraordinary general meeting, please vote as soon as possible by following the instructions in this proxy statement/prospectus to make sure that your shares are represented at the extraordinary general meeting. If you hold your shares in “street name” through a bank, broker or other nominee, you will need to follow the instructions provided to you by your bank, broker or other nominee to ensure that your shares are represented and voted at the extraordinary general meeting. The Business Combination will be consummated only if the Condition Precedent Proposals are approved at the extraordinary general meeting. Each of the Condition Precedent Proposals is cross-conditioned on the approval of each other. The Adjournment Proposal is not conditioned upon the approval of any other proposal set forth in this proxy statement/prospectus, and the Governing Documents Advisory Proposals are being submitted for approval on a non-binding advisory basis.
If you sign, date and return your proxy card without indicating how you wish to vote, your proxy will be voted FOR each of the proposals presented at the extraordinary general meeting. If you fail to return your proxy card or fail to instruct your bank, broker or other nominee how to vote, and do not attend the extraordinary general meeting virtually, the effect will be that your shares will not be counted for purposes of determining whether a quorum is present at the extraordinary general meeting. If you are a shareholder of record and you attend the extraordinary general meeting virtually and wish to vote, you may withdraw your proxy and vote virtually.
Your attention is directed to the remainder of the proxy statement/prospectus following this notice (including the Annexes and other documents referred to herein) for a more complete description of the proposed Business Combination and related transactions and each of the proposals. You are encouraged to read this proxy statement/prospectus carefully and in its entirety, including the Annexes and other documents referred to herein. If you have any questions or need assistance voting your ordinary shares, please contact Sodali & Co., our proxy solicitor, by calling , or banks and brokers can call collect at , or by emailing .
|
By Order of the Board of Directors, |
||
|
|
||
|
Jerry Silvey |
, 2025
TABLE OF CONTENTS
|
Page |
||
|
iii |
||
|
iv |
||
|
x |
||
|
xi |
||
|
xiii |
||
|
1 |
||
|
20 |
||
|
22 |
||
|
23 |
||
|
74 |
||
|
81 |
||
|
124 |
||
|
128 |
||
|
130 |
||
|
136 |
||
|
138 |
||
|
147 |
||
|
149 |
||
|
UNAUDITED PRO FORMA CONDENSED COMBINED FINANCIAL INFORMATION |
166 |
|
|
187 |
||
|
EQV MANAGEMENT’S DISCUSSION AND ANALYSIS OF FINANCIAL CONDITION AND RESULTS OF OPERATIONS |
210 |
|
|
218 |
||
|
236 |
||
|
249 |
||
|
257 |
||
|
262 |
||
|
265 |
||
|
268 |
||
|
270 |
||
|
SECURITIES ACT RESTRICTIONS ON RESALE OF PRESIDIO CLASS A COMMON STOCK |
281 |
|
|
282 |
||
|
283 |
||
|
283 |
||
|
283 |
||
|
283 |
||
|
284 |
||
|
WHERE YOU CAN FIND MORE INFORMATION; INCORPORATION BY REFERENCE |
285 |
|
|
F-1 |
||
|
F-2 |
||
|
F-44 |
||
|
F-91 |
i
ii
TRADEMARKS
This document contains references to trademarks, trade names and service marks belonging to other entities. Solely for convenience, trademarks, trade names and service marks referred to in this proxy statement/prospectus may appear without the ® or TM symbols, but such references are not intended to indicate, in any way, that the applicable licensor will not assert, to the fullest extent under applicable law, its rights to these trademarks and trade names. We do not intend our use or display of other companies’ trade names, trademarks or service marks to imply a relationship with, or endorsement or sponsorship of us by, any other companies.
iii
SELECTED DEFINITIONS
Unless otherwise stated in this proxy statement/prospectus or the context otherwise requires, references to:
• “amended and restated memorandum and articles of association” means the amended and restated memorandum and articles of association of EQV, effective August 6, 2024;
• “Available Cash” means has the meaning ascribed to it in the Business Combination Agreement attached as Annex A to this proxy statement/prospectus;
• “BTIG” means BTIG, LLC, the underwriter of the IPO;
• “Broadridge” means Broadridge Financial Solutions, Inc., the virtual meeting host for the extraordinary special meeting;
• “Business Combination Agreement” means that certain Business Combination Agreement, dated August 5, 2025, by and among EQV, Presidio, EQV Merger Sub, EQV Holdings, Presidio Merger Sub and PIH, as amended, supplemented or otherwise modified from time to time in accordance with its terms;
• “Business Combination” means the Domestication, the Merger and other transactions contemplated by the Business Combination Agreement, collectively;
• “Call Right” means the right, pursuant to the Prometheus Holdings LLC Agreement and upon the exercise of the EQV Holdings Redemption Right by an EQV Holdings Unitholder, for Presidio to acquire each tendered EQV Holdings Common Unit directly from such EQV Holdings Unitholder for, at Presidio’s election, (i) one share of Presidio Class A Common Stock, subject to conversion rate adjustments for stock splits, stock dividends and reclassification, or (ii) an equivalent amount of cash;
• “Cayman Islands Companies Act” means the Companies Act (As Revised) of the Cayman Islands as the same may be amended from time to time;
• “Class A Shares” means the Class A ordinary shares, $0.0001 par value in the capital of EQV, which will automatically convert, on a one-for-one basis, into shares of EQV Class A Common Stock in connection with the Domestication;
• “Class B Contribution” means the Sponsor’s contribution at Closing of 1,127,963 Class B Shares to EQV in exchange for Presidio’s issuance of 562,746 shares of Presidio Class A Common Stock to the PIH Rollover Holders and Presidio’s issuance of 565,217 shares of Presidio Class A Common Stock to certain PIPE Investors in connection with the Securities Contribution and Transfer Agreements;
• “Class B Shares” means the Class B ordinary shares, $0.0001 par value in the capital of EQV, which will automatically convert, on a one-for-one basis, into shares of Class B Common Stock in connection with the Domestication;
• “Closing Date” means the date on which the Closing occurs;
• “Closing” means the closing of the transactions contemplated by the Business Combination Agreement;
• “Condition Precedent Proposals” means the Business Combination Proposal, the Domestication Proposal, the Governing Documents Proposal, the Stock Issuance Proposal and the Incentive Plan Proposal, collectively;
• “Domestication” means the transfer by way of continuation by way of the deregistration of EQV from the Cayman Islands and the continuation and domestication as a corporation registered in the State of Delaware;
• “DRIP Shares” means the 3,811,019 Class B Shares (which will be exchanged for shares of Presidio Class A Common Stock in connection with the Closing) held by the Sponsor that are subject to time vesting during the first three years following the Closing pursuant to a dividend reinvestment program;
iv
• “Earn-Out Shares” means the 1,905,509 Class B Shares (which will be exchanged for shares of Presidio Class A Common Stock in connection with the Closing) held by the Sponsor that are subject to vesting (or forfeiture) on the basis of achieving certain trading price thresholds during the first five years following the Closing;
• “Effective Time” means the time at which the Merger becomes effective;
• “EQV” means EQV Ventures Acquisition Corp., a Cayman Islands exempted company;
• “EQV Board” means EQV’s board of directors;
• “EQV Class A Common Stock” means Class A common stock, $0.0001 par value, of EQV, following the Domestication;
• “EQV Group” refers to EQV Resources Partners LLC, EQV Operating LLC, Peachtree OG LLC and their direct and indirect subsidiaries, including investment vehicles and funds managed and/or operated by affiliates of EQV Resources Partners LLC and EQV Operating LLC and their respective portfolio companies;
• “EQV Holdings” means Prometheus Holdings LLC, a Delaware limited liability company and direct wholly owned subsidiary of EQV;
• “EQV Holdings Redemption Right” means the right, pursuant to the Prometheus Holdings LLC Agreement, for EQV Holdings Unitholders (other than Presidio) to cause EQV Holdings to acquire all or a portion of their vested EQV Holdings Common Units and corresponding shares of Presidio Class B Common Stock for shares of Presidio Class A Common Stock at a redemption ratio of one share of Presidio Class A Common Stock for each EQV Holdings Common Unit redeemed, subject to conversion rate adjustments for stock splits, stock dividends and reclassification;
• “EQV Holdings Common Units” means the common units of EQV Holdings;
• “EQV Holdings Unitholder” means a holder of EQV Holdings Common Units;
• “EQV Interest” means one Class B Share together with one Class A Unit or Class B Unit of EQV Holdings;
• “EQV Merger Sub” means Prometheus PubCo Merger Sub Inc., a Delaware corporation and a direct, wholly-owned subsidiary of Presidio;
• “EQV private placement warrants” means the 220,833 warrants outstanding as of the date of this proxy statement/prospectus that were issued to our Sponsor and BTIG (which may become exercisable for Class A Shares at an exercise price of $11.50 per share), which are substantially identical to the public warrants sold as part of the Public Units;
• “EQV public warrants” means the currently outstanding 11,666,666 warrants to purchase Class A Shares that were issued as part of the Public Units (which may become exercisable for Class A Shares at an exercise price of $11.50 per share) and, after the Business Combination, the 11,666,666 warrants to purchase Presidio Class A Common Stock that will be exercisable for shares of Presidio Class A Common Stock at $11.50 per share;
• “EQV Surviving Subsidiary” means the wholly owned subsidiary of Presidio resulting from the merger of EQV Merger Sub with and into EQV, with EQV surviving;
• “EQV Surviving Subsidiary Common Shares” means the common shares of EQV Surviving Subsidiary;
• “EQV shareholders” means holders of Class A Shares and holders of Class B Shares;
• “EQV warrants” means the EQV private placement warrants and the EQV public warrants;
v
• “EQVR” means EQV Resources LLC, a Delaware limited liability company;
• “EQVR Acquisition” means the acquisition by Presidio of all of the issued and outstanding equity interests of EQVR via merger to occur following the Closing;
• “EQVR Intermediate” means EQV Resources Intermediate LLC, a Delaware limited liability company;
• “EQVR Merger Agreement” means the agreement and plan of merger, dated as of August 5, 2025, by and among EQV, Presidio, EQVR Merger Sub, EQVR, EQVR Intermediate and PIH, solely for the limited purposes set forth therein;
• “EQVR Merger Sub” means EQVR Merger Sub LLC, a Delaware limited liability company and a direct wholly owned subsidiary of Presidio;
• “Existing Governing Documents” means the amended and restated memorandum and articles of association of EQV;
• “Existing PIH Holders” means the existing holders of equity securities of PIH;
• “extraordinary general meeting” means the extraordinary general meeting of EQV to be held virtually at https:// on , 2025 at a.m., Eastern Time, and any adjournments or postponements thereof;
• “Incentive Plan” means the Presidio Production Company 2025 Equity Incentive Plan to be considered for adoption and approval by the shareholders pursuant to the Incentive Plan Proposal;
• “IPO” means EQV’s initial public offering that was consummated on August 8, 2024;
• “Maximum Contractual Redemption Scenario” means a scenario in which 100% of the public shares currently held by public shareholders and which may be redeemed while continuing to satisfy the Minimum Available Cash Condition are redeemed for cash from the Trust Account, representing approximately 86% of the public shares currently held by the public shareholders;
• “Merger” means the merger of EQV Merger Sub with and into EQV, with EQV surviving and becoming a wholly owned direct subsidiary of Presidio and with EQV shareholders receiving one share of Presidio Class A Common Stock for each share of EQV Class A Common Stock held by such shareholder, in accordance with the terms of the Business Combination Agreement;
• “Mid-Point Contractual Redemption Scenario” means a scenario in which 50% of the public shares currently held by public shareholders and assumed to be redeemed under the Maximum Contractual Redemption Scenario are redeemed for cash from the Trust Account, representing approximately 43% of the public shares currently held by public shareholders;
• “Minimum Available Cash Condition” means the condition in the Business Combination Agreement that states that Available Cash must equal no less than $140,197,687;
• “New EQV Bylaws” means the bylaws of EQV to be effective immediately after the Domestication, attached to this proxy statement/prospectus as Annex S;
• “New EQV Certificate of Incorporation” means the certificate of incorporation of EQV to be effective immediately after the Domestication, attached to this proxy statement/prospectus as Annex R;
• “New EQV Governing Documents” means the New EQV Certificate of Incorporation and New EQV Bylaws;
• “No Redemption Scenario” means a scenario in which none of the Class A Shares currently held by public shareholders are redeemed for cash from the Trust Account;
• “NYSE” means the New York Stock Exchange;
• “Ordinary Shares” means the Class A Shares and the Class B Shares together;
vi
• “PIH” means, prior to the Closing of the Business Combination, Presidio Investment Holdings LLC, a Delaware limited liability company;
• “PIH Rollover Holder” means certain existing investors and certain unitholders of PIH party to a Rollover Agreement;
• “PIPE Financing” means the transactions contemplated by the Subscription Agreements, pursuant to which the PIPE Investors agreed to subscribe for and purchase, and EQV and Presidio have agreed to issue and sell to the PIPE Investors, an aggregate of 8,750,000 shares of Presidio Class A Common Stock following the Domestication for a purchase price of $10.00 per share, on the terms and subject to the conditions set forth therein, which purchase and sale will be consummated immediately prior to the Business Combination;
• “PIPE Investors” means the investors who participated in the PIPE Financing;
• “Preferred Financing” means the transactions contemplated by the Securities Purchase Agreement, pursuant to which and subject to the satisfaction of the closing conditions contained therein, immediately prior to or substantially concurrently with the Closing, the Preferred Investors will purchase in a private placement from Presidio an aggregate of 125,000 Preferred Shares and 937,500 Preferred Investor Warrants for a cash purchase price of $123,750,000 (net of all applicable original issue discounts);
• “Preferred Investors” means the investors who participated in the Preferred Financing;
• “Preferred Investor Warrants” means the warrants to purchase 937,500 shares of Presidio Class A Common Stock for an exercise price of $0.01 per warrant held by certain Preferred Investors;
• “Preferred Shares” means the Series A Perpetual Preferred Shares with a stated value of $1,000 per share of Presidio;
• “Preferred Stockholders’ Agreement” means the agreement between certain Preferred Investors and Presidio to be entered into at the Closing;
• “Presidio Board” means the board of directors of Presidio;
• “Presidio Class A Common Stock” means the Class A common stock, par value $0.0001 per share, of Presidio;
• “Presidio Class B Common Stock” means the Class B common stock, par value $0.0001 per share, of Presidio;
• “Presidio Common Stock” means the Presidio Class A Common Stock and the Presidio Class B Common Stock together;
• “Presidio Preferred Stock” means shares of Presidio’s Series A preferred stock, par value $0.0001;
• “Presidio private placement warrants” means the EQV private placement warrants following the consummation of the Business Combination;
• “Presidio public warrants” means the EQV public warrants following the consummation of the Business Combination;
• “Presidio stockholder” means a holder of Presidio Class A Common Stock or a holder of Presidio Class B Common Stock;
• “Presidio warrants” means the Presidio private placement warrants, the Preferred Investor Warrants and the Presidio public warrants;
• “Private Financing” means the PIPE Financing and the Preferred Financing;
• “Private Financing Agreement” means the Subscription Agreements and the Securities Purchase Agreement;
vii
• “Private Placement Units” means the units of EQV, each unit representing one Class A Share and one-third of one EQV private placement warrant to acquire one Class A Share, that were offered and sold by EQV to the Sponsor in a private placement at the time of the IPO;
• “Prometheus Holdings LLC Agreement” means the Amended and Restated Limited Liability Company Agreement of EQV Holdings to be entered into in connection with the Closing;
• “Proposed Bylaws” means the proposed bylaws of Presidio to be effective upon the Closing and be approved pursuant to the Governing Documents Proposal and attached to this proxy statement/prospectus as Annex I;
• “Proposed Certificate of Incorporation” means the proposed certificate of incorporation of Presidio to be effective upon the Closing and be approved pursuant to the Governing Documents Proposal and attached to this proxy statement/prospectus as Annex H;
• “Proposed Governing Documents” means the Proposed Certificate of Incorporation and the Proposed Bylaws;
• “public shareholders” means holders of public shares;
• “public shares” means the currently outstanding 35,000,000 Class A Shares issued as part of the Public Units in the IPO;
• “Public Units” means the units of EQV, each unit representing one Class A Share and one-third of one EQV public warrant to acquire one Class A Share, that were offered and sold by EQV in its initial public offering;
• “PUDs” means proved undeveloped reserves;
• “PV-10” means the estimated future gross revenue to be generated from the production of proved reserves, net of estimated production and future development and abandonment costs, using prices and costs in effect at the determination date, before income taxes, and without giving effect to non-property related expenses, discounted to a present value using an annual discount rate of 10%;
• “Record Date” means , 2025;
• “redemption” means each redemption of public shares for cash pursuant to the Existing Governing Documents;
• “Registration and Stockholders’ Rights Agreement” means that certain agreement by and among EQV, EQV Holdings, EQVR Intermediate, our Sponsor, certain members of Presidio’s management and certain PIH investors, to be entered into upon the Closing, pursuant to which certain registration and governing rights and obligations of the parties are set forth;
• “Registration Rights Parties” means EQVR Intermediate, the Sponsor and certain holders of PIH equity and certain members of Presidio’s management;
• “Rollover Agreement” means the Rollover Agreement, dated as of August 5, 2025, by and among EQV, EQV Holdings, PIH, certain existing investors and certain unitholders of PIH, pursuant to which the Class A ParentCo Rollover Units (as defined in the Rollover Agreement) of such PIH Rollover Holders will, in accordance with the terms of the Business Combination Agreement and the Rollover Agreement, convert into the right to receive a number of EQV Holdings Common Units and the right to purchase the Presidio Class B Common Stock at par value;
• “SEC” means the Securities and Exchange Commission;
• “Securities Act” means the Securities Act of 1933, as amended;
viii
• “Securities Contribution and Transfer Agreements” means the Securities Contribution and Transfer Agreements, dated as of August 5, 2025, by and among EQV, Presidio, Sponsor, certain PIH Rollover Holders and certain PIPE Investors party thereto, pursuant to which EQV and Presidio agreed to effectuate the Class B Contribution;
• “Securities Purchase Agreement” means the Series A Preferred Securities Purchase Agreement, dated as of August 5, 2025, by and among EQV, Presidio, PIH and the Preferred Investors in connection with the Preferred Financing, pursuant to which the Preferred Investors agreed to purchase the Presidio Preferred Stock and the Preferred Investor Warrants;
• “September 30, 2025 Closing Price” means, as applicable, the closing price of the Class A Shares, the EQV public warrants and the Public Units of $10.38, $0.50 and $10.46, respectively, on the NYSE on September 30, 2025;
• “Sponsor Letter Agreement” means the letter agreement, dated August 5, 2025, by and among EQV, our Sponsor, EQV Holdings, PIH, Presidio and certain of EQV’s directors and officers;
• “Sponsor” means EQV Ventures Sponsor LLC, a Delaware limited liability company;
• “Subscription Agreements” means the subscription agreements, entered into by EQV, Presidio and PIPE Investors in connection with the PIPE Financing;
• “Transfer Agent” means Continental Stock Transfer & Trust Company, in its capacity as EQV’s transfer agent;
• “Trust Account” means the trust account established at the consummation of the IPO that holds the proceeds of the initial public offering and is maintained by the Transfer Agent, acting as trustee; and
• “Units” means the Private Placement Units and the Public Units.
ix
SHARE CALCULATIONS AND OWNERSHIP PERCENTAGES
Unless otherwise specified, the share counts and other data set forth in this proxy statement/prospectus does not take into account (i) the issuance of any shares upon completion of the Business Combination under the Incentive Plan, which is expected to include 10% of the fully diluted, and as converted, outstanding shares of Presidio Class A Common Stock immediately following consummation of the Business Combination, or (ii) the issuance of any shares upon the exercise of the 12,824,999 Presidio warrants that will remain outstanding immediately following the Business Combination and may be exercised thereafter, and otherwise assumes that (a) no public shareholders elect to have their public shares redeemed, (b) none of EQV’s existing shareholders or PIH equity holders purchase Class A Shares in the open market and (c) there are no other issuances of equity interests of EQV prior to or in connection with the Closing.
MARKET AND INDUSTRY DATA
The market data and certain other statistical information included in this proxy statement/prospectus are based on a variety of sources, including independent industry publications, government publications and other published independent sources. Some data is also based on our good faith estimates, which have been derived from management’s knowledge and experience in the industry in which we operate. Although we have not independently verified the accuracy or completeness of the third-party information included in this proxy statement/prospectus, based on management’s knowledge and experience, we believe that these third-party sources are reliable and that the third-party information included in this proxy statement/prospectus or in our estimates is accurate and complete. While we are not aware of any misstatements regarding the market, industry or similar data presented herein, such data involves risks and uncertainties and is subject to change based on various factors, including those discussed under the headings “Cautionary Note Regarding Forward-Looking Statements” and “Risk Factors” in this proxy statement/prospectus.
x
CAUTIONARY NOTE REGARDING FORWARD-LOOKING STATEMENTS
The statements contained in this proxy statement/prospectus that are not purely historical are forward-looking statements. These forward-looking statements include statements about the parties’ ability to close the Business Combination, the anticipated benefits of the Business Combination, and the financial conditions, results of operations, earnings, outlook and prospects of EQV, PIH or Presidio, and may include statements for the period following the consummation of the Business Combination. In addition, any statements that refer to characterizations of future events or circumstances, including any underlying assumptions, are forward-looking statements. Forward-looking statements are typically identified by words such as “plan,” “believe,” “expect,” “anticipate,” “intend,” “outlook,” “estimate,” “forecast,” “project,” “continue,” “could,” “may,” “might,” “possible,” “potential,” “predict,” “should,” “would” and other similar words and expressions, but the absence of these words does not mean that a statement is not forward-looking.
The forward-looking statements contained in this proxy statement/prospectus are based on the current expectations of the management of EQV, PIH and Presidio and are inherently subject to uncertainties and changes in circumstances and their potential effects and speak only as of the date of any such statement. There can be no assurance that future developments will be those that have been anticipated. The forward-looking statements contained in this proxy statement/prospectus involve a number of risks, uncertainties or other assumptions that may cause actual results or performance to be materially different from those expressed or implied by these forward-looking statements. These risks and uncertainties include, but are not limited to, those factors described in “Risk Factors” and the following:
• conditions to the completion of the Business Combination and Private Financings, including shareholder approval of the Business Combination, may not be satisfied or the regulatory approvals required for the Business Combination may not be obtained on the terms expected or on the anticipated schedule;
• the occurrence of any event, change or other circumstance that could give rise to the termination of the Business Combination Agreement or the termination of any Private Financing Agreement;
• the effect of the announcement or pendency of the Business Combination on PIH’s business relationships, operating results and business generally;
• risks that the Business Combination disrupts PIH’s current plans and operations;
• risks related to diverting management’s attention from PIH’s ongoing business operations;
• potential litigation that may be instituted against EQV, PIH or Presidio or their respective directors or officers related to the Business Combination or in relation to PIH’s business;
• the amount of the costs, fees, expenses and other charges related to the Business Combination;
• risks relating to the uncertainty of the projected financial information with respect to Presidio;
• Presidio’s ability to manage future growth effectively;
• Presidio’s ability to utilize its net operating loss and tax credit carryforwards effectively;
• the capital-intensive nature of PIH’s business model, which may require Presidio to raise additional capital in the future;
• risks related to Presidio’s ability to meet its projections;
• the possibility of damage to PIH’s properties as a result of natural disasters;
• Presidio’s ability to comply with all applicable laws and regulations;
• the impact of public perception of fossil fuel derived energy on Presidio’s business;
• any political or other disruptions in oil producing nations;
• Presidio’s ability to meet stock exchange listing standards following the consummation of the Business Combination;
• the impact of macroeconomic events, such as inflation, recessions or depressions and, wars or fears of war;
xi
• Presidio’s ability to pay dividends;
• Presidio’s ability to replace the reserves through acquisitions;
• Presidio’s hedging strategy and results;
• the timing and amount of Presidio’s future production of oil, NGLs and natural gas; and
• Presidio’s decline rates of its oil and gas properties.
Reserve engineering is a method of estimating underground accumulations of crude oil, natural gas or NGLs that cannot be measured in an exact way. Crude oil, natural gas and NGL reserve engineering is not an exact science and requires subjective estimates of underground accumulations of crude oil, natural gas and NGLs and assumptions concerning future crude oil, natural gas and NGL prices, production levels, ultimate recoveries and operating and development costs. The accuracy of any reserve estimate depends on the quality of available data, the interpretation of such data and price and cost assumptions made by reserve engineers. In addition, the results of drilling, testing and production activities may justify revisions of previous estimates. As a result, estimated quantities of proved reserves, projections of future production rates and the timing of development expenditures may turn out to be incorrect.
Should one or more of these risks or uncertainties materialize, or should any of the assumptions made by the management of EQV, PIH or Presidio prove incorrect, actual results may vary in material respects from those projected in the forward-looking statements contained in this proxy statement/prospectus. Accordingly, you should not place undue reliance on these forward-looking statements in deciding how to vote your shares on the proposals set forth in this proxy statement/prospectus.
Except to the extent required by applicable law or regulation, EQV, PIH and Presidio undertake no obligation to update the forward-looking statements contained herein to reflect events or circumstances after the date of this proxy statement/prospectus or to reflect the occurrence of unanticipated events.
xii
QUESTIONS AND ANSWERS FOR SHAREHOLDERS OF EQV
The questions and answers below highlight only selected information from this document and only briefly address some commonly asked questions about the proposals to be presented at the extraordinary general meeting, including with respect to the Business Combination. The following questions and answers do not include all the information that may be important to EQV’s shareholders. We urge shareholders to read this proxy statement/prospectus, including the annexes and the other documents referred to herein, carefully and in their entirety to fully understand the Business Combination and the voting procedures for the extraordinary general meeting, which will be held virtually at https:// on , 2025 at , Eastern Time.
Q: WHAT IS THE BUSINESS COMBINATION?
A: Pursuant to the Business Combination Agreement, by and among EQV, Presidio, PIH and the other parties thereto, among other things:
(i) EQV will change its jurisdiction of incorporation by deregistering as a Cayman Islands exempted company and registering by way of continuation and domesticating as a corporation incorporated under the laws of the State of Delaware, upon which (a) each then issued and outstanding Class A Share will convert automatically, on a one-for-one basis, to a share of EQV Class A Common Stock, (b) each issued and outstanding warrant to purchase one Class A Share at a price of $11.50 per share will convert automatically, on a one-for-one basis, into a whole warrant exercisable for one share of EQV Class A Common Stock and (c) the name of EQV will be changed from “EQV Ventures Acquisition Corp.” to “Presidio MidCo Inc.”; and
(ii) Following the Domestication, EQV Merger Sub will merge with and into EQV, with EQV as the surviving company in the merger and with (a) EQV shareholders receiving one share of Presidio Class A Common Stock for each share of EQV Class A Common Stock held by such shareholder and (b) each EQV public warrant converting automatically, on a one-for-one basis, into a whole warrant exercisable for one share of Presidio Class A Common Stock, in accordance with the terms of the Business Combination Agreement, and upon which Presidio will change its name to “Presidio Production Company.” After giving effect to such merger, EQV will survive as a wholly owned subsidiary of Presidio, following which, Presidio Merger Sub will merge with and into PIH, with PIH as the surviving company in the merger, all on the terms and subject to the conditions set forth in the Business Combination Agreement and in accordance with applicable law.
At the Closing of the Business Combination (i) Presidio shall contribute to EQV Surviving Subsidiary all of its assets and liabilities (excluding its interest in EQV Surviving Subsidiary), (ii) in exchange therefor, EQV Surviving Subsidiary shall issue to Presidio (A) a number of EQV Surviving Subsidiary Common Shares which shall equal the number of total shares of Presidio Class A Common Stock issued and outstanding immediately after the Closing (giving effect to the redemption of public shares), (B) a number of Class A preferred shares of EQV Surviving Subsidiary equal to the number of shares of Presidio Preferred Stock outstanding and (C) a number of warrants to purchase EQV Surviving Subsidiary Common Shares which shall equal the number of Presidio warrants outstanding immediately after the Closing, (iii) EQV Surviving Subsidiary shall then contribute to EQV Holdings all of its assets and liabilities (excluding its interests in EQV Holdings and the shares being redeemed), including cash held by EQV, and (iv) in exchange therefor, EQV Holdings shall issue to EQV Surviving Subsidiary (A) a number of EQV Holdings Common Units which shall equal the number of total shares of EQV Class A Common Stock issued and outstanding immediately after the Closing (giving effect to the redemption of public shares), (B) a number of Class A preferred units of EQV Holdings equal to the number of shares of Preferred Shares outstanding and (C) a number of warrants to purchase EQV Holdings Common Units which shall equal the number of EQV warrants outstanding immediately after the Closing.
Following the Closing, Presidio will acquire all of the issued and outstanding equity interests of EQVR via merger pursuant to and on the terms and subject to the conditions set forth in the EQVR Merger Agreement.
Q: WHY AM I RECEIVING THIS DOCUMENT?
A: EQV is sending this proxy statement/prospectus to its shareholders to help them decide how to vote their Ordinary Shares with respect to the matters to be considered at the extraordinary general meeting.
xiii
The Business Combination cannot be completed unless EQV’s shareholders approve each of the Condition Precedent Proposals set forth in this proxy statement/prospectus. Information about the extraordinary general meeting, the Business Combination and the other business to be considered by shareholders at the extraordinary general meeting is contained in this proxy statement/prospectus.
This document constitutes a proxy statement of EQV and a prospectus of Presidio. It is a proxy statement because the board of directors of EQV is soliciting proxies using this proxy statement/prospectus from its shareholders. It is a prospectus because Presidio, in connection with the Business Combination, is offering shares of common stock in exchange for EQV’s outstanding Ordinary Shares and as part of the consideration to be received as part of the Business Combination. See “The Business Combination Proposal — The Business Combination Agreement — Consideration to be Received in the Mergers.”
Q: WHEN WILL THE BUSINESS COMBINATION BE COMPLETED?
A: The parties currently expect that the Business Combination will be completed in the fourth quarter of 2025. However, neither EQV nor PIH can assure you of when or if the Business Combination will be completed, and it is possible that factors outside of the control of EQV and PIH could result in the Business Combination being completed at a different time or not at all. The outside date for consummation of the Business Combination is February 5, 2026. Before the Business Combination can be completed, EQV must obtain the approval of EQV shareholders for each of the Condition Precedent Proposals, and EQV and PIH must also satisfy other closing conditions. See “The Business Combination Proposal — The Business Combination Agreement — Conditions to Closing of the Business Combination.”
Q: WHAT HAPPENS IF THE BUSINESS COMBINATION IS NOT COMPLETED?
A: If EQV does not complete the Business Combination with PIH for any reason, EQV would need to search for another target business with which to complete a business combination and the EQVR Acquisition would not occur. If EQV and PIH do not complete the Business Combination or a business combination with another target business by August 8, 2026, or such later date as may be approved by EQV’s shareholders (if extended), EQV must cease all operations except for the purpose of winding up, as promptly as reasonably possible but not more than ten business days thereafter, redeem 100% of the outstanding public shares, at a per-share price, payable in cash, equal to the amount then held in the Trust Account, including interest earned on funds held in the Trust Account (less permitted withdrawals, taxes payable and up to $100,000 of interest to pay dissolution expenses), divided by the number of then outstanding public shares, which redemption will completely extinguish the rights of holders of Class A Shares (including the right to receive further liquidation distributions, if any) and as promptly as reasonably possible following such redemption, subject to the approval of EQV’s remaining shareholders and the directors, liquidate and dissolve, subject in each case to its obligations under Cayman Islands law to provide for claims of creditors and other requirements of applicable law. The Sponsor has no redemption rights in the event a business combination is not effected in the required time period and, accordingly, its Class B Shares will be worthless. Additionally, in the event of such liquidation, there will be no distribution with respect to the EQV warrants. Accordingly, such EQV warrants will expire worthless.
Q: WHAT AM I BEING ASKED TO VOTE ON AND WHY IS THIS APPROVAL NECESSARY?
A: EQV shareholders are being asked to vote on the following Proposals:
(1) the Business Combination Proposal;
(2) the Domestication Proposal;
(3) the Governing Documents Proposal;
(4) the Governing Documents Advisory Proposal;
(5) the Stock Issuance Proposal;
(6) the Incentive Plan Proposal; and
(7) the Adjournment Proposal.
xiv
The Business Combination is conditioned upon the approval of the Business Combination Proposal, the Domestication Proposal, the Governing Documents Proposal, the Governing Documents Advisory Proposal, the Stock Issuance Proposal, and the Incentive Plan Proposal and, subject to the terms of the Business Combination Agreement. The Business Combination is not conditioned on the approval of the Governing Documents Advisory Proposal or the Adjournment Proposal. If the Business Combination Proposal is not approved, the other proposals (except the Adjournment Proposal) will not be presented to the EQV shareholders for a vote. For the avoidance of doubt, if put forth at the extraordinary general meeting, the Adjournment Proposal will be the first and only proposal voted on and the Condition Precedent Proposals will not be submitted to the shareholders for a vote.
Q: WHAT VOTE IS REQUIRED TO APPROVE EACH PROPOSAL AT THE EXTRAORDINARY GENERAL MEETING?
A: The Business Combination Proposal: The approval of the Business Combination Proposal requires an ordinary resolution, being the affirmative vote of the holders of at least a majority of the votes cast by the holders of the Ordinary Shares present virtually or represented by proxy and entitled to vote on such matter. EQV shareholders must approve the Business Combination Proposal in order for the Business Combination to occur. If EQV shareholders fail to approve the Business Combination Proposal, the Business Combination will not occur. Pursuant to the Sponsor Letter Agreement, the Sponsor and the Insiders have agreed to vote Ordinary Shares representing approximately 20.9% of the aggregate voting power of the Ordinary Shares in favor of the Business Combination Proposal.
The Domestication Proposal: The approval of the Domestication Proposal requires a special resolution, being the affirmative vote of at least a two-thirds majority of the votes cast by the holders of the Ordinary Shares present virtually or represented by proxy at the extraordinary general meeting and entitled to vote on such matter. EQV shareholders must approve the Domestication Proposal in order for the Business Combination to occur. If EQV shareholders fail to approve the Domestication Proposal, the Business Combination will not occur. Pursuant to the Sponsor Letter Agreement, the Sponsor and the Insiders have agreed to vote Ordinary Shares representing approximately 71.4% of the aggregate voting power of the Ordinary Shares in favor of the Domestication Proposal.
The Governing Documents Proposal: The approval of the Governing Documents Proposal requires an ordinary resolution, being the affirmative vote of the holders of at least a majority of the votes cast by the holders of the Ordinary Shares present virtually or represented by proxy and entitled to vote on such matter. EQV shareholders must approve the Governing Documents Proposal in order for the Business Combination to occur. If EQV shareholders fail to approve the Governing Documents Proposal, the Business Combination will not occur. Pursuant to the Sponsor Letter Agreement, the Sponsor and the Insiders have agreed to vote Ordinary Shares representing approximately 20.9% of the aggregate voting power of the Ordinary Shares in favor of the Governing Documents Proposal.
The Governing Documents Advisory Proposals: The approval of any of the Governing Documents Advisory Proposals requires an ordinary resolution, being the affirmative vote of the holders of at least a majority of the votes cast by the holders of the Ordinary Shares present virtually or represented by proxy and entitled to vote on such matter. The Governing Documents Advisory Proposals are not required by Cayman Islands law or Delaware law, but pursuant to SEC guidance, EQV is required to submit these provisions to its shareholders for approval as an ordinary resolution. However, the shareholder votes regarding these proposals are advisory votes, and are not binding on EQV or the board of directors of EQV. Furthermore, the Business Combination is not conditioned on the approval of the Governing Documents Advisory Proposals. Pursuant to the Sponsor Letter Agreement, the Sponsor and the Insiders have agreed to vote Ordinary Shares representing approximately 20.9% of the aggregate voting power of the Ordinary Shares in favor of the Governing Documents Advisory Proposals.
The Stock Issuance Proposal: The approval of the Stock Issuance Proposal requires an ordinary resolution, being the affirmative vote of the holders of at least a majority of the votes cast by the holders of the Ordinary Shares present virtually or represented by proxy and entitled to vote on such matter. EQV shareholders must approve the Stock Issuance Proposal in order for the Business Combination to occur. If EQV shareholders fail to approve the Stock Issuance Proposal, the Business Combination will not occur. Pursuant to the Sponsor Letter Agreement, the Sponsor and the Insiders have agreed to vote Ordinary Shares representing approximately 20.9% of the aggregate voting power of the Ordinary Shares in favor of the Stock Issuance Proposal.
xv
The Incentive Plan Proposal: The approval of the Incentive Plan Proposal requires an ordinary resolution, being the affirmative vote of the holders of at least a majority of the votes cast by the holders of the Ordinary Shares present virtually or represented by proxy and entitled to vote on such matter. EQV shareholders must approve the Incentive Plan Proposal in order for the Business Combination to occur. If EQV shareholders fail to approve the Incentive Plan Proposal, the Business Combination will not occur. Pursuant to the Sponsor Letter Agreement, the Sponsor and the Insiders have agreed to vote Ordinary Shares representing approximately 20.9% of the aggregate voting power of the Ordinary Shares in favor of the Incentive Plan Proposal.
The Adjournment Proposal: The approval of the Adjournment Proposal requires an ordinary resolution, being the affirmative vote of the holders of at least a majority of the votes cast by the holders of the Ordinary Shares present virtually or represented by proxy and entitled to vote on such matter. The Adjournment Proposal is not conditioned upon any other proposal. If put forth at the extraordinary general meeting, the Adjournment Proposal will be the first and only proposal voted on and the Condition Precedent Proposals will not be submitted to the shareholders for a vote.
None of the proposals are conditioned on the approval of at least a majority of the unaffiliated security holders of EQV.
Q: WHAT ARE THE RECOMMENDATIONS OF THE EQV BOARD?
A: The EQV Board believes that the Business Combination Proposal and the other proposals to be presented at the extraordinary general meeting are in the best interest of EQV. Accordingly, the EQV Board unanimously recommends that EQV’s shareholders vote “FOR” the approval of the Business Combination Proposal, “FOR” the approval of the Domestication Proposal, “FOR” the approval of the Governing Documents Proposal, “FOR” the approval of the Governing Documents Advisory Proposals, “FOR” the approval of the Stock Issuance Proposal, “FOR” the approval of the Incentive Plan Proposal, and “FOR” the approval of the Adjournment Proposal, in each case, if presented to the extraordinary general meeting.
The existence of financial and personal interests of one or more of EQV’s directors may result in a conflict of interest on the part of such director(s) between what such director may believe is in the best interests of EQV and its shareholders and what such director may believe is best for themselves in determining to recommend that shareholders vote for the proposals. EQV’s officers have interests in the Business Combination that may be different from, or in addition to, your interests as an EQV shareholder. The EQV Board was aware of and considered these interests, among other matters, in approving the Business Combination and in determining to recommend to the EQV shareholders to vote in favor of the Business Combination Proposal and the other proposals to be presented at the extraordinary general meeting. See the section of this proxy statement/prospectus entitled “The Business Combination Proposal — Interests of Certain Persons in the Business Combination.”
Q: WHY IS EQV PROPOSING THE BUSINESS COMBINATION PROPOSAL?
A: EQV was incorporated to effect a merger, share exchange, asset acquisition, share purchase, reorganization or other similar business combination with one or more businesses or entities. On August 8, 2024, EQV completed its IPO and a private placement, generating gross proceeds of $350,000,000. Since the IPO, EQV’s activity has been limited to the evaluation of business combination candidates.
Founded in 2017, PIH is an independent energy company headquartered in Texas, primarily engaged in oil and gas exploration and production, with operations concentrated across the Western Anadarko Basin of Texas, Oklahoma, and Kansas. PIH’s strategy is centered on acquiring existing producing assets and applying engineering expertise to enhance performance and extend asset life. PIH’s management team possesses extensive operational and industry experience and PIH leverages this experience to create sustainable value by investing in long-lived reserves, reducing emissions, improving asset integrity, and generating consistent, hedged-protected cash flow.
The EQV Board and the board of PIH have approved the proposed Business Combination.
xvi
Based on its due diligence investigation of PIH and the industry in which it operates, including the financial and other information provided by PIH in the course of its negotiations in connection with the Business Combination Agreement, EQV believes that the Business Combination with PIH will provide EQV shareholders with an opportunity to participate in the ownership of a company with significant growth potential.
Q: WHAT IS INVOLVED WITH THE DOMESTICATION?
A: The Domestication will require EQV to file certain documents in the Cayman Islands and the State of Delaware. At the effective time of the Domestication, EQV will de-register as an exempted company incorporated under the laws of the Cayman Islands and will continue as a Delaware corporation. EQV’s existing organizational documents will be replaced by a certificate of incorporation and bylaws and your rights as a shareholder will cease to be governed by the laws of the Cayman Islands and will be governed by Delaware law.
Q: HOW WILL THE DOMESTICATION AFFECT MY PUBLIC SHARES, WARRANTS AND UNITS?
A: On the effective date of the Domestication, (a) each outstanding Class A Share will automatically convert into one share of EQV Class A Common Stock, (b) each outstanding Class B Share will automatically convert into one share of EQV Class B Common Stock, (c) the outstanding EQV warrants will be converted to become exercisable, 30 days following the Closing, at the same per share exercise price and for the same number of shares of Class A Shares as in effect immediately prior to the Domestication. At a moment in time after the effectiveness of the Domestication and before the closing of the Business Combination, each outstanding Unit (each of which currently consists of one Class A Share and one-third of one EQV warrant to purchase one Class A Share) will be separated into its component Class A Share and one-third of one warrant.
Q: WHAT ARE THE MATERIAL U.S. FEDERAL INCOME TAX CONSEQUENCES OF THE DOMESTICATION TO U.S. HOLDERS OF ORDINARY SHARES?
A: For a description of the material U.S. federal income tax consequences of the Domestication, see the description in the section entitled “Material U.S. Federal Income Tax Considerations — U.S. Holders — Effects of the Domestication on U.S. Holders.”
Q: WHAT ARE THE MATERIAL U.S. FEDERAL INCOME TAX CONSEQUENCES OF THE MERGER TO U.S. HOLDERS OF CLASS A SHARES AND EQV WARRANTS?
A: Subject to the limitations set forth under the section entitled “Material U.S. Federal Income Tax Considerations of the Merger,” the Merger should qualify as a tax-deferred transaction under Section 351 of the Code, and the parties intend for U.S. federal income tax purposes that the Merger qualifies as a tax-deferred reorganization under Section 368 of the Code. However, there is no authority directly on point with respect to a transaction involving the same facts. If the Merger so qualifies, holders of Class A Shares would not recognize gain or loss for U.S. federal income tax purposes as a result of the exchange of Class A Shares solely for Presidio Class A Common Stock, and holders of EQV warrants would not recognize gain or loss for U.S. federal income tax purposes as a result of the exchange of EQV warrants for Presidio warrants. If the Merger only qualifies as a tax-deferred transaction under Section 351 of the Code and does not qualify as a tax-deferred reorganization under Section 368 of the Code, then the exchange of EQV warrants for Presidio warrants in the Merger would not qualify for tax-deferred treatment and would be taxable. You are strongly urged to consult your tax advisor to determine the particular U.S. federal, state or local or foreign income or other tax consequences of the Business Combination (including the Merger) to you. Please see the section entitled “Material U.S. Federal Income Tax Considerations of the Merger.”
Q: DID THE EQV BOARD OBTAIN A THIRD-PARTY VALUATION OR FAIRNESS OPINION IN DETERMINING WHETHER OR NOT TO PROCEED WITH THE BUSINESS COMBINATION AS A WHOLE?
A: No. The EQV Board determined it was not necessary to obtain a third-party valuation or fairness opinion given the due diligence it conducted in consultation with its financial and legal advisors and the expertise of its management team. The officers and directors of EQV have substantial experience in evaluating the operating and financial merits of companies from the oil and gas industry. Consequently, the EQV Board concluded that such experience and background enabled it to make the necessary analyses and determinations regarding the Business Combination as a whole and its fairness to EQV shareholders. The EQV Board did, however, obtain a fairness opinion with respect to the EQVR Acquisition.
xvii
Q: ARE THERE MATERIAL DIFFERENCES BETWEEN MY RIGHTS AS AN EQV SHAREHOLDER AND A PRESIDIO SHAREHOLDER?
A: Yes. There are certain material differences between your rights as an EQV shareholder and your rights as a Presidio shareholder. Please read the sections entitled “Description of Presidio Securities” and “Comparison of Corporate Governance and Shareholder Rights.”
Q: DO I HAVE REDEMPTION RIGHTS?
A: If you are a holder of public shares, you have the right to demand that EQV redeem such shares for a pro rata portion of the cash held in the Trust Account, which holds the proceeds of the IPO, as of two business days prior to the consummation of the Business Combination (including interest earned on the funds held in the Trust Account and not previously released to EQV for permitted withdrawals or to pay its taxes) upon the Closing (such rights, “redemption rights”).
Notwithstanding the foregoing, a public shareholder, together with any affiliate of such holder or any other person with whom such holder is acting in concert or as a “group” (as defined in Section 13(d)(3) of the Exchange Act), will be restricted from seeking redemption with respect to more than 15% of the public shares. Accordingly, all public shares in excess of 15% held by a public shareholder, together with any affiliate of such holder or any other person with whom such holder is acting in concert or as a “group,” will not be redeemed.
Q: IF I AM A HOLDER OF UNITS, CAN I EXERCISE REDEMPTION RIGHTS WITH RESPECT TO MY UNITS?
A: No. Holders of issued and outstanding Units must elect to separate the Units into the underlying public shares and EQV public warrants prior to exercising redemption rights with respect to the public shares. If you hold your Units in an account at a brokerage firm or bank, you must notify your broker or bank that you elect to separate the Units into the underlying public shares and EQV public warrants, or if you hold Units registered in your own name, you must contact the Transfer Agent, directly and instruct them to do so. You are requested to cause your public shares to be separated and tendered or delivered to the Transfer Agent, along with the redemption forms by 5:00 p.m., Eastern Time, on , 2025 (two business days before the scheduled date of the extraordinary general meeting) in order to exercise your redemption rights with respect to your public shares.
Q: IF I AM A HOLDER OF EQV PUBLIC WARRANTS, CAN I EXERCISE REDEMPTION RIGHTS WITH RESPECT TO MY EQV PUBLIC WARRANTS?
A: No. The holders of EQV public warrants have no redemption rights with respect to such securities.
Assuming that no more than 15,029,706 public shares, representing the number of public shares outstanding as of the date of this proxy statement/prospectus that are subject to possible redemption under the Mid-Point Contractual Redemption Scenario are redeemed for an aggregate payment of approximately $156,008,348 from the Trust Account, which is a potential amount of redemptions, and assuming that each redeeming public shareholder holds one-third of one EQV public warrant for each public share being redeemed (representing the number of EQV public warrants included in each Unit) and using the September 30, 2025 Closing Price, the aggregate fair value of EQV public warrants that can be retained by redeeming public shareholders is approximately $2,504,951. Assuming the Maximum Contractual Redemption Scenario, resulting in public shares redeemed for an aggregate payment of approximately $312,016,707 from the Trust Account, and assuming that each redeeming public shareholder holds one-third of one EQV public warrant for each public share being redeemed (representing the number of EQV public warrants included in each Unit) and using the September 30, 2025 Closing Price, the aggregate fair value of EQV public warrants that can be retained by redeeming public shareholders is approximately $5,009,902. The actual market price of the EQV public warrants may be higher or lower on the date that warrant holders seek to sell such EQV public warrants. Additionally, EQV cannot assure the holders of EQV public warrants that they will be able to sell their EQV public warrants in the open market as there may not be sufficient liquidity in such securities when warrant holders wish to sell their EQV public warrants. Further, while the level of redemptions of public shares will not directly change the value of the warrants because the warrants will remain outstanding regardless of the level of redemptions, as redemptions of public shares increase, all holders of Presidio warrants following the Closing who exercise such Presidio warrants will ultimately own a greater interest in Presidio because there would be fewer shares outstanding overall.
xviii
Q: WILL HOW I VOTE AFFECT MY ABILITY TO EXERCISE REDEMPTION RIGHTS?
A: No. You may exercise your redemption rights whether you vote your public shares for or against, or if you abstain from voting on, the Business Combination Proposal or any other proposal. As a result, the Business Combination Proposal can be approved by shareholders who will redeem their public shares and no longer remain shareholders and subject to the terms and conditions of the Business Combination Agreement, the Business Combination may be consummated even though the funds available from the Trust Account and the number of public shareholders are substantially reduced as a result of redemptions by public shareholders. Also, with fewer EQV ordinary shares and public shareholders, the trading market for shares of Presidio Class A Common Stock may be less liquid than the market for public shares prior to the Business Combination and Presidio may not be able to meet the listing standards of a national securities exchange. In addition, with fewer funds available from the Trust Account, the capital infusion from the Trust Account into PIH’s business will be reduced.
Q: HOW DO I EXERCISE MY REDEMPTION RIGHTS?
A: If you are a holder of public shares and wish to exercise your redemption rights, you must demand that EQV redeem your public shares for cash no later than 5:00 p.m., Eastern Time on, , 2025 by delivering your share certificates (if any), and other redemption forms to the Transfer Agent physically or electronically using Depository Trust Company’s DWAC (Deposit and Withdrawal at Custodian) system prior to the vote at the extraordinary general meeting. Holders of Units must elect to separate the underlying public shares and EQV public warrants prior to exercising redemption rights with respect to the public shares. If holders hold their Units in an account at a brokerage firm or bank, holders must notify their broker or bank that they elect to separate the Units into underlying public shares and EQV public warrants, or if a holder holds Units registered in its own name, the holder must contact the Transfer Agent, directly and instruct them to do so. Any holder of public shares will be entitled to demand that such holder’s shares be redeemed for a full pro rata portion of the amount then in the Trust Account (which, for illustrative purposes, was approximately $366,969,444, or $10.48 per share, as of September 30, 2025). Such amount, including interest earned on the funds held in the Trust Account and not previously released to EQV for permitted withdrawals or to pay its taxes, if any, will be paid promptly upon consummation of the Business Combination. However, the proceeds deposited in the Trust Account could become subject to the claims of EQV’s creditors, if any, which could have priority over the claims of EQV’s public shareholders, regardless of whether such public shareholders vote for or against the Business Combination Proposal. Therefore, the per-share distribution from the Trust Account in such a situation may be less than originally anticipated due to such claims. Your vote on any proposal will have no impact on the amount you will receive upon exercise of your redemption rights.
Any written demand of redemption rights must be received by the Transfer Agent prior to the vote taken on the Business Combination Proposal at the extraordinary general meeting. No demand for redemption will be honored unless the holder’s share certificates (if any) and other redemption forms have been delivered (either physically or electronically) to the Transfer Agent prior to the vote at the extraordinary general meeting.
If a holder of public shares properly makes a request for redemption and the certificates for the EQV ordinary shares (if any) along with the redemption forms are delivered as described to the Transfer Agent as described herein, then, if the Business Combination is consummated, EQV will redeem these shares for a pro rata portion of funds deposited in the Trust Account. The redemption will take place before the Domestication and, accordingly, if you exercise your redemption rights, then you will be exchanging your Class A Shares for cash.
Any request to redeem public shares, once made, may be withdrawn at any time, with EQV’s consent, until the closing of the Business Combination. If EQV receives valid redemption requests from holders of public shares prior to the redemption deadline, EQV may, at its sole discretion, following the redemption deadline and until the date of Closing, seek and permit withdrawals by one or more of such holders of their redemption requests. EQV may select which holders to seek such withdrawals of redemption requests from based on any factors we may deem relevant, and the purpose of seeking such withdrawals may be to increase the funds held in the Trust Account. If a holder of public shares delivered its public shares for redemption to the Transfer Agent and decides within the required timeframe not to exercise its redemption rights, it may request that the Transfer Agent return the shares (physically or electronically). The holder can make such request by contacting the Transfer Agent, at the address or email address listed in this proxy statement/prospectus.
xix
Q: HOW DO THE PRESIDIO PUBLIC WARRANTS DIFFER FROM THE PRESIDIO PRIVATE PLACEMENT WARRANTS, AND WHAT ARE THE RELATED RISKS FOR HOLDERS OF PRESIDIO PUBLIC WARRANTS AFTER THE BUSINESS COMBINATION?
A: The Presidio public warrants (into which the EQV public warrants will convert in connection with the Business Combination) are identical to the Presidio private placement warrants (into which the EQV private placement warrants will convert in connection with the Business Combination) in all material terms and provisions, except that the Presidio private placement warrants (including the shares of Presidio Class A Common Stock issuable upon exercise of the Presidio private placement warrants): (i) are not redeemable by Presidio; (ii) may not be transferred, assigned or sold by the holders until 30 days after the Closing, subject to certain limited exceptions; (iii) may be exercised by the holders on a cashless basis; and (iv) are entitled to registration rights.
Following the Closing, we may redeem your unexpired Presidio public warrants prior to their exercise at a time that is disadvantageous to you, making your warrants worthless. Presidio may redeem outstanding Presidio public warrants at any time after they become exercisable and prior to their expiration, at a price of $0.01 per Presidio public warrant. To exercise such redemption right: (i) the last reported sale price of Presidio Class A Common Stock must equal or exceed $18.00 per share (as may be adjusted in certain circumstances including in the event of a share dividend, or recapitalization, reorganization, merger or consolidation) for any 20 trading days within a 30 trading-day period ending on the third trading day prior to the date on which we send notice of redemption to the Presidio public warrant holders; and (ii) certain other conditions must be met. If and when the Presidio public warrants become redeemable by Presidio, we may exercise our redemption right even if we are unable to register or qualify the underlying securities for sale under all applicable state securities laws. As a result, Presidio may redeem the Presidio public warrants as set forth above even if the holders are otherwise unable to exercise the Presidio public warrants. Redemption of the outstanding Presidio public warrants could force you to: (A) exercise your Presidio public warrants and pay the exercise price at a time when it may be disadvantageous for you to do so; (B) sell your Presidio public warrants at the then-current market price when you might otherwise wish to hold your Presidio public warrants; or (C) accept the nominal redemption price which, at the time the outstanding Presidio public warrants are called for redemption, is likely to be substantially less than the market value of your Presidio public warrants.
If Presidio calls the Presidio public warrants for redemption, management of Presidio will have the option to require all holders that wish to exercise the Presidio public warrants to do so on a “cashless basis,” as described in the warrant agreement between the Transfer Agent, as warrant agent, and EQV. The exercise price and number of shares of Presidio Class A Common Stock issuable upon exercise of the Presidio public warrants may be adjusted in certain circumstances including in the event of a share dividend, or recapitalization, reorganization, merger or consolidation. However, the Presidio public warrants will not be adjusted for issuance of Presidio Common Stock at a price below its exercise price. Additionally, in no event will Presidio be required to net cash settle the Presidio public warrants.
If EQV is unable to complete the Business Combination before August 8, 2026 (unless extended), and EQV liquidates the funds held in the Trust Account, holders of the EQV public warrants will not receive any of such funds with respect to their EQV public warrants, nor will they receive any distribution from EQV’s assets held outside of the Trust Account with the respect to such EQV public warrants. Accordingly, the EQV public warrants may expire worthless.
Q: WHAT ARE THE MATERIAL U.S. FEDERAL INCOME TAX CONSEQUENCES TO U.S. HOLDERS THAT EXERCISE THEIR REDEMPTION RIGHTS?
A: For a description of the material U.S. federal income tax consequences to U.S. Holders that exercise their redemption rights, see the description in the section entitled “Material U.S. Federal Income Tax Considerations — U.S. Holders — Effects to U.S. Holders of Exercising redemption rights.”
Q: FOLLOWING THE BUSINESS COMBINATION, WILL EQV’s SECURITIES CONTINUE TO TRADE ON A STOCK EXCHANGE?
A: No. EQV anticipates that, following consummation of the Business Combination, the Units will automatically separate into their component parts, the Class A Shares will be exchanged for Presidio Class A Common Stock, the EQV warrants will automatically become Presidio warrants, and EQV will deregister its securities under
xx
the Exchange Act. Presidio has applied to list the Presidio Class A Common Stock and Presidio public warrants on NYSE under the symbols “FTW” and “FTWW,” respectively, upon the Closing. It is a condition to PIH’s obligations to consummate the Business Combination that the Presidio Class A Common Stock is approved for listing on NYSE. Presidio, PIH, and EQV believe that Presidio will satisfy the initial listing requirements of NYSE at the Closing, but there can be no assurance such listing condition will be met. If such listing condition is not met, the Business Combination may not be consummated unless such condition is waived by PIH. PIH may waive the NYSE listing condition at any time prior to the Closing, including after the extraordinary general meeting. If PIH waives such condition, EQV intends to file a Current Report on Form 8-K within four business days of such event, however you should know that given such timing you may not be notified before the extraordinary general meeting.
Q: DO EQV SHAREHOLDERS OR WARRANT HOLDERS OR EXISTING PIH HOLDERS HAVE APPRAISAL RIGHTS IN CONNECTION WITH THE DOMESTICATION OR THE BUSINESS COMBINATION?
A: Public shareholders, holders of EQV warrants and Existing PIH Holders do not have appraisal rights or dissenters’ rights in connection with the Domestication or the Business Combination under Cayman Islands law, the DGCL or the DLLCA.
Q: WHAT HAPPENS TO THE FUNDS DEPOSITED IN THE TRUST ACCOUNT AFTER CONSUMMATION OF THE BUSINESS COMBINATION?
A: The net proceeds of the IPO, together with funds raised from the sale of private placement units simultaneously with the consummation of the IPO, was placed in the Trust Account immediately following the IPO. After consummation of the Business Combination, the funds remaining in the Trust Account will be used to pay public shareholders who exercise redemption rights, to pay fees and expenses incurred in connection with the Business Combination (including aggregate fees of $12,250,000 as deferred underwriting commissions related to the IPO, assuming the No Redemption Scenario and including $3,500,000 of deferred underwriting fee that is payable in EQV’s sole discretion) and will be deposited with Presidio to be used for general corporate purposes.
Q: WHAT EQUITY STAKE WILL CURRENT EQV SHAREHOLDERS AND PIH ROLLOVER HOLDERS HOLD IN PRESIDIO IMMEDIATELY AFTER THE CLOSING?
A: As of September 30, 2025, there are 35,000,000 public shares issued and outstanding which may be redeemed in connection with the extraordinary general meeting, and 822,500 shares of non-redeemable Class A Shares issued and outstanding. In addition, there are 11,887,499 EQV warrants issued and outstanding, consisting of 11,666,666 EQV public warrants and 220,833 EQV private placement warrants. Each EQV warrant is exercisable for one Class A Share (or, following the Business Combination, one share of Presidio Class A Common Stock).
EQV cannot predict how many public shares will be redeemed. As a result, EQV is presenting three different redemption scenarios with respect to the public shares, each of which presents a different allocation of total Presidio equity following the Closing. To illustrate potential dilution in each such scenario, the tables below present the post-Closing share ownership of Presidio under each of: (1) the No Redemption Scenario; (2) the Mid-Point Contractual Redemption Scenario; and (3) the Maximum Contractual Redemption Scenario.
xxi
The first table excludes the dilutive effect of: (i) the Earn-Out Shares; (ii) the Presidio private placement warrants; (iii) the Presidio public warrants and (iv) the Preferred Investor Warrants. The second table includes the dilutive effect of such items.
|
No Redemption |
Mid-Point Contractual |
Maximum Contractual |
|||||||||||||
|
Presidio |
Ownership |
Presidio |
Ownership |
Presidio |
Ownership |
||||||||||
|
Public Shareholders |
35,000,000 |
57.08 |
% |
19,970,294 |
43.15 |
% |
4,940,587 |
15.81 |
% |
||||||
|
Sponsor(4) |
6,116,528 |
9.98 |
% |
6,116,528 |
13.22 |
% |
6,116,528 |
19.57 |
% |
||||||
|
EQV Directors(5) |
160,000 |
0.26 |
% |
160,000 |
0.35 |
% |
160,000 |
0.51 |
% |
||||||
|
BTIG, LLC |
262,500 |
0.43 |
% |
262,500 |
0.57 |
% |
262,500 |
0.84 |
% |
||||||
|
PIH Rollover Holders(10) |
7,036,876 |
11.48 |
% |
7,036,876 |
15.20 |
% |
7,036,876 |
22.52 |
% |
||||||
|
EQVR Intermediate |
3,422,260 |
5.58 |
% |
3,422,260 |
7.39 |
% |
3,422,260 |
10.95 |
% |
||||||
|
PIPE Investors(6) |
9,315,217 |
15.19 |
% |
9,315,217 |
20.13 |
% |
9,315,217 |
29.80 |
% |
||||||
|
Total shares of Presidio Common Stock outstanding at Closing |
61,313,381 |
100.00 |
% |
46,283,675 |
100.00 |
% |
31,253,968 |
100.00 |
% |
||||||
|
No Redemption |
Mid-Point Contractual |
Maximum Contractual |
|||||||||||||
|
Presidio |
Ownership |
Presidio |
Ownership |
Presidio |
Ownership |
||||||||||
|
Public Shareholders |
35,000,000 |
46.03 |
% |
19,970,294 |
32.73 |
% |
4,940,587 |
10.74 |
% |
||||||
|
EQV Public Warrant Holders |
11,666,666 |
15.34 |
% |
11,666,666 |
19.12 |
% |
11,666,666 |
25.37 |
% |
||||||
|
Sponsor(4) |
6,116,528 |
8.04 |
% |
6,116,528 |
10.02 |
% |
6,116,528 |
13.30 |
% |
||||||
|
EQV Directors(5) |
160,000 |
0.21 |
% |
160,000 |
0.26 |
% |
160,000 |
0.35 |
% |
||||||
|
BTIG, LLC |
262,500 |
0.35 |
% |
262,500 |
0.43 |
% |
262,500 |
0.57 |
% |
||||||
|
Private Placement Warrant Holders(7) |
220,833 |
0.29 |
% |
220,833 |
0.36 |
% |
220,833 |
0.48 |
% |
||||||
|
Preferred Investor Warrants(9) |
937,500 |
1.23 |
% |
937,500 |
1.54 |
% |
937,500 |
2.04 |
% |
||||||
|
PIH Rollover Holders(10) |
7,036,876 |
9.25 |
% |
7,036,876 |
11.53 |
% |
7,036,876 |
15.30 |
% |
||||||
|
Earn-Out Shares(8) |
1,905,509 |
2.51 |
% |
1,905,509 |
3.12 |
% |
1,905,509 |
4.14 |
% |
||||||
|
EQVR Intermediate |
3,422,260 |
4.50 |
% |
3,422,260 |
5.61 |
% |
3,422,260 |
7.44 |
% |
||||||
|
PIPE Investors(6) |
9,315,217 |
12.25 |
% |
9,315,217 |
15.27 |
% |
9,315,217 |
20.26 |
% |
||||||
|
Fully-Diluted Shares |
76,043,889 |
100.00 |
% |
61,014,183 |
100.00 |
% |
45,984,476 |
100.00 |
% |
||||||
____________
* Amounts may not sum due to rounding.
(1) Share ownership presented under each redemption scenario is presented for illustrative purposes. EQV and PIH cannot predict how many public shares will be redeemed. As a result, the redemption amount and the number of public shares redeemed in connection with the Business Combination may differ from the amounts presented above. The ownership percentages of current public shareholders may also differ from the presentation above if the actual redemptions are different from these assumptions. See “Risk Factors — Risks Related to Redemption”.
(2) This scenario assumes that 15,029,706 Class A Shares, or approximately 43% of the public shares outstanding as of the date of this proxy statement/prospectus, are redeemed, which is approximately 50% of the public shares assumed to be redeemed under the Maximum Contractual Redemption Scenario.
(3) This scenario assumes that 30,059,413 Class A Shares, or approximately 86% of the public shares outstanding are redeemed, which is approximately 100% of the public shares assumed to be redeemed under the Maximum Contractual Redemption Scenario.
(4) Represents shares of Presidio Class A Common Stock owned upon conversion of the Class B Shares. Includes 400,000 shares of Presidio Class A Common Stock owned upon conversion of the Class A Shares underlying the Private Placement Units and excludes (i) the Class B Contribution and (ii) the Earn-Out Shares that are subject to vesting (or forfeiture) on the basis of achieving certain trading price thresholds during the first five years following the Closing.
(5) Represents 40,000 Class A Shares held by Jerome C. Silvey, Jr., 40,000 Class A Shares held by Bryan Summers, 40,000 Class A Shares held by Andrew Blakeman and 40,000 Class A Shares held by Marc Peperzak.
(6) Assumes completion of the contemplated $87.5 million PIPE Financing and includes the issuance of 565,217 shares of Presidio Class A Common Stock to certain PIPE Investors.
xxii
(7) Represents shares issuable upon the exercise of Presidio private placement warrants. Includes (i) 133,333 Presidio private placement warrants that will be held by Sponsor following the Closing and (ii) 87,500 Presidio private placement warrants that will be held by BTIG following the Closing. Presidio private placement warrants will be exercisable beginning 30 days following the Closing for one share of Presidio Class A Common Stock at an exercise price of $11.50 per share in accordance with the terms of the Presidio private placement warrants. Each redemption scenario assumes that all outstanding Presidio private placement warrants are exercised for cash.
(8) Represents 1,905,509 Class B Shares, which are Earn-Out Shares that are subject to vesting (or forfeiture) on the basis of achieving certain trading price thresholds during the first five years following the Closing.
(9) Represents 937,500 shares of Presidio Class A Common Stock underlying Preferred Investor Warrants.
(10) Includes shares of Presidio Class A Common Stock and securities convertible into shares of Presidio Class A Common Stock, which are being reported together on an aggregated basis.
For more information, please see the sections of this proxy statement/prospectus entitled “Unaudited Pro Forma Condensed Combined Financial Information” and “Beneficial Ownership of Securities.”
Q: WILL EQV OBTAIN NEW FINANCING IN CONNECTION WITH THE BUSINESS COMBINATION?
A: Yes. On August 5, 2025, EQV and Presidio entered into subscription agreements with certain PIPE Investors (and may enter into, before the Closing, additional agreements with additional PIPE Investors on the same forms, as applicable) pursuant to which, among other things, the PIPE Investors have agreed to subscribe for and purchase, and EQV and Presidio have agreed to issue and sell to the PIPE Investors, an aggregate of 8,750,000 shares of Presidio Class A Common Stock following the Domestication for a purchase price of $10.00 per share, on the terms and subject to the conditions set forth therein. Each subscription agreement contains customary representations and warranties of EQV and Presidio, on the one hand, and the PIPE Investor, on the other hand, and customary conditions to closing, including the consummation of the Business Combination immediately following the consummation of the PIPE Financing. In addition, on August 5, 2025, EQV, Presidio and PIH entered into the Securities Purchase Agreement with the Preferred Investors pursuant to which and subject to the satisfaction of the closing conditions contained therein, immediately prior to or substantially concurrently with the Closing, the Preferred Investors will purchase in a private placement from Presidio an aggregate of 125,000 Preferred Shares and 937,500 Preferred Warrants for a cash purchase price of $123,750,000 (net of all applicable original issue discounts).
Q: HOW DOES THE SPONSOR INTEND TO VOTE ON THE PROPOSALS?
A: The Sponsor and the Insiders control approximately 20.9% of the voting power of the outstanding Ordinary Shares (except, with respect to the Domestication Proposal for which the Class B Shares are entitled to ten votes per share, the Sponsor and the Insiders control 71.4% of the voting power of the outstanding Ordinary Shares). The Sponsor and the Insiders have agreed, among other things, to (i) vote all Ordinary Shares held by them at any meeting of the shareholders of EQV in favor of the approval and adoption of the Business Combination Agreement and the Business Combination; and (ii) not to redeem or transfer any of the Ordinary Shares held by them, or deposit into a voting trust or enter into a voting agreement in a manner inconsistent with the Sponsor Letter Agreement. See also “Certain Relationships and Related Person Transactions — Sponsor Letter Agreement.”
Q: HOW DO I ATTEND THE EXTRAORDINARY GENERAL MEETING?
A: To better meet practical needs, the EQV Board determined that the extraordinary general meeting will be a virtual meeting conducted exclusively via live webcast. You will be able to attend the extraordinary general meeting online, vote at the extraordinary general meeting and submit your questions during the extraordinary general meeting by visiting https:// . The meeting webcast will begin promptly at a.m., Eastern Time. We encourage you to access the meeting prior to the start time, and you should allow ample time for the check-in procedures. Because the extraordinary general meeting will be a completely virtual meeting, there will be no physical location for shareholders to attend.
Q: WHO IS ENTITLED TO VOTE AT THE EXTRAORDINARY GENERAL MEETING?
A: EQV has fixed , 2025 as the Record Date for the extraordinary general meeting. If you were a holder of Ordinary Shares at the close of business on the Record Date, you are entitled to vote on matters that come before the extraordinary general meeting. However, an EQV shareholder may only vote such shareholder’s shares if such shareholder is present virtually or is represented by proxy at the extraordinary general meeting.
xxiii
Q: HOW MANY VOTES DO I HAVE?
A: In respect of the Domestication Proposal, holders of Class B Shares will have ten votes for every Class B Share held and holders of Class A Shares will have one vote for every Class A Share held. With respect to any other matter submitted to a vote of EQV shareholders at the extraordinary general meeting, including any vote in connection with the Business Combination, holders of Class A Shares and holders of Class B Shares will be entitled to one vote for each Ordinary Share held of record as of the Record Date. As of the close of business on the Record Date for the extraordinary general meeting, there were 44,572,500 Ordinary Shares issued and outstanding, of which 35,000,000 were issued and outstanding public shares.
Q: WHAT CONSTITUTES A QUORUM AT THE EXTRAORDINARY GENERAL MEETING?
A: One or more holders of Ordinary Shares holding at least one-third of the paid up voting share capital of EQV entitled to vote at the extraordinary general meeting must be present, virtually or represented by proxy, or if a corporation or other non-natural person, by its duly authorized representative or proxy at the extraordinary general meeting, to constitute a quorum and in order to conduct business at the extraordinary general meeting. Abstentions and broker non-votes will be counted as present for the purpose of determining a quorum. The Sponsor and the Insiders, who currently own approximately 20.9% of the issued and outstanding Ordinary Shares, will count towards this quorum. In the absence of a quorum, the chairman of the extraordinary general meeting has power to adjourn the extraordinary general meeting.
Q: DO ANY OF EQV’S SPONSOR, DIRECTORS OR OFFICERS HAVE INTERESTS IN THE BUSINESS COMBINATION THAT MAY DIFFER FROM OR BE IN ADDITION TO THE INTERESTS OF EQV SHAREHOLDERS?
A: In considering the recommendation of our Board to vote in favor of the Business Combination, shareholders should be aware that aside from their interests as shareholders, our Sponsor and certain of our directors and officers have interests in the Business Combination that may be different from, or in addition to, those of other shareholders generally. Our Board was aware of and considered these interests, among other matters, in evaluating and negotiating the Business Combination, approving the Business Combination and in recommending to shareholders that they approve the Business Combination. Shareholders should take these interests into account in deciding whether to approve the Business Combination. These interests include, among other things:
• the fact that the Sponsor and EQV directors and officers have agreed not to redeem any Ordinary Shares held by them in connection with a shareholder vote to approve a proposed initial business combination;
• the fact that our Sponsor paid an aggregate of $25,000 for the Class B Shares, and upon the completion of the Business Combination, the Class B Shares will convert into Presidio Class A Common Stock at a conversion rate that entitles the holders of such Class B Shares to continue to own, in the aggregate, approximately 10.0% of the Presidio Class A Common Stock (after giving effect to the Class B Contribution and assuming that the Earn-Out Shares vest in full and assuming a No Redemption Scenario). As a result, our Sponsor ultimately expects to receive up to 7,622,037 shares of Presidio Class A Common Stock (giving effect to the Class B Contribution and assuming the Earn-Out Shares vest in full) in connection with the conversion of the Class B Shares in connection with the Business Combination and such securities will have a significantly higher value at the time of the Business Combination which, if unrestricted and freely tradable, would be valued at approximately $79,116,744 based on the September 30, 2025 Closing Price, resulting in a theoretical gain of approximately $79,091,744, but, given the restrictions on such shares, EQV believes such shares have less value. If the Business Combination is not consummated, the Sponsor will not realize such theoretical gain;
• the fact that the Sponsor and EQV directors and officers have agreed to waive their rights to liquidating distributions from the Trust Account with respect to any Class B Shares held by them if EQV fails to complete an initial business combination by August 8, 2026 (unless extended);
• the fact that our Sponsor paid an aggregate of $4,000,000 for its 400,000 Private Placement Units consisting of Class A Shares and EQV private placement warrants and that such EQV private placement warrants underlying such units will expire worthless if a business combination is not consummated by August 8, 2026 (unless extended);
xxiv
• the fact that up to an aggregate amount of $1,500,000 of any amounts outstanding under any working capital loans made by our Sponsor or any of its affiliates to EQV may be converted into Private Placement Units at a price of $10.00 per Private Placement Unit at the option of the lender;
• the fact that certain of EQV’s officers and directors, other than EQV’s independent directors, collectively own, directly or indirectly, a material interest in the Sponsor;
• the fact that the Sponsor will have the right to designate two directors so long as they own in the aggregate greater than 20% of Presidio’s common equity and one director so long as they own in the aggregate greater than 10% of Presidio’s common equity;
• the fact that following the consummation of the Business Combination, Presidio will acquire all of the issued and outstanding equity interests of EQVR via merger pursuant to the EQVR Merger Agreement;
• the continued indemnification of EQV’s directors and officers under the Existing Governing Documents and the continuation of EQV’s directors’ and officers’ liability insurance after the Business Combination;
• the fact that our Sponsor and EQV’s officers and directors will lose their entire investment of approximately $4,025,000 in EQV and will not be reimbursed for any loans extended, fees due or out-of-pocket expenses if an initial business combination is not consummated by August 8, 2026 (unless extended). As described above, following the Business Combination, our Sponsor ultimately expects to receive up to 7,622,037 shares of Presidio Class A Common Stock (giving effect to the Class B Contribution and assuming the Earn-Out Shares vest in full) in connection with the conversion of the Class B Shares in connection with the Business Combination and each of EQV’s independent directors held 40,000 Class A Shares. Additionally, our Sponsor purchased 400,000 Private Placement Units simultaneously with the consummation of the IPO for an aggregate purchase price of $4,000,000. The 7,622,037 shares of Presidio Class A Common Stock expected to be owned by our Sponsor would have had an aggregate market value of approximately $79,116,744 based on the September 30, 2025 Closing Price. The 400,000 Class A Shares held by the Sponsor would have had an aggregate market value of approximately $4,152,000 based on the September 30, 2025 Closing Price, and the 133,333 EQV private placement warrants held by Sponsor would have had an aggregate market value of approximately $66,667 based on the September 30, 2025 Closing Price;
• the fact that if the Trust Account is liquidated, including in the event EQV is unable to complete an initial business combination within the required time period, our Sponsor has agreed to indemnify EQV to ensure that the proceeds in the Trust Account are not reduced below $10.00 per public share, or such lesser per public share amount as is in the Trust Account on the liquidation date, by the claims of prospective target businesses with which EQV has entered into an acquisition agreement or claims of any third party for services rendered or products sold to EQV, but only if such a vendor or target business has not executed a waiver of any and all rights to seek access to the Trust Account;
• the fact that the Sponsor will benefit from the completion of a business combination and may be incentivized to complete an acquisition of a less favorable target company or on terms less favorable to shareholders rather than liquidate;
• the Sponsor and its affiliates can earn a positive rate of return on their investment, even if other EQV shareholders experience a negative rate of return in the post-business combination company; and
• the terms and provisions of the Related Agreements as set forth in detail under “Business Combination Proposal — Related Agreements”.
These interests may influence our directors in making their recommendations that you vote in favor of the approval of the Business Combination. For more information, see “The Business Combination Proposal — Interests of Certain Persons in the Business Combination.”
Q: WHAT UNDERWRITING FEES ARE PAYABLE IN CONNECTION WITH THE BUSINESS COMBINATION?
A: Pursuant to the Underwriting Agreement, dated August 6, 2024 (the “Underwriting Agreement”), by and among EQV and BTIG, LLC (“BTIG”), acting as representative of the several underwriters in connection with the IPO, EQV paid a cash underwriting fee to BTIG of $5,250,000 and agreed to pay BTIG a deferred underwriting fee
xxv
of $0.35 per Unit sold in the IPO (assuming the No Redemption Scenario and including $3,500,000 of deferred underwriting fee that is payable in EQV’s sole discretion), totaling $17.5 million, upon the consummation of an initial business combination, payable from amounts held in the Trust Account. The following table illustrates the effective underwriting discount on a percentage basis of the amount of cash in the Trust Account available to Presidio at each redemption level identified below, and includes: (i) the cash underwriting fee that was paid in connection with the IPO; and (ii) the payment of the deferred underwriting fees payable upon the consummation of the Business Combination, each of which are not adjusted for redemptions:
|
No Redemption |
Mid-Point |
Maximum |
||||||||||
|
Unredeemed public shares |
|
35,000,000 |
|
|
19,970,294 |
|
|
4,940,587 |
|
|||
|
Trust Account cash to Presidio |
$ |
350,000,000 |
|
$ |
199,500,000 |
|
$ |
49,000,000 |
|
|||
|
Upfront Underwriting Fee |
$ |
5,250,000 |
|
$ |
5,250,000 |
|
$ |
5,250,000 |
|
|||
|
Deferred Underwriting Fee(4) |
$ |
12,250,000 |
|
$ |
10,500,000 |
|
$ |
7,000,000 |
|
|||
|
Total Underwriting Fee |
$ |
17,500,000 |
|
$ |
15,750,000 |
|
$ |
12,250,000 |
|
|||
|
Total Underwriting Fee, as percentage of Trust Account cash to Presidio |
|
5 |
% |
|
7.9 |
% |
|
25 |
% |
|||
____________
(1) Share numbers presented under each redemption scenario are presented for illustrative purposes. EQV and PIH cannot predict how many public shares will be redeemed. As a result, the Trust Account cash to Presidio and the number of public shares redeemed in connection with the Business Combination may differ from the amounts presented above. Amounts are based on 35,000,000 public shares outstanding as of the date of this proxy statement/prospectus.
(2) This scenario assumes that 15,029,706 Class A Shares, or approximately 43% of the public shares outstanding as of the date of this proxy statement/prospectus, are redeemed, which is approximately 50% of the public shares assumed to be redeemed under the Maximum Contractual Redemption Scenario.
(3) This scenario assumes that 30,100,000 Class A Shares, or 86% of the public shares outstanding are redeemed, which is approximately 100% of the public shares assumed to be redeemed under the Maximum Contractual Redemption Scenario.
(4) Amount includes (i) adjustments made to reflect each redemption scenario and (ii) $3,500,000 of deferred underwriting fee that is payable in EQV’s sole discretion.
Q: WHAT HAPPENS IF A SUBSTANTIAL NUMBER OF THE PUBLIC SHAREHOLDERS VOTE IN FAVOR OF THE BUSINESS COMBINATION PROPOSAL AND EXERCISE THEIR REDEMPTION RIGHTS?
A: Public shareholders are not required to vote in respect of the Business Combination in order to exercise their redemption rights. Accordingly, the Business Combination may be consummated even though the funds available from the Trust Account and the number of public shareholders are reduced as a result of redemptions by public shareholders.
If a public shareholder exercises its redemption rights, such exercise will not result in the loss of any warrants that it may hold. Assuming that all public shares held by public shareholders and able to be redeemed while continuing to maintain the Minimum Available Cash Condition were redeemed (the maximum amount permitted under the Maximum Contractual Redemption Scenario), the EQV public warrant holders will retain the 11,666,666 EQV public warrants. If a substantial number of public shareholders exercise their redemption rights, and the holders of the 11,666,666 EQV public warrants choose to exercise their warrants, any non-redeeming public shareholders would experience dilution to the extent such warrants are exercised.
In the event of significant redemptions, with fewer public shares and public shareholders, the trading market for Presidio Class A Common Stock may be less liquid than the market for Class A Shares was prior to the Business Combination, and Presidio may not be able to meet the listing standards for a stock exchange.
xxvi
Q: WHAT DO I NEED TO DO NOW?
A: After carefully reading and considering the information contained in this proxy statement/prospectus, please submit your proxies as soon as possible so that your shares will be represented at the extraordinary general meeting. Please follow the instructions set forth on the proxy card or on the voting instruction form provided by your broker, bank or other nominee if your shares are held in the name of your broker, bank or other nominee.
Q: HOW DO I VOTE?
A: If you are a shareholder of record of EQV as of the Record Date, you may submit your proxy before the extraordinary general meeting in any of the following ways, if available:
• use the toll-free number shown on your proxy card;
• visit the website shown on your proxy card to vote via the internet; or
• complete, sign, date and return the enclosed proxy card in the enclosed postage-paid envelope.
If you are a shareholder of record of EQV as of the Record Date, you may also cast your vote at the extraordinary general meeting.
If your shares are held in “street name” through a broker, bank or other nominee, your broker, bank or other nominee will send you separate instructions describing the procedure for voting your shares.
“Street name” shareholders who wish to vote at the extraordinary general meeting will need to obtain a proxy form from their broker, bank or other nominee.
Q: WHEN AND WHERE IS THE EXTRAORDINARY GENERAL MEETING?
A: To better meet practical needs, the EQV Board determined that the extraordinary general meeting will be a virtual meeting conducted exclusively via live webcast. You will be able to attend the extraordinary general meeting online, vote at the extraordinary general meeting and submit your questions during the extraordinary general meeting by visiting https:// . The meeting webcast will begin promptly at a.m., Eastern Time, or such other date, time, and place to which such meeting may be adjourned. We encourage you to access the meeting prior to the start time, and you should allow ample time for the check-in procedures. Because the extraordinary general meeting will be a completely virtual meeting, there will be no physical location for shareholders to attend. All EQV shareholders as of the Record Date, or their duly appointed proxies, may attend the extraordinary general meeting.
Q: IF MY SHARES ARE HELD IN “STREET NAME” BY A BROKER, BANK OR OTHER NOMINEE, WILL MY BROKER, BANK OR OTHER NOMINEE VOTE MY SHARES FOR ME?
A: If your shares are held in “street name” in a stock brokerage account or by a broker, bank or other nominee, you must provide the record holder of your shares with instructions on how to vote your shares. Please follow the voting instructions provided by your broker, bank or other nominee. Please note that you may not vote shares held in “street name” by returning a proxy card directly to EQV or by voting at the extraordinary general meeting unless you provide a “legal proxy,” which you must obtain from your broker, bank or other nominee.
Brokers who hold shares in “street name” for a beneficial owner of those shares typically have the authority to vote in their discretion on “routine” proposals when they have not received instructions from beneficial owners. However, brokers are not permitted to exercise their voting discretion with respect to the approval of matters that are “non-routine” without specific instructions from the beneficial owner. It is expected that all of the Proposals are “non-routine” matters. Broker non-votes occur when a broker or nominee is not instructed by the beneficial owner of shares to vote on a particular proposal for which the broker does not have discretionary voting power.
If you are an EQV shareholder holding your shares in “street name” and you do not instruct your broker, bank or other nominee on how to vote your shares, your broker, bank or other nominee will not vote your shares on the Business Combination Proposal, the Domestication proposal, the Governing Documents Proposal, the Governing Documents Advisory Proposals, the Stock Issuance Proposal, the Incentive Plan Proposal, or the Adjournment Proposal. Such abstentions and broker non-votes will have no effect on the vote count for any of the proposals.
xxvii
Q: WHAT IF I ATTEND THE EXTRAORDINARY GENERAL MEETING VIRTUALLY AND ABSTAIN OR DO NOT VOTE?
A: For purposes of the extraordinary general meeting, an abstention occurs when a shareholder attends the meeting and does not vote or returns a proxy with an “abstain” vote.
If you are an EQV shareholder that attends the extraordinary general meeting virtually and fails to vote, or if you respond to the proposals with an “abstain” vote, your failure to vote or “abstain” vote in each case will have no effect on the vote count for the proposals.
Q: WHAT WILL HAPPEN IF I RETURN MY PROXY CARD WITHOUT INDICATING HOW TO VOTE?
A: If you sign and return your proxy card without indicating how to vote on any particular proposal, the Ordinary Shares represented by your proxy will be voted as recommended by the EQV Board with respect to such proposal.
Q: MAY I CHANGE MY VOTE AFTER I HAVE DELIVERED MY PROXY OR VOTING INSTRUCTION CARD?
A: Yes. You may change your vote at any time before your proxy is voted at the extraordinary general meeting. You may do this in one of three ways:
• notify EQV or its proxy solicitor prior to the extraordinary general meeting;
• mailing a new, subsequently dated proxy card; or
• by attending the extraordinary general meeting and electing to vote your shares.
If you are a shareholder of record of EQV and you choose to send a written notice or to mail a new proxy, you must submit your notice of revocation or your new proxy to EQV Ventures Acquisition Corp., 1090 Center Drive, Park City, Utah, 84908, and it must be received at any time before the vote is taken at the extraordinary general meeting. Any proxy that you submitted may also be revoked by submitting a new proxy by mail, or online or by telephone, not later than 5:00 p.m. Eastern Time on, , 2025, or by voting at the extraordinary general meeting. Simply attending the extraordinary general meeting will not revoke your proxy. If you have instructed a broker, bank or other nominee to vote your Ordinary Shares, you must follow the directions you receive from your broker, bank or other nominee in order to change or revoke your vote.
Q: WHAT HAPPENS IF I SELL MY ORDINARY SHARES BEFORE THE EXTRAORDINARY GENERAL MEETING?
A: The Record Date for the extraordinary general meeting is earlier than the date of the extraordinary general meeting and earlier than the date that the Business Combination is expected to be completed. If you transfer your public shares after the applicable Record Date, but before the extraordinary general meeting, unless you grant a proxy to the transferee, you will retain your right to vote at the extraordinary general meeting but the transferee, and not you, will have the right to redeem such shares.
Q: HOW CAN I VOTE MY SHARES WITHOUT ATTENDING THE EXTRAORDINARY GENERAL MEETING?
A: If you are a shareholder of record of Ordinary Shares as of the close of business on the Record Date, you can vote by proxy by mail by following the instructions provided in the enclosed proxy card or at the extraordinary general meeting. If you are a beneficial owner of Ordinary Shares, you may vote by submitting voting instructions to your broker, bank or nominee, or otherwise by following instructions provided by your broker, bank or nominee. Telephone and internet voting will be available to beneficial owners. Please refer to the vote instruction form provided by your broker, bank or nominee.
xxviii
Q: WHAT HAPPENS IF I FAIL TO TAKE ANY ACTION WITH RESPECT TO THE EXTRAORDINARY GENERAL MEETING?
A: If you fail to take any action with respect to the extraordinary general meeting and the Business Combination is approved by shareholders and consummated, you will become a stockholder and/or warrant holder of Presidio. Failure to take any action with respect to the extraordinary general meeting will not affect your ability to exercise your redemption rights. If you fail to take any action with respect to the extraordinary general meeting and the Business Combination is not consummated, you will continue to be a shareholder of EQV while EQV searches for another target business with which to complete a business combination.
Q: WHAT SHOULD I DO IF I RECEIVE MORE THAN ONE SET OF VOTING MATERIALS?
A: Shareholders may receive more than one set of voting materials, including multiple copies of this proxy statement/prospectus and multiple proxy cards or voting instruction cards. For example, if you hold your shares in more than one brokerage account, you will receive a separate voting instruction card for each brokerage account in which you hold shares. If you are a holder of record and your shares are registered under more than one name, you will receive more than one proxy card. Please complete, sign, date and return each proxy card and voting instruction card that you receive in order to cast a vote with respect to all of your shares.
Q: ARE THERE RISKS ASSOCIATED WITH THE BUSINESS COMBINATION THAT I SHOULD CONSIDER IN DECIDING HOW TO VOTE?
A: Yes. There are a number of risks related to the Business Combination and other transactions contemplated by the Business Combination Agreement, that are discussed in this proxy statement/prospectus. Please read with particular care the detailed description of the risks described in “Risk Factors” beginning on page 23 of this proxy statement/prospectus.
Q: WHO WILL SOLICIT AND PAY THE COST OF SOLICITING PROXIES FOR THE EXTRAORDINARY GENERAL MEETING?
A: EQV will pay the cost of soliciting proxies for the extraordinary general meeting. EQV has engaged Sodali & Co. to assist in the solicitation of proxies for the extraordinary general meeting. EQV has agreed to pay Sodali & Co. a fee of $ , plus disbursements. EQV will also reimburse banks, brokers and other custodians, nominees and fiduciaries representing beneficial owners of Class A Shares for their expenses in forwarding soliciting materials to beneficial owners of Class A Shares and in obtaining voting instructions from those owners. EQV’s directors and officers may also solicit proxies by telephone, by facsimile, by mail, on the Internet or in person. They will not be paid any additional amounts for soliciting proxies.
Q: WHERE CAN I FIND THE VOTING RESULTS OF THE EXTRAORDINARY GENERAL MEETING?
A: The preliminary voting results are expected to be announced at the extraordinary general meeting. EQV will publish final voting results of the extraordinary general meeting in a Current Report on Form 8-K within four business days after the extraordinary general meeting.
Q: WHOM SHOULD I CONTACT IF I HAVE ANY QUESTIONS ABOUT THE PROXY MATERIALS OR VOTING?
A: If you have questions about the proposals or if you need additional copies of the proxy statement/prospectus or the enclosed proxy card you should contact EQV’s proxy solicitor at:
Sodali & Co.
333 Ludlow Street, 5th Floor, South Tower
Stamford, CT 06902
Individuals call toll-free:
Banks and brokers call:
Email:
To obtain timely delivery, EQV’s shareholders must request the materials no later than five business days prior to the extraordinary general meeting.
xxix
You may also obtain additional information about EQV from documents filed with the SEC by following the instructions in the section entitled “Additional Information.”
If you intend to seek redemption of your public shares, you will need to send a letter demanding redemption and deliver your shares (either physically or electronically) to the Transfer Agent at least two business days prior to the extraordinary general meeting in accordance with the procedures detailed under the question “How do I exercise my redemption rights?” If you have questions regarding the certification of your position or delivery of your shares, please contact:
Continental Stock Transfer & Trust Company
One State Street, 30th Floor
New York, New York 10004
Attention: SPAC Redemptions
E-mail: spacredemptions@continentalstock.com
xxx
SUMMARY OF THE PROXY STATEMENT/PROSPECTUS
This summary highlights selected information from this proxy statement/prospectus and does not contain all of the information that is important to you. To better understand the proposals to be submitted for a vote at the extraordinary general meeting, including the Business Combination, you should read this proxy statement/prospectus, including the Annexes and other documents referred to herein, carefully and in their entirety. The Business Combination Agreement is the legal document that governs the Business Combination and the other transactions that will be undertaken in connection with the Business Combination. The Business Combination Agreement is also described in detail in this proxy statement/prospectus in the section entitled “The Business Combination Proposal — The Business Combination Agreement.”
The Parties to the Business Combination
EQV
EQV is a blank check company incorporated as a Cayman Islands exempted company on April 15, 2024 and formed for the purpose of effecting a merger, capital stock exchange, asset acquisition, stock purchase, reorganization or similar business combination with one or more target businesses. EQV consummated the IPO on August 8, 2024, generating gross proceeds of approximately $350,000,000. Substantially concurrently with the consummation of the IPO, EQV completed the private sale of 662,500 Private Placement Units at a purchase price of $10.00 per Private Placement Unit, generating gross proceeds to EQV of approximately $6,625,000, consisting of (i) 400,000 Private Placement Units sold to the Sponsor and (ii) 262,500 private placement units sold to BTIG. A total of $350,000,000, comprised of the proceeds from the IPO, were placed in a trust account maintained by the Transfer Agent, acting as trustee.
EQV’s securities are traded on the NYSE under the ticker symbols “EQV,” “EQVU” and “EQVW.” Upon the closing of the Business Combination, EQV’s securities will be delisted from the NYSE.
The mailing address of EQV’s principal executive office is 1090 Center Drive, Park City, UT 84098.
EQV’s telephone number is (405) 870-3781.
PIH
PIH is an independent energy company headquartered in Texas and founded in 2017. Operations are primarily focused on oil and gas exploration and production across the Western Anadarko Basin of Texas, Oklahoma, and Kansas. Its strategy is centered on acquiring existing producing assets and applying engineering expertise to enhance performance and extend asset life. Led by Will Ulrich and Chris Hammack, the management team brings extensive operational and industry experience, particularly in the Anadarko Basin. Drawing on this expertise, Presidio creates sustainable value by investing in long-lived reserves, reducing emissions, improving asset integrity, and generating consistent, hedged-protected cash flow.
PIH is a Delaware limited liability company. PIH’s principal executive office is located at 500 West 7th Street, Suite 1500, Fort Worth, Texas 76102. PIH’s corporate website address is https://bypresidio.com/. PIH’s website and the information contained on, or that can be accessed through, the website is not deemed to be incorporated by reference in, and is not considered part of, this proxy statement/prospectus. PIH’s telephone number is (800) 461-1604.
Proposals to be Put to the Shareholders of EQV at the Extraordinary General Meeting
The following is a summary of the proposals to be put to the extraordinary general meeting of EQV and certain transactions contemplated by the Business Combination Agreement. Each of the proposals below, except the Governing Documents Advisory Proposals and the Adjournment Proposal, is cross-conditioned on the approval of one other. The Adjournment Proposal is not conditioned upon the approval of any other proposal set forth in this proxy statement/prospectus, and the Governing Documents Advisory Proposals are being submitted for approval on a non-binding advisory basis. The Business Combination will be consummated only if the Condition Precedent Proposals are approved at the extraordinary general meeting.
1
As discussed in this proxy statement/prospectus, EQV is asking its shareholders to approve by ordinary resolution the Business Combination Agreement, pursuant to which, among other things, on the Closing Date:
(i) EQV will change its jurisdiction of incorporation by deregistering as a Cayman Islands exempted company and registering by way of continuation and domesticating as a corporation incorporated under the laws of the State of Delaware, upon which (a) each then issued and outstanding Class A Share will convert automatically, on a one-for-one basis, to a share of EQV Class A Common Stock, (b) each issued and outstanding EQV public warrants will convert automatically, on a one-for-one basis, into a whole warrant exercisable for one share of EQV Class A Common Stock and (c) the name of EQV will be changed from “EQV Ventures Acquisition Corp.” to “Presidio MidCo Inc.”; and
(ii) Following the Domestication, EQV Merger Sub will merge with and into EQV, with EQV as the surviving company in the merger and with (a) EQV shareholders receiving one share of Presidio Class A Common Stock for each share of EQV Class A Common Stock held by such shareholder and (b) each EQV public warrant converting automatically, on a one-for-one basis, into a whole warrant exercisable for one share of Presidio Class A Common Stock, in accordance with the terms of the Business Combination Agreement, and upon which Presidio will change its name to “Presidio Production Company.” After giving effect to such merger, EQV will survive as a wholly owned subsidiary of Presidio, following which, Presidio Merger Sub will merge with and into PIH, with PIH as the surviving company in the merger, all on the terms and subject to the conditions set forth in the Business Combination Agreement and in accordance with applicable law.
For further details, see “The Business Combination Proposal — The Business Combination Agreement.”
Conditions to the Closing of the Business Combination
In addition to customary conditions of the respective parties and conditions customary to special purpose acquisition companies, consummation of the Business Combination is generally subject to (i) the absence of any law or governmental order, threatened or pending, preventing the consummation of the Business Combination, (ii) receipt of requisite approval for consummation of the Business Combination from EQV shareholders, (iii) approval of the shares of Presidio Class A Common Stock being issued in connection with the Business Combination (including the Private Financings) for listing and (iv) effectiveness and continued effectiveness at the time of the Closing of the Registration Statement on Form S-4 of which this proxy statement/prospectus forms a part.
Additionally, the obligation of PIH to consummate the Business Combination is further conditioned upon (i) the satisfaction of the Minimum Available Cash Condition, which requires that EQV, Presidio, EQV Holdings, EQVR, and PIH, in the aggregate, have at least $140,197,687 in Available Cash at Closing, subject to certain deductions, and (ii) the occurrence of all conditions precedent to the consummation of the EQVR Acquisition.
For further details, see “The Business Combination Proposal — Conditions to Closing of the Business Combination.”
Business Combination Proposal
EQV will ask its shareholders to approve, by ordinary resolution, the Business Combination Agreement and the Business Combination.
Domestication Proposal and Approval of New EQV Governing Documents
EQV will ask its shareholders to approve, by special resolution, the Domestication Proposal. As a condition to closing the Business Combination, the EQV Board has unanimously approved the Domestication Proposal. The Domestication Proposal, if approved, will approve a change of EQV’s jurisdiction of registration from the Cayman Islands to the State of Delaware. Accordingly, while EQV is currently incorporated as an exempted company incorporated under the Cayman Islands Companies Act, upon the Domestication, EQV will be governed by the DGCL. There are substantive differences between Cayman Islands corporate law and Delaware corporate law as well as between the Existing Governing Documents and the Proposed Governing Documents. The approval of the Domestication Proposal requires a special resolution, being the affirmative vote of holders at least a two-thirds majority of the votes cast by the holders of the issued ordinary shares present virtually or represented by proxy at the extraordinary general meeting and
2
entitled to vote on such matter. Holders of Class B Ordinary Shares shall be entitled to 10 votes per Class B Ordinary Share with respect to the Domestication Proposal. Accordingly, EQV encourages shareholders to carefully consult the information set out below under “Comparison of Corporate Governance and Shareholder Rights.”
For further details, see “Domestication Proposal,” “Governing Documents Proposal” and “Governing Documents Advisory Proposals.”
Governing Documents Proposal
EQV will ask its shareholders to approve, by ordinary resolution, that the Proposed Certificate of Incorporation and the Proposed Bylaws, the forms of which are attached to this proxy statement/prospectus as Annex H and Annex I, be approved to take effect at the Closing.
Governing Documents Advisory Proposals
EQV will ask its shareholders to approve, on a non-binding advisory basis, by ordinary resolution, certain governance provisions in the Proposed Governing Documents, to approve the following material differences between the Existing Governing Documents and the Proposed Governing Documents. The EQV Board believes such proposals are necessary to adequately address the needs of Presidio after the Business Combination. Approval of each of the Governing Documents Advisory Proposals is not a condition to the consummation of the Business Combination. A brief summary of each of the Governing Documents Advisory Proposals is set forth below. These summaries are qualified in their entirety by reference to the complete copies of the Proposed Certificate of Incorporation and Proposed Bylaws attached hereto as Annex H and Annex I, respectively.
• Governing Documents Advisory Proposal A: to approve provisions in the Proposed Certificate of Incorporation such that the authorized share capital of Presidio will be (a) shares of Class A common stock, par value $0.0001 per share, (b) shares of Class B common stock, par value $0.0001 per share, and (c) shares of preferred stock, par value $0.0001 per share, as compared to the authorized share capital of EQV under the Existing Governing Documents of US $33,100 divided into (i) 300,000,000 Class A ordinary shares with a nominal or par value of US$0.0001, (ii) 30,000,000 Class B ordinary shares with a nominal or par value of US$0.0001, and (iii) 1,000,000 preference shares with a nominal or par value of US$0.0001.
• Governing Documents Advisory Proposal B: to approve provisions in the Proposed Governing Documents, which will govern Presidio if the Conditions Precedent Proposals are approved, to authorize the Presidio Board to issue any or all shares of preferred stock in one or more classes or series, with such terms and conditions as may be expressly determined by the Presidio Board.
• Governing Documents Advisory Proposal C: to approve provisions in the Proposed Governing Documents, which will govern Presidio if the Conditions Precedent Proposals are approved, to provide that certain provisions of the Proposed Certificate of Incorporation of Presidio are subject to the Prometheus Holdings LLC Agreement.
• Governing Documents Advisory Proposal D: to approve provisions in the Proposed Governing Documents, which will govern Presidio if the Conditions Precedent Proposals are approved, that provide that Presidio stockholders may not take action by written consent in lieu of a meeting.
• Governing Documents Advisory Proposal E: to approve provisions in the Proposed Governing Documents, which will govern Presidio if the Conditions Precedent Proposals are approved, to provide that any director or the entire board of directors of Presidio may be removed from office, but only for cause and only by the affirmative vote of the holders of a majority of the then-outstanding shares of stock of Presidio entitled to vote generally for the election of directors.
• Governing Documents Advisory Proposal F: to authorize all other changes necessary or desirable in connection with the approval of the Proposed Governing Documents, including adopting Delaware as the exclusive forum for certain stockholder litigation and the United States District Courts as the exclusive forum for litigation arising out of federal securities laws.
3
The Proposed Governing Documents differ in certain material respects from the Existing Governing Documents, and EQV encourages shareholders to carefully consult the information set out in the section entitled “Governing Documents Advisory Proposals” and the full text of the Proposed Certificate of Incorporation and Proposed Bylaws, attached hereto as Annex H and Annex I, respectively.
Stock Issuance Proposal
Assuming the Business Combination Proposal and the Governing Documents Proposal are approved, EQV’s shareholders are also being asked to approve the Stock Issuance Proposal by ordinary resolution.
EQV will ask its shareholders to approve, by ordinary resolution, assuming the Business Combination Proposal and the Governing Documents Proposals are approved and adopted, the issuance of more than 20% of EQV’s common stock to the investors in the Private Financings for purposes of complying with the applicable provisions of Section 312.03 of the NYSE’s Listed Company Manual.
If the Stock Issuance Proposal is adopted, and assuming the Business Combination Proposal, the Domestication Proposal, the Governing Documents Proposal and the Incentive Plan Proposal are also approved, Presidio will issue or reserve for issuance: (i) 35,000,000 shares of Presidio Class A Common Stock issuable upon the conversion of 35,000,000 public shares; (ii) 11,666,666 shares of Presidio Class A Common Stock issuable upon the exercise of 11,666,666 Presidio public warrants; (iii) 7,622,037 shares of Presidio Class A Common Stock issuable upon the conversion of 7,622,037 Class B Shares held by the Sponsor; (iv) 400,000 shares of Presidio Class A Common Stock issuable upon the conversion of 400,000 Class A Shares that were sold to the Sponsor as part of the private placement units; (v) 133,333 shares of Presidio Class A Common Stock issuable upon the exercise of 133,333 Presidio private placement warrants; (vi) 262,500 shares of Presidio Class A Common Stock issuable upon the conversion of 262,500 Class A Shares that were sold to BTIG as part of the private placement units; (vii) 87,500 shares of Presidio Class A Common Stock issuable upon the exercise of 87,500 Presidio private placement warrants that were sold to BTIG as party of the private placement units; (viii) 7,036,876 shares of Presidio Class A Common Stock that are either issuable to or underly Presidio Interests held by the PIH Rollover Holders; (ix) 3,422,260 shares of Presidio Class A Common Stock issuable to EQVR Intermediate; (x) 160,000 shares of Presidio Class A Common Stock issuable upon the conversion of 160,000 Class A Shares held by EQV’s non-employee directors; (xi) 8,750,000 shares of Presidio Class A Common Stock issuable to the PIPE Investors; (xii) 937,500 shares of Presidio Class A Common Stock issuable upon the exercise of Preferred Investor Warrants; and (xiii) up to 125,000 Preferred Shares issuable to the Preferred Investors.
The issuance of such shares would result in significant dilution to EQV shareholders and would afford shareholders a smaller percentage interest in the voting power, liquidation value and aggregate book value of Presidio following the Business Combination.
Incentive Plan Proposal
EQV will ask its shareholders to approve, by ordinary resolution, the Incentive Plan Proposal. Pursuant to the Incentive Plan, 10% of the fully diluted, and as converted, outstanding Presidio Class A Common Stock immediately following consummation of the Business Combination will be reserved for issuance pursuant to awards granted thereunder, plus an additional share reserve relating to the forfeiture provisions of the Incentive Plan. For additional information, see “Incentive Plan Proposal.” The full text of the Incentive Plan is attached hereto as Annex P.
Adjournment Proposal
EQV will ask its shareholders to approve, by ordinary resolution, the adjournment of the extraordinary general meeting to a later date or dates (i) to the extent necessary to ensure that any required supplement or amendment to the proxy statement/prospectus is provided to EQV shareholders or, if as of the time for which the extraordinary general meeting is scheduled, there are insufficient Ordinary Shares represented (either virtually or by proxy) to constitute a quorum necessary to conduct business at the extraordinary general meeting, (ii) in order to solicit additional proxies from EQV shareholders in favor of one or more of the proposals at the extraordinary general meeting or (iii) if EQV shareholders have elected to redeem an amount of the Class A Shares issued as part of the Public Units such that the Minimum Available Cash Condition would not be satisfied. For the avoidance of doubt, if put forth at the extraordinary general meeting, the Adjournment Proposal will be the first and only proposal voted on and the Condition Precedent Proposals will not be submitted to the shareholders for a vote. For additional information, see “Adjournment Proposal.”
4
Each of the Business Combination Proposal, the Domestication Proposal, the Governing Documents Proposal, the Stock Issuance Proposal and the Incentive Plan Proposal is conditioned on the approval and adoption of each of the other Condition Precedent Proposals. The Adjournment Proposal is not conditioned upon the approval of any other proposal, and the Governing Documents Advisory Proposals are being submitted for approval on a non-binding advisory basis.
The EQV Board’s Reasons for the Transaction
EQV was formed for the purpose of effecting a merger, capital stock exchange, asset acquisition, share purchase, reorganization or similar business combination with one or more businesses. The EQV Board sought to utilize the networks and industry experience of both the Sponsor and the EQV Board and management to identify, acquire and operate one or more businesses. The members of the EQV Board and management have extensive transactional experience, particularly in the broadly-defined oil and gas and related industries.
Before reaching their decision, the EQV Board reviewed the results of management’s due diligence, performed with the assistance of EQV’s advisors, which included:
• research on industry trends, revenue projections and other industry factors;
• meetings and calls with PIH’s management team and representatives regarding operations, major customers, regulatory compliance, financial prospects and possible acquisitions, among other customary due diligence matters;
• review of PIH’s material business contracts and certain other legal and commercial diligence including discussions with PIH’s major customers, vendors and suppliers; and
• environmental, financial and accounting diligence.
In particular, the EQV Board considered the following positive factors, although not weighted or in any order of significance, in deciding to approve the Business Combination:
• Target Industry. PIH’s management team possesses deep knowledge of the oil and gas industry, and the fact that PIH’s business falls squarely within this particular area of expertise provides EQV with an opportunity to leverage such expertise in order to realize the investment potential from the Business Combination.
•
• Acquisition Criteria. The EQV Board believed that the proposed Business Combination was consistent with the “Our Acquisition Criteria” section in the Form S-1 initially filed by EQV with the SEC on June 7, 2024 and declared effective on August 6, 2024.
In the course of its deliberations, the EQV Board considered a variety of uncertainties, risks and other potentially negative reasons relevant to the Business Combination, including, but not limited to, the below:
• Benefits Not Achieved. The risk that the potential benefits of the Business Combination or anticipated performance of PIH may not be fully achieved, or may not be achieved within the expected timeframe and that the results of operations of the combined company’s business may differ materially from the projections prepared by PIH and reviewed by the EQV Board.
• Liquidation of EQV. The risks and costs to us if the Business Combinations are not completed, including the risk of diverting management focus and resources from other businesses combination opportunities, which could result in EQV being unable to effect a business combination within 24 months of the IPO (or by August 8, 2026) and force EQV to liquidate.
5
• Stockholder Vote. The risk that our stockholders may fail to approve the Business Combination.
• Closing Conditions. The fact that completion of the Business Combination is conditioned on the satisfaction of certain closing conditions that are not within our control, including the condition that we have available at the closing of the Business Combinations an amount of cash of at least $140,197,687 less the Pre-Closing Period Rollover Amount (as defined in the Business Combination Agreement).
• Litigation. The possibility of litigation challenging the Business Combination or that an adverse judgment granting permanent injunctive relief could indefinitely enjoin consummation of the Business Combination Agreement or the Business Combination.
• Fees and Expenses. The fees and expenses associated with completing the Business Combination.
• Other Risks. The various other risks associated with the Business Combination, our business, the business of PIH and PIH’s indebtedness.
After consideration of the factors identified and discussed above, the EQV Board concluded, in its business judgment, that the potential benefits that it expected EQV and its shareholders to achieve as a result of the Business Combination outweighed the potentially negative factors associated with the Business Combination. Accordingly, the EQV Board unanimously determined that the Business Combination Agreement, and the Transactions, including the Business Combination, were advisable, fair to, and in the best interests of, EQV and its shareholders. For more information about the transactions contemplated by the Business Combination Agreement, see “Business Combination Proposal.”
For more information about the EQV Board’s decision-making process concerning the Business Combination, please see the section entitled “The Business Combination Proposal — The EQV Board’s Reasons for the Business Combination.”
Related Agreements
This section describes certain additional agreements related to the Business Combination that have been executed or will be executed in connection with the closing of the Business Combination. For additional information, see “The Business Combination Proposal — Related Agreements.”
Sponsor Letter Agreement
Concurrently with the execution of the Business Combination Agreement, on August 5, 2025, EQV, the Sponsor, Presidio, EQV Holdings, PIH and certain members of EQV’s board of directors and/or management (the “Insiders”) entered into the Sponsor Letter Agreement, pursuant to which (a) each of the Sponsor and the Insiders agreed to vote in favor of the Business Combination Agreement and the Business Combination, (b) each of the Sponsor and the Insiders agreed to be bound by certain restrictions on transfer with respect to their equity interests in EQV prior to Closing, (c) the Sponsor agreed to be bound by certain lock-up provisions during the post-Closing lock-up periods described therein with respect to its equity interests in EQV, (d) the Sponsor agreed to subject certain of its Class B Shares to vesting (or forfeiture) on the basis of achieving certain trading price thresholds during the first five years following the Closing pursuant to an earnout program, (e) the Sponsor agreed to subject certain of its Class B Shares to time vesting during the first three years following the Closing pursuant to a dividend reinvestment program, which will fall away on the basis of achieving certain trading price thresholds during the first three years following the Closing and (f) the Sponsor and the Insiders agreed to waive any adjustment to the conversion ratio set forth in the respective governing documents of any of EQV, Presidio, EQV Merger Sub, EQV Holdings, and Presidio Merger Sub or any other anti-dilution or similar protection with respect to any equity interests in EQV, as more fully set forth in the Sponsor Letter Agreement.
Pursuant to the Sponsor Letter Agreement, 1,905,509 Class B Shares held by the Sponsor will be subject to forfeiture, and vest in two equal 50% increments if, over any 20 trading days within any 30 consecutive trading-day period during the five years following the Closing, the trading share price of the Presidio Class A Common Stock is greater than or equal to $12.50 per share and $15.00 per share, respectively (or if Presidio consummates a sale that would value such shares at the aforementioned thresholds).
6
Pursuant to the Sponsor Letter Agreement, immediately following the Closing, 3,811,019 Class B Shares held by the Sponsor, as may be adjusted for stock splits, stock dividends, reorganizations, recapitalizations and the like or exchanged for Presidio Class A Common Stock pursuant to the Business Combination Agreement and any newly issued Presidio Class A Common Stock resulting from dividends owed to the Sponsor pursuant to the terms of the Sponsor Letter Agreement, will vest in three tranches, with one-third of such shares vesting on the date that is 12 months following the Closing, one-half of the remainder of such shares vesting on the date that is 24 months following the Closing and the remaining of such shares vesting on the date that is 36 months following the Closing.
Sponsor and the Insiders also agreed to be bound by certain “lock-up” provisions. Pursuant to the terms and conditions of the Sponsor Letter Agreement, 1,905,509 of the Sponsor’s equity interests in EQV will be restricted from transfer for a period ending on the earlier of the date (i) that is 12 months following the Closing Date and (ii) upon which Presidio completes a liquidation, merger, share exchange or other similar transaction following the Closing Date that results in all the equityholders of Presidio having the right to exchange their shares of Presidio Class A Common Stock for cash, securities or other property, subject to customary exceptions and potential early-release 150 days after the Closing based on the stock price sustaining specified price thresholds for 20 trading days within any 30 consecutive trading-day period.
The foregoing description is qualified in its entirety by reference to the Sponsor Letter Agreement, which is attached hereto as Annex M.
Material Financing Transactions
PIPE Financing
Concurrently with the execution of the Business Combination Agreement, on August 5, 2025, EQV and Presidio entered into Subscription Agreements with the PIPE Investors (and may enter into, before the Closing, additional agreements with additional PIPE Investors on the same forms, as applicable) pursuant to which, among other things, the PIPE Investors have agreed to subscribe for and purchase, and EQV and Presidio have agreed to issue and sell to the PIPE Investors, an aggregate of 8,750,000 shares of Presidio Class A Common Stock following the Domestication for a purchase price of $10.00 per share, on the terms and subject to the conditions set forth therein. Each Subscription Agreement contains customary representations and warranties of EQV and Presidio, on the one hand, and the PIPE Investor, on the other hand, and customary conditions to closing, including the consummation of the Business Combination immediately following the consummation of the PIPE Financing.
The foregoing description is qualified in its entirety by reference to the form of Subscription Agreement, which is attached hereto as Annex N.
Preferred Financing
At the closing of the Preferred Financing, each Preferred Investor will receive Preferred Shares and Preferred Investor Warrants to purchase a specified number of shares of Presidio Class A Common Stock, as set forth in the Securities Purchase Agreement. In addition, Presidio will enter into a Preferred Stockholders’ Agreement with certain Preferred Investors. The Preferred Investor Warrants will have an exercise price of $0.01, subject to adjustment as provided therein, and may be exercised for cash or on a cashless basis. The Preferred Investor Warrants will become exercisable in two tranches, with 50% exercisable six months following the Closing and 50% exercisable 12 months following the Closing, and have a term of exercise equal to five years from the applicable exercise date, as provided further in the Preferred Investor Warrants. Presidio shall use commercially reasonable efforts to file a resale registration statement within 45 days following the Closing to register the Presidio Class A Common Stock underlying the Preferred Investor Warrants, subject to certain conditions.
7
The Securities Purchase Agreement contains customary representations and warranties by EQV, PIH, and the Preferred Investors, including with respect to organization, authority, enforceability, compliance with laws, absence of conflicts, and the validity of the Preferred Shares and Preferred Investor Warrants to be issued. In addition, subject to certain conditions, so long as any Preferred Shares remain outstanding, Presidio’s Certificate of Designation will provide holders of a majority of the then issued and outstanding Preferred Shares the right to elect one Series A Director (as defined therein) and, in certain circumstances, two additional Preferred Stock Directors (as defined therein).
The foregoing description is qualified in its entirety by reference to Securities Purchase Agreement, which is attached hereto as Annex O.
Rollover Agreements
In connection with the Business Combination, contemporaneously with the execution and delivery of the Business Combination Agreement, EQV, EQV Holdings, PIH, certain existing investors and certain unitholders of PIH (the “PIH Rollover Holders”) entered into those certain rollover agreements, dated as of August 5, 2025 (each, a “Rollover Agreement”, and collectively, the “Rollover Agreements”), pursuant to which the Class A ParentCo Rollover Units (as defined in the Rollover Agreement) of such PIH Rollover Holders will, in accordance with the terms of the Business Combination Agreement and the Rollover Agreement, convert into the right to receive a number of EQV Holdings Common Units and the right to purchase the Presidio Class B Common Stock at par value.
The terms under the Rollover Agreements entered into with certain existing investors of PIH (the “Rollover Investors”) and certain unitholders of PIH (the “Rollover Members”) differ slightly but are the same in all material respects. The foregoing description is qualified in its entirety by reference to the form of Rollover Agreement (Rollover Members) and form of Rollover Agreement (Rollover Investors), which are attached hereto as Annex C and Annex D, respectively.
Securities Contribution and Transfer Agreements
In connection with the Business Combination, contemporaneously with the execution and delivery of the Business Combination Agreement, EQV, Presidio, Sponsor, certain PIH Rollover Holders and certain PIPE Investors party thereto entered into Securities Contribution and Transfer Agreements (the “Securities Contribution and Transfer Agreements”) in order to reflect the intended ownership interests of the shareholders of Presidio following the Business Combination. Pursuant to and subject to the terms and conditions of the Securities Contribution and Transfer Agreements, (i) Sponsor will contribute 562,746 Class B Shares to EQV as a contribution to capital at Closing and, in exchange, Presidio will issue 562,746 shares of Presidio Class A Common Stock to the PIH Rollover Holders and (ii) Sponsor will contribute 565,217 Class B Shares to EQV as a contribution to capital at Closing and, in exchange, Presidio will issue 565,217 shares of Presidio Class A Common Stock to such PIPE Investors.
The terms under the Securities Contribution and Transfer Agreements entered into with the PIPE Investors and the Rollover Members differ slightly but are the same in all material respects. The foregoing description is qualified in its entirety by reference to the form of Securities Contribution and Transfer Agreement (PIPE Investors) and form of Securities Contribution and Transfer Agreement (Rollover Members), which are attached hereto as Annex E and Annex F, respectively.
Registration and Stockholders’ Rights Agreement
In connection with the Closing, the Registration Rights Parties, EQV, EQV Holdings, and Presidio will enter into the Registration and Stockholders’ Rights Agreement. Under the Registration and Stockholders’ Rights Agreement, the Sponsor or its permitted transferees will have the right to designate two Sponsor Directors so long as they own in the aggregate greater than 20% of Presidio’s common equity and one director so long as they own in the aggregate greater than 10% of Presidio’s common equity. Pursuant to the terms of the Registration and Stockholders’ Rights Agreement, the Registration Rights Parties, and each of their permitted transferees, will be granted certain customary registration rights, including demand and piggyback rights. In addition, certain of the Registration Rights Parties will agree, subject to the terms provided therein, that each such party will not transfer any of its registrable securities under the Registration and Stockholders’ Rights Agreement for a period ending 180 days after the Closing.
8
The foregoing description is qualified in its entirety by reference to the form of Registration and Stockholders’ Rights Agreement, which is attached hereto as Annex K.
Agreement and Plan of Merger
In connection with the Business Combination, EQV and PIH negotiated the acquisition of all of the issued and outstanding equity interests of EQVR via merger and, contemporaneous with the execution of the Business Combination Agreement, EQV, Presidio, EQVR Merger Sub, EQVR, EQVR Intermediate and PIH entered into the EQVR Merger Agreement, pursuant to which Presidio will effect the EQVR Acquisition on the terms and subject to the conditions set forth in the EQVR Merger Agreement and in accordance with applicable law following the Closing.
The foregoing description is qualified in its entirety by reference to the EQVR Merger Agreement, which is attached hereto as Annex G.
Amended and Restated Limited Liability Company Agreement of EQV Holdings
Following the Business Combination, Presidio will be organized in an “Up-C” structure, such that Presidio and the subsidiaries of Presidio will hold and operate substantially all of the assets and business of PIH, and Presidio will be a publicly listed holding company that will hold equity interests in PIH. At Closing, EQV Holdings will amend and restate its limited liability company agreement (as amended, the “A&R LLC Agreement”) in its entirety to, among other things, provide its equityholders with the right to redeem their EQV Holdings Common Units for Presidio Class A Common Stock or, at Presidio’s option, cash, in each case, subject to certain restrictions set forth therein.
The foregoing description is qualified in its entirety by reference to the form of Amended and Restated Limited Liability Company Agreement of EQV Holdings, which is attached hereto as Annex L.
Ownership of Presidio
Equity Stake Upon Closing
As of September 30, 2025, there are 35,000,000 public shares issued and outstanding which may be redeemed in connection with the extraordinary general meeting, and 822,500 shares of non-redeemable Class A Shares issued and outstanding. In addition, there are 11,887,499 EQV warrants issued and outstanding, consisting of 11,666,666 EQV public warrants and 220,833 EQV private placement warrants. Each EQV warrant is exercisable for one Class A Share (or, following the Business Combination, one share of Presidio Class A Common Stock).
EQV cannot predict how many public shares will be redeemed. As a result, EQV is presenting three different redemption scenarios with respect to the public shares, each of which presents a different allocation of total Presidio equity following the Closing. To illustrate potential dilution in each such scenario, the tables below present the post-Closing share ownership of Presidio under each of: (1) the No Redemption Scenario; (2) the Mid-Point Contractual Redemption Scenario; and (3) the Maximum Contractual Redemption Scenario.
9
The first table excludes the dilutive effect of: (i) the Earn-Out Shares; (ii) the Presidio private placement warrants; (iii) the Presidio public warrants and (iv) the Preferred Investor Warrants. The second table includes the dilutive effect of such items.
|
No Redemption |
Mid-Point Contractual |
Maximum Contractual |
|||||||||||||
|
Presidio |
Ownership |
Presidio |
Ownership |
Presidio |
Ownership |
||||||||||
|
Public Shareholders |
35,000,000 |
57.08 |
% |
19,970,294 |
43.15 |
% |
4,940,587 |
15.81 |
% |
||||||
|
Sponsor(4) |
6,116,528 |
9.98 |
% |
6,116,528 |
13.22 |
% |
6,116,528 |
19.57 |
% |
||||||
|
EQV Directors(5) |
160,000 |
0.26 |
% |
160,000 |
0.35 |
% |
160,000 |
0.51 |
% |
||||||
|
BTIG, LLC |
262,500 |
0.43 |
% |
262,500 |
0.57 |
% |
262,500 |
0.84 |
% |
||||||
|
PIH Rollover Holders(10) |
7,036,876 |
11.48 |
% |
7,036,876 |
15.20 |
% |
7,036,876 |
22.52 |
% |
||||||
|
EQVR Intermediate |
3,422,260 |
5.58 |
% |
3,422,260 |
7.39 |
% |
3,422,260 |
10.95 |
% |
||||||
|
PIPE Investors(6) |
9,315,217 |
15.19 |
% |
9,315,217 |
20.13 |
% |
9,315,217 |
29.80 |
% |
||||||
|
Total shares of Presidio Common Stock outstanding at Closing |
61,313,381 |
100.00 |
% |
46,283,675 |
100.00 |
% |
31,253,968 |
100.00 |
% |
||||||
|
No Redemption |
Mid-Point Contractual |
Maximum Contractual |
|||||||||||||
|
Presidio |
Ownership |
Presidio |
Ownership |
Presidio |
Ownership |
||||||||||
|
Public Shareholders |
35,000,000 |
46.03 |
% |
19,970,294 |
32.73 |
% |
4,940,587 |
10.74 |
% |
||||||
|
EQV Public Warrant Holders |
11,666,666 |
15.34 |
% |
11,666,666 |
19.12 |
% |
11,666,666 |
25.37 |
% |
||||||
|
Sponsor(4) |
6,116,528 |
8.04 |
% |
6,116,528 |
10.02 |
% |
6,116,528 |
13.30 |
% |
||||||
|
EQV Directors(5) |
160,000 |
0.21 |
% |
160,000 |
0.26 |
% |
160,000 |
0.35 |
% |
||||||
|
BTIG, LLC |
262,500 |
0.35 |
% |
262,500 |
0.43 |
% |
262,500 |
0.57 |
% |
||||||
|
Private Placement Warrant Holders(7) |
220,833 |
0.29 |
% |
220,833 |
0.36 |
% |
220,833 |
0.48 |
% |
||||||
|
Preferred Investor Warrants(9) |
937,500 |
1.23 |
% |
937,500 |
1.54 |
% |
937,500 |
2.04 |
% |
||||||
|
PIH Rollover Holders(10) |
7,036,876 |
9.25 |
% |
7,036,876 |
11.53 |
% |
7,036,876 |
15.30 |
% |
||||||
|
Earn-Out Shares(8) |
1,905,509 |
2.51 |
% |
1,905,509 |
3.12 |
% |
1,905,509 |
4.14 |
% |
||||||
|
EQVR Intermediate |
3,422,260 |
4.50 |
% |
3,422,260 |
5.61 |
% |
3,422,260 |
7.44 |
% |
||||||
|
PIPE Investors(6) |
9,315,217 |
12.25 |
% |
9,315,217 |
15.27 |
% |
9,315,217 |
20.26 |
% |
||||||
|
Fully-Diluted Shares |
75,043,889 |
100.00 |
% |
61,014,183 |
100.00 |
% |
45,984,476 |
100.00 |
% |
||||||
____________
* Amounts may not sum due to rounding.
(1) Share ownership presented under each redemption scenario is presented for illustrative purposes. EQV and PIH cannot predict how many public shares will be redeemed. As a result, the redemption amount and the number of public shares redeemed in connection with the Business Combination may differ from the amounts presented above. The ownership percentages of current public shareholders may also differ from the presentation above if the actual redemptions are different from these assumptions. See “Risk Factors — Risks Related to Redemption.”
(2) This scenario assumes that 15,029,706 Class A Shares, or approximately 43% of the public shares outstanding as of the date of this proxy statement/prospectus, are redeemed, which is approximately 50% of the public shares assumed to be redeemed under the Maximum Contractual Redemption Scenario.
(3) This scenario assumes that 30,059,413 Class A Shares, or approximately 86% of the public shares outstanding are redeemed, which is approximately 100% of the public shares assumed to be redeemed under the Maximum Contractual Redemption Scenario.
10
(4) Represents shares of Presidio Class A Common Stock owned upon conversion of the Class B Shares. Includes 400,000 shares of Presidio Class A Common Stock owned upon conversion of the Class A Shares underlying the Private Placement Units and excludes (i) the Class B Contribution and (ii) the Earn-Out Shares that are subject to vesting (or forfeiture) on the basis of achieving certain trading price thresholds during the first five years following the Closing.
(5) Represents 40,000 Class A Shares held by Jerome C. Silvey, Jr., 40,000 Class A Shares held by Bryan Summers, 40,000 Class A Shares held by Andrew Blakeman and 40,000 Class A Shares held by Marc Peperzak.
(6) Assumes completion of the contemplated $87.5 million PIPE Financing and includes the issuance of 565,217 shares of Presidio Class A Common Stock to certain PIPE Investors.
(7) Represents shares issuable upon the exercise of Presidio private placement warrants. Includes (i) 133,333 Presidio private placement warrants that will be held by Sponsor following the Closing and (ii) 87,500 Presidio private placement warrants that will be held by BTIG following the Closing. Presidio private placement warrants will be exercisable beginning 30 days following the Closing for one share of Presidio Class A Common Stock at an exercise price of $11.50 per share in accordance with the terms of the Presidio private placement warrants. Each redemption scenario assumes that all outstanding Presidio private placement warrants are exercised for cash.
(8) Represents 1,905,509 Class B Shares, which are Earn-Out Shares that are subject to vesting (or forfeiture) on the basis of achieving certain trading price thresholds during the first five years following the Closing.
(9) Represents 937,500 shares of Presidio Class A Common Stock underlying Preferred Investor Warrants.
(10) Includes shares of Presidio Class A Common Stock and securities convertible into shares of Presidio Class A Common Stock, which are being reported together on an aggregated basis.
For more information, please see the sections of this proxy statement/prospectus entitled “Unaudited Pro Forma Condensed Combined Financial Information” and “Beneficial Ownership of Securities.”
Dilution
If you acquired public shares in the IPO, your ownership interest will be immediately diluted to the extent of the difference between the $10.00 price per Public Unit sold in the IPO (each Public Unit consisting of one Class A Share and one-third of one EQV public warrant) and the net tangible book value per share, as adjusted, of the Class A Shares immediately after consummation of the Business Combination, assuming no value is attached to the EQV public warrants.
The following table presents the net tangible book value per share under each of: (1) the No Redemption Scenario; (2) the Mid-Point Contractual Redemption Scenario; and (3) the Maximum Contractual Redemption Scenario assuming various sources of material probable dilution (but excluding the direct effects of the Business Combination transaction itself).
| No Redemption | Mid-Point | Maximum | |||||||
| IPO offering price per share | $ | | $ | | $ | | |||
| Net tangible book value as of June 30, 2025, as adjusted(4) | $ | | $ | | $ | | |||
| As adjusted shares(5) |
| |
| |
| | |||
| Net tangible book value per share | $ | | $ | | $ | | |||
| Dilution per share to public shareholders | $ | | $ | | $ | | |||
____________
(1) Includes 35,000,000 public shares and assumes that no additional public shareholders exercise their redemption rights with respect to such public shares.
(2) Includes 19,970,294 public shares and assumes that no additional public shareholders exercise their redemption rights with respect to approximately 57% of the public shares, which is the amount remaining after 50% of the public shares assumed to be redeemed under the Maximum Contractual Redemption Scenario are redeemed, for an aggregate of approximately $156,008,348 (based on a redemption price of $10.48, which was the approximate redemption price as of September 30, 2025) from the Trust Account.
(3) Includes 4,940,587 public shares and assumes that no additional public shareholders exercise their redemption rights with respect to approximately 14% of the public shares, which is the amount remaining after 100% of the public shares assumed to be redeemed under the Maximum Contractual Redemption Scenario are redeemed, for an aggregate of approximately $312,016,707 (based on a redemption price of $10.48, which was the approximate redemption price as of September 30, 2025) from the Trust Account.
(4) See table below for reconciliation of net tangible book value, as adjusted.
(5) See table below for reconciliation of as adjusted shares.
11
The net tangible book value as of June 30, 2025, as adjusted, excludes the effects of the Business Combination transaction and includes (i) material probable or consummated transactions and (ii) transactions that will otherwise materially affect EQV’s net tangible book value. The adjusted net tangible book value as of June 30, 2025 is calculated as follows:
| No Redemption | Mid-Point | Maximum | ||||||||||
| Numerator adjustments |
|
|
|
|
|
| ||||||
| EQV’s net tangible book value | $ | |
| $ | |
| $ | |
| |||
| Anticipated transaction expenses to be incurred by EQV(4) | $ | ( | ) | $ | ( | ) | $ | ( | ) | |||
| Anticipated PIPE Financing proceeds | $ | |
| $ | |
| $ | |
| |||
| Anticipated Preferred Financing proceeds | $ | |
| $ | |
| $ | |
| |||
| Redemptions from Trust Account | $ |
|
| $ | |
| $ | |
| |||
| Net tangible book value as of June 30, 2025, as adjusted | $ | |
| $ | |
| $ | |
| |||
|
|
|
|
|
|
| |||||||
| Denominator adjustments |
|
|
|
|
|
| ||||||
| EQV public shareholders |
| |
|
| |
|
| |
| |||
| Sponsor(5) |
| |
|
| |
|
| |
| |||
| PIPE Investors |
| |
|
| |
|
| |
| |||
| As adjusted Class A Shares outstanding |
| |
|
| |
|
| |
| |||
____________
(1) Includes 35,000,000 public shares and assumes that no additional public shareholders exercise their redemption rights with respect to such public shares.
(2) Includes 19,970,294 public shares and assumes that no additional public shareholders exercise their redemption rights with respect to approximately 57% of the public shares, which is the amount remaining after 50% of the public shares assumed to be redeemed under the Maximum Contractual Redemption Scenario are redeemed, for an aggregate of approximately $156,008,348 (based on a redemption price of $10.48, which was the approximate redemption price as of September 30, 2025) from the Trust Account.
(3) Includes 4,940,587 public shares and assumes that no additional public shareholders exercise their redemption rights with respect to approximately 14% of the public shares, which is the amount remaining after 100% of the public shares assumed to be redeemed under the Maximum Contractual Redemption Scenario are redeemed, for an aggregate of approximately $312,016,707 (based on a redemption price of $10.48, which was the approximate redemption price as of September 30, 2025) from the Trust Account.
(4) Represents estimated transaction fees and expenses, the actual amount of which will vary depending on actual fees and expenses incurred in connection with the Business Combination.
(5) Represents Class A Shares underlying Class B Shares and includes 400,000 Class A Shares underlying the Private Placement Units and excludes (i) the Class B Contribution and (ii) the Earn-Out Shares that are subject to vesting (or forfeiture) on the basis of achieving certain trading price thresholds during the first five years following the Closing.
Date, Time and Place of extraordinary general meeting of EQV’s Shareholders
To better meet practical needs, the EQV Board determined that the extraordinary general meeting will be a virtual meeting conducted exclusively via live webcast. You will be able to attend the extraordinary general meeting online, vote at the extraordinary general meeting and submit your questions during the extraordinary general meeting by visiting https:// . The meeting webcast will begin promptly at a.m., Eastern Time, or such other date, time, and place to which such meeting may be adjourned. We encourage you to access the meeting prior to the start time, and you should allow ample time for the check-in procedures. Because the extraordinary general meeting will be a completely virtual meeting, there will be no physical location for shareholders to attend. The extraordinary general meeting is being held to consider and vote upon the proposals to be put to the extraordinary general meeting, including if necessary, the Adjournment Proposal, to permit further solicitation and vote of proxies if, based upon the tabulated vote at the time of the extraordinary general meeting, each of the Condition Precedent Proposals have not been approved.
12
You can pre-register to attend the virtual extraordinary general meeting starting , 2025 at 9:00 a.m., Eastern Time (three business days prior to the meeting date). Enter the URL address into your browser, https:// , enter your control number, name and email address. Once you pre-register you can vote or enter questions in the chat box. At the start of the extraordinary general meeting, you will need to log in again using your control number and will also be prompted to enter your control number if you vote during the extraordinary general meeting.
Shareholders who hold their investments through a bank or broker will need to contact Broadridge to receive a control number. If you plan to vote at the extraordinary general meeting you will need to have a legal proxy from your bank or broker. If you would like to join and not vote, Broadridge will issue you a guest control number with proof of ownership. In either case you must contact Broadridge for specific instructions on how to receive the control number. Broadridge be contacted at or via email at . Please allow up to 72 hours prior to the meeting for processing your control number. If you do not have access to the internet, you can listen to the meeting by dialing (toll-free) (or + if you are located outside the United States and Canada (standard rates apply)) and when prompted enter . Please note that you will not be able to vote or ask questions at the extraordinary general meeting if you choose to participate telephonically.
Voting Power; Record Date
EQV shareholders will be entitled to vote or direct votes to be cast at the extraordinary general meeting if they owned Ordinary Shares at the close of business on , 2025, which is the Record Date for the extraordinary general meeting. EQV shareholders will be entitled to vote or direct votes to be cast at the extraordinary general meeting if they owned Ordinary Shares at the close of business on , 2025, which is the Record Date for the extraordinary general meeting. With respect to any votes on the Domestication Proposal, holders of Class B Shares will have ten votes for every Class B Share owned and holders of Class A Shares will have one vote for every Class A Share owned, each as at the close of business on the Record Date. With respect to all other matters submitted to a vote at the extraordinary general meeting, each holder of Ordinary Shares will have one vote for each Ordinary Share owned as at the close of business on the Record Date. If your Ordinary Shares are held in “street name” or are in a margin or similar account, you should contact your broker to ensure that votes related to the Ordinary Shares you beneficially own are properly counted. The EQV warrants do not have voting rights. As of the close of business on the Record Date, there were 35,822,500 Class A Shares issued and outstanding and 8,750,000 Class B Shares issued and outstanding.
Quorum and Vote of EQV Shareholders
A quorum of EQV shareholders is necessary to hold a valid meeting. A quorum will be present at the extraordinary general meeting if one or more holders of Ordinary Shares holding at least one-third of the paid up voting share capital of EQV and entitled to vote as of the record date, is present virtually or by proxy. As of the record date for the extraordinary general meeting, 14,857,500 Ordinary Shares would be required to achieve a quorum.
Pursuant to the Sponsor Letter Agreement, the Sponsor and the Insiders have agreed to, among other things, vote all of their Ordinary Shares in favor of the proposals being presented at the extraordinary general meeting. The Sponsor and the Insiders own and are entitled to vote an aggregate of approximately 20.9% of the voting power of the outstanding Ordinary Shares (except, with respect to the Domestication Proposal for which the Class B Shares held by Sponsor are entitled to ten votes per share, the Sponsor and the Insiders control 71.4% of the voting power of the outstanding Ordinary Shares). See “Business Combination Proposal — Related Agreements — Sponsor Letter Agreement” for more information related to the Sponsor Agreement.
The proposals presented at the extraordinary general meeting require the following votes:
(i) Business Combination Proposal: The approval of the Business Combination Proposal requires an ordinary resolution, being the affirmative vote of at least a majority of the votes cast by EQV shareholders present virtually or represented by proxy at the extraordinary general meeting and entitled to vote on such matter.
(ii) Domestication Proposal: The approval of the Domestication Proposal requires a special resolution, being the affirmative vote of at least a two-thirds majority of the votes cast by EQV shareholders present virtually or represented by proxy at the extraordinary general meeting and entitled to vote on such matter.
13
(iii) Governing Documents Proposal: The approval of the Governing Documents Proposal requires an ordinary resolution, being the affirmative vote of at least a majority of the votes cast by EQV shareholders present virtually or represented by proxy at the extraordinary general meeting and entitled to vote on such matter.
(iv) Governing Documents Advisory Proposals: The separate approval of each of the Governing Documents Advisory Proposals requires, on a non-binding advisory basis, an ordinary resolution, being the affirmative vote of a majority of the votes cast by the EQV shareholders present virtually or represented by proxy at the extraordinary general meeting and entitled to vote on such matter.
(v) Stock Issuance Proposal: The approval of the Stock Issuance Proposal requires an ordinary resolution, being the affirmative vote of at least a majority of the votes cast by the holders of the issued EQV ordinary shares present virtually or represented by proxy at the extraordinary general meeting and entitled to vote on such matter.
(vi) Incentive Plan Proposal: The approval of the Incentive Plan Proposal requires an ordinary resolution, being the affirmative vote of at least a majority of the votes cast by the EQV shareholders present virtually or represented by proxy at the extraordinary general meeting and entitled to vote on such matter.
(vii) Adjournment Proposal: The approval of the Adjournment Proposal requires an ordinary resolution, being the affirmative vote of at least a majority of the votes cast by the holders of the EQV shareholders present virtually or represented by proxy at the extraordinary general meeting and entitled to vote on such matter. If put forth at the extraordinary general meeting, the Adjournment Proposal will be the first and only proposal voted on and the Condition Precedent Proposals will not be submitted to the shareholders for a vote.
Redemption Rights
Pursuant to EQV’s amended and restated memorandum and articles of association, any public shareholders may demand that their public shares be redeemed in exchange for a pro rata share of the aggregate amount on deposit in the Trust Account, less permitted withdrawals and income taxes payable, calculated as of two business days prior to the consummation of the Business Combination. If demand is properly made and the Business Combination is consummated, these public shares, immediately prior to the Business Combination, will cease to be outstanding and will represent only the right to receive a pro rata share of the aggregate amount on deposit in the Trust Account, which holds the proceeds of the IPO (calculated as of two business days prior to the consummation of the Business Combination, less permitted withdrawals and income taxes payable). For illustrative purposes, based on the fair value of marketable securities held in the Trust Account of approximately $366,969,444 as of September 30, 2025, the estimated per share redemption price would have been approximately $10.48. Public shareholders may elect to redeem their public shares even if they vote for the Business Combination. A public shareholder, together with any of his, her or its affiliates or any other person with whom it is acting in concert or as a “group” (as defined under Section 13 of the Exchange Act), will be restricted from redeeming in the aggregate his, her or its shares or, if part of such a group, the group’s shares, in excess of 15% of the public shares included in the Public Units without the prior consent of EQV. Any beneficial holder of public shares on whose behalf a redemption right is being exercised must identify itself to EQV in connection with any redemption election in order to validly elect to redeem such public shares.
Each redemption of public shares by EQV’s public shareholders will reduce the amount in the Trust Account, which held marketable securities with a fair value of approximately $366,969,444 as of September 30, 2025. The Business Combination Agreement provides that Presidio’s obligation to consummate the Business Combination is conditioned on the satisfaction of the Minimum Available Cash Condition. The conditions to closing in the Business Combination Agreement are for the sole benefit of the parties thereto and may be waived by such parties. If, as a result of redemptions of holders of public shares, this condition is not met or is not waived, then Presidio may elect not to consummate the Business Combination. EQV shareholders who wish to redeem their public shares for cash must refer to and follow the procedures set forth in the section entitled “Extraordinary General Meeting of EQV — redemption rights” to properly redeem their public shares.
Proxy Solicitation
Proxies may be solicited by mail, telephone or in person. EQV has engaged Sodali & Co. to assist in the solicitation of proxies. EQV and its directors and officers and employees may also solicit proxies in person. EQV will ask banks, brokers and other institutions, nominees and fiduciaries to forward this proxy statement/prospectus and the related proxy materials to their principals and to obtain their authority to execute proxies and voting instructions.
14
If a shareholder grants a proxy, it may still vote its shares virtually if it revokes its proxy before the extraordinary general meeting. A shareholder also may change its vote by submitting a later-dated proxy as described in the section entitled “Extraordinary General Meeting of EQV — Revoking Your Proxy.”
Interests of Certain Persons in the Business Combination
In considering the recommendation of the EQV Board to vote in favor of the Business Combination, shareholders should be aware that aside from their interests as shareholders, our Sponsor and certain of our directors and officers have interests in the Business Combination that may be different from, or in addition to, those of other shareholders generally. Our Board was aware of and considered these interests, among other matters, in evaluating and negotiating the Business Combination, approving the Business Combination and in recommending to shareholders that they approve the Business Combination. Shareholders should take these interests into account in deciding whether to approve the Business Combination.
These interests include, among other things:
• the fact that the Sponsor and EQV directors and officers have agreed not to redeem any Ordinary Shares held by them in connection with a shareholder vote to approve a proposed initial business combination;
• the fact that our Sponsor paid an aggregate of $25,000 for the Class B Shares, and upon the completion of the Business Combination, the Class B Shares will convert into Presidio Class A Common Stock at a conversion rate that entitles the holders of such Class B Shares to continue to own, in the aggregate, approximately 10.0% of the Presidio Class A Common Stock (after giving effect to the Class B Contribution, assuming that the Earn-Out Shares vest in full and assuming the No Redemption Scenario). As a result, our Sponsor ultimately expects to receive up to 7,622,037 shares of Presidio Class A Common Stock (giving effect to the Class B Contribution and assuming the Earn-Out Shares vest in full) in connection with the conversion of the Class B Shares in connection with the Business Combination and such securities will have a significantly higher value at the time of the Business Combination which, if unrestricted and freely tradable, would be valued at approximately $79,116,744 based on the September 30, 2025 Closing Price, resulting in a theoretical gain of approximately $79,091,744, but, given the restrictions on such shares, EQV believes such shares have less value. If the Business Combination is not consummated, the Sponsor will not realize such theoretical gain;
• the fact that the Sponsor and EQV directors and officers have agreed to waive their rights to liquidating distributions from the Trust Account with respect to any Class B Shares held by them if EQV fails to complete an initial business combination by August 8, 2026 (unless extended);
• the fact that our Sponsor paid an aggregate of $4,000,000 for its 400,000 Private Placement Units consisting of Class A Shares and EQV private placement warrants and that such EQV private placement warrants underlying such units will expire worthless if a business combination is not consummated by August 8, 2026 (unless extended);
• the fact that up to an aggregate amount of $1,500,000 of any amounts outstanding under any working capital loans made by our Sponsor or any of its affiliates to EQV may be converted into Private Placement Units at a price of $10.00 per Private Placement Unit at the option of the lender;
• the fact that certain of EQV’s officers and directors, other than EQV’s independent directors, collectively own, directly or indirectly, a material interest in the Sponsor;
• the fact that the Sponsor will have the right to designate two directors so long as they own in the aggregate greater than 20% of Presidio’s common equity and one director so long as they own in the aggregate greater than 10% of Presidio’s common equity;
• the fact that following the consummation of the Business Combination, Presidio will acquire all of the issued and outstanding equity interests of EQVR via merger pursuant to the EQVR Merger Agreement;
• the continued indemnification of EQV’s directors and officers under the Existing Governing Documents and the continuation of EQV’s directors’ and officers’ liability insurance after the Business Combination;
15
• the fact that our Sponsor and EQV’s officers and directors will lose their entire investment of approximately $4,025,000 in EQV and will not be reimbursed for any loans extended, fees due or out-of-pocket expenses if an initial business combination is not consummated by August 8, 2026 (unless extended). As described above, following the Business Combination, our Sponsor ultimately expects to receive up to 7,622,037 shares of Presidio Class A Common Stock (giving effect to the Class B Contribution and assuming the Earn-Out Shares vest in full) in connection with the conversion of the Class B Shares in connection with the Business Combination and each of EQV’s independent directors held 40,000 Class A Shares. Additionally, our Sponsor purchased 400,000 Private Placement Units simultaneously with the consummation of the IPO for an aggregate purchase price of $4,000,000, which consists of 400,000 Class A Shares and 133,333 EQV private placement warrants. The 7,622,037 shares of Presidio Class A Common Stock expected to be owned by our Sponsor would have had an aggregate market value of approximately $79,116,744 based on the September 30, 2025 Closing Price. The 400,000 Private Placement Units held by the Sponsor would have had an aggregate market value of approximately $4,152,000 based on the September 30, 2025 Closing Price, and the 133,333 EQV private placement warrants held by Sponsor would have had an aggregate market of approximately $66,667 based on the September 30, 2025 Closing Price;
• the fact that if the Trust Account is liquidated, including in the event EQV is unable to complete an initial business combination within the required time period, our Sponsor has agreed to indemnify EQV to ensure that the proceeds in the Trust Account are not reduced below $10.00 per public share, or such lesser per public share amount as is in the Trust Account on the liquidation date, by the claims of prospective target businesses with which EQV has entered into an acquisition agreement or claims of any third party for services rendered or products sold to EQV, but only if such a vendor or target business has not executed a waiver of any and all rights to seek access to the Trust Account;
• the fact that the Sponsor will benefit from the completion of a business combination and may be incentivized to complete an acquisition of a less favorable target company or on terms less favorable to shareholders rather than liquidate;
• the Sponsor and its affiliates can earn a positive rate of return on their investment, even if other EQV shareholders experience a negative rate of return in the post-business combination company; and
• the terms and provisions of the Related Agreements as set forth in detail under “Business Combination Proposal — Related Agreements”.
These interests may influence our directors in making their recommendations that you vote in favor of the approval of the Business Combination. For more information, see “The Business Combination Proposal — Interests of Certain Persons in the Business Combination.”
Recommendation to Shareholders of EQV
The EQV Board believes that the Business Combination Proposal and the other proposals to be presented at the extraordinary general meeting are in the best interest of EQV and its shareholders and unanimously recommends that its shareholders vote “FOR” the Business Combination Proposal, “FOR” the Domestication Proposal, “FOR” the Governing Documents Proposal, “FOR” each of the Governing Documents Advisory Proposals, “FOR” the Stock Issuance Proposal, “FOR” the Incentive Plan Proposal, and “FOR” the Adjournment Proposal, in each case, if presented to the extraordinary general meeting.
The existence of financial and personal interests of one or more of EQV’s directors may result in a conflict of interest on the part of such director(s) between what he, she or they may believe is in the best interests of EQV and its shareholders and what he, she or they may believe is best for himself, herself or themselves in determining to recommend that shareholders vote for the proposals. In addition, EQV’s officers have interests in the Business Combination that may conflict with your interests as a shareholder. See the section entitled “The Business Combination Proposal — Interests of Certain Persons in the Business Combination” for a further discussion of these considerations.
16
U.S. Federal Income Tax Considerations
For a discussion summarizing certain U.S. federal income tax considerations of the Domestication, exercise of redemption rights and the Business Combination, please see “Material U.S. Federal Income Tax Considerations.”
Expected Accounting Treatment
The Business Combination is accounted for as an acquisition of a variable interest entity that meets the requirements to be accounted for as an asset acquisition in accordance with generally accepted accounting principles in the United States of America (“GAAP”). Under this method of accounting, PIH’s identifiable assets acquired, liabilities assumed, and noncontrolling interests are measured at their acquisition date fair values. EQV determined that PIH was the predecessor as PIH will comprise most of the combined entities’ assets and operations and will be managed by PIH’s management team upon consummation of the Business Combination.
Emerging Growth Company
EQV is an “emerging growth company,” as defined in Section 2(a) of the Securities Act, as modified by the Jumpstart Our Business Startups Act of 2012 (the “JOBS Act”), and it may take advantage of certain exemptions from various reporting requirements that are applicable to other public companies that are not emerging growth companies, including, but not limited to, not being required to comply with the auditor attestation requirements of Section 404 of the Sarbanes-Oxley Act of 2002 (the “Sarbanes-Oxley Act”), reduced disclosure obligations regarding executive compensation in our periodic reports and proxy statements, and exemptions from the requirements of holding a nonbinding advisory vote on executive compensation and stockholder approval of any golden parachute payments not previously approved.
Further, Section 102(b)(1) of the JOBS Act exempts emerging growth companies from being required to comply with new or revised financial accounting standards until private companies (that is, those that have not had a Securities Act registration statement declared effective or do not have a class of securities registered under the Exchange Act) are required to comply with the new or revised financial accounting standards. The JOBS Act provides that a company can elect to opt out of the extended transition period and comply with the requirements that apply to non-emerging growth companies but any such election to opt out is irrevocable. EQV has elected not to opt out of such extended transition period, which means that when a standard is issued or revised and it has different application dates for public or private companies, EQV, as an emerging growth company, can adopt the new or revised standard at the time private companies adopt the new or revised standard. This may make comparison of EQV’s financial statements with certain other public companies difficult or impossible because of the potential differences in accounting standards used.
We will remain an emerging growth company until the earlier of: (i) the last day of the fiscal year (a) following the fifth anniversary of the closing of the IPO, (b) in which we have total annual gross revenue of at least $1.235 billion, or (c) in which we are deemed to be a large accelerated filer, which means the market value of our common equity that is held by non-affiliates exceeds $700 million as of the last business day of its most recently completed second fiscal quarter; and (ii) the date on which we have issued more than $1 billion in non-convertible debt securities during the prior three-year period.
Smaller Reporting Company
Additionally, EQV is a “smaller reporting company” as defined in Item 10(f)(1) of Regulation S-K. Smaller reporting companies may take advantage of certain reduced disclosure obligations, including, among other things, providing only two years of audited financial statements. We will remain a smaller reporting company until the last day of the fiscal year in which (i) the market value of our Ordinary Shares held by non-affiliates exceeds $250 million as of the prior June 30, or (ii) our annual revenue exceeded $100 million during such completed fiscal year and the market value of our Ordinary Shares held by non-affiliates exceeds $700 million as of the prior June 30.
17
Risk Factor Summary
In evaluating the Business Combination and the proposals to be considered and voted on at the extraordinary general meeting, you should carefully review and consider the risk factors discussed or referenced below and set forth under the section entitled “Risk Factors” elsewhere in this proxy statement/prospectus. The occurrence of one or more of the events or circumstances discussed or referenced below or in that section, alone or in combination with other events or circumstances, may have a material adverse effect on (i) the ability of EQV and Presidio to complete the Business Combination and (ii) the business, cash flows, financial condition and results of operations of Presidio following consummation of the Business Combination. Unless the context otherwise requires, references in this Risk Factor Summary to “we,” “us” or “our” refer to the business of PIH prior to the consummation of the Business Combination, which will be the business of Presidio and its subsidiaries following the Business Combination.
In particular, such risks include, but are not limited to, the following:
• Oil, natural gas and NGL prices are volatile. Even though a significant portion of our production is hedged, extended declines in such prices have adversely affected, and could in the future adversely affect, our business, financial position, results of operations and cash flow.
• Our derivatives activities could adversely affect our cash flow, results of operations and financial condition.
• Our ability to make and sustain regular cash dividends on our Class A Common Stock following the Business Combination may be limited.
• Unless we replace our produced reserves with acquired or developed new reserves, our reserves and production will decline, which would adversely affect our future cash flows, results of operations and dividends.
• We could experience periods of higher costs if commodity prices rise. These increases could reduce our profitability, cash flow and ability to complete development activities as planned.
• Our development projects and acquisitions require substantial capital expenditures. We may be unable to obtain any required capital or financing on satisfactory terms, which could lead to a decline in our production and reserves.
• Increased costs of capital could adversely affect our business.
• Our ability to obtain financing on terms acceptable to us may be limited in the future by, among other things, increases in interest rates.
• We conduct business in a highly competitive industry, making it more difficult for us to acquire properties, market natural gas, secure trained personnel and raise additional capital.
• Our leverage and debt service obligations may adversely affect our financial condition, results of operations and business prospects.
• The securitizations of our limited purpose, bankruptcy remote, wholly owned subsidiaries may expose us to financing and other risks, and there can be no assurance that we will be able to access the securitization market in the future, which may require us to seek more costly financing.
• Extreme weather conditions could adversely affect our ability to conduct operations in some of the areas where our properties are located.
• An increase in the differential between the benchmark prices of oil and natural gas and the wellhead price we expect to receive for our future production could significantly reduce our cash flow and adversely affect our financial condition.
18
• Our estimated reserves are based on many assumptions that may prove to be inaccurate. Any material inaccuracies in these reserve estimates or underlying assumptions will materially affect the quantities and present value of our reserves.
• Future sales, or the perception of future sales, by Presidio or its stockholders in the public market following the Business Combination could cause the market price for Presidio Class A Common Stock to decline.
• Presidio will incur significantly increased costs and devote substantial management time as a result of operating as a public company, particularly after it is no longer an “emerging growth company.”
• There is no guarantee that a public shareholder’s decision whether to redeem his, her or its shares for a pro rata portion of the Trust Account will put such public shareholder in a better future economic position.
• Sponsor paid nominal consideration for the Class B Shares they hold. As a result, Sponsor may make a substantial profit if the Business Combination is consummated, even if the shares held by EQV shareholders lose substantial value. For this reason, Sponsor may have a strong economic incentive to approve and complete the Business Combination, even if the Business Combination arguably may not be in the best interests of EQV shareholders.
• Some of EQV’s officers and directors may be argued to have conflicts of interest that may influence them to support or approve the Business Combination without regard to your interests.
• EQV shareholders will experience dilution due to the issuance to PIH Rollover Holders of securities entitling them to a significant voting stake in Presidio.
• EQV has no operating history and is subject to a mandatory liquidation and subsequent dissolution requirement. As such, there is a risk that EQV will be unable to continue as a going concern if it does not consummate an initial business combination by August 8, 2026 (unless extended by the EQV shareholders). If EQV is unable to effect an initial business combination by August 8, 2026, EQV will be forced to liquidate and the EQV warrants will expire worthless.
• EQV has not obtained an opinion from an independent investment banking firm or another independent firm as to the fairness of the Business Combination, and consequently, you may have no assurance from an independent source that the terms of the Business Combination are fair to EQV from a financial point of view.
• EQV has a limited ability to assess the management of PIH’s business and, as a result, cannot assure you that PIH’s management has all the skills, qualifications, or abilities to manage a public company.
• PIH directors and officers may have interests in the Business Combination different from the interests of PIH stockholders.
• Because EQV is incorporated under the laws of the Cayman Islands, in the event the Business Combination is not completed, you may face difficulties in protecting your interests, and your ability to protect your rights through the U.S. federal courts may be limited.
• The Presidio public warrants may be redeemed prior to their exercise at a time that is disadvantageous to a holder of Presidio public warrants.
• The ability of public shareholders to exercise redemption rights may prevent EQV from completing the Business Combination or optimizing its capital structure.
• There are risks to unaffiliated investors by taking PIH public through a merger rather than through an underwritten offering.
19
SUMMARY HISTORICAL FINANCIAL INFORMATION OF PIH
PIH is providing the following selected historical financial information to assist you in your analysis of the financial aspects of the Business Combination.
PIH’s balance sheet data as of June 30, 2025 and December 31, 2024, and statement of operations data for the six months ended June 30, 2025 and 2024, are derived from PIH’s unaudited financial statements included elsewhere in this proxy statement/prospectus.
The historical results presented below are not necessarily indicative of the results to be expected for any future period. You should read the following selected financial information in conjunction with each of PIH’s and EQV’s consolidated financial statements and related notes and the sections titled “Management’s Discussion and Analysis of Financial Condition and Results of Operations of PIH” contained elsewhere herein.
|
(in thousands, except per share amounts) |
Six months |
Six months |
||||||
|
REVENUE |
|
|
|
|
||||
|
Oil sales |
$ |
43,062 |
|
$ |
59,324 |
|
||
|
Natural gas sales |
|
26,790 |
|
|
10,699 |
|
||
|
Natural gas liquids sales |
|
24,080 |
|
|
29,104 |
|
||
|
Field services revenue |
|
633 |
|
|
384 |
|
||
|
|
|
|
|
|||||
|
Total revenues |
|
94,565 |
|
|
99,511 |
|
||
|
|
|
|
|
|||||
|
EXPENSES |
|
|
|
|
||||
|
Lease operating expenses |
|
39,199 |
|
|
34,698 |
|
||
|
Production taxes |
|
5,203 |
|
|
5,780 |
|
||
|
Ad valorem taxes |
|
2,643 |
|
|
3,116 |
|
||
|
Depletion, oil and gas properties |
|
14,564 |
|
|
17,308 |
|
||
|
Depreciation and amortization, other property and equipment |
|
1,549 |
|
|
1,503 |
|
||
|
Accretion of asset retirement obligation |
|
2,035 |
|
|
1,890 |
|
||
|
General and administrative(1) |
|
18,476 |
|
|
4,060 |
|
||
|
Cost of field services revenue |
|
136 |
|
|
287 |
|
||
|
Gain on sale of assets |
|
(5,793 |
) |
|
(4,000 |
) |
||
|
|
|
|
|
|||||
|
Total operating expenses |
|
78,012 |
|
|
64,642 |
|
||
|
|
|
|
|
|||||
|
Income from operations |
|
16,553 |
|
|
34,869 |
|
||
|
|
|
|
|
|||||
|
Commodity derivative gains (losses) |
|
4,056 |
|
|
(33,309 |
) |
||
|
Other income (expense) |
|
(293 |
) |
|
532 |
|
||
|
Interest expense, net |
|
(12,434 |
) |
|
(14,720 |
) |
||
|
|
|
|
|
|||||
|
Net income (loss) before income taxes |
|
7,882 |
|
|
(12,628 |
) |
||
|
|
|
|
|
|||||
|
Income tax expense |
|
962 |
|
|
230 |
|
||
|
NET INCOME (LOSS) |
$ |
6,920 |
|
$ |
(12,858 |
) |
||
|
Net income (loss) per Class A units |
$ |
59.77 |
|
$ |
(111.06 |
) |
||
|
Class A units outstanding, basic and diluted |
|
115,778 |
|
|
115,778 |
|
||
|
Class A weighted-average units outstanding, basic and diluted |
|
115,778 |
|
|
115,778 |
|
||
____________
(1) Includes distributions to Class B unitholders in 2025 following the sale of certain undeveloped properties.
20
|
Balance Sheet Data |
As of |
As of |
||||
|
Total current assets |
$ |
52,262 |
$ |
135,532 |
||
|
Total assets |
$ |
404,977 |
$ |
502,063 |
||
|
Total current liabilities |
$ |
141,304 |
$ |
151,837 |
||
|
Total liabilities and member’s deficit |
$ |
404,977 |
$ |
502,063 |
||
|
Statements of Cash Flows |
Six months |
Six months |
||||||
|
Net cash provided by (used in) operating activities |
$ |
(1,316 |
) |
$ |
35,062 |
|
||
|
Net cash provided by investing activities |
$ |
3,949 |
|
$ |
2,877 |
|
||
|
Net cash used in financing activities |
$ |
(84,760 |
) |
$ |
(28,870 |
) |
||
21
SUMMARY HISTORICAL FINANCIAL INFORMATION OF EQV
EQV is providing the following selected historical financial information to assist you in your analysis of the financial aspects of the Business Combination.
EQV’s balance sheet data as of June 30, 2025 and December 31, 2024, and statement of operations data for the six months ended June 30, 2025 and 2024, are derived from EQV’s audited and unaudited financial statements included elsewhere in this proxy statement/prospectus.
The historical results presented below are not necessarily indicative of the results to be expected for any future period. You should read the following selected financial information in conjunction with each of PIH’s and EQV’s consolidated financial statements and related notes and the sections titled “Management’s Discussion and Analysis of Financial Condition and Results of Operations of EQV” contained elsewhere herein.
|
Six months |
For the Period |
|||||||
|
General and administrative costs |
$ |
1,224,547 |
|
$ |
46,916 |
|
||
|
Loss from operations |
|
(1,224,547 |
) |
|
(46,916 |
) |
||
|
|
|
|
|
|||||
|
OTHER INCOME |
|
|
|
|
||||
|
Interest income from bank account |
|
7,950 |
|
|
— |
|
||
|
Interest earned on investments held in trust account |
|
3,941,972 |
|
|
— |
|
||
|
Total other income |
|
3,949,922 |
|
|
— |
|
||
|
|
|
|
|
|||||
|
NET INCOME (LOSS) |
$ |
2,725,375 |
|
$ |
(46,916 |
) |
||
|
|
|
|
|
|||||
|
Basic and diluted weighted average shares outstanding, Class A redeemable shares |
|
35,822,500 |
|
|
82,105 |
|
||
|
Basic and diluted net income (loss) per share |
$ |
0.06 |
|
$ |
(0.01 |
) |
||
|
Basic and diluted weighted average shares outstanding, Class A and B non-redeemable shares |
|
8,750,000 |
|
|
8,750,000 |
|
||
|
Basic and diluted net income (loss) per share |
$ |
0.06 |
|
$ |
(0.01 |
) |
||
|
Balance Sheet Data |
As of |
As of |
||||||
|
Total assets |
$ |
364,483,698 |
|
$ |
357,563,391 |
|
||
|
Total liabilities |
$ |
14,685,386 |
|
$ |
13,748,632 |
|
||
|
Class A ordinary shares subject to possible redemption, 35,000,000 shares at redemption value of approximately $10.38 and $10.18 per share at June 30, 2025 and December 31, 2024, respectively |
$ |
363,253,842 |
|
$ |
356,222,955 |
|
||
|
Total shareholders’ deficit |
$ |
(13,455,530 |
) |
$ |
(12,408,196 |
) |
||
22
RISK FACTORS
Investing in our shares of common stock involves a high degree of risk. You should carefully consider the risks described below with all of the other information included in this proxy statement/prospectus before deciding to invest in our shares of common stock. Additionally, new risks may emerge at any time and we cannot predict those risks or estimate the extent to which they may affect financial performance.
If any of the following risks actually occur, our business, financial condition or results of operations could be materially adversely affected. In that case, we might not be able to pay dividends on our shares of common stock, the trading price of our shares of common stock could decline and our shareholders could lose all or part of their investment.
Risks Related to PIH’s Business and to Presidio’s Business Following the Business Combination
Unless the context otherwise requires, any reference in the below sections of this proxy statement/prospectus to the “Company,” “we,” “us,” “our,” and “PIH” refers to Presidio Investment Holdings LLC and its consolidated subsidiaries prior to the consummation of the Business Combination, which will be the business of Presidio following the consummation of the Business Combination. Accordingly, the risks described below relating to PIH could also materially and adversely affect Presidio after the consummation of the Business Combination.
Oil, natural gas and NGL prices are volatile. Even though a significant portion of our production is hedged, extended declines in such prices have adversely affected, and could in the future adversely affect, our business, financial position, results of operations and cash flow.
Our revenues, operating results, cash flow and liquidity depend primarily upon the prices we receive for the natural gas, oil and NGL we sell. We require substantial expenditures to replace our natural gas, oil and NGL reserves, sustain production and fund our business plans, including our development efforts. Historically, the markets for natural gas, oil and NGL have been volatile, and they are likely to continue to be volatile. Wide fluctuations in natural gas, oil and NGL prices may result from relatively minor changes in the supply of or demand for natural gas, oil and NGL, market uncertainty and other factors that are beyond our control, including:
• worldwide and regional economic conditions impacting the supply and demand for oil, natural gas and NGLs;
• political and economic conditions and events in foreign oil and natural gas producing countries, including embargoes, continued hostilities in the Middle East and other sustained military campaigns, the war in Ukraine and associated economic sanctions on Russia, conditions in South America, Central America, China and Russia, and acts of terrorism or sabotage;
• actions of the Organization of the Petroleum Exporting Countries and its allies (“OPEC+”), including the ability and willingness of the members of OPEC+ and other exporting nations to agree to and maintain oil price and production controls;
• changes in seasonal temperatures, including the number of heating degree days during winter months and cooling degree days during summer months;
• the level of oil, natural gas and NGL exploration, development and production;
• the level of oil, natural gas and NGL inventories;
• the level of U.S. Liquefied Natural Gas (“LNG”) exports;
• the impact on worldwide economic activity of an epidemic, outbreak or other public health events,
• prevailing prices on local price indexes in the areas in which we operate;
• the proximity, capacity, cost and availability of gathering and processing facilities;
• localized and global supply and demand fundamentals and transportation availability;
• the cost of exploring for, developing, producing and transporting reserves;
• the spot price of LNG on world markets;
23
• changes in ocean freight capacity, which could adversely impact LNG shipping capacity or lead to material interruptions in service or stoppages in LNG transportation;
• political and economic conditions in or affecting major LNG consumption regions or countries, particularly Asia and Europe;
• weather conditions and natural disasters, including those influenced by climate change;
• technological advances affecting energy consumption;
• the impact of energy conservation efforts;
• the price and availability of alternative fuels;
• activities that restrict the exploration, development and production of oil and natural gas to minimize greenhouse gas (“GHG”) emissions;
• speculative trading in oil and natural gas derivative contracts;
• increased end-user conservation;
• U.S. trade policies and their effect on U.S. oil and natural gas exports;
• expectations about future commodity prices; and
• U.S. federal, state and local and non-U.S. governmental regulation and taxes, including legislation or regulations addressing GHG emissions or requiring the reporting of GHG emissions or climate-related information.
These factors and the volatility of the energy markets make it extremely difficult to predict future oil and natural gas price movements accurately. Lower commodity prices may reduce our operating margins, cash flow and borrowing ability. If we are unable to obtain needed capital or financing on satisfactory terms, our ability to make acquisitions could be adversely affected. Also, using lower prices in estimating proved and probable reserves may result in a reduction in proved and probable reserve volumes due to economic limits. In addition, sustained periods with oil and natural gas prices at levels lower than current WTI and Henry Hub strip prices may adversely affect our cash flow and our ability to raise capital. As a result, a substantial or extended decline in commodity prices may materially and adversely affect our future business, financial condition, results of operations, cash flow, liquidity and ability to meet our financial commitments or cause us to delay any planned capital expenditures.
Our derivatives activities could adversely affect our cash flow, results of operations and financial condition.
To achieve more predictable cash flows and reduce our exposure to adverse fluctuations in the prices of oil and natural gas, and (a) as required by our ABS II Notes and (b) as may be required by any secured reserve-based lending revolving credit facility that we may from time to time be a party to, we enter into derivative contracts in relation to a significant portion of our projected oil and natural gas production, primarily consisting of swaps. See “Management’s Discussion and Analysis of Financial Condition and Results of Operations — Quantitative and Qualitative Disclosures About Market Risk — Commodity price risk.” Accordingly, our earnings may fluctuate significantly as a result of changes in the fair value of our derivative instruments.
Derivative instruments also expose us to the risk of financial loss in some circumstances, including when:
• production is less than the volumes covered by the derivative instruments and applicable commodity prices rise;
• the counterparty to a derivative instrument defaults on its contractual obligations; or
• references a commodity price source in respect of which prices increase more (or decrease less) than the corresponding.
The use of derivatives may, in some cases, require the posting of cash collateral with counterparties. If we enter into derivatives that require us to post cash collateral and commodity prices change in a manner adverse to our position under those derivatives, our cash otherwise available for use in our operations would be reduced, which could limit our ability to make future capital expenditures, make payments on our indebtedness and pay dividends to our shareholders,
24
and which could also limit the size of our borrowing base, under any secured reserve-based lending revolving credit facility that we may from time to time be a party to. Future collateral requirements will depend on arrangements with our counterparties and oil and natural gas prices.
During periods of declining commodity prices, our derivative contract receivable positions would generally increase, which increases our counterparty credit exposure. If the creditworthiness of our counterparties deteriorates and results in their nonperformance, we could incur a significant loss with respect to our derivative contracts.
Our price hedging strategy and future hedging transactions will be determined at our discretion, subject to the terms of certain agreements governing our indebtedness. The prices at which we hedge our production in the future will be dependent upon commodity prices at the time we enter into the hedges. Our hedges will limit our ability to realize the full benefits from commodity price increases relative to the prices at which we establish our hedges. On the other hand, any portion of our natural gas, NGL and oil production that is not hedged would expose that production to commodity price fluctuations.
Our ability to make and sustain regular cash dividends on the Presidio Class A Common Stock following the Business Combination may be limited.
We currently expect to pay a dividend from available funds and future earnings on the Presidio Class A Common Stock following the completion of the Business Combination, at the discretion of the Presidio Board and subject to compliance with contractual restrictions and covenants in the agreements governing our current and future indebtedness. Based on current estimates of future production from our existing reserves at current prices, we estimate that we would be unable to sustain paying dividends at the initial level we expect to begin paying immediately following the closing of the Business Combination for periods beyond 2027. In addition, we intend to use a portion of the proceeds of the Business Combination to restrike certain of our existing derivative contracts covering periods through the end of 2027 in order to support our cash flows over such time. In order to sustain our anticipated initial dividend level, if any, for periods beyond 2027, we expect we would be required to acquire additional producing reserves at favorable prices. See “— Unless we replace our produced reserves with acquired or developed new reserves, our reserves and production will decline, which would adversely affect our future cash flows, results of operations and dividends.”
Unless we replace our produced reserves with acquired or developed new reserves, our reserves and production will decline, which would adversely affect our future cash flows, results of operations and dividends.
Producing oil and natural gas reservoirs generally are characterized by declining production rates that vary depending upon reservoir characteristics and other factors. Unless we continually acquire properties containing proved reserves or conduct successful ongoing development activities, our proved reserves will decline as those reserves are produced. Our future reserves and production, and therefore our future cash flow and results of operations, are highly dependent on our success in economically finding or acquiring additional recoverable reserves and efficiently developing our current reserves. We may not be able to find, acquire or develop sufficient additional reserves to replace our current and future production. If we are unable to replace our current and future production, the value of our reserves will decrease, and our business, financial condition and results of operations would be materially and adversely affected.
We could experience periods of higher costs if commodity prices rise. These increases could reduce our profitability, cash flow and ability to complete development activities as planned.
Historically, our capital and operating costs have risen during periods of increasing oil, natural gas and NGL prices and drilling activity in our areas of operation and other major shale basins throughout the U.S. These cost increases result from a variety of factors beyond our control, such as increases in the cost of sand and other proppant used in hydraulic fracturing operations; steel and other raw materials that we and our vendors rely upon; increased demand for labor, services and materials as drilling activity increases; and increased taxes. Such costs may rise faster than increases in our revenue if commodity prices rise, thereby negatively impacting our profitability, cash flow and ability to complete development activities as scheduled and on budget. This impact is magnified to the extent that our ability to participate in the commodity price increases is limited by our hedging activities. Furthermore, high oil prices have historically led to more development activity in oil-focused shale basins and resulted in service cost inflation across all U.S. shale basins, including our areas of operation. Higher levels of development activity in oil-focused shale basins have also
25
historically resulted in higher levels of associated gas production that places downward pressure on natural gas prices. To the extent natural gas prices decline due to a period of increased associated gas production and we experience service cost inflation during such period, our cash flow and profitability may be materially adversely impacted.
Our development projects and acquisitions require substantial capital expenditures. We may be unable to obtain any required capital or financing on satisfactory terms, which could lead to a decline in our production and reserves.
The oil and gas industry is capital-intensive. A number of factors could cause our cash flow to be less than we expect. Moreover, our capital budgets are based on a number of assumptions, including expected elections by working interest partners, midstream service costs, and oil and natural gas prices, and are therefore subject to change. If our cash flows are less than we expect, we decide to pursue acquisitions, or we change our capital budgets, we may be required to borrow more under the RBL Facility than we expect or issue debt or equity securities to consummate such acquisitions. The incurrence of additional indebtedness, either through borrowings under the RBL Facility, the issuance of additional debt securities or otherwise, would require that a portion of our cash flow from operations be used for the payment of interest and principal on our indebtedness, thereby reducing our ability to use cash flow from operations to fund capital expenditures, our development plan, acquisitions and dividends to shareholders. The issuance of additional equity securities may be dilutive to our shareholders. The actual amount and timing of our future capital expenditures may differ materially from our estimates as a result of, among other things: oil and natural gas prices; the availability and cost of drilling rigs and labor and other services and equipment; the availability, cost and adequacy of midstream gathering, processing, compression and transportation infrastructure; and regulatory, technological and competitive developments.
Our cash flow from operations and access to capital are subject to a number of variables, including:
• the prices at which our production is sold;
• the amount of our proved reserves;
• the amount of hydrocarbons we are able to produce from existing wells;
• our ability to acquire, locate and produce new reserves;
• the amount of our operating expenses;
• cash settlements from our derivative activities;
• our ability to borrow under the RBL Facility; and
• our ability to access the debt and equity capital markets or sell non-core assets.
If our revenues or the borrowing base under the RBL Facility decrease as a result of lower commodity prices, operational difficulties, declines in reserves or for any other reason, we may have limited ability to obtain the capital necessary to make acquisitions or sustain our operations at current levels. If additional capital is needed, we may not be able to obtain debt or equity financing on terms acceptable to us, if at all. If cash flow generated by our operations or available borrowings under the RBL Facility are insufficient to meet our capital requirements, the failure to obtain additional financing could result in a curtailment of the development of our properties, which in turn could lead to a decline in our reserves and production and could materially and adversely affect our business, financial condition and results of operations.
Increased costs of capital could adversely affect our business.
Our business could be harmed by factors such as the availability, terms and cost of capital, increases in interest rates or a reduction in our credit rating. Changes in any one or more of these factors could cause our cost of doing business to increase, limit our access to capital, limit our ability to pursue acquisition opportunities, reduce our cash flows available and place us at a competitive disadvantage. Continuing disruptions and volatility in the global financial markets may lead to an increase in interest rates or a contraction in credit availability impacting our ability to finance our activities. A significant reduction in the availability of credit could materially and adversely affect our ability to achieve our business strategy and cash flows.
26
Our ability to obtain financing on terms acceptable to us may be limited in the future by, among other things, increases in interest rates.
We require continued access to capital and our business and operating results can be harmed by factors such as the availability, terms of and cost of capital, increases in interest rates or a reduction in credit rating. We may use the RBL Facility to finance a portion of our future growth, and these factors could cause our cost of doing business to increase, limit our ability to pursue acquisition opportunities, reduce cash flow used for drilling and place us at a competitive disadvantage. Volatility in the global financial markets, significant losses in financial institutions’ U.S. energy loan portfolios, or environmental and social concerns may lead to a contraction in credit availability impacting our ability to finance our operations or our ability to refinance the RBL Facility or other outstanding indebtedness. An increase in interest rates could increase our interest expense and materially and adversely affect our financial condition. A significant reduction in cash flow from operations or the availability of credit could materially and adversely affect our ability to acquire new assets, our cash flow and operating results.
Concurrently with the Closing, the RBL Facility will be fully repaid and terminated in connection with the Business Combination. At such time, we expect to replace the RBL Facility with a new secured reserve-based lending revolving credit facility, the terms of which are not finalized. The applicable risks discussed above also apply to such new secured reserve-based lending revolving credit facility.
We conduct business in a highly competitive industry, making it more difficult for us to acquire properties, market natural gas, secure trained personnel and raise additional capital.
Our ability to acquire additional oil and gas properties and to find and, if applicable, develop reserves in the future will depend on our ability to evaluate and select suitable properties and to consummate transactions in a highly competitive environment for acquiring properties, marketing natural gas and securing trained personnel. Also, there is substantial competition for capital available for investment in the oil and gas industry. Many of our competitors possess and employ greater financial, technical and personnel resources than we do. Those companies may be able to pay more for oil and natural gas properties and to evaluate, bid for and purchase a greater number of properties than our financial or personnel resources permit. Those larger companies may also have a greater ability to continue development activities during periods of low oil prices and to absorb the burden of present and future federal, state, local and other laws and regulations. In addition, other companies may be able to offer better compensation packages to attract and retain qualified personnel than we are able to offer. We may not be able to compete successfully in the future in acquiring natural gas properties, developing reserves, marketing our production, attracting and retaining quality personnel and raising additional capital, any of which could have a material adverse effect on our business.
Our leverage and debt service obligations may adversely affect our financial condition, results of operations and business prospects.
In the future, we and our subsidiaries may incur substantial additional indebtedness (including secured indebtedness and any borrowings under the RBL Facility). The RBL Facility contains or will contain restrictions on the incurrence of additional indebtedness, and these restrictions will be subject to waiver and a number of significant qualifications and exceptions, and indebtedness incurred in compliance with these restrictions could be substantial. Additionally, the RBL Facility permits or will permit us to incur certain amounts of additional indebtedness.
Our level of indebtedness, if any, could affect our operations in several ways, including the following:
• requiring us to dedicate a substantial portion of our cash flow from operations to service our debt, thereby reducing the cash available to finance our operating and investing activities;
• limiting management’s discretion in operating our business and our flexibility in planning for, or reacting to, changes in our business and the industry in which we operate;
• increasing our vulnerability to downturns and adverse developments in our business and industry;
• limiting our ability to make certain payments, including paying dividends in respect of our equity;
• limiting our ability to raise capital on favorable terms;
27
• limiting our ability to raise available financing, make investments, lease equipment, sell assets and engage in business combinations;
• making us vulnerable to increases in interest rates;
• putting us at a competitive disadvantage relative to our competitors; and
• limiting our flexibility in planning for and reacting to changes in our business, including possible acquisition opportunities, due to covenants contained in the RBL Facility, including financial covenants.
Restrictions in our existing and future debt agreements could limit our growth and our ability to engage in certain activities.
The agreements governing (or that will govern) or entered into (or that will be entered into) in connection with the RBL Facility, any future secured reserve-based lending revolving credit facility that we may enter into, and/or the ABS II Notes contain or will contain a number of significant covenants, including restrictive covenants that will, subject to certain qualifications and exceptions, limit our ability (and the ability of certain of our subsidiaries and/or affiliates) to, among other things:
• make certain payments, including paying dividends in respect of our equity;
• incur additional indebtedness;
• make loans to others;
• make certain acquisitions and investments;
• merge or consolidate with another entity;
• hedge future production or interest rates;
• undertake certain transactions with our affiliates;
• incur liens;
• sell assets; and
• engage in certain other transactions.
In addition, the RBL Facility, the Trail Dust Loan, any future secured reserve-based lending revolving credit facility that we may enter into, and ABS II Notes require or will require us to maintain compliance with certain rolling financial covenants.
The restrictions in the agreements governing (or that will govern) or entered into (or that will be entered into) in connection with the RBL Facility, any future secured reserve-based lending revolving credit facility that we may enter into, and/or the ABS II Notes also impact our ability to obtain capital to withstand a downturn in our business or the economy in general. We may also be prevented from taking advantage of business opportunities that arise because of the limitations that the restrictive covenants under our debt arrangements may impose on us.
A breach of any covenant in the RBL Facility, the Trail Dust Loan, any future secured reserve-based lending revolving credit facility that we may enter into, and the ABS II Notes will result in a default under the applicable agreement and an event of default if there is no grace period or if such default is not cured during any applicable grace period. An event of default, if not waived, could result in acceleration of the indebtedness outstanding under the applicable agreement and, by extension, potentially other debt agreements to which we are a party. Any such accelerated indebtedness would become immediately due and payable, and the secured parties under any such debt arrangement would have the ability to foreclose on any collateral securing such debt. If that occurs, we may not be able to make all of the required payments or borrow sufficient funds to refinance such indebtedness. Even if new financing were available at that time, it may not be on terms that are acceptable to us.
28
Any significant reduction in the borrowing base under the RBL Facility or any future secured reserve-based lending revolving credit facility may negatively impact our ability to fund our operations and/or limit our growth and our ability to engage in certain activities.
The amount we may borrow under the RBL Facility is capped at the lower of the total of our bank commitments and a “borrowing base” determined from time to time by the lenders based on our oil and gas reserves, market conditions and other factors. The borrowing base is subject to, among other things, a scheduled annual and other elective and non-elective borrowing base redeterminations. Any significant reduction in our borrowing base as a result of borrowing base redeterminations or otherwise may negatively impact our liquidity and our ability to fund our operations. Further, if the outstanding borrowings under the RBL Facility were to exceed the lower of our bank commitments level and the borrowing base as a result of any such redetermination or other reasons, we would be required to repay the excess within a brief period. We may not have sufficient funds to make such repayments. If we do not have sufficient funds and we are otherwise unable to negotiate renewals of our borrowings or arrange new financing, we may have to sell significant assets. Any such sale could have a material adverse effect on our business and financial results.
Concurrently with the Closing, the RBL Facility will be fully repaid and terminated in connection with the Business Combination. At such time, the RBL Facility is expected to be replaced with a new secured reserve-based lending revolving credit facility, the terms of which are expected to provide that the borrowing base will be subject to scheduled semiannual and other elective and non-elective borrowing base redeterminations. The risks discussed above with respect to the RBL Facility are likely to continue to apply to such new secured reserve-based lending revolving credit facility.
The failure of our hedge counterparties to meet their obligations may adversely affect our financial results.
Our hedging transactions expose us to the risk that a counterparty fails to perform under a derivative contract. Any default by a counterparty to these derivative contracts when they become due could have a material adverse effect on our financial condition and results of operations.
Our ability to collect payments from the sale of oil and natural gas to our customers depends on the payment ability of our customer base, which includes several significant customers. If any one or more of our significant customers fail to pay us for any reason, we could experience a material loss. In addition, if any of our significant customers cease to purchase our oil and natural gas or reduce the volume of the oil and natural gas that they purchase from us, the loss or reduction could have a detrimental effect on our revenues and may cause a temporary interruption in sales of, or a lower price for, our oil and natural gas.
We also face credit risk through joint interest receivables. Joint interest receivables arise from billing entities who own partial working interests in the wells we operate. Though we often have the ability to withhold future revenue disbursements to recover non-payment of joint interest billings, the inability or failure of working interest holders to meet their obligations to us or their insolvency or liquidation may adversely affect our financial results.
The securitizations of our limited purpose, bankruptcy remote, wholly owned subsidiaries may expose us to financing and other risks, and there can be no assurance that we will be able to access the securitization market in the future, which may require us to seek more costly financing.
We have securitized, and we expect that we will in the future securitize, certain wellbores and their related leasehold rights and hydrocarbon production to generate cash. In such transactions, we convey such wellbores to a special purpose vehicle that, in turn, issues certain securities. The securities issued by the special purpose vehicle are collateralized by such wellbores. In exchange for the transfer of such wellbores to the special purpose vehicle, we receive the cash proceeds from the sale of the securities.
There can be no assurance that we will be able to complete additional securitizations in the future, particularly if the securitization markets become constrained. In addition, the value of any securities that we may retain in our securitizations, including securities retained to comply with applicable risk retention rules, might be reduced or, in some cases, eliminated as a result of an adverse change in economic conditions, the financial markets or credit performance. If it is not possible or economical for us to securitize our receivables in the future, we would need to seek alternative financing to support our operations and to meet our existing debt obligations, which may be less efficient and more expensive than raising capital via securitizations and may have a material adverse effect on our results of operations, financial condition, and liquidity.
29
Extreme weather conditions could adversely affect our ability to conduct operations in some of the areas where our properties are located.
The majority of the scientific community has concluded that climate change may result in more frequent and/or more extreme weather events, changes in temperature and precipitation patterns, changes to ground and surface water availability, and other related phenomena, which could affect some, or all, of our operations. If any such effects were to occur, they could adversely affect or delay demand for oil or natural gas products or cause us to incur significant costs in preparing for or responding to the effects of climatic events themselves, which may not be fully insured. For example, our development, optimization and exploitation activities and equipment could be adversely affected by extreme weather conditions, such as hurricanes, thunderstorms, tornadoes and snow or ice storms, or other climate-related events such as wildfires and floods, in each case which may cause a loss of operational efficiency or production from temporary cessation of activity or lost or damaged facilities and equipment. Further, these types of interruptions could result in a decrease in the volumes supplied to our gathering systems, and delays and shutdowns caused by severe weather may have a material negative impact on the continuous operations of our gathering and processing facilities, including interruptions in service. These types of interruptions could negatively impact our ability to meet our contractual obligations to our third-party customers and thereby give rise to certain termination rights or other liabilities under our contracts. Such extreme weather conditions and events could also impact other areas of our operations, including the costs of insurance, access to our drilling and production facilities for routine operations, maintenance and repairs and the availability of, and our access to, necessary resources, such as water, and third-party services, such as gathering, processing, compression and transportation services. These constraints and the resulting shortages or high costs could delay or temporarily halt our operations and materially increase our operation and capital costs, which could have a material adverse effect on our business, financial condition and results of operations. Given that our operations are concentrated exclusively in the Anadarko Basin, a number of our properties could experience any of the same weather conditions at the same time, resulting in a relatively greater impact on our results of operations than they might have on other companies that have a more geographically diversified portfolio of properties. Our ability to mitigate the adverse physical impacts of climate change depends in part upon our disaster preparedness and response and business continuity planning.
Our estimated reserves are based on many assumptions that may prove to be inaccurate. Any material inaccuracies in these reserve estimates or underlying assumptions will materially affect the quantities and present value of our reserves.
It is not possible to measure underground accumulation of crude oil, natural gas or NGLs in an exact way. Crude oil, natural gas and NGL reserve engineering is not an exact science and requires subjective estimates of underground accumulations of crude oil, natural gas and NGLs and assumptions concerning future crude oil, natural gas and NGL prices, production levels, ultimate recoveries and operating and development costs. As a result, estimated quantities of proved reserves, projections of future production rates and the timing of development expenditures may turn out to be incorrect. Estimates of our proved reserves and related valuations as of December 31, 2024 were prepared by CG&A. CG&A conducted a detailed review of all of our properties for the period covered by its reserve report using information provided by us. Over time, we may make material changes to reserve estimates taking into account the results of actual testing, production and changes in prices. In addition, certain assumptions regarding future crude oil, natural gas and NGL prices, production levels and operating and development costs may prove incorrect. A portion of our reserve estimates are made without the benefit of a lengthy production history, which are less reliable than estimates based on a lengthy production history. Any significant variance from these assumptions to actual figures could greatly affect our estimates of reserves and future cash generated from operations. Numerous changes over time to the assumptions on which our reserve estimates are based, as described above, often result in the actual quantities of crude oil, natural gas and NGLs that are ultimately recovered being different from our reserve estimates.
Our acquisition and divestiture strategy will subject us to certain risks associated with the inherent uncertainty in evaluating properties for which we have limited information.
We may be unable to make accretive acquisitions or may make opportunistic dispositions. Any such acquisitions, if not integrated or conducted successfully, or such dispositions, if not conducted successfully, may disrupt our business and hinder our growth potential. Our ability to grow and to pay, maintain or increase dividends to our shareholders depends in part on our ability to make acquisitions that result in positive cash flow and/or an increase in cash flow. There is intense competition for acquisition opportunities in our industry and we may not be able to identify attractive acquisition opportunities. In the future we may make acquisitions of assets or businesses that complement or expand
30
our current business. However, there is no guarantee we will be able to identify attractive acquisition opportunities. In the event we are able to identify attractive acquisition opportunities, we may not be able to complete the acquisition or do so on commercially acceptable terms. Competition for acquisitions may also increase the cost of, or cause us to refrain from, completing acquisitions. In addition, from time to time, we may consider opportunistic dispositions, including dispositions of non-operating properties, having the potential to further limit future production.
Certain of our wells are currently shut-in, and in the future, we may continue to shut-in some or all of our producing wells depending on market conditions, storage or transportation constraints and contractual obligations. Any prolonged shut-in of our wells could result in the expiration, in whole or in part, of any related leases, which could adversely affect our reserves, business, financial condition and results of operations.
Some of our wells are currently shut-in, and thus are not currently producing, and the associated leases have limitations on the length of time they will remain valid. These wells are shut-in from time to time for maintenance, workovers, upgrades and other matters outside of our control, including repairs, adverse weather (including hurricanes, flooding and tropical storms), inability to dispose of produced water or other regulatory and market conditions. If our leases expire and we are unable to renew the leases, or our wells are otherwise shut-in due to factors outside of our control, it could adversely affect our reserves, business, financial condition and results of operations.
We may face unanticipated increased or incremental costs in connection with decommissioning obligations such as plugging.
In the future, we may become responsible for costs associated with abandoning and reclaiming wells. We will incur such decommissioning costs at the end of the operating life of some of our properties. The ultimate decommissioning costs are uncertain and cost estimates can vary in response to many factors including changes to relevant legal requirements, the emergence of new restoration techniques, the shortage of plugging vendors, difficult terrain or weather conditions or experience at other production sites. The expected timing and amount of expenditure can also change, for example, in response to changes in reserves, wells losing commercial viability sooner than forecasted or changes in laws and regulations or their interpretation. As a result, there could be significant adjustments to the provisions established which would affect future financial results. The use of other funds to satisfy such decommissioning costs may impair our ability to focus capital investment in other areas of our business, which could materially and adversely affect our business, results of operations, financial condition, cash flows or prospects.
New technologies may cause our current operating methods to become obsolete, and we may not be able to keep pace with technological developments in the oil and gas industry.
The oil and natural gas industry is subject to rapid and significant advancements in technology, including the introduction of new products and services using new technologies. As competitors use or develop new technologies, we may be placed at a competitive disadvantage, and competitive pressures may force us to implement new technologies at a substantial cost. In addition, competitors may have greater financial, technical and personnel resources that allow them to enjoy technological advantages, and that may in the future, allow them to implement new technologies before we can. We cannot be certain that we will be able to implement technologies on a timely basis or at a cost that is acceptable to us. If we are unable to maintain technological advancements consistent with industry standards, our business, results of operations and financial condition may be materially adversely affected.
Conservation measures, technological advances and/or a negative shift in market perception towards the oil and gas industry could reduce the demand for oil, NGLs and natural gas.
Fuel and energy conservation measures, alternative fuel requirements, increasing consumer demand for alternatives to oil and natural gas, technological advances in fuel economy and energy generation devices, and the increased competitiveness of alternative energy sources could reduce demand for oil and natural gas. Additionally, the increased competitiveness of alternative energy sources (such as electric vehicles, wind, solar, geothermal, tidal, fuel cells and biofuels) could reduce demand for oil and natural gas and, therefore, our revenues.
Additionally, certain segments of the investor community have recently expressed negative sentiment towards investing in the oil and natural gas industry. Some investors, including certain pension funds, university endowments and family foundations, have stated policies to reduce or eliminate their investments in the oil and natural gas sector based on social and environmental considerations. Furthermore, certain other stakeholders have pressured commercial
31
and investment banks to stop funding oil and gas exploration and production and related infrastructure projects. With the continued volatility in oil and natural gas prices, and the possibility that interest rates will rise in the future, increasing the cost of borrowing, certain investors have emphasized capital efficiency and free cash flow from earnings as key drivers for energy companies, especially shale producers. This may also result in a reduction of available capital funding for potential development projects, further impacting our future financial results.
The impact of the changing demand for oil and natural gas services and products, together with a change in investor sentiment, may have a material adverse effect on our business, financial condition, results of operations and cash flows.
Currently, our producing properties are concentrated in the Anadarko Basin, making us vulnerable to risks associated with operating in a limited number of geographic areas.
As a result of our geographic concentration, adverse industry developments in our operating area could have a greater impact on our financial condition and results of operations than if we were more geographically diverse. We may also be disproportionately exposed to the impact of regional supply and demand factors, governmental regulations or midstream capacity constraints. Delays or interruptions caused by such adverse developments could have a material adverse effect on our financial condition and results of operations.
Similarly, the concentration of our assets within a small number of producing formations exposes us to risks, such as changes in field wide rules, which could adversely affect development activities or production relating to those formations. In addition, in areas where exploration and production activities are increasing, as may be the case in our operating areas, we are subject to increasing competition for workover rigs, tubulars and other well equipment, services, supplies as well as increased labor costs and a decrease in qualified personnel, which may lead to periodic shortages or delays. The curtailments arising from these and similar circumstances may last from a few days to several months or even longer, and, in many cases, we may be provided only limited, if any, notice as to when these circumstances will arise and their duration.
Oil and natural gas producers’ operations are substantially dependent on the availability of water and the disposal of waste, including water and drilling fluids. Restrictions on the ability to obtain water or dispose of waste may impact our operations.
Water is an essential component of oil and natural gas production during the drilling and production process. Our inability to locate sufficient amounts of water, or dispose of or recycle produced water could adversely impact our operations. Moreover, the imposition of new environmental initiatives and regulations could include restrictions on our ability to dispose of waste, including, but not limited to, produced water, drilling fluids and other wastes associated with the exploration, development or production of oil and natural gas. The Clean Water Act (the “CWA”) and similar state regulations impose restrictions and strict controls regarding the discharge of produced waters and other natural gas and oil waste into federal and state waters. Permits must be obtained to discharge pollutants into such waters and to conduct construction activities in such waters, which include certain wetlands. The CWA and similar state laws provide for civil, criminal and administrative penalties for any unauthorized discharges of pollutants and unauthorized discharges of reportable quantities of oil and other hazardous substances. State and federal discharge regulations prohibit the discharge of produced water and sand, drilling fluids, drill cuttings and certain other substances related to the natural gas and oil industry into coastal waters. Compliance with current and future environmental regulations, permit requirements and judicial and agency opinions or orders governing the withdrawal, storage and use of surface water or groundwater necessary for the disposal and recycling of produced water, drilling fluids and other wastes may increase our operating costs and cause delays, interruptions or termination of our operations, the extent of which cannot be predicted. In addition, in some instances, the operation of underground injection wells for the disposal of waste has been alleged to cause earthquakes. In some jurisdictions, such issues have led to orders prohibiting continued injection or the suspension of drilling in certain wells identified as possible sources of seismic activity or resulted in stricter regulatory requirements relating to the location and operation of underground injection wells. Any orders or regulations addressing concerns about seismic activity from well injection in jurisdictions where we operate could affect our operations.
32
We have historically relied on third-party “farm-ins” and similar arrangements for the development of our undeveloped reserves. The development of our undeveloped reserves may take longer and may require higher levels of capital expenditures than we or such third-parties currently anticipate. Therefore, our undeveloped reserves may not be ultimately developed or produced.
As of December 31, 2024, approximately 0.13% of our total estimated proved reserves were classified as PUDs using SEC Pricing. Development of these undeveloped reserves may take longer and require higher levels of capital expenditures than we currently anticipate. Our ability to fund these expenditures is subject to a number of risks. Delays in the development of our PUDs, increases in costs to drill and develop such reserves or decreases in commodity prices will reduce the PV-10 value of our estimated PUDs and future net cash flows estimated for such reserves and may result in some projects becoming uneconomic. In addition, delays in the development of reserves could cause us to have to reclassify some of our PUDs as unproved reserves. Furthermore, there is no certainty that we will be able to convert our undeveloped reserves to developed reserves or that our PUDs will be economically viable or technically feasible to produce.
Further, SEC rules require that, subject to limited exceptions, PUDs may only be booked if they relate to wells scheduled to be drilled within five years after the date of booking. This requirement has limited and may continue to limit our ability to book additional PUDs. As a result, we may be required to reclassify certain of our PUDs if we do not drill those wells within the required five-year timeframe.
The present value of future net cash flows from our proved reserves is not necessarily the same as the current market value of our estimated proved reserves.
Furthermore, the present value of future net cash flows from our proved reserves, or standardized measure, is not necessarily the same as the current market value of our estimated reserves. In accordance with rules established by the SEC and the Financial Accounting Standards Board (the “FASB”), we base the estimated discounted future net cash flows from our proved reserves on the twelve-month average oil and natural gas index prices, calculated as the unweighted arithmetic average for the first-day-of-the-month price for each month, and costs in effect on the date of the estimate, holding the prices and costs constant throughout the life of the properties. Actual future prices and costs may differ materially from those used in the present value estimate, and future net present value estimates using then current prices and costs may be significantly less than the current estimate. In addition, the 10% discount factor we use when calculating discounted future net cash flows may not be the most appropriate discount factor based on interest rates in effect from time to time and risks associated with us or the oil and natural gas industry in general.
We may incur losses as a result of title or environmental defects in the properties in which we invest.
The existence of a material title or environmental deficiency can render a lease worthless and adversely affect our results of operations and financial condition. While we typically obtain title opinions, the failure of a title may not be discovered until after a lease is invested in, in which case we may lose the lease.
Our undeveloped leasehold acreage is subject to leases that will expire unless production is maintained or subsequent operations are commenced on units containing the acreage or the leases are extended.
The terms of our oil and gas leases often stipulate that the lease will terminate if not held by production, rentals, or otherwise some form of an extension payment to extend the term of the lease. For our non-producing oil and gas leases, if production in paying quantities is not established on units containing leases during an applicable year, then those leases will expire. While some expiring leases may contain predetermined extension payments, other expiring leases will require us to negotiate new leases at the time of lease expiration. Further, existing leases which are currently held by production may unexpectedly encounter operational, political, regulatory, or litigation challenges which could result in their termination. It is possible that market conditions at the time of negotiation could require us to agree to new leases on less favorable terms to us than the terms of the expired leases or cause us to lose the leases entirely. If our leases expire, we will lose our right to develop the related properties.
We may not be able to successfully integrate future acquisitions or realize all of the anticipated benefits from our future acquisitions, and our future results will suffer if we do not effectively manage our expanded operations.
The success of completed acquisitions will depend on our ability to effectively integrate the acquired businesses into our existing operations. The process of integrating acquired businesses may involve unforeseen difficulties and may require a disproportionate amount of our managerial and financial resources. In addition, possible future acquisitions may
33
be larger and for purchase prices significantly higher than those paid for earlier acquisitions. No assurance can be given that we will be able to identify additional suitable acquisition opportunities, negotiate acceptable terms, obtain financing for acquisitions on acceptable terms or successfully acquire identified targets. Our failure to achieve consolidation savings, to integrate the acquired businesses and assets into our existing operations successfully or to minimize any unforeseen operational difficulties could have a material adverse effect on our financial condition and results of operations.
In addition, the RBL Facility, any future secured reserve-based lending revolving credit facility that we may enter into, and/or the ABS II Notes imposes or will impose certain limitations on our ability to enter into mergers or combination transactions and to incur certain indebtedness and to make certain investments, which could directly or indirectly limit our ability to acquire assets and businesses.
Our business depends on third-party transportation and processing facilities and other assets that are owned by third-parties.
The marketability of our oil and natural gas depends in part on the availability, proximity and capacity of pipeline systems, processing facilities, oil trucking fleets and other transportation assets owned by third parties. The lack of available capacity on these systems and facilities, whether as a result of proration, growth in demand outpacing growth in capacity, physical damage, adverse weather events or natural disasters, equipment malfunctions or failures, scheduled or unscheduled maintenance, legal or other reasons, could result in a substantial increase in costs, declines in realized commodity prices, the shut-in of producing wells, or the delay or discontinuance of development plans for the properties. In many cases, operators are provided only with limited, if any, notice as to when these circumstances will arise and their expected duration. In addition, our wells may be located in areas that are serviced to a limited extent, if at all, by gathering and transportation pipelines, which may or may not have sufficient capacity to transport production from all of the wells in the area. As a result, we may rely on third-party oil trucking to transport a significant portion of our production to third-party transportation pipelines and other market access points.
In addition, the third parties on whom operators rely for transportation services are subject to complex federal, state, tribal, and local laws that could adversely affect the cost, manner, or feasibility of conducting business on the properties. Further, concerns about the safety and security of oil and gas transportation by pipeline may result in public opposition to pipeline development and increased regulation of pipelines by the Pipeline and Hazardous Materials Safety Administration, and therefore less capacity to transport our products by pipeline. Any significant curtailment in gathering system or transportation, processing, or refining-facility capacity could reduce our operating partners’ ability to market oil production and have an adverse effect on us. Operators’ access to transportation options and the prices they receive can also be affected by federal and state regulation — including regulation of oil production, transportation, and pipeline safety — as well as by general economic conditions and changes in supply and demand.
The loss of a key member of our management team, upon whose knowledge, relationships with industry participants, leadership and technical expertise the business relies, could diminish our ability to conduct operations and comply with certain covenants in our debt instruments and harm our ability to execute our business plan.
We depend on the services of our senior management and technical personnel. We do not maintain, nor do we plan to obtain, any insurance against the loss of any of these individuals. The loss of the services of our senior management or technical personnel could have a material adverse effect on our business, financial condition and results of operations.
Additionally, the series supplements governing our ABS II Notes require, as a condition for any acquisitions of additional assets, certain members of our senior management to remain substantially involved in our management or governance.
While we have not historically engaged in significant drilling activities, the unavailability or high cost of drilling rigs, frac crews, equipment, supplies, personnel and oilfield services could adversely affect our or third-party operators’ ability to execute our development plans within current budgets or on a timely basis.
The demand for drilling rigs, frac crews, pipe and other equipment and supplies, including sand and other proppant used in hydraulic fracturing operations and acid used for acid stimulation, as well as for qualified and experienced field personnel, geologists, geophysicists, engineers and other professionals in the oil and natural gas industry, can fluctuate significantly, often in correlation with commodity prices or drilling activity in our areas of
34
operation and in other shale basins in the United States, causing periodic shortages of supplies and needed personnel and rapid increases in costs. Increased drilling activity could materially increase the demand for and prices of these goods and services, and we could encounter rising costs and delays in or an inability to secure the personnel, equipment, power, services, resources and facilities access necessary for us to conduct our drilling and development activities, which could result in production volumes being below our forecasted volumes. In addition, any such negative effect on production volumes, or significant increases in costs could have a material adverse effect on our cash flow and profitability.
We have not historically engaged in significant drilling activities. Drilling for and producing oil, natural gas and NGLs are high risk activities with many uncertainties that could adversely affect our business, financial condition or results of operations if we decide to engage in drilling operations in the future.
Our future financial condition and results of operations may depend on the success of our development, production and acquisition activities, which are subject to numerous risks beyond our control. For example, we cannot assure you that wells we drill will be productive or that we will recover all or any portion of our investment in such wells. Drilling for oil, natural gas and NGLs often involves unprofitable efforts from wells that do not produce sufficient oil, natural gas and NGLs to return a profit at then-realized prices after deducting drilling, operating and other costs. In addition, our cost of drilling, completing and operating wells is often uncertain.
Our decisions to develop or purchase prospects or properties will depend, in part, on the evaluation of data obtained through geophysical and geological analyses, production data and engineering studies, which are often inconclusive or subject to varying interpretations. For a discussion of the uncertainty involved in these processes, see “— Our estimated reserves are based on many assumptions that may prove to be inaccurate. Any material inaccuracies in these reserve estimates or underlying assumptions will materially affect the quantities and present value of our reserves.”
Further, many factors may increase the cost of, curtail, delay or cancel any of our future drilling projects, including:
• declines in oil, natural gas and NGL prices;
• increases in the cost of, and shortages or delays in the availability of, proppant, acid, equipment, services and qualified personnel or in obtaining water for hydraulic fracturing activities;
• equipment failures, accidents or other unexpected operational events;
• capacity or pressure limitations on gathering systems, processing and treating facilities or other related midstream infrastructure;
• any future lack of available capacity on interconnecting transmission pipelines;
• delays imposed by, or resulting from, compliance with regulatory requirements, including limitations on freshwater sourcing, wastewater disposal, emissions of GHGs and hydraulic fracturing;
• pressure or irregularities in geological formations;
• limited availability of financing on acceptable terms;
• non-compliance with or liability arising under environmental laws and regulations;
• environmental hazards, such as natural gas leaks, oil spills, pipeline and tank ruptures and unauthorized discharges of brine, well stimulation and completion fluids, toxic gases or other pollutants into the air, surface and subsurface environment;
• compliance with contractual requirements;
• competition for surface locations from other operators that may own rights to drill at certain depths across portions of our leasehold;
• lack of available gathering facilities or delays in construction of gathering facilities;
35
• adverse weather conditions, such as hurricanes, lightning storms, flooding, tornadoes, snow or ice storms and changes in weather patterns;
• the availability and timely issuance of required governmental permits and licenses;
• title issues or legal disputes regarding leasehold rights; and
• other market limitations in our industry.
Legislation or regulatory initiatives intended to address the disposal of saltwater gathered from our drilling activities could limit our ability to produce oil and natural gas economically and have a material adverse effect on our business.
We dispose of large volumes of saltwater gathered from our drilling and production operations by injecting the water into wells pursuant to permits issued to us by governmental authorities overseeing such disposal activities. While these permits are issued pursuant to existing laws and regulations, these legal requirements are subject to change, which could result in the imposition of more stringent operating constraints or new monitoring and reporting requirements, owing to, among other things, concerns of the public or governmental authorities regarding such gathering or disposal activities. The adoption and implementation of any new laws or regulations that restrict our ability to dispose of saltwater gathered from our drilling and production activities by limiting volumes, disposal rates, disposal well locations or otherwise, or requiring us to shut down disposal wells, could have a material adverse effect on our business, financial condition and results of operations.
Oil and gas exploration and production companies are frequently subject to litigation claims from landowners, royalty owners and other interested parties, particularly during periods of declining commodity prices.
Title to oil and gas properties is often unclear and subject to claims by third parties. Additionally, oil and gas companies are frequently subject to claims with respect to underpayment of royalties, environmental hazards and contested ownership of properties, especially during periods of declining commodity prices and therefore revenue and royalty payments. The oil and gas exploration and production business is especially susceptible to increased cost of capital, hedging losses and declining revenues which can result in defaults on third party obligations. These risks and others can result in the incurrence of significant attorney’s fees and other expenses incurred in the prosecution or defense of litigation.
An increase in the differential between the benchmark prices of oil and natural gas and the wellhead price we expect to receive for our future production could significantly reduce our cash flow and adversely affect our financial condition.
The prices that we will receive for our oil and natural gas production sometimes may reflect a discount to the relevant benchmark prices, such as the New York Mercantile Exchange (“NYMEX”), that are used for calculating hedge positions. The difference between the benchmark price and the prices we receive is called a basis differential. Increases in the basis differential between the benchmark prices for oil and natural gas and the wellhead price we receive will adversely affect our business, financial condition and results of operations.
Events outside of our control, including widespread public health crises, epidemics and outbreaks of infectious diseases, or the threat thereof, and any related threats of recession and other economic repercussions could have a material adverse effect on our business, liquidity, financial condition, results of operations, cash flows and ability to pay dividends to our shareholders.
Widespread public health crises, epidemics, and outbreaks of infectious diseases, which can give rise to a threat of recession and related economic repercussions can create significant volatility, uncertainty and turmoil in the global economy and oil and gas industry. These variables are beyond our control and may have the effect of disrupting the normal operations of many businesses, including the temporary closure or scale-back of business operations and/or the imposition of either quarantine or remote work or meeting requirements for employees, either by government order or on a voluntary basis. Widespread public health crises, epidemics and outbreaks of infectious diseases spreading throughout the U.S. and globally could result in significant disruptions to our operations. The global economy, our markets and our business have been, and may continue to be, materially and adversely affected by widespread public
36
health crises, epidemics and outbreaks of infectious diseases, which could significantly disrupt our business and operational plans and adversely affect our liquidity, financial condition, results of operations, cash flows and ability to pay dividends on our common stock.
We are not insured against all of the operating risks to which our business is exposed.
We maintain insurance against some, but not all, operating risks and losses. Losses and liabilities arising from uninsured and underinsured events could materially and adversely affect our business, financial condition or results of operations.
Our operations are subject to all of the risks associated with producing oil, natural gas and NGLs and operating gathering and processing facilities including the possibility of:
• environmental hazards, such as releases of pollutants into the environment, including groundwater, surface water, soil and air contamination;
• abnormally pressured formations;
• mechanical difficulties, such as stuck oilfield drilling and service tools and casing collapse;
• ruptures, fires and explosions;
• damage to pipelines, processing plants, compression assets, water infrastructure, and related equipment and surrounding properties caused by tornadoes, floods, freezes, fires and other natural disasters;
• inadvertent damage from construction, vehicles, farm and utility equipment;
• personal injuries and death;
• natural disasters; and
• terrorist attacks targeting oil and natural gas related facilities and infrastructure.
Any of these events could adversely affect our ability to conduct operations or result in substantial loss to us as a result of claims by government agencies or third parties for:
• injury or loss of life;
• damage to and destruction of property, natural resources and equipment;
• pollution and other environmental damage;
• regulatory investigations and penalties; and
• repair and remediation costs.
These events may also result in curtailment or suspension of our gathering and processing facilities. A natural disaster or any event such as those described above affecting the areas in which we and our third-party operators operate could have a material adverse effect on our operations. Accidents or other operating risks could further result in loss of service available to us and our third-party operators. Such circumstances, including those arising from maintenance and repair activities, could result in service interruptions on portions or all of our gathering facilities.
We may elect not to obtain insurance for certain of these risks if we believe that the cost of available insurance is excessive relative to the risks presented. In addition, in some instances, certain insurance could become unavailable or available only for reduced amounts of coverage, including for pollution and other environmental risks. The occurrence of an event that is not fully covered by insurance could have a material adverse effect on our business, financial condition and results of operations.
37
A variety of stringent federal, tribal, state, and local laws and regulations, and judicial and agency opinions and orders govern the environmental aspects of the oil and gas business, and noncompliance with these laws and regulations could subject us to material administrative, civil or criminal penalties, injunctive relief or other liabilities.
A variety of stringent federal, tribal, state, and local laws and regulations, and judicial and agency opinions and orders govern the environmental aspects of the oil and gas business. Any noncompliance with these laws, regulations, opinion and orders could subject us to material administrative, civil or criminal penalties, injunctive relief, or other liabilities.
Additionally, compliance with these laws, regulations, opinions and orders may, from time to time, result in increased costs of operations, delay in operations, or decreased production, and may affect acquisition costs. Examples of laws and regulations that govern the environmental aspects of the oil and gas business include the following:
• the Clean Air Act (“CAA”), which restricts the emission of air pollutants from many sources, imposes various pre-construction, operating, permitting monitoring, control, record-keeping, and reporting requirements and has historically been relied upon by the U.S. Environmental Protection Agency (“EPA”) as an authority for adopting climate change regulatory initiatives, including relating to GHG emissions;
• the CWA, which regulates discharges of pollutants and dredge and fill material to state and federal waters and establishes the extent to which waterways are subject to federal jurisdiction as protected waters of the United States;
• the Oil Pollution Act (“OPA”), which requires oil spill prevention, control, and countermeasure planning and imposes liabilities for removal costs and damages arising from an oil spill into waters of the United States;
• the Safe Drinking Water Act (“SDWA”), which protects the quality of the nation’s public drinking water sources through adoption of drinking water standards and control over the subsurface injection of fluids into below-ground formations;
• the Comprehensive Environmental Response, Compensation, and Liability Act (“CERCLA”), which imposes liability without regard to fault on certain categories of potentially responsible parties including generators, transporters and arrangers of hazardous substances at sites where hazardous substance releases have occurred or are threatening to occur, as well as on present and certain past owners and operators of sites where hazardous substance releases have occurred or are threatening to occur;
• the Resource Conservation and Recovery Act (“RCRA”), which imposes requirements for the generation, treatment, storage, transport, disposal and cleanup of non-hazardous and hazardous wastes;
• the Endangered Species Act (“ESA”), which restricts activities that may affect federally identified endangered and threatened species or their habitats through the implementation of operating limitations or restrictions or a temporary, seasonal or permanent ban on operations in affected areas. Similar protections are afforded to migratory birds under the Migratory Bird Treaty Act (“MBTA”) and bald and golden eagles under the Bald and Golden Eagle Protection Act (“BGEPA”);
• the National Environmental Policy Act (“NEPA”), which establishes a national environmental policy and goals for the protection, maintenance and enhancement of the environment, and mandates that major projects requiring federal permits or involving federal funding that have the potential to significantly impact the environment require review under NEPA;
• the Emergency Planning and Community Right-to-Know Act (“EPCRA”), which requires certain facilities to report toxic chemical uses, inventories, and releases and to disseminate such information to local emergency planning committees and response departments; and
• the Occupational Safety and Health Act (“OSHA”) and comparable state statutes, which impose regulations related to the protection of worker health and safety, including requiring employers to implement a hazard communication program and disseminate hazard information to employees.
These U.S. laws and their implementing regulations, as well as state counterparts, generally restrict or otherwise regulate the management of hazardous substances and wastes, the level of pollutants emitted to ambient air, discharges to surface water, and disposals or other releases to surface and below-ground soils and groundwater, including through permitting requirements, monitoring and reporting requirements, limitations or prohibitions of operations on certain protected areas, requirements to install certain emissions monitoring or control equipment, spill planning and
38
preparedness requirements, and the application of specific worker health and safety criteria (see “Business — Climate Change” for further discussion). Failure to comply with applicable environmental laws and regulations by us or third-party operators or contractors could trigger a variety of administrative, civil and criminal enforcement measures, including the assessment of monetary penalties, the imposition of remedial requirements or other corrective measures, and the issuance of orders enjoining existing or future operations. In addition, we or our operating partners may be strictly liable under state or federal laws for environmental damages caused by the previous owners or operators of properties they purchase, without regard to fault. Environmental laws and regulations change frequently and tend to become more stringent over time, and the implementation of new, or the modification of existing, laws or regulations could adversely affect our business.
Specific climate legislation and regulation regarding emissions of carbon dioxide, methane and other greenhouse gases have been, and in the future, may further develop or be enacted, which could adversely affect the oil and gas industry and demand for the oil, NGLs and gas produced from the properties.
The energy industry is affected from time to time in varying degrees by political developments and a wide range of federal, tribal, state and local statutes, rules, orders and regulations that may, in turn, affect the operations and costs of the companies engaged in the energy industry. In response to findings that emissions of carbon dioxide, methane, and other GHGs present an endangerment to public health and the environment (“GHG Endangerment Finding”), the EPA has adopted regulations under existing provisions of the CAA that, among other things, require preconstruction and operating permits for GHG emissions from certain large stationary sources that already emit conventional pollutants above a certain threshold. On August 1, 2025, the EPA published a proposed rule to rescind the GHG Endangerment Finding, creating uncertainty as to EPA’s future regulation of GHG emissions.
In December 2023, the EPA finalized more stringent methane rules for new, modified, and reconstructed facilities, known as OOOOb, as well as standards for existing sources for the first time ever, known as OOOOc. Under the final rules, states have two years to prepare and submit their plans to impose methane emission controls on existing sources. The presumptive standards established under the final rule are generally the same for both new and existing sources and include enhanced leak detection survey requirements using optical gas imaging and other advanced monitoring to encourage the deployment of innovative technologies to detect and reduce methane emissions, reduction of emissions by 95% through capture and control systems, zero-emission requirements for certain devices, and the establishment of a “super emitter” response program that would allow third parties to make reports to EPA of large methane emission events, triggering certain investigation and repair requirements. Fines and penalties for violations of these rules can be substantial. The rules have been subject to legal challenge, and in February 2025, the D.C. Circuit granted the EPA’s motion to hold the cases in abeyance while the agency reviews the final rules. In March 2025, the EPA announced reconsideration of the rules and, on July 28, 2025, the EPA issued an interim final rule to extend several compliance deadlines in OOOOb and OOOOc while the reconsideration is pending. In addition, in November 2024, the EPA finalized regulations to implement the Inflation Reduction Act’s Waste Emissions Charge (WEC), a per-ton fee on methane emissions above a specified threshold which became effective in January 2025. In February 2025, Congress utilized the Congressional Review Act to rescind the EPA’s rule implementing the WEC. The One Big Beautiful Bill Act, enacted July 4, 2025, postponed EPA’s imposition of the WEC to calendar year 2034. While the Trump Administration may take additional action to repeal or modify the methane rules, we cannot predict the substance or timing of such changes, if any. However, the requirements of the EPA’s final methane rules have the potential to increase the operating costs of our operators and thus may adversely affect our financial results and cash flows. Moreover, failure to comply with these CAA requirements can result in the imposition of substantial fines and penalties as well as costly injunctive relief. These rules could further increase the cost of development and operation of the properties.
In the absence of comprehensive federal climate legislation, a number of state and regional efforts have emerged that are aimed at tracking or reducing GHG emissions by means of cap-and-trade programs. These programs typically require major sources of GHG emissions to acquire and surrender emission allowances in return for emitting those GHGs.
Although it is not possible at this time to predict how legislation or new regulations that may be adopted to address GHG emissions would impact us, any future laws and regulations imposing reporting obligations on, or limiting emissions of GHGs from, operators’ equipment and operations could require them to incur costs to reduce emissions of GHGs associated with their operations. In addition, substantial limitations on GHG emissions could adversely affect demand for the oil and gas produced from the properties.
39
Federal, state and local legislative or regulatory initiatives relating to hydraulic fracturing as well as governmental reviews of such activities, could restrict our operations, which could limit our ability to produce oil, NGLs and natural gas economically and have a material adverse effect on our business.
Hydraulic fracturing is a common practice used to stimulate production of oil and/or natural gas from dense subsurface rock formations and is important to our business. The hydraulic fracturing process involves the injection of water, proppants and chemicals under pressure into targeted subsurface formations to fracture the surrounding rock and stimulate production. We and our third-party operators use hydraulic fracturing as part of our operations. Recently, there has been increased public concern regarding an alleged potential for hydraulic fracturing to adversely affect drinking water supplies or trigger seismic activity. Proposals have been made from time to time to enact separate federal, state and local legislation that would increase the regulatory burden imposed on hydraulic fracturing.
Presently, hydraulic fracturing is regulated primarily at the state level, typically by state oil and natural gas commissions and similar agencies. Local governments may seek to adopt ordinances within their jurisdictions regulating the time, place and manner of drilling activities in general or hydraulic fracturing activities in particular or prohibiting the performance of well drilling in general or hydraulic fracturing in particular. If new or more stringent federal, state or local legal restrictions relating to the hydraulic fracturing process are adopted in areas where we operate, we could incur potentially significant added costs to comply with such requirements, experience delays or curtailment in the pursuit of development activities, and perhaps even be precluded from drilling wells.
In addition, the EPA has asserted federal regulatory authority pursuant to the SDWA over certain hydraulic fracturing activities involving the use of diesel fuels and published permitting guidance in February 2014 addressing the performance of such activities. The EPA also finalized rules under the CWA in June 2016 that prohibit the discharge of wastewater from hydraulic fracturing and certain other natural gas operations to publicly owned wastewater treatment plants. Additionally, in December 2016, the EPA released its final report on the potential impacts of hydraulic fracturing on drinking water resources. The final report concluded that certain activities associated with hydraulic fracturing may impact drinking water resources under some circumstances. However, in January 2025, President Trump issued executive orders directing the heads of all federal agencies to identify and begin the processes to suspend, revise, or rescind all agency actions that are unduly burdensome on the identification, development, or use of domestic energy resources. As a result, any future revisions to the SDWA and CWA are uncertain at this time.
In March 2016, the U.S. Occupational Safety and Health Administration issued a final rule to impose stricter standards for worker exposure to silica, which went into effect in June 2018 and applies to use of sand as a proppant for hydraulic fracturing. The U.S. Department of the Interior’s Bureau of Land Management (“BLM”) finalized rules in March 2015 that impose new or more stringent standards for performing hydraulic fracturing on federal and American Indian lands. Following years of litigation, the BLM rescinded this rule in December 2017. However, California and various environmental groups filed lawsuits in January 2018 challenging the BLM’s rescission of the rule and, in March 2020, the U.S. District Court for the Northern District of California upheld the BLM’s decision to rescind the rule. However, there is ongoing litigation regarding the BLM rules, and future implementation of these rules is uncertain at this time. On April 10, 2024, the BLM also issued a final rule to reduce the waste of natural gas from venting, flaring, and leaks during oil and gas production activities on Federal and Indian leases. New laws or regulations that impose new obligations on, or significantly restrict hydraulic fracturing, could make it more difficult or costly for us to perform hydraulic fracturing activities and thereby affect our determination of whether a well is commercially viable and increase our cost of doing business. Such increased costs and any delays or curtailments in our production activities could have a material adverse effect on our business, prospects, financial condition, results of operations and liquidity.
We depend on computer and telecommunications systems, and failures in those systems or cybersecurity threats, attacks and other disruptions could significantly disrupt our business operations.
We are heavily dependent on our information systems and computer-based programs, including our well operations information, geologic data, electronic data processing and accounting data. If any of such programs or systems were to fail or create erroneous information in our hardware or software network infrastructure or we were subject to cyberspace breaches or attacks, possible consequences include our loss of communication links, inability to find, produce, process and sell oil and natural gas and inability to automatically process commercial transactions or engage in similar automated or computerized business activities. Any such consequence could have a material adverse effect on our business.
40
As an oil and natural gas producer, we face various security threats, including cyber-security threats to gain unauthorized access to sensitive information or to render data or systems unusable, threats to the safety of our employees, threats to the security of our facilities and infrastructure or third-party facilities and infrastructure, such as processing plants and pipelines, and threats from terrorist acts. Cyber-security attacks in particular are evolving and include, but are not limited to, malicious software, attempts to gain unauthorized access to data, and other electronic security breaches that could lead to disruptions in critical systems, unauthorized release of confidential or otherwise protected information and corruption of data. Although we utilize various procedures and controls to monitor and protect against these threats and to mitigate our exposure to such threats, there can be no assurance that these procedures and controls will be sufficient in preventing security threats from materializing. If any of these events were to materialize, they could lead to losses of sensitive information, critical infrastructure, personnel or capabilities essential to our operations and could have a material adverse effect on our reputation, financial position, results of operations, or cash flows.
We may be involved in legal and regulatory proceedings that could result in substantial liabilities.
Like many oil and gas companies, we are, or may be, from time to time involved in various legal and other proceedings, such as title, royalty or contractual disputes, regulatory compliance matters, alleged violations of federal or state securities laws and personal injury, environmental damage or property damage matters, in the ordinary course of our business. Additionally, members of our management and our directors may, from time to time, be involved in various legal and other proceedings against the Company naming those officers or directors as co-defendants. Such legal and regulatory proceedings are inherently uncertain, and their results cannot be predicted. Regardless of the outcome, such proceedings could have an adverse impact on us because of legal costs, diversion of management and other personnel and other factors. In addition, it is possible that a resolution of one or more such proceedings could result in liability, penalties or sanctions, as well as judgments, consent decrees or orders requiring a change in our business practices, which could materially and adversely affect our business, operating results and financial condition and affect the value of our shares of common stock. Accruals for such liability, penalties or sanctions may be insufficient, and judgments and estimates to determine accruals or range of losses related to legal and other proceedings could change from one period to the next, and such changes could be material. The defense of any legal proceedings against us or our officers or directors, could take resources away from our operations and divert management attention. As of the date of this proxy statement/prospectus, the Company is not aware of any material legal proceedings contemplated to be brought against the Company or its management.
We are subject to a number of privacy and data protection laws, rules and directives (collectively, “data protection laws”) relating to the processing of personal data.
The regulatory environment surrounding data protection laws is uncertain. Varying jurisdictional requirements could increase the costs and complexity of compliance with such laws, and violations of applicable data protection laws can result in significant penalties. A determination that there have been violations of applicable data protection laws could expose us to significant damage awards, fines and other penalties that could materially harm our business and reputation.
Any failure, or perceived failure, by us to comply with applicable data protection laws could result in proceedings or actions against us by governmental entities or others, subject us to significant fines, penalties, judgments and negative publicity, require us to change our business practices, increase the costs and complexity of compliance and adversely affect our business. As noted above, we are also subject to the possibility of security and privacy breaches, which themselves may result in a violation of these laws. Additionally, the acquisition of a company that is not in compliance with applicable data protection laws may result in a violation of these laws.
Our financial projections and information regarding prior performance may not prove to be reflective of actual future results.
In connection with the Business Combination, we prepared, among other things, internal prospective financial information related to the Business Combination. These financial projections include assumptions regarding commodity prices, production levels, and expenses. These financial projections speak only as of the date prepared and have not been, and will not be, updated. These financial projections were not provided with a view to public disclosure, are subject to significant economic, competitive, industry and other uncertainties and may not be achieved in full, at all or within projected timeframes. In addition, the failure to achieve projected results could have a material adverse effect on Presidio’s stock price and financial position following the Business Combination. For additional information regarding financial projections, see “Unaudited Pro Forma Condensed Combined Financial Information.”
41
Information regarding prior performance is not necessarily reflective of actual future results, the realization of which is dependent upon many factors, many of which are beyond our control. Any projections or other information presented in this proxy statement/prospectus are not intended to suggest that we will have the same or similar performance in the future. Accordingly, prospective investors should not construe such performance as providing any assurances regarding our future performance.
We are subject to compliance with environmental and occupational safety and health laws and regulations that may expose us to significant costs and liabilities. Our ability to retain and/or obtain necessary licenses and permits to operate the business may negatively impact our financial results.
Our operations are subject to stringent federal, regional, state and local laws and regulations governing worker health and safety aspects of our operations, the discharge of materials into the environment and otherwise relating to environmental protection. Such environmental laws and regulations impose numerous obligations that are applicable to our operations, including the acquisition of permits to conduct regulated activities, the incurrence of capital expenditures to comply with applicable legal requirements, the application of specific health and safety criteria addressing worker protections and the imposition of restrictions on the generation, handling, treatment, storage, disposal and transportation of materials and wastes.
Increased scrutiny of Environmental, Social and Governance (“ESG”) matters by investors in public companies could have an adverse effect on our business, financial condition and results of operations and damage our reputation.
In recent years, companies across all industries are facing increasing scrutiny from a variety of stakeholders, including investor advocacy groups, proxy advisory firms, certain institutional investors and lenders, investment funds and other influential investors and rating agencies, related to their ESG and sustainability practices. If we do not adapt to or comply with investor or other stakeholder expectations and standards on ESG matters as they continue to evolve, or if we are perceived to have not responded appropriately or quickly enough to concern for ESG and sustainability issues, regardless of whether there is a regulatory or legal requirement to do so, we may suffer from reputational damage and our business, financial condition and/or stock price could be materially and adversely affected. In addition, organizations that provide information to investors on corporate governance and related matters have developed ratings processes for evaluating companies on their approach to ESG matters. Such ratings are used by some investors to inform their investment and voting decisions. Unfavorable ESG ratings could lead to increased negative investor sentiment toward us and our industry and to the diversion of investment to other industries, which could have a negative impact on our stock price and our access to and costs of capital.
Risks Related to PIH’s Organizational Structure
Our principal asset after the completion of this offering will be our interest in EQV Holdings and, as a result, we will depend on distributions from EQV Holdings to pay our taxes and operating expenses. EQV Holdings’ ability to make such distributions may be subject to various limitations and restrictions.
Upon the Closing, we will be a holding company and will have no material assets other than our ownership of LLC Interests in EQV Holdings. As such, we will have no independent means of generating revenue or cash flow, and our ability to pay our taxes and operating expenses or declare and pay dividends in the future, if any, will be dependent upon the financial results and cash flows of EQV Holdings and its subsidiaries and distributions we receive from EQV Holdings. There can be no assurance that EQV Holdings and its subsidiaries will generate sufficient cash flow to distribute funds to us or that applicable state law and contractual restrictions, including negative covenants in our debt instruments, will permit such distributions. Although EQV Holdings is not currently subject to any debt instruments or other agreements that would restrict its ability to make distributions to us, the terms of our credit agreement and other outstanding indebtedness restrict the ability of our subsidiaries to pay dividends to EQV Holdings.
We anticipate that EQV Holdings will be treated as a partnership for U.S. federal income tax purposes and, as such, generally will not be subject to any entity-level U.S. federal income tax. Instead, any taxable income of EQV Holdings will be allocated to holders of LLC Interests, including us. Accordingly, we will incur income taxes on our allocable share of any net taxable income of EQV Holdings. Under the terms of the Prometheus Holdings LLC Agreement, EQV Holdings will be obligated, subject to various limitations and restrictions, including with respect to our debt agreements, to make tax distributions to holders of LLC Interests, including us. In addition to tax expenses,
42
we will also incur expenses related to our operations, which we expect could be significant. We intend, as its managing member, to cause EQV Holdings to make cash distributions to the holders of LLC Interests (including us) in an amount sufficient to (i) fund all or part of their tax obligations in respect of taxable income allocated to them and (ii) cover our operating expenses. However, EQV Holdings’ ability to make such distributions may be subject to various limitations and restrictions, such as restrictions on distributions that would either violate any contract or agreement to which EQV Holdings is then a party, including debt agreements, or any applicable law, or that would have the effect of rendering EQV Holdings insolvent. If we do not have sufficient funds to pay tax or other liabilities, or to fund our operations, we may have to borrow funds, which could materially and adversely affect our liquidity and financial condition, and subject us to various restrictions imposed by any lenders of such funds. See “Certain Relationships and Related Person Transactions — Prometheus Holdings LLC Agreement — Prometheus Holdings LLC Agreement.” In addition, if EQV Holdings does not have sufficient funds to make distributions, our ability to declare and pay cash dividends will also be restricted or impaired. See “— Risks Related to Ownership of Presidio Class A Common Stock Following the Business Combination.”
Under the Prometheus Holdings LLC Agreement, we intend to cause EQV Holdings, from time to time, to make distributions in cash to its members (including us) in amounts sufficient to cover the taxes imposed on their allocable share of taxable income of EQV Holdings. As a result of (i) potential differences in the amount of net taxable income allocable to us and to EQV Holdings’ other members, (ii) the lower tax rate applicable to corporations as opposed to individuals, and (iii) certain tax benefits that we anticipate from (a) future purchases or redemptions of LLC interests from the Continuing Equity Owners, and (b) any acquisition of interests in EQV Holdings from other members in connection with the Closing, these tax distributions may be in amounts that exceed our tax liabilities. Our board of directors will determine the appropriate uses for any excess cash so accumulated, which may include, among other uses, the payment of other expenses. We will have no obligation to distribute such cash (or other available cash) to our stockholders. To the extent we do not distribute such excess cash as dividends on our Class A common stock, we may take other actions with respect to such excess cash, for example, holding such excess cash, contributing such cash to EQV Holdings in exchange for additional LLC Interests or lending it (or a portion thereof) to EQV Holdings, some of which may result in shares of our Class A common stock increasing in value relative to the value of LLC Interests. The holders of LLC Interests may benefit from any value attributable to such cash balances if they acquire shares of Class A common stock in exchange for their LLC Interests, notwithstanding that such holders may have participated previously as holders of LLC Interests in distributions that resulted in such excess cash balances.
Our organizational structure confers certain benefits upon the PIH equity holders that will not benefit holders of our Class A common stock to the same extent that it will benefit the PIH equity holders.
Our organizational structure confers certain benefits upon the PIH equity holders that will not benefit the holders of our Class A common stock to the same extent that it will benefit the PIH equity holders.
Additionally, we are a holding company and have no material assets other than our ownership of LLC Interests. As a consequence, our ability to declare and pay dividends to the holders of our Class A common stock is subject to the ability of EQV Holdings to provide distributions to us. If EQV Holdings makes such distributions, the PIH equity holders that hold LLC Interests will be entitled to receive equivalent distributions from EQV Holdings on a pro rata basis. However, because we must pay taxes, amounts ultimately distributed as dividends to holders of our Class A common stock are expected to be less on a per share basis than the amounts distributed by EQV Holdings to such PIH equity holders on a per unit basis. This and other aspects of our organizational structure may adversely impact the future trading market for our Class A common stock.
If EQV Holdings were to become a publicly traded partnership taxable as a corporation for U.S. federal income tax purposes, we and EQV Holdings might be subject to potentially significant tax inefficiencies.
We intend to operate such that EQV Holdings does not become a publicly traded partnership taxable as a corporation for U.S. federal income tax purposes. A “publicly traded partnership” is a partnership the interests of which are traded on an established securities market or are readily tradable on a secondary market or the substantial equivalent thereof. Under certain circumstances, redemptions of LLC Interests pursuant to the redemption right, or other transfers of LLC Interests, could cause EQV Holdings to be treated as a publicly traded partnership. Applicable U.S. Treasury regulations provide for certain safe harbors from treatment as a publicly traded partnership, and we intend to operate such that redemptions or other transfers of LLC Interests qualify for one or more such safe harbors.
43
If EQV Holdings were to become a publicly traded partnership taxable as a corporation for U.S. federal income tax purposes, significant tax inefficiencies might result for us and for EQV Holdings, including as a result of the inability to file a consolidated U.S. federal income tax return with EQV Holdings.
If we were deemed to be an investment company under the Investment Company Act of 1940, as amended, or the 1940 Act, including as a result of our ownership of EQV Holdings, applicable restrictions could make it impractical for us to continue our business as contemplated and could have a material adverse effect on our business.
Under Sections 3(a)(1)(A) and (C) of the 1940 Act, a company generally will be deemed to be an “investment company” for purposes of the 1940 Act if (i) it is, or holds itself out as being, engaged primarily, or proposes to engage primarily, in the business of investing, reinvesting or trading in securities, or (ii) it engages, or proposes to engage, in the business of investing, reinvesting, owning, holding or trading in securities and it owns or proposes to acquire investment securities having a value exceeding 40% of the value of its total assets (exclusive of U.S. government securities and cash items) on an unconsolidated basis. We do not believe that we are an “investment company,” as such term is defined in either of those sections of the 1940 Act.
We and EQV Holdings intend to conduct our operations so that we will not be deemed an investment company. As the sole managing member of EQV Holdings, we will control and operate EQV Holdings. On that basis, we believe that our interest in EQV Holdings is not an “investment security” as that term is used in the 1940 Act. However, if we were to cease participation in the management of EQV Holdings, or if EQV Holdings itself becomes an investment company, our interest in EQV Holdings could be deemed an “investment security” for purposes of the 1940 Act.
We and EQV Holdings intend to conduct our operations so that we will not be deemed an investment company. If it were established that we were an unregistered investment company, there would be a risk that we would be subject to monetary penalties and injunctive relief in an action brought by the SEC, that we would be unable to enforce contracts with third parties and that third parties could seek to obtain rescission of transactions undertaken during the period it was established that we were an unregistered investment company. If we were required to register as an investment company, restrictions imposed by the 1940 Act, including limitations on our capital structure and our ability to transact with affiliates, could make it impractical for us to continue our business as contemplated and could have a material adverse effect on our business.
Risks Related to Ownership of Presidio Class A Common Stock Following the Business Combination
Each of EQV and PIH have incurred and will incur substantial costs in connection with the Business Combination, the EQVR Acquisition and related transactions, such as legal, accounting, consulting, and financial advisory fees.
Each of EQV and PIH have incurred and expect that it will incur significant, non-recurring costs in connection with consummating the Business Combination and the EQVR Acquisition. EQV and PIH may also incur additional costs to retain key employees. EQV and PIH will also incur significant legal, financial advisor, accounting, banking and consulting fees, fees relating to regulatory filings and notices, SEC filing fees, printing and mailing fees and other costs associated with the Business Combination and EQVR Acquisition. Although the parties have been provided with estimates of the costs for each advisory firm, the total actual costs may exceed those estimates and some of these costs are payable regardless of whether the Business Combination and EQVR Acquisition are completed.
Additional unanticipated costs may be incurred in the course of conducting the business of Presidio after the completion of the Business Combination.
An active market for Presidio’s securities may not develop, which would adversely affect the liquidity and price of Presidio’s securities.
The price of Presidio’s securities may vary significantly due to factors specific to Presidio as well as to general market or economic conditions. Furthermore, an active trading market for Presidio’s securities may never develop or, if developed, it may not be sustained. Additionally, if Presidio securities become delisted from NYSE for any reason and are quoted on the OTC Pink Sheets, an inter-dealer automated quotation system for equity securities not listed on a national exchange, the liquidity and price of Presidio securities may be more limited than if they were listed on the NYSE or another national exchange. You may be unable to sell your securities unless a market can be established and sustained.
44
In addition, NYSE may delist Presidio’s securities from trading on its exchange, which could limit investors’ ability to make transactions in Presidio’s securities and subject Presidio to additional trading restrictions.
The market price of the Presidio Class A Common Stock may decline as a result of the Business Combination.
The market price of Presidio Class A Common Stock may decline as a result of the Business Combination for a number of reasons including if:
• investors react negatively to the prospects of Presidio’s business and the prospects of the Business Combination;
• the effect of the Business Combination on Presidio’s business and prospects is not consistent with the expectations of financial or industry analysts; or
• Presidio does not achieve the perceived benefits of the Business Combination as rapidly or to the extent anticipated by financial or industry analysts.
As a result, you may not receive any return on an investment in Presidio Class A Common Stock unless you sell your Presidio Class A Common Stock for a price greater than that which you paid for it.
Presidio stockholders may experience dilution in the future.
The percentage of Presidio Class A Common Stock owned by current stockholders may be diluted in the future because of equity issuances for acquisitions, capital market transactions or otherwise, including, without limitation, equity awards that Presidio may grant to its directors, officers and employees, and the exercise of the Presidio warrants. Such issuances may have a dilutive effect on Presidio’s earnings per share, which could adversely affect the market price of Presidio Class A Common Stock. See “Summary of the Proxy Statement/Prospectus — Ownership of Presidio — Dilution” for more information.
If securities or industry analysts do not publish research or reports about Presidio’s business, if they change their recommendations regarding Presidio Class A Common Stock or if Presidio’s operating results do not meet their expectations, the Presidio Class A Common Stock price and trading volume could decline.
The trading market for Presidio Class A Common Stock will depend in part on the research and reports that securities or industry analysts publish about Presidio or its businesses. If no securities or industry analysts commence coverage of Presidio, the trading price for Presidio Class A Common Stock could be negatively impacted. In the event securities or industry analysts initiate coverage, if one or more of the analysts who cover Presidio downgrade its securities or publish unfavorable research about its businesses, or if Presidio’s operating results do not meet analyst expectations, the trading price of Presidio Class A Common Stock would likely decline. If one or more of these analysts cease coverage of Presidio or fail to publish reports on Presidio regularly, demand for Presidio securities could decrease, which might cause the Presidio Class A Common Stock price and trading volume to decline.
Future sales, or the perception of future sales, by Presidio or its stockholders in the public market following the Business Combination could cause the market price for Presidio Class A Common Stock to decline.
Sales of substantial amounts of Presidio Class A Common Stock in the public market after the Closing, or the perception that such sales could occur, could harm the prevailing market price of Presidio Class A Common Stock. These sales, or the possibility that these sales may occur, also might make it more difficult for Presidio to sell equity securities in the future at a time and at a price that it deems appropriate. We cannot predict what effect, if any, market sales of Presidio Class A Common Stock or the availability of these securities for future sale will have on the market price of the Presidio Class A Common Stock.
It is anticipated that, upon the Closing, the public shareholders will retain an ownership interest of approximately 57.1% of the outstanding capital stock of Presidio, Sponsor will retain an ownership interest of approximately 10.0% of the outstanding capital stock of Presidio and the PIH securityholders will own approximately 11.5% of the outstanding capital stock of Presidio. The foregoing ownership percentages with respect to Presidio following the Business Combination exclude any outstanding Presidio warrants and assume that there are no redemptions of any shares by the public shareholders in connection with the Business Combination. All shares currently held by
45
public shareholders will be freely tradable without registration under the Securities Act, and without restriction by persons other than Presidio’s “affiliates” (as defined under Rule 144 under the Securities Act (“Rule 144”)), including Presidio’s directors, executive officers and other affiliates.
In connection with the Business Combination Agreement, certain individuals, each of whom is a member of the EQV Board or EQV management, and Sponsor, who are expected to own approximately 10.3% of Presidio’s capital stock following the Business Combination in the aggregate (based on the above assumptions), have agreed with EQV and PIH, subject to certain exceptions, not to dispose of or hedge certain of their Presidio Class A Common Stock or securities convertible into or exchangeable for Presidio Class A Common Stock during the period from the date of the Closing continuing through the earliest of: (i) the twelve-month anniversary of the Closing, and (ii) the date after the Closing on which Presidio consummates a liquidation, merger, capital stock exchange, or other similar transaction that results in all of the Presidio stockholders having the right to exchange their Presidio Class A Common Stock for cash, securities or other property. See “The Business Combination Proposal — Related Agreements — Sponsor Letter Agreement.” These shares may be sold after the expiration of the applicable restrictions, and Presidio may file one or more registration statements prior to or shortly after the closing of the Business Combination to provide for the resale of such shares from time to time. The market price of the Class A Common Stock could decline if the holders of currently restricted shares sell them or are perceived by the market as intending to sell them.
Moreover, each of the Sponsor and the Insiders agreed to be bound by certain lock-up provisions during the lock-up periods described in the Sponsor Letter Agreement with respect to their equity interests in EQV, and the Sponsor agreed to subject certain of its Class B Shares to vesting (or forfeiture) on the basis of achieving certain trading price thresholds during the first five years following the Closing pursuant to an earnout program. The Sponsor also agreed to subject certain of its Class B Shares to time vesting during the first three years following the Closing pursuant to a dividend reinvestment program, which will fall away on the basis of achieving certain trading price thresholds during the first three years following the Closing.
In addition, the Presidio Class A Common Stock reserved for future issuance under the Incentive Plan will become eligible for sale in the public market once those shares are issued, subject to any applicable vesting requirements, lockup agreements and other restrictions imposed by law. A total number of shares representing about 10% of the fully diluted, and as converted, outstanding Presidio Class A Common Stock immediately following consummation of the Business Combination are expected to be reserved for future issuance under the Incentive Plan. The aggregate number of shares that may be issued under the Incentive Plan will be subject to an annual increase on January 1 of each calendar year (commencing with the first January 1 following the Closing Date and ending on and including the January 1 immediately following the ninth anniversary of the Closing Date) of a number of shares equal to 5% of the total number of shares actually issued and outstanding on the last day of the preceding fiscal year. Presidio is expected to file one or more registration statements on Form S-8 under the Securities Act to register Presidio Class A Common Stock or securities convertible into or exchangeable for Presidio Class A Common Stock issued pursuant to the Incentive Plan. Any such Form S-8 registration statements will automatically become effective upon filing. Accordingly, shares registered under such registration statements will be available for sale in the open market.
In the future, Presidio may also issue its securities in connection with investments or acquisitions. The amount of Presidio Class A Common Stock issued in connection with an investment or acquisition could constitute a material portion of the then-outstanding Presidio Class A Common Stock. Any issuance of additional securities in connection with investments or acquisitions may result in additional dilution to Presidio stockholders.
The trading price of the Presidio Class A Common Stock is likely to be volatile, which could result in substantial losses to investors.
The trading price of the Presidio Class A Common Stock is likely to be volatile and could fluctuate widely due to factors beyond its control or unrelated to its historical financial performance and condition and prospects. This may happen because of broad market and industry factors, including the performance and fluctuation of the market prices of other companies with business operations similar to Presidio. In addition to market and industry factors, the price and trading volume for the Presidio Class A Common Stock may be highly volatile for factors specific to Presidio’s operations, including the following:
• variations in its revenues, earnings and cash flow;
• announcements of new investments, acquisitions, strategic partnerships or joint ventures by it or its competitors;
46
• announcements of new offerings, solutions and expansions by it or its competitors;
• changes in financial estimates by securities analysts;
• detrimental adverse publicity about it, its services or its industry;
• announcements of new regulations, rules or policies relevant for its business;
• additions or departures of key personnel;
• release of lockup or other transfer restrictions on its outstanding equity securities or sales of additional equity securities; and
• potential litigation or regulatory investigations.
Any of these factors may result in large and sudden changes in the volume and price at which the Presidio Class A Common Stock will trade.
In the past, shareholders of public companies have often brought securities class action suits against those companies following periods of instability in the market price of their securities. If Presidio was to be involved in a class action suit, it could divert a significant amount of its management’s attention and other resources from its business and operations and require it to incur significant expenses to defend the suit, which could harm its results of operations. Any such class action suit, whether or not successful, could harm its reputation and restrict its ability to raise capital in the future. In addition, if a claim is successfully made against Presidio, it may be required to pay significant damages, which could have a material adverse effect on its financial condition and results of operations.
If securities or industry analysts do not publish research or reports about Presidio’s business, or if they adversely change their recommendations regarding the Presidio Class A Common Stock, the market price for the Presidio Class A Common Stock and trading volume could decline.
The trading market for the Presidio Class A Common Stock will be influenced by research or reports that industry or securities analysts publish about its business. If one or more analysts who cover Presidio downgrade the Presidio Class A Common Stock, the market price for the Presidio Class A Common Stock would likely decline. If one or more of these analysts cease to cover Presidio or fail to regularly publish reports on it, it could lose visibility in the financial markets, which in turn could cause the market price or trading volume for the Presidio Class A Common Stock to decline.
Techniques employed by short sellers may drive down the market price of the Presidio Class A Common Stock.
Short selling is the practice of selling securities that the seller does not own but rather has borrowed from a third party with the intention of buying identical securities back at a later date to return to the lender. The short seller hopes to profit from a decline in the value of the securities between the sale of the borrowed securities and the purchase of the replacement shares, as the short seller expects to pay less in that purchase than it received in the sale. As it is in the short seller’s interest for the price of the security to decline, many short sellers publish, or arrange for the publication of, negative opinions regarding the relevant issuer and its business prospects in order to create negative market momentum and generate profits for themselves after selling a security short. These short sellers’ attacks have, in the past, led to selling of shares in the market.
Public companies often are the subject of short selling. Much of the scrutiny and negative publicity often centers on allegations of a lack of effective internal control over financial reporting resulting in financial and accounting irregularities and mistakes, inadequate corporate governance policies or a lack of adherence thereto and, in many cases, allegations of fraud. As a result, many companies are now conducting internal and external investigations into the allegations and, in the interim, are subject to shareholder lawsuits and/or SEC enforcement actions.
It is not clear what effect such negative publicity could have on Presidio. If it were to become the subject of any unfavorable allegations, whether such allegations are proven to be true or untrue, Presidio could have to expend a significant amount of resources to investigate such allegations and/or defend itself. While Presidio would strongly defend against any such short seller attacks, it may be constrained in the manner in which it can proceed against the relevant short seller by principles of freedom of speech, applicable state law or issues of commercial confidentiality. Such a situation could be costly and time-consuming and could distract Presidio management from growing its
47
business. Even if such allegations are ultimately proven to be groundless, allegations against Presidio could severely impact its business operations, and any investment in the Presidio Class A Common Stock could be greatly reduced or even rendered worthless.
Presidio will incur significantly increased costs and devote substantial management time as a result of operating as a public company, particularly after it is no longer an “emerging growth company.”
After consummation of the Business Combination, Presidio will incur significant legal, accounting and other expenses that PIH did not incur as a private company and EQV did not incur as a blank check company. For example, it will be required to comply with certain of the requirements of the Sarbanes-Oxley Act and the Dodd-Frank Wall Street Reform and Consumer Protection Act, as well as rules and regulations subsequently implemented by the SEC, including the establishment and maintenance of effective disclosure and financial controls and changes in corporate governance practices. Presidio expects that compliance with these requirements with respect to PIH’s business and operations will increase its legal and financial compliance costs and will make some activities more time consuming and costly. In addition, Presidio expects that its management and other personnel will need to divert attention from operational and other business matters to devote substantial time to these public company requirements. In particular, it expects to incur significant expenses and devote substantial management effort towards ensuring compliance with the requirements of Section 404 of the Sarbanes-Oxley Act. PIH is still in the process of compiling the system and processing documentation needed to comply with such requirements. Presidio may not be able to complete its evaluation, testing and any required remediation in a timely fashion. In that regard, Presidio anticipates that it will need to hire additional accounting and financial staff with appropriate public company experience and technical accounting knowledge.
However, for as long as Presidio remains an “emerging growth company” as defined in the JOBS Act, it intends to take advantage of certain exemptions from various reporting requirements that are applicable to other public companies that are not “emerging growth companies” including, but not limited to, not being required to comply with the auditor attestation requirements of Section 404 of the Sarbanes-Oxley Act, reduced disclosure obligations regarding executive compensation in its periodic reports and proxy statements, and exemptions from the requirements of holding a nonbinding advisory vote on executive compensation and shareholder approval of any golden parachute payments not previously approved.
Under the JOBS Act, “emerging growth companies” can delay adopting new or revised accounting standards until such time as those standards apply to private companies. Presidio expects to continue EQV’s election to accept this exemption from new or revised accounting standards and, therefore, will not be subject to the same new or revised accounting standards as other public companies that are not “emerging growth companies.”
After Presidio is no longer an “emerging growth company,” it expects to incur additional management time and cost to comply with the more stringent reporting requirements, including complying with the auditor attestation requirements of Section 404 of the Sarbanes-Oxley Act.
Presidio cannot predict or estimate the amount of additional costs it may incur as a result of becoming a public company or the timing of such costs.
Risks Related to Redemption
There is no guarantee that a public shareholder’s decision whether to redeem his, her or its shares for a pro rata portion of the Trust Account will put such public shareholder in a better future economic position.
No assurance can be given as to the price at which a public shareholder may be able to sell Presidio Class A Common Stock in the future following the completion of the Business Combination. Certain events following the consummation the Business Combination may cause an increase in Presidio’s stock price and may result in a lower value realized now than a public shareholder might realize in the future had the public shareholder not elected to redeem such public shareholders’ Class A Shares. Similarly, if a public shareholder does not redeem his, her or its shares, such shareholder will bear the risk of ownership of Presidio Class A Common Stock after the consummation of the Business Combination, and there can be no assurance that a public shareholder can sell his, her or its Presidio Class A Common Stock in the future for a greater amount than the redemption price set forth in this proxy statement/prospectus. Any public shareholder should consult a financial advisor for assistance on how this may affect his, her or its individual situation.
48
If public shareholders fail to comply with the redemption requirements specified in this proxy statement/prospectus, they will not be entitled to redeem their public shares for a pro rata portion of the funds held in the Trust Account.
To exercise their redemption rights, public shareholders are required to deliver their public shares, either physically or electronically using Depository Trust Company’s DWAC System, to EQV’s transfer agent prior to the vote at the extraordinary general meeting. If a public shareholder fails to properly seek redemption as described in this proxy statement/prospectus and the Business Combination with PIH is consummated, such holder will not be entitled to redeem their public shares for a pro rata portion of funds deposited in the Trust Account. See the section entitled “Extraordinary General Meeting of EQV Shareholders — Redemption Rights” of this proxy statement/prospectus for additional information on how to exercise your redemption rights.
If you or a “group” of shareholders of which you are a part are deemed to hold an aggregate of more than 15% of Class A Shares, you (or, if a member of such a group, all of the members of such group in the aggregate) will lose the ability to redeem all such shares in excess of 15% of Class A Shares.
A public shareholder, together with any of his, her or its affiliates or any other person with whom it is acting in concert or as a “group” (as defined in Section 13(d)(3) of the Exchange Act), will be restricted from redeeming in the aggregate his, her or its Class A Shares or, if part of such a group, the group’s Class A Shares, in excess of 15% of Class A Shares. Your inability to redeem any such excess Class A Shares could result in you suffering a material loss on your investment in EQV if you sell such excess Class A Shares in open market transactions. EQV cannot assure you that the value of such excess Class A Shares will appreciate over time following the Business Combination or that the market price of Class A Shares will exceed the per-share redemption price.
You will not have any rights or interests in funds from the Trust Account, except under certain limited circumstances. To liquidate your investment, therefore, you may be forced to sell your public shares and/or EQV public warrants, potentially at a loss.
Public shareholders will be entitled to receive funds from the Trust Account only upon the earlier to occur of: (1) the completion of the Business Combination (or an alternative initial business combination if the Business Combination is not consummated for any reason), and then only in connection with those public shares that such public shareholder properly elected to redeem; (2) the redemption of any public shares properly tendered in connection with a public shareholder vote to amend EQV’s amended and restated memorandum and articles of association (a) to modify the substance or timing of EQV’s obligation to allow redemption in connection with its initial business combination or to redeem 100% of the public shares if EQV does not complete an initial business combination by August 8, 2026, unless extended by EQV shareholders or (b) with respect to any other provision relating to shareholders’ rights or pre-initial business combination activity; and (3) the redemption of public shares if EQV has not completed an initial business combination by August 8, 2026, subject to applicable law and as further described herein. Public shareholders who redeem their public shares in connection with a shareholder vote described in clause (b) in the preceding sentence shall not be entitled to funds from the Trust Account upon the subsequent completion of an initial business combination or liquidation if EQV has not completed an initial business combination by August 8, 2026, with respect to such public shares so redeemed. In no other circumstances will a public shareholder have any right or interest of any kind in the Trust Account. Holders of EQV warrants will not have any right to the proceeds held in the Trust Account with respect to the EQV warrants. Accordingly, to liquidate your investment, you may be forced to sell your public shares or EQV warrants, potentially at a loss.
Risks Related to the Consummation of the Domestication
Upon consummation of the Domestication, the rights of holders of Presidio Class A Common Stock arising under the DGCL and the Proposed Governing Documents will differ from and may be less favorable to the rights of holders of Class A Shares arising under Cayman Islands law and the Existing Governing Documents.
Upon consummation of the Domestication, the rights of holders of Presidio Class A Common Stock will be as provided in the Proposed Governing Documents and the DGCL. The Proposed Governing Documents and the DGCL contain provisions that differ in some respects from those in the Existing Governing Documents and Cayman Islands law and, therefore, some rights of holders of Presidio Class A Common Stock could differ from the rights that holders
49
of Class A Shares currently have. For instance, while class actions are generally not available to shareholders under Cayman Islands law, such actions are generally available under the DGCL. This change could increase the likelihood that Presidio becomes involved in costly litigation, which could have a material adverse effect on Presidio.
In addition, there are differences between the Proposed Governing Documents and the Existing Governing Documents. For a more detailed description of the rights of holders of Presidio Class A Common Stock and how they may differ from the rights of holders of Class A Shares, please see “Comparison of Corporate Governance and Shareholder Rights.” The forms of the Proposed Certificate of Incorporation and the Proposed Bylaws are attached as Annex H and Annex I, respectively, to this proxy statement/prospectus, and EQV urges you to read them.
Delaware law and Presidio’s Proposed Governing Documents contain certain provisions, including anti-takeover provisions, that limit the ability of stockholders to take certain actions and could delay or discourage takeover attempts that stockholders may consider favorable.
The Proposed Governing Documents that will be in effect upon consummation of the Domestication, and the DGCL, contain provisions that could have the effect of rendering more difficult, delaying, or preventing an acquisition deemed undesirable by the Presidio Board and therefore depress the trading price of Presidio Class A Common Stock. These provisions could also make it difficult for stockholders to take certain actions, including electing directors who are not nominated by the current members of the Presidio Board or taking other corporate actions, including effecting changes in EQV’s management. Among other things, the Proposed Governing Documents include provisions regarding:
• a classified board of directors;
• the ability of the Presidio Board to issue shares of preferred stock and to determine the price and other terms of those shares, including preferences and voting rights, without stockholder approval, which could be used to significantly dilute the ownership of a hostile acquirer;
• the limitation of the liability of, and the indemnification of, Presidio’s directors and officers;
• the requirement that a special meeting of stockholders may only be called by the Chairman of the Presidio Board, except as otherwise expressly provided by the terms of any series of Preferred Stock, which could delay the ability of stockholders to force consideration of a proposal or to take action, including the removal of directors;
• controlling the procedures for the conduct and scheduling of board of directors and stockholder meetings;
• the ability of the Presidio Board to amend the bylaws, which may allow the Presidio Board to take additional actions to prevent an unsolicited takeover and inhibit the ability of an acquirer to amend the bylaws to facilitate an unsolicited takeover attempt; and
• advance notice procedures with which stockholders must comply to nominate candidates to the Presidio Board or to propose matters to be acted upon at a stockholders’ meeting, which could preclude stockholders from bringing matters before annual or special meetings of stockholders and delay changes in the Presidio Board, and also may discourage or deter a potential acquirer from conducting a solicitation of proxies to elect the acquirer’s own slate of directors or otherwise attempting to obtain control of Presidio.
These provisions, alone or together, could delay or prevent hostile takeovers and changes in control or changes in the Presidio Board or management, that stockholders may consider to be in their best interests.
The Proposed Certificate of Incorporation will designate a state or federal court located within the State of Delaware as the sole and exclusive forum for substantially all disputes between Presidio and its stockholders, which could limit Presidio’s stockholders’ ability to obtain a favorable judicial forum for disputes with Presidio or its directors, officers, stockholders, employees, or agents.
The Proposed Certificate of Incorporation, which will be in effect upon the Closing, provides that, unless Presidio consents in writing to the selection of an alternative forum, the Court of Chancery of the State of Delaware shall be the sole and exclusive forum for (i) any derivative action or proceeding brought on behalf of Presidio, (ii) any action asserting a claim of breach of a fiduciary duty owed by any current or former director, officer, employee, or agent of Presidio to Presidio or Presidio’s stockholders, (iii) any action arising pursuant to any provision of the DGCL or the
50
Proposed Certificate of Incorporation or Proposed Bylaws (as either may be amended from time to time), or (iv) any action asserting a claim against Presidio governed by the internal affairs doctrine. The foregoing provisions will not apply to any claims arising under the Securities Act or the Exchange Act and, unless Presidio consents in writing to the selection of an alternative forum, the federal district courts of the United States will be the sole and exclusive forum for resolving any action asserting a claim arising under the Securities Act or the Exchange Act.
These choice of forum provisions in the Proposed Certificate of Incorporation may limit a stockholder’s ability to bring a claim in a judicial forum that it finds favorable for disputes with Presidio or any of Presidio’s directors, officers, or other employees, which may discourage lawsuits with respect to such claims. There is uncertainty as to whether a court would enforce such provisions, and the enforceability of similar choice of forum provisions in other companies’ charter documents has been challenged in legal proceedings. It is possible that a court could find these types of provisions to be inapplicable or unenforceable, and if a court were to find the choice of forum provision contained in the Proposed Certificate of Incorporation to be inapplicable or unenforceable in an action, Presidio may incur additional costs associated with resolving such action in other jurisdictions, which could harm Presidio’s business, results of operations, and financial condition.
Risks Related to the Business Combination and EQV
Changes in laws or regulations, or a failure to comply with any laws and regulations, may adversely affect EQV’s business, including its ability to complete the Business Combination, and results of operations.
EQV is subject to laws and regulations enacted by national, regional and local governments. In particular, EQV is required to comply with certain SEC and other legal requirements. Compliance with, and monitoring of, applicable laws and regulations may be difficult, time consuming and costly. Those laws and regulations and their interpretation and application may also change from time to time and those changes could have a material adverse effect on EQV’s business, investments and results of operations. In addition, a failure to comply with applicable laws or regulations, as interpreted and applied, could have a material adverse effect on EQV’s business, including its ability to complete the Business Combination, and results of operations.
On March 30, 2022, the SEC issued proposed rules relating to, among other items, enhancing disclosures in business combination transactions involving SPACs and private operating companies; amending the financial statement requirements applicable to transactions involving shell companies; effectively limiting the use of projections in SEC filings in connection with proposed business combination transactions; increasing the potential liability of certain participants in proposed business combination transactions; and the extent to which SPACs could become subject to regulation under the Investment Company Act of 1940. Some of these rules became effective on July 1, 2024 and will apply to us and may materially adversely affect EQV’s ability to consummate the Business Combination and may increase the costs and time related thereto as well as to Presidio.
Sponsor and the Insiders have agreed to vote in favor of the Business Combination, regardless of how the public shareholders vote.
Sponsor and the Insiders have agreed, among other things, to vote all of their Class B Shares and all other equity securities of EQV entitled to vote on the matter that Sponsor or the Insiders holds (if any), in each case, of record or beneficially as of the date of the Sponsor Letter Agreement, or of which Sponsor or the Insiders acquire record or beneficial ownership after the date of the Sponsor Letter Agreement hereof and prior to the Record Date for the extraordinary general meeting in favor of the transaction proposals and against any action, proposal, transaction, agreement or other matter presented at the extraordinary general meeting that would reasonably be expected to (a) result in a breach of EQV’s covenants, agreements or obligations under the Business Combination Agreement, (b) cause any of the conditions to the Closing set forth in Sections 8.1, 8.2 or 8.3 of the Business Combination Agreement not to be satisfied or (c) otherwise materially impede, materially interfere with, materially delay, materially discourage, materially and adversely affect or materially inhibit the timely consummation of, the transactions contemplated by the Business Combination Agreement. No consideration was provided to Sponsor or the Insiders in exchange for agreeing to vote in favor of the Business Combination.
As of the date of this proxy statement/prospectus, the Sponsor and the Insiders own approximately 20.9% of the voting power of the Ordinary Shares (except, with respect to the Domestication Proposal for which the Class B Shares are entitled to ten votes per share, the Sponsor and the Insiders control 71.4% of the voting power of the outstanding Ordinary Shares).
51
If EQV is deemed to be an investment company for purposes of the Investment Company Act, it could be forced to liquidate and investors in EQV would not be able to participate in any benefits of owning shares in Presidio, including the potential appreciation of Presidio Class A Common Stock following the Business Combination and the EQV warrants would expire worthless.
EQV’s net proceeds of the sale of the Units in the IPO were placed in the Trust Account located in the United States and held in an interest bearing demand deposit account or invested in United States “government securities” within the meaning of Section 2(a)(16) of the Investment Company Act with a maturity of 185 days or less or in any open-ended investment company that holds itself out as a money market fund selected by EQV meeting certain conditions of Rule 2a-7 of the Investment Company Act, as determined by EQV, until the earlier of (i) the completion of an initial business combination and (ii) EQV’s liquidation.
The holding of these assets in this form, however, is intended to be temporary and for the sole purpose of facilitating the intended business combination. By restricting the investment of the proceeds in this manner, and by focusing its directors’ and officers’ time toward, and operating its business for the purpose of, acquiring and growing businesses for the long term (rather than buying and selling businesses in the manner of a merchant bank or private equity fund or investing in assets for the purpose of achieving investment returns on such assets), EQV intends to avoid being deemed an “investment company” within the meaning of the Investment Company Act. Further, investing in EQV’s securities is not intended for persons who are seeking a return on investments in government securities or investment securities. Instead, the Trust Account is intended as a holding place for funds pending the earliest to occur of either: (i) the completion of EQV’s initial business combination; (ii) the redemption of any EQV public shares properly submitted in connection with a shareholder vote to amend the Existing Governing Documents of EQV (A) to modify the substance or timing of its obligation to allow redemption in connection with the Business Combination or to redeem 100% of any EQV public shares if EQV does not complete an initial business combination within the completion window or (B) with respect to any other material provisions relating to shareholders’ rights or pre-initial business combination activity; or (iii) absent an initial business combination within the completion window, EQV’s return of the funds held in the Trust Account to the public shareholders as part of its redemption of the EQV public shares. If EQV does not invest the proceeds as described above, it may be deemed to be subject to the Investment Company Act.
If EQV is deemed to be an investment company for purposes of the Investment Company Act and found to have been operating as an unregistered investment company, EQV may not be able to consummate the Business Combination and may be required to change its operations, wind down its operations or register as an investment company under the Investment Company Act. In addition, its activities may be restricted, including (i) restrictions on the nature of its investments; and (ii) restrictions on the issuance of securities, each of which may make it difficult for EQV to complete the Business Combination.
In addition, EQV may have imposed upon it burdensome requirements, including: (i) registration as an investment company; (ii) adoption of a specific form of corporate structure; and (iii) reporting, record keeping, voting, proxy and disclosure requirements and other rules and regulations.
In order not to be regulated as an investment company under the Investment Company Act, unless EQV can qualify for an exclusion, EQV must ensure that it is engaged primarily in a business other than investing, reinvesting or trading in securities and that its activities do not include investing, reinvesting, owning, holding or trading “investment securities” constituting more than 40% of its total assets (exclusive of U.S. government securities and cash items) on an unconsolidated basis. EQV is mindful of the SEC’s investment company definition and guidance and intends to complete an initial business combination with an operating business, such as the Business Combination with PIH, and not with an investment company, or to acquire minority interests in other businesses exceeding the permitted threshold.
The SEC recently provided guidance that the determination of whether a SPAC, like EQV, is an “investment company” under the Investment Company Act is a facts and circumstances determination requiring individualized analysis and depends on a variety of factors, including a SPAC’s duration, asset composition, business purpose and activities. When applying these factors to EQV, EQV does not believe that its principal activities will subject it to the Investment Company Act. To this end, EQV was formed for the purpose of completing an initial business combination with one or more businesses, such as the Business Combination with PIH. Since EQV’s inception, its business has been and will continue to be focused on identifying and completing the Business Combination with PIH, or another initial
52
business combination, and thereafter, operating the post-transaction business or assets for the long term. Further, EQV does not plan to buy businesses or assets with a view to resale or profit from their resale and it does not plan to buy unrelated businesses or assets or to be a passive investor.
EQV is aware of litigation claiming that certain SPACs should be considered investment companies. Although EQV believes that these claims are without merit, it cannot guarantee that EQV will not be deemed to be an investment company and thus subject to the Investment Company Act. If EQV were deemed to be subject to the Investment Company Act, compliance with these additional regulatory burdens would require additional expenses for which it has not allotted funds and may hinder its ability to complete the Business Combination or may result in its liquidation. If EQV is unable to complete the Business Combination within the required time period under its organizational documents, its public shareholders may receive only approximately $ per share which is based on estimates as of the Record Date, upon the liquidation of the Trust Account. If EQV is forced to liquidate as a result of the foregoing, investors in EQV would not be able to participate in any benefits of owning shares in Presidio, including the potential appreciation of the Presidio Class A Common Stock following the Business Combination and the EQV warrants would expire worthless.
The consummation of the Business Combination is subject to a number of conditions, and if those conditions are not satisfied or waived, the Business Combination Agreement may be terminated in accordance with its terms and the Business Combination may not be completed.
The Business Combination Agreement conditions closing of the Business Combination to a number of conditions, including but not limited to, approval of the proposals required to effect the Business Combination by public shareholders, receipt of certain regulatory approvals, effectiveness of the registration statement of which this proxy statement/prospectus is a part, approval of the shares of Presidio Class A Common Stock to be issued to PIH shareholders for listing on a securities exchange, the accuracy of the representations and warranties by both parties (subject to the materiality standards set forth in the Business Combination Agreement), and the performance by both parties of their covenants and agreements (subject to the materiality standards set forth in the Business Combination Agreement). These closing conditions may not be fulfilled in a timely manner or at all, and, accordingly, the Business Combination may not be completed. In addition, the parties can mutually decide to terminate the Business Combination Agreement at any time, before or after shareholder approval, or EQV or PIH may elect to terminate the Business Combination Agreement in certain other circumstances.
Sponsor paid nominal consideration for the Class B Shares they hold. As a result, Sponsor may make a substantial profit if the Business Combination is consummated, even if the shares held by EQV shareholders lose substantial value. For this reason, Sponsor may have a strong economic incentive to approve and complete the Business Combination, even if the Business Combination arguably may not be in the best interests of EQV shareholders.
The personal and financial interests of Sponsor, officers and directors may influence or have influenced their motivation in identifying and selecting a target for an initial business combination, their support for completing the Business Combination and the operation of Presidio following the Business Combination.
Sponsor currently owns 8,750,000 Class B Shares (before giving effect to the Class B Contribution and assuming the Earn-Out Shares vest in full), which were initially acquired prior to the IPO for a purchase price of $0.002 per share, and certain of EQV’s officers have pecuniary interests in such Class B Shares through indirect ownership interests in Sponsor. Such shares had an aggregate market value of approximately $90,825,000 based on the September 30, 2025 Closing Price assuming the conversion of such Class B Shares into Class A Shares. The Existing Governing Documents require EQV to complete an initial business combination (which will be the Business Combination should it occur) by August 8, 2026, unless extended by the EQV shareholders (the “Combination Period”). If an initial business combination is not completed and EQV is forced to wind up, dissolve and liquidate in accordance with the Existing Governing Documents, the 8,750,000 Class B Shares currently held by Sponsor (before giving effect to the Class B Contribution and assuming the Earn-Out Shares vest in full) will be worthless (as the holders have waived liquidation rights with respect to such Class B Shares).
Sponsor, directors and officers, and their respective affiliates have incurred significant out-of-pocket expenses in connection with performing due diligence on suitable targets for business combinations and the negotiation of the Business Combination. At the Closing of the Business Combination, Sponsor, EQV’s directors and officers, and their respective affiliates, will be reimbursed for any out-of-pocket expenses incurred in connection with activities
53
on EQV’s behalf such as identifying potential target businesses and performing due diligence on suitable targets for business combinations. If an initial business combination is not completed prior to August 6, 2026 (or such later date as approved by the EQV shareholders), Sponsor, EQV’s directors and officers, or any of their respective affiliates will not be eligible for any such reimbursement.
The exercise of EQV’s directors’ and executive officers’ discretion in agreeing to changes or waivers in the terms of the Business Combination may result in a conflict of interest when determining whether changes to the terms of the Business Combination or waivers of conditions are appropriate and in the EQV shareholders’ best interest.
In the period leading up to the closing of the Business Combination, events may occur that, pursuant to the Business Combination Agreement, may require EQV to agree to amend the Business Combination Agreement, to consent to certain actions taken by PIH or to waive rights that EQV is entitled to under the Business Combination Agreement. Such events could arise because of changes in the course of PIH’s business, a request by PIH to undertake actions that would otherwise be prohibited by the terms of the Business Combination Agreement or the occurrence of other events that would have a material adverse effect on PIH’s business and would entitle EQV to terminate the Business Combination Agreement. In any of such circumstances, it would be at EQV’s discretion, acting through the EQV Board, to grant its consent or waive those rights. The existence of financial and personal interests of one or more of the directors may result in a conflict of interest on the part of such director(s) between what he or they may believe is best for EQV and its shareholders and what he or they may believe is best for himself or themselves in determining whether or not to take the requested action. As of the date of this proxy statement/prospectus, EQV does not believe there will be any changes or waivers that EQV’s directors and executive officers would be likely to make after shareholder approval of the Business Combination Proposal has been obtained. While certain changes could be made without further shareholder approval, EQV will circulate a new or amended proxy statement/prospectus and resolicit the EQV shareholders if changes to the terms of the transaction that would have a material impact on its shareholders are required prior to the vote on the Business Combination Proposal.
Some of EQV’s officers and directors may be argued to have conflicts of interest that may influence them to support or approve the Business Combination without regard to your interests.
In considering the recommendation of EQV’s Board to vote in favor of the Business Combination, shareholders should be aware that aside from their interests as shareholders, the Sponsor and certain of EQV’s directors and officers have interests in the Business Combination that may be different from, or in addition to, those of other shareholders generally. The EQV Board was aware of and considered these interests, among other matters, in evaluating and negotiating the Business Combination, approving the Business Combination and in recommending to shareholders that they approve the Business Combination. Shareholders should take these interests into account in deciding whether to approve the Business Combination. These interests include, among other things:
• the fact that the Sponsor and EQV directors and officers have agreed not to redeem any Ordinary Shares held by them in connection with a shareholder vote to approve a proposed initial business combination;
• the fact that our Sponsor paid an aggregate of $25,000 for the Class B Shares, and upon the completion of the Business Combination, the Class B Shares will convert into Presidio Class A Common Stock at a conversion rate that entitles the holders of such Class B Shares to continue to own, in the aggregate, approximately 10.0% of the Presidio Class A Common Stock (after giving effect to the Class B Contribution, assuming that the Earn-Out Shares vest in full and assuming the No Redemption Scenario). As a result, our Sponsor ultimately expects to receive up to 7,622,037 shares of Presidio Class A Common Stock (giving effect to the Class B Contribution and assuming the Earn-Out Shares vest in full) in connection with the conversion of the Class B Shares in connection with the Business Combination and such securities will have a significantly higher value at the time of the Business Combination which, if unrestricted and freely tradable, would be valued at approximately $79,116,744 based on the September 30, 2025 Closing Price, resulting in a theoretical gain of approximately $79,091,744, but, given the restrictions on such shares, EQV believes such shares have less value. If the Business Combination is not consummated, the Sponsor will not realize such theoretical gain;
54
• the fact that the Sponsor and EQV directors and officers have agreed to waive their rights to liquidating distributions from the Trust Account with respect to any Class B Shares held by them if EQV fails to complete an initial business combination by August 8, 2026 (unless extended);
• the fact that our Sponsor paid an aggregate of $4,000,000 for its 400,000 Private Placement Units consisting of Class A Shares and EQV private placement warrants and that such EQV private placement warrants underlying such units will expire worthless if a business combination is not consummated by August 8, 2026 (unless extended);
• the fact that up to an aggregate amount of $1,500,000 of any amounts outstanding under any working capital loans made by our Sponsor or any of its affiliates to EQV may be converted into Private Placement Units at a price of $10.00 per Private Placement Unit at the option of the lender;
• the fact that certain of EQV’s officers and directors, other than EQV’s independent directors, collectively own, directly or indirectly, a material interest in the Sponsor;
• the fact that the Sponsor will have the right to designate two directors so long as they own in the aggregate greater than 20% of Presidio’s common equity and one director so long as they own in the aggregate greater than 10% of Presidio’s common equity;
• the fact that following the consummation of the Business Combination, Presidio will acquire all of the issued and outstanding equity interests of EQVR via merger pursuant to the EQVR Merger Agreement;
• the continued indemnification of EQV’s directors and officers under the Existing Governing Documents and the continuation of EQV’s directors’ and officers’ liability insurance after the Business Combination;
• the fact that our Sponsor and EQV’s officers and directors will lose their entire investment of approximately $4,025,000 in EQV and will not be reimbursed for any loans extended, fees due or out-of-pocket expenses if an initial business combination is not consummated by August 8, 2026 (unless extended). As described above, following the Business Combination, our Sponsor ultimately expects to receive up to 7,622,037 shares of Presidio Class A Common Stock (giving effect to the Class B Contribution and assuming the Earn-Out Shares vest in full) in connection with the conversion of the Class B Shares in connection with the Business Combination and each of EQV’s independent directors held 40,000 Class A Shares. Additionally, our Sponsor purchased 400,000 Private Placement Units simultaneously with the consummation of the IPO for an aggregate purchase price of $4,000,000, which consists of 400,000 Class A Shares and 133,333 EQV private placement warrants. The 7,622,037 shares of Presidio Class A Common Stock expected to be owned by our Sponsor would have had an aggregate market value of approximately $79,116,744 based on the September 30, 2025 Closing Price. The 400,000 Class A Shares held by the Sponsor would have had an aggregate market value of approximately $4,152,000 based on the September 30, 2025 Closing Price, and the 133,333 EQV private placement warrants held by Sponsor would have had an aggregate market value of approximately $66,667 based on the September 30, 2025 Closing Price;
• the fact that if the Trust Account is liquidated, including in the event EQV is unable to complete an initial business combination within the required time period, our Sponsor has agreed to indemnify EQV to ensure that the proceeds in the Trust Account are not reduced below $10.00 per public share, or such lesser per public share amount as is in the Trust Account on the liquidation date, by the claims of prospective target businesses with which EQV has entered into an acquisition agreement or claims of any third party for services rendered or products sold to EQV, but only if such a vendor or target business has not executed a waiver of any and all rights to seek access to the Trust Account;
• the fact that the Sponsor will benefit from the completion of a business combination and may be incentivized to complete an acquisition of a less favorable target company or on terms less favorable to shareholders rather than liquidate;
• the Sponsor and its affiliates can earn a positive rate of return on their investment, even if other EQV shareholders experience a negative rate of return in the post-business combination company; and
• the terms and provisions of the Related Agreements as set forth in detail under “Business Combination Proposal — Related Agreements”.
55
These interests may influence our directors in making their recommendations that you vote in favor of the approval of the Business Combination. For more information, see “The Business Combination Proposal — Interests of Certain Persons in the Business Combination.”
Subsequent to the completion of the Business Combination, Presidio may be required to take write-downs or write-offs, restructuring and impairment or other charges that could have a significant negative effect on its financial condition and its share price, which could cause you to lose some or all of your investment.
EQV cannot assure you that the due diligence EQV has conducted on PIH will reveal all material issues that may be present with regard to PIH, or that factors outside of EQV’s or PIH’s control will not later arise. As a result of unidentified issues or factors outside of EQV’s or PIH’s control, Presidio may be forced to later write-down or write-off assets, restructure operations, or incur impairment or other charges that could result in reporting losses. Even if EQV’s due diligence successfully identifies certain risks, unexpected risks may arise and previously known risks may materialize in a manner not consistent with the preliminary risk analysis conducted by EQV. Even though these charges may be non-cash items that would not have an immediate impact on Presidio’s liquidity, the fact that Presidio reports charges of this nature could contribute to negative market perceptions about Presidio or its securities. In addition, charges of this nature may cause Presidio to violate leverage or other covenants to which it may be subject. Accordingly, any public shareholders who choose to remain public shareholders following the Business Combination could suffer a reduction in the value of their public shares from any such write-down or write-downs.
PIH has been and may continue to be subject to changing economic or market conditions.
The EQV Board in August 2025 approved EQV’s entry into the Business Combination Agreement and the Business Combination, and has unanimously recommended the EQV shareholders vote or give instruction to vote “FOR” each of these Proposals. Shareholders should be aware that since that date PIH’s business has been and will continue to be subject to changing economic or market conditions and a number of other events and factors such as those listed in “Risk Factors — Risks Related to PIH’s Business and to Presidio’s Business Following the Business Combination”, many of which are beyond EQV’s and PIH’s control. Such adverse or changing economic or market conditions and other events and factors may adversely affect Presidio’s business, financial condition and results of operations and/or the stock price of Presidio following the Business Combination. In addition, if PIH expands its business internationally and does business cross-border in the future, any unfavorable government policies on international trade, such as capital controls or tariffs, may affect the demand for PIH’s services, impact PIH’s competitive position, or prevent PIH from being able to conduct business in certain countries. If any new tariffs, legislation, or regulations are implemented, or if existing trade agreements are renegotiated, such changes could adversely affect PIH’s business, financial condition, and results of operations.
EQV shareholders will experience dilution due to the issuance to PIH Rollover Holders of securities entitling them to a significant voting stake in Presidio.
Based upon the assumptions described under the section entitled “Unaudited Pro Forma Condensed Combined Financial Information,” the current public shareholders and Sponsor would hold in the aggregate approximately 61% and 10.7%, respectively, of the outstanding economic interests in Presidio (in each case, assuming no redemptions by the public shareholders), following the consummation of the Business Combination. Assuming maximum redemptions by the public shareholders and subject to the other assumptions described under the section entitled “Unaudited Pro Forma Condensed Combined Financial Information,” the public shareholders and Sponsor would hold in the aggregate approximately 18.0% and 22.5%, respectively, of the outstanding economic interests in Presidio following the consummation of the Business Combination. Without limiting the other assumptions described under the section entitled “Unaudited Pro Forma Condensed Combined Financial Information,” these ownership percentages do not take into account:
• any warrants to purchase the Presidio Class Common Stock that will be outstanding following the Business Combination; and
• any equity awards that may be issued by Presidio.
56
If any Class A Shares are redeemed in connection with the Business Combination, the percentage of Presidio’s outstanding voting stock held by the current holders of EQV will decrease relative to the percentage held if none of the Class A Shares are redeemed. To the extent that any of the outstanding EQV warrants are exercised, the public shareholders may experience substantial dilution. Public shareholders will also experience dilution in ownership of Presidio after the Closing as a result of future equity and equity-linked issuances by Presidio, which the Company may grant or issue from time to time.
EQV has no operating history and is subject to a mandatory liquidation and subsequent dissolution requirement. As such, there is a risk that EQV will be unable to continue as a going concern if it does not consummate an initial business combination by August 8, 2026 (unless extended by the EQV shareholders). If EQV is unable to effect an initial business combination by August 8, 2026, EQV will be forced to liquidate and the EQV warrants will expire worthless.
EQV is a blank check company, and as such it has no operating history and is subject to a mandatory liquidation and subsequent dissolution requirement. There is a risk that EQV will be unable to continue as a going concern if it does not consummate an initial business combination by August 8, 2026 (unless extended by public shareholders). Unless EQV amends its Existing Governing Documents and certain other agreements into which EQV has entered to expand the life of EQV, if EQV does not complete an initial business combination by August 8, 2026, EQV will: (i) cease all operations except for the purpose of winding up; (ii) as promptly as reasonably possible but not more than ten business days thereafter, redeem the public shares, at a per-share price, payable in cash, equal to the aggregate amount then on deposit in the Trust Account, including interest earned on the funds held in the Trust Account and not previously released to EQV for permitted withdrawals and to pay its income taxes, if any, divided by the number of the then-outstanding public shares, which redemption will completely extinguish public shareholders’ rights as shareholders (including the right to receive further liquidation distributions, if any); and (iii) as promptly as reasonably possible following such redemption, subject to the approval of EQV’s remaining shareholders and the EQV Board, liquidate and dissolve, subject in the case of prong (ii) and this prong (iii), to its obligations under Cayman Islands law to provide for claims of creditors and the requirements of other applicable law. There will be no redemption rights or liquidating distributions with respect to the EQV warrants, which will expire and be worthless if EQV fails to consummate an initial business combination by August 6, 2026, or such later date as may be approved by the EQV shareholders. The Existing Governing Documents provide that, if it winds up for any other reason prior to the consummation of the initial business combination, EQV will follow the foregoing procedures in prongs (ii) and (iii) above with respect to the liquidation of the Trust Account as promptly as reasonably possible but not more than ten business days thereafter, subject to applicable Cayman Islands law. In such case, based on the amount of funds on deposit in the Trust Account as of September 30, 2025, the EQV shareholders would receive only approximately $10.48 per share upon the redemption of their public shares and their EQV warrants would expire worthless.
The fairness opinion relating to the EQVR Acquisition is subject to certain assumptions, qualifications and limitations, and does not reflect subsequent changes.
At the request of a special committee of the EQV Board, Kroll, LLC (“Kroll”), operating through its Duff & Phelps Opinions Practice (“Duff & Phelps”), provided an opinion as to whether, as of the date thereof, and based upon and subject to certain procedures, assumptions, qualifications and limitations, the EQVR Acquisition is fair, from a financial point of view, to EQV and the EQV shareholders. This opinion, which is attached as Annex Q to this proxy statement/prospectus, is not a recommendation on how the EQV shareholders should vote on the proposals and does not reflect changes that may occur or may have occurred since July 25, 2025, the date of the opinion, including changes to the operations and prospects of EQV, PIH or EQVR, changes in general market and economic conditions or regulatory or other factors. Any such changes, or other factors on which the opinion is based, may materially alter or affect the relative values of EQV, PIH or EQVR. Moreover, the fairness opinion is limited to the EQVR Acquisition, and is not intended to address and does not address the fairness of the Business Combination.
EQV has not obtained an opinion from an independent investment banking firm or another independent firm as to the fairness of the Business Combination, and consequently, you may have no assurance from an independent source that the terms of the Business Combination are fair to EQV from a financial point of view.
The EQV Board did not obtain a third-party valuation or fairness opinion in connection with their determination to approve the Business Combination. EQV is not required to obtain an opinion from an independent investment banking firm that is a member of FINRA or from another independent firm that the price it is paying for PIH is fair to
57
EQV from a financial point of view. In analyzing the Business Combination, the EQV Board and EQV’s management conducted due diligence on PIH and researched the industry in which PIH operates and concluded that the Business Combination was in the best interest of its shareholders. Accordingly, the EQV shareholders will be relying solely on the judgment of the EQV Board in determining the value of the Business Combination, and the EQV Board may not have properly valued such business. The lack of third-party valuation or fairness opinion may also lead an increased number of public stockholders to vote against the Business Combination or demand redemptions of their public shares, which could potentially impact our ability to consummate the Business Combination. For more information about our decision-making process, see “The Business Combination Proposal.”
Because the market price of shares of Presidio Class A Common Stock will fluctuate, PIH’s stockholders cannot be certain of the value of the merger consideration they will receive until the Closing of the Business Combination.
Upon completion of the Business Combination, each share of PIH common stock will be converted into the right to receive shares of Presidio Class A Common Stock. The stock component of the merger consideration is that PIH stockholders will receive a fixed number of shares of Presidio Class A Common Stock; it is not a number of shares with a particular fixed market value. The market price of Presidio Class A Common Stock at the Closing of the Business Combination may vary significantly from its price on the date the Business Combination Agreement was executed or on other dates. Stock price changes may result from a variety of factors, including changes in the business, operations, or prospects of EQV, regulatory considerations, and general business, market, industry, or economic conditions. Many of these factors are outside of the control of EQV and PIH.
EQV has a limited ability to assess the management of PIH’s business and, as a result, cannot assure you that PIH’s management has all the skills, qualifications, or abilities to manage a public company.
EQV’s ability to assess PIH’s management may be limited due to a lack of time, resources, or information. EQV’s assessment of the capabilities of PIH’s management, therefore, may prove to be incorrect, and PIH management may lack the skills, qualifications, or abilities that EQV believed PIH’s management had. Should PIH’s management not possess the skills, qualifications, or abilities necessary to manage a public company, the operations and profitability of Presidio post-Business Combination may be negatively impacted.
Public shareholders will have a reduced ownership and voting interest after the Business Combination and will exercise less influence over management.
Upon the issuance of the shares of Presidio Class A Common Stock to PIH shareholders, the percentage ownership of current public shareholders will be diluted. Additionally, of the expected nine members of the Presidio Board after the completion of the Business Combination, two will be appointed by EQV prior to the Closing. Because of this, current public shareholders, as a group, will have less influence on the directors, management, and policies of Presidio than they now have on the board of directors, management, and policies of EQV.
Presidio Class A Common Stock price may change significantly following the Business Combination due to factors different from those currently affecting the prices of the public shares, and you could lose all or part of your investment as a result.
The trading price of Presidio Class A Common Stock is likely to be volatile. The stock market recently has experienced extreme volatility. This volatility often has been unrelated or disproportionate to the operating performance of particular companies. You may not be able to resell your shares of the Presidio Class A Common Stock at an attractive price due to a number of factors such as those listed in “Risk Factors — Risks Related to PIH’s Business and to Presidio’s Business Following the Business Combination” and the following:
• results of operations that vary from the expectations of securities analysts and investors;
• results of operations that vary from those of Presidio’s competitors;
• changes in expectations as to Presidio’s future financial performance, including financial estimates and investment recommendations by securities analysts and investors;
• declines in the market prices of stocks generally;
58
• strategic actions by Presidio or its competitors;
• announcements by Presidio or its competitors of significant contracts, acquisitions, joint ventures, other strategic relationships or capital commitments;
• any significant change in Presidio’s management;
• changes in general economic or market conditions or trends in Presidio’s industry or markets;
• changes in business or regulatory conditions, including new laws or regulations or new interpretations of existing laws or regulations applicable to Presidio’s business;
• future sales of Presidio Class A Common Stock or other securities;
• investor perceptions of the investment opportunity associated with Presidio Class A Common Stock relative to other investment alternatives;
• the public’s response to press releases or other public announcements by Presidio or third parties, including Presidio’s filings with the SEC;
• litigation involving Presidio, Presidio’s industry, or both, or investigations by regulators into the Presidio Board, Presidio’s operations or those of Presidio’s competitors;
• guidance, if any, that Presidio provides to the public, any changes in this guidance or Presidio’s failure to meet this guidance;
• the development and sustainability of an active trading market for Presidio Class A Common Stock;
• actions by institutional or activist stockholders;
• changes in accounting standards, policies, guidelines, interpretations or principles; and
• other events or factors, including those resulting from pandemics, natural disasters, war, acts of terrorism or responses to these events.
These broad market and industry fluctuations may adversely affect the market price of Presidio Class A Common Stock, regardless of Presidio’s actual operating performance. In addition, price volatility may be greater if the public float and trading volume of Presidio Class A Common Stock is low.
The unaudited pro forma condensed combined financial information included in this proxy statement/prospectus is for illustrative purposes only and the actual financial condition and results of operations after the Business Combination may differ materially.
The unaudited pro forma financial information included herein is presented for illustrative purposes only and is not necessarily indicative of what Presidio’s actual financial position or results of operations would have been had the Business Combination been completed on the date(s) indicated. The preparation of the pro forma financial information is based upon available information and certain assumptions and estimates that EQV and PIH currently believe are reasonable. The unaudited pro forma condensed combined financial information for Presidio following the Business Combination in this proxy statement/prospectus is presented for illustrative purposes only and is not necessarily indicative of what our actual financial position or results of operations would have been had the Business Combination been completed on the dates indicated. See “Unaudited Pro Forma Condensed Combined Financial Information” for more information.
In addition, the assumptions used in preparing the pro forma financial information may not prove to be accurate and other factors may affect Presidio’s financial condition or results of operations following the Closing. Any potential decline in Presidio’s financial condition or results of operations may cause significant variations in the stock price of Presidio.
59
We cannot assure you that the Presidio Class A Common Stock will be approved for listing on NYSE or that Presidio will be able to comply with the continued listing standards of NYSE.
In connection with the closing, EQV intends to list the Presidio Class A Common Stock and Presidio warrants on NYSE under the symbols “FTW” and “FTWW”. Presidio’s continued eligibility for listing may depend on the number of public shares that are redeemed. If, after the Business Combination, NYSE delists the Presidio Class A Common Stock from trading on its exchange for failure to meet the listing standards and Presidio is not able to list such securities on another national securities exchange, Presidio expects such securities could be quoted on an over-the-counter market. If this were to occur, Presidio and its stockholders could face significant material adverse consequences including:
• a limited availability of market quotations for Presidio’s securities;
• reduced liquidity for Presidio’s securities;
• a determination that the Presidio Class A Common Stock is a “penny stock,” which will require brokers trading the Presidio Class A Common Stock to adhere to more stringent rules, possibly resulting in a reduced level of trading activity in the secondary trading market for shares of Presidio Class A Common Stock;
• a limited amount of news and analyst coverage; and
• a decreased ability to issue additional securities or obtain additional financing in the future.
EQV and PIH will be subject to business uncertainties while the Business Combination is pending.
Uncertainty about the closing or effect of the Business Combination may affect the relationship between EQV and PIH and their respective suppliers, users, distributors, licensors, and licensees during the pendency of the Business Combination. Any such impact may have an adverse effect on EQV or PIH, and consequently on Presidio. These uncertainties may cause parties that deal with EQV or PIH to seek to change existing business relationships with them and to delay or defer decisions concerning EQV or PIH. Changes to existing business relationships, including termination or modification, could negatively affect each of EQV’s and PIH’s revenue, earnings and cash flow, as well as the market price of the public shares. Adverse effects arising from the pendency of the Business Combination could be exacerbated by any delays in closing of the Business Combination or termination of the Business Combination Agreement.
Additionally, the attention of EQV’s and PIH’s management may be directed towards the completion of the Business Combination, including obtaining regulatory approvals and other transaction-related considerations, and may be diverted from the day-to-day business operations of EQV and PIH, as applicable, and matters related to the Business Combination may require commitments of time and resources that could otherwise have been devoted to other opportunities that might have been beneficial to EQV and PIH, as applicable. Further, the Business Combination may give rise to potential liabilities, including as a result of pending and future stockholder lawsuits relating to the Business Combination. Any of these matters could adversely affect the businesses, financial condition, or results of operations of EQV and PIH.
During the pendency of the Business Combination, EQV and PIH may not be able to enter into a business combination with another party because of restrictions in the Business Combination Agreement, which could adversely affect their respective businesses. Furthermore, certain provisions of the Business Combination Agreement may discourage third parties from submitting alternative takeover proposals, including proposals that may be superior to the arrangements contemplated by the Business Combination Agreement.
Covenants in the Business Combination Agreement impede the ability of EQV and PIH to make acquisitions or complete other transactions that are not in the ordinary course of business pending completion of the Business Combination. As a result, if the Business Combination is not completed, the parties may be at a disadvantage to their competitors during that period. In addition, while the Business Combination Agreement is in effect, each party is generally prohibited from soliciting, initiating, encouraging or entering into certain extraordinary transactions, such as a merger, sale of assets or other business combination outside the ordinary course of business, with any third party. Any such transactions could be favorable to such party’s shareholders or stockholders, respectively.
60
Third parties may terminate or alter existing contracts or relationships with EQV or PIH.
EQV and PIH have contracts with distributors, affiliates, landlords, licensors, and other business partners that may require EQV or PIH, as applicable, to obtain consent from these other parties in connection with the Business Combination. If these consents cannot be obtained, the counterparties to these contracts and other third parties with which EQV or PIH currently have relationships may have the ability to terminate, reduce the scope of, or otherwise materially adversely alter their relationships with either or both parties in anticipation of the Business Combination, or with Presidio following the Business Combination. The pursuit of such rights may result in EQV, PIH, or Presidio suffering a loss of potential future revenue or incurring liabilities in connection with a breach of such agreements and losing rights that are material to its business. Any such disruptions could limit Presidio’s ability to achieve the anticipated benefits of the Business Combination. The adverse effect of such disruptions could also be exacerbated by a delay in the closing of the Business Combination or the termination of the Business Combination Agreement.
Termination of the Business Combination Agreement could negatively impact EQV and PIH.
If the Business Combination is not completed for any reason, including as a result of public shareholders declining to approve the proposals required to effect the Business Combination, the ongoing businesses of PIH and EQV may be adversely impacted and, without realizing any of the anticipated benefits of completing the Business Combination, PIH and EQV would be subject to a number of risks, including the following:
• PIH or EQV may experience negative reactions from the financial markets, and EQV may experience a negative reaction to its stock price (including to the extent that current market prices reflect a market assumption that the Business Combination will be completed);
• PIH may experience negative reactions from its customers, vendors, and employees;
• PIH and EQV will have incurred substantial expenses and will be required to pay certain costs relating to the Business Combination, whether or not the Business Combination is completed; and
• since the Business Combination Agreement restricts the conduct of PIH’s and EQV’s businesses prior to the completion of the Business Combination, each of PIH and EQV may not have been able to take certain actions during the pendency of the Business Combination that would have benefitted it as an independent company, and the opportunity to take such actions may no longer be available. See “The Business Combination Proposal — The Business Combination Agreement — Representations and Warranties.”
If the Business Combination Agreement is terminated and the EQV Board seeks another merger or business combination, public shareholders cannot be certain that EQV will be able to find another acquisition target that would constitute a business combination or that such other merger or business combination will be completed. See “The Business Combination Proposal — The Business Combination Agreement — Termination.”
PIH directors and officers may have interests in the Business Combination different from the interests of PIH stockholders.
The executive officers of PIH negotiated the terms of the Business Combination Agreement with the executive officers of EQV. In considering this and the other information contained in this proxy statement/prospectus, you should be aware that PIH executive officers and directors may have financial interests in the Business Combination that may be different from, or in addition to, the interests of PIH stockholders. See “The Business Combination Proposal — The Business Combination Agreement — Interests of Certain Persons in the Business Combination.”
EQV and PIH may be materially adversely affected by negative publicity related to the Business Combination and in connection with other matters.
From time to time, political and public sentiment in connection with the Business Combination and in connection with other matters could result in a significant amount of adverse press coverage and other adverse public statements affecting EQV and PIH. Adverse press coverage and other negative publicity, whether or not driven by political or public sentiment, may also result in investigations by regulators, legislators and law enforcement officials or ultimately in legal claims. Responding to these investigations and lawsuits, regardless of the ultimate outcome of the proceeding, can divert the time and effort of senior management from the management of EQV’s and PIH’s respective businesses.
61
Addressing any adverse publicity, governmental scrutiny, or enforcement or other legal proceedings is time consuming and expensive and, regardless of the factual basis for the assertions being made, could have a negative impact on the reputation of EQV and PIH, on the morale and performance of their employees, and on their relationships with regulators. It may also have an adverse impact on their ability to take timely advantage of various business and market opportunities. The direct and indirect effects of negative publicity, and the demands of responding to and addressing it, may have a material adverse effect on EQV’s and PIH’s respective businesses, financial condition, and results of operations.
The Business Combination Agreement contains provisions that may discourage other companies from attempting to acquire PIH for greater merger consideration.
The Business Combination Agreement contains provisions that may discourage a third party from submitting a business combination proposal to PIH that might result in greater value to PIH stockholders than the Business Combination with EQV or may result in a potential competing acquirer proposing to pay a lower per share price to acquire PIH than it might otherwise have proposed to pay absent such provisions. These provisions include a general prohibition on PIH from soliciting, or, subject to certain exceptions, entering into discussions with any third party regarding any acquisition proposal or offers for competing transactions.
Because EQV is incorporated under the laws of the Cayman Islands, in the event the Business Combination is not completed, you may face difficulties in protecting your interests, and your ability to protect your rights through the U.S. Federal courts may be limited.
Because EQV is currently incorporated under the laws of the Cayman Islands, you may face difficulties in protecting your interests and your ability to protect your rights through the U.S. Federal courts may be limited prior to the Domestication. EQV is currently an exempted company incorporated under the laws of the Cayman Islands. As a result, it may be difficult for investors to effect service of process within the United States upon EQV’s directors or officers, or enforce judgments obtained in the United States courts against EQV’s directors or officers.
Until the Domestication is effected, EQV’s corporate affairs are governed by the Existing Governing Documents, the Cayman Islands Companies Act and the common law of the Cayman Islands. The rights of public shareholders to take action against the directors, actions by minority shareholders and the fiduciary responsibilities of its directors to EQV under the laws of the Cayman Islands are to a large extent governed by the common law of the Cayman Islands. The common law of the Cayman Islands is derived in part from comparatively limited judicial precedent in the Cayman Islands as well as from English common law, the decisions of whose courts are of persuasive authority, but are not binding on a court in the Cayman Islands. The rights of the EQV shareholders and the fiduciary responsibilities of its directors under Cayman Islands law are different from what they would be under statutes or judicial precedent in some jurisdictions in the United States. In particular, the Cayman Islands has a different body of securities laws as compared to the United States, and certain states, such as Delaware, may have more fully developed and judicially interpreted bodies of corporate law. In addition, Cayman Islands companies may not have standing to initiate a shareholders derivative action in a U.S. Federal court.
The courts of the Cayman Islands are unlikely (i) to recognize or enforce against EQV judgments of courts of the United States predicated upon the civil liability provisions of the federal securities laws of the United States or any state; and (ii) in original actions brought in the Cayman Islands, to impose liabilities against EQV predicated upon the civil liability provisions of the federal securities laws of the United States or any state, so far as the liabilities imposed by those provisions are penal in nature. In those circumstances, although there is no statutory enforcement in the Cayman Islands of judgments obtained in the United States, the courts of the Cayman Islands will recognize and enforce a foreign money judgment of a foreign court of competent jurisdiction without retrial on the merits based on the principle that a judgment of a competent foreign court imposes upon the judgment debtor an obligation to pay the sum for which judgment has been given provided certain conditions are met. For a foreign judgment to be enforced in the Cayman Islands, such judgment must be final and conclusive and for a liquidated sum, and must not be in respect of taxes or a fine or penalty, inconsistent with a Cayman Islands judgment in respect of the same matter, impeachable on the grounds of fraud or obtained in a manner, or be of a kind the enforcement of which is, contrary to natural justice or the public policy of the Cayman Islands (awards of punitive or multiple damages may well be held to be contrary to public policy). A Cayman Islands court may stay enforcement proceedings if concurrent proceedings are being brought elsewhere.
62
The public shareholders may have more difficulty in protecting their interests in the face of actions taken by management, members of the EQV Board or controlling shareholders than they would as shareholders of a United States company.
Presidio’s business and operations could be negatively affected if it becomes subject to any securities litigation or shareholder activism, which could cause Presidio to incur significant expense, hinder execution of business and growth strategy and impact its stock price.
In the past, following periods of volatility in the market price of a company’s securities, securities class action litigation has often been brought against that company. Shareholder activism could take many forms or arise in a variety of situations. Volatility in the stock price of Presidio’s Class A Common Stock or other reasons may in the future cause it to become the target of securities litigation or shareholder activism. Securities litigation and shareholder activism, including potential proxy contests, could result in substantial costs and divert management’s and the Presidio Board’s attention and resources from Presidio’s business. Additionally, such securities litigation and shareholder activism could give rise to perceived uncertainties as to Presidio’s future, adversely affect its relationships with service providers and make it more difficult to attract and retain qualified personnel. Also, Presidio may be required to incur significant legal fees and other expenses related to any securities litigation and activist shareholder matters. Further, its stock price could be subject to significant fluctuation or otherwise be adversely affected by the events, risks and uncertainties of any securities litigation and shareholder activism.
In connection with the Business Combination, Sponsor and EQV’s directors, executive officers, advisors and their affiliates may elect to purchase EQV public shares from public shareholders, which may influence a vote on a proposed business combination and reduce the public “float” of the public shares.
In connection with the Business Combination, Sponsor and EQV’s directors, executive officers, advisors or their affiliates may purchase EQV public shares in privately negotiated transactions or in the open market either prior to or following the completion of our initial business combination, although they are under no obligation to do so. There is no limit on the number of EQV public shares Sponsor, EQV’s directors, officers, advisors or any of their respective affiliates may purchase in such transactions, subject to compliance with applicable law. Any such privately negotiated purchases may be effected at purchase prices that are not higher than the per share pro rata portion of the Trust Account. However, other than as expressly stated herein, they have no current commitments, plans or intentions to engage in such transactions and have not formulated any terms or conditions for any such transactions. None of the funds in the Trust Account will be used to purchase EQV public shares in such transactions. None of Sponsor or EQV’s directors, officers, advisors or any of their respective affiliates will make any such purchases when they are in possession of any material non-public information not disclosed to the seller of such EQV public shares or during a restricted period under Regulation M under the Exchange Act. Such a purchase could include a contractual acknowledgement that such EQV shareholder, although still the record holder of such EQV public shares, is no longer the beneficial owner thereof and therefore agrees not to exercise its redemption rights. Such purchased shares will not be voted in favor of the Business Combination.
In the event that Sponsor and EQV’s directors, executive officers, advisors or their affiliates purchase shares in privately negotiated transactions from public shareholders who have already elected to exercise their redemption rights, such selling shareholders would be required to revoke their prior elections to redeem their public shares. Any such purchases of our securities may result in the completion of our initial business combination that may not otherwise have been possible. Any such purchases will be reported pursuant to Section 13 and Section 16 of the Exchange Act to the extent such purchasers are subject to such reporting requirements. If such arrangements or agreements are entered into, EQV will file a Current Report on Form 8-K prior to the extraordinary general meeting to disclose any arrangements entered into or significant purchases made by any of the aforementioned persons. Any such report will include (i) the amount of shares purchased and the purchase price; (ii) the purpose of such purchases; (iii) the impact of such purchases on the likelihood that the Business Combination will be approved; (iv) the identities or characteristics of security holders who sold shares if not purchased in the open market or the nature of the sellers; and (v) the number of shares for which EQV has received redemption requests.
In addition, if such purchases are made, the public “float” of the public shares or EQV warrants and the number of beneficial holders of our securities may be reduced, possibly making it difficult to maintain or obtain the quotation, listing or trading of our securities on a national securities exchange.
63
In the event that Sponsor, EQV’s directors, executive officers, advisors, and their affiliates were to purchase public shares from public shareholders, such purchases would be structured in compliance with the requirements of Rule 14e-5 under the Exchange Act including, in pertinent part, through adherence to the following:
• this proxy statement/prospectus would disclose the possibility that Sponsor, EQV’s directors, executive officers, advisors, and their affiliates will purchase public shares from public shareholders outside the redemption process, along with the purpose of such purchases;
• if Sponsor, EQV’s directors, executive officers, advisors, and their affiliates were to purchase public shares from public shareholders outside the redemption process, they would do so at a price no higher than the price offered through the redemption process;
• this proxy statement/prospectus would include a representation that any of the public shares purchased by the Sponsor, EQV’s directors, executive officers, advisors, and their affiliates from public shareholders outside the redemption process would not be voted in favor of approving the Business Combination;
• the Sponsor, EQV’s directors, executive officers, advisors, and their affiliates would not possess any redemption rights with respect to the public shares or, if they do possess such redemption rights, they would waive such rights; and
• EQV will disclose in a Current Report on Form 8-K, to be filed before the extraordinary general meeting, the following material items:
• the number of public shares purchased by the Sponsor, EQV’s directors, executive officers, advisors, and their affiliates along with the purchase price for such public shares;
• the purpose of the purchases of such public shares by the Sponsor, EQV’s directors, executive officers, advisors, and their affiliates;
• the impact, if any, of the purchases of such public shares by the Sponsor, EQV’s directors, executive officers, advisors, and their affiliates on the likelihood that the Business Combination transaction will be approved and consummated;
• the identity of the selling shareholders who sold such public shares to the Sponsor, EQV’s directors, executive officers, advisors, and their affiliates (if not purchased on the open market) or the nature of the selling shareholders (e.g., 5% security holders) who sold such public shares to the Sponsor, EQV’s directors, executive officers, advisors, and their affiliates; and
• the number of public shares for which we have received redemption requests pursuant to our redemption offer.
There is no guarantee that a public shareholder’s decision whether to redeem its EQV public shares for a pro rata portion of the Trust Account will put such shareholder in a better future economic position.
We cannot assure you as to the price at which a public shareholder may be able to sell the shares of Presidio Class A Common Stock in the future following the completion of the Business Combination. Certain events following the consummation of any business combination, including the Business Combination, may cause an increase in the Presidio stock price, and may result in a lower value realized now than a public shareholder might realize in the future had the shareholder not elected to redeem such shareholder’s EQV public shares. Similarly, if a public shareholder does not redeem his, her, or its shares, such shareholder will bear the risk of ownership of Presidio Class A Common Stock after the consummation of the Business Combination, and there can be no assurance that a shareholder can sell his, her, or its shares of Presidio Class A Common Stock in the future for a greater amount than the redemption price set forth in this proxy statement/prospectus. An EQV shareholder should consult his, her, or its own tax or financial advisor for assistance on how this may affect its individual situation.
Furthermore, all outstanding EQV warrants will be converted into Presidio warrants in connection with the Domestication and Business Combination and will continue to be outstanding notwithstanding the actual redemptions. Presidio warrants with an aggregate value of approximately $2,504,951 based on the September 30, 2025 Closing Price will be retained by shareholders regardless of the level of redemptions. The potential for the issuance of a
64
substantial number of shares of Presidio Class A Common Stock upon exercise of these Presidio warrants could make Presidio less attractive to investors. Any such issuance will increase the number of issued and outstanding shares of Presidio Class A Common Stock and result in dilution to the public shareholders that elect not to redeem. Furthermore, the outstanding Presidio warrants could have the effect of depressing the per share price for Presidio Class A Common Stock.
Public shareholders will have their rights as stockholders governed by the organizational documents of Presidio.
As a result of the completion of the Business Combination, holders of public shares will become holders of shares of Presidio Class A Common Stock, which will be governed by the organizational documents of Presidio. As a result, there will be differences between the rights currently enjoyed by public shareholders and the rights of those shareholders who become Presidio stockholders. See the summary comparison chart in the Governing Documents Advisory Proposals.
If third parties bring claims against EQV, the proceeds held in the Trust Account could be reduced and the per-share redemption amount received by public shareholders may be less than $10.00 per share.
The deposit of funds in the Trust Account by EQV may not protect those funds from third party claims against EQV. Although EQV has sought to have all vendors, service providers, prospective target businesses, and other entities with which it does business execute agreements with EQV waiving any right, title, interest, or claim of any kind in or to any monies held in the Trust Account for the benefit of the public shareholders, such parties may not execute such agreements, or even if they execute such agreements they may not be prevented from bringing claims against the Trust Account, including, but not limited to, fraudulent inducement, breach of fiduciary responsibility, or other similar claims, as well as claims challenging the enforceability of the waiver, in each case in order to gain an advantage with respect to a claim against EQV’s assets, including the funds held in the Trust Account. If any third party refuses to execute an agreement waiving such claims to the monies held in the Trust Account, EQV’s management will perform an analysis of the alternatives available to it and will only enter into an agreement with a third party that has not executed a waiver if management believes that such third party’s engagement would be significantly more beneficial to EQV than any alternative. Making such a request of potential target businesses may make EQV’s acquisition proposal less attractive to them and, to the extent prospective target businesses refuse to execute such a waiver, it may limit the field of potential target businesses that EQV might pursue.
Examples of possible instances where EQV may engage a third party that refuses to execute a waiver include the engagement of a third-party consultant whose particular expertise or skills are believed by management to be significantly superior to those of other consultants that would agree to execute a waiver or in cases where management is unable to find a service provider willing to execute a waiver. In addition, there is no guarantee that such entities will agree to waive any claims they may have in the future as a result of, or arising out of, any negotiations, contracts, or agreements with EQV and will not seek recourse against the Trust Account for any reason.
The Sponsor has agreed that it will be liable to EQV if and to the extent any claims by a third party (other than EQV’s independent auditors) for services rendered or products sold to EQV, or a prospective target business with which EQV has discussed entering into a transaction agreement, reduce the amount of funds in Trust Account to below (i) $10.00 per public share or (ii) such lesser amount per public share held in the Trust Account as of the date of the liquidation of the Trust Account due to reductions in the value of the trust assets, in each case net of the interest which may be withdrawn to pay taxes. This liability will not apply with respect to any claims by a third party who executed a waiver of any and all rights to seek access to the trust account and except as to any claims under EQV’s indemnity of BTIG against certain liabilities, including liabilities under the Securities Act. Because we are a blank check company, rather than an operating company, and our operations will be limited to searching for prospective target businesses to acquire, the only third parties we currently expect to engage would be vendors such as lawyers, investment bankers, computer or information and technical services providers or prospective target businesses. Moreover, in the event that an executed waiver is deemed to be unenforceable against a third party, the Sponsor will not be responsible to the extent of any liability for such third-party claims. We have not independently verified whether the Sponsor has sufficient funds to satisfy their indemnity obligations and believe that the Sponsor’s only assets are securities of EQV; therefore, the Sponsor may not be able to satisfy those obligations. We have not asked the Sponsor to reserve for such obligations. Therefore, EQV cannot assure you that the Sponsor would be able to comply with those obligations. As
65
a result, if any such claims were successfully made against the Trust Account, the funds available for EQV’s initial business combination and redemptions could be reduced to less than $10.00 per share. In such event, EQV may not be able to complete its initial business combination, and public shareholders would receive such lesser amount per share in connection with any redemption of their EQV public shares. None of EQV’s officers will indemnify EQV for claims by third parties, including, without limitation, claims by vendors and prospective target businesses.
EQV’s directors may decide not to enforce the indemnification obligations of the Sponsor, resulting in a reduction in the amount of funds in the Trust Account available for distribution to our public shareholders.
In the event that the proceeds in the Trust Account are reduced below the lesser of (i) $10.00 per share and (ii) the actual amount per share held in the Trust Account as of the date of the liquidation of the Trust Account if less than $10.00 per share due to reductions in the value of the trust assets, in each case less permitted withdrawals and taxes payable, and the Sponsor asserts that it is unable to satisfy its obligations or that it has no indemnification obligations related to a particular claim, our independent directors would determine whether to take legal action against the Sponsor to enforce its indemnification obligations. While we currently expect that our independent directors would take legal action on our behalf against the Sponsor to enforce its indemnification obligations to us, it is possible that our independent directors in exercising their business judgment and subject to their fiduciary duties may choose not to do so in any particular instance. If our independent directors choose not to enforce these indemnification obligations, the amount of funds in the Trust Account available for distribution to our public shareholders may be reduced below $10.00 per share.
We may not have sufficient funds to satisfy indemnification claims of our directors and executive officers.
We agreed to indemnify our officers and directors to the fullest extent permitted by law. However, our officers and directors agreed to waive any right, title, interest or claim of any kind in or to any monies in the Trust Account and to not seek recourse against the Trust Account for any reason whatsoever (except to the extent they are entitled to funds from the Trust Account due to their ownership of public shares).
Accordingly, any indemnification provided will be able to be satisfied by us only if (i) we have sufficient funds outside of the Trust Account or (ii) we consummate an initial business combination (which shall be the Business Combination should it occur). Our obligation to indemnify our officers and directors may discourage shareholders from bringing a lawsuit against our officers or directors for breach of their fiduciary duty. These provisions also may have the effect of reducing the likelihood of derivative litigation against our officers and directors, even though such an action, if successful, might otherwise benefit us and the public shareholders. Furthermore, a shareholder’s investment may be adversely affected to the extent we pay the costs of settlement and damage awards against our officers and directors pursuant to these indemnification provisions.
If, after we distribute the proceeds in the Trust Account to our public shareholders, we file a bankruptcy or winding-up petition or an involuntary or winding-up bankruptcy petition is filed against us that is not dismissed, a bankruptcy court may seek to recover such proceeds, and the members of the EQV Board may be viewed as having breached their fiduciary duties to our creditors, thereby exposing the members of the EQV Board and us to claims of punitive damages.
If, after we distribute the proceeds in the Trust Account to our public shareholders, we file a bankruptcy or winding-up petition or an involuntary bankruptcy or winding-up petition is filed against us that is not dismissed, any distributions received by public shareholders could be viewed under applicable debtor/creditor and/or bankruptcy or insolvency laws as either a “preferential transfer” or a “fraudulent conveyance.” As a result, a bankruptcy court could seek to recover some or all amounts received by our public shareholders. In addition, the EQV Board may be viewed as having breached its fiduciary duty to our creditors and/or having acted in bad faith, thereby exposing itself and us to claims of punitive damages, by paying shareholders from the Trust Account prior to addressing the claims of creditors.
66
If, before distributing the proceeds in the Trust Account to our public shareholders, we file a bankruptcy or winding-up petition or an involuntary or winding-up bankruptcy petition is filed against us that is not dismissed, the claims of creditors in such proceeding may have priority over the claims of our public shareholders and the per-share amount that would otherwise be received by our public shareholders in connection with our liquidation may be reduced.
If, before distributing the proceeds in the Trust Account to our public shareholders, we file a bankruptcy or winding-up petition or an involuntary bankruptcy or winding-up petition is filed against us that is not dismissed, the proceeds held in the Trust Account could be subject to applicable bankruptcy law, and may be included in our bankruptcy estate and subject to the claims of third parties with priority over the claims of the public shareholders. To the extent any bankruptcy or insolvency claims deplete the Trust Account, the per-share amount that would otherwise be received by the public shareholders in connection with our liquidation may be reduced.
The grant of registration rights to certain holders, and the future exercise of such rights may adversely affect the market price of the Presidio Class A Common Stock.
Upon the completion of the Business Combination, the Registration and Stockholders’ Rights Agreement will be entered into by and among Presidio, Sponsor and certain other parties thereto, replacing EQV’s existing registration rights agreement with respect to Sponsor and EQV’s existing independent directors that are signatories thereto. The Registration and Stockholders’ Rights Agreement in substantially the form it will be executed in connection with the Closing is attached to this proxy statement/prospectus as Annex K. Pursuant to the Registration and Stockholders’ Rights Agreement, the Registration Rights Parties, and their permitted transferees and assigns will have customary registration rights (including demand, shelf and piggy-back rights, subject to cooperation and cut-back provisions) with respect to their shares of Presidio Class A Common Stock. We will bear the cost of registering these securities.
The registration and availability of such a significant number of securities for trading in the public market may have an adverse effect on the market price of the Presidio Class A Common Stock.
EQV may amend the terms of the EQV warrants in a manner that may be adverse to holders of warrants with the approval by the holders of at least 50% of the then outstanding EQV warrants. As a result, the exercise price of the EQV warrants could be increased, the exercise period could be shortened and the number of Class A Shares purchasable upon exercise of an EQV warrant could be decreased, all without approval of each warrant affected.
Our warrants were issued in registered form under an EQV warrant agreement between the Transfer Agent, as warrant agent, and EQV. The warrant agreement provides that the terms of the EQV warrants may be amended without the consent of any holder for the purpose of (i) curing any ambiguity or correct any mistake, including to conform the provisions of the warrant agreement to the description of the terms of the EQV warrants and the warrant agreement set forth in this proxy statement/prospectus, or defective provision, (ii) removing or reducing EQV’s ability to redeem the EQV warrants or (iii) adding or changing any provisions with respect to matters or questions arising under the warrant agreement as the parties to the warrant agreement may deem necessary or desirable and that the parties deem to not adversely affect the rights of the registered holders of the EQV warrants in any material respect. The warrant agreement may be amended by the parties thereto with the vote or written consent of the registered holders of the EV warrants of at least 50% of the then outstanding EQV warrants, voting together as a single class, to allow for the EQV warrants to be or continue to be, as applicable, classified as equity in EQV’s financial statements. All other modifications or amendments, including any modification or amendment to increase the warrant price or shorten the exercise period, (a) with respect to the terms of the EQV warrants or any provision of the warrant agreement with respect to the EQV public warrants, will require the vote or written consent of the registered holders of the EQV warrants of at least 50% of the then outstanding EQV public warrants and (b) with respect to the terms of the EQV private placement warrants or any provision of the warrant agreement with respect to the EQV private placement warrants will require the vote or written consent of at least 50% of the then outstanding EQV private placement warrants. Although our ability to amend the terms of the EQV public warrants with the consent of at least 50% of the then-outstanding EQV public warrants is unlimited, examples of such amendments could be amendments to, among other things, increase the exercise price of the EQV warrants, convert the EQV warrants into cash, shorten the exercise period or decrease the number of Class A Shares purchasable upon exercise of an EQV warrant.
67
The outstanding EQV warrants may have an adverse effect on the market price of the Presidio Class A Common Stock.
We issued 11,666,666 EQV warrants as part of the Public Units offered in the IPO, each exercisable to purchase one Class A Share at $11.50 per share. Upon the consummation of the Business Combination, the EQV warrants will entitle the holders to purchase shares of Presidio Class A Common Stock. Such EQV warrants, when exercised, will increase the number of issued and outstanding Presidio Class A Common Stock and reduce the value of the Presidio Class A Common Stock.
Even if we consummate the Business Combination, there is no guarantee that the Presidio warrants will ever be in the money, and they may expire worthless.
Upon the Closing, the EQV warrants will become Presidio warrants. The exercise price for the Presidio warrants will be $11.50 per share of Presidio Class A Common Stock, subject to adjustment. There is no guarantee that the Presidio warrants, following the Business Combination, will ever be in the money prior to their expiration, and as such, the Presidio warrants may expire worthless.
The Presidio public warrants may be redeemed prior to their exercise at a time that is disadvantageous to a holder of Presidio public warrants.
Presidio may redeem outstanding Presidio public warrants at any time after they become exercisable and prior to their expiration, at a price of $0.01 per warrant, if the closing price of Presidio Class A Common Stock equals or exceeds $18.00 per share (as adjusted for adjustments to the number of shares issuable upon exercise or the exercise price of a warrant) for any 20 trading days within a 30-trading day period ending on the third trading day prior to the date on which we send the notice of redemption to the warrant holders, and if certain other conditions are met. If and when the Presidio public warrants become redeemable, Presidio may exercise its redemption right even if Presidio is unable to register or qualify the underlying securities for sale under all applicable state securities laws. As a result, Presidio may redeem the Presidio public warrants even if the holders are otherwise unable to exercise such warrants. Redemption of the outstanding Presidio public warrants could force a holder of Presidio public warrants to: (i) exercise their Presidio public warrants and pay the exercise price therefor at a time when it may be disadvantageous for such holder to do so; (ii) sell their Presidio public warrants at the then-current market price when such holder might otherwise wish to hold their Presidio public warrants; or (iii) accept the nominal redemption price which, at the time the outstanding warrants are called for redemption, is likely to be substantially less than the market value of the Presidio public warrants.
Our ability to require holders of Presidio public warrants to exercise such warrants on a cashless basis after we call the Presidio public warrants for redemption will cause holders to receive fewer shares of Presidio Class A Common Stock upon exercise than they would have received had they been able to pay the exercise price of their Presidio public warrants in cash.
If we call the Presidio public warrants for redemption, we may require all holders that wish to exercise Presidio public warrants to do so on a cashless basis. If we elect to require holders to exercise their Presidio public warrants on a cashless basis or if holders elect to do so when there is no effective registration statement, the number of shares of Presidio Class A Common Stock received by a holder upon exercise will be less than if such holder exercised his or her warrant for cash. For example, if the holder is exercising 875 Presidio public warrants at $11.50 per share through a cashless exercise when the Presidio Class A Common Stock has a fair market value of $17.50 per share, then upon the cashless exercise the holder will receive 300 shares of Presidio Class A Common Stock. The holder would have received 875 shares of Presidio Class A Common Stock if the exercise price was paid in cash. This will have the effect of reducing the potential “upside” of the holder’s investment in us because the warrant holder will hold a smaller number of shares of Presidio Class A Common Stock upon a cashless exercise of the Presidio public warrants.
Public shareholders who redeem their public shares may continue to hold any EQV warrants they own, which results in additional dilution to non-redeeming holders upon exercise of the EQV warrants.
Public shareholders who redeem their public shares may continue to hold any EQV warrants they owned prior to redemption and if such warrants were separated out of the Public Units, which results in additional dilution to non-redeeming holders upon exercise of such EQV warrants. Assuming (i) all redeeming public shareholders acquired units in the IPO and continue to hold the EQV warrants that were included in the units, and (ii) EQV warrants would
68
be retained by redeeming public shareholders with a value of approximately $5,009,902 based on the September 30, 2025 Closing Price. As a result, the redeeming public shareholders would recoup their entire investment and continue to hold EQV warrants, while non-redeeming public shareholders would suffer additional dilution in their percentage ownership and voting interest in Presidio upon exercise of the EQV warrants held by redeeming public shareholders.
The ability of public shareholders to exercise redemption rights may prevent EQV from completing the Business Combination or optimizing its capital structure.
EQV does not know how many public shareholders will ultimately exercise their redemption rights in connection with the Business Combination. As such, the Business Combination is structured based on certain assumptions as to the number of public shares that will be submitted for redemption. If a higher number of public shares are ultimately submitted for redemption, EQV may need to restructure the transaction to reserve a greater portion of the cash in the Trust Account or arrange for additional third-party financing. Raising additional financing may involve dilutive equity issuances or the incurrence of indebtedness at higher than desirable levels. These considerations may limit our ability to complete the Business Combination or optimize Presidio’s capital structure.
There may be significant redemptions by EQV’s public shareholders in connection with the Business Combination, which may leave Presidio under-capitalized.
As of September 30, 2025, there was approximately $366,969,444 in the Trust Account. There can be no assurances that we will be able to retain all of the cash in the Trust Account. In particular, if a significant number of public shareholders exercise their redemption right in connection with the Business Combination, the amount of cash left remaining in the Trust Account upon consummation of the Business Combination will be lower than contemplated. Any such shortfall will reduce the amount of available working capital for Presidio, which may materially and adversely affect Presidio’s business, financial condition and results of operations.
There is substantial doubt about EQV’s ability to continue as a “going concern.”
The date by which EQV must consummate an initial business combination is currently August 8, 2026. There can be no assurance that EQV will be able to consummate an initial business combination by this time or that EQV will be able to successfully extend the date by which EQV must consummate an initial business combination. If an initial business combination is not consummated by August 8, 2026, there will be a mandatory liquidation of the Trust Account. Accordingly, EQV’s management has determined that the mandatory liquidation of the Trust Account, should an initial business combination not occur, raises substantial doubt about EQV’s ability to continue as a going concern.
The financial statements contained elsewhere in this proxy statement/prospectus do not include any adjustments that might result from our inability to continue as a going concern. Please see the section of this proxy statement/prospectus entitled “Management’s Discussion and Analysis of Financial Condition and Results of Operations of EQV — Liquidity, Capital Resources and Going Concern” for additional information.
Certain members of Presidio’s management team have limited experience in operating a public company.
Presidio’s executive officers have limited experience in the management of a publicly traded company. Presidio’s management team may not successfully or effectively manage a public company that will be subject to significant regulatory oversight and reporting obligations under federal securities laws. Their limited experience in dealing with the increasingly complex laws pertaining to public companies may be a significant disadvantage in that it is likely that an increasing amount of their time may be devoted to these activities which will result in less time being devoted to the management and growth of Presidio. Presidio may not have adequate personnel with the appropriate level of knowledge, experience, and training in the accounting policies, practices or internal control over financial reporting required of public companies in the United States. The development and implementation of the standards and controls necessary for Presidio to achieve the level of accounting standards required of a public company in the United States may require costs greater than expected. It is possible that we will be required to expand our employee base and hire additional employees to support our operations as a public company which will increase our operating costs in future periods.
69
If we fail to develop or maintain an effective system of internal controls over financial reporting, we may not be able to report our financial results accurately and timely or prevent fraud, which may result in material misstatements in our financial statements or failure to meet our periodic reporting obligations. As a result, current and potential stockholders could lose confidence in our financial reporting, which would harm our business and the trading price of our Class A common stock.
We have not historically been required to complete, and have not completed, an assessment of the effectiveness of our internal controls over financial reporting, and our independent registered public accounting firm was not required to, and did not, conduct an audit of our internal controls over financial reporting as of December 31, 2024 or 2023. Our internal controls over financial reporting do not currently meet all the standards contemplated by Section 404 of SOX (“Section 404”). Accordingly, we cannot assure you that we have identified all, or that we will not in the future have additional, material weaknesses. If we are not able to implement the requirements of Section 404 in a timely manner or with adequate compliance at the time required, this may cause us to be unable to report on a timely basis and thereby subject us to adverse regulatory consequences, including sanctions by the SEC or violations of applicable stock exchange listing rules.
Our management is responsible for establishing and maintaining adequate internal control over financial reporting. Internal control over financial reporting is a process designed to provide reasonable assurance regarding the reliability of financial reporting and the preparation of financial statements in accordance with GAAP. A material weakness is a deficiency, or a combination of deficiencies, in internal control over financial reporting such that there is a reasonable possibility that a material misstatement of our annual or interim financial statements will not be prevented or detected on a timely basis.
Effective internal controls are necessary for us to provide reliable financial reports, prevent fraud and operate successfully as a public company. If we cannot provide reliable financial reports or prevent fraud, our reputation and operating results may be harmed. We cannot be certain that our efforts to develop and maintain our internal controls will be successful, that we will be able to maintain adequate controls over our financial processes and reporting in the future or that we will be able to comply with our obligations under Section 404. Any failure to develop or maintain effective internal controls, or difficulties encountered in implementing or improving our internal controls, could harm our operating results or cause us to fail to meet our reporting obligations. Ineffective internal controls could also cause investors to lose confidence in our reported financial information, which would likely have a negative effect on the trading price of the Presidio Class A Common Stock. Additional material weaknesses may be identified in the future. If we identify such issues or if we are unable to produce accurate and timely financial statements, the trading price of the Presidio Class A Common Stock may decline and we may be unable to maintain compliance with the NYSE listing standards.
There are risks to unaffiliated investors by taking PIH public through a merger rather than through an underwritten offering.
Unaffiliated investors are subject to certain risks as a result of PIH going public through a merger rather than through a traditional underwritten initial public offering. Unlike a traditional underwritten initial public offering of PIH’s securities, the initial listing of PIH securities through Presidio as a result of the Business Combination will not benefit from the following:
• the book-building process undertaken by underwriters that helps to inform efficient price discovery with respect to opening trades of newly listed securities; and
• underwriter support to help stabilize, maintain or affect the public price of the new issue immediately after listing.
The lack of such a process in connection with the listing of Presidio’s securities could result in diminished investor demand, inefficiencies in pricing and a more volatile public price for Presidio’s securities during the period immediately following the listing than in connection with an underwritten initial public offering.
70
Risks Related to Tax
The Domestication may result in adverse tax consequences for holders of Class A Shares and EQV warrants.
U.S. Holders (as defined in “Material U.S. Federal Income Tax Considerations — U.S. Holders”) may be subject to U.S. federal income tax as a result of the Domestication. Additionally, non-U.S. Holders (as defined in “Material U.S. Federal Income Tax Considerations — Non-U.S. Holders” below) may become subject to withholding tax on any dividends paid or deemed paid on Presidio Class A Common Stock after the Domestication.
As discussed more fully under “Material U.S. Federal Income Tax Considerations,” the Domestication should constitute an F Reorganization. However, due to the absence of direct guidance on the application of Section 368(a)(1)(F) of the Code to a corporation holding only investment-type assets such as EQV, whether the Domestication qualifies as an F Reorganization is not entirely clear. Accordingly, due to the absence of such guidance, it is not possible to predict whether the IRS or a court considering the issue would take a contrary position. If the Domestication fails to qualify as an F Reorganization, subject to the PFIC rules described in further detail below, a U.S. Holder generally would recognize gain or loss with respect to its Class A Shares or EQV warrants in an amount equal to the difference, if any, between the fair market value of the corresponding shares of the New Class A Shares (as defined in “Material U.S. Federal Income Tax Considerations”) or New EQV warrants (as defined in “Material U.S. Federal Income Tax Considerations”) received in the Domestication and the U.S. Holder’s adjusted tax basis in its Class A Shares and EQV warrants surrendered in exchange therefor.
Even in the case of a transaction, such as the Domestication, that should qualify as an F Reorganization, U.S. Holders will be subject to Section 367(b) of the Code. As a result, a U.S. Holder that on the day of the Domestication beneficially owns (actually and constructively) Class A Shares (i) with a fair market value of less than $50,000 generally will not recognize any gain or loss and will not be required to include any part of EQV’s earnings in income in respect of the Domestication; (ii) with a fair market value of $50,000 or more, but less than 10% of the total combined voting power of all classes of our stock entitled to vote and less than 10% or more of the total value of all classes of our stock, generally will recognize gain (but not loss) in respect of the Domestication as if such U.S. Holder exchanged its Class A Shares for New Class A Shares in a taxable transaction, unless such U.S. Holder elects in accordance with applicable Treasury Regulations to include in income as a deemed dividend the “all earnings and profits amount” (as defined in the Treasury Regulations under Section 367(b) of the Code) attributable to the Class A Shares held directly by such U.S. Holder; and (iii) 10% or more of the total combined voting power of all classes of our stock entitled to vote or 10% or more of the total value of all classes of our stock, will generally be required to include in income as a deemed dividend the “all earnings and profits amount” attributable to the Class A Shares held directly by such U.S. Holder. However, any such U.S. Holder that is a corporation may, under certain circumstances, effectively be exempt from taxation on a portion or all of the deemed dividend described in clause (ii) or clause (iii) of the previous sentence pursuant to Section 245A of the Code (commonly referred to as the participation exemption).
Notwithstanding the foregoing, if EQV qualifies as a PFIC, a U.S. Holder of Class A Shares or EQV warrants may, in certain circumstances, still recognize gain (but not loss) upon the exchange of its Class A Shares or EQV warrants for New Class A Shares or New EQV warrants pursuant to the Domestication under the PFIC rules of the Code equal to the excess, if any, of the fair market value of the shares of New Class A Shares or New EQV warrants received in the Domestication over the U.S. Holder’s adjusted tax basis in the corresponding Class A Shares or EQV warrants surrendered in exchange therefor. The tax on any such gain so recognized would be imposed at the rate applicable to ordinary income, and an interest charge would apply. For a more complete discussion of the potential application of the PFIC rules to U.S. Holders as a result of the Domestication, including the availability of, and tax consequences arising from, making certain elections to avoid such gain recognition, see the discussion in the section entitled “Material U.S. Federal Income Tax Considerations — U.S. Holders — PFIC Considerations.”
All holders are urged to consult their tax advisor for the tax consequences of the Domestication to their particular situation. For a more complete discussion of the U.S. federal income tax consequences of the Domestication, see the discussion in the section entitled “Material U.S. Federal Income Tax Considerations.”
We may have been a PFIC, which could result in adverse U.S. federal income tax consequences to U.S. investors.
Because EQV is a blank check company with no current active operating business, we believe that it is likely that EQV is classified as a PFIC for U.S. federal income tax purposes. If we have been a PFIC for any taxable year (or portion thereof) that is included in the holding period of a beneficial owner of Class A Shares or EQV warrants that
71
is a U.S. Holder, such U.S. Holder may be subject to certain adverse U.S. federal income tax consequences and may be subject to additional reporting requirements, including as a result of the Domestication. Our PFIC status for any taxable year will not be determinable until after the end of such taxable year. If we determine we are a PFIC for any taxable year, upon written request, EQV will endeavor to provide to a U.S. Holder such information as the IRS may require, including a PFIC annual information statement, in order to enable the U.S. Holder to make and maintain a “qualified electing fund” election, but there can be no assurance that we will timely provide such required information, and such election would be unavailable with respect to EQV warrants in all cases. The PFIC rules are complex and will depend on a holder’s particular circumstances. All holders are strongly urged to consult their tax advisors regarding the application and effect of the PFIC rules, including as a result of the Domestication, the availability and tax consequences arising from making certain elections (including the “qualified electing fund” election) applicable to U.S. Holders, and the applicability and effect of U.S. federal, state, local and foreign income and other tax laws. For a more complete discussion of the U.S. federal income tax consequences of the Domestication, see the discussion in the section entitled “Material U.S. Federal Income Tax Considerations — U.S. Holders — PFIC Considerations.”
The Merger may result in adverse tax consequences to holders of Class A Shares and holders of EQV warrants.
Subject to the assumptions, limitations and qualifications described in “Material U.S. Federal Income Tax Considerations” below, it is the opinion of Kirkland & Ellis LLP that the Merger should qualify (in whole or in part) as a tax-deferred transaction under Section 351 of the Code. In addition, the parties intend for U.S. federal income tax purposes that the Merger qualifies as a tax-deferred reorganization under Section 368 of the Code. If the Merger only qualifies as a tax-deferred exchange under Section 351 of the Code and does not qualify as a tax-deferred reorganization under Section 368(a) of the Code, then the exchange of EQV warrants for Presidio warrants in the Merger would not qualify for tax-deferred treatment and would be taxable as further described in “Material U.S. Federal Income Tax Considerations”. There are significant factual and legal uncertainties as to whether the Merger will qualify as a tax-deferred reorganization under Section 368(a) of the Code. For example, under Section 368(a) of the Code, the acquiring corporation must continue, either directly or indirectly through certain controlled corporations, either a significant line of the acquired corporation’s historic business or use a significant portion of the acquired corporation’s historic business assets in a business. However, there is an absence of guidance as to how the provisions of Section 368(a) of the Code apply in the case of an acquisition of a corporation with only investment-type assets, such as EQV, and there are significant factual and legal uncertainties concerning the determination of this requirement. Moreover, qualification of the Merger as a tax-deferred reorganization under Section 368(a) of the Code is based on facts that will not be known until or following the closing of the Merger (such as the level of redemptions), and the closing of the Merger is not conditioned upon the receipt of an opinion of counsel that the Merger will so qualify as a tax-deferred reorganization under Section 368(a) of the Code. The parties intend to report (a) the Merger as a tax-deferred exchange under Section 351 of the Code, and (b) the Merger as a tax-deferred reorganization under Section 368(a) of the Code to the extent the applicable requirements are satisfied. However, any change that is made after the date hereof in any of the foregoing bases for the intended tax treatment, including any inaccuracy of the facts or assumptions relating to the Business Combination, could adversely affect the intended tax treatment.
If the Merger does not qualify for deferral under Section 368(a) of the Code, a warrant holder that does not also own Class A Shares would recognize gain or loss in an amount equal to the difference between the fair market value of the Presidio warrants received and such holder’s tax basis in the warrants exchanged. Moreover, a public stockholder holding EQV warrants and Class A Shares would be required to recognize gain, but not loss, equal to the lesser of (i) such stockholder’s “realized gain” from the exchange (generally the excess of the sum of the fair market value of the Presidio Class A Shares and Presidio warrants received over such stockholder’s aggregate tax basis in Class A Shares and EQV warrants exchanged therefor), and (ii) the fair market value of the Presidio warrants received.
Further, EQV has not sought, and does not intend to seek, a ruling from the IRS as to any U.S. federal income tax consequences described herein. The IRS may disagree with the descriptions of U.S. federal income tax consequences contained herein, and its determination may be upheld by a court. Any such determination could subject an investor or EQV to adverse U.S. federal income tax consequences that would be different than those described herein. Accordingly, no assurance can be given that the Merger will qualify for tax-deferred treatment under Section 351 or Section 368(a) of the Code. Each prospective investor is strongly urged to consult with a tax advisor with respect to the specific U.S. federal, state, local or foreign income or other tax consequences of the Business Combination to such prospective investor. Please see the section entitled “Material U.S. Federal Income Tax Considerations” for more information.
72
Changes in tax laws or adverse outcomes resulting from examination of our income or other tax returns could adversely affect EQV’s (or Presidio’s following the Business Combination) results of operations and financial condition.
EQV (or Presidio following the Business Combination) will be subject to taxes by U.S. federal, state and local tax authorities. Tax laws and regulations, or their interpretation, and administrative practices in various jurisdictions may be subject to change, which may or may not be retroactively applied. A change in any U.S. federal, state or local or foreign tax law, treaty, policy, statute, rule, regulation or ordinance, or in the interpretation thereof, in any jurisdiction in which EQV (or Presidio following the Business Combination) or any of its subsidiaries operate, or are organized, could result in EQV (or Presidio following the Business Combination) incurring a materially higher tax expense, which could also adversely impact its results of operations and financial condition. For example, from time to time, legislation has been proposed that, if enacted into law, would make significant changes to U.S. federal income tax laws affecting the oil and gas industry. Such proposed legislation has included, but has not been limited to, eliminating the immediate deduction for intangible drilling and development costs. No accurate prediction can be made as to whether any such legislative changes will be proposed or enacted in the future or, if enacted, what the specific provisions or the effective date of any such legislation would be. The elimination or postponement of certain U.S. federal income tax deductions currently available to oil and natural gas exploration and production companies, as well as any other changes to, or the imposition of new, U.S. federal, state, local or non-U.S. taxes (including the imposition of or increases in production, severance or similar taxes), could adversely affect EQV’s (or Presidio’s following the Business Combination) operating results and financial condition. In addition, EQV (or Presidio following the Business Combination) and its subsidiaries, including EQV Holdings, may be subject to audits of its income, sales and other taxes by U.S. federal, state, and local and foreign taxing authorities. Outcomes from these audits could have an adverse effect on EQV’s (or Presidio’s following the Business Combination) operating results and financial condition. Furthermore, if the IRS makes audit adjustments to EQV Holdings’ income tax returns, it (and some states) may assess and collect any taxes (including any applicable penalties and interest) resulting from such audit adjustment directly from EQV Holdings. Any such audit adjustment and resulting payment of taxes, penalties and interest by EQV Holdings could materially and adversely affect EQV Holdings’ or EQV’s (or Presidio’s following the Business Combination) operating results and financial condition.
73
EXTRAORDINARY GENERAL MEETING OF EQV
General
EQV is furnishing this proxy statement/prospectus to the EQV shareholders as part of the solicitation of proxies by the EQV Board for use at the extraordinary general meeting. This proxy statement/prospectus provides EQV shareholders with information they need to know to be able to vote or direct their vote to be cast at the extraordinary general meeting.
Date, Time and Place of the Extraordinary General Meeting
To better meet practical needs, the EQV Board determined that the extraordinary general meeting will be a virtual meeting conducted exclusively via live webcast. You will be able to attend the extraordinary general meeting online, vote at the extraordinary general meeting and submit your questions during the extraordinary general meeting by visiting https:// . The meeting webcast will begin promptly at a.m., Eastern Time, or such other date, time, and place to which such meeting may be adjourned. We encourage you to access the meeting prior to the start time, and you should allow ample time for the check-in procedures. Because the extraordinary general meeting will be a completely virtual meeting, there will be no physical location for shareholders to attend.
You can pre-register to attend the virtual extraordinary general meeting starting , 2025 at 9:00 a.m., Eastern Time (three business days prior to the meeting date). Enter the URL address into your browser, https:// , enter your control number, name and email address. Once you pre-register you can vote or enter questions in the chat box. At the start of the extraordinary general meeting, you will need to log in again using your control number and will also be prompted to enter your control number if you vote during the extraordinary general meeting.
Shareholders who hold their investments through a bank or broker will need to contact Broadridge to receive a control number. If you plan to vote at the extraordinary general meeting you will need to have a legal proxy from your bank or broker. If you would like to join and not vote, Broadridge will issue you a guest control number with proof of ownership. In either case you must contact Broadridge for specific instructions on how to receive the control number. Broadridge can be contacted at or via email at . Please allow up to 72 hours prior to the meeting for processing your control number. If you do not have access to the internet, you can listen to the meeting by dialing (toll-free) (or + if you are located outside the United States and Canada (standard rates apply)) and when prompted enter . Please note that you will not be able to vote or ask questions at the extraordinary general meeting if you choose to participate telephonically.
Purpose of the Extraordinary General Meeting
At the extraordinary general meeting, EQV is asking EQV shareholders to consider and vote upon:
• the Business Combination Proposal — A current copy of the Business Combination Agreement is attached to this proxy statement/prospectus as Annex A;
• the Domestication Proposal;
• the Governing Documents Proposal — The Proposed Certificate of Incorporation and Proposed Bylaws are attached to this proxy statement/prospectus as Annex H and Annex I, respectively;
• the Governing Documents Advisory Proposals;
• The Stock Issuance Proposal;
• The Incentive Plan Proposal — A form of the Incentive Plan is attached to this proxy statement/prospectus as Annex P; and
• The Adjournment Proposal.
74
Each of the Condition Precedent Proposals is conditioned on the approval and adoption of each of the other Condition Precedent Proposals. The Adjournment Proposal is not conditioned upon the approval of any other proposal, and the Governing Documents Advisory Proposals are being submitted for approval on a non-binding advisory basis. For the avoidance of doubt, if put forth at the extraordinary general meeting, the Adjournment Proposal will be the first and only proposal voted on and the Condition Precedent Proposals will not be submitted to the shareholders for a vote.
Recommendation of the EQV Board
The EQV Board believes that the Business Combination Proposal and the other proposals to be presented at the extraordinary general meeting are in the best interest of EQV. Accordingly, the EQV Board unanimously recommends that EQV’s shareholders vote “FOR” the approval of the Business Combination Proposal, “FOR” the Domestication Proposal, “FOR” the Governing Documents Proposal, “FOR” the approval of the Governing Documents Advisory Proposals, “FOR” the Stock Issuance Proposal, “FOR” the approval of the Incentive Plan Proposal, and “FOR” the approval of the Adjournment Proposal, in each case, if presented to the extraordinary general meeting.
The existence of financial and personal interests of one or more of EQV’s directors may result in a conflict of interest on the part of such director(s) between what such director may believe is in the best interests of EQV and its shareholders and what such director may believe is best for themselves in determining to recommend that shareholders vote for the proposals. EQV’s officers have interests in the Business Combination that may be different from, or in addition to, your interests as an EQV shareholder. The EQV Board was aware of and considered these interests, among other matters, in approving the Business Combination and in determining to recommend to the EQV shareholders to vote in favor of the Business Combination Proposal and the other proposals to be presented at the extraordinary general meeting. See the section of this proxy statement/prospectus entitled “The Business Combination Proposal — Interests of Certain Persons in the Business Combination.”
Record Date; Who is Entitled to Vote
EQV has fixed , 2025 as the Record Date for the extraordinary general meeting. If you were a holder of Ordinary Shares at the close of business on the Record Date, you are entitled to vote on matters that come before the extraordinary general meeting. However, an EQV shareholder may only vote such shareholder’s shares if such shareholder is present virtually or is represented by proxy at the extraordinary general meeting. With respect to any votes on the Domestication Proposal, holders of Class B Shares will have ten votes for every Class B Share owned and holders of Class A Shares will have one vote for every Class A Share owned, each as at the close of business on the Record Date. With respect to all other matters submitted to a vote at the extraordinary general meeting, each EQV shareholder will be entitled to one vote at the extraordinary general meeting for each Ordinary Share held of record as of the Record Date. As of the close of business on the Record Date for the extraordinary general meeting, there were 44,572,500 Ordinary Shares issued and outstanding, of which 35,000,000 were issued and outstanding public shares.
The Sponsor and the Insiders own and are entitled to vote an aggregate of approximately 20.9% of the outstanding Ordinary Shares (except, with respect to the Domestication Proposal for which the Class B Shares are entitled to ten votes per share, the Sponsor and the Insiders control 71.4% of the voting power of the outstanding Ordinary Shares). The Sponsor and the Insiders have agreed, among other things, to (i) vote all Ordinary Shares held by them at any meeting of the shareholders of EQV in favor of the approval and adoption of the Business Combination Agreement and the Business Combination; and (ii) not to redeem or transfer any of the Ordinary Shares held by them, or deposit into a voting trust or enter into a voting agreement in a manner inconsistent with the Sponsor Letter Agreement. The Sponsor and the Insiders have also agreed to waive their redemption rights with respect to any Ordinary Shares they may hold in connection with the Closing.
Quorum
One or more shareholders holding at least one-third of the paid up voting share capital of EQV present virtually or represented by proxy, or if a corporation or other non-natural person, by its duly authorized representative or proxy at the extraordinary general meeting, and entitled to vote at the extraordinary general meeting, constitute a quorum in order to conduct business at the extraordinary general meeting. Abstentions and broker non-votes will be counted as present for the purpose of determining a quorum. The Sponsor and the Insiders, who currently own approximately 20.9% of the issued and outstanding Ordinary Shares, will count towards this quorum. In the absence of a quorum, the chairman of the extraordinary general meeting has power to adjourn the extraordinary general meeting.
75
Abstentions and Broker Non-Votes
Abstentions will be considered present for the purposes of establishing a quorum but, as a matter of Cayman Islands law, will not constitute votes cast at the extraordinary general meeting and therefore will have no effect on the approval of the proposals voted upon at the extraordinary general meeting.
Under NYSE rules, if a shareholder holds their shares in “street” name through a bank, broker or other nominee and the shareholder does not instruct their broker, bank or other nominee how to vote their shares on a proposal, the broker, bank or other nominee has the authority to vote the shares in its discretion on certain “routine” proposals. However, banks, brokers and other nominees are not authorized to exercise their voting discretion on “non-routine” proposals. This can result in a “broker non-vote,” which occurs on a proposal when: (i) a bank, broker or other nominee has discretionary authority to vote on one or more “routine” proposals to be voted on at a meeting of shareholders; (ii) there are one or more “non-routine” proposals to be voted on at the meeting for which the bank, broker or other nominee does not have authority to vote without instructions from the beneficial owner of the shares; and (iii) the beneficial owner fails to provide the bank, broker or other nominee with voting instructions on a “non-routine” proposal.
We believe that all of the proposals to be voted on at the extraordinary general meeting will be considered non-routine matters. As a result, if you hold your shares in street name, your bank, brokerage firm or other nominee cannot vote your shares on the proposals to be voted on at the extraordinary general meeting without your instruction.
Vote Required for Approval
The proposals presented at the extraordinary general meeting require the following votes:
(i) Business Combination Proposal: The approval of the Business Combination Proposal requires an ordinary resolution, being the affirmative vote of at least a majority of the votes cast by EQV shareholders present virtually or represented by proxy and entitled to vote thereon and who vote at the extraordinary general meeting.
(ii) Domestication Proposal: The approval of the Domestication Proposal requires a special resolution, being the affirmative vote of at least a two-thirds majority of the votes cast by the EQV shareholders present virtually or represented by proxy at the extraordinary general meeting and entitled to vote on such matter.
(iii) Governing Documents Proposal: The approval of the Governing Documents Proposal requires an ordinary resolution, being the affirmative vote of at least a majority of the votes cast by EQV shareholders present virtually or represented by proxy at the extraordinary general meeting and entitled to vote on such matter.
(iv) Governing Documents Advisory Proposals: The approval of the Governing Documents Advisory Proposals requires, on a non-binding advisory basis, an ordinary resolution, being the affirmative vote of a majority of the votes cast by EQV shareholders present virtually or represented by proxy at the extraordinary general meeting and entitled to vote on such matter.
(v) Stock Issuance Proposal: The approval of the Stock Issuance Proposal requires an ordinary resolution, being the affirmative vote of at least a majority of the votes cast by the EQV shareholders present virtually or represented by proxy at the extraordinary general meeting and entitled to vote on such matter.
(vi) Incentive Plan Proposal: The approval of the Incentive Plan Proposal requires an ordinary resolution, being the affirmative vote of at least a majority of the votes cast by the EQV shareholders present virtually or represented by proxy at the extraordinary general meeting and entitled to vote on such matter.
(vii) Adjournment Proposal: The approval of the Adjournment Proposal requires an ordinary resolution, being the affirmative vote of at least a majority of the votes cast by the EQV shareholders present virtually or represented by proxy at the extraordinary general meeting and entitled to vote on such matter. If put forth at the extraordinary general meeting, the Adjournment Proposal will be the first and only proposal voted on and the Condition Precedent Proposals will not be submitted to the shareholders for a vote.
76
Voting Your Shares
If you are a shareholder of record of EQV as of the Record Date, you may submit your proxy before the extraordinary general meeting in any of the following ways, if available:
• use the toll-free number shown on your proxy card;
• visit the website shown on your proxy card to vote via the internet; or
• complete, sign, date and return the enclosed proxy card in the enclosed postage-paid envelope.
If you are a shareholder of record of EQV as of the Record Date, you may also cast your vote at the extraordinary general meeting.
If your shares are held in “street name” through a broker, bank or other nominee, your broker, bank or other nominee will send you separate instructions describing the procedure for voting your shares. “Street name” shareholders who wish to vote at the extraordinary general meeting will need to obtain a proxy form from their broker, bank or other nominee. Please note that you may not vote shares held in “street name” by returning a proxy card directly to EQV or by voting at the extraordinary general meeting unless you provide a “legal proxy,” which you must obtain from your broker, bank or other nominee.
Brokers who hold shares in “street name” for a beneficial owner of those shares typically have the authority to vote in their discretion on “routine” proposals when they have not received instructions from beneficial owners. However, brokers are not permitted to exercise their voting discretion with respect to the approval of matters that are “non-routine” without specific instructions from the beneficial owner. It is expected that all of the proposals are “non-routine” matters. Broker non-votes occur when a broker or nominee is not instructed by the beneficial owner of shares to vote on a particular proposal for which the broker does not have discretionary voting power. If you are an EQV shareholder holding your shares in “street name” and you do not instruct your broker, bank or other nominee on how to vote your shares, your broker, bank or other nominee will not vote your shares on any of the proposals. Such abstentions and broker non-votes will have no effect on the vote count for any of the proposals.
Revoking Your Proxy
If you authorize a proxy, you may revoke it any time at or before the extraordinary general meeting by doing any one of the following:
• notify EQV or its proxy solicitor prior to the extraordinary general meeting that you have revoked your proxy;
• mailing a new, subsequently dated proxy card; or
• by attending the extraordinary general meeting, revoking your proxy, and voting virtually.
If your shares are held in “street name” or are in a margin or similar account, you should contact your broker for information on how to change or revoke your voting instructions.
If you are a shareholder of record of EQV and you choose to send a written notice or to mail a new proxy, you must submit your notice of revocation or your new proxy to EQV Ventures Acquisition Corp., 1090 Center Drive, Park City, Utah, 84908, and it must be received at any time before the vote is taken at the extraordinary general meeting. Any proxy that you submitted may also be revoked by submitting a new proxy by mail, or online or by telephone, not later than 5:00 p.m. Eastern Time on, , 2025, or by voting at the extraordinary general meeting. Simply attending the extraordinary general meeting will not revoke your proxy. If you have instructed a broker, bank or other nominee to vote your Ordinary Shares, you must follow the directions you receive from your broker, bank or other nominee in order to change or revoke your vote.
Who Can Answer Your Questions about Voting Your Shares
If you are an EQV shareholder and have questions about how to vote or direct a vote in respect of your Ordinary Shares, you may call Sodali & Co., EQV’s proxy solicitor, by calling (toll-free), or if you are a bank or a broker, by calling , or by emailing .
77
Redemption Rights
Pursuant to the Existing Governing Documents, we are providing
• (i) (a) hold public shares or (b) hold Public Units and you elect to separate your Public Units into the underlying public shares and EQV public warrants prior to exercising your redemption rights with respect to your public shares; and
• (ii) prior to 5:00 p.m. Eastern Time, on , 2025 (two business days prior to the vote at the extraordinary general meeting), (A) submit a written request to the Transfer Agent, that we redeem your public shares for cash and (B) deliver your public shares to the Transfer Agent.
Public shareholders may elect to redeem all or a portion of their public shares, whether they vote “FOR” the Business Combination Proposal or not. If the Business Combination is not consummated, the public shares will not be redeemed for cash. If the Business Combination is consummated and a public shareholder properly exercises its right to redeem its public shares and timely delivers its shares to the Transfer Agent, we will redeem each public share for a per-share price, payable in cash, equal to the aggregate amount then on deposit in the Trust Account, calculated as of two business days prior to the Closing, including interest earned on the funds held in the Trust Account and not previously released to fund EQV’s working capital requirements and income taxes of EQV or for permitted withdrawals, divided by the number of then-outstanding public shares. For illustrative purposes, as of September 30, 2025, this would have amounted to approximately $10.48 per issued and outstanding public share. If a public shareholder exercises its redemption rights, then it will be exchanging its redeemed public shares for cash and will no longer own such shares. The redemption will take place before the Domestication and, accordingly, it is the Class A Shares that will be redeemed. Any request to redeem public shares, once made, may be withdrawn at any time until the deadline for requesting to exercise redemption rights and thereafter, with our consent, until the Closing. Furthermore, if a holder of public shares delivers its certificate in connection with an election of its redemption and subsequently decides prior to the applicable date not to elect to exercise such rights, it may simply request that EQV instruct the Transfer Agent to return the certificate. The holder can make such request by contacting the Transfer Agent, at the address or email address listed in the accompanying proxy statement/prospectus. We will be required to honor such request only if made prior to the deadline for requesting to exercise redemption rights.
If you hold the public shares in “street name,” you will have to coordinate with your broker to have your public shares certificated or delivered electronically. Public shares that have not been tendered (either physically or electronically) in accordance with these procedures will not be redeemed for cash. There is a nominal cost associated with this tendering process and the act of certificating the public shares or delivering them through DTC’s DWAC (deposit withdrawal at custodian) system. In the event the Business Combination is not consummated this may result in an additional cost to public shareholders for the return of their public shares.
Any request for redemption, once made by a public shareholder, may not be withdrawn following the redemption deadline, unless the EQV Board determines (in its sole discretion) to permit such withdrawal of a redemption request (which it may do in whole or in part).
Any corrected or changed written exercise of redemption rights must be received by the Transfer Agent prior to the redemption deadline and, following such deadline, with EQV’s consent, prior to the extraordinary general meeting. No request for redemption is guaranteed to be honored unless the public holder’s shares have been delivered (either physically or electronically through DTC) to the Transfer Agent by the redemption deadline.
Notwithstanding the foregoing, a public shareholder, together with any affiliate of such public shareholder or any other person with whom such public shareholder is acting in concert or as a “group” (as defined in Section 13 of the Securities Exchange Act of 1934, as amended), will be restricted from redeeming its Class A Shares with respect to more than an aggregate of 15% of the public shares, without our prior consent. Accordingly, if a public shareholder, alone or acting in concert or as a group, seeks to redeem more than 15% of the public shares, then any such shares in excess of that 15% limit would not be redeemed for cash, without our prior consent.
78
Each redemption of Class A Shares by public shareholders will decrease the amount in the Trust Account, which held total assets of approximately $366,969,444 as of September 30, 2025 and which EQV intends to use
Appraisal Rights
Proxy Solicitation
EQV is soliciting proxies on behalf of the EQV Board. This proxy solicitation is being made by mail, but also may be made by telephone or in person. EQV has engaged Sodali & Co. to assist in the solicitation of proxies for the extraordinary general meeting. EQV and its directors and officers and employees may also solicit proxies in person. EQV will ask banks, brokers and other institutions, nominees and fiduciaries to forward this proxy statement/prospectus and the related proxy materials to their principals and to obtain their authority to execute proxies and voting instructions.
EQV will bear the entire cost of the proxy solicitation, including the preparation, assembly, printing, mailing and distribution of this proxy statement/prospectus and the related proxy materials. EQV will pay Sodali & Co. a fee of $ plus disbursements, reimburse Sodali & Co. for its reasonable out-of-pocket expenses and indemnify Sodali & Co. and its affiliates against certain claims, liabilities, losses, damages and expenses for its services as EQV’s proxy solicitor. EQV will reimburse brokerage firms and other custodians for their reasonable out-of-pocket expenses for forwarding this proxy statement/prospectus and the related materials to EQV shareholders. EQV’s directors and officers and employees of EQV who solicit proxies will not be paid additional compensation for soliciting.
EQV Shareholders
As of the Record Date, there are 44,572,500 Ordinary Shares issued and outstanding, which includes 8,750,000 Class B Shares held by the Sponsor, and 35,000,000 public shares. As of the Record Date, there is outstanding an aggregate of 11,666,666 EQV public warrants and 220,833 EQV private placement warrants.
Potential Purchases of Public Shares
At any time prior to the extraordinary general meeting, during a period when they are not then aware of any material non-public information regarding EQV, PIH, or its or their securities, the Sponsor, directors, executive officers, advisors or their affiliates may purchase public shares in privately negotiated transactions or in the open market from shareholders who redeem, or indicate an intention to redeem, their public shares, or they may enter into transactions with such persons and others to provide them with incentives to acquire public shares. Any public shares purchased by the Sponsor or its affiliates would be purchased at a price no higher than the redemption price for the public shares. For illustrative purposes, as of September 30, 2025, this would have amounted to approximately $10.48 per issued and outstanding public share. Any public shares so purchased would not be voted by the Sponsor or its affiliates at the extraordinary general meeting and would not be redeemable by the Sponsor or its affiliates.
79
The purpose of such share purchases and other transactions would be to increase the likelihood that the conditions to the consummation of the Business Combination are satisfied or to provide additional equity financing. This may result in the completion of the Business Combination that may not otherwise have been possible. While the exact nature of any such incentives has not been determined as of the date of this proxy statement/prospectus, they might include arrangements to protect such investors or holders against potential loss in value of their shares, including the granting of put options and the transfer to such investors or holders of shares or warrants owned by the Sponsor for nominal value.
However, other than as expressly stated in this proxy statement/prospectus, such persons have no current commitments, plans or intentions to engage in such transactions and have not formulated any terms or conditions for any such transactions. None of the funds in the Trust Account will be used to purchase public shares in such transactions. EQV will file a Current Report on Form 8-K prior to the extraordinary general meeting to disclose any arrangements entered into or significant purchases made by any of the aforementioned persons. Any such report will include (i) the amount of Class A Shares purchased and the purchase price; (ii) the purpose of such purchases; (iii) the impact of such purchases on the likelihood that the Business Combination will be approved; (iv) the identities or characteristics of security holders who sold shares if not purchased in the open market or the nature of the sellers; and (v) the number of Class A Shares for which EQV has received redemption requests.
Any such arrangements may have a depressive effect on the price of Presidio Class A Common Stock. For example, as a result of these arrangements, an investor or holder may have the ability to effectively purchase shares at a price lower than the market price and may therefore be more likely to sell the shares such investor or holder owns, either prior to or immediately after the extraordinary general meeting. The public “float” of EQV’s public shares and the number of beneficial holders of EQV’s securities may be reduced, possibly making it difficult to obtain or maintain the quotation, listing or trading of EQV’s securities on a stock exchange.
80
THE BUSINESS COMBINATION PROPOSAL
Overview
We are asking public shareholders to approve the Business Combination and adopt the Business Combination Agreement. This subsection of the proxy statement/prospectus describes the material provisions of the Business Combination Agreement but does not purport to describe all of the terms of the Business Combination Agreement. The following summary is qualified in its entirety by reference to the complete text of the Business Combination Agreement, which is attached as Annex A hereto and which is incorporated by reference herein. Public shareholders should read carefully this proxy statement/prospectus in its entirety for more detailed information concerning the Business Combination and the Business Combination Agreement. Public shareholders are also urged to read carefully the Business Combination Agreement in its entirety before voting on this proposal. Terms not otherwise defined herein have the meanings ascribed to them in the Business Combination Agreement.
The Business Combination Agreement contains representations, warranties and covenants that the respective parties made to each other as of the date of the Business Combination Agreement or other specific dates. The assertions embodied in those representations, warranties and covenants were made for purposes of the contract among the respective parties and are subject to important qualifications and limitations agreed to by the parties in connection with negotiating the Business Combination Agreement. The representations, warranties and covenants in the Business Combination Agreement are also modified in important part by the underlying disclosure schedules for the Business Combination Agreement, which we refer to as the “Schedules,” which are not filed publicly and which are subject to a contractual standard of materiality different from that generally applicable to shareholders and were used for the purpose of allocating risk among the parties rather than establishing matters as facts. Except as otherwise disclosed herein, we do not believe that the Schedules contain information that is material to an investment decision.
The Business Combination Agreement
General Description
On August 5, 2025, EQV entered into the Business Combination Agreement, by and among EQV, Presidio, EQV Merger Sub, EQV Holdings, Presidio Merger Sub (together with EQV, Presidio, EQV Merger Sub and EQV Holdings collectively, the “EQV Parties”), and PIH. Pursuant to the Business Combination Agreement, among other things:
(i) EQV will change its jurisdiction of incorporation by deregistering as a Cayman Islands exempted company and continuing and domesticating as a corporation incorporated under the laws of the State of Delaware, upon which (a) each then issued and outstanding Class A Share will convert automatically, on a one-for-one basis, to a share of EQV Class A Common Stock and (b) each issued and outstanding EQV warrant will convert automatically, on a one-for-one basis, into a whole warrant exercisable for one share of EQV Class A Common Stock, which is referred to as the Domestication; and
(ii) Following the Domestication, EQV Merger Sub will merge with and into EQV, with EQV as the surviving company in the merger and with EQV shareholders receiving one share of Presidio Class A Common Stock for each share of EQV Class A Common Stock held by such shareholder, and for each EQV private placement warrant, the right to purchase shares of Presidio Class A Common Stock on the same terms and conditions set forth in the EQV Private Placement Agreement, in accordance with the terms of the Business Combination Agreement, and upon which Presidio will change its name to “Presidio Production Company.” After giving effect to such merger, EQV will survive as a wholly owned subsidiary of Presidio, following which, Presidio Merger Sub will merge with and into PIH, with PIH as the surviving company in the merger, all on the terms and subject to the conditions set forth in the Business Combination Agreement and in accordance with applicable law; and
At the Closing, (a) Presidio shall contribute to EQV Surviving Subsidiary all of its assets and liabilities (excluding its interest in EQV Surviving Subsidiary), (b) in exchange therefor, EQV Surviving Subsidiary shall issue to Presidio (i) a number of EQV Surviving Subsidiary Common Shares which shall equal the number of total shares of Presidio Class A Common Stock issued and outstanding immediately after the Closing (giving effect to the redemption), (ii) a number of Preferred Shares outstanding and (iii) a number of warrants to purchase EQV Surviving Subsidiary
81
Common Shares which shall equal the number of Presidio warrants outstanding immediately after the Closing, (c) EQV shall then contribute to EQV Holdings all of its assets and liabilities (excluding its interests in EQV Holdings and the shares being redeemed), including cash held by EQV, and (d) in exchange therefor, EQV Holdings shall issue to EQV (i) a number of EQV Holdings Common Units which shall equal the number of total shares of Presidio Class A Common Stock issued and outstanding immediately after the Closing (giving effect to the redemption), (ii) a number of Class A Preferred Units of EQV Holdings equal to the number of Preferred Shares outstanding and (iii) a number of warrants to purchase EQV Holdings Common Units which shall equal the number of Presidio warrants outstanding immediately after the Closing (collectively, the “EQV Contribution”);
Following the Business Combination, the EQV Holdings Common Units of EQV Holdings (other than Presidio) will have an exchange right, subject to certain limitations, to exchange Presidio Interests for, at Presidio’s option, (a) shares of Presidio Class A Common Stock on a one-for-one basis, subject to adjustment for stock splits, stock dividends, reorganizations, recapitalizations and the like (collectively, “adjustments”), or (b) a corresponding amount of cash. Presidio’s decision to make a cash payment or issue shares upon an exercise of an exchange right will be made by Presidio’s independent directors; and
Holders of EQV Holdings Common Units (other than Presidio’s) will generally be permitted to exercise the exchange right on a quarterly basis, subject to certain de minimis allowances. In addition, additional exchanges may occur in connection with certain specified events, and any exchanges involving more than a specified number of EQV Holdings Common Units (subject to Presidio’s discretion to permit exchanges of a lower number of units) may occur at any time with advanced notice. The exchange rights will be subject to certain limitations and restrictions intended to reduce the administrative burden of exchanges upon Presidio’s and ensure that EQV Holdings will continue to be treated as a partnership for U.S. federal income tax purposes.
Structure of the Business Combination and the EQVR Acquisition
Pursuant to the Business Combination Agreement and the EQVR Merger Agreement, the Mergers (as defined below) will be effected in three steps. Subject to the approval and adoption of the Business Combination Agreement by the shareholders of EQV, on the Closing Date and following the Domestication and the EQV Contribution: (a) EQV Merger Sub will merge with and into EQV (the “EQV Merger”), with EQV as the surviving company in the EQV Merger (the time at which the EQV Merger becomes effective is referred to herein as the “EQV Merger Effective Time”) and, as a result of the EQV Merger, EQV will become a wholly owned subsidiary of Presidio with security holders of EQV receiving securities of Presidio with terms substantially equivalent to the terms of their securities of EQV, (b) PIH Merger Sub will merge with and into PIH (the “PIH Merger”), with PIH as the surviving company in the PIH Merger (the time at which the PIH Merger becomes effective is referred to herein as the “PIH Merger Effective Time”) and, as a result of the PIH Merger, PIH will become a wholly owned subsidiary of EQV Holdings and each unit of PIH (the “PIH Units”) will be automatically converted as of the PIH Merger Effective Time into the right to receive Presidio Class B Common Stock and EQV Holdings Units, and immediately after the PIH Merger (c) EQVR Merger Sub will merge with and into EQVR (the “EQVR Acquisition”, and together with the EQV Merger and the PIH Merger, the “Mergers”), with EQVR as the surviving company in the EQVR Acquisition (the time at which the EQVR Acquisition becomes effective is referred to herein as the “EQVR Acquisition Effective Time”) and, as a result of the EQVR Acquisition, EQVR will become a wholly owned subsidiary of Presidio and each unit of EQVR will be automatically converted as of the EQVR Acquisition Effective Time into the right to receive Presidio Class A Common Stock and immediately following EQVR Acquisition Effective Time, Presidio will contribute EQVR to EQV Surviving Subsidiary for EQV Surviving Subsidiary Common Shares and EQV Surviving Subsidiary will contribute EQVR to EQV Holdings for common units of EQV Holdings (the “EQV Holdings Common Units”).
82
The following diagram illustrates the ownership structure of EQV, Presidio, EQV Holdings, EQV Merger Sub, PIH Merger Sub, EQVR Merger Sub, PIH and EQVR prior to the Business Combination and then after the Business Combination.
Prior to the Business Combination and EQVR Acquisition
|
|
|

83
After the Business Combination and EQVR Acquisition

Consideration
At the Closing, each equity interest of PIH (a “PIH Equity Interest”) will automatically convert into the right to receive a combination of (a) Cash Consideration and (b) Equity Consideration. The exact amount of Cash Consideration and Equity Consideration that each PIH Equity Interest receives is determined according to the Allocation Schedule, which is prepared in advance of the Closing in accordance with the terms of the Business Combination Agreement. The aggregate Cash Consideration is equal to the amount of Available Cash at Closing, which is capped at the amount of the Minimum Cash Condition, and the Equity Consideration is equal to a number of EQV Holdings Common Units equal to the quotient of (i) the Equity Value less the Cash Consideration divided by (ii) $10.00. Each PIH Unitholder will purchase, pursuant to its Rollover Agreement, or will be deemed to purchase, pursuant to the Business Combination Agreement, an amount of Presidio Class B Common Stock equal to the EQV Holdings Common Units it receives in accordance with the Allocation Schedule for par value.
Material Adverse Effect
Under the Business Combination Agreement, certain representations and warranties of PIH are qualified in whole or in part by a material adverse effect standard for purposes of determining whether a breach of such representations and warranties has occurred. Pursuant to the Business Combination Agreement, a “Material Adverse Effect” as used in the Business Combination Agreement means any change, effect, event, circumstance, occurrence, state of facts or development that, individually or in the aggregate, has had or would reasonably be expected to have, a material adverse effect upon (a) the business, results of operations or financial condition of the Group Companies, taken as a whole, or (b) the ability of the Group Companies, taken as a whole, to perform their respective obligations and to consummate the Business Combination; provided, however, that, with respect to the foregoing clause (a), none of the following will constitute a Material Adverse Effect, or will be considered in determining whether a Material Adverse Effect has occurred: (i) changes that are generally applicable to the regions, industries or markets in which the Group Companies operate, including changes affecting the oil and gas exploration and production industry in the geographic areas or markets in which the Group Companies operate; (ii) changes in Law (including Environmental Laws) or GAAP or the interpretation thereof, in each case effected after the Execution Date; (iii) any failure of any Group Company to achieve any internal or published projections, forecasts, estimates, predictions
84
or budgets prior to the Closing (it being understood that the underlying event, circumstance or state of facts giving rise to such failure may be taken into account in determining whether a Material Adverse Effect has occurred, but only to the extent otherwise permitted to be taken into account); (iv) changes that are the result of economic factors affecting the national, regional or world economy or banking, credit, financial, securities or capital markets (including any changes in interest or exchange rates, suspension of trading in, or limitation on prices for, any security, market index or commodity or any disruption of such markets) or any change or disruption in markets for, or prices of Hydrocarbons or other commodities or supplies; (v) any earthquake, hurricane, tsunami, tornado, flood, mudslide, wildfire, or any effects of weather (including any impact on customer use patterns), geological or meteorological events or other natural disaster or act of God; (vi) any change in general regulatory or political conditions in any jurisdiction in which the Group Companies conduct business; (vii) any trade disputes or the imposition, repeal, modification or alteration of, or any proposal, threat or announcement with respect to, any import or export restriction, tariff, duty, border adjustment tax, customs valuation methodology, trade remedy measure (including, without limitation, antidumping, countervailing duty or safeguard action), quota, sanction, embargo or other trade restrictions, whether unilateral, bilateral, plurilateral or multilateral in nature, and whether implemented or threatened by the United States, any foreign sovereign or any supranational body, including any retaliation, countermeasure or responsive action (formal or informal) by any Governmental Entity or regional trade block in respect of, or in response to the foregoing; (viii) any geopolitical conditions, outbreak, commencement or escalation of hostilities, acts of war, sabotage, cyberterrorism, terrorism or military actions, including the engagement by the United States or any other state or non-state actor in hostilities or the escalation thereof, whether or not pursuant to the declaration of a national emergency or war, or the occurrence or the escalation of any military or terrorist attack upon the United States, or any United States territories, possessions or diplomatic or consular offices or upon any United States military installation, equipment or personnel; (ix) natural declines in well performance or any reclassification or recalculation of reserves in the Ordinary Course of Business; (x) any consequences arising from any action: (A) taken by a Party and that is expressly required or permitted by the Business Combination Agreement (other than the Group Companies’ compliance with Section 5.1(a) of the Business Combination Agreement) or (B) taken by any Group Company at the express direction or with the written consent of any EQV Party or any Affiliate thereof; (xi) epidemics, pandemics, disease outbreaks, or public health emergencies (as declared by the World Health Organization or the Health and Human Services Secretary of the United States) or any Law or guideline issued by a Governmental Entity, the Centers for Disease Control and Prevention or the World Health Organization or industry group providing for business closures, “sheltering-in-place” or other restrictions that relate to, or arise out of, an epidemic, pandemic or disease outbreak; or (xii) effects, events, changes, occurrences or circumstances resulting from the announcement, existence, pendency, negotiation or consummation of, the Business Combination Agreement or the Business Combination or the identity of the EQV or its Affiliates, including the impact thereof on the relationships, contractual or otherwise, of any Group Company with employees, customers, contractors, lenders, suppliers, vendors, business partners, licensors, licensees, payor or other third parties related thereto; provided, however, that any event, circumstance or state of facts resulting from a matter described in any of the foregoing clauses (i), (ii), (iv), (v), (vi) and (vii) may be taken into account in determining whether a Material Adverse Effect has occurred to the extent such event, circumstance or state of facts has a material and disproportionate effect on the Group Companies, taken as a whole, relative to other comparable entities operating in the industries or markets in which the Group Companies operate.
Closing and Effective Time of the Business Combination
The closing of the Business Combination is expected to take place at 9:00 a.m., Eastern Time, on the fourth business day after the conditions described below under the subsection “Conditions to Obligations of Parties” have been satisfied, or, if permissible, waived by the party entitled to the benefit of the same (other than those conditions which by their terms are required to be satisfied at the closing, but subject to the satisfaction or waiver of such conditions at the closing), or at such other time, date and location as may be mutually agreed upon in writing by the parties to the Business Combination Agreement.
85
Conditions to Closing of the Business Combination
Conditions to Each Party’s Obligations
The respective obligations of the parties to the Business Combination Agreement to consummate and effect the transactions contemplated by the Business Combination Agreement are subject to the satisfaction, at or prior to the closing of the Business Combination, of each of the following conditions:
• there shall not be any applicable Law in effect that makes the consummation of the Business Combination illegal or any Order in effect preventing the consummation of the Business Combination;
• the EQV Required Vote shall have been obtained;
• the shares of Presidio Class A Common Stock being issued in connection with the Business Combination, including the PIPE Investment, shall have been approved for the listing on NYSE, subject only to official notice of issuance; and
• the Registration Statement shall have become or been declared effective by the SEC and shall remain effective as of the Closing, and no stop order or similar order shall be in effect with respect thereto and no proceedings for that purpose shall have been initiated or threatened by the SEC and not withdrawn.
Conditions to PIH’s Obligations
The obligations of PIH to consummate and effect the Business Combination are subject to the satisfaction, at or prior to the closing of the Business Combination, of each of the following conditions, any of which may be waived, in writing, exclusively by PIH:
• the representations and warranties of the EQV Parties set forth in Article IV (other than the EQV Fundamental Representations) of the Business Combination Agreement, in each case, without giving effect to any materiality or material adverse effect qualifiers contained therein, shall be true and correct as of the Closing Date as though then made (or if such representations and warranties relate to a specific date, such representations and warranties shall be true and correct as of such date), except, in each case, to the extent such failure of the representations and warranties to be so true and correct when taken as a whole, would not have a material adverse effect on EQV;
• the EQV Fundamental Representations shall be true and correct in all respects as of the Closing Date as though then made (or if such representations and warranties relate to a specific date, such representations and warranties shall be true and correct in all respects as of such date) other than de minimis inaccuracies;
• the covenants and agreements of the EQV Parties to be performed or complied with on or before the Closing in accordance with the Business Combination Agreement shall have been performed in all material respects;
• EQV shall deliver to PIH, a duly executed certificate from a director or an officer of EQV (the “EQV Bring-Down Certificate”) dated as of the Closing Date, certifying that the conditions set forth in Section 8.3 and Section 8.3(b) of the Business Combination Agreement have been satisfied;
• EQV shall have delivered to PIH the various certificates, instruments and documents referred to in Section 2.6 of the Business Combination Agreement;
• the redemptions shall have been completed in accordance with the terms hereof, the applicable EQV Governing Documents and the Trust Agreement;
• at the Closing, the Minimum Cash Condition shall have been satisfied and be available for payment as Cash Consideration in accordance with Section 2.2(b) of the Business Combination Agreement; and
• all conditions precedent to the consummation of the transactions contemplated by the EQVR Merger Agreement, other than those conditions expressly required to be performed at the Closing (as defined therein), shall have been satisfied or, to the extent permitted under the EQVR Merger Agreement, duly waived, in accordance with the terms and conditions thereof.
86
Conditions to the EQV Parties’ Obligations
The obligations of the EQV Parties to consummate the Business Combination are subject to the satisfaction or written waiver, at or prior to the closing of the Business Combination, of each of the following conditions:
• the representations and warranties of the Group Companies set forth in Article III (other than PIH Fundamental Representations), in each case, without giving effect to any materiality or Material Adverse Effect qualifiers contained therein (other than in respect of the defined term “Material Contract” and in respect of Section 3.5 of the Business Combination Agreement), shall be true and correct as of the Closing Date as though then made (or if such representations and warranties relate to a specific date, such representations and warranties shall be true and correct as of such date), except in each case, to the extent such failure of the representations and warranties to be so true and correct, when taken as a whole, would not have a Material Adverse Effect;
• PIH Fundamental Representations shall be true and correct in all respects as of the Closing Date as though then made (or if such representations and warranties relate to a specific date, such representations and warranties shall be true and correct in all respects as of such date) other than de minimis inaccuracies;
• the covenants and agreements of PIH to be performed or complied with on or before the Closing in accordance with the Business Combination Agreement shall have been performed in all material respects;
• PIH shall deliver to EQV a duly executed certificate from an authorized Person of PIH (the “Company Bring-Down Certificate”), in each case, dated as of the Closing Date, certifying, with respect to PIH, that the conditions set forth in Section 8.2(a) and (b) of the Business Combination Agreement have been satisfied;
• PIH shall have delivered to EQV the various certificates, instruments and documents referred to in Section 2.5 (other than Section 2.5(d)) of the Business Combination Agreement.
Representations and Warranties
The Business Combination Agreement contains customary representations and warranties of the parties thereto with respect to, among other things: entity organization and formation; non-contravention; capital structure; authorization to enter into the Business Combination Agreement; licenses and permits; taxes; financial statements; real property; material contracts; intellectual property; oil and gas matters; absence of material changes following the most recent audited financial statements, undisclosed liabilities, material adverse effect; labor matters; employee benefit plans; insurance; compliance with laws; environmental matters; litigation; brokerage fees and commissions; transactions with affiliates; trade and anti-corruption compliance; data protection; information technology; and regulatory matters. The representations and warranties of the parties do not survive the Closing.
Covenants of the Parties
Covenants of the Group Companies
The Group Companies made certain covenants under the Business Combination Agreement, including, among others, the covenants set forth below.
Subject to certain exceptions and other than as expressly contemplated by the Business Combination Agreement or the Ancillary Agreements, as set forth on the Schedules, as consented to by the EQV or as required by applicable law, PIH shall, and shall cause the other Group Companies to, operate in the ordinary course of business, and use commercially reasonable efforts to preserve their relationships with material customers, suppliers, distributors and others with whom such Group Company has a material business relationship.
87
Subject to certain exceptions and other than as set forth on the Schedules or as consented to by EQV (such consent not to be unreasonably withheld, conditioned or delayed) or expressly contemplated by the Business Combination Agreement or the Ancillary Agreements or required by applicable law, PIH shall not and shall cause PIH Subsidiaries not to:
• amend, supplement, restate or otherwise change the Governing Documents of PIH or any Company Subsidiary;
• except for any Equity Interests issued, sold, disposed of, pledged or granted in connection with any Interim Company Contribution, issue, sell, dispose of, pledge or grant, or authorize the issuance, sale, pledge, disposition or grant of, any Equity Interests of PIH or any Company Subsidiary, or any options, warrants, convertible securities or other rights of any kind to acquire any such Equity Interests, or any other equity-linked ownership interest (including, without limitation, any phantom interest), of PIH or any Company Subsidiary;
• (a) sell, lease, abandon or otherwise dispose of their assets or properties (including the Oil and Gas Properties) other than (x) sales and dispositions of Hydrocarbons, inventory, equipment or materials made in the Ordinary Course of Business or sales or dispositions of obsolete or materially worthless assets at the time of their retirement, and (y) sales, leases, exchanges or swaps of Oil and Gas Properties or other related assets in the Ordinary Course of Business, or (b) create, subject to or incur any Lien (other than Permitted Liens) on their assets or properties (including the Oil and Gas Properties);
• except in connection with the Business Combination contemplated to occur by the Business Combination Agreement and the other Ancillary Agreements, form any subsidiary or acquire (whether by merging or consolidating with, purchasing the equity securities in or a substantial portion of the assets of, or by any other manner), directly or indirectly, (a) any Equity Interests or any other interests in any other entity (or division thereof) or enter into a joint venture with any other entity, or (b) any material assets, properties or interests, other than (x) acquisitions for which the consideration is less than $10,000,000 in the aggregate, (y) the exchange or swap of Oil and Gas Properties or other related assets in the Ordinary Course of Business or (z) farmout, farm-in, participation, acreage trades, swaps of other Oil and Gas Properties, Oil and Gas Leases, or similar agreements, in each case, executed in the Ordinary Course of Business;
• declare, set aside, make or pay any dividend or other distribution, payable in cash, stock, property or otherwise, with respect to any of its Equity Interests, other than tax distributions in the Ordinary Course of Business;
• reclassify, combine, split, subdivide or redeem, or purchase or otherwise acquire, directly or indirectly, any of its Equity Interests;
• except with respect to suspense funds or Hedge Contracts, in each case, entered into in the Ordinary Course of Business or in connection with the Hedge Restrike Amount, incur any Company Indebtedness, including any draw under the WAB RBL, or issue any debt securities or assume, guarantee or otherwise become responsible or liable for, or grant any Liens (other than Permitted Liens) to secure, such obligations of any person, or make any loans, advances or capital contributions to, or investments in, any Person or grant any security interest in or other Lien on any of its assets or amend or otherwise modify any Company Indebtedness (or any Contract governing any Company Indebtedness) in each of the foregoing cases, in excess of $10,000,000 in the aggregate;
• except as required by any existing Company Employee Benefit Plan set forth on Schedule 3.23(a) of the PIH Disclosure Schedule, the Business Combination Agreement or applicable Law, (a) establish, adopt, materially amend and/or terminate any Company Employee Benefit Plan or any other benefit or compensation plan, policy, program, contract, agreement or arrangement that would be an Company Employee Benefit Plan if in effect on the date hereof, (b) grant, announce or promise any increase in, or accelerate, or commit to accelerate, the funding, payment, or vesting of, any compensation or benefits payable, or to become payable to, any current or former employee, director, officer or other individual service provider of any Group Company including under any Company Employee Benefit Plan or any other benefit or compensation plan, agreement, contract, program, policy or arrangement, (c) grant, promise, or announce any cash or equity or equity-based incentive awards, transaction, retention, bonus, change
88
in control, severance, termination or similar compensation payable to any current or former employee, director, officer or other individual service provider of any Group Company (or any of their respective dependents or beneficiaries), (d) hire, promote or engage, or otherwise enter into any employment or consulting agreement or arrangement with, or terminate the employment or engagement of, any current or former employee, officer, director or other individual service provider of any Group Company whose annualized compensation opportunities exceed $250,000 (other than for cause as determined by the Group Company in good faith) or (e)(i) negotiate, establish, amend, modify, extend, terminate, or enter into any CBA or (ii) recognize or certify any labor union, works council, trade union, employee organization or other similar representative of employees or group of employees as representatives of any current or former employee of any Group Company;
• implement or announce any employee layoffs, plant closings, reductions in force, furloughs, material reductions in compensation, temporary layoffs or similar actions, in each case that would trigger WARN;
• waive or release any material noncompetition, nonsolicitation, or nondisclosure obligation of any current or former employee or other individual service provider;
• enter into or amend in any material respect any Affiliated Transaction (or any contractual or other arrangement, that if existing on the date of the Business Combination Agreement, would have constituted an Affiliated Transaction), other than as required under the Business Combination Agreement or the Ancillary Agreements or by the Business Combination;
• materially amend (other than reasonable amendments in the Ordinary Course of Business or amendments made in connection with or in preparation for any Business Combination) any accounting policies or procedures, other than as required by GAAP;
• (a) amend any material Tax Return, (b) file any income or other material Tax Return in a manner materially inconsistent with past practices, (c) change any material method or period of Tax accounting, (d) make, change or rescind any material election relating to Taxes (including, for the avoidance of doubt, any election that results in PIH or any Company Subsidiary being treated as other than a partnership or a disregarded entity for U.S. federal (and applicable state and local) income tax purposes), (e) settle or compromise any U.S. federal, state, local or non-U.S. Tax audit, assessment, Tax claim or other controversy relating to Taxes, (f) surrender any right to claim a Tax refund, (g) enter into any Tax sharing, allocation, indemnity or similar agreement (other than an agreement, contract or arrangement the primary purpose of which does not relate to Taxes), (h) consent to any extension or waiver of the limitation period applicable to any claim or assessment with respect to Taxes, or (i) enter into any “closing agreement” (within the meaning of Section 7121 of the Code) with or make any request for a private letter ruling, administrative relief, change of any method of accounting or other similar request with a Taxing Authority with respect to any Tax item;
• except as done in the Ordinary Course of Business, (a) amend, modify or consent to the termination (excluding any expiration or automatic extension or automatic termination in accordance with its terms) of any Material Contract, or (b) amend or modify any material Oil and Gas Lease or waive or consent to the extension, renewal or termination (excluding any extension, renewal, expiration or automatic termination in accordance with its terms);
• enter into any Contract or arrangement in excess of $250,000 that would have been a Material Contract or Oil and Gas Lease had it been entered into prior to the date of the Business Combination Agreement, except in each case in the Ordinary Course of Business;
• voluntarily fail to maintain in full force and effect, cancel or materially reduce coverage under any material Insurance Policies;
• enter into any material new line of business outside of the business currently conducted by PIH or PIH Subsidiaries as of the date of the Business Combination Agreement (for avoidance of doubt, this shall not apply to any geographic expansion of existing lines of business);
• disclose any trade secrets or other proprietary and Confidential Information of any Group Company (other than pursuant to a written confidentiality and non-disclosure agreement entered into in the Ordinary Course of Business or in connection with the Business Combination);
89
• permit any item of material Owned Intellectual Property to lapse or to be abandoned (other than any Intellectual Property expiring at the end of its statutory term), invalidated, dedicated to the public, or disclaimed, or otherwise become unenforceable or fail to perform or make any applicable filings, recordings or other similar actions or filings, or fail to pay all required fees required or advisable to maintain and protect its interest in each material item of Owned Intellectual Property;
• waive, release, assign, settle or compromise any material Proceeding against PIH or a Company Subsidiary, other than waivers, releases, assignments, settlements or compromises that are solely monetary in nature and do not exceed $500,000 in the aggregate;
• adopt or enter into a plan of complete or partial liquidation, dissolution, merger, consolidation, restructuring, recapitalization or other reorganization of PIH or any Company Subsidiary;
• enter into any contract with any broker, finder, investment banker or other person under which such person is or will be entitled to any brokerage fee, finders’ fee or other commission in connection with the Business Combination;
• (A) materially amend or modify any Contracts relating to any Company Indebtedness or waive any such rights or (B) upon an event of default, as such term (or any comparable term) is defined therein, under the terms of any Contracts relating to any Company Indebtedness, fail to promptly notify EQV of any event of default under any such Contract; or
• enter into any binding agreement or otherwise make a binding commitment with respect to any of the foregoing.
Covenants of the EQV Parties
The EQV Parties made certain covenants under the Business Combination Agreement, including, among others, the covenants set forth below.
Subject to certain exceptions, prior to the Closing Date, the EQV Parties shall not take any of the following actions, except with prior written consent of PIH, (such consent not to be unreasonably withheld, conditioned or delayed), as expressly contemplated by the Business Combination Agreement or its Ancillary Agreements, as required by applicable law or as set forth on the Schedules, the EQV Parties shall not:
• amend, supplement, restate or otherwise modify any of the EQV Governing Documents, the Governing Documents of the other EQV Parties or the Trust Agreement;
• withdraw any of the Trust Amount, other than as permitted by the EQV Governing Documents or the Trust Agreement;
• other than in connection with (a) the Subscription Agreements and (b) the Permitted Equity Subscription Agreements, issue or sell, or authorize to issue or sell, any Equity Interests, or any securities convertible into or exchangeable for, or options, warrants or rights to purchase or subscribe for, or enter into any Contract with respect to the issuance or sale of, any Equity Interests of any EQV Party;
• other than in connection with the redemption, declare, set aside or pay any dividend or make any other distribution or return of capital (whether in cash or in kind) to the equityholders of EQV;
• adjust, reclassify, subdivide, split, combine, redeem (other than a redemption) or reclassify any of EQV’s Equity Interests;
• (a) other than the Qualifying RBL Financing, incur, assume, guarantee, or otherwise become liable or responsible for (whether directly, contingently or otherwise) any EQV Party Indebtedness for borrowed money, (b) make any loans, advances or capital contributions to, or investments in, any Person (other than an EQV Party) or (c) amend or modify any EQV Party Indebtedness for borrowed money;
• enter into any transaction or Contract with the Sponsor or any of its Affiliates for the payment of finder’s fees, consulting fees, monies in respect of any payment of a loan or other compensation paid by EQV to the Sponsor, EQV’s officers or directors, or any Affiliate of the Sponsor or EQV’s officers, for services rendered prior to, or for any services rendered in connection with, the consummation of the Business Combination;
90
• commit to making or make or incur any capital commitment or capital expenditure;
• waive, release, assign, settle or compromise any pending or threatened Proceeding, other than Proceedings which are not material to EQV, and which could not affect the Business Combination;
• buy, purchase or otherwise acquire (by merger, consolidation, acquisition of stock or assets or otherwise), directly or indirectly, any material portion of assets, securities, properties, interests or businesses of any Person;
• enter into any new line of business;
• (a) amend any material Tax Return, (b) file any income or other material Tax Return in a manner materially inconsistent with past practices, (c) change any material method or period of Tax accounting, (d) make, change or rescind any material election relating to Taxes (including, for the avoidance of doubt, any election that results in any EQV Party being treated as other than the tax entity type set forth on Schedule 4.9(j) of the EQV Disclosure Schedules), (e) settle or compromise any U.S. federal, state, local or non-U.S. Tax audit, assessment, Tax claim or other controversy relating to Taxes, (f) surrender any right to claim a Tax refund, (g) enter into any Tax sharing, allocation, indemnity or similar agreement (other than an agreement, contract or arrangement the primary purpose of which does not relate to Taxes), (h) consent to any extension or waiver of the limitation period applicable to any claim or assessment with respect to Taxes, or (i) enter into any “closing agreement” (within the meaning of Section 7121 of the Code) with or make any request for a private letter ruling, administrative relief, change of any method of accounting or other similar request with a Taxing Authority with respect to any Tax item; or
• adopt or enter into a plan of complete or partial liquidation, dissolution, merger, consolidation, restructuring, recapitalization or other reorganization of any EQV Party;
• take any action that would reasonably be expected to significantly delay or impair (a) the timely filing of any of its public filings with the SEC (giving effect to any permitted extensions), (b) its compliance in all material respects with applicable securities Laws or (c) the listing of the EQV Class A Shares on the Securities Exchange; or
• agree or commit in writing to do any of the foregoing.
No Survival of Representations and Warranties; No Indemnification
The representations and warranties of the parties contained in the Business Combination Agreement will not survive the closing of the Business Combination and all rights arising with respect to any breach of such representations and warranties terminate at the closing of the Business Combination, except in the case of fraud. Accordingly, PIH Unitholders will not have any indemnification obligations pursuant to the Business Combination Agreement.
Termination
The Business Combination Agreement may be terminated and the Business Combination may be abandoned any time prior to closing, whether before or after shareholder approval of the Business Combination Agreement, as follows:
• by the mutual written consent of PIH and EQV;
• by either PIH or EQV by written notice to the other Party if any Governmental Entity has enacted any Law which has become final and non-appealable and has the effect of making the consummation of the Business Combination illegal or any final, non-appealable Order is in effect permanently preventing the consummation of the Business Combination; provided, however, that the right to terminate the Business Combination Agreement pursuant to Section 9.1(b) of the Business Combination Agreement shall not be available to any Party whose breach of any representation, warranty, covenant or agreement hereof results in or causes such final, non-appealable Law or Order;
91
• by either PIH or EQV by written notice to the other if the consummation of the Business Combination shall not have occurred on or before the date that is six months following the date hereof, which date shall be extended automatically for 60 days to the extent the Parties are continuing to work in good faith toward the Closing (as may be extended, the “Outside Date”); provided that the right to terminate the Business Combination Agreement under Section 9.1(c) of the Business Combination Agreement shall not be available to any Party or any of its applicable Affiliates then in material breach of its representations, warranties, covenants or agreements under the Business Combination Agreement or whose breach of any of its covenants or agreements under the Business Combination Agreement shall have proximately caused the failure to consummate the transactions contemplated by the Business Combination Agreement on or before the Outside Date;
• by PIH by written notice to EQV, if any EQV Party breaches in any material respect any of its representations or warranties contained herein or breaches or fails to perform in any material respect any of its covenants contained herein, which breach or failure to perform (a) would render a condition precedent to PIH’s obligations to consummate the transactions set forth in Section 8.1 or Section 8.3 of the Business Combination Agreement not capable of being satisfied and (b) after the giving of written notice of such breach or failure to perform to EQV by PIH, cannot be cured or has not been cured by the earlier of (x) the Outside Date and (y) 30 Business Days after receipt of such written notice and PIH has not waived in writing such breach or failure; provided, however, that the right to terminate the Business Combination Agreement under Section 9.1(d) of the Business Combination Agreement shall not be available to PIH if PIH is then in material breach of any representation, warranty, covenant or agreement contained herein;
• by EQV by written notice to PIH, if PIH breaches in any material respect any of its representations or warranties contained herein or PIH breaches or fails to perform in any material respect any of its covenants contained herein, which breach or failure to perform (a) would render a condition precedent to EQV’s and Presidio Merger Sub’s obligations to consummate the transactions set forth in Section 8.1 or Section 8.2 of the Business Combination Agreement not capable of being satisfied and (b) after the giving of written notice of such breach or failure to perform to PIH by EQV, cannot be cured or has not been cured by the later of (x) the Outside Date and (y) 30 Business Days after the delivery of such written notice (in the case of clause (y), the Outside Date, as applicable, shall automatically be extended until the end of such 30 Business Day period, but in no event on more than one occasion) and EQV has not waived in writing such breach or failure; provided, however, that the right to terminate the Business Combination Agreement under Section 9.1(e) of the Business Combination Agreement shall not be available to EQV if any EQV Party is then in material breach of any representation, warranty, covenant or agreement contained herein; or
• by either PIH or EQV by written notice to the other if the extraordinary general meeting has been held (including any adjournment or postponement thereof), has concluded, the EQV Stockholders have duly voted, and the EQV Required Vote was not obtained.
In the event of the termination of the Business Combination Agreement pursuant to Section 9.1 of the Business Combination Agreement, the Business Combination Agreement shall immediately become null and void, without any Liability on the part of any Party or any other Person, and all rights and obligations of each Party shall cease; provided that (a) the Confidentiality Agreement and the agreements contained in Section 6.8(a), Section 6.10, this Section 9.2 and Article X of the Business Combination Agreement survive any termination of the Business Combination Agreement and remain in full force and effect and (b) no such termination shall relieve any Party from any Liability arising out of or incurred as a result of its Fraud or its willful and material breach of the Business Combination Agreement.
Amendments
The Business Combination Agreement may be further amended by execution of an instrument in writing signed by EQV and PIH.
92
Background of the Business Combination
The Business Combination is the result of an extensive and deliberate process undertaken by EQV, PIH and their respective representatives, including legal and financial advisors. The terms of the Business Combination Agreement are the product of arms-length negotiations among the parties. The following summary outlines the chronology and background of these negotiations.
EQV is a blank check company incorporated as a Cayman Islands exempted company on April 15, 2024, for the purpose of effecting a merger, share exchange, asset acquisition, share purchase, reorganization or similar business combination. EQV’s registration statement for the IPO was declared effective on August 6, 2024. On August 8, 2024, EQV consummated its IPO of 35,000,000 Public Units, at a price of $10.00 per unit, generating gross proceeds of $350,000,000.
Simultaneously with the IPO, EQV consummated (i) the sale of 400,000 Private Placement Units to Sponsor for gross proceeds of $4,000,000 and (ii) the sale of 262,500 private placement units to BTIG, each consisting of one Class A Share and one-third of one EQV warrant. Following the IPO and the related private placements, $350,000,000 of net proceeds was placed in the Trust Account. The funds in the Trust Account are invested solely in U.S. government securities, money market funds selected by EQV or an interest bearing demand deposit account. Total transaction costs associated with the IPO amounted to $19,093,523, consisting of $5,250,000 of cash underwriting fees, $12,250,000 of deferred underwriting fees and $1,593,523 of other offering costs.
EQV granted the underwriter a 45-day option from the date of the IPO to purchase up to 5,250,000 additional units to cover over-allotments, if any, at the IPO price less the underwriting discounts and commissions. The underwriter partially exercised the option, and as a result, 1,312,500 Class B Shares were forfeited.
Following the IPO, EQV initiated a broad search process focused on traditional oil and gas businesses. Between August 8 and November 27, 2024, EQV evaluated 64 potential transaction targets (“Potential Targets”), entering into 18 non-disclosure agreements to facilitate further diligence. EQV prioritized Potential Targets based on their competitive positions, financial profiles, cash flow generation, maturity of business plan and strategic alignment, scalability, and readiness to operate as a public company.
Throughout the search process, EQV utilized the collective investing, industry and transactional experience of the Sponsor, EQV’s management team and the EQV Board to screen and evaluate acquisition opportunities. Diligence included, but was not limited to, review of Potential Targets’ business models, financial statements, growth strategies, markets served and management teams.
In 2023, prior to and unrelated to the IPO, PIH engaged Cantor Fitzgerald & Co. (“Cantor”) to lead a strategic review and evaluation of PIH. In connection with this strategic review and evaluation, Cantor led a marketed process for the sale of some or all of the equity or assets of PIH and its subsidiaries. As part of this market outreach, on January 25, 2024, EQV Partners LLC (“EQV Partners”), a private oil and gas fund that is neither a parent nor subsidiary of EQV and is wholly owned by Jerry Silvey and Tyson Taylor, held preliminary discussions with Cantor regarding PIH. EQV Partners ultimately did not bid on PIH and did not meet with the PIH management as part of this process.
As part of the search for a Potential Target, on August 11, 2024, PIH granted EQV access to its virtual data room previously established for PIH’s strategic process. Shortly thereafter, on August 19, 2024, representatives from EQV, PIH, Morgan Stanley and Cantor attended an in person meeting to discuss the potential for a business combination and introduce the teams to each other. Cantor arranged the meeting and Jerry Silvey and Tyson Taylor from EQV, Will Ulrich and Chris Hammack from PIH, John Moon and Calvin White from Morgan Stanley and Matthew Brogdon and Tyler Cohen from Cantor attended the meeting. On August 28, 2024, EQV and PIH executed a mutual non-disclosure agreement.
Between late August and early October 2024, EQV conducted thorough diligence on PIH and other shortlisted Potential Targets. In parallel with evaluating PIH, EQV conducted diligence on a subset of other targets with whom it had entered into nondisclosure agreements. As part of this diligence process, on August 23, 2024, EQV engaged VSO Petroleum Consultants, Inc. to provide technical diligence regarding reservoir and geological engineering services across several possible targets and assets, including those of PIH.
93
On October 2, 2024, PIH hosted a corporate presentation at its headquarters in Fort Worth, Texas. The meeting focused on PIH’s business and the strategic and geographic merits for a transaction that included PIH acquiring the assets of EQVR. PIH was very familiar with the EQVR assets and had evaluated them in connection with a separate process. Jerry Silvey, Tyson Taylor, Will Smith and Andrew McKinley from EQV, Matt Brogdon from Cantor, Will Ulrich, Chris Hammack, Brett Barnes and Ginnie Vierra from PIH, and John Moon, Calvin White and Kate LeBeau from Morgan Stanley were in attendance.
On October 11, 2024, EQV sent a letter of intent (“LOI”) to Morgan Stanley and PIH through Cantor, whose prior engagement letter with PIH had been extended. The LOI proposed a business combination involving PIH, its subsidiaries, substantially all the assets of another Morgan Stanley portfolio company, and EQVR and, among other terms, contemplated (i) a total enterprise value of $750,000,000 for the Business Combination, (ii) a PIPE Financing of approximately $250,000,000, and (iii) the purchase of all outstanding units of all EQV equityholders for cash, subject to sufficient funds raised. In connection with the LOI negotiations and proposed transactions, EQV engaged Kirkland & Ellis LLP (“K&E”), Morgan Stanley engaged Sidley Austin LLP (“Sidley”), and PIH management engaged Weil, Gotshal & Manges LLP (“Weil”).
From October 31 through November 24, 2024, the parties negotiated the LOI and the transaction key terms and structure. On November 26, 2024, the parties agreed to a final LOI with a revised structure that excluded the other Morgan Stanley portfolio company, lowered the enterprise value to an aggregate of $650,000,000 ($585,000,000 and $65,000,000 for PIH and EQVR, respectively), and included a minimum aggregate amount of $250,000,000 in equity financing, certain rollover mechanics for select equityholders and a minimum Available Cash condition.
Before signing the LOI, EQV held a meeting of the EQV Board on November 27, 2024, to discuss the transaction and deal structure, during which the EQV Board approved entry into the LOI. EQV and PIH then entered into the LOI on November 27, 2024, which included a mutual exclusivity period beginning on the date the LOI was executed for an initial 45-day period, which exclusivity period could be further extended upon mutual written agreement by PIH and EQV. The EQV and PIH teams then held a kick-off call on December 2, 2024, to discuss roles and responsibilities for the transaction.
Following the execution of the LOI, EQV and EQVR retained additional advisors, including Altamira-US LLC (“Altamira”) to assist with environmental diligence and CG&A for petroleum engineering support and analysis. On December 3, 2024, EQV held an introductory call with TD Securities (USA) LLC (“TD”) to discuss formally engaging TD, counseled by Vinson & Elkins LLP (“V&E”), as a capital markets advisor, financial advisor and placement agent in connection with the potential PIPE Financing; the parties entered into a nondisclosure agreement thereafter. On December 23, 2024, EQV introduced TD to PIH, along with Cantor and Morgan Stanley, to discuss the PIPE process, investor outreach, and next steps, which included a detailed discussion on the status of the draft PIPE investor presentation and suggested comments, and, on January 22, 2025, EQV and TD entered into an engagement letter.
In parallel with onboarding advisors and consultants, the parties continued to discuss the Business Combination. In early December 2024, EQV and PIH discussed the timeline and process of the Business Combination, the assets and deal generally, including the PIPE Financing. Throughout January and the beginning of February 2025, TD, Cantor, PIH, Morgan Stanley and EQV collaborated to refine investor materials, including necessary financial models and proposed timelines for the PIPE process. During this period, representatives of TD began strategic outreach to potential PIPE Investors about their potential participation. Further, on January 22, 2025, representatives from PIH and Mobius Risk Group LLC, a hedge consultant, met with PIH management to discuss the form of execution of a potential hedge re-strike following the decision to use a hedge restrike as a mechanism to de-leverage the surviving company, including raising additional cash to be held on the balance sheet, paying down existing debt and any associated prepayment penalties, or restriking certain hedge agreements. Additionally, on January 23, 2025, PIH met with multiple banks, and began to review the banks’ proposed term sheets for the post-merger entity with respect to a potential RBL.
To address potential conflicts of interest arising from the fact that Jerry Silvey and Tyson Taylor, members of the EQV Board, also serve on the board of the entity that controls EQVR, Bryan Summers, an independent EQV Board member, led the process for a fairness opinion and met with representatives of three independent valuation firms to discuss each such firm’s capabilities in rendering a third-party fairness opinion with respect to the EQVR Acquisition, including a meeting with Kroll, LLC, operating through Duff & Phelps, on January 29, 2025. Duff &
94
Phelps’ experience with the energy industry, public companies and SPACs was a factor in considering its engagement. Similarly, on February 10, 2025, representatives of EQVR and representatives of Baker Botts L.L.P. (“Baker Botts”) attended an introductory call to discuss a potential engagement. EQVR subsequently engaged Baker Botts.
On February 11, 2025, the parties began sharing information, including the PIPE investor presentation and financial models related to PIH and its business, with prospective PIPE Investors. Formal investor meetings commenced on February 18, 2025 and continued until April 2, 2025. In April 2025, market dynamics shifted to create heightened uncertainty across equity and credit markets. Due to market volatility, at TD’s recommendation, the parties paused further marketing related to the PIPE Financing.
During the pause, the parties focused on maximizing transaction certainty and value. They secured rollover commitments from a significant portion of PIH’s existing equityholders, including all current employees of PIH holding equity in PIH. The parties also sought strategic participation from a major oil and gas company and targeted potential preferred equity investors. On April 29, 2025, EQV and the major oil and gas company held an initial meeting where it expressed interest in participating in the PIPE Financing and in receiving certain hedge restrike volumes. It subsequently executed a nondisclosure agreement and began diligence.
On May 7, 2025, noting improved market conditions and investor sentiment, the parties agreed to resume PIPE fundraising efforts consisting of a common stock PIPE offering and a potential private placement of preferred equity. On May 21, 2025, Cantor began outreach to potential preferred equity investors, with nine prospective investors executing a nondisclosure agreement, and diligence efforts and term sheets progressing in parallel with four counterparties.
Throughout the negotiations, the parties and their counsel considered potential transaction structures from May until July 2025. On May 29, 2025, K&E, Sidley and Baker Botts jointly determined an Up-C structure would be utilized in both the Business Combination and the EQVR Acquisition.
Marc Peperzak, Bryan Summers and Andrew Blakeman and Duff & Phelps held an additional call on May 30, 2025, to further discuss the fairness opinion process to ensure the value put on EQVR in the EQVR Merger Agreement was fair. Among the topics of discussion were the timing of Duff & Phelps’ analysis, information they would need to see, what steps they would include and cost. On the same day, an updated PIPE investor presentation was circulated to 14 different select common equity and preferred equity investors as part of the ongoing investor outreach.
After interviewing three potential compensation consultants and after coordinating with EQV, PIH engaged Meridian Compensation Partners (“Meridian”) to collect peer data and develop executive compensation recommendations for the surviving entity. Meridian presented its findings and draft proposals to Chris Hammack and Will Ulrich on July 1, 2025. Those proposals were then finalized on a call with Meridian, Chris Hammack, Will Ulrich, Jerry Silvey and Tyson Taylor on July 23, 2025.
On June 12, 2025, K&E circulated an initial draft of the common stock Subscription Agreement to V&E. Negotiations followed regarding material terms including registration rights and investor representations and warranties.
On June 25, 2025, EQV formed the Special Committee, comprised of Marc Peperzak, Bryan Summers and Andrew Blakeman, via written consent. The Special Committee was tasked with evaluating and voting on matters related to the EQVR Acquisition, given the potential conflicts noted above. Between July and August 2025, the EQV Board and Special Committee convened regularly to receive updates, discuss transaction terms, review key documents, and assess diligence findings of the proposed Business Combination with PIH. The EQV Board and Special Committee received draft resolutions, legal presentations, a legal diligence memorandum, a summary of the transaction structure and key transaction documents and updated copies of the key transaction documents, including the Business Combination Agreement and EQVR Merger Agreement and held their meetings via videoconference with management, K&E and Walkers (Cayman) LLP, Cayman Islands counsel to EQV (“Walkers”), present during each meeting. During each meeting, EQV’s management provided an update on the progress of negotiations regarding the terms of the proposed Business Combination and anticipated benefits of the transaction to EQV’s Board. Additionally, during each meeting, a representative of Walkers reviewed the EQV Board’s fiduciary duties from a Cayman Islands law perspective. During the meetings, K&E also helped to discuss the key terms of each of the agreements, the tax structure of the agreements and the key legal due diligence findings. Prior to each vote, the Special Committee would convene separately to vote on the EQVR Acquisition and process, followed by a full EQV Board vote on the Business Combination and the Business Combination Agreement transaction and process.
95
PIH held its regularly scheduled quarterly board meeting on June 26, 2025 to discuss the performance of the PIH business and key initiatives, including the status of negotiations and key workstreams regarding the Business Combination and EQVR Acquisition. At such board meeting, PIH determined that pending an agreement in form and substance acceptable to the PIH Board and PIH’s equityholders, they would proceed with the transactions.
On June 30, 2025, K&E sent the initial draft of the Business Combination Agreement to Sidley. Over the course of June and July 2025, the parties worked to actively negotiate, draft, and finalize the definitive documents and held ongoing discussions regarding the structuring of the Business Combination and EQVR Acquisition. Some of the material terms negotiated in the Business Combination Agreement discussions related to the calculation and allocation of consideration and available cash, the treatment of rollover equity, and the inclusion and scope of minimum cash conditions. As the discussions progressed, the parties also negotiated and confirmed the scope and thresholds of representations and warranties (including oil and gas — specific matters and Material Contracts), the treatment of transaction expenses, and the application of interim operating covenants.
On July 8, 2025, the EQV Board, along with respective advisors, convened and the deal team presented a review of the proposed targets, PIH and EQVR, and discussed the potential sources of funds to conduct the transactions, the valuation methodology for the targets, the conflicted nature of the EQVR Acquisition and engaging Duff & Phelps for a fairness opinion for the EQVR Acquisition. The Special Committee met separately via videoconference to discuss the EQVR Acquisition details and agreed to engage Duff & Phelps for the fairness opinion on the EQVR Acquisition. On July 10, 2025, EQV formally engaged Duff & Phelps to provide a fairness opinion with respect to the EQVR Acquisition. Further, also on July 10, 2025, EQV engaged Altamira for environmental diligence services with regard to the transactions. PIH provided data room access to K&E and EQV on July 14, 2025 for the purposes of the Business Combination. EQV instructed K&E to conduct an in-depth legal review of PIH’s governance documents, debt instruments, material contracts, labor and employment practices, executive compensation practices, employee benefits programs, environmental matters, real property, litigation matters and intellectual property entitlements. The next day, in connection with evaluating the EQVR Acquisition, PIH received access to EQVR’s virtual data room and PIH reviewed and analyzed EQVR’s governance documents, key agreements, environmental matters, real property, litigation and other significant documents and materials. In conjunction, PIH performed a Phase 1 environmental study on EQVR properties, which was completed on July 31, 2025. PIH conducted such due diligence until the signing of the EQVR Merger Agreement.
Following negotiations and discussions with multiple potential counterparties in June and July 2025, EQV and PIH selected funds advised by JPMorgan Investment Management Inc. (“JPMIM”) to lead the negotiations of the terms of the preferred equity investment, and based on such negotiations and discussions, the parties agreed on material terms in connection with such preferred equity investment. Cantor served as the placement agent for the preferred equity investment and contacted certain potential preferred equity investors, but did not participate in marketing equity of any type to PIPE investors.
On July 16, 2025 Sidley sent drafts of the Securities Purchase Agreement, Certificate of Designation, and, shortly thereafter, the Warrant Agreement (the “Preferred Documents”) to Orrick, Herrington and Sutcliffe LLP (“Orrick”), counsel to JPMIM, and K&E. Negotiations on the Preferred Documents began to memorialize the agreed upon terms.
On July 21, 2025, Sidley, on behalf of PIH, provided an initial draft of the EQVR Merger Agreement to Baker Botts. Sidley and Baker Botts continued to negotiate and exchange revisions to the EQVR Merger Agreement and the transaction documents relating to the EQVR Acquisition until August 5, 2025.
As the transaction continued to progress, in late July, EQV, EQVR, PIH and their respective advisors discussed potentially revising the tax structure to be a combined Up-C structure for the Business Combination and a “double dummy” structure for the EQVR Acquisition. EQV and PIH decided to pursue the Up-C structure for the PIH management equity rollover.
Weil provided their first comments to the Rollover Agreement, through the management team, on July 23, 2025, as well as initial drafts to the compensation and employment agreements, which were then circulated between the parties and their advisors. Weil further delivered comments on July 28, 2025 to the forward-looking governance documents.
96
On July 24, 2025, K&E sent an initial draft of the Special Committee Consent of the transaction to Baker Botts and provided an initial draft of the EQV Disclosure Schedules to the Business Combination Agreement to Sidley.
The EQV Board met via videoconference on July 25, 2025. Walkers reviewed and reminded members of their fiduciary duties from a Cayman law perspective. The EQV Board then discussed updates on the Business Combination and the EQVR Acquisition, including the current status of the equity and PIPE rollover amounts, the definitive legal documents and the tax structure of the transaction based on ongoing diligence. The EQV Board also discussed Duff & Phelps’ fairness opinion, and Duff & Phelps answered questions from each of the members of the Special Committee. On July 25, 2025, Duff & Phelps completed their work and issued the fairness opinion deeming the EQVR Acquisition fair from a financial perspective.
Throughout July 2025, all advisors and principals continued to have discussions as necessary to progress the definitive documents and negotiate open items with respect to the Business Combination, the EQVR Acquisition, the Preferred Documents and other material agreements attached to or agreed upon in connection with the foregoing, such as the Registration and Stockholders’ Rights Agreement, the transition services agreement and the Proposed Governing Documents. On July 28, 2025, K&E, EQV, EQVR and Baker Botts discussed the tax structuring of the transactions and resolved that the documents should be revised to reflect a dual structure: an Up-C for the Business Combination and a “double dummy” structure for the EQVR Acquisition.
K&E sent an initial draft of the form of common stock Subscription Agreement to the PIPE Investors on July 30, 2025, and some of the common stock PIPE Investors provided comments until the form of Subscription Agreement was agreed upon on August 4, 2025. The parties negotiated material terms in the Subscription Agreement, including closing conditions regarding a restrike of certain hedging obligations on the part of PIH and its subsidiaries, representations and warranties, including regarding the capitalization of EQV and the Sponsor and certain “non-reliance” language with respect to investors executing such Subscription Agreement. In addition, Sidley sent an initial draft of the Securities Purchase Agreement and exhibits beginning July 16, 2025 to JPMIM and Orrick and the parties progressed the Preferred Documents, until such documents were agreed upon on August 5, 2025. The parties negotiated material terms in the Preferred Documents, including warrants exercisable for common stock, the legal opinion deliverables, the dividend mechanics (including step-up and PIK features), collateral ratio and leverage covenants, mandatory redemption triggers, exercisability, registration rights on the common stock underlying the warrants, and consent rights and governance.
Presidio was incorporated on July 30, 2025, EQV Merger Sub was incorporated on July 30, 2025, EQV Holdings was formed on July 22, 2025 and Presidio Merger Sub was formed on July 22, 2025.
On August 4, 2025, K&E, Sidley and Weil held discussions, including a tax-focused meeting on structure, to address the remaining rollover, equity and employment agreement points, and finalize the documents pertaining to PIH management’s concerns.
The EQV Board reconvened on August 1, 2025, and representatives of K&E discussed and reviewed the terms of the proposed definitive transaction documentation and the key legal due diligence findings. The EQV Board received a packet of all current transaction documents, discussed the updates on the Business Combination and the EQVR Acquisition, reviewed a presentation which provided an overview of the material provisions of the Business Combination and EQVR Acquisition, discussed the various possible outcomes of the SPAC process and discussed the signing timeline.
The Special Committee subsequently, and by unanimous written consent, (i) authorized and approved the EQVR Merger Agreement and related documents and the transactions contemplated by such documents; and (ii) determined that it was advisable and in the best interests of EQV for EQV to enter into the EQVR Merger Agreement and related documents. Afterward, the EQV Board, by unanimous written consent, (a) determined that it was in the best interests of EQV and its shareholders for EQV to enter into the Business Combination Agreement and consummate the transactions contemplated thereby, (b) authorized management to negotiate, execute and deliver the transaction documents related to the Business Combination Agreement and (c) authorized management to consummate the transactions contemplated by the Business Combination Agreement, among other things.
97
Simultaneously, PIH’s board of directors via unanimous written consent, (i) determined that it was in the best interests of PIH and its shareholders for PIH to enter into the Business Combination Agreement and consummate the transactions contemplated thereby, (ii) determined that it was in the best interests of PIH and its shareholders for PIH to enter into the EQVR Merger Agreement, for limited purposes, and consummate the transactions contemplated thereby and (iii) authorized PIH management to consummate the transactions contemplated by the Business Combination Agreement and EQVR Merger Agreement, among other things.
On August 4, 2025, the final investor presentation was approved, and the parties and their respective advisors convened through a series of discussions to discuss and finalize remaining outstanding issues in various transaction documents. On August 5, 2025, all parties and advisors, including EQV, EQVR, PIH, JPMIM, K&E, Sidley, Orrick, Baker Botts and TD, convened via teleconference to finalize the transaction documents, including the Business Combination Agreement, EQVR Merger Agreement, Preferred Documents and related documents, and each respective party, through authorized representatives, released signature pages for all of the transaction documents. On August 5, 2025, PIH and Citizens Bank, N.A. agreed on term sheets and commitment papers to put an RBL in place with Presidio following the Business Combination.
On August 5, 2025, a press release was issued announcing the Business Combination. Shortly thereafter, EQV filed a current report on Form 8-K attaching the press release and investor presentation that was used by EQV in connection with the PIPE Financing, and on August 11, 2025, EQV filed a current report on Form 8-K attaching, among other things, the Business Combination Agreement, the EQVR Merger Agreement, and the Preferred Documents.
EQV Board’s Reasons for the Approval of the Business Combination Agreement
The EQV Board, in evaluating the transaction with PIH, consulted with EQV’s management and its legal, financial and other advisors. In reaching its unanimous resolution (i) that the terms and conditions of the Business Combination Agreement and the transactions contemplated thereby, including the Business Combination, are advisable, fair to and in the best interests of EQV and its stockholders and (ii) to recommend that the EQV stockholders approve the transactions contemplated by the Business Combination Agreement, including the Business Combination, the EQV Board considered and evaluated a number of factors, including, but not limited to, the factors discussed below.
Before reaching their decision, the EQV Board reviewed the results of management’s due diligence, performed with the assistance of the advisors, which included:
• research on industry trends, revenue projections and other industry factors;
• meetings and calls with PIH’s management team and representatives regarding operations, major customers, regulatory compliance, financial prospects and possible acquisitions, among other customary due diligence matters;
• review of PIH’s material business contracts and certain other legal and commercial diligence including discussions with PIH’s major customers, vendors and suppliers; and
• environmental, financial and accounting diligence.
In light of the number and wide variety of factors considered in connection with its evaluation of the Business Combination and the Business Combination Agreement, the EQV Board did not consider it practicable to, and did not attempt to, quantify or otherwise assign relative weights to the specific factors that they considered in reaching determination and supporting their decision.
The EQV Board considered a number of factors pertaining to the Business Combination and the Business Combination Agreement as generally supporting their decision to enter into the Business Combination Agreement and the transactions contemplated thereby, including but not limited to, the following material factors:
• Target Industry. PIH’s management team possesses deep knowledge of the oil and gas industry, and the fact that PIH’s business falls squarely within this particular area of expertise provides us with an opportunity to leverage such expertise in order to realize the investment potential from the Business Combination.
98
• Valuation. The EQV Board concluded that the aggregate consideration payable under the Business Combination Agreement reflects an attractive valuation relative to publicly listed companies with certain characteristics comparable to PIH such as similar industry, end markets, and growth profiles. Taken together with PIH’s strong performance, projected revenue growth rate, and projected profitability, along with the caliber of investors involved in the PIPE Investment, the EQV Board determined that the Business Combination presented a compelling acquisition opportunity for EQV and its stockholders.
The EQV Board also believed that the proposed Business Combination was consistent with the “Our Acquisition Criteria” section in the Form S-1 initially filed with the U.S. Securities and Exchange Commission on June 7, 2024, and declared effective on August 6, 2024 (the “Form S-1”). Specifically, this investment possessed the following core attributes:
• a substantial and established target valuation relative to the proceeds from the offering;
• a differentiated and sustainable business model with a defensible market position, prudent financial leverage, predictable hedged cash flow profile, robust profit margin potential and an attractive potential return on capital which is sustainable over time;
• the potential to generate meaningful unlevered free cash flow, with predictable revenue streams and definable low working capital and capital expenditure requirements;
And in particular for an oil and gas exploration and production business:
• assets located in the U.S. or Europe with significant reserves classified as “proved developed producing” compared to the total asset value that have a supported history of free cash flow generation and that, after deployment of appropriate capital, can generate supported production levels for significant years in the future;
• low risk development upside, as demonstrated by assets within a mature, low-decline hydrocarbon reservoir and basin that has proven to be productive and that have undeveloped or underdeveloped inventory that would be economic to develop;
• assets with a diverse commodity composition across oil, gas and natural gas liquids and assets with high wellbore value diversity to allow for risk insulation through diversification;
• access to infrastructure and end markets, as demonstrated by assets with gathering and processing infrastructure in place to meet current and future requirements, along with appropriate contracts that allow the business to have sufficient capacity to develop and grow future reserves and production volumes when market conditions warrant;
• strong people, processes and culture;
• attractive growth prospects, including an ability to capitalize on positive secular tailwinds;
• sufficient scale and resources to achieve a successful transition into the public market;
• will benefit from having a public currency to enhance its ability to grow organically or through mergers and acquisitions; and
• will benefit from EQV’s relationships and deep value creation capabilities.
The EQV Board believed that the proposed Business Combination met all of the above criteria set forth in the Form S-1.
99
The EQV Board also considered a variety of uncertainties and risks and other potentially negative factors concerning the Business Combination Agreement and the Business Combination, including, but not limited to, the following:
• Benefits Not Achieved. The risk that the potential benefits of the Business Combination or anticipated performance of PIH may not be fully achieved, or may not be achieved within the expected timeframe and that the results of operations of Presidio’s business may differ materially from the projections prepared by PIH and reviewed by the EQV Board.
• Liquidation of EQV. The risks and costs to us if the Business Combinations are not completed, including the risk of diverting management focus and resources from other businesses combination opportunities, which could result in EQV being unable to effect a business combination by August 8, 2026, or such later date as may be approved by EQV’s shareholders (if extended), and force EQV to liquidate.
• Stockholder Vote. The risk that EQV’s stockholders may fail to approve the Business Combination.
• Closing Conditions. The fact that completion of the Business Combination is conditioned on the satisfaction of certain closing conditions that are not within EQV’s control, including the condition that EQV has available at the closing of the Business Combinations an amount of cash of at least $140,197,687 less the Pre-Closing Period Rollover Amount (as defined in the Business Combination Agreement) (see “The Business Combination Proposal — Conditions to Closing of the Business Combination”).
• Litigation. The possibility of litigation challenging the Business Combination or that an adverse judgment granting permanent injunctive relief could indefinitely enjoin consummation of the Business Combination Agreement or the Business Combination.
• Fees and Expenses. The fees and expenses associated with completing the Business Combination.
• Other Risks. The various other risks associated with the Business Combination, EQV’s business, the business of PIH and PIH’s indebtedness described under “Risk Factors — Risks Related to PIH’s Business and to Presidio’s Business Following the Business Combination”.
The EQV Board concluded that the potential benefits that it expected EQV and its stockholders to achieve as a result of the Business Combination outweighed the potential negative factors associated with the Business Combination. Accordingly, the EQV Board unanimously determined that the Business Combination Agreement and the transactions contemplated thereby, including the Business Combination, were advisable, fair to, and in the best interests of, EQV and its stockholders.
The Special Committee’s Reasons for the Approval of the EQVR Merger Agreement
The EQV Board established the Special Committee for the purpose of reviewing and evaluating the EQVR Acquisition. In evaluating the EQVR Merger Agreement, the Special Committee consulted with EQV management as well as the Special Committee’s financial and legal advisors. On August 1, 2025, the Special Committee unanimously: (i) authorized and approved the EQVR Merger Agreement and related documents and the transactions contemplated by such documents; and (ii) determined that it was advisable and in the best interests of EQV for EQV to enter into the EQVR Merger Agreement and related documents.
The Special Committee considered and evaluated a number of factors, including the factors discussed below. The Special Committee did not consider it practicable to, and did not attempt to, quantify or otherwise assign relative weights to the specific factors it considered in reaching their respective determinations. The Special Committee viewed their respective decisions as being based on all of the information available and the factors presented to and considered by them. In addition, individual directors may have given different weight to different factors. This explanation of the Special Committee’s reasons for the approval of the EQVR Acquisition and all other information presented in this section is forward-looking in nature and, therefore, should be read in light of the factors discussed under the section entitled “Cautionary Note Regarding Forward-Looking Statements.”
100
The Special Committee considered a number of factors pertaining to the EQVR Merger Agreement as generally supporting its decision to enter into the EQVR Merger Agreement to effectuate the EQVR Acquisition, including the following factors:
• Value of the EQVR Assets. The Special Committee took into account estimates of the value of EQVR’s oil and gas assets.
• Fairness Opinion of the Financial Advisor to the Special Committee. The Special Committee took into account the financial analyses reviewed by Kroll, operating through Duff & Phelps, with the Special Committee as well as the fairness opinion of Duff & Phelps (the “Opinion”) rendered to the Special Committee on July 25, 2025, as to the fairness, from a financial point of view, of the purchase price to be paid by EQV in the EQVR Acquisition.
• Due Diligence. EQV and its advisors conducted a diligence review of EQVR’s assets and its businesses and operations, including review of relevant documentation and discussions with EQVR management and EQVR’s financial and legal advisors. Members of the EQV Board indirectly own and operate EQVR and are therefore very familiar with EQVR’s assets and performance.
• Negotiated Transaction. The financial and other terms and condition of the EQVR Merger Agreement and related documents are reasonable and were the product of an arm’s length negotiation between Presidio and EQVR.
• Special Committee Approval. The Special Committee, comprised of independent directors of the EQV Board, unanimously approved of the EQVR Merger Agreement and related documents and all actions necessary, appropriate or advisable to consummate the EQVR Merger Agreement after careful consideration of the EQVR Merger Agreement and the investment opportunity in EQVR’s assets.
The Special Committee also considered a variety of risks and uncertainties and other potentially negative factors concerning the EQVR Merger Agreement, including the following:
• Benefits May Not Be Achieved. The risk that the potential benefits of the EQVR Merger Agreement may not be fully achieved or may not be achieved within the expected timeframe.
• Closing Conditions. The fact that completion of the EQVR Merger Agreement is conditioned on the satisfaction of certain closing conditions that are not within EQV’s control.
• Litigation. The possibility of litigation challenging the EQVR Merger Agreement or that an adverse judgment granting permanent injunctive relief could indefinitely enjoin consummation of the EQVR Merger Agreement.
• Fees and Expenses. The fees and expenses associated with completing the EQVR Merger Agreement.
In addition to considering the factors described above, the Special Committee also considered the following:
Interests of Certain Persons
Certain officers and directors of EQV may have interests in the EQVR Merger Agreement as individuals that are in addition to, and that may be different from, the interests of the EQV shareholders (see the section entitled “The Business Combination Proposal — Interests of Certain Persons in the Business Combination”). The Special Committee reviewed and considered these interests during the negotiation of the terms of the EQVR Merger Agreement and in evaluating and unanimously approving, as members of the Special Committee, the EQVR Merger Agreement.
101
The Special Committee concluded that the potential benefits expected to be received by EQV and the EQV shareholders as a result of the EQVR Merger Agreement outweighed the potentially negative factors associated with the EQVR Merger Agreement. The Special Committee also noted that the EQV shareholders would have a substantial economic interest in EQVR’s assets. Accordingly, the Special Committee unanimously determined that the EQVR Merger Agreement and related documents and all actions necessary, appropriate or advisable to consummate the EQVR Merger Agreement and related documents were advisable and in the best interests of EQV.
Fairness Opinion of Duff & Phelps
On July 25, 2025, Duff & Phelps rendered the Opinion to the Special Committee to the effect that, as of such date and subject to the procedures followed, assumptions made, qualifications and limitations on the review undertaken and other matters considered by Duff & Phelps as set forth in the Opinion, the purchase price to be paid by EQV in the EQVR Merger Agreement to EQVR was fair, from a financial point of view. The macroeconomic environment did not substantially or materially change between the date of the issuance of the Opinion and the signing date of the EQVR Merger Agreement on August 5, 2025. For more detail on the Opinion, please see the section entitled “Opinion of the Special Committee’s Financial Advisor Duff & Phelps” below.
Certain Financial Projections of PIH
In connection with EQV’s due diligence and consideration of the Business Combination, PIH’s management prepared and provided EQV with certain financial forecasts (the “financial projections”).
The financial projections were not prepared with a view toward compliance with GAAP, published guidelines of the SEC or the guidelines established by the American Institute of Certified Public Accountants for preparation or presentation of prospective financial information. The inclusion of the financial projections should not be regarded as an indication that any of Presidio, EQV, PIH, their respective affiliates, officers, directors, advisors or other representatives or any other recipient of the financial projections considered, or now considers, it to be necessarily predictive of actual future performance or events, or that it should be construed as financial guidance, and such summary projections set forth below should not be relied on as such.
The financial projections include non-GAAP financial measures, including Unlevered Free Cash Flow, Net Debt and EBITDA. Please see the graphs below for a description of how PIH defines these non-GAAP financial measures. PIH believes that EBITDA and Net Debt provide information useful in assessing operating and financial performance across periods, and Free Cash Flow provides a useful measure of available cash generated by operating activities for investing, to reduce leverage or make distributions. Non-GAAP financial measures should not be considered in isolation from, or as a substitute for, financial information presented in accordance with GAAP, and non-GAAP financial measures used by PIH may not be comparable to similarly titled measures used by other companies.
The financial projections were prepared solely for internal use and are subjective in many respects. While presented with numeric specificity as of the date on which such forecasts were finalized, the financial projections reflect numerous estimates and assumptions that are inherently uncertain and may be beyond the control of PIH, including with respect to, among others, PIH’s future results, changes in oil and gas prices, changes in the energy markets, changes in applicable regulations, general economic and regulatory conditions and other matters described in the sections entitled “Cautionary Statement Regarding Forward-Looking Statements,” “Where You Can Find More Information” and “Risk Factors.” The financial projections reflect both assumptions as to certain business decisions that are subject to change and, in many respects, subjective judgment, and thus are susceptible to multiple interpretations and periodic revisions based on actual experience and business developments. PIH and its affiliates, officers, directors, advisors or other representatives cannot give assurance that the financial projections and the underlying estimates and assumptions will be realized. The financial projections constitute “forward-looking statements” and actual results may differ materially and adversely from those set forth below. PIH’s current independent registered public accounting firm, Grant Thornton LLP (“GT”), has not audited, reviewed, examined, compiled or applied agreed-upon procedures with respect to the accompanying financial projections and, accordingly, GT does not express an opinion or any other form of assurance with respect thereto nor has it expressed any opinion or any other form of assurance on such information or its achievability, and assumes no responsibility for, and disclaims any association with, the prospective financial information. The reports of GT incorporated by reference in this proxy statement/prospectus relate to PIH’s previously issued historical financial statements. Such reports do not extend to the financial projections included herein and should not be read to do so.
102
The financial projections do not take into account any circumstances or events occurring after the date they were prepared. PIH cannot give assurance that, had the financial projections been prepared either as of the date of the Business Combination Agreement or as of the date of this proxy statement/prospectus, similar estimates and assumptions would be used. Except as required by applicable securities laws, PIH does not intend to, and disclaims any obligation to, make publicly available any update or other revision to the financial projections to reflect circumstances existing since its preparation or to reflect the occurrence of unanticipated events, even if any or all of the underlying assumptions are shown to be inappropriate, including with respect to the accounting treatment of the Business Combination under GAAP, or to reflect changes in general economic or industry conditions. The financial projections do not take into account all of the possible financial and other effects of the Business Combination on PIH, the effect on PIH of any business or strategic decision or action that has been or will be taken as a result of the Business Combination Agreement having been executed, or the effect of any business or strategic decisions or actions that would likely have been taken if the Business Combination Agreement had not been executed, but which were instead altered, accelerated, postponed or not taken in anticipation of the Business Combination. Further, the financial projections do not take into account the effect on PIH of any possible failure of the Business Combination to occur. Neither PIH nor any of its affiliates, officers, directors, advisors or other representatives have made, make or are authorized in the future to make any representation to any public shareholder or other person regarding PIH’s ultimate performance compared to the information contained in the financial projections or that the financial projections will be achieved. The inclusion of the financial projections herein should not be deemed an admission or representation by EQV or its affiliates, officers, directors, advisors or other representatives or any other person that they considered, or now considers, it to be viewed as material information of PIH, particularly in light of the inherent risks and uncertainties associated with such forecasts. The summary of the financial projections included below is not being included in this proxy statement/prospectus in order to influence any public shareholder’s decision or to induce any public shareholder to vote in favor of any of the proposals at the extraordinary general meeting, but is being provided solely because it was made available to the EQV Board in connection with the Business Combination.
No projections or assumptions were separately prepared by EQV management, but EQV’s management and advisors reviewed the financial projections and underlying assumptions provided by PIH. In the view of PIH’s management, the projections were prepared on a reasonable basis reflecting management’s currently available estimates and judgments. Further, PIH affirmed to EQV that the financial projections reflect the view of PIH management about its future performance as of October 3, 2025. However, the financial projections are not a statement of fact and should not be viewed as being necessarily indicative of future results, and readers of this proxy statement/prospectus are cautioned not to place undue reliance on the financial projections.
In light of the foregoing, and considering that the extraordinary general meeting will be held months after the financial projections were prepared, as well as the uncertainties inherent in any forecasted information, public shareholders are cautioned not to place undue reliance on such information.
The following unaudited prospective financial and operating information should not be regarded as an indication that PIH considered, or now considers, it to be necessarily predictive of actual future performance or events, or that it should be construed as financial guidance, and such information does not take into account any circumstances or events occurring after the date it was prepared.
103
The below graphs are summary financial projections illustrating Enterprise Value, Unlevered Free Cash Flow, Dividend per Share and Net Debt and Leverage Ratio for the years 2025 through 2027, assuming illustrative future acquisitions, which was prepared by PIH management.

____________
Note: Financial projections assume forward commodity strip pricing as of 07/21/2025; avg. WTI 2025E ($66.69/bbl), 2026E ($63.24/bbl), 2027E ($63.06/bbl); avg. NYMEX HH 2025E ($3.57/MMbtu), 2026E ($4.16/MMbtu), 2027E ($4.00/MMbtu).
Note: Financial projections include assumed illustrative acquisitions that include a FY-2025 $200 million acquisition, a FY-2026 $300 million acquisition and a FY-2027 $400 million acquisition and assume 20% free cash flow yield, 40% debt funding at 7% annual interest expense, no incremental capital expenditures, 1.1x dividend coverage on pro forma cash flow, cash comprising 60% of the consideration in 2025 and 2026, incremental shares comprising 60% of the consideration assuming an implied price per share based on 13.5% dividend yield in 2027.
(1) Assumes implied price per share based on 13.5% dividend yield.
(2) Unlevered free cash flow is calculated as Total EBITDA (Hedged) less capital expenditures. Total EBITDA (Hedged) is defined as earnings before interest, taxes, depreciation and amortization plus/less hedging impact (excluding expensed PIH management interest plan award dividend payout).
(3) Represents last quarter annualized dividend on common equity as of the fourth quarter for each respective period.
(4) Dividend payments are subject to board approval and market conditions.
(5) Net debt is defined as total debt minus cash and cash equivalents. Leverage ratio is defined as net debt divided by EBITDA.
104
The below graphs are summary financial projections illustrating Total Production, Total EBITDA, Unlevered Free Cash Flow and Illustrative Allocation of Unlevered Free Cash Flow for the years 2025 through 2027, assuming no future acquisitions, which was prepared by PIH management.

____________
(1) Total EBITDA (Hedged) is defined as earnings before interest, taxes, depreciation and amortization plus/less hedging impact (excluding expensed PIH management interest plan award dividend payout).
(2) Unlevered Free Cash Flow calculated as Total EBITDA (Hedged) less capital expenditures.
(3) Net debt is defined as total debt minus cash and cash equivalents. Based on base case NYMEX strip; Net Debt Reduction includes existing debt paydown, mandatory investment grade ABS amortization payments, investment grade ABS debt service reserve account release, Trail Dust Loan amortization & paydown and any RBL drawing/paydowns; calculations exclude shares of Class A Common Stock owned by the Sponsor and subject to a dividend reinvestment plan until vested.
(4) Note: Assumes forward commodity strip pricing as of 07/21/2025; avg. WTI 2025E ($66.69/bbl), 2026E ($63.24/bbl), 2027E ($63.06/bbl); avg. NYMEX HH 2025E ($3.57/MMbtu), 2026E ($4.16/MMbtu), 2027E ($4.00/MMbtu).
(5) Note: 50% of Class B Shares to be placed into a mandatory dividend reinvestment plan subject to a three-year vesting schedule.
PIH DOES NOT INTEND TO UPDATE OR OTHERWISE REVISE THE ABOVE FINANCIAL PROJECTIONS TO REFLECT CIRCUMSTANCES EXISTING AFTER THE DATE WHEN MADE OR TO REFLECT THE OCCURRENCE OF FUTURE EVENTS, EVEN IN THE EVENT THAT ANY OR ALL OF THE ASSUMPTIONS UNDERLYING SUCH FORECASTED FINANCIAL INFORMATION ARE NO LONGER APPROPRIATE, EXCEPT AS MAY BE REQUIRED BY APPLICABLE LAW.
Fairness Opinion of Kroll, LLC
Opinion of the Special Committee’s Financial Advisor Duff & Phelps
Summary of Opinion
On July 10, 2025, EQV retained Kroll, operating through Duff & Phelps, to serve as an independent financial advisor and to provide a fairness opinion to the special committee of the board of directors (the “Special Committee”) in connection with the acquisition of a portfolio of primarily proved, developed and producing (“PDP”) upstream oil & gas assets (the “Assets”) from an entity (the “Seller”) owned by members of EQV management for $59.2 million (the “Purchase Price”) consisting of 3.42 million shares of EQV and $25 million of cash to repay certain indebtedness. In selecting Duff & Phelps, the Special Committee considered, among other things, the fact that Duff & Phelps is a global leader in providing fairness opinions to boards of directors and special committees. Duff & Phelps is regularly engaged in the valuation of businesses and their securities and the provision of fairness opinions in connection with various transactions.
105
On July 25, 2025, Duff & Phelps presented its financial analysis to the Special Committee with respect to the Purchase Price paid by EQV for the Assets. Duff & Phelps delivered its written opinion to the Special Committee dated as of the same date (the “Opinion”), that, as of its date and subject to and based on the assumptions, procedures, matters, and limitations and qualifications contained in the Opinion, the Purchase Price to be paid by EQV was fair, from a financial point of view, to EQV.
The full text of the Opinion is attached to this proxy statement/prospectus as Annex Q and is incorporated into this proxy statement/prospectus by reference. The summary of the Opinion set forth herein is qualified in its entirety by reference to the full text of the Opinion. EQV’s stockholders are urged to read the Opinion carefully and in its entirety for a discussion of the procedures followed, assumptions made, matters considered, limitations of the review undertaken by Duff & Phelps in connection with the Opinion, as well as other qualifications contained in the Opinion. Neither the Opinion nor the summary of the Opinion and the related analyses set forth in this proxy statement/prospectus are intended to be, and do not constitute, advice or a recommendation to the Special Committee, any stockholder of EQV or any other person as to how to act or vote with respect to any matter relating to the acquisition of the Assets or any other transaction described herein. In particular, stockholders should be aware that Duff & Phelps has not performed any analysis, nor has it issued an Opinion regarding EQV’s concurrent business combination with Presidio Petroleum LLC.
The Opinion was approved by Duff & Phelps’ fairness opinions committee. The Opinion was provided for the information of, and directed to, the Special Committee and only addressed the fairness, from a financial point of view, to EQV of the Purchase Price to be paid by EQV for the Assets. The Opinion was only one of the many factors considered by the Special Committee in its evaluation of the acquisition of the Assets and should not be viewed as determinative of the views of the Special Committee.
Duff & Phelps prepared the Opinion effective as of July 25, 2025. The Opinion was necessarily based upon market, economic, financial and other conditions as they existed as of such date and could be evaluated as of such date, and Duff & Phelps disclaims any undertaking or obligation to advise any person of any change in any fact or matter affecting the Opinion which may come or be brought to the attention of Duff & Phelps after such date.
In connection with the Opinion, Duff & Phelps made such reviews, analyses and inquiries that Duff & Phelps deemed necessary and appropriate under the circumstances to enable Duff & Phelps to render the Opinion. Duff & Phelps also took into account its assessment of general economic, market and financial conditions, as well as its experience in securities and business valuation, in general, and with respect to similar transactions, in particular. Duff & Phelps’ procedures, investigations, and financial analysis with respect to the preparation of the Opinion included, but were not limited to, the items summarized below:
1. Reviewed the following documents:
• EQV’s annual report on Form 10-K, including its audited financial statements as filed with the SEC for the year ended December 31, 2024 and EQV’s unaudited interim financial statements for the three months ended March 31, 2025 included in EQV’s Form 10-Q filed with the SEC;
• EQV’s annual report on Form 10-K, including its audited financial statements as filed with the SEC for the year ended December 31, 2024 and EQV’s unaudited interim financial statements for the three months ended March 31, 2025 included in EQV’s Form 10-Q filed with the SEC;
• the Assets’ Audited financial statements for the year ended December 31, 2024;
• the Assets’ reserve report as of September 30, 2024 as prepared by Cawley, Gillespie & Associates, Inc. with commodity pricing updates from management of EQV as of July 15, 2025 (the “Management Projections”);
• a letter dated July 24, 2025 from the management of EQV which made certain representations as to historical financial statements, financial projections and the underlying assumptions, and a pro forma schedule of assets and liabilities (including identified contingent liabilities) for the Assets on a post-transaction basis;
• the presentation titled Presidio Investment Holdings, LLC Investor Presentation dated June 2025;
106
• various other financial and operating data regarding EQV, the Assets and the acquisition thereof provided to us by management of EQV; and
• the letter of intent EQV dated November 24, 2024 (the “LOI”);
2. Discussed the information referred to above and the background and other elements of the acquisition of the Assets with the management of EQV;
3. Performed certain valuation and comparative analyses using generally accepted valuation and analytical techniques including a discounted cash flow analysis, an analysis of selected public companies that Duff & Phelps deemed relevant, and an analysis of selected M&A transactions that Duff & Phelps deemed relevant; and
4. Conducted such other analyses and considered such other factors as Duff & Phelps deemed appropriate.
• Relied upon the accuracy, completeness, and fair presentation of all information, data, advice, opinions and representations obtained from public sources or provided to it from private sources, including Company management, and did not independently verify such information;
• Relied upon the fact that the Special Committee and EQV have been advised by counsel as to all legal matters with respect to the acquisition of the Assets, including whether all procedures required by law to be taken in connection with the acquisition of the Assets have been duly, validly and timely taken;
• Assumed that the Management Projections and any other estimates, evaluations, forecasts and projections furnished to Duff & Phelps were reasonably prepared and based upon the best currently available information and good faith judgment of the person(s) furnishing the same, and Duff & Phelps expresses no opinion with respect to the Management Projections, any other estimates, evaluations forecasts or projections, or the underlying assumptions;
• Assumed that information supplied and representations made by Company management are substantially accurate regarding EQV, the Assets and the acquisition thereof;
• Assumed that the final versions of all documents reviewed by Duff & Phelps in draft form conform in all material respects to the drafts reviewed;
• Assumed that there has been no material change in the assets, liabilities, financial condition, results of operations, business, or prospects of EQV or the Assets since the date of the most recent financial statements and other information made available to Duff & Phelps, and that there is no information or facts that would make the information reviewed by Duff & Phelps incomplete or misleading;
• Assumed that all of the conditions required to implement the acquisition of the Assets will be satisfied and that the acquisition of the Assets will be completed in accordance with the LOI without any amendments thereto or any waivers of any terms or conditions thereof;
• Assumed that all governmental, regulatory or other consents and approvals necessary for the consummation of the acquisition of the Assets will be obtained without any adverse effect on EQV or the Assets or the contemplated benefits expected to be derived in the acquisition of the Assets; and
• Assumed a price of $10.00 per EQV share is appropriate for purposes of this Opinion.
Duff & Phelps informed the Special Committee that to the extent that any of the foregoing assumptions, representations or any of the facts on which the Opinion were based proved to be untrue in any material respect, the Opinion cannot and should not be relied upon. Duff & Phelps also informed the Special Committee that in its analysis and in connection with the preparation of the Opinion, Duff & Phelps made numerous assumptions with respect to industry performance, general business, market and economic conditions and other matters, many of which are beyond the control of any party involved in the acquisition of the Assets.
107
Duff & Phelps did not evaluate the solvency of EQV or the Assets or conduct an independent appraisal or physical inspection of any specific assets or liabilities (contingent or otherwise), nor was Duff & Phelps furnished with any such appraisals. Duff & Phelps was not requested to, and did not, (i) initiate any discussions with, or solicit any indications of interest from, third parties with respect to the acquisition of the Assets, the assets, businesses or operations of EQV, the Assets or any alternatives to the acquisition of the Assets, (ii) negotiate the terms of the acquisition of the Assets, and therefore, Duff & Phelps assumed that such terms were the most beneficial terms, from EQV’s perspective, that could, under the circumstances, be negotiated among the parties to the Agreement and the acquisition of the Assets, or (iii) advise the Special Committee or any other party with respect to alternatives to the acquisition of the Assets.
In rendering the Opinion, Duff & Phelps was not expressing any opinion as to the market price or value of EQV’s common stock or the Assets’ value (or anything else) prior to or after the announcement or the consummation of the acquisition of the Assets. The Opinion should not be construed as a valuation opinion, credit rating, solvency opinion, an analysis of EQV’s or the Assets’ creditworthiness, as tax advice, or as accounting advice. Duff & Phelps has not made, and assumes no responsibility to make, any representation, or render any opinion, as to any legal matter.
In rendering the Opinion, Duff & Phelps was not expressing any opinion with respect to the amount or nature of any compensation or other equity arrangements to be given to any of EQV’s officers, directors, or employees, or any class of such persons in any respect.
The Opinion was furnished solely for the use and benefit of the Special Committee in connection with its consideration of the acquisition of the Assets. The Opinion (i) does not address the merits of the underlying business decision to enter into the acquisition of the Assets versus any alternative strategy or transaction; (ii) does not address any transaction related to the acquisition of the Assets; (iii) is not a recommendation as to how the Special Committee or any stockholder should vote or act with respect to any matters relating to the acquisition of the Assets, or whether to proceed with the acquisition of the Assets or any related transaction, and (iv) does not indicate that the Purchase Price paid is the best possibly attainable under any circumstances; instead, it merely states whether the consideration in the acquisition of the Assets is within a range suggested by certain financial analyses. The decision as to whether to proceed with the acquisition of the Assets or any related transaction may depend on an assessment of factors unrelated to the financial analysis on which the Opinion is based. The Opinion should not be construed as creating any fiduciary duty on the part of Duff & Phelps to any party.
The Opinion is solely that of Duff & Phelps, and Duff & Phelps’ liability in connection with the Opinion is limited in accordance with the terms set forth in the engagement letter between Duff & Phelps and EQV, dated July 10, 2025.
Summary of Financial Analysis
Set forth below is a summary of the material analysis performed by Duff & Phelps in connection with the delivery of the Opinion to the Special Committee. This summary is qualified in its entirety by reference to the full text of the Opinion, attached to this proxy statement/prospectus as Annex Q. While this summary describes the analyses and factors that Duff & Phelps deemed material in its presentation to the Special Committee, it is not a comprehensive description of all analyses and factors considered by Duff & Phelps. The preparation of a fairness opinion is a complex process that involves various determinations as to appropriate and relevant methods of financial analysis and the application of these methods to the particular circumstances. Therefore, a fairness opinion is not readily susceptible to partial analysis or summary description. In arriving at the Opinion, Duff & Phelps did not attribute any particular weight to any analysis or factor considered by it, but rather made qualitative judgments as to the significance and relevance of each analysis and factor. Accordingly, Duff & Phelps believes that its analysis must be considered as a whole and that selecting portions of its analyses and of the factors considered by it in rendering the Opinion without considering all analyses and factors could create a misleading or incomplete view of the evaluation process underlying the Opinion. The conclusion reached by Duff & Phelps was based on all analyses and factors taken as a whole, and also on the application of Duff & Phelps’ own experience and judgment.
The financial analyses summarized below include information presented in tabular format. In order for Duff & Phelps’ financial analysis to be fully understood, the tables must be read together with the text of each summary. The tables alone do not constitute a complete description of the financial analysis. Considering the data below without considering the full narrative description of the financial analyses, including the methodologies and assumptions underlying the analyses, could create a misleading or incomplete view of Duff & Phelps’ financial analysis.
108
Discounted Cash Flow Analysis
The Discounted Cash Flow Analysis (“DCF”) is a valuation technique that provides an estimation of the value of a business based on the cash flows that a business can be expected to generate (the “DCF Analysis”). The DCF Analysis begins with an estimation of the annual cash flows the subject business is expected to generate over a discrete projection period, and all of the cash flows for the business after the end of the discrete projection period (the “Terminal Value”). The estimated cash flows for each of the years in the discrete projection period and the Terminal Value are then converted to their present value equivalents using a rate of return appropriate for the risk of achieving the projected cash flows.
Duff & Phelps performed a DCF Analysis of the estimated future unlevered free cash flows attributable to the Assets for the years ending December 31, 2025 through December 31, 2074, with “unlevered free cash flow,” defined as cash that is available either to reinvest or to distribute to security holders. In applying the DCF Analysis, Duff & Phelps relied on the Management Projections. Duff & Phelps did not include a Terminal Value for the Assets after the end of their useful life in 2074. Duff & Phelps discounted the unlevered free cash flows in the discrete period back to the present to obtain a range of the estimated current enterprise value of the Assets.
The Management Projections included synergies related to the merger with EQV. Based on discussions with the Special Committee, Duff & Phelps included a range of the synergies in the amount of 25% to 75% of the amounts included in the Management Projections.
Determination of an appropriate discount rate to use in the DCF Analysis requires a degree of judgment. Duff & Phelps considered a number of factors in determining the discount rate range. Duff & Phelps used the capital asset pricing model and selected discount rates ranging from 14.0% to 17.0%. Duff & Phelps believes that this range of discount rates is consistent with the rate of return that security holders would require on alternative investment opportunities with similar risk profiles, including risks of achieving the projected cash flows based on the Management Projections.
Based on these assumptions, Duff & Phelps’ DCF Analysis resulted in an indicated enterprise value range for the Assets of $56 million to $66 million.
Market Approach
The Market Approach is a valuation technique that provides an estimation of value by applying valuation multiples to financial metrics for the subject company. These valuation multiples are either observed or derived from (i) market prices of actively traded, public companies and publicly available historical financial information and consensus equity research analyst estimates of future financial performance or (ii) prices paid in actual mergers, acquisitions or other transactions. The valuation process includes, but is not limited to, a comparison of various quantitative and qualitative factors between the subject business and such similar businesses.
Duff & Phelps selected eight publicly traded companies that it deemed relevant in its analysis (the “Selected Publicly Traded Companies”) based on their relative similarity, primarily in terms of business focus, revenue growth history and outlook, capital requirements and other characteristics to the Assets. Duff & Phelps noted that none of the Selected Publicly Traded Companies are perfectly comparable to the Assets, and that Duff & Phelps did not have access to non-public information of any of the Selected Publicly Traded Companies. Accordingly, a complete valuation analysis of the Assets cannot rely solely upon a quantitative review of the Selected Publicly Traded Companies but involves complex considerations and judgments concerning differences in financial and operating characteristics of such companies, as well as other factors that could affect their value relative to that of the Assets. Additionally, Duff & Phelps identified M&A transactions with targets it deemed comparable to the Assets.
109
The tables below summarize certain observed historical and projected financial performance and trading multiples of the Selected Publicly Traded Companies.
|
Revenue Growth |
EBITDA Growth |
|||||||||||||||||||||||
|
3-YR |
LTM |
2025 |
2026 |
3-YR |
LTM |
2025 |
2026 |
|||||||||||||||||
|
Comstock Resources, Inc. |
(12.2 |
)% |
1.4 |
% |
45.9 |
% |
21.3 |
% |
(9.1 |
)% |
4.9 |
% |
41.8 |
% |
33.6 |
% |
||||||||
|
Crescent Energy Company |
37.7 |
% |
(2.0 |
)% |
(5.3 |
)% |
(2.2 |
)% |
NM |
|
NM |
|
NM |
|
1.7 |
% |
||||||||
|
Diversified Energy Company PLC |
NM |
|
NM |
|
10.6 |
% |
(3.1 |
)% |
17.1 |
% |
6.8 |
% |
(14.4 |
)% |
(5.6 |
)% |
||||||||
|
Gulfport Energy Corporation |
(15.4 |
)% |
11.0 |
% |
51.3 |
% |
15.3 |
% |
0.4 |
% |
11.5 |
% |
27.4 |
% |
12.1 |
% |
||||||||
|
Mach Natural Resources LP |
29.0 |
% |
(7.0 |
)% |
12.0 |
% |
(2.6 |
)% |
43.0 |
% |
16.9 |
% |
3.9 |
% |
25.1 |
% |
||||||||
|
Ovintiv Inc. |
(5.1 |
)% |
(19.2 |
)% |
(6.4 |
)% |
(2.2 |
)% |
NM |
|
(2.2 |
)% |
(7.0 |
)% |
3.8 |
% |
||||||||
|
Riley Exploration Permian, Inc. |
NM |
|
1.3 |
% |
(3.6 |
)% |
8.7 |
% |
NM |
|
4.4 |
% |
(4.9 |
)% |
10.6 |
% |
||||||||
|
SandRidge Energy, Inc. |
(9.5 |
)% |
1.4 |
% |
33.5 |
% |
5.2 |
% |
(15.7 |
)% |
4.2 |
% |
45.3 |
|
4.7 |
% |
||||||||
|
Mean |
4.1 |
% |
(1.9 |
)% |
17.3 |
% |
5.0 |
% |
7.1 |
% |
6.6 |
% |
13.2 |
% |
10.7 |
% |
||||||||
|
Median |
(7.3 |
)% |
1.3 |
% |
11.3 |
% |
1.5 |
% |
0.4 |
% |
4.9 |
% |
3.9 |
% |
7.6 |
% |
||||||||
|
EQV Resources |
NA |
|
NA |
|
NA |
|
(10.3 |
)% |
NA |
|
NA |
|
NA |
|
(9.3 |
)% |
||||||||
|
EBITDA Margin |
EBITDA-CapEx Margin |
Industry |
||||||||||||||||||||||||||
|
3-Yr |
LTM |
2025 |
2026 |
3-Yr |
LTM |
2025 |
2026 |
MBOE |
Avg. |
|||||||||||||||||||
|
Comstock Resources, |
59.2 |
% |
62.5 |
% |
64.7 |
% |
71.2 |
% |
(11.1 |
)% |
(10.4 |
)% |
5.3 |
% |
20.8 |
% |
627 |
213 |
||||||||||
|
Crescent Energy Company |
NM |
|
NM |
|
49.2 |
% |
51.2 |
% |
NM |
|
NM |
|
22.5 |
% |
23.1 |
% |
709 |
258 |
||||||||||
|
Diversified Energy Company PLC |
NM |
|
NM |
|
43.2 |
% |
42.0 |
% |
NM |
|
NM |
|
32.8 |
% |
30.1 |
% |
483 |
144 |
||||||||||
|
Gulfport Energy Corporation |
60.6 |
% |
74.1 |
% |
66.7 |
% |
64.8 |
% |
19.9 |
% |
30.3 |
% |
38.8 |
% |
39.6 |
% |
661 |
155 |
||||||||||
|
Mach Natural Resources LP |
53.6 |
% |
62.1 |
% |
58.5 |
% |
75.1 |
% |
(8.1 |
)% |
22.6 |
% |
32.8 |
% |
41.7 |
% |
337 |
152 |
||||||||||
|
Ovintiv Inc. |
NM |
|
50.9 |
% |
49.7 |
% |
52.7 |
% |
NM |
|
22.5 |
% |
23.3 |
% |
25.9 |
% |
2057 |
588 |
||||||||||
|
Riley Exploration Permian, Inc. |
NM |
|
67.2 |
% |
66.4 |
% |
67.5 |
% |
NM |
|
39.6 |
% |
36.1 |
% |
20.6 |
% |
124 |
24 |
||||||||||
|
SandRidge Energy, Inc. |
63.2 |
% |
56.5 |
% |
58.3 |
% |
58.0 |
% |
7.3 |
% |
(62.8 |
)% |
11.3 |
% |
19.9 |
% |
63 |
18 |
||||||||||
|
Mean |
59.2 |
% |
62.2 |
% |
57.1 |
% |
60.3 |
% |
2.0 |
% |
7.0 |
% |
25.4 |
% |
27.7 |
% |
633 |
194 |
||||||||||
|
Median |
59.9 |
% |
62.3 |
% |
58.4 |
% |
61.4 |
% |
(0.4 |
)% |
22.6 |
% |
28.1 |
% |
24.5 |
% |
555 |
153 |
||||||||||
|
EQV Resources |
NA |
|
NA |
|
63.3 |
% |
64.0 |
% |
NA |
|
NA |
|
63.3 |
% |
64.0 |
% |
13 |
4 |
||||||||||
LTM = Latest Twelve Months; CAGR = Compounded Annual Growth Rate; EBITDA = Earnings Before Interest, Taxes, Depreciation, and Amortization; MBOE = Thousand Barrels of Oil Equivalent.
Sources: S&P Capital IQ, SEC Filings, Annual and Interim Reports, EQV financial statements and Management Projection.
110
|
Enterprise Value as a Multiple of |
||||||||||||||||||
|
|
|
|
LTM |
2025 |
2026 |
|
|
Avg. |
||||||||||
|
Comstock Resources, Inc. |
10.5x |
7.9x |
5.9x |
NM |
NM |
20.3x |
6.55x |
14.94x |
43,975 |
|||||||||
|
Crescent Energy Company |
NM |
3.9x |
3.8x |
NM |
8.4x |
8.4x |
1.79x |
9.76x |
26,838 |
|||||||||
|
Diversified Energy Company PLC |
NM |
6.2x |
6.5x |
NM |
8.0x |
9.0x |
3.04x |
5.97x |
19,998 |
|||||||||
|
Gulfport Energy Corporation |
5.0x |
4.1x |
3.6x |
12.2x |
7.0x |
6.0x |
3.70x |
5.67x |
24,222 |
|||||||||
|
Mach Natural Resources LP |
3.7x |
3.5x |
2.8x |
10.1x |
6.2x |
5.0x |
2.29x |
6.40x |
14,201 |
|||||||||
|
Ovintiv Inc. |
3.5x |
3.8x |
3.6x |
7.8x |
8.0x |
7.4x |
1.76x |
7.64x |
26,739 |
|||||||||
|
Riley Exploration Permian, Inc. |
2.9x |
3.1x |
2.8x |
5.0x |
5.7x |
9.2x |
1.97x |
6.59x |
33,384 |
|||||||||
|
SandRidge Energy, Inc. |
3.5x |
2.8x |
2.7x |
NM |
14.5x |
7.8x |
1.99x |
4.35x |
15,316 |
|||||||||
|
Mean |
4.8x |
4.4x |
4.0x |
8.8x |
8.3x |
9.2x |
2.89x |
7.67x |
25,584 |
|||||||||
|
Median |
3.6x |
3.8x |
3.6x |
9.0x |
8.0x |
8.1x |
2.14x |
6.50x |
25,480 |
|||||||||
LTM = Latest Twelve Months; EBITDA = Earnings Before Interest, Taxes, Depreciation and Amortization.
Source: S&P Capital IQ, SEC Filings, Annual and Interim Reports.
|
Announced |
Target Business Description |
Acquirer Name |
Enterprise |
Daily |
TEV/Daily |
||||||
|
03/31/25 |
EOG Resources bolts on Eagle Ford assets from Arrow S Energy in Texas during Q1-2025 |
EOG Resources Inc |
$ |
275,000 |
4 |
73,333 |
|||||
|
03/24/25 |
Validus Energy acquires 89 Energy III |
Validus Energy II Midcon LLC |
$ |
850,000 |
25 |
34,000 |
|||||
|
12/20/24 |
Mach Natural Resources acquires Ardmore Basin assets in Oklahoma |
Mach Natural Resources LP |
$ |
29,800 |
1 |
29,800 |
|||||
|
12/03/24 |
Crescent Energy acquires Eagle Ford assets from Ridgemar Energy |
Crescent Energy Co |
$ |
905,000 |
20 |
45,250 |
|||||
|
09/26/24 |
Validus Energy acquires Citizen Energy |
Validus Energy II Midcon LLC |
$ |
2,000,000 |
86 |
23,256 |
|||||
|
09/03/24 |
Crescent Energy acquires Eagle Ford assets from Cheyenne Petroleum |
Crescent Energy Co |
$ |
168,000 |
2 |
78,395 |
|||||
|
08/20/24 |
Diversified Energy acquires East Texas operated assets |
Diversified Energy Co PLC |
$ |
68,000 |
4 |
19,429 |
|||||
|
07/29/24 |
SandRidge Energy acquires Western Anadarko Basin assets in Oklahoma from Upland |
SandRidge Energy Inc |
$ |
144,000 |
6 |
24,000 |
|||||
|
07/10/24 |
Diversified Energy acquires East Texas assets from Crescent Pass |
Diversified Energy Co PLC |
$ |
106,000 |
6 |
16,738 |
|||||
|
07/09/24 |
US Energy Corp sells Gulf Coast assets to Warwick Artemis LLC in Texas |
Warwick Artemis LLC |
$ |
6,500 |
0 |
41,935 |
|||||
|
05/29/24 |
Aethon acquire integrated upstream assets of Tellurian |
Aethon III BR LLC; Aethon United BR LP |
$ |
260,000 |
33 |
7,798 |
|||||
111
|
Announced |
Target Business Description |
Acquirer Name |
Enterprise |
Daily |
TEV/Daily |
||||||
|
05/16/24 |
Crescent Energy acquires SilverBow Resources |
Crescent Energy Co |
$ |
2,106,000 |
91 |
23,042 |
|||||
|
03/13/24 |
[TERMINATED] Kimmeridge offers SilverBow Resources to acquire KTG |
SilverBow Resources Inc |
$ |
1,346,000 |
62 |
21,595 |
|||||
|
02/20/24 |
Benchmark Energy acquires oil & gas assets from Revolution in Texas and Oklahoma |
Benchmark Energy II LLC |
$ |
145,000 |
6 |
24,167 |
|||||
|
01/09/24 |
Evolution Petroleum acquires Scoop/Stack assets in Oklahoma from Red Sky Resources and Coriolis Energy Partners |
Evolution Petroleum Corp |
$ |
43,500 |
2 |
28,065 |
|||||
|
12/31/23 |
Permian Resources divests certain Eagle Ford assets |
Undisclosed Buyer |
$ |
67,000 |
1 |
67,000 |
|||||
|
12/16/23 |
TG Natural Resources acquires Rockcliff |
TG Natural Resources |
$ |
2,700,000 |
162 |
16,701 |
|||||
|
11/13/23 |
Mach Natural Resources acquires Anadarko Basin assets in Oklahoma from Paloma Partners |
Mach Natural Resources LP |
$ |
815,000 |
32 |
25,469 |
|||||
|
10/31/23 |
Earthstone Energy sells non-core Gulf Coast assets in Texas |
Undisclosed Buyer |
$ |
66,500 |
1 |
57,328 |
|||||
|
09/06/23 |
Crescent Energy acquires additional 12% operated WI in Eagle Ford assets in Texas |
Crescent Energy |
$ |
250,000 |
12 |
20,833 |
|||||
|
09/05/23 |
Magnolia Oil & Gas acquires leasehold and mineral interests in Giddings Field |
Magnolia Oil & Gas |
$ |
300,000 |
5 |
60,000 |
|||||
|
08/14/23 |
Chesapeake Energy divests Eagle Ford assets to SilverBow Resources |
SilverBow Resources |
$ |
700,000 |
29 |
24,138 |
|||||
|
08/02/23 |
Revenir Energy divests East Texas assets to Silver Energy |
Silver Hill Energy Partners LP |
$ |
219,700 |
9 |
25,014 |
|||||
|
07/12/23 |
SandRidge Energy acquires WI in 26 wells |
SandRidge Energy |
$ |
11,250 |
1 |
22,500 |
|||||
|
05/03/23 |
Callon Petroleum sells Eagle Ford assets to Ridgemar Energy |
Ridgemar Energy Operating LLC |
$ |
655,000 |
16 |
40,184 |
|||||
|
05/02/23 |
Crescent Energy acquires operated interest in Western Eagle Ford assets from Mesquite Energy |
Crescent Energy |
$ |
600,000 |
20 |
30,000 |
|||||
|
02/28/23 |
Baytex Energy acquires EagleFord operator Ranger Oil |
Baytex Energy Corp |
$ |
2,500,000 |
53 |
47,170 |
|||||
112
|
Announced |
Target Business Description |
Acquirer Name |
Enterprise |
Daily |
TEV/Daily |
|||||||
|
02/21/23 |
Chesapeake Energy divests Northern portion of its Eagle Ford asset to INEOS Energy |
INEOS Energy |
$ |
1,400,000 |
|
36 |
38,889 |
|||||
|
02/08/23 |
Diversified Energy acquires Cotton Valley and Haynesville assets in Texas from Tanos Energy |
Diversified Gas & Oil plc |
$ |
250,000 |
|
17 |
14,796 |
|||||
|
01/18/23 |
Chesapeake Energy divests Brazos Valley region of its Eagle Ford asset to WildFire Energy |
WildFire Energy I LLC |
$ |
1,425,000 |
|
28 |
51,444 |
|||||
|
11/02/22 |
Marathon Oil acquires operated Eagle Ford assets in South Texas from Ensign Natural Resources |
Marathon Oil |
$ |
3,000,000 |
|
67 |
44,776 |
|||||
|
10/03/22 |
SilverBow Resources bolts on additional Eagle Ford assets from ConocoPhillips |
SilverBow Resources |
$ |
87,000 |
|
1 |
79,091 |
|||||
|
09/15/22 |
SilverBow Resources acquires Eagle Ford assets in Webb County, Texas |
SilverBow Resources |
$ |
35,000 |
|
5 |
7,000 |
|||||
|
08/09/22 |
Devon Energy bolts on additional Eagle Ford assets with Validus Energy acquisition |
Devon Energy |
$ |
1,800,000 |
|
35 |
51,429 |
|||||
|
07/20/22 |
Maverick Energy acquires certain East Texas assets from Pegasi Energy and Gravitas Resources |
Maverick Energy Group Ltd |
$ |
1,060 |
|
0 |
23,297 |
|||||
|
07/13/22 |
Tellurian acquires Haynesville assets in Louisiana from EnSight IV |
Tellurian Operating LLC |
$ |
125,000 |
|
8 |
16,667 |
|||||
|
06/30/22 |
BCE-Mach acquires Anadarko Basin assets in Oklahoma and Texas |
BCE-Mach III LLC |
$ |
88,000 |
|
3 |
29,333 |
|||||
|
06/30/22 |
Ranger Oil bolts on additional Eagle Ford assets in Texas |
Ranger Oil Corp |
$ |
46,000 |
|
1 |
76,667 |
|||||
|
06/30/22 |
US Energy bolts on operated East Texas assets from Eagle Oil & Gas |
US Energy Corp. |
$ |
11,800 |
$ |
0 |
28,230 |
|||||
|
|
|
|||||||||||
|
|
Mean |
|
35,609 |
|||||||||
|
|
Median |
|
28,230 |
|||||||||
Duff & Phelps analyzed 2021 through 2024 revenue and EBITDA growth, 2025 and 2025 revenue and EBITDA growth, 2022 through 2024 EBITDA and EBITDA less capex margin, 2025 through 2026 EBITDA and EBITDA less capex margin, thousand barrels of oil equivalent and average daily production for the Selected Publicly Traded Companies and compared these metrics to the same metrics for the Assets, based on the Management Projections. Duff & Phelps used these comparisons and the multiples of enterprise value to LTM and projected EBITDA and EBITDA less capex, enterprise value to LTM revenue, and enterprise value to thousand barrels of oil equivalent and average daily production for the Selected Publicly Traded Companies. On a $ per MBoe basis, Duff & Phelps
113
selected a reserve multiple range of 4.5x to 5.5x to apply to the Assets’ reserves as well as enterprise value to daily production range of 15,000x to 20,000x. Duff & Phelps selected multiples that, in its judgment, reflected the Assets’ growth and margin outlook, capital requirements and other characteristics relative to the Selected Publicly Traded Companies.
Duff & Phelps estimated the range of enterprise value of the Assets to be $56 million to $71 million, based on the range indicated by the Market Approach.
Valuation Conclusion
Averaging the DCF analysis and the Market Approach resulted in an enterprise value conclusion range of $56 million to $69 million. From there, Duff & Phelps deducted net debt of $25 million to calculate an aggregate equity value range of $31 million to $44 million. This range compares to the acquisition of the Assets aggregate equity value of $34.2 million. When adding the net debt of $25 million to the $34.2 million aggregate equity value, the implied enterprise value is $59.2 million.
Fees and Expenses
As compensation for Duff & Phelps’ services in connection with the rendering of the Opinion to the Special Committee, EQV agreed to pay Duff & Phelps a fee of $275,000, of which a portion was payable upon signing of the engagement letter, a portion was due upon delivery of the Opinion, $100,000 was payable upon Duff & Phelps informing EQV that it is prepared to deliver the Opinion, and $75,000 is payable upon disclosure of the Opinion in this S-4 filing. No portion of Duff & Phelps’ fee is refundable or contingent upon the conclusion reached in the Opinion.
EQV has agreed to reimburse Duff & Phelps for its reasonable out-of-pocket expenses and reasonable fees and expenses of outside counsel retained by Duff & Phelps in connection with the engagement. EQV has also agreed to indemnify Duff & Phelps for certain liabilities arising out of its engagement.
The terms of the fee arrangements with Duff & Phelps, which EQV believes are customary in transactions of this nature, were negotiated at arm’s length, and were communicated to the Special Committee.
Disclosure of Prior Relationships
During the two years prior to the delivery of the Opinion, Duff & Phelps has not had any material relationship with any party to the transaction or the concurrent business combination with Presidio Petroleum LLC. for which compensation has been received or is intended to be received, nor is any such material relationship or related compensation mutually understood to be contemplated.
Related Agreements
This section describes certain additional agreements entered into or to be entered into pursuant to the Business Combination Agreement (the “Related Agreements”) but does not purport to describe all of the terms thereof. The following summary is qualified in its entirety by reference to the complete text of each of the Related Agreements. The full text of the Related Agreements, or forms thereof, are filed as annexes to this proxy statement/prospectus or as exhibits to the registration statement of which this proxy statement/prospectus forms a part, and the following descriptions are qualified in their entirety by the full text of such annexes and exhibits. Shareholders of EQV and other interested parties are urged to read such Related Agreements in their entirety prior to voting on the proposals presented at the extraordinary general meeting.
Sponsor Letter Agreement
Concurrently with the execution of the Business Combination Agreement, on August 5, 2025, EQV, the Sponsor, Presidio, EQV Holdings, PIH and the Insiders entered into the Sponsor Letter Agreement, pursuant to which (a) each of the Sponsor and the Insiders agreed to vote in favor of the Business Combination Agreement and the Business Combination, (b) each of the Sponsor and the Insiders agreed to be bound by certain restrictions on transfer with respect to their equity interests in EQV prior to Closing, (c) the Sponsor agreed to be bound by certain lock-up provisions during the post-Closing lock-up periods described therein with respect to its equity interests in EQV, (d) the Sponsor agreed to subject certain of its Class B Shares to vesting (or forfeiture) on the basis of achieving certain trading price
114
thresholds during the first five years following the Closing pursuant to an earnout program, (e) the Sponsor agreed to subject certain of its Class B Shares to time vesting during the first three years following the Closing pursuant to a dividend reinvestment program, which will fall away on the basis of achieving certain trading price thresholds during the first three years following the Closing and (f) the Sponsor and the Insiders agreed to waive any adjustment to the conversion ratio set forth in the respective governing documents of any of EQV, Presidio, EQV Merger Sub, EQV Holdings, and Presidio Merger Sub or any other anti-dilution or similar protection with respect to any equity interests in EQV, as more fully set forth in the Sponsor Letter Agreement.
Pursuant to the Sponsor Letter Agreement, 1,905,509 Class B Shares held by the Sponsor will be subject to forfeiture, and vest in two equal 50% increments if, over any 20 trading days within any 30 consecutive trading-day period during the five years following the Closing, the trading share price of the Presidio Class A Common Stock is greater than or equal to $12.50 per share and $15.00 per share, respectively (or if Presidio consummates a sale that would value such shares at the aforementioned thresholds).
Pursuant to the Sponsor Letter Agreement, immediately following the Closing, 3,811,019 Class B Shares held by the Sponsor, as may be adjusted for stock splits, stock dividends, reorganizations, recapitalizations and the like or exchanged for Presidio Class A Common Stock pursuant to the Business Combination Agreement and any newly issued Presidio Class A Common Stock resulting from dividends owed to the Sponsor pursuant to the terms of the Sponsor Letter Agreement, will vest in three tranches, with one-third of such shares vesting on the date that is 12 months following the Closing, one-half of the remainder of such shares vesting on the date that is 24 months following the Closing and the remaining of such shares vesting on the date that is 36 months following the Closing.
Sponsor and the Insiders also agreed to be bound by certain “lock-up” provisions. Pursuant to the terms and conditions of the Sponsor Letter Agreement, 1,905,509 of the Sponsor’s equity interests in EQV will be restricted from transfer for a period ending on the earlier of the date (i) that is 12 months following the Closing Date and (ii) upon which Presidio completes a liquidation, merger, share exchange or other similar transaction following the Closing Date that results in all the equityholders of Presidio having the right to exchange their shares of Presidio Class A Common Stock for cash, securities or other property, subject to customary exceptions and potential early-release 150 days after the Closing based on the stock price sustaining specified price thresholds for 20 trading days within any 30 consecutive trading-day period.
Subscription Agreements
Concurrently with the execution of the Business Combination Agreement, on August 5, 2025, EQV and Presidio entered into Subscription Agreements with the PIPE Investors (and may enter into, before the Closing, additional agreements with additional PIPE Investors on the same forms, as applicable) pursuant to which, among other things, the PIPE Investors have agreed to subscribe for and purchase, and EQV and Presidio have agreed to issue and sell to the PIPE Investors, an aggregate of 8,750,000 shares of Presidio Class A Common Stock following the Domestication for a purchase price of $10.00 per share, on the terms and subject to the conditions set forth therein. Each Subscription Agreement contains customary representations and warranties of EQV and Presidio, on the one hand, and the PIPE Investor, on the other hand, and customary conditions to closing, including the consummation of the Business Combination immediately following the consummation of the PIPE Financing.
Preferred Investment
Concurrently with the execution of the Business Combination Agreement, on August 5, 2025, EQV, Presidio and PIH entered into the Securities Purchase Agreement with the Preferred Investors, pursuant to which and subject to the satisfaction of the closing conditions contained therein, immediately prior to or substantially concurrently with the Closing, the Preferred Investors will purchase in a private placement from Presidio an aggregate of 125,000 Preferred Shares and 937,500 Preferred Investor Warrants for a cash purchase price of $123,750,000 (net of all applicable original issue discounts). The Preferred Shares will have the rights, preferences, and privileges set forth in Presidio’s Certificate of Designation and certain holders of the Preferred Shares will have certain rights pursuant to the Preferred Stockholders’ Agreement.
115
At the closing of the Preferred Financing, each Preferred Investor will receive Preferred Shares and Preferred Investor Warrants to purchase a specified number of shares of Presidio Class A Common Stock, as set forth in the Securities Purchase Agreement. In addition, Presidio will enter into a Preferred Stockholders’ Agreement with certain Preferred Investors. The Preferred Investor Warrants will have an exercise price of $0.01, subject to adjustment as provided therein, and may be exercised for cash or on a cashless basis. The Preferred Investor Warrants will become exercisable in two tranches, with 50% exercisable six months following the Closing and 50% exercisable 12 months following the Closing, and have a term of exercise equal to five years from the applicable exercise date, as provided further in the Preferred Investor Warrants. Presidio shall use commercially reasonable efforts to file a resale registration statement within 45 days following the Closing to register the Presidio Class A Common Stock underlying the Preferred Investor Warrants, subject to certain conditions.
The Securities Purchase Agreement contains customary representations and warranties by EQV, PIH, and the Preferred Investors, including with respect to organization, authority, enforceability, compliance with laws, absence of conflicts, and the validity of the Preferred Shares and Preferred Investor Warrants to be issued. In addition, subject to certain conditions, so long as any Preferred Shares remain outstanding, Presidio’s Certificate of Designation will provide holders of a majority of the then issued and outstanding Preferred Shares the right to elect one Series A Director (as defined therein) and, in certain circumstances, two additional Preferred Stock Directors (as defined therein).
Rollover Agreement
In connection with the Business Combination, contemporaneously with the execution and delivery of the Business Combination Agreement, EQV, EQV Holdings, PIH and the PIH Rollover Holders entered into the Rollover Agreements, pursuant to which the Class A ParentCo Rollover Units of such PIH Rollover Holders will, in accordance with the terms of the Business Combination Agreement and the Rollover Agreement, convert into the right to receive a number of EQV Holdings Common Units and the right to purchase the Presidio Class B Common Stock at par value.
Securities Transfer and Contribution Agreements
In connection with the Business Combination, contemporaneously with the execution and delivery of the Business Combination Agreement, EQV, Presidio, Sponsor, certain PIH Rollover Holders and certain PIPE Investors party thereto entered the Securities Contribution and Transfer Agreements in order to reflect the intended ownership interests of the shareholders of Presidio following the Business Combination. Pursuant to and subject to the terms and conditions of the Securities Contribution and Transfer Agreements, (i) Sponsor will contribute 562,746 Class B Shares to EQV as a contribution to capital at Closing and, in exchange, Presidio will issue 562,746 shares of Presidio Class A Common Stock to the PIH Rollover Holders and (ii) Sponsor will contribute 565,217 Class B Shares to EQV as a contribution to capital at Closing and, in exchange, Presidio will issue 565,217 shares of Presidio Class A Common Stock to such PIPE Investors.
Agreement and Plan of Merger
In connection with the Business Combination, EQV and PIH negotiated the acquisition of all of the issued and outstanding equity interests of EQVR via merger and, contemporaneous with the execution of the Business Combination Agreement, EQV, Presidio, EQVR Merger Sub, EQVR Intermediate, EQVR and PIH entered into the EQVR Merger Agreement, pursuant to which Presidio will effect the EQVR Acquisition on the terms and subject to the conditions set forth in the EQVR Merger Agreement and in accordance with applicable law following the Closing.
Registration and Stockholders’ Rights Agreement
In connection with Closing, the Registration Rights Parties, EQV, EQV Holdings, and Presidio will enter into the Registration and Stockholders’ Rights Agreement. Under the Registration and Stockholders’ Rights Agreement, Sponsor or its permitted transferees will have the right to designate two directors so long as they own in the aggregate greater than 20% of Presidio’s common equity and one director so long as they own in the aggregate greater than 10% of Presidio’s common equity.
116
Pursuant to the terms of the Registration and Stockholders’ Rights Agreement, the Registration Rights Parties will be granted certain customary registration rights, including demand and piggyback rights. In addition, certain of the Registration Rights Parties will agree, subject to the terms provided therein, that each such party will not transfer any of its registrable securities under the Registration and Stockholders’ Rights Agreement for a period ending 180 days after the Closing.
Amended and Restated Limited Liability Company Agreement
Following the Business Combination, Presidio will be organized in an “Up-C” structure, such that Presidio and the subsidiaries of Presidio will hold and operate substantially all of the assets and business of PIH, and Presidio will be a publicly listed holding company that will hold equity interests in EQV. At Closing, EQV Holdings will amend and restate its limited liability company agreement in its entirety to, among other things, provide its equityholders with the right to redeem their Units for Presidio Class A Common Stock or, at Presidio’s option, cash, in each case, subject to certain restrictions set forth therein.
Interests of Certain Persons in the Business Combination
In considering the recommendation of our Board to vote in favor of the Business Combination, shareholders should be aware that aside from their interests as shareholders, our Sponsor and certain of our directors and officers have interests in the Business Combination that may be different from, or in addition to, those of other shareholders generally. Our Board was aware of and considered these interests, among other matters, in evaluating and negotiating the Business Combination, approving the Business Combination and in recommending to shareholders that they approve the Business Combination. Shareholders should take these interests into account in deciding whether to approve the Business Combination. These interests include, among other things:
• the fact that the Sponsor and EQV directors and officers have agreed not to redeem any Ordinary Shares held by them in connection with a shareholder vote to approve a proposed initial business combination;
• the fact that our Sponsor paid an aggregate of $25,000 for the Class B Shares, and upon the completion of the Business Combination, the Class B Shares will convert into Presidio Class A Common Stock at a conversion rate that entitles the holders of such Class B Shares to continue to own, in the aggregate, approximately 10.0% of the Presidio Class A Common Stock (after giving effect to the Class B Contribution, assuming that the Earn-Out Shares vest in full and assuming the No Redemption Scenario). As a result, our Sponsor ultimately expects to receive up to 7,622,037 shares of Presidio Class A Common Stock in connection with the conversion of the Class B Shares in connection with the Business Combination and such securities will have a significantly higher value at the time of the Business Combination which, if unrestricted and freely tradable, would be valued at approximately $79,116,744 based on the September 30, 2025 Closing Price, resulting in a theoretical gain of approximately $79,091,744, but, given the restrictions on such shares, EQV believes such shares have less value. If the Business Combination is not consummated, the Sponsor will not realize such theoretical gain;
• the fact that the Sponsor and EQV directors and officers have agreed to waive their rights to liquidating distributions from the Trust Account with respect to any Class B Shares held by them if EQV fails to complete an initial business combination by August 8, 2026 (unless extended);
• the fact that our Sponsor paid an aggregate of $4,000,000 for its 400,000 Private Placement Units and that such EQV private placement warrants underlying such units will expire worthless if a business combination is not consummated by August 8, 2026 (unless extended);
• the fact that up to an aggregate amount of $1,500,000 of any amounts outstanding under any working capital loans made by our Sponsor or any of its affiliates to EQV may be converted into Private Placement Units at a price of $10.00 per Private Placement Unit at the option of the lender;
• the fact that certain of EQV’s officers and directors, other than EQV’s independent directors, collectively own, directly or indirectly, a material interest in the Sponsor;
117
• the fact that the Sponsor will have the right to designate two directors so long as they own in the aggregate greater than 20% of Presidio’s common equity and one director so long as they own in the aggregate greater than 10% of Presidio’s common equity;
• the fact that following the consummation of the Business Combination, Presidio will acquire all of the issued and outstanding equity interests of EQVR via merger pursuant to the EQVR Merger Agreement;
• the continued indemnification of EQV’s directors and officers under the Existing Governing Documents and the continuation of EQV’s directors’ and officers’ liability insurance after the Business Combination;
• the fact that our Sponsor and EQV’s officers and directors will lose their entire investment of approximately $4,025,000 in EQV and will not be reimbursed for any loans extended, fees due or out-of-pocket expenses if an initial business combination is not consummated by August 8, 2026 (unless extended). As described above, following the Business Combination, our Sponsor ultimately expects to receive up to 7,622,037 shares of Presidio Class A Common Stock (giving effect to the Class B Contribution and assuming the Earn-Out Shares vest in full) in connection with the conversion of the Class B Shares in connection with the Business Combination and each of EQV’s independent directors held 40,000 Class A Shares. Additionally, our Sponsor purchased 400,000 Private Placement Units simultaneously with the consummation of the IPO for an aggregate purchase price of $4,000,000, which consists of 400,000 Class A Shares and 133,333 EQV private placement warrants. The 7,622,037 shares of Presidio Class A Common Stock expected to be owned by our Sponsor would have had an aggregate market value of approximately $79,116,744 based on the September 30, 2025 Closing Price. The 400,000 Class A Shares held by the Sponsor would have had an aggregate market value of approximately $4,152,000 based on the September 30, 2025 Closing Price, and the 133,333 EQV private placement warrants held by Sponsor would have an aggregate market value of approximately $66,667 based on the September 30, 2025 Closing Price;
• the fact that if the Trust Account is liquidated, including in the event EQV is unable to complete an initial business combination within the required time period, our Sponsor has agreed to indemnify EQV to ensure that the proceeds in the Trust Account are not reduced below $10.00 per public share, or such lesser per public share amount as is in the Trust Account on the liquidation date, by the claims of prospective target businesses with which EQV has entered into an acquisition agreement or claims of any third party for services rendered or products sold to EQV, but only if such a vendor or target business has not executed a waiver of any and all rights to seek access to the Trust Account;
• the fact that the Sponsor will benefit from the completion of a business combination and may be incentivized to complete an acquisition of a less favorable target company or on terms less favorable to shareholders rather than liquidate;
• the Sponsor and its affiliates can earn a positive rate of return on their investment, even if other EQV shareholders experience a negative rate of return in the post-business combination company; and
• the terms and provisions of the Related Agreements as set forth in detail above.
As a result of the foregoing interests, the Sponsor and EQV’s directors and officers will benefit from the completion of a business combination and may be incentivized to complete an acquisition of a less favorable target company or on terms that would be less favorable to public shareholders. In the aggregate, the Sponsor and its affiliates have capital at risk that depends, in whole or in part upon the completion of a business combination. Such amount consists of (i) up to 7,622,037 shares of Presidio Class A Common Stock, with an implied aggregate market value of approximately $79,116,744 based on the September 30, 2025 Closing Price, to be issued upon conversion of 7,622,037 Class B Shares currently held by the Sponsor, which shares include 1,905,509 Earn Out Shares subject to vesting as though such shares were vested immediately upon the Closing and exclude 1,127,963 Class B Shares, which represents the current assumptions of the amount of Class B Shares that the Sponsor may forfeit in connection with the Class B Contribution, (ii) 400,000 shares of Presidio Class A Common Stock, with an implied aggregate market value of approximately $4,152,000 based on the September 30, 2025 Closing Price, to be issued upon the conversion of 400,000 Class A Shares that form a part of the Private Placement Units, (iii) 133,333 EQV private
118
placement warrants, with an implied aggregate market value of approximately $66,667 based on the September 30, 2025 Closing Price, each of which entitles the holder of such warrant to purchase one Class A Share at a price of $11.50 per share, subject to adjustment. However, given such shares will be subject to lockup restrictions, we believe such shares currently have less value. Even if the trading price of the public shares were as low as $0.50 per share, the aggregate market value of the converted Ordinary Shares alone (without taking into account the value of warrants underlying the EQV private placement units) would be approximately equal to the initial investment in EQV by the Sponsor. As a result, if the Business Combination is completed, the Sponsor is likely to be able to make a substantial profit on its investment in EQV at a time when the Class A Shares have lost significant value. On the other hand, if the Business Combination is not approved and EQV is unable to complete another business combination within the permitted timeframe, the Sponsor may lose its entire investment in EQV. In the aggregate, EQV’s directors and officers have capital at risk that depends, in whole or in part upon the completion of a business combination. Such amount consists of 160,000 Class A Shares, with an implied aggregate market value of approximately $1,660,800 based on the September 30, 2025 Closing Price. In addition, the Sponsor is entitled to reimbursement for transaction expenses advanced and/or paid by the Sponsor on behalf of EQV.
There may also be actual or potential material conflicts of interest related to certain members of management of PIH and certain members of the board of directors of PIH, including the receipt of cash consideration in connection with the Business Combination.
The existence of financial and personal interests of one or more of EQV’s directors may result in a conflict of interest on the part of such director(s) between what they may believe is in the best interests of EQV and its shareholders and what they may believe is best for themselves in determining to recommend that shareholders vote for the proposals described herein.
The financial and personal interests of the Sponsor and its affiliates, as well as EQV’s directors and officers, may have influenced their motivation in identifying and selecting PIH as a business combination target, completing an initial business combination with PIH and influencing the operation of the business following the initial business combination. In considering the recommendations of the EQV Board to vote for the proposals described herein, its shareholders should consider these interests.
Board of Directors of Presidio Following the Business Combination
Pursuant to the Business Combination Agreement, effective at the Closing, the initial board of directors of Presidio will consist of a slate of directors mutually agreeable to the parties to the Business Combination Agreement, including Will Ulrich, Chris Hammack, Jerry Silvey and Tyson Taylor. The continuing board of directors of Presidio will be subject to certain director appointment rights of Sponsor and certain other investors. Following the Closing, under the Registration and Stockholders’ Rights Agreement, Sponsor or its permitted transferees will have the right to designate two directors so long as they own in the aggregate greater than 20% of Presidio’s common equity and one director so long as they own in the aggregate greater than 10% of Presidio’s common equity. In addition, subject to certain conditions, so long as any Preferred Shares remain outstanding, the Certificate of Designation will provide holders of a majority of the then issued and outstanding Preferred Shares the right to elect one Series A Director and, in certain circumstances, two additional Preferred Stock Directors.
Sources and Uses of Funds for the Business Combination
The following tables summarize the sources and uses for funding the Business Combination. The first table assumes that none of the Public Shareholders exercise their redemption rights and the Private Financings are satisfied by cash payments. The second table assumes that Public Shareholders exercise their redemption rights with respect to 30,059,413 EQV Class A ordinary shares, representing the maximum amount of public shares that can be redeemed in the Maximum Contractual Redemption Scenario, and the Private Financings are satisfied by cash payments. Where
119
actual amounts are not known or knowable, the figures below represent EQV’s good faith estimates based on the assumptions set forth in the notes to the tables. If the actual facts are different from these assumptions, actual amounts will be different from those below.
Estimated Sources and Uses (No Redemption Scenario)
|
Sources |
Uses |
||||||||
|
($ in millions) |
($ in millions) |
||||||||
|
EQV’s Cash-in-Trust(1) |
$ |
367.0 |
PIH Rollover Holders |
$ |
200.0 |
||||
|
Private Financings(2) |
|
211.3 |
Cash to Balance Sheet(5) |
|
307.1 |
||||
|
PIH Debt(3) |
|
278.9 |
PIH Debt |
|
278.9 |
||||
|
PIH Rollover Holders(4) |
|
64.7 |
Hedge Restrike(6) |
|
77.0 |
||||
|
|
EQVR and PIH Debt Paydown(7) |
|
28.4 |
||||||
|
|
Estimated Transaction Expenses(8) |
|
30.5 |
||||||
|
Total Sources |
$ |
921.9 |
Total Uses |
$ |
921.9 |
||||
____________
(1) The total amount of cash in the Trust Account is as of September 30, 2025.
(2) Consists of (i) $87,500,000 raised in the PIPE Financing and (ii) $123,750,000 raised in the Preferred Financing.
(3) Reflects the outstanding PIH debt to be assumed by Presidio at Closing.
(4) Reflects equity rollovers from certain PIH unitholders in exchange for EQV Holdings Common Units and Presidio Class A Common Stock.
(5) The actual amount of cash will vary depending on, among other things, actual fees and expenses incurred in connection with the Business Combination and whether PIH determines to repay any existing indebtedness upon the Closing.
(6) Represents the estimated costs to restrike PIH and EQVR hedges concurrently with the Closing.
(7) Reflects the payoff of outstanding EQVR and PIH debt at Closing.
(8) Represents estimated transaction fees and expenses, the actual amount of which will vary depending on actual fees and expenses incurred in connection with the Business Combination.
Estimated Sources and Uses (Maximum Contractual Redemption Scenario)
|
Sources |
Uses |
||||||||
|
($ in millions) |
($ in millions) |
||||||||
|
EQV’s Cash-in-Trust(1) |
$ |
51.8 |
PIH Rollover Holders |
$ |
200.0 |
||||
|
Private Financings(2) |
|
211.3 |
Cash to Balance Sheet(6) |
|
36.1 |
||||
|
PIH Debt(3) |
|
278.9 |
PIH Debt |
|
278.9 |
||||
|
PIH Rollover Holders(4) |
|
64.7 |
Hedge Restrike(7) |
|
77.0 |
||||
|
RBL Draw(5) |
|
38.7 |
EQVR and PIH Debt Paydown(8) |
|
28.4 |
||||
|
|
|
Estimated Transaction Expenses(9) |
|
25.0 |
|||||
|
Total Sources |
$ |
645.4 |
Total Uses |
$ |
645.4 |
||||
____________
(1) The total amount of cash in the Trust Account is as of September 30, 2025.
(2) Consists of (i) $87,500,000 raised in the PIPE Financing and (ii) $123,750,000 raised in the Preferred Financing.
(3) Reflects the outstanding PIH debt to be assumed by Presidio at Closing.
(4) Reflects equity rollovers from certain PIH unitholders in exchange for EQV Holdings Common Units and Presidio Class A Common Stock.
(5) Represents the estimated RBL draw at Closing, including issuance costs netted from proceeds.
(6) The actual amount of cash will vary depending on, among other things, actual fees and expenses incurred in connection with the Business Combination and whether PIH determines to repay any existing indebtedness upon the Closing.
(7) Represents the estimated costs to restrike PIH and EQVR hedges concurrently with the Closing.
(8) Reflects the payoff of outstanding EQVR and PIH debt at Closing.
(9) Represents estimated transaction fees and expenses, the actual amount of which will vary depending on actual fees and expenses incurred in connection with the Business Combination.
120
Name; Headquarters; Share Symbols
After completion of the Business Combination, the corporate headquarters and principal executive offices of Presidio will be 500 W. 7th Street, Suite 1500, Fort Worth, Texas 76102, and if the parties’ application for listing is approved, Presidio Class A Common Stock and Presidio warrants are expected to be listed for trading on NYSE under the symbols “FTW” and “FTWW,” respectively.
Anticipated Accounting Treatment of the Business Combination
The Business Combination is accounted for as an acquisition of a variable interest entity that meets the requirements to be accounted for as an asset acquisition in accordance with GAAP. Under this method of accounting, PIH’s identifiable assets acquired, liabilities assumed, and noncontrolling interests are measured at their acquisition date fair values. EQV determined that PIH was the predecessor as PIH will comprise most of the combined entities’ assets and operations and will be managed by PIH’s management team upon consummation of the Business Combination.
Manner of Effecting the Domestication and the Legal Effect of the Domestication
Delaware Law
Pursuant to Section 388 of the DGCL, a non-United States entity may become domesticated as a Delaware corporation by filing with the Delaware Secretary of State a Certificate of Corporate Domestication and a Certificate of Incorporation, certifying to the matters set forth in Section 388 of the DGCL. The Domestication must be approved in the manner provided for by the instrument or other writing governing the internal affairs of the non-United States entity and the conduct of its business or by applicable non-Delaware law, as appropriate and the charter must be approved by the same authorization required to approve the Domestication.
When a non-United States entity has become domesticated as a Delaware corporation, for all purposes of Delaware law, the corporation will be deemed to be the same entity as the domesticating non-United States entity and the domestication will constitute a continuation of the existence of the domesticating non-United States entity in the form of a Delaware corporation. When any domestication will have become effective, for all purposes of Delaware laws, all of the rights, privileges and powers of the non-United States entity that has been domesticated and all property, real, personal and mixed and all debts due to such non-United States entity, as well as all other things and causes of action belonging to such non-United States entity, will remain vested in the corporation to which such non-United States entity has been domesticated (and also in the non-United States entity, if and for so long as the non-United States entity continues its existence in the foreign jurisdiction in which it was existing immediately prior to the domestication) and will be the property of such corporation (and also of the non-United States entity, if and for so long as the non-United States entity continues its existence in the foreign jurisdiction in which it was existing immediately prior to the domestication); but all rights of creditors and all liens upon any property of such non-United States entity will be preserved unimpaired and all debts, liabilities and duties of the non-United States entity that has been domesticated will remain attached to the corporation to which such non-United States entity has been domesticated (and also to the non-United States entity, if and for so long as the non-United States entity continues its existence in the foreign jurisdiction in which it was existing immediately prior to the domestication) and may be enforced against it to the same extent as if said debts, liabilities and duties had originally been incurred or contracted by it in its capacity as such corporation. The rights, privileges, powers and interests in property of the non-United States entity, as well as the debts, liabilities and duties of the non-United States entity, will not be deemed, as a consequence of the domestication, to have been transferred to the corporation to which such non-United States entity has domesticated for any purpose of the laws of the State of Delaware.
Cayman Islands Law
If the Domestication Proposal is approved, EQV will also apply to deregister as a Cayman Islands exempted company pursuant to the Cayman Islands Companies Act. Upon the deregistration, EQV will no longer be subject to the provisions of the Cayman Islands Companies Act. Except as provided in the Cayman Islands Companies Act, the deregistration will not affect the rights, powers, authorities, functions and liabilities or obligations of EQV or any other person.
121
Regulatory Matters
Neither EQV nor PIH are aware of any material regulatory approvals or actions that are required for completion of the Business Combination. It is presently contemplated that if any regulatory approvals or actions are required, those approvals or actions will be sought. There can be no assurance, however, that any approvals or actions will be obtained.
Vote Required for Approval
The approval of the Business Combination Proposal requires an ordinary resolution, being the affirmative vote of at least a majority of the votes cast by EQV shareholders represented virtually or by proxy and entitled to vote thereon and who vote at the extraordinary general meeting. The Business Combination is not structured so that the approval of at least a majority of the unaffiliated securityholders of EQV is required. Abstentions and broker non-votes, while considered present for the purposes of establishing a quorum, will not count as votes cast at the extraordinary general meeting and otherwise will have no effect on a particular proposal.
The Business Combination Proposal is conditioned on the approval of each of the Condition Precedent Proposals. Therefore, if any of the Condition Precedent Proposals is not approved, the Business Combination Proposal will have no effect, even if approved by the requisite holders of Ordinary Shares.
As of the date of this proxy statement/prospectus, the Sponsor and the Insiders have agreed to vote the Ordinary Shares owned by them in favor of the Business Combination Proposal. As of the Record Date, the Sponsor and the Insiders own 20.9% of the issued and outstanding Ordinary Shares. EQV’s officers and directors do not hold any public shares, but may purchase public shares at any time, subject to compliance with law and EQV’s trading policies. As a result, in addition to approval by the Sponsor, approval of the Business Combination Proposal will require the affirmative vote of at least 12,976,251 Ordinary Shares held by public shareholders (or approximately 29.1% of the public shares) if all Ordinary Shares are represented at the extraordinary general meeting and cast votes, and no affirmative vote of any holder of public shares will be required if only such shares as are required to establish a quorum are represented at the extraordinary general meeting and cast votes.
EQV Appraisal Rights
Public shareholders and holders of EQV warrants do not have appraisal rights or dissenters’ rights in connection with the Domestication or the Business Combination under Cayman Islands law.
Satisfaction of the 80% Test
It is a requirement under the Existing Governing Documents and the listing requirements of the NYSE that the target business acquired in EQV’s initial business combination have a fair market value equal to at least 80% of the balance of the funds in the Trust Account at the time of the execution of a definitive agreement for EQV’s initial business combination. As of August 5, 2025, the date of the execution of the Business Combination Agreement, the balance of funds held in the Trust Account was at least $364,741,994 and 80% of such funds represents approximately $291,793,595. The EQV Board considered all of the factors described above and the fact that the aggregate consideration for EQV was the result of arm’s length negotiations with PIH. As a result, the EQV Board concluded that the fair market value of the business acquired was in excess of 80% of the assets held in the Trust Account (excluding any taxes payable on the interest earned on the Trust Account). In light of the financial background and experience of the members of EQV’s management team and the EQV Board, the EQV Board believes that the members of the management team and the EQV Board are qualified to determine whether the Business Combination meets the 80% test.
122
Resolution to be Voted Upon
The full text of the resolution to be passed is as follows:
“RESOLVED, as an ordinary resolution, that EQV’s entry into the Business Combination Agreement, dated as of August 5, 2025, attached to the proxy statement/prospectus as Annex A (the “Business Combination Agreement”), pursuant to which and among other things, on the terms and subject to the conditions set forth in the Business Combination Agreement, the parties will complete the Business Combination (as such term is defined in the proxy statement/prospectus) described in the proxy statement/prospectus, be approved, ratified and confirmed in all respects.”
Recommendation of the EQV Board
The EQV Board believes that the Business Combination Proposal to be presented at the extraordinary general meeting is in the best interests of EQV.
THE EQV BOARD UNANIMOUSLY RECOMMENDS THAT EQV SHAREHOLDERS VOTE “FOR” THE APPROVAL OF THE BUSINESS COMBINATION PROPOSAL.
The existence of financial and personal interests of one or more of EQV’s directors may result in a conflict of interest on the part of such director(s) between what such director may believe is in the best interests of EQV and its shareholders and what such director may believe is best for themselves in determining to recommend that shareholders vote for the proposals. The Sponsor and EQV’s officers also have interests in the Business Combination that may be different from, or in addition to, your interests as a shareholder. See the section of this proxy statement/prospectus entitled “The Business Combination Proposal — Interests of Certain Persons in the Business Combination” for a further discussion of these considerations.
123
THE DOMESTICATION PROPOSAL
Overview
Assuming each of the Condition Precedent Proposals is approved, EQV is seeking shareholder approval of the Domestication Proposal. The approval of the Domestication Proposal is a condition to the Closing under the Business Combination Agreement. If the Domestication Proposal is approved, but the Business Combination Proposal is not approved, then neither the Domestication nor the Business Combination will be consummated.
As a condition to Closing, the EQV Board has unanimously approved (i) a change of EQV’s jurisdiction of incorporation by de-registering as an exempted company in the Cayman Islands and registering by way of continuation and domesticating as a corporation incorporated under the laws of the State of Delaware and (ii) the adoption of the New EQV Certificate of Incorporation and the New EQV Bylaws. To effect the Domestication, EQV will file an application to deregister with the Cayman Islands Registrar of Companies, together with the necessary accompanying documents, and file the New EQV Certificate of Incorporation and a certificate of corporate domestication with the Secretary of State of the State of Delaware, under which EQV will be domesticated and continue as a Delaware corporation.
In connection with the Domestication: (a) each Class A Share issued and outstanding immediately prior to the Domestication will automatically convert, on a one-for-one basis, into one share of EQV Class A Common Stock; (b) each Class B Share issued and outstanding immediately prior to the Domestication will automatically convert, on a one-for-one basis, into one share of EQV Class B Common Stock; and (c) each outstanding EQV warrant will be converted to become exercisable, 30 days following the Closing, for shares of EQV Class A Common Stock at the same per share exercise price and for the same number of shares as in effect immediately prior to the Domestication. At a moment in time after the effectiveness of the Domestication and before the closing of the Business Combination, each outstanding Unit (each of which currently consists of one Class A Share and one-third of one EQV warrant to purchase one Class A Share) will be separated into its component Class A Share and one-third of one EQV warrant.
The Domestication Proposal, if approved, will authorize the deregistration of EQV as a Cayman Islands exempted company and the registration by way of continuation, of EQV as a corporation incorporated under the laws of the State of Delaware and governed by the New EQV Certificate of Incorporation and the New EQV Bylaws. Accordingly, while EQV is currently governed by the Cayman Islands Companies Act, upon the Domestication, EQV will be governed by the DGCL. EQV encourages shareholders to carefully consult the information set out below under “Comparison of Corporate Governance and Shareholder Rights.”
Reasons for the Domestication
The EQV Board believes that it would be in the best interests of EQV, in connection with the completion of the Business Combination, to effect the Domestication. Further, the EQV Board believes that any direct benefit that the DGCL provides to a corporation also indirectly benefits its shareholders, who are the owners of the corporation. Because EQV will operate within the United States following the Business Combination, it was the view of the EQV Board that EQV should be structured as a corporation organized in the United States.
The EQV Board believes that there are several reasons why a reincorporation in Delaware is in the best interests of EQV and its shareholders. These additional reasons can be summarized as follows:
• Prominence, Predictability and Flexibility of Delaware Law. For many years, Delaware has followed a policy of encouraging incorporation in its state and, in furtherance of that policy, has been a leader in adopting, construing, and implementing comprehensive, flexible corporate laws responsive to the legal and business needs of corporations organized under its laws. Many corporations have chosen Delaware initially as a state of incorporation or have subsequently changed corporate domicile to Delaware. Because of Delaware’s prominence as the state of incorporation for many major corporations, both the legislature and courts in Delaware have demonstrated the ability and a willingness to act quickly and effectively to meet changing business needs. The DGCL is frequently revised and updated to accommodate changing legal and business needs and is more comprehensive, widely used and interpreted than other state corporate laws. This favorable corporate and regulatory environment is attractive to businesses such as ours.
124
• Well-Established Principles of Corporate Governance. There is substantial judicial precedent in the Delaware courts as to the legal principles applicable to measures that may be taken by a corporation and to the conduct of a company’s board of directors, such as under the business judgment rule and other standards. Because the judicial system is based largely on legal precedents, the abundance of Delaware case law provides clarity and predictability to many areas of corporate law. We believe such clarity would be advantageous to EQV, the EQV Board and management to make corporate decisions and take corporate actions with greater assurance as to the validity and consequences of those decisions and actions. Further, investors and securities professionals are generally more familiar with Delaware corporations, and the laws governing such corporations, increasing their level of comfort with Delaware corporations relative to other jurisdictions. The Delaware courts have developed considerable expertise in dealing with corporate issues, and a substantial body of case law has developed construing Delaware law and establishing public policies with respect to corporate legal affairs. Moreover, Delaware’s vast body of law on the fiduciary duties of directors and officers provides appropriate protection for EQV’s shareholders from possible abuses by directors and officers.
• Increased Ability to Attract and Retain Qualified Directors. Reregistration from the Cayman Islands to Delaware is attractive to directors, officers, and shareholders alike. EQV’s incorporation in Delaware may make EQV more attractive to future candidates for the EQV Board, because many such candidates are already familiar with Delaware corporate law from their past business experiences. To date, we have not experienced difficulty in retaining directors or officers, but directors of public companies are exposed to significant potential liability. Thus, candidates’ familiarity and comfort with Delaware laws — especially those relating to director indemnification (as discussed below) — draw such qualified candidates to Delaware corporations. The EQV Board therefore believes that providing the benefits afforded directors by Delaware law will enable Presidio, following the Business Combination, to compete more effectively with other public companies in the recruitment of talented and experienced directors and officers.
The frequency of claims and litigation pursued against directors and officers has greatly expanded the risks facing directors and officers of corporations in carrying out their respective duties. The amount of time and money required to respond to such claims and to defend such litigation can be substantial. While both Cayman Islands and Delaware law permit a corporation to include a provision in its governing documents to reduce or eliminate the monetary liability of directors for breaches of fiduciary duty in certain circumstances, we believe that, in general, Delaware law is more developed and provides more guidance than Cayman Islands law on matters regarding a company’s ability to limit director liability. As a result, we believe that the corporate environment afforded by Delaware will enable Presidio to compete more effectively with other public companies in attracting and retaining new directors.
Reasons for the Name Change
The EQV Board believes that it would be in the best interests of EQV to, in connection with the Domestication and the Business Combination, change its corporate name to “Presidio MidCo Inc.” in order to more accurately reflect the business purposes and activities of EQV.
Regulatory Approvals; Third-Party Consents
EQV is not required to make any filings or to obtain any approvals or clearances from any antitrust regulatory authorities in the United States or other countries in order to complete the Domestication. However, because the Domestication must occur in connection with the Business Combination, it will not occur unless the Business Combination can be completed, which will require the approvals as described under the section of this proxy statement/prospectus entitled “The Business Combination Proposal.” EQV must comply with applicable U.S. federal and state securities laws in connection with the Domestication.
The Domestication will not breach any covenants or agreements binding upon EQV and will not be subject to any additional federal or state regulatory requirements, except compliance with the laws of the Cayman Islands and Delaware necessary to effect the Domestication.
125
New EQV Governing Documents
Commencing with the effective time of the Domestication, the DGCL, and immediately after the Domestication and prior to the adoption of the Proposed Governing Documents and the Closing of the Business Combination, the New EQV Governing Documents will govern the rights of shareholders in EQV.
A chart comparing your rights as a holder of Ordinary Shares as a Cayman Islands exempted company with your rights as a holder of Presidio Class A Common Stock as a Delaware corporation, as applicable, can be found in the section below entitled “Comparison of Corporate Governance and Shareholder Rights.”
Accounting Treatment of the Domestication
The Domestication is being proposed solely for the purpose of changing the legal domicile of EQV. There will be no accounting effect or change in the carrying amount of the assets and liabilities of EQV as a result of the Domestication. The business, capitalization, assets and liabilities and financial statements of EQV immediately following the Domestication will be the same as those immediately prior to the Domestication.
Vote Required for Approval
The approval of the Domestication Proposal requires a special resolution under the Cayman Islands Companies Act and the Existing Governing Documents which is the affirmative vote of holders of a least two-thirds of the votes cast by EQV shareholders present virtually or by proxy and entitled to vote at the extraordinary general meeting voting in favor of the Domestication Proposal at the extraordinary general meeting. Abstentions and broker non-votes, while considered present for the purposes of establishing a quorum, will not count as votes cast at the extraordinary general meeting and otherwise will have no effect on a particular proposal.
The Domestication Proposal is conditioned on the approval of each of the Condition Precedent Proposals. Therefore, if any of the Condition Precedent Proposals is not approved, the Domestication Proposal will have no effect, even if approved by the requisite EQV shareholders.
As of the date of this proxy statement/prospectus, the Sponsor and the Insiders have agreed to vote the Ordinary Shares owned by them in favor of the Domestication Proposal. On any vote of the Domestication Proposal, holders of Class B Shares will have ten votes for every Class B Share held and holders of Class A Shares will have one vote for every Class A Share held. As of the Record Date, the Sponsor and the Insiders own 100% of the issued and outstanding Class B Shares and approximately 1.6% of the issued and outstanding Class A Shares. EQV’s officers and directors do not hold any public shares, but may purchase public shares at any time, subject to compliance with law and EQV’s trading policies. As a result, in addition to approval by the Sponsor and the Insiders, approval of the Domestication Proposal will not require the affirmative vote of at any holders of public shares.
Resolution to be Voted Upon
The full text of the resolutions to be passed are as follows:
“RESOLVED, as a special resolution, that: (i) EQV be de-registered in the Cayman Islands and registered by way of continuation as a corporation under the laws of the state of Delaware, pursuant to Part XII of the Companies Act (As Revised) of the Cayman Islands and Section 388 of the General Corporation Law of the State of Delaware and, immediately upon being de-registered in the Cayman Islands, EQV be continued and domesticated as a corporation; (ii) conditional upon, and with effect from, the registration of EQV as a corporation in the State of Delaware, the name of EQV be changed from “EQV Ventures Acquisition Corp.” to “Presidio MidCo Inc.”; and (iii) the New EQV Certificate of Incorporation, in the form appended to the accompanying proxy statement/prospectus as Annex R, to be effective upon the Domestication, and the New EQV Bylaws, in the form appended to the accompanying proxy statement/prospectus as Annex S, to be effective upon the Domestication, be approved in all respects.”
126
Recommendation of the EQV Board
The EQV Board believe that the Domestication Proposal to be presented at the extraordinary general meeting is in the best interests of EQV.
THE EQV BOARD UNANIMOUSLY RECOMMENDS THAT EQV SHAREHOLDERS VOTE “FOR” THE APPROVAL OF THE DOMESTICATION PROPOSAL.
The existence of financial and personal interests of one or more of EQV’s directors may result in a conflict of interest on the part of such director(s) between what such director may believe is in the best interests of EQV and its shareholders and what such director may believe is best for themselves in determining to recommend that shareholders vote for the proposals. The Sponsor and EQV’s officers also have interests in the Business Combination that may be different from, or in addition to, your interests as a shareholder. See the section of this proxy statement/prospectus entitled “The Business Combination Proposal — Interests of Certain Persons in the Business Combination” for a further discussion of these considerations.
127
GOVERNING documents PROPOSAL
Overview
Assuming each of the Condition Precedent Proposals is approved, EQV is required to obtain shareholder approval of the Proposed Certificate of Incorporation and the Proposed Bylaws to govern the affairs of Presidio in connection with the Business Combination. Under the Business Combination Agreement, approval of the Governing Documents Proposal is a condition to the Closing.
EQV is seeking shareholder approval, by ordinary resolution, of the Governing Documents Proposal in connection with the adoption of the Proposed Governing Documents. For a summary of the key differences between the Proposed Governing Documents relative to the terms currently governing EQV under the Existing Governing Documents, which summary is qualified in its entirety by reference to the full text of the Proposed Certificate of Incorporation, a copy of which is included as Annex H to this proxy statement/prospectus, and by reference to the full text of the Proposed Bylaws, a copy of which is included as Annex I to this proxy statement/prospectus, please refer to the summary table below under the Governing Documents Advisory Proposal.
All shareholders are encouraged to read each of the Proposed Governing Documents in their entirety for a more complete description of their terms.
Vote Required for Approval
The approval of the Governing Documents Proposal requires an ordinary resolution, being the affirmative vote of at least a majority of the votes cast by EQV shareholders represented virtually or by proxy and entitled to vote thereon and who vote at the extraordinary general meeting. Abstentions and broker non-votes, while considered present for the purposes of establishing a quorum, will not count as votes cast at the extraordinary general meeting and otherwise will have no effect on a particular proposal.
The Governing Documents Proposal is conditioned on the approval of each of the Condition Precedent Proposals. Therefore, if any of the Condition Precedent Proposals is not approved, the Governing Documents Proposal will have no effect, even if approved by the requisite holders of Ordinary Shares.
As of the date of this proxy statement/prospectus, the Sponsor and the Insiders have agreed to vote the Ordinary Shares owned by them in favor of the Governing Documents Proposal. As of the Record Date, the Sponsor and Insiders own 20.9% of the issued and outstanding Ordinary Shares. EQV’s officers and directors do not hold any public shares, but may purchase public shares at any time, subject to compliance with law and EQV’s trading policies. As a result, in addition to approval by the Sponsor, approval of the Governing Documents Proposal will require the affirmative vote of at least 12,976,251 Ordinary Shares held by public shareholders (or approximately 29.1% of the public shares) if all Ordinary Shares are represented at the extraordinary general meeting and cast votes, and no affirmative vote of any holder of public shares will be required if only such shares as are required to establish a quorum are represented at the extraordinary general meeting and cast votes.
Resolution to be Voted Upon
The full text of the resolution to be passed is as follows:
“RESOLVED, as an ordinary resolution, that the Proposed Certificate of Incorporation, in the form appended to the accompanying proxy statement/prospectus as Annex H, to be effective upon the Closing, the Proposed Bylaws, in the form appended to the accompanying proxy statement/prospectus as Annex I, to be effective upon the Closing, be approved in all respects.”
128
Recommendation of the EQV Board
The EQV Board believes that the Governing Documents Proposal to be presented at the extraordinary general meeting is in the best interests of EQV.
THE EQV BOARD UNANIMOUSLY RECOMMENDS THAT EQV SHAREHOLDERS VOTE “FOR” THE APPROVAL OF THE GOVERNING DOCUMENTS PROPOSAL.
The existence of financial and personal interests of one or more of EQV’s directors may result in a conflict of interest on the part of such director(s) between what such director may believe is in the best interests of EQV and its shareholders and what such director may believe is best for themselves in determining to recommend that shareholders vote for the proposals. The Sponsor and EQV’s officers also have interests in the Business Combination that may be different from, or in addition to, your interests as a shareholder. See the section of this proxy statement/prospectus entitled “The Business Combination Proposal — Interests of Certain Persons in the Business Combination” for a further discussion of these considerations.
129
GOVERNING DOCUMENTS ADVISORY PROPOSALS
Overview
EQV is seeking shareholder approval of the Governing Documents Advisory Proposals in connection with the Business Combination. These proposals are being presented separately in accordance with SEC guidance to give EQV shareholders the opportunity to present their separate views on important corporate governance provisions and will be voted upon on a non-binding advisory basis. This separate vote is not otherwise required by Cayman Islands or Delaware law, but pursuant to SEC guidance, EQV is required to submit these provisions to its shareholders separately for approval. The shareholder votes regarding these proposals are advisory in nature, and are not binding on EQV, the EQV Board, Presidio or the Presidio Board. Furthermore, the Business Combination is not conditioned on the separate approval of the Governing Documents Advisory Proposals (separate and apart from the approval of the Governing Documents Proposal). Accordingly, regardless of the outcome of the Governing Documents Advisory Proposals, EQV intends that the Proposed Governing Documents will take effect upon the Closing.
The Proposed Governing Documents differ materially from the Existing Governing Documents. The following table sets forth a summary of the principal changes proposed between the Existing Governing Documents and the Proposed Governing Documents. This summary is qualified by reference to the complete text of the amended and restated memorandum and articles of association, a copy of which is attached to this proxy statement/prospectus as Annex B, the complete text of the Proposed Certificate of Incorporation, a copy of which is attached to this proxy statement/prospectus as Annex H, and the complete text of the Proposed Bylaws, a copy of which is attached to this proxy statement/prospectus as Annex I. All shareholders are encouraged to read the Proposed Governing Documents in their entirety. Additionally, as the Existing Governing Documents are governed by the Cayman Islands Companies Act and the Proposed Governing Documents will be governed by the DGCL, EQV encourages shareholders to carefully consult the information set out under the section of this proxy statement/prospectus entitled “Comparison of Corporate Governance and Shareholder Rights.”
|
Existing Governing Documents |
Proposed Governing Documents |
|||
|
Authorized Shares |
The authorized share capital of EQV under the Existing Governing Documents is US $33,100 divided into (i) 300,000,000 Class A ordinary shares with a nominal or par value of US$0.0001, (ii) 30,000,000 Class B ordinary shares with a nominal or par value of US$0.0001, and (iii) 1,000,000 preference shares with a nominal or par value of US$0.0001. See Section 7 of the Memorandum of Association of EQV. |
The Proposed Certificate of Incorporation authorizes shares of Class A common stock, par value $0.0001 per share, (b) shares of Class B common stock, par value $0.0001 per share, and (c) shares of preferred stock, par value $0.0001 per share. See Section 4.1 of the Proposed Certificate of Incorporation. |
||
|
Preferred Stock |
The Existing Governing Documents provide that the Directors, or the EQV Shareholders by ordinary resolution, may authorise the division of shares into any number of classes and sub-classes and series and sub-series and the different classes and sub-classes and series and sub-series will be authorised, established and designated (or re-designated as the case may be) and the variations in the relative rights (including, without limitation, voting, dividend and redemption rights), restrictions, preferences, privileges and payment obligations as between the |
The Proposed Certificate of Incorporation provides that, subject to any limitations prescribed by law, the Presidio Board is expressly authorized to issue from time to time shares of preferred stock in one or more series pursuant to a resolution or resolutions providing for such issue duly adopted by the Presidio Board. See Section 4.5 of the Proposed Certificate of Incorporation. |
130
|
Existing Governing Documents |
Proposed Governing Documents |
|||
|
different classes and series (if any) may be fixed and determined by the Directors or the EQV shareholders by ordinary resolution. See Section 10 of the Memorandum and Articles of Association of EQV. |
||||
|
Prometheus Holdings LLC Agreement |
The Existing Governing Documents do not account for the Prometheus Holdings LLC Agreement. |
The Proposed Certificate of Incorporation provides that the Class B common stock of Presidio will be subject to certain restrictions on transfer and other provisions pursuant to the Prometheus Holdings LLC Agreement. See Sections 4.4 and 4.6 of the Proposed Certificate of Incorporation. |
||
|
Action by Written Consent of Stockholders |
The Existing Governing Documents provide that a resolution in writing signed by all the EQV Shareholders for the time being entitled to receive notice of and to attend and vote at general meetings of EQV shall be as valid and effective as if the same had been passed at a general meeting of the Company duly convened and held. See Section 90 of the Memorandum and Articles of Association. |
The Proposed Certificate of Incorporation provides that, except as otherwise expressly provided by the terms of any series of preferred stock permitting the holders of such series of preferred stock to act by written consent, any action required or permitted to be taken by the stockholders of Presidio must be effected at a duly called annual or special meeting of the stockholders of Presidio and may not be effected by written consent in lieu of a meeting. See Section 7.1 of the Proposed Certificate of Incorporation. |
||
|
Removal of Directors |
The Existing Governing Documents provide that prior to the closing of the Business Combination, EQV may by ordinary resolution of the holders of the Class B shares only, appoint and remove any person to be a Director and the holders of Class A Shares have no right to vote on the appointment or removal of any Director. If however, all of the Class B Shares are converted prior to the date of the Business Combination, the holders of Class A Shares will have the right to vote on the election of Directors and following the closing of the Business Combination, EQV may by Ordinary Resolution (of all Shareholders entitled to vote) appoint or remove any Director. See Section 96 of the Memorandum and Articles of Association. |
The Proposed Certificate of Incorporation provides that, subject to the rights of holders of any series of preferred stock with respect to the election of directors, for so long as the Proposed Certificate of Incorporation provides for a classified board, a director may be removed from office by the stockholders of Presidio only for cause and only by the affirmative vote of the holders of at least a majority of the voting power of all then-outstanding shares of capital stock of Presidio entitled to vote generally in the election of directors, voting together as a single class. See Section 5.3 of the Proposed Certificate of Incorporation. |
131
|
Existing Governing Documents |
Proposed Governing Documents |
|||
|
Omnibus Approval |
The Existing Governing Documents provide that unless EQV consents in writing to the selection of an alternative forum, the courts of the Cayman Islands have exclusive jurisdiction over any claim or dispute arising out of or in connection with the Memorandum and Articles of Association or otherwise related in any way to each shareholder’s holding in EQV, other than any action or suits brought to enforce any liability or duty created by (i)-(iii) below. The Existing Governing Documents also provide that EQV Shareholders irrevocably submit to the exclusive jurisdiction of the courts of the Cayman Islands over all such claims or disputes, other than any action or suits brought to enforce any liability or duty created by (i) the U.S. Securities Act of 1933, as amended, (ii) the Securities Exchange Act of 1934, as amended, or (iii) any claim for which the federal district courts of the United States of America are as a matter of the laws of the United States, the sole and exclusive forum for determination of such a claim. See Section 186, 187 and 189 of the Memorandum and Articles of Association. |
The Proposed Certificate of Incorporation adopts (i) Delaware as the exclusive forum for certain litigation and (ii) the federal district courts of the United States as the exclusive forum for the resolution of any complaint asserting a cause or causes of action arising under the Securities Act. These provisions are inapplicable to claims seeking to enforce any liability or duty created by the Exchange Act; and any other claim for which the U.S. federal courts have exclusive jurisdiction. See Section 9.1 of the Proposed Certificate of Incorporation. |
Reasons for the Approvals of the Governing Documents Advisory Proposal
Proposal A — Authorized Shares
The EQV Board believes it is in the best interests of EQV and its shareholders to approve provisions in the Proposed Governing Documents such that the authorized share capital of Presidio will be (a) shares of Class A common stock, par value $0.0001 per share, (b) shares of Class B common stock, par value $0.0001 per share, and (c) shares of preferred stock, par value $0.0001 per share, as compared to the authorized share capital of EQV under the Existing Governing Documents of US $33,100 divided into (i) 300,000,000 Class A ordinary shares with a nominal or par value of US$0.0001, (ii) 30,000,000 Class B ordinary shares with a nominal or par value of US$0.0001, and (iii) 1,000,000 preference shares with a nominal or par value of US$0.0001.
The EQV Board believes that it is important for Presidio to have available for issuance a number of authorized shares of Presidio Class A common stock, Class B common stock and preferred stock sufficient to facilitate the transactions contemplated by the Business Combination and to support Presidio’s growth and to provide flexibility for future corporate needs (including, if needed, as part of financing for future growth acquisitions).
Proposal B — Preferred Stock
The EQV Board believes it is in the best interests of EQV and its shareholders to approve provisions in the Proposed Governing Documents, which will govern Presidio if the Conditions Precedent Proposals are approved, to authorize the Presidio Board to issue any or all shares of preferred stock in one or more classes or series, with such terms and conditions as may be expressly determined by the Presidio Board.
132
The EQV Board believes that it is important for Presidio to be able to issue preferred stock sufficient to facilitate the transactions contemplated by the Business Combination and to support Presidio’s growth and to provide flexibility for future corporate needs (including, if needed, as part of financing for future growth acquisitions).
Proposal C — Prometheus Holdings LLC Agreement
The EQV Board believes it is in the best interests of EQV and its shareholders to approve provisions in the Proposed Governing Documents, which will govern Presidio if the Conditions Precedent Proposals are approved, to provide that certain provisions of the Proposed Certificate of Incorporation of Presidio are subject to the Prometheus Holdings LLC Agreement.
The EQV Board believes that it is important for Presidio to provide that certain provisions of the Proposed Certificate of Incorporation of Incorporation of Presidio are subject to the Prometheus Holdings LLC Agreement in order to facilitate the transactions contemplated by the Business Combination Agreement.
Proposal D — Action by Written Consent of Stockholders
The EQV Board believes it is in the best interests of EQV and its shareholders to approve provisions in the Proposed Governing Documents, which will govern Presidio if the Conditions Precedent Proposals are approved, that provide that Presidio stockholders may not take action by written consent in lieu of a meeting.
The EQV Board believes that eliminating the right of stockholders to act by written consent, which is permitted in the Existing Governing Documents, is appropriate to limit the circumstances under which stockholders can act on their own initiative to, among other things, alter or amend the Proposed Governing Documents outside of a duly called special or annual meeting of the stockholders of Presidio.
The elimination of the stockholders’ ability to act by written consent may have certain anti-takeover effects by forcing a potential acquirer to take control of the Presidio Board only at duly called special or annual meetings. Inclusion of these provisions in the Proposed Governing Documents might also increase the likelihood that a potential acquirer would negotiate the terms of any proposed transaction with the Presidio Board and help protect stockholders from the use of abusive and coercive takeover tactics.
Proposal E — Removal of Directors
The EQV Board believes it is in the best interests of EQV and its shareholders to approve provisions in the Proposed Governing Documents, which will govern Presidio if the Conditions Precedent Proposals are approved, to provide that any director or the entire board of directors of Presidio may be removed from office, but only for cause and only by the affirmative vote of the holders of a majority of the then-outstanding shares of stock of Presidio entitled to vote generally for the election of directors.
The EQV Board believes that this proposal will (i) increase board continuity and the likelihood that experienced board members with familiarity Presidio’s business operations would serve on the board at any given time, (ii) make it more difficult for a potential acquiror or other person, group or entity to gain control of the Presidio Board, and (iii) make the Proposed Certificate of Incorporation more appropriate for a Delaware-incorporated public operating company.
Proposal F — Omnibus Approval
The EQV Board believes it is in the best interests of EQV and its shareholders to authorize all other changes necessary or desirable in connection with the approval of the Proposed Governing Documents, including adopting Delaware as the exclusive forum for certain stockholder litigation and the United States District Courts as the exclusive forum for litigation arising out of federal securities laws.
Adopting Delaware as the exclusive forum for certain litigation is intended to assist Presidio in avoiding multiple lawsuits in multiple jurisdictions regarding the same matter. The ability to require such claims to be brought in a single forum will help to assure consistent consideration of the issues, the application of a relatively known body of case law and level of expertise and should promote efficiency and cost-savings in the resolutions of such claims. The EQV Board believes that the Delaware courts are best suited to address disputes involving such matters given that Presidio is incorporated in Delaware. Delaware law generally applies to such matters and the Delaware courts have a reputation
133
for expertise in corporate law matters. Delaware offers a specialized Court of Chancery to address corporate law matters, with streamlined procedures and processes, which help provide relatively quick decisions. This accelerated schedule can minimize the time, cost and uncertainty of litigation for all parties. The Court of Chancery has developed considerable expertise with respect to corporate law issues, as well as a substantial and influential body of case law construing Delaware’s corporate law and long-standing precedent regarding corporate governance. This provides stockholders of Presidio and Presidio with more predictability regarding the outcome of intra-corporate disputes. In the event the Court of Chancery does not have jurisdiction, the other state courts or the federal district court of the United States located in Delaware would be the most appropriate forums because these courts have more expertise on matters of Delaware law compared to other jurisdictions. The EQV Board further believes that providing that the federal district courts of the United States will be the exclusive forum for resolving actions arising under the Securities Act, provides the flexibility to file such suits in any federal district court while providing the benefits of eliminating duplicative litigation and having such cases heard by courts that are well-versed in the applicable law. Notwithstanding the foregoing, the Proposed Bylaws will provide that the exclusive forum provision will not apply to suits brought to enforce any liability or duty created by the Exchange Act or any other claim for which the federal courts of the United States have exclusive jurisdiction.
The EQV Board further believes that the Proposed Governing Documents providing for such exclusive forum would promote judicial fairness and avoid conflicting results, as well as make Presidio’s defense of applicable claims less disruptive and more economically feasible, principally by avoiding duplicative discovery.
Resolution to be Voted Upon
The full text of the resolution to be passed is as follows:
“RESOLVED, as an ordinary resolution, on an advisory and non-binding basis, to approve each of the following proposals (Proposals A-F):
Proposal A: To approve provisions in the Proposed Certificate of Incorporation such that the authorized share capital of Presidio will be (a) shares of Class A common stock, par value $0.0001 per share, (b) shares of Class B common stock, par value $0.0001 per share, and (c) shares of preferred stock, par value $0.0001 per share, as compared to the authorized share capital of EQV under the Existing Governing Documents of US $33,100 divided into (i) 300,000,000 Class A ordinary shares with a nominal or par value of US$0.0001, (ii) 30,000,000 Class B ordinary shares with a nominal or par value of US$0.0001, and (iii) 1,000,000 preference shares with a nominal or par value of US$0.0001;
Proposal B: To approve provisions in the Proposed Governing Documents, which will govern Presidio if the Conditions Precedent Proposals are approved, to authorize the Presidio Board to issue any or all shares of preferred stock in one or more classes or series, with such terms and conditions as may be expressly determined by the Presidio Board;
Proposal C: To approve provisions in the Proposed Governing Documents, which will govern Presidio if the Conditions Precedent Proposals are approved, to provide that certain provisions of the Proposed Certificate of Incorporation of Presidio are subject to the Prometheus Holdings LLC Agreement;
Proposal D: To approve provisions in the Proposed Governing Documents, which will govern Presidio if the Conditions Precedent Proposals are approved, that provide that Presidio stockholders may not take action by written consent in lieu of a meeting;
Proposal E: To approve provisions in the Proposed Governing Documents, which will govern Presidio if the Conditions Precedent Proposals are approved, to provide that any director or the entire board of directors of Presidio may be removed from office, but only for cause and only by the affirmative vote of the holders of a majority of the then-outstanding shares of stock of Presidio entitled to vote generally for the election of directors; and
Proposal F: To authorize all other changes necessary or desirable in connection with the approval of the Proposed Governing Documents, including adopting Delaware as the exclusive forum for certain stockholder litigation and the United States District Courts as the exclusive forum for litigation arising out of federal securities laws.”
134
Vote Required for Approval
The approval of the Governing Documents Advisory Proposals will require an ordinary resolution under Cayman Islands law, being a resolution passed by the holders of a majority of the Ordinary Shares who, being present (either virtually or by proxy) and entitled to vote at the extraordinary general meeting, vote at the extraordinary general meeting.
As discussed above, the Governing Documents Advisory Proposals are advisory votes and therefore are not binding on EQV or the EQV Board. Furthermore, the Business Combination is not conditioned on the separate approval of the Governing Documents Advisory Proposals (separate and apart from approval of the Governing Documents Proposal). Accordingly, regardless of the outcome of the non-binding advisory vote on the Governing Documents Advisory Proposals, EQV intends that the Proposed Governing Documents will take effect upon the Closing (assuming approval of the Governing Documents Proposal).
As of the date of this proxy statement/prospectus, the Sponsor and the Insiders have agreed to vote the Ordinary Shares owned by them in favor of the Governing Documents Advisory Proposals. As of the Record Date, the Sponsor and the Insiders own 20.9% of the issued and outstanding Ordinary Shares. EQV’s officers and directors do not hold any public shares, but may purchase public shares at any time, subject to compliance with law and EQV’s trading policies. As a result, in addition to approval by the Sponsor, approval of the Governing Documents Advisory Proposals will require the affirmative vote of at least 12,976,251 Ordinary Shares held by public shareholders (or approximately 29.1% of the public shares) if all Ordinary Shares are represented at the extraordinary general meeting and cast votes, and no affirmative vote of any holder of public shares will be required if only such shares as are required to establish a quorum are represented at the extraordinary general meeting and cast votes.
Recommendation of the EQV Board
The EQV Board believe that the Governing Documents Advisory Proposals to be presented at the extraordinary general meeting are in the best interests of EQV.
THE EQV BOARD UNANIMOUSLY RECOMMENDS THAT EQV SHAREHOLDERS VOTE “FOR” THE APPROVAL OF THE GOVERNING DOCUMENTS PROPOSALS.
The existence of financial and personal interests of one or more of EQV’s directors may result in a conflict of interest on the part of such director(s) between what such director may believe is in the best interests of EQV and its shareholders and what such director may believe is best for themselves in determining to recommend that shareholders vote for the proposals. The Sponsor and EQV’s officers also have interests in the Business Combination that may be different from, or in addition to, your interests as a shareholder. See the section of this proxy statement/prospectus entitled “The Business Combination Proposal — Interests of Certain Persons in the Business Combination” for a further discussion of these considerations.
135
STOCK ISSUANCE PROPOSAL
Overview
Assuming each of the Condition Precedent Proposals is approved, EQV is seeking shareholder approval, by ordinary resolution, of the Stock Issuance Proposal.
Why EQV Needs Shareholder Approval
EQV is seeking shareholder approval in order to comply with the applicable provisions of Section 312.03 of the NYSE Listed Company Manual. Pursuant to Section 312.03(c) of the NYSE Listed Company Manual, shareholder approval is required prior to the issuance of common stock, or of securities convertible into or exercisable for common stock, in any transaction or series of related transactions if: (i) the common stock has, or will have upon issuance, voting power equal to or in excess of 20% of the voting power outstanding before the issuance of such stock or of securities convertible into or exercisable for common stock or (ii) the number of shares of common stock to be issued is, or will be upon issuance, equal to or in excess of 20% of the number of shares of common stock outstanding before the issuance of the common stock or of securities convertible into or exercisable for common stock.
Furthermore, pursuant to the Section 312.03(b) of the NYSE Listed Company Manual, a NYSE-listed company is required to obtain shareholder approval when such company proposes to issue securities to a director, officer or substantial security holder, if the number of shares of common stock to be issued, or the number of shares of common stock into which the securities may be convertible or exercisable, exceeds 1% of the number of shares of common stock outstanding before the issuance. Section 312.04(e) of the NYSE Listed Company Manual defines a substantial stockholder as the holder of an interest of 5% or more of either the number of shares of common stock or the voting power outstanding of a NYSE-listed company. The Sponsor currently owns greater than 5% of the Ordinary Shares and is considered a substantial security holder of EQV under the Section 312.04(e). The Sponsor will be receiving Presidio Class A Common Stock, or securities convertible into or exercisable for Presidio Class A Common Stock, in an amount exceeding 1% of the number of Ordinary Shares outstanding before the issuance.
Upon the Closing, Presidio will issue or reserve for issuance: (i) 35,000,000 shares of Presidio Class A Common Stock issuable upon the conversion of 35,000,000 public shares; (ii) 11,666,666 shares of Presidio Class A Common Stock issuable upon the exercise of 11,666,666 Presidio public warrants; (iii) 7,622,037 shares of Presidio Class A Common Stock issuable upon the conversion of 7,622,037 Class B Shares held by the Sponsor; (iv) 400,000 shares of Presidio Class A Common Stock issuable upon the conversion of 400,000 Class A Shares that were sold to the Sponsor as part of the private placement units; (v) 133,333 shares of Presidio Class A Common Stock issuable upon the exercise of 133,333 Presidio private placement warrants; (vi) 262,500 shares of Presidio Class A Common Stock issuable upon the conversion of 262,500 Class A Shares that were sold to BTIG as part of the private placement units; (vii) 87,500 shares of Presidio Class A Common Stock issuable upon the exercise of 87,500 Presidio private placement warrants that were sold to BTIG as party of the private placement units; (viii) 7,036,876 shares of Presidio Class A Common Stock that are either issuable to or underly Presidio Interests held by the PIH Rollover Holders; (ix) 3,422,260 shares of Presidio Class A Common Stock issuable to EQVR Intermediate; (x) 160,000 shares of Presidio Class A Common Stock issuable upon the conversion of 160,000 Class A Shares held by EQV’s non-employee directors; (xi) 8,750,000 shares of Presidio Class A Common Stock issuable to the PIPE Investors; (xii) 937,500 shares of Presidio Class A Common Stock issuable upon the exercise of Preferred Investor Warrants; and (xiii) up to 125,000 Preferred Shares issuable to the Preferred Investors. For further details, see the section of this proxy statement/prospectus entitled “Beneficial Ownership of Securities.”
The aggregate number of shares of Presidio Common Stock that Presidio will issue in connection with the Business Combination will exceed 20% of both the voting power and the shares of Presidio Common Stock outstanding before such issuance. Additionally, the Sponsor will be receiving Presidio Common Stock in an amount exceeding 1% of the number of Ordinary Shares outstanding before the issuance. For these reasons, EQV is seeking the approval of EQV shareholders for the issuance of shares of Presidio Common Stock in connection with the Business Combination and for any other issuances of preferred stock, common stock and securities convertible into or exercisable for Ordinary Shares pursuant to subscription, purchase or similar agreements EQV may enter into prior to Closing.
136
Vote Required for Approval
The Stock Issuance Proposal is an ordinary resolution, and approval requires the affirmative vote of a majority of the votes cast by EQV shareholders present virtually or by proxy and entitled to vote at the extraordinary general meeting. Abstentions and broker non-votes, while considered present for the purposes of establishing a quorum, will not count as votes cast at the extraordinary general meeting and otherwise will have no effect on a particular proposal.
The Stock Issuance Proposal is conditioned on the approval of each of the Condition Precedent Proposals. Therefore, if any of the Condition Precedent Proposals is not approved, the Stock Issuance Proposal will have no effect, even if approved by the requisite holders of Ordinary Shares.
As of the date of this proxy statement/prospectus, the Sponsor and the Insiders have agreed to vote the Ordinary Shares owned by them in favor of the Stock Issuance Proposal. As of the Record Date, the Sponsor and the Insiders own 20.9% of the issued and outstanding Ordinary Shares. EQV’s officers and directors do not hold any public shares, but may purchase public shares at any time, subject to compliance with law and EQV’s trading policies. As a result, in addition to approval by the Sponsor, approval of the Stock Issuance Proposal will require the affirmative vote of at least 12,976,251 Ordinary Shares held by public shareholders (or approximately 29.1% of the public shares) if all Ordinary Shares are represented at the extraordinary general meeting and cast votes, and no affirmative vote of any holder of public shares will be required if only such shares as are required to establish a quorum are represented at the extraordinary general meeting and cast votes.
Resolution to be Voted Upon
The full text of the resolution to be passed is as follows:
“RESOLVED, as an ordinary resolution, that, for the purposes of complying with the applicable provisions of Section 312.03 of the NYSE Listed Company Manual, the issuance of (i) shares of common stock of Presidio PubCo Inc. (“Presidio Common Stock”) in connection with the Business Combination, the PIPE Financing and the Preferred Financing (as such terms are defined in the proxy statement/prospectus); and (ii) any other issuances of preferred stock, common stock and securities convertible into or exercisable for common stock pursuant to subscription, purchase or similar agreements that EQV has entered, or may enter, into prior to the Closing of the Business Combination, be approved in all respects.”
Recommendation of the EQV Board
The EQV Board believes that the Stock Issuance Proposal to be presented at the extraordinary general meeting is in the best interests of EQV.
THE EQV BOARD UNANIMOUSLY RECOMMEND THAT EQV SHAREHOLDERS VOTE “FOR” THE APPROVAL OF THE STOCK ISSUANCE PROPOSAL.
The existence of financial and personal interests of one or more of EQV’s directors may result in a conflict of interest on the part of such director(s) between what such director may believe is in the best interests of EQV and its shareholders and what such director may believe is best for themselves in determining to recommend that shareholders vote for the proposals. The Sponsor and EQV’s officers also have interests in the Business Combination that may be different from, or in addition to, your interests as a shareholder. See the section of this proxy statement/prospectus entitled “The Business Combination Proposal — Interests of Certain Persons in the Business Combination” for a further discussion of these considerations.
137
INCENTIVE PLAN PROPOSAL
Overview
At the extraordinary general meeting, holders of Ordinary Shares will be asked to approve the Incentive Plan, the form of which is attached hereto as Annex P. On , 2025, the EQV Board approved the Incentive Plan. The Incentive Plan will become effective, if at all, as of and upon Closing, and subject to approval by EQV shareholders. The EQV Board believes that it is important that the Incentive Plan be approved in order to maintain Presidio’s ability to attract and retain key personnel, continue to provide them with strong incentives to contribute to Presidio’s future success and to further align their interests with shareholder interests. If the Incentive Plan is not approved by the EQV shareholders, or if the Business Combination Agreement is terminated prior to the consummation of the Business Combination, the Incentive Plan will not become effective.
Neither PIH nor EQV currently maintains any equity incentive plans.
The Incentive Plan is described in more detail below.
The Incentive Plan
The purpose of the Incentive Plan is to enhance our ability to attract, retain and motivate persons who make (or are expected to make) important contributions to Presidio by providing these individuals with equity ownership opportunities and/or equity-linked compensatory opportunities. Equity awards and equity-linked compensatory opportunities align the interests of officers, non-employee directors, employees and consultants with those of Presidio’s stockholders by giving such individuals the perspective of an owner with an equity or equity-linked stake in Presidio and providing a means of recognizing their contributions to our success. The EQV Board believes that equity awards are necessary for Presidio to remain competitive in its industry and are essential to recruiting and retaining highly qualified employees.
Requested Share Authorization
The Incentive Plan authorizes Presidio’s Committee (for purposes of this summary, the term “Committee” will refer to either such duly appointed committee or the board of directors of Presidio) to provide incentive compensation in the form of stock options, stock appreciation rights (“SARs”), restricted stock, restricted stock units (“RSUs”), other stock awards and cash awards. We initially will be authorized to issue up to 10% of the fully diluted, and as converted, outstanding Presidio Class A Common Stock immediately following consummation of the Business Combination under the Incentive Plan, subject to the adjustment provisions in the Incentive Plan (as described below). The market price per share of the shares of Presidio Class A Common Stock was $10.38 (based on the September 30, 2025 Closing Price).
Summary of the Incentive Plan
This section summarizes certain principal features of the Incentive Plan. The summary is qualified in its entirety by reference to the complete text of the Incentive Plan, the form of which is attached as Annex P to this proxy statement/prospectus. We urge our shareholders to carefully read the entire Incentive Plan before voting on this proposal.
General
The purpose of the Incentive Plan is to advance the interests of Presidio and its stockholders by providing an incentive program that will enable Presidio to attract, retain and motivate officers, employees, consultants and non-employee directors and to provide them with an equity interest in the performance of Presidio. These incentives are provided through the grant of stock options, SARs, restricted stock, RSUs, other stock awards and cash awards.
Authorized Shares
Subject to the adjustment provisions in the Incentive Plan, the initial maximum aggregate number of shares authorized for issuance under the Incentive Plan is equal to 10% of the fully diluted, and as converted, outstanding Presidio Class A Common Stock immediately following consummation of the Business Combination, and such shares will consist of authorized but unissued shares or treasury shares. We refer to the aggregate number of shares available for awards under the Incentive Plan as the “share reserve.” Within the share reserve, without taking into account any
138
automatic increase, the number of shares available for issuance as incentive stock options will equal . The aggregate number of shares that may be issued pursuant to awards will increase annually on January 1 of each calendar year (commencing with the first January 1 following the Closing Date and ending on and including the January 1 immediately following the ninth anniversary of the Closing Date), with such annual increase equal to 5% of the total number of shares issued and outstanding on the last day of the preceding fiscal year. The share reserve is subject to adjustment by the Committee in the event of certain changes in our corporate structure, as described below.
Share Counting
Each share made subject to an award will reduce the number of shares remaining available for grant under the Incentive Plan by one share. Shares will not be treated as having been issued under the Incentive Plan and will therefore not reduce the number of shares available for issuance to the extent such shares are (i) tendered in payment of a stock option (including, for the avoidance of doubt, shares tendered by a participant or withheld by us as payment of the exercise price of a stock option), (ii) delivered or withheld in satisfaction of tax withholding obligations, (iii) subject to an award that expires or is exchanged, surrendered, forfeited or is cancelled, or are shares not issued with respect to an award that is terminated without issuance of the full number of shares to which the award related, or (iv) subject to an award under the Incentive Plan settled in cash (in whole or in part). The payment of dividend equivalents in cash in conjunction with any outstanding award will not reduce the share reserve. No share may again be optioned, granted or awarded if such action would cause an incentive stock option to fail to qualify as an incentive stock option under Section 422 of the Code.
Adjustments for Capital Structure Changes
In the event of any change in shares of Presidio Class A Common Stock through merger, consolidation, reorganization, recapitalization, reclassification, stock dividend, extraordinary cash dividend, stock split, reverse stock split, spin-off, combination of shares, or other corporate event or transaction or other change affecting the common stock, or if Presidio makes a distribution to its stockholders in a form other than common stock (excluding regular cash dividends), the Committee will make appropriate and equitable adjustments to (i) the number and kind of shares authorized under the Incentive Plan, (ii) the number and kind of shares subject to outstanding awards, (iii) the exercise, base or purchase price or other value determinations of outstanding awards, and/or (iv) any other terms of an award that are affected by the event. Any such adjustments will, to the extent necessary to avoid additional taxes, be made in a manner consistent with the requirements of Section 409A of the Code and, in the case of incentive stock options, to the extent practicable, in a manner consistent with the requirements of Section 424(a) of the Code.
Nonemployee Director Award Limits
The aggregate grant date fair value (determined as of the date of grant) of all awards granted under the Incentive Plan to any non-employee director during each calendar year, taken together with any cash compensation paid to such non-employee director for service as a non-employee director during such calendar year, will not exceed $500,000. The independent members of the board of directors of Presidio may make exceptions to this limit for a non-executive chair of the board or for an initial award granted to a non-employee director following his or her appointment to the board, provided, that, the non-employee director receiving such additional compensation may not participate in the decision to award such compensation.
Administration
The Incentive Plan generally will be administered by the Committee, although the board of directors of Presidio retains the right to administer the Incentive Plan directly. The Committee may delegate to one or more of Presidio’s officers the authority to grant and determine the terms and conditions of awards granted under the Incentive Plan, subject to the requirements of Section 157(c) of the Delaware General Corporation Law (or any successor provision) and award guidelines established by the Committee. In no event will such delegation of authority be permitted with respect to awards granted to any member of the board of directors of Presidio or any eligible person who is subject to Rule 16b-3 of the Exchange Act. Subject to the provisions of the Incentive Plan, the Committee has the power and discretion necessary or appropriate to administer the Incentive Plan, with such powers including, but not limited to, the power to (i) determine the eligible persons to whom awards are granted, (ii) prescribe the restrictions, terms, and conditions of all awards, (iii) interpret the Incentive Plan and the terms of the awards, (iv) adopt rules for the administration, interpretation and application of the Incentive Plan as are consistent therewith, and interpret, amend
139
or revoke any such rules, (v) make determinations regarding a participant’s termination of employment or service for purposes of an award, (vi) correct any defect(s) or omission(s) or reconcile any ambiguity(ies) or inconsistency(ies) in the Incentive Plan or award thereunder, (vii) make all determinations it deems advisable for administration of the Incentive Plan, (viii) decide all disputes arising in connection with the Incentive Plan and to otherwise supervise the administration of the Plan, (ix) amend the terms of an award in any manner that is not inconsistent with the Incentive Plan, (x) accelerate the vesting, or to the extent applicable, the exercisability of any award at any time and (xi) adopt such procedures, modifications or subplans as are necessary or appropriate to permit participation in the Incentive Plan by eligible persons who are foreign nationals or employed outside of the United States. The Committee’s determinations under the Incentive Plan need not be uniform and may be made by the Committee selectively among participants and eligible persons, whether or not such persons are similarly situated. All interpretations and actions of the Committee will be final and binding on all persons having an interest in the Incentive Plan or any award.
All awards granted under the Incentive Plan will be evidenced by a written or digitally signed agreement between Presidio and the participant specifying the terms and conditions of the award, consistent with the requirements of the Incentive Plan.
Prohibition of Option and SAR Repricing
The Incentive Plan expressly provides that, subject to the adjustment provisions in the Incentive Plan and other than in connection with a change in control (as defined in the Incentive Plan), without the prior approval of Presidio’s stockholders, neither the Committee nor the board of directors of Presidio may take any of the following actions with respect to underwater options or SARs: (i) the cancellation of such outstanding options or SARs in exchange for cash or the grant of a new award with a lower exercise price or base price, (ii) the amendment of such outstanding options or SARs to reduce the exercise price or base price or (iii) any action with respect to a stock option or SAR that would be treated as a “repricing” under the then applicable rules, regulations or listing requirements of the stock exchange on which shares of Presidio Class A Common Stock are listed.
Eligibility
Awards may be granted to officers, employees, non-employee directors or any natural person who is a consultant or other personal service provider of Presidio or of any of its subsidiaries. In its determination of eligible participants, the Committee may consider any and all factors it considers relevant or appropriate, and designation of a participant in any year does not require the Committee to designate that person to receive an award in any other year. Incentive stock options may be granted only to employees who, as of the time of grant, are employees of Presidio or any subsidiary corporation of Presidio. Awards granted under the Incentive Plan are nontransferable except in limited circumstances. Following the Closing, Presidio is expected to have approximately 4 officers, 125 employees and 5 non-employee directors who are natural persons, who may be eligible to receive awards under the Incentive Plan.
Stock Options
The Committee may grant non-statutory stock options, incentive stock options within the meaning of Section 422 of the Code, or any combination of these. Unless otherwise determined by the Committee, and subject to certain limitations set forth in the Incentive Plan, the exercise price of each option may not be less than the fair market value of a share of Presidio Class A Common Stock on the date of grant, provided that an incentive stock option granted to a person who at the time of grant owns stock possessing more than 10% of the total combined voting power of all classes of stock of Presidio or any subsidiary corporation of Presidio must have an exercise price not less than 110% of the fair market value of a share of Presidio Class A Common Stock on the date of the grant.
The Incentive Plan provides that the option exercise price may be paid (i) in cash or cash equivalent acceptable to the Committee or (ii) to the extent permitted by the Committee, (A) by means of a broker-assisted cashless exercise; (B) by tender to Presidio of shares of Presidio Class A Common Stock owned by the participant having a fair market value not less than the exercise price; (C) by reducing the number of shares of Presidio Class A Common Stock otherwise deliverable upon exercise; (D) by such other consideration as approved by the Committee; or (E) by any combination of these.
140
The Committee will determine the requirements for vesting and exercisability of a stock option, which may be based on the continued employment or service of the participant with Presidio for a specified time period or upon the attainment of specific performance goals. A stock option may be terminated prior to the end of the term upon termination of employment or service, as determined by the Committee. The maximum term of any stock option granted under the Incentive Plan is ten years, provided that an incentive stock option granted to a person who at the time of grant owns stock possessing more than 10% of the total combined voting power of all classes of stock of Presidio or any subsidiary corporation of Presidio must have a term not exceeding five years.
Stock Appreciation Rights
The Committee may grant SARs under the Incentive Plan. A SAR may be granted on a basis that allows for the exercise of the right by the participant, or that provides for the automatic exercise or payment of the right upon a specified date or event. The base price of each SAR may not be less than the fair market value of a share of Presidio Class A Common Stock on the date of grant.
The Committee will determine the requirements for vesting and exercisability of the SARs, which may be based on the continued employment or service of the participant with Presidio for a specified time period or upon the attainment of specific performance goals. The SARs may be terminated prior to the end of the term (with a maximum term of ten years) upon termination of employment or service, as determined by the Committee.
Upon the exercise of any SAR, the participant is entitled to receive an amount equal to the excess of the fair market value of the underlying shares of Presidio Class A Common Stock as to which the right is exercised over the aggregate base price for such shares. At the Committee’s discretion, payment of this amount upon the exercise of a SAR may be made in cash, shares of Presidio Class A Common Stock, or in a combination of shares of Presidio Class A Common Stock and cash as set forth in the applicable award agreement. The maximum term of any SAR granted under the Incentive Plan is ten years.
Restricted Stock Awards
A restricted stock award is a grant of a specified number of shares of Presidio Class A Common Stock to a participant, for which restrictions will lapse upon the terms that the Committee determines at the time of grant. The Committee will determine the requirements for the lapse of the restrictions for the restricted stock awards, which may be based on the service of the participant for a specified time period or the attainment of one or more performance goals. Participants holding restricted stock awards will have the rights of a stockholder, including the right to vote the shares and to receive all dividends and other distributions with respect thereto, unless the Committee determines otherwise. A participant holding such restricted stock award will have the right to receive dividends on such restricted stock award during such restricted period; provided that the Committee may determine and set forth in a participant’s award agreement the terms of such dividends. Any shares granted under a restricted stock award are nontransferable, except in limited circumstances.
Restricted Stock Units
The Committee may grant RSUs under the Incentive Plan, which represent rights to receive, upon vesting and settlement of the RSUs, shares of Presidio Class A Common Stock or, if determined by the Committee in the award agreement, a cash payment equal to the fair market value thereof, or a combination thereof, at the discretion of the Committee. The Committee will determine the requirements for vesting and payment of the RSUs, which may be based on the service of the participant for a specified time period or the attainment of one or more performance goals. Participants have no rights as a stockholder with respect to RSUs until shares of Presidio Class A Common Stock are issued in settlement of such awards. A participant holding RSUs granted pursuant to the Incentive Plan will have the right to receive dividend equivalent rights with respect to the shares of Presidio Class A Common Stock subject to such RSUs; provided that the Committee may determine and set forth in a participant’s award agreement the terms of such dividend equivalent rights. Unless otherwise provided by the Committee, a participant will forfeit any RSUs which have not vested prior to the participant’s termination of service.
141
Performance Awards
The Committee will be authorized to grant performance-based awards that are earned subject to the achievement of set performance goals or criteria. The Committee may adjust performance goals, or the manner of measurement thereof, as it deems appropriate.
Stock Awards
The Committee may grant an award of, or an award that is valued by reference to, Presidio Class A Common Stock in such amounts and subject to such terms and conditions as the Committee determines. A stock award may be granted for past employment or service, in lieu of bonus or other cash compensation, as directors’ compensation or any other valid purpose as determined by the Committee. Such awards may be subject to vesting conditions based on continued performance of service or subject to the attainment of one or more performance goals, with the possibility that awards may be made with no vesting requirements. The Committee may, in connection with any stock award, require the payment of a specified purchase price. Upon the issuance of shares of Presidio Class A Common Stock under a stock award, the participant will have all rights of a stockholder with respect to shares of Presidio Class A Common Stock, including the right to vote and receive dividends and other distributions with respect thereto (which are subject to the same vesting terms as the stock award).
Cash Awards
The Committee may grant a cash award in such amounts and subject to such terms and conditions as the Committee determines. A cash award may be granted for past employment or service, in lieu of bonus or other cash compensation, as directors’ compensation or any other valid purpose as determined by the Committee. The terms and conditions of such cash awards will be determined by the Committee, and such awards may be granted with or without vesting requirements.
Change in Control
If there is a change in control, all outstanding awards will either be (i) continued or assumed by the surviving company or its parent (including conversion into the right to receive securities, cash or a combination of both) or (ii) substituted by the surviving company or its parent for awards (including conversion into the right to receive securities, cash or a combination of both), with substantially similar terms to the outstanding awards (with appropriate adjustments to the type of consideration payable upon settlement, and with appropriate adjustments of performance conditions or deemed achievement of such conditions (A) for any completed performance period, based on actual performance, or (B) for any partial or future performance period, at the greater of the target level or actual performance, unless otherwise provided in an award agreement or an employment agreement).
Only to the extent that outstanding awards are not continued, assumed or substituted upon the occurrence of a change in control, the Committee may, but is not obligated to, make adjustments to the terms and conditions of outstanding awards, including without limitation (i) acceleration of exercisability, vesting and/or payment immediately prior to, upon or following such event, (ii) upon written notice, providing that any outstanding stock option and SARs must be exercised during a period of time immediately prior to such event or other period (contingent upon the consummation of such event), and at the end of such period, such stock options and SARs will terminate to the extent not so exercised, and (iii) cancellation of all or any portion of outstanding awards for fair value (in the form of cash, shares, other property or any combination of such consideration), less any applicable exercise or base price in the case of stock options and SARs or similar awards, which may equal zero if applicable.
Notwithstanding the foregoing, if a participant’s employment or service is terminated upon or within 24 months following a change in control by Presidio without cause (as defined in the Incentive Plan) or upon such other circumstances set forth in the applicable award agreement, the unvested portion (if any) of all outstanding awards held by the participant will immediately vest (and, to the extent applicable, become exercisable) and be paid in full upon such termination, with any performance conditions deemed achieved (i) for any completed performance period, based on actual performance, or (ii) for any partial or future performance period, at the greater of the target level or actual performance, unless otherwise provided in an award agreement or employment agreement.
142
Substitution or Assumption of Awards in Connection with an Acquisition
The Committee may grant awards under the Incentive Plan in connection with the acquisition, whether by purchase, merger, consolidation or other corporate transaction, of the business or assets of any corporation or other entity, in substitution for awards previously granted by such corporation or other entity or otherwise. The Committee may also assume any previously granted awards of an employee, director or consultant of another corporation who becomes eligible by reason of a corporate transaction. The terms of the substituted or assumed awards may vary from the terms and conditions otherwise required by the Incentive Plan if the Committee deems it necessary. The substituted or assumed awards will not reduce the total number of shares available for awards under the Incentive Plan, to the extent permitted by applicable law and the listing requirements of the stock exchange on which shares of Presidio Class A Common Stock are listed.
Amendment, Suspension or Termination
The Incentive Plan will continue in effect until its termination by the Committee, provided that no awards may be granted under the Incentive Plan following the tenth anniversary of the Incentive Plan’s effective date, which effective date will be the date on which the Closing occurs, subject to approval by EQV shareholders. No amendment, modification suspension or termination of the Incentive Plan may materially and adversely affect any outstanding award without the consent of the participant, provided that, the board of directors of Presidio has broad authority to amend the Incentive Plan or any award thereunder without the consent of a participant to the extent it deems necessary or desirable in its discretion to comply with any applicable law, regulation or rule, including, but not limited to, Sections 409A and 457A of the Code. Certain amendments or modifications of the Incentive Plan may also be subject to the approval of Presidio’s stockholders as required by the SEC and NYSE rules or applicable law.
Termination of Service for Cause
Under the Incentive Plan, unless an award agreement or employment agreement provides otherwise, if a participant’s employment or service is terminated for cause, or if after termination, the Committee determines that the participant engaged in an act that falls within the definition of Cause, or if after termination the participant engages in conduct that violates any continuing obligation of the participant with respect to Presidio or any of its subsidiaries, Presidio may cancel and/or forfeit any or all of that participant’s outstanding awards. In addition, if the Committee makes the determination above, Presidio may suspend the participant’s right to exercise any stock option or SAR, receive any payment or vest in any award pending a determination of whether the act falls within the definition of cause. If a participant voluntarily terminates employment or service in anticipation of an involuntary termination for cause, that will be deemed a termination for cause.
Right of Recapture
Awards granted under the Incentive Plan may be subject to recoupment in accordance with Section 954 of the Dodd-Frank Wall Street Reform and Consumer Protection Act (regarding recoupment of erroneously awarded compensation). Presidio has the right to recoup any gain realized by the participant from the exercise, vesting or payment of any award if, within one year (or such longer time specified in an award agreement or other agreement with a participant) after such exercise, vesting or payment, the Committee determines the participant is subject to recoupment pursuant to a compensation recovery, clawback or similar policy.
Summary of U.S. Federal Income Tax Consequences
The following is only a general summary of the effect of current U.S. federal income taxation upon participants and Presidio with respect to awards under the Incentive Plan. It does not purport to be complete and does not discuss the impact of employment or other tax requirements, the tax consequences of a participant’s death, or the provisions of the income tax laws of any municipality, state, or foreign country in which the participant may reside. Therefore, no one should rely on this summary for individual tax compliance, planning or decisions. Participants in the Incentive Plan should consult their own professional tax advisors concerning tax aspects of rights under the Incentive Plan. Nothing in this proxy statement/prospectus is written or intended to be used, and cannot be used, for the purposes of avoiding taxpayer penalties. This summary is based on the federal tax laws in effect as of the date of this proxy statement/prospectus. Changes to these laws could alter the tax consequences described below.
143
Incentive Stock Options
An optionee recognizes no taxable income for regular income tax purposes as a result of the grant or exercise of an incentive stock option qualifying under Section 422 of the Code. Optionees who neither dispose of their shares within two years following the date the option was granted nor within one year following the exercise of the option normally will recognize a capital gain or loss equal to the difference, if any, between the sale price and the purchase price of the shares. If an optionee satisfies such holding periods upon a sale of the shares, Presidio will not be entitled to any deduction for federal income tax purposes. If an optionee disposes of shares within two years after the date of grant or within one year after the date of exercise (a “disqualifying disposition”), the difference between the fair market value of the shares on the exercise date and the option exercise price (not to exceed the gain realized on the sale if the disposition is a transaction with respect to which a loss, if sustained, would be recognized) will be taxed as ordinary income at the time of disposition. Any gain in excess of that amount will be a capital gain. If a loss is recognized, there will be no ordinary income, and such loss will be a capital loss. Any ordinary income recognized by the optionee upon the disqualifying disposition of the shares generally should be deductible by Presidio for federal income tax purposes, except to the extent such deduction is limited by applicable provisions of the Code.
The difference between the option exercise price and the fair market value of the shares on the exercise date is treated as an adjustment in computing the optionee’s alternative minimum taxable income and may be subject to an alternative minimum tax which is paid if such tax exceeds the regular tax for the year. Special rules may apply with respect to certain subsequent sales of the shares in a disqualifying disposition, certain basis adjustments for purposes of computing the alternative minimum taxable income on a subsequent sale of the shares and certain tax credits which may arise with respect to optionees subject to the alternative minimum tax.
Nonqualified Stock Options
Options not designated or qualifying as incentive stock options will be nonqualified stock options having no special tax status. An optionee generally recognizes no taxable income as the result of the grant of such an option. Upon exercise of a nonqualified stock option, the optionee normally recognizes ordinary income equal to the amount by which the fair market value of the shares on such date exceeds the exercise price, and Presidio will be allowed a corresponding federal income tax deduction at that time, except to the extent such deduction is limited by applicable provisions of the Code. If the optionee is an employee, such ordinary income generally is subject to withholding of income and employment taxes. Upon the sale of shares acquired by the exercise of a nonqualified stock option, any gain or loss, based on the difference between the sale price and the fair market value on the exercise date, will be taxed as capital gain or loss.
Stock Appreciation Rights
In general, no taxable income is reportable when SARs are granted to a participant. Upon exercise, the participant will recognize ordinary income in an amount equal to the fair market value of any cash or shares received, and Presidio will be allowed a corresponding federal income tax deduction at that time, except to the extent such deduction is limited by applicable provisions of the Code. If the participant is an employee, such ordinary income generally is subject to withholding of income and employment taxes. Any additional gain or loss recognized upon any later disposition of the shares would be capital gain or loss.
Restricted Stock Awards
A participant acquiring restricted stock generally will recognize ordinary income equal to the fair market value of the shares on the vesting date, and Presidio will be allowed a corresponding federal income tax deduction at that time, except to the extent such deduction is limited by applicable provisions of the Code. If the participant is an employee, such ordinary income generally is subject to withholding of income and employment taxes. The participant may elect, pursuant to Section 83(b) of the Code, to accelerate the ordinary income tax event to the date of grant by filing an election with the IRS no later than 30 days after the date the shares are granted.
Upon the sale of shares acquired pursuant to a restricted stock award, any gain or loss, based on the difference between the sale price and the fair market value on the date the ordinary income tax event occurs, will be taxed as capital gain or loss.
144
Restricted Stock Unit Awards
There are no immediate tax consequences of receiving an award of RSUs. A participant who is awarded RSUs will be required to recognize ordinary income in an amount equal to the fair market value of shares issued to such participant at the end of the applicable vesting period or, if later, the settlement date elected by the Committee or a participant. Presidio will be allowed a corresponding federal income tax deduction at that time, except to the extent such deduction is limited by applicable provisions of the Code. If the participant is an employee, such ordinary income generally is subject to withholding of income and employment taxes. Any additional gain or loss recognized upon any later disposition of any shares received would be capital gain or loss.
Stock-Based Awards
The tax consequences associated with any other stock-based award of unrestricted shares or an award that is valued by reference to shares granted under the Incentive Plan will vary depending on the specific terms of the award. A participant acquiring unrestricted shares generally will recognize ordinary income equal to the fair market value of the shares on the grant date. The factors that will determine the timing and character of the income include whether or not the award has a readily ascertainable fair market value, whether or not the award is subject to forfeiture provisions or restrictions on transfer, the nature of the property to be received by the participant under the award and the participant’s holding period and tax basis for the award or underlying the common stock.
Section 409A
Section 409A of the Code provides certain requirements for non-qualified deferred compensation arrangements with respect to an individual’s deferral and distribution elections and permissible distribution events. It is intended that the Incentive Plan and all awards comply with, or be exempt from, the requirements of Section 409A. If an award is subject to and fails to satisfy the requirements of Section 409A, the recipient of that award may recognize ordinary income on the amounts deferred under the award, to the extent vested, which may be prior to when the compensation is actually or constructively received. Also, if an award that is subject to Section 409A fails to comply with Section 409A’s provisions, Section 409A imposes an additional 20% federal income tax on compensation recognized as ordinary income, as well as interest on such deferred compensation.
New Incentive Plan Benefits
Named executive officers and other team members and directors of Presidio or its subsidiaries may receive grants of equity awards following the date of this proxy statement/prospectus; however, the benefits or amounts that may be received or allocated to such participants under the Incentive Plan are not currently determinable.
Interests of Certain Persons in this Proposal
EQV’s directors and officers may be considered to have an interest in the approval of the Incentive Plan because they may in the future receive awards under the Incentive Plan (but are not currently expected to do so). Nevertheless, the EQV Board believes that it is important to provide incentives and rewards for superior performance and the retention of officers and experienced directors by adopting the Incentive Plan.
Vote Required for Approval
If the Business Combination Proposal is not approved, the Incentive Plan Proposal will not be presented at the Special Meeting. The approval of the Incentive Plan Proposal requires the affirmative vote of a majority of the votes cast by the holders of Class A Shares and Class B Shares, voting as a single class, present virtually or represented by proxy at the Special Meeting. Failure to submit a proxy or to vote virtually at the Special Meeting, abstentions, and broker non-votes will have no effect on the Incentive Plan Proposal.
The Business Combination is conditioned upon the approval of the Incentive Plan Proposal, subject to the terms of the Business Combination Agreement. Notwithstanding the approval of the Incentive Plan Proposal, if the Business Combination is not consummated for any reason, the actions contemplated by the Incentive Plan Proposal will not be effected.
145
Resolution to be Voted Upon
The full text of the resolution to be passed is as follows:
“RESOLVED, as an ordinary resolution, that, upon the Closing, the Presidio Production Company 2025 Equity Incentive Plan (the “Incentive Plan”), the form of which is attached to the proxy statement/prospectus as Annex P, be adopted and approved (the “Incentive Plan Proposal”).”
Recommendation of the Board of Directors
THE EQV BOARD UNANIMOUSLY RECOMMENDS THAT THE SHAREHOLDERS VOTE “FOR” THE APPROVAL OF THE INCENTIVE PLAN PROPOSAL.
146
ADJOURNMENT PROPOSAL
Overview
The Adjournment Proposal allows the EQV Board to submit a proposal to approve, by ordinary resolution, the adjournment of the extraordinary general meeting to a later date or dates: (i) to the extent necessary to ensure that any required supplement or amendment to the proxy statement/prospectus is provided to EQV shareholders or, if as of the time for which the extraordinary general meeting is scheduled, there are insufficient Ordinary Shares represented (either virtually or by proxy) to constitute a quorum necessary to conduct business at the extraordinary general meeting, (ii) in order to solicit additional proxies from EQV shareholders in favor of one or more of the proposals at the extraordinary general meeting or (iii) if EQV shareholders have elected to redeem an amount of public shares in the IPO such that the condition to consummation of the Business Combination that Available Cash at Closing equals no less than $140,197,687 after deducting any amounts paid to EQV shareholders that exercise their redemption rights in connection with the Business Combination would not be satisfied.
The purpose of the Adjournment Proposal is to permit further solicitation of proxies and votes and to provide additional time for the Sponsor, EQV and their members and shareholders, respectively, to make purchases of Ordinary Shares or other arrangements that would increase the likelihood of obtaining a favorable vote on the proposals to be put to the extraordinary general meeting, or otherwise increase the likelihood of closing the Business Combination.
Consequences if the Adjournment Proposal is Not Approved
If the Adjournment Proposal is presented to the extraordinary general meeting, the Adjournment Proposal will be the first and only proposal voted on and the Condition Precedent Proposals will not be submitted to the shareholders for a vote. If the Adjournment Proposal is not approved by the EQV shareholders, the EQV Board may not be able to adjourn the extraordinary general meeting to a later date (i) to ensure that any required supplement or amendment to the proxy statement/prospectus is provided to EQV shareholders or, if as of the time for which the extraordinary general meeting is scheduled, there are insufficient Ordinary Shares represented (either virtually or by proxy) to constitute a quorum necessary to conduct business at the extraordinary general meeting, (ii) in order to solicit additional proxies from EQV shareholders in favor of one or more of the proposals at the extraordinary general meeting or (iii) if EQV shareholders have elected to redeem an amount of public shares in the IPO such that the condition to consummation of the Business Combination that Available Cash at Closing equals no less than $140,197,687 after deducting any amounts paid to EQV shareholders that exercise their redemption rights in connection with the Business Combination would not be satisfied.
Vote Required for Approval
The approval of the Adjournment Proposal, if presented to the extraordinary general meeting, requires an ordinary resolution, being the affirmative vote of the holders of at least a majority of the votes cast by the holders of the Ordinary Shares who, being present virtually or by proxy and entitled to vote at the extraordinary general meeting, vote in favor of the Adjournment Proposal at the extraordinary general meeting. Abstentions and broker non-votes, while considered present for the purposes of establishing a quorum, will not count as votes cast at the extraordinary general meeting and otherwise will have no effect on a particular proposal.
The Adjournment Proposal is not conditioned on the approval of any other proposal.
As of the date of this proxy statement/prospectus, the Sponsor and the Insiders have agreed to vote the Ordinary Shares owned by them in favor of the Adjournment Proposal. As of the Record Date, the Sponsor and the Insiders own 20.9% of the issued and outstanding Ordinary Shares. EQV’s officers and directors do not hold any public shares, but may purchase public shares at any time, subject to compliance with law and EQV’s trading policies. As a result, in addition to approval by the Sponsor, approval of the Adjournment Proposal will require the affirmative vote of at least 12,976,251 Ordinary Shares held by public shareholders (or approximately 29.1% of the public shares) if all Ordinary Shares are represented at the extraordinary general meeting and cast votes, and no affirmative vote of any holder of public shares will be required if only such shares as are required to establish a quorum are represented at the extraordinary general meeting and cast votes.
147
Resolution to be Voted Upon
The full text of the resolution to be passed is as follows:
“RESOLVED, as an ordinary resolution, that the extraordinary general meeting be adjourned to a later date or dates (i) to the extent necessary to ensure that any required supplement or amendment to the proxy statement/prospectus is provided to EQV shareholders or, if as of the time for which the extraordinary general meeting is scheduled, there are insufficient Ordinary Shares represented (either virtually or by proxy) to constitute a quorum necessary to conduct business at the extraordinary general meeting, (ii) in order to solicit additional proxies from EQV shareholders in favor of one or more of the proposals at the extraordinary general meeting or (iii) if EQV shareholders have elected to redeem an amount of public shares in the IPO such that the condition to consummation of the Business Combination that Available Cash (as defined in the Business Combination Agreement) at Closing equal no less than $140,197,687 after deducting any amounts paid to EQV shareholders that exercise their redemption rights in connection with the Business Combination would not be satisfied (such condition to the consummation of the Business Combination, the “Minimum Available Cash Condition”) (the “Adjournment Proposal”).”
Recommendation of the EQV Board
The EQV Board believes that the Adjournment Proposal if presented at the extraordinary general meeting is in the best interests of EQV.
THE EQV BOARD UNANIMOUSLY RECOMMENDS THAT EQV SHAREHOLDERS VOTE “FOR” THE APPROVAL OF THE ADJOURNMENT PROPOSAL.
The existence of financial and personal interests of one or more of EQV’s directors may result in a conflict of interest on such directors(s) between what such director may believe is in the best interests of EQV and its shareholders and what such director may believe is best for themselves in determining to recommend that shareholders vote for the proposals. The Sponsor and EQV’s officers also have interests in the Business Combination that may be different from, or in addition to, your interests as a shareholder. See the section of this proxy statement/prospectus entitled “The Business Combination Proposal — Interests of Certain Persons in the Business Combination” for a further discussion of these considerations.
148
MATERIAL U.S. FEDERAL INCOME TAX CONSIDERATIONS
The following is a discussion of material U.S. federal income tax considerations for public stockholders and holders of Class A Shares and EQV warrants related to (i) the Domestication, (ii) exercise of redemption rights, (iii) the Business Combination, and (iv) the ownership and disposition of Presidio Class A Common Stock and Presidio warrants after the Business Combination.
This discussion is limited to certain U.S. federal income tax considerations to beneficial owners of Class A Shares, EQV warrants, Presidio Class A Common Stock or Presidio warrants who hold the Class A Shares, EQV warrants, Presidio Class A Common Stock or Presidio warrants as a capital asset within the meaning of Section 1221 of the U.S. Internal Revenue Code of 1986, as amended (the “Code”). For purposes of this discussion, because any unit consisting of one Class A Share and one-third of an EQV warrant is separable at the option of the holder, EQV is treating any Class A Share and one-third of an EQV warrant held by such holder in the form of a single unit as separate instruments and is assuming that the unit itself will not be treated as an integrated instrument. Accordingly, the separation of a unit of EQV in connection with the consummation of the Business Combination generally should not be a taxable event for U.S. federal income tax purposes. This position is not free from doubt, and no assurance can be given that the U.S. Internal Revenue Service (the “IRS”) would not assert, or that a court would not sustain, a contrary position.
Holders are urged to consult their tax advisors concerning the U.S. federal, state, local and any non-U.S. tax consequences of the transactions contemplated by the Business Combination (including any exercise of EQV Holdings redemption rights) with respect to any Class A Share and EQV warrant held through a unit of EQV (including alternative characterizations of a unit of EQV). This discussion assumes that the Class A Shares and EQV warrants trade separately. This discussion is a summary only and does not consider all aspects of U.S. federal income taxation that may be relevant to certain types of holders of Class A Shares, EQV warrants, Presidio Class A Common Stock or Presidio warrants, including, but not limited to:
• our sponsor, founders, officers or directors;
• holders of Presidio Preferred Stock;
• banks, financial institutions or financial services entities;
• broker-dealers;
• taxpayers that are subject to the mark-to-market accounting rules;
• tax-exempt entities;
• S-corporations;
• governments or agencies or instrumentalities thereof;
• insurance companies;
• regulated investment companies;
• real estate investment trusts;
• expatriates or former long-term residents of the United States;
• persons that actually or constructively own five percent or more of Class A Shares or Presidio Class A Common Stock by vote or value (except as otherwise discussed below);
• persons that acquired Class A Shares or EQV warrants pursuant to an exercise of employee share options, in connection with employee share incentive plans or otherwise as compensation or in connection with services;
• persons that hold our securities as part of a straddle, constructive sale, hedging, conversion or other integrated or similar transaction;
• investors subject to anti-inversion, base erosion or anti-abuse rules;
149
• investors subject to the alternative minimum tax;
• persons that are subject to the “applicable financial statement” accounting rules under Section 451 of the Code;
• passive foreign investment companies;
• controlled foreign corporations; or
• U.S. Holders (as defined below) whose functional currency is not the U.S. dollar.
This discussion is based on current U.S. federal income tax law as in effect on the date hereof, which is subject to change, possibly on a retroactive basis, which may affect the U.S. federal income tax consequences described herein. Furthermore, this discussion does not address any aspect of U.S. federal non-income tax laws, such as gift, estate or Medicare contribution tax laws, or state, local or non-U.S. tax laws. In addition, this discussion does not address any tax consequences to investors that directly or indirectly hold equity interests in PIH or EQVR prior to the Business Combination, including holders of Class A Shares or EQV warrants that also hold, directly or indirectly, equity interests in PIH or EQVR. With respect to the consequences of holding Presidio Class A Common Stock and Presidio warrants, this discussion is limited to holders that acquire such Presidio Class A Common Stock in connection with the Domestication, the Business Combination or as a result of the exercise of a Presidio warrant, and holders that acquire such Presidio warrants in connection with the Domestication or the Business Combination.
EQV, Presidio, EQVR, EQVR shareholders and PIH have not sought, nor will seek, a ruling from the IRS as to any U.S. federal income tax consideration described herein. The IRS may disagree with the discussion herein, and the determination by the IRS may be upheld by a court. Moreover, there can be no assurance that future legislation, regulations, administrative rulings or court decisions will not adversely affect the accuracy of the statements in this discussion.
This discussion does not consider the U.S. federal income tax treatment of partnerships or other pass-through entities or persons that hold Class A Shares, EQV warrants, Presidio Class A Common Stock or Presidio warrants through such entities. If a partnership (including for this purpose any other entity or arrangement classified as a partnership for U.S. federal income tax purposes) is the beneficial owner of Class A Shares or EQV warrants, or Presidio Class A Common Stock and Presidio warrants, the U.S. federal income tax treatment of a partner in the partnership generally will depend on the status of the partner and the activities of the partner and the partnership. If you are a partner of a partnership holding Class A Shares or EQV warrants, or that will hold Presidio Class A Common Stock and Presidio warrants, we urge you to consult your tax advisor.
THE FOLLOWING IS FOR INFORMATIONAL PURPOSES ONLY. EACH HOLDER SHOULD CONSULT ITS TAX ADVISOR WITH RESPECT TO THE PARTICULAR TAX CONSEQUENCES TO SUCH HOLDER OF THE DOMESTICATION, AN EXERCISE OF REDEMPTION RIGHTS, THE BUSINESS COMBINATION AND OWNERSHIP AND DISPOSITION OF PRESIDIO Class A cOMMON STOCK and PRESIDIO Warrants, INCLUDING THE EFFECTS OF U.S. FEDERAL, STATE AND LOCAL AND NON-U.S. TAX LAWS.
U.S. Holders
This section applies to you if you are a “U.S. Holder”. A U.S. Holder is a beneficial owner of Class A Shares or EQV warrants, or Presidio Class A Common Stock or Presidio warrants, that is, for U.S. federal income tax purposes: (i) an individual citizen or resident of the United States; (ii) a corporation (or other entity treated as a corporation for U.S. federal income tax purposes) that is created or organized (or treated as created or organized) in or under the laws of the United States, any state thereof or the District of Columbia; (iii) an estate the income of which is subject to U.S. federal income taxation regardless of its source; or (iv) a trust if (A) a court within the United States is able to exercise primary supervision over the administration of the trust and one or more United States persons (as defined in the Code) have the authority to control all substantial decisions of the trust, or (B) it has in effect a valid election to be treated as a United States person (as defined in the Code).
150
Effects of the Domestication on U.S. Holders
Subject to the limitations set forth above under “Material U.S. Federal Income Tax Considerations,” the discussion in this section entitled “Material U.S. Federal Income Tax Considerations — U.S. Holders — Effects of the Domestication on U.S. Holders” constitutes the opinion of Kirkland & Ellis LLP as to the material U.S. federal income tax consequences of the Domestication to U.S. Holders. Because the Domestication will occur after the redemption, U.S. Holders exercising redemption rights generally should not be subject to the tax consequences of the Domestication with respect to any Class A Shares redeemed in the redemption.
The U.S. federal income tax consequences of the Domestication will depend primarily upon whether the Domestication qualifies as a “reorganization” within the meaning of Section 368 of the Code.
1. F Reorganization Treatment
A “reorganization” under Section 368(a)(1)(F) of the Code an (“F Reorganization”) is a “mere change in identity, form, or place of organization of one corporation, however effected.” Pursuant to the Domestication, we will change our jurisdiction of incorporation by deregistering as an exempted company in the Cayman Islands and continuing and domesticating as a corporation incorporated under the laws of the State of Delaware (“New EQV”).
The Domestication should qualify as an F Reorganization. However, due to the absence of direct guidance on the application of Section 368(a)(1)(F) of the Code to a corporation holding only investment-type assets such as EQV, whether the Domestication qualifies as an F Reorganization is not entirely clear. Accordingly, due to the absence of such guidance, it is not possible to predict whether the IRS or a court considering the issue would take a contrary position.
In the case of a transaction, such as the Domestication, that should qualify as an F Reorganization, U.S. Holders of Class A Shares or EQV warrants should not recognize gain or loss for U.S. federal income tax purposes on the Domestication, except as provided below under “— Effects of Section 367(b) of the Code to U.S. Holders” and “— PFIC Considerations,” and the Domestication should be treated for U.S. federal income tax purposes as if EQV (i) transferred all of its assets and liabilities to New EQV in exchange for all of the outstanding Class A Shares of New EQV (the “New Class A Shares”) and warrants of New EQV (the “New EQV Warrants”); and then (ii) distributed New Class A Shares and New EQV Warrants to the holders of Class A Shares and EQV warrants in liquidation of EQV. The taxable year of EQV should be deemed to end on the date of the Domestication.
If the Domestication qualifies as an F Reorganization, subject to the passive foreign investment company (or “PFIC”) rules discussed below: (i) a U.S. Holder’s tax basis in a New Class A Share or New EQV Warrant received in the Domestication should be the same as its tax basis in the Class A Share or EQV warrant surrendered in exchange therefor, increased by any amount included in the income of such U.S. Holder under Section 367(b) of the Code (as discussed below) and (ii) the holding period for the New Class A Share or New EQV Warrant should include such U.S. Holder’s holding period for the Class A Share or EQV warrant surrendered in exchange therefor.
If the Domestication fails to qualify as an F Reorganization, subject to the PFIC rules discussed below, a U.S. Holder may recognize gain or loss with respect to an Class A Share or EQV warrant in an amount equal to the difference, if any, between the fair market value of the corresponding New Class A Share or New EQV Warrant received in the Domestication and the U.S. Holder’s adjusted tax basis in its Class A Share or EQV warrant surrendered in exchange therefor. In such event, such U.S. Holder’s basis in the New Class A Share or New EQV Warrant would be equal to the fair market value of that New Class A Share or New EQV Warrant, respectively, on the date of the Domestication, and such U.S. Holder’s holding period for the New Class A Share Class A or New EQV Warrant would begin on the day following the date of the Domestication.
2. Effects of Section 367(b) of the Code to U.S. Holders
Section 367(b) of the Code applies to certain transactions involving foreign corporations, including an inbound domestication of a foreign corporation in an F Reorganization. Section 367(b) of the Code imposes U.S. federal income tax on certain U.S. persons in connection with transactions that would otherwise qualify as a “reorganization” within the meaning of Section 368 of the Code. Section 367(b) of the Code will generally apply to U.S. Holders on the date of the Domestication. Because the Domestication will occur after the redemption, U.S. Holders exercising redemption rights will not be subject to the tax consequences of Section 367(b) of the Code as a result of the Domestication with respect to any Class A Shares redeemed in the redemption.
151
(a) U.S. Holders That Hold 10 Percent or More of EQV
A U.S. Holder that on the date of the Domestication beneficially owns (actually or constructively) 10% or more of the total combined voting power of all classes of EQV stock entitled to vote or 10% or more of the total value of all classes of EQV stock (a “U.S. Shareholder”) must include in income as a dividend the “all earnings and profits amount” attributable to the Class A Shares it directly owns, within the meaning of Treasury Regulations under Section 367(b) of the Code. A U.S. Holder’s ownership of EQV warrants will be taken into account in determining whether such U.S. Holder is a U.S. Shareholder. Complex attribution rules apply in determining whether a U.S. Holder is a U.S. Shareholder, and all U.S. Holders are urged to consult their tax advisors with respect to these attribution rules.
A U.S. Shareholder’s “all earnings and profits amount” with respect to its Class A Shares is the net positive earnings and profits of EQV (as determined under Treasury Regulations under Section 367 of the Code) attributable to such Class A Shares (as determined under Treasury Regulations under Section 367 of the Code) but without regard to any gain that would be realized on a sale or exchange of such Class A Shares. Treasury Regulations under Section 367 of the Code provide that all earnings and profits amount attributable to a shareholder’s stock is determined according to the principles of Section 1248 of the Code and the Treasury Regulations thereunder. In general, Section 1248 of the Code and the Treasury Regulations thereunder provide that the amount of earnings and profits attributable to a block of stock (as defined in Treasury Regulations under Section 1248 of the Code) in a foreign corporation is the ratably allocated portion of the foreign corporation’s earnings and profits generated during the period the shareholder held the block of stock.
EQV does not expect to have significant cumulative earnings and profits through the date of the Domestication. If EQV’s cumulative earnings and profits through the date of the Domestication are less than or equal to zero, then a U.S. Shareholder should not be required to include in gross income an “all earnings and profits amount” with respect to its Class A Shares. If EQV’s cumulative net earnings and profits are greater than zero through the date of the Domestication, a U.S. Shareholder would be required to include its “all earnings and profits amount” in income as a deemed dividend under Treasury Regulations under Section 367(b) of the Code as a result of the Domestication. Any such U.S. Shareholder that is a corporation may, under certain circumstances, effectively be exempt from taxation on a portion or all of the deemed dividend pursuant to Section 245A of the Code (commonly referred to as the participation exemption). Such U.S. Shareholders that are corporate shareholders should consult their own tax advisors as to the applicability of the dividends received deduction under Section 245A of the Code in their particular circumstances.
(b) U.S. Holders That Own Less Than 10 Percent of EQV but own Class A Shares with a Fair Market Value of $50,000 or More
A U.S. Holder that, on the date of the Domestication, beneficially owns (actually and constructively through complex attribution rules discussed above and taking into account the U.S. Holder’s ownership of EQV warrants) Class A Shares with a fair market value of $50,000 or more, but is not a U.S. Shareholder, will recognize gain (but not loss) with respect to the Domestication or, in the alternative, may elect to recognize the “all earnings and profits amount” attributable to such U.S. Holder as described below.
Unless a U.S. Holder makes the election described below, such U.S. Holder generally must recognize gain (but not loss) with respect to New Class A Shares received in the Domestication in an amount equal to the excess of the fair market value of such New Class A Shares over the U.S. Holder’s adjusted tax basis in the Class A Shares deemed surrendered in exchange therefor.
In lieu of recognizing any gain as described in the preceding paragraph, a U.S. Holder may elect to include in income the “all earnings and profits amount” attributable to its Class A Shares under Section 367(b) of the Code and such U.S. Holder that is a corporation may be subject to the participation exemption as described above under “— Effects of Section 367(b) of the Code to U.S. Holders — U.S. Holders That Hold 10 Percent or More of EQV”.
There are, however, strict conditions for making this election. This election must comply with applicable Treasury Regulations and generally must include, among other things:
(i) a statement that the Domestication is a Section 367(b) exchange (within the meaning of the applicable Treasury Regulations);
(ii) a complete description of the Domestication;
152
(iii) a description of any stock, securities or other consideration transferred or received in the Domestication;
(iv) a statement describing the amounts required to be taken into account for U.S. federal income tax purposes;
(v) a statement that the U.S. Holder is making the election including (A) a copy of the information that the U.S. Holder received from EQV establishing and substantiating the U.S. Holder’s “all earnings and profits amount” with respect to the U.S. Holder’s Class A Shares and (B) a representation that the U.S. Holder has notified EQV (or New EQV) that the U.S. Holder is making the election; and
(vi) certain other information required to be furnished with the U.S. Holder’s tax return or otherwise furnished pursuant to the Code or the Treasury Regulations.
In addition, the election must be attached by an electing U.S. Holder to such U.S. Holder’s timely filed U.S. federal income tax return for the taxable period in which the Domestication occurs, and the U.S. Holder must send notice of making the election to New EQV no later than the date such tax return is filed. In connection with this election, we intend to provide each U.S. Holder eligible to make such an election with information regarding EQV’s earnings and profits upon written request.
EQV does not expect to have significant cumulative earnings and profits through the date of the Domestication. However, as noted above, if it were determined that EQV had positive earnings and profits through the date of the Domestication, a U.S. Holder that makes the election described herein could have an “all earnings and profits amount” with respect to its Class A Shares, and thus could be required to include that amount in income as a deemed dividend under applicable Treasury Regulations as a result of the Domestication.
EACH U.S. HOLDER IS URGED TO CONSULT ITS TAX ADVISOR REGARDING THE CONSEQUENCES TO IT OF MAKING THE ELECTION DESCRIBED IN THIS SECTION AND THE APPROPRIATE FILING REQUIREMENTS WITH RESPECT TO SUCH ELECTION.
(c) U.S. Holders that Own Class A Shares with a Fair Market Value of Less Than $50,000
A U.S. Holder that, on the date of the Domestication, beneficially owns (actually and constructively through complex attribution rules discussed above and taking into account the U.S. Holder’s ownership of EQV warrants) Class A Shares with a fair market value less than $50,000 generally should not be required to recognize any gain or loss under Section 367(b) of the Code in connection with the Domestication, and generally should not be required to include any part of the “all earnings and profits amount” in income.
(d) U.S. Holders of EQV Warrants
Subject to the considerations described above relating to a U.S. Holder’s ownership of EQV warrants being taken into account in determining whether such U.S. Holder is a U.S. Shareholder for purposes of Section 367(b) of the Code, and the considerations described below relating to PFIC considerations, a U.S. Holder of EQV warrants should not be subject to U.S. federal income tax under Section 367(b) of the Code with respect to the exchange of EQV warrants for newly issued New EQV Warrants in the Domestication.
ALL U.S. HOLDERS ARE URGED TO CONSULT THEIR TAX ADVISORS WITH RESPECT TO THE EFFECT OF SECTION 367(b) OF THE CODE TO THEIR PARTICULAR CIRCUMSTANCES.
3. PFIC Considerations
In addition to the discussion above in “— Effects of Section 367(b) to U.S. Holders,” the redemption and Domestication could be a taxable event to U.S. Holders under the PFIC provisions of the Code.
(a) Definition of a PFIC
A foreign (i.e., non-U.S.) corporation will be classified as a PFIC for U.S. federal income tax purposes if either (i) at least 75% of its gross income in a taxable year, including its pro rata share of the gross income of any corporation in which it is considered to own at least 25% of the shares by value, is passive income or (ii) at least 50% of its assets in a taxable year (ordinarily determined based on fair market value and averaged quarterly over the year), including its pro rata share of the assets of any corporation in which it is considered to own at least 25% of the shares by value,
153
are held for the production of, or produce, passive income. Passive income generally includes, among other things, dividends, interest, rents and royalties and gains from the disposition of passive assets. Cash is generally treated as a passive asset.
(b) PFIC Status of EQV
Because EQV is a blank check company with no current active business, based upon the composition of its income and assets, and upon a review of its financial statements, EQV believes that it likely will be a PFIC for its prior taxable year which ended on December 31, 2024, and likely will be considered a PFIC for its current taxable year which will end on the date of the Domestication.
(c) Effects of PFIC Rules on the Redemption and Domestication
Section 1291(f) of the Code requires that, to the extent provided in Treasury Regulations, a U.S. person that disposes of stock of a PFIC recognizes gain notwithstanding any other provision of the Code. No final Treasury Regulations are currently in effect under Section 1291(f) of the Code. However, proposed Treasury Regulations under Section 1291(f) of the Code were promulgated in 1992 with a retroactive effective date. If finalized in their current form, those proposed Treasury Regulations may require gain recognition to U.S. Holders of Class A Shares and EQV warrants upon the redemption or Domestication if (i) EQV were classified as a PFIC at any time during such U.S. Holder’s holding period for such Class A Shares or EQV warrants and (ii) the U.S. Holder had not timely made (a) a QEF Election (as described below) for the first taxable year in which the U.S. Holder owned such Class A Shares or in which EQV was a PFIC, whichever is later, (b) a QEF Election with a purging election or (c) a mark-to-market election (as described below) with respect to such Class A Shares. Generally, neither election is available with respect to the EQV warrants. The tax on any such recognized gain and on any “excess distributions,” would be imposed based on a complex set of computational rules. Excess distributions are generally any distributions to such U.S. Holder during a taxable year of the U.S. Holder that are greater than 125% of the average annual distributions received by such U.S. Holder in respect of the Class A Shares during the three preceding taxable years of such U.S. Holder or, if shorter, such U.S. Holder’s holding period for the Class A Shares.
Under these rules:
• the U.S. Holder’s gain or excess distribution will be allocated ratably over the U.S. Holder’s holding period for the Class A Shares or EQV warrants;
• the amount of gain or excess distribution allocated to the U.S. Holder’s taxable year in which the U.S. Holder recognized the gain or received the excess distribution, or to the period in the U.S. Holder’s holding period before the first day of our first taxable year in which we are a PFIC, will be taxed as ordinary income;
• the amount of gain allocated to other taxable years (or portions thereof) of the U.S. Holder and included in its holding period will be taxed at the highest tax rate in effect for that year and applicable to the U.S. Holder without regard to the U.S. Holder’s other items of income and loss for such year; and
• an additional tax equal to the interest charge generally applicable to underpayments of tax will be imposed on the U.S. Holder with respect to the tax attributable to each such other taxable year of the U.S. Holder.
To the extent the redemption is treated as a sale or exchange for any U.S. Holders of Class A Shares exercising their redemption rights (as discussed in “— Effects to U.S. Holders of Exercising Redemption Rights” below), because EQV believes that it is likely classified as a PFIC, any such U.S. Holders that have not made a timely QEF Election or a mark-to-market election (both as defined and described below) may be subject to taxation (in accordance with the PFIC rules described above) on the redemption to the extent their Class A Shares have a fair market value in excess of their tax basis therein.
In addition, the proposed Treasury Regulations provide coordinating rules with Section 367(b) of the Code, whereby, if the gain recognition rule of the proposed Treasury Regulations under Section 1291(f) of the Code applies to a disposition of PFIC stock that results from a transfer with respect to which Section 367(b) of the Code requires the shareholder to recognize gain or include an amount in income as discussed under “— Effects of Section 367(b) of the Code to U.S. Holders,” the gain realized on the transfer is taxable under the PFIC rules discussed above (rather
154
than both the PFIC rules discussed above and Section 367(b)), and the excess, if any, of the amount to be included in income under Section 367(b) of the Code over the gain realized under Section 1291 of the Code is taxable as provided under Section 367(b) of the Code.
It is difficult to predict whether, in what form and with what effective date final Treasury Regulations under Section 1291(f) of the Code will be adopted. Therefore, if EQV is a PFIC, U.S. Holders of Class A Shares that have not made a timely QEF Election, a QEF Election with a purging election or a mark-to-market election (each as defined and described below) and U.S. Holders of EQV warrants may, pursuant to the proposed Treasury Regulations, be subject to taxation on the redemption or Domestication to the extent their Class A Shares or EQV warrants have a fair market value in excess of their tax basis therein.
(d) QEF Elections and Mark-to-Market Election
The impact of the PFIC rules on a U.S. Holder of Class A Shares would depend on whether the U.S. Holder makes a timely and effective election to treat EQV as a “qualified electing fund” under Section 1295 of the Code for the taxable year that is the first year in the U.S. Holder’s holding period of Class A Shares during which EQV qualified as a PFIC (a “QEF Election”) or whether such U.S. Holder made a QEF Election along with a “purging election”. The QEF Election is made on a shareholder-by-shareholder basis and, once made, can be revoked only with the consent of the IRS. A U.S. Holder generally makes a QEF Election by attaching a completed IRS Form 8621 (Return by a Shareholder of a Passive Foreign Investment Company or Qualified Electing Fund), including the information provided in a “PFIC Annual Information Statement,” to a timely filed U.S. federal income tax return for the tax year to which the election relates. Retroactive QEF Elections generally may be made only by filing a protective statement with such return and if certain other conditions are met or with the consent of the IRS. If applicable, U.S. Holders should consult their tax advisors regarding the availability and tax consequences of a retroactive QEF Election under their particular circumstances. A U.S. Holder’s ability to make a QEF Election with respect to EQV is contingent upon, among other things, the provision by EQV of a “PFIC Annual Information Statement” to such U.S. Holder. Upon written request, we will endeavor to provide to a U.S. Holder such information as the IRS may require, including a PFIC Annual Information Statement, in order to enable the U.S. Holder to make and maintain a QEF Election. There is no assurance, however, that we would timely provide such required information. A U.S. Holder that makes a QEF Election is referred to in this discussion as an “Electing Shareholder” and a U.S. Holder that does not make a QEF Election is referred to in this discussion as a “Non-Electing Shareholder.” A QEF Election is not available with respect to EQV warrants. An Electing Shareholder generally would not be subject to the adverse PFIC rules discussed above with respect to its Class A Shares but rather would include annually in gross income its pro rata share of the ordinary earnings and net capital gain of EQV, whether or not such amounts are actually distributed. As a result, if we were determined to be a PFIC, such a U.S. Holder should not recognize gain or loss as a result of the redemption or Domestication except to the extent described under “— Effects of Section 367(b) of the Code to U.S. Holders.”
As indicated above, if a U.S. Holder of Class A Shares has not made a timely and effective QEF Election with respect to EQV’s first taxable year as a PFIC in which the U.S. Holder held (or was deemed to hold) Class A Shares, such U.S. Holder generally may nonetheless qualify as an Electing Shareholder by filing on a timely filed U.S. income tax return (including extensions) a QEF Election and a purging election to recognize under the rules of Section 1291 of the Code any gain that it would otherwise recognize if the U.S. Holder sold its Class A Shares for their fair market value on the “qualification date.” The qualification date is the first day of EQV’s tax year in which EQV qualifies as a QEF with respect to such U.S. Holder. The purging election can only be made if such U.S. Holder held Class A Shares on the qualification date. The gain recognized by the purging election will be subject to special tax and interest charge rules treating the gain as an excess distribution, as described above. As a result of the purging election, the U.S. Holder will increase the adjusted tax basis in its Class A Shares by the amount of the gain recognized and will also have a new holding period in the Class A Shares for purposes of the PFIC rules.
The impact of the PFIC rules on a U.S. Holder of Class A Shares may also depend on whether the U.S. Holder has made an election under Section 1296 of the Code. U.S. Holders that hold (actually or constructively) stock of a foreign corporation that is classified as a PFIC may annually elect to mark such stock to its market value if such stock is regularly traded on an established exchange (a “mark-to-market election”). If a mark-to-market election is available and has been made, the U.S. Holder will include as ordinary income each year the excess, if any, of the fair market value of its Class A Shares at the end of its taxable year over the adjusted basis in its Class A Shares. The U.S. Holder also will be allowed to take an ordinary loss in respect of the excess, if any, of the adjusted basis of its Class A Shares over the fair market value of its Class A Shares at the end of its taxable year (but only to the extent
155
of the net amount of previously included income as a result of the mark-to-market election). The U.S. Holder’s basis in its Class A Shares will be adjusted to reflect any such income or loss amounts and any further gain recognized on a sale or other taxable disposition of the Class A Shares will be treated as ordinary income. Shareholders who hold different blocks of Class A Shares (generally, shares of EQV purchased or acquired on different dates or at different prices) are urged to consult their tax advisors to determine how the above rules apply to them. The mark-to-market election is available only for shares that are regularly traded on a national securities exchange that is registered with the Securities and Exchange Commission, including the New York Stock Exchange (“NYSE”), or on a foreign exchange or market that the IRS determines has rules sufficient to ensure that the market price represents a legitimate and sound fair market value. No assurance can be given that the Class A Shares are considered to be regularly traded for purposes of the mark-to-market election or whether the other requirements of this election are satisfied. If such an election is available and has been made, such U.S. Holders will generally not be subject to the special taxation rules of Section 1291 of the Code discussed herein. However, if the mark-to-market election is made by a U.S. Holder after the beginning of the holding period for the PFIC stock, then the Section 1291 rules will apply to certain dispositions of, distributions on and other amounts taxable with respect to Class A Shares. A mark-to-market election is not available with respect to EQV warrants. U.S. Holders are urged to consult their tax advisors regarding the availability and tax consequences of a mark-to-market election in respect to Class A Shares under their particular circumstances.
THE RULES DEALING WITH PFICS ARE VERY COMPLEX AND ARE IMPACTED BY VARIOUS FACTORS IN ADDITION TO THOSE DESCRIBED ABOVE, INCLUDING THE APPLICATION OF THE RULES ADDRESSING OVERLAPS IN THE PFIC RULES AND THE SECTION 367(b) RULES AND THE RULES RELATING TO CONTROLLED FOREIGN CORPORATIONS. ALL U.S. HOLDERS OF CLASS A SHARES AND EQV WARRANTS ARE URGED TO CONSULT THEIR TAX ADVISORS REGARDING THE CONSEQUENCES TO THEM OF THE PFIC RULES, INCLUDING WHETHER A QEF ELECTION (OR A QEF ELECTION ALONG WITH A PURGING ELECTION), A MARK-TO-MARKET ELECTION OR ANY OTHER ELECTION IS AVAILABLE AND WHETHER AND HOW ANY OVERLAP RULES APPLY, AND THE CONSEQUENCES TO THEM OF ANY SUCH ELECTION OR OVERLAP RULE AND THE IMPACT OF ANY PROPOSED OR FINAL PFIC TREASURY REGULATIONS.
Effects to U.S. Holders of Exercising Redemption Rights
Subject to the PFIC rules under “— PFIC Considerations,” the U.S. federal income tax consequences to a U.S. Holder of Class A Shares that exercises its redemption rights to receive cash from the Trust Account in exchange for all or a portion of its Class A Shares will depend on whether the redemption qualifies as a sale of the Class A Shares redeemed under Section 302 of the Code or is treated as a distribution under Section 301 of the Code. If the redemption qualifies as a sale of such U.S. Holder’s Class A Shares redeemed, subject to the PFIC rules under “— PFIC Considerations,” a U.S. Holder generally will recognize capital gain or loss in an amount equal to the difference between (i) the sum of the amount of cash received, and (ii) the U.S. Holder’s adjusted tax basis in the Class A Shares redeemed. Any such capital gain or loss generally will be long-term capital gain or loss if the U.S. Holder’s holding period for the Class A Shares redeemed exceeds one year at the time of the redemption. However, it is possible that because of the redemption rights associated with the Class A Shares, the holding period of such shares may not be considered to begin until the date of such redemption (and, thus, it is possible that long-term capital gain or loss treatment may not apply).
The redemption of Class A Shares generally will qualify as a sale of the Class A Shares redeemed if such redemption either (i) is “substantially disproportionate” with respect to the redeeming U.S. Holder, (ii) results in a “complete termination” of such U.S. Holder’s interest in EQV or (iii) is “not essentially equivalent to a dividend” with respect to such U.S. Holder. These tests are explained more fully below.
For purposes of such tests, a U.S. Holder takes into account not only Class A Shares actually owned by such U.S. Holder, but also Class A Shares that are constructively owned by such U.S. Holder. A redeeming U.S. Holder may constructively own, in addition to Class A Shares owned directly, Class A Shares owned by certain related individuals and entities in which such U.S. Holder has an interest or that have an interest in such U.S. Holder, as well as any Class A Shares such U.S. Holder has a right to acquire by exercise of an option, which would generally include Class A Shares which could be acquired pursuant to the exercise of EQV warrants.
156
The redemption of Class A Shares generally will be “substantially disproportionate” with respect to a redeeming U.S. Holder if the percentage of EQV’s outstanding voting shares that such U.S. Holder actually or constructively owns immediately after the redemption is less than 80 percent of the percentage of EQV’s outstanding voting shares that such U.S. Holder actually or constructively owned immediately before the redemption, and such U.S. Holder immediately after the redemption actually and constructively owned less than 50 percent of the total combined voting power of Class A Shares. There will be a complete termination of such U.S. Holder’s interest if either (i) all of the Class A Shares actually or constructively owned by such U.S. Holder are redeemed or (ii) all of the Class A Shares actually owned by such U.S. Holder are redeemed and such U.S. Holder is eligible to waive, and effectively waives in accordance with specific rules, the attribution of the Class A Shares owned by certain family members and such U.S. Holder does not constructively own any other Class A Shares. The redemption of Class A Shares will not be essentially equivalent to a dividend if it results in a “meaningful reduction” of such U.S. Holder’s proportionate interest in EQV. Whether the redemption will result in a “meaningful reduction” in such U.S. Holder’s proportionate interest will depend on the particular facts and circumstances applicable to it. The IRS has indicated in a published ruling that even a small reduction in the proportionate interest of a small minority shareholder in a publicly held corporation that exercises no control over corporate affairs may constitute such a “meaningful reduction.”
If none of the above tests is satisfied, a redemption will be treated as a distribution with respect to the Class A Shares, and a U.S. Holder generally will be required to include in gross income as a dividend the amount of such distribution to the extent such distribution is paid out of EQV’s current or accumulated earnings and profits (as determined under U.S. federal income tax principles).
On the basis that EQV believes that it is likely classified as a PFIC (as discussed above under “— PFIC Considerations”), such dividends will be taxable to an individual U.S. Holder at regular rates and will not be eligible for the reduced rates of taxation on certain dividends received from a “qualified foreign corporation” (moreover, as a Cayman Islands exempted company, EQV should not be a “qualified foreign corporation” for purposes of such dividend treatment). Distributions in excess of current and accumulated earnings and profits will constitute a return of capital that will be applied against and reduce (but not below zero) the U.S. Holder’s adjusted tax basis in such U.S. Holder’s Class A Shares. Any remaining excess will be treated as gain realized on the sale or other disposition of such U.S. Holder’s Class A Shares. After the application of those rules, any remaining tax basis of the U.S. Holder in the redeemed Class A Shares will be added to the U.S. Holder’s adjusted tax basis in its remaining Class A Shares, or, if it has none, to the U.S. Holder’s adjusted tax basis in EQV warrants or possibly in other shares constructively owned by it.
ALL U.S. HOLDERS ARE URGED TO CONSULT THEIR TAX ADVISORS AS TO THE TAX CONSEQUENCES TO THEM OF A REDEMPTION OF ALL OR A PORTION OF THEIR CLASS A SHARES PURSUANT TO AN EXERCISE OF REDEMPTION RIGHTS.
Tax Consequences of the Merger to Holders of Class A Shares
Subject to the limitations set forth above under “Material U.S. Federal Income Tax Considerations,” the discussion in this section entitled “Material U.S. Federal Income Tax Considerations — U.S. Holders — Tax Consequences of the Merger to Holders of Class A Shares” constitutes the opinion of Kirkland & Ellis LLP as to the material U.S. federal income tax consequences of the Business Combination to U.S. Holders that exchange New Class A Shares for Presidio Class A Common Stock pursuant to the Merger. The Business Combination should qualify as a tax-deferred transaction under Section 351 of the Code. However, there is no authority directly on point with respect to a transaction involving the same facts. In addition, neither the obligation of PIH nor the obligation of EQV to complete the Business Combination is conditioned upon the receipt of an opinion from its counsel confirming whether the Business Combination will so qualify. Moreover, none of PIH, EQV, Presidio or their respective affiliates has requested, or intends to request, a ruling from the IRS regarding the U.S. federal income tax treatment of the Business Combination. As such, there can be no assurance that the IRS will not successfully challenge this position or that a court will not agree with the IRS. Any change that is made after the date hereof in any of the foregoing bases for the intended tax treatment, including any inaccuracy of the facts or assumptions relating to the Business Combination, could adversely affect the intended tax treatment.
Subject to the discussion below, if the Business Combination qualifies as a tax-deferred transaction under Section 351 of the Code, no gain or loss would be recognized by the public stockholders that exchange New Class A Shares solely for Presidio Class A Common Stock pursuant to the Merger. Accordingly, the adjusted tax basis of
157
the Presidio Class A Common Stock received by such a public stockholder in the Merger would be the same as the adjusted tax basis of the Class A Shares surrendered in exchange therefor. In addition, the holding period of the Presidio Class A Common Stock received in the Merger by such a public stockholder would include the period during which the surrendered Class A Shares were held on the date of the Merger. Every “significant transferor” pursuant to the exchange must include a statement on or with such transferor’s income tax return for the taxable year of the exchange. For this purpose, a significant transferor is generally a person that transferred property to a corporation and received stock of the transferee corporation if, immediately after the exchange, such person (i) owns at least five percent (5%) (by vote or value) of the total outstanding stock of the transferee corporation if the stock owned by such person is publicly traded, or (ii) owned at least one percent (1%) (by vote or value) of the total outstanding stock of the transferee corporation if the stock owned by such person is not publicly traded. It is expected that the Presidio Class A Common Stock will be publicly traded for this purpose.
If the Business Combination does not qualify as a tax-deferred transaction under Section 351 of the Code (and the Merger does not qualify as a tax-deferred reorganization under Section 368(a) of the Code as discussed below under “— Tax Consequences of the Merger to EQV Warrant Holders”), then a U.S. Holder of New Class A Shares that exchanges such common stock solely for Presidio Class A Common Stock pursuant to the Merger would be required to recognize gain or loss equal to the difference, if any, between (i) the fair market value of the Presidio Class A Common Stock received by such U.S. Holder in the Merger and (ii) such U.S. Holder’s adjusted tax basis in the New Class A Shares exchanged. A U.S. Holder would have an aggregate tax basis in any Presidio Class A Common Stock received in the Merger that is equal to the fair market value of such Presidio Class A Common Stock as of the effective date of the Merger, and the holding period of such Presidio Class A Common Stock would begin on the day following the Merger.
Tax Consequences of the Merger to EQV Warrant Holders
Each whole EQV warrant is currently exercisable for one Class A Share, and each New EQV Warrant will be exchanged in the Merger for a Presidio warrant. Each whole Presidio warrant will be exercisable for one unit of Presidio Class A Common Stock following the Business Combination. The tax consequences of the Merger to holders of EQV warrants generally will depend on whether the Merger is a tax-deferred reorganization under Section 368(a) of the Code.
The Parties intend to treat the Merger as a tax-deferred reorganization under Section 368(a) of the Code. There are significant factual and legal uncertainties as to whether the Merger will qualify as a tax-deferred reorganization under Section 368(a) of the Code. For example, under Section 368(a) of the Code, the acquiring corporation must continue, either directly or indirectly through certain controlled corporations, either a significant line of the acquired corporation’s historic business or use a significant portion of the acquired corporation’s historic business assets in a business. However, there is an absence of guidance as to how the provisions of Section 368(a) of the Code apply in the case of an acquisition of a corporation with only investment-type assets, such as EQV, and there are significant factual and legal uncertainties concerning the determination of this continuity of business requirement. Moreover, qualification of the Merger as a tax-deferred reorganization under Section 368(a) of the Code is based on facts that will not be known until or following the closing of the Business Combination (such as the level of redemptions), and the closing of the Business Combination is not conditioned upon the receipt of an opinion of counsel that the Merger will so qualify as a tax-deferred reorganization under Section 368(a) of the Code.
If the Merger qualifies as a tax-deferred reorganization under Section 368(a) of the Code, a holder of New EQV Warrants would not recognize any gain or loss on the exchange of New EQV Warrants for Presidio warrants pursuant to the Merger, and such holder’s basis in the Presidio warrants received would be equal to the holder’s basis in the New EQV Warrants exchanged. In addition, the holding period of the Presidio warrants received in the Merger by such holder would include the period during which the surrendered warrants were held on the date of the Merger.
If the Merger does not qualify as a tax-deferred reorganization under Section 368(a) of the Code, a holder of New EQV Warrants that does not also own New Class A Shares would recognize gain or loss in an amount equal to the difference between the fair market value of the Presidio warrants received and such holder’s tax basis in the warrants exchanged. If the Merger does not so qualify (but the Business Combination qualifies as a tax-deferred transaction under Section 351 of the Code), a holder of New EQV Warrants that also owns New Class A Shares generally would recognize gain, but not loss, equal to the lesser of (i) such stockholder’s “realized gain” from the exchange (generally the excess of the sum of the fair market value of the Presidio Class A Common Stock and Presidio warrants received
158
over such holder’s aggregate tax basis in New Class A Shares and New EQV Warrants exchanged therefor), and (ii) the fair market value of the Presidio warrants received. Any such gain would generally be long-term capital gain if the holder’s holding period for New Class A Shares and New EQV Warrants(or just warrants as the case may be) was more than one year at the time of the Merger, and the holder’s holding period in the Presidio warrants would begin on the day following the exchange. In that case, the holder’s tax basis in the Presidio warrants received in the exchange would be equal to the fair market value of such Presidio warrants at the time of the Merger.
Tax Consequences of the Ownership and Disposition of Presidio Class A Common Stock and Presidio Warrants.
1. Taxation of Distributions
A U.S. Holder of Presidio Class A Common Stock generally will be required to include in gross income as dividends in the year actually or constructively received by the U.S. Holder the amount of any distribution of cash or other property (other than certain distributions of our shares or rights to acquire our shares) paid on Presidio Class A Common Stock to the extent the distribution is paid out of our current or accumulated earnings and profits (as determined under U.S. federal income tax principles). Dividends paid to a U.S. Holder that is treated as a corporation for U.S. federal income tax purposes generally will qualify for a full or partial dividends received deduction if the requisite holding period is satisfied. With certain exceptions (including dividends treated as investment income for purposes of investment interest deduction limitations), and provided certain holding period requirements are met, dividends paid to a non-corporate U.S. Holder generally will constitute “qualified dividend income” subject to tax at reduced rates applicable to long-term capital gains. Distributions in excess of such earnings and profits generally will be applied against and reduce the U.S. Holder’s basis in its Presidio Class A Common Stock (but not below zero) and, to the extent in excess of such basis, will be treated as gain from the sale or exchange of such Presidio Class A Common Stock (see “— Gain or Loss on Sale, Taxable Exchange or Other Taxable Disposition of Class A Common Stock or Presidio Warrants” below).
U.S. Holders should consult their own tax advisors regarding the availability of such lower rate for any dividends paid with respect to Presidio Class A Common Stock.
2. Gain or Loss on Sale, Taxable Exchange or Other Taxable Disposition of Class A Common Stock or Presidio Warrants
A U.S. Holder generally will recognize capital gain or loss on the sale or other taxable disposition of Presidio Class A Common Stock or Presidio warrants. Any such capital gain or loss generally will be long-term capital gain or loss if the U.S. Holder’s holding period for such Presidio Class A Common Stock or Presidio warrants exceeds one year. The deductibility of capital losses is subject to certain limitations.
The amount of gain or loss recognized by a U.S. Holder on a sale or other taxable disposition generally will be equal to the difference between (i) the sum of the amount of cash and the fair market value of any property received in such disposition and (ii) the U.S. Holder’s adjusted tax basis in its Presidio Class A Common Stock or Presidio warrants so disposed of. See “— Effects of the Domestication on U.S. Holders” above for discussion of a U.S. Holder’s adjusted tax basis in its Presidio Class A Common Stock and/or Presidio warrants following the Domestication. See “— Exercise or Lapse of a Presidio Warrant” below for a discussion regarding a U.S. Holder’s tax basis in Presidio Class A Common Stock acquired pursuant to the exercise of a Presidio warrant.
3. Exercise or Lapse of a Presidio Warrant
Except as discussed below with respect to the cashless exercise of a Presidio warrant, a U.S. Holder generally will not recognize gain or loss upon the acquisition of a unit of Presidio Class A Common Stock on the exercise of a Presidio warrant for cash. The U.S. Holder’s tax basis in the share of Presidio Class A Common Stock received upon exercise of a Presidio warrant generally will be an amount equal to the sum of the U.S. Holder’s tax basis in Presidio warrant and the exercise price of such Presidio warrant. It is unclear whether a U.S. Holder’s holding period for the Presidio Class A Common Stock will commence on the date of exercise of the Presidio warrant or the day following the date of exercise of the Presidio warrant; in either case, the holding period will not include the period during which the U.S. Holder held the Presidio warrant. If a Presidio warrant is allowed to lapse unexercised, a U.S. Holder generally will recognize a capital loss equal to such holder’s tax basis in the Presidio warrant. See “— Effects of the Domestication on U.S. Holders” above for a discussion of a U.S. Holder’s adjusted tax basis in its Presidio warrant following the Domestication.
159
The tax consequences of a cashless exercise of a Presidio warrant are not clear under current law. A cashless exercise may not be taxable, either because the exercise is not a realization event or because the exercise is treated as a “recapitalization” for U.S. federal income tax purposes. In either situation, a U.S. Holder’s tax basis in the Presidio Class A Common Stock received upon such cashless exercise generally should equal the U.S. Holder’s tax basis in the Presidio warrants so exercised. If the cashless exercise is not a realization event, it is unclear whether a U.S. Holder’s holding period for the Presidio Class A Common Stock will commence on the date of exercise of the Presidio warrant or the day following the date of exercise of the Presidio warrant; in either case, the holding period will not include the period during which the U.S. Holder held the Presidio warrant. If the cashless exercise were treated as a recapitalization, the holding period of the Presidio Class A Common Stock should include the holding period of the Presidio warrants so exercised.
It is also possible that a cashless exercise may be treated in part as a taxable exchange in which gain or loss would be recognized. In such event, a U.S. Holder may be deemed to have surrendered a number of Presidio warrants having a value equal to the exercise price for the total number of Presidio warrants to be exercised. The U.S. Holder would recognize capital gain or loss in an amount equal to the difference between the fair market value of Presidio warrants deemed surrendered and the U.S. Holder’s tax basis in Presidio warrants deemed surrendered. In this case, a U.S. Holder’s tax basis in the Presidio Class A Common Stock received would equal the sum of the U.S. Holder’s tax basis in Presidio warrants exercised and the exercise price of such Presidio warrants. It is unclear whether a U.S. Holder’s holding period for the Presidio Class A Common Stock would commence on the date of exercise of the Presidio warrants or the day following the date of exercise of the Presidio warrant; in either case, the holding period would not include the period during which the U.S. Holder held the Presidio warrants so exercised.
Due to the absence of authority on the U.S. federal income tax treatment of a cashless exercise, there can be no assurance which, if any, of the alternative tax consequences and holding periods described above would be adopted by the IRS or a court of law. Accordingly, a U.S. Holder should consult its own tax advisor regarding the tax consequences of a cashless exercise.
If Presidio redeems Presidio warrants for cash or if Presidio purchases Presidio warrants in an open market transaction, such redemption or purchase generally will be treated as a taxable disposition to the U.S. Holder, taxed as described above under “— Gain or Loss on Sale, Taxable Exchange or Other Taxable Disposition of Class A Shares or Presidio Warrants.”
4. Constructive Distributions
The terms of each Presidio warrant provide for an adjustment to the number of units of Presidio Class A Common Stock for which the Presidio warrant may be exercised or to the exercise price of the Presidio warrant in certain events. An adjustment which has the effect of preventing dilution generally is not taxable. The U.S. Holders of the Presidio warrants would, however, be treated as receiving a constructive distribution from us if, for example, the adjustment increases the warrant holders’ proportionate interest in our assets or earnings and profits (e.g., through an increase in the number of units of Presidio Class A Common Stock that would be obtained upon exercise or through a decrease to the exercise price). Such constructive distribution would be subject to tax as described under “— Taxation of Distributions” in the same manner as if the U.S. Holders of the Presidio warrants received a cash distribution from us equal to the fair market value of such increased interest. Generally, a U.S. Holder’s adjusted tax basis in its Presidio warrants would be increased to the extent any such constructive distribution is treated as a dividend.
Non-U.S. Holders
This section applies to you if you are a “Non-U.S. Holder.” A Non-U.S. Holder is a beneficial owner of Class A Shares, EQV warrants, Presidio Class A Common Stock or Presidio warrants (other than a partnership or other entity or arrangement treated as a partnership for U.S. federal income tax purposes) who or that is for U.S. federal income tax purposes:
• a non-resident alien individual (other than certain former citizens and residents of the United States subject to U.S. tax as expatriates);
• a foreign corporation; or
• an estate or trust that is not a U.S. Holder;
but generally does not include an individual who is present in the United States for 183 days in the taxable year of disposition. If you are such an individual, you should consult your own tax advisor regarding the U.S. federal income tax consequences of the acquisition, ownership, sale or other disposition of our securities.
160
Effects of the Domestication on Non-U.S. Holders
EQV does not expect the Domestication to result in any U.S. federal income tax consequences to Non-U.S. Holders of Class A Shares or EQV warrants unless the Domestication fails to qualify as an F Reorganization (and does not otherwise qualify as a “reorganization” within the meaning of Section 368(a) of the Code) and such Non-U.S. Holder holds its Class A Shares or EQV warrants in connection with the conduct of a trade or business in the United States (and, if required by an applicable income tax treaty, is attributable to a permanent establishment or fixed base that such Non-U.S. Holder maintains in the United States) or is a nonresident alien individual who is physically present in the United States for at least 183 days during that individual’s taxable year in which the Domestication occurs and meets certain other requirements. If gain is effectively connected with a trade or business of such Non-U.S. Holder in the U.S. (and, if required by an applicable income tax treaty, is attributable to a permanent establishment or fixed base that such Non-U.S. Holder maintains in the United States), such gain will be subject to U.S. federal income tax, net of certain deductions, at the same individual or corporate rates applicable to U.S. Holders, and, if the non-U.S. Holder is a corporation, an additional “branch profits tax” may also apply. Non-U.S. Holders will own stock and warrants of a U.S. corporation after the Domestication.
Effects to Non-U.S. Holders of Exercising Redemption Rights
The characterization for U.S. federal income tax purposes of the redemption in connection with a Non-U.S. Holder’s exercise of its redemption rights generally will correspond to the U.S. federal income tax characterization of a redemption with respect to U.S. Holders, as described above under “— Effects to U.S. Holders of Exercising Redemption Rights”. However, notwithstanding such characterization, any redeemed Non-U.S. Holder generally will not be subject to U.S. federal income tax (other than applicable withholding tax described below) on any gain recognized or dividends received as a result of such redemption unless the gain or dividends is effectively connected with such Non-U.S. Holder’s conduct of a trade or business within the United States (and if an income tax treaty applies, is attributable to a U.S. permanent establishment or fixed base maintained by the non-U.S. Holder) in which case, such gain will be subject to U.S. federal income tax, net of certain deductions, at the same individual or corporate rates applicable to U.S. Holders and, if the non-U.S. Holder is a corporation, an additional “branch profits tax” may also apply.
Because it may not be certain at the time a Non-U.S. Holder is redeemed whether such Non-U.S. Holder’s redemption will be treated as a sale of shares or a corporate distribution, and because such determination will depend in part on a Non-U.S. Holder’s particular circumstances, the applicable withholding agent may not be able to determine whether (or to what extent) a Non-U.S. Holder is treated as receiving a dividend for U.S. federal income tax purposes. Therefore, the applicable withholding agent may withhold tax at a rate of 30% (or such lower rate as may be specified by an applicable income tax treaty) on the gross amount of any consideration paid to a Non-U.S. Holder in redemption of such Non-U.S. Holder’s Class A Shares, unless (i) the applicable withholding agent has established special procedures allowing Non-U.S. Holders to certify that they are exempt from such withholding tax and (ii) such Non-U.S. Holders are able to certify that they meet the requirements of such exemption (e.g., because such Non-U.S. Holders are not treated as receiving a dividend pursuant to the tests under Section 302 of the Code described above under the section entitled “— Effects to U.S. Holders of Exercising Redemption Rights”). However, there can be no assurance that any applicable withholding agent will establish such special certification procedures. If an applicable withholding agent withholds excess amounts from the amount payable to a Non-U.S. Holder, such Non-U.S. Holder generally may obtain a refund of any such excess amounts by timely filing an appropriate claim for refund with the IRS. Non-U.S. Holders should consult their own tax advisors regarding the application of the foregoing rules in light of their particular facts and circumstances and any applicable procedures or certification requirements.
Tax Consequences of the Merger
Subject to the limitations set forth above under “Material U.S. Federal Income Tax Considerations,” the discussion in this section entitled “Material U.S. Federal Income Tax Considerations — Non-U.S. Holders — Tax Consequences of the Merger” constitutes the opinion of Kirkland & Ellis LLP as to the material U.S. federal income tax consequences of the Merger to Non-U.S. Holders of New Class A Shares that exchange Class A Shares of New EQV for Presidio Class A Common Stock pursuant to the Merger.
161
As described above under the section entitled “Material U.S. Federal Income Tax Considerations — U.S. Holders — Tax Consequences of the Merger to Holders of Class A Shares,” the Business Combination should qualify as a tax-deferred transaction under Section 351 of the Code. However, there is no authority directly on point with respect to a transaction involving the same facts. In addition, neither the obligation of PIH, EQV nor EQVR to complete the Business Combination is conditioned upon the receipt of an opinion from its counsel confirming whether the Business Combination will so qualify.
If the Business Combination transactions qualify as a tax-deferred transaction under Section 351 of the Code, no gain or loss would be recognized by Non-U.S. Holders that exchange New Class A Shares solely for Presidio Class A Common Stock pursuant to the Merger. Otherwise, gain recognition may be required generally as discussed below under the section entitled “Non-U.S. Holders — Tax Consequences of Ownership and Disposition of Presidio Class A Common Stock and Presidio Warrants — Gain on Sale, Taxable Exchange or Other Taxable Disposition of Class A Shares or Presidio Warrants.”
As described above under the section entitled “Material U.S. Federal Income Tax Considerations — U.S. Holders — Tax Consequences of the Merger to EQV Warrant Holders,” it is intended that the Merger qualifies as a tax-deferred reorganization under Section 368(a) of the Code. However, there is no authority directly on point with respect to a transaction involving the same facts. If the exchange so qualifies, a Non-U.S. Holder would not recognize any gain or loss on the exchange of New EQV Warrants for Presidio warrants. If the exchange does not so qualify, a Non-U.S. Holder generally would recognize gain in the manner described under the section entitled “U.S. Holders — Tax Consequences of the Merger to EQV Warrant Holders,” and the tax consequences with respect to such gain recognition generally would follow those described under the section entitled “Non-U.S. Holders — Gain on Sale, Taxable Exchange or Other Taxable Disposition of Common Stock or Warrants.”
Tax Consequences of Ownership and Disposition of Presidio Class A Common Stock and Presidio Warrants
1. Taxation of Distributions
In general, any distributions made to a Non-U.S. Holder with respect to Presidio Class A Common Stock, to the extent paid out of Presidio’s current or accumulated earnings and profits (as determined under U.S. federal income tax principles), will constitute dividends for U.S. federal income tax purposes and, provided such dividends are not effectively connected with such Non-U.S. Holder’s conduct of a trade or business within the U.S., will be subject to withholding tax from the gross amount of the dividend at a rate of 30%, unless such Non-U.S. Holder is eligible for a reduced rate of withholding tax under an applicable income tax treaty and provides proper certification of its eligibility for such reduced rate (usually on an IRS Form W-8BEN or W-8BEN-E, as applicable). Any distribution not constituting a dividend will be treated first as reducing (but not below zero) the Non-U.S. Holder’s adjusted tax basis in its Presidio Class A Common Stock and then, to the extent such distribution exceeds the Non-U.S. Holder’s adjusted tax basis, as gain realized from the sale or other disposition of such Presidio Class A Common Stock, which will be treated as described below under “— Gain on Sale, Taxable Exchange or Other Taxable Disposition of Class A Shares or Presidio Warrants.” Dividends paid by Presidio to a Non-U.S. Holder that are effectively connected with such Non-U.S. Holder’s conduct of a trade or business within the U.S. (and if an income tax treaty applies, are attributable to a U.S. permanent establishment or fixed base maintained by the Non-U.S. Holder) will generally not be subject to U.S. withholding tax, provided such Non-U.S. Holder complies with certain certification and disclosure requirements (usually by providing an IRS Form W-8ECI). Instead, such dividends will generally be subject to U.S. federal income tax, net of certain deductions, at the same individual or corporate rates applicable to U.S. Holders, and if the Non-U.S. Holder is a corporation, an additional “branch profits tax” may also apply.
2. Gain on Sale, Taxable Exchange or Other Taxable Disposition of Class A Common Stock or Presidio Warrants
A Non-U.S. Holder will generally not be subject to U.S. federal income tax on gain realized on a sale or other disposition of Presidio Class A Common Stock or Presidio warrants unless:
• such Non-U.S. Holder is an individual that was present in the U.S. for 183 days or more in the taxable year of such disposition and certain other requirements are met, in which case any gain realized will generally be subject to a flat 30% U.S. federal income tax (or a lower applicable tax treaty rate);
162
• the gain is effectively connected with a trade or business of such Non-U.S. Holder in the U.S. (and if an income tax treaty applies, is attributable to a U.S. permanent establishment or fixed base maintained by such non-U.S. Holder), in which case such gain will be subject to U.S. federal income tax, net of certain deductions, at the same individual or corporate rates applicable to U.S. Holders, and, if the non-U.S. Holder is a corporation, an additional “branch profits tax” may also apply; or
• Presidio is or has been a “U.S. real property holding corporation” at any time during the shorter of the five-year period preceding such disposition and such Non-U.S. Holder’s holding period.
If the third bullet above applies to a Non-U.S. Holder, subject to certain exceptions in the case of interests that are regularly traded on an established securities market as described below, gain recognized by such Non-U.S. Holder on the sale, exchange or other disposition of Presidio Class A Common Stock or Presidio warrants will be subject to tax at generally applicable U.S. federal income tax rates. Presidio will be classified as a “U.S. real property holding corporation” if the fair market value of its “U.S. real property interests” equals or exceeds 50% of the sum of the fair market value of its worldwide real property interests and its other assets used or held for use in a trade or business, as determined for U.S. federal income tax purposes. We expect Presidio to be classified as a “U.S. real property holding corporation” following the Business Combination. However, such determination is factual and in nature and subject to change and no assurance can be provided as to whether Presidio will be a U.S. real property holding corporation with respect to a Non-U.S. Holder following the Business Combination or at any future time. Further, even if we are or were to become a “U.S. real property holding corporation”, gain arising from the sale or other taxable disposition of Presidio Class A Common Stock by a Non-U.S. Holder will not be subject to U.S. federal income tax if Presidio Class A Common Stock is “regularly traded,” as defined by applicable Treasury Regulations, on an established securities market, and such Non-U.S. Holder owned, actually and constructively, 5% or less of Presidio Class A Common Stock throughout the shorter of the five-year period ending on the date of the sale or other taxable disposition or the Non-U.S. Holder’s holding period. We expect that the Presidio Class A Common Stock will be regularly traded on an established securities market.
Non-U.S. Holders should consult their tax advisors regarding the U.S. federal income tax consequences to them in respect of any loss recognized on a sale, taxable exchange or other taxable disposition of Presidio Class A Common Stock or Presidio warrants.
3. Exercise or Lapse of a Presidio Warrant
The U.S. federal income tax treatment of a Non-U.S. Holder’s exercise of a Presidio warrant, or the lapse of a Presidio warrant held by a Non-U.S. Holder, generally will correspond to the U.S. federal income tax treatment of the exercise or lapse of a warrant held by a U.S. Holder, as described above under “— U.S. Holders — Exercise or Lapse of a Presidio Warrant,” although to the extent a cashless exercise results in a taxable exchange, the consequences would be similar to those described above under “— Non. U.S. Holders — Tax Consequences of Ownership and Disposition of Presidio Class A Common Stock and Presidio Warrants — Gain on Sale, Taxable Exchange or Other Taxable Disposition of Class A Common Stock or Presidio Warrants.” If Presidio redeems Presidio warrants for cash or if it purchases Presidio warrants in an open market transaction, such redemption or purchase generally will be treated as a disposition to the Non-U.S. Holder, the consequences of which would be similar to those described above under “— Non. U.S. Holders — Tax Consequences of Ownership and Disposition of Presidio Class A Common Stock and Presidio Warrants — Gain on Sale, Taxable Exchange or Other Taxable Disposition of Class A Common Stock or Presidio Warrants.”
Non-U.S. Holders should consult their tax advisors regarding the U.S. federal income tax consequences to them in respect of any exercise or lapse of a Presidio warrant.
4. Constructive Distributions
The terms of each Presidio warrant provide for an adjustment to the exercise price of Presidio warrant or an increase in the shares of Presidio Class A Common Stock issuable on exercise in certain circumstances. As described above under “— U.S. Holders — Tax Consequences of Ownership and Disposition of Presidio Class A Common Stock and Presidio warrants — Constructive Distributions,” certain adjustments with respect to Presidio warrants can give rise to a constructive distribution. Any constructive distribution received by a Non-U.S. Holder would be subject to
163
U.S. federal income tax (including any applicable withholding) in the same manner as if such Non-U.S. Holder received a cash distribution from Presidio equal to the fair market value of such increased interest. If withholding applies to any constructive distribution received by a Non-U.S. Holder, it is possible that the tax would be withheld from any amount paid to or held on behalf of the Non-U.S. Holder by the applicable withholding agent. The rules governing constructive distributions as a result of certain adjustments with respect to a Presidio warrant are complex, and Non-U.S. Holders are urged to consult their tax advisors on the tax consequences any such constructive distribution with respect to a Presidio warrant.
Information Reporting and Backup Withholding
Dividend payments with respect to our Presidio Class A Common Stock and proceeds from the sale, exchange or redemption of our Presidio Class A Common Stock and Presidio warrants may be subject to information reporting to the IRS and possible United States backup withholding. Backup withholding will not apply, however, to a U.S. Holder who furnishes a correct taxpayer identification number and makes other required certifications, or who is otherwise exempt from backup withholding and establishes such exempt status. A Non-U.S. Holder generally will eliminate the requirement for information reporting and backup withholding by providing certification of its foreign status, under penalties of perjury, on a duly executed applicable IRS Form W-8 or by otherwise establishing an exemption.
Backup withholding is not an additional tax. Amounts withheld as backup withholding may be credited against a holder’s U.S. federal income tax liability, and a holder generally may obtain a refund of any excess amounts withheld under the backup withholding rules by timely filing the appropriate claim for refund with the IRS and furnishing any required information.
FATCA Withholding Taxes
Sections 1471 through 1474 of the Code and the Treasury Regulations and administrative guidance promulgated thereunder (commonly referred to as the “Foreign Account Tax Compliance Act” or “FATCA”) generally impose withholding at a rate of 30% in certain circumstances on dividends in respect of, and (subject to the proposed Treasury Regulations discussed below) gross proceeds from the sale or other disposition of, securities (including Class A Shares, EQV warrants, Presidio Class A Common Stock or Presidio warrants) which are held by or through certain foreign financial institutions (including investment funds), unless any such institution (i) enters into, and complies with, an agreement with the IRS to report, on an annual basis, information with respect to interests in, and accounts maintained by, the institution that are owned by certain U.S. persons and by certain non-U.S. entities that are wholly or partially owned by U.S. persons and to withhold on certain payments, or (ii) if required under an intergovernmental agreement between the U.S. and an applicable foreign country, reports such information to its local tax authority, which will exchange such information with the U.S. authorities. An intergovernmental agreement between the U.S. and an applicable foreign country may modify these requirements. Accordingly, the entity through which Class A Shares, EQV warrants, Presidio Class A Common Stock or Presidio warrants are held will affect the determination of whether such withholding is required. Similarly, dividends in respect of, and (subject to the proposed Treasury Regulations discussed below) gross proceeds from the sale or other disposition of, Class A Shares, EQV warrants, Presidio Class A Common Stock or Presidio warrants held by an investor that is a non-financial non-U.S. entity that does not qualify under certain exceptions will generally be subject to withholding at a rate of 30%, unless such entity either (i) certifies to the applicable withholding agent that such entity does not have any “substantial U.S. owners” or (ii) provides certain information regarding the entity’s “substantial U.S. owners,” which will in turn be provided to the U.S. Department of Treasury.
Under the applicable Treasury Regulations and administrative guidance, withholding under FATCA generally applies to payments of dividends in respect of our securities. While withholding under FATCA generally would also apply to payments of gross proceeds from the sale or other disposition of securities (including Presidio Class A Common Stock or Presidio warrants), proposed Treasury Regulations eliminate FATCA withholding on payments of gross proceeds entirely. Taxpayers generally may rely on these proposed Treasury Regulations until final Treasury Regulations are issued. All holders should consult their tax advisors regarding the possible implications of FATCA on their investment in Class A Shares, EQV warrants, Presidio Class A Common Stock or Presidio warrants.
164
THE U.S. FEDERAL INCOME TAX DISCUSSION SET FORTH ABOVE IS INCLUDED FOR GENERAL INFORMATION ONLY AND MAY NOT BE APPLICABLE DEPENDING UPON A HOLDER’S PARTICULAR SITUATION. HOLDERS ARE URGED TO CONSULT THEIR OWN TAX ADVISORS WITH RESPECT TO THE TAX CONSEQUENCES TO THEM OF THE DOMESTICATION, THE EXERCISE OF REDEMPTION RIGHTS, THE BUSINESS COMBINATION, AND THE OWNERSHIP AND DISPOSITION OF PRESIDIO CLASS A COMMON STOCK AND PRESIDIO WARRANTS, INCLUDING THE TAX CONSEQUENCES UNDER STATE, LOCAL, ESTATE, FOREIGN AND OTHER TAX LAWS AND TAX TREATIES AND THE POSSIBLE EFFECTS OF CHANGES IN U.S. OR OTHER TAX LAWS.
165
UNAUDITED PRO FORMA CONDENSED COMBINED FINANCIAL STATEMENTS
Introduction
EQV is providing the following unaudited pro forma condensed combined financial information to aid EQV’s stockholders in their analysis of the financial aspects of the Business Combination. The unaudited pro forma condensed combined financial information has been prepared in accordance with Article 11 of Regulation S-X. The unaudited pro forma condensed combined balance sheet as of June 30, 2025 combines the historical balance sheet of EQV and the historical consolidated balance sheet of PIH for such period on a pro forma basis as if the Business Combination had been consummated on June 30, 2025.
The unaudited pro forma condensed combined statement of operations for the six months ended June 30, 2025 and the year ended December 31, 2024 combine the historical statements of operations of EQV and PIH for such periods on a pro forma basis as if the Business Combination had been consummated on January 1, 2024.
The unaudited pro forma condensed combined financial information related to the Business Combination has been prepared by EQV using the variable interest entity consolidation model in accordance with GAAP. Based on the organization of the Up-C structure and EQV’s ownership in EQV Holdings subsequent to the Business Combination, EQV assessed whether it will have a variable interest in EQV Holdings and whether EQV Holdings will be a variable interest entity (“VIE”) in accordance with the FASB Accounting Standards Codification (“ASC”) Topic 810 — Consolidation (“ASC 810”). As a result of this assessment, EQV determined that Presidio, through its wholly owned subsidiary, EQV Surviving Subsidiary, as the managing member of EQV Holdings, will have the decision making authority along with the ability to control the most significant activities of EQV Holdings and participate significantly in EQV Holdings’ benefits and losses under all redemption scenarios, where the PIH Rollover Holders directly holding other EQV Holdings Common Units will have neither substantive kick-out rights nor substantive participating rights. As such, EQV determined that EQV Holdings is a VIE and EQV will be the primary beneficiary of the VIE. Therefore, EQV is deemed to be the accounting acquirer in the Business Combination. The portion of the unaudited pro forma condensed combined financial information that is owned by the PIH Rollover Holders holding EQV Holdings Common Units is classified as non-controlling interests in the unaudited pro forma condensed combined balance sheet and income attributable to non-controlling interests in the unaudited pro forma condensed combined statements of operations.
Pursuant to ASC Topic 805, Business Combinations, PIH did not meet the definition of a business due to meeting the screen test. As a result, the Business Combination will be accounted for as an acquisition of a VIE that is not a business in accordance with ASC Topic 810. The purchase price allocations are preliminary and have not yet been finalized as of the date of this filing. As a result of the foregoing, the pro forma adjustments are preliminary and have been made solely for the purpose of providing unaudited pro forma condensed combined financial information.
The unaudited pro forma condensed combined balance sheet as of June 30, 2025 (the “pro forma balance sheet”), and the unaudited pro forma condensed combined statement of operations for the six months ended June 30, 2025 and the year ended December 31, 2024 (the “pro forma statement of operations,” together with the pro forma balance sheet and the corresponding notes hereto, the “pro forma financial statements”) present the pro forma financial statements of EQV after giving effect to the Business Combination.
The unaudited pro forma financial statements have been developed from and should be read in conjunction with the following historical financial statements and accompanying notes of EQV and PIH, which are including elsewhere in this proxy statement/prospectus:
• the historical unaudited condensed consolidated financial statements of EQV as of June 30, 2025 and for the six months ended June 30, 2025, and the audited consolidated financial statements of EQV for the period from April 15, 2024 (inception) through December 31, 2024, and
• the historical unaudited condensed consolidated financial statements of PIH as of June 30, 2025 and for the six months ended June 30, 2025, and the audited consolidated financial statements of PIH as of and for the year ended December 31, 2024.
EQV and PIH have not had any historical relationship prior to the Business Combination. Accordingly, no pro forma adjustments were required to eliminate activities between the companies.
166
The unaudited pro forma condensed combined financial statements are presented to reflect the Business Combination and do not represent what EQV’s financial position or results of operations would have been had the Business Combination occurred on the dates noted above, nor do they project the financial position or results of operations of the combined entity (referred to herein as “Presidio” or “Presidio PubCo”) following the Business Combination. The transaction accounting adjustments are based on available information and certain assumptions that management believes are factually supportable and are expected to have a continuing impact on the results of operations with the exception of certain non-recurring charges to be incurred in connection with the Business Combination, as further described below. In the opinion of management, all adjustments necessary to present fairly the pro forma financial statements have been made.
As a result of the foregoing, the transaction accounting adjustments are preliminary and subject to change as additional information becomes available and additional analysis is performed. The transaction accounting adjustments have been made solely for the purpose of providing the pro forma financial statements presented below. Any increases or decreases in the measured values of assets acquired and liabilities assumed upon completion of the final valuation related to the Business Combination and the trading price of EQV’s public shares will result in adjustments to the pro forma balance sheet and if applicable, the pro forma statement of operations. The final transaction accounting adjustments described herein may be materially different than the preliminary amounts reflected in the pro forma financial statements herein.
The unaudited pro forma condensed combined financial information has been prepared using the assumptions below with respect to the potential redemption of the public shares for cash:
• No Redemption Scenario — This presentation assumes that no public shareholders exercise their redemption rights with respect to the public shares for a pro rata portion of the funds in the Trust Account.
• Mid-Point Contractual Redemption Scenario — This presentation assumes that approximately 43% of the public shareholders, or 15,029,706 public shares and representing half of the Maximum Contractual Redemption Scenario, exercise their redemption rights with respect to the public shares for a pro rata share (approximately $10.38 per share assuming a redemption date of June 30, 2025) of the funds in the Trust Account for aggregate redemption proceeds of approximately $156.0 million. The Mid-Point Contractual Redemption Scenario includes all assumptions under the No Redemption Scenario, and additional adjustments to reflect the effect of redemptions of 43% of the redeemable public shares of EQV.
• Maximum Contractual Redemption Scenario — This presentation assumes that approximately 86% of the public shareholders, or 30,059,413 public shares, exercise their redemption rights with respect to the public shares for a pro rata share (approximately $10.38 per share assuming a redemption date of June 30, 2025) of the funds in the Trust Account for aggregate redemption proceeds of approximately $312.0 million. The Maximum Contractual Redemption Scenario is predicated on satisfying the Minimum Available Cash Condition in order to consummate the Business Combination. This scenario includes all assumptions under the illustrative Mid-Point Contractual Redemption Scenario, and additional adjustments to reflect the effect of redemptions of 86% of the redeemable public shares of EQV.
Description of the Business Combination
On August 5, 2025, EQV entered into the Business Combination Agreement, by and among EQV, Presidio, EQV Merger Sub, EQV Holdings, Presidio Merger Sub and PIH. Pursuant to the Business Combination Agreement, among other things:
(i) EQV will change its jurisdiction of incorporation by deregistering as a Cayman Islands exempted company and registering by way of continuation and domesticating as a corporation incorporated under the laws of the State of Delaware, upon which (a) each then issued and outstanding Class A Share will convert automatically, on a one-for-one basis, to a share of EQV Class A Common Stock, (b) each issued and outstanding warrant to purchase one Class A Share at a price of $11.50 per share will convert automatically, on a one-for-one basis, into a whole warrant exercisable for one share of EQV Class A Common Stock and (c) the name of EQV will be changed from “EQV Ventures Acquisition Corp.” to “Presidio MidCo Inc.”; and
167
(ii) Following the Domestication, EQV Merger Sub will merge with and into EQV, with EQV as the surviving company in the merger and with (a) EQV shareholders receiving one share of Presidio Class A Common Stock for each share of EQV Class A Common Stock held by such shareholder and (b) each EQV public warrant converting automatically, on a one-for-one basis, into a whole warrant exercisable for one share of Presidio Class A Common Stock, in accordance with the terms of the Business Combination Agreement, and upon which Presidio will change its name to “Presidio Production Company.” After giving effect to such merger, EQV will survive as a wholly owned subsidiary of Presidio, following which, Presidio Merger Sub will merge with and into PIH, with PIH as the surviving company in the merger, all on the terms and subject to the conditions set forth in the Business Combination Agreement and in accordance with applicable law.
At the Closing of the Business Combination (i) Presidio shall contribute to EQV Surviving Subsidiary all of its assets and liabilities (excluding its interest in EQV Surviving Subsidiary), (ii) in exchange therefor, EQV Surviving Subsidiary shall issue to Presidio (A) a number of EQV Surviving Subsidiary Common Shares which shall equal the number of total shares of Presidio Class A Common Stock issued and outstanding immediately after the Closing (giving effect to the redemption of public shares), (B) a number of Class A preferred shares of EQV Surviving Subsidiary equal to the number of shares of Presidio Preferred Stock outstanding and (C) a number of warrants to purchase EQV Surviving Subsidiary Common Shares which shall equal the number of Presidio warrants outstanding immediately after the Closing, (iii) EQV Surviving Subsidiary shall then contribute to EQV Holdings all of its assets and liabilities (excluding its interests in EQV Holdings and the shares being redeemed), including cash held by EQV, and (iv) in exchange therefor, EQV Holdings shall issue to EQV Surviving Subsidiary (A) a number of EQV Holdings Common Units which shall equal the number of total shares of EQV Class A Common Stock issued and outstanding immediately after the Closing (giving effect to the redemption of public shares), (B) a number of Class A preferred units of EQV Holdings equal to the number of shares of Preferred Shares outstanding and (C) a number of warrants to purchase EQV Holdings Common Units which shall equal the number of EQV warrants outstanding immediately after the Closing.
Following the Business Combination, holders of EQV Holdings Common Units (other than Presidio) will have the right, subject to certain limitations, to exchange Presidio Interests (each consisting of one EQV Holdings Common Unit and one share of Presidio Class B Common Stock) for, at Presidio’s option, (i) shares of Presidio Class A Common Stock on a one-for-one basis, subject to adjustment for stock splits, stock dividends, reorganizations, recapitalizations and the like, or (ii) a corresponding amount of cash. Presidio’s decision to make a cash payment or issue shares upon an exercise of an exchange right will be made by Presidio’s independent directors.
Holders of EQV Holdings Common Units (other than Presidio) will generally be permitted to exercise the exchange right on a quarterly basis, subject to certain de minimis allowances. In addition, additional exchanges may occur in connection with certain specified events, and any exchanges involving more than a specified number of EQV Holdings Common Units (subject to Presidio’s discretion to permit exchanges of a lower number of units) may occur at any time with advanced notice. The exchange rights will be subject to certain limitations and restrictions intended to reduce the administrative burden of exchanges upon Presidio and ensure that EQV Holdings will continue to be treated as a partnership for U.S. federal income tax purposes.
Sponsor Letter Agreement
Concurrently with the execution of the Business Combination Agreement, on August 5, 2025, EQV, the Sponsor, Presidio, EQV Holdings, PIH and the Insiders entered into the Sponsor Letter Agreement, pursuant to which (a) each of the Sponsor and the Insiders agreed to vote in favor of the Business Combination Agreement and the Business Combination, (b) each of the Sponsor and the Insiders agreed to be bound by certain restrictions on transfer with respect to their equity interests in EQV prior to Closing, (c) the Sponsor agreed to be bound by certain lock-up provisions during the post-Closing lock-up periods described therein with respect to its equity interests in EQV, (d) the Sponsor agreed to subject certain of its Class B Shares to vesting (or forfeiture) on the basis of achieving certain trading price thresholds during the first five years following the Closing pursuant to an earnout program, (e) the Sponsor agreed to subject certain of its Class B Shares to time vesting during the first three years following the Closing pursuant to a dividend reinvestment program and (f) the Sponsor and the Insiders agreed to waive any adjustment to the conversion ratio set forth in the respective governing documents of any of EQV, Presidio, EQV Merger Sub, EQV Holdings, and Presidio Merger Sub or any other anti-dilution or similar protection with respect to any equity interests in EQV, as more fully set forth in the Sponsor Letter Agreement.
168
Pursuant to the Sponsor Letter Agreement, 1,905,509 Class B Shares held by the Sponsor will be subject to forfeiture, and vest in two equal 50% increments if, over any 20 trading days within any 30 consecutive trading-day period during the five years following the Closing, the trading share price of the Presidio Class A Common Stock is greater than or equal to $12.50 per share and $15.00 per share, respectively (or if Presidio consummates a sale that would value such shares at the aforementioned thresholds).
Pursuant to the Sponsor Letter Agreement, immediately following the Closing, 3,811,019 Class B Shares held by the Sponsor, as may be adjusted for stock splits, stock dividends, reorganizations, recapitalizations and the like or exchanged for Presidio Class A Common Stock pursuant to the Business Combination Agreement and any newly issued Presidio Class A Common Stock resulting from dividends owed to the Sponsor pursuant to the terms of the Sponsor Letter Agreement, will vest in three tranches, with one-third of such shares vesting on the date that is 12 months following the Closing, one-half of the remainder of such shares vesting on the date that is 24 months following the Closing and the remaining of such shares vesting on the date that is 36 months following the Closing.
Sponsor and the Insiders also agreed to be bound by certain “lock-up” provisions. Pursuant to the terms and conditions of the Sponsor Letter Agreement, 1,905,509 of the Sponsor’s equity interests in EQV will be restricted from transfer for a period ending on the earlier of the date (i) that is 12 months following the Closing Date and (ii) upon which Presidio completes a liquidation, merger, share exchange or other similar transaction following the Closing Date that results in all the equityholders of Presidio having the right to exchange their shares of Presidio Class A Common Stock for cash, securities or other property, subject to customary exceptions and potential early-release 150 days after the Closing based on the stock price sustaining specified price thresholds for 20 trading days within any 30 consecutive trading-day period.
Subscription Agreements
Concurrently with the execution of the Business Combination Agreement, on August 5, 2025, EQV and Presidio entered into Subscription Agreements with the PIPE Investors (and may enter into, before the Closing, additional agreements with additional PIPE Investors on the same forms, as applicable) pursuant to which, among other things, the PIPE Investors have agreed to subscribe for and purchase, and EQV and Presidio have agreed to issue and sell to the PIPE Investors, an aggregate of 8,750,000 shares of Presidio Class A Common Stock following the Domestication for a purchase price of $10.00 per share, on the terms and subject to the conditions set forth therein. Each Subscription Agreement contains customary representations and warranties of EQV and Presidio, on the one hand, and the PIPE Investor, on the other hand, and customary conditions to closing, including the consummation of the Business Combination immediately following the consummation of the PIPE Financing.
Preferred Investment
Concurrently with the execution of the Business Combination Agreement, on August 5, 2025, EQV, Presidio and PIH entered into the Securities Purchase Agreement with the Preferred Investors, pursuant to which and subject to the satisfaction of the closing conditions contained therein, immediately prior to or substantially concurrently with the Closing, the Preferred Investors will purchase in a private placement from Presidio an aggregate of 125,000 Preferred Shares and 937,500 Preferred Investor Warrants for a cash purchase price of $123,750,000 (net of all applicable original issue discounts). The Preferred Shares will have the rights, preferences, and privileges set forth in Presidio’s Certificate of Designation and certain holders of the Preferred Shares will have certain rights pursuant to the Preferred Stockholders’ Agreement.
At the closing of the Preferred Financing, each Preferred Investor will receive Preferred Shares and Preferred Investor Warrants to purchase a specified number of shares of Presidio Class A Common Stock, as set forth in the Securities Purchase Agreement. In addition, Presidio will enter into a Preferred Stockholders’ Agreement with certain Preferred Investors. The Preferred Investor Warrants will have an exercise price of $0.01, subject to adjustment as provided therein, and may be exercised for cash or on a cashless basis. The Preferred Investor Warrants will become exercisable in two tranches, with 50% exercisable six months following the Closing and 50% exercisable 12 months following the Closing, and each tranche shall have a term of exercise equal to five years from the date such tranche becomes exercisable, as provided further in the Preferred Investor Warrants. Presidio shall use commercially reasonable efforts to file a resale registration statement within 45 days following the Closing to register the Presidio Class A Common Stock underlying the Preferred Investor Warrants, subject to certain conditions.
169
The Securities Purchase Agreement contains customary representations and warranties by EQV, PIH, and the Preferred Investors, including with respect to organization, authority, enforceability, compliance with laws, absence of conflicts, and the validity of the Preferred Shares and Preferred Investor Warrants to be issued. In addition, subject to certain conditions, so long as any Preferred Shares remain outstanding, Presidio’s Certificate of Designation will provide holders of a majority of the then issued and outstanding Preferred Shares the right to elect one Series A Director (as defined therein) and, in certain circumstances, two additional Preferred Stock Directors (as defined therein).
Rollover Agreement
In connection with the Business Combination, contemporaneously with the execution and delivery of the Business Combination Agreement, EQV, EQV Holdings, PIH and the PIH Rollover Holders entered into the Rollover Agreements, pursuant to which the Class A ParentCo Rollover Units of such PIH Rollover Holders will, in accordance with the terms of the Business Combination Agreement and the Rollover Agreement, convert into the right to receive a number of EQV Holdings Common Units and the right to purchase the Presidio Class B Common Stock at par value.
Securities Transfer and Contribution Agreements
In connection with the Business Combination, contemporaneously with the execution and delivery of the Business Combination Agreement, EQV, Presidio, Sponsor, certain PIH Rollover Holders and certain PIPE Investors party thereto entered the Securities Contribution and Transfer Agreements in order to reflect the intended ownership interests of the shareholders of Presidio following the Business Combination. Pursuant to and subject to the terms and conditions of the Securities Contribution and Transfer Agreements, (i) Sponsor will contribute 562,746 Class B Shares to EQV as a contribution to capital at Closing and, in exchange, Presidio will issue 562,746 shares of Presidio Class A Common Stock to the PIH Rollover Holders and (ii) Sponsor will contribute 565,217 Class B Shares to EQV as a contribution to capital at Closing and, in exchange, Presidio will issue 565,217 shares of Presidio Class A Common Stock to such PIPE Investors.
Agreement and Plan of Merger
In connection with the Business Combination, EQV and PIH negotiated the acquisition of all of the issued and outstanding equity interests of EQVR via merger and, contemporaneous with the execution of the Business Combination Agreement, EQV, Presidio, EQVR Merger Sub, EQVR Intermediate, EQVR and PIH entered into the EQVR Merger Agreement, pursuant to which Presidio will effect the EQVR Acquisition on the terms and subject to the conditions set forth in the EQVR Merger Agreement and in accordance with applicable law following the Closing.
Registration and Stockholders’ Rights Agreement
In connection with Closing, the Registration Rights Parties, EQV, EQV Holdings, and Presidio will enter into the Registration and Stockholders’ Rights Agreement. Under the Registration and Stockholders’ Rights Agreement, Sponsor or its permitted transferees will have the right to designate two directors so long as they own in the aggregate greater than 20% of Presidio’s common equity and one director so long as they own in the aggregate greater than 10% of Presidio’s common equity.
Pursuant to the terms of the Registration and Stockholders’ Rights Agreement, the Registration Rights Parties will be granted certain customary registration rights, including demand and piggyback rights. In addition, certain of the Registration Rights Parties will agree, subject to the terms provided therein, that each such party will not transfer any of its registrable securities under the Registration and Stockholders’ Rights Agreement for a period ending 180 days after the Closing.
170
Amended and Restated Limited Liability Company Agreement
Following the Business Combination, Presidio will be organized in an “Up-C” structure, such that Presidio and the subsidiaries of Presidio will hold and operate substantially all of the assets and business of PIH, and Presidio will be a publicly listed holding company that will hold equity interests in EQV. At Closing, EQV Holdings will amend and restate its limited liability company agreement in its entirety to, among other things, provide its equityholders with the right to redeem their Units for Presidio Class A Common Stock or, at Presidio’s option, cash, in each case, subject to certain restrictions set forth therein.
Pro forma Ownership after the Business Combination
The following presents the post-Closing share ownership of Presidio, without giving effect to the EQVR Acquisition, under (1) the No Redemption Scenario, (2) the Mid-Point Contractual Redemption Scenario and (3) the Maximum Contractual Redemption Scenario, in each case excluding the dilutive effect of: (i) the Earn Out Shares, (ii) the Presidio Private Placement Warrants, (iii) the Presidio Public Warrants and (iv) the Preferred Investor Warrants.
|
Assuming |
Assuming Mid-point |
Assuming Maximum |
|||||||||||||
|
Common |
% |
Common |
% |
Common |
% |
||||||||||
|
Public shareholders |
35,000,000 |
60.4 |
% |
19,970,294 |
46.6 |
% |
4,940,587 |
17.7 |
% |
||||||
|
Sponsor(4) |
6,116,528 |
10.5 |
% |
6,116,528 |
14.3 |
% |
6,116,528 |
22.0 |
% |
||||||
|
BTIG, LLC |
262,500 |
0.5 |
% |
262,500 |
0.6 |
% |
262,500 |
0.9 |
% |
||||||
|
EQV Directors(5) |
160,000 |
0.3 |
% |
160,000 |
0.4 |
% |
160,000 |
0.6 |
% |
||||||
|
PIH Rollover Holders(6) |
7,036,875 |
12.2 |
% |
7,036,875 |
16.4 |
% |
7,036,875 |
25.3 |
% |
||||||
|
PIPE Investors(7) |
9,315,217 |
16.1 |
% |
9,315,217 |
21.7 |
% |
9,315,217 |
33.5 |
% |
||||||
|
Pro forma shares |
57,891,120 |
100.0 |
% |
42,861,414 |
100.0 |
% |
27,831,707 |
100.0 |
% |
||||||
____________
(1) Share ownership presented under each redemption scenario is presented for illustrative purposes. EQV and PIH cannot predict how many public shares will be redeemed. As a result, the redemption amount and the number of public shares redeemed in connection with the Business Combination may differ from the amounts presented above. The ownership percentages of current public shareholders may also differ from the presentation above if the actual redemptions are different from these assumptions. See “Risk Factors — Risks Related to Redemption.” Assumes a Redemption Price of $10.38 which was the approximate Redemption Price as of June 30, 2025.
(2) This scenario assumes that 15,029,706 Class A Shares, or approximately 43% of the public shares outstanding as of the date of this proxy statement/prospectus, are redeemed, which is approximately 50% of the public shares assumed to be redeemed under the scenario in which 100% of the public shares currently held by public shareholders and which may be redeemed while continuing to satisfy the Minimum Available Cash Condition are redeemed for cash from the Trust Account.
(3) This scenario assumes that 30,059,413 Class A Shares, or approximately 86% of the public shares outstanding are redeemed, which is approximately 100% of the public shares assumed to be redeemed under the Maximum Contractual Redemption Scenario.
(4) Represents shares of Presidio Class A Common Stock owned upon conversion of the Class B Shares. Includes 400,000 shares of Presidio Class A Common Stock owned upon conversion of the Class A Shares underlying the Private Placement Units and excludes (i) the Class B Contribution and (ii) the Earn-Out Shares that are subject to vesting (or forfeiture) on the basis of achieving certain trading price thresholds during the first five years following the Closing.
(5) Represents shares of Presidio Class A Common Stock owned upon conversion of the Class A Shares held by EQV’s non-employee directors.
(6) Includes shares of Presidio Class A Common Stock and securities convertible into shares of Presidio Class A Common Stock, which are being reported together on an aggregate basis.
(7) Assumes completion of the contemplated $87.5 million PIPE Financing and includes the issuance of 565,217 shares of Presidio Class A Common Stock to certain PIPE Investors.
171
Presidio PubCo Inc.
Unaudited Pro Forma Condensed Combined Balance Sheet
As of June 30, 2025
(In thousands, except share and per share amounts)
|
Historical |
Assuming No |
Assuming Mid-point |
Assuming Maximum |
|||||||||||||||||||||||||||||||
|
EQV |
PIH |
Transaction |
Combined |
Transaction |
Combined |
Transaction |
Combined |
|||||||||||||||||||||||||||
|
ASSETS |
|
|
|
|
|
|
|
|
|
|
|
|
||||||||||||||||||||||
|
Currents Assets: |
|
|
|
|
|
|
|
|
|
|
|
|
||||||||||||||||||||||
|
Cash and cash equivalents |
$ |
926 |
$ |
7,682 |
|
$ |
408,898 |
|
$ |
417,506 |
$ |
(154,239 |
) |
$ |
263,267 |
$ |
(113,814 |
) |
$ |
149,453 |
||||||||||||||
|
|
|
|
|
(28,577 |
) |
A |
|
|
1,750 |
|
J |
|
|
3,500 |
|
M |
|
|||||||||||||||||
|
|
|
|
|
363,384 |
|
B |
|
|
(155,989 |
) |
K |
|
|
(155,989 |
) |
N |
|
|||||||||||||||||
|
|
|
|
|
(135,259 |
) |
C |
|
|
— |
|
|
|
38,675 |
|
O |
|
||||||||||||||||||
|
|
|
|
|
87,500 |
|
D |
|
|
|
|
|
|
|
|||||||||||||||||||||
|
|
|
|
|
121,850 |
|
E |
|
|
|
|
|
|
|
|||||||||||||||||||||
|
Restricted cash |
|
— |
|
12,478 |
|
|
— |
|
|
12,478 |
|
— |
|
|
12,478 |
|
— |
|
|
12,478 |
||||||||||||||
|
Accounts receivable, oil and gas |
|
— |
|
15,705 |
|
|
— |
|
|
15,705 |
|
— |
|
|
15,705 |
|
— |
|
|
15,705 |
||||||||||||||
|
Accounts receivable, joint interest owners |
|
— |
|
13,951 |
|
|
— |
|
|
13,951 |
|
— |
|
|
13,951 |
|
— |
|
|
13,951 |
||||||||||||||
|
Prepaid expenses and other current assets |
|
164 |
|
2,446 |
|
|
— |
|
|
2,610 |
|
— |
|
|
2,610 |
|
— |
|
|
2,610 |
||||||||||||||
|
Total current assets |
|
1,090 |
|
52,262 |
|
|
408,898 |
|
|
462,250 |
|
(154,239 |
) |
|
308,011 |
|
(113,814 |
) |
|
194,197 |
||||||||||||||
|
Property and equipment (successful efforts): |
|
|
|
|
|
|
|
|
|
|
|
|
||||||||||||||||||||||
|
Oil and natural gas properties, successful efforts |
|
— |
|
536,195 |
|
|
98,593 |
|
F |
|
634,788 |
|
— |
|
|
634,788 |
|
— |
|
|
634,788 |
|||||||||||||
|
Less accumulated depletion, depreciation, and amortization |
|
— |
|
(190,785 |
) |
|
190,785 |
|
F |
|
— |
|
— |
|
|
— |
|
— |
|
|
— |
|||||||||||||
|
Total property and equipment, net |
|
— |
|
345,410 |
|
|
289,378 |
|
|
634,788 |
|
— |
|
|
634,788 |
|
— |
|
|
634,788 |
||||||||||||||
|
Other property and |
|
— |
|
5,318 |
|
|
— |
|
|
5,318 |
|
— |
|
|
5,318 |
|
— |
|
|
5,318 |
||||||||||||||
|
Right-of-use assets |
|
— |
|
237 |
|
|
— |
|
|
237 |
|
— |
|
|
237 |
|
— |
|
|
237 |
||||||||||||||
|
Other noncurrent assets |
|
— |
|
1,750 |
|
|
— |
|
|
1,750 |
|
— |
|
|
1,750 |
|
— |
|
|
1,750 |
||||||||||||||
|
Long term prepaid insurance |
|
10 |
|
— |
|
|
— |
|
|
10 |
|
— |
|
|
10 |
|
— |
|
|
10 |
||||||||||||||
|
Deferred tax assets |
|
— |
|
— |
|
|
5,311 |
|
F |
|
5,311 |
|
— |
|
|
5,311 |
|
— |
|
|
5,311 |
|||||||||||||
|
Cash and marketable securities held in trust account |
|
363,384 |
|
— |
|
|
(363,384 |
) |
B |
|
— |
|
— |
|
|
— |
|
— |
|
|
— |
|||||||||||||
|
TOTAL ASSETS |
$ |
364,484 |
$ |
404,977 |
|
$ |
340,203 |
|
$ |
1,109,664 |
$ |
(154,239 |
) |
$ |
955,425 |
$ |
(113,814 |
) |
$ |
841,611 |
||||||||||||||
|
LIABILITIES, REDEEMABLE PREFERRED STOCK, MEMBERS’ DEFICIT AND STOCKHOLDERS’ EQUITY |
|
|
|
|
|
|
|
|
|
|
|
|
||||||||||||||||||||||
|
Current liabilities: |
|
|
|
|
|
|
|
|
|
|
|
|
||||||||||||||||||||||
|
Accounts payable and other current liabilities |
$ |
1,481 |
$ |
38,088 |
|
$ |
19 |
|
Q |
$ |
39,588 |
$ |
— |
|
$ |
39,588 |
$ |
— |
|
$ |
39,588 |
|||||||||||||
|
Production taxes payable |
|
— |
|
2,863 |
|
|
— |
|
|
2,863 |
|
— |
|
|
2,863 |
|
— |
|
|
2,863 |
||||||||||||||
|
Revenue and royalties payable |
|
— |
|
20,883 |
|
|
— |
|
|
20,883 |
|
— |
|
|
20,883 |
|
— |
|
|
20,883 |
||||||||||||||
|
Derivative liabilities – current |
|
— |
|
36,106 |
|
|
— |
|
|
36,106 |
|
— |
|
|
36,106 |
|
— |
|
|
36,106 |
||||||||||||||
|
Current portion of long-term debt |
|
— |
|
42,066 |
|
|
— |
|
|
42,066 |
|
— |
|
|
42,066 |
|
— |
|
|
42,066 |
||||||||||||||
|
Lease liabilities, current |
|
— |
|
215 |
|
|
— |
|
|
215 |
|
— |
|
|
215 |
|
— |
|
|
215 |
||||||||||||||
|
Related party payable |
|
— |
|
1,083 |
|
|
— |
|
|
1,083 |
|
— |
|
|
1,083 |
|
— |
|
|
1,083 |
||||||||||||||
|
Cash Underwriting |
|
208 |
|
— |
|
|
— |
|
|
208 |
|
— |
|
|
208 |
|
— |
|
|
208 |
||||||||||||||
|
Total current liabilities |
|
1,689 |
|
141,304 |
|
|
19 |
|
|
143,012 |
|
— |
|
|
143,012 |
|
— |
|
|
143,012 |
||||||||||||||
|
Long-term liabilities: |
|
|
|
|
|
|
|
|
|
|
|
|
||||||||||||||||||||||
|
Long-term debt, net |
|
— |
|
244,057 |
|
|
4,746 |
|
F |
|
248,803 |
|
— |
|
|
248,803 |
|
38,675 |
|
O |
|
287,478 |
||||||||||||
|
Asset retirement obligations |
|
— |
|
67,819 |
|
|
— |
|
|
67,819 |
|
— |
|
|
67,819 |
|
— |
|
|
67,819 |
||||||||||||||
|
Lease liabilities |
|
— |
|
32 |
|
|
— |
|
|
32 |
|
— |
|
|
32 |
|
— |
|
|
32 |
||||||||||||||
|
Derivative liabilities – noncurrent |
|
— |
|
32,703 |
|
|
— |
|
|
32,703 |
|
— |
|
|
32,703 |
|
— |
|
|
32,703 |
||||||||||||||
|
Earnout liability |
|
— |
|
— |
|
|
14,750 |
|
L |
|
14,750 |
|
— |
|
|
14,750 |
|
— |
|
|
14,750 |
|||||||||||||
|
Deferred legal fee |
|
746 |
|
— |
|
|
(746 |
) |
A |
|
— |
|
— |
|
|
— |
|
— |
|
|
— |
|||||||||||||
|
Deferred underwriting |
|
12,250 |
|
— |
|
|
(12,250 |
) |
A |
|
— |
|
— |
|
|
— |
|
— |
|
|
— |
|||||||||||||
|
Total liabilities |
$ |
14,685 |
$ |
485,915 |
|
$ |
6,519 |
|
$ |
507,119 |
$ |
— |
|
$ |
507,119 |
$ |
38,675 |
|
$ |
545,794 |
||||||||||||||
172
Presidio PubCo Inc.
Unaudited Pro Forma Condensed Combined Balance Sheet
As of June 30, 2025 — (Continued)
(In thousands, except share and per share amounts)
|
Historical |
Assuming |
Assuming Mid-point |
Assuming Maximum |
|||||||||||||||||||||||||||||||||||
|
EQV |
PIH |
Transaction |
Combined |
Transaction |
Combined |
Transaction |
Combined |
|||||||||||||||||||||||||||||||
|
Commitments and Contingencies |
|
|
|
|
|
|
|
|
|
|
|
|
|
|
|
|
||||||||||||||||||||||
|
Class A ordinary shares subject to possible redemption |
|
363,254 |
|
|
— |
|
|
(363,254 |
) |
G |
|
— |
|
|
— |
|
|
— |
|
|
— |
|
|
— |
|
|||||||||||||
|
Series A redeemable |
|
— |
|
|
— |
|
|
112,978 |
|
E |
|
112,978 |
|
|
— |
|
|
112,978 |
|
|
— |
|
|
112,978 |
|
|||||||||||||
|
EQUITY |
|
|
|
|
|
|
|
|
|
|
|
|
|
|
|
|
||||||||||||||||||||||
|
Members’ deficit |
|
— |
|
|
(80,938 |
) |
|
80,938 |
|
F |
|
— |
|
|
— |
|
|
— |
|
|
— |
|
|
— |
|
|||||||||||||
|
Preference shares, $0.0001 par value; 1,000,000 shares authorized; 0 shares issued or outstanding |
|
— |
|
|
— |
|
|
— |
|
|
— |
|
|
— |
|
|
— |
|
|
— |
|
|
— |
|
||||||||||||||
|
Class A ordinary shares, $0.0001 par value; 300,000,000 shares authorized; 822,500 shares issued and outstanding |
|
— |
|
|
— |
|
|
— |
|
H |
|
— |
|
|
— |
|
|
— |
|
|
— |
|
|
— |
|
|||||||||||||
|
Class B ordinary shares, $0.0001 par value; 30,000,000 shares authorized; 8,750,000 shares issued and outstanding |
|
1 |
|
|
— |
|
|
(1 |
) |
I |
|
— |
|
|
— |
|
|
— |
|
|
— |
|
|
— |
|
|||||||||||||
|
Class A common stock, $0.0001 par value |
|
— |
|
|
— |
|
|
6 |
|
|
6 |
|
|
(2 |
) |
|
4 |
|
|
(2 |
) |
|
2 |
|
||||||||||||||
|
|
|
|
|
|
— |
|
H |
|
|
|
(2 |
) |
K |
|
|
|
(2 |
) |
N |
|
|
|||||||||||||||||
|
|
|
|
|
|
1 |
|
I |
|
|
|
|
|
|
|
|
|
|
|||||||||||||||||||||
|
|
|
|
|
|
1 |
|
D |
|
|
|
|
|
|
|
|
|
|
|||||||||||||||||||||
|
|
|
|
|
|
— |
|
C |
|
|
|
|
|
|
|
|
|
|
|||||||||||||||||||||
|
|
|
|
|
|
4 |
|
G |
|
|
|
|
|
|
|
|
|
|
|||||||||||||||||||||
|
|
|
|
|
|
— |
|
P |
|
|
|
|
|
|
|
|
|
|
|||||||||||||||||||||
|
Class B common stock, $0.0001 par value |
|
— |
|
|
— |
|
|
1 |
|
C |
|
1 |
|
|
— |
|
|
1 |
|
|
— |
|
|
1 |
|
|||||||||||||
|
Additional paid-in capital |
|
— |
|
|
— |
|
|
453,870 |
|
|
453,870 |
|
|
(154,237 |
) |
|
299,633 |
|
|
(152,487 |
) |
|
147,146 |
|
||||||||||||||
|
|
|
|
|
|
3,500 |
|
A |
|
|
|
1,750 |
|
J |
|
|
|
3,500 |
|
M |
|
|
|||||||||||||||||
|
|
|
|
|
|
5,499 |
|
C |
|
|
|
(155,987 |
) |
K |
|
|
|
(155,987 |
) |
N |
|
|
|||||||||||||||||
|
|
|
|
|
|
87,499 |
|
D |
|
|
|
|
|
|
|
|
|
|
|||||||||||||||||||||
|
|
|
|
|
|
363,250 |
|
G |
|
|
|
|
|
|
|
|
|
|
|||||||||||||||||||||
|
|
|
|
|
|
(14,750 |
) |
L |
|
|
|
|
|
|
|
|
|
|
|||||||||||||||||||||
|
|
|
|
|
|
8,872 |
|
E |
|
|
|
|
|
|
|
|
|
|
|||||||||||||||||||||
|
|
|
|
|
|
— |
|
P |
|
|
|
|
|
|
|
|
|
|
|||||||||||||||||||||
|
Stock subscription receivable |
|
|
|
|
|
— |
|
P |
|
|
|
|
|
|
|
|
|
|
||||||||||||||||||||
|
Accumulated deficit |
|
(13,456 |
) |
|
— |
|
|
(19,101 |
) |
|
(32,557 |
) |
|
— |
|
|
(32,557 |
) |
|
— |
|
|
(32,557 |
) |
||||||||||||||
|
|
|
|
|
|
(19,082 |
) |
A |
|
|
|
|
|
|
|
|
|
|
|||||||||||||||||||||
|
|
|
|
|
|
(19 |
) |
Q |
|
|
|
|
|
|
|
|
|
|
|||||||||||||||||||||
|
Total equity attributable to common shareholders |
|
(13,455 |
) |
|
(80,938 |
) |
|
515,713 |
|
|
421,320 |
|
|
(154,239 |
) |
|
267,081 |
|
|
(152,489 |
) |
|
114,592 |
|
||||||||||||||
|
Non-controlling interest |
|
|
|
|
|
|
|
68,247 |
|
C |
|
68,247 |
|
|
— |
|
|
68,247 |
|
|
— |
|
|
68,247 |
|
|||||||||||||
|
Total stockholder’s equity |
|
(13,455 |
) |
|
(80,938 |
) |
|
583,960 |
|
|
489,567 |
|
|
(154,239 |
) |
|
335,328 |
|
|
(152,489 |
) |
|
182,839 |
|
||||||||||||||
|
TOTAL LIABILITIES, TEMPORARY EQUITY AND EQUITY |
$ |
364,484 |
|
$ |
404,977 |
|
$ |
340,203 |
|
$ |
1,109,664 |
|
$ |
(154,239 |
) |
$ |
955,425 |
|
$ |
(113,814 |
) |
$ |
841,611 |
|
||||||||||||||
173
Presidio PubCo Inc.
Unaudited Pro Forma Condensed Combined Statement of Operations
For the Six Months Ended June 30, 2025
(in thousands, except share and per share amounts)
|
Historical |
Assuming |
Assuming Mid-point |
Assuming Maximum |
|||||||||||||||||||||||||||||||||||
|
EQV |
PIH |
Transaction |
Combined |
Transaction |
Combined |
Transaction |
Combined |
|||||||||||||||||||||||||||||||
|
Revenues: |
|
|
|
|
|
|
|
|
|
|
|
|
|
|
|
|
||||||||||||||||||||||
|
Oil sales |
$ |
— |
|
$ |
43,062 |
|
|
— |
|
$ |
43,062 |
|
|
— |
|
$ |
43,062 |
|
|
— |
|
$ |
43,062 |
|
||||||||||||||
|
Natural gas sales |
|
— |
|
|
26,790 |
|
|
— |
|
|
26,790 |
|
|
— |
|
|
26,790 |
|
|
— |
|
|
26,790 |
|
||||||||||||||
|
Natural gas liquids sales |
|
— |
|
|
24,080 |
|
|
— |
|
|
24,080 |
|
|
— |
|
|
24,080 |
|
|
— |
|
|
24,080 |
|
||||||||||||||
|
Field services revenue |
|
— |
|
|
633 |
|
|
— |
|
|
633 |
|
|
— |
|
|
633 |
|
|
— |
|
|
633 |
|
||||||||||||||
|
Total revenues |
|
— |
|
|
94,565 |
|
|
— |
|
|
94,565 |
|
|
— |
|
|
94,565 |
|
|
— |
|
|
94,565 |
|
||||||||||||||
|
Expenses: |
|
|
|
|
|
|
|
|
|
|
|
|
|
|
|
|
||||||||||||||||||||||
|
Lease operating expenses |
|
— |
|
|
39,199 |
|
|
— |
|
|
39,199 |
|
|
— |
|
|
39,199 |
|
|
— |
|
|
39,199 |
|
||||||||||||||
|
Production taxes |
|
— |
|
|
5,203 |
|
|
— |
|
|
5,203 |
|
|
— |
|
|
5,203 |
|
|
— |
|
|
5,203 |
|
||||||||||||||
|
Ad valorem taxes |
|
— |
|
|
2,643 |
|
|
— |
|
|
2,643 |
|
|
— |
|
|
2,643 |
|
|
— |
|
|
2,643 |
|
||||||||||||||
|
Depletion, oil and gas properties |
|
— |
|
|
14,564 |
|
|
10,114 |
|
R |
|
24,678 |
|
|
— |
|
|
24,678 |
|
|
— |
|
|
24,678 |
|
|||||||||||||
|
Depreciation and amortization, other property and equipment |
|
— |
|
|
1,549 |
|
|
— |
|
|
1,549 |
|
|
— |
|
|
1,549 |
|
|
— |
|
|
1,549 |
|
||||||||||||||
|
Accretion of asset retirement |
|
— |
|
|
2,035 |
|
|
— |
|
|
2,035 |
|
|
— |
|
|
2,035 |
|
|
— |
|
|
2,035 |
|
||||||||||||||
|
General and administrative |
|
1,844 |
|
|
18,476 |
|
|
2,682 |
|
S |
|
23,002 |
|
|
— |
|
|
23,002 |
|
|
— |
|
|
23,002 |
|
|||||||||||||
|
Cost of field services revenue |
|
— |
|
|
136 |
|
|
— |
|
|
136 |
|
|
— |
|
|
136 |
|
|
— |
|
|
136 |
|
||||||||||||||
|
Gain on sale of assets |
|
— |
|
|
(5,793 |
) |
|
— |
|
|
(5,793 |
) |
|
— |
|
|
(5,793 |
) |
|
— |
|
|
(5,793 |
) |
||||||||||||||
|
Total expenses |
|
1,844 |
|
|
78,012 |
|
|
12,796 |
|
|
92,652 |
|
|
— |
|
|
92,652 |
|
|
— |
|
|
92,652 |
|
||||||||||||||
|
Income from operations |
|
(1,844 |
) |
|
16,553 |
|
|
(12,796 |
) |
|
1,913 |
|
|
— |
|
|
1,913 |
|
|
— |
|
|
1,913 |
|
||||||||||||||
|
Other income (expense): |
|
|
|
|
|
|
|
|
|
|
|
|
|
|
|
|
||||||||||||||||||||||
|
Commodity derivative |
|
— |
|
|
4,056 |
|
|
— |
|
|
4,056 |
|
|
— |
|
|
4,056 |
|
|
— |
|
|
4,056 |
|
||||||||||||||
|
Other income (expense) |
|
— |
|
|
(293 |
) |
|
— |
|
|
(293 |
) |
|
— |
|
|
(293 |
) |
|
— |
|
|
(293 |
) |
||||||||||||||
|
Interest income |
|
16 |
|
|
— |
|
|
— |
|
|
16 |
|
|
— |
|
|
16 |
|
|
— |
|
|
16 |
|
||||||||||||||
|
Interest expense |
|
— |
|
|
(12,434 |
) |
|
— |
|
|
(12,434 |
) |
|
— |
|
|
(12,434 |
) |
|
1,518 |
|
U |
|
(10,916 |
) |
|||||||||||||
|
Change in fair value of over-allotment liability |
|
— |
|
|
— |
|
|
— |
|
|
— |
|
|
— |
|
|
— |
|
|
— |
|
|
— |
|
||||||||||||||
|
Interest earned (expense) on marketable securities held in Trust Account |
|
7,812 |
|
|
— |
|
|
(7,812 |
) |
T |
|
— |
|
|
— |
|
|
— |
|
|
— |
|
|
— |
|
|||||||||||||
|
Total other income |
|
7,828 |
|
|
(8,671 |
) |
|
(7,812 |
) |
|
(8,655 |
) |
|
— |
|
|
(8,655 |
) |
|
1,518 |
|
|
(7,137 |
) |
||||||||||||||
|
Net income (loss) before income |
|
5,984 |
|
|
7,882 |
|
|
(20,608 |
) |
|
(6,742 |
) |
|
— |
|
|
(6,742 |
) |
|
1,518 |
|
|
(5,224 |
) |
||||||||||||||
|
Income tax expense (benefit) |
|
— |
|
|
962 |
|
|
867 |
|
V |
|
1,829 |
|
|
(73 |
) |
V |
|
1,756 |
|
|
109 |
|
V |
|
1,865 |
|
|||||||||||
|
Net income (loss) |
$ |
5,984 |
|
$ |
6,920 |
|
$ |
(21,475 |
) |
$ |
(8,571 |
) |
$ |
73 |
|
$ |
(8,498 |
) |
$ |
1,409 |
|
$ |
(7,089 |
) |
||||||||||||||
|
Preferred stock dividends |
$ |
— |
|
$ |
— |
|
$ |
7,500 |
|
X |
$ |
7,500 |
|
$ |
— |
|
$ |
7,500 |
|
$ |
— |
|
$ |
7,500 |
|
|||||||||||||
|
Net income (loss) attributable to non-controlling interests |
$ |
— |
|
$ |
— |
|
$ |
(1,808 |
) |
W |
$ |
(1,808 |
) |
$ |
(623 |
) |
W |
$ |
(2,431 |
) |
$ |
(983 |
) |
W |
$ |
(3,414 |
) |
|||||||||||
|
Net income (loss) attributable to common shareholders |
$ |
5,984 |
|
$ |
6,920 |
|
$ |
(27,167 |
) |
$ |
(14,263 |
) |
$ |
696 |
|
$ |
(13,567 |
) |
$ |
2,392 |
|
$ |
(11,175 |
) |
||||||||||||||
|
Basic and diluted weighted average Class A common shares |
|
|
|
|
|
|
|
52,828,222 |
|
|
|
|
37,798,516 |
|
|
|
|
22,768,809 |
|
|||||||||||||||||||
|
Basic and diluted net loss per Class A common share |
|
|
|
|
|
|
$ |
(0.27 |
) |
|
|
$ |
(0.36 |
) |
|
|
$ |
(0.49 |
) |
|||||||||||||||||||
|
Basic and diluted weighted average shares outstanding – Class A redeemable shares |
|
35,822,500 |
|
|
|
|
|
|
|
|
|
|
|
|
|
|
|
|||||||||||||||||||||
|
Basic and diluted net income |
$ |
0.13 |
|
|
|
|
|
|
|
|
|
|
|
|
|
|
|
|||||||||||||||||||||
|
Basic and diluted weighted average shares outstanding – Class A and B non-redeemable shares |
|
8,750,000 |
|
|
|
|
|
|
|
|
|
|
|
|
|
|
|
|||||||||||||||||||||
|
Basic and diluted net |
$ |
0.13 |
|
|
|
|
|
|
|
|
|
|
|
|
|
|
|
|||||||||||||||||||||
See accompanying “Notes to the Unaudited Pro Forma Condensed Combined Financial Statements”
174
Presidio PubCo Inc.
Unaudited Pro Forma Condensed Combined Statement of Operations
For the Year Ended December 31, 2024
(Dollars in thousands, except share and per share amounts)
|
Historical |
Assuming |
Assuming Mid-point |
Assuming Maximum |
|||||||||||||||||||||||||||||||||||
|
EQV |
PIH |
Transaction |
Combined |
Transaction |
Combined |
Transaction |
Combined |
|||||||||||||||||||||||||||||||
|
Revenues: |
|
|
|
|
|
|
|
|
|
|
|
|
|
|
|
|
||||||||||||||||||||||
|
Oil sales |
$ |
— |
|
$ |
106,854 |
|
$ |
— |
|
$ |
106,854 |
|
$ |
— |
|
$ |
106,854 |
|
$ |
— |
|
$ |
106,854 |
|
||||||||||||||
|
Natural gas sales |
|
— |
|
|
26,478 |
|
|
— |
|
|
26,478 |
|
|
— |
|
|
26,478 |
|
|
— |
|
|
26,478 |
|
||||||||||||||
|
Natural gas liquids sales |
|
— |
|
|
56,410 |
|
|
— |
|
|
56,410 |
|
|
— |
|
|
56,410 |
|
|
— |
|
|
56,410 |
|
||||||||||||||
|
Field services revenue |
|
— |
|
|
2,474 |
|
|
— |
|
|
2,474 |
|
|
— |
|
|
2,474 |
|
|
— |
|
|
2,474 |
|
||||||||||||||
|
Total revenues |
|
— |
|
|
192,216 |
|
|
— |
|
|
192,216 |
|
|
— |
|
|
192,216 |
|
|
— |
|
|
192,216 |
|
||||||||||||||
|
Expenses: |
|
|
|
|
|
|
|
|
|
|
|
|
|
|
|
|
||||||||||||||||||||||
|
Lease operating expenses |
|
— |
|
|
70,702 |
|
|
— |
|
|
70,702 |
|
|
— |
|
|
70,702 |
|
|
— |
|
|
70,702 |
|
||||||||||||||
|
Production taxes |
|
— |
|
|
10,347 |
|
|
— |
|
|
10,347 |
|
|
— |
|
|
10,347 |
|
|
— |
|
|
10,347 |
|
||||||||||||||
|
Ad valorem taxes |
|
— |
|
|
5,236 |
|
|
— |
|
|
5,236 |
|
|
— |
|
|
5,236 |
|
|
— |
|
|
5,236 |
|
||||||||||||||
|
Depletion, oil and gas properties |
|
— |
|
|
34,153 |
|
|
20,081 |
|
Y |
|
54,234 |
|
|
— |
|
|
54,234 |
|
|
— |
|
|
54,234 |
|
|||||||||||||
|
Depreciation and amortization, other property and equipment |
|
— |
|
|
3,032 |
|
|
— |
|
|
3,032 |
|
|
— |
|
|
3,032 |
|
|
— |
|
|
3,032 |
|
||||||||||||||
|
Accretion of asset retirement obligation |
|
— |
|
|
3,765 |
|
|
— |
|
|
3,765 |
|
|
— |
|
|
3,765 |
|
|
— |
|
|
3,765 |
|
||||||||||||||
|
General and administrative |
|
668 |
|
|
7,995 |
|
|
24,463 |
|
|
33,126 |
|
|
— |
|
|
33,126 |
|
|
— |
|
|
33,126 |
|
||||||||||||||
|
|
|
|
|
|
19,081 |
|
Z |
|
|
|
— |
|
|
|
|
— |
|
|
|
|||||||||||||||||||
|
|
|
|
|
|
5,363 |
|
AA |
|
|
|
— |
|
|
|
|
— |
|
|
|
|||||||||||||||||||
|
|
|
|
|
|
19 |
|
AE |
|
|
|
|
|
|
|
|
|
|
|||||||||||||||||||||
|
Cost of field services revenue |
|
— |
|
|
1,960 |
|
|
— |
|
|
1,960 |
|
|
— |
|
|
1,960 |
|
|
— |
|
|
1,960 |
|
||||||||||||||
|
Gain on sale of assets |
|
— |
|
|
(85,573 |
) |
|
— |
|
|
(85,573 |
) |
|
— |
|
|
(85,573 |
) |
|
— |
|
|
(85,573 |
) |
||||||||||||||
|
Total expenses |
|
668 |
|
|
51,617 |
|
|
44,544 |
|
|
96,829 |
|
|
— |
|
|
96,829 |
|
|
— |
|
|
96,829 |
|
||||||||||||||
|
Income from operations |
|
(668 |
) |
|
140,599 |
|
|
(44,544 |
) |
|
95,387 |
|
|
— |
|
|
95,387 |
|
|
— |
|
|
95,387 |
|
||||||||||||||
|
Other income (expense): |
|
|
|
|
|
|
|
|
|
|
|
|
|
|
|
|
||||||||||||||||||||||
|
Commodity derivative gains |
|
— |
|
|
(12,465 |
) |
|
— |
|
|
(12,465 |
) |
|
— |
|
|
(12,465 |
) |
|
— |
|
|
(12,465 |
) |
||||||||||||||
|
Other income (expense) |
|
— |
|
|
150 |
|
|
— |
|
|
150 |
|
|
— |
|
|
150 |
|
|
— |
|
|
150 |
|
||||||||||||||
|
Interest income |
|
11 |
|
|
— |
|
|
— |
|
|
11 |
|
|
— |
|
|
11 |
|
|
— |
|
|
11 |
|
||||||||||||||
|
Interest expense |
|
— |
|
|
(27,153 |
) |
|
— |
|
|
(27,153 |
) |
|
— |
|
|
(27,153 |
) |
|
(3,037 |
) |
AC |
|
(30,190 |
) |
|||||||||||||
|
Change in fair value of over-allotment liability |
|
599 |
|
|
— |
|
|
— |
|
|
599 |
|
|
— |
|
|
599 |
|
|
— |
|
|
599 |
|
||||||||||||||
|
Interest earned (expense) on marketable securities held in Trust Account |
|
6,914 |
|
|
— |
|
|
(6,914 |
) |
AB |
|
— |
|
|
— |
|
|
— |
|
|
— |
|
|
— |
|
|||||||||||||
|
Total other income (expense), |
|
7,524 |
|
|
(39,468 |
) |
|
(6,914 |
) |
|
(38,858 |
) |
|
— |
|
|
(38,858 |
) |
|
(3,037 |
) |
|
(41,895 |
) |
||||||||||||||
|
Net income (loss) before income taxes |
|
6,856 |
|
|
101,131 |
|
|
(51,458 |
) |
|
56,529 |
|
|
— |
|
|
56,529 |
|
|
(3,037 |
) |
|
53,492 |
|
||||||||||||||
|
Income tax expense (benefit) |
|
— |
|
|
233 |
|
|
11,578 |
|
V |
|
11,811 |
|
|
(500 |
) |
V |
|
11,311 |
|
|
(1,563 |
) |
V |
|
9,748 |
|
|||||||||||
|
Net income (loss) |
$ |
6,856 |
|
$ |
100,898 |
|
$ |
(63,036 |
) |
$ |
44,718 |
|
$ |
500 |
|
$ |
45,218 |
|
$ |
(1,474 |
) |
$ |
43,744 |
|
||||||||||||||
|
|
|
|
|
|
|
|
|
|
|
|
|
|
|
|
|
|||||||||||||||||||||||
|
Preferred stock dividends |
$ |
— |
|
$ |
— |
|
$ |
15,000 |
|
AD |
$ |
15,000 |
|
$ |
— |
|
$ |
15,000 |
|
$ |
— |
|
$ |
15,000 |
|
|||||||||||||
|
Net income (loss) attributable to non-controlling interests |
$ |
— |
|
$ |
— |
|
$ |
3,343 |
|
W |
$ |
3,343 |
|
$ |
1,248 |
|
W |
$ |
4,591 |
|
$ |
2,134 |
|
W |
$ |
6,725 |
|
|||||||||||
|
Net income (loss) attributable to common shareholders |
$ |
6,856 |
|
$ |
100,898 |
|
$ |
(81,379 |
) |
$ |
26,375 |
|
$ |
(748 |
) |
$ |
25,627 |
|
$ |
(3,608 |
) |
$ |
22,019 |
|
||||||||||||||
175
Presidio PubCo Inc.
Unaudited Pro Forma Condensed Combined Statement of Operations
For the Year Ended December 31, 2024 — (Continued)
(Dollars in thousands, except share and per share amounts)
|
Historical |
Assuming |
Assuming Mid-point |
Assuming Maximum |
|||||||||||||||||||||||
|
EQV |
PIH |
Transaction |
Combined |
Transaction |
Combined |
Transaction |
Combined |
|||||||||||||||||||
|
Basic and diluted weighted average Class A common shares |
|
|
52,316,472 |
|
37,286,766 |
|
22,257,059 |
|||||||||||||||||||
|
Basic and diluted net loss per Class A common share |
|
$ |
0.49 |
$ |
0.66 |
$ |
0.93 |
|||||||||||||||||||
|
Basic and diluted weighted average shares outstanding – Class A redeemable shares |
|
20,025,933 |
|
|
|
|||||||||||||||||||||
|
Basic and diluted net income per |
$ |
0.24 |
|
|
|
|||||||||||||||||||||
|
Basic and diluted weighted average shares outstanding – Class A and B non-redeemable shares |
|
8,750,000 |
|
|
|
|||||||||||||||||||||
|
Basic and diluted net income per |
$ |
0.24 |
|
|
|
|||||||||||||||||||||
See accompanying “Notes to the Unaudited Pro Forma Condensed Combined Financial Statements”
176
Note 1 — Basis of Presentation
The unaudited pro forma condensed combined financial information was prepared in accordance with Article 11 of Regulation S-X, as amended by the final rule, Release No. 33-10786, and presents the pro forma financial condition and results of operations of EQV based upon the historical financial information of EQV and PIH after giving effect to the Business Combination and related adjustments set forth in the notes to the unaudited pro forma condensed combined financial information.
The Business Combination is accounted for as an acquisition of a VIE that is not a business in accordance with ASC Topic 810. Under this method of accounting, PIH’s identifiable assets acquired, liabilities assumed, and noncontrolling interests are measured at their acquisition date fair values. EQV determined that PIH was the predecessor as PIH will comprise most of the combined entity’s assets and operations and will be managed by PIH’s management team upon consummation of the Business Combination.
Note 2 — Preliminary Purchase Price Allocation (all redemption scenarios)
The preliminary purchase price of PIH has been allocated to the assets acquired and liabilities assumed for purposes of this pro forma financial information based on their estimated relative fair values. The purchase price allocation herein is preliminary. The final purchase price allocations for the Business Combination will be determined after completion of a thorough analysis to determine the fair values of all assets acquired and liabilities assumed but in no event later than one year following the closing date of the acquisition. Accordingly, the final acquisition accounting adjustments could differ materially from the accounting adjustments included in the pro forma financial statements presented herein. Any increase or decrease in the fair value of the assets acquired and liabilities assumed, as compared to the information shown herein, could impact the operating results of EQV following the acquisition due to differences in purchase price allocation, depreciation and amortization related to some of these assets and liabilities.
|
(in thousands) |
|||
|
Preliminary purchase price: |
|
||
|
Cash |
$ |
135,259 |
|
|
6,512,148 EQV Holdings Common Units |
|
68,247 |
|
|
524,727 Class A Common Stock |
|
5,499 |
|
|
Total preliminary purchase consideration |
$ |
209,005 |
|
|
|
|||
|
Assets Acquired |
|
||
|
Cash and cash equivalents |
$ |
7,682 |
|
|
Restricted cash |
|
12,478 |
|
|
Accounts receivable |
|
29,657 |
|
|
Oil and natural gas properties |
|
634,788 |
|
|
Other property and equipment |
|
5,551 |
|
|
Right-of-use assets, financing(1) |
|
1,517 |
|
|
Right-of-use assets, operating |
|
237 |
|
|
Deferred tax assets |
|
5,311 |
|
|
Prepaid expenses and other current assets |
$ |
2,446 |
|
|
Total assets to be acquired |
$ |
699,667 |
|
177
|
(in thousands) |
|||
|
Liabilities Assumed |
|
||
|
Accounts payable |
|
19,674 |
|
|
Revenue and royalties payable |
|
20,883 |
|
|
Production taxes payable |
|
2,863 |
|
|
Other liabilities |
|
19,623 |
|
|
Loan payable(2) |
|
2,427 |
|
|
Financing lease liabilities(2) |
|
1,930 |
|
|
Operating lease liabilities |
|
248 |
|
|
Derivative liabilities |
|
68,809 |
|
|
Securitized debt |
|
286,387 |
|
|
Asset retirement obligations |
|
67,818 |
|
|
Total liabilities to be assumed |
|
490,662 |
|
|
Net assets to be acquired |
$ |
209,005 |
|
____________
(1) Included as a component of ‘Other property and equipment’ in pro forma condensed combined balance sheet
(2) Included as a component of ‘Long-term debt’ in pro forma condensed combined balance sheet
The preliminary fair value of the EQV Holdings Common Units and Presidio Class A Common Stock is based on the equivalent of 6,512,148 and 524,727, respectively, the Closing trading price as of August 5, 2025 for the Class A Shares, which was $10.48.
Note 3 — Pro Forma Adjustments
The unaudited pro forma condensed combined financial information has been prepared to illustrate the effect of the Business Combination and has been prepared for informational purposes only.
The pro forma combined provision for income taxes does not necessarily reflect the amounts that would have resulted had Presidio filed consolidated income tax returns during the periods presented.
The pro forma basic and diluted earnings per share amounts presented in the unaudited pro forma condensed combined statement of operations are based upon the number of Presidio’s shares outstanding, assuming the Business Combination occurred on January 1, 2024.
Transaction Accounting Adjustments to Unaudited Pro Forma Condensed Combined Balance Sheet
(A) Reflects the pro forma adjustment to record the estimated transaction costs of $28.6 million to be paid at Closing under the No Redemption Scenario, which includes $12.3 million of deferred IPO underwriter fees (such figure includes $3.5 million of deferred underwriting fee that is payable in EQV’s sole discretion) and $0.7 of deferred IPO legal fees. The remaining $19.1 million represents the estimated incremental legal, accounting, printer and capital market advisory fees to be incurred directly related to the Business Combination.
(B) Reflects the reclassification of cash held in the Trust Account to cash and to reflect the cash available to consummate the Business Combination or to fund redemption of existing public shares.
(C) Reflects the estimated Cash Consideration (as defined in the Business Combination Agreement), consisting of $135.3 million to be paid in cash, the issuance of 524,727 shares of Presidio Class A Common Stock to certain PIH Rollover Holders, and the issuance of 6,512,148 EQV Holdings Common Units and equal number of Presidio Class B Common Stock to certain PIH Rollover Holders, with an estimated fair value of $10.48 per share based on the closing price of EQV’s common stock at August 5, 2025. The consideration issued in EQV Holdings Common Units represents the equity attributed to non-controlling interests.
178
(D) Reflects the expected net proceeds of $87,500,000 pursuant the Subscription Agreements with the PIPE Investors in exchange for issuing 8,750,000 shares of Presidio Class A Common Stock for $10.00 per share. Additionally, Sponsor agreed to contribute 565,217 Class B Shares to EQV as a contribution to capital at Closing and, in exchange, Presidio agreed to issue 565,217 shares of Presidio Class A Common Stock to the PIPE Investors.
(E) Reflects the issuance of 125,000 Preferred Shares in conjunction with 937,500 Preferred Investor Warrants that are exercisable into Presidio Class A Common Stock for value of $125.0 million, net of $1.3 million in original issue discounts and $1.9 million in issuance costs. The Preferred Shares are redeemable upon triggering events outside the control of the Company, and thus, classified as temporary equity with an allocated value of $113.0 million. The Preferred Investor Warrants are legally detachable and separately exercisable from the Preferred Shares at an exercise price equal to $0.01 per share, of which 50% shall be exercisable six months following the Closing and 50% shall be exercisable twelve months following the date of Closing, and classified as permanent equity with an allocated value of $8.9 million.
(F) Reflects the estimated fair value adjustments under the acquisition method of accounting from the preliminary purchase price allocation of the net assets of PIH. See Note 2 to these unaudited pro forma condensed combined financial statements.
(G) Reflects the reclassification of $363.3 million of temporary equity from the 35,000,000 public shares to permanent equity as Presidio Class A Common Stock as a result of the Business Combination under the No Redemption Scenario. For purposes of the pro forma balance sheet, the redemption price of $10.38 has been calculated based on the amount in the Trust Account as of June 30, 2025.
(H) Reflects the conversion of existing 822,500 non-redeemable Class A Shares, which consists of 400,000 Class A Shares underlying EQV private placement units held by the Sponsor, 262,500 Class A Shares underlying EQV private placement units held by BTIG, the IPO underwriter, and a total of 160,000 Class A Shares held by EQV’s directors, to Presidio Class A Common Stock
(I) Reflects the conversion of the Class B shares in conjunction with the consummation of the Business Combination, where (i) 1,905,509 Class B Shares are expected to be converted into Presidio Class A Common Stock, (ii) 3,811,019 Class B Shares will be subject to a time vesting dividend reinvestment program (“DRIP Shares”), (iii) 1,905,509 Class B Shares will be subject to an earnout program (“Earn Out Shares”), (iv) 565,217 Class B shares to be surrendered as contributed shares for issuance to PIPE Investors, and (v) 562,746 Class B Shares to be contributed as capital at Closing to be available for issuance to the Rollover Members as Presidio Common Stock.
(J) As a result of the Mid-Point Contractual Redemption Scenario, the adjustment reflects $1.8 million of the deferred payable fees that will no longer be owed to the IPO underwriter as a portion of the fee was variable depending on the level of redemptions. As such, we have reflected the elimination of this liability with an offsetting adjustment to additional paid-in-capital.
(K) Reflects the redemption of 15,029,706 public shares for $156.0 million at an estimated redemption price of $10.38 per public share, assuming a redemption date of June 30, 2025, under the Mid-Point Contractual Redemption Scenario.
(L) Reflects the estimated fair value of the Earn Out Shares upon Closing. Based on the analysis performed, it was determined that the Earn Out Shares are not indexed to Presidio’s own stock and are therefore accounted for as a liability. The pro forma value of the Earn Out Shares was estimated using a Monte Carlo Simulation model. The significant assumptions utilized in estimating the fair value of the Earn Out Shares include the following: (i) EQV stock price of $10.48 as of August 5, 2025; (ii) a dividend yield of 13.5%; (iii) a risk-free rate of 3.77%; and (iv) expected equity volatility of 65.0%. Estimates are subject to changes as additional information becomes available and additional analyses are performed and such changes could be material once the final valuation is determined at the Closing. Changes in these assumptions would be expected to impact the fair value of the Earn Out Shares. For example, a dividend yield of 0% would cause the fair value of the Earn Out Shares to increase approximately $3.5 million.
179
(M) As a result of the Maximum Contractual Redemption Scenario, the adjustment reflects $3.5 million of the deferred payable that will no longer be owed to the IPO underwriter as a portion of the fee was variable depending on the level of redemptions. As such, we have reflected the elimination of this liability with an offsetting adjustment to additional paid-in-capital.
(N) Reflects the redemption of an additional 15,029,707 public shares under the Maximum Contractual Redemption Scenario for $156.0 million at an estimated redemption price of $10.38 per public share, assuming a redemption date of June 30, 2025.
(O) Reflects expected net cash proceeds of $38.7 million from drawing on the RBL Financing, net of expected closing costs of $1.3 million under the Maximum Contractual Redemption Scenario.
(P) Reflects the formation of Presidio PubCo on July 30, 2025 subsequent to the unaudited pro forma balance sheet date for the sole purposes of effecting the Business Combination. Upon inception, Presidio PubCo was authorized to issue 100 shares of Presidio Class A Common Stock. As of July 31, 2025, there were 100 shares of Presidio Class A Common Stock issued and outstanding for total equity value of $100 in addition to a stock subscription receivable related to the issuances for the unpaid balance of $100.
(Q) Reflects accounts payable and accrued liabilities for expenses incurred as a result of the formation of Presidio PubCo associated with the Business Combination.
Transaction Accounting Adjustments to Unaudited Pro Forma Condensed Combined Statements of Operations
(R) Reflects the adjustment to depletion expense for the estimated new basis of oil and natural gas properties as a result of the preliminary purchase price allocation for the six months ended June 30, 2025, as the pro forma closing of the Business Combination is assumed to be January 1, 2024.
(S) Reflects the adjustment to include the estimated $2.7 million in compensation expense related to six months of vesting of the Restricted Stock Units (“RSUs”) to be granted to Presidio’s officers upon Closing pursuant to the Company’s compensation plan. Additionally, the historical general and administrative expenses include $15.0 million recognized as non-recurring compensation expense following the sale of certain undeveloped properties that triggered a distribution to PIH Class B unitholders during the period. This expense will not recur beyond 12 months after the transaction.
(T) Reflects the elimination of “Interest earned on marketable securities held in Trust Account” associated with the proceeds from EQV’s IPO held in trust for the six months ending June 30, 2025.
(U) Reflects six months of interest expense related to the RBL Financing under the Maximum Contractual Redemption Scenario. The RBL Financing is estimated to bear interest at 7.59% per annum based on the 3.75% Secured Overnight Financing Rate (“SOFR”) spread, plus the higher of the estimated SOFR curve of 3.84% or SOFR floor of 0.75%.
(V) Reflects the pro forma adjustment to taxes as a result of adjustments to the income statement, which was calculated using a blended federal and state income statutory rate of 22.4%
(W) Immediately following the Business Combination, the economic interests held by the noncontrolling interests (comprising of EQV Holdings Units) will be approximately 11.2% under the No Redemption Scenario, 15.2% under the Mid-Point Contractual Redemption Scenario, and 23.4% under the Maximum Contractual Redemption Scenario. Net income/(loss) attributable to the noncontrolling interest was then calculated by multiplying the noncontrolling interest percentage by net income/(loss), inclusive of the impacts of all other adjustments.
(X) Reflects the adjustment for the pro forma dividends attributable to the Preferred Stock Investors at 12% per annum for the six months ending June 30, 2025.
(Y) Reflects the adjustment to depletion expense for the estimated new basis of oil and natural gas properties as a result of the preliminary purchase price allocation for the year ended December 31, 2024, as the pro forma closing of the Business Combination is assumed to be January 1, 2024.
180
(Z) Reflects estimated transaction costs associated with the Business Combination, as presented in adjustment (A). This charge is not expected to recur in the twelve months following closing.
(AA) Reflects the adjustment to include the estimated $5.4 million in compensation expense related to one year of vesting of the Restricted Stock Units (“RSUs”) to be granted to Presidio’s officers upon Closing pursuant to the Incentive Plan.
(AB) Reflects the elimination of “Interest earned on marketable securities held in Trust Account” associated with the proceeds from the IPO held in trust for the year ending December 31, 2024.
(AC) Reflects twelve months of interest expense related to the RBL Financing under the Maximum Contractual Redemption Scenario, as the pro forma closing of the Business Combination is assumed to be January 1, 2024. The RBL Financing is estimated to bear interest at 7.59% per annum based on the 3.75% SOFR spread, plus the higher of the estimated SOFR curve of 3.84% or SOFR floor of 0.75%.
(AD) Reflects the adjustment for the pro forma dividends attributable to the Preferred Stock Investors at 12% per annum for the year ending December 31, 2024.
(AE) Reflects the expenses incurred as a result of the formation of Presidio PubCo associated with the Business Combination. This charge is not expected to recur in the twelve months following closing.
Note 4 — Pro Forma Net Income (Loss) per Share
Basic earnings per share is computed based on the historical weighted average number of shares of common stock outstanding during the period, and the issuance of additional shares in connection with the Business Combination, assuming the shares were outstanding since January 1, 2024. As the Business Combination is being reflected as if it had occurred at the beginning of the period presented, the calculation of weighted average shares outstanding for basic and diluted net loss per share assumes that the shares issuable in connection with the Business Combination have been outstanding for the entire period presented. Diluted earnings per share is computed based on the weighted average number of shares of common stock plus the effect of dilutive potential common shares outstanding during the period using the treasury stock method.
The unaudited pro forma condensed combined financial information has been prepared assuming three alternative levels of redemption for the six months ended June 30, 2025:
|
(in thousands, except share and per share amounts) |
Assuming No |
Assuming |
Assuming |
|||||||||
|
Pro forma net loss attributable to common shareholders(1) |
$ |
(14,263 |
) |
$ |
(13,567 |
) |
$ |
(11,175 |
) |
|||
|
Public shareholders |
|
35,000,000 |
|
|
19,970,294 |
|
|
4,940,587 |
|
|||
|
Sponsor |
|
6,116,528 |
|
|
6,116,528 |
|
|
6,116,528 |
|
|||
|
BTIG, LLC |
|
262,500 |
|
|
262,500 |
|
|
262,500 |
|
|||
|
EQV Directors |
|
160,000 |
|
|
160,000 |
|
|
160,000 |
|
|||
|
PIH Rollover Holders |
|
524,727 |
|
|
524,727 |
|
|
524,727 |
|
|||
|
PIPE Investors |
|
9,315,217 |
|
|
9,315,217 |
|
|
9,315,217 |
|
|||
|
Preferred Investor Warrants(2) |
|
937,500 |
|
|
937,500 |
|
|
937,500 |
|
|||
|
Restricted Stock Units(3) |
|
511,750 |
|
|
511,750 |
|
|
511,750 |
|
|||
|
Pro forma weighted average Class A common stock outstanding – basic and diluted |
|
52,828,222 |
|
|
37,798,516 |
|
|
22,768,809 |
|
|||
|
Pro forma Class A net income (loss) per share, basic and diluted |
|
(0.27 |
) |
|
(0.36 |
) |
|
(0.49 |
) |
|||
____________
(1) No allocation of undistributed losses to unvested Restricted Stock Units is reflected as the participating securities have no contractual obligation to share in losses.
(2) The Preferred Investor Warrants are considered outstanding shares of common stock as the shares are issuable for little or no consideration with no conditions that must be met other than the passage of time.
(3) Restricted Stock Units assumed vested one year following the Business Combination are considered outstanding shares of common stock as the shares are issuable for little or no consideration with no other conditions that must be met.
181
The following potential shares of Presidio Common Stock were excluded from the computation of pro forma diluted net income (loss) per share for the six months ended June 30, 2025:
|
Assuming No |
Assuming |
Assuming |
||||
|
EQV Public Warrant Holders(1) |
11,666,666 |
11,666,666 |
11,666,666 |
|||
|
Private Placement Warrant Holders(1) |
220,833 |
220,833 |
220,833 |
|||
|
Earn-Out Shares(2) |
1,905,509 |
1,905,509 |
1,905,509 |
|||
|
Restricted Stock Units(3) |
1,023,500 |
1,023,500 |
1,023,500 |
|||
|
Total |
14,816,508 |
14,816,508 |
14,816,508 |
____________
(1) The Public and Private Placement Warrants are excluded as they are not assumed to be exercised based on the exercise price.
(2) The Earn-Out Shares are considered contingently issuable shares and are excluded as the specified conditions would not be satisfied if the end of the reporting period were the end of the contingency period.
(3) The unvested Restricted Stock Units are excluded as their inclusion is anti-dilutive.
The unaudited pro forma condensed combined financial information has been prepared assuming three alternative levels of redemption for the year ended December 31, 2024:
|
(in thousands, except share and per share amounts) |
Assuming No |
Assuming |
Assuming |
||||||
|
Pro forma net loss attributable to common shareholders(1) |
$ |
25,623 |
$ |
24,614 |
$ |
20,598 |
|||
|
Public shareholders |
|
35,000,000 |
|
19,970,294 |
|
4,940,587 |
|||
|
Sponsor |
|
6,116,528 |
|
6,116,528 |
|
6,116,528 |
|||
|
BTIG, LLC |
|
262,500 |
|
262,500 |
|
262,500 |
|||
|
EQV Directors |
|
160,000 |
|
160,000 |
|
160,000 |
|||
|
PIH Rollover Holders |
|
524,727 |
|
524,727 |
|
524,727 |
|||
|
PIPE Investors |
|
9,315,217 |
|
9,315,217 |
|
9,315,217 |
|||
|
Preferred Investor Warrants(2) |
|
937,500 |
|
937,500 |
|
937,500 |
|||
|
Pro forma weighted average Class A common stock outstanding – basic and diluted |
|
52,316,472 |
|
37,286,766 |
|
22,257,059 |
|||
|
Pro forma Class A net income per share, basic and diluted |
$ |
0.49 |
$ |
0.66 |
$ |
0.93 |
|||
____________
(1) Reflects allocation of undistributed earnings to unvested Restricted Stock Units as they have a non-forfeitable right to dividends and are participating securities.
(2) The Preferred Investor Warrants are considered outstanding shares of common stock as the shares are issuable for little or no consideration with no conditions that must be met other than the passage of time.
The following potential shares of Presidio Common Stock were excluded from the computation of pro forma diluted net income (loss) per share for the year ended December 31, 2024:
|
Excluded Securities |
||||||
|
Assuming No |
Assuming |
Assuming |
||||
|
EQV Public Warrant Holders(1) |
11,666,666 |
11,666,666 |
11,666,666 |
|||
|
Private Placement Warrant Holders(1) |
220,833 |
220,833 |
220,833 |
|||
|
Earn-Out Shares(2) |
1,905,509 |
1,905,509 |
1,905,509 |
|||
|
Restricted Stock Units(3) |
1,535,250 |
1,535,250 |
1,535,250 |
|||
|
Total |
15,328,258 |
15,328,258 |
15,328,258 |
____________
(1) The Public and Private Placement Warrants are excluded as they are not assumed to be exercised based on the exercise price.
182
(2) The Earn-Out Shares are considered contingently issuable shares and are excluded as the specified conditions would not be satisfied if the end of the reporting period were the end of the contingency period.
(3) The unvested Restricted Stock Units are excluded as their inclusion is anti-dilutive.
Note 5 — Supplemental Pro Forma Oil and Natural Gas Reserve Information
Pro forma combined estimated quantities of oil and gas reserves
The following tables present the estimated pro forma combined net proved developed and undeveloped oil and natural gas reserve information as of December 31, 2024, along with a summary of changes in quantities of net remaining proved reserves during the year ended December 31, 2024. The historical information regarding net proved oil and natural gas reserves attributable to PIH are based on reserve estimates prepared by Cawley, Gillespie & Associates, Inc., an independent petroleum engineering firm, as of December 31, 2024.
The following estimated pro forma oil and natural gas reserve information is not necessarily indicative of the results that might have occurred had the Business Combination been completed on December 31, 2024 and is not intended to be a projection of future results. Future results may vary significantly from the results reflected because of various factors, including those described under “Risk Factors.”
|
Historical |
Pro Forma |
|||||||
|
Pro Forma Oil Reserves |
EQV |
PIH |
||||||
|
(in MBbls) |
||||||||
|
Balance at December 31, 2023 |
— |
15,909 |
|
15,909 |
|
|||
|
Revisions of previous estimates |
— |
(496 |
) |
(496 |
) |
|||
|
Extensions, discoveries and other additions |
— |
84 |
|
84 |
|
|||
|
Production |
— |
(1,424 |
) |
(1,424 |
) |
|||
|
Purchase of reserves |
— |
121 |
|
121 |
|
|||
|
Sale of reserves in place |
— |
— |
|
— |
|
|||
|
Balance at December 31, 2024 |
— |
14,194 |
|
14,194 |
|
|||
|
|
|
|||||||
|
Proved Developed Reserves: |
|
|
||||||
|
Balance at December 31, 2023 |
— |
15,826 |
|
15,826 |
|
|||
|
Balance at December 31, 2024 |
— |
14,144 |
|
14,144 |
|
|||
|
|
|
|||||||
|
Proved Undeveloped Reserves: |
|
|
||||||
|
Balance at December 31, 2023 |
— |
83 |
|
83 |
|
|||
|
Balance at December 31, 2024 |
— |
50 |
|
50 |
|
|||
|
Historical |
Pro Forma |
|||||||
|
Pro Forma Natural Gas Reserves |
EQV |
PIH |
||||||
|
(in MMcf) |
||||||||
|
Balance at December 31, 2023 |
— |
354,039 |
|
354,039 |
|
|||
|
Revisions of previous estimates |
— |
(25,642 |
) |
(25,642 |
) |
|||
|
Extensions, discoveries and other additions |
— |
464 |
|
464 |
|
|||
|
Production |
— |
(28,013 |
) |
(28,013 |
) |
|||
|
Purchase of reserves |
— |
853 |
|
853 |
|
|||
|
Sale of reserves in place |
— |
— |
|
— |
|
|||
|
Balance at December 31, 2024 |
— |
301,701 |
|
301,701 |
|
|||
|
|
|
|||||||
|
Proved Developed Reserves: |
|
|
||||||
|
Balance at December 31, 2023 |
— |
352,954 |
|
352,954 |
|
|||
|
Balance at December 31, 2024 |
— |
301,318 |
|
301,318 |
|
|||
|
|
|
|||||||
|
Proved Undeveloped Reserves: |
|
|
||||||
|
Balance at December 31, 2023 |
— |
1,085 |
|
1,085 |
|
|||
|
Balance at December 31, 2024 |
— |
383 |
|
383 |
|
|||
183
|
Historical |
Pro Forma |
|||||||
|
Pro Forma Natural Gas Liquid Reserves |
EQV |
PIH |
||||||
|
(inMBbls) |
||||||||
|
Balance at December 31, 2023 |
— |
31,556 |
|
31,556 |
|
|||
|
Revisions of previous estimates |
— |
(2,180 |
) |
(2,180 |
) |
|||
|
Extensions, discoveries and other additions |
— |
8 |
|
8 |
|
|||
|
Production |
— |
(2,460 |
) |
(2,460 |
) |
|||
|
Purchase of reserves |
— |
187 |
|
187 |
|
|||
|
Sale of reserves in place |
— |
— |
|
— |
|
|||
|
Balance at December 31, 2024 |
— |
27,111 |
|
27,111 |
|
|||
|
|
|
|||||||
|
Proved Developed Reserves: |
|
|
||||||
|
Balance at December 31, 2023 |
— |
31,458 |
|
31,458 |
|
|||
|
Balance at December 31, 2024 |
— |
27,111 |
|
27,111 |
|
|||
|
|
|
|||||||
|
Proved Undeveloped Reserves: |
|
|
||||||
|
Balance at December 31, 2023 |
— |
98 |
|
98 |
|
|||
|
Balance at December 31, 2024 |
— |
— |
|
— |
|
|||
|
|
|
|||||||
|
Historical |
Pro Forma |
|||||||
|
Pro Forma Total Reserves |
EQV |
PIH |
||||||
|
(in MBoe) |
||||||||
|
Balance at December 31, 2023 |
— |
106,471 |
|
106,471 |
|
|||
|
Revisions of previous estimates |
— |
(6,948 |
) |
(6,948 |
) |
|||
|
Extensions, discoveries and other additions |
— |
169 |
|
169 |
|
|||
|
Production |
— |
(8,553 |
) |
(8,553 |
) |
|||
|
Purchase of reserves |
— |
450 |
|
450 |
|
|||
|
Sale of reserves in place |
— |
— |
|
— |
|
|||
|
Balance at December 31, 2024 |
— |
91,589 |
|
91,589 |
|
|||
|
|
— |
|
||||||
|
Proved Developed Reserves: |
|
|
||||||
|
Balance at December 31, 2023 |
— |
106,109 |
|
106,109 |
|
|||
|
Balance at December 31, 2024 |
— |
91,475 |
|
91,475 |
|
|||
|
|
|
|||||||
|
Proved Undeveloped Reserves: |
|
|
||||||
|
Balance at December 31, 2023 |
— |
362 |
|
362 |
|
|||
|
Balance at December 31, 2024 |
— |
114 |
|
114 |
|
|||
Notable changes in proved reserves for the year ended December 31, 2024 included the following:
• Extensions and Discoveries: In 2024, total extensions and discoveries increased proved reserves by 169 MBoe. The primary driver was the addition of proved undeveloped (PUD) locations acquired through a farmout agreement, contributing approximately 121 MBoe. The remaining additions resulted from changes in well utilization and successful partner-operated activity within the basin.
• Revisions of Previous Estimates: In 2024, revisions of previous estimates resulted in a net decrease of 7.0 MBoe. Of this reduction, 5.6 MMBoe was due to lower SEC pricing, while 1.4 MMBoe reflected unfavorable economic conditions, including the refinement of workover program timing, midstream facility interruptions, and the restructuring of proved developed non-producing (PDNP) wells.
• Acquisition of reserves. In 2024, purchases of reserves totaled 450 MBoe due to acquisition of incremental interests in proved developed oil and gas properties primarily operated by PIH.
184
Pro forma combined discounted future net cash flows
The pro forma standardized measure related to proved oil, gas and NGL reserves is summarized below. This summary is based on a valuation of proved reserves using discounted cash flows based on SEC pricing applicable for each year, costs and economic conditions and a 10% discount rate. The additions to proved reserves from new discoveries and extensions and the impact of changes in prices and costs associated with proved reserves could vary significantly from year to year. Accordingly, the information presented below is not an estimate of fair value and should not be considered indicative of any trends.
The pro forma standardized measure of discounted future cash flows does not purport, nor should it be interpreted to present, estimates of the fair value of the properties. An estimate of fair value would also take into account, among other things, the recovery of reserves not presently classified as proved, anticipated future changes in prices and costs and a discount factor more representative of the time value of money and risks inherent in reserve estimates.
The following summary sets forth the standardized measure of future net cash flows relating to proved oil and gas reserves as of December 31, 2024:
|
Historical |
Pro Forma |
Pro Forma |
|||||||||||||
|
(in thousands) |
EQV |
PIH |
|||||||||||||
|
Future cash inflows |
$ |
— |
$ |
2,257,985 |
|
$ |
— |
|
$ |
2,257,985 |
|
||||
|
Future production costs |
|
— |
|
(1,329,708 |
) |
|
— |
|
|
(1,329,708 |
) |
||||
|
Future development costs |
|
— |
|
(148,324 |
) |
|
— |
|
|
(148,324 |
) |
||||
|
Future net cash flows before income tax |
$ |
— |
$ |
779,953 |
|
$ |
— |
|
$ |
779,953 |
|
||||
|
Future income tax expense(1) |
|
— |
|
(1,807 |
) |
|
(52,318 |
) |
|
(54,125 |
) |
||||
|
Future net cash flows |
$ |
— |
$ |
778,146 |
|
$ |
(52,318 |
) |
$ |
725,828 |
|
||||
|
10% annual discount for estimated timing of cash flows |
|
— |
|
(286,251 |
) |
|
20,923 |
|
|
(265,328 |
) |
||||
|
Standardized measure of discounted future net cash flows |
$ |
— |
$ |
491,895 |
|
$ |
(31,395 |
) |
$ |
460,500 |
|
||||
____________
(1) Historical future net cash flows do not include the effects of income taxes on future revenues because it was a limited liability company not subject to entity-level income taxation as of December 31, 2024. Accordingly, no provision for federal or state corporate income taxes has been provided historically because taxable income was passed through to the PIH equity members.
(2) The pro forma adjustments reflect the impact of the entity-level income taxation that would have been applicable to the Company as of December 31, 2024, on an undiscounted and discounted basis, based on an estimated 22.4% blended statutory U.S. federal and state tax rate.
185
Sources of change in pro forma combined discounted future net cash flows
The principal changes in the pro forma consolidated standardized measure of discounted future net cash flows relating to proved reserves for the year ended December 31, 2024, are as follows:
|
Historical |
Pro Forma |
Pro Forma |
|||||||||||||
|
(in thousands) |
EQV |
PIH |
|||||||||||||
|
Sales of oil and gas, net of production costs |
$ |
— |
$ |
(103,457 |
) |
$ |
— |
|
$ |
(103,457 |
) |
||||
|
Net changes in prices and production costs |
|
— |
|
(74,382 |
) |
|
— |
|
|
(74,382 |
) |
||||
|
Changes in future development costs |
|
— |
|
(371 |
) |
|
— |
|
|
(371 |
) |
||||
|
Extensions, discoveries and other additions |
|
— |
|
3,139 |
|
|
— |
|
|
3,139 |
|
||||
|
Development costs incurred during the period |
|
— |
|
— |
|
|
— |
|
|
— |
|
||||
|
Revisions of previous quantity estimates |
|
— |
|
(41,824 |
) |
|
— |
|
|
(41,824 |
) |
||||
|
Purchases of reserves-in-place |
|
— |
|
3,968 |
|
|
— |
|
|
3,968 |
|
||||
|
Sale of reserves-in-place |
|
— |
|
— |
|
|
— |
|
|
— |
|
||||
|
Changes in production rates |
|
— |
|
2,591 |
|
|
— |
|
|
2,591 |
|
||||
|
Accretion of discount |
|
— |
|
63,940 |
|
|
— |
|
|
63,940 |
|
||||
|
Net change in income taxes |
|
— |
|
349 |
|
|
(31,395 |
) |
|
(31,046 |
) |
||||
|
Other changes |
|
— |
|
— |
|
|
— |
|
|
— |
|
||||
|
Net increase (decrease) |
$ |
— |
$ |
(146,047 |
) |
$ |
(31,395 |
) |
$ |
(177,442 |
) |
||||
|
Beginning of year |
|
— |
|
637,942 |
|
|
— |
|
|
637,942 |
|
||||
|
End of year |
$ |
— |
$ |
491,895 |
|
$ |
(31,395 |
) |
$ |
460,500 |
|
||||
____________
(1) The pro forma adjustments reflect the impact of the entity-level income taxation that would have been applicable to the Company as of December 31, 2024, on an undiscounted and discounted basis, based on an estimated 22.4% blended statutory U.S. federal and state tax rate.
186
BUSINESS OF EQV AND CERTAIN INFORMATION ABOUT EQV
Our Company and the EQV Group
We are a blank check company incorporated as a Cayman Islands exempted company for the purpose of effecting a merger, share exchange, asset acquisition, share purchase, reorganization or similar business combination with one or more businesses, which we refer to throughout this proxy statement/prospectus as our initial business combination. Our team has a history of executing transactions in multiple geographies and under varying economic and financial market conditions.
Our Sponsor is an affiliate of the EQV Group, a group of companies focused on the acquisition, management and optimization of predictable cash-flowing asset bases across the traditional energy spectrum. The EQV Group seeks to acquire mature, long-life and low-decline upstream producing oil & gas assets and related midstream infrastructure within the overlooked basins of North America and Europe. The EQV Group’s mission is to provide unprecedented direct access to a diversified portfolio of proved developed producing assets in a highly optimized, transparent and cost-effective structure. As of June 30, 2025, the EQV Group owned and managed approximately 1,800 oil and gas properties across ten U.S. states and 16 basins with an active network of approximately 75 operating partners. Our management team and the investment professionals at the EQV Group have extensive experience in executing complex and unconventional transactions, navigating the public and private capital markets and developing long-lasting partnerships with stakeholders, all while emphasizing asset optimization and strategically mitigating industry volatility by proactively hedging long-term commodity exposure.
We believe our dedicated team of over sixty individuals has the required investment, operational, due diligence and capital raising resources to effect a business combination with an attractive target and to position it for long-term success in the public markets. Our objective is to consummate our initial business combination with such a business and to enhance stakeholder value by pursuing additional accretive acquisitions, implementing operational improvements and growing the business’ production base.
As of September 30, 2025, we have neither engaged in any operations nor generated any revenue to date. Based on our business activities, EQV is a “shell company” as defined under the Exchange Act because we have no operations and nominal assets consisting almost entirely of cash.
Our executive offices are located at 1090 Center Drive, Park City, UT 84098, and our telephone number is 405-870-3781. Our corporate website address is https://www.eqvventures.com. Our website and the information contained on, or that can be accessed through, the website is not deemed to be incorporated by reference in, and is not considered part of, this proxy statement/prospectus. You should not rely on any such information in making your decision whether to invest in our securities.
Company History
EQV was incorporated as a Cayman Islands exempted company on April 15, 2024. On April 19, 2024, Sponsor, paid $25,000 to cover certain offering and formation costs of EQV in consideration of 10,062,500 Class B Shares. As of August 13, 2025, our Sponsor owned 8,750,000 Class B Shares.
On August 8, 2024, we consummated the IPO of 35,000,000 Public Units, at $10.00 per Public Unit, generating gross proceeds of $350,000,000. Each whole EQV public warrant entitles the holder of such EQV public warrants to purchase one Class A Share at a price of $11.50 per share, subject to certain adjustments.
Simultaneously with the closing of the IPO, EQV consummated the sale of (i) 400,000 Private Placement Units at a price of $10.00 per Private Placement Unit in a private placement to the Sponsor, generating gross proceeds of $4,000,000, and (ii) 262,500 Private Placement Units at a price of $10.00 per Private Placement Unit in a private placement to BTIG, generating gross proceeds of $2,625,000.
Beginning September 27, 2024, holders of the Public Units may elect to separately trade the Class A Shares and the EQV public warrants included in the Public Units. Those Public Units not separated continue to trade on the NYSE under the symbol “EQVU” and the Class A Shares and EQV public warrants that are separated trade under the symbols “EQV” and “EQVW,” respectively.
187
Our Business Strategy and Competitive Advantage
Our acquisition and value creation strategy is to identify, acquire and, after our initial business combination, build a company in the broadly defined and established energy industry, primarily targeting the upstream exploration and production sector, which we believe is comprised of hundreds of producers with free cash flow generative assets. We plan to identify, acquire and maximize the value of an E&P company that has low-risk, high-quality proved developed producing assets with remaining upside potential, strong industry relationships, and an experienced management team, and which in either case, will support our primary objective to maximize cash distributions to shareholders, while minimizing operating, commodity and capital market risks. Our focus on E&P companies with high-quality hydrocarbon producing assets will allow us to identify assets with meaningful internal rate of returns, low corporate overhead, diversity of wellbore value, insulation from supply chain issues and high cash flow visibility, among other beneficial investment factors. We believe we provide a desirable transaction alternative for E&P companies that are facing limited access to capital and private equity funds in need of liquidity.
Additionally, our value creation strategy includes our objective to optimize the pro forma capital structure of a target while deploying hedging strategies and systematic long-term commodity risk management. We plan to execute on this strategy with the help of our management team’s and the EQV Group’s experience structuring and navigating complex capital structures that maximize cash proceeds, while preserving the maximization of cash distributions, and proactively hedging long-term commodity exposure to mitigate volatility risk. Moreover, we plan to focus on risk insulation through diversification, including, but not limited to, diversification of producing assets, basins, commodities and sale markets.
Past performance of the EQV Group or funds of the EQV Group is not a guarantee of success with respect to any business combination we may consummate. You should not rely on the historical record of the EQV Group or funds of the EQV Group or our management’s performance as indicative of our future performance.
Sponsor Information
The Sponsor, EQV Ventures Sponsor LLC, is a Delaware limited liability company and an affiliate of EQV Group. Although the Sponsor is permitted to undertake any activities permitted under Delaware law and other applicable law, the Sponsor’s business is focused on investing in EQV. In addition, the Sponsor provides office space, utilities, secretarial support and administrative services to EQV. Our Sponsor is controlled by Jerry Silvey, Jerome C. Silvey, Jr. and Tyson Taylor as managers of Sponsor. Each of Jerry Silvey, Jerome C. Silvey, Jr., Tyson Taylor and Will Smith, who serves as EQV’s Chief Investment Officer, have a greater than 10% direct or indirect economic interest in Sponsor. For more information about the Sponsor and its controlling persons please see the section of this proxy statement/prospectus entitled “Beneficial Ownership of Securities.”
Experience with other SPACs
An affiliate of the EQV Group also formed and sponsored EQV Acquisition Corp. II (“EQV II”), a blank check company that was formed to consummate an initial business combination. EQV II completed its initial public offering in July 2025, in which it sold 46,000,000 units, each consisting of one Class A ordinary share of EQV II and one-third of one redeemable warrant to purchase one Class A ordinary share of EQV II, for an offering price of $10.00 per unit, generating aggregate proceeds of $460,000,000. EQV II intends to target businesses operating in the U.S., Europe or other international markets, and therefore expects to focus its search on a broader set of potential business combination opportunities, as compared to EQV. EQV II may pursue business combination targets that EQV’s management team has considered and/or with which it may have had discussions.
Jerry Silvey, Chief Executive Officer and Director of EQV, also serves as the Chief Executive Officer and Director of EQV II.
Tyson Taylor, President, Chief Financial Officer and Director of EQV, also serves as the President, Chief Financial Officer and Director of EQV II.
Mickey Raney, Chief Operating Officer of EQV, also serves as the Chief Operating Officer of EQV II.
Danny Murray, Chief Accounting Officer and Secretary of EQV, also serves as the Chief Accounting Officer and Secretary of EQV II.
188
Grant Raney, Executive Vice President of EQV, also serves as the Executive Vice President of EQV II.
Andrew McKinley, Chief Strategy Officer of EQV, also serves as the Chief Strategy Officer of EQV II.
Will Smith, Chief Investment Officer of EQV, also serves as the Chief Investment Officer of EQV II.
Jerome C. Silvey, Jr., Bryan Summers, Andrew Blakeman and Marc Peperzak, each a director of EQV, also serve as a director of EQV II.
Other than their involvement discussed above, none of EQV’s officers or directors, the Sponsor, nor any of its affiliates, have had previous management experience with blank check companies or special purpose acquisition companies.
Sponsor Compensation
The following table sets forth the securities issued by EQV to the Sponsor and EQV’s directors:
|
Initial Investment |
Compensation upon Closing |
||||||||||||||||||
|
Note |
Date |
Holder of |
Source of |
Initial |
EQV |
Presidio |
Value |
Net |
|||||||||||
|
1 |
April 19, 2024 |
Sponsor |
Class B Shares |
$ |
25,000 |
8,750,000 |
7,622,037 |
$ |
10.37 |
$ |
79,458,592.55 |
||||||||
|
2 |
July 3, 2025 |
Sponsor |
Class A Shares |
$ |
4,000,000 |
400,000 |
400,000 |
$ |
10.37 |
$ |
148,000.00 |
||||||||
|
3 |
July 3, 2025 |
Sponsor |
EQV private placement warrants |
|
— |
133,333 |
133,333 |
$ |
0.47 |
$ |
62,666.51 |
||||||||
|
4 |
May 22, 2024 |
EQV Directors |
Class A Shares |
|
— |
160,000 |
160,000 |
$ |
10.37 |
$ |
1,659,200 |
||||||||
____________
(1) On April 19, 2024, the Sponsor paid $25,000 to cover certain of EQV’s offering costs in consideration of 10,062,500 Class B Shares, of which 1,312,500 Class B Shares were forfeited by the Sponsor when the IPO underwriter’s over-allotment option was not exercised. Upon the Closing, the Sponsor is expected to receive up to 7,622,037 shares of Presidio Class A Common Stock, with an implied aggregate market value of approximately $79,116,744 (based on the September 30, 2025 Closing Price) to be issued upon the conversion of 7,622,037 Class B Shares currently held by the Sponsor, giving effect to the Class B Contribution and including 1,905,509 Earn-Out Shares subject to vesting as though such shares were vested immediately upon the Closing.
(2) On July 3, 2025, the Sponsor paid $4,000,000 in consideration of 400,000 Private Placement Units. 400,000 Class A Shares underly the Private Placement Units. Upon the Closing, the Sponsor is expected to receive 400,000 shares of Presidio Class A Common Stock with an implied aggregate market value of approximately $4,152,000 (based on the September 30, 2025 Closing Price) to be issued upon the conversion of 400,000 Class A Shares currently held by the Sponsor as part of the Private Placement Units.
(3) On July 3, 2025, the Sponsor paid $4,000,000 in consideration of 400,000 Private Placement Units. 133,333 EQV private placement warrants underly the Private Placement Units. Upon the Closing, the Sponsor is expected to receive 133,333 Presidio private placement warrants with an implied aggregate market value of approximately $66,667 (based on the September 30, 2025 Closing Price) to be issued upon the conversion of 133,333 EQV private placement units currently held by the Sponsor as part of the Private Placement Units.
(4) On May 22, 2024, EQV issued 40,000 Class A Shares to each of Jerome C. Silvey, Jr., Bryan Summers, Andrew Blakeman and Marc Peperzak. Upon the Closing, each of Jerome C. Silvey, Jr., Bryan Summers, Andrew Blakeman and Marc Peperzak are each expected to receive 40,000 shares of Presidio Class A Common Stock to be issued upon the conversion of their 40,000 Class A Shares.
Transfer Restrictions
Sponsor Letter Agreement
Pursuant to the terms and conditions of the Sponsor Letter Agreement, 1,905,509 of the Sponsor’s equity interests in EQV will be restricted from transfer for a period ending on the earlier of the date (i) that is 12 months following the Closing Date and (ii) upon which Presidio completes a liquidation, merger, share exchange or other similar transaction following the Closing Date that results in all the equityholders of Presidio having the right to exchange their shares of Presidio Class A Common Stock for cash, securities or other property, subject to customary exceptions and potential early-release 150 days after the Closing based on the stock price sustaining specified price thresholds for 20 trading days within any 30 consecutive trading-day period.
189
Registration Rights and Stockholders’ Agreement
Pursuant to the terms of the Registration and Stockholders’ Rights Agreement, the Registration Rights Parties agreed, subject to the terms provided therein, that each such party will not transfer any of its registrable securities under the Registration and Stockholders’ Rights Agreement for a period ending 180 days after the Closing.
Under the Sponsor Letter Agreement and the Registration and Stockholders’ Rights Agreement, the Sponsor and certain other parties are and will be restricted in its ability to transfer, assign, or sell its securities, as summarized in the table below:
|
Subject Securities |
Expiration Date |
Terms of Early |
Natural Persons and |
Exceptions to |
||||
|
Sponsor Letter Agreement Class A Shares and Class B Shares |
Closing |
— |
Sponsor Jerry Silvey Tyson Taylor Mickey Raney Danny Murray Grant Raney Andrew McKinley Will Smith Jerome C. Silvey, Jr. Bryan Summers Andrew Blakeman Marc Peperzak |
Certain customary permitted transfers, including transfers to certain affiliates, family members, for estate planning purposes, certain private sales to facilitate the consummation of the Business Combination, pro rata distributions from the Sponsor to its members, partners or stockholders or liquidation or dissolution of the Sponsor. |
||||
|
Sponsor Letter Agreement Shares of Presidio Class A Common Stock issuable upon conversion of Class A Shares and Class B Shares |
The earlier of the date (i) that is 12 months following the Closing Date and (ii) upon which Presidio completes a liquidation, merger, share exchange or other similar transaction following the Closing Date that results in all the equityholders of Presidio having the right to exchange their shares of Presidio Class A Common Stock for cash, securities or other property, subject to customary exceptions and potential early-release 150 days after the Closing based on the stock price sustaining specified price thresholds for 20 trading days within any 30 consecutive trading-day period. |
If, following the Closing, the last sale price of a share of Presidio Class A Common Stock (as adjusted for stock splits, stock dividends, reorganizations, recapitalizations and the like) on NYSE, for any 20 trading days within any 30 consecutive trading-day period commencing 150 days after the Closing, equals or exceeds $12.00 per share, then Sponsor may transfer any of its securities without restriction. |
Sponsor |
Transfers to any Permitted Transferees or in connection with a liquidation, merger, stock exchange, reorganization, tender offer or other similar transaction which results in all of Presidio’s shareholders having the right to exchange their shares of common stock in connection therewith for cash, securities or other property subsequent to the Closing Date. |
190
|
Subject Securities |
Expiration Date |
Terms of Early |
Natural Persons and |
Exceptions to |
||||
|
Registration Rights and Stockholders’ Agreement Shares of Presidio Class A Common Stock (i) issuable upon conversion of Class A Shares and Class B Shares and (ii) shares of Presidio Class A Common Stock issuable upon exercise of Presidio private placement warrants |
180 days after the Closing. |
— |
Sponsor Jerry Silvey Tyson Taylor Mickey Raney Danny Murray Grant Raney Andrew McKinley Will Smith Jerome C. Silvey, Jr. Bryan Summers Andrew Blakeman Marc Peperzak |
Officers and Directors
EQV’s officers and directors are as follows:
|
Name |
Age |
Position |
||
|
Jerry Silvey |
32 |
Chief Executive Officer and Director |
||
|
Tyson Taylor |
44 |
President, Chief Financial Officer and Director |
||
|
Mickey Raney |
67 |
Chief Operating Officer |
||
|
Danny Murray |
41 |
Chief Accounting Officer and Secretary |
||
|
Grant Raney |
36 |
Executive Vice President |
||
|
Andrew McKinley |
34 |
Chief Strategy Officer |
||
|
Will Smith |
33 |
Chief Investment Officer |
||
|
Jerome C. Silvey, Jr. |
67 |
Director |
||
|
Bryan Summers |
47 |
Director |
||
|
Andrew Blakeman |
58 |
Director |
||
|
Marc Peperzak |
76 |
Director |
Jerry Silvey serves as Chief Executive Officer of EQV and serves on the EQV Board. Mr. Silvey is currently the Chief Executive Officer and Chairman of the EQV Group, which he founded in 2022. From 2016 to 2022, Mr. Silvey served as a senior investment professional in the Energy & Infrastructure group at Magnetar Capital LLC, where he was responsible for the execution and management of over $2 billion of highly structured direct investments across the energy asset spectrum. Previously, Mr. Silvey was a member of the energy global investment banking group at the Royal Bank of Canada specializing in the acquisition, divestment and restructuring of upstream oil and gas assets. Mr. Silvey holds a Bachelor of Business Administration in Energy Finance from Southern Methodist University. We believe that Mr. Silvey’s industry background and investment experience qualifies him to effectively serve as a member of the EQV Board.
Tyson Taylor serves as President and Chief Financial Officer of EQV and serves on the EQV Board. Mr. Taylor is currently the President and a director of the EQV Group, a position he has held since 2022. From 2015 to 2022, Mr. Taylor served as Counsel to Magnetar Capital LLC, where he operated as lead counsel for the Energy & Infrastructure group, managing all legal aspects of the funds, including transaction execution, fund compliance and fund management. Previously, Mr. Taylor was the General Counsel and Corporate Secretary at Star Peak Corp II, a blank check company that completed its business combination with Benson Hill, Inc. (NYSE: BHIL) in September 2021, and Secretary and General Counsel at Star Peak Energy Transition Corporation, a blank check company that completed a business combination with Stem, Inc. (NYSE: STEM) in April 2021. Mr. Taylor was an attorney with Kirkland & Ellis LLP from 2013 to 2015 and Simpson Thacher & Bartlett LLP from 2010 to 2013. He holds a Masters in Finance from the
191
London Business School, a Juris Doctorate from the University of Pennsylvania Carey Law School and a Bachelor of Arts in Economics from Brigham Young University. We believe that Mr. Taylor’s financial and legal experience and industry background qualifies him to effectively serve as a member of the EQV Board.
Mickey Raney serves as Chief Operating Officer of EQV. Mr. Raney is currently the Chief Operating Officer of the EQV Group, a position he has held since 2023, as well as a Co-founder of Impact Energy Partners, LLC, which was founded in 2015. Mr. Raney has more than 40 years of diversified experience across multiple oil and gas basins in North America. Mr. Raney has made several hundred acquisitions in his career and uses his knowledge and experience to oversee due diligence and establish processes and procedures for a successful transition of operations. Mr. Raney is a Registered Professional Engineer in both Oklahoma and Texas and a life member of the Society of Petroleum Engineers (SPE). He holds a Bachelor of Science from Oklahoma State University.
Danny Murray serves as Chief Accounting Officer and Secretary of EQV. Mr. Murray is currently the Chief Accounting Officer for the EQV Group, a position he has held since 2023, and the Chief Financial Officer for Impact Energy Operating, LLC, a position he has held since 2018. Mr. Murray has 19 years of experience working in the oil and gas industry. Mr. Murray started his career at Chesapeake Energy, where he held multiple leadership positions in the tax and accounting departments from 2006 to 2017. Mr. Murray holds a Bachelor of Science in Business Administration in Accounting from Oklahoma State University and a Masters of Accountancy from Oklahoma Christian University and is a Certified Public Accountant.
Grant Raney serves as Executive Vice President of EQV. Mr. Raney is currently the Vice President of Land and director of the EQV Group, a position he has held since 2023, as well as a Co-founder of Impact Energy Partners, LLC, which was founded in 2015. In 2023, Mr. Raney was named Landman of the Year by his peers through the Oklahoma City Association of Professional Landman. Mr. Raney is a former senior land professional at Chesapeake Energy. Mr. Raney is very involved in his community and currently serves as chairman of the website committee for the Oklahoma City Association of Professional Landman and serves on the board for the Oklahoma City chapter of Youth For Christ. He holds a Bachelors in Business Administration with emphasis in Energy Management from the University of Oklahoma and is a Certified Professional Landman.
Andrew McKinley serves as Chief Strategy Officer of EQV. Mr. McKinley is currently a Partner and Head of Business Development for the EQV Group, a position he has held since 2024. From 2022 to 2024, Mr. McKinley served at William Blair & Company, where he advised on GP-Led secondaries transactions. From 2016 to 2022, Mr. McKinley worked at Credit Suisse and held roles across the SPAC Advisory and Global Technology, Media & Telecom Investment Banking Groups, advising on various M&A and capital markets transactions. Mr. McKinley holds a Bachelor of Science in Finance from Brigham Young University.
Will Smith serves as Chief Investment Officer of EQV. Mr. Smith is currently a Partner of the EQV Group, a position he has held since 2024. Prior to joining the EQV Group, Mr. Smith was a senior investment professional with Crestline Investors, Inc. from 2021 to 2024, a credit-focused alternative asset manager providing tailored financing solutions to companies across a range of industries. Mr. Smith began his career at Goldman Sachs as a member of the Global Natural Resources Group, where he was part of a team that provided capital markets and M&A advisory to businesses in all verticals of the oil and gas industry. Thereafter, Mr. Smith held various roles at Tailwater Capital LLC from 2017 to 2019 and Bison Water Midstream from 2019 to 2021, where he oversaw a range of investments in the upstream and midstream sectors. Mr. Smith holds a Bachelor of Business Administration in Energy Finance from Southern Methodist University.
Jerome C. Silvey, Jr. serves on the EQV Board and serves as a member of our nominating committee. Mr. Silvey, Jr. is currently Vice Chairman at Starwood Capital Group, a real estate private equity firm with over $100 billion in assets under management. Mr. Silvey, Jr. joined Starwood Capital in 1993 and has had many responsibilities including overseeing all of the firm’s investor relations, debt financing, equity fundraising, treasury operations, accounting and investor reporting and tax planning and compliance, including over 20 years on the Executive, Acquisition and Disposition Committees. Prior to joining Starwood Capital Group, Mr. Silvey, Jr. worked for 13 years with Price Waterhouse. He has had a number of roles in charitable professional and community organizations such as Chairman of the Board of Directors of the Fisher Island Club, Director of Fisher Island Gives, Chairman of the Board of the Stamford Museum & Nature Center, and Chairman of the NCREIF/PREA Reporting Standards Board. Mr. Silvey, Jr. received a Bachelor of Arts in Mathematical Economics from Colgate University and a Master of Business Administration from Rutgers Business School. We believe that Mr. Silvey, Jr.’s leadership experience, skills and background qualifies him to effectively serve as a member of the EQV Board.
192
Bryan Summers serves on the EQV Board, serves as a member of our audit committee, and serves as the chair of our nominating committee and compensation committee. Mr. Summers leads Burtonwood Advisors, a real asset private equity consultancy focused on helping emerging firms navigate the institutional investor market, where he has served since 2023. He advises early-stage private equity firms on strategy, communications, structuring, and market intelligence. Prior to founding Burtonwood, he headed the private Energy, Mining, Infrastructure and Energy Transition Portfolios at Utah Retirement Systems from 2015 to 2023. He led the team in manager structuring, sourcing, due diligence, and instituted a direct investment program in both the traditional and alternative energy sectors. Prior to joining Utah Retirement Systems, Mr. Summers worked for Callan Associates, a leading institutional investor consulting firm, from 2009 to 2015. He assisted some of the largest U.S. pension funds with asset allocation, manager structure, manager search and other strategic projects. Mr. Summers started his career in the U.S. Air Force as a budget analyst and then worked in Deloitte’s tax group. Mr. Summers holds a Bachelor of Science in Economics and a minor in Russian from the U.S. Air Force Academy and a Master of Science in Finance from the University of Utah. He is a Chartered Financial Analyst charterholder and a Certified Public Accountant. We believe that Mr. Summer’s financial and accounting experience, including that related to the energy industry, qualifies him to effectively serve as a member of the EQV Board.
Andrew Blakeman serves on the EQV Board, serves as a member of our nominating committee, and serves as the chair of our audit committee. Mr. Blakeman is currently the Chief Financial Officer of STRYDE Ltd., a seismic acquisition equipment manufacturer spun out of BP p.l.c.’s (“BP”) research and development program, a position he has held since November 2019. From March 2008 to March 2023, Mr. Blakeman held various non-executive director and audit committee chair roles in the UK National Health Service (“NHS”), including at NHS Blood & Transplant, Milton Keynes University Hospital (where he served as deputy chair of the board of directors), and the Bedfordshire, Luton and Milton Keynes Integrated Care Board. Mr. Blakeman trained as an accountant at Touche Ross & Co (now Deloitte LLP), and spent most of his career with BP, an integrated oil company, where he held various financial leadership positions, including Chief Financial Officer of BP Shipping from March 2006 to March 2009, Head of Control for Refining and Marketing from September 2009 to September 2011, and Chief Financial Officer of UK Fuels Retailing from September 2011 to March 2016. Mr. Blakeman is a chartered accountant and a fellow of the Institute of Chartered Accountants in England and Wales. Mr. Blakeman holds a Bachelor of Science in Economics from the London School of Economics and a Masters of Science in Finance from London Business School. We believe that Mr. Blakeman’s financial and accounting experience, including that related to the energy industry, qualifies him to effectively serve as a member of the EQV Board.
Marcus (“Marc”) Peperzak serves on the EQV Board and serves as a member of our audit committee. Mr. Peperzak is currently the Executive Chairman & Founder of Aurora Organic Dairy, a position he has held since 2003. Aurora Organic Dairy is the nation’s leading organic private-label dairy supplier. Mr. Peperzak founded Aurora Dairy Corporation in 1976, which became one of the leading and largest dairy operators in the United States. In 2003, Mr. Peperzak focused Aurora Dairy Corporation exclusively on organic dairy production, ultimately resulting in the founding of Aurora Organic Dairy. Prior to establishing Aurora Organic Dairy, Mr. Peperzak was a co-founder and active Chairman of Horizon Organic Dairy, the nation’s leading branded organic dairy producer. Mr. Peperzak has also served as an international dairy industry consultant in Oman, Pakistan, Iran, Mexico, Belize and Russia. Throughout his career, Mr. Peperzak has served on numerous non-profit and corporate boards, and has assisted in the creation of several businesses. Mr. Peperzak was the founding director of First Bank of Idaho, GF&C and Headwaters MB. Mr. Peperzak received a dual Bachelor of Science degree in Business and Engineering from the University of California at Berkeley. We believe that Mr. Peperzak’s board experience and expertise in business development qualifies him to effectively serve as a member of the EQV Board.
Number and Terms of Office of Officers and Directors
The EQV Board consists of six members. The EQV Board is divided into three classes, with only one class of directors being elected in each year, and with each class (except for those directors appointed prior to our first annual shareholder meeting) serving a three-year term. In accordance with the NYSE corporate governance requirements, we are not required to hold an annual shareholder meeting until one year after our first fiscal year end following our listing on the NYSE. The term of office of the first class of directors, consisting of Jerry Silvey and Bryan Summers, will expire at our first annual shareholder meeting. The term of office of the second class of directors, consisting of Tyson Taylor and Andrew Blakeman, will expire at our second annual shareholder meeting. The term of office of the third class of directors, consisting of Jerome C. Silvey, Jr. and Marc Peperzak, will expire at our third annual shareholder meeting.
193
Prior to the completion of an initial business combination, any vacancy on the board of directors may be filled by a nominee chosen by the vote of a majority of the remaining directors.
Our officers are appointed by the EQV Board and serve at the discretion of the EQV Board, rather than for specific terms of office. The EQV Board is authorized to appoint persons to the offices set forth in our amended and restated memorandum and articles of association as it deems appropriate. Our Existing Governing Documents provide that our officers may consist of one or more chairman of the board, chief executive officer, president, chief financial officer, vice presidents, secretary, treasurer and such other offices as may be determined by the EQV Board.
EQV’s officers are appointed by the EQV Board and serves at the discretion of the EQV Board, rather than for specific terms of office. The EQV Board is authorized to appoint persons to the offices set forth in EQV’s Existing Governing Documents as it deems appropriate. EQV’s Existing Governing Documents will provide that EQV’s officers may consist of one or more Chairman of the Board, Chief Executive Officer, President, Chief Financial Officer, Vice Presidents, Secretary, Treasurer and such other offices as may be determined by the EQV Board.
Director Independence
NYSE listing standards require that a majority of the EQV Board be independent. EQV is a “controlled company” within the meaning of the NYSE rules prior to the consummation of the Business Combination. As a controlled company, EQV is not required to comply with the NYSE rules that require that a majority of its board of directors be independent. An “independent director” is defined generally as a person who has no material relationship with the listed company (either directly or as a partner, shareholder or officer of an organization that has a relationship with the company). The EQV Board has determined that each of Bryan Summers, Andrew Blakeman and Marc Peperzak is an “independent director” as defined in the NYSE listing standards and applicable SEC rules. Our independent directors will have regularly scheduled meetings at which only independent directors are present.
Executive Officer and Director Compensation
None of EQV’s executive officers have received any cash compensation from EQV for services rendered to us. Commencing on the date that EQV’s securities were first listed on the NYSE through the earlier of consummation of EQV’s initial business combination and EQV’s liquidation, EQV will reimburse an affiliate of EQV’s Sponsor for office space, utilities, secretarial support and administrative services provided to us in the amount of $30,000 per month. In addition, EQV’s Sponsor, executive officers and directors, or any of their respective affiliates will be reimbursed for any out-of-pocket expenses incurred in connection with activities on EQV’s behalf. In addition, certain affiliates of EQV’s Sponsor will be entitled to reimbursement for any out-of-pocket expenses (or an allocable portion thereof), to the extent that such affiliates incur expenses for services provided to us before EQV’s initial business combination. EQV’s audit committee will review on a quarterly basis all payments that were made to EQV’s Sponsor, EQV’s officers or directors or EQV or their affiliates. Any such payments prior to an initial business combination will be made using funds held outside the Trust Account, including permitted withdrawals. Other than quarterly audit committee review of such reimbursements, EQV does not expect to have any additional controls in place governing EQV’s reimbursement payments to EQV’s directors and executive officers for their out-of-pocket expenses incurred in connection with EQV’s activities on EQV’s behalf. In addition, EQV issued 40,000 Class A Shares to each of EQV’s non-executive directors (160,000 Class A Shares in total) in connection with their nomination as a director of EQV. Other than these payments and reimbursements and fees paid in cash to our independent directors as described below, no compensation of any kind, including finder’s and consulting fees, will be paid by EQV to EQV’s Sponsor, executive officers and directors, or any of their respective affiliates, prior to the completion of the Business Combination.
After the completion of the Business Combination, directors or executive officers who remain with us may be paid consulting or management fees from Presidio. EQV has not established any limit on the amount of such fees that may be paid by Presidio to our directors or executive officers. Any compensation to be paid to EQV’s executive officers will be determined, or recommended to the EQV Board for determination, either by a compensation committee or by a majority of the independent directors on the EQV Board.
EQV does not intend to take any action to ensure that EQV’s directors and executive officers maintain their positions with us after the consummation of the Business Combination, although it is possible that some or all of our executive officers and directors may negotiate employment or consulting arrangements to remain with EQV after the Business Combination. EQV is not party to any agreements with EQV’s executive officers and directors that provide for benefits upon termination of employment.
194
Committees of the Board of Directors
The EQV Board has three standing committees: an audit committee, a nominating committee and a compensation committee. Because EQV is a “controlled company” under applicable NYSE rules, it is not required to have a compensation committee composed of independent directors or a nominating committee composed of independent directors. Subject to phase-in rules and a limited exception, the rules of the NYSE and Rule 10A of the Exchange Act require that the audit committee of a listed company be comprised solely of independent directors. The charter of each committee is available on our website.
Audit Committee
We have established an audit committee of the EQV Board. Andrew Blakeman, Bryan Summers and Marc Peperzak serve as members of our audit committee. Under the NYSE listing standards and applicable SEC rules, we are required to have at least three members of the audit committee, all of whom must be independent. The EQV Board has determined that Andrew Blakeman, Bryan Summers and Marc Peperzak are independent under the NYSE listing standards and applicable SEC rules. Andrew Blakeman serves as the chairperson of the audit committee. Each member of the audit committee is financially literate and the EQV Board has determined that Andrew Blakeman qualifies as an “audit committee financial expert” as defined in applicable SEC rules.
The audit committee is responsible for:
• meeting with our independent registered public accounting firm regarding, among other issues, audits, and adequacy of our accounting and control systems;
• monitoring the independence of the independent registered public accounting firm;
• verifying the rotation of the lead (or coordinating) audit partner having primary responsibility for the audit and the audit partner responsible for reviewing the audit as required by law;
• inquiring and discussing with our directors and executive officers our compliance with applicable laws and regulations;
• pre-approving all audit services and permitted non-audit services to be performed by our independent registered public accounting firm, including the fees and terms of the services to be performed;
• appointing or replacing the independent registered public accounting firm;
• determining the compensation and oversight of the work of the independent registered public accounting firm (including resolution of disagreements between our directors and executive officers and the independent auditor regarding financial reporting) for the purpose of preparing or issuing an audit report or related work;
• establishing procedures for the receipt, retention and treatment of complaints received by us regarding accounting, internal accounting controls or reports which raise material issues regarding our financial statements or accounting policies;
• monitoring compliance on a quarterly basis with the terms of the IPO and, if any noncompliance is identified, immediately taking all action necessary to rectify such noncompliance or otherwise causing compliance with the terms of the IPO; and
• reviewing and approving all payments made to our existing shareholders, executive officers or directors and their respective affiliates. Any payments made to members of our audit committee will be reviewed and approved by the EQV Board, with the interested director or directors abstaining from such review and approval.
195
Nominating Committee
We have established a nominating committee of the EQV Board. Jerome C. Silvey, Jr., Bryan Summers and Andrew Blakeman serve as members of our nominating committee. Bryan Summers serves as the chairperson of the nominating committee. Because EQV is a “controlled company” under applicable NYSE rules, it is not required to have a nominating committee composed of independent directors. The EQV Board has determined that Bryan Summers and Andrew Blakeman are independent.
The nominating committee is responsible for overseeing the selection of persons to be nominated to serve on the EQV Board. The nominating committee considers persons identified by its members, directors, executive officers, shareholders, investment bankers and others.
Guidelines for Selecting Directors
The guidelines for selecting directors generally provide that persons to be nominated:
• should have demonstrated notable or significant achievements in business, education or public service;
• should possess the requisite intelligence, education and experience to make a significant contribution to the EQV Board and bring a range of skills, diverse perspectives and backgrounds to its deliberations; and
• should have the highest ethical standards, a strong sense of professionalism and intense dedication to serving the interests of the shareholders.
The nominating committee will consider a number of qualifications relating to management and leadership experience, background and integrity and professionalism in evaluating a person’s candidacy for membership on the board of directors. The nominating committee may require certain skills or attributes, such as financial or accounting experience, to meet specific board needs that arise from time to time and will also consider the overall experience and makeup of its members to obtain a broad and diverse mix of board members. The nominating committee does not distinguish among nominees recommended by shareholders and other persons.
Compensation Committee
We have established a compensation committee of the EQV Board. The sole member of our compensation committee is Bryan Summers, who serves as chairperson of the compensation committee.
Because EQV is a “controlled company” under applicable NYSE rules, it is not required to have a compensation committee composed of independent directors. The EQV Board has determined that Bryan Summers is independent. Our compensation committee charter details the principal functions of the compensation committee, including:
• reviewing and approving on an annual basis the corporate goals and objectives relevant to EQV’s Chief Executive Officer’s compensation, evaluating EQV’s Chief Executive Officer’s performance in light of such goals and objectives and determining and approving the remuneration (if any) of EQV’s Chief Executive Officer based on such evaluation;
• reviewing and approving the compensation of all of EQV’s other Section 16 executive officers;
• reviewing EQV’s executive compensation policies and plans;
• implementing and administering EQV’s incentive compensation equity-based remuneration plans;
• assisting EQV’s directors and executive officers in complying with our proxy statement and annual report disclosure requirements;
• approving all special perquisites, special cash payments and other special compensation and benefit arrangements for EQV’s executive officers and employees;
• producing a report on executive compensation to be included in EQV’s annual proxy statement; and
• reviewing, evaluating and recommending changes, if appropriate, to the remuneration for directors.
196
The charter also provides that the compensation committee may, in its sole discretion, retain or obtain the advice of a compensation consultant, legal counsel or other adviser and will be directly responsible for the appointment, compensation and oversight of the work of any such adviser. However, before engaging or receiving advice from a compensation consultant, external legal counsel or any other adviser, the compensation committee will consider the independence of each such adviser, including the factors required by the NYSE and the SEC.
Compensation Committee Interlocks and Insider Participation
None of EQV’s executive officers currently serves, and in the past year has not served, as a member of the compensation committee of any entity that has one or more executive officers serving on EQV’s board of directors.
Code of Ethics
We have adopted a Code of Business Conduct and Ethics applicable to our directors, officers and employees. A copy of the Code of Business Conduct and Ethics is posted on our website and a copy will be provided without charge upon request from us. We intend to disclose any amendments to or waivers of certain provisions of our Code of Business Conduct and Ethics in a Current Report on Form 8-K.
Conflicts of Interest
Under Cayman Islands law, directors and officers owe the following fiduciary duties:
• duty to act in good faith in what the director or officer believes to be in the best interests of the company as a whole;
• duty to exercise powers for the purposes for which those powers were conferred and not for a collateral purpose;
• duty not to improperly fetter the exercise of future discretion;
• duty to exercise powers fairly as between different sections of shareholders;
• duty not to put themselves in a position in which there is a conflict between their duty to the company and their personal interests; and
• duty to exercise independent skill and judgment.
In addition to the above, directors also owe a duty of care which is not fiduciary in nature. This duty has been defined as a requirement to act as a reasonably diligent person having both the general knowledge, skill and experience that may reasonably be expected of a person carrying out the same functions as are carried out by that director in relation to the company and the general knowledge skill and experience of that director.
As set out above, directors have a duty not to put themselves in a position of conflict and this includes a duty not to engage in self-dealing, or to otherwise benefit as a result of their position. However, in some instances what would otherwise be a breach of this duty can be forgiven and/or authorized in advance by the shareholders provided that there is full disclosure by the directors. This can be done by way of permission granted in the amended and restated memorandum and articles of association, by disclosure in director resolutions or alternatively by shareholder approval at shareholder meetings. Certain of EQV’s directors and executive officers currently have, and any of them in the future may have additional, fiduciary and contractual duties to other entities, including without limitation, the EQV Group, funds of the EQV Group or current or former portfolio companies of the EQV Group.
Certain of these entities may have overlapping investment objectives and potential conflicts may arise regarding how to allocate investment opportunities among these entities. If any of our directors and executive officers becomes aware of a business combination opportunity that is suitable for a fund or entity to which he or she has then-current fiduciary or contractual obligations (including, without limitation, any funds of the EQV Group or their current or former portfolio companies, or another affiliated entity), then he or she may need to honor such fiduciary or contractual obligations to present such business combination opportunity to such fund or entity. If these other entities decide to pursue any such opportunity, we may be precluded from pursuing the same. In addition, investment ideas generated within or presented to the EQV Group or our directors and executive officers may be suitable for both us and the EQV Group, a current or future fund of the EQV Group or one or more of their portfolio companies, and, subject to
197
applicable fiduciary duties or contractual obligations, will first be directed to the EQV Group, such fund, investment vehicle or portfolio company before being directed, if at all, to us. None of the EQV Group or any of our directors and executive officers who are also employed by the EQV Group or its affiliates have any obligation to present us with any opportunity for a potential business combination of which they become aware in their capacities as employees of the EQV Group, its funds or their portfolio companies. However, we do not expect these duties or contractual obligations to materially affect our ability to complete our initial business combination. Our amended and restated memorandum and articles of association provide that, to the fullest extent permitted by applicable law: (i) no individual serving as a director or an officer shall have any duty, except and to the extent expressly assumed by contract, to refrain from engaging directly or indirectly in the same or similar business activities or lines of business as us; and (ii) we renounce any interest or expectancy in, or in being offered an opportunity to participate in, any potential transaction or matter which may be a corporate opportunity (including with respect to any business transaction that may involve another EQV Group entity) for any director or officer, on the one hand, and us, on the other.
As set out above, directors have a duty not to put themselves in a position of conflict and this includes a duty not to engage in self-dealing, or to otherwise benefit as a result of their position. However, in some instances what would otherwise be a breach of this duty can be forgiven and/or authorized in advance by the shareholders provided that there is full disclosure by the directors. This can be done by way of permission granted in the amended and restated memorandum and articles of association, by disclosure in director resolutions or alternatively by shareholder approval at shareholder meetings.
Certain of our directors and officers currently have, and any of them in the future may have additional, fiduciary and contractual duties to other entities, including without limitation, the EQV Group, funds of the EQV Group or current or former portfolio companies of the EQV Group. Certain of these entities may have overlapping investment objectives and potential conflicts may arise regarding how to allocate investment opportunities among these entities. If any of our directors and executive officers becomes aware of a business combination opportunity that is suitable for a fund or entity to which he or she has then-current fiduciary or contractual obligations (including, without limitation, any funds of the EQV Group or their current or former portfolio companies, or another affiliated entity), then he or she may need to honor such fiduciary or contractual obligations to present such business combination opportunity to such fund or entity. If these other entities decide to pursue any such opportunity, we may be precluded from pursuing the same. In addition, investment ideas generated within or presented to the EQV Group or our directors and executive officers may be suitable for both us and the EQV Group, a current or future fund of the EQV Group or one or more of their portfolio companies, and, subject to applicable fiduciary duties or contractual obligations, will first be directed to the EQV Group, such fund, investment vehicle or portfolio company before being directed, if at all, to us. None of the EQV Group or any of our directors and executive officers who are also employed by the EQV Group or its affiliates have any obligation to present us with any opportunity for a potential business combination of which they become aware in their capacities as employees of the EQV Group, its funds or their portfolio companies. However, we do not expect these duties or contractual obligations to materially affect our ability to complete our initial business combination. Our amended and restated memorandum and articles of association provide that, to the fullest extent permitted by applicable law: (i) no individual serving as a director or an officer shall have any duty, except and to the extent expressly assumed by contract, to refrain from engaging directly or indirectly in the same or similar business activities or lines of business as us; and (ii) we renounce any interest or expectancy in, or in being offered an opportunity to participate in, any potential transaction or matter which may be a corporate opportunity (including with respect to any business transaction that may involve another EQV Group entity) for any director or officer, on the one hand, and us, on the other.
We may, at our option, pursue an acquisition opportunity jointly with the EQV Group, one or more parties affiliated with the EQV Group, including without limitation, officers and affiliates of the EQV Group or funds of the EQV Group, or investors in such funds of the EQV Group, or another affiliated entity. Any such party may co-invest with us in the target business at the time of our initial business combination, or we could raise additional proceeds to complete the acquisition by borrowing from or issuing to such parties a class of equity or debt securities. The amount and other terms and conditions of any such joint acquisition or specified future issuance would be determined at the time thereof.
In addition, our officers and directors are not required to commit any specified amount of time to our affairs, and, accordingly, will have conflicts of interest in allocating time among various business activities, including identifying potential business combinations and monitoring the related due diligence. Moreover, our officers and directors, including our Chief Executive Officer and President and Chief Financial Officer, are and in the future will be required to commit time and attention to the EQV Group and funds of the EQV Group. To the extent any conflict of interest arises between, on the
198
one hand, us and, on the other hand, any of such entities (including, without limitation, arising as a result of certain of officers and directors being required to offer acquisition opportunities to such entities), the EQV Group and its affiliated funds will resolve such conflicts of interest in their sole discretion in accordance with their then existing fiduciary, contractual and other duties and there can be no assurance that such conflict of interest will be resolved in our favor.
Below is a table summarizing the entities to which our executive officers and directors currently have fiduciary duties, contractual obligations or other material management relationships:
|
Individual |
Entity |
Entity’s Business |
Affiliation(s) |
|||
|
Jerry Silvey |
EQV Resources Partners LLC(1) EQV Ventures Acquisition Corp. II |
Energy Blank Check |
CEO and Chairman, Managing Partner Chief Executive Officer and Director |
|||
|
Tyson Taylor |
EQV Resources Partners LLC(1) EQV Ventures Acquisition Corp. II |
Energy Blank Check |
President, Director and Managing Partner President, CFO and Director |
|||
|
Mickey Raney |
EQV Resources Partners LLC(1) Impact Energy Partners, LLC EQV Ventures Acquisition Corp. II |
Energy Energy Blank Check |
Chief Operating Officer Co-Founder Chief Operating Officer |
|||
|
Danny Murray |
EQV Resources Partners LLC(1) Impact Energy Operating, LLC EQV Ventures Acquisition Corp. II |
Energy Energy Blank Check |
Chief Accounting Officer Chief Financial Officer Chief Accounting Officer and Secretary |
|||
|
Grant Raney |
EQV Resources Partners LLC(1) Impact Energy Partners, LLC EQV Ventures Acquisition Corp. II |
Energy Energy Blank Check |
Vice President of Land and Director Co-Founder Executive Vice President |
|||
|
Andrew McKinley |
EQV Resources Partners LLC(1) EQV Ventures Acquisition Corp. II |
Energy Blank Check |
Head of Business Development Chief Strategy Officer |
|||
|
Will Smith |
EQV Resources Partners LLC(1) EQV Ventures Acquisition Corp. II |
Energy Blank Check |
Senior Vice President, Partner Chief Investment Officer |
|||
|
Jerome C. Silvey, Jr. |
Starwood Capital Group EQV Ventures Acquisition Corp. II |
Investment Management Blank Check |
Vice Chairman Director |
|||
|
Bryan Summers |
Burtonwood Advisors, LLC EQV Ventures Acquisition Corp. II |
Private Equity Consulting Blank Check |
Founder Director |
|||
|
Andrew Blakeman |
STRYDE Ltd. EQV Ventures Acquisition Corp. II |
Equipment Manufacturer Blank Check |
Chief Financial Officer Director |
|||
|
Marc Peperzak |
Aurora Organic Dairy EQV Ventures Acquisition Corp. II |
Dairy Supplier Blank Check |
Executive Chairman and Founder Director |
____________
(1) Includes certain of its funds and other affiliates, including portfolio companies.
Potential investors should also be aware of the following other potential conflicts of interest:
• Our executive officers and directors are not required to, and will not, commit their full time to our affairs, which may result in a conflict of interest in allocating their time between our operations and our search for a business combination and their other businesses. We do not intend to have any full-time employees prior to the completion of our initial business combination. Each of our executive officers is engaged in several other business endeavors for which he may be entitled to substantial compensation, and our executive officers are not obligated to contribute any specific number of hours per week to our affairs.
• In the course of their other business activities, our officers and directors may become aware of investment and business opportunities that may be appropriate for presentation to us as well as the other entities with which they are affiliated. Our management may have conflicts of interest in determining to which entity a particular business opportunity should be presented.
199
• The Sponsor and each of our directors and executive officers have entered into an agreement with us, pursuant to which they have agreed to waive their redemption rights with respect to their Ordinary Shares in connection with (i) the completion of our initial business combination and (ii) a shareholder vote to approve an amendment to our amended and restated memorandum and articles of association (A) that would modify the substance or timing of our obligation to provide holders of our Class A Shares the right to have their shares redeemed in connection with our initial business combination or to redeem 100% of our public shares if we do not complete our initial business combination within 24 months, or such earlier date as the EQV Board may approve or (B) with respect to any other material provision relating to the rights or pre-initial business combination activity of holders of Class A Shares. Additionally, the Sponsor and each of EQV’s officers and directors has agreed to waive their rights to liquidating distributions from the Trust Account with respect to their Class B Shares if we fail to complete our initial business combination within the prescribed time frame. If we do not consummate an initial business combination within the prescribed time frame, the Class B Shares may become worthless and the EQV private placement warrants may expire worthless. Except and in addition to other lock-up and earnout provisions as described herein, the Sponsor and EQV’s directors and executive officers have agreed not to transfer, assign or sell any of their Class B Shares until the earliest of (A) 12 months after the completion of our initial business combination, or (B) six months after the completion of our initial business combination, (x) if the closing price of our Class A Shares equals or exceeds $12.00 per share (as adjusted for share subdivisions, share capitalizations, reorganizations, recapitalizations and the like) for any 20 trading days within any 30-trading day period commencing at least 150 days after our initial business combination, or (y) the date on which we complete a liquidation, merger, share exchange or other similar transaction that results in all of the public shareholders having the right to exchange their public shares for cash, securities or other property. The Sponsor and EQV’s directors and executive officers have agreed not to transfer, assign or sell any of the Private Placement Units (including the underlying securities) until 30 days after the date that we complete our initial business combination. Because each of EQV’s executive officers and directors will own EQV’s securities directly or indirectly, they may have a conflict of interest in determining whether a particular target business is an appropriate business with which to effectuate our initial business combination.
• The Sponsor and EQV’s directors or executive officers or any of their affiliates may make additional investments in EQV in connection with our initial business combination, although they are under no obligation to do so. If the Sponsor or any of its affiliates (including, without limitation, any fund of the EQV Group or their portfolio companies) elect to make additional investments or provide financing, such proposed transactions could influence the Sponsor’s motivation to complete our initial business combination.
• EQV’s officers and directors may have a conflict of interest with respect to evaluating a particular business combination if the retention or resignation of any such officers and directors is included by a target business as a condition to any agreement with respect to our initial business combination. The Sponsor and/or one or more of EQV’s directors and officers or the EQV Group or its affiliated may also sponsor, form or participate in other blank check companies similar to ours during the period in which we are seeking an initial business combination.
We are not prohibited from pursuing an initial business combination with a business combination target that is affiliated with the Sponsor or EQV’s officers or directors or making the acquisition through a joint venture or other form of shared ownership with EQV’s Sponsor, officers or directors. In the event we seek to complete our initial business combination with a business combination target that is affiliated with EQV’s Sponsor, executive officers or directors, we, or a committee of independent and disinterested directors, would obtain an opinion from an independent entity that commonly renders valuation opinions, that such initial business combination is fair to our company from a financial point of view. We are not required to obtain such an opinion in any other context. Furthermore, in no event will EQV’s Sponsor or any of our existing officers or directors, or any of their respective affiliates, be paid by the company any finder’s fee, consulting fee or other compensation prior to, or for any services they render to effectuate, the completion of our initial business combination. Certain affiliates of our sponsor will be entitled to reimbursement for any out-of-pocket expenses (or an allocable portion thereof), to the extent that such affiliates incur expenses for services provided to us before our initial business combination. Further, commencing on the date our securities were first listed on the NYSE, we reimburse an affiliate of the Sponsor for office space, utilities, secretarial support and administrative services provided to us in the amount of $30,000 per month.
200
We cannot assure you that any of the above-mentioned conflicts will be resolved in our favor.
In the event that we submit our initial business combination to our public shareholders for a vote, the Sponsor, directors and executive officers have agreed to vote their securities and any public shares purchased during or after this offering or in the private placement in favor of our initial business combination.
Limitation on Liability and Indemnification of Officers and Directors
Cayman Islands law does not limit the extent to which a company’s memorandum and articles of association may provide for indemnification of officers and directors, except to the extent any such provision may be held by the Cayman Islands courts to be contrary to public policy, such as to provide indemnification against willful default, fraud or the consequences of committing a crime. Our amended and restated memorandum and articles of association provide for indemnification of our officers and directors to the maximum extent permitted by law, including for any liability incurred in their capacities as such, except through their own actual fraud, willful default or willful neglect. We entered into agreements with our directors and officers to provide contractual indemnification in addition to the indemnification provided for in our amended and restated memorandum and articles of association. We obtained a policy of directors’ and officers’ liability insurance that insures our officers and directors against the cost of defense, settlement or payment of a judgment in some circumstances and insures us against our obligations to indemnify our officers and directors.
Our officers and directors have agreed, and any persons who may become officers or directors prior to the initial business combination will agree, to waive any right, title, interest or claim of any kind in or to any monies in the Trust Account, and have agreed to waive any right, title, interest or claim of any kind they may have in the future as a result of, or arising out of, any services provided to us and will not seek recourse against the Trust Account for any reason whatsoever (except to the extent they are entitled to funds from the trust account due to their ownership of public shares). Accordingly, any indemnification provided will only be able to be satisfied by us if (i) we have sufficient funds outside of the Trust Account or (ii) we consummate an initial business combination.
Our indemnification obligations may discourage shareholders from bringing a lawsuit against our officers or directors. These provisions also may have the effect of reducing the likelihood of derivative litigation against our officers and directors, even though such an action, if successful, might otherwise benefit us and our shareholders. Furthermore, a shareholder’s investment may be adversely affected to the extent we pay the costs of settlement and damage awards against our officers and directors pursuant to these indemnification provisions.
We believe that these provisions, the insurance and the indemnity agreements are necessary to attract and retain talented and experienced officers and directors.
Insider Trading Policy
The EQV Board has adopted an insider trading policy placing restrictions on transactions in our common and preferred equity, debt securities, options and derivative instruments with respect to such securities, such as exchange-traded put or call options or swaps, securities that are convertible into or exchangeable for other securities, as well as common units representing partner interests. Such restrictions apply to our directors, executive officers, and other employees who have access to material non-public information, and include, but are not limited to, prohibition from trading in our securities during blackout periods and pre-clearance requirements for all transactions in our securities. We believe that our insider trading policy is reasonably designed to promote compliance with insider trading laws, rules and regulations, and applicable listing standards. Although EQV is not subject to our insider trading policy, EQV does not trade in its securities when it is in possession of material nonpublic information other than pursuant to previously adopted Rule 10b5-1 trading plans.
Other Considerations
The EQV Group manages multiple investment vehicles and assets and expects to raise additional funds or accounts in the future, including during the period in which we are seeking our initial business combination. These investment entities and the entities associated with such assets are expected to be seeking acquisition opportunities and related financings.
201
In addition, the EQV Group may sponsor other blank check companies similar to ours, such as EQV Ventures Acquisition Corp. II, during the period in which we are seeking an initial business combination, and members of our management team may participate in such blank check companies. Any such blank check company may present additional conflicts of interest. In addition, our officers and directors are not required to commit any specified amount of time to our affairs, and, accordingly, will have conflicts of interest in allocating time among various business activities. Moreover, our officers and directors, including our Chief Executive Officer and President and Chief Financial Officer, are and in the future will be required to commit time and attention to the EQV Group and current and future funds of the EQV Group. To the extent any conflict of interest arises between, on the one hand, us and, on the other hand, any of such entities (including, without limitation, arising as a result of certain of officers and directors being required to offer acquisition opportunities to such entities), such entities will resolve such conflicts of interest in their sole discretion in accordance with their then existing fiduciary, contractual and other duties and there can be no assurance that such conflict of interest will be resolved in our favor.
Status as a Public Company
We believe our structure makes us an attractive business combination partner to target businesses. As an existing public company, we offer a target business an alternative to the traditional initial public offering through a merger or other business combination with us. In a business combination transaction with us, the owners of the target business may, for example, exchange their shares in the target business for Class A Shares (or shares of a new holding company) or for a combination of our Class A Shares and cash, allowing us to tailor the consideration to the specific needs of the sellers. Although there are various costs and obligations associated with being a public company, we believe target businesses will find this method a more certain and cost-effective method to becoming a public company than the typical initial public offering. The typical initial public offering process takes a significantly longer period of time than the typical business combination transaction process, and there are significant expenses in the initial public offering process, including underwriting discounts and commissions, that may not be present to the same extent in connection with a business combination with us.
Furthermore, once a proposed business combination is completed, the target business will have effectively become public, whereas an initial public offering is always subject to the underwriters’ ability to complete the offering, as well as general market conditions, which could delay or prevent the offering from occurring or could have negative valuation consequences. Once public, we believe the target business would then have greater access to capital, an additional means of providing management incentives consistent with shareholders’ interests and the ability to use its equity as currency for acquisitions. Being a public company can offer further benefits by augmenting a company’s profile among potential new customers and vendors and aid in attracting talented employees.
We are an “emerging growth company,” as defined in Section 2(a) of the Securities Act, as modified by the JOBS Act. As such, we are eligible to take advantage of certain exemptions from various reporting requirements that are applicable to other public companies that are not emerging growth companies including, but not limited to, not being required to comply with the auditor attestation requirements of Section 404 of the Sarbanes-Oxley Act, reduced disclosure obligations regarding executive compensation in our periodic reports and proxy statements, and exemptions from the requirements of holding a non-binding advisory vote on executive compensation and shareholder approval of any golden parachute payments not previously approved. If as a result some investors find our securities unattractive there may be a less active trading market for our securities and the trading prices of our securities may be more volatile.
In addition, Section 107 of the JOBS Act also provides that an emerging growth company can take advantage of the extended transition period provided in Section 7(a)(2)(B) of the Securities Act for complying with new or revised accounting standards. In other words, an “emerging growth company” can delay the adoption of certain accounting standards until those standards would otherwise apply to private companies. We intend to take advantage of the benefits of this extended transition period.
We will remain an emerging growth company until the earlier of (1) the last day of the fiscal year (a) following the fifth anniversary of the completion of the IPO, (b) in which we have total annual gross revenue of at least $1.235 billion, or (c) in which we are deemed to be a large accelerated filer, which means the market value of our Class A Shares that are held by non-affiliates exceeds $700 million as of the prior June 30, and (2) the date on which we have issued more than $1.0 billion in non-convertible debt securities during the prior three-year period.
202
Additionally, we are a “smaller reporting company” as defined in Rule 10(f)(1) of Regulation S-K. Smaller reporting companies may take advantage of certain reduced disclosure obligations, including, among other things, providing only two years of audited financial statements. We will remain a smaller reporting company until the last day of the fiscal year in which (1) the market value of our Class A Shares held by non-affiliates equals or exceeds $250 million as of the end of the prior June 30, or (2) our annual revenues equaled or exceeded $100 million during such completed fiscal year and the market value of our Class A Shares held by non-affiliates exceeds $700 million as of the prior June 30.
Financial Position
With a trust account in the amount of approximately $363.4 million as of June 30, 2025 after taking into account the expenses of the IPO and $12,250,000 of deferred underwriting fees (deferred underwriting fees assume the No Redemption Scenario and includes $3,500,000 of deferred underwriting fee that is payable in EQV’s sole discretion), we offer a target business a variety of options such as creating a liquidity event for its owners, providing capital for the potential growth and expansion of its operations or strengthening its balance sheet by reducing its debt ratio. Because we are able to complete our initial business combination using our cash, debt or equity securities, or a combination of the foregoing, we have the flexibility to use the most efficient combination that will allow us to tailor the consideration to be paid to the target business to fit its needs and desires. However, we have not taken any steps to secure third-party financing and there can be no assurance it will be available to us.
Effecting Our Initial Business Combination
General
If our initial business combination is paid for using equity or debt securities, or not all of the funds released from the Trust Account are used for payment of the consideration in connection with our initial business combination or used for redemptions of our public shares, we may apply the balance of the cash released to us from the Trust Account for general corporate purposes, including for maintenance or expansion of operations of the post-business combination company, the payment of principal or interest due on indebtedness incurred in completing our initial business combination, to fund the purchase of other companies or for working capital.
We may need to obtain additional financing to complete our initial business combination, either because the transaction requires more cash than is available from the proceeds held in our trust account, or because we become obligated to redeem a significant number of our public shares in connection with our initial business combination, in which case we may issue additional securities or incur debt in connection with such business combination. There are no prohibitions on our ability to issue securities or incur debt in connection with our initial business combination. We are not currently a party to any arrangement or understanding with any third party with respect to raising any additional funds through the sale of securities, the incurrence of debt or otherwise.
Lack of Business Diversification
For an indefinite period of time after the completion of our initial business combination, the prospects for our success may depend entirely on the future performance of a single business. Unlike other entities that have the resources to complete business combinations with multiple entities in one or several industries, it is probable that we will not have the resources to diversify our operations and mitigate the risks of being in a single line of business. By completing our initial business combination with only a single entity, our lack of diversification may:
• subject us to negative economic, competitive and regulatory developments, any or all of which may have a substantial adverse impact on the particular industry in which we operate after our initial business combination; and
• cause us to depend on the marketing and sale of a single product or limited number of products or services.
203
Redemption Rights for Public Shareholders upon Completion of Our Initial Business Combination
We will provide our public shareholders with the opportunity to require us to redeem all or a portion of their Class A Shares in connection with our initial business combination at a per-share price, payable in cash, equal to the aggregate amount then on deposit in the trust account calculated as of two business days prior to the consummation of the initial business combination, including interest earned on the funds in the trust account (net, with respect to interest income, of permitted withdrawals), divided by the number of then-outstanding public shares, subject to certain limitations. The per share amount we will distribute to investors who properly elect to redeem their shares will not be reduced by the deferred underwriting commissions we will pay to BTIG. The redemption rights will include the requirement that a beneficial holder must identify itself before we can validly redeem its shares. There will be no redemption rights upon the completion of our initial business combination with respect to the EQV warrants. Our Sponsor and each of our directors and executive officers entered into an agreement with us, pursuant to which they agreed to waive their redemption rights with respect to any Class B Shares, private placement shares and any public shares held by each of them in connection with the redemption of our shares upon the completion of our initial business combination.
Manner of Conducting Redemptions
We will provide our public shareholders with the opportunity to require us to redeem all or a portion of their Class A Shares in connection with our initial business combination. So long as we obtain and maintain a listing for our securities on the NYSE, we will be required to comply with the NYSE rules. As such, we will provide our public shareholders with the redemption rights described above in connection with our initial business combination. We will complete our initial business combination only if we obtain the approval of an ordinary resolution under Cayman Islands law, which requires the affirmative vote of at least a majority of the votes cast by the holders of ordinary shares who attend virtually and vote, or, where proxies are allowed, by proxy at a shareholder meeting and are entitled to do so.
In such case, our Sponsor and each of our directors and executive officers have agreed to vote their Class B Shares, private placement shares and any public shares acquired during or after the IPO or in the private placement in favor of our initial business combination, except as otherwise described in this proxy statement/prospectus. As a result, if approved as an ordinary resolution, in addition to our Sponsor’s Class B Shares and private placement shares, we would need 12,713,751 or 36.3% (assuming all outstanding shares are voted), or 1,570,626, or 4.49% (assuming only the minimum number of shares representing a quorum are voted), of the 35,000,000 public shares sold in the IPO to be voted in favor of an initial business combination to have our initial business combination approved. Each public shareholder may elect to have their public shares redeemed irrespective of whether they vote for or against the proposed transaction or abstain from voting on the proposed transaction. In addition, our Sponsor and each of our directors and executive officers entered into an agreement with us, pursuant to which they agreed to waive their redemption rights with respect to any Class B Shares, private placement shares and any public shares held by each of them in connection with the completion of our initial business combination.
Limitation on Redemption upon Completion of Our Initial Business Combination
Our amended and restated memorandum and articles of association provides that a public shareholder, together with any affiliate of such shareholder or any other person with whom such shareholder is acting in concert or as a “group” (as defined under Section 13 of the Exchange Act), will be restricted from seeking redemption rights with respect to more than an aggregate of 15% of the public shares sold in the IPO, which we refer to as “Excess Shares” in this proxy statement/prospectus, without our prior consent. We believe this restriction will discourage shareholders from accumulating large blocks of shares, and subsequent attempts by such holders to use their ability to exercise their redemption rights against a proposed business combination as a means to force us or our directors and executive officers to purchase their shares at a significant premium to the then-current market price or on other undesirable terms. Absent this provision, a public shareholder holding more than an aggregate of 15% of the shares sold in the IPO could threaten to exercise its redemption rights if such holder’s shares are not purchased by us, our Sponsor or our directors and executive officers at a premium to the then-current market price or on other undesirable terms. By limiting our shareholders’ ability to require us to redeem no more than 15% of the shares sold in the IPO without our prior consent, we believe we will limit the ability of a small group of shareholders to unreasonably attempt to
204
block our ability to complete our initial business combination, particularly in connection with a business combination with a target that requires as a closing condition that we have a certain amount of cash. However, we would not be restricting our shareholders’ ability to vote all of their shares (including Excess Shares) for or against our initial business combination.
Redemption of Public Shares and Liquidation If No Initial Business Combination
Our amended and restated memorandum and articles of association provide that we have until 24 months, or such earlier date as our board of directors may approve, from the closing of the IPO to consummate an initial business combination. If we have not consummated an initial business combination within 24 months, or such earlier date as our board of directors may approve, from the closing of the IPO, we will as promptly as reasonably possible but not more than ten business days thereafter, redeem the public shares, at a per-share price, payable in cash, equal to the aggregate amount then on deposit in the trust account, including interest earned on the funds held in the trust account (net, with respect to interest income, of permitted withdrawals and up to $100,000 to pay liquidation expenses) divided by the number of the then-outstanding public shares, which redemption will completely extinguish public shareholders’ rights as shareholders (including the right to receive further liquidation distributions, if any), subject to our obligations under Cayman Islands law to provide for claims of creditors and to the other requirements of applicable law. There will be no redemption rights or liquidating distributions with respect to the EQV warrants, which may expire worthless if we fail to consummate an initial business combination within 24 months, or such earlier date as our board of directors may approve, from the closing of the IPO. Our amended and restated memorandum and articles of association provide that, if we wind up for any other reason prior to the consummation of our initial business combination, we will follow the foregoing procedures with respect to the liquidation of the trust account as promptly as reasonably possible but not more than ten business days thereafter, subject to applicable Cayman Islands law.
Our Sponsor and each of our directors and executive officers have entered into an agreement with us, pursuant to which they waived their rights to liquidating distributions from the trust account with respect to their Class B Shares and private placement shares if we fail to consummate an initial business combination within 24 months of the IPO. However, our Sponsor and our directors and executive officers will be entitled to liquidating distributions from EQV’s operating account with respect to their currently owned Ordinary Shares and any public shares they may acquire in or after the IPO and from the Trust Account with respect to any public shares they may acquire in or after the IPO if we fail to consummate an initial business combination within 24 months, or such earlier date as our board of directors may approve, from the closing of the IPO.
Our Sponsor, executive officers and directors have agreed, pursuant to written agreements with us, that they will not propose any amendment to our amended and restated memorandum and articles of association (A) that would modify the substance or timing of our obligation to provide holders of our Class A Shares the right to have their shares redeemed in connection with our initial business combination or to redeem 100% of our public shares if we do not complete our initial business combination within 24 months, or such earlier date as our board of directors may approve, from the closing of the IPO or (B) with respect to any other material provision relating to the rights or pre-initial business combination activity of holders of our Class A Shares, unless we provide our public shareholders with the opportunity to require us to redeem their public shares upon approval of any such amendment at a per-share price, payable in cash, equal to the aggregate amount then on deposit in the trust account, including interest earned on the funds held in the trust account (net, with respect to interest income, of permitted withdrawals), divided by the number of the then-outstanding public shares.
We expect that all costs and expenses associated with implementing our plan of dissolution, as well as payments to any creditors, will be funded from amounts remaining out of the approximately $1.4 million held outside the trust account as of December 31, 2024, plus, with respect to interest earned on the trust account, permitted withdrawals and up to $100,000 available to us to pay liquidation expenses, although we cannot assure you that there will be sufficient funds for such purpose. However, if those funds are not sufficient to cover the costs and expenses associated with implementing our liquidation, to the extent that there is any interest accrued in the trust account following permitted withdrawals, we may request the trustee to release to us an additional amount of up to $100,000 of such accrued interest to pay those costs and expenses.
205
If we were to expend all of the net proceeds of the IPO and the sale of the Private Placement Units, other than the proceeds deposited in the trust account, and without taking into account interest, if any, earned on the trust account, the per-share redemption amount received by shareholders upon our dissolution would be $10.00. The proceeds deposited in the trust account could, however, become subject to the claims of our creditors which would have higher priority than the claims of our public shareholders. We cannot assure you that the actual per-share redemption amount received by shareholders will not be less than $10.00. While we intend to pay such amounts, if any, we cannot assure you that we will have funds sufficient to pay or provide for all creditors’ claims.
Although we seek to have all material vendors, service providers (except for our independent registered public accounting firm), prospective target businesses and other entities with which we do business execute agreements with us waiving any right, title, interest or claim of any kind in or to any monies held in the trust account for the benefit of our public shareholders, there is no guarantee that they will execute such agreements or even if they execute such agreements that they would be prevented from bringing claims against the trust account including but not limited to fraudulent inducement, breach of fiduciary responsibility or other similar claims, as well as claims challenging the enforceability of the waiver, in each case to gain an advantage with respect to a claim against our assets, including the funds held in the trust account. If any third party refuses to execute an agreement waiving such claims to the monies held in the trust account, our directors and executive officers will consider whether competitive alternatives are reasonably available to EQV and will only enter into an agreement with a third party that has not executed a waiver if our directors and executive officers believe that such third party’s engagement would be in the best interest of EQV given the circumstances. Examples of possible instances where we may engage a third party that refuses to execute a waiver include the engagement of a third party consultant whose particular expertise or skills are believed by our directors and executive officers to be significantly superior to those of other consultants that would agree to execute a waiver or in cases where our directors and executive officers are unable to find a service provider willing to execute a waiver. WithumSmith+Brown, PC, our independent registered public accounting firm and BTIG will not execute agreements with us waiving such claims to the monies held in the trust account. In addition, there is no guarantee that such entities will agree to waive any claims they may have in the future as a result of, or arising out of, any negotiations, contracts or agreements with us and will not seek recourse against the trust account for any reason. To protect the amounts held in the trust account, our Sponsor will be liable to us if and to the extent any claims by a third party for services rendered or products sold to us (other than our independent registered public accounting firm), or a prospective target business with which we have discussed entering into a transaction agreement, reduce the amounts in the trust account to below the lesser of (i) $10.00 per public share and (ii) the actual amount per public share held in the trust account as of the date of the liquidation of the trust account if less than $10.00 per share due to reductions in the value of the trust assets, in each case net of permitted withdrawals, provided that such liability will not apply to any claims by a third party or prospective target business that executed a waiver of any and all rights to seek access to the trust account nor will it apply to any claims under our indemnity of BTIG against certain liabilities, including liabilities under the Securities Act. In the event that an executed waiver is deemed to be unenforceable against a third party, our Sponsor will not be responsible to the extent of any liability for such third-party claims. However, we have not asked our Sponsor to reserve for such indemnification obligations, nor have we independently verified whether our Sponsor has sufficient funds to satisfy its indemnity obligations and we believe that our Sponsor’s only assets are securities of our company. Therefore, we cannot assure you that our Sponsor would be able to satisfy those obligations. As a result, if any such claims were successfully made against the trust account, the funds available for redemptions as of the date of the liquidation of the trust account could be reduced to less than $10.00 per public share. In such event, we may not be able to complete our initial business combination, and you would receive such lesser amount per share in connection with any redemption of your public shares. None of our officers or directors will indemnify us for claims by third parties including, without limitation, claims by vendors and prospective target businesses.
In the event that the proceeds in the trust account are reduced below the lesser of (i) $10.00 per public share and (ii) the actual amount per public share held in the trust account as of the date of the liquidation of the trust account if less than $10.00 per share due to reductions in the value of the trust assets, in each case net of permitted withdrawals, and our Sponsor asserts that it is unable to satisfy its indemnification obligations or that it has no indemnification obligations related to a particular claim, our independent directors would determine whether to take legal action against our Sponsor to enforce its indemnification obligations. While we currently expect that our independent directors would take legal action on our behalf against our Sponsor to enforce its indemnification obligations to us, it is possible that our independent directors in exercising their business judgment may choose not to do so in any particular instance.
206
For example, the cost of such legal action may be deemed by the independent directors to be too high relative to the amount recoverable. Accordingly, we cannot assure you that due to claims of creditors the actual value of the per-share redemption price will not be less than $10.00 per share.
We will seek to reduce the possibility that our Sponsor will have to indemnify the trust account due to claims of creditors by endeavoring to have all material vendors, service providers (except for our independent registered public accounting firm), prospective target businesses or other entities with which we do business execute agreements with us waiving any right, title, interest or claim of any kind in or to monies held in the trust account. Our Sponsor will also not be liable as to any claims under our indemnity of BTIG against certain liabilities, including liabilities under the Securities Act. We have access to approximately $1.4 million held outside the trust account as of December 31, 2024, in addition to permitted withdrawals, with which to pay any such potential claims (including costs and expenses incurred in connection with our liquidation, currently estimated to be no more than approximately $100,000). In the event that we liquidate and it is subsequently determined that the reserve for claims and liabilities is insufficient, shareholders who received funds from our trust account could be liable for claims made by creditors, however such liability will not be greater than the amount of funds from our trust account received by any such shareholder.
If we file a bankruptcy petition or an involuntary bankruptcy petition is filed against us that is not dismissed, the proceeds held in the trust account could be subject to applicable bankruptcy law, and may be included in our bankruptcy estate and subject to the claims of third parties with priority over the claims of our shareholders. To the extent any bankruptcy claims deplete the trust account, we cannot assure you we will be able to return $10.00 per share to our public shareholders. Additionally, if we file a bankruptcy petition or an involuntary bankruptcy petition is filed against us that is not dismissed, any distributions received by shareholders could be viewed under applicable debtor/creditor or bankruptcy laws as either a “preferential transfer” or a “fraudulent conveyance.” As a result, a bankruptcy court could seek to recover some or all amounts received by our shareholders. Furthermore, our board of directors may be viewed as having breached its fiduciary duty to our creditors or may have acted in bad faith, and thereby exposing itself and our company to claims of punitive damages, by paying public shareholders from the trust account prior to addressing the claims of creditors. We cannot assure you that claims will not be brought against us for these reasons.
Holders of Class A Shares will be entitled to receive funds from the trust account only (i) in the event of the redemption of our public shares if we do not consummate an initial business combination within 24 months of the IPO, (ii) in connection with a shareholder vote to amend our amended and restated memorandum and articles of association (A) to modify the substance or timing of our obligation to provide holders of our Class A Shares the right to have their shares redeemed in connection with our initial business combination or to redeem 100% of our public shares if we do not consummate an initial business combination within 24 months, or such earlier date as our board of directors may approve, of the IPO or (B) with respect to any other material provisions relating to the rights or pre-initial business combination activity of holders of Class A Shares, or (iii) if they redeem their respective shares for cash upon the completion of the initial business combination. Public shareholders who elect to have their Class A Shares redeemed in connection with a shareholder vote described in clause (ii) in the preceding sentence shall not be entitled to funds from the trust account upon the subsequent completion of an initial business combination or liquidation if we have not completed an initial business combination within 24 months of the IPO, with respect to such Class A Shares so redeemed. In no other circumstances will a shareholder have any right or interest of any kind to or in the trust account. In the event we seek shareholder approval, we will complete our initial business combination only if we obtain the approval of an ordinary resolution under Cayman Islands law, which requires the affirmative vote of at least a majority of the votes cast by the holders of ordinary shares who attend and vote, or, where proxies are allowed, by proxy at a shareholder meeting and are entitled to do so. A shareholder’s voting in connection with the business combination alone will not result in a shareholder’s requiring us to redeem its shares for an applicable pro rata share of the trust account. Such shareholder must have also exercised its redemption rights described above. These provisions of our amended and restated memorandum and articles of association, like all provisions of our amended and restated memorandum and articles of association, may be amended with a shareholder vote.
Facilities
Our executive offices are located at 1090 Center Drive, Park City, UT 84098. The cost for our use of this space is included in the $30,000 per month fee we pay to an affiliate of our Sponsor for office space, administrative and support services. We consider our current office space adequate for our current operations.
207
Employees
We currently have seven executive officers. These individuals are not obligated to devote any specific number of hours to our matters but they intend to devote as much of their time as they deem necessary to our affairs until we have completed our initial business combination. The amount of time they will devote in any time period will vary based on whether a target business has been selected for our initial business combination and the stage of the business combination process we are in. We do not intend to have any full-time employees prior to the completion of our initial business combination.
Periodic Reporting and Financial Information
The Public Units, Class A Shares and EQV public warrants are registered under the Exchange Act and have reporting obligations, including the requirement that we file annual, quarterly and current reports with the SEC. The SEC maintains an internet site at http://www.sec.gov that contains such reports, proxy and information statements and other information regarding issuers that file electronically with the SEC. In accordance with the requirements of the Exchange Act, our annual reports will contain financial statements audited and reported on by our independent registered public accountants.
We will provide shareholders with audited financial statements of the prospective target business as part of the proxy solicitation or tender offer materials, as applicable, sent to shareholders. These financial statements may be required to be prepared in accordance with, or reconciled to, GAAP or international financial reporting standards as issued by the International Accounting Standards Board (“IFRS”), depending on the circumstances, and the historical financial statements may be required to be audited in accordance with the standards of the Public Company Accounting Oversight Board in the United States (“PCAOB”). These financial statement requirements may limit the pool of potential target businesses we may acquire because some targets may be unable to provide such statements in time for us to disclose such statements in accordance with federal proxy rules and complete our initial business combination within the prescribed time frame. We cannot assure you that any particular target business identified by us as a potential target business will have financial statements prepared in accordance with the requirements outlined above, or that the potential target business will be able to prepare its financial statements in accordance with the requirements outlined above. To the extent that these requirements cannot be met, we may not be able to acquire the proposed target business. While this may limit the pool of potential target businesses, we do not believe that this limitation will be material.
We will be required to evaluate our internal control procedures for the fiscal year ending December 31, 2026 as required by the Sarbanes-Oxley Act. Only in the event we are deemed to be a large accelerated filer or an accelerated filer and no longer qualify as an emerging growth company, will we be required to comply with the independent registered public accounting firm attestation requirement on our internal control over financial reporting. A target business may not be in compliance with the provisions of the Sarbanes-Oxley Act regarding adequacy of their internal controls. The development of the internal controls of any such entity to achieve compliance with the Sarbanes-Oxley Act may increase the time and costs necessary to complete any such acquisition.
On August 6, 2024, we filed a Registration Statement on Form 8-A with the SEC to voluntarily register our securities under Section 12 of the Exchange Act. As a result, we are subject to the rules and regulations promulgated under the Exchange Act. We have no current intention of filing a Form 15 to suspend our reporting or other obligations under the Exchange Act prior or subsequent to the consummation of our initial business combination.
We are a Cayman Islands exempted company. Exempted companies are Cayman Islands companies conducting business mainly outside the Cayman Islands and, as such, are exempted from complying with certain provisions of the Companies Act (As Revised) of the Cayman Islands as the same may be amended from time to time (the “Cayman Islands Companies Act”). As an exempted company, we have applied for and received a tax exemption undertaking from the Cayman Islands government that, in accordance with Section 6 of the Tax Concessions Act (As Revised) of the Cayman Islands, for a period of 30 years from the date of the undertaking, no law which is enacted in the Cayman Islands imposing any tax to be levied on profits, income, gains or appreciations will apply to us or our operations and, in addition, that no tax to be levied on profits, income, gains or appreciations or which is in the nature of estate duty or inheritance tax will be payable (i) on or in respect of our shares, debentures or other obligations or (ii) by way of the withholding in whole or in part of a payment of dividend or other distribution of income or capital by us to our shareholders or a payment of principal or interest or other sums due under a debenture or other obligation of us.
208
We are an “emerging growth company,” as defined in Section 2(a) of the Securities Act, as modified by the JOBS Act. As such, we are eligible to take advantage of certain exemptions from various reporting requirements that are applicable to other public companies that are not “emerging growth companies” including, but not limited to, not being required to comply with the auditor attestation requirements of Section 404 of the Sarbanes-Oxley Act, reduced disclosure obligations regarding executive compensation in our periodic reports and proxy statements, and exemptions from the requirements of holding a non-binding advisory vote on executive compensation and shareholder approval of any golden parachute payments not previously approved. If some investors find our securities less attractive as a result, there may be a less active trading market for our securities and the prices of our securities may be more volatile.
In addition, Section 107 of the JOBS Act also provides that an “emerging growth company” can take advantage of the extended transition period provided in Section 7(a)(2)(B) of the Securities Act for complying with new or revised accounting standards. In other words, an “emerging growth company” can delay the adoption of certain accounting standards until those standards would otherwise apply to private companies. We intend to take advantage of the benefits of this extended transition period.
We will remain an emerging growth company until the earlier of (1) the last day of the fiscal year (a) following the fifth anniversary of the completion of the IPO, (b) in which we have total annual gross revenue of at least $1.235 billion, or (c) in which we are deemed to be a large accelerated filer, which means the market value of Class A Shares that are held by non-affiliates exceeds $700 million as of June 30th of that fiscal year, and (2) the date on which we have issued more than $1.0 billion in non-convertible debt securities during the prior three-year period.
Additionally, we are a “smaller reporting company” as defined in Item 10(f)(1) of Regulation S-K. Smaller reporting companies may take advantage of certain reduced disclosure obligations, including, among other things, providing only two years of audited financial statements. We will remain a smaller reporting company until the last day of the fiscal year in which (1) the market value of our Class A Shares held by non-affiliates equals or exceeds $250 million as of the end of that year’s second fiscal quarter, or (2) our annual revenues equaled or exceeded $100 million during such completed fiscal year and the market value of our Class A Shares held by non-affiliates exceeds $700 million as of the end of that year’s second fiscal quarter.
Legal Proceedings
There is no material litigation, arbitration or governmental proceeding currently pending against us or any of our directors and executive officers in their capacity as such.
209
EQV MANAGEMENT’S DISCUSSION AND ANALYSIS OF
FINANCIAL CONDITION AND RESULTS OF OPERATIONS
The following discussion and analysis of EQV’s financial condition and results of operations should be read in conjunction with the financial statements of EQV and the notes thereto contained elsewhere in this proxy statement/prospectus. This discussion contains forward-looking statements reflecting our current expectations, estimates and assumptions concerning events and financial trends that may affect our future operating results or financial position. Actual results and the timing of events may differ materially from those contained in these forward-looking statements due to a number of factors, including those discussed in the sections entitled “Risk Factors” and “Cautionary Note Regarding Forward-Looking Statements” appearing elsewhere in this proxy statement/prospectus. Unless the context otherwise requires, any reference in this section of this proxy statement/prospectus to “we,” “us” or “our” refers to EQV prior to the consummation of the Business Combination.
Overview
We are a blank check company incorporated as a Cayman Islands exempted company on April 15, 2024 formed for the purpose of effecting a merger, amalgamation, share exchange, asset acquisition, share purchase, reorganization or other similar business combination with one or more businesses or entities. EQV intends to effectuate the Business Combination using cash from the proceeds of its IPO and proceeds resulting from the transactions entered into in connection with the Business Combination.
The issuance of additional shares in connection with the Business Combination:
• may significantly dilute the equity interests of investors in our IPO;
• may subordinate the rights of holders of our Class A Shares if preference shares are issued with rights senior to those afforded to our Class A Shares;
• could cause a change in control if a substantial number of our Class A Shares are issued, which may affect, among other things, our ability to use our net operating loss carry forwards, if any, and could result in the resignation or removal of our present officers and directors;
• may have the effect of delaying or preventing a change of control of us by diluting the share ownership or voting rights of a person seeking to obtain control of us;
• may adversely affect prevailing market prices for our Units, Class A Shares and/or warrants; and
• may not result in adjustment to the exercise price of our warrants.
Similarly, if we issue debt securities or otherwise incur significant debt, it could result in:
• default and foreclosure on our assets if our operating revenues after an initial business combination are insufficient to repay our debt obligations;
• acceleration of our obligations to repay the indebtedness even if we make all principal and interest payments when due if we breach certain covenants that require the maintenance of certain financial ratios or reserves without a waiver or renegotiation of that covenant;
• our immediate payment of all principal and accrued interest, if any, if the debt is payable on demand;
• our inability to obtain necessary additional financing if the debt contains covenants restricting our ability to obtain such financing while the debt is outstanding;
• our inability to pay any dividends on our Class A Shares;
• using a substantial portion of our cash flow to pay principal and interest on our debt, which will reduce the funds available for any dividends on our Class A Shares if declared, expenses, capital expenditures, acquisitions and other general corporate purposes;
210
• limitations on our flexibility in planning for and reacting to changes in our business and in the industry in which we operate;
• increased vulnerability to adverse changes in general economic, industry and competitive conditions and adverse changes in government regulation; and
• limitations on our ability to borrow additional amounts for expenses, capital expenditures, acquisitions, debt service requirements, execution of our strategy and other purposes and other disadvantages compared to any competitors who may have less debt.
As indicated in the accompanying financial statements, as of June 30, 2025, EQV had $925,722 in cash and a working capital deficit of $599,255. We are permitted to withdraw 10% of the interest earned on the Trust Account to fund our working capital requirements and/or to pay our taxes, and such withdrawals can only be made from interest and not from the principal held in the Trust Account. We expect to continue to incur significant costs in the pursuit of our acquisition plans. We cannot assure you that our plans to complete the Business Combination will be successful.
Recent Developments
The Business Combination
On August 5, 2025, EQV entered into the Business Combination Agreement, by and among EQV, Presidio, EQV Merger Sub, EQV Holdings, Presidio Merger Sub and PIH. Pursuant to the Business Combination Agreement, among other things:
(i) EQV will change its jurisdiction of incorporation by deregistering as a Cayman Islands exempted company and registering by way of continuation and domesticating as a corporation incorporated under the laws of the State of Delaware, upon which (a) each then issued and outstanding Class A Share will convert automatically, on a one-for-one basis, to a share of EQV Class A Common Stock, (b) each issued and outstanding warrant to purchase one Class A Share at a price of $11.50 per share will convert automatically, on a one-for-one basis, into a whole warrant exercisable for one share of EQV Class A Common Stock and (c) the name of EQV will be changed from “EQV Ventures Acquisition Corp.” to “Presidio MidCo Inc.”; and
(ii) Following the Domestication, EQV Merger Sub will merge with and into EQV, with EQV as the surviving company in the merger and with (a) EQV shareholders receiving one share of Presidio Class A Common Stock for each share of EQV Class A Common Stock held by such shareholder and (b) each EQV public warrant converting automatically, on a one-for-one basis, into a whole warrant exercisable for one share of Presidio Class A Common Stock, in accordance with the terms of the Business Combination Agreement, and upon which Presidio will change its name to “Presidio Production Company.” After giving effect to such merger, EQV will survive as a wholly owned subsidiary of Presidio, following which, Presidio Merger Sub will merge with and into PIH, with PIH as the surviving company in the merger, all on the terms and subject to the conditions set forth in the Business Combination Agreement and in accordance with applicable law.
At the Closing of the Business Combination (i) Presidio shall contribute to EQV Surviving Subsidiary all of its assets and liabilities (excluding its interest in EQV Surviving Subsidiary), (ii) in exchange therefor, EQV Surviving Subsidiary shall issue to Presidio (A) a number of EQV Surviving Subsidiary Common Shares which shall equal the number of total shares of Presidio Class A Common Stock issued and outstanding immediately after the Closing (giving effect to the redemption of public shares), (B) a number of Class A preferred shares of EQV Surviving Subsidiary equal to the number of shares of Presidio Preferred Stock outstanding and (C) a number of warrants to purchase EQV Surviving Subsidiary Common Shares which shall equal the number of Presidio warrants outstanding immediately after the Closing, (iii) EQV Surviving Subsidiary shall then contribute to EQV Holdings all of its assets and liabilities (excluding its interests in EQV Holdings and the shares being redeemed), including cash held by EQV, and (iv) in exchange therefor, EQV Holdings shall issue to EQV Surviving Subsidiary (A) a number of EQV Holdings Common Units which shall equal the number of total shares of EQV Class A Common Stock issued and outstanding
211
immediately after the Closing (giving effect to the redemption of public shares), (B) a number of Class A preferred units of EQV Holdings equal to the number of shares of Preferred Shares outstanding and (C) a number of warrants to purchase EQV Holdings Common Units which shall equal the number of EQV warrants outstanding immediately after the Closing.
Following the Business Combination, holders of EQV Holdings Common Units (other than Presidio) will have the right, subject to certain limitations, to exchange Presidio Interests (each consisting of one EQV Holdings Common Unit and one share of Presidio Class B Common Stock) for, at Presidio’s option, (i) shares of Presidio Class A Common Stock on a one-for-one basis, subject to adjustment for stock splits, stock dividends, reorganizations, recapitalizations and the like, or (ii) a corresponding amount of cash. Presidio’s decision to make a cash payment or issue shares upon an exercise of an exchange right will be made by Presidio’s independent directors.
Holders of EQV Holdings Common Units (other than Presidio) will generally be permitted to exercise the exchange right on a quarterly basis, subject to certain de minimis allowances. In addition, additional exchanges may occur in connection with certain specified events, and any exchanges involving more than a specified number of EQV Holdings Common Units (subject to Presidio’s discretion to permit exchanges of a lower number of units) may occur at any time with advanced notice. The exchange rights will be subject to certain limitations and restrictions intended to reduce the administrative burden of exchanges upon Presidio and ensure that EQV Holdings will continue to be treated as a partnership for U.S. federal income tax purposes.
Sponsor Letter Agreement
Concurrently with the execution of the Business Combination Agreement, on August 5, 2025, EQV, the Sponsor, Presidio, EQV Holdings, PIH and the Insiders entered into the Sponsor Letter Agreement, pursuant to which (a) each of the Sponsor and the Insiders agreed to vote in favor of the Business Combination Agreement and the Business Combination, (b) each of the Sponsor and the Insiders agreed to be bound by certain restrictions on transfer with respect to their equity interests in EQV prior to Closing, (c) the Sponsor agreed to be bound by certain lock-up provisions during the post-Closing lock-up periods described therein with respect to its equity interests in EQV, (d) the Sponsor agreed to subject certain of its Class B Shares to vesting (or forfeiture) on the basis of achieving certain trading price thresholds during the first five years following the Closing pursuant to an earnout program, (e) the Sponsor agreed to subject certain of its Class B Shares to time vesting during the first three years following the Closing pursuant to a dividend reinvestment program and (f) the Sponsor and the Insiders agreed to waive any adjustment to the conversion ratio set forth in the respective governing documents of any of EQV, Presidio, EQV Merger Sub, EQV Holdings, and Presidio Merger Sub or any other anti-dilution or similar protection with respect to any equity interests in EQV, as more fully set forth in the Sponsor Letter Agreement.
Pursuant to the Sponsor Letter Agreement, 1,905,509 Class B Shares held by the Sponsor will be subject to forfeiture, and vest in two equal 50% increments if, over any 20 trading days within any 30 consecutive trading-day period during the five years following the Closing, the trading share price of the Presidio Class A Common Stock is greater than or equal to $12.50 per share and $15.00 per share, respectively (or if Presidio consummates a sale that would value such shares at the aforementioned thresholds).
Pursuant to the Sponsor Letter Agreement, immediately following the Closing, 3,811,019 Class B Shares held by the Sponsor, as may be adjusted for stock splits, stock dividends, reorganizations, recapitalizations and the like or exchanged for Presidio Class A Common Stock pursuant to the Business Combination Agreement and any newly issued Presidio Class A Common Stock resulting from dividends owed to the Sponsor pursuant to the terms of the Sponsor Letter Agreement, will vest in three tranches, with one-third of such shares vesting on the date that is 12 months following the Closing, one-half of the remainder of such shares vesting on the date that is 24 months following the Closing and the remaining of such shares vesting on the date that is 36 months following the Closing.
Sponsor and the Insiders also agreed to be bound by certain “lock-up” provisions. Pursuant to the terms and conditions of the Sponsor Letter Agreement, 1,905,509 of the Sponsor’s equity interests in EQV will be restricted from transfer for a period ending on the earlier of the date (i) that is 12 months following the Closing Date and (ii) upon which Presidio completes a liquidation, merger, share exchange or other similar transaction following the Closing Date that results in all the equityholders of Presidio having the right to exchange their shares of Presidio Class A
212
Common Stock for cash, securities or other property, subject to customary exceptions and potential early-release 150 days after the Closing based on the stock price sustaining specified price thresholds for 20 trading days within any 30 consecutive trading-day period.
Subscription Agreements
Concurrently with the execution of the Business Combination Agreement, on August 5, 2025, EQV and Presidio entered into Subscription Agreements with the PIPE Investors (and may enter into, before the Closing, additional agreements with additional PIPE Investors on the same forms, as applicable) pursuant to which, among other things, the PIPE Investors have agreed to subscribe for and purchase, and EQV and Presidio have agreed to issue and sell to the PIPE Investors, an aggregate of 8,750,000 shares of Presidio Class A Common Stock following the Domestication for a purchase price of $10.00 per share, on the terms and subject to the conditions set forth therein. Each Subscription Agreement contains customary representations and warranties of EQV and Presidio, on the one hand, and the PIPE Investor, on the other hand, and customary conditions to closing, including the consummation of the Business Combination immediately following the consummation of the PIPE Financing.
Preferred Investment
Concurrently with the execution of the Business Combination Agreement, on August 5, 2025, EQV, Presidio and PIH entered into the Securities Purchase Agreement with the Preferred Investors, pursuant to which and subject to the satisfaction of the closing conditions contained therein, immediately prior to or substantially concurrently with the Closing, the Preferred Investors will purchase in a private placement from Presidio an aggregate of 125,000 Preferred Shares and 937,500 Preferred Investor Warrants for a cash purchase price of $123,750,000 (net of all applicable original issue discounts). The Preferred Shares will have the rights, preferences, and privileges set forth in Presidio’s Certificate of Designation and certain holders of the Preferred Shares will have certain rights pursuant to the Preferred Stockholders’ Agreement.
At the closing of the Preferred Financing, each Preferred Investor will receive Preferred Shares and Preferred Investor Warrants to purchase a specified number of shares of Presidio Class A Common Stock, as set forth in the Securities Purchase Agreement. In addition, Presidio will enter into a Preferred Stockholders’ Agreement with certain Preferred Investors. The Preferred Investor Warrants will have an exercise price of $0.01, subject to adjustment as provided therein, and may be exercised for cash or on a cashless basis. The Preferred Investor Warrants will become exercisable in two tranches, with 50% exercisable six months following the Closing and 50% exercisable 12 months following the Closing, and each tranche shall have a term of exercise equal to five years from the date such tranche becomes exercisable, as provided further in the Preferred Investor Warrants. Presidio shall use commercially reasonable efforts to file a resale registration statement within 45 days following the Closing to register the Presidio Class A Common Stock underlying the Preferred Investor Warrants, subject to certain conditions.
The Securities Purchase Agreement contains customary representations and warranties by EQV, PIH, and the Preferred Investors, including with respect to organization, authority, enforceability, compliance with laws, absence of conflicts, and the validity of the Preferred Shares and Preferred Investor Warrants to be issued. In addition, subject to certain conditions, so long as any Preferred Shares remain outstanding, Presidio’s Certificate of Designation will provide holders of a majority of the then issued and outstanding Preferred Shares the right to elect one Series A Director (as defined therein) and, in certain circumstances, two additional Preferred Stock Directors (as defined therein).
Rollover Agreement
In connection with the Business Combination, contemporaneously with the execution and delivery of the Business Combination Agreement, EQV, EQV Holdings, PIH and the PIH Rollover Holders entered into the Rollover Agreements, pursuant to which the Class A ParentCo Rollover Units of such PIH Rollover Holders will, in accordance with the terms of the Business Combination Agreement and the Rollover Agreement, convert into the right to receive a number of EQV Holdings Common Units and the right to purchase the Presidio Class B Common Stock at par value.
213
Securities Transfer and Contribution Agreements
In connection with the Business Combination, contemporaneously with the execution and delivery of the Business Combination Agreement, EQV, Presidio, Sponsor, certain PIH Rollover Holders and certain PIPE Investors party thereto entered the Securities Contribution and Transfer Agreements in order to reflect the intended ownership interests of the shareholders of Presidio following the Business Combination. Pursuant to and subject to the terms and conditions of the Securities Contribution and Transfer Agreements, (i) Sponsor will contribute 562,746 Class B Shares to EQV as a contribution to capital at Closing and, in exchange, Presidio will issue 562,746 shares of Presidio Class A Common Stock to the PIH Rollover Holders and (ii) Sponsor will contribute 565,217 Class B Shares to EQV as a contribution to capital at Closing and, in exchange, Presidio will issue 565,217 shares of Presidio Class A Common Stock to such PIPE Investors.
Agreement and Plan of Merger
In connection with the Business Combination, EQV and PIH negotiated the acquisition of all of the issued and outstanding equity interests of EQVR via merger and, contemporaneous with the execution of the Business Combination Agreement, EQV, Presidio, EQVR Merger Sub, EQVR Intermediate, EQVR and PIH entered into the EQVR Merger Agreement, pursuant to which Presidio will effect the EQVR Acquisition on the terms and subject to the conditions set forth in the EQVR Merger Agreement and in accordance with applicable law following the Closing.
Registration and Stockholders’ Rights Agreement
In connection with Closing, the Registration Rights Parties, EQV, EQV Holdings, and Presidio will enter into the Registration and Stockholders’ Rights Agreement. Under the Registration and Stockholders’ Rights Agreement, Sponsor or its permitted transferees will have the right to designate two directors so long as they own in the aggregate greater than 20% of Presidio’s common equity and one director so long as they own in the aggregate greater than 10% of Presidio’s common equity.
Pursuant to the terms of the Registration and Stockholders’ Rights Agreement, the Registration Rights Parties will be granted certain customary registration rights, including demand and piggyback rights. In addition, certain of the Registration Rights Parties will agree, subject to the terms provided therein, that each such party will not transfer any of its registrable securities under the Registration and Stockholders’ Rights Agreement for a period ending 180 days after the Closing.
Results of Operations
We have neither engaged in any operations nor generated any revenues to date. Our only activities from April 15, 2024 (inception) through June 30, 2025 were organizational activities, those necessary to prepare for the IPO, described below, and identifying a target company for a business combination. We do not expect to generate any operating revenues until after the completion of our business combination. Subsequent to the IPO, we generate non-operating income in the form of interest income on investments held in the Trust Account. We incur expenses as a result of being a public company (for legal, financial reporting, accounting and auditing compliance), as well as for due diligence expenses.
For the three months ended June 30, 2025, we had a net income of $2,725,375, which consisted of interest earned on investments held in Trust Account of $3,941,972 and interest income from bank account of $7,950, offset by general and administrative costs of $1,224,547.
For the six months ended June 30, 2025, we had a net income of $5,983,553, which consisted of interest earned on investments held in Trust Account of $7,812,097 and interest income from bank account of $15,830, offset by general and administrative costs of $1,844,374.
For the period from April 15, 2024 (inception) through December 31, 2024, we had a net income of $6,856,423, which consisted of interest earned on marketable securities held in the trust account of $6,914,394 and change on over-allotment liability $598,539 offset by general and administrative costs of $656,510.
214
For the period from April 15, 2024 (inception) through June 30, 2024, we had a net loss of $46,916, which consisted of general and administrative costs.
Liquidity and Capital Resources and Going Concern
Until the consummation of the IPO, our only source of liquidity was an initial purchase of shares of Class B ordinary shares, par value $0.0001 per share, by the Sponsor and loans from the Sponsor. As of December 31, 2024, EQV had $973,483 in cash and working capital of $381,476. As of June 30, 2025, EQV had $925,722 in cash and a working capital deficit of $599,255.
On August 8, 2024, we consummated the IPO of 35,000,000 Units at $10.00 per Unit, generating gross proceeds of $350,000,000. Simultaneously with the closing of the IPO, EQV consummated the sale of 400,000 Sponsor Private Placement Units at a price of $10.00 per Sponsor Private Placement Unit, generating gross proceeds of $4,000,000, and 262,500 Underwriter Private Placement Units, at a price of $10.00 per Underwriter Private Placement Unit, generating gross proceeds of $2,625,000.
We intend to use substantially all of the funds held in the Trust Account, including any amounts representing interest earned on the Trust Account (net, with respect to interest income, of permitted withdrawals (as defined below)), to complete our business combination. We are permitted to withdraw 10% of the interest earned on the Trust Account to fund our working capital requirements and/or to pay our taxes, and such withdrawals can only be made from interest and not from the principal held in the Trust Account (“permitted withdrawals”). To the extent that our share capital or debt is used, in whole or in part, as consideration to complete our business combination, the remaining proceeds held in the Trust Account will be used as working capital to finance the operations of the target business or businesses, make other acquisitions and pursue our growth strategies. As of December 31, 2024, approximately $138,000 of the trust account balance was available to be withdrawn for working capital expenses. As of June 30, 2025, approximately $130,000 of the Trust Account balance can be withdrawn for working capital expenses.
We intend to use the funds held outside the Trust Account primarily to identify and evaluate target businesses, perform business due diligence on prospective target businesses, travel to and from the offices, plants or similar locations of prospective target businesses or their representatives or owners, review corporate documents and material agreements of prospective target businesses, and structure, negotiate and complete a business combination.
In order to fund working capital deficiencies or finance transaction costs in connection with a business combination, the Sponsor, or certain of our officers and directors or their affiliates may, but are not obligated to, loan us funds as may be required. If we complete a business combination, we would repay such loaned amounts. In the event that a business combination does not close, we may use a portion of the working capital held outside the Trust Account to repay such loaned amounts but no proceeds from our Trust Account would be used for such repayment. Up to $1,500,000 of Working Capital Loans may be convertible into units of the post-business combination entity at a price of $10.00 per unit. The units and the underlying securities would be identical to the Private Placement Units and the underlying securities of such Private Placement Units.
We do not believe we will need to raise additional funds in order to meet the expenditures required for operating our business. However, if our estimate of the costs of identifying a target business, undertaking in-depth due diligence and negotiating a business combination are less than the actual amount necessary to do so, we may have insufficient funds available to operate our business prior to our business combination. Moreover, we may need to obtain additional financing either to complete our business combination or because we become obligated to redeem a significant number of the Class A Shares included in the Units upon consummation of our business combination, in which case we may issue additional securities or incur debt in connection with such business combination.
In connection with EQV’s assessment of going concern considerations in accordance with the FASB’s ASC Subtopic 205-40, “Presentation of Financial Statements — Going Concern,” management has determined that EQV’s mandatory liquidation date and potential subsequent dissolution raise substantial doubt about EQV’s ability to continue as a going concern. No adjustments have been made to the carrying amounts of assets or liabilities should EQV be required to liquidate after the business combination period.
215
Off-Balance Sheet Arrangements
We had no obligations, assets or liabilities which would be considered off-balance sheet arrangements as of December 31, 2024 and June 30, 2025. We do not participate in transactions that create relationships with unconsolidated entities or financial partnerships, often referred to as variable interest entities, which would have been established for the purpose of facilitating off-balance sheet arrangements. We have not entered into any off-balance sheet financing arrangements, established any special purpose entities, guaranteed any debt or commitments of other entities, or purchased any non-financial assets.
Contractual Obligations
We do not have any long-term debt, capital lease obligations, operating lease obligations or long-term liabilities, other than an agreement to pay an affiliate of the Sponsor a monthly fee of $30,000 for office space, utilities, secretarial support and administrative support. This arrangement will terminate upon completion of a business combination or the distribution of the Trust Account to the public shareholders.
The underwriter was entitled to $0.15 per Unit sold in the IPO, or $5,250,000 in the aggregate as the Base Fee. Of such $0.15 per unit payable as the Base Fee, $0.132 per Unit, or $4,625,000 in the aggregate, was paid at the closing of the IPO (with $2,000,000 paid in cash and $2,625,000 used to purchase the Underwriter Private Placement Units), and $0.018 per unit, or $625,000 in the aggregate, is payable to BTIG in cash in twelve equal monthly installments of approximately $52,000 each beginning on the first month anniversary of the closing of the IPO. An over-allotment fee, if any, is payable in cash upon each closing of BTIG’s over-allotment option. The over-allotment has expired and is no longer payable.
Critical Accounting Estimates
The preparation of unaudited condensed financial statements and related disclosures in conformity with accounting principles generally accepted in the United States of America requires management to make estimates and assumptions that affect the reported amounts of assets and liabilities, disclosure of contingent assets and liabilities at the date of the unaudited condensed financial statements, and income and expenses during the period reported. Making estimates requires management to exercise significant judgment. It is at least reasonably possible that the estimate of the effect of a condition, situation or set of circumstances that existed at the date of the unaudited condensed financial statements, which management considered in formulating its estimate, could change in the near term due to one or more future confirming events. Accordingly, the actual results could materially differ from those estimates. As of December 31, 2024, we previously identified the fair value of public warrants to be a critical accounting estimate. As of June 30, 2025, we did not have any critical accounting estimates to be disclosed.
Class A Shares Subject to Possible Redemption
The public shares contain a redemption feature that allows for the redemption of such public shares in connection (i) with our liquidation, (ii) if there is a shareholder vote or tender offer in connection with the initial business combination and (iii) with certain amendments to the Amended and Restated Memorandum and Articles of Association. In accordance with FASB ASC Topic 480, “Distinguishing Liabilities from Equity” (“ASC 480”), conditionally redeemable Class A Shares (including Class A Shares that feature redemption rights that are either within the control of the holder or subject to redemption upon the occurrence of uncertain events not solely within our control) are classified as temporary equity. Ordinary liquidation events, which involve the redemption and liquidation of all of the entity’s equity instruments, are excluded from the provisions of ASC 480. Although we did not specify a maximum redemption threshold, our Amended and Restated Memorandum and Articles of Association provides that we currently will only redeem our public shares. However, the threshold in the Amended and Restated Memorandum and Articles of Association would not change the nature of the underlying shares as redeemable and thus public shares are required to be disclosed outside of permanent equity. We recognize change in redemption value immediately as they occur and adjust the carrying value of redeemable ordinary shares to equal the redemption value at the end of each reporting period. Such changes are reflected in additional paid-in capital, or in the absence of additional paid-in capital, in accumulated deficit.
216
Net Income Per Ordinary Share
We have two classes of shares: the (i) redeemable and non-redeemable Class A Shares and (ii) Class B ordinary shares. Income and losses are shared pro rata between the two classes of shares. Net income per share is computed by dividing net income by the weighted average number of ordinary shares outstanding for the period. The calculation of diluted income per share does not consider the effect of the warrants issued in connection with the IPO since the exercise of the warrants are contingent upon the occurrence of future events.
Recent Accounting Standards
Management does not believe that any recently issued, but not yet effective, accounting standards, if currently adopted, would have a material effect on our unaudited condensed financial statements.
Quantitative and Qualitative Disclosures About Market Risk
EQV is a smaller reporting company as defined by Rule 12b-2 of the Exchange Act and is not required to provide the information otherwise required under this section.
217
INFORMATION ABOUT PIH
Overview
PIH is an independent energy company headquartered in Texas and founded in 2017. We are primarily engaged in oil and gas exploration and production, with operations concentrated across the Western Anadarko Basin of Texas, Oklahoma, and Kansas. Our strategy is centered on acquiring existing producing assets and applying engineering expertise to enhance performance and extend asset life. Our management team, led by Will Ulrich and Chris Hammack, possesses extensive operational and industry experience. We leverage this experience to create sustainable value by investing in long-lived reserves, reducing emissions, improving asset integrity, and generating consistent, hedged-protected cash flow.
References in this section to “we,” “our,” “us,” “the Company” or “PIH” generally refer to Presidio Investment Holdings LLC and its consolidated subsidiaries.
Our Business Model
• Acquire — We utilize a disciplined, value-based framework for systematically evaluating and pursuing acquisition opportunities. We target existing long-lived, stable assets that produce predictable and stable cash flows, are value accretive, and are strategically complementary. Unlike many peers focused on new resource development, we maximize value by fully exploiting existing reserves — safely and efficiently operating wells to extend their productive lives and economic contribution.
• Optimize — A core component of our strategy is our focus on continuous optimization to increase operational efficiency. The primarily mature nature of the assets we acquire provides us with a portfolio of low-cost optimization opportunities. We increase efficiency across our operations by leveraging technology, synergies and our access to attractive proved developed producing financing.
• Produce — We focus on production to extract oil, natural gas and NGLs at competitive margins, thereby creating stable, predictable cash flows to be used for future acquisitions, dividends to our shareholders and debt reduction.
We emphasize a disciplined approach for capital allocation, controlling costs and maintaining financial discipline to allow us to generate significant free cash flow. Our strategy is centered on acquiring existing producing assets and applying engineering expertise to enhance performance and asset life. Management places emphasis on operating cash flow in managing the business as operating cash flow considers the cash expenses incurred during the period and excludes non-cash expenditures not directly related to operations. Our culture of cost control and production optimization has resulted in substantially lower cash operating costs than our peers.
Our Properties
Our assets are located throughout Texas, Oklahoma, and Kansas, consisting of approximately 3,756 net operated and non-operated proved developed producing wells. For the twelve months ended June 30, 2025, our average net daily production was approximately 21.34 MBoe/d. Our wells are located exclusively in the Anadarko Basin, which has a more predictable production profile compared to less mature basins. Our production benefits from both the diversity of our well vintage and the lack of concentration in any specific sub-area. Within our large and diversified proved developed producing base, no single well accounts for more than 0.77% of our proved developed producing PV-10.
Within our operating areas, our assets are prospective for multiple formations. Our experience in the Western Anadarko Basin and these formations allows us to generate significant free cash flow from these low declining assets in a variety of commodity price environments.
218
The following table presents our historical estimated oil, natural gas and NGL proved reserves as of December 31, 2024.
|
Estimated Proved |
||||||
|
Proved |
Proved |
|||||
|
Standardized Measure (in millions)(3) |
|
$ |
491,895.1 |
|||
|
Oil (MBbl) |
|
14,143.7 |
|
14,193.9 |
||
|
Natural gas (MMcf) |
|
301,317.6 |
|
301,700.5 |
||
|
NGLs (MBbl) |
|
27,111.5 |
|
27,111.5 |
||
|
Total equivalent (MBoe)(2) |
|
91,474.8 |
|
91,588.8 |
||
|
PV-10 (in millions)(3) |
$ |
491,193.4 |
$ |
493,001.1 |
||
____________
(1) Our estimated net proved reserves were determined using average first-day-of-the-month prices for the prior 12 months in accordance with SEC regulations. The unweighted arithmetic average first-day-of-the-month prices for the prior 12 months were $78.22 per barrel for oil and $2.64 per Mcf for natural gas at January 1, 2024 and $75.48 per barrel for oil and $2.13 per MMBtu for natural gas at December 31, 2024. These base prices were adjusted for differentials on a per-property basis, which may include local basis differentials, fuel costs and shrinkage.
(2) Presented on an oil-equivalent basis using a conversion of six thousand cubic feet of natural gas to one stock tank barrel of oil. This conversion is based on energy equivalence and not on price or value equivalence.
(3) For more information on how we calculate PV-10 and a reconciliation of PV-10 to standardized measure, see “Non-GAAP Financial Measures — Reconciliation of PV-10 to Standardized Measure.”
Development Plan and Capital Budget
Our business plan has historically been focused on acquiring and then exploiting the production of our assets. Funding sources for our acquisitions have included proceeds from borrowings under the RBL Facility, contributions from our equity partners, the issuance of asset-backed securities and cash flow from operating activities. We spent approximately $0.7 million in 2024 on development costs, and our budget for 2025 is approximately $0.25 million (of which $0.27 million has been incurred as of June 30, 2025).
During the year ended December 31, 2024, we spent approximately $1.3 million on remedial workovers and other capital projects, $2.9 million on property and equipment capital projects, and $2.2 million on acquisitions. We also divested $1.4 million of non-operated interests to the respective operators during this period. During the six months ended June 30, 2025, we spent approximately $1.3 million on remedial workovers and other capital projects, $0.5 million on property and equipment capital projects, and made no acquisitions.
Based on current commodity prices, we expect to be able to fund our 2025 capital development programs from cash flow from operations and potential borrowings under our RBL Facility.
Our development plan and capital budget are based on management’s current expectations and assumptions about future events. While we consider these expectations and assumptions to be reasonable, they are subject to significant business, economic, competitive, regulatory and other risks, contingencies and uncertainties, most of which are difficult to predict and many of which are beyond our control. The amount and timing of these capital expenditures is largely discretionary and within our control. We could choose to defer a portion of these planned capital expenditures depending on a variety of factors, including, but not limited to, prevailing and anticipated commodity prices, the availability of necessary equipment, infrastructure, labor and capital, the receipt and timing of required regulatory permits and approvals and seasonal conditions.
Our Operations
Oil and Gas Reserves and Operating Data
Reserve data
The information with respect to our estimated proved reserves based on SEC Pricing (as defined below) presented below has been prepared in accordance with the rules and regulations of the SEC.
219
Reserves Presentation
The following tables provide a summary of our estimated proved reserves and related PV-10 of proved reserves as of December 31, 2024, using SEC Pricing, based on evaluations prepared by Cawley, Gillespie & Associates, Inc. (“CG&A”), our independent reserve engineer. See “— Preparation of Reserve Estimates” for the definitions of proved and probable reserves and the technologies and economic data used in their estimation. Prices were adjusted for quality, energy content, transportation fees and market differentials, as applicable.
Summary Reserve Data
Our historical SEC reserves, PV-10 and standardized measure of proved reserves were calculated using oil and gas price parameters established by current SEC guidelines, including the use of an average effective price, calculated as prices equal to the 12-month unweighted arithmetic average of the first day of the month prices for each of the preceding 12 months as adjusted for location and quality differentials, unless prices are defined by contractual arrangements, excluding escalations based on future conditions (“SEC Pricing”). These prices were adjusted for differentials on a per-property basis, which may include local basis differential, fuel costs and shrinkage. All prices are held constant throughout the lives of the properties.
See “Management’s Discussion and Analysis of Financial Condition and Results of Operations” and “— Oil and Gas Reserves and Operating Data — Reserve Data” in evaluating the material presented below.
|
PIH |
|||
|
As of |
|||
|
Proved Developed: |
|
||
|
Oil (MBbl) |
|
14,143.7 |
|
|
Natural gas (MMcf) |
|
301,317.6 |
|
|
Natural gas liquids (MBbl) |
|
27,111.5 |
|
|
Oil equivalent (MBoe) |
|
91,474.8 |
|
|
PV-10 (in millions)(2) |
$ |
491,193.4 |
|
|
Proved Undeveloped: |
|
||
|
Oil (MBbl) |
|
50.2 |
|
|
Natural gas (MMcf) |
|
383.0 |
|
|
Natural gas liquids (MBbl) |
|
0.0 |
|
|
Oil equivalent (MBoe) |
|
114.0 |
|
|
PV-10 (in millions)(2) |
$ |
1,807.8 |
|
|
Total Proved: |
|
||
|
Oil (MBbl) |
|
14,193.9 |
|
|
Natural gas (MMcf) |
|
301,700.5 |
|
|
Natural gas liquids (MBbl) |
|
27,111.5 |
|
|
Oil equivalent (MBoe) |
|
91,588.8 |
|
|
Standardized Measure (in millions)(2) |
$ |
491,895.1 |
|
|
PV-10 (in millions)(2) |
$ |
493,001.1 |
|
____________
(1) Our estimated net proved reserves were determined using average first-day-of-the-month prices for the prior 12 months in accordance with SEC regulations. The unweighted arithmetic average first-day-of-the-month prices for the prior 12 months were $78.22 per barrel for oil and $2.64 per Mcf for natural gas at January 1, 2024 and $75.48 per barrel for oil and $2.13 per MMBtu for natural gas at December 31, 2024. These base prices were adjusted for differentials on a per-property basis, which may include local basis differentials, fuel costs and shrinkage.
(2) PV-10 is a non-GAAP financial measure and represents the present value of estimated future cash inflows from proved oil and gas reserves, less future development and production costs, discounted at 10% per annum to reflect the timing of future cash flows. For more information on how we calculate PV-10 and a reconciliation of PV-10 to standardized measure, see “Non-GAAP Financial Measures — Reconciliation of PV-10 to Standardized Measure.”
220
Preparation of Reserve Estimates
Our reserve estimates as of December 31, 2024 included in this proxy statement/prospectus are based on evaluations prepared by the independent petroleum engineering firm of CG&A in accordance with Standards Pertaining to the Estimating and Auditing of Oil and Gas Reserves Information promulgated by the Society of Petroleum Evaluation Engineers and definitions and guidelines established by the SEC. Our independent reserve engineers were selected for their historical experience and geographic expertise in engineering similar resources.
Under SEC rules, proved reserves are reserves which, by analysis of geoscience and engineering data, can be estimated with reasonable certainty to be economically producible from a given date forward from known reservoirs under existing economic conditions, operating methods and government regulations prior to the time at which contracts providing the right to operate expire, unless evidence indicates that renewal is reasonably certain. The term “reasonable certainty” implies a high degree of confidence that the quantities of oil, natural gas or NGLs actually recovered will equal or exceed the estimate. To achieve reasonable certainty, we and the independent reserve engineers employed technologies that have been demonstrated to yield results with consistency and repeatability. The technologies and other data used in the estimation of our proved reserves include, but are not limited to, well logs, geologic maps and available downhole and production data and well-test data.
Reserve engineering is and must be recognized as a subjective process of estimating volumes of economically recoverable oil, natural gas or NGLs that cannot be measured in an exact manner. The accuracy of any reserve estimate is a function of the quality of available data and of engineering and geological interpretation. As a result, the estimates of different engineers often vary. In addition, the results of drilling, testing and production may justify revisions of such estimates. Accordingly, reserve estimates often differ from the quantities of oil, natural gas or NGLs that are ultimately recovered. Estimates of economically recoverable natural gas and of future net cash flows are based on a number of variables and assumptions, all of which may vary from actual results, including geologic interpretation, prices and future production rates and costs. See “Risk Factors” appearing elsewhere in this proxy statement/prospectus.
Internal Controls
Our internal staff of petroleum engineers and geoscience professionals work closely with our independent reserve engineers to ensure the integrity, accuracy and timeliness of data furnished to our independent reserve engineers in their preparation of reserve estimates. The accuracy of any reserve estimate is a function of the quality of available data and of engineering and geological interpretation. As a result, the estimates of different engineers often vary. In addition, the results of drilling, testing and production may justify revisions of such estimates. Accordingly, reserve estimates often differ from the quantities of oil, natural gas and NGLs that are ultimately recovered. See “Risk Factors — Risks Related to PIH’s Business and to Presidio’s Business Following the Business Combination — Reserve estimates depend on many assumptions that may turn out to be inaccurate. Any material inaccuracies in reserve estimates or underlying assumptions will materially affect the quantities and present value of our reserves” for more information. The reserves engineering group is responsible for the internal review of reserve estimates, and the technical person employed by us at the time who was primarily responsible for overseeing the preparation of our reserve estimates included in this proxy statement/prospectus has more than 18 years of experience as a reserve engineer and was directly responsible for overseeing the reserves engineering group. The technical person currently primarily responsible for overseeing the preparation of our reserve estimates has more than 12 years of experience in reserve engineering. The reserves engineering group reviews the estimates with our third-party petroleum consultants, CG&A, an independent petroleum engineering firm.
CG&A is a Texas Registered Engineering Firm (F-693), made up of independent registered professional engineers and geologists that have provided petroleum consulting services to the oil and gas industry for over 60 years. The lead evaluator that prepared the reserve report was W. Todd Brooker, President at CG&A.
Todd has been with CG&A since 1992 and graduated from the University of Texas at Austin in 1989 with a bachelors degree in Petroleum Engineering. Todd is a State of Texas registered professional engineer (License #83462) and a member of the Society of Petroleum Engineers. Todd meets or exceeds the education, training, and experience requirements set forth in the Standards Pertaining to the Estimating and Auditing of Oil and Gas Reserves Information promulgated by the Society of Petroleum Engineers; Todd is proficient in judiciously applying industry standard practices to engineering and geoscience evaluations as well as applying SEC and other industry reserves definitions and guidelines.
221
Proved Undeveloped Reserves (PUDs)
We aim to obtain proved developed producing wells through acquisitions in accordance with our growth strategy rather than through development activities. We accordingly contribute limited capital to development activities. From time to time, when acquiring packages of wells, we will acquire certain locations that are in development by the acquiree at the time of the acquisition or could be developed in the future. We do not have a development program and, as a result, any additional undrilled locations that we hold cannot be classified as undeveloped reserves in accordance with SEC rules unless a development plan is in place.
As of December 31, 2024, our proved undeveloped reserves were composed of 50.2 MBbls of oil, 0.0 MBbls of NGLs and 383.0 MMcf of natural gas for a total of 114.0 MBoe. PUDs will be converted from undeveloped to developed as the applicable wells begin production.
The following table summarizes our changes in PUDs, for the year ended December 31, 2024 (in MBoe):
|
Balance, December 31, 2023 |
362.5 |
|
|
|
Addition of new locations |
114.0 |
|
|
|
Revisions of previous estimates |
(111.0 |
) |
|
|
Transfers to proved developed |
(251.5 |
) |
|
|
Balance, December 31, 2024 |
114.0 |
|
Revisions of previous estimates of 362.5 MBoe during the year ended December 31, 2024 included the addition of 4 PUDs (114.0 MBoe) based on farm out agreements and the deletion of 0 PUDs (0 MBoe) due to five year development limitations. Additionally, changes to reflect current market conditions on lease operating expenses and product price differentials totaled 111 MBoe.
We converted 251.5 MBoe of PUDs into proved developed reserves in 2024. Costs incurred relating to the development of all oil and natural gas reserves were $0.4 million during the year ended December 31, 2024.
Oil, Natural Gas and NGL Production Prices and Production Costs
Production and Price History
We currently only have production in the Anadarko Basin. The following table sets forth information regarding our production and operating data for the periods indicated.
Production data:
|
Six Months Ended June 30, |
Year Ended December 31, |
|||||||
|
2025 |
2024 |
2024 |
2023 |
|||||
|
Oil and condensate sales (MBbl) |
663 |
764 |
1,425 |
1,632 |
||||
|
Natural gas sales (MMcf) |
13,034 |
14,158 |
27,956 |
30,963 |
||||
|
Natural gas liquids sales (MBbl) |
1,059 |
1,287 |
2,480 |
2,768 |
||||
|
Total (MBoe) |
3,894 |
4,411 |
8,564 |
9,561 |
||||
|
Total (MBoe/d) |
21 |
24 |
23 |
26 |
||||
|
Total (MBoe) |
3,894 |
4,411 |
8,564 |
9,561 |
||||
Average realized sales prices:
|
Six Months Ended June 30, |
Year Ended December 31, |
|||||||||||
|
2025 |
2024 |
2024 |
2023 |
|||||||||
|
Oil and condensate excluding effects of derivatives (per Bbl) |
$ |
64.94 |
$ |
77.65 |
$ |
74.96 |
$ |
75.74 |
||||
|
Natural gas excluding effects of derivatives (per Mcf) |
$ |
2.06 |
$ |
0.76 |
$ |
0.95 |
$ |
1.46 |
||||
|
Natural gas liquids excluding effects of derivatives (per Bbl) |
$ |
22.73 |
$ |
21.61 |
$ |
22.74 |
$ |
21.98 |
||||
|
Total ($/Boe) |
$ |
24.12 |
$ |
22.47 |
$ |
22.15 |
$ |
24.02 |
||||
222
Expense per Boe:
|
Six Months Ended June 30, |
Year Ended December 31, |
|||||||||||||||
|
2025 |
2024 |
2024 |
2023 |
|||||||||||||
|
Lease operating expense |
$ |
10.06 |
|
$ |
7.87 |
|
$ |
8.25 |
|
$ |
8.03 |
|
||||
|
Production taxes (% of oil, natural gas and NGL sales)(1) |
|
5.23 |
% |
|
5.71 |
% |
|
5.45 |
% |
|
6.14 |
% |
||||
|
Ad valorem taxes |
$ |
0.68 |
|
$ |
0.71 |
|
$ |
0.61 |
|
$ |
0.73 |
|
||||
|
Depletion, oil and gas properties |
$ |
3.74 |
|
$ |
3.92 |
|
$ |
3.99 |
|
$ |
3.10 |
|
||||
|
Depreciation and amortization, other property and equipment |
$ |
0.40 |
|
$ |
0.34 |
|
$ |
0.35 |
|
$ |
0.27 |
|
||||
|
Accretion of asset retirement |
$ |
0.52 |
|
$ |
0.43 |
|
$ |
0.44 |
|
$ |
0.41 |
|
||||
|
General and administrative expense(2) |
$ |
4.74 |
|
$ |
0.92 |
|
$ |
0.93 |
|
$ |
1.74 |
|
||||
____________
(1) $/Boe is not a useful metric for evaluating taxes.
(2) Includes distributions to Class B unitholders in 2025 following the sale of certain undeveloped properties and debt refinancing in 2023.
Operating Data
The following table sets forth information regarding our revenues, net production volumes, average realized prices and operating expenses for the year ended December 31, 2024 and the six months ended June 30, 2025:
|
Six Months |
Year Ended |
|||||
|
($ in thousands) |
||||||
|
Revenues: |
|
|
||||
|
Oil |
$ |
43,062 |
$ |
106,854 |
||
|
Natural gas |
|
26,790 |
|
26,478 |
||
|
Natural gas liquids |
|
24,080 |
|
56,410 |
||
|
Total oil, natural gas, and NGL sales |
|
93,932 |
|
189,742 |
||
|
Field services revenue |
|
633 |
|
2,474 |
||
|
Total revenues |
$ |
94,565 |
$ |
192,216 |
||
|
|
|
|||||
|
Average Sales Price: |
|
|
||||
|
Oil ($/Bbl) |
$ |
64.94 |
$ |
74.96 |
||
|
Natural gas ($/Mcf) |
$ |
2.06 |
$ |
0.95 |
||
|
NGL ($/Bbl) |
$ |
22.73 |
$ |
22.74 |
||
|
Total ($/Boe) – before effects of realized derivatives |
$ |
24.12 |
$ |
22.15 |
||
|
Total ($/Boe) – after effects of realized derivatives |
$ |
19.67 |
$ |
20.40 |
||
|
|
|
|||||
|
Net Production Volumes: |
|
|
||||
|
Oil (MBbl) |
|
663 |
|
1,425 |
||
|
Natural gas (MMcf) |
|
13,034 |
|
27,956 |
||
|
NGL (MBbl) |
|
1,059 |
|
2,480 |
||
|
Total (MBoe) |
|
3,894 |
|
8,564 |
||
|
Average daily total volumes (MBoe/d) |
|
21 |
|
23 |
||
223
|
($ in thousands) |
Six Months |
Six Months |
Year Ended |
Year Ended |
||||||||||||
|
Operating Expenses: |
|
|
|
|
|
|
|
|
||||||||
|
Lease operating expense |
$ |
39,199 |
|
$ |
10.06 |
|
$ |
70,702 |
|
$ |
8.25 |
|
||||
|
Production taxes(1) |
|
5,203 |
|
|
1.34 |
|
|
10,347 |
|
|
1.21 |
|
||||
|
Ad valorem taxes |
|
2,643 |
|
|
0.68 |
|
|
5,236 |
|
|
0.61 |
|
||||
|
Depletion, oil and gas properties |
|
14,564 |
|
|
3.74 |
|
|
34,153 |
|
|
3.99 |
|
||||
|
Depreciation and amortization, other property and equipment |
|
1,549 |
|
|
0.40 |
|
|
3,032 |
|
|
0.35 |
|
||||
|
Accretion of asset retirement obligation |
|
2,035 |
|
|
0.52 |
|
|
3,765 |
|
|
0.44 |
|
||||
|
General and administrative(2) |
|
18,476 |
|
|
4.74 |
|
|
7,995 |
|
|
0.93 |
|
||||
|
Cost of field services revenue |
|
136 |
|
|
0.03 |
|
|
1,960 |
|
|
0.23 |
|
||||
|
Gain on sale of assets |
|
(5,793 |
) |
|
(1.49 |
) |
|
(85,573 |
) |
|
(9.99 |
) |
||||
|
Total Operating Expenses |
$ |
78,012 |
|
$ |
20.03 |
|
$ |
51,617 |
|
$ |
6.03 |
|
||||
____________
(1) $/Boe is not a useful metric for evaluating taxes.
(2) Includes distributions to Class B unitholders in 2025 following the sale of certain undeveloped properties.
Proved Developed Producing Wells
The following table sets forth information regarding our proved developed producing wells as of June 30, 2025:
|
As of |
Average |
||||||
|
Gross |
Net |
||||||
|
Combined Total: |
|
||||||
|
Natural gas |
2,576 |
1,248 |
48.44 |
% |
|||
|
Oil |
1,180 |
633 |
53.63 |
% |
|||
|
Total |
3,756 |
1,881 |
50.07 |
% |
|||
Developed and Undeveloped Acreage
The following table sets forth certain information regarding the total developed and undeveloped acreage in which we owned an interest as of December 31, 2024:
|
Developed |
Undeveloped |
Total |
||||
|
Gross |
888,334 |
4,184 |
892,518 |
|||
|
Net |
699,119 |
1,608 |
700,727 |
All of our leasehold acreage is held by production and located in the Anadarko Basin.
Drilling Results
The table below sets forth the results of our operated drilling activities for the periods indicated. Additionally, the table sets forth the results of non-operated drilling activities in which the company has financial exposure to the drilling and completion operations. The information should not be considered indicative of future performance, nor
224
should it be assumed that there is necessarily any correlation among the number of productive wells drilled, quantities of reserves found or economic value. Productive wells are those that produce, or are capable of producing, commercial quantities of hydrocarbons, regardless of whether they produce a reasonable rate of return. Dry holes are those that prove to be incapable of producing hydrocarbons in sufficient quantities to justify completion.
|
Six Months Ended |
Year Ended |
Year Ended |
||||||||||
|
Gross |
Net |
Gross |
Net |
Gross |
Net |
|||||||
|
Development Wells Operated: |
||||||||||||
|
Productive |
0 |
0 |
0 |
0 |
0 |
0 |
||||||
|
Dry holes |
0 |
0 |
0 |
0 |
0 |
0 |
||||||
|
Total Development |
0 |
0 |
0 |
0 |
0 |
0 |
||||||
|
Development Wells Non-Operated: |
||||||||||||
|
Productive |
1 |
0.055 |
0 |
0 |
2 |
0.034 |
||||||
|
Dry holes |
0 |
0 |
0 |
0 |
0 |
0 |
||||||
|
Total Development |
1 |
0.055 |
0 |
0 |
2 |
0.034 |
||||||
|
Total Wells: |
||||||||||||
|
Productive |
1 |
0.055 |
0 |
0 |
2 |
0.034 |
||||||
|
Dry holes |
0 |
0 |
0 |
0 |
0 |
0 |
||||||
|
Total Development |
1 |
0.055 |
0 |
0 |
2 |
0.034 |
||||||
We drilled no exploratory wells (productive or dry) during the six months ended June 30, 2025 or the years ended December 31, 2024 and 2023.
The following table sets forth information regarding our drilling activities as of June 30, 2025 and December 31, 2024, including with respect to our operated wells we have begun drilling and those which are drilled and awaiting completion.
|
As of June 30, 2025 |
As of December 31, 2024 |
|||||||
|
Gross |
Net |
Gross |
Net |
|||||
|
Drilling |
0 |
0 |
0 |
0 |
||||
|
Drilled and Completing |
0 |
0 |
0 |
0 |
||||
As of June 30, 2025, the Company did not drill or complete any wells. Additionally, as of June 30, 2025, the Company had elected to participate in 0 non-operated gross wells (0 net) that were in process of drilling and completion.
As of December 31, 2024, the Company did not drill or complete any wells. Additionally, as of December 31, 2024, the Company had elected to participate in 0 non-operated gross wells (0 net) that were in process of drilling and completion.
As of June 30, 2025, we were not a party to any long-term drilling rig contracts.
Productive Wells
As of June 30, 2025, we owned interests in the following number of productive wells:
|
Oil Wells |
Gas Wells |
Total |
||||
|
Gross |
1,180 |
2,576 |
3,756 |
|||
|
Net |
633 |
1,248 |
1,881 |
Marketing and Customers
We market production from properties we operate for both our account and the account of the other working interest owners in these properties. We sell our production to purchasers at market prices.
225
For the year ended December 31, 2024 and the six months ended June 30, 2025, purchases by the following companies exceeded 10% of our receipts from oil and gas sales:
|
Year Ended |
|||
|
Valero Marketing & Supply |
40.22 |
% |
|
|
ETC Texas Pipeline LTD |
13.10 |
% |
|
|
Total |
53.32 |
% |
|
|
Six Months |
|||
|
Valero Marketing & Supply |
31.33 |
% |
|
|
EDF, Inc. |
11.26 |
% |
|
|
DCP Midstream |
11.20 |
% |
|
|
Spire Marketing Inc. |
10.23 |
% |
|
|
Total |
64.01 |
% |
|
Gathering & Processing Agreements
We incur gathering and processing expense under various gathering and/or processing agreements with third-party midstream providers. None of our gathering and/or processing agreements includes minimum volume commitments.
Competition
The oil and natural gas industry is intensely competitive, and we compete with other companies that have greater resources. Many of these companies not only explore for and produce natural gas, but also carry on midstream and refining operations and market petroleum and other products on a regional, national or worldwide basis. These companies may be able to pay more for productive oil and natural gas properties or to define, evaluate, bid for and purchase a greater number of properties and prospects than our financial or human resources permit. In addition, these companies may have a greater ability to continue exploration activities during periods of low natural gas market prices. Our ability to acquire additional properties and to discover reserves in the future will be dependent upon our ability to evaluate and select suitable properties and to consummate transactions in a highly competitive environment. In addition, because we have fewer financial and human resources than many companies in our industry, we may be at a disadvantage in evaluating and bidding for oil and natural gas properties.
There is also competition between oil and natural gas producers and other industries producing energy and fuel. Furthermore, competitive conditions may be substantially affected by various forms of energy legislation and/or regulation considered from time to time by the governments of the United States and the jurisdictions in which we operate. It is not possible to predict the nature of any such legislation or regulation which may ultimately be adopted or its effects upon our future operations. Such laws and regulations may substantially increase the costs of developing natural gas and may prevent or delay the commencement or continuation of a given operation. Our larger or more integrated competitors may be able to absorb the burden of existing, and any changes to, federal, state and local laws and regulations more easily than we can, which would adversely affect our competitive position.
Seasonality of business
Generally, demand for natural gas, oil and NGL decreases during the spring and fall months and increases during the summer and winter months. However, certain natural gas and NGL markets utilize storage facilities and purchase some of their anticipated winter requirements during the summer, which can lessen seasonal demand fluctuations. In addition, seasonal anomalies such as mild winters or mild summers can have a significant impact on prices. These seasonal anomalies can pose challenges for meeting our objectives and can increase competition for equipment, supplies and personnel during the spring and summer months, which could lead to shortages, increased costs or delayed operations.
226
Title to properties
We believe that we have satisfactory title to substantially all of our active properties in accordance with standards generally accepted in the oil and natural gas industry. Our properties are subject to customary royalty and overriding royalty interests, certain contracts relating to the exploration, development, operation and marketing of production from such properties, consents to assignment and preferential purchase rights, liens for current taxes, applicable laws and other burdens, encumbrances and irregularities in title, which we believe do not materially interfere with the use of or affect the value of such properties. Prior to acquiring producing wells, we endeavor to perform a title investigation on an appropriate portion of the properties that is thorough and is consistent with standard practice in the oil and natural gas industry. Generally, we conduct a title examination and perform curative work with respect to significant defects that we identify on properties that we operate. We believe that we have performed reasonable and protective title reviews with respect to an appropriate cross-section of our operated natural gas and oil wells.
Legislative and regulatory environment
Our oil, natural gas and natural gas liquids (“NGLs”) exploration, development, production and related operations and activities are subject to extensive federal, state and local laws, rules and regulations. Failure to comply with such rules and regulations can result in administrative, civil or criminal penalties, compulsory remediation and imposition of natural resource damages or other liabilities. Although the regulatory burden on the natural gas and oil industry increases our cost of doing business and, consequently, affects our profitability, we believe these obligations generally do not impact us differently or to any greater or lesser extent than they affect other operators in the oil and natural gas industry with similar operations and types, quantities and locations of production.
Regulation of production
In many states, oil and natural gas companies are generally required to obtain permits for drilling operations, provide drilling bonds, file reports concerning operations and meet other requirements related to the exploration, development and production of natural gas, oil and NGLs. Such states also have statutes and regulations addressing conservation matters, including provisions for unitization or pooling of natural gas and oil interests, rights and properties, the surface use and restoration of properties upon which wells are drilled and disposal of water produced or used in the drilling and completion process. These regulations include the establishment of maximum rates of production from natural gas and oil wells, rules as to the spacing, plugging and abandoning of such wells, restrictions on venting or flaring natural gas and requirements regarding the ratability of production, as well as rules governing the surface use and restoration of properties upon which wells are drilled.
These laws and regulations may limit the amount of natural gas, oil and NGLs that can be produced from wells in which we own an interest and may limit the number of wells, the locations in which wells can be drilled, or the method of drilling wells. Additionally, the procedures that must be followed under these laws and regulations may result in delays in obtaining permits and approvals necessary for our operations and therefore our expected timing of drilling, completion and production may be negatively impacted. These regulations apply to us directly as the operator of our leasehold. The failure to comply with these rules and regulations can result in substantial penalties.
Regulation of sales and transportation of liquids
Sales of condensate and NGLs are not currently regulated and are made at negotiated prices. Nevertheless, Congress has enacted price controls in the past and could reenact such controls in the future.
Our sales of NGLs are affected by the availability, terms and cost of transportation. The transportation of NGLs in common carrier pipelines is subject to rate and access regulation. The Federal Energy Regulatory Commission (“FERC”) regulates interstate oil, NGLs and other liquid pipeline transportation rates under the Interstate Commerce Act. In general, interstate liquids pipeline rates are set using an annual indexing methodology, however, a pipeline may also use a cost-of-service approach, settlement rates or market-based rates in certain circumstances.
Intrastate liquids pipeline transportation rates are subject to regulation by state regulatory commissions. The basis for intrastate liquids pipeline regulation, and the degree of regulatory oversight and scrutiny given to intrastate liquids pipeline rates, varies from state to state. Insofar as effective interstate and intrastate rates and regulations regarding
227
access are equally applicable to all comparable shippers, we believe that the regulation of liquids transportation will not affect our operations in any way that is of material difference from those of our competitors who are similarly situated.
Regulation of transportation and sales of natural gas
Historically, the transportation and sale for resale of natural gas in interstate commerce has been regulated by agencies of the U.S. federal government, primarily FERC. In the past, the federal government has regulated the prices at which natural gas could be sold. While sales by producers of natural gas can currently be made at uncontrolled market prices, Congress could reenact price controls in the future. Deregulation of wellhead natural gas sales began with the enactment of the Natural Gas Policy Act of 1978 (the “NGPA”) and culminated in adoption of the Natural Gas Wellhead Decontrol Act which removed controls affecting wellhead sales of natural gas effective January 1, 1993. The transportation and sale for resale of natural gas in interstate commerce is regulated primarily under the Natural Gas Act of 1938 (the “NGA”) and the NGPA, and by regulations and orders promulgated by FERC. In certain limited circumstances, intrastate transportation and wholesale sales of natural gas may also be affected directly or indirectly by laws enacted by Congress and by FERC regulations.
The Energy Policy Act of 2005 (the “EP Act of 2005”) amended the NGA and NGPA to add an anti-market manipulation provision which makes it unlawful for any entity to engage in prohibited behavior to be prescribed by FERC. The EP Act of 2005 also provided FERC with the power to assess civil penalties of up to $1,000,000 per day (adjusted annually for inflation) for violations of the NGA and NGPA. As of 2025, the new adjusted maximum penalty amount is $1,584,648 per violation, per day. The civil penalty provisions are applicable to entities that engage in the sale and transportation of natural gas for resale in interstate commerce.
On January 19, 2006, FERC issued Order No. 670, implementing the anti-market manipulation provision of the EP Act of 2005, and subsequently denied rehearing. The resulting rules make it unlawful, in connection with the purchase or sale of natural gas subject to the jurisdiction of FERC, or the purchase or sale of transportation services subject to the jurisdiction of FERC, for any entity, directly or indirectly, to: (i) use or employ any device, scheme or artifice to defraud; (ii) make any untrue statement of material fact or omit to make any such statement necessary to make the statements made not misleading; or (iii) engage in any act or practice that operates as a fraud or deceit upon any person. The anti-market manipulation rule does not apply to activities that relate only to intrastate or other non-FERC jurisdictional sales or gathering, but does apply to activities of gas pipelines and storage companies that provide interstate services. FERC also interprets its authority to reach otherwise non-jurisdictional entities to the extent the activities are conducted “in connection with” gas sales, purchases or transportation subject to FERC jurisdiction, which includes the annual reporting requirements under Order 704, described below. However, in October 2022, the Fifth Circuit ruled that FERC’s jurisdiction to regulate market manipulation is limited to interstate transactions only and does not reach intrastate natural gas transactions.
On December 26, 2007, FERC issued Order 704, a final rule on the annual natural gas transaction reporting requirements, as amended by subsequent orders on rehearing. As a result of these orders, wholesale buyers and sellers of more than 2.2 million MMBtus of physical natural gas in the previous calendar year, including oil and natural gas producers, gatherers and marketers, are now required to report, by May 1 of each year, aggregate volumes of natural gas purchased or sold at wholesale in the prior calendar year to the extent such transactions utilize, contribute to, or may contribute to the formation of price indices. It is the responsibility of the reporting entity to determine which individual transactions should be reported based on the guidance provided by FERC. Market participants must also indicate whether they report prices to any index publishers, and if so, whether their reporting complies with FERC’s policy statement on price reporting.
Gathering service, which occurs upstream of jurisdictional transportation services, is regulated by the states onshore and in state waters. Section 1(b) of the NGA exempts natural gas gathering facilities from regulation by FERC. Although FERC has set forth a general test for determining whether facilities perform a non-jurisdictional gathering facilities function or a jurisdictional transportation function, FERC’s determinations as to the classification of facilities are done on a case-by-case basis. To the extent that FERC issues an order that reclassifies certain non-jurisdictional gathering facilities as jurisdictional transportation facilities, and depending on the scope of that decision, our costs of getting gas to point of sale locations may increase. We believe that the natural gas pipelines in our gathering systems meet the traditional tests FERC has used to establish a pipeline’s status as a gatherer not subject to regulation as a natural gas company. However, the distinction between FERC-regulated transportation
228
services and federally unregulated gathering services could be the subject of ongoing litigation, so the classification and regulation of our gathering facilities could be subject to change based on future determinations by FERC, the courts or Congress. State regulation of natural gas gathering facilities generally includes various occupational safety, environmental and, in some circumstances, nondiscriminatory-take requirements. Although such regulation has not generally been affirmatively applied by state agencies, natural gas gathering may receive greater regulatory scrutiny in the future.
In addition, the pipelines in the gathering systems on which we rely may be subject to regulation by the U.S. Department of Transportation. The Pipeline and Hazardous Materials Safety Administration (“PHMSA”) has established a risk-based approach to determine which gathering pipelines are subject to regulation and what safety standards regulated gathering pipelines must meet. Over the past several years PHMSA has taken steps to expand the regulation of rural gathering lines and impose a number of reporting and inspection requirements on regulated pipelines, and additional requirements are expected in the future. On November 15, 2021, PHMSA released a final rule that expands the definition of regulated gathering pipelines and imposes safety measures on certain currently unregulated gathering pipelines. The final rule also imposes reporting requirements on all gathering pipelines and specifically requires operators to report safety information to PHMSA. The future adoption of laws or regulations that apply more comprehensive or stringent safety standards could increase the expenses we incur for gathering service.
The price at which we sell natural gas is not currently subject to federal rate regulation and, for the most part, is not subject to state regulation. However, with regard to our physical and financial sales of these energy commodities, we are required to observe anti-market manipulation laws and related regulations enforced by FERC under the EP Act of 2005 and by the Commodity Futures Trading Commission (the “CFTC”) under the Commodity Exchange Act (the “CEA”) as amended by the Dodd-Frank Wall Street Reform and Consumer Protection Act, and regulations promulgated thereunder. The CEA prohibits any person from manipulating or attempting to manipulate the price of any commodity in interstate commerce or futures on such commodity. The CEA also prohibits knowingly delivering or causing to be delivered false or misleading or knowingly inaccurate reports concerning market information or conditions that affect or tend to affect the price of a commodity as well as certain disruptive trading practices. Should we violate the anti-market manipulation laws and regulations, we could also be subject to related third-party damage claims by, among others, sellers, royalty owners and taxing authorities.
Intrastate natural gas transportation is also subject to regulation by state regulatory agencies. The basis for intrastate regulation of natural gas transportation and the degree of regulatory oversight and scrutiny given to intrastate natural gas pipeline rates and services varies from state to state. As such regulation within a particular state will generally affect all intrastate natural gas shippers within the state on a comparable basis, we believe that the regulation of similarly situated intrastate natural gas transportation in any states in which we operate and ship natural gas on an intrastate basis will not affect our operations in any way that is of material difference from those of our competitors. Like the regulation of interstate transportation rates, the regulation of intrastate transportation rates affects the marketing of natural gas that we produce, as well as the revenues we receive for sales of our natural gas.
Changes in law and to FERC, PHMSA, the CFTC, or state policies and regulations may adversely affect the availability and reliability of firm and/or interruptible transportation service on interstate and intrastate pipelines, and we cannot predict what future action FERC, PHMSA, the CFTC, or state regulatory bodies will take. We do not believe, however, that any regulatory changes will affect us in a way that materially differs from the way they will affect other oil and natural gas producers and marketers with which we compete.
Regulation of environmental and occupational safety and health matters generally
Our operations are subject to numerous stringent federal, regional, state and local statutes and regulations governing environmental protection, occupational safety and health, and the release, discharge or disposal of materials into the environment, some of which carry substantial administrative, civil and criminal penalties for failure to comply. Applicable U.S. federal environmental laws include, but are not limited to, the CERCLA, the CWA and the CAA. In addition, state and local laws and regulations set forth specific standards for drilling wells, the maintenance of bonding requirements in order to drill or operate wells, the spacing and location of wells, the method of drilling and casing wells, the surface use and restoration of properties upon which wells are drilled, the plugging and abandoning of wells, the prevention and cleanup of pollutants, and other matters. These laws and regulations may, among other things, require the acquisition of permits to conduct exploration, drilling, and production operations;
229
restrict the types, quantities and concentrations of various substances that can be released into the environment in connection with drilling, production and transporting through pipelines; govern the sourcing and disposal of water used in the drilling and completion process; limit or prohibit construction or drilling activities in sensitive areas such as wilderness, wetlands, frontier and other protected areas; require investigatory or remedial actions to prevent or mitigate pollution conditions caused by our operations; impose obligations to reclaim and abandon well sites and pits; establish specific safety and health criteria addressing worker protection; and impose substantial liabilities for pollution resulting from operations or failure to comply with regulatory filings. Additionally, Congress and federal and state agencies frequently revise environmental laws and regulations, and any changes that result in delay or more stringent and costly permitting, waste handling, disposal and clean-up requirements for the oil and gas industry could have a significant impact on our operating costs. Although future environmental obligations are not expected to have a material impact on the results of our operations or financial condition, there can be no assurance that future developments, such as increasingly stringent environmental laws or enforcement thereof, will not cause us to incur material environmental liabilities or costs.
Failure to comply with these laws and regulations may result in the assessment of administrative, civil and criminal fines and penalties, loss of leases, the imposition of investigatory or remedial obligations and the issuance of orders enjoining some or all of our operations in affected areas. These laws and regulations may also restrict the rate of oil and natural gas production below the rate that would otherwise be possible. The regulatory burden on the oil and gas industry increases the cost of doing business in the industry and consequently affects profitability. It is possible that, over time, environmental regulation could evolve to place more restrictions and limitations on activities that may affect the environment, and thus, any changes in environmental laws and regulations or reinterpretation of enforcement policies that result in more stringent and costly well drilling, construction, completion or water management activities or waste handling, storage, transport, disposal, or remediation requirements could require us to make significant expenditures to attain and maintain compliance and may otherwise have a material adverse effect on our results of operations and financial position. We may be unable to pass on such increased compliance costs to our customers. Moreover, accidental releases or spills may occur in the course of our operations, and we cannot be sure that we will not incur significant costs and liabilities as a result of such releases or spills, including any third-party claims for damage to property, natural resources or persons. Although we believe that we are in substantial compliance with applicable environmental laws and regulations and that continued compliance with existing requirements will not have a material adverse impact on our business, there can be no assurance that this will continue in the future.
The following is a summary of the more significant existing environmental and occupational health and safety laws and regulations, as amended from time to time, to which our business operations are subject and for which compliance may have a material adverse impact on our capital expenditures, results of operations or financial position.
Hazardous substances and wastes
CERCLA, also known as the “Superfund” law, and comparable state laws, impose liability without regard to fault or the legality of the original conduct, on certain classes of persons with respect to the release of a “hazardous substance” into the environment. These classes of persons, or, as termed in CERCLA, potentially responsible parties, include the current and past owners or operators of a disposal site or site where the release occurred and anyone who disposed or arranged for the disposal of the hazardous substances found at such sites. Under CERCLA, such persons may be subject to joint and several, strict liability for the costs of cleaning up the hazardous substances that have been released into the environment and for damages to natural resources. It is not uncommon for neighboring landowners and other third parties to file claims for personal injury and property damage allegedly caused by hazardous substances released into the environment. We are able to control directly the operation of only those wells with respect to which we act as operator. Notwithstanding our lack of direct control over wells operated by others, the failure of an operator other than us to comply with applicable environmental regulations may, in certain circumstances, be attributed to us. We generate materials in the course of our operations that may be regulated as hazardous substances under CERCLA and other environmental laws but we are unaware of any liabilities for which we may be held responsible that would materially and adversely affect our business operations. While petroleum and crude oil fractions are generally not considered hazardous substances under CERCLA and its analogues because of the so-called “petroleum exclusion,” adulterated petroleum products containing other hazardous substances have been treated as hazardous substances in the past.
230
We also generate solid and hazardous wastes that may be subject to the requirements of the RCRA, and analogous state laws. RCRA regulates the generation, handling, storage, treatment, transport and disposal of nonhazardous and hazardous solid wastes. RCRA specifically excludes “drilling fluids, produced waters and other wastes associated with the development or production of crude oil, natural gas or geothermal energy” from regulation as hazardous wastes. With the approval of the EPA, individual states can administer some or all of the provisions of RCRA and some states have adopted their own, more stringent requirements. However, legislation has been proposed from time to time and various environmental groups have filed lawsuits that, if successful, could result in the reclassification of certain natural gas and oil exploration and production wastes as “hazardous wastes,” which would make such wastes subject to much more stringent handling, disposal and clean-up requirements. Any future loss of the RCRA exclusion for drilling fluids, produced waters and related wastes could result in an increase in our costs to manage and dispose of generated wastes, which could have a material adverse effect on our results of operations and financial position. In addition, in the course of our operations, we generate some amounts of ordinary industrial wastes, such as paint wastes, waste solvents, laboratory wastes and waste compressor oils that may be regulated as hazardous wastes if such wastes are determined to have hazardous characteristics. Although the costs of managing hazardous waste may be significant, we do not believe that our costs in this regard are materially more burdensome than those for similarly situated companies.
We currently own, lease or operate numerous properties that may have been used by prior owners or operators for oil and natural gas development and production activities for many years. Although we believe that we have utilized operating and waste disposal practices that were standard in the industry at the time, hazardous substances, wastes or petroleum hydrocarbons may have been released on, under or from the properties owned or leased by us, or on, under or from other locations, including off-site locations where such substances have been taken for recycling or disposal. In addition, some of our properties may have been operated by third parties or by previous owners or operators whose treatment and disposal of hazardous substances, wastes or petroleum hydrocarbons was not under our control. These properties and the substances disposed or released on, under or from them may be subject to CERCLA, RCRA and/or analogous state laws. Under such laws, we could be required to undertake response or corrective measures, which could include removal of previously disposed substances and wastes, cleanup of contaminated property or performance of remedial plugging or pit closure operations to prevent future contamination.
Water discharges
The Federal Water Pollution Control Act, also known as the CWA, and comparable state laws impose restrictions and strict controls regarding the discharge of pollutants, including spills and leaks of oil and other natural gas wastes, into or near waters of the United States or state waters. The discharge of pollutants into regulated waters is prohibited, except in accordance with the terms of a permit issued by the EPA or an analogous state agency. The discharge of dredge and fill material into regulated waters, including wetlands, is also prohibited, unless authorized by a permit issued by the U.S. Army Corps of Engineers (the “Corps”). The scope of federal jurisdiction under the CWA over these regulated waters continues to be subject to significant uncertainty and litigation. The EPA and the Corps issued a final rule on the federal jurisdictional reach over waters of the United States in 2015, which never took effect before being replaced by the Navigable Waters Protection Rule (the “NWPR”) in December 2019. A coalition of states and cities, environmental groups, and agricultural groups challenged the NWPR, which was vacated by a federal district court in August 2021. The EPA and Corps underwent a further rulemaking process to attempt to redefine the definition of waters of the United States; however, the U.S. Supreme Court’s recent decision in Sackett v. EPA invalidated the prior test used by the EPA to determine whether wetlands qualify as navigable waters of the United States, and on September 8, 2023, the EPA and the Corps published a final rule to align the definition of “waters of the United States” with the U.S. Supreme Court’s decision in Sackett v. EPA. In March 2025, the EPA and the Corps announced their intention to undertake a rulemaking process to revise the 2023 rule. To the extent any new rules or court decisions expand the scope of the CWA’s jurisdiction, we could face increased costs and delays with respect to obtaining permits, including for dredge and fill activities in wetland areas.
The process for obtaining permits also has the potential to delay our operations. For example, on June 18, 2025, the Corps issued a proposal to reissue and modify “Nationwide Permits” that authorize certain dredge and fill activities in jurisdictional wetlands related to pipeline projects, including Nationwide Permit 12 (“NWP 12”), the general permit issued by the Corps for pipelines and utility projects. Any changes to NWP 12 could have an impact on our business. If new oil and gas pipeline projects are unable to utilize NWP 12 or identify an alternate means of CWA compliance, such projects could be significantly delayed. Additionally, spill prevention, control and countermeasure plans, also
231
referred to as “SPCC plans,” are required by federal law in connection with on-site storage of significant quantities of oil. Compliance may require appropriate containment berms and similar structures to help prevent the contamination of navigable waters by a petroleum hydrocarbon tank spill, rupture or leak.
Safe Drinking Water Act
The SDWA grants the EPA broad authority to take action to protect public health when an underground source of drinking water is threatened with pollution that presents an imminent and substantial endangerment to humans. The SDWA also regulates saltwater disposal wells under the Underground Injection Control Program. The EP Act of 2005 amended the Underground Injection Control provisions of the SDWA to expressly exclude certain hydraulic fracturing from the definition of “underground injection,” but disposal of hydraulic fracturing fluids and produced water or their injection for enhanced oil recovery is not excluded. In 2014, the EPA issued permitting guidance governing hydraulic fracturing with diesel fuels. While we do not currently use diesel fuels in our hydraulic fracturing fluids, we may become subject to federal permitting under the SDWA if our fracturing formula changes.
Air emissions
The CAA and comparable state laws restrict the emission of air pollutants from many sources, including compressor stations, through the issuance of permits and other requirements. These laws and regulations may require us to obtain pre-approval for the construction or modification of certain projects or facilities expected to produce or significantly increase air emissions, obtain and strictly comply with stringent air permit requirements or utilize specific equipment or technologies to control emissions of certain pollutants. The need to obtain permits has the potential to delay the development of oil and natural gas projects. Over the next several years, we may be required to incur certain capital expenditures for air pollution control equipment or other air emissions related issues. For example, in October 2015, the EPA lowered the National Ambient Air Quality Standard (“NAAQS”) for ozone from 75 to 70 parts per billion. In December 2020, the EPA announced its intention to leave the ozone NAAQS unchanged at 70 parts per billion. The EPA is currently reconsidering its 2020 decision to retain the 2015 NAAQS. Further, in June 2016, the EPA also finalized rules regarding criteria for aggregating multiple small surface sites into a single source for air-quality permitting purposes applicable to the oil and gas industry. These rules could cause small facilities, on an aggregate basis, to be deemed a major source, thereby triggering more stringent air permitting processes and requirements.
If the EPA were to adopt more stringent NAAQS for ozone, under the CAA, state implementation of the revised NAAQS could result in stricter permitting requirements, delay or prohibit our ability to obtain such permits, and result in increased expenditures for pollution control equipment, the costs of which could be significant. In addition, the EPA has adopted rules under the CAA that require the reduction of volatile organic compound and methane emissions from certain fractured and refractured natural gas wells for which well completion operations are conducted and further require that most wells use reduced emission completions, also known as “green completions.” These regulations also establish specific requirements regarding emissions from production-related wet seal and reciprocating compressors, and from pneumatic controllers and storage vessels. In addition, the regulations place requirements to detect and repair volatile organic compound and methane at certain well sites and compressor stations. In March 2025, the EPA announced that it is reconsidering regulation of GHG and methane emissions. As a result, there remains considerable uncertainty surrounding regulation of GHG and methane emissions from oil and gas operations.
Oil Pollution Act
The OPA establishes strict liability for owners and operators of facilities that are the source of a release of oil into waters of the U.S. The OPA and its associated regulations impose a variety of requirements on responsible parties, including owners and operators of certain facilities from which oil is released, related to the prevention of oil spills and liability for damages resulting from such spills. While liability limits apply in some circumstances, a party cannot take advantage of liability limits if the spill was caused by gross negligence or willful misconduct, resulted from violation of a federal safety, construction or operating regulation, or if the party fails to report a spill or to cooperate fully in the cleanup. Few defenses exist to the liability imposed by the OPA. The OPA imposes ongoing requirements on a responsible party, including the preparation of oil spill response plans and proof of financial responsibility to cover environmental cleanup and restoration costs that could be incurred in connection with an oil spill.
232
National Environmental Policy Act
Oil and natural gas exploration and production activities on federal lands are subject to NEPA. NEPA requires federal agencies to evaluate major agency actions having the potential to significantly impact the environment. The process involves the preparation of an environmental assessment and, if necessary, an environmental impact statement depending on whether the specific circumstances surrounding the proposed federal action have the potential to significantly impact the environment. The NEPA process involves public input through comments which can alter the nature of a proposed project either by limiting the scope of the project or requiring resource-specific mitigation. NEPA decisions can be appealed through the court system by process participants. This process may result in delaying the permitting and development of projects, may increase the costs of permitting and developing some facilities and could result in certain instances in the cancellation of existing leases.
Endangered Species Act and Migratory Bird Treaty Act
The ESA restricts activities that may affect endangered or threatened species or their habitat. Similar protections are offered to migratory birds under the MBTA. To the extent that species that are listed under the ESA or similar state laws, or are protected under the MBTA, inhabit the areas where we conduct operations, our operations could be adversely impacted. Moreover, drilling activities may be delayed, restricted or precluded in protected habitat areas or during certain seasons, such as breeding and nesting seasons.
The identification or designation of previously unprotected species as threatened or endangered in areas where underlying property operations are conducted could cause us to incur increased costs arising from species protection measures or could result in limitations on our development activities that could have an adverse impact on our ability to develop and produce reserves. If we were to have a portion of our leases designated as critical or suitable habitat, it could adversely impact the value of our leases.
Climate change
The threat of climate change continues to attract considerable attention in the United States and around the world. Numerous proposals have been made and could continue to be made at the international, national, regional and state levels of government to monitor and limit existing emissions of GHGs. These efforts have included consideration of cap-and-trade programs, carbon taxes, GHG disclosure obligations and regulations that directly limit GHG emissions from certain sources. As a result, our operations are subject to a series of regulatory, political, litigation and financial risks associated with the production and processing of fossil fuels and the emission of GHGs.
If more stringent laws and regulations relating to climate change and GHGs are adopted, it could cause us to incur material expenses to comply with such laws and regulations. These requirements could adversely affect our operations and restrict or delay our ability to obtain air permits for new or modified sources.
For example, there are a number of state and regional efforts to regulate emissions of methane from new and existing sources within the oil and natural gas source category. Compliance with these rules will require enhanced record-keeping practices, the purchase of new equipment, and increased frequency of maintenance and repair activities to address emissions leakage at certain well sites and compressor stations, and also may require hiring additional personnel to support these activities or the engagement of third-party contractors to assist with and verify compliance.
In addition, Congress has from time to time considered adopting legislation to reduce emissions of GHGs, although the current U.S. presidential administration has opposed action aimed at limiting GHG emissions. At the international level, in April 2016, the U.S. joined the international community at the 21st Conference of the Parties of the United Nations Framework Convention on Climate Change in Paris, France, which resulted in an agreement intended to nationally determine their contributions and set GHG emission reduction goals every five years beginning in 2020. In January 2025, the U.S. submitted its notice to withdraw from the Paris Agreement, with the withdrawal effective on January 27, 2026.
Separately, many U.S. state and local leaders and foreign governments have intensified or stated their intent to intensify efforts to support international climate commitments and treaties and have developed programs that are aimed at reducing GHG emissions, such as by means of cap and trade programs, carbon taxes, encouraging the use of renewable energy or alternative low-carbon fuels, or imposing new climate-related reporting requirements. Cap and trade programs, for example, typically require major sources of GHG emissions to acquire and surrender emission allowances in return for emitting those GHGs.
233
Any legislation or regulatory programs aimed at reducing GHG emissions, addressing climate change more generally, or requiring the disclosure of climate-related information could increase the cost of consuming, and thereby reduce demand for, the oil, natural gas or NGLs we produce or otherwise have an adverse effect on our business, financial condition and results of operations.
There are also increasing financial risks for fossil fuel producers as shareholders, bondholders and lenders currently may elect in the future to shift some or all of their investments into non-fossil fuel energy-related sectors. Certain institutional lenders who provide financing to fossil-fuel energy companies also have shifted their investment practices to those that favor “clean” power sources, such as wind and solar, making those sources more attractive, and some of them may elect not to provide funding for fossil fuel energy companies in the short or long term. Many of the largest U.S. banks have made “net zero” carbon emission commitments and have announced that they will assess financed emissions across their portfolios and take steps to quantify and reduce those emissions. There is also a risk that financial institutions will be pressured or required to adopt policies limiting funding for the fossil fuel sector. Although there has been recent political support to counteract these initiatives, these and other developments in the financial sector could lead to some lenders restricting access to capital for or divesting from certain industries or companies, including the oil and gas sector, or requiring that borrowers take additional steps to reduce their GHG emissions. Any material reduction in the capital available to us could make it more difficult to secure funding for exploration, development and production activities and have an adverse effect on our business, financial condition and results of operations.
Hydraulic fracturing
Hydraulic fracturing is a common practice that is used to stimulate production of oil and/or natural gas from low permeability subsurface rock formations and is important to our business. The hydraulic fracturing process involves the injection of water, proppants and chemicals under pressure into targeted subsurface formations to fracture the hydrocarbon-bearing rock formation and stimulate production of hydrocarbons. Presently, hydraulic fracturing is primarily regulated at the state level, typically by state natural gas commissions, but the practice has become increasingly controversial in certain parts of the country, resulting in increased scrutiny and regulation. For example, the EPA has asserted federal regulatory authority pursuant to the SDWA over certain hydraulic fracturing activities involving the use of diesel fuels in fracturing fluid and published guidance for such activities.
At the state level, a growing number of states, including the states in which we conduct operations, have adopted or are considering regulations that could impose more stringent permitting, disclosure or well construction and monitoring requirements on hydraulic fracturing activities. Local governments may also adopt ordinances within their jurisdictions regulating the time, place and manner of drilling activities in general or hydraulic fracturing activities in particular.
If new or more stringent federal, state or local legal restrictions relating to the hydraulic fracturing process are adopted in areas where we operate, our fracturing activities could become subject to additional permitting and financial assurance requirements, more stringent construction specifications, increased monitoring, reporting and record-keeping obligations, plugging and abandonment requirements and attendant permitting delays or curtailment in the pursuit of exploration, development, or production activities, and perhaps even be precluded from drilling wells. Such changes could cause us to incur substantial compliance costs, and compliance or the consequences of any failure to comply by us could have a material adverse effect on our financial condition and results of operations. At this time, it is not possible to estimate the impact on our business of newly enacted or potential legislation or regulation governing hydraulic fracturing, and any of the above risks could impair our ability to manage our business and have a material adverse effect on our operations, cash flows and financial position.
Worker health and safety
We are subject to a number of federal and state laws and regulations, including OSHA, and comparable state statutes, whose purpose is to protect the health and safety of workers. For example, the OSHA hazard communication standard, the Emergency Planning and Community Right-to-Know Act and comparable state statutes and any implementing regulations require that we maintain, organize and/or disclose information about hazardous materials used or produced in our operations and that this information be provided to employees, state and local governmental authorities and citizens. Other OSHA standards regulate specific worker safety aspects of our operations. Failure to comply with OSHA requirements can lead to the imposition of penalties.
234
Related permits and authorizations
Many environmental laws require us to obtain permits or other authorizations from state and/or federal agencies before initiating certain drilling, construction, production, operation or other oil and natural gas activities, and to maintain these permits and compliance with their requirements for ongoing operations. These permits are generally subject to protest, appeal or litigation, which can in certain cases delay or halt projects and cease production or operation of wells, pipelines and other operations.
Related insurance
We maintain insurance against some contamination risks associated with our development activities, including a coverage policy for gradual pollution events. However, this insurance is limited to activities at the well site and there can be no assurance that this insurance will continue to be commercially available or that this insurance will be available at premium levels that justify its purchase by us. The occurrence of a significant event that is not fully insured or indemnified against could have a materially adverse effect on our financial condition and operations.
Human Capital Resources
We aim to provide a safe, healthy, respectful, and fair workplace for all employees. We believe our employees’ talent and wellbeing is foundational to delivering on our corporate strategy, and that intentional human capital management strategies enable us to attract, develop, retain and reward our dedicated employees.
As of December 31, 2024, we had 135 total employees, 125 of whom were full-time employees. From time to time, we utilize the services of independent contractors to perform various field and other services. We are not a party to any collective bargaining agreements and have not experienced any strikes or work stoppages. In general, we believe that employee relations are satisfactory.
Employee Safety and Health
The health, safety, and well-being of our employees is a top priority. In addition to our commitment to complying with all applicable safety, health, and environmental laws and regulations, we are focused on minimizing the risk of workplace incidents and preparing for emergencies as a priority element of our culture. We work to reduce safety incidents in our business and actively seek opportunities to make safety culture and procedural improvements.
Legal proceedings
The Company may, from time to time, be involved in litigation and claims arising out of its operations in the normal course of business. The Company is not currently a party to any material legal proceedings. In addition, the Company is not aware of any material legal proceedings contemplated to be brought against the Company.
The Company, as an owner and operator of oil and gas properties, is subject to various federal, state and local laws and regulations relating to discharge of materials into, and protection of, the environment. These laws and regulations may, among other things, impose liability on the lessee under an oil and gas lease for the cost of pollution cleanup resulting from operations and subject the lessee to liability for pollution damages. In some instances, the Company may be directed to suspend or cease operations in the affected area. The Company maintains insurance coverage that is customary in the industry, although the Company is not fully insured against all environmental risks.
The Company is not aware of any environmental claims existing as of June 30, 2025. There can be no assurance, however, that current regulatory requirements will not change, or past non-compliance with environmental issues will not be discovered on the Company’s oil and gas properties.
235
MANAGEMENT’S DISCUSSION AND ANALYSIS OF FINANCIAL CONDITION AND RESULTS OF OPERATIONS OF PRESIDIO INVESTMENT HOLDINGS LLC
The following discussion and analysis provide information that the management of PIH Investment Holdings LLC (referred to as the “Company”, “we”, “us”, “our” and “PIH”) believes is relevant to an assessment and understanding of PIH’s consolidated results of operations and financial condition. The discussion and analysis should be read together with the section of this proxy statement/prospectus entitled “Summary Historical Consolidated Financial Information of PIH”, PIH’s audited consolidated financial statements as of and for the years ended December 31, 2024 and 2023 and the related notes thereto included elsewhere in this proxy statement/prospectus, and PIH’s unaudited consolidated financial statements as of the six months ended June 30, 2025 and 2024 and the related notes thereto included elsewhere in this proxy statement/prospectus.
This discussion includes forward-looking statements based on current expectations and projections. These statements involve risks and uncertainties, and actual results could differ materially from those discussed. A detailed description of potential risk factors can be found under “Risk Factors — Risks Related to PIH and to Presidio’s Business Following the Business Combination” and elsewhere in this proxy statement/prospectus.
Overview
PIH is an independent energy company headquartered in Texas and founded in 2017. The Company is primarily engaged in oil and gas exploration and production, with operations concentrated across the Western Anadarko Basin of Texas, Oklahoma, and Kansas. The Company’s strategy is centered on acquiring existing producing assets and applying engineering expertise to enhance performance and extend asset life. The proven business model is designed to create sustainable value by investing in long-lived reserves, reducing emissions, improving asset integrity, and generating consistent, hedge-protected cash flow. Unlike many peers focused on new resource development, PIH maximizes value by fully exploiting existing reserves — safely and efficiently operating wells to extend their productive lives and economic contribution.
Management places emphasis on operating cash flow in managing the business as operating cash flow considers the cash expenses incurred during the period and excludes non-cash expenditures not directly related to operations.
Key Factors Affecting Performance
PIH’s revenues, cash flows from operations and future growth depend substantially upon:
• the prices and the supply and demand for oil and natural gas;
• the quantity of oil and natural gas production from its wells;
• changes in the fair value of the derivative instruments used to reduce exposure to fluctuations in the price of oil and natural gas;
• the ability to continue to identify and acquire high-quality strategic acquisition opportunities; and
• the level of operating expenses.
In addition to the factors that affect companies in the industry generally, the Company’s operating results are subject to factors specifically impacting the areas of operation in Texas, Oklahoma, and Kansas. These factors include the potential adverse impact of weather on production and transportation activities, particularly during the winter and spring months, as well as infrastructure limitations, transportation capacity, regulatory matters and other factors that may specifically affect this region.
236
Market Conditions
Commodity price fluctuations can materially affect the value of oil and natural gas reserves, as well as revenues and cash flows, regardless of operating performance. Future movements in oil, natural gas, and natural gas liquids (“NGLs”) prices are inherently unpredictable, and historically such prices have been highly volatile. Management expects this volatility to continue. To mitigate a portion of its exposure to commodity price swings and basis differentials, the Company utilizes derivative instruments.
The oil and natural gas industry is subject to numerous risks and uncertainties. Actual results may differ materially due to factors including, but not limited to, fluctuations in commodity prices; shifts in supply and demand; regulatory changes; economic conditions; competitive dynamics; capital availability; weather; depletion rates of existing oil and natural gas wells; customers’ willingness to invest in new development; and geopolitical events.
Current uncertainties impacting market conditions include the ongoing war in Ukraine, conflict in the Middle East, interest rate volatility, global and regional supply chain disruptions, and the potential imposition of new tariffs. Additional pressures such as OPEC+’s decision to potentially increase production beginning in November 2025, concerns over a potential economic slowdown or recession, and instability in the financial sector have contributed to recent pricing volatility and are expected to continue influencing markets through 2025 and beyond.
At the local level, the Company remains dependent on the reliability and performance of infrastructure required to gather, process, and transport its crude oil, natural gas and NGLs.
Pursuant to the terms of its ABS II Notes, the Company is required to employ a hedging strategy in which we, at all times, maintain 24 months of commodity hedges in an amount not less than 85% of the projected production of oil, natural gas and NGLs, limiting downside risk from material change in commodity prices. Even so, the remainder of the Company’s unhedged production exposed to commodity price volatility would negatively impact the Company’s results of operations if commodity prices were to decline materially from current levels.
PIH’s price hedging strategy and future hedging transactions will be determined at management’s discretion, subject to terms of certain agreements governing the Company’s indebtedness. The prices at which the Company hedges future production will depend on prevailing commodity prices at the time such transactions are executed, which may be significantly higher or lower than current levels. Accordingly, while the hedging strategy provides downside protection against commodity price volatility, it may also limit upside during periods of rising prices.
Prices for various quantities of oil, natural gas and NGLs that are produced significantly impact revenues and cash flows. The following table summarizes average commodity prices for the periods presented with Henry Hub on a per Mcf basis, and with Mont Belvieu and WTI on a per barrel of oil basis:
|
Six Months Ended June 30, |
Year ended December 31, |
|||||||||||
|
2025 |
2024 |
2024 |
2023 |
|||||||||
|
Henry Hub (per Mcf). |
$ |
3.66 |
$ |
2.10 |
$ |
2.19 |
$ |
2.53 |
||||
|
Mont Belvieu (per Boe) |
$ |
35.29 |
$ |
33.49 |
$ |
32.68 |
$ |
29.86 |
||||
|
WTI (per Bbl) |
$ |
68.12 |
$ |
79.69 |
$ |
76.63 |
$ |
77.58 |
||||
Commodity Prices
WTI Oil Pricing
The average WTI oil price was $68.12 per barrel for the six months ended June 30, 2025, a 15% decrease from $79.69 per barrel for the six months ended June 30, 2024.
Settled derivatives reduced realized oil prices by $8.37 per barrel in the first half of 2025 compared to a reduction of $18.08 per barrel in the first half of 2024.
For the year ended December 31, 2024, the average WTI price was $76.63 per barrel, slightly below the average of $77.58 per barrel for the year ended December 31, 2023. Settled derivatives reduced realized oil prices by $15.53 per barrel and $20.83 per barrel for the years ended December 31, 2024 and 2023, respectively.
Henry Hub Natural Gas Pricing
The average Henry Hub natural gas price was $3.66 per Mcf for the six months ended June 30, 2025, up 74% from $2.10 per Mcf for the six months ended June 30, 2024. Settled derivatives increased realized gas prices by $0.47 per Mcf in the first half of 2025 compared to a reduction of $0.28 per Mcf in the same period of 2024.
237
The average Henry Hub natural gas price was $2.19 per Mcf for the year ended December 31, 2024, down 13% from $2.53 per Mcf for the year ended December 31, 2023. Settled derivatives increased realized gas prices by $0.10 per Mcf in the year ended December 31, 2024 compared to a decrease of $0.43 per Mcf for the year ended December 31, 2023.
Mont Belvieu NGLs Pricing
The average Mont Belvieu NGL price was $35.29 per Boe for the six months ended June 30, 2025, a 5% increase from $33.49 per Boe for the six months ended June 30, 2024. Settled derivatives increased realized NGL prices by $5.38 per Boe in the first half of 2025 compared to a reduction of $3.68 per Boe in the first half of 2024.
The average Mont Belvieu NGL price was $32.68 per Boe for the year ended December 31, 2024, a 9% increase from $29.86 per Boe for the year ended December 31, 2023. Settled derivatives increased realized NGL prices by $1.79 per Boe for the year ended December 31, 2024 compared to a reduction of $1.17 per Boe for the year ended December 31, 2023.
Results of Operations
The following tables set forth the results of operations for the six months ended June 30, 2025 and 2024 and for the years ended December 31, 2024 and 2023. Average sales prices are derived from accrued accounting data for the relevant period indicated. Because of normal production declines and the effects of acquisitions, the historical information presented below should not be interpreted as indicative of future results.
|
(dollar amounts in thousands, except for per unit |
For the Six Months Ended |
For the Years Ended |
||||||||||||||
|
2025 |
2024 |
2024 |
2023 |
|||||||||||||
|
Net Production: |
|
|
|
|
|
|
|
|
||||||||
|
Oil (MBbl) |
|
663 |
|
|
764 |
|
|
1,425 |
|
|
1,632 |
|
||||
|
Natural Gas (MMcf) |
|
13,034 |
|
|
14,158 |
|
|
27,956 |
|
|
30,963 |
|
||||
|
NGLs (MBbl) |
|
1,059 |
|
|
1,287 |
|
|
2,480 |
|
|
2,768 |
|
||||
|
Total Production (Mboe)(1) |
|
3,894 |
|
|
4,411 |
|
|
8,564 |
|
|
9,561 |
|
||||
|
Average daily production (MBoe/d) |
|
21 |
|
|
24 |
|
|
23 |
|
|
26 |
|
||||
|
Average realized sales price (excluding impact of derivatives settled in cash) |
|
|
|
|
|
|
|
|
||||||||
|
Oil (per Bbl) |
$ |
64.94 |
|
$ |
77.65 |
|
$ |
74.96 |
|
$ |
75.74 |
|
||||
|
Natural gas (per Mcf) |
|
2.06 |
|
|
0.76 |
|
|
0.95 |
|
|
1.46 |
|
||||
|
NGLs (per Bbl) |
|
22.73 |
|
|
21.61 |
|
|
22.74 |
|
|
21.98 |
|
||||
|
Total (per Boe) |
$ |
24.12 |
|
$ |
22.47 |
|
$ |
22.15 |
|
$ |
24.02 |
|
||||
|
Average realized sales price |
|
|
|
|
|
|
|
|
||||||||
|
Oil (per Bbl) |
$ |
56.58 |
|
$ |
59.57 |
|
$ |
59.44 |
|
$ |
54.90 |
|
||||
|
Natural gas (per Mcf) |
|
1.59 |
|
|
1.04 |
|
|
1.04 |
|
|
1.03 |
|
||||
|
NGLs (per Bbl) |
|
17.35 |
|
|
26.29 |
|
|
24.53 |
|
|
20.81 |
|
||||
|
Total (per Boe) |
$ |
19.67 |
|
$ |
21.32 |
|
$ |
20.40 |
|
$ |
18.72 |
|
||||
|
Sales Revenue |
|
|
|
|
|
|
|
|
||||||||
|
Oil sales |
$ |
43,062 |
|
$ |
59,324 |
|
$ |
106,854 |
|
$ |
123,637 |
|
||||
|
Natural gas sales |
|
26,790 |
|
|
10,699 |
|
|
26,478 |
|
|
45,217 |
|
||||
|
NGLs sales |
|
24,080 |
|
|
29,104 |
|
|
56,410 |
|
|
60,847 |
|
||||
|
Total oil, natural gas and NGLs sales |
$ |
93,932 |
|
$ |
99,127 |
|
$ |
189,742 |
|
$ |
229,701 |
|
||||
|
Field services revenue |
|
633 |
|
|
384 |
|
|
2,474 |
|
|
399 |
|
||||
|
Total revenue |
|
94,565 |
|
|
99,511 |
|
|
192,216 |
|
|
230,100 |
|
||||
|
Gain (loss) on settled derivatives |
|
|
|
|
|
|
|
|
||||||||
|
Oil derivatives settled |
$ |
(5,546 |
) |
$ |
(13,813 |
) |
$ |
(22,131 |
) |
$ |
(34,010 |
) |
||||
|
Natural gas derivatives settled |
|
(6,085 |
) |
|
3,970 |
|
|
2,690 |
|
|
(13,448 |
) |
||||
|
NGLs derivatives settled |
|
(5,703 |
) |
|
4,737 |
|
|
4,428 |
|
|
(3,237 |
) |
||||
|
Net gain (loss) on commodity derivative settlements |
$ |
(17,334 |
) |
$ |
(5,106 |
) |
$ |
(15,013 |
) |
$ |
(50,695 |
) |
||||
238
|
(dollar amounts in thousands, except for per unit |
For the Six Months Ended |
For the Years Ended |
||||||||||
|
2025 |
2024 |
2024 |
2023 |
|||||||||
|
Costs and Expenses (per Boe) |
|
|
|
|
||||||||
|
Lease operating expenses |
$ |
10.06 |
$ |
7.87 |
$ |
8.25 |
$ |
8.03 |
||||
|
Production taxes |
$ |
1.34 |
$ |
1.31 |
$ |
1.21 |
$ |
1.48 |
||||
|
Ad valorem taxes |
$ |
0.68 |
$ |
0.71 |
$ |
0.61 |
$ |
0.73 |
||||
|
Depletion, oil and natural gas properties |
$ |
3.74 |
$ |
3.92 |
$ |
3.99 |
$ |
3.10 |
||||
|
Depreciation and amortization, other property and equipment |
$ |
0.40 |
$ |
0.34 |
$ |
0.35 |
$ |
0.27 |
||||
|
Accretion of asset retirement obligation |
$ |
0.52 |
$ |
0.43 |
$ |
0.44 |
$ |
0.41 |
||||
|
General and administrative(1) |
$ |
4.74 |
$ |
0.92 |
$ |
0.93 |
$ |
1.74 |
||||
____________
(1) Includes distributions to Class B unitholders in 2025 following the sale of certain undeveloped properties and debt refinancing in 2023.
Sources of Our Revenue
Our revenues are primarily generated from the sale of oil, natural gas and NGLs produced from our operated and non-operated wells. Oil is sold at the wellhead under index-based contracts, while natural gas is delivered to third-party midstream processors, who gather, process, and market the product; our reported revenues are net of related gathering, processing, and transportation costs. NGLs are extracted during processing and marketed separately, with net proceeds remitted to us.
We also provide field services, including compression, construction and reclamation activities, and emissions-related services. While not material relative to upstream sales, these activities contribute incremental revenues and leverage our operating scale.
In addition, we use commodity derivative contracts to reduce exposure to volatility in oil, natural gas, and NGLs prices. The fair value of these instruments can result in realized and unrealized gains or losses that meaningfully affect reported revenues and cash flows.
Oil, Natural Gas and NGLs Sales
Total revenue for the six months ended June 30, 2025, was $93.9 million, a 5% decline from $99.1 million for the six months ended June 30, 2024. This decrease was driven by a 12% decrease in production offset by a 7% increase in average realized sales price (excluding hedges). Pricing changes included a 16% decrease in realized oil prices, a 172% increase in gas prices, and a 1% increase in NGLs prices.
Total sales revenue for the year ended December 31, 2024, was $189.7 million, a 17% decline from $229.7 million in 2023. This decrease was primarily driven by both lower realized prices and reduced production volumes — specifically, an 8% drop in average realized sales price and a 10% decline in production to 996 MBoe. Pricing changes included a 1% decrease in realized oil prices, a 35% drop in gas prices, and a 3% increase in NGL prices.
Derivative Financial Instruments
The Company recorded the following gain (loss) on derivative financial instruments in the Consolidated Statement of Operations for the periods presented:
|
For the six months ended |
For the years ended |
|||||||||||||||
|
2025 |
2024 |
2024 |
2023 |
|||||||||||||
|
(in thousands) |
(in thousands) |
|||||||||||||||
|
Net gain (loss) on commodity derivative settlements(a) |
$ |
(17,334 |
) |
$ |
(5,106 |
) |
$ |
(15,013 |
) |
$ |
(50,695 |
) |
||||
|
Gain (loss) on fair value adjustments of unsettled financial instruments(b) |
|
21,391 |
|
|
(28,204 |
) |
|
2,549 |
|
|
112,705 |
|
||||
|
Total commodity derivative gain (loss) |
$ |
4,057 |
|
$ |
(33,310 |
) |
$ |
(12,464 |
) |
$ |
62,010 |
|
||||
____________
(a) Represents the cash settlement of hedges that settled during the period.
(b) Represents the change in fair value of financial instruments net of removing the carrying value of hedges that settled during the period.
239
For the six months ended June 30, 2025, the total gain on derivative financial instruments was $4.1 million, compared to a loss of $33.3 million for the six months ended June 30, 2024. This included a $21.4 million gain from marking unsettled contracts to fair value, up significantly from a $28.2 million loss in the six months ended June 30, 2024. Cash losses on settled derivatives were $17.3 million for the six months ended June 30, 2025, due to higher market prices for crude oil, natural gas, and NGLs compared to hedged levels. Cash losses on settled derivatives were $5.1 million for the six months ended June 30, 2024, primarily reflecting higher market prices for crude oil relative to hedged levels offset by lower natural gas and NGLs prices compared to hedged levels.
For the year ended December 31, 2024, the total loss on derivative financial instruments was $12.5 million, compared to a gain of $62.0 million in 2023. This included a $2.5 million gain from marking unsettled contracts to fair value, down significantly from a $112.7 million gain in the prior year. Cash losses on settled derivatives were $15.0 million in 2024, compared to $50.7 million in 2023, primarily reflecting higher market prices for crude oil relative to hedged levels.
These gains and losses are consistent with the Company’s risk management strategy. With scheduled debt principal payments central to the capital plan, the Company maintains hedge coverage levels designed to protect downside risk — even if that means forgoing upside during periods of rising prices.
Principal Components of Our Cost Structure
Our cost structure includes several categories that impact operating results in different ways. Lease operating expenses represent the direct costs of producing oil and natural gas, including labor, utilities, chemicals, and equipment maintenance. These expenses tend to fluctuate with production levels but also reflect the impact of fixed field costs that do not vary with volumes. We also incur production and ad valorem taxes, which are levied by state and local governments as a percentage of commodity revenues and assessed property values. These taxes generally move in line with product revenues.
Depreciation, depletion, and accretion are non-cash charges that reflect the consumption of our proved reserves, the depreciation of other property and equipment, and the passage of time on asset retirement obligations. General and administrative expenses consist of corporate overhead, employee compensation, and professional services that support the business and are largely fixed in nature. In addition, we incur costs directly associated with our field services revenues, including labor, maintenance, and other expenses necessary to support compression, reclamation, and emissions-related activities.
Some of these costs vary with commodity prices, some trend with production activity and type, and others primarily reflect fixed or discretionary expenditures.
Lease Operating Expenses
Lease operating expenses (“LOE”) were $39.2 million for the six months ended June 30, 2025, compared to $34.7 million for the six months ended June 30, 2024. On a per Boe basis, LOE per Boe increased 28% to $10.06 per Boe for the six months ended June 30, 2025, from $7.87 per Boe for the six months ended June 30, 2024. The increase in LOE per Boe in 2025 is primarily due to lower production volumes over which fixed costs can be spread, and increased workover expense due to higher unhedged realized pricing.
LOE were $70.7 million for the year ended December 31, 2024, compared to $76.8 million for 2023. On a per Boe basis, LOE per Boe increased 3% to $8.25 per Boe in the year ended December 31, 2024, from $8.03 per Boe in 2023. The increase in LOE per Boe in 2024 is primarily due to lower production volumes over which fixed costs can be spread.
Production Taxes
Production and other taxes are paid on produced oil and natural gas based on rates established by federal, state, or local taxing authorities. In general, production and other taxes paid correlate to changes in oil, natural gas and NGLs revenues. Production taxes are based on the market value of production at the wellheads. Production taxes totaled $5.2 million ($1.34 per Boe) for the six months ended June 30, 2025, compared to $5.8 million ($1.31 per Boe) for the six months ended June 30, 2024. The decrease primarily reflects lower revenue driven by reduced oil prices and lower production volumes.
240
For the year ended December 31, 2024, production taxes declined to $10.3 million ($1.21 per Boe) from $14.1 million ($1.48 per Boe) in 2023, primarily as a result of lower revenue due to decreased commodity prices and production volumes.
Ad Valorem Taxes
PIH’s properties in Texas and Kansas are also subject to ad valorem taxes in the counties where the production is located. Ad valorem taxes are based on the fair market value of mineral interests for producing wells.
Ad valorem taxes totaled $2.6 million ($0.68 per Boe) for the six months ended June 30, 2025, down from $3.1 million ($0.71 per Boe) for the six months ended June 30, 2024. The decline was primarily driven by lower assessed property values resulting from declining commodity prices and production.
For the year ended December 31, 2024, ad valorem taxes decreased to $5.2 million ($0.61 per Boe) in 2024 from $7.0 million ($0.73 per Boe) in 2023, primarily as a result of lower assessed property values resulting from declining commodity prices and production.
Depreciation, Depletion and Amortization
Depreciation, depletion and amortization (“DD&A”) totaled $16.1 million ($4.14 per Boe) for the six months ended June 30, 2025, compared to $18.8 million ($4.26 per Boe) for the six months ended June 30, 2024. The decrease was primarily attributable to lower reserves resulting from normal production declines and downward revisions to prior-year estimates. For the year ended December 31, 2024, DD&A was $37.2 million, or $4.34 per Boe, compared to $32.1 million, or $3.36 per Boe, in 2023, primarily due to lower reserves resulting from normal production declines and downward revisions to prior year estimates.
General and Administrative
General and administrative (“G&A”) expense totaled $18.5 million for the six months ended June 30, 2025, compared to $4.1 million for the six months ended June 30, 2024. The increase was driven primarily by a $15.0 million Class B unit compensation payout triggered by distribution hurdles achieved during the period, whereas there was no Class B unit payout in the first half of 2024.
For the year ended December 31, 2024, G&A was $8.0 million, down from $16.7 million in 2023, primarily attributable to $9.5 million in distributions to Class B unitholders in 2023, compared to no distributions in 2024.
Interest Expense
Interest expense totaled $12.4 million for the six months ended June 30, 2025, compared to $14.7 million for the six months ended June 30, 2024. The decrease reflects the structure of the ABS facility, under which monthly interest and amortization are determined by deal-specific metrics, including production volumes, commodity pricing, and operating costs established at inception.
For the year ended December 31, 2024, interest expense decreased to $27.2 million from $33.9 million in 2023, primarily due to the ABS I Notes prepayment penalty recognized in 2023 in connection with the refinancing of the ABS I Notes.
Non-GAAP Financial Measures
Adjusted EBITDA
We include in this proxy statement/prospectus the supplemental non-GAAP financial performance measure Adjusted EBITDA and provide our calculation of Adjusted EBITDA and a reconciliation of Adjusted EBITDA to net income, our most directly comparable financial measure calculated and presented in accordance with GAAP. We define Adjusted EBITDA as net income before (1) interest expense, net, (2) depreciation, depletion, amortization and accretion, (3) unrealized loss (gain) on derivative instruments, (4) non-recurring compensation expense related to our Class B Units, and (5) (gain) loss on sale of assets, net.
241
Adjusted EBITDA is used as a supplemental financial performance measure by PIH management and by external users of our financial statements, such as industry analysts, investors, lenders, rating agencies and others, to evaluate our operating performance and PIH’s results of operation from period to period and against our peers without regard to financing methods, capital structure or historical cost basis. We exclude the items listed above from net income in arriving at Adjusted EBITDA because these amounts can vary substantially from company to company within our industry depending upon accounting methods and book values of assets, capital structures and the method by which the assets were acquired. Adjusted EBITDA is not a measurement of our financial performance under GAAP and should not be considered as an alternative to, or more meaningful than, net income as determined in accordance with GAAP or as indicators of our operating performance. Certain items excluded from Adjusted EBITDA are significant components in understanding and assessing a company’s financial performance, such as a company’s cost of capital and tax burden, as well as the historic costs of depreciable assets, none of which are reflected in Adjusted EBITDA. Our presentation of Adjusted EBITDA should not be construed as an inference that our results will be unaffected by unusual items. Our computations of Adjusted EBITDA may not be identical to other similarly titled measures of other companies.
Adjusted Unhedged EBITDA
We also present Adjusted Unhedged EBITDA, which we define as Adjusted EBITDA further adjusted to remove realized gains and losses on derivative instruments. This measure is intended to show our operating results without the impact of our hedging program. Adjusted Unhedged EBITDA is a supplemental non-GAAP measure and may not be comparable to similarly titled measures of other companies.
Reconciliations of GAAP Financial Measures to Adjusted EBITDA
The following table presents our reconciliation of the GAAP financial measure of net income to the non-GAAP financial measure Adjusted EBITDA, as applicable, for each of the periods indicated.
|
Six Months ended |
Year ended |
|||||||||||||||
|
2025 |
2024 |
2024 |
2023 |
|||||||||||||
|
(in thousands) |
(in thousands) |
|||||||||||||||
|
Net Income (GAAP) |
$ |
6,920 |
|
$ |
(12,858 |
) |
$ |
100,898 |
|
$ |
95,660 |
|
||||
|
Depletion of oil and natural gas properties |
|
14,564 |
|
|
17,308 |
|
|
34,153 |
|
|
29,606 |
|
||||
|
Depreciation of other property and equipment |
|
1,549 |
|
|
1,503 |
|
|
3,032 |
|
|
2,538 |
|
||||
|
Accretion of asset retirement obligation |
|
2,035 |
|
|
1,890 |
|
|
3,765 |
|
|
3,955 |
|
||||
|
Gain from sale of assets |
|
(5,793 |
) |
|
(4,000 |
) |
|
(85,573 |
) |
|
(2,708 |
) |
||||
|
Loss on ARO liabilities |
|
700 |
|
|
— |
|
|
939 |
|
|
541 |
|
||||
|
Loss on loan extinguishment |
|
— |
|
|
— |
|
|
— |
|
|
14,614 |
|
||||
|
Unrealized gain (loss) from derivative transactions |
|
(21,391 |
) |
|
28,204 |
|
|
(2,549 |
) |
|
(112,705 |
) |
||||
|
Acquisition and transaction costs |
|
775 |
|
|
1,113 |
|
|
2,985 |
|
|
1,967 |
|
||||
|
Interest expense |
|
12,434 |
|
|
14,720 |
|
|
27,153 |
|
|
33,915 |
|
||||
|
Non-recurring compensation expense(1) |
|
15,000 |
|
|
— |
|
|
— |
|
|
9,518 |
|
||||
|
Income tax expense |
|
962 |
|
|
230 |
|
|
233 |
|
|
501 |
|
||||
|
Adjusted EBITDA |
$ |
27,755 |
|
$ |
48,110 |
|
|
85,036 |
|
|
77,402 |
|
||||
|
Realized (gain) loss from derivative transactions |
|
17,334 |
|
|
5,106 |
|
|
15,013 |
|
|
50,695 |
|
||||
|
Adjusted Unhedged EBITDA |
$ |
45,089 |
|
$ |
53,216 |
|
$ |
100,049 |
|
$ |
128,097 |
|
||||
____________
(1) Includes distributions to Class B unitholders in 2025 following the sale of certain undeveloped properties and debt refinancing in 2023.
242
Reconciliation of PV-10 to Standardized Measure
Certain of our oil and natural gas reserve disclosures included in this proxy statement/prospectus are presented on a PV-10 basis. PV-10 is a non-GAAP financial measure and represents the estimated present value of the future cash flows less future development and production costs from our proved reserves before income taxes discounted using a 10% discount rate. PV-10 of proved reserves generally differs from the standardized measure of discounted future net cash flows from production of proved oil and natural gas reserves (the “Standardized Measure”) because it does not include the effects of future income taxes, as is required in computing the Standardized Measure. However, our PV-10 for proved reserves using SEC pricing and the Standardized Measure of proved reserves are equivalent because we were not subject to entity level taxation. Accordingly, no provision for federal or state income taxes has been provided in the Standardized Measure because taxable income is passed through to our unitholders.
We believe that the presentation of a pre-tax PV-10 value provides relevant and useful information because it is widely used by investors and analysts as a basis for comparing the relative size and value of our proved reserves to other oil and natural gas companies. Because many factors that are unique to each individual company may impact the amount and timing of future income taxes, the use of PV-10 value provides greater comparability when evaluating oil and natural gas companies. The PV-10 value is not a measure of financial or operating performance under GAAP, nor is it intended to represent the current market value of proved oil and gas reserves. However, the definition of PV-10 value as defined above may differ significantly from the definitions used by other companies to compute similar measures. As a result, the PV-10 value as defined may not be comparable to similar measures provided by other companies.
Investors should be cautioned that neither PV-10 nor Standardized Measure of proved reserves represents an estimate of the fair market value of our proved reserves. We and others in the industry use PV-10 as a measure to compare the relative size and value of estimated reserves held by companies without regard to the specific tax characteristics of such entities.
Liquidity and Capital Resources
Overview
PIH’s primary sources of liquidity are cash generated from operations and borrowings under its asset-backed securitizations (ABS) and credit facility. These long-term, fixed-rate, fully amortizing ABS structures are secured by certain oil and natural gas assets and provide stable borrowing costs while also reducing leverage over time through scheduled principal payments. Restricted cash is held in accounts established under the ABS debt agreements and is reserved primarily for scheduled interest and principal payments, and is therefore not available for general corporate purposes. The credit facility provides additional borrowing capacity, subject to customary conditions, and serves as a source of short-term liquidity for working capital needs.
Debt Facilities and Covenant Compliance
At June 30, 2025, outstanding borrowings under the ABS II Notes totaled $286.4 million, and $2.4 million was drawn on the Trail Dust advancing term loan. As of that date, we were in compliance with all covenants under both the ABS Notes and our credit facility, and we expect to remain in compliance for at least the next twelve months. At December 31, 2024, outstanding borrowings under the ABS II Notes totaled $310.4 million, and $2.5 million was outstanding under the Trail Dust advancing term loan. As of both dates, we were in compliance with all covenants under the ABS II Notes and the Trail Dust Loan, and we expect to remain in compliance for at least the next twelve months.
Future Liquidity Outlook
We expect our liquidity sources will be sufficient to meet operating and financing needs, including scheduled debt service, anticipated capital expenditures, and working capital requirements, for at least the next twelve months. Future liquidity will depend on commodity price realizations, production volumes, and hedge settlements. Sustained changes in commodity prices or operating costs may influence our cash flow generation and could require adjustments to our capital allocation priorities, including the pace of reinvestment, distribution levels, or financing strategy.
243
Working Capital
The Company monitors working capital to ensure adequate levels for operations, with excess cash primarily allocated to equity distributions. In addition to working capital management, the Company maintains a disciplined approach to operating cost control and capital allocation, with a focus on reinvesting capital into its operations and generating returns that support strategic business initiatives.
As of June 30, 2025, PIH had cash and cash equivalents of $7.7 million in addition to $12.5 million held in restricted cash required as part of its ABS securitized debt to fund interest payments. As of December 31, 2024, PIH had cash and cash equivalents of $88.8 million and restricted cash of $13.5 million.
Capital expenditures totaled $1.3 million for the six months ended June 30, 2025, compared to $0.2 million in the prior-year period. The 2025 expenditures primarily related to operated capital workovers, non-operated asset capital projects, and leasehold acquisitions. For the year ended December 31, 2024, capital spending increased to $3.5 million from $2.7 million in 2023, primarily related to operated capital workovers, non-operated asset capital projects, and leasehold acquisitions. PIH expects to meet its capital expenditure needs for the foreseeable future through operating cash flow and existing cash and cash equivalents.
Future capital requirements will depend on several factors, including the Company’s growth trajectory, acquisition activity, and other strategic considerations.
Management believes that PIH’s current liquidity and capital resources will be sufficient to meet business needs for at least the next 12 months. On July 2, 2025, the Company entered into a Reserve Based Lending instrument (“RBL”) with SouthState Bank secured by its WAB assets. The facility provides additional liquidity with an initial borrowing base of $7.5 million, subject to periodic redeterminations, and matures on July 2, 2028. This RBL supplements the Company’s existing sources of liquidity and further supports management’s assessment that the Company will be able to satisfy working capital requirements, debt service obligations, and planned capital investments during the look-forward period. However, the Company’s ability to satisfy working capital requirements, debt service obligations, and planned capital investments will ultimately depend on future operating performance, which is subject to prevailing economic conditions in the oil and natural gas industry and other factors beyond management’s control.
Cash Flows
Our cash flows for the six months ended June 30, 2025 and June 30, 2024 and year ended December 31, 2024 and December 31, 2023:
|
Six Months Ended |
Year Ended |
|||||||||||||||
|
2025 |
2024 |
2024 |
2023 |
|||||||||||||
|
(in thousands) |
||||||||||||||||
|
Net cash provided by (used in) operating activities |
$ |
(1,316 |
) |
$ |
35,062 |
|
$ |
53,573 |
|
$ |
21,710 |
|
||||
|
Net cash provided by investing activities |
$ |
3,949 |
|
$ |
2,877 |
|
$ |
80,438 |
|
$ |
(2,717 |
) |
||||
|
Net cash used in financing activities |
$ |
(84,760 |
) |
$ |
(28,870 |
) |
$ |
(54,552 |
) |
$ |
(27,650 |
) |
||||
|
Net change in cash, cash equivalents, and restricted cash |
$ |
(82,127 |
) |
$ |
9,069 |
|
$ |
79,459 |
|
$ |
(8,657 |
) |
||||
Operating Activities
Net cash used in operating activities decreased $36.4 million for the six months ended June 30, 2025, as compared to the six months ended June 30, 2024, primarily due to $12.2 million in higher derivative settlements and $15.0 million in incentive compensation payments to Class B unitholders. For the year ended December 31, 2024, net cash provided by operating activities increased $31.9 million compared to 2023, largely driven by a $35.7 million reduction in hedge settlement outflows.
Investing Activities
Net cash provided by investing activities increased by $1.1 million for the six months ended June 30, 2025, as compared to the six months ended June 30, 2024. This is primarily due to proceeds received from asset divestitures totaling $5.8 million in the first half of 2025 compared to proceeds received from asset divestitures of $4.0 million
244
in the first half of 2024 offset by slightly higher capital expenditures and slightly lower purchases of property and equipment in the six months ended June 30, 2025 as compared to the same period in 2024. For the year ended December 31, 2024, net cash provided by investing activities increased $83.2 million compared to 2023, primarily due to proceeds from the sale of assets.
Financing Activities
Net cash used in financing activities increased by $55.9 million for the six months ended June 30, 2025, as compared to the six months ended June 30, 2024, primarily as a result of $60 million paid in member distributions in the first quarter of 2025. For the year ended December 31, 2024, net cash used in financing activities increased $26.9 million compared to 2023, primarily due to the absence of refinancing activity in 2024, as 2023 included the refinancing of the ABS facility along with related distributions.
Known Contractual and Other Obligations
Contractual Obligations and Contingent Liabilities and Commitments
The Company has various contractual obligations arising in the normal course of operations and financing activities. These include commitments under the ABS II Notes, which require periodic principal and interest payments (see Note G to the Consolidated Financial Statements). PIH also has contractual obligations that may result in payments upon settlement of commodity derivative contracts (see Note D to the Consolidated Financial Statements). Additionally, the Company maintains both short-term and long-term lease obligations, primarily related to vehicle leases and office facilities (see Note I to the Consolidated Financial Statements).
The Company’s other liabilities represent current and noncurrent other liabilities that are primarily comprised of environmental contingencies, asset retirement obligations and other obligations for which neither the ultimate settlement amounts nor their timings can be precisely determined in advance. See Note C and Note J of Notes to the Consolidated Financial Statements.
Off-balance Sheet Arrangements
The Company does not have any off-balance sheet arrangements.
Critical Accounting Estimates
The Company’s most significant accounting estimates are interconnected and primarily relate to its oil and natural gas properties. Central to these estimates are proved reserve quantities, which are inherently uncertain and require significant judgment regarding future commodity prices, operating and development costs, and recovery factors. These reserve estimates directly affect the application of the successful efforts method of accounting, as they drive the calculation of depletion under the unit-of-production method, and they also influence impairment assessments, since downward revisions or adverse pricing may reduce expected cash flows below carrying values. Accordingly, fluctuations in commodity prices or reserve estimates can have a material impact on depletion expense, potential impairment charges, and ultimately the Company’s reported financial results. These estimates are described in more detail in the following sections.
Successful Efforts Method of Accounting for Oil and Natural Gas Properties
The Company utilizes the successful efforts method of accounting for its oil and natural gas properties. Under this method, costs of acquiring properties, drilling successful exploration wells, development costs, and workover costs result in additions to proved properties that are capitalized. The costs of exploratory wells are initially capitalized pending a determination of whether proved reserves have been found. At the completion of drilling activities, the costs of exploratory wells remain capitalized if the determination is made that proved reserves have been found. If no proved reserves have been found, the costs of each of the related exploratory wells are charged to expense. In some cases, a determination of proved reserves cannot be made at the completion of drilling, requiring additional testing and evaluation of the wells. The costs of such exploratory wells are expensed if a determination of proved reserves has not been made within a twelve-month period after drilling is complete. Exploration costs such as geological, geophysical and seismic costs are expensed as incurred.
245
The capitalized costs of proved properties are depleted using the unit-of-production method based on proved developed or total proved reserves as applicable. Costs of significant non-producing properties, wells in the process of being drilled and prepaid development costs are excluded from depletion until proved reserves are established or, if unsuccessful, impairment is determined.
Producing property is considered impaired when the carrying cost of property exceeds its net future cash flow. When a property is impaired, the carrying value is reduced to the future net cash flow and an impairment charge of the difference between cost and future net cash flow is recorded. Non-producing properties are considered impaired when the Company considers it likely that the associated leasehold will expire without plans to renew or extend the lease.
Applying the unit-of-production method for depletion and assessing the recoverability of our oil and natural gas properties for impairments requires the use of estimates as it relates to oil and natural gas reserves, as described more fully below.
Proved Reserve Estimates
Estimates of the Company’s proved reserves included in this proxy statement/prospectus are prepared in accordance with GAAP and SEC guidelines. The accuracy of a proved reserve estimate is a function of:
• the quality and quantity of available data;
• the interpretation of that data;
• the accuracy of various mandated economic assumptions; and
• the judgment of the persons preparing the estimate.
The Company’s proved reserve information included in this proxy statement/prospectus as of December 31, 2024 and 2023, was prepared by independent petroleum engineers. Because these estimates depend on many assumptions, all of which may substantially differ from future actual results, proved reserve estimates will be different from the quantities of oil and gas that are ultimately recovered. In addition, results of drilling, testing and production after the date of an estimate may justify, positively or negatively, material revisions to the estimate of proved reserves.
It should not be assumed that the standardized measure included in this proxy statement/prospectus as of December 31, 2024, is the current market value of the Company’s estimated proved reserves. In accordance with SEC requirements, the Company based the 2024 standardized measure on a twelve-month average of commodity prices on the first day of each month in 2024 and prevailing costs on the date of the estimate. Actual future prices and costs may be materially higher or lower than the prices and costs utilized in the estimate. See Note M of Notes to the Consolidated Financial Statements for additional information.
The Company’s estimates of proved reserves impact depletion expense. If the estimates of proved reserves decline, the rate at which the Company records depletion expense will increase, reducing future net income. Such a decline may result from lower commodity prices, which may make it uneconomical to drill for and produce higher cost fields. In addition, a decline in proved reserve estimates may impact the outcome of the Company’s assessment of its proved properties for impairment.
Impairment of Long-Lived Assets
The carrying value of proved oil and natural gas properties, saltwater disposal wells and related facilities, and other property and equipment is periodically evaluated for impairment whenever events or changes in circumstances indicate that the carrying amount of an asset may not be recoverable. When it is determined that the estimated future net cash flows of an asset will not be sufficient to recover its carrying amount, an impairment loss must be recorded to reduce the carrying amount to its estimated fair value. All of the oil and natural gas properties owned by the Company are geographically oriented in a single basin; therefore, the Company evaluates impairment of oil and natural gas properties on an aggregated basis. No impairment was recorded during the six months ended June 30, 2025 or June 30, 2024 or the years ended December 31, 2024 or December 31, 2023. See Note B of Notes to the Consolidated Financial Statements for additional information.
246
New Accounting Pronouncements
The effects of new accounting pronouncements are discussed in Note B of Notes to the Consolidated Financial Statements.
Quantitative and Qualitative Disclosures about Market Risk
The Company is exposed to various financial risks, including market risk, credit risk, liquidity risk, capital risk, and collateral risk. To manage these risks, the Company continuously monitors the unpredictability of financial markets and seeks to minimize potential adverse effects on its financial performance.
The Company’s principal financial liabilities consist of borrowings, leases, and trade and other payables, which are primarily used to finance and provide financial guarantees for its operations. The Company’s principal financial assets include cash and cash equivalents, as well as trade and other receivables derived from its operations.
Additionally, the Company also enters into derivative financial instruments, which are recorded as assets or liabilities depending on market dynamics. The Company leverages its internal resources to design and manage its derivative-related risk management activities, but also engages with third party providers to assist with the execution of derivative transactions and provide commodity trading and risk management applications.
Market Risk
Market risk refers to the possibility that the fair value of future cash flows of a financial instrument will fluctuate due to changes in market prices. Market risk is comprised of two main types of risk: interest rate risk and commodity price risk. Financial instruments affected by market risk include borrowings and derivative financial instruments.
To manage market price risks resulting from changes in commodity prices and foreign exchange rates, the Company uses both derivative and non-derivative financial instruments. These instruments help mitigate the potential negative effects on the Company’s assets, liabilities, or future expected cash flows.
Interest Rate Risk
The Company is subject to market risk exposure related to changes in interest rates. The Company’s borrowings primarily consist of fixed-rate amortizing notes and its variable rate Credit Facility, as illustrated below.
|
June 30, 2025 |
June 30, 2024 |
|||||||||
|
Borrowings |
Interest Rate(a) |
Borrowings |
Interest Rate |
|||||||
|
(in thousands) |
||||||||||
|
ABS Notes |
$ |
286,387 |
7.8% – 8.4% |
$ |
336,585 |
7.8% – 8.4% |
||||
|
Trail Dust Loan |
$ |
2,427 |
7.3% |
$ |
1,274 |
8.5% |
||||
____________
(a) The interest rate on the ABS Notes and other notes payable represents the weighted average fixed rate of the notes, while the interest rate presented for the Trail Dust Loan represents the floating rate as of June 30, 2025 and 2024, respectively.
The Company’s borrowings primarily consist of long-term fixed-rate amortizing ABS notes and the variable-rate Trail Dust Loan. The ABS Notes are fixed-rate instruments and therefore not exposed to market interest rate fluctuations. The Trail Dust Loan bears interest at a floating rate, and a hypothetical 100 basis point change in interest rates would result in an annual change in interest expense of approximately $24,000 and $12,740, based on borrowings outstanding at June 30, 2025 and June 30, 2024, respectively.
For additional information regarding the ABS Notes and Credit Facility, refer to Note G — Long-Term Debt. The table below illustrates the impact of a 100 basis point adjustment in the borrowing rate for the Credit Facility and the corresponding effect on finance costs. This represents a reasonably possible change in interest rate risk.
|
June 30, |
June 30, |
|||||||
|
(in thousands) |
||||||||
|
+100 Basis Points |
$ |
24 |
|
$ |
13 |
|
||
|
-100 Basis Points |
$ |
(24 |
) |
$ |
(13 |
) |
||
247
The Company’s borrowings consist primarily of long-term fixed-rate ABS Notes, which are not exposed to market interest rate fluctuations, and the variable-rate Trail Dust Loan. A 100 basis point change in the floating rate applicable to the Credit Facility would increase or decrease annual interest expense by approximately $24,000 and $12,740, based on borrowings outstanding at June 30, 2025 and June 30, 2024, respectively. The Company strives to maintain a prudent balance of floating and fixed-rate borrowing exposure, particularly during uncertain market conditions. As part of its risk mitigation strategy, the Company may enter into swap arrangements to adjust its exposure to floating or fixed interest rates, depending on changes in the composition of borrowings in its portfolio. Consequently, the total principal hedged through the use of derivative financial instruments may vary from period to period.
Commodity Price Risk
The Company’s revenues are primarily derived from the sale of oil, natural gas and NGLs, which exposes the Company to commodity price risk. Prices for these commodities can be volatile and may fluctuate due to changes in supply and demand, weather conditions, economic conditions, and government actions. Prolonged changes in commodity prices could materially affect our revenues, cash flows and the value of our reserves.
To mitigate the risk of fluctuations in commodity prices, the Company enters into derivative financial instruments, primarily fixed-price swaps. Under the terms of our ABS debt agreements, we are required to hedge a significant portion of our forecasted production volumes, including at least 85% of oil production for five years, 85% of natural gas production for eight years, and 85% of NGLs production for four years. These hedges reduce, but do not eliminate, exposure to commodity price volatility and may also limit the benefits we receive from price increases.
By removing price volatility from a substantial portion of our expected production through 2032, we have mitigated, but not eliminated, the potential effects of changing prices on our operating cash flows. For additional information regarding derivative financial instruments, refer to Note D — Derivative Activities.
Credit and Counterparty Risk
The Company is exposed to credit and counterparty risk from the sale of its oil, natural gas and NGLs production. Accounts receivable, oil and natural gas represent amounts due from purchasers of these commodities, and their collectability depends on the financial condition of each customer. The Company evaluates the financial condition of customers before extending credit and generally does not require collateral. As of December 31, 2024 and 2023, four customers each accounted for more than 10% of the Company’s commodity revenues, and a similar concentration existed in receivable balances at year-end. No other customer accounted for more than 10% of total accounts receivable, oil and natural gas in either year.
The Company is also exposed to credit risk from joint interest owners, which are entities that own a working interest in the properties operated by the Company. Accounts receivable, joint interest owners are classified within current assets in the Consolidated Balance Sheets. The Company has the ability to withhold future revenue distributions to recover amounts due.
The Company believes these receivable balances are collectible. For additional information, refer to Note B — Summary of Significant Accounting Policies.
Collateral Risk
As of December 31, 2024, the Company has pledged substantially all of its upstream oil and natural gas properties, along with certain midstream assets, to secure borrowings under its debt instruments. The fair value of the collateral is based on reserve estimates prepared by an independent petroleum engineering firm, which utilize estimated future cash flows discounted at 10% and commodity futures pricing. These pledged assets secure repayment obligations under the Company’s ABS Notes and Trail Dust facility.
For additional information regarding acquisitions and borrowings, refer to Note G — Long-Term Debt.
248
PRESIDIO’S EXECUTIVE OFFICER AND DIRECTOR COMPENSATION
Throughout this section, unless otherwise noted, “we,” “us,” “our,” the “Company,” “our board of directors,” “Presidio” and similar terms refer to Presidio Investment Holdings LLC prior to the Closing, and to Presidio Production Company after the Closing.
Overview
This section provides an overview of our executive compensation programs for the executive officers who are named in the “Summary Compensation Table” below, including a narrative description of the material factors necessary to understand the information disclosed therein.
This discussion may contain forward-looking statements that are based on our current plans, considerations, expectations and determinations regarding future compensation programs. Actual compensation programs that Presidio adopts in advance of or following the Closing could vary significantly from the Company’s historical practices and currently planned programs summarized in this discussion.
We have opted to comply with the executive compensation disclosure rules applicable to “emerging growth companies” as defined in Section 2(a) of the Securities Act, as modified by the JOBS Act. As an “emerging growth company” as defined in the JOBS Act, we are not required to include a Compensation Discussion and Analysis section and have elected to comply with the scaled disclosure requirements applicable to emerging growth companies.
Such scaled disclosure obligations, in the context of an S-4 Registration Statement, limit compensation disclosure (among other things) for our principal executive officer(s) and two most highly compensated executive officers (other than the principal executive officer(s)) whose total compensation for 2024 exceeded $100,000, who were serving as executive officers as of December 31, 2024 and who will continue with Presidio after the Closing. We refer to these individuals as “named executive officers.” For the fiscal year ended December 31, 2024, our named executive officers and their positions were as follows:
• William A. Ulrich, Co-Chief Executive Officer
• Christopher L. Hammack, Co-Chief Executive Officer
• Brett J. Barnes, General Counsel and Vice President of Land
As of December 31, 2024, none of the other individuals who will serve as executive officers of Presidio were employed by us as of such date.
We expect that Presidio’s executive compensation program will evolve to reflect its status as a newly publicly-traded company, while still supporting Presidio’s overall business and compensation objectives. In connection with the Business Combination, certain aspects of our executive compensation program are expected to be implemented with respect to our named executive officers (among others), including, as further discussed below, the establishment of a stock-based equity compensation program and the implementation of restated employment agreements.
249
2024 Summary Compensation Table
The following table sets forth information concerning the compensation of Presidio’s named executive officers for the fiscal year ended December 31, 2024.
|
Name and Principal Position |
Year |
Salary |
Non-Equity |
All Other |
Total |
|||||||||
|
William A. Ulrich |
2024 |
$ |
350,000 |
$ |
262,031 |
$ |
75,452 |
$ |
687,483 |
|||||
|
Co-CEO |
|
|
|
|
||||||||||
|
Christopher L. Hammack |
2024 |
$ |
350,000 |
$ |
262,031 |
$ |
91,853 |
$ |
703,884 |
|||||
|
Co-CEO |
|
|
|
|
||||||||||
|
Brett J. Barnes |
2024 |
$ |
250,000 |
$ |
200,000 |
$ |
74,490 |
$ |
524,490 |
|||||
|
GC & VP of Land |
|
|
|
|
||||||||||
____________
(1) Amounts reflect annual discretionary cash performance-based bonuses earned during the year ended December 31, 2024. For additional information regarding the discretionary bonuses, please see “— Narrative Disclosure to Summary Compensation Table — Cash Bonus” below.
(2) For 2024, amounts reflect (i) 401k matching contributions in the amounts of $23,000 for Messrs. Ulrich and Barnes and $20,079 for Mr. Hammack, (ii) payment of medical, vision, dental and short-term disability premiums in the amounts of $17,540, $10,994 and $17,505 for Messrs. Ulrich, Hammack and Barnes, respectively, (iii) amounts attributable for use of company vehicles of $34,912, $51,062 and $33,986 for Messrs. Ulrich, Hammack and Barnes, respectively and (iv) payment of city club dues in the amount of $9,718 for Mr. Hammack.
Narrative Disclosure to Summary Compensation Table
For the year ended December 31, 2024, the compensation program for our named executive officers consisted of base salary and incentive compensation in the form of annual bonuses. The Presidio Board has historically determined the compensation for our named executive officers.
Base Salaries
Base salaries are intended to provide a level of compensation sufficient to attract and retain an effective management team, when considered in combination with the other components of the executive compensation program. Base salaries are reviewed periodically by the Presidio Board, typically in connection with our annual performance review process, and adjusted from time to time to reflect the named executive officer’s responsibilities, performance and experience.
Cash Bonuses
Historically, cash bonuses have been provided on a discretionary basis to our named executive officers based on certain key performance indicators as determined by the Presidio Board. Bonus compensation is designed to hold our named executive officers accountable, reward the named executive officers based on actual business results and help create a “pay for performance” culture.
Equity Incentive Awards
While the Company has maintained an equity compensation program, under which “Class B Units” (as further described below) were issued to our named executive officers in 2018 (the “2018 Grants”), none of our named executive officers received any such equity compensation awards during 2024.
A Class B Unit represents an actual equity interest in the Company that is intended to qualify as “profits interests” for U.S. federal income tax purposes and designed to gain value only after those persons who hold Class A Units in the Company have received aggregate distributions equal to the distribution threshold. Despite the fact that profits interest awards, such as the Class B Units, do not require the payment of an exercise price or have an option expiration date, and may be considered to be economically similar to stock options due to the fact that they have no value for tax purposes at the grant date and obtain value only as the price of the underlying security rises above its distribution threshold, we believe it is more appropriate to value the 2018 Grants reported in the “Stock Awards” column in the “Outstanding Equity Awards at 2024 Fiscal Year-End” table below, because the distribution threshold for the 2018 Grants was equal to $0. For details regarding the vesting conditions of these equity awards, see the “Outstanding Equity Awards at 2024 Fiscal Year-End” table below.
250
Outstanding Equity Awards at 2024 Fiscal Year-End
The following table presents information regarding the outstanding Class B Units held by each of the named executive officers as of December 31, 2024. None of the named executive officers held any other equity awards as of that date.
|
Option Awards |
Stock Awards |
|||||||||||||||||
|
Name |
Grant Date(1) |
Vesting |
Number of |
Number of |
Equity |
Option |
Option |
Number of |
Market |
|||||||||
|
William A. Ulrich |
||||||||||||||||||
|
Christopher L. Hammack |
||||||||||||||||||
|
Brett J. Barnes |
||||||||||||||||||
____________
(1)
(2)
Employment Agreements
We have entered into written employment agreements setting forth the terms and conditions of employment for each of our named executive officers, as described below.
William A. Ulrich
Mr. Ulrich is party to an employment agreement with Presidio Employee Co. LLC, a wholly owned subsidiary of the Company (the “Presidio Employer Company”), pursuant to which he is employed as our Co-Chief Executive Officer. Under the terms of the agreement, Mr. Ulrich’s base salary was initially set at $300,000, which base salary may be increased (but not decreased) as approved by the Presidio Employer Company from time to time, which base salary as of December 31, 2024 is $350,000. Under the terms of the agreement, Mr. Ulrich was initially eligible to earn an annual bonus with a target annual bonus opportunity of 75% of his base salary, which target bonus opportunity as of December 31, 2024 remains at 75% of his base salary. In addition, pursuant to the terms of the agreement, Mr. Ulrich became eligible to receive his 2018 Grant (which was granted to him pursuant to a separate award agreement) and is eligible to participate in any employee benefit plans and programs available to other similarly situated employees of the Presidio Employer Company.
Mr. Ulrich is eligible to receive severance benefits under his employment agreement in the event of his termination of employment under certain circumstances. In the event of Mr. Ulrich’s termination of employment due to his voluntary resignation for Good Reason or due to his involuntary termination without Cause (as such terms are defined in the employment agreement) (as applicable, a “Qualifying Termination”), Mr. Ulrich is entitled to severance benefits consisting of (i) 150% of his annual base salary payable in equal installments over a period of 18 months, (ii) payment of any earned and unpaid annual bonus with respect to the year preceding the year in which the termination occurred, and (iii) reimbursement for amounts paid to continue the health insurance coverages for Mr. Ulrich and his dependents under COBRA over a period of 18 months. In the event of the termination of Mr. Ulrich’s employment due to death or due to his involuntary termination as a result of his disability, Mr. Ulrich is entitled to severance benefits consisting of (x) payment of any earned and unpaid annual bonus with respect to the year preceding the year in which the termination occurred, and (y) payment of any pro-rated annual bonus to the extent earned with respect to the year in which the termination occurred (which pro-rated amount is based on the portion of the year that Mr. Ulrich remained employed during the year in which the termination occurred).
Christopher L. Hammack
Mr. Hammack is party to an employment agreement with the Presidio Employer Company, pursuant to which he is employed as our Co-Chief Executive Officer. Under the terms of the agreement, Mr. Hammack’s base salary was initially set at $300,000, which base salary may be increased (but not decreased) as approved by the Presidio
251
Employer Company from time to time, which base salary as of December 31, 2024 is $350,000. Under the terms of the agreement, Mr. Hammack was initially eligible to earn an annual bonus with a target annual bonus opportunity of 75% of his base salary, which target bonus opportunity as of December 31, 2024 remains at 75% of his base salary. In addition, pursuant to the terms of the agreement, Mr. Hammack became eligible to receive his 2018 Grant (which was granted to him pursuant to a separate award agreement) and is eligible to participate in any employee benefit plans and programs available to other similarly situated employees of the Presidio Employer Company.
Mr. Hammack is eligible to receive severance benefits under his employment agreement in the event of his termination of employment under certain circumstances. In the event of Mr. Hammack’s Qualifying Termination, Mr. Hammack is entitled to the following severance benefits: (i) 150% of his annual base salary payable in equal installments over a period of 18 months, (ii) payment of any earned and unpaid annual bonus with respect to the year preceding the year in which the termination occurred, and (iii) reimbursement for amounts paid to continue the health insurance coverages for Mr. Hammack and his dependents under COBRA over a period of 18 months. In the event of the termination of Mr. Hammack’s employment due to death or due to his involuntary termination as a result of his disability, Mr. Hammack is entitled to severance benefits consisting of (x) payment of any earned and unpaid annual bonus with respect to the year preceding the year in which the termination occurred, and (y) payment of any pro-rated annual bonus to the extent earned with respect to the year in which the termination occurred (which pro-rated amount is based on the portion of the year that Mr. Hammack remained employed during the year in which the termination occurred).
Brett J. Barnes
Mr. Barnes is party to an employment agreement with the Presidio Employer Company, pursuant to which he is employed as our General Counsel and Vice President of Land. Under the terms of the agreement, Mr. Barnes’ base salary was initially set at $250,000, which base salary may be increased (but not decreased) as approved by the Presidio Employer Company from time to time, which base salary as of December 31, 2024 is $250,000. Under the terms of the agreement, Mr. Barnes was initially eligible to earn an annual bonus with a target annual bonus opportunity of 50% of his base salary, which target bonus opportunity as of December 31, 2024 remains at 50% of his base salary. In addition, pursuant to the terms of the agreement, Mr. Barnes became eligible to receive his 2018 Grant (which was granted to him pursuant to a separate award agreement) and is eligible to participate in any employee benefit plans and programs available to other similarly situated employees of the Presidio Employer Company.
Mr. Barnes is eligible to receive severance benefits under his employment agreement in the event of his termination of employment under certain circumstances. In the event of Mr. Barnes’ Qualifying Termination, Mr. Barnes is entitled to the following severance benefits: (i) 100% of his annual base salary payable in equal installments over a period of 12 months, (ii) payment of any earned and unpaid annual bonus with respect to the year preceding the year in which the termination occurred, and (iii) reimbursement for amounts paid to continue the health insurance coverages for Mr. Barnes and his dependents under COBRA over a period of 12 months. In the event of the termination of Mr. Barnes’ employment due to death or due to his involuntary termination as a result of his disability, Mr. Barnes is entitled to severance benefits consisting of (x) payment of any earned and unpaid annual bonus with respect to the year preceding the year in which the termination occurred, and (y) payment of any pro-rated annual bonus to the extent earned with respect to the year in which the termination occurred (which pro-rated amount is based on the portion of the year that Mr. Barnes remained employed during the year in which the termination occurred).
Each employment agreement conditions the payment of the severance benefits associated with a Qualifying Termination on the named executive officer’s delivery and non-revocation of a release of claims in favor of the Company and various affiliated parties therewith. In addition, each employment agreement contains restrictive covenants that apply to the executive during the executive’s employment and for certain periods following such executive’s termination of employment. The executives are bound by a perpetual confidentiality restriction, as well as post-employment non-competition, employee non-solicitation and customer non-solicitation restrictions. For Messrs. Ulrich and Hammack, the post-employment non-competition and non-solicitation restricted period is the 18-month period following each executive’s respective termination of employment. For Mr. Barnes, the restricted period is the 12-month period following his termination of employment.
252
Benefits and Perquisites
The Company’s executives, including the named executive officers, are eligible to participate in the benefit plans that are available to substantially all of our employees, including a defined contribution savings plan (our “401(k) Plan”), medical, dental and life insurance plans and short-term and long-term disability plans. With respect to our 401(k) Plan, eligible employees have the opportunity to save for retirement on a tax advantaged basis up to certain limits under the Code. We make employer contributions under the 401(k) Plan, known as safe-harbor matching contributions, equal to 100% of the first 6% of a participant’s eligible compensation, as defined, that a participant contributes to the 401(k) Plan.
Director Compensation
None of the directors that served on the Presidio Board received compensation during the fiscal year ended December 31, 2024 for services rendered to the Company.
Post-Business Combination Executive Compensation
Following the Closing, we intend to develop (i) an executive compensation program, including an equity incentive plan and employment agreements (as further described below) and (ii) related compensation policies and practices, including an insider trading policy, an anti-hedging and pledging policy, and a compensation clawback policy, that are designed to align compensation with our business objectives and the creation of stockholder value, while enabling Presidio to attract, retain, incentivize and reward individuals who contribute to our long-term success. Decisions on the executive compensation program will be made by the Presidio Compensation Committee.
Presidio 2025 Equity Incentive Plan
For a description of the Incentive Plan, see “Proposal No. 7 — The Incentive Plan Proposal.”
Employment Agreements
William A. Ulrich
Mr. Ulrich is party to an employment agreement with the Presidio Employer Company and Presidio that will become effective at the time of the closing of the Business Combination, pursuant to which he will continue to be employed as Co-Chief Executive Officer and will serve as Chairman of the Board of Directors of the Presidio Employer Company (the “Employer Board”). Under the terms of the agreement, Mr. Ulrich’s base salary will initially be set at $550,000, which base salary will be subject to annual review by the Board of Directors of the Employer Board or a committee thereof and may be increased (but not decreased) in connection with such review. Under the terms of the agreement, Mr. Ulrich will be eligible to earn an annual bonus with a target annual bonus opportunity of 100% of his base salary, subject to upward adjustment, as determined by the Employer Board. The ability to earn this annual bonus will be based on pre-established performance goals that will be determined in the Employer Board’s discretion and in consultation with Mr. Ulrich at the beginning of each year. However, Mr. Ulrich’s annual bonus payment for the 2026 calendar year will not be less than 100% of his base salary.
In addition, pursuant to the terms of the agreement, Mr. Ulrich will be provided with a grant of 515,625 restricted stock units (“RSUs”) under the Incentive Plan in connection with the Closing and pending the registration of the reserved shares under the Incentive Plan with the SEC. This grant of 515,625 RSUs will become vested in three equal installments on each of the first three anniversary dates of the grant date, pending Mr. Ulrich’s continued service until such anniversary date. Thereafter, beginning in calendar year 2027, Mr. Ulrich will be eligible to receive an annual equity award grant pursuant to the Incentive Plan with (i) a target grant date fair market value of 375% of his base salary and (ii) such other terms and conditions that are substantially similar to the terms and conditions of the annual equity awards that are issued to similarly situated executives.
Mr. Ulrich is eligible to receive severance benefits under his employment agreement in the event of his termination of employment under certain circumstances. In the event of Mr. Ulrich’s Qualifying Termination outside of the 24-month period immediately following a Change in Control (as defined in the Incentive Plan) (such 24-month period, the “Protection Period”), Mr. Ulrich is entitled to the following severance benefits: (i) a lump-sum cash payment in the amount equal to two times the sum of (x) his annual base salary as in effect immediately prior to his termination
253
and (y) his average annual bonus for the three-year period immediately preceding his termination, (ii) payment of any earned and unpaid annual bonus with respect to the year preceding the year in which the termination occurred, payable at the same time annual bonuses are paid to executives of the Company in respect of such year (the “Ulrich Prior Year Bonus”), (iii) payment of his pro-rated target annual bonus with respect to the year in which the termination occurred (which pro-rated amount is based on the portion of the year that Mr. Ulrich remained employed during the year in which the termination occurred (the “Ulrich Pro Rata Bonus”)), (iv) reimbursement for amounts paid to continue the health insurance coverages for Mr. Ulrich and his dependents under COBRA over a period of 18 months, payable monthly in accordance with the Company’s standard payroll practices (the “Ulrich COBRA Benefit”), (v) all of his outstanding time-vesting equity incentive awards (if any) will vest as of the termination date and (vi) all of his outstanding performance-vesting equity incentive awards (if any) will remain outstanding following his termination and will be eligible to vest based on actual performance for the applicable performance period as if he had remained employed.
In the event of Mr. Ulrich’s Qualifying Termination during the Protection Period, Mr. Ulrich is entitled to the following severance benefits: (i) a lump-sum cash payment in the amount equal to three times the sum of (x) his annual base salary as in effect immediately prior to his termination and (y) his average annual bonus for the three-year period immediately preceding his termination, (ii) the Ulrich Prior Year Bonus, (iii) the Ulrich Pro Rata Bonus, (iv) the Ulrich COBRA Benefit, (v) all of his outstanding time-vesting equity incentive awards (if any) will vest as of the termination date and (vi) the performance conditions applicable to all of his outstanding performance-vesting equity incentive awards (if any) will be deemed achieved at the greater of target and actual level of achievement as of the date of termination.
In the event of the termination of Mr. Ulrich’s employment due to death or due to his involuntary termination as a result of his disability, Mr. Ulrich is entitled to the following severance benefits: (i) the Ulrich Prior Year Bonus, (ii) all of his outstanding time-vesting equity incentive awards (if any) will vest as of the termination date and (iii) all of his outstanding performance-vesting equity incentive awards (if any) will remain outstanding following his termination and will be eligible to vest based on actual performance for the applicable performance period as if he had remained employed.
Christopher L. Hammack
Mr. Hammack is party to an employment agreement with the Presidio Employer Company and Presidio that will become effective at the time of the closing of the Business Combination, pursuant to which he will continue to be employed as Co-Chief Executive Officer and will serve as a director on the Employer Board. Under the terms of the agreement, Mr. Hammack’s base salary will initially be set at $550,000, which base salary will be subject to annual review by the Employer Board or a committee thereof and may be increased (but not decreased) in connection with such review. Under the terms of the agreement, Mr. Hammack will be eligible to earn an annual bonus with a target annual bonus opportunity of 100% of his base salary, subject to upward adjustment, as determined by the Employer Board. The ability to earn this annual bonus will be based on pre-established performance goals that will be determined in the Employer Board’s discretion and in consultation with Mr. Hammack at the beginning of each year. However, Mr. Hammack’s annual bonus payment for the 2026 calendar year will not be less than 100% of his base salary.
In addition, pursuant to the terms of the agreement, Mr. Hammack will be provided with a grant of 515,625 RSUs under the Incentive Plan in connection with the Closing and pending the registration of the reserved shares under the Incentive Plan with the SEC. This grant of 515,625 RSUs will become vested in three equal installments on each of the first three anniversary dates of the grant date, pending Mr. Hammack’s continued service until such anniversary date. Thereafter, beginning in calendar year 2027, Mr. Hammack will be eligible to receive an annual equity award grant pursuant to the Incentive Plan with (i) a target grant date fair market value of 375% of his base salary and (ii) such other terms and conditions that are substantially similar to the terms and conditions of the annual equity awards that are issued to similarly situated executives.
Mr. Hammack is eligible to receive severance benefits under his employment agreement in the event of his termination of employment under certain circumstances. In the event of Mr. Hammack’s Qualifying Termination outside of the Protection Period, Mr. Hammack is entitled to the following severance benefits: (i) a lump-sum cash payment in the amount equal to two times the sum of (x) his annual base salary as in effect immediately prior to his termination and (y) his average annual bonus for the three-year period immediately preceding his termination, (ii) payment of any earned and unpaid annual bonus with respect to the year preceding the year in which the termination occurred, payable
254
at the same time annual bonuses are paid to executives of the Company in respect of such year (the “Hammack Prior Year Bonus”), (iii) payment of his pro-rated target annual bonus with respect to the year in which the termination occurred (which pro-rated amount is based on the portion of the year that Mr. Hammack remained employed during the year in which the termination occurred) (the “Hammack Pro Rata Bonus”), (iv) reimbursement for amounts paid to continue the health insurance coverages for Mr. Hammack and his dependents under COBRA over a period of 18 months, payable monthly in accordance with the Company’s standard payroll practices (the “Hammack COBRA Benefit”), (v) all of his outstanding time-vesting equity incentive awards (if any) will vest as of the termination date and (vi) all of his outstanding performance-vesting equity incentive awards (if any) will remain outstanding following his termination and will be eligible to vest based on actual performance for the applicable performance period as if he had remained employed.
In the event of Mr. Hammack’s Qualifying Termination during the Protection Period, Mr. Hammack is entitled to the following severance benefits: (i) a lump-sum cash payment in the amount equal to three times the sum of (x) his annual base salary as in effect immediately prior to his termination and (y) his average annual bonus for the three-year period immediately preceding his termination, (ii) the Hammack Prior Year Bonus, (iii) the Hammack Pro Rata Bonus, (iv) the Hammack COBRA Benefit, (v) all of his outstanding time-vesting equity incentive awards (if any) will vest as of the termination date and (vi) the performance conditions applicable to all of his outstanding performance-vesting equity incentive awards (if any) will be deemed achieved at the greater of target and actual level of achievement as of the date of termination.
In the event of the termination of Mr. Hammack’s employment due to death or due to his involuntary termination as a result of his disability, Mr. Hammack is entitled to the following severance benefits: (i) the Hammack Prior Year Bonus, (ii) all of his outstanding time-vesting equity incentive awards (if any) will vest as of the termination date and (iii) all of his outstanding performance-vesting equity incentive awards (if any) will remain outstanding following his termination and will be eligible to vest based on actual performance for the applicable performance period as if he had remained employed.
Brett J. Barnes
Mr. Barnes is party to an employment agreement with the Presidio Employer Company and Presidio that will become effective at the time of the closing of the Business Combination, pursuant to which he will continue to be employed as General Counsel. Under the terms of the agreement, Mr. Barnes’s base salary will initially be set at $400,000, which base salary will be subject to annual review by the Employer Board or a committee thereof and may be increased (but not decreased) in connection with such review. Under the terms of the agreement, Mr. Barnes will be eligible to earn an annual bonus with a target annual bonus opportunity of 80% of his base salary, subject to upward adjustment, as determined by the Employer Board. The ability to earn this annual bonus will be based on pre-established performance goals that will be determined in the Employer Board’s discretion and in consultation with the Chief Executive Officer(s) of the Presidio Employer Company at the beginning of each year. However, Mr. Barnes’ annual bonus payment for the 2026 calendar year will not be less than 80% of his base salary.
In addition, pursuant to the terms of the agreement, Mr. Barnes will be provided with a grant of 240,000 RSUs under the Incentive Plan in connection with the Closing and pending the registration of the reserved shares under the Incentive Plan with the SEC. This grant of 240,000 RSUs will become vested in three equal installments on each of the first three anniversary dates of the grant date, pending Mr. Barnes’ continued service until such anniversary date. Thereafter, beginning in calendar year 2027, Mr. Barnes will be eligible to receive an annual equity award grant pursuant to the Incentive Plan with (i) a target grant date fair market value of 300% of his base salary and (ii) such other terms and conditions that are substantially similar to the terms and conditions of the annual equity awards that are issued to similarly situated executives.
Mr. Barnes is eligible to receive severance benefits under his employment agreement in the event of his termination of employment under certain circumstances. In the event of Mr. Barnes’ Qualifying Termination outside of the Protection Period, Mr. Barnes is entitled to the following severance benefits: (i) a lump-sum cash payment in the amount equal to one times the sum of (x) his annual base salary as in effect immediately prior to his termination and (y) his average annual bonus for the three-year period immediately preceding his termination, (ii) payment of any earned and unpaid annual bonus with respect to the year preceding the year in which the termination
255
occurred, payable at the same time annual bonuses are paid to executives of the Company in respect of such year (the “Barnes Prior Year Bonus”), (iii) payment of his pro-rated target annual bonus with respect to the year in which the termination occurred (which pro-rated amount is based on the portion of the year that Mr. Barnes remained employed during the year in which the termination occurred) (the “Barnes Pro Rata Bonus”), (iv) reimbursement for amounts paid to continue the health insurance coverages for Mr. Barnes and his dependents under COBRA over a period of 18 months, payable monthly in accordance with the Company’s standard payroll practices (the “Barnes COBRA Benefit”), (v) all of his outstanding time-vesting equity incentive awards that were scheduled to vest during the 12-month period following the termination date (if any) will vest as of the termination date and (vi) all of his outstanding performance-vesting equity incentive awards (if any) will remain outstanding following his termination and will be eligible to vest based on actual performance for the applicable performance period as if he had remained employed.
In the event of Mr. Barnes’ Qualifying Termination during the Protection Period, Mr. Barnes is entitled to the following severance benefits: (i) a lump-sum cash payment in the amount equal to two times the sum of (x) his annual base salary as in effect immediately prior to his termination and (y) his average annual bonus for the three-year period immediately preceding his termination, (ii) the Barnes Prior Year Bonus, (iii) the Barnes Pro Rata Bonus, (iv) the Barnes COBRA Benefit, (v) all of his outstanding time-vesting equity incentive awards (if any) will vest as of the termination date and (vi) the performance conditions applicable to all of his outstanding performance-vesting equity incentive awards (if any) will be deemed achieved at the greater of target and actual level of achievement as of the date of termination.
In the event of the termination of Mr. Barnes’ employment due to death or due to his involuntary termination as a result of his disability, Mr. Barnes is entitled to the following severance benefits: (i) the Barnes Prior Year Bonus, (ii) all of his outstanding time-vesting equity incentive awards (if any) will vest as of the termination date and (iii) all of his outstanding performance-vesting equity incentive awards (if any) will remain outstanding following his termination and will be eligible to vest based on actual performance for the applicable performance period as if he had remained employed.
Each employment agreement conditions the payment of the severance benefits associated with a Qualifying Termination on the named executive officer’s delivery and non-revocation of a release of claims in favor of the Company and various affiliated parties therewith. In addition, each employment agreement contains restrictive covenants that apply to the executive during the executive’s employment and for certain periods following such executive’s termination of employment. The executives are bound by perpetual confidentiality and non-disparagement restrictions, as well as post-employment non-competition, employee non-solicitation and customer non-solicitation restrictions. For Messrs. Ulrich and Hammack, the post-employment non-competition and non-solicitation restricted period is the 24-month period following each executive’s respective termination of employment. For Mr. Barnes, the restricted period is the 12-month period following his termination of employment.
Post-Business Combination Director Compensation
Following the Closing, Presidio intends to develop a director compensation program that is designed to align compensation with Presidio’s business objectives and the creation of stockholder value, while enabling Presidio to attract, retain, incentivize, and reward directors who contribute to the long-term success of Presidio.
256
MANAGEMENT OF presidio FOLLOWING THE BUSINESS COMBINATION
The following table provides information regarding the expected executive officers and members of the Presidio Board upon the Closing:
|
Name |
Age |
Position(s) |
||
|
William Ulrich |
41 |
Chairman, Co-Chief Executive Officer and Director |
||
|
Chris Hammack |
50 |
Co-Chief Executive Officer and Director |
||
|
John Brawley |
43 |
Executive Vice President and Chief Financial Officer |
||
|
Brett Barnes |
44 |
Executive Vice President and General Counsel |
||
|
Jerry Silvey |
32 |
Director |
||
|
Tyson Taylor |
44 |
Director |
||
Executive Officers
William Ulrich has served as Co-Chief Executive Officer of PIH since co-founding the company in January 2017. Mr. Ulrich has 20 years of experience within the energy and finance sectors and is focused on deploying technology to drive behavior change in the energy industry. From 2009 to 2016, Mr. Ulrich served in senior corporate development roles at Atlas Energy (NYSE: ATLS), Atlas Pipeline Partners L.P. (NYSE: APL) and Atlas Resource Partners L.P. (NYSE: ARP). From 2005 to 2009, Mr. Ulrich was an investment banker at UBS Investment Bank. Mr. Ulrich also currently serves as a trustee for the Monuments Men and Women Foundation, a 501(c)(3) not-for-profit organization created to honor and raise awareness about the service of Monuments of Men and Women of WWII. Mr. Ulrich graduated from Harvard College with an AB in Economics.
Chris Hammack has served as Co-Chief Executive Officer of PIH since co-founding the company in January 2017. Mr. Hammack has over 27 years of experience in the energy industry and is passionate about driving innovation in field operations. In his role at PIH, Mr. Hammack focuses on field operations, personnel training and driving operational efficiency. Prior to co-founding PIH, from 2014 to 2017, Mr. Hammack was the Chief Executive Officer of Trinity River Energy LLC, a private exploration and production company formed in 2014 through a merger of assets held by Legend Production Holdings and KKR Natural Resources Funds. Earlier in his career, Mr. Hammack held senior roles at Atlas Resources Partners (NYSE: ARP), Range Resources Corporation (NYSE: RRC) and Stroud Energy Ltd. Mr. Hammack holds a Bachelor of Science in Petroleum Engineering from Texas A&M University.
John Brawley has served as Executive Vice President and Chief Financial Officer of PIH since May 2025. Since joining PIH, Mr. Brawley has been responsible for PIH’s capital markets and reporting functions. He has more than 19 years of experience in the energy and finance industries. From September 2018 to March 2025, Mr. Brawley served as Executive Vice President and Chief Financial Officer of Maverick Natural Resources, LLC, a private oil and natural gas company with a focus on assets in Texas and Oklahoma. From November 2014 to June 2018, he served in various roles at SandRidge Energy, Inc. (NYSE: SD) relating to capital markets, M&A and finance, including as Senior Vice President of Capital Markets and M&A and Treasurer. Earlier in his career, Mr. Brawley’s experience includes various roles with public and private companies, as well as private capital funds. Mr. Brawley received a Bachelor’s degree in Economics and Biological Sciences from Rice University and a Master of Business Administration from the Jesse H. Jones Graduate School of Management at Rice University.
Brett Barnes has served in his current role as Executive Vice President and General Counsel of PIH since May 2025 after serving as General Counsel and Vice President of Land from April 2018 to May 2025 and as Vice President of Land, Legal and Regulatory from February 2017 to March 2018. Over the past eight years, Mr. Barnes has been responsible for PIH’s legal and land functions as well as its risk management and mitigation strategies. Mr. Barnes has more than 19 years of experience in the energy industry ranging from large public companies to private companies. Prior to joining PIH, he served as Vice President of Land and HSE/Regulatory at Trinity River Energy LLC from 2015 to 2017, and previously held various legal and land leadership roles at Forestar Group Inc. (NYSE: FOR) and EOG Resources, Inc. (NYSE: EOG). Mr. Barnes earned his Juris Doctor from The University of Texas School of Law and his Bachelor of Business Administration in Finance from Texas A&M University. He is a member of the State Bar of Texas and serves on the boards of the Texas Alliance of Energy Producers and ADAM Energy Fort Worth.
257
Directors
Jerry Silvey serves as Chief Executive Officer of EQV and serves on the EQV Board. Mr. Silvey is currently the Chief Executive Officer and Chairman of the EQV Group, which he founded in 2022. From 2016 to 2022, Mr. Silvey served as a senior investment professional in the Energy & Infrastructure group at Magnetar Capital LLC, where he was responsible for the execution and management of over $2 billion of highly structured direct investments across the energy asset spectrum. Previously, Mr. Silvey was a member of the energy global investment banking group at the Royal Bank of Canada specializing in the acquisition, divestment and restructuring of upstream oil and gas assets. Mr. Silvey holds a Bachelor of Business Administration in Energy Finance from Southern Methodist University.
Tyson Taylor serves as President and Chief Financial Officer of EQV and serves on the EQV Board. Mr. Taylor is currently the President and a director of the EQV Group, a position he has held since 2022. From 2015 to 2022, Mr. Taylor served as Counsel to Magnetar Capital LLC, where he operated as lead counsel for the Energy & Infrastructure group, managing all legal aspects of the funds, including transaction execution, fund compliance and fund management. Previously, Mr. Taylor was the General Counsel and Corporate Secretary at Star Peak Corp II, a blank check company that completed its business combination with Benson Hill, Inc. (NYSE: BHIL) in September 2021, and Secretary and General Counsel at Star Peak Energy Transition Corporation, a blank check company that completed a business combination with Stem, Inc. (NYSE: STEM) in April 2021. Mr. Taylor was an attorney with Kirkland & Ellis LLP from 2013 to 2015 and Simpson Thacher & Bartlett LLP from 2010 to 2013. He holds a Masters in Finance from the London Business School, a Juris Doctorate from the University of Pennsylvania Carey Law School and a Bachelor of Arts in Economics from Brigham Young University.
Composition of the Presidio Board
The business and affairs of Presidio will be managed by or under the direction of the Presidio Board, which will consist of 9 members upon the Closing. The Proposed Certificate of Incorporation will provide that, subject to the rights of the holders of Presidio Preferred Stock, the number of directors on the Presidio Board shall be fixed exclusively by resolution adopted by the Presidio Board. For as long as any shares of the Presidio Preferred Stock remain outstanding, the holders of record of the Presidio Preferred Stock, voting as a separate class from the Presidio Common Stock, have the exclusive right to elect the Series A Preferred Director, and under certain circumstances two Preferred Stock Directors. The Proposed Certificate of Incorporation and the Proposed Bylaws will provide that the Presidio Board will be divided into three classes, as nearly equal in number as possible, with the directors in each class serving for a three-year term, and one class being elected each year by the stockholders.
When considering whether directors have the experience, qualifications, attributes or skills, taken as a whole, to enable the Presidio Board to satisfy its oversight responsibilities effectively in light of Presidio’s business and structure, the Presidio Board will focus primarily on each person’s background and experience as reflected in the information discussed in each of the directors’ individual biographies set forth above. We believe that the directors provide an appropriate mix of experience and skills relevant to the size and nature of Presidio’s business.
In connection with the Closing, the Registration Rights Parties, EQV, EQV Holdings, and Presidio will enter into a Registration and Stockholders’ Rights Agreement pursuant to which the Sponsor or its permitted transferees will have the right to designate two directors so long as they own, in the aggregate, greater than 20% of Presidio’s common equity or one director so long as they own, in the aggregate, greater than 10% of Presidio’s common equity. For a description of the terms of the Registration and Stockholders’ Rights Agreement, see “Certain Relationships and Related Person Transactions — Registration and Stockholders’ Rights Agreement.”
In accordance with the Proposed Certificate of Incorporation and the Proposed Bylaws, each of which will be in effect substantially concurrently with the Closing, the Presidio Board will be divided into three classes with staggered three year terms. At each annual meeting of stockholders after the initial classification, the successors to the directors whose terms will then expire will be elected to serve from the time of election and qualification until the third annual meeting following their election. The directors will be divided among the three classes as follows:
• the Class I directors will be and their terms will expire at the annual meeting of stockholders to be held in 2027;
• the Class II directors will be and their terms will expire at the annual meeting of stockholders to be held in 2028; and
258
• the Class III directors will be , and their terms will expire at the annual meeting of stockholders to be held in 2029.
Any increase or decrease in the number of directors will be distributed among the three classes so that, as nearly as possible, each class will consist of one-third of the directors. This classification of the Presidio Board may have the effect of delaying or preventing changes in control of Presidio. See “Description of Securities — Anti-Takeover Provisions.”
Director Independence
Upon the Closing, the Presidio Board is expected to determine that each of the directors on the Board other than will qualify as an “independent director,” as defined under the NYSE rules. In making these determinations, the Presidio Board will consider the current and prior relationships that each director has with Presidio and all other facts and circumstances the Presidio Board deems relevant in determining his or her independence, including the beneficial ownership of Presidio Common Stock by each director, and the transactions involving them described in the section titled “Certain Relationships and Related Person Transactions.”
Committees of the Presidio Board
The Presidio Board will direct the management of Presidio’s business and affairs, as provided by Delaware law, and conducts its business through meetings of the Presidio Board and its standing committees. Effective upon the Closing, the Presidio Board will have standing committees. In addition, from time to time, special committees may be established under the direction of the Presidio Board when necessary to address specific issues. Following the Closing, copies of the charters for each committee will be available on Presidio’s website.
Audit Committee
Our audit committee will be responsible for, among other things:
• appointing, approving the fees of, retaining and overseeing our independent registered public accounting firm;
• discussing with our independent registered public accounting firm their independence from management;
• discussing with our independent registered public accounting firm any audit problems or difficulties and management’s response;
• approving all audit and permissible non-audit services to be performed by our independent registered public accounting firm;
• overseeing the financial reporting process and discussing with management and our independent registered public accounting firm the interim and annual financial statements that we file with the SEC;
• reviewing our policies on risk assessment and risk management;
• reviewing related person transactions; and
• establishing procedures for the confidential, anonymous submission of complaints regarding questionable accounting, internal controls or auditing matters.
Upon the Closing, our audit committee will consist of , with serving as Chairperson. The Presidio Board has affirmatively determined that each meet the definition of “independent director” for purposes of serving on the audit committee under the NYSE rules and the independence standards under Rule 10A-3 of the Exchange Act and the NYSE rules. Each member of our audit committee meets the financial literacy requirements of the NYSE rules. In addition, the Presidio Board has determined that will qualify as an “audit committee financial expert,” as such term is defined in Item 407(d)(5) of Regulation S-K. The Presidio Board will adopt a written charter for the audit committee, which will be available on our principal corporate website at substantially concurrently with the Closing. The information on any of our websites is deemed not to be incorporated in this proxy statement/prospectus or to be a part of this proxy statement/prospectus.
259
Nominating and Corporate Governance Committee
Our nominating and corporate governance committee will be responsible for, among other things:
• identifying individuals qualified to become members of the Presidio Board, consistent with criteria approved by the Presidio Board as set forth in our corporate governance guidelines;
• annually reviewing the committee structure of the Presidio Board and recommending to the Presidio Board the directors to serve as members of each committee; and
• developing and recommending to the Presidio Board a set of corporate governance guidelines.
Upon the Closing, our nominating and corporate governance committee will consist of , with serving as Chairperson. The Presidio Board has affirmatively determined that each meet the definition of “independent director” for the purposes of the independence standards under the NYSE rules. The Presidio Board will adopt a written charter for the nominating and corporate governance committee, which will be available on our principal corporate website at substantially concurrently with the Closing. The information on any of our websites is deemed not to be incorporated in this proxy statement/prospectus or to be a part of this proxy statement/prospectus.
Compensation Committee
Our compensation committee will be responsible for, among other things:
• reviewing and approving, or recommending that the Presidio Board approve, the compensation of our Chief Executive Officer and other executive officers;
• making recommendations to the Presidio Board regarding director compensation; and
• reviewing and approving incentive compensation and equity-based plans and arrangements and making grants of cash-based and equity-based awards under such plans.
Upon the Closing, our compensation committee will consist of , with serving as Chairperson. The Presidio Board has affirmatively determined that each meet the definition of “independent director” for the purposes of the independence standards under the NYSE rules. The Presidio Board will adopt a written charter for the compensation committee, which will be available on our principal corporate website at substantially concurrently with the Closing. The information on any of our websites is deemed not to be incorporated in this proxy statement/prospectus or to be a part of this proxy statement/prospectus.
Risk Oversight
Upon the Closing, the Presidio Board will be responsible for overseeing the risk management process. The Presidio Board will focus on Presidio’s general risk management policies and strategy and the most significant risks facing Presidio and will oversee the implementation of risk mitigation strategies by management. The Presidio Board will also be apprised of particular risk management matters in connection with its general oversight and approval of corporate matters and significant transactions.
Compensation Committee Interlocks and Insider Participation
None of the expected members of the Presidio Compensation Committee has ever been an executive officer or employee of Presidio. None of Presidio’s expected executive officers currently serves, or has served during the last completed fiscal year, on the Presidio Board or compensation committee (or other committee performing equivalent functions) of any entity that has one or more executive officers expected to serve on the Presidio Board or Compensation Committee.
260
Code of Business Conduct and Ethics
Upon the Closing, Presidio will adopt a written code of business conduct and ethics that will apply to its directors, officers and employees, including its principal executive officer, principal financial officer, principal accounting officer or controller, or persons performing similar functions. A copy of the code will be posted on its website, . In addition, Presidio intends to post on its website all disclosures that are required by law or the NYSE rules concerning any amendments to, or waivers from, any provision of the code. The information on any of Presidio’s websites is deemed not to be incorporated in this proxy statement/prospectus or to be part of this proxy statement/prospectus.
Non-Employee Director Compensation
Presidio expects to adopt a non-employee director compensation policy in connection with the Closing. A description of that policy can be found in “Executive and Director Compensation of Presidio — Post-Business Combination Director Compensation.”
261
BENEFICIAL OWNERSHIP OF SECURITIES
The following table sets forth information known to EQV regarding (i) the beneficial ownership of Ordinary Shares as of September 30, 2025 (pre-Business Combination) and (ii) the expected beneficial ownership following the Closing (post-Business Combination) of Presidio Common Stock (assuming a No Redemption Scenario and a Maximum Redemption Scenario as described below) by:
• each of EQV’s current executive officers and directors, and all executive officers and directors of EQV as a group, in each case pre-Business Combination;
• each person who will become a named executive officer or director of Presidio, and all executive officers and directors of Presidio as a group, in each case post-Business Combination;
• each person or “group” (as such term is used in Section 13(d)(3) of the Exchange Act) who is known to be the beneficial owner of more than five percent of Ordinary Shares pre-Business Combination; and
• each person or “group” (as such term is used in Section 13(d)(3) of the Exchange Act) who is expected to be the beneficial owner of more than five percent of Presidio Class A Common Stock post-Business Combination.
Beneficial ownership is determined according to the rules of the SEC, which generally provide that a person has beneficial ownership of a security if they possess sole or shared voting or investment power over that security, including options and warrants that are currently exercisable or exercisable within 60 days. Unless otherwise indicated, EQV believes that all persons named in the table below have sole voting and investment power with respect to the voting securities beneficially owned by them. The beneficial ownership of Ordinary Shares pre-Business Combination is based on 35,822,500 Class A Shares and 8,750,000 Class B Shares issued and outstanding as of September 30, 2025. The expected beneficial ownership of Presidio Class A Common Stock post-Business Combination assumes two scenarios: (i) no Public Shares are redeemed, and (ii) the maximum number of 35,000,000 public shares are redeemed. For purposes of calculating the shares of Presidio Class A Common Stock issued and outstanding in both such scenarios, it has been assumed that the Presidio warrants will be unexercised and outstanding. Based on the foregoing assumptions, we estimate that there would be 61,313,381 shares of Presidio Class A Common Stock issued and outstanding in the No Redemption Scenario and 31,253,968 shares of Presidio Class A Common Stock issued and outstanding in the Maximum Redemption Scenario. If the actual facts are different from the foregoing assumptions, ownership figures in Presidio and the columns under Post-Business Combination in the table that follows will be different.
Pre-Business Combination Beneficial Ownership Table
|
Name and Address of Beneficial Owner(1) |
Number of |
Percentage of |
Number of |
Percentage of |
|||||||
|
Sponsor |
|
|
|
||||||||
|
EQV Ventures Sponsor LLC(2) |
400,000 |
(3) |
1.1 |
% |
8,750,000 |
100 |
% |
||||
|
Directors and Executive Officers of EQV |
|
|
|
||||||||
|
Jerry Silvey(4) |
— |
|
— |
|
— |
— |
|
||||
|
Tyson Taylor(4) |
— |
|
— |
|
— |
— |
|
||||
|
Mickey Raney |
— |
|
— |
|
— |
— |
|
||||
|
Danny Murray |
— |
|
— |
|
— |
— |
|
||||
|
Grant Raney |
— |
|
— |
|
— |
— |
|
||||
|
Will Smith(4) |
— |
|
— |
|
— |
— |
|
||||
|
Jerome C. Silvey, Jr.(4) |
40,000 |
|
* |
|
— |
— |
|
||||
|
Bryan Summers |
40,000 |
|
* |
|
— |
— |
|
||||
|
Andrew Blakeman |
40,000 |
|
* |
|
— |
— |
|
||||
|
Marc Peperzark(5) |
40,000 |
|
* |
|
— |
— |
|
||||
|
All directors and executive officers as a group prior (11 persons) |
160,000 |
|
* |
|
— |
— |
|
||||
262
|
Name and Address of Beneficial Owner(1) |
Number of |
Percentage of |
Number of |
Percentage of |
|||||
|
Five Percent Holders of EQV |
|
||||||||
|
Linden Capital L.P.(6) |
3,165,000 |
8.8 |
% |
— |
— |
||||
|
Magnetar Financial LLC(7) |
3,430,350 |
9.6 |
% |
— |
— |
||||
|
AQR Capital Management, LLC(8) |
2,463,811 |
6.9 |
% |
— |
— |
||||
|
Fort Baker Capital Management LP(9) |
3,110,433 |
8.7 |
% |
— |
— |
||||
|
Barclays PLC(10) |
2,258,186 |
6.3 |
% |
— |
— |
||||
|
Goldman Sachs Group Inc.(11) |
2,587,428 |
7.2 |
% |
— |
— |
||||
____________
* Less than 1%.
(1) Unless otherwise noted, the business address of each of the following entities or individuals is 1090 Center Drive, Park City, UT 84098.
(2) Jerry Silvey, Jerome C. Silvey, Jr. and Tyson Taylor directly control the Sponsor as managers of the entity, and each of Jerry Silvey, Jerome C. Silvey, Jr. and Tyson Taylor disclaim any beneficial ownership of such securities except to the extent of their ultimate pecuniary interest. Each of Jerry Silvey, Jerome C. Silvey, Jr., Tyson Taylor and Will Smith, have a greater than 10% direct or indirect economic interest in the Sponsor, and each of them disclaims any beneficial ownership of any securities held by the Sponsor except to the extent of his ultimate pecuniary interest.
(3) Represents Class A Shares underlying private placement units directly held by the Sponsor.
(4) Does not include any shares indirectly owned by this individual as a result of his role as a manager of the Sponsor or direct or indirect economic interest in the Sponsor, as applicable.
(5) Marc Peperzak is the trustee and beneficiary of the Bernard Trust. The Bernard Trust holds 15,000 Class A Shares. By virtue of the relationship, Marc Peperzak may be deemed to have or share beneficial ownership of the securities held of record by the Bernard Trust, but Marc Peperzak disclaims any beneficial ownership of the securities held of record by the Bernard Trust other than to the extent of any pecuniary interest he may have therein, directly or indirectly. Does not include any shares owned by this individual as a result of his role as trustee and beneficiary of the Bernard Trust.
(6) According to a Schedule 13G filed on August 14, 2024, on behalf of Linden Capital L.P (“Linden Capital”), Linden GP LLC (“Linden GP”), Linden Advisors LP (“Linden Advisors”) and Siu Min (Joe) Wong. The Schedule 13G relates to Class A Shares held for the account of Linden Capital and one or more separately managed accounts (the “Managed Accounts”). Linden GP is the general partner of Linden Capital and, in such capacity, may be deemed to beneficially own the Class A Shares held by Linden Capital. Linden Advisors is the investment manager of Linden Capital and trading advisor or investment advisor for the Managed Accounts. Mr. Wong is the principal owner and controlling person of Linden Advisors and Linden GP. In such capacities, Linden Advisors and Mr. Wong may each be deemed to beneficially own the shares held by each of Linden Capital and the Managed Accounts. Linden Capital and Linden GP hold shared power to vote or direct the vote and shared power to dispose or direct the disposition of 2,967,594 shares. Linden Advisors and Mr. Wong hold shared power to vote or direct the vote and shared power to dispose or direct the disposition of 3,165,000 shares. The principal business address for Linden Capital is Victoria Place, 31 Victoria Street, Hamilton HM10, Bermuda. The principal business address for each of Linden Advisors, Linden GP and Mr. Wong is 590 Madison Avenue, 32nd Floor, New York, New York 10022.
(7) According to a Schedule 13G filed on November 6, 2024, on behalf of Magnetar Financial LLC (“Magnetar Financial”), Magnetar Capital Partners LP (“Magnetar Capital Partners”), Supernova Management LLC (“Supernova Management”) and David J. Snyderman. The Schedule 13G relates to the Class A Shares held for Magnetar Constellation Master Fund, Ltd, Magnetar Xing He Master Fund Ltd, Magnetar SC Fund Ltd, Purpose Alternative Credit Fund Ltd, all Cayman Islands exempted companies; Magnetar Structured Credit Fund, LP, a Delaware limited partnership; Magnetar Alpha Star Fund LLC, Magnetar Lake Credit Fund LLC, and Purpose Alternative Credit Fund — T LLC, all Delaware limited liability companies; collectively (the “Magnetar Funds”). Magnetar Financial serves as the investment adviser to the Magnetar Funds, and as such, Magnetar Financial exercises voting and investment power over the shares held for the Magnetar Funds’ accounts. Magnetar Capital Partners serves as the sole member and parent holding company of Magnetar Financial. Supernova Management is the general partner of Magnetar Capital Partners. The manager of Supernova Management is Mr. Snyderman. The address of the principal business office of each of Magnetar Financial, Magnetar Capital Partners, Supernova Management, and Mr. Snyderman is 1603 Orrington Avenue, 13th Floor, Evanston, Illinois 60201.
(8) According to a Schedule 13G filed on November 14, 2024, as amended on February 13, 2025, on behalf of AQR Capital Management LLC, AQR Capital Management Holdings, LLC and AQR Arbitrage, LLC, each incorporated in Delaware (together, the “AQR Funds”). The Schedule 13G relates to the Class A Shares held collectively by the AQR Funds, each of whom possess shared power to vote or direct the vote and shared power to dispose or to direct the disposition of the reported securities. The address of the principal business office of each of the AQR Funds is One Greenwich Plaza, Greenwich CT 06830.
263
(9) According to a Schedule 13G filed on August 14, 2025, on behalf of Fort Baker Capital Management LP, a Delaware limited partnership, Fort Baker Capital, LLC, a Delaware limited liability company and Steven Patrick Pigott (the “Fort Baker Capital Parties”). The Schedule 13G relates to the Class A Shares held collectively by the Fort Baker Capital Parties, each of whom possess shared power to vote or direct the vote and shared power to dispose or to direct the disposition of the reported securities. The address of the principal business office of each of the Fort Baker Capital Parties is 700 Larkspur Landing Circle, Suite 275, Larkspur, CA 94939.
(10) According to a Schedule 13G filed on February 7, 2025, as amended on March 21, 2025, on behalf of Barclays PLC, a United Kingdom public limited company. The Schedule 13G relates to the Class A Shares held individually by Barclays PLC. Barclays PLC possesses sole power to vote or direct the vote and sole power to dispose or to direct the disposition of the reported securities. The address of the principal business office of Barclays PLC is 1 Churchill Place, London — E14 5HP.
(11) According to a Schedule 13G filed on February 12, 2025, on behalf of Goldman Sachs Group Inc., a Delaware corporation, and Goldman Sachs & Co. LLC, a New York limited liability company (together, the “Goldman Sachs Group”). The Schedule 13G relates to the Class A Shares held collectively by the Goldman Sachs Group, each of whom possess shared power to vote or direct the vote and shared power to dispose or to direct the disposition of the reported securities. The address of the principal business office of the Goldman Sachs Group is 200 West Street New York, NY 10282.
Post-Business Combination Beneficial Ownership Table
|
Name and Address of Beneficial Owner(1) |
Assuming no redemptions by |
Assuming maximum redemptions |
||||||||
|
Number of |
Percentage of |
Number of |
Percentage of |
|||||||
|
Directors and Executive Officers of Presidio |
|
|
||||||||
|
William Ulrich |
|
|
|
|
|
|
||||
|
Chris Hammack |
|
|
|
|
|
|
||||
|
John Brawley |
|
|
|
|
|
|
||||
|
Brett Barnes |
|
|
|
|
|
|
||||
|
Jerry Silvey |
— |
— |
|
— |
— |
|
||||
|
Tyson Taylor |
— |
— |
|
— |
— |
|
||||
|
|
|
|||||||||
|
|
|
|||||||||
|
|
|
|||||||||
|
|
|
|||||||||
|
|
|
|||||||||
|
All directors and executive officers as a group prior ( persons) |
|
|
|
|
|
|
||||
|
Five Percent Holders of Presidio |
|
|
||||||||
|
EQV Ventures Sponsor LLC(4) |
6,116,528 |
10.1 |
% |
6,116,528 |
20.0 |
% |
||||
|
Linden Capital L.P. |
3,165,000 |
5.2 |
% |
— |
— |
|
||||
|
Magnetar Financial LLC |
3,430,350 |
5.64 |
% |
— |
— |
|
||||
|
Fort Baker Capital Management LP |
3,110,433 |
5.11 |
% |
— |
— |
|
||||
____________
* Less than 1%.
(1) Unless otherwise noted, the business address of each of the following entities or individuals is .
(2) Assumes that no public shareholders exercise their redemption rights and that none of the investors set forth in the table above have purchased or purchase Ordinary Shares (pre-Business Combination) or Presidio Class A Common Stock (post-Business Combination).
(3) Assumes that the maximum number of public shares have been redeemed by public shareholders and that none of the investors set forth in the table above have purchased or purchase Ordinary Shares (pre-Business Combination) or Presidio Class A Common Stock (post-Business Combination).
(4) Represents shares of Presidio Class A Common Stock owned upon conversion of the Class B Shares. Includes 400,000 shares of Presidio Class A Common Stock owned upon conversion of the Class A Shares underlying the Private Placement Units and excludes (i) the Class B Contribution and (ii) the Earn-Out Shares that are subject to vesting (or forfeiture) on the basis of achieving certain trading price thresholds during the first five years following the Closing.
264
CERTAIN RELATIONSHIPS AND RELATED PERSON TRANSACTIONS
Certain Relationships and Related Person Transactions — EQV
On April 19, 2024, our Sponsor paid $25,000 to cover certain offering and formation costs of EQV in consideration of 10,062,500 Class B Shares. Our Sponsor has forfeited 1,312,500 Class B Shares. The Class B Shares will automatically convert into Class A Shares upon consummation of a business combination on a one-for-one basis, subject to certain adjustments. The initial shareholders have agreed not to transfer, assign or sell any of the Class B Shares (except to certain permitted transferees) until the earlier of (A) 12 months after the completion of EQV’s initial business combination, or (B) six months after the completion of EQV’s initial business combination, (x) if the closing price of the Class A Shares equals or exceeds $12.00 per share (as adjusted for share subdivisions, share capitalizations, reorganizations, recapitalizations and the like) for any 20 trading days within any 30-trading day period commencing at least 150 days after EQV’s initial business combination, or (y) the date on which EQV completes a liquidation, merger, share exchange or other similar transaction that results in all of the shareholders having the right to exchange their ordinary shares for cash, securities or other property.
On April 19, 2024, EQV issued a promissory note to Sponsor, pursuant to which Sponsor agreed to loan EQV up to an aggregate of $300,000 to be used for the payment of costs related to the IPO (the “Promissory Note”). On August 8, 2024, at the time of the IPO, EQV repaid the then outstanding balance, and the note is no longer available to be drawn upon.
In addition, in order to finance transaction costs in connection with a business combination, Sponsor or an affiliate of Sponsor or certain of EQV’s directors and officers may, but are not obligated to, loan EQV funds as may be required (“Working Capital Loans”). If EQV completes a business combination, EQV will repay the Working Capital Loans out of the proceeds of the trust account released to EQV. Otherwise, the Working Capital Loans would be repaid only out of funds held outside the trust account. In the event that a business combination does not close, EQV may use a portion of proceeds held outside the trust account to repay the Working Capital Loans, but no proceeds held in the trust account would be used to repay the Working Capital Loans. Except for the foregoing, the terms of such Working Capital Loans, if any, have not been determined and no written agreements exist with respect to such loans. The Working Capital Loans would either be repaid upon consummation of a business combination, without interest, or, at the lender’s discretion, up to $1,500,000 of such Working Capital Loans may be convertible into Private Placement Units at a price of $10.00 per Private Placement Unit.
On May 22, 2024, EQV issued 40,000 Class A Shares to each of our non-executive directors (160,000 Class A Shares in total) in connection with their nomination as a director of EQV. The Class A Shares issued to our non-executive directors may not, subject to certain limited exceptions, be transferred, assigned or sold by the holder.
Simultaneously with the closing of the IPO, Sponsor purchased an aggregate of 400,000 Private Placement Units at a price of $10.00 per Private Placement Unit, for an aggregate purchase price of $4,000,000. Each Private Placement Unit consists of one Class A Share (the “Sponsor Private Placement Shares”) and one-third of one EQV private placement warrant. Additionally, $2,625,000 of the underwriting commissions was applied by BTIG to purchase 262,500 Private Placement Units at a price of $10.00 per Private Placement Unit (each comprised of one Class A Share and one-third of one EQV private placement warrant), on the same terms as the Private Placement Units issued to the Sponsor, in a private placement that occurred simultaneously with the closing of the IPO. On September 30, 2024, Sponsor repaid the amount owed to EQV. Each EQV private placement warrant entitles the holder to purchase one Class A Share at a price of $11.50 per share, subject to adjustments. Each EQV private placement warrant will become exercisable 30 days after the completion of an initial business combination and will not expire except upon liquidation. If the initial business combination is not completed within the business combination period, the proceeds from the sale of the Private Placement Units held in the trust account will be used to fund the redemption of the public shares (subject to the requirements of applicable law) and the EQV private placement warrants may expire worthless.
If any of our officers or directors becomes aware of a business combination opportunity that falls within the line of business of any entity to which he or she has then-current fiduciary or contractual obligations, he or she may honor his or her fiduciary or contractual obligations to present such opportunity to such entity. Our officers and directors currently have certain relevant fiduciary duties or contractual obligations that may take priority over their duties to us.
265
We currently maintain our executive offices at 1090 Center Drive, Park City, UT 84098. The cost for our use of this space is included in the $30,000 per month fee we pay to an affiliate of our Sponsor for office space, administrative and support services. Upon completion of our initial business combination or our liquidation, we will cease paying these monthly fees.
No compensation of any kind, including finder’s and consulting fees, will be paid to our Sponsor, officers and directors, or any of their respective affiliates, for services rendered prior to or in connection with the completion of an initial business combination except certain affiliates of our Sponsor will be entitled to reimbursement for any out-of-pocket expenses (or an allocable portion thereof), to the extent that such affiliates incur expenses for services provided to us before our initial business combination. However, these individuals will be reimbursed for any out-of-pocket expenses incurred in connection with activities on our behalf such as identifying potential target businesses and performing due diligence on suitable business combinations. Our audit committee reviews on a quarterly basis all payments that were made to our Sponsor, our officers or directors or our or their affiliates and will determine which expenses and the amount of expenses that will be reimbursed. There is no cap or ceiling on the reimbursement of out-of-pocket expenses incurred by such persons in connection with activities on our behalf.
We will have 24 months, or such earlier date as our board of directors may approve, from the closing of the IPO to consummate our initial business combination. If we anticipate that we may be unable to consummate our initial business combination within such 24-month period, we may seek shareholder approval to amend our amended and restated memorandum and articles of association to extend the date by which we must consummate our initial business combination. If we seek shareholder approval for an extension, holders of Class A Shares will be offered an opportunity to redeem their shares at a per share price, payable in cash, equal to the aggregate amount then on deposit in the trust account, including interest earned thereon (net, with respect to interest income, of permitted withdrawals), divided by the number of then issued and outstanding Class A Shares, subject to applicable law.
If we are unable to consummate our initial business combination within the applicable time period, we will, as promptly as reasonably possible but not more than ten business days thereafter, redeem the public shares for a pro rata portion of the funds held in the trust account, subject to our obligations under Cayman Islands law to provide for claims of creditors and the requirements of other applicable law. In such event, the Class B Shares may become worthless and the warrants may expire worthless.
After the Business Combination, our directors and executive officers who remain with us may be paid consulting, management or other fees from Presidio with any and all amounts being fully disclosed to our shareholders, to the extent then known, in the tender offer or proxy solicitation materials, as applicable, furnished to our shareholders. It is unlikely the amount of such compensation will be known at the time of distribution of such tender offer materials or at the time of a shareholder meeting held to consider our initial business combination, as applicable, as it will be up to the directors of the post-combination business to determine executive and director compensation.
We have entered into a registration and shareholder rights agreement pursuant to which our Sponsor and BTIG are entitled to certain registration rights with respect to the Private Placement Units (and the underlying securities), the units issuable upon conversion of the Working Capital Loans (if any) and the Class A Shares issuable upon conversion of the Class B Shares, and, upon consummation of our initial business combination, our Sponsor will be permitted to nominate three individuals for appointment to our board of directors pursuant to the registration and shareholder rights agreement, as long as our Sponsor holds any securities covered by the registration and shareholder rights agreement.
On August 5, 2025, EQV, Presidio, EQVR Merger Sub, EQVR, EQVR Intermediate and PIH, solely for the limited purposes set forth therein, entered into the EQVR Merger Agreement. Pursuant to the EQVR Merger Agreement, Presidio will acquire all of the issued and outstanding equity interests of EQVR via merger from EQVR Intermediate. Each of EQVR and EQVR Intermediate are affiliates of EQV and the Sponsor. EQVR Intermediate currently owns one hundred percent of the outstanding equity interests of EQVR. Pursuant to the EQVR Merger Agreement, EQVR Intermediate will receive (i) 3,422,260 shares of Presidio Class A Common Stock, valued at approximately $34.2 million, and (ii) a cash payment sufficient to repay EQVR’s indebtedness, in respect of the EQVR equity interests held by EQVR Intermediate.
266
In connection with the Closing, EQVR Intermediate, the Sponsor, certain holders of PIH equity and certain members of Presidio’s management (collectively, the “Registration Rights Parties”), EQV, EQV Holdings, and Presidio will enter into the Registration and Stockholders’ Rights Agreement. Under the Registration and Stockholders’ Rights Agreement, the Sponsor or its permitted transferees will have the right to designate the Sponsor Directors for appointment or election to Presidio Board so long as they own in the aggregate greater than 20% of Presidio’s common equity and one director so long as they own in the aggregate greater than 10% of Presidio’s common equity. Pursuant to the terms of the Registration and Stockholders’ Rights Agreement, the Registration Rights Parties, and each of their permitted transferees, will be granted certain customary registration rights, including demand and piggyback rights. In addition, certain of the Registration Rights Parties will agree, subject to the terms provided therein, that each such party will not transfer any of its registrable securities under the Registration and Stockholders’ Rights Agreement for a period ending 180 days after the Closing.
Policy for Approval of Related Party Transactions
The audit committee of our board of directors has adopted a charter providing for the review, approval or ratification of “related party transactions,” which are those transactions required to be disclosed pursuant to Item 404 of Regulation S-K as promulgated by the SEC, by the audit committee. At its meetings, the audit committee is provided with the details of each new, existing, or proposed related party transaction, including the terms of the transaction, any contractual restrictions that EQV has already committed to, the business purpose of the transaction, and the benefits of the transaction to EQV and to the relevant related party. Any member of the committee who has an interest in the related party transaction under review by the committee shall abstain from voting on the approval of the related party transaction, but may, if so requested by the chair of the committee, participate in some or all of the committee’s discussions of the related party transaction. Upon completion of its review of the related party transaction, the committee determines to permit or to prohibit the related party transaction.
Certain Relationships and Related Person Transactions — PIH
PIH has not engaged in any transactions with related persons in the fiscal year ended December 31, 2024 and has not engaged in any such transactions in the period from January 1, 2025 to the date of this proxy statement/prospectus.
Statement of Policy Regarding Transactions with Related Persons
Presidio will adopt a formal written policy that will be effective upon the completion of the Business Combination providing that Presidio’s officers, directors, nominees for election as directors, beneficial owners of more than 5% of any class of Presidio’s capital stock, any member of the immediate family of any of the foregoing persons and any firm, corporation or other entity in which any of the foregoing persons is employed or is a general partner or principal or in a similar position or in which such person has a 5% or greater beneficial ownership interest, are not permitted to enter into a related party transaction with Presidio without the approval of Presidio’s audit committee, subject to certain exceptions. For more information, see the section entitled “Management of the Company Following the Business Combination — Related Person Policy of the Company.”
267
COMPARISON OF CORPORATE GOVERNANCE AND SHAREHOLDER RIGHTS
EQV is an exempted company incorporated under the Cayman Islands Companies Act. The Cayman Islands Companies Act, Cayman Islands law generally and the Existing Governing Documents govern the rights of its shareholders. The Cayman Islands Companies Act and Cayman Islands law generally differs in some material respects from laws generally applicable to United States corporations and their stockholders. In addition, the Existing Governing Documents differ in certain material respects from the Proposed Governing Documents. As a result, when you become a stockholder of Presidio, your rights will differ in some regards as compared to when you were a shareholder of EQV.
Below is a summary chart outlining important similarities and differences in the corporate governance and stockholder/shareholder rights associated with EQV and with Presidio according to applicable law and/or the governing documents of EQV and Presidio. You also should review the Proposed Certificate of Incorporation and the Proposed Bylaws attached hereto as Annex H and Annex I, respectively, to this proxy statement/prospectus, as well as the Delaware corporate law and corporate laws of the Cayman Islands, including the Cayman Islands Companies Act, to understand how these laws apply to EQV and Presidio.
|
Delaware |
Cayman Islands |
|||
|
Stockholder/Shareholder Approval of Business Combination |
Mergers generally require approval of a majority of all outstanding shares. Mergers in which less than 20% of the acquirer’s stock is issued generally do not require acquirer stockholder approval. Mergers in which one corporation owns 90% or more of a second corporation may be completed without the vote of the second corporation’s board of directors or stockholders. |
Mergers require a special resolution, and any other authorization as may be specified in the relevant articles of association. Parties holding certain security interests in the constituent companies must also consent. All mergers (other than parent/subsidiary mergers) require shareholder approval — there is no exception for smaller mergers. Where a bidder has acquired not less than 90% in value of the shares in a Cayman Islands company under an offer made to all shareholders, it may, within two months of achieving that threshold, compel the acquisition of the shares of the remaining shareholders on the same terms, unless a dissenting shareholder successfully applies to the court within one month to prevent the compulsory acquisition. A Cayman Islands company may also be acquired through a “scheme of arrangement” sanctioned by a Cayman Islands court and approved by 75% in value of shareholders of each class in attendance and voting at a shareholders’ meeting of each class. |
||
|
Stockholder/Shareholder Votes for Routine Matters |
Generally, approval of routine corporate matters that are put to a stockholder vote require the affirmative vote of the majority of shares present in person or represented by proxy at the meeting and entitled to vote on the subject matter. |
Under Cayman Islands law and the Existing Governing Documents, routine corporate matters may be approved by an ordinary resolution (being a resolution passed by a simple majority of the votes cast by such shareholders as, being entitled to do so, vote in person, or, where proxies are allowed, by proxy, at the relevant shareholder meeting). |
268
|
Delaware |
Cayman Islands |
|||
|
Appraisal Rights |
Generally, a stockholder of a publicly traded corporation does not have appraisal rights in connection with a merger. |
Minority shareholders that dissent from a Cayman Islands statutory merger are entitled to be paid the fair market value of their shares, which, if necessary, may ultimately be determined by the court. |
||
|
Inspection of Books and Records |
Any stockholder may inspect the corporation’s books and records for a proper purpose during the usual hours for business. |
Shareholders generally do not have any rights to inspect or obtain copies of the register of shareholders or other corporate records of a company. |
||
|
Stockholder/Shareholder Lawsuits |
A stockholder may bring a derivative suit subject to procedural requirements (including adopting Delaware as the exclusive forum as per Governing Documents Advisory Proposal E). |
The decision to institute proceedings on behalf of a company is generally taken by the company’s board of directors. A shareholder may be entitled to bring a derivative action on behalf of the company, but only in certain limited circumstances (e.g. where a company acts or proposes to act illegally or ultra vires (beyond the scope of its authority); the act complained of, although not ultra vires, could be effected if duly authorized by a special resolution that has not been obtained; and those who control the company are perpetrating a “fraud on the minority”). |
||
|
Fiduciary Duties of Directors |
Directors must exercise a duty of care and duty of loyalty and good faith to the company and its stockholders. |
A director owes fiduciary duties to a company, including to exercise loyalty, honesty and good faith to the company as a whole. In addition to fiduciary duties, directors owe a duty of care, diligence and skill. Such duties are owed to the company but may be owed direct to creditors or shareholders in certain limited circumstances. |
||
|
Indemnification of Directors and Officers |
A corporation is generally permitted to indemnify its directors and officers acting in good faith and in a manner the person reasonably believed to be in or not opposed to the best interests of the corporation. |
A Cayman Islands company generally may indemnify its directors or officers except regarding fraud or willful neglect or default. |
||
|
Limited Liability of Directors |
Permits limiting or eliminating the monetary liability of a director to a corporation or its stockholders, except regarding breaches of duty of loyalty, intentional misconduct, unlawful repurchases, unlawful dividends or improper personal benefit. |
Liability of directors may be unlimited, except regarding their own fraud or willful neglect or default. |
269
DESCRIPTION OF PRESIDIO SECURITIES
Unless the context requires otherwise, for the purposes of this section, references to “we,” “us” and “our” refer to Presidio following the Business Combination.
General
The following summary sets forth the material terms of our securities following the completion of the Business Combination. The following summary is not intended to be a complete summary of the rights, powers and preferences of such securities, and is qualified by reference to the Proposed Certificate of Incorporation, a form of which is attached as Annex H to this proxy statement/prospectus and the Proposed Bylaws, a form of which is attached as Annex I to this proxy statement/prospectus. We urge you to read the Proposed Certificate of Incorporation and Proposed Bylaws in their entirety for a complete description of the rights, powers and preferences of our securities following the Business Combination.
Certain provisions of the Proposed Certificate of Incorporation and the Proposed Bylaws summarized below may be deemed to have an anti-takeover effect and may delay or prevent a tender offer or takeover attempt that a stockholder might consider in its best interest, including those attempts that might result in a premium over the market price for the shares of common stock.
The Proposed Certificate of Incorporation will authorize capital stock consisting of:
• shares of Class A common stock, par value $0.0001 per share;
• shares of Class B common stock, par value $0.0001 per share; and
• shares of preferred stock, par value $0.0001 per share.
In connection with the Domestication, each of the then issued and outstanding Class A Shares will convert, on a one-for-one basis, into one share of Class A common stock, and each EQV warrant will convert, on a one-for-one basis, into a whole warrant exercisable for one share of Class A common stock.
Common Stock
Class A Common Stock
Holders of shares of the Class A common stock are entitled to one vote for each share held of record on all matters submitted to a vote of stockholders and on which the holders of the Class A common stock are entitled to vote.
Holders of shares of the Class A common stock are entitled to receive dividends when and if declared by our board of directors out of funds legally available therefor, subject to any statutory or contractual restrictions on the payment of dividends and to any restrictions on the payment of dividends imposed by the terms of any outstanding preferred stock.
Upon our dissolution or liquidation, after payment in full of all amounts required to be paid to creditors and to the holders of preferred stock having liquidation preferences, if any, the holders of shares of the Class A common stock will be entitled to receive pro rata our remaining assets available for distribution.
Holders of shares of the Class A common stock do not have preemptive, subscription, redemption or conversion rights. There will be no redemption or sinking fund provisions applicable to the Class A common stock.
Holders of shares of the Class A common stock will vote together with holders of the Class B common stock, as a single class on all matters presented to our stockholders for their vote or approval, except for certain amendments to the Proposed Certificate of Incorporation or as otherwise required by applicable law or the Proposed Certificate of Incorporation. Any amendment to the Proposed Certificate of Incorporation that gives holders of the Class B common stock (i) any rights to receive dividends (subject to certain exceptions) or any other kind of distribution, (ii) any right to convert into or be exchanged for shares of Class A common stock, or (iii) any other economic rights (except for payments in cash in lieu of receipt of fractional stock) shall, in addition to the vote of the holders of shares of any class or series of our capital stock required by law, also require the affirmative vote of the holders of a majority of the voting power of the outstanding shares of Class A common stock voting separately as a class.
270
Class B Common Stock
Each share of the Class B common stock entitles its holders to one vote per share on all matters presented to our stockholders generally.
Shares of Class B common stock will be issued in the future only to the extent necessary to maintain a one-to-one ratio between the number of EQV Holdings Common Units held by the EQV Holdings Unitholders and the number of shares of Class B common stock issued to the EQV Holdings Unitholders. Shares of Class B common stock are transferable only together with an equal number of EQV Holdings Common Units. Only permitted transferees of EQV Holdings Common Units held by the EQV Holdings Unitholders will be permitted transferees of Class B common stock. See “Certain Relationships and Related Person Transactions — EQV Holdings LLC Agreement.”
Holders of shares of our Class B common stock will vote together with holders of our Class A common stock as a single class on all matters presented to our stockholders for their vote or approval, except for certain amendments to the Proposed Certificate of Incorporation relating to the terms, number of shares, powers, designations, preferences or relative, participating or other special rights, or to qualifications, limitations or restrictions thereof, of one or more outstanding series of Preferred Stock if the holders of such affected series are entitled, either separately or together with the holders of one or more other such series, to vote thereon or as otherwise required by applicable law or the Proposed Certificate of Incorporation.
Except in certain limited circumstances, holders of our Class B common stock do not have any right to receive dividends or to receive a distribution upon dissolution or liquidation. Additionally, holders of shares of our Class B common stock do not have preemptive, subscription, redemption or conversion rights. There will be no redemption or sinking fund provisions applicable to the Class B common stock. Upon the redemption or exchange of an EQV Holdings Common Unit (together with a share of Class B common stock) for Class A common stock, the shares of Class B common stock will be automatically transferred to Presidio for no consideration and will be canceled and no longer outstanding. Such shares of Class B common stock may not be reissued. Any amendment of the Proposed Certificate of Incorporation that gives holders of our Class B common stock (i) any rights to receive dividends or any other kind of distribution, (ii) any right to convert into or be exchanged for Class A common stock or (iii) any other economic rights will require, in addition to stockholder approval, the affirmative vote of holders of our Class A common stock voting separately as a class.
Following the Closing, the EQV Holdings Unitholders will own, in the aggregate, shares of our Class B common stock.
Preferred Stock
Upon the completion of the Business Combination and the effectiveness of the Proposed Certificate of Incorporation, the total authorized shares of preferred stock will be shares. Upon the completion of the Business Combination, we will have 125,000 shares of preferred stock outstanding, all of which will be Presidio Preferred Stock.
Under the terms of the Proposed Certificate of Incorporation, our board of directors is authorized to direct us to issue shares of preferred stock in one or more series without stockholder approval. Our board of directors has the discretion to determine the rights, preferences, privileges and restrictions, including voting rights, dividend rights, conversion rights, redemption privileges and liquidation preferences, of each series of preferred stock.
The purpose of authorizing our board of directors to issue preferred stock and determine its rights and preferences is to eliminate delays associated with a stockholder vote on specific issuances. The issuance of preferred stock, such as the Presidio Preferred Stock, while providing flexibility in connection with possible acquisitions, future financings and other corporate purposes, could have the effect of making it more difficult for a third party to acquire, or could discourage a third party from seeking to acquire, a majority of our outstanding voting stock. Additionally, the issuance of preferred stock may adversely affect the holders of our Class A common stock by restricting dividends on the Class A common stock, diluting the voting power of the Class A common stock or subordinating the liquidation rights of the Class A common stock. As a result of these or other factors, the issuance of preferred stock could have an adverse impact on the market price of our Class A common stock.
In connection with the Preferred Financing, the board of directors of Presidio will adopt the Certificate of Designation.
271
Dividends
From and including the original issuance date to, but excluding, the third anniversary of the Closing (the “Step Up Date”), the Presidio Preferred Stock will accrue cumulative quarterly dividends on the then-current investment amount at a rate of 12.0% per annum. On and after the Step Up Date, the dividend rate will increase on a quarterly basis by 0.25% per annum until the rate reaches 16.0% per annum. Prior to the fifth anniversary of the Closing, dividends will be payable in cash at a rate of at least 8.0% per annum, with the remainder payable, at Presidio’s option, in cash or in kind in additional shares of Presidio Preferred Stock. After the fifth anniversary of the Closing, all dividends will be payable in cash until all shares of Presidio Preferred Stock have been redeemed. Dividends will be payable quarterly in arrears on February 28, May 31, August 31 and November 30 of each year and will compound on a quarterly basis. The dividend rate will increase by 2.0% per annum if Presidio fails to pay a required cash dividend before the Step Up Date or upon the occurrence and during the continuance of certain trigger events, and will remain at such increased rate until the relevant event is cured.
Liquidation Preference
Upon any liquidation, dissolution or winding up of Presidio, the holders of Presidio Preferred Stock will be entitled to receive out of the available proceeds, before any distribution is made to holders of common stock or any other junior securities, an amount per share equal to the greater of (i) 125% of the subscription amount for such share or (ii) the amount required to achieve a 12.0% internal rate of return on such subscription amount, in each case including accrued and unpaid dividends, subject to certain additional adjustments. If, upon any such liquidation, dissolution or winding up of Presidio, the assets of Presidio available for distribution are insufficient to pay the full amount due to the holders of Presidio Preferred Stock, the holders will share ratably in any distribution of assets in proportion to the respective amounts that would otherwise be payable.
Voting, Consent and Approval Rights
Except as otherwise required by law or as provided in the Certificate of Designation, holders of the Presidio Preferred Stock will not have voting, consent or approval rights. However, for so long as any shares of Presidio Preferred Stock remain outstanding, the holders of record of the Presidio Preferred Stock, voting as a separate class from the Presidio Common Stock, will be entitled to elect one director of Presidio (the “Series A Preferred Director”). Additionally, each holder of Presidio Preferred Stock will have one vote per share on any matter on which such holders are entitled to vote separately as a class.
In addition, certain actions by Presidio will require the consent of the holders of at least a majority of the outstanding Presidio Preferred Stock, including (i) any amendments to the Certificate of Designation or Presidio’s governing documents that materially adversely affect the rights, preferences or privileges of the Presidio Preferred Stock (a “Material Adverse Amendment”), (ii) the issuance of equity securities ranking senior to or on parity with the Presidio Preferred Stock, (iii) exceeding certain specified annual limits for cash or cash capitalized general and administrative expenses or cash capital expenditures, (iv) incurrence of certain indebtedness above specified thresholds, (v) entering into any agreements that would restrict the payment of dividends to the holders of Presidio Preferred Stock or the redemption of Presidio Preferred Stock to a materially more restrictive extent than as provided in the Certificate of Designation, or (vi) taking any action that would constitute a mandatory redemption event without paying the redemption price in full. Upon the occurrence and continuance of certain events, including the occurrence and continuation of an event of default under certain debt documents or the failure of Presidio to make certain required payments or redemptions pursuant to the Certificate of Designation, the holders of the Presidio Preferred Stock (together with any other series having similar rights) will have the right to elect two Preferred Stock Directors.
Protective Provisions
The Certificate of Designation contains additional covenants, including requirements to use available excess cash for partial redemptions under certain leverage, coverage or production conditions, limitations on indebtedness during specified adverse circumstances, and requirements to maintain certain minimum hedge positions.
272
Redemption
The Presidio Preferred Stock will be redeemable at the option of Presidio, in whole or in part, at any time at a price equal to the liquidation preference discussed above. Presidio will be required to redeem all outstanding shares of Presidio Preferred Stock within 120 days after the occurrence of certain mandatory redemption events, including (i) a liquidation, dissolution or winding up of Presidio, (ii) the sale or transfer of greater than 55% of the properties or assets of Presidio and its subsidiaries on a consolidated basis, (iii) a change of control or (iv) a material change in Presidio’s investment strategy or a Material Adverse Amendment without preferred holder consent. Redemptions are subject to applicable law governing distributions to stockholders.
Transfer Restrictions
Certain holders of the Presidio Preferred Stock who are party to the Securities Purchase Agreement will at all times own in the aggregate not less than 51% of the Presidio Preferred Stock and a corresponding majority of the voting rights of the class. Such holders will not be permitted, without Presidio’s prior written consent, conditioned or delayed, to sell, assign, transfer, or otherwise dispose of any Presidio Preferred Stock, or any interest therein, to any direct or indirect competitors of Presidio or any of its subsidiaries in the proved developed producing oil and gas sector or to any person listed on Presidio’s restricted transferees list, as attached to the Certificate of Designation.
Warrants
Following the Closing, Presidio will have outstanding (i) Presidio public warrants, (ii) Presidio private placement warrants, and (iii) the Preferred Investor Warrants.
Holders of warrants will not have the rights or privileges of holders of Presidio Class A Common Stock, including voting or dividend rights, until they exercise their warrants and receive shares of Presidio Class A Common Stock.
EQV Warrants
Each unit of EQV sold to investors in connection with EQV’s initial public offering included one-third of one redeemable EQV warrant. Pursuant to the Warrant Agreement between the Transfer Agent and EQV, dated August 6, 2024 (the “Warrant Agreement”), at the Closing, each outstanding EQV warrant will automatically convert into a warrant representing the right to acquire one share of Presidio Class A Common Stock on the terms described below.
Each whole Presidio public warrant will entitle the registered holder to purchase one share of Presidio Class A Common Stock at a price of $11.50 per share, subject to adjustment as described below under “— Anti-Dilution Adjustments.” The Presidio public warrants may be exercised only if the last reported sale price of Presidio Class A Common Stock is at or above the exercise price in effect at the time of exercise, unless a cashless exercise is permitted under the circumstances described in the Warrant Agreement. The Presidio public warrants will become exercisable on the later of (i) 30 days after the Closing and (ii) the date on which a registration statement covering the issuance of the shares of Presidio Class A Common Stock issuable upon exercise of the Presidio public warrants becomes effective. The Presidio public warrants will expire at 5:00 p.m., New York City time, on the date that is five years after the Closing, or earlier upon redemption or liquidation.
We will not be obligated to deliver any shares of Presidio Class A Common Stock pursuant to the exercise of a Presidio public warrant and will have no obligation to settle such warrant exercise unless a registration statement under the Securities Act covering the issuance of the shares of Presidio Class A Common Stock issuable upon exercise of the Presidio public warrants is then effective and a current prospectus relating thereto is current, or a valid exemption from registration is available. No Presidio public warrant will be exercisable for cash or on a cashless basis, and we will not be obligated to issue any shares to holders seeking to exercise their Presidio public warrant, unless the issuance of the shares of Presidio Class A Common Stock upon such exercise is registered or qualified under the securities laws of the state of the exercising holder, or an exemption is available. In the event that the conditions in the two immediately preceding sentences are not satisfied with respect to a Presidio public warrant, the holder of such warrant will not be entitled to exercise such warrant and such warrant may have no value and expire worthless. In no event will we be required to net cash settle any warrant.
We are registering Presidio Class A Common Stock issuable upon the exercise of the Presidio public warrants in the Registration Statement of which this proxy statement/prospectus forms a part because the Presidio public warrants will become exercisable 30 days after the Closing. However, because the Presidio public warrants will be exercisable
273
until their expiration date of up to five years after the Closing, in order to comply with the requirements of Section 10(a)(3) of the Securities Act following the Closing, we have agreed that as soon as practicable, but in no event later than 20 business days, following the Closing, we will use our commercially reasonable efforts to file with the SEC a post-effective amendment to the Registration Statement of which this proxy statement/prospectus forms a part or a new registration statement covering the issuance, under the Securities Act, of Presidio Class A Common Stock issuable upon the exercise of the warrants, and we will use our commercially reasonable efforts to cause the same to become effective within 60 business days after the Closing and to maintain the effectiveness of such post-effective amendment or registration statement and a current prospectus relating thereto until the Presidio public warrants expire or are redeemed, as specified in the Warrant Agreement; provided that if shares of Presidio Class A Common Stock are at the time of any exercise of a warrant not listed on a national securities exchange such that they satisfy the definition of a “covered security” under Section 18(b)(1) of the Securities Act, we may, at our option, require holders of the Presidio public warrants who exercise their warrants to do so on a “cashless basis” in accordance with Section 3(a)(9) of the Securities Act and, in the event we so elect, we will not be required to file or maintain in effect a registration statement, but we will use our commercially reasonable efforts to register or qualify the issuance of shares under applicable blue sky laws to the extent an exemption is not available. If a registration statement covering the shares of Presidio Class A Common Stock issuable upon exercise of the warrants is not effective by the 60th business day after the Closing, warrant holders may, until such time as there is an effective registration statement and during any period when we will have failed to maintain an effective registration statement, exercise warrants on a “cashless basis” in accordance with Section 3(a)(9) of the Securities Act or another exemption. In such event, each holder would pay the exercise price by surrendering the warrants for that number of Presidio Class A Common Stock equal to the quotient obtained by dividing (x) the product of the number of Presidio Class A Common Stock underlying the warrants, multiplied by the excess of the “fair market value” (as defined below) of Presidio Class A Common Stock less the exercise price of the warrants by (y) the fair market value of Presidio Class A Common Stock. The “fair market value” as used in this paragraph means the average reported last sale price of Presidio Class A Common Stock for the 10 trading days ending on the third trading day prior to the date on which the notice of exercise is received by the warrant agent.
Redemption of Presidio Public Warrants When the Price Per Share of Presidio Class A Common Stock Equals or Exceeds $18.00
Once the Presidio public warrants become exercisable, Presidio may redeem the outstanding Presidio public warrants:
• in whole and not in part;
• at a price of $0.01 per Presidio public warrant;
• upon not less than 30 days’ prior written notice of redemption given after the warrants become exercisable to each warrant holder; and
• if, and only if, the closing price of Presidio Class A Common Stock equals or exceeds $18.00 per share (as adjusted for adjustments to the number of shares issuable upon exercise or the exercise price of a warrant as described under the heading “— Anti-Dilution Adjustments”) for any 20 trading days within a 30-trading day period ending on the third trading day prior to the date on which the notice of redemption is sent to the warrant holders.
We will not redeem the Presidio public warrants unless such warrants are then exercisable and an effective registration statement under the Securities Act covering the issuance of the shares of Presidio Class A Common Stock issuable upon exercise of the Presidio public warrants is then effective and a current prospectus relating to those shares is available throughout the 30-day redemption period. If and when the warrants become redeemable by us, we may exercise our redemption right even if we are unable to register or qualify the underlying securities for sale under all applicable state securities laws.
We have established the last of the redemption criteria discussed above to prevent a redemption call unless there is at the time of the call a significant premium to the warrant exercise price. If the foregoing conditions are satisfied and we issue a notice of redemption of the warrants, each warrant holder will be entitled to exercise his, her or its warrant prior to the scheduled redemption date. However, the price of Presidio Class A Common Stock may fall below the $18.00 redemption trigger price (as adjusted for adjustments to the number of shares issuable upon exercise or the exercise price of a warrant as described under the heading “— Anti-Dilution Adjustments”) as well as the $11.50 (for whole shares) warrant exercise price after the redemption notice is issued.
274
If we call the Presidio public warrants for redemption as described above, we will have the option to require any holder that wishes to exercise its Presidio public warrants to do so on a “cashless basis.” In determining whether to require all holders to exercise their Presidio public warrants on a “cashless basis,” we will consider, among other factors, our cash position, the number of Presidio public warrants that are outstanding and the dilutive effect on our shareholders of issuing the maximum number of Presidio Class A Common Stock issuable upon the exercise of our Presidio public warrants. If we take advantage of this option, all holders of Presidio public warrants would pay the exercise price by surrendering their Presidio public warrants for that number of Presidio Class A Common Stock equal to the quotient obtained by dividing (x) the product of the number of Presidio Class A Common Stock underlying the warrants, multiplied by the difference between the exercise price of the warrants and the “fair market value” (as defined below) of Presidio Class A Common Stock by (y) the fair market value of Presidio Class A Common Stock. The “fair market value” as used in this paragraph means the average last reported sale price of Presidio Class A Common Stock for the 10 trading days ending on the third trading day immediately prior to the date on which the notice of redemption is sent to the holders of the warrants. If we take advantage of this option, the notice of redemption will contain the information necessary to calculate the number of Presidio Class A Common Stock to be received upon exercise of the warrants, including the “fair market value” in such case. Requiring a cashless exercise in this manner will reduce the number of shares to be issued and thereby lessen the dilutive effect of a warrant redemption.
No fractional Presidio Class A Common Stock will be issued upon exercise. If, upon exercise, a holder would be entitled to receive a fractional interest in a share, we will round down to the nearest whole number of the number of Presidio Class A Common Stock to be issued to the holder. If, at the time of redemption, the warrants are exercisable for a security other than Presidio Class A Common Stock pursuant to the warrant agreement, the warrants may be exercised for such security. At such time as the warrants become exercisable for a security other than Presidio Class A Common Stock, Presidio (or the surviving company) will use its commercially reasonable efforts to register under the Securities Act the security issuable upon the exercise of the warrants.
Ownership Limits
A holder of a warrant may notify us in writing in the event it elects to be subject to a requirement that such holder will not have the right to exercise such warrant, to the extent that after giving effect to such exercise, such person (together with such person’s affiliates), to the warrant agent’s actual knowledge, would beneficially own in excess of 9.8% (or such other amount as a holder may specify) of the shares of Presidio Class A Common Stock issued and outstanding immediately after giving effect to such exercise.
Anti-Dilution Adjustments
If the number of outstanding shares of Presidio Class A Common Stock is increased by a capitalization or stock dividend payable in shares of Presidio Class A Common Stock, or by a sub-division of Presidio Class A Common Stock or other similar event, then, on the effective date of such capitalization or stock dividend, sub-division or similar event, the number of shares of Presidio Class A Common Stock issuable on exercise of each warrant will be increased in proportion to such increase in the outstanding Presidio Class A Common Stock. A rights offering made to all or substantially all holders of Presidio Class A Common Stock entitling holders to purchase shares of Presidio Class A Common Stock at a price less than the “historical fair market value” (as defined below) will be deemed a stock dividend of a number of shares of Presidio Class A Common Stock equal to the product of (i) the number of shares of Presidio Class A Common Stock actually sold in such rights offering (or issuable under any other equity securities sold in such rights offering that are convertible into or exercisable for shares of Presidio Class A Common Stock) and (ii) one minus the quotient of (x) the price per Presidio Class A Common Stock paid in such rights offering and (y) the historical fair market value. For these purposes, (i) if the rights offering is for securities convertible into or exercisable for shares of Presidio Class A Common Stock, in determining the price payable for shares of Presidio Class A Common Stock, there will be taken into account any consideration received for such rights, as well as any additional amount payable upon exercise or conversion and (ii) “historical fair market value” means the volume weighted average price of shares of Presidio Class A Common Stock as reported during the 10 trading day period ending on the trading day prior to the first date on which the shares of Presidio Class A Common Stock trade on the applicable exchange or in the applicable market, regular way, without the right to receive such rights.
If the number of outstanding shares of Presidio Class A Common Stock is decreased by a consolidation, combination or reclassification of shares of Presidio Class A Common Stock or other similar event, then, on the effective date of such consolidation, combination, reclassification or similar event, the number of shares of Presidio Class A Common Stock issuable on exercise of each warrant will be decreased in proportion to such decrease in outstanding shares of Presidio Class A Common Stock.
275
Whenever the number of shares of Presidio Class A Common Stock purchasable upon the exercise of the warrants is adjusted, as described above, the warrant exercise price will be adjusted by multiplying the warrant exercise price immediately prior to such adjustment by a fraction (x) the numerator of which will be the number of shares of Presidio Class A Common Stock purchasable upon the exercise of the warrants immediately prior to such adjustment and (y) the denominator of which will be the number of shares of Presidio Class A Common Stock so purchasable immediately thereafter.
In case of any reclassification or reorganization of the outstanding shares of Presidio Class A Common Stock (other than those described above or that solely affect the par value of such shares of Presidio Class A Common Stock), or in the case of any merger or consolidation of us with or into another corporation (other than a consolidation or merger in which we are the continuing corporation and that does not result in any reclassification or reorganization of our outstanding shares of Presidio Class A Common Stock), or in the case of any sale or conveyance to another corporation or entity of the assets or other property of us as an entirety or substantially as an entirety in connection with which we are dissolved, the holders of the warrants will thereafter have the right to purchase and receive, upon the basis and upon the terms and conditions specified in the warrants and in lieu of the shares of Presidio Class A Common Stock immediately theretofore purchasable and receivable upon the exercise of the rights represented thereby, the kind and amount of Presidio Class A Common Stock or other securities or property (including cash) receivable upon such reclassification, reorganization, merger or consolidation, or upon a dissolution following any such sale or transfer, that the holder of the warrants would have received if such holder had exercised their warrants immediately prior to such event.
The warrants were issued in registered form under a warrant agreement between the Transfer Agent, as warrant agent, and EQV, which will be assumed by Presidio in connection with the Closing. The warrant agreement provides that the terms of the warrants may be amended without the consent of any holder for the purpose of (i) curing any ambiguity or to correct any mistake, including to conform the provisions of the warrant agreement to the description of the terms of the warrants and the warrant agreement set forth in this prospectus, or defective provision, (ii) amending the provisions relating to cash dividends on Presidio Class A Common Stock as contemplated by and in accordance with the warrant agreement or (iii) adding or changing any provisions with respect to matters or questions arising under the warrant agreement as the parties to the warrant agreement may deem necessary or desirable and that the parties deem to not adversely affect the rights of the registered holders of the warrants, provided that the approval by the holders of at least 50% of the then-outstanding Presidio public warrants is required to make any change that adversely affects the interests of the registered holders.
The warrant holders do not have the rights or privileges of holders of Presidio Class A Common Stock and any voting rights until they exercise their warrants and receive shares of Presidio Class A Common Stock. After the issuance of shares of Presidio Class A Common Stock upon exercise of the warrants, each holder will be entitled to one vote for each share held of record on all matters to be voted on by shareholders.
We have agreed that, subject to applicable law, any action, proceeding or claim against us arising out of or relating in any way to the warrant agreement will be brought and enforced in the courts of the State of New York or the United States District Court for the Southern District of New York, and we irrevocably submit to such jurisdiction, which jurisdiction will be the exclusive forum for any such action, proceeding or claim. This provision applies to claims under the Securities Act but does not apply to claims under the Exchange Act or any claim for which the federal district courts of the United States of America are the sole and exclusive forum. We note, however, that there is uncertainty as to whether a court would enforce this provision and that investors cannot waive compliance with the federal securities laws and the rules and regulations thereunder. Section 22 of the Securities Act creates concurrent jurisdiction for state and federal courts over all suits brought to enforce any duty or liability created by the Securities Act or the rules and regulations thereunder.
Presidio Private Placement Warrants
Simultaneously with the EQV initial public offering, certain investors purchased private placement units that each consisted of one EQV Class A ordinary share and one-third of one EQV private placement warrant. At the Closing, each EQV private placement warrant will automatically convert into a Presidio private placement warrant with terms and provisions that are identical to those of the warrants being sold as part of the units in this offering, except as described herein.
The Presidio private placement warrants, including Presidio Class A Common Stock issuable upon exercise of the warrants, will not be transferable, assignable or salable until 30 days after the Closing (other than to certain permitted transferees who agree to be bound by these restrictions), and the Presidio private placement warrants will not be redeemable by us.
276
If holders of the Presidio private placement warrants elect to exercise the warrants on a cashless basis, they would pay the exercise price by surrendering his, her or its warrants for that number of shares of Presidio Class A Common Stock equal to the quotient obtained by dividing (x) the product of the number of shares of Presidio Class A Common Stock underlying the warrants, multiplied by the difference between the exercise price of the warrants and the “sponsor fair market value” (defined below), by (y) the sponsor fair market value. For these purposes, the “sponsor fair market value” shall mean the average last reported sale price of the shares of Presidio Class A Common Stock for the trading days ending on the third trading day prior to the date on which the notice of warrant exercise is sent to the warrant agent.
Preferred Investor Warrants
In connection with the Securities Purchase Agreement, Presidio will issue to the Preferred Investors, immediately prior to or substantially concurrently with the Closing, Preferred Investor Warrants to purchase 937,500 shares of Presidio’s Class A Common Stock.
Each whole Preferred Investor Warrant will entitle the registered holder to purchase one share of Presidio Class A Common Stock at an exercise price of $0.01, subject to adjustment as described below under “— Anti-Dilution Adjustments for Preferred Investor Warrants.” Fifty percent (50%) of each holder’s Preferred Investor Warrants will become exercisable six months after the Closing, and the remaining 50% will become exercisable 12 months after the Closing. Each tranche will be exercisable for a term of five years from the date on which such tranche becomes exercisable. The warrants may be exercised for cash or on a cashless basis for a number of shares determined using a formula based on the difference between the exercise price and the market price at the time of such cashless exercise. The Preferred Investor Warrants are not redeemable by us.
We will not be obligated to deliver any shares of Class A Common Stock pursuant to the exercise of a Preferred Investor Warrant and will have no obligation to settle such warrant exercise unless either (i) a registration statement under the Securities Act covering the issuance of the shares of Presidio Class A Common Stock issuable upon exercise of the Preferred Investor Warrants is then effective and a current prospectus relating thereto is available or (ii) the shares of Presidio Class A Common Stock issuable upon such exercise are eligible for resale without volume or manner-of-sale limitations pursuant to Rule 144 under the Securities Act and without the requirement for us to be in compliance with the current public information requirement under Rule 144(c)(1) or Rule 144(i)(2). In the event that these conditions are not satisfied with respect to a Preferred Investor Warrant, the holder of such warrant will not be entitled to exercise such warrant for cash, but may be able to exercise the warrant on a “cashless basis” in accordance with Section 3(a)(9) of the Securities Act or another exemption from registration. In no event will we be required to net cash settle any Preferred Investor Warrant.
Holders of the Preferred Investor Warrants will have the right to participate in pro rata distributions of assets (including cash or securities) to holders of Presidio Class A Common Stock, to the same extent as if the warrants had been exercised in full without regard to ownership limitations.
Ownership Limits for Preferred Investor Warrants
A holder of a Preferred Investor Warrant may notify us in writing in the event it elects to be subject to a requirement that such holder will not have the right to exercise such warrant to the extent that, after giving effect to such exercise, such person (together with such person’s affiliates and certain attribution parties) would beneficially own in excess of 9.99% of the shares of Presidio Class A Common Stock outstanding immediately after giving effect to such exercise, which limit may be increased by the holder up to 19.99% upon 61 days’ prior written notice. For purposes of this limitation, beneficial ownership is calculated in accordance with Section 13(d) of the Exchange Act and the rules and regulations promulgated thereunder. This limitation may be decreased by the holder at any time, and any such decrease will be effective immediately upon notice to us.
Anti-Dilution Adjustments for Preferred Investor Warrants
If the number of outstanding shares of Presidio Class A Common Stock is increased by a stock dividend payable in shares of Presidio Class A Common Stock, or by a stock split of Presidio Class A Common Stock or other similar event, then, on the effective date of such stock dividend, stock split or similar event, the number of shares of Presidio Class A Common Stock issuable on exercise of each Preferred Investor Warrant will be increased in proportion to such
277
increase in the outstanding shares of Presidio Class A Common Stock. Similarly, if the number of outstanding shares of Presidio Class A Common Stock is decreased by a consolidation, combination, reverse stock split or reclassification of shares of Presidio Class A Common Stock or other similar event, then, on the effective date of such consolidation, combination, reverse stock split, reclassification or similar event, the number of shares of Presidio Class A Common Stock issuable on exercise of each Preferred Investor Warrant will be decreased in proportion to such decrease in outstanding shares of Presidio Class A Common Stock.
In addition, the exercise price of each Preferred Investor Warrant will be proportionally adjusted for any such event so that the aggregate exercise price for the warrant remains unchanged. The Preferred Investor Warrants also provide for adjustments to the exercise price and the number of shares issuable upon exercise in the event of certain rights offerings, distributions, or extraordinary dividends.
Registration Rights
We intend to enter into a Registration and Stockholders’ Rights Agreement with the Registration Rights Parties, EQV and EQV Holdings, pursuant to which such parties will have specified rights to require us to register all or a portion of their shares under the Securities Act. See “Certain Relationships and Related Person Transactions — Registration and Stockholders Rights Agreement.”
Forum Selection
The Proposed Certificate of Incorporation will provide (i) (a) any derivative action or proceeding brought on behalf of Presidio under Delaware law, (b) any action asserting a claim of breach of a fiduciary duty owed by any current or former director, officer, other employee or stockholder of Presidio to Presidio or Presidio’s stockholders, (c) any action asserting a claim arising pursuant to any provision of the DGCL, the Proposed Certificate of Incorporation or the Proposed Bylaws (as either may be amended or restated) or as to which the DGCL confers jurisdiction on the Court of Chancery of the State of Delaware, (d) any action asserting a claim governed by the internal affairs doctrine of the law of the State of Delaware, or (e) any other action asserting an “internal corporate claim,” as defined in the DGCL, to the fullest extent permitted by law, be exclusively brought in the Court of Chancery of the State of Delaware or, if such court does not have subject matter jurisdiction thereof, the federal district court of the State of Delaware; and (ii) the federal district courts of the United States shall be the exclusive forum for the resolution of any complaint asserting a cause of action arising under the Securities Act; provided, however, that the foregoing choice of forum provision shall not apply to claims seeking to enforce any liability or duty created by the Exchange Act, or any other claim for which the U.S. federal courts have exclusive jurisdiction. The Proposed Certificate of Incorporation will also provide that, to the fullest extent permitted by law, any person or entity purchasing or otherwise acquiring or holding any interest in shares of our capital stock shall be deemed to have notice of and consented to the foregoing. By agreeing to this provision, however, stockholders will not be deemed to have waived our compliance with the federal securities laws and the rules and regulations thereunder.
Dividends
Declaration and payment of any dividend will be subject to the discretion of our board of directors. The time and amount of dividends will be dependent upon our business prospects, results of operations, financial condition, cash requirements and availability, debt repayment obligations, capital expenditure needs, contractual restrictions, covenants in the agreements governing our current and future indebtedness, industry trends, the provisions of Delaware law affecting the payment of distributions to stockholders and any other factors our board of directors may consider relevant. We currently intend to pay a dividend from available funds and future earnings on our Class A common stock. Because we are a holding company, our ability to pay cash dividends on our Class A common stock depends on our receipt of cash distributions from EQV Holdings and, through EQV Holdings, cash distributions and dividends from our other direct and indirect subsidiaries. Our ability to pay dividends may be restricted by the terms of our Credit Agreement and any future credit agreement or any future debt or preferred equity securities of us or our subsidiaries. See “Management’s Discussion and Analysis of Financial Condition and Results of Operations — Liquidity and Capital Resources and Going Concern”.
Anti-Takeover Provisions
The Proposed Certificate of Incorporation and the Proposed Bylaws will contain provisions that may delay, defer or discourage another party from acquiring control of us. We expect that these provisions, which are summarized below, will discourage coercive takeover practices or inadequate takeover bids. These provisions are also designed to
278
encourage persons seeking to acquire control of us to first negotiate with our board of directors, which we believe may result in an improvement of the terms of any such acquisition in favor of our stockholders. However, they also give our board of directors the power to discourage acquisitions that some stockholders may favor.
Authorized but Unissued Shares
The authorized but unissued shares of our common stock and our preferred stock are available for future issuance without stockholder approval, subject to any limitations imposed by the NYSE rules. These additional shares may be used for a variety of corporate finance transactions, acquisitions and employee benefit plans and, as described under “Certain Relationships and Related Person Transactions — EQV Holdings LLC Agreement,” funding of redemptions of EQV Holdings Common Units. The existence of authorized but unissued and unreserved common stock and preferred stock could make it more difficult or discourage an attempt to obtain control of us by means of a proxy contest, tender offer, merger or otherwise.
Classified Board of Directors
The Proposed Certificate of Incorporation will provide that our board of directors will be divided into three classes, with the classes as nearly equal in number as possible and each class serving three-year staggered terms. Directors may only be removed from our board of directors for cause by the affirmative vote of a majority of the shares entitled to vote. See “Management of Presidio Following the Business Combination — Composition of the Presidio Board.” These provisions may have the effect of deferring, delaying or discouraging hostile takeovers, or changes in control of us or our management.
Special Meetings of Stockholders; Action by Written Consent of Stockholders
The Proposed Bylaws will provide that only the Chairperson of our board of directors, our chief executive officer or a majority of our board of directors may call special meetings of our stockholders. The Proposed Certificate of Incorporation will provide that our stockholders may not take action by consent without a meeting, but may only take action at a meeting of stockholders. These provisions may delay the ability of our stockholders to force consideration of a proposal or for stockholders controlling a majority of our capital stock to take any action, including the removal of directors.
Advance Notice Requirements for Stockholder Proposals and Director Nominations
In addition, the Proposed Bylaws will establish an advance notice procedure for stockholder proposals to be brought before an annual meeting of stockholders, including proposed nominations of candidates for election to our board of directors. In order for any matter to be “properly brought” before a meeting, a stockholder will have to comply with advance notice and duration of ownership requirements and provide us with certain information. Stockholders at an annual meeting may only consider proposals or nominations specified in the notice of meeting or brought before the meeting by or at the direction of our board of directors or by a qualified stockholder of record on the record date for the meeting, who is entitled to vote at the meeting and who has delivered timely written notice in proper form to our secretary of the stockholder’s intention to bring such business before the meeting. These provisions could have the effect of delaying stockholder actions that are favored by the holders of a majority of our outstanding voting securities until the next stockholder meeting.
No Cumulative Voting
The DGCL provides that stockholders are not entitled to cumulate votes in the election of directors unless a corporation’s certificate of incorporation provides otherwise. The Proposed Certificate of Incorporation does not provide for cumulative voting.
Amendment of Certificate of Incorporation or Bylaws
The Delaware General Corporation Law provides generally that the affirmative vote of a majority of the shares entitled to vote on any matter is required to amend a corporation’s certificate of incorporation or bylaws, unless a corporation’s certificate of incorporation or bylaws, as the case may be, requires a greater percentage. The Proposed Certificate of Incorporation will provide that the board of directors may adopt, amend, alter, or repeal our bylaws. In addition, the Proposed Certificate of Incorporation will provide that the stockholders may not adopt, amend,
279
alter or repeal our bylaws unless such action is approved, in addition to any other vote required by the Proposed Certificate of Incorporation, by the affirmative vote of the holders of at least a majority of the voting power of all of the then-outstanding shares of our capital stock entitled to vote thereon, voting together as a single class.
Section 203 of the DGCL
We will opt out of Section 203 of the DGCL. However, the Proposed Certificate of Incorporation will contain provisions that are similar to Section 203. Specifically, the Proposed Certificate of Incorporation will provide that, subject to certain exceptions, we will not be able to engage in a “business combination” with any “interested stockholder” for three years following the date that the person became an interested stockholder, unless the interested stockholder attained such status with the approval of our board of directors or unless the business combination is approved in a prescribed manner. A “business combination” includes, among other things, a merger or consolidation involving us and the “interested stockholder” and the sale of more than 10% of our assets. In general, an “interested stockholder” is any entity or person beneficially owning 15% or more of our outstanding voting stock and any entity or person affiliated with, or controlling or controlled by, such entity or person.
Limitations on Liability and Indemnification of Officers and Directors
The Proposed Certificate of Incorporation provides indemnification for our directors and officers to the fullest extent permitted by the Delaware General Corporation Law. Prior to the Closing, we intend to enter into indemnification agreements with each of our directors and executive officers that may, in some cases, be broader than the specific indemnification provisions contained under Delaware law. In addition, as permitted by Delaware law, the Proposed Certificate of Incorporation includes provisions that eliminate the personal liability of our directors for monetary damages resulting from breaches of certain fiduciary duties as a director. The effect of this provision is to restrict our rights and the rights of our stockholders in derivative suits to recover monetary damages against a director for breach of fiduciary duties as a director.
These provisions may be held not to be enforceable for violations of the federal securities laws of the United States.
Dissenters’ Rights of Appraisal and Payment
Under the DGCL, with certain exceptions, our stockholders will have appraisal rights in connection with a merger or consolidation of Presidio. Pursuant to the DGCL, stockholders who properly request and perfect appraisal rights in connection with such merger or consolidation will have the right to receive payment of the fair value of their shares as determined by the Delaware Court of Chancery.
Stockholders’ Derivative Actions
Under the DGCL, any of our stockholders may bring an action in our name to procure a judgment in our favor, also known as a derivative action, provided that the stockholder bringing the action is a holder of our shares at the time of the transaction to which the action relates or such stockholder’s stock thereafter devolved by operation of law.
Transfer Agent and Registrar
The transfer agent and registrar for our securities is Continental Stock Transfer & Trust Company.
Trading Symbol and Market
We intend to apply to list the Presidio Class A Common Stock and the warrants exercisable for Presidio Class A Common Stock on the NYSE or any successor thereof under the symbols “FTW” and “FTWW,” respectively.
280
SECURITIES ACT RESTRICTIONS ON RESALE OF PRESIDIO CLASS A COMMON STOCK
Pursuant to Rule 144 under the Securities Act (“Rule 144”), a person who has beneficially owned restricted Presidio Class A Common Stock for at least six months would be entitled to sell their securities provided that (i) such person is not deemed to have been an affiliate of Presidio at the time of, or at any time during the three months preceding, a sale and (ii) Presidio is subject to the Exchange Act periodic reporting requirements for at least three months before the sale and have filed all required reports under Section 13 or 15(d) of the Exchange Act during the twelve months (or such shorter period as Presidio was required to file reports) preceding the sale.
Persons who have beneficially owned restricted shares of Presidio Class A Common Stock for at least six months but who are affiliates of Presidio at the time of, or at any time during the three months preceding, a sale, would be subject to additional restrictions, by which such person would be entitled to sell within any three-month period only a number of securities that does not exceed the greater of:
• 1% of the total number of Presidio Class A Common Stock then outstanding; or
• the average weekly reported trading volume of Presidio Common Stock during the four calendar weeks preceding the filing of a notice on Form 144 with respect to the sale.
Sales by affiliates of Presidio under Rule 144 are also limited by manner of sale provisions and notice requirements and to the availability of current public information about Presidio.
Restrictions on the Use of Rule 144 by Shell Companies or Former Shell Companies
Rule 144 is not available for the resale of securities initially issued by shell companies (other than business combination related shell companies) or issuers that have been at any time previously a shell company. However, Rule 144 also includes an important exception to this prohibition if the following conditions are met:
• the issuer of the securities that was formerly a shell company has ceased to be a shell company;
• the issuer of the securities is subject to the reporting requirements of Section 13 or 15(d) of the Exchange Act;
• the issuer of the securities has filed all Exchange Act reports and material required to be filed, as applicable, during the preceding twelve months (or such shorter period that the issuer was required to file such reports and materials), other than Form 8-K reports; and
• at least one year has elapsed from the time that the issuer filed current Form 10 type information with the SEC reflecting its status as an entity that is not a shell company.
As a result, the Sponsor will be able to sell its Presidio Class A Common Stock issuable upon conversion of its Presidio Class B Common Stock and Presidio private placement warrants, as applicable, pursuant to Rule 144 without registration one year after the Business Combination.
281
STOCKHOLDER PROPOSALS AND NOMINATIONS
Stockholder Proposals
Presidio’s Proposed Bylaws establish an advance notice procedure for stockholders who wish to present a proposal before an annual meeting of stockholders. Presidio’s Proposed Bylaws provide that the only business that may be conducted at an annual meeting of stockholders is business that is (i) specified in Presidio’s notice of such meeting (or any supplement thereto), (ii) by or at the direction of the Presidio Board (or any duly authorized committee thereof) or (iii) otherwise properly brought before such meeting by a stockholder who is a stockholder of record on the date of giving of the notice and on the record date for determination of stockholders entitled to vote at such meeting who has complied with the notice procedures specified in Presidio’s Proposed Bylaws. To be timely for Presidio’s annual meeting of stockholders, Presidio’s secretary must receive the written notice at Presidio’s principal executive offices:
• not later than the close of business on the 90th day; and
• not earlier than the 120th day before the one-year anniversary of the preceding year’s annual meeting.
In the event that no annual meeting was held in the previous year (as would be the case for Presidio’s 2026 annual meeting) or Presidio holds its annual meeting of stockholders more than 30 days before or 60 days after the one-year anniversary of a preceding year’s annual meeting, notice of a stockholder proposal must be received not earlier than the 120th day prior to the date of such annual meeting and not later than the close of business on the later of the close of business on the 90th day prior to the scheduled date of such annual meeting or the close of business on the 10th day following the day on which public announcement of the date of such meeting is first made. Nominations and proposals also must satisfy other requirements set forth in the Proposed Bylaws.
Under Rule 14a-8 of the Exchange Act, a shareholder proposal to be included in the proxy statement and proxy card for the 2026 annual general meeting pursuant to Rule 14a-8 must be received at our principal office a reasonable time before Presidio begins to print and send out its proxy materials for such 2026 annual meeting (and Presidio will publicly disclose such date when it is known).
Stockholder Director Nominees
Presidio’s Proposed Bylaws permit stockholders to nominate directors for election at an annual general meeting of stockholders. To nominate a director, the stockholder must provide the information required by Presidio’s Proposed Bylaws. In addition, the stockholder must give timely notice to Presidio’s secretary in accordance with Presidio’s Proposed Bylaws, which, in general, require that the notice be received by Presidio’s secretary within the time periods described above under “— Stockholder Proposals” for stockholder proposals.
282
SHAREHOLDER COMMUNICATIONS
Shareholders and interested parties may communicate with the EQV Board, any committee chairperson or the non-management directors as a group by writing to the board or committee chairperson in care of EQV Ventures Acquisition Corp., 1090 Center Drive, Park City, UT 84098. Following the Business Combination, such communications should be sent in care of Presidio, 500 W. 7th Street, Suite 1500, Fort Worth, Texas 76102, Attention: Investor Relations. Each communication will be forwarded, depending on the subject matter, to the board of directors, the appropriate committee chairperson or all non-management directors.
LEGAL MATTERS
Kirkland & Ellis LLP, Houston, Texas has passed upon the validity of the securities of Presidio PubCo Inc. offered by this proxy statement/prospectus and certain other legal matters related to this proxy statement/prospectus.
EXPERTS
The financial statements of EQV Ventures Acquisition Corp. as of December 31, 2024 and for the period from April 15, 2024 (inception) through December 31, 2024 have been included herein in reliance upon the report of WithumSmith+Brown, PC, independent registered public accounting firm, appearing elsewhere herein, and upon the authority of such firm as experts in accounting and auditing.
The financial statements of Presidio PubCo Inc. as of July 31, 2025 and for the period from July 30, 2025 (inception) through July 31, 2025 have been included herein in reliance upon the report of WithumSmith+Brown, PC, independent registered public accounting firm, appearing elsewhere herein, and upon the authority of such firm as experts in accounting and auditing. The financial statements notes contain a paragraph describing conditions which raise substantial doubt about Presidio PubCo Inc.’s ability to continue as a going concern.
The audited consolidated financial statements of Presidio Investment Holdings LLC included in this proxy statement/prospectus and elsewhere in the registration statement have been so included in reliance upon the report of Grant Thornton LLP, independent registered public accountants, upon the authority of said firm as experts in accounting and auditing.
The estimates of total proved reserves and forecasts of economics attributable to Presidio Investment Holdings LLC ownership interests as of December 31, 2024, included in this proxy statement/prospectus and elsewhere in the registration statement were based upon a reserve report prepared by independent petroleum engineers, Cawley, Gillespie & Associates, Inc. We have included these estimates in reliance on the authority of such firm as an expert in such matters.
DELIVERY OF DOCUMENTS TO SHAREHOLDERS
Pursuant to the rules of the SEC, EQV and services that it employs to deliver communications to its shareholders are permitted to deliver to two or more shareholders sharing the same address a single copy of each of EQV’s annual report to shareholders and EQV’s proxy statement. Upon written or oral request, EQV will deliver a separate copy of the annual report to shareholders and/or proxy statement to any shareholder at a shared address to which a single copy of each document was delivered and who wishes to receive separate copies of such documents. Shareholders receiving multiple copies of such documents may likewise request that EQV delivers single copies of such documents in the future. Shareholders receiving multiple copies of such documents may request that EQV delivers single copies of such documents in the future. Shareholders may notify EQV of their requests by writing to or by calling EQV at its principal executive offices at 1090 Center Drive, Park City, UT 84098 or (405) 870-3781.
283
ENFORCEABILITY OF CIVIL LIABILITY
The Cayman Islands has a different body of securities laws as compared to the United States and provides less protection to investors. Additionally, Cayman Islands companies may not have standing to sue before the Federal courts of the United States.
As EQV is a Cayman Islands exempted company, if it does not change its jurisdiction of registration from the Cayman Islands to Delaware by effecting the Domestication, we have been advised by our Cayman Islands legal counsel that the courts of the Cayman Islands are unlikely (i) to recognize or enforce against us judgments of courts of the United States predicated upon the civil liability provisions of the federal securities laws of the United States or any state; and (ii) in original actions brought in the Cayman Islands, to impose liabilities against us predicated upon the civil liability provisions of the federal securities laws of the United States or any state, so far as the liabilities imposed by those provisions are penal in nature. In those circumstances, although there is no statutory enforcement in the Cayman Islands of judgments obtained in the United States, the courts of the Cayman Islands will recognize and enforce a foreign money judgment of a foreign court of competent jurisdiction without retrial on the merits based on the principle that a judgment of a competent foreign court imposes upon the judgment debtor an obligation to pay the sum for which judgment has been given provided certain conditions are met. For a foreign judgment to be enforced in the Cayman Islands, such judgment must be final and conclusive and for a liquidated sum, and must not be in respect of taxes or a fine or penalty, inconsistent with a Cayman Islands judgment in respect of the same matter, impeachable on the grounds of fraud or obtained in a manner, and or be of a kind the enforcement of which is, contrary to natural justice or the public policy of the Cayman Islands (awards of punitive or multiple damages may well be held to be contrary to public policy). A Cayman Islands Court may stay enforcement proceedings if concurrent proceedings are being brought elsewhere.
284
WHERE YOU CAN FIND MORE INFORMATION; INCORPORATION BY REFERENCE
EQV files reports, proxy statements and other information with the SEC as required by the Exchange Act. Such reports, proxy statements and other information contain business and financial information about EQV that is not included in this proxy statement/prospectus and is incorporated by reference herein. You may access information on EQV at the SEC website containing reports, proxy statements and other information at: http://www.sec.gov. Those filings are also available free of charge to the public on, or accessible through, EQV’s corporate website at www.eqvventures.com. EQV’s website and the information contained on, or that can be accessed through, the website is not deemed to be incorporated by reference in, and is not considered part of, this proxy statement/prospectus.
Presidio and PIH are not subject to Exchange Act reporting requirements and do not file reports, proxy statements or other information with the SEC. PIH maintains a website at https://bypresidio.com/. Information contained on or available through PIH’s website shall not be deemed to be incorporated in this proxy statement/prospectus and does not form a part of this proxy statement/prospectus.
Information and statements contained in this proxy statement/prospectus or any Annex to this proxy statement/prospectus are qualified in all respects by reference to the copy of the relevant contract or other Annex filed as an exhibit to the registration statement of which this proxy statement/prospectus forms a part, which includes exhibits incorporated by reference from other filings made with the SEC.
All information contained in this proxy statement/prospectus relating to EQV has been supplied by EQV, all such information relating to PIH has been supplied by PIH and all such information relating to Presidio has been supplied by Presidio. Information provided by one does not constitute any representation, estimate or projection of any other.
If you would like additional copies of this proxy statement/prospectus or if you have questions about the Business Combination, you should contact via phone or in writing:
Sodali & Co.
333 Ludlow Street, 5th Floor, South Tower
Stamford, CT 06902
Individuals call toll-free:
Banks and brokers call:
Email:
To obtain timely delivery of the documents, you must request them no later than five business days before the date of the meeting, or no later than , 2025.
285
INDEX TO FINANCIAL STATEMENTS
EQV VENTURES ACQUISITION CORP.
|
Page |
||
|
Condensed Balance Sheets as of June 30, 2025 (Unaudited) and December 31, 2024 |
F-2 |
|
|
F-3 |
||
|
F-4 |
||
|
F-5 |
||
|
F-6 |
|
Report of Independent Registered Public Accounting Firm (PCAOB ID: 100) |
F-24 |
|
|
Financial Statements: |
||
|
F-25 |
||
|
F-26 |
||
|
F-27 |
||
|
F-28 |
||
|
F-29 |
PRESIDIO INVESTMENT HOLDINGS LLC
PRESIDIO PUBCO INC.
F-1
EQV VENTURES ACQUISITION CORP.
CONDENSED BALANCE SHEETS
|
June 30, |
December 31, |
|||||||
|
(Unaudited) |
||||||||
|
Assets: |
|
|
|
|
||||
|
Current assets |
|
|
|
|
||||
|
Cash and cash equivalents |
$ |
925,722 |
|
$ |
973,483 |
|
||
|
Short term prepaid insurance |
|
117,484 |
|
|
117,484 |
|
||
|
Prepaid expenses |
|
46,555 |
|
|
42,771 |
|
||
|
Total current assets |
|
1,089,761 |
|
|
1,133,738 |
|
||
|
Investments held in trust account |
|
363,384,147 |
|
|
356,361,121 |
|
||
|
Long term prepaid insurance |
|
9,790 |
|
|
68,532 |
|
||
|
Total Assets |
$ |
364,483,698 |
|
$ |
357,563,391 |
|
||
|
|
|
|
|
|||||
|
Liabilities, Class A Ordinary Shares Subject to Possible Redemption and Shareholders’ Deficit: |
|
|
|
|
||||
|
Current liabilities |
|
|
|
|
||||
|
Accrued offering costs |
$ |
— |
|
$ |
60,000 |
|
||
|
Accrued expenses |
|
1,480,683 |
|
|
223,512 |
|
||
|
Cash underwriting fee payable |
|
208,333 |
|
|
468,750 |
|
||
|
Total current liabilities |
|
1,689,016 |
|
|
752,262 |
|
||
|
Deferred legal fees |
|
746,370 |
|
|
746,370 |
|
||
|
Deferred underwriting fee |
|
12,250,000 |
|
|
12,250,000 |
|
||
|
Total Liabilities |
|
14,685,386 |
|
|
13,748,632 |
|
||
|
|
|
|
|
|||||
|
Commitments and Contingencies |
|
|
|
|
||||
|
Class A ordinary shares subject to possible redemption, 35,000,000 shares at redemption value of approximately $10.38 and $10.18 per share at June 30, 2025 and December 31, 2024, respectively |
|
363,253,842 |
|
|
356,222,955 |
|
||
|
|
|
|
|
|||||
|
Shareholders’ Deficit |
|
|
|
|
||||
|
Preference shares, $0.0001 par value; 1,000,000 shares authorized; 0 shares issued or outstanding |
|
— |
|
|
— |
|
||
|
Class A ordinary shares, $0.0001 par value; 300,000,000 shares authorized; 822,500 shares issued and outstanding (excluding 35,000,000 shares subject to possible redemption) at June 30, 2025 and December 31, 2024 |
|
82 |
|
|
82 |
|
||
|
Class B ordinary shares, $0.0001 par value; 30,000,000 shares authorized; 8,750,000 shares issued and outstanding at June 30, 2025 and December 31, 2024 |
|
875 |
|
|
875 |
|
||
|
Additional paid-in capital |
|
— |
|
|
— |
|
||
|
Accumulated deficit |
|
(13,456,487 |
) |
|
(12,409,153 |
) |
||
|
Total Shareholders’ Deficit |
|
(13,455,530 |
) |
|
(12,408,196 |
) |
||
|
Total Liabilities, Class A Ordinary Shares Subject to Possible Redemption and Shareholders’ Deficit |
$ |
364,483,698 |
|
$ |
357,563,391 |
|
||
The accompanying notes are an integral part of the unaudited condensed financial statements.
F-2
EQV VENTURES ACQUISITION CORP.
CONDENSED STATEMENTS OF OPERATIONS
(UNAUDITED)
|
Three Months |
Six Months |
For the |
||||||||||
|
General and administrative costs |
$ |
1,224,547 |
|
$ |
1,844,374 |
|
$ |
46,916 |
|
|||
|
Loss from operations |
|
(1,224,547 |
) |
|
(1,844,374 |
) |
|
(46,916 |
) |
|||
|
|
|
|
|
|
|
|||||||
|
OTHER INCOME |
|
|
|
|
|
|
||||||
|
Interest income from bank account |
|
7,950 |
|
|
15,830 |
|
|
— |
|
|||
|
Interest earned on investments held in trust account |
|
3,941,972 |
|
|
7,812,097 |
|
|
— |
|
|||
|
Total other income |
|
3,949,922 |
|
|
7,827,927 |
|
|
— |
|
|||
|
|
|
|
|
|
|
|||||||
|
NET INCOME (LOSS) |
$ |
2,725,375 |
|
$ |
5,983,553 |
|
$ |
(46,916 |
) |
|||
|
|
|
|
|
|
|
|||||||
|
Basic and diluted weighted average shares outstanding, Class A redeemable shares |
|
35,822,500 |
|
|
35,822,500 |
|
|
82,105 |
|
|||
|
Basic and diluted net income (loss) per share |
$ |
0.06 |
|
$ |
0.13 |
|
$ |
(0.01 |
) |
|||
|
Basic and diluted weighted average shares outstanding, Class A and B non-redeemable shares |
|
8,750,000 |
|
|
8,750,000 |
|
|
8,750,000 |
|
|||
|
Basic and diluted net income (loss) per share |
$ |
0.06 |
|
$ |
0.13 |
|
$ |
(0.01 |
) |
|||
The accompanying notes are an integral part of the unaudited condensed financial statements.
F-3
EQV VENTURES ACQUISITION CORP.
CONDENSED STATEMENT OF CHANGES IN SHAREHOLDERS’ DEFICIT
(UNAUDITED)
FOR THE THREE AND SIX MONTHS ENDED JUNE 30, 2025
|
Class A |
Class B |
Additional |
Accumulated |
Total |
|||||||||||||||||
|
Shares |
Amount |
Shares |
Amount |
||||||||||||||||||
|
Balance – December 31, 2024 |
822,500 |
$ |
82 |
8,750,000 |
$ |
875 |
$ |
— |
$ |
(12,409,153 |
) |
$ |
(12,408,196 |
) |
|||||||
|
Accretion for Class A ordinary shares to redemption amount |
— |
|
— |
— |
|
— |
|
— |
|
(3,483,209 |
) |
|
(3,483,209 |
) |
|||||||
|
Net income |
— |
|
— |
— |
|
— |
|
— |
|
3,258,178 |
|
|
3,258,178 |
|
|||||||
|
|
|
|
|
|
|
|
|||||||||||||||
|
Balance – March 31, 2025 (unaudited) |
822,500 |
$ |
82 |
8,750,000 |
$ |
875 |
$ |
— |
$ |
(12,634,184 |
) |
$ |
(12,633,227 |
) |
|||||||
|
Accretion for Class A ordinary shares to redemption amount |
— |
|
— |
— |
|
— |
|
— |
|
(3,547,678 |
) |
|
(3,547,678 |
) |
|||||||
|
Net income |
— |
|
— |
— |
|
— |
|
— |
|
2,725,375 |
|
|
2,725,375 |
|
|||||||
|
Balance – June 30, 2025 (unaudited) |
822,500 |
$ |
82 |
8,750,000 |
$ |
875 |
$ |
— |
$ |
(13,456,487 |
) |
$ |
(13,455,530 |
) |
|||||||
FOR THE PERIOD FROM APRIL 15, 2024 (INCEPTION) THROUGH JUNE 30, 2024
|
Class A |
Class B |
Additional |
Accumulated |
Shareholders’ |
|||||||||||||||||
|
Shares |
Amount |
Shares |
Amount |
||||||||||||||||||
|
Balance as of April 15, 2024 (inception) |
— |
$ |
— |
— |
$ |
— |
$ |
— |
$ |
— |
|
$ |
— |
|
|||||||
|
Class B ordinary shares issued to Sponsor |
— |
|
— |
10,062,500 |
|
1,006 |
|
23,994 |
|
— |
|
|
25,000 |
|
|||||||
|
Issuance of Class A shares to non-executive director nominees |
160,000 |
|
16 |
— |
|
— |
|
382 |
|
— |
|
|
398 |
|
|||||||
|
Net loss |
— |
|
— |
— |
|
— |
|
— |
|
(46,916 |
) |
|
(46,916 |
) |
|||||||
|
Balance as of June 30, 2024 (unaudited) |
160,000 |
$ |
16 |
10,062,500 |
$ |
1,006 |
$ |
24,376 |
$ |
(46,916 |
) |
$ |
(21,518 |
) |
|||||||
The accompanying notes are an integral part of the unaudited condensed financial statements.
F-4
EQV VENTURES ACQUISITION CORP.
CONDENSED STATEMENTS OF CASH FLOWS
(UNAUDITED)
|
Six Months |
For the |
|||||||
|
Cash Flows from Operating Activities: |
|
|
|
|
||||
|
Net income (loss) |
$ |
5,983,553 |
|
$ |
(46,916 |
) |
||
|
Adjustments to reconcile net income (loss) to net cash used in operating activities: |
|
|
|
|
||||
|
Operating costs paid by Sponsor in exchange for issuance of Class B founder shares |
|
— |
|
|
25,000 |
|
||
|
Interest earned on investments held in trust account |
|
(7,812,097 |
) |
|
— |
|
||
|
Changes in operating assets and liabilities: |
|
|
|
|
||||
|
Prepaid expenses |
|
(3,784 |
) |
|
(22,500 |
) |
||
|
Long term prepaid insurance |
|
58,742 |
|
|
— |
|
||
|
Accrued expenses |
|
1,257,171 |
|
|
3,555 |
|
||
|
Net cash used in operating activities |
|
(516,415 |
) |
|
(40,861 |
) |
||
|
|
|
|
|
|||||
|
Cash Flows from Investing Activities: |
|
|
|
|
||||
|
Cash withdrawn from trust account for working capital purposes |
|
789,071 |
|
|
— |
|
||
|
Net cash provided by investing activities |
|
789,071 |
|
|
— |
|
||
|
|
|
|
|
|||||
|
Cash Flows from Financing Activities: |
|
|
|
|
||||
|
Issuance of Class A shares to non-executive director nominees |
|
— |
|
|
299 |
|
||
|
Proceeds from promissory note – related party |
|
— |
|
|
269,840 |
|
||
|
Payment of offering costs |
|
(320,417 |
) |
|
(226,519 |
) |
||
|
Net cash (used in) provided by financing activities |
|
(320,417 |
) |
|
43,620 |
|
||
|
|
|
|
|
|||||
|
Net change in cash and cash equivalents |
|
(47,761 |
) |
|
2,759 |
|
||
|
Cash and cash equivalents – Beginning of period |
|
973,483 |
|
|
— |
|
||
|
Cash and cash equivalents – End of period |
$ |
925,722 |
|
$ |
2,759 |
|
||
|
|
|
|
|
|||||
|
Supplemental disclosure of cash flow information: |
|
|
|
|
||||
|
Offering costs included in accrued offering costs |
$ |
— |
|
$ |
427,378 |
|
||
|
Deferred offering costs included in deferred legal fees |
$ |
— |
|
$ |
274,392 |
|
||
|
Receivable from issuance of Class A shares to non-executive director |
$ |
— |
|
$ |
99 |
|
||
The accompanying notes are an integral part of the unaudited condensed financial statements.
F-5
EQV VENTURES ACQUISITION CORP.
NOTES TO CONDENSED FINANCIAL STATEMENTS
JUNE 30, 2025
(Unaudited)
NOTE 1. DESCRIPTION OF ORGANIZATION AND BUSINESS OPERATIONS
EQV Ventures Acquisition Corp. (the “Company”) was incorporated as a Cayman Islands exempted company on April 15, 2024. The Company was formed for the purpose of effecting a merger, amalgamation, share exchange, asset acquisition, share purchase, reorganization or similar business combination with one or more businesses or entities.
The Company is not limited to a particular or geographic region for purposes of consummating a business combination. The Company is an emerging growth company and, as such, the Company is subject to all of the risks associated with emerging growth companies.
As of June 30, 2025, the Company had not commenced any operations. All activity for the period from April 15, 2024 (inception) through June 30, 2025 relates to the Company’s formation and its initial public offering (the “Initial Public Offering”), which is described below. The Company will not generate any operating revenues until after the completion of its initial business combination, at the earliest. The Company generates non-operating income in the form of interest income from the proceeds derived from the Initial Public Offering. The Company has selected December 31 as its fiscal year end.
The registration statement for the Company’s Initial Public Offering was declared effective on August 6, 2024. On August 8, 2024, the Company consummated the Initial Public Offering of 35,000,000 units, each consisting of one Class A ordinary share and one-third of one redeemable warrant (the “Units” and, with respect to the Class A ordinary shares included in the Units, the “public shares”), at $10.00 per Unit, generating gross proceeds of $350,000,000, which is described in Note 3.
Simultaneously with the closing of the Initial Public Offering, the Company consummated the sale of (i) 400,000 units, each consisting of one Class A ordinary share and one-third of one redeemable warrant (the “Sponsor Private Placement Units”), at a price of $10.00 per Sponsor Private Placement Unit in a private placement to EQV Ventures Sponsor LLC, a Delaware limited liability company (the “Sponsor”), generating gross proceeds of $4,000,000, and (ii) 262,500 units, each consisting of one Class A ordinary share and one-third of one redeemable warrant (the “Underwriter Private Placement Units,” and together with the Sponsor Private Placement Units, the “Private Placement Units”), at a price of $10.00 per Underwriter Private Placement Unit in a private placement to BTIG, LLC (“BTIG”), generating gross proceeds of $2,625,000. The Private Placement Units are discussed in Notes 3 and 4.
Transaction costs amounted to $19,093,523, consisting of $5,250,000 of cash underwriting fees, $12,250,000 of deferred underwriting fees, and $1,593,523 of other offering costs.
The Company’s management has broad discretion with respect to the specific application of the net proceeds of the Initial Public Offering and the sale of the Private Placement Units, although substantially all of the net proceeds are intended to be applied generally toward consummating a business combination. The Company’s initial business combination must be with one or more target businesses that together have a fair market value of at least 80% of the assets held in the trust account (net, with respect to interest income, of certain amounts of working capital expenses (up to 10%, per annum, of the interest earned on the trust account), taxes payable and up to $100,000 to pay liquidation expenses) at the time of the agreement to enter into a business combination. The Company will only complete a business combination if the post-business combination company owns or acquires 50% or more of the outstanding voting securities of the target or otherwise acquires a controlling interest in the target sufficient for it not to be required to register as an investment company under the Investment Company Act 1940, as amended (the “Investment Company Act”). There is no assurance that the Company will be able to complete a business combination successfully.
Following the closing of the Initial Public Offering on August 8, 2024, an amount of $350,000,000 ($10.00 per Unit) from the net proceeds of the sale of the Units, and a portion of the net proceeds from the sale of the Private Placement Units, was placed in a trust account located in the United States and invested only in (i) U.S. government securities, within the meaning set forth in Section 2(a)(16) of the Investment Company Act,
F-6
EQV VENTURES ACQUISITION CORP.
NOTES TO CONDENSED FINANCIAL STATEMENTS
JUNE 30, 2025
(Unaudited)
NOTE 1. DESCRIPTION OF ORGANIZATION AND BUSINESS OPERATIONS (cont.)
with a maturity of 185 days or less, (ii) any open-ended investment company that holds itself out as a money market fund selected by the Company meeting the conditions of Rule 2a-7 of the Investment Company Act, as determined by the Company, or (iii) an interest bearing demand deposit account, until the earlier of (a) the consummation of a business combination or (b) the distribution of the trust account, as described below.
The Company will provide holders of the outstanding public shares (the “public shareholders”) with the opportunity to redeem all or a portion of their Class A ordinary shares upon the consummation of a business combination either (i) in connection with a shareholder meeting called to approve the business combination or (ii) by means of a tender offer. The decision as to whether the Company will seek shareholder approval of a business combination or conduct a tender offer will be made by the Company, solely in its discretion. The public shareholders will be entitled to convert their public shares for a pro rata portion of the amount then in the trust account (initially $10.00 per public share, plus any pro rata interest earned on the funds held in the trust account and not previously released to the Company to pay working capital expenses or its tax obligations). There will be no redemption rights upon the completion of a business combination with respect to the Company’s warrants. The public shares subject to redemption will be recorded at a redemption value and classified as temporary equity upon the completion of the Initial Public Offering in accordance with the Financial Accounting Standards Board (“FASB”) Accounting Standards Codification (“ASC”) Topic 480, “Distinguishing Liabilities from Equity.”
The Company will proceed with a business combination only if the Company obtains the approval of an ordinary resolution under Cayman Islands law, which requires the affirmative vote of shareholders holding a majority of ordinary shares who attend and vote at a shareholder meeting. If a shareholder vote is not required by law and the Company does not decide to hold a shareholder vote for business or other legal reasons, the Company will, pursuant to its Amended and Restated Memorandum and Articles of Association, conduct the redemptions pursuant to the tender offer rules of the U.S. Securities and Exchange Commission (the “SEC”) and file tender offer documents with the SEC prior to completing a business combination. If, however, shareholder approval of the transactions is required by law, or the Company decides to obtain shareholder approval for business or legal reasons, the Company will offer to redeem shares in conjunction with a proxy solicitation pursuant to the proxy rules and not pursuant to the tender offer rules. If the Company seeks shareholder approval in connection with a business combination, the Company’s Sponsor, officers and directors (the “initial shareholders”) have agreed (i) to vote their founder shares (as defined in Note 4) and any public shares acquired in or after the Initial Public Offering in favor of a business combination, and (ii) not to convert any shares owned by them in connection therewith. Additionally, each public shareholder may elect to convert their public shares irrespective of whether they vote for or against the proposed transaction or abstain from voting on the proposed transaction.
Notwithstanding the foregoing, if the Company seeks shareholder approval of a business combination and it does not conduct conversion pursuant to the tender offer rules, the Amended and Restated Memorandum and Articles of Association provides that a public shareholder, together with any affiliate of such shareholder or any other person with whom such shareholder is acting in concert or as a “group” (as defined under Section 13 of the Securities Exchange Act of 1934, as amended (the “Exchange Act”)), will be restricted from converting its shares with respect to more than an aggregate of 15% or more of the public shares or 5,250,000 (or up to 6,037,500 if the over-allotment option had been exercised in full), without the prior consent of the Company. The over-allotment option has expired since the close of the Initial Public Offering.
The initial shareholders have agreed (i) to waive their redemption rights with respect to their founder shares, Sponsor Private Placement Shares (as defined below), and public shares held by them in connection with the completion of a business combination and (ii) not to propose an amendment to (a) modify the substance or timing of the Company’s obligation to provide for the redemption of its public shares in connection with a business combination or to redeem 100% of the Company’s public shares if the Company does not complete a business combination within the business combination period or (b) with respect to any other material provisions relating to shareholders’ rights or pre-initial business combination activity, unless the Company provides the public shareholders with the opportunity to redeem their public shares in conjunction with any such amendment.
F-7
EQV VENTURES ACQUISITION CORP.
NOTES TO CONDENSED FINANCIAL STATEMENTS
JUNE 30, 2025
(Unaudited)
NOTE 1. DESCRIPTION OF ORGANIZATION AND BUSINESS OPERATIONS (cont.)
The Company will have until 24 months, or such earlier date as the Company’s board of directors may approve, from the closing of the Initial Public Offering to complete a business combination. If the Company is unable to complete a business combination within the business combination period, the Company will as promptly as reasonably possible but not more than ten business days thereafter, redeem the public shares, at a per-share price, payable in cash, equal to the aggregate amount then on deposit in the trust account, including interest earned thereon (excluding, with respect to interest income, certain amounts of working capital expenses, taxes payable and up to $100,000 to pay liquidation expenses) divided by the number of the then-outstanding public shares, which redemption will completely extinguish public shareholders’ rights as shareholders (including the right to receive further liquidation distributions, if any), subject to the Company’s obligations under Cayman Islands law to provide for claims of creditors and to the other requirements of applicable law. There will be no redemption rights or liquidating distributions with respect to the Company’s warrants, which may expire worthless if the Company fails to complete a business combination within the business combination period.
The initial shareholders have agreed to waive their liquidation rights to liquidating distributions from the trust account with respect to the founder shares and Sponsor Private Placement Shares if the Company fails to complete a business combination within the business combination period. However, if the Sponsor, officers and directors acquire public shares in or after the Initial Public Offering, such public shares will be entitled to liquidating distributions from the trust account if the Company fails to complete a business combination within the business combination period. The underwriter has agreed to waive its rights to its deferred underwriting commissions (see Note 5) held in the trust account in the event the Company does not complete a business combination within the business combination period and, in such event, such amounts will be included with the funds held in the trust account that will be available to fund the redemption of the public shares. In the event of such distribution, it is possible that the per share value of the assets remaining available for distribution will be less than the Initial Public Offering price per Unit ($10.00).
In order to protect the amounts held in the trust account, the Sponsor has agreed to be liable to the Company if and to the extent any claims by a third party for services rendered or products sold to the Company, or a prospective target business with which the Company has discussed entering into a transaction agreement, reduce the amounts in the trust account to below (i) $10.00 per public share or (ii) such lesser amount per public share held in the trust account as of the date of the liquidation of the trust account due to reductions in the value of the trust assets, in each case net of certain amounts of working capital expenses and taxes payable. This liability will not apply with respect to any claims by a third party who executed a waiver of any and all rights to seek access to the trust account and except as to any claims under the Company’s indemnity of the underwriter of the Initial Public Offering against certain liabilities, including liabilities under the Securities Act of 1933, as amended (the “Securities Act”). Moreover, in the event that an executed waiver is deemed to be unenforceable against a third party, the Sponsor will not be responsible to the extent of any liability for such third-party claims. The Company will seek to reduce the possibility that the Sponsor will have to indemnify the trust account due to claims of creditors by endeavoring to have all material vendors, service providers (except the Company’s independent registered public accounting firm), prospective target businesses or other entities with which the Company does business, execute agreements with the Company waiving any right, title, interest or claim of any kind in or to monies held in the trust account.
Going Concern
In connection with the Company’s assessment of going concern considerations in accordance with Financial Accounting Standard Board’s (“FASB”) Accounting Standards Codification (“ASC”) Subtopic 205-40, “Presentation of Financial Statements — Going Concern,” management has determined that the Company’s mandatory liquidation date and potential subsequent dissolution raise substantial doubt about the Company’s ability to continue as a going concern. No adjustments have been made to the carrying amounts of assets or liabilities should the Company be required to liquidate after the business combination period.
F-8
EQV VENTURES ACQUISITION CORP.
NOTES TO CONDENSED FINANCIAL STATEMENTS
JUNE 30, 2025
(Unaudited)
NOTE 1. DESCRIPTION OF ORGANIZATION AND BUSINESS OPERATIONS (cont.)
Risks and Uncertainties
The United States and global markets are experiencing volatility and disruption following the geopolitical instability resulting from the ongoing Russia-Ukraine conflict and the recent escalation of the Israel-Hamas conflict. In response to the ongoing Russia-Ukraine conflict, the North Atlantic Treaty Organization (“NATO”) deployed additional military forces to eastern Europe, and the United States, the United Kingdom, the European Union and other countries have announced various sanctions and restrictive actions against Russia, Belarus and related individuals and entities, including the removal of certain financial institutions from the Society for Worldwide Interbank Financial Telecommunication payment system. Certain countries, including the United States, have also provided and may continue to provide military aid or other assistance to Ukraine and to Israel, increasing geopolitical tensions among a number of nations. The invasion of Ukraine by Russia and the escalation of the Israel-Hamas conflict and the resulting measures that have been taken, and could be taken in the future, by NATO, the United States, the United Kingdom, the European Union, Israel and its neighboring states and other countries have created global security concerns that could have a lasting impact on regional and global economies. Although the length and impact of the ongoing conflicts are highly unpredictable, they could lead to market disruptions, including significant volatility in commodity prices, credit and capital markets, as well as supply chain interruptions and increased cyberattacks against U.S. companies. Additionally, any resulting sanctions could adversely affect the global economy and financial markets and lead to instability and lack of liquidity in capital markets.
Any of the above-mentioned factors, or any other negative impact on the global economy, capital markets or other geopolitical conditions resulting from the Russian invasion of Ukraine, the escalation of the Israel-Hamas conflict and subsequent sanctions or related actions could adversely affect the Company’s search for an initial business combination and any target business with which the Company may ultimately consummate an initial business combination.
On August 8, 2024, the Company consummated the Initial Public Offering of 35,000,000 Units at $10.00 per Unit, generating gross proceeds of $350,000,000.
Simultaneously with the closing of the Initial Public Offering, the Company consummated the sale of 662,500 Private Placement Units to the Sponsor and BTIG, at a price of $10.00 per Unit, or $6,625,000.
Additionally, at the closing of the Initial Public Offering, the Company paid the underwriter $0.15 per Unit sold in the Initial Public Offering, or $5,250,000 in the aggregate (the “Base Fee”). Of such $0.15 per unit payable as the Base Fee, $0.132 per Unit, or $4,625,000 in the aggregate, was paid at the closing of the Initial Public Offering (with $2,000,000 paid in cash and $2,625,000 used to purchase the Underwriter Private Placement Units), and $0.018 per unit, or $625,000 in the aggregate, is payable to the underwriter in cash in twelve equal monthly installments of approximately $52,000 each beginning on the first month anniversary of the closing of the Initial Public Offering.
On September 27, 2024, EQV Ventures Acquisition Corp. issued a press release, announcing that the holders of the Company’s units may elect to separately trade the Class A ordinary shares and warrants included in the units commencing on September 27, 2024. Those units not separated will continue to trade on the New York Stock Exchange (“NYSE”) under the symbol “EQVU,” and each of the Class A ordinary shares and warrants that are separated will trade on NYSE under the symbols “EQV” and “EQVW,” respectively. Holders of units will need to have their brokers contact Continental Stock Transfer & Trust Company, the Company’s transfer agent, to separate the units into Class A ordinary shares and warrants.
As of June 30, 2025, the Company had operating cash of $925,722 and a working capital deficit of $599,255. The Company intends to use the funds held outside the trust account primarily to identify and evaluate target businesses, perform business due diligence on prospective target businesses, travel to and from the offices, plants or similar locations of prospective target businesses or their representatives or owners, review corporate documents and material agreements of prospective target businesses, and structure, negotiate and complete a business combination.
F-9
EQV VENTURES ACQUISITION CORP.
NOTES TO CONDENSED FINANCIAL STATEMENTS
JUNE 30, 2025
(Unaudited)
NOTE 2. SIGNIFICANT ACCOUNTING POLICIES
Basis of Presentation
The accompanying unaudited condensed financial statements have been prepared in accordance with accounting principles generally accepted in the United States of America (“GAAP”) for interim financial information and in accordance with the instructions to Form 10-Q and Article 8 of Regulation S-X of the SEC. Certain information or footnote disclosures normally included in financial statements prepared in accordance with GAAP have been condensed or omitted, pursuant to the rules and regulations of the SEC for interim financial reporting. Accordingly, they do not include all the information and footnotes necessary for a complete presentation of financial position, results of operations, or cash flows. In the opinion of management, the accompanying unaudited condensed financial statements include all adjustments, consisting of a normal recurring nature, which are necessary for a fair presentation of the financial position, operating results and cash flows for the period presented.
The accompanying unaudited condensed financial statements should be read in conjunction with the Company’s Annual Report on Form 10-K for the period ended December 31, 2024, as filed with the SEC on March 31, 2025. The interim results for the three and six months ended June 30, 2025, are not necessarily indicative of the results to be expected for the year ending December 31, 2025 or for any future periods.
Emerging Growth Company
The Company is an “emerging growth company,” as defined in Section 2(a) of the Securities Act, as modified by the Jumpstart Our Business Startups Act of 2012 (the “JOBS Act”), and it may take advantage of certain exemptions from various reporting requirements that are applicable to other public companies that are not emerging growth companies including, but not limited to, not being required to comply with the independent registered public accounting firm attestation requirements of Section 404 of the Sarbanes-Oxley Act, reduced disclosure obligations regarding executive compensation in its periodic reports and proxy statements, and exemptions from the requirements of holding a nonbinding advisory vote on executive compensation and shareholder approval of any golden parachute payments not previously approved.
Further, Section 102(b)(1) of the JOBS Act exempts emerging growth companies from being required to comply with new or revised financial accounting standards until private companies (that is, those that have not had a Securities Act registration statement declared effective or do not have a class of securities registered under the Exchange Act) are required to comply with the new or revised financial accounting standards. The JOBS Act provides that a company can elect to opt out of the extended transition period and comply with the requirements that apply to non-emerging growth companies but any such election to opt out is irrevocable. The Company has elected not to opt out of such extended transition period, which means that when a standard is issued or revised and it has different application dates for public or private companies, the Company, as an emerging growth company, can adopt the new or revised standard at the time private companies adopt the new or revised standard. This may make comparison of the Company’s unaudited condensed financial statements with another public company which is neither an emerging growth company nor an emerging growth company which has opted out of using the extended transition period difficult or impossible because of the potential differences in accounting standards used.
Use of Estimates
The preparation of the unaudited condensed financial statements in conformity with GAAP requires the Company’s management to make estimates and assumptions that affect the reported amounts of assets and liabilities and disclosure of contingent assets and liabilities at the date of the unaudited condensed financial statements and the reported amounts of expenses during the reporting period.
F-10
EQV VENTURES ACQUISITION CORP.
NOTES TO CONDENSED FINANCIAL STATEMENTS
JUNE 30, 2025
(Unaudited)
NOTE 2. SIGNIFICANT ACCOUNTING POLICIES (cont.)
Making estimates requires management to exercise significant judgment. It is at least reasonably possible that the estimate of the effect of a condition, situation or set of circumstances that existed at the date of the unaudited condensed financial statements, which management considered in formulating its estimate, could change in the near term due to one or more future confirming events. Accordingly, the actual results could differ significantly from those estimates.
Cash and Cash Equivalents
The Company considers all short-term investments with an original maturity of three months or less when purchased to be cash equivalents. The Company had $776,954 and $761,124 in cash equivalents as of June 30, 2025 and December 31, 2024, respectively.
Cash Held in Trust Account
At June 30, 2025 and December 31, 2024, the assets held in the trust account, amounting to approximately $363.4 million and $356.4 million, respectively, were held in cash in an interest-bearing deposit account at a bank until the earlier of the consummation of the Company’s initial business combination and liquidation. As of June 30, 2025, approximately $130,000 of the trust account balance can be withdrawn for working capital expenses.
Offering Costs
The Company complies with the requirements of the ASC 340-10-S99 and SEC Staff Accounting Bulletin Topic 5A, “Expenses of Offering.” Offering costs consisted principally of professional and registration fees that were related to the Initial Public Offering. FASB ASC 470-20, “Debt with Conversion and Other Options,” addresses the allocation of proceeds from the issuance of convertible debt into its equity and debt components. The Company applies this guidance to allocate Initial Public Offering proceeds from the Units between Class A ordinary shares and warrants, using the residual method by allocating Initial Public Offering proceeds first to assigned value of the warrants and then to the Class A ordinary shares. Offering costs allocated to the Class A ordinary shares were charged to temporary equity, and offering costs allocated to the public warrants (as defined in Note 3) and Private Placement Warrants (as defined in Note 4) were charged to shareholders’ deficit, as public warrants and Private Placement Warrants after management’s evaluation were accounted for under equity treatment.
Financial Instruments
The fair value of the Company’s assets and liabilities, which qualify as financial instruments under ASC 820, “Fair Value Measurements and Disclosures,” approximates the carrying amounts represented in the unaudited condensed balance sheets, primarily due to their short-term nature.
Derivative Financial Instruments
The Company evaluates its financial instruments to determine if such instruments are derivatives or contain features that qualify as embedded derivatives in accordance with ASC Topic 815, “Derivatives and Hedging.” For derivative financial instruments that are accounted for as liabilities, the derivative instrument is initially recorded at its fair value on the grant date and is then re-valued at each reporting date, with changes in the fair value reported in the unaudited condensed statement of operations. The classification of derivative instruments, including whether such instruments should be recorded as liabilities or as equity, is evaluated at the end of each reporting period. Derivative liabilities are classified in the unaudited condensed balance sheets as current or non-current based on whether or not net cash settlement or conversion of the instrument could be required within 12 months of the unaudited condensed
F-11
EQV VENTURES ACQUISITION CORP.
NOTES TO CONDENSED FINANCIAL STATEMENTS
JUNE 30, 2025
(Unaudited)
NOTE 2. SIGNIFICANT ACCOUNTING POLICIES (cont.)
balance sheets date. The underwriter’s over-allotment option was deemed to be a freestanding financial instrument indexed on the contingently redeemable shares and was accounted for as a liability pursuant to ASC 480. The over-allotment has expired and is no longer payable.
Income Taxes
The Company accounts for income taxes under ASC Topic 740, “Income Taxes,” which requires an asset and liability approach to financial accounting and reporting for income taxes. Deferred income tax assets and liabilities are computed for differences between the financial statement and tax bases of assets and liabilities that will result in future taxable or deductible amounts, based on enacted tax laws and rates applicable to the periods in which the differences are expected to affect taxable income. Valuation allowances are established, when necessary, to reduce deferred tax assets to the amount expected to be realized.
ASC Topic 740 prescribes a recognition threshold and a measurement attribute for the financial statement recognition and measurement of tax positions taken or expected to be taken in a tax return. For those benefits to be recognized, a tax position must be more likely than not to be sustained upon examination by taxing authorities. The Company’s management determined that the Cayman Islands is the Company’s major tax jurisdiction. The Company recognizes accrued interest and penalties related to unrecognized tax benefits as income tax expense. As of both June 30, 2025 and December 31, 2024, there were no unrecognized tax benefits and no amounts accrued for interest and penalties. The Company is currently not aware of any issues under review that could result in significant payments, accruals or material deviation from its position.
The Company is considered to be an exempted Cayman Islands company with no connection to any other taxable jurisdiction and is presently not subject to income taxes or income tax filing requirements in the Cayman Islands or the United States. As such, the Company’s tax provision was zero for the period presented.
Warrant Instruments
The Company accounts for the 11,666,666 public warrants and 220,833 Private Placement Warrants issued in connection with the Initial Public Offering and the private placement in accordance with the guidance contained in FASB ASC Topic 815, “Derivatives and Hedging.” Accordingly, the Company has classified the warrant instruments under equity treatment at their assigned values.
Class A Ordinary Shares Subject to Possible Redemption
The public shares contain a redemption feature which allows for the redemption of such public shares in connection with the Company’s liquidation, or if there is a shareholder vote or tender offer in connection with the Company’s initial business combination. In accordance with ASC 480-10-S99, the Company classifies public shares subject to redemption outside of permanent equity as the redemption provisions are not solely within the control of the Company. The Company recognizes changes in redemption value immediately as they occur and will adjust the carrying value of redeemable shares to equal the redemption value at the end of each reporting period. Immediately upon the closing of the Initial Public Offering, the Company recognized the accretion from initial book value to redemption amount value. The change in the carrying value of redeemable shares will result in charges against additional paid-in capital (to the extent available) and accumulated deficit. Accordingly, at both June 30, 2025 and December 31, 2024, Class A ordinary shares subject to possible redemption are presented at redemption value as temporary equity, outside
F-12
EQV VENTURES ACQUISITION CORP.
NOTES TO CONDENSED FINANCIAL STATEMENTS
JUNE 30, 2025
(Unaudited)
NOTE 2. SIGNIFICANT ACCOUNTING POLICIES (cont.)
of the shareholders’ deficit section of the Company’s condensed balance sheets. At June 30, 2025 and December 31, 2024, the Class A ordinary shares subject to redemption reflected in the condensed balance sheets are reconciled in the following table:
|
Gross proceeds |
$ |
350,000,000 |
|
|
|
Less: |
|
|
||
|
Proceeds allocated to public warrants |
|
(2,100,000 |
) |
|
|
Proceeds allocated to the over-allotment option |
|
(598,539 |
) |
|
|
Class A ordinary shares issuance costs |
|
(18,916,935 |
) |
|
|
Plus: |
|
|
||
|
Accretion of carrying value to redemption value |
|
27,838,429 |
|
|
|
Class A ordinary shares subject to possible redemption, December 31, 2024 |
|
356,222,955 |
|
|
|
Plus: |
|
|
||
|
Accretion of carrying value to redemption value |
|
3,483,209 |
|
|
|
Class A ordinary shares subject to possible redemption, March 31, 2025 |
$ |
359,706,164 |
|
|
|
Plus: |
|
|
||
|
Accretion of carrying value to redemption value |
|
3,547,678 |
|
|
|
Class A ordinary shares subject to possible redemption, June 30, 2025 |
$ |
363,253,842 |
|
Concentration of Credit Risk
Financial instruments that potentially subject the Company to concentrations of credit risk consist of a cash account in a financial institution, which, at times, may exceed the Federal Deposit Insurance Corporation coverage limit of $250,000. Any loss incurred or a lack of access to such funds could have a significant adverse impact on the Company’s financial condition, results of operations, and cash flows.
Net Income per Ordinary Share
The Company complies with accounting and disclosure requirements of FASB ASC Topic 260, “Earnings Per Share.” The Company has two classes of shares, (i) Class A ordinary shares and (ii) Class B ordinary shares, par value of $0.0001 per share (the “Class B ordinary shares,” and together with the Class A ordinary shares, the “ordinary shares”). Income and losses are shared pro rata between the two classes of shares. Net income per ordinary share is calculated by dividing the net income by the weighted average shares of ordinary shares outstanding for the respective period.
Net income per ordinary share is computed by dividing net income by the weighted average number of ordinary shares outstanding during the period, excluding ordinary shares subject to forfeiture. Weighted average shares were reduced for the effect of an aggregate of 1,312,500 ordinary shares that were forfeited as the over-allotment option was not exercised in full by the underwriter. The over-allotment has expired and is no longer payable. At June 30, 2025, the Company did not have any dilutive securities and other contracts that could, potentially, be exercised or converted into ordinary shares and then share in the earnings of the Company. As a result, diluted income per ordinary share is the same as basic income per ordinary share for the period presented.
F-13
EQV VENTURES ACQUISITION CORP.
NOTES TO CONDENSED FINANCIAL STATEMENTS
JUNE 30, 2025
(Unaudited)
NOTE 2. SIGNIFICANT ACCOUNTING POLICIES (cont.)
The following table reflects the calculation of basic and diluted net income per ordinary share (in dollars, except per share amounts):
|
Three Months |
Six Months |
|||||||||||
|
Class A |
Class A and B |
Class A |
Class A and B |
|||||||||
|
Basic and diluted net income per ordinary share |
|
|
|
|
||||||||
|
Numerator: |
|
|
|
|
||||||||
|
Allocation of net income |
$ |
2,190,358 |
$ |
535,017 |
$ |
4,808,925 |
$ |
1,174,628 |
||||
|
Denominator: |
|
|
|
|
||||||||
|
Basic and diluted weighted average shares outstanding |
|
35,822,500 |
|
8,750,000 |
|
35,822,500 |
|
8,750,000 |
||||
|
Basic and diluted net income per ordinary share |
$ |
0.06 |
$ |
0.06 |
$ |
0.13 |
$ |
0.13 |
||||
|
For the Period from |
||||||||
|
Class A |
Class B |
|||||||
|
Basic and diluted net loss per ordinary share |
|
|
|
|
||||
|
Numerator: |
|
|
|
|
||||
|
Allocation of net loss |
$ |
(436 |
) |
$ |
(46,480 |
) |
||
|
Denominator: |
|
|
|
|
||||
|
Basic and diluted weighted average ordinary shares outstanding |
|
82,105 |
|
|
8,750,000 |
|
||
|
Basic and diluted net loss per ordinary share |
$ |
(0.01 |
) |
$ |
(0.01 |
) |
||
Recent Accounting Pronouncements
Management does not believe that any recently issued, but not effective, accounting standards, if currently adopted, would have a material effect on the Company’s unaudited condensed financial statements.
NOTE 3. INITIAL PUBLIC OFFERING
Public Units
Pursuant to the Initial Public Offering, on August 8, 2024, the Company sold 35,000,000 Units at a purchase price of $10.00 per Unit. Each Unit consists of one Class A ordinary share and one-third of one redeemable warrant (each, a “public warrant,” and collectively, the “public warrants”). Each whole public warrant entitles the holder to purchase one Class A ordinary share at a price of $11.50 per share, subject to adjustment (see Note 6).
Warrants
Public warrants may only be exercised for a whole number of shares. No fractional shares will be issued upon exercise of the public warrants. The public warrants will become exercisable 30 days after the completion of a business combination. The public warrants will expire five years after the completion of a business combination or earlier upon redemption or liquidation.
F-14
EQV VENTURES ACQUISITION CORP.
NOTES TO CONDENSED FINANCIAL STATEMENTS
JUNE 30, 2025
(Unaudited)
NOTE 3. INITIAL PUBLIC OFFERING (cont.)
The Company will not be obligated to deliver any Class A ordinary shares pursuant to the exercise of a warrant and will have no obligation to settle such warrant exercise unless a registration statement under the Securities Act with respect to the Class A ordinary shares underlying the warrants is then effective and a prospectus relating thereto is current, subject to the Company satisfying its obligations with respect to registration. No warrant will be exercisable and the Company will not be obligated to issue Class A ordinary shares upon exercise of a warrant unless the Class A ordinary shares issuable upon such warrant exercise has been registered, qualified or deemed to be exempt under the securities laws of the state of residence of the registered holder of the warrants.
The Company will use its commercially reasonable efforts to cause the registration statement to become effective within 60 business days after the closing of its initial business combination, and to maintain the effectiveness of such registration statement and a current prospectus relating to those Class A ordinary shares until the warrants expire or are redeemed, as specified in the warrant agreement provided that if its Class A ordinary shares are at the time of any exercise of a warrant not listed on a national securities exchange such that they satisfy the definition of a “covered security” under Section 18(b)(1) of the Securities Act, the Company may, at its option, require holders of public warrants who exercise their warrants to do so on a “cashless basis” in accordance with Section 3(a)(9) of the Securities Act and, in the event the Company so elects, it will not be required to file or maintain in effect a registration statement. If a registration statement covering the Class A ordinary shares issuable upon exercise of the warrants is not effective by the 60th day after the closing of the initial business combination, warrant holders may, until such time as there is an effective registration statement and during any period when the Company will have failed to maintain an effective registration statement, exercise warrants on a “cashless basis” in accordance with Section 3(a)(9) of the Securities Act or another exemption, but the Company will use its commercially reasonable efforts to register or qualify the shares under applicable blue sky laws to the extent an exemption is not available.
Once the warrants become exercisable, the Company may redeem the public warrants:
• in whole and not in part;
• at a price of $0.01 per warrant;
• upon not less than 30 days’ prior written notice of redemption given after the warrants become exercisable to each warrant holder; and
• if, and only if, the closing price of the Company’s Class A ordinary shares equals or exceeds $18.00 per share (as adjusted for adjustments to the number of shares issuable upon exercise or the exercise price of a warrant) for any 20 trading days within a 30-trading day period ending on the third trading day prior to the date on which the Company sends the notice of redemption to the warrant holders.
In addition, if (i) the Company issues additional Class A ordinary shares or equity-linked securities for capital raising purposes in connection with the closing of a business combination at an issue price or effective issue price of less than $9.20 per Class A ordinary share (with such issue price or effective issue price to be determined in good faith by the Company’s board of directors and, in the case of any such issuance to the Sponsor or its affiliates, without taking into account any founder shares held by the Sponsor or its affiliates, prior to such issuance) (the “Newly Issued Price”), (ii) the aggregate gross proceeds from such issuances represent more than 60% of the total equity proceeds, and interest thereon, available for the funding of a business combination on the date of the consummation of a business combination (net of redemptions), and (iii) the volume weighted average trading price of the Company’s ordinary shares during the 20 trading day period starting on the trading day prior to the day on which the Company consummates a business combination (such price, the “Market Value”) is below $9.20 per share, the exercise price of the warrants will be adjusted (to the nearest cent) to be equal to 115% of the higher of the Market Value and the Newly Issued Price, and the $18.00 per share redemption trigger price described above will be adjusted (to the nearest cent) to be equal to 180% of the higher of the Market Value and the Newly Issued Price.
F-15
EQV VENTURES ACQUISITION CORP.
NOTES TO CONDENSED FINANCIAL STATEMENTS
JUNE 30, 2025
(Unaudited)
NOTE 3. INITIAL PUBLIC OFFERING (cont.)
The Private Placement Warrants contained in the Private Placement Units (see Note 4) will be identical to the public warrants underlying the Units being sold in the Initial Public Offering, except that the Private Placement Warrants and the Class A ordinary shares issuable upon the exercise of the Private Placement Warrants will not be transferable, assignable or salable until 30 days after the completion of a business combination, subject to certain limited exceptions. Additionally, the Private Placement Warrants will be exercisable on a cashless basis and be non-redeemable.
If the Company calls the public warrants for redemption, management will have the option to require all holders that wish to exercise the public warrants to do so on a “cashless basis,” as described in the warrant agreement. The exercise price and number of ordinary shares issuable upon exercise of the warrants may be adjusted in certain circumstances including in the event of a share dividend, or recapitalization, reorganization, merger or consolidation. However, the warrants will not be adjusted for issuance of ordinary shares at a price below its exercise price. Additionally, in no event will the Company be required to net cash settle the warrants. If the Company is unable to complete a business combination within the business combination period and the Company liquidates the funds held in the trust account, holders of warrants will not receive any of such funds with respect to their warrants, nor will they receive any distribution from the Company’s assets held outside of the trust account with the respect to such warrants. Accordingly, the warrants may expire worthless.
NOTE 4. RELATED PARTY TRANSACTIONS
Founder Shares
On April 19, 2024, the Sponsor paid $25,000 to cover certain offering and formation costs of the Company in consideration of 10,062,500 Class B ordinary shares (the “founder shares”), par value $0.0001 per share, of the Company. The Sponsor has forfeited 1,312,500 founder shares. The founder shares will automatically convert into Class A ordinary shares upon consummation of a business combination on a one-for-one basis, subject to certain adjustments, as described in Note 6.
The initial shareholders have agreed not to transfer, assign or sell any of the founder shares (except to certain permitted transferees) until the earlier of (A) 12 months after the completion of the Company’s initial business combination, or (B) six months after the completion of the Company’s initial business combination, (x) if the closing price of the Class A ordinary shares equals or exceeds $12.00 per share (as adjusted for share subdivisions, share capitalizations, reorganizations, recapitalizations and the like) for any 20 trading days within any 30-trading day period commencing at least 150 days after the Company’s initial business combination, or (y) the date on which the Company completes a liquidation, merger, share exchange or other similar transaction that results in all of the shareholders having the right to exchange their ordinary shares for cash, securities or other property.
Promissory Note
On April 19, 2024, the Company issued a promissory note to the Sponsor, pursuant to which the Sponsor agreed to loan the Company up to an aggregate of $300,000 to be used for the payment of costs related to the Initial Public Offering (the “Promissory Note”). The Promissory Note is non-interest bearing, unsecured and due on the earlier of December 31, 2024 or the completion of the Initial Public Offering. On August 8, 2024, at the time of the Initial Public Offering, the Company repaid the then outstanding balance, and the note is no longer available to be drawn upon.
Private Placement Units
Simultaneously with the closing of the Initial Public Offering, the Sponsor purchased an aggregate of 400,000 Sponsor Private Placement Units at a price of $10.00 per unit, for an aggregate purchase price of $4,000,000. Each Sponsor Private Placement Unit consists of one Class A ordinary share (the “Sponsor Private Placement Shares”) and one-third of one redeemable warrant (the “Sponsor Private Placement Warrants”).
F-16
EQV VENTURES ACQUISITION CORP.
NOTES TO CONDENSED FINANCIAL STATEMENTS
JUNE 30, 2025
(Unaudited)
NOTE 4. RELATED PARTY TRANSACTIONS (cont.)
Additionally, $2,625,000 of the underwriting commissions was applied by BTIG to purchase 262,500 Underwriter Private Placement Units at a price of $10.00 per unit (each comprised of one Class A ordinary share and one-third of one redeemable warrant (the “Underwriter Private Placement Warrants,” and together with the Sponsor Private Placement Warrants, the “Private Placement Warrants”)), on the same terms as the Sponsor Private Placement Units, in a private placement that occurred simultaneously with the closing of the Initial Public Offering (see Note 5).
Each Private Placement Warrant entitles the holder to purchase one Class A ordinary share at a price of $11.50 per share, subject to adjustments. Each warrant will become exercisable 30 days after the completion of an initial business combination and will not expire except upon liquidation. If the initial business combination is not completed within the business combination period, the proceeds from the sale of the Private Placement Units held in the trust account will be used to fund the redemption of the public shares (subject to the requirements of applicable law) and the Private Placement Warrants may expire worthless.
Working Capital Loans
In addition, in order to finance transaction costs in connection with a business combination, the Sponsor or an affiliate of the Sponsor or certain of the Company’s directors and officers may, but are not obligated to, loan the Company funds as may be required (“Working Capital Loans”). If the Company completes a business combination, the Company will repay the Working Capital Loans out of the proceeds of the trust account released to the Company. Otherwise, the Working Capital Loans would be repaid only out of funds held outside the trust account. In the event that a business combination does not close, the Company may use a portion of proceeds held outside the trust account to repay the Working Capital Loans, but no proceeds held in the trust account would be used to repay the Working Capital Loans. Except for the foregoing, the terms of such Working Capital Loans, if any, have not been determined and no written agreements exist with respect to such loans. The Working Capital Loans would either be repaid upon consummation of a business combination, without interest, or, at the lender’s discretion, up to $1,500,000 of such Working Capital Loans may be convertible into units of the post-business combination entity at a price of $10.00 per unit. The units and the underlying securities would be identical to the Private Placement Units and the underlying securities of such Private Placement Units, except as described herein. At both June 30, 2025 and December 31, 2024, no Working Capital Loans were outstanding.
Administrative Service Fee
Commencing on August 6, 2024, the Company agreed to pay an affiliate of the Sponsor a monthly fee of $30,000 for office space, utilities, secretarial support and administrative support. This arrangement will terminate upon completion of a business combination or the distribution of the trust account to the public shareholders. During the three months ended June 30, 2025 and for the period from April 15, 2024 (inception) through June 30, 2024, the Company incurred and paid $30,000 and $0, respectively, for these services. During the six months ended June 30, 2025 and for the period from April 15, 2024 (inception) through June 30, 2024, the Company incurred and paid $60,000 and $0, respectively, for these services.
In addition, the Sponsor, officers and directors, or any of their respective affiliates will be reimbursed for any out-of-pocket expenses incurred in connection with activities on the Company’s behalf such as identifying potential target businesses and performing due diligence on suitable business combinations. The Company’s audit committee will review on a quarterly basis all payments that were made to the Sponsor, officers or directors, of the Company or their affiliates. Any such payments prior to an initial business combination will be made from working capital or funds held outside the trust account.
F-17
EQV VENTURES ACQUISITION CORP.
NOTES TO CONDENSED FINANCIAL STATEMENTS
JUNE 30, 2025
(Unaudited)
NOTE 5. COMMITMENTS AND CONTINGENCIES
Registration Rights
The holders of the founder shares, Private Placement Units (and the underlying securities), and units that may be issued upon conversion of Working Capital Loans (and the underlying securities) have registration rights to require the Company to register a sale of any of its securities held by them pursuant to a registration rights agreement. The holders of these securities are entitled to unlimited demands that the Company register such securities for sale under the Securities Act. In addition, these holders will have piggyback registration rights to include their securities in other registration statements filed by the Company, subject to certain limitations. The Company will bear the expenses incurred in connection with the filing of any such registration statements. The registration rights granted to the underwriter are limited to one demand and unlimited “piggy-back” rights for periods of five and seven years, respectively, from the commencement of sales of the Initial Public Offering with respect to the registration under the Securities Act of the Private Placement Units and the underlying securities.
Underwriting Agreement
The Company granted the underwriter a 45-day option from the date of Initial Public Offering to purchase up to 5,250,000 additional Units to cover over-allotments, if any, at the Initial Public Offering price less the underwriting discounts and commissions. The over-allotment option has expired since the close of the Initial Public Offering.
The underwriter is entitled to the Base Fee of $0.15 per Unit sold in the Initial Public Offering, or $5,250,000 in the aggregate. Of such $0.15 per unit payable as the Base Fee, $0.132 per Unit, or $4,625,000 in the aggregate, was paid at the closing of the Initial Public Offering (with $2,000,000 paid in cash and $2,625,000 used to purchase the Underwriter Private Placement Units), and $0.018 per unit, or $625,000 in the aggregate, is payable to the underwriter in cash in twelve equal monthly installments of approximately $52,000 each beginning on the first month anniversary of the closing of the Initial Public Offering. This $625,000 obligation is recorded as a cash underwriting fee payable in the accompanying unaudited condensed balance sheets. As of June 30, 2025 and December 31, 2024, the outstanding cash underwriting fee payable totaled $208,333 and $468,750, respectively. An over-allotment fee, if any, is payable in cash upon each closing of the underwriter’s over-allotment option. The over-allotment has expired and is no longer payable.
The underwriter is entitled to a deferred fee of $0.35 per Unit, or $12,250,000 in the aggregate. The deferred fee will become payable to the underwriter from the amounts held in the trust account solely in the event that the Company completes a business combination, subject to the terms of the underwriting agreement. The deferred fee will be payable to the underwriter upon the closing of a business combination in three portions, as follows: (i) $0.075 per Unit sold in the Initial Public Offering shall be paid to the underwriter in cash, (ii) up to $0.175 per Unit sold in the Initial Public Offering shall be paid to the underwriter in cash, based on the funds remaining in the trust account after giving effect to public shares that are redeemed in connection with a business combination and (iii) $0.10 per Unit sold in the base offering, plus $0.175 per Unit per unit sold pursuant to the underwriter’s over-allotment option, shall be paid to the underwriter in cash (such aggregate amount, the “Allocable Amount”), provided that, after completion of the Initial Public Offering and the underwriter’s receipt of 100% of the Base Fee and an over-allotment fee (if any), the Company has the right, in its sole discretion, not to pay all or any portion of the Allocable Amount to the underwriter and to use the Allocable Amount for expenses in connection with a business combination. The over-allotment has expired and is no longer payable.
Deferred Legal Fees
As of both June 30, 2025 and December 31, 2024, the Company had a total deferred legal fee of $746,370, all of which was related to the Initial Public Offering to be paid to the Company’s legal advisors upon consummation of the business combination. As the settlement or liquidation of amounts of deferred legal fees are not reasonably expected to require the use of current assets or require the creation of current liabilities, the amount is classified as a non-current liability in the accompanying unaudited condensed balance sheets as of June 30, 2025 and December 31, 2024.
F-18
EQV VENTURES ACQUISITION CORP.
NOTES TO CONDENSED FINANCIAL STATEMENTS
JUNE 30, 2025
(Unaudited)
NOTE 6. SHAREHOLDERS’ DEFICIT
Preference Shares
The Company is authorized to issue 1,000,000 preference shares with a par value of $0.0001 per share with such designation, rights and preferences as may be determined from time to time by the Company’s board of directors. At both June 30, 2025 and December 31, 2024, there were no preference shares issued or outstanding.
Class A Ordinary Shares
The Company is authorized to issue 300,000,000 Class A ordinary shares with a par value of $0.0001 per share. Holders of Class A ordinary shares are entitled to one vote for each share. At both June 30, 2025 and December 31, 2024, there were 822,500 Class A ordinary shares issued and outstanding, excluding 35,000,000 Class A ordinary shares subject to possible redemption.
On May 22, 2024, the Company issued 40,000 Class A ordinary shares to each of its non-executive director nominees (160,000 Class A ordinary shares in total) in connection with their nomination as a director of the Company. These issuances were made pursuant to the exemption from registration contained in section 4(a)(2) of the Securities Act. The issuance of the Class A ordinary shares to the Company’s director nominees is within the scope of FASB ASC Topic 718, “Compensation-Stock Compensation” (“ASC 718”). Under ASC 718, stock-based compensation associated with equity-classified awards is measured at fair value upon the grant date. The Company estimated the fair value of the issued Class A ordinary shares to the Company’s director nominees to be approximately $396 based upon the price of the founder shares received by the Sponsor. These Class A ordinary shares were granted subject to a performance condition (i.e., the occurrence of a business combination). Compensation expense related these Class A ordinary shares is recognized only when the performance condition is probable of occurrence under the applicable accounting literature in this circumstance. As of June 30, 2025 and December 31, 2024, the Company determined that a business combination is not considered probable, and, therefore, no stock-based compensation expense has been recognized. Stock-based compensation would be recognized at the date a business combination is considered probable (i.e., upon consummation of a business combination).
Class B Ordinary Shares
The Company is authorized to issue 30,000,000 Class B ordinary shares with a par value of $0.0001 per share. Holders of the Company’s Class B ordinary shares are entitled to one vote for each ordinary share. At both June 30, 2025 and December 31, 2024, there were 8,750,000 Class B ordinary shares issued and outstanding. 1,312,500 shares were forfeited as the underwriter’s over-allotment option was not exercised in full. The over-allotment option has expired since the close of the Initial Public Offering.
The Class B ordinary shares issued to the Sponsor will automatically convert into Class A ordinary shares at the time of the consummation of the initial business combination or earlier at the option of the holders thereof at a ratio such that the number of Class A ordinary shares issuable upon conversion of all founder shares will equal, in the aggregate, on an as-converted basis, 20% of the sum of (i) the total number of ordinary shares issued and outstanding upon completion of this offering, plus (ii) the total number of Class A ordinary shares issued or deemed issued or issuable upon conversion or exercise of any equity-linked securities or rights issued or deemed issued, by the Company in connection with or in relation to the consummation of the initial business combination, excluding any Class A ordinary shares or equity-linked securities exercisable for or convertible into Class A ordinary shares issued, deemed issued, or to be issued, to any seller in the initial business combination and any Private Placement Units issued to the Sponsor upon conversion of Working Capital Loans. Any conversion of Class B ordinary shares described herein will take effect as a compulsory redemption of Class B ordinary shares and an issuance of Class A ordinary shares as a matter of Cayman Islands law. In no event will the Class B ordinary shares convert into Class A ordinary shares at a rate of less than one to one. Any Class A ordinary shares received as a result of such a conversion will not be eligible for redemption.
F-19
EQV VENTURES ACQUISITION CORP.
NOTES TO CONDENSED FINANCIAL STATEMENTS
JUNE 30, 2025
(Unaudited)
NOTE 7. FAIR VALUE MEASUREMENTS
The fair value of the Company’s financial assets and liabilities reflects management’s estimate of amounts that the Company would have received in connection with the sale of the assets or paid in connection with the transfer of the liabilities in an orderly transaction between market participants at the measurement date. In connection with measuring the fair value of its assets and liabilities, the Company seeks to maximize the use of observable inputs (market data obtained from independent sources) and to minimize the use of unobservable inputs (internal assumptions about how market participants would price assets and liabilities). The following fair value hierarchy is used to classify assets and liabilities based on the observable inputs and unobservable inputs used in order to value the assets and liabilities:
|
Level 1: |
Quoted prices in active markets for identical assets or liabilities. An active market for an asset or liability is a market in which transactions for the asset or liability occur with sufficient frequency and volume to provide pricing information on an ongoing basis. |
|||
|
Level 2: |
Observable inputs other than Level 1 inputs. Examples of Level 2 inputs include quoted prices in active markets for similar assets or liabilities and quoted prices for identical assets or liabilities in markets that are not active. |
|||
|
Level 3: |
Unobservable inputs based on assessment of the assumptions that market participants would use in pricing the asset or liability. |
The over-allotment option was initially accounted for as a liability in accordance with ASC 815-40 and was presented within liabilities on the unaudited condensed balance sheets. The over-allotment liability is measured at fair value at inception and on a recurring basis. The Company granted the underwriter a 45-day option from the date of Initial Public Offering to purchase up to 5,250,000 additional Units to cover over-allotments, if any, at the Initial Public Offering price less the underwriting discounts and commissions. The over-allotment has expired and is no longer payable.
NOTE 8. SEGMENT INFORMATION
ASC Topic 280, “Segment Reporting,” establishes standards for companies to report in their financial statement information about operating segments, products, services, geographic areas, and major customers. Operating segments are defined as components of an enterprise that engage in business activities from which it may recognize revenues and incur expenses, and for which separate financial information is available that is regularly evaluated by the Company’s chief operating decision maker (“CODM”), or group, in deciding how to allocate resources and assess performance.
The Company’s CODM has been identified as the Chief Executive Officer, who reviews the assets, operating results, and financial metrics for the Company as a whole to make decisions about allocating resources and assessing financial performance. Accordingly, management has determined that there is only one reportable segment.
The CODM assesses performance for the single segment and decides how to allocate resources based on net income or loss that also is reported on the unaudited condensed statement of operations as net income or loss. The measure of segment assets is reported on the condensed balance sheets as total assets. When evaluating the Company’s performance and making key decisions regarding resource allocation, the CODM reviews several key metrics included in net income or loss and total assets, which include the following:
|
June 30, |
December 31, |
|||||
|
Investments held in trust account |
$ |
363,384,147 |
$ |
356,361,121 |
||
|
Cash and cash equivalents |
$ |
925,722 |
$ |
973,483 |
||
F-20
EQV VENTURES ACQUISITION CORP.
NOTES TO CONDENSED FINANCIAL STATEMENTS
JUNE 30, 2025
(Unaudited)
NOTE 8. SEGMENT INFORMATION (cont.)
|
Three Months |
Six Months |
For the Period |
|||||||
|
General and administrative costs |
$ |
1,224,547 |
$ |
1,844,374 |
$ |
46,916 |
|||
|
Interest earned on investments held in trust account |
$ |
3,941,972 |
$ |
7,812,097 |
$ |
— |
|||
The CODM reviews interest earned on the trust account to measure and monitor shareholder value and determine the most effective strategy of investment with the trust account funds while maintaining compliance with the trust agreement.
General and administrative expenses are reviewed and monitored by the CODM to manage and forecast cash to ensure enough capital is available to complete a business combination or similar transaction within the business combination period. The CODM also reviews general and administrative costs to manage, maintain and enforce all contractual agreements to ensure costs are aligned with all agreements and budget. General and administrative costs, as reported on the unaudited condensed statement of operations, are the significant segment expenses provided to the CODM on a regular basis.
All other segment items included in net income or loss are reported on the unaudited condensed statement of operations and described within their respective disclosures.
NOTE 9. SUBSEQUENT EVENTS
The Company evaluated subsequent events and transactions that occurred after the condensed balance sheet date up to the date that the unaudited condensed financial statements were issued. Based upon this review, other than as mentioned below, the Company did not identify any subsequent events that would have required adjustment or disclosure in the unaudited condensed financial statements.
Proposed Business Combination
Business Combination Agreement
On August 5, 2025, the Company entered into a business combination agreement (as it may be amended, supplemented or otherwise modified from time to time in accordance with its terms, the “Business Combination Agreement”), by and among the Company, Prometheus PubCo Inc., a Delaware corporation and a direct, wholly-owned subsidiary of the Company (“Presidio”), Prometheus PubCo Merger Sub Inc., a Delaware corporation and a direct, wholly-owned subsidiary of Presidio (“EQV Merger Sub”), Prometheus Holdings LLC, a Delaware limited liability company and a direct, wholly-owned subsidiary of the Company (“EQV Holdings”), Prometheus Merger Sub LLC, a Delaware limited liability company and a direct, wholly-owned subsidiary of EQV Holdings (“Presidio Merger Sub”) and Presidio Investment Holdings LLC, a Delaware limited liability company (“PIH”). The transactions contemplated by the Business Combination Agreement are referred to as the “Proposed Business Combination.”
Sponsor Letter Agreement
Concurrently with the execution of the Business Combination Agreement, in connection with the Proposed Business Combination, the Company, Sponsor, Presidio, EQV Holdings, PIH and certain members of the Company’s board of directors and/or management (the “Insiders”) entered into a letter agreement (the “Sponsor Letter Agreement”), pursuant to which (a) each of Sponsor and the Insiders agreed to vote in favor of the Business Combination Agreement and the Proposed Business Combination, (b) each of Sponsor and the Insiders agreed to be bound by certain
F-21
EQV VENTURES ACQUISITION CORP.
NOTES TO CONDENSED FINANCIAL STATEMENTS
JUNE 30, 2025
(Unaudited)
NOTE 9. SUBSEQUENT EVENTS (cont.)
restrictions on transfer with respect to its equity interests in the Company prior to the closing of the Proposed Business Combination, (c) each of Sponsor and the Insiders agreed to be bound by certain lock-up provisions during the lock-up periods described therein with respect to its equity interests in the Company, (d) Sponsor agreed to subject certain of its founder shares to vesting (or forfeiture) on the basis of achieving certain trading price thresholds during the first five years following the closing of the Proposed Business Combination pursuant to an earnout program, (e) Sponsor agreed to subject certain of its founder Shares to time vesting during the first three years following the closing of the Proposed Business Combination pursuant to a dividend reinvestment program, which will fall away on the basis of achieving certain trading price thresholds during the first three years following the closing of the Proposed Business Combination and (f) Sponsor and the Insiders agreed to waive any adjustment to the conversion ratio set forth in the respective governing documents of any of the Company, Presidio, EQV Merger Sub, EQV Holdings, and Presidio Merger Sub or any other anti-dilution or similar protection with respect to any equity interests in the Company.
Subscription Agreements
Concurrently with the execution of the Business Combination Agreement, in connection with financing efforts related to the Proposed Business Combination, the Company and Presidio entered into subscription agreements with certain investors (the “PIPE Investors”) (and may enter into, during before the closing of the Proposed Business Combination, additional agreements with additional PIPE Investors on the same forms, as applicable) pursuant to which, among other things, the PIPE Investors have agreed to subscribe for and purchase, and the Company and Presidio have agreed to issue and sell to the PIPE Investors, an aggregate of 8,750,000 shares of Class A common stock, par value $0.0001 per share, of Presidio (“Presidio Class A Common Stock”) following the Company’s domestication for a purchase price of $10.00 per share, on the terms and subject to the conditions set forth therein (the “PIPE Financing”).
Preferred Investment
Concurrently with the execution of the Business Combination Agreement, in connection with the Proposed Business Combination, the Company, Presidio and PIH entered into a Series A Preferred Securities Purchase Agreement with certain investors (the “Preferred Investors”), pursuant to which and subject to the satisfaction of the closing conditions contained therein, immediately prior to or substantially concurrently with the closing of the Proposed Business Combination, the Preferred Investors will purchase in a private placement from Presidio an aggregate of 125,000 Series A Perpetual Preferred Shares with a stated value of $1,000 per Preferred Share (the “Series A Perpetual Preferred Shares”) and warrants to purchase 937,500 shares of Presidio Class A Common Stock for a cash purchase price of $123,750,00. The Series A Perpetual Preferred Shares will have the rights, preferences, and privileges set forth in Presidio’s Certificate of Designation of Preferences, Rights and Limitations of Series A Perpetual Preferred Stock.
Sponsor Share Transfer and Contribution Agreement
Concurrently with the execution of the Business Combination Agreement, in connection with the Proposed Business Combination and the PIPE Financing, the Company, Presidio, Sponsor, certain Rollover Members (as defined below) and certain PIPE Investors party thereto entered into Securities Contribution and Transfer Agreements (the “Sponsor Share Transfer and Contribution Agreements”) in order to reflect the intended ownership interests of the shareholders of Presidio following the Proposed Business Combination. Pursuant to and subject to the terms and conditions of the Sponsor Share Transfer and Contribution Agreement, Sponsor agreed to contribute 565,217 shares of its founder shares as a contribution to capital at closing of the Proposed Business Combination and, in exchange, Presidio agreed to issue 565,217 shares of Presidio Class A Common Stock to the Rollover Members party thereto.
F-22
EQV VENTURES ACQUISITION CORP.
NOTES TO CONDENSED FINANCIAL STATEMENTS
JUNE 30, 2025
(Unaudited)
NOTE 9. SUBSEQUENT EVENTS (cont.)
Agreement and Plan of Merger
In connection with the Proposed Business Combination, the Company and PIH negotiated the acquisition of all of the issued and outstanding equity interests of EQV Resources LLC, a Delaware limited liability company (“EQV Resources”) via merger (the “EQV Resources Acquisition”) and, concurrently with the execution of the Business Combination Agreement, the Company, Presidio, EQVR Merger Sub LLC, a Delaware limited liability company and a direct wholly owned subsidiary of Presidio, EQV Resources Intermediate LLC, a Delaware limited liability company, EQV Resources and PIH entered into an agreement and plan of merger (the “EQV Resources Merger Agreement”), pursuant to which Presidio will acquire all of the issued and outstanding equity interests of EQVR on the terms and subject to the conditions set forth in the EQV Resources Merger Agreement and in accordance with applicable law.
Rollover Agreement
Concurrently with the execution of the Business Combination Agreement, and in connection with the Proposed Business Combination, the Company, EQV Holdings, PIH, certain existing investors and certain unitholders of PIH (“PIH Unitholders”) entered into certain rollover agreements (each, a “Rollover Agreement”, and collectively, the “Rollover Agreements”, and, such PIH Unitholders, the “Rollover Members”), pursuant to which the units held by such Rollover Members will, in accordance with the terms of the Business Combination Agreement and the Rollover Agreement, convert into the right to receive a number of units of EQV Holdings and the right to purchase Class B units of Presidio at par value.
For further details on the Proposed Business Combination, refer to the Current Reports on Form 8-K filed by the Company with the SEC on August 5, 2025, and August 11, 2025.
Working Capital Withdrawals
On July 8, 2025 and August 1, 2025, approximately $130,000 and $136,000, respectively, were withdrawn from trust account for working capital expenses.
F-23
REPORT OF INDEPENDENT REGISTERED PUBLIC ACCOUNTING FIRM
To the Shareholders and the Board of Directors of
EQV Ventures Acquisition Corp.:
Opinion on the Financial Statements
We have audited the accompanying balance sheet of EQV Ventures Acquisition Corp. (the “Company”) as of December 31, 2024, the related statements of operations, changes in shareholders’ deficit and cash flows for the period from April 15, 2024 (inception) through December 31, 2024, and the related notes (collectively referred to as the “financial statements”). In our opinion, the financial statements present fairly, in all material respects, the financial position of the Company as of December 31, 2024, and the results of its operations and its cash flows for the period from April 15, 2024 (inception) through December 31, 2024, in conformity with accounting principles generally accepted in the United States of America.
Basis for Opinion
These financial statements are the responsibility of the Company’s management. Our responsibility is to express an opinion on the Company’s financial statements based on our audit. We are a public accounting firm registered with the Public Company Accounting Oversight Board (United States) (“PCAOB”) and are required to be independent with respect to the Company in accordance with the U.S. federal securities laws and the applicable rules and regulations of the Securities and Exchange Commission and the PCAOB.
We conducted our audit in accordance with the standards of the PCAOB. Those standards require that we plan and perform the audit to obtain reasonable assurance about whether the financial statements are free of material misstatement, whether due to error or fraud. The Company is not required to have, nor were we engaged to perform, an audit of its internal control over financial reporting. As part of our audit we are required to obtain an understanding of internal control over financial reporting but not for the purpose of expressing an opinion on the effectiveness of the Company’s internal control over financial reporting. Accordingly, we express no such opinion.
Our audit included performing procedures to assess the risks of material misstatement of the financial statements, whether due to error or fraud, and performing procedures that respond to those risks. Such procedures included examining, on a test basis, evidence regarding the amounts and disclosures in the financial statements. Our audit also included evaluating the accounting principles used and significant estimates made by management, as well as evaluating the overall presentation of the financial statements. We believe that our audit provides a reasonable basis for our opinion.
/s/ WithumSmith+Brown, PC
We have served as the Company’s auditor since 2024.
New York, New York
March 28, 2025
PCAOB ID Number 100
F-24
EQV VENTURES ACQUISITION CORP.
BALANCE SHEET
DECEMBER 31, 2024
|
Assets: |
|
|
||
|
Current assets |
|
|
||
|
Cash and cash equivalents |
$ |
973,483 |
|
|
|
Short term prepaid insurance |
|
117,484 |
|
|
|
Prepaid expenses |
|
42,771 |
|
|
|
Total current assets |
|
1,133,738 |
|
|
|
Cash held in trust account |
|
356,361,121 |
|
|
|
Long term prepaid insurance |
|
68,532 |
|
|
|
Total Assets |
$ |
357,563,391 |
|
|
|
|
|
|||
|
Liabilities and Shareholders’ Deficit: |
|
|
||
|
Current liabilities |
|
|
||
|
Accrued offering costs |
$ |
60,000 |
|
|
|
Accrued expenses |
|
223,512 |
|
|
|
Cash underwriting fee payable |
|
468,750 |
|
|
|
Total current liabilities |
|
752,262 |
|
|
|
Deferred legal fees |
|
746,370 |
|
|
|
Deferred underwriting fee |
|
12,250,000 |
|
|
|
Total Liabilities |
|
13,748,632 |
|
|
|
|
|
|||
|
Commitments and Contingencies |
|
|
||
|
Class A ordinary shares subject to possible redemption, 35,000,000 shares at redemption value of $10.18 per share |
|
356,222,955 |
|
|
|
|
|
|||
|
Shareholders’ Deficit |
|
|
||
|
Preference shares, $0.0001 par value; 1,000,000 shares authorized; none issued or outstanding |
|
— |
|
|
|
Class A ordinary shares, $0.0001 par value; 300,000,000 shares authorized; 822,500 shares issued and outstanding (excluding 35,000,000 shares subject to possible redemption) |
|
82 |
|
|
|
Class B ordinary shares, $0.0001 par value; 30,000,000 shares authorized; 8,750,000 shares issued and outstanding |
|
875 |
|
|
|
Additional paid-in capital |
|
— |
|
|
|
Accumulated deficit |
|
(12,409,153 |
) |
|
|
Total Shareholders’ Deficit |
|
(12,408,196 |
) |
|
|
Total Liabilities and Shareholders’ Deficit |
$ |
357,563,391 |
|
The accompanying notes are an integral part of the financial statements.
F-25
EQV VENTURES ACQUISITION CORP.
STATEMENT OF OPERATIONS
FOR THE PERIOD FROM APRIL 15, 2024 (INCEPTION) THROUGH DECEMBER 31, 2024
|
General and administrative costs |
$ |
656,510 |
|
|
|
Loss from operations |
|
(656,510 |
) |
|
|
|
|
|||
|
Other income: |
|
|
||
|
Change in fair value of over-allotment liability |
|
598,539 |
|
|
|
Interest earned on marketable securities held in trust account |
|
6,914,394 |
|
|
|
Total other income, net |
|
7,512,933 |
|
|
|
Net income |
$ |
6,856,423 |
|
|
|
|
|
|||
|
Weighted average shares outstanding of Class A ordinary shares |
|
20,025,933 |
|
|
|
Basic and diluted net income per ordinary share, Class A ordinary shares |
$ |
0.24 |
|
|
|
|
|
|||
|
Weighted average shares outstanding of Class B ordinary shares |
|
8,750,000 |
|
|
|
Basic and diluted net income per ordinary share, Class B ordinary shares |
$ |
0.24 |
|
The accompanying notes are an integral part of the financial statements.
F-26
EQV VENTURES ACQUISITION CORP.
STATEMENT OF CHANGES IN SHAREHOLDERS’ DEFICIT
FOR THE PERIOD FROM APRIL 15, 2024 (INCEPTION) THROUGH DECEMBER 31, 2024
|
Class A |
Class B |
Additional |
Accumulated |
Total |
||||||||||||||||||||
|
Shares |
Amount |
Shares |
Amount |
|||||||||||||||||||||
|
Balance – April 15, 2024 (inception) |
— |
$ |
— |
— |
|
$ |
— |
|
$ |
— |
|
$ |
— |
|
$ |
— |
|
|||||||
|
Issuance of Class B ordinary shares to Sponsor (defined in Note 1) |
— |
|
— |
10,062,500 |
|
|
1,006 |
|
|
23,994 |
|
|
— |
|
|
25,000 |
|
|||||||
|
Issuance of Class A ordinary shares to non-executive director nominees |
160,000 |
|
16 |
— |
|
|
— |
|
|
382 |
|
|
— |
|
|
398 |
|
|||||||
|
Sale of 662,500 Private Placement Units |
662,500 |
|
66 |
— |
|
|
— |
|
|
6,624,934 |
|
|
— |
|
|
6,625,000 |
|
|||||||
|
FV of public warrants (defined in Note 3) at issuance |
— |
|
— |
— |
|
|
— |
|
|
2,100,000 |
|
|
— |
|
|
2,100,000 |
|
|||||||
|
Forfeiture of founder shares |
— |
|
— |
(1,312,500 |
) |
|
(131 |
) |
|
131 |
|
|
— |
|
|
— |
|
|||||||
|
Allocated value of transaction costs to Class A shares |
— |
|
— |
— |
|
|
— |
|
|
(176,588 |
) |
|
— |
|
|
(176,588 |
) |
|||||||
|
Accretion for Class A ordinary shares to redemption amount |
— |
|
— |
— |
|
|
— |
|
|
(8,572,853 |
) |
|
(19,265,576 |
) |
|
(27,838,429 |
) |
|||||||
|
Net income |
— |
|
— |
— |
|
|
— |
|
|
— |
|
|
6,856,423 |
|
|
6,856,423 |
|
|||||||
|
Balance – December 31, 2024 |
822,500 |
$ |
82 |
8,750,000 |
|
$ |
875 |
|
$ |
— |
|
$ |
(12,409,153 |
) |
$ |
(12,408,196 |
) |
|||||||
The accompanying notes are an integral part of the financial statements.
F-27
EQV VENTURES ACQUISITION CORP.
STATEMENT OF CASH FLOWS
FOR THE PERIOD FROM APRIL 15, 2024 (INCEPTION) THROUGH DECEMBER 31, 2024
|
Cash Flows from Operating Activities: |
|
|
||
|
Net income |
$ |
6,856,423 |
|
|
|
Adjustments to reconcile net income to net cash used in operating activities: |
|
|
||
|
Operating costs paid by Sponsor in exchange for the issuance of Class B founder shares |
|
25,000 |
|
|
|
Interest earned on marketable securities held in trust account |
|
(6,914,394 |
) |
|
|
Change in fair value of over-allotment liability |
|
(598,539 |
) |
|
|
Changes in operating assets and liabilities: |
|
|
||
|
Prepaid expenses |
|
(42,771 |
) |
|
|
Short term prepaid insurance |
|
(117,484 |
) |
|
|
Long term prepaid insurance |
|
(68,532 |
) |
|
|
Cash underwriting fees payable |
|
(156,250 |
) |
|
|
Accrued expenses |
|
223,512 |
|
|
|
Net cash used in operating activities |
|
(793,035 |
) |
|
|
|
|
|||
|
Cash Flows from Investing Activities: |
|
|
||
|
Cash deposited in trust account |
|
(350,000,000 |
) |
|
|
Cash withdrawn from trust account for working capital purposes |
|
553,273 |
|
|
|
Net cash used in investing activities |
|
(349,446,727 |
) |
|
|
|
|
|||
|
Cash Flows from Financing Activities: |
|
|
||
|
Proceeds from sale of Units, net of underwriting discounts paid |
|
345,375,000 |
|
|
|
Proceeds from sale of Private Placement Units |
|
6,625,000 |
|
|
|
Issuance of Class A shares to non-executive director nominees |
|
398 |
|
|
|
Proceeds from promissory note – related party |
|
269,840 |
|
|
|
Repayment of promissory note – related party |
|
(269,840 |
) |
|
|
Payment of offering costs |
|
(787,153 |
) |
|
|
Net cash provided by financing activities |
|
351,213,245 |
|
|
|
|
|
|||
|
Net change in cash and cash equivalents |
|
973,483 |
|
|
|
Cash and cash equivalents – Beginning of period |
|
— |
|
|
|
Cash and cash equivalents – End of period |
$ |
973,483 |
|
|
|
|
|
|||
|
Noncash investing and financing activities: |
|
|
||
|
Offering costs included in accrued offering costs |
$ |
60,000 |
|
|
|
Deferred underwriting fee payable |
$ |
12,250,000 |
|
|
|
Forfeiture of founder shares |
$ |
131 |
|
|
|
Write-off of over-allotment liability |
$ |
598,539 |
|
|
|
Deferred legal fee payable |
$ |
746,370 |
|
The accompanying notes are an integral part of the financial statements.
F-28
EQV VENTURES ACQUISITION CORP.
NOTES TO FINANCIAL STATEMENTS
DECEMBER 31, 2024
NOTE 1. DESCRIPTION OF ORGANIZATION AND BUSINESS OPERATIONS
EQV Ventures Acquisition Corp. (the “Company”) was incorporated as a Cayman Islands exempted company on April 15, 2024. The Company was formed for the purpose of effecting a merger, amalgamation, share exchange, asset acquisition, share purchase, reorganization or similar business combination with one or more businesses or entities.
The Company is not limited to a particular or geographic region for purposes of consummating a business combination. The Company is an emerging growth company and, as such, the Company is subject to all of the risks associated with emerging growth companies.
As of December 31, 2024, the Company had not commenced any operations. All activity for the period from April 15, 2024 (inception) through December 31, 2024 relates to the Company’s formation and its initial public offering (the “Initial Public Offering”), which is described below. The Company will not generate any operating revenues until after the completion of its initial business combination, at the earliest. The Company generates non-operating income in the form of interest income from the proceeds derived from the Initial Public Offering. The Company has selected December 31 as its fiscal year end.
The registration statement for the Company’s Initial Public Offering was declared effective on August 6, 2024. On August 8, 2024, the Company consummated the Initial Public Offering of 35,000,000 units, each consisting of one Class A ordinary share and one-third of one redeemable warrant (the “Units” and, with respect to the Class A ordinary shares included in the Units, the “public shares”), at $10.00 per Unit, generating gross proceeds of $350,000,000, which is described in Note 3.
Simultaneously with the closing of the Initial Public Offering, the Company consummated the sale of (i) 400,000 units, each consisting of one Class A ordinary share and one-third of one redeemable warrant (the “Sponsor Private Placement Units”), at a price of $10.00 per Sponsor Private Placement Unit in a private placement to EQV Ventures Sponsor LLC, a Delaware limited liability company (the “Sponsor”), generating gross proceeds of $4,000,000, and (ii) 262,500 units, each consisting of one Class A ordinary share and one-third of one redeemable warrant (the “Underwriter Private Placement Units,” and together with the Sponsor Private Placement Units, the “Private Placement Units”), at a price of $10.00 per Underwriter Private Placement Unit in a private placement to BTIG, LLC (“BTIG”), generating gross proceeds of $2,625,000. The Private Placement Units are discussed in Notes 3 and 4.
Transaction costs amounted to $19,093,523, consisting of $5,250,000 of cash underwriting fees, $12,250,000 of deferred underwriting fees, and $1,593,523 of other offering costs.
The Company’s management has broad discretion with respect to the specific application of the net proceeds of the Initial Public Offering and the sale of the Private Placement Units, although substantially all of the net proceeds are intended to be applied generally toward consummating a business combination. The Company’s initial business combination must be with one or more target businesses that together have a fair market value of at least 80% of the assets held in the trust account (net, with respect to interest income, of certain amounts of working capital expenses (up to 10%, per annum, of the interest earned on the trust account), taxes payable and up to $100,000 to pay liquidation expenses) at the time of the agreement to enter into a business combination. The Company will only complete a business combination if the post-business combination company owns or acquires 50% or more of the outstanding voting securities of the target or otherwise acquires a controlling interest in the target sufficient for it not to be required to register as an investment company under the Investment Company Act 1940, as amended (the “Investment Company Act”). There is no assurance that the Company will be able to complete a business combination successfully.
Following the closing of the Initial Public Offering on August 8, 2024, an amount of $350,000,000 ($10.00 per Unit) from the net proceeds of the sale of the Units, and a portion of the net proceeds from the sale of the Private Placement Units, was placed in a trust account located in the United States and invested only in (i) U.S. government securities, within the meaning set forth in Section 2(a)(16) of the Investment Company Act,
F-29
EQV VENTURES ACQUISITION CORP.
NOTES TO FINANCIAL STATEMENTS
DECEMBER 31, 2024
NOTE 1. DESCRIPTION OF ORGANIZATION AND BUSINESS OPERATIONS (cont.)
with a maturity of 185 days or less, (ii) any open-ended investment company that holds itself out as a money market fund selected by the Company meeting the conditions of Rule 2a-7 of the Investment Company Act, as determined by the Company, or (iii) an interest bearing demand deposit account, until the earlier of (a) the consummation of a business combination or (b) the distribution of the trust account, as described below.
The Company will provide holders of the outstanding public shares (the “public shareholders”) with the opportunity to redeem all or a portion of their Class A ordinary shares upon the consummation of a business combination either (i) in connection with a shareholder meeting called to approve the business combination or (ii) by means of a tender offer. The decision as to whether the Company will seek shareholder approval of a business combination or conduct a tender offer will be made by the Company, solely in its discretion. The public shareholders will be entitled to convert their public shares for a pro rata portion of the amount then in the trust account (initially $10.00 per public share, plus any pro rata interest earned on the funds held in the trust account and not previously released to the Company to pay working capital expenses or its tax obligations). There will be no redemption rights upon the completion of a business combination with respect to the Company’s warrants. The public shares subject to redemption will be recorded at a redemption value and classified as temporary equity upon the completion of the Initial Public Offering in accordance with the Financial Accounting Standards Board (“FASB”) Accounting Standards Codification (“ASC”) Topic 480, “Distinguishing Liabilities from Equity.”
The Company will proceed with a business combination only if the Company obtains the approval of an ordinary resolution under Cayman Islands law, which requires the affirmative vote of shareholders holding a majority of ordinary shares who attend and vote at a shareholder meeting. If a shareholder vote is not required by law and the Company does not decide to hold a shareholder vote for business or other legal reasons, the Company will, pursuant to its Amended and Restated Memorandum and Articles of Association, conduct the redemptions pursuant to the tender offer rules of the U.S. Securities and Exchange Commission (the “SEC”) and file tender offer documents with the SEC prior to completing a business combination. If, however, shareholder approval of the transactions is required by law, or the Company decides to obtain shareholder approval for business or legal reasons, the Company will offer to redeem shares in conjunction with a proxy solicitation pursuant to the proxy rules and not pursuant to the tender offer rules. If the Company seeks shareholder approval in connection with a business combination, the Company’s Sponsor, officers and directors (the “initial shareholders”) have agreed (i) to vote their founder shares (as defined in Note 4) and any public shares acquired in or after the Initial Public Offering in favor of a business combination, and (ii) not to convert any shares owned by them in connection therewith. Additionally, each public shareholder may elect to convert their public shares irrespective of whether they vote for or against the proposed transaction or abstain from voting on the proposed transaction.
Notwithstanding the foregoing, if the Company seeks shareholder approval of a business combination and it does not conduct conversion pursuant to the tender offer rules, the Amended and Restated Memorandum and Articles of Association provides that a public shareholder, together with any affiliate of such shareholder or any other person with whom such shareholder is acting in concert or as a “group” (as defined under Section 13 of the Securities Exchange Act of 1934, as amended (the “Exchange Act”)), will be restricted from converting its shares with respect to more than an aggregate of 15% or more of the public shares or 5,250,000 (or up to 6,037,500 if the over-allotment option had been exercised in full), without the prior consent of the Company. The over-allotment option has expired since the close of the Initial Public Offering.
The initial shareholders have agreed (i) to waive their redemption rights with respect to their founder shares, Sponsor Private Placement Shares (as defined below), and public shares held by them in connection with the completion of a business combination and (ii) not to propose an amendment to (a) modify the substance or timing of the Company’s obligation to provide for the redemption of its public shares in connection with a business combination or to redeem 100% of the Company’s public shares if the Company does not complete a business combination within the business combination period or (b) with respect to any other material provisions relating to shareholders’ rights or pre-initial business combination activity, unless the Company provides the public shareholders with the opportunity to redeem their public shares in conjunction with any such amendment.
F-30
EQV VENTURES ACQUISITION CORP.
NOTES TO FINANCIAL STATEMENTS
DECEMBER 31, 2024
NOTE 1. DESCRIPTION OF ORGANIZATION AND BUSINESS OPERATIONS (cont.)
The Company will have until 24 months, or such earlier date as the Company’s board of directors may approve, from the closing of the Initial Public Offering to complete a business combination. If the Company is unable to complete a business combination within the business combination period, the Company will as promptly as reasonably possible but not more than ten business days thereafter, redeem the public shares, at a per-share price, payable in cash, equal to the aggregate amount then on deposit in the trust account, including interest earned thereon (excluding, with respect to interest income, certain amounts of working capital expenses, taxes payable and up to $100,000 to pay liquidation expenses) divided by the number of the then-outstanding public shares, which redemption will completely extinguish public shareholders’ rights as shareholders (including the right to receive further liquidation distributions, if any), subject to the Company’s obligations under Cayman Islands law to provide for claims of creditors and to the other requirements of applicable law. There will be no redemption rights or liquidating distributions with respect to the Company’s warrants, which may expire worthless if the Company fails to complete a business combination within the business combination period.
The initial shareholders have agreed to waive their liquidation rights to liquidating distributions from the trust account with respect to the founder shares and Sponsor Private Placement Shares if the Company fails to complete a business combination within the business combination period. However, if the Sponsor, officers and directors acquire public shares in or after the Initial Public Offering, such public shares will be entitled to liquidating distributions from the trust account if the Company fails to complete a business combination within the business combination period. The underwriter has agreed to waive its rights to its deferred underwriting commissions (see Note 5) held in the trust account in the event the Company does not complete a business combination within the business combination period and, in such event, such amounts will be included with the funds held in the trust account that will be available to fund the redemption of the public shares. In the event of such distribution, it is possible that the per share value of the assets remaining available for distribution will be less than the Initial Public Offering price per Unit ($10.00).
In order to protect the amounts held in the trust account, the Sponsor has agreed to be liable to the Company if and to the extent any claims by a third party for services rendered or products sold to the Company, or a prospective target business with which the Company has discussed entering into a transaction agreement, reduce the amounts in the trust account to below (i) $10.00 per public share or (ii) such lesser amount per public share held in the trust account as of the date of the liquidation of the trust account due to reductions in the value of the trust assets, in each case net of certain amounts of working capital expenses and taxes payable. This liability will not apply with respect to any claims by a third party who executed a waiver of any and all rights to seek access to the trust account and except as to any claims under the Company’s indemnity of the underwriter of the Initial Public Offering against certain liabilities, including liabilities under the Securities Act of 1933, as amended (the “Securities Act”). Moreover, in the event that an executed waiver is deemed to be unenforceable against a third party, the Sponsor will not be responsible to the extent of any liability for such third-party claims. The Company will seek to reduce the possibility that the Sponsor will have to indemnify the trust account due to claims of creditors by endeavoring to have all material vendors, service providers (except the Company’s independent registered public accounting firm), prospective target businesses or other entities with which the Company does business, execute agreements with the Company waiving any right, title, interest or claim of any kind in or to monies held in the trust account.
Risks and Uncertainties
The United States and global markets are experiencing volatility and disruption following the geopolitical instability resulting from the ongoing Russia-Ukraine conflict and the recent escalation of the Israel-Hamas conflict. In response to the ongoing Russia-Ukraine conflict, the North Atlantic Treaty Organization (“NATO”) deployed additional military forces to eastern Europe, and the United States, the United Kingdom, the European Union and other countries have announced various sanctions and restrictive actions against Russia, Belarus and related individuals and entities, including the removal of certain financial institutions from the Society for Worldwide Interbank Financial Telecommunication payment system. Certain countries, including the United States, have also provided and may continue to provide military aid or other assistance to Ukraine and to Israel, increasing geopolitical tensions among a number of nations. The invasion of Ukraine by Russia and the escalation of the Israel-Hamas conflict and the resulting
F-31
EQV VENTURES ACQUISITION CORP.
NOTES TO FINANCIAL STATEMENTS
DECEMBER 31, 2024
NOTE 1. DESCRIPTION OF ORGANIZATION AND BUSINESS OPERATIONS (cont.)
measures that have been taken, and could be taken in the future, by NATO, the United States, the United Kingdom, the European Union, Israel and its neighboring states and other countries have created global security concerns that could have a lasting impact on regional and global economies. Although the length and impact of the ongoing conflicts are highly unpredictable, they could lead to market disruptions, including significant volatility in commodity prices, credit and capital markets, as well as supply chain interruptions and increased cyberattacks against U.S. companies. Additionally, any resulting sanctions could adversely affect the global economy and financial markets and lead to instability and lack of liquidity in capital markets.
Any of the above-mentioned factors, or any other negative impact on the global economy, capital markets or other geopolitical conditions resulting from the Russian invasion of Ukraine, the escalation of the Israel-Hamas conflict and subsequent sanctions or related actions could adversely affect the Company’s search for an initial business combination and any target business with which the Company may ultimately consummate an initial business combination.
On August 8, 2024, the Company consummated the Initial Public Offering of 35,000,000 Units at $10.00 per Unit, generating gross proceeds of $350,000,000.
Simultaneously with the closing of the Initial Public Offering, the Company consummated the sale of 662,500 Private Placement Units to the Sponsor and BTIG, at a price of $10.00 per Unit, or $6,625,000.
Additionally, at the closing of the Initial Public Offering, the Company paid the underwriter $0.15 per Unit sold in the Initial Public Offering, or $5,250,000 in the aggregate (the “Base Fee”). Of such $0.15 per unit payable as the Base Fee, $0.132 per Unit, or $4,625,000 in the aggregate, was paid at the closing of the Initial Public Offering (with $2,000,000 paid in cash and $2,625,000 used to purchase the Underwriter Private Placement Units), and $0.018 per unit, or $625,000 in the aggregate, is payable to the underwriter in cash in twelve equal monthly installments of approximately $52,000 each beginning on the first month anniversary of the closing of the Initial Public Offering.
On September 27, 2024, EQV Ventures Acquisition Corp. issued a press release, announcing that the holders of the Company’s units may elect to separately trade the Class A ordinary shares and warrants included in the units commencing on September 27, 2024. Those units not separated will continue to trade on the New York Stock Exchange (“NYSE”) under the symbol “EQVU,” and each of the Class A ordinary shares and warrants that are separated will trade on NYSE under the symbols “EQV” and “EQVW,” respectively. Holders of units will need to have their brokers contact Continental Stock Transfer & Trust Company, the Company’s transfer agent, to separate the units into Class A ordinary shares and warrants.
As of December 31, 2024, the Company had operating cash of $973,483 and a working capital of $381,476. The Company intends to use the funds held outside the trust account primarily to identify and evaluate target businesses, perform business due diligence on prospective target businesses, travel to and from the offices, plants or similar locations of prospective target businesses or their representatives or owners, review corporate documents and material agreements of prospective target businesses, and structure, negotiate and complete a business combination.
NOTE 2. SUMMARY OF SIGNIFICANT ACCOUNTING POLICIES
Basis of Presentation
The accompanying financial statements are presented in U.S. dollars and have been prepared in accordance with accounting principles generally accepted in the United States of America (“U.S. GAAP”) and pursuant to the accounting and disclosure rules and regulations of the SEC.
Emerging Growth Company
The Company is an “emerging growth company,” as defined in Section 2(a) of the Securities Act, as modified by the Jumpstart Our Business Startups Act of 2012 (the “JOBS Act”), and it may take advantage of certain exemptions from various reporting requirements that are applicable to other public companies that are not emerging
F-32
EQV VENTURES ACQUISITION CORP.
NOTES TO FINANCIAL STATEMENTS
DECEMBER 31, 2024
NOTE 2. SUMMARY OF SIGNIFICANT ACCOUNTING POLICIES (cont.)
growth companies including, but not limited to, not being required to comply with the independent registered public accounting firm attestation requirements of Section 404 of the Sarbanes-Oxley Act, reduced disclosure obligations regarding executive compensation in its periodic reports and proxy statements, and exemptions from the requirements of holding a nonbinding advisory vote on executive compensation and shareholder approval of any golden parachute payments not previously approved.
Further, Section 102(b)(1) of the JOBS Act exempts emerging growth companies from being required to comply with new or revised financial accounting standards until private companies (that is, those that have not had a Securities Act registration statement declared effective or do not have a class of securities registered under the Exchange Act) are required to comply with the new or revised financial accounting standards. The JOBS Act provides that a company can elect to opt out of the extended transition period and comply with the requirements that apply to non-emerging growth companies but any such election to opt out is irrevocable. The Company has elected not to opt out of such extended transition period, which means that when a standard is issued or revised and it has different application dates for public or private companies, the Company, as an emerging growth company, can adopt the new or revised standard at the time private companies adopt the new or revised standard. This may make comparison of the Company’s financial statements with another public company which is neither an emerging growth company nor an emerging growth company which has opted out of using the extended transition period difficult or impossible because of the potential differences in accounting standards used.
Use of Estimates
The preparation of the financial statements in conformity with U.S. GAAP requires the Company’s management to make estimates and assumptions that affect the reported amounts of assets and liabilities and disclosure of contingent assets and liabilities at the date of the financial statements and the reported amounts of expenses during the reporting period.
Making estimates requires management to exercise significant judgment. It is at least reasonably possible that the estimate of the effect of a condition, situation or set of circumstances that existed at the date of the financial statements, which management considered in formulating its estimate, could change in the near term due to one or more future confirming events. Accordingly, the actual results could differ significantly from those estimates.
Cash and Cash Equivalents
The Company considers all short-term investments with an original maturity of three months or less when purchased to be cash equivalents. The Company had $761,124 in cash equivalents as of December 31, 2024.
Cash Held in Trust Account
At December 31, 2024, the assets held in the trust account, amounting to approximately $356.4 million, were held in cash in an interest-bearing deposit account at a bank until the earlier of consummation of the Company’s initial business combination and liquidation. As of December 31, 2024, approximately $138,000 of the trust account balance can be withdrawn for working capital expenses.
Offering Costs
The Company complies with the requirements of the ASC 340-10-S99 and SEC Staff Accounting Bulletin Topic 5A, “Expenses of Offering.” Offering costs consisted principally of professional and registration fees that were related to the Initial Public Offering. FASB ASC 470-20, “Debt with Conversion and Other Options,” addresses the allocation of proceeds from the issuance of convertible debt into its equity and debt components. The Company applies this guidance to allocate Initial Public Offering proceeds from the Units between Class A ordinary shares and warrants, using the residual method by allocating Initial Public Offering proceeds first to assigned value of the warrants and then to the Class A ordinary shares. Offering costs allocated to the Class A ordinary shares were charged to temporary
F-33
EQV VENTURES ACQUISITION CORP.
NOTES TO FINANCIAL STATEMENTS
DECEMBER 31, 2024
NOTE 2. SUMMARY OF SIGNIFICANT ACCOUNTING POLICIES (cont.)
equity, and offering costs allocated to the public warrants (as defined in Note 3) and Private Placement Warrants (as defined in Note 4) were charged to shareholders’ deficit, as public warrants and Private Placement Warrants after management’s evaluation were accounted for under equity treatment.
Financial Instruments
The fair value of the Company’s assets and liabilities, which qualify as financial instruments under ASC 820, “Fair Value Measurements and Disclosures,” approximates the carrying amounts represented in the balance sheet, primarily due to their short-term nature.
Derivative Financial Instruments
The Company evaluates its financial instruments to determine if such instruments are derivatives or contain features that qualify as embedded derivatives in accordance with ASC Topic 815, “Derivatives and Hedging.” For derivative financial instruments that are accounted for as liabilities, the derivative instrument is initially recorded at its fair value on the grant date and is then re-valued at each reporting date, with changes in the fair value reported in the statements of operations. The classification of derivative instruments, including whether such instruments should be recorded as liabilities or as equity, is evaluated at the end of each reporting period. Derivative liabilities are classified in the balance sheet as current or non-current based on whether or not net cash settlement or conversion of the instrument could be required within 12 months of the balance sheet date. The underwriter’s over-allotment option is deemed to be a freestanding financial instrument indexed on the contingently redeemable shares and was accounted for as a liability pursuant to ASC 480. The over-allotment has expired and is no longer payable.
Income Taxes
The Company accounts for income taxes under ASC Topic 740, “Income Taxes,” which requires an asset and liability approach to financial accounting and reporting for income taxes. Deferred income tax assets and liabilities are computed for differences between the financial statement and tax bases of assets and liabilities that will result in future taxable or deductible amounts, based on enacted tax laws and rates applicable to the periods in which the differences are expected to affect taxable income. Valuation allowances are established, when necessary, to reduce deferred tax assets to the amount expected to be realized.
ASC Topic 740 prescribes a recognition threshold and a measurement attribute for the financial statement recognition and measurement of tax positions taken or expected to be taken in a tax return. For those benefits to be recognized, a tax position must be more likely than not to be sustained upon examination by taxing authorities. The Company’s management determined that the Cayman Islands is the Company’s major tax jurisdiction. The Company recognizes accrued interest and penalties related to unrecognized tax benefits as income tax expense. As of December 31, 2024, there are no unrecognized tax benefits and no amounts accrued for interest and penalties. The Company is currently not aware of any issues under review that could result in significant payments, accruals or material deviation from its position.
The Company is considered to be an exempted Cayman Islands company with no connection to any other taxable jurisdiction and is presently not subject to income taxes or income tax filing requirements in the Cayman Islands or the United States. As such, the Company’s tax provision was zero for the period presented.
Warrant Instruments
The Company accounts for the 11,666,666 public warrants and 220,833 Private Placement Warrants issued in connection with the Initial Public Offering and the private placement in accordance with the guidance contained in FASB ASC Topic 815, “Derivatives and Hedging.” Accordingly, the Company has classified the warrant instruments under equity treatment at their assigned values.
F-34
EQV VENTURES ACQUISITION CORP.
NOTES TO FINANCIAL STATEMENTS
DECEMBER 31, 2024
NOTE 2. SUMMARY OF SIGNIFICANT ACCOUNTING POLICIES (cont.)
Class A Ordinary Shares Subject to Possible Redemption
The public shares contain a redemption feature which allows for the redemption of such public shares in connection with the Company’s liquidation, or if there is a shareholder vote or tender offer in connection with the Company’s initial business combination. In accordance with ASC 480-10-S99, the Company classifies public shares subject to redemption outside of permanent equity as the redemption provisions are not solely within the control of the Company. The Company recognizes changes in redemption value immediately as they occur and will adjust the carrying value of redeemable shares to equal the redemption value at the end of each reporting period. Immediately upon the closing of the Initial Public Offering, the Company recognized the accretion from initial book value to redemption amount value. The change in the carrying value of redeemable shares will result in charges against additional paid-in capital (to the extent available) and accumulated deficit. Accordingly, at December 31, 2024, Class A ordinary shares subject to possible redemption are presented at redemption value as temporary equity, outside of the shareholders’ deficit section of the Company’s balance sheet. At December 31, 2024, the Class A ordinary shares subject to redemption reflected in the balance sheet are reconciled in the following table:
|
Gross proceeds |
$ |
350,000,000 |
|
|
|
Less: |
|
|
||
|
Proceeds allocated to public warrants |
|
(2,100,000 |
) |
|
|
Proceeds allocated to the over-allotment option |
|
(598,539 |
) |
|
|
Class A ordinary shares issuance costs |
|
(18,916,935 |
) |
|
|
Plus: |
|
|
||
|
Accretion of carrying value to redemption value |
|
27,838,429 |
|
|
|
Class A ordinary shares subject to possible redemption, December 31, 2024 |
$ |
356,222,955 |
|
Concentration of Credit Risk
Financial instruments that potentially subject the Company to concentrations of credit risk consist of a cash account in a financial institution, which, at times, may exceed the Federal Deposit Insurance Corporation coverage limit of $250,000. Any loss incurred or a lack of access to such funds could have a significant adverse impact on the Company’s financial condition, results of operations, and cash flows.
Net Income per Ordinary Share
The Company complies with accounting and disclosure requirements of FASB ASC Topic 260, “Earnings Per Share.” The Company has two classes of shares, (i) Class A ordinary shares and (ii) Class B ordinary shares, par value of $0.0001 per share (the “Class B ordinary shares,” and together with the Class A ordinary shares, the “ordinary shares”). Income and losses are shared pro rata between the two classes of shares. Net income per ordinary share is calculated by dividing the net income by the weighted average shares of ordinary shares outstanding for the respective period.
Net income per ordinary share is computed by dividing net income by the weighted average number of ordinary shares outstanding during the period, excluding ordinary shares subject to forfeiture. Weighted average shares were reduced for the effect of an aggregate of 1,312,500 ordinary shares that were forfeited as the over-allotment option was not exercised in full by the underwriter. The over-allotment has expired and is no longer payable. At December 31, 2024, the Company did not have any dilutive securities and other contracts that could, potentially, be exercised or converted into ordinary shares and then share in the earnings of the Company. As a result, diluted income per ordinary share is the same as basic income per ordinary share for the period presented.
F-35
EQV VENTURES ACQUISITION CORP.
NOTES TO FINANCIAL STATEMENTS
DECEMBER 31, 2024
NOTE 2. SUMMARY OF SIGNIFICANT ACCOUNTING POLICIES (cont.)
The following table reflects the calculation of basic and diluted net income per ordinary share (in dollars, except per share amounts):
|
Class A |
Class B |
|||||
|
Basic and diluted net income per ordinary share |
|
|
||||
|
Numerator: |
|
|
||||
|
Allocation of net income, as adjusted |
$ |
4,771,566 |
$ |
2,084,857 |
||
|
Denominator: |
|
|
||||
|
Basic and diluted weighted average ordinary shares outstanding |
|
20,025,933 |
|
8,750,000 |
||
|
Basic and diluted net income per ordinary share |
$ |
0.24 |
$ |
0.24 |
||
Recent Accounting Pronouncements
In November 2023, the FASB issued ASU 2023-07, Segment Reporting (Topic 280): Improvements to Reportable Segment Disclosures. The amendments in this ASU require disclosures, on an annual and interim basis, of significant segment expenses that are regularly provided to the chief operating decision maker (“CODM”), as well as the aggregate amount of other segment items included in the reported measure of segment profit or loss. The ASU requires that a public entity disclose the title and position of the CODM and an explanation of how the CODM uses the reported measure(s) of segment profit or loss in assessing segment performance and deciding how to allocate resources. Public entities will be required to provide all annual disclosures currently required by Topic 280 in interim periods, and entities with a single reportable segment are required to provide all the disclosures required by the amendments in this ASU and existing segment disclosures in Topic 280. This ASU is effective for fiscal years beginning after December 15, 2023, and interim periods within fiscal years beginning after December 15, 2024, with early adoption permitted.
Management does not believe that any recently issued, but not effective, accounting standards, if currently adopted, would have a material effect on the Company’s financial statements.
NOTE 3. INITIAL PUBLIC OFFERING
Public Units
Pursuant to the Initial Public Offering, on August 8, 2024, the Company sold 35,000,000 Units at a purchase price of $10.00 per Unit. Each Unit consists of one Class A ordinary share and one-third of one redeemable warrant (each, a “public warrant,” and collectively, the “public warrants”). Each whole public warrant entitles the holder to purchase one Class A ordinary share at a price of $11.50 per share, subject to adjustment (see Note 6).
Warrants
Public warrants may only be exercised for a whole number of shares. No fractional shares will be issued upon exercise of the public warrants. The public warrants will become exercisable 30 days after the completion of a business combination. The public warrants will expire five years after the completion of a business combination or earlier upon redemption or liquidation.
The Company will not be obligated to deliver any Class A ordinary shares pursuant to the exercise of a warrant and will have no obligation to settle such warrant exercise unless a registration statement under the Securities Act with respect to the Class A ordinary shares underlying the warrants is then effective and a prospectus relating thereto is current, subject to the Company satisfying its obligations with respect to registration. No warrant will be exercisable and the Company will not be obligated to issue Class A ordinary shares upon exercise of a warrant unless the Class A ordinary shares issuable upon such warrant exercise has been registered, qualified or deemed to be exempt under the securities laws of the state of residence of the registered holder of the warrants.
F-36
EQV VENTURES ACQUISITION CORP.
NOTES TO FINANCIAL STATEMENTS
DECEMBER 31, 2024
NOTE 3. INITIAL PUBLIC OFFERING (cont.)
The Company will use its commercially reasonable efforts to cause the registration statement to become effective within 60 business days after the closing of its initial business combination, and to maintain the effectiveness of such registration statement and a current prospectus relating to those Class A ordinary shares until the warrants expire or are redeemed, as specified in the warrant agreement provided that if its Class A ordinary shares are at the time of any exercise of a warrant not listed on a national securities exchange such that they satisfy the definition of a “covered security” under Section 18(b)(1) of the Securities Act, the Company may, at its option, require holders of public warrants who exercise their warrants to do so on a “cashless basis” in accordance with Section 3(a)(9) of the Securities Act and, in the event the Company so elects, it will not be required to file or maintain in effect a registration statement. If a registration statement covering the Class A ordinary shares issuable upon exercise of the warrants is not effective by the 60th day after the closing of the initial business combination, warrant holders may, until such time as there is an effective registration statement and during any period when the Company will have failed to maintain an effective registration statement, exercise warrants on a “cashless basis” in accordance with Section 3(a)(9) of the Securities Act or another exemption, but the Company will use its commercially reasonable efforts to register or qualify the shares under applicable blue sky laws to the extent an exemption is not available.
Once the warrants become exercisable, the Company may redeem the public warrants:
• in whole and not in part;
• at a price of $0.01 per warrant;
• upon not less than 30 days’ prior written notice of redemption given after the warrants become exercisable to each warrant holder; and
• if, and only if, the closing price of the Company’s Class A ordinary shares equals or exceeds $18.00 per share (as adjusted for adjustments to the number of shares issuable upon exercise or the exercise price of a warrant) for any 20 trading days within a 30-trading day period ending on the third trading day prior to the date on which the Company sends the notice of redemption to the warrant holders.
In addition, if (i) the Company issues additional Class A ordinary shares or equity-linked securities for capital raising purposes in connection with the closing of a business combination at an issue price or effective issue price of less than $9.20 per Class A ordinary share (with such issue price or effective issue price to be determined in good faith by the Company’s board of directors and, in the case of any such issuance to the Sponsor or its affiliates, without taking into account any founder shares held by the Sponsor or its affiliates, prior to such issuance) (the “Newly Issued Price”), (ii) the aggregate gross proceeds from such issuances represent more than 60% of the total equity proceeds, and interest thereon, available for the funding of a business combination on the date of the consummation of a business combination (net of redemptions), and (iii) the volume weighted average trading price of the Company’s ordinary shares during the 20 trading day period starting on the trading day prior to the day on which the Company consummates a business combination (such price, the “Market Value”) is below $9.20 per share, the exercise price of the warrants will be adjusted (to the nearest cent) to be equal to 115% of the higher of the Market Value and the Newly Issued Price, and the $18.00 per share redemption trigger price described above will be adjusted (to the nearest cent) to be equal to 180% of the higher of the Market Value and the Newly Issued Price.
The Private Placement Warrants contained in the Private Placement Units (see Note 4) will be identical to the public warrants underlying the Units being sold in the Initial Public Offering, except that the Private Placement Warrants and the Class A ordinary shares issuable upon the exercise of the Private Placement Warrants will not be transferable, assignable or salable until 30 days after the completion of a business combination, subject to certain limited exceptions. Additionally, the Private Placement Warrants will be exercisable on a cashless basis and be non-redeemable.
If the Company calls the public warrants for redemption, management will have the option to require all holders that wish to exercise the public warrants to do so on a “cashless basis,” as described in the warrant agreement. The exercise price and number of ordinary shares issuable upon exercise of the warrants may be adjusted in certain
F-37
EQV VENTURES ACQUISITION CORP.
NOTES TO FINANCIAL STATEMENTS
DECEMBER 31, 2024
NOTE 3. INITIAL PUBLIC OFFERING (cont.)
circumstances including in the event of a share dividend, or recapitalization, reorganization, merger or consolidation. However, the warrants will not be adjusted for issuance of ordinary shares at a price below its exercise price. Additionally, in no event will the Company be required to net cash settle the warrants. If the Company is unable to complete a business combination within the business combination period and the Company liquidates the funds held in the trust account, holders of warrants will not receive any of such funds with respect to their warrants, nor will they receive any distribution from the Company’s assets held outside of the trust account with the respect to such warrants. Accordingly, the warrants may expire worthless.
NOTE 4. RELATED PARTY TRANSACTIONS
Founder Shares
On April 19, 2024, the Sponsor paid $25,000 to cover certain offering and formation costs of the Company in consideration of 10,062,500 Class B ordinary shares (the “founder shares”), par value $0.0001 per share, of the Company. The Sponsor has forfeited 1,312,500 founder shares. The founder shares will automatically convert into Class A ordinary shares upon consummation of a business combination on a one-for-one basis, subject to certain adjustments, as described in Note 6.
The initial shareholders have agreed not to transfer, assign or sell any of the founder shares (except to certain permitted transferees) until the earlier of (A) 12 months after the completion of the Company’s initial business combination, or (B) six months after the completion of the Company’s initial business combination, (x) if the closing price of the Class A ordinary shares equals or exceeds $12.00 per share (as adjusted for share subdivisions, share capitalizations, reorganizations, recapitalizations and the like) for any 20 trading days within any 30-trading day period commencing at least 150 days after the Company’s initial business combination, or (y) the date on which the Company completes a liquidation, merger, share exchange or other similar transaction that results in all of the shareholders having the right to exchange their ordinary shares for cash, securities or other property.
Promissory Note
On April 19, 2024, the Company issued a promissory note to the Sponsor, pursuant to which the Sponsor agreed to loan the Company up to an aggregate of $300,000 to be used for the payment of costs related to the Initial Public Offering (the “Promissory Note”). The Promissory Note is non-interest bearing, unsecured and due on the earlier of December 31, 2024 or the completion of the Initial Public Offering. On August 8, 2024, at the time of the Initial Public Offering, the Company repaid the then outstanding balance, and the note is no longer available to be drawn upon. As of December 31, 2024, the Company had $0 outstanding under the Promissory Note.
Private Placement Units
Simultaneously with the closing of the Initial Public Offering, the Sponsor purchased an aggregate of 400,000 Sponsor Private Placement Units at a price of $10.00 per unit, for an aggregate purchase price of $4,000,000. Each Sponsor Private Placement Unit consists of one Class A ordinary share (the “Sponsor Private Placement Shares”) and one-third of one redeemable warrant (the “Sponsor Private Placement Warrants”).
Additionally, $2,625,000 of the underwriting commissions was applied by BTIG to purchase 262,500 Underwriter Private Placement Units at a price of $10.00 per unit (each comprised of one Class A ordinary share and one-third of one redeemable warrant (the “Underwriter Private Placement Warrants,” and together with the Sponsor Private Placement Warrants, the “Private Placement Warrants”)), on the same terms as the Sponsor Private Placement Units, in a private placement that occurred simultaneously with the closing of the Initial Public Offering (see Note 5).
Each Private Placement Warrant entitles the holder to purchase one Class A ordinary share at a price of $11.50 per share, subject to adjustments. Each warrant will become exercisable 30 days after the completion of an initial business combination and will not expire except upon liquidation. If the initial business combination is not
F-38
EQV VENTURES ACQUISITION CORP.
NOTES TO FINANCIAL STATEMENTS
DECEMBER 31, 2024
NOTE 4. RELATED PARTY TRANSACTIONS (cont.)
completed within the business combination period, the proceeds from the sale of the Private Placement Units held in the trust account will be used to fund the redemption of the public shares (subject to the requirements of applicable law) and the Private Placement Warrants may expire worthless.
Working Capital Loans
In addition, in order to finance transaction costs in connection with a business combination, the Sponsor or an affiliate of the Sponsor or certain of the Company’s directors and officers may, but are not obligated to, loan the Company funds as may be required (“Working Capital Loans”). If the Company completes a business combination, the Company will repay the Working Capital Loans out of the proceeds of the trust account released to the Company. Otherwise, the Working Capital Loans would be repaid only out of funds held outside the trust account. In the event that a business combination does not close, the Company may use a portion of proceeds held outside the trust account to repay the Working Capital Loans, but no proceeds held in the trust account would be used to repay the Working Capital Loans. Except for the foregoing, the terms of such Working Capital Loans, if any, have not been determined and no written agreements exist with respect to such loans. The Working Capital Loans would either be repaid upon consummation of a business combination, without interest, or, at the lender’s discretion, up to $1,500,000 of such Working Capital Loans may be convertible into units of the post-business combination entity at a price of $10.00 per unit. The units and the underlying securities would be identical to the Private Placement Units and the underlying securities of such Private Placement Units, except as described herein. At December 31, 2024, no Working Capital Loans were outstanding.
Administrative Service Fee
Commencing on August 6, 2024, the Company agreed to pay an affiliate of the Sponsor a monthly fee of $30,000 for office space, utilities, secretarial support and administrative support. This arrangement will terminate upon completion of a business combination or the distribution of the trust account to the public shareholders. As of December 31, 2024, the Company incurred $150,000 in fees for these services, of which such amount is included in accrued expenses in the accompanying balance sheet.
In addition, the Sponsor, officers and directors, or any of their respective affiliates will be reimbursed for any out-of-pocket expenses incurred in connection with activities on the Company’s behalf such as identifying potential target businesses and performing due diligence on suitable business combinations. The Company’s audit committee will review on a quarterly basis all payments that were made to the Sponsor, officers or directors, of the Company or their affiliates. Any such payments prior to an initial business combination will be made from working capital or funds held outside the trust account.
NOTE 5. COMMITMENTS AND CONTINGENCIES
Registration Rights
The holders of the founder shares, Private Placement Units (and the underlying securities), and units that may be issued upon conversion of Working Capital Loans (and the underlying securities) have registration rights to require the Company to register a sale of any of its securities held by them pursuant to a registration rights agreement. The holders of these securities are entitled to unlimited demands that the Company register such securities for sale under the Securities Act. In addition, these holders will have piggyback registration rights to include their securities in other registration statements filed by the Company, subject to certain limitations. The Company will bear the expenses incurred in connection with the filing of any such registration statements. The registration rights granted to the underwriter are limited to one demand and unlimited “piggy-back” rights for periods of five and seven years, respectively, from the commencement of sales of the Initial Public Offering with respect to the registration under the Securities Act of the Private Placement Units and the underlying securities.
F-39
EQV VENTURES ACQUISITION CORP.
NOTES TO FINANCIAL STATEMENTS
DECEMBER 31, 2024
NOTE 5. COMMITMENTS AND CONTINGENCIES (cont.)
Underwriting Agreement
The Company granted the underwriter a 45-day option from the date of Initial Public Offering to purchase up to 5,250,000 additional Units to cover over-allotments, if any, at the Initial Public Offering price less the underwriting discounts and commissions. The over-allotment option has expired since the close of the Initial Public Offering.
The underwriter is entitled to the Base Fee of $0.15 per Unit sold in the Initial Public Offering, or $5,250,000 in the aggregate. Of such $0.15 per unit payable as the Base Fee, $0.132 per Unit, or $4,625,000 in the aggregate, was paid at the closing of the Initial Public Offering (with $2,000,000 paid in cash and $2,625,000 used to purchase the Underwriter Private Placement Units), and $0.018 per unit, or $625,000 in the aggregate, is payable to the underwriter in cash in twelve equal monthly installments of approximately $52,000 each beginning on the first month anniversary of the closing of the Initial Public Offering. An over-allotment fee, if any, is payable in cash upon each closing of the underwriter’s over-allotment option. The over-allotment has expired and is no longer payable.
The underwriter is entitled to a deferred fee of $0.35 per Unit, or $12,250,000 in the aggregate. The deferred fee will become payable to the underwriter from the amounts held in the trust account solely in the event that the Company completes a business combination, subject to the terms of the underwriting agreement. The deferred fee will be payable to the underwriter upon the closing of a business combination in three portions, as follows: (i) $0.075 per Unit sold in the Initial Public Offering shall be paid to the underwriter in cash, (ii) up to $0.175 per Unit sold in the Initial Public Offering shall be paid to the underwriter in cash, based on the funds remaining in the trust account after giving effect to public shares that are redeemed in connection with a business combination and (iii) $0.10 per Unit sold in the base offering, plus $0.175 per Unit per unit sold pursuant to the underwriter’s over-allotment option, shall be paid to the underwriter in cash (such aggregate amount, the “Allocable Amount”), provided that, after completion of the Initial Public Offering and the underwriter’s receipt of 100% of the Base Fee and an over-allotment fee (if any), the Company has the right, in its sole discretion, not to pay all or any portion of the Allocable Amount to the underwriter and to use the Allocable Amount for expenses in connection with a business combination. The over-allotment has expired and is no longer payable.
Deferred Legal Fees
As of December 31, 2024, the Company had a total deferred legal fee of $746,370, all of which was related to the Initial Public Offering to be paid to the Company’s legal advisors upon consummation of the business combination. As the settlement or liquidation of amounts of deferred legal fees are not reasonably expected to require the use of current assets or require the creation of current liabilities, the amount is classified as a non-current liability in the accompanying balance sheet as of December 31, 2024.
NOTE 6. SHAREHOLDERS’ DEFICIT
Preference Shares
The Company is authorized to issue 1,000,000 preference shares with a par value of $0.0001 per share with such designation, rights and preferences as may be determined from time to time by the Company’s Board of Directors. At December 31, 2024, there are no preference shares issued or outstanding.
Class A Ordinary Shares
The Company is authorized to issue 300,000,000 Class A ordinary shares with a par value of $0.0001 per share. Holders of Class A ordinary shares are entitled to one vote for each share. At December 31, 2024, there are 822,500 Class A ordinary shares issued and outstanding, excluding 35,000,000 Class A ordinary shares subject to possible redemption.
F-40
EQV VENTURES ACQUISITION CORP.
NOTES TO FINANCIAL STATEMENTS
DECEMBER 31, 2024
NOTE 6. SHAREHOLDERS’ DEFICIT (cont.)
On May 22, 2024, the Company issued 40,000 Class A ordinary shares to each of its non-executive director nominees (160,000 Class A ordinary shares in total) in connection with their nomination as a director of the Company. These issuances were made pursuant to the exemption from registration contained in section 4(a)(2) of the Securities Act. The issuance of the Class A ordinary shares to the Company’s director nominees is within the scope of FASB ASC Topic 718, “Compensation-Stock Compensation” (“ASC 718”). Under ASC 718, stock-based compensation associated with equity-classified awards is measured at fair value upon the grant date. The Company estimated the fair value of the issued Class A ordinary shares to the Company’s director nominees to be approximately $396 based upon the price of the founder shares received by the Sponsor. These Class A ordinary shares were granted subject to a performance condition (i.e., the occurrence of a business combination). Compensation expense related these Class A ordinary shares is recognized only when the performance condition is probable of occurrence under the applicable accounting literature in this circumstance. As of December 31, 2024, the Company determined that a business combination is not considered probable, and, therefore, no stock-based compensation expense has been recognized. Stock-based compensation would be recognized at the date a business combination is considered probable (i.e., upon consummation of a business combination).
Class B Ordinary Shares
The Company is authorized to issue 30,000,000 Class B ordinary shares with a par value of $0.0001 per share. Holders of the Company’s Class B ordinary shares are entitled to one vote for each ordinary share. At December 31, 2024, there are 8,750,000 Class B ordinary shares issued and outstanding. 1,312,500 shares were forfeited as the underwriter’s over-allotment option was not exercised in full. The over-allotment option has expired since the close of the Initial Public Offering.
The Class B ordinary shares issued to the Sponsor will automatically convert into Class A ordinary shares at the time of the consummation of the initial business combination or earlier at the option of the holders thereof at a ratio such that the number of Class A ordinary shares issuable upon conversion of all founder shares will equal, in the aggregate, on an as-converted basis, 20% of the sum of (i) the total number of ordinary shares issued and outstanding upon completion of this offering, plus (ii) the total number of Class A ordinary shares issued or deemed issued or issuable upon conversion or exercise of any equity-linked securities or rights issued or deemed issued, by the Company in connection with or in relation to the consummation of the initial business combination, excluding any Class A ordinary shares or equity-linked securities exercisable for or convertible into Class A ordinary shares issued, deemed issued, or to be issued, to any seller in the initial business combination and any Private Placement Units issued to the Sponsor upon conversion of Working Capital Loans. Any conversion of Class B ordinary shares described herein will take effect as a compulsory redemption of Class B ordinary shares and an issuance of Class A ordinary shares as a matter of Cayman Islands law. In no event will the Class B ordinary shares convert into Class A ordinary shares at a rate of less than one to one. Any Class A ordinary shares received as a result of such a conversion will not be eligible for redemption.
NOTE 7. FAIR VALUE MEASUREMENTS
The fair value of the Company’s financial assets and liabilities reflects management’s estimate of amounts that the Company would have received in connection with the sale of the assets or paid in connection with the transfer of the liabilities in an orderly transaction between market participants at the measurement date. In connection with measuring the fair value of its assets and liabilities, the Company seeks to maximize the use of observable inputs (market data obtained from independent sources) and to minimize the use of unobservable inputs (internal assumptions about how market participants would price assets and liabilities). The following fair value hierarchy is used to classify assets and liabilities based on the observable inputs and unobservable inputs used in order to value the assets and liabilities:
|
Level 1: |
Quoted prices in active markets for identical assets or liabilities. An active market for an asset or liability is a market in which transactions for the asset or liability occur with sufficient frequency and volume to provide pricing information on an ongoing basis. |
F-41
EQV VENTURES ACQUISITION CORP.
NOTES TO FINANCIAL STATEMENTS
DECEMBER 31, 2024
NOTE 7. FAIR VALUE MEASUREMENTS (cont.)
|
Level 2: |
Observable inputs other than Level 1 inputs. Examples of Level 2 inputs include quoted prices in active markets for similar assets or liabilities and quoted prices for identical assets or liabilities in markets that are not active. |
|||
|
Level 3: |
Unobservable inputs based on assessment of the assumptions that market participants would use in pricing the asset or liability. |
The over-allotment option was initially accounted for as a liability in accordance with ASC 815-40 and was presented within liabilities on the balance sheet. The over-allotment liability is measured at fair value at inception and on a recurring basis. The over-allotment option has expired since the close of the Initial Public Offering.
The Company used a Black-Scholes model to value the over-allotment option. The over-allotment option liability was classified within Level 3 of the fair value hierarchy at the measurement dates due to the use of unobservable inputs inherent in pricing models are assumptions related to expected share-price volatility, expected life and risk-free interest rate. The Company estimates the volatility of its ordinary share based on historical volatility that matches the expected remaining life of the option. The risk-free interest rate is based on the U.S. Treasury zero-coupon yield curve on the grant date for a maturity similar to the expected remaining life of the option. The expected life of the option is assumed to be equivalent to their remaining contractual term.
The following table presents the quantitative information regarding the market assumption used in the valuation of the over-allotment option:
|
August 8, |
||||
|
Closing stock price |
$ |
10.00 |
|
|
|
Exercise price |
$ |
10.00 |
|
|
|
Expected term (years) |
|
0.12 |
|
|
|
Volatility |
|
5.42 |
% |
|
|
Daily treasury yield curve |
|
5.55 |
% |
|
The fair value of public warrants was determined using a Black-Scholes model. The public warrants have been classified within shareholders’ deficit and will not require remeasurement after issuance. The following table presents the quantitative information regarding market assumptions used in the valuation of the public warrants:
|
August 8, |
||||
|
Underlying stock price |
$ |
10.00 |
|
|
|
Exercise price |
$ |
11.50 |
|
|
|
Term (years) |
|
5.0 |
|
|
|
Risk-free rate |
|
3.477 |
% |
|
|
Volatility |
|
14.4 |
% |
|
|
Market probability risk factor |
|
12.5 |
% |
|
NOTE 8. SEGMENT INFORMATION
ASC Topic 280, “Segment Reporting,” establishes standards for companies to report in their financial statement information about operating segments, products, services, geographic areas, and major customers. Operating segments are defined as components of an enterprise that engage in business activities from which it may recognize revenues and incur expenses, and for which separate financial information is available that is regularly evaluated by the Company’s chief operating decision maker, or group, in deciding how to allocate resources and assess performance.
F-42
EQV VENTURES ACQUISITION CORP.
NOTES TO FINANCIAL STATEMENTS
DECEMBER 31, 2024
NOTE 8. SEGMENT INFORMATION (cont.)
The Company’s chief operating decision maker (“CODM”) has been identified as the Chief Executive Officer, who reviews the assets, operating results, and financial metrics for the Company as a whole to make decisions about allocating resources and assessing financial performance. Accordingly, management has determined that there is only one reportable segment.
The CODM assesses performance for the single segment and decides how to allocate resources based on net income or loss that also is reported on the statement of operations as net income or loss. The measure of segment assets is reported on the balance sheet as total assets. When evaluating the Company’s performance and making key decisions regarding resource allocation, the CODM reviews several key metrics included in net income or loss and total assets, which include the following:
|
December 31, |
|||
|
Cash held in trust account |
$ |
356,361,121 |
|
|
Cash and cash equivalents |
$ |
973,483 |
|
|
For the |
|||
|
General and administrative expenses |
$ |
656,510 |
|
|
Interest earned on marketable securities held in trust account |
$ |
6,914,394 |
|
The CODM reviews interest earned on the trust account to measure and monitor shareholder value and determine the most effective strategy of investment with the trust account funds while maintaining compliance with the trust agreement.
General and administrative expenses are reviewed and monitored by the CODM to manage and forecast cash to ensure enough capital is available to complete a business combination or similar transaction within the business combination period. The CODM also reviews general and administrative costs to manage, maintain and enforce all contractual agreements to ensure costs are aligned with all agreements and budget. General and administrative costs, as reported on the statement of operations, are the significant segment expenses provided to the CODM on a regular basis.
All other segment items included in net income or loss are reported on the statement of operations and described within their respective disclosures.
NOTE 9. SUBSEQUENT EVENTS
The Company evaluated subsequent events and transactions that occurred after the balance sheet date up to the date that the financial statements were issued. Based upon this review, other than the below, the Company did not identify any subsequent events that would have required adjustment or disclosure in the financial statements.
On January 10, 2025, February 18, 2025 and March 7, 2025, approximately $138,000, $133,000 and $121,000, respectively, were withdrawn from trust account for working capital expenses.
F-43
Presidio Investment Holdings LLC
CONDENSED CONSOLIDATED BALANCE SHEETS (UNAUDITED)
(in thousands)
|
June 30, |
December 31, |
|||||||
|
ASSETS |
|
|
|
|
||||
|
Current assets |
|
|
|
|
||||
|
Cash and cash equivalents |
$ |
7,682 |
|
$ |
88,815 |
|
||
|
Restricted cash |
|
12,478 |
|
|
13,472 |
|
||
|
Accounts receivable, oil and gas |
|
15,705 |
|
|
20,094 |
|
||
|
Accounts receivable, joint interest owners |
|
13,951 |
|
|
11,219 |
|
||
|
Prepaid expenses and other current assets |
|
2,446 |
|
|
1,932 |
|
||
|
Total current assets |
|
52,262 |
|
|
135,532 |
|
||
|
|
|
|
|
|||||
|
Oil and natural gas properties, successful efforts method |
|
536,195 |
|
|
534,872 |
|
||
|
Less accumulated depletion, depreciation, and amortization |
|
(190,785 |
) |
|
(176,221 |
) |
||
|
Oil and natural gas properties, net |
|
345,410 |
|
|
358,651 |
|
||
|
|
|
|
|
|||||
|
Other property and equipment, net of accumulated depreciation of $8,899 and $7,784 |
|
5,318 |
|
|
6,024 |
|
||
|
Right-of-use asset |
|
237 |
|
|
339 |
|
||
|
Other noncurrent assets |
|
1,750 |
|
|
1,517 |
|
||
|
Total assets |
$ |
404,977 |
|
$ |
502,063 |
|
||
|
|
|
|
|
|||||
|
LIABILITIES AND MEMBER’S DEFICIT |
|
|
|
|
||||
|
Current liabilities |
|
|
|
|
||||
|
Accounts payable |
$ |
19,675 |
|
$ |
20,463 |
|
||
|
Production taxes payable |
|
2,863 |
|
|
3,227 |
|
||
|
Revenue and royalties payable |
|
20,883 |
|
|
20,466 |
|
||
|
Commodity derivative liabilities |
|
36,106 |
|
|
43,123 |
|
||
|
Current portion of long-term debt |
|
42,066 |
|
|
45,044 |
|
||
|
Operating lease liability, current portion |
|
215 |
|
|
217 |
|
||
|
Related party payable |
|
1,083 |
|
|
1,083 |
|
||
|
Other current liabilities |
|
18,413 |
|
|
18,214 |
|
||
|
Total current liabilities |
|
141,304 |
|
|
151,837 |
|
||
|
|
|
|
|
|||||
|
Non-current liabilities |
|
|
|
|
||||
|
Long-term debt, net |
|
244,057 |
|
|
264,640 |
|
||
|
Asset retirement obligations |
|
67,819 |
|
|
66,232 |
|
||
|
Operating lease liability |
|
32 |
|
|
135 |
|
||
|
Commodity derivative liabilities |
|
32,703 |
|
|
47,077 |
|
||
|
|
|
|
|
|||||
|
Commitments and contingencies (Note J) |
|
|
|
|
||||
|
Members’ deficit |
|
(80,938 |
) |
|
(27,858 |
) |
||
|
Total liabilities and members’ deficit |
$ |
404,977 |
|
$ |
502,063 |
|
||
The accompanying notes are an integral part of these unaudited condensed consolidated financial statements.
F-44
Presidio Investment Holdings LLC
CONDENSED CONSOLIDATED STATEMENTS OF OPERATIONS (UNAUDITED)
(in thousands, except share and per share data)
|
Six Months Ended |
||||||||
|
2025 |
2024 |
|||||||
|
REVENUE: |
|
|
|
|
||||
|
Oil sales |
$ |
43,062 |
|
$ |
59,324 |
|
||
|
Natural gas sales |
|
26,790 |
|
|
10,699 |
|
||
|
Natural gas liquids sales |
|
24,080 |
|
|
29,104 |
|
||
|
Field services revenue |
|
633 |
|
|
384 |
|
||
|
Total revenues |
|
94,565 |
|
|
99,511 |
|
||
|
|
|
|
|
|||||
|
EXPENSES: |
|
|
|
|
||||
|
Lease operating expenses |
|
39,199 |
|
|
34,698 |
|
||
|
Production taxes |
|
5,203 |
|
|
5,780 |
|
||
|
Ad valorem taxes |
|
2,643 |
|
|
3,116 |
|
||
|
Depletion, oil and gas properties |
|
14,564 |
|
|
17,308 |
|
||
|
Depreciation and amortization, other property and equipment |
|
1,549 |
|
|
1,503 |
|
||
|
Accretion of asset retirement obligation |
|
2,035 |
|
|
1,890 |
|
||
|
General and administrative (Note B) |
|
18,476 |
|
|
4,060 |
|
||
|
Cost of field services revenue |
|
136 |
|
|
287 |
|
||
|
Gain on sale of assets |
|
(5,793 |
) |
|
(4,000 |
) |
||
|
Total operating expenses |
|
78,012 |
|
|
64,642 |
|
||
|
Income from operations |
|
16,553 |
|
|
34,869 |
|
||
|
Commodity derivative gains (losses) |
|
4,056 |
|
|
(33,309 |
) |
||
|
Other income (expense) |
|
(293 |
) |
|
532 |
|
||
|
Interest expense, net |
|
(12,434 |
) |
|
(14,720 |
) |
||
|
Net income (loss) before income taxes |
|
7,882 |
|
|
(12,628 |
) |
||
|
Income tax expense |
|
962 |
|
|
230 |
|
||
|
NET INCOME (LOSS) |
$ |
6,920 |
|
$ |
(12,858 |
) |
||
|
Net income (loss) per Class A units |
$ |
59.77 |
|
$ |
(111.06 |
) |
||
|
Class A units outstanding, basic and diluted |
|
115,778 |
|
|
115,778 |
|
||
|
Class A weighted-average units outstanding, basic and diluted |
|
115,778 |
|
|
115,778 |
|
||
The accompanying notes are an integral part of these unaudited condensed consolidated financial statements.
F-45
Presidio Investment Holdings LLC
CONDENSED CONSOLIDATED STATEMENTS OF MEMBERS’ DEFICIT (UNAUDITED)
FOR THE SIX MONTHS ENDED JUNE 30, 2025
(in thousands)
|
Members’ |
||||
|
Balance, December 31, 2024 |
$ |
(27,858 |
) |
|
|
Capital distributions |
|
(60,000 |
) |
|
|
Net income |
|
6,920 |
|
|
|
Balance, June 30, 2025 |
$ |
(80,938 |
) |
|
FOR THE SIX MONTHS ENDED JUNE 30, 2024
(in thousands)
|
Balance, December 31, 2023 |
$ |
(128,756 |
) |
|
|
Net loss |
|
(12,858 |
) |
|
|
Balance, June 30, 2024 |
$ |
(141,614 |
) |
The accompanying notes are an integral part of these unaudited condensed consolidated financial statements.
F-46
Presidio Investment Holdings LLC
CONDENSED CONSOLIDATED STATEMENTS OF CASH FLOWS (UNAUDITED)
(in thousands)
|
Six Months Ended |
||||||||
|
2025 |
2024 |
|||||||
|
Cash flows from operating activities: |
|
|
|
|
||||
|
Net income (loss) |
$ |
6,920 |
|
$ |
(12,858 |
) |
||
|
Adjustments to reconcile net income (loss) to net cash provided by (used in) operating activities: |
|
|
|
|
||||
|
Depletion of oil and gas properties |
|
14,564 |
|
|
17,308 |
|
||
|
Depreciation of other property and equipment |
|
1,549 |
|
|
1,503 |
|
||
|
Accretion of asset retirement obligation |
|
2,035 |
|
|
1,890 |
|
||
|
ARO liabilities settled |
|
(448 |
) |
|
— |
|
||
|
Amortization of debt issuance costs |
|
877 |
|
|
1,014 |
|
||
|
Unrealized (gain) loss from derivative transactions |
|
(21,391 |
) |
|
28,204 |
|
||
|
Gain from sale of assets |
|
(5,793 |
) |
|
(4,000 |
) |
||
|
Other, net |
|
(3 |
) |
|
— |
|
||
|
Changes in operating assets and liabilities: |
|
|
|
|
||||
|
Accounts receivable |
|
1,657 |
|
|
3,015 |
|
||
|
Prepaid expenses and other current assets |
|
(514 |
) |
|
378 |
|
||
|
Other noncurrent assets |
|
(233 |
) |
|
— |
|
||
|
Accounts payable |
|
(788 |
) |
|
3,230 |
|
||
|
Other current liabilities |
|
252 |
|
|
(4,622 |
) |
||
|
Net cash provided by (used in) operating activities |
|
(1,316 |
) |
|
35,062 |
|
||
|
|
|
|
|
|||||
|
Cash flows from investing activities: |
|
|
|
|
||||
|
Capital expenditures for oil and natural gas properties |
|
(1,323 |
) |
|
(189 |
) |
||
|
Purchase of property and equipment |
|
(521 |
) |
|
(934 |
) |
||
|
Proceeds from sale of assets |
|
5,793 |
|
|
4,000 |
|
||
|
Net cash provided by investing activities |
|
3,949 |
|
|
2,877 |
|
||
|
|
|
|
|
|||||
|
Cash flows from financing activities: |
|
|
|
|
||||
|
Proceeds from debt |
|
213 |
|
|
1,253 |
|
||
|
Repayments of debt |
|
(24,228 |
) |
|
(29,729 |
) |
||
|
Reduction of finance lease liabilities |
|
(745 |
) |
|
(394 |
) |
||
|
Member distributions |
|
(60,000 |
) |
|
— |
|
||
|
Net cash used in financing activities |
|
(84,760 |
) |
|
(28,870 |
) |
||
|
|
|
|
|
|||||
|
Net increase (decrease) in cash, cash equivalents, and restricted cash |
|
(82,127 |
) |
|
9,069 |
|
||
|
Cash, cash equivalents, and restricted cash, beginning of period |
|
102,287 |
|
|
22,829 |
|
||
|
Cash, cash equivalents, and restricted cash, end of period |
$ |
20,160 |
|
$ |
31,898 |
|
||
|
|
|
|
|
|||||
|
Supplemental cash flow information: |
|
|
|
|
||||
|
Cash paid for interest |
$ |
12,382 |
|
$ |
14,445 |
|
||
|
|
|
|
|
|||||
|
Cash paid for amounts included in the measurement of lease liabilities: |
|
|
|
|
||||
|
Operating cash flows from operating leases |
$ |
122 |
|
$ |
119 |
|
||
|
|
|
|
|
|||||
|
Non-cash investing and financing activities: |
|
|
|
|
||||
|
Lease assets obtained in exchange for finance lease liabilities |
$ |
322 |
|
$ |
183 |
|
||
The accompanying notes are an integral part of these unaudited condensed consolidated financial statements.
F-47
Presidio Investment Holdings LLC
NOTES TO CONDENSED Consolidated FINANCIAL STATEMENTS (UNAUDITED)
NOTE A — ORGANIZATION AND NATURE OF BUSINESS
Presidio Investment Holdings LLC (together with its consolidated subsidiaries, “Company” or “Presidio”), a Delaware limited liability company, was formed in March 2018. The Company was formed by capital contributions from NH Presidio Investments LLC, and certain members of management from the Company. The accompanying consolidated financial statements also include the accounts of wholly owned subsidiaries Presidio Intermediate Holding Company LLC, Presidio Holding Company LLC, Presidio Petroleum LLC, Presidio MPO LLC, Presidio WAB LLC, Presidio Petroleum Operating LLC, Presidio Employee Holdings Co. LLC, Presidio Employee Co. LLC and Presidio Finance LLC.
Presidio Finance LLC was formed as a limited-purpose, bankruptcy-remote, wholly-owned subsidiary of Presidio Investment Holdings LLC to effectuate the closing and issuance of asset-backed securities as discussed in Note G.
The Company’s principal business is oil and gas exploration and production with operations primarily in Texas and Oklahoma. Presidio is an independent energy company focused on the acquisition and subsequent application of engineering efficiency principles to optimize the output of existing properties.
NOTE B — SUMMARY OF SIGNIFICANT ACCOUNTING POLICIES
Unaudited Interim Financial Information
The accompanying unaudited condensed consolidated interim financial statements are presented in accordance with accounting principles generally accepted in the United States (“GAAP”) and in the opinion of management, all necessary adjustments, which are of normal recurring nature, have been made for a fair presentation of the results of the interim periods. These accompanying unaudited condensed consolidated financial statements have been prepared pursuant to the rules and regulations of the Securities and Exchange Commission (“SEC”) for interim financial reporting.
The condensed consolidated balance sheet as of December 31, 2024 included herein was derived from the audited consolidated financial statements as of that date. The accompanying condensed consolidated financial statements and related notes should be read in conjunction with the audited consolidated financial statements for the year ended December 31, 2024. Operating results for the periods presented are not necessarily indicative of the results that may be expected for the full year.
Use of Estimates
The preparation of financial statements in conformity with GAAP requires management to make estimates and assumptions that affect the reported amounts of assets and liabilities and disclosure of contingent assets and liabilities at the date of the financial statements and the reported amounts of revenues and expenses during the reporting period. Actual results could differ from these estimates. Additionally, the prices received for crude oil, natural gas, and NGL production can heavily influence our assumptions, judgments and estimates, and continued volatility of crude oil and natural gas prices could have a significant impact on our estimates.
The Company’s financial statements are based on a number of significant estimates including oil and natural gas reserve quantities that are the basis for the calculations of depletion and impairment of oil and natural gas properties, as well as the estimate of asset retirement obligations. The Company’s oil and natural gas reserves estimates, which are inherently imprecise, are prepared in accordance with guidelines established by the Securities and Exchange Commission (“SEC”) and accepted petroleum engineering and evaluation principles. Other estimates include, but are not limited to, accrued revenues, which typically include one to two months of production activity as an estimate in our period end financial statements and expenses incurred but not yet invoiced by our vendors and service providers at period end.
F-48
Presidio Investment Holdings LLC
NOTES TO CONDENSED Consolidated FINANCIAL STATEMENTS (UNAUDITED)
NOTE B — SUMMARY OF SIGNIFICANT ACCOUNTING POLICIES (cont.)
Restricted Cash
At the closing date of the ABS II securitization transaction (see Note G), the Company was required to deposit $15.7 million into a separate liquidity reserve account. At each note payment date, a portion of the liquidity reserve account balance is used to fund the priority of payments as required by the securitized note agreements as long as the balance exceeds the expected note interest for the six payment dates following such payment date for controlling securities, and senior transaction fees. The account is also used to fund the required principal and interest payments associated with the ABS II debt if available funds are insufficient. Following the payment in full of the aggregate outstanding amount of the Notes and of all other amounts owed, any amount remaining on deposit in the liquidity reserve account shall be distributed back to the Company.
The following table provides a reconciliation of cash, cash equivalents and restricted cash reported within the condensed consolidated balance sheets:
|
(in thousands) |
June 30, |
December 31, |
||||
|
Cash and cash equivalents |
$ |
7,682 |
$ |
88,815 |
||
|
Restricted cash |
|
12,478 |
|
13,472 |
||
|
Total cash, cash equivalents, and restricted cash presented in the |
$ |
20,160 |
$ |
102,287 |
||
Oil and Natural Gas Properties
The Company utilizes the successful efforts method of accounting for its oil and gas properties. Under this method, costs of acquiring properties, drilling successful exploration wells, development costs, and workover costs result in additions to proved properties that are capitalized. The costs of exploratory wells are initially capitalized pending a determination of whether proved reserves have been found. At the completion of drilling activities, the costs of exploratory wells remain capitalized if the determination is made that proved reserves have been found. If no proved reserves have been found, the costs of each of the related exploratory wells are charged to expense. In some cases, a determination of proved reserves cannot be made at the completion of drilling, requiring additional testing and evaluation of the wells. The costs of such exploratory wells are expensed if a determination of proved reserves has not been made within a twelve-month period after drilling is complete. Exploration costs such as geological, geophysical and seismic costs are expensed as incurred.
The capitalized costs of proved properties are depleted using the unit-of-production method based on proved developed or total proved reserves as applicable. Costs of significant non-producing properties, wells in the process of being drilled and prepaid development costs are excluded from depletion until proved reserves are established or, if unsuccessful, impairment is determined.
Producing property is considered impaired when the carrying cost of property exceeds its undiscounted future net cash flows. When a property is impaired the carrying value is reduced to the discounted future net cash flows and an impairment charge of the difference between cost and discounted future net cash flows is recorded. Non-producing properties are considered impaired when the Company considers it likely that the associated leasehold will expire without plans to renew or extend the lease.
F-49
Presidio Investment Holdings LLC
NOTES TO CONDENSED Consolidated FINANCIAL STATEMENTS (UNAUDITED)
NOTE B — SUMMARY OF SIGNIFICANT ACCOUNTING POLICIES (cont.)
Revenue Recognition
Upstream Revenues
The Company disaggregates revenues from contracts with customers by type of commodity. Upstream revenues include the sale of oil, gas, and NGL production which are recognized at a point in time when control is transferred to the purchaser upon delivery of contract-specified production volumes at a specified point. The transaction price used to recognize revenue is a function of the contract billing terms. Revenue is invoiced, if required, by calendar month based on volumes at contractually based rates with payment typically received within 30 days of the end of the production month. Taxes assessed by governmental authorities on oil, gas and NGL sales are presented separately from such revenues in the accompanying condensed consolidated statements of operations.
The Company also evaluates its contracts for the principal/agent provisions. If the Company is determined to be the principal, it would recognize revenue at the gross purchase price and record an expense for certain fees charged by the customer (such as transportation and fractionation fees) incurred prior to the transfer of control, as the Company would still have control of the product when these activities take place. Alternatively, when the Company is determined to be the agent, it recognizes the revenues based on the net price received from the purchaser, as control is determined to have transferred prior to the activities. During this evaluation, the Company concluded that it acts as the agent in all current contracts. Accordingly, revenue is recognized based on the net proceeds received from the purchaser.
Oil Sales
The Company sells its crude oil production at the wellhead for a contractually-specified index price, net of pricing differentials. The Company recognizes revenue when control transfers to the purchaser at the delivery point based on the price received from the purchaser. Oil revenues are recorded net of any third-party transportation fees and other applicable differentials in the Company’s condensed consolidated statements of operations.
Natural Gas and NGL Sales
Under the Company’s natural gas processing contracts, natural gas is delivered to a midstream processing entity at the wellhead or the inlet of the midstream processing entity’s system. The midstream processing entity gathers and processes the natural gas and remits proceeds for the resulting sales of NGLs and residue gas. The Company has determined that it is the agent in these transactions and recognizes revenue on a net basis, with transportation, gathering, processing, treating and compression fees as a reduction to revenues in the condensed consolidated statements of operations.
Satisfaction of Performance Obligation and Revenue Recognition
Because the Company has a right to consideration from its customers in amounts that correspond directly to the value that the customer receives from the performance completed on each contract, the Company recognizes revenue for sales at the time the crude oil, natural gas, or NGLs are delivered at a fixed or determinable price.
Transaction Price Allocated to Remaining Performance Obligations
The Company’s upstream product sales contracts do not originate until production occurs and, therefore, are not considered to exist beyond each days’ production. Therefore, there are no remaining performance obligations under any of its product sales contracts.
F-50
Presidio Investment Holdings LLC
NOTES TO CONDENSED Consolidated FINANCIAL STATEMENTS (UNAUDITED)
NOTE B — SUMMARY OF SIGNIFICANT ACCOUNTING POLICIES (cont.)
Under the Company’s revenue agreements, each delivery generally represents a separate performance obligation; therefore, future volumes delivered are wholly unsatisfied and disclosure of the transaction price allocated to remaining performance obligations it not required.
Contract Balances
Aside from accounts receivable attributable to oil and gas sales, the Company has not recognized any contract assets as of June 30, 2025 or December 31, 2024.
Prior-period Performance Obligations
The Company records revenue in the month production is delivered to the purchaser. However, purchaser and settlement statements for certain natural gas and NGL sales may not be received for 30 to 90 days after the date production is delivered. At the end of each month, the Company estimates the amount of production that was delivered to the purchaser and the price that will be received for the sale of the product. Variances between estimates and the actual amounts received, if any, are recorded in the month payment is received from the purchaser. For the periods ended June 30, 2025 and 2024 revenue recognized in the reporting period related to performance obligations satisfied in prior reporting periods was not material. The Company believes that the pricing provisions of its oil, natural gas and NGL contracts are customary in the industry.
Below is a summary of the gross revenues and costs that comprise the net revenues recognized on the condensed consolidated statements for the six months ended June 30:
|
(in thousands) |
2025 |
2024 |
||||||
|
Oil sales, gross |
$ |
43,144 |
|
$ |
59,394 |
|
||
|
Natural gas sales, gross |
|
42,550 |
|
|
27,847 |
|
||
|
Natural gas liquids sales, gross |
|
24,154 |
|
|
29,189 |
|
||
|
Total oil, natural gas, and natural gas liquids sales, gross |
$ |
109,848 |
|
$ |
116,430 |
|
||
|
|
|
|
|
|||||
|
Oil deductions |
|
(82 |
) |
|
(70 |
) |
||
|
Natural gas deductions |
|
(15,760 |
) |
|
(17,148 |
) |
||
|
Natural gas liquids deductions |
|
(74 |
) |
|
(85 |
) |
||
|
Total oil, natural gas, and natural gas liquids deductions |
$ |
(15,916 |
) |
$ |
(17,303 |
) |
||
|
Total oil, natural gas, and natural gas liquids sales, net |
$ |
93,932 |
|
$ |
99,127 |
|
||
Field Services Revenues
The Company provides various field services for the primary purpose of supporting its field operations. When the Company offers these services to third party customers, including its third-party working interest partners, it generates supplemental, other revenues. These services primarily include rental compression, oilfield construction and reclamation, emissions surveying, and sales of emissions reduction equipment.
Revenue from rental compression is recognized as earned in the month the work is performed in accordance with the contractual obligations. Revenue from oilfield construction and reclamation is recognized each month based on a time and materials basis. Revenue from emission surveying is recognized at the point in time when the service is completed, and the customer has accepted the work performed. Revenue from the sale of emissions reduction equipment is recognized upon delivery.
F-51
Presidio Investment Holdings LLC
NOTES TO CONDENSED Consolidated FINANCIAL STATEMENTS (UNAUDITED)
NOTE B — SUMMARY OF SIGNIFICANT ACCOUNTING POLICIES (cont.)
Fair Value Measurement
The Company utilizes a fair value hierarchy to categorize its assets and liabilities based on inputs to the valuation techniques used to measure fair value. The hierarchy gives the highest priority to unadjusted quoted prices in active markets for identical assets or liabilities (Level 1 measurements) and lowest priority to unobservable inputs (Level 3 measurements). The three levels of the fair value hierarchy are described below:
|
Level 1 — |
Inputs to the valuation methodology are unadjusted quoted prices for identical assets or liabilities in active markets that the Company has the ability to access. |
|||
|
Level 2 — |
Inputs to the valuation methodology include: |
• Quoted prices for similar assets or liabilities in active markets;
• Quoted prices for identical or similar assets or liabilities in inactive markets;
• Inputs other than quoted prices that are observable for the asset or liability;
• Inputs that are derived principally from or corroborated by observable market data by correlation or other means.
If the asset or liability has a specified (contractual) term, the Level 2 input must be observable for substantially the full term of the asset or liability.
|
Level 3 — |
Inputs to the valuation methodology are unobservable and significant to the fair value measurements. |
Financial assets and liabilities are classified based on the lowest level of input that is significant to the fair value measurement. As of June 30, 2025 and December 31, 2024, all price risk management assets and liabilities recorded on the condensed consolidated balance sheets are classified within Level 2 as they are generally based on quoted prices for similar assets as determined by independent brokers. See Note D for further information pertaining to derivatives.
The initial recognition of an asset retirement obligation is determined using Level 3 fair value inputs as the Company uses an expected present value technique to measure fair value upon initial recognition of the obligation. See Note C for the summary of changes of the asset retirement obligations for the six months ended June 30, 2025.
The following table sets forth the Company’s gross assets and liabilities which are measured at fair value on a recurring basis by level within the fair value hierarchy:
|
(in thousands) |
June 30, 2025 |
|||||||||||||
|
Level 1 |
Level 2 |
Level 3 |
Total |
|||||||||||
|
Assets |
|
|
|
|
|
|
||||||||
|
Current: |
|
|
|
|
|
|
||||||||
|
Commodity derivatives |
$ |
— |
$ |
3,534 |
|
$ |
— |
$ |
3,534 |
|
||||
|
Noncurrent: |
|
|
|
|
|
|
||||||||
|
Commodity derivatives |
|
— |
|
2,991 |
|
|
— |
|
2,991 |
|
||||
|
|
|
|
|
|
|
|||||||||
|
Liabilities |
|
|
|
|
|
|
||||||||
|
Current: |
|
|
|
|
|
|
||||||||
|
Commodity derivatives |
$ |
— |
$ |
(39,640 |
) |
$ |
— |
$ |
(39,640 |
) |
||||
|
Noncurrent: |
|
|
|
|
|
|
||||||||
|
Commodity derivatives |
|
— |
|
(35,694 |
) |
|
— |
|
(35,694 |
) |
||||
|
Net derivative instruments |
$ |
— |
$ |
(68,809 |
) |
$ |
— |
$ |
(68,809 |
) |
||||
F-52
Presidio Investment Holdings LLC
NOTES TO CONDENSED Consolidated FINANCIAL STATEMENTS (UNAUDITED)
NOTE B — SUMMARY OF SIGNIFICANT ACCOUNTING POLICIES (cont.)
|
(in thousands) |
December 31, 2024 |
|||||||||||||
|
Level 1 |
Level 2 |
Level 3 |
Total |
|||||||||||
|
Assets |
|
|
|
|
|
|
||||||||
|
Current: |
|
|
|
|
|
|
||||||||
|
Commodity derivatives |
$ |
— |
$ |
3,725 |
|
$ |
— |
$ |
3,725 |
|
||||
|
Noncurrent: |
|
|
|
|
|
|
||||||||
|
Commodity derivatives |
|
— |
|
4,025 |
|
|
— |
|
4,025 |
|
||||
|
|
|
|
|
|
|
|||||||||
|
Liabilities |
|
|
|
|
|
|
||||||||
|
Current: |
|
|
|
|
|
|
||||||||
|
Commodity derivatives |
$ |
— |
$ |
(46,848 |
) |
$ |
— |
$ |
(46,848 |
) |
||||
|
Noncurrent: |
|
|
|
|
|
|
||||||||
|
Commodity derivatives |
|
— |
|
(51,102 |
) |
|
— |
|
(51,102 |
) |
||||
|
Net derivative instruments |
$ |
— |
$ |
(90,200 |
) |
$ |
— |
$ |
(90,200 |
) |
||||
General and Administrative
General and administrative (“G&A”) expenses primarily consist of employee compensation and related benefits, professional services, and other corporate overhead costs incurred in the normal course of business. Compensation and benefits represent the largest component of G&A. For the six months ended June 30, 2025, G&A included $15.0 million of non-recurring compensation expense recognized in connection with the Class B unit distribution approved by the Board of Representatives in January 2025 (see Note H — Members’ Equity). There were no distributions during the six months ended June 30, 2024.
In addition, the Company provides administrative services to non-operated working interest owners under Council of Petroleum Accountants Societies (“COPAS”) joint operating agreements. Reimbursements received for such services are recorded as an offset to G&A expenses in the condensed consolidated statements of operations.
Income Taxes
The Company is organized as a limited liability company and taxed as a partnership for federal income tax purposes. As a result, income or losses are taxable or deductible to the member rather than at the Company level; accordingly, no provision has been made for federal income taxes in the accompanying condensed consolidated financial statements. In certain instances, the Company is subject to state taxes on income arising in or derived from the state tax jurisdictions in which it operates.
State income tax positions are evaluated in a two-step process. The Company first determines whether it is more likely than not that a tax position will be sustained upon examination. If a tax position meets the more likely than not threshold, it is then measured to determine the amount of expense to record in the condensed consolidated financial statements. The tax expense recorded would equal the largest amount of expense related to the outcome that is 50% or greater likely to occur. The Company classifies any potential accrued interest recognized on an underpayment of income taxes as interest expense and classifies any statutory penalties recognized on a tax position taken as operating expense.
Management of the Company has not taken a tax position that, if challenged, would be expected to have a material effect on the financial statements as of or for the periods ended June 30, 2025 and December 31, 2024.
The Company did not incur any penalties or interest related to its state tax returns during the six-month periods ended June 30, 2025 and June 30, 2024, respectively.
F-53
Presidio Investment Holdings LLC
NOTES TO CONDENSED Consolidated FINANCIAL STATEMENTS (UNAUDITED)
NOTE C — ASSET RETIREMENT OBLIGATIONS
The Company’s asset retirement obligations represent the estimated present value of the estimated cash flows the Company will incur to plug, abandon and remediate its producing properties at the end of their productive lives, in accordance with applicable state laws. Market risk premiums associated with asset retirement obligations are estimated to reflect the Company’s credit-adjusted risk-free rate that is utilized in the calculations of asset retirement obligations.
The Company’s asset retirement obligation transactions during the period ended June 30, 2025 are summarized in the table below.
|
(in thousands) |
2025 |
|||
|
Asset retirement obligations at beginning of year |
$ |
66,232 |
|
|
|
Additions to asset retirement obligations |
|
— |
|
|
|
Revisions to asset retirement obligations |
|
— |
|
|
|
Accretion expense |
|
2,035 |
|
|
|
ARO liability settled upon plugging and abandoning wells |
|
(448 |
) |
|
|
Asset retirement obligations at end of period |
$ |
67,819 |
|
|
During the six months ended June 30, 2025, there were no revisions performed to our asset retirement obligations.
NOTE D — DERIVATIVE ACTIVITIES
Set forth below are the summarized amounts, terms and gross fair values of outstanding commodity derivative instruments as of June 30, 2025 (volumes and values in thousands):
|
Description and Production Period |
Total Volumes |
Weighted |
Fair Value |
||||||
|
Oil Swaps: |
|
|
|
||||||
|
July – December 2025 |
532 |
$ |
56.82 |
$ |
(3,062 |
) |
|||
|
January – December 2026 |
990 |
$ |
57.45 |
$ |
(3,743 |
) |
|||
|
January – December 2027 |
902 |
$ |
58.22 |
$ |
(2,888 |
) |
|||
|
January – December 2028 |
422 |
$ |
56.67 |
$ |
(2,017 |
) |
|||
|
Description and Production Period |
Total Volumes |
Weighted |
Fair Value |
||||||
|
Natural Gas Swaps: |
|
|
|
||||||
|
July – December 2025 |
11,211 |
$ |
2.75 |
$ |
(10,784 |
) |
|||
|
January – December 2026 |
21,071 |
$ |
3.19 |
$ |
(21,918 |
) |
|||
|
January – December 2027 |
19,133 |
$ |
3.68 |
$ |
(5,521 |
) |
|||
|
January – December 2028 |
17,664 |
$ |
3.57 |
$ |
(3,723 |
) |
|||
|
January – December 2029 |
16,454 |
$ |
3.55 |
$ |
(2,913 |
) |
|||
|
Thereafter |
22,654 |
$ |
3.58 |
$ |
212 |
|
|||
|
Description and Production Period |
Total Volumes |
Basis |
Fair Value |
||||||
|
Natural Gas Basis Swaps: |
|
|
|
||||||
|
July – December 2025 |
11,211 |
$ |
(0.43 |
) |
$ |
1,371 |
|||
|
January – December 2026 |
21,071 |
$ |
(0.32 |
) |
$ |
2,167 |
|||
|
January – December 2027 |
9,712 |
$ |
0.16 |
|
$ |
826 |
|||
F-54
Presidio Investment Holdings LLC
NOTES TO CONDENSED Consolidated FINANCIAL STATEMENTS (UNAUDITED)
NOTE D — DERIVATIVE ACTIVITIES (cont.)
|
Description and Production Period |
Total Volumes |
Weighted |
Fair Value |
||||||
|
Natural Gas Liquids Swaps: |
|
|
|
||||||
|
July – December 2025 |
1,008 |
$ |
22.82 |
$ |
(4,128 |
) |
|||
|
January – December 2026 |
1,894 |
$ |
22.10 |
$ |
(8,292 |
) |
|||
|
January – December 2027 |
892 |
$ |
20.67 |
$ |
(4,396 |
) |
|||
Below is a reconciliation of the gross open positions by commodity to the net open positions presented on the condensed consolidated balance sheet as of June 30, 2025:
|
(in thousands) |
Current |
Noncurrent |
||||||||||||||
|
Assets |
Liabilities |
Assets |
Liabilities |
|||||||||||||
|
Oil |
$ |
9 |
|
$ |
(5,697 |
) |
$ |
— |
|
$ |
(6,021 |
) |
||||
|
Gas |
|
3,431 |
|
|
(25,646 |
) |
|
2,991 |
|
|
(21,059 |
) |
||||
|
NGL |
|
94 |
|
|
(8,297 |
) |
|
— |
|
|
(8,614 |
) |
||||
|
Total |
$ |
3,534 |
|
$ |
(39,640 |
) |
$ |
2,991 |
|
$ |
(35,694 |
) |
||||
|
Effects of netting arrangements |
|
(3,534 |
) |
|
3,534 |
|
|
(2,991 |
) |
|
2,991 |
|
||||
|
Total |
$ |
— |
|
$ |
(36,106 |
) |
$ |
— |
|
$ |
(32,703 |
) |
||||
Below is a reconciliation of the gross open positions by commodity to the net open positions presented on the condensed consolidated balance sheet as of December 31, 2024:
|
(in thousands) |
Current |
Noncurrent |
||||||||||||||
|
Assets |
Liabilities |
Assets |
Liabilities |
|||||||||||||
|
Oil |
$ |
— |
|
$ |
(13,204 |
) |
$ |
— |
|
$ |
(16,430 |
) |
||||
|
Gas |
|
3,618 |
|
|
(21,769 |
) |
|
4,025 |
|
|
(19,934 |
) |
||||
|
NGL |
|
107 |
|
|
(11,875 |
) |
|
— |
|
|
(14,738 |
) |
||||
|
Total |
$ |
3,725 |
|
$ |
(46,848 |
) |
$ |
4,025 |
|
$ |
(51,102 |
) |
||||
|
Effects of netting arrangements |
|
(3,725 |
) |
|
3,725 |
|
|
(4,025 |
) |
|
4,025 |
|
||||
|
Total |
$ |
— |
|
$ |
(43,123 |
) |
$ |
— |
|
$ |
(47,077 |
) |
||||
The Company has entered into derivative contracts with counterparties who the Company believes are creditworthy counterparties. All of the Company’s counterparties are investment grade and no collateral has been required. As of June 30, 2025, the maximum amount of loss due to credit risk that the Company would incur if the counterparties failed to perform according to the terms of the derivative instrument contracts would be zero.
The total net gain on derivatives for the six months ended June 30, 2025, comprised of a realized loss of $17.3 million and an unrealized gain of $21.4 million, for a total gain on commodity derivatives of $4.1 million.
The total net loss on derivatives for the six months ended June 30, 2024, consisted of a realized loss of $5.1 million and an unrealized loss of $28.2 million, resulting in a net loss on commodity derivatives of approximately $33.3 million.
NOTE E — OIL AND NATURAL GAS PROPERTIES AND PROPERTY AND EQUIPMENT
The Company has recorded oil and natural gas properties of $536.2 million and $534.9 million at June 30, 2025 and December 31, 2024, partially offset by accumulated depletion of $190.8 million and $176.2 million, respectively. Oil and natural gas properties recorded on the condensed consolidated balance sheets consist entirely of proved properties for both periods presented. For the six months ended June 30, 2025 and 2024, depletion expense related to the Company’s oil and natural gas properties was $14.6 million and $17.3 million, respectively.
F-55
Presidio Investment Holdings LLC
NOTES TO CONDENSED Consolidated FINANCIAL STATEMENTS (UNAUDITED)
NOTE E — OIL AND NATURAL GAS PROPERTIES AND PROPERTY AND EQUIPMENT (cont.)
Below is a summary of other property and equipment as of June 30, 2025 and December 31, 2024:
|
(in thousands) |
Useful Life |
As of |
As of |
|||||||
|
Furniture and fixtures |
7 |
$ |
92 |
|
$ |
92 |
|
|||
|
Software and licenses |
3 |
|
7,674 |
|
|
7,022 |
|
|||
|
Computers and other hardware |
3 |
|
11 |
|
|
12 |
|
|||
|
Vehicles |
5 |
|
1,698 |
|
|
2,190 |
|
|||
|
Machinery and equipment |
5 |
|
225 |
|
|
225 |
|
|||
|
Leasehold improvements |
6 |
|
443 |
|
|
443 |
|
|||
|
Compressors |
5 |
|
4,074 |
|
|
3,824 |
|
|||
|
Total other property and equipment |
$ |
14,217 |
|
$ |
13,808 |
|
||||
|
Accumulated depreciation and amortization |
|
(8,899 |
) |
|
(7,784 |
) |
||||
|
Total other property and equipment, net |
$ |
5,318 |
|
$ |
6,024 |
|
||||
For the six months ended June 30, 2025 and 2024, depreciation expense related to property and equipment was $1.5 million and $1.5 million, respectively.
2025 Divestitures
During the six months ended June 30, 2025, the Company sold leasehold and mineral interests in various oil and gas properties located in Oklahoma in exchange for $5.0 million in proceeds, resulting in a gain for an equal amount as no book value remained for the properties.
During the six months ended June 30, 2025, the Company entered into a farmout agreement on certain oil and gas leases in Oklahoma in exchange for proceeds of $0.8 million and retained an overriding royalty interest in the properties. A gain for the full consideration received was recognized as the Company did not have a remaining cost basis in the properties.
2024 Divestitures
During the six months ended June 30, 2024, the Company sold leasehold and mineral interests in various oil and gas properties located in Oklahoma in exchange for $4.0 million in proceeds, resulting in a gain for an equal amount as no book value remained for the properties.
NOTE F — OTHER CURRENT LIABILITIES
As of June 30, 2025 and December 31, 2024, other current liabilities were comprised of the following:
|
(in thousands) |
June 30, |
December 31, |
||||
|
Accrued lease operating expenses |
$ |
9,891 |
$ |
8,358 |
||
|
Ad Valorem payable |
|
1,795 |
|
4,232 |
||
|
Accrued interest |
|
3,879 |
|
4,193 |
||
|
General and administrative |
|
1,622 |
|
1,418 |
||
|
Other |
|
1,226 |
|
13 |
||
|
Total other current liabilities |
$ |
18,413 |
$ |
18,214 |
||
F-56
Presidio Investment Holdings LLC
NOTES TO CONDENSED Consolidated FINANCIAL STATEMENTS (UNAUDITED)
NOTE G — LONG-TERM DEBT
A summary of outstanding debt obligations as of June 30, 2025 and December 31, 2024 is as follows:
|
Description |
Term Range |
Interest |
June 30, |
|||||
|
ABS II Securitization |
July 2023 – Mar 2038 |
7.8% – 8.4% |
$ |
286,387 |
|
|||
|
Trail Dust Financing |
Jan 2024 – Jan 2029 |
6.9% |
|
2,427 |
|
|||
|
Equipment financing obligations |
July 2021 – Nov 2028 |
6.9% |
|
2,056 |
|
|||
|
ABS II Debt issuance costs, net |
|
(4,729 |
) |
|||||
|
Trail Dust Debt issuance costs, net |
|
(18 |
) |
|||||
|
Total debt |
$ |
286,123 |
|
|||||
|
Current portion |
|
(42,066 |
) |
|||||
|
Total long-term portion |
$ |
244,057 |
|
|||||
|
Description |
Term Range |
Interest Rate |
December 31, |
|||||
|
ABS II Securitization |
July 2023 – Mar 2038 |
7.8% – 8.4% |
$ |
310,378 |
|
|||
|
Trail Dust Financing |
Jan 2024 – Jan 2029 |
6.9% |
|
2,451 |
|
|||
|
Equipment financing obligations |
May 2021 – Nov 2028 |
6.9% |
|
2,482 |
|
|||
|
ABS II Debt issuance costs, net |
|
(5,605 |
) |
|||||
|
Trail Dust Debt issuance costs, net |
|
(22 |
) |
|||||
|
Total debt |
$ |
309,684 |
|
|||||
|
Current portion |
|
(45,044 |
) |
|||||
|
Total long-term portion |
$ |
264,640 |
|
|||||
ABS II Securitization
On July 18, 2023, Presidio Investment Holdings LLC undertook a strategic initiative to optimize its capital structure and enhance financial flexibility. As part of this effort, the Company, through Presidio Finance LLC, issued ABS II debt and used the proceeds to repay the previously outstanding ABS I notes.
The Company issued $380.0 million in term asset-backed securities, hereafter referred to as the “ABS II Notes.” The ABS II Notes include two investment-grade rated tranches. The issuance included $190.0 million aggregate principal amount of its 7.806% Class A-1 Notes due December 25, 2038, and $190.0 million aggregate principal amount of its 8.418% Class A-2 Notes due December 25, 2038.
The ABS II Notes are subject to a series of covenants and restrictions customary for transactions of this type, including (i) that the Issuer maintains specified reserve accounts to be used to make required interest payments, (ii) premium payments in the case of an optional prepayment before certain dates, (iii) certain indemnification payments in the event, among other things, that the assets pledged as collateral for the ABS II Notes are used in stated ways defective or ineffective, and (iv) covenants related to recordkeeping, access to information and similar matters.
The ABS II Notes are also subject to customary early amortization events provided for in the indenture, including events tied to failure to maintain stated debt service coverage ratios, failure to maintain certain production metrics, certain management termination events, and event of default and the failure to repay or refinance the ABS II Notes on the applicable scheduled maturity date.
The ABS II Notes are subject to certain customary events of default, including events relating to non-payment of required interest, principal or other amounts due on or with respect to the ABS II Notes, failure to comply with covenants within certain time frames, certain bankruptcy events, breaches of specified representations and warranties, failure of security interests to be effective and certain judgments against the issuer.
F-57
Presidio Investment Holdings LLC
NOTES TO CONDENSED Consolidated FINANCIAL STATEMENTS (UNAUDITED)
NOTE G — LONG-TERM DEBT (cont.)
As of June 30, 2025 and December 31, 2024, the Company was in compliance with all financial covenants.
The Company incurred debt issuance costs of $8.9 million related to the issuance of the ABS II Notes. These costs are recorded as a reduction to “Long-term debt” on the Company’s condensed consolidated balance sheet. Amortization of debt issuance costs related to the ABS II Notes, included in interest expense in the condensed consolidated statements of operations, for the six months ended June 30, 2025 and 2024 were $0.9 million and $1.0 million, respectively.
Total interest expense related to the ABS II Notes for the six months ended June 30, 2025 and June 30, 2024 was $12.0 million and $14.0 million, respectively.
Trail Dust Financing
On January 31, 2024, Trail Dust LLC (“Trail Dust”), a subsidiary of Presidio Investment Holdings LLC, entered into a loan agreement with Independent Bank. Independent Bank doing business as Independent Financial has since merged with SouthState Bank. Under this agreement, the lender agreed to provide an advancing term loan facility with a maximum principal amount of $8.7 million (the “Trail Dust Loan”). The purpose of the loan is to finance the acquisition of new and used compressors.
Advances under the Trail Dust Loan are subject to borrowing base limitations, which restrict the maximum loan amounts based on the type of equipment financed. Advances for used compressors are limited to 75% of the lesser of cost or fair market value, while advances for new compressors are limited to 80% of the cost. The aggregate principal amount of advances under the loan cannot exceed $8.7 million.
The Trail Dust Loan bears interest at a fluctuating rate equal to the Prime Rate subject to a minimum interest rate of 4.5% per annum. The advance period, during which Trail Dust may request draws under the loan agreement, remained open as of December 31, 2024. The advance period continues until the “Termination Date,” as defined in the loan agreement, which is expected to occur on or around January 31, 2025, at which point no additional draws may be made. Upon the Termination Date any outstanding principal converts to a term loan with equal monthly principal and interest payments through the maturity date of January 31, 2029. Upon the termination of the advance period, any outstanding balance converts to a term loan bearing interest at a fixed rate equal to the 5-Year Treasury Rate plus 3.0%, with a minimum interest rate of 4.5% per annum.
The obligations under the Trail Dust Loan are secured by a first-priority lien on substantially all of Trail Dust’s assets, including all compressors acquired with loan proceeds, as well as Trail Dust’s rights under its Master Rental Agreement. Additionally, Presidio Investment Holdings LLC serves as a guarantor of the debt.
The loan agreement includes customary covenants and reporting requirements, including the obligation for Trail Dust and its guarantor, Presidio Investment Holdings LLC, to furnish quarterly financial statements to the lender.
During the year ended December 31, 2024, Trail Dust received $2.5 million in advances from Independent Bank to finance four separate compressor purchases.
In 2025, prior to the end of the advance period, the Company received additional advances of $213 thousand to finance compressor purchases.
The Company incurred debt issuance costs of $22 thousand related to the Trail Dust Loan. These costs are recorded as a reduction to “Long-term debt” on the Company’s condensed consolidated balance sheet.
Total interest expense related to the Trail Dust Loan for the six months ended June 30, 2025 and June 30, 2024, was $92 thousand and $45 thousand, respectively.
The outstanding balance of the Trail Dust Loan as of June 30, 2025 and December 31, 2024 was $2.5 million and $2.5 million, respectively. Trail Dust was in compliance with all financial covenants as of that date.
F-58
Presidio Investment Holdings LLC
NOTES TO CONDENSED Consolidated FINANCIAL STATEMENTS (UNAUDITED)
NOTE G — LONG-TERM DEBT (cont.)
The future amounts of required principal payments of long-term debt after June 30, 2025 are as follows:
|
(in thousands) |
ABS II |
Trail Dust |
||||
|
2025 |
$ |
19,493 |
$ |
307 |
||
|
2026 |
|
40,190 |
|
634 |
||
|
2027 |
|
49,878 |
|
684 |
||
|
2028 |
|
52,890 |
|
736 |
||
|
2029 |
|
53,254 |
|
66 |
||
|
Thereafter |
|
70,682 |
|
— |
||
|
Total |
$ |
286,387 |
$ |
2,427 |
||
NOTE H — MEMBERS’ EQUITY
On March 29, 2018 the Company entered into an amended and restated LLC agreement, with certain members of Company management (“Management Group”) and NH Presidio Investments LLC (“PE Sponsor”) whereby the PE Sponsor and the Management Group made initial capital contributions to the Company in the form of Class A units and entered into commitments to make additional Class A equity capital contributions to the Company, subject to approval of the Board of the Company.
The LLC agreement also authorizes the Company to issue Class B units, which are intended to constitute profit interests within the meaning of IRS guidelines. The Class B units vest 20% annually over four years, with the final 20% vesting upon the occurrence of a change of control event. Holders of the Class B units are entitled to cash payouts upon the return of contributed capital plus a rate of return to specified holders of Class A units. The achievement of these payouts is a performance condition that requires the Company to assess, at each reporting period, the probability that an event of payout will occur. Compensation cost is required to be recognized at such time that the payout terms are probable of being met. The incentive units are accounted for as liability-classified awards pursuant to ASC Topic 718, “Compensation-Stock Compensation,” as the achievement of the payout conditions requires the settlement of such awards by transferring cash to the incentive unit holders. On January 6, 2025, the Board of Representatives of Presidio Investment Holdings LLC approved a cash distribution totaling $75.0 million to its members, including $15.0 million to the Class B unit holders which was recorded as non-recurring compensation expense for the period ending June 30, 2025. The distribution was paid on January 8, 2025, and was allocated among equity holders in accordance with the Company’s LLC Agreement. Because the distribution was neither declared nor approved as of December 31, 2024, it was not reflected in the consolidated financial statements for the year ended December 31, 2024. As of June 30, 2025, there were 994 Class B units that remained outstanding and there were no declared distributions which would trigger additional payout to the Class B unitholders and no such distributions were pending or contemplated for the near future. Therefore, no additional amounts have been accrued as of June 30, 2025 related to the Class B units.
NOTE I — LEASES
A summary of leasing activities for the six months ended June 30, 2025 and 2024 is as follows:
|
(in thousands) |
Classification |
2025 |
2024 |
|||||
|
Operating lease cost |
General and administrative |
$ |
120 |
$ |
120 |
|||
|
Finance lease cost |
Amortization and interest expense |
|
542 |
|
594 |
|||
|
Total cost |
$ |
662 |
$ |
714 |
||||
F-59
Presidio Investment Holdings LLC
NOTES TO CONDENSED Consolidated FINANCIAL STATEMENTS (UNAUDITED)
NOTE I — LEASES (cont.)
|
(in thousands) |
Balance Sheet Classification |
June 30, |
December 31, |
|||||
|
Right of use asset – financing |
Other property and equipment |
$ |
1,517 |
$ |
2,010 |
|||
|
Right of use asset – operating |
Right of use-operating lease |
|
237 |
|
339 |
|||
|
Financing lease ST |
Current portion of long-term debt |
|
1,104 |
|
1,104 |
|||
|
Operating lease ST |
Current operating lease liabilities |
|
215 |
|
217 |
|||
|
Financing lease LT |
Long-term debt, net |
|
952 |
|
1,347 |
|||
|
Operating lease LT |
Non-current operating lease liabilities |
|
32 |
|
135 |
|||
The cash paid amounts related to the operating leases for the six months ended June 30, 2025 and 2024 were $121.9 thousand and $119.1 thousand, respectively, and the financing cash paid amount was $0.3 million and $0.3 million, respectively. The right-of-use asset amounts obtained in exchange for lease obligations relating to financing leases for the period ended June 30, 2025 and the year ending December 31, 2024 were $0.3 million and $0.4 million, respectively. As of June 30, 2025 and December 31, 2024, the remaining lease terms for operating leases were 1.2 years and 1.7 years, respectively, with a weighted average discount rate of 6.93%. As of June 30, 2025 and December 31, 2024, the weighted average remaining lease terms for financing leases were 1.5 years and 1.9 years, respectively, with a weighted average discount rate of 6.93%.
The following table represents future minimum lease commitments under operating leases and financing leases:
|
(in thousands) |
Operating |
Financing |
||||||
|
2025 |
$ |
124 |
|
$ |
585 |
|
||
|
2026 |
|
166 |
|
|
917 |
|
||
|
2027 |
|
— |
|
|
639 |
|
||
|
2028 |
|
— |
|
|
58 |
|
||
|
Total lease payments |
$ |
290 |
|
$ |
2,199 |
|
||
|
Less: interest |
|
(43 |
) |
|
(143 |
) |
||
|
Present value of lease liabilities |
$ |
247 |
|
$ |
2,056 |
|
||
NOTE J — COMMITMENTS AND CONTINGENCIES
Litigation
In the opinion of management, any claims and legal actions that may arise, or may have arisen in the ordinary course of business will not have a material adverse effect on the Company’s consolidated financial position, results of operations, or liquidity for the six months ended June 30, 2025 and 2024.
Environmental Remediation
Various federal, state, and local laws and regulations covering the discharge of materials into the environment, or otherwise relating to the protection of the environment, may affect the Company’s operations and the costs of its crude oil and natural gas exploration, development, and production operations. The Company does not anticipate that it will be required in the near future to expend significant amounts in relation to the consolidated financial statements taken as a whole by reason of environmental laws and regulations, and appropriately no reserves have been recorded.
F-60
Presidio Investment Holdings LLC
NOTES TO CONDENSED Consolidated FINANCIAL STATEMENTS (UNAUDITED)
NOTE J — COMMITMENTS AND CONTINGENCIES (cont.)
Casualties and Other Risks
The Company maintains coverage in various insurance programs underwritten by highly rated carriers. The Company’s policies provide for property damage and other customary coverages for the nature and scope of its operations. The Company believes it has adequate coverage, although insurance will not cover every type of loss that might occur. As a result of insurance market conditions, coverage could become significantly more costly or even unavailable.
If the Company were to incur a significant loss for which it was inadequately covered, the loss could have a material impact the results of its operations, cash flow or financial condition. Additionally, if proceeds from available insurance were not to be paid in a timely manner, the Company’s financial condition could be affected. Any event that interrupts the Company’s revenues or which causes the Company to make a significant expenditure not covered by insurance could reduce the Company’s ability to meet future financial obligations.
NOTE K — RETIREMENT PLAN
The Company provides a 401(k) retirement plan covering all eligible employees. The plan provides for discretionary employer contributions as determined by the Company or its management in addition to a Company match of up to 6% of an employee’s salary. The Company contributed $0.6 million for the match to the 401(k) retirement plan for the six months ended June 30, 2025 and 2024.
NOTE L — SEGMENT INFORMATION
The Company is managed on a consolidated basis as one operating segment and one reportable segment, which is engaged in the acquisition, development, exploration, and production of oil and natural gas properties (“Operating segment”). The Company’s operations are conducted primarily in one geographic area of the United States. The Operating segment derives its revenue from customers through the sale of oil, natural gas, and NGLs as well as other immaterial service contracts. See Note B — Summary of Significant Accounting Policies for further discussion of the Company’s sources of revenue.
The Company’s chief operating decision maker (“CODM”) is the collective Co-Chief Executive Officers. The CODM uses the Company’s consolidated financial results to make key operating decisions, assess performance, and to allocate resources. The measures of segment profit or loss and total assets utilized by the CODM are net income and total assets as reported on the consolidated statements of operation and the consolidated balance sheets, respectively. The significant expense categories, their amounts and other segment items that are regularly provided to the CODM are the same amounts that comprise the Company’s consolidated statements of operations in total.
The CODM is presented with gross revenues and revenue deductions broken out separately for review. As such, the CODM reviews gross oil sales, gross natural gas sales, and gross natural gas liquid sales separately from oil deductions, natural gas deductions, and natural gas liquid deductions as described in Note B — Summary of Significant Accounting Policies. The CODM is also presented with commodity derivative gains (losses) broken out into realized gain/(loss) from derivatives and unrealized gain (loss) from derivatives as described in Note D — Derivative Activities.
The CODM uses consolidated net income as a measure of profitability to evaluate segment performance to allocate the appropriate resources to drive efficiencies and develop growth strategies.
Interest income for the six months ended June 30, 2025 and 2024, was $0.6 million and $0.5 million, respectively.
F-61
Presidio Investment Holdings LLC
NOTES TO CONDENSED Consolidated FINANCIAL STATEMENTS (UNAUDITED)
NOTE M — SUBSEQUENT EVENTS
In preparing the accompanying condensed consolidated financial statements, management has evaluated all subsequent events and transactions for potential recognition or disclosure through the date of filing.
On August 5, 2025, the Company entered into a Business Combination Agreement (“BCA”) with EQV Ventures Acquisition Corp. (“EQV”) and certain of its affiliates. The BCA provides for a series of mergers pursuant to which the Company will become a wholly owned subsidiary of EQV Holdings LLC, an affiliate of EQV. Upon closing, the combined company is expected to be renamed Presidio Production Company and listed on the New York Stock Exchange under the ticker “FTW.” As part of the transaction, Presidio Production Company will also acquire proved properties in the Texas Panhandle from an affiliate of EQV, EQV Resources LLC. The transaction is subject to customary closing conditions, including shareholder approvals and regulatory clearances.
On July 2, 2025, the Company, through Presidio WAB LLC as borrower and Presidio Investment Holdings LLC as guarantor, entered into a revolving credit facility with SouthState Bank. The facility provides for borrowings up to $20.0 million, subject to a borrowing base initially set at $7.5 million, with a maturity date of July 2, 2028. Borrowings under the facility bear interest at a rate equal to the Prime Rate and are secured by substantially all of the Company’s oil and gas properties and related assets not already encumbered by asset-backed securities. Proceeds from the facility may be used for acquisitions and development of oil and gas properties, letters of credit, working capital, and other general corporate purposes.
There were no other material subsequent events that required recognition or disclosure in these condensed consolidated financial statements.
F-62
REPORT OF INDEPENDENT REGISTERED PUBLIC ACCOUNTING FIRM
Board of Representatives and Members
Presidio Investment Holdings LLC
Opinion on the financial statements
We have audited the accompanying consolidated balance sheets of Presidio Investment Holdings LLC (a Delaware limited liability company) and subsidiaries (the “Company”) as of December 31, 2024 and 2023, the related consolidated statements of operations, members’ deficit, and cash flows for each of the two years in the period ended December 31, 2024, and the related notes (collectively referred to as the “consolidated financial statements”). In our opinion, the consolidated financial statements present fairly, in all material respects, the financial position of the Company as of December 31, 2024 and 2023, and the results of its operations and its cash flows for each of the two years in the period ended December 31, 2024, in conformity with accounting principles generally accepted in the United States of America.
Basis for opinion
These consolidated financial statements are the responsibility of the Company’s management. Our responsibility is to express an opinion on the Company’s consolidated financial statements based on our audits. We are a public accounting firm registered with the Public Company Accounting Oversight Board (United States) (“PCAOB”) and are required to be independent with respect to the Company in accordance with the U.S. federal securities laws and the applicable rules and regulations of the Securities and Exchange Commission and the PCAOB.
We conducted our audits in accordance with the standards of the PCAOB. Those standards require that we plan and perform the audit to obtain reasonable assurance about whether the financial statements are free of material misstatement, whether due to error or fraud. The Company is not required to have, nor were we engaged to perform, an audit of its internal control over financial reporting. As part of our audits we are required to obtain an understanding of internal control over financial reporting but not for the purpose of expressing an opinion on the effectiveness of the Company’s internal control over financial reporting. Accordingly, we express no such opinion.
Our audits included performing procedures to assess the risks of material misstatement of the financial statements, whether due to error or fraud, and performing procedures that respond to those risks. Such procedures included examining, on a test basis, evidence regarding the amounts and disclosures in the financial statements. Our audits also included evaluating the accounting principles used and significant estimates made by management, as well as evaluating the overall presentation of the financial statements. We believe that our audits provide a reasonable basis for our opinion.
/s/ GRANT THORNTON LLP
We have served as the Company’s auditor since 2018.
Dallas, Texas
September 5, 2025
F-63
Presidio Investment Holdings LLC
CONSOLIDATED BALANCE SHEETS
December 31,
(in thousands)
|
2024 |
2023 |
|||||||
|
ASSETS |
|
|
|
|
||||
|
Current assets |
|
|
|
|
||||
|
Cash and cash equivalents |
$ |
88,815 |
|
$ |
7,106 |
|
||
|
Restricted cash |
|
13,472 |
|
|
15,722 |
|
||
|
Accounts receivable, oil and gas |
|
20,094 |
|
|
13,539 |
|
||
|
Accounts receivable, joint interest owners |
|
11,219 |
|
|
11,807 |
|
||
|
Prepaid expenses and other current assets |
|
1,932 |
|
|
866 |
|
||
|
Total current assets |
|
135,532 |
|
|
49,040 |
|
||
|
Oil and natural gas properties, successful efforts method |
|
534,872 |
|
|
551,349 |
|
||
|
Less accumulated depletion, depreciation, and amortization |
|
(176,221 |
) |
|
(142,068 |
) |
||
|
Oil and natural gas properties, net |
|
358,651 |
|
|
409,281 |
|
||
|
Other property and equipment, net of accumulated depreciation of $7,784 and $6,095 |
|
6,024 |
|
|
5,601 |
|
||
|
Right-of-use asset |
|
339 |
|
|
542 |
|
||
|
Other noncurrent assets |
|
1,517 |
|
|
2,252 |
|
||
|
Total assets |
$ |
502,063 |
|
$ |
466,716 |
|
||
|
|
|
|
|
|||||
|
LIABILITIES AND MEMBERS’ DEFICIT |
|
|
|
|
||||
|
Current liabilities |
|
|
|
|
||||
|
Accounts payable |
$ |
20,463 |
|
$ |
8,949 |
|
||
|
Production taxes payable |
|
3,227 |
|
|
1,695 |
|
||
|
Revenue and royalties payable |
|
20,466 |
|
|
18,048 |
|
||
|
Commodity derivative liabilities, current portion |
|
43,123 |
|
|
14,505 |
|
||
|
Current portion of long-term debt (Note G) |
|
45,044 |
|
|
57,101 |
|
||
|
Current operating lease liabilities |
|
217 |
|
|
218 |
|
||
|
Related party payable |
|
1,083 |
|
|
1,550 |
|
||
|
Other current liabilities |
|
18,214 |
|
|
28,757 |
|
||
|
Total current liabilities |
|
151,837 |
|
|
130,823 |
|
||
|
|
|
|
|
|||||
|
Non-current liabilities |
|
|
|
|
||||
|
Long-term debt, net (Note G) |
|
264,640 |
|
|
304,779 |
|
||
|
Asset retirement obligations |
|
66,232 |
|
|
81,287 |
|
||
|
Non-current operating lease liabilities |
|
135 |
|
|
339 |
|
||
|
Commodity derivative liabilities |
|
47,077 |
|
|
78,244 |
|
||
|
Commitments and contingencies (Note J) |
|
|
|
|
||||
|
Members’ deficit |
|
(27,858 |
) |
|
(128,756 |
) |
||
|
Total liabilities and members’ deficit |
$ |
502,063 |
|
$ |
466,716 |
|
||
The accompanying notes are an integral part of these consolidated financial statements.
F-64
Presidio Investment Holdings LLC
CONSOLIDATED STATEMENTS OF OPERATIONS
Years ended December 31,
(in thousands, except share and per share data)
|
2024 |
2023 |
|||||||
|
Revenue |
|
|
|
|
||||
|
Oil sales |
$ |
106,854 |
|
$ |
123,637 |
|
||
|
Natural gas sales |
|
26,478 |
|
|
45,217 |
|
||
|
Natural gas liquids sales |
|
56,410 |
|
|
60,847 |
|
||
|
Field services revenue |
|
2,474 |
|
|
399 |
|
||
|
Total revenues |
|
192,216 |
|
|
230,100 |
|
||
|
|
|
|
|
|||||
|
Expenses |
|
|
|
|
||||
|
Lease operating expenses |
|
70,702 |
|
|
76,814 |
|
||
|
Production taxes |
|
10,347 |
|
|
14,107 |
|
||
|
Ad valorem taxes |
|
5,236 |
|
|
6,990 |
|
||
|
Depletion, oil and gas properties |
|
34,153 |
|
|
29,606 |
|
||
|
Depreciation and amortization, other property and equipment |
|
3,032 |
|
|
2,538 |
|
||
|
Accretion of asset retirement obligation |
|
3,765 |
|
|
3,955 |
|
||
|
General and administrative (Note B) |
|
7,995 |
|
|
16,652 |
|
||
|
Cost of field services revenue |
|
1,960 |
|
|
150 |
|
||
|
Gain on sale of assets |
|
(85,573 |
) |
|
(2,708 |
) |
||
|
Total operating expenses |
|
51,617 |
|
|
148,104 |
|
||
|
Income from operations |
|
140,599 |
|
|
81,996 |
|
||
|
|
|
|
|
|||||
|
Commodity derivative gains (losses) |
|
(12,465 |
) |
|
62,009 |
|
||
|
Other income |
|
150 |
|
|
685 |
|
||
|
Loss on loan extinguishment |
|
— |
|
|
(14,614 |
) |
||
|
Interest expense |
|
(27,153 |
) |
|
(33,915 |
) |
||
|
Net income before income taxes |
|
101,131 |
|
|
96,161 |
|
||
|
Income tax expense |
|
233 |
|
|
501 |
|
||
|
NET INCOME |
$ |
100,898 |
|
$ |
95,660 |
|
||
|
Net income per Class A units |
$ |
871.48 |
|
$ |
826.24 |
|
||
|
Class A units outstanding, basic and diluted |
|
115,778 |
|
|
115,778 |
|
||
|
Class A weighted-average units outstanding, basic and diluted |
|
115,778 |
|
|
115,778 |
|
||
The accompanying notes are an integral part of these consolidated financial statements.
F-65
Presidio Investment Holdings LLC
CONSOLIDATED STATEMENTS OF MEMBERS’ DEFICIT
Years ended December 31, 2024 and 2023
(in thousands)
|
Members’ |
||||
|
Balance, December 31, 2022 |
$ |
(187,616 |
) |
|
|
Capital distributions |
|
(36,800 |
) |
|
|
Net income |
|
95,660 |
|
|
|
Balance, December 31, 2023 |
|
(128,756 |
) |
|
|
Net income |
|
100,898 |
|
|
|
Balance, December 31, 2024 |
$ |
(27,858 |
) |
|
The accompanying notes are an integral part of these consolidated financial statements.
F-66
Presidio Investment Holdings LLC
CONSOLIDATED STATEMENTS OF CASH FLOWS
Years ended December 31,
(in thousands)
|
2024 |
2023 |
|||||||
|
Cash flows from operating activities: |
|
|
|
|
||||
|
Net income |
$ |
100,898 |
|
$ |
95,660 |
|
||
|
Adjustments to reconcile net income to net cash |
|
|
|
|
||||
|
provided by operating activities: |
|
|
|
|
||||
|
Depletion of oil and gas properties |
|
34,153 |
|
|
29,606 |
|
||
|
Depreciation of other property and equipment |
|
3,032 |
|
|
2,538 |
|
||
|
Accretion of asset retirement obligation |
|
3,765 |
|
|
3,955 |
|
||
|
ARO liabilities settled |
|
(291 |
) |
|
(793 |
) |
||
|
Amortization of debt issuance costs |
|
1,984 |
|
|
3,178 |
|
||
|
Loss on extinguishment of debt |
|
— |
|
|
14,614 |
|
||
|
Unrealized gain from derivative transactions |
|
(2,549 |
) |
|
(112,705 |
) |
||
|
Gain on sale of assets |
|
(85,573 |
) |
|
(2,708 |
) |
||
|
Other, net |
|
733 |
|
|
5 |
|
||
|
Changes in operating assets and liabilities: |
|
|
|
|
||||
|
Accounts receivable |
|
(5,967 |
) |
|
20,221 |
|
||
|
Prepaid expenses and other current assets |
|
(1,066 |
) |
|
(664 |
) |
||
|
Accounts payable |
|
11,514 |
|
|
(24,459 |
) |
||
|
Related party payable |
|
(467 |
) |
|
1,550 |
|
||
|
Other current liabilities |
|
(6,593 |
) |
|
(8,288 |
) |
||
|
Net cash provided by operating activities |
|
53,573 |
|
|
21,710 |
|
||
|
|
|
|
|
|||||
|
Cash flows from investing activities: |
|
|
|
|
||||
|
Capital expenditures for oil and natural gas properties |
|
(3,493 |
) |
|
(2,742 |
) |
||
|
Purchase of property and equipment |
|
(3,082 |
) |
|
(3,083 |
) |
||
|
Proceeds from sale of assets |
|
87,013 |
|
|
3,108 |
|
||
|
Net cash provided (used in) investing activities |
|
80,438 |
|
|
(2,717 |
) |
||
|
|
|
|
|
|||||
|
Cash flows from financing activities: |
|
|
|
|
||||
|
Repayment of ABS I debt |
|
— |
|
|
(340,656 |
) |
||
|
Proceeds from ABS II debt |
|
— |
|
|
380,000 |
|
||
|
Proceeds from Trail Dust debt |
|
2,451 |
|
|
— |
|
||
|
ABS I prepayment penalty |
|
— |
|
|
(7,570 |
) |
||
|
Repayment of ABS II debt |
|
(55,957 |
) |
|
(13,665 |
) |
||
|
Repayment of finance lease liabilities |
|
(1,024 |
) |
|
(1,539 |
) |
||
|
Member distributions |
|
— |
|
|
(36,800 |
) |
||
|
Deferred loan costs |
|
(22 |
) |
|
(7,420 |
) |
||
|
Net cash used in financing activities |
|
(54,552 |
) |
|
(27,650 |
) |
||
|
NET INCREASE (DECREASE) IN CASH, CASH EQUIVALENTS, AND RESTRICTED CASH |
|
79,459 |
|
|
(8,657 |
) |
||
|
Cash, cash equivalents, and restricted cash, beginning of period |
|
22,828 |
|
|
31,485 |
|
||
|
Cash, cash equivalents, and restricted cash, end of period |
$ |
102,287 |
|
$ |
22,828 |
|
||
|
|
|
|
|
|||||
|
Supplemental cash flow information: |
|
|
|
|
||||
|
Cash paid for interest |
$ |
27,782 |
|
$ |
26,324 |
|
||
|
|
|
|
|
|||||
|
Cash paid for amounts included in the measurement of lease liabilities: |
|
|
|
|
||||
|
Operating cash flows from operating leases |
$ |
240 |
|
$ |
235 |
|
||
|
|
|
|
|
|||||
|
Noncash activities: |
|
|
|
|
||||
|
Lease assets obtained in exchange for finance lease liabilities |
$ |
373 |
|
$ |
2,164 |
|
||
The accompanying notes are an integral part of these consolidated financial statements.
F-67
Presidio Investment Holdings LLC
NOTES TO CONSOLIDATED FINANCIAL STATEMENTS
December 31, 2024 and 2023
(Dollar amounts in thousands, except as separately indicated)
NOTE A — ORGANIZATION AND NATURE OF BUSINESS
Presidio Investment Holdings LLC (together with its consolidated subsidiaries, “Company” or “Presidio”), a Delaware limited liability company, was formed on March 29, 2018. The Company was formed by capital contributions from NH Presidio Investments LLC, and certain members of management from the Company. The accompanying consolidated financial statements also include the accounts of wholly owned subsidiaries Presidio Intermediate Holding Company LLC, Presidio Holding Company LLC, Presidio Petroleum LLC, Presidio MPO LLC, Presidio WAB LLC, Presidio Petroleum Operating LLC, Presidio Employee Holdings Co. LLC, Presidio Employee Co. LLC, and Presidio Finance LLC.
Presidio Finance LLC was formed as a limited-purpose, bankruptcy-remote, wholly-owned subsidiary of Presidio Investment Holdings LLC to effectuate the closing and issuance of asset-backed securities as discussed in Note G.
The Company’s principal business is oil and gas exploration and production with operations primarily in Texas and Oklahoma. Presidio is an independent energy company focused on the acquisition and subsequent application of engineering efficiency principles to optimize the output of existing properties.
NOTE B — SUMMARY OF SIGNIFICANT ACCOUNTING POLICIES
Basis of Accounting
The consolidated financial statements include the Company’s accounts and the accounts of its consolidated subsidiaries. All intercompany transactions have been eliminated in consolidation. The consolidated financial statements were prepared in accordance with accounting principles generally accepted in the United States of America (“GAAP”).
Use of Estimates
The preparation of financial statements in conformity with GAAP requires management to make estimates and assumptions that affect the reported amounts of assets and liabilities and disclosure of contingent assets and liabilities at the date of the financial statements and the reported amounts of revenues and expenses during the reporting period. Actual results could differ from these estimates. Additionally, the prices received for crude oil, natural gas, and NGL production can heavily influence our assumptions, judgments and estimates, and continued volatility of crude oil and natural gas prices could have a significant impact on our estimates
The Company’s financial statements are based on a number of significant estimates including oil and natural gas reserve quantities that are the basis for the calculations of depletion and impairment of oil and natural gas properties, as well as the estimate of asset retirement obligations. The Company’s oil and natural gas reserves estimates, which are inherently imprecise, are prepared in accordance with guidelines established by the Securities and Exchange Commission (“SEC”) and accepted petroleum engineering and evaluation principles. Other significant estimates include, but are not limited to, accrued revenues, which typically include one to two months of production activity as an estimate in our period end financial statements and expenses incurred but not yet invoiced by our vendors and service providers at period end.
Cash and Cash Equivalents
The Company considers all highly liquid investments with original maturities of three months or less to be cash equivalents. The Company had no cash equivalents as of December 31, 2024 and 2023.
F-68
Presidio Investment Holdings LLC
NOTES TO CONSOLIDATED FINANCIAL STATEMENTS
December 31, 2024 and 2023
(Dollar amounts in thousands, except as separately indicated)
NOTE B — SUMMARY OF SIGNIFICANT ACCOUNTING POLICIES (cont.)
Restricted Cash
At the closing date of the ABS II securitization transaction (see Note G), the Company was required to deposit $15.7 million into a separate Liquidity Reserve account. At each note payment date, a portion of the Liquidity Reserve account balance is used to fund the priority of payments as required by the securitized note agreements as long as the balance exceeds the expected note interest for the six payment dates following such payment date for controlling securities, and senior transaction fees. The account is also used to fund the required principal and interest payments associated with the ABS debt if available funds are insufficient. Following the payment in full of the aggregate outstanding amount of the Notes and of all other amounts owed, any amount remaining on deposit in the Liquidity Reserve Account shall be distributed back to the Company.
The following table provides a reconciliation of cash, cash equivalents and restricted cash reported within the consolidated balance sheets:
|
(in thousands) |
2024 |
2023 |
||||
|
Cash and cash equivalents |
$ |
88,815 |
$ |
7,106 |
||
|
Restricted cash |
|
13,472 |
|
15,722 |
||
|
Total cash, cash equivalents, and restricted cash presented in the statement of cash flows |
$ |
102,287 |
$ |
22,828 |
||
Concentrations of Credit Risk
Financial instruments that potentially subject the Company to a concentration of credit risk consist principally of cash and accounts receivable. The Company maintains deposits at financial institutions, which at times may exceed amounts covered by insurance provided by the U.S. Federal Deposit Insurance Corporation (“FDIC”). The Company has not experienced any losses related to amounts in excess of FDIC limits and believes the counter party risks are minimal based on the reputation and history of the institutions in which the funds are deposited and held.
During 2024, oil, gas and natural gas liquid (“NGL”) revenues from four purchasers totaled approximately 33%, 11%, 11%, and 8% of gross oil, natural gas and NGL revenues. These significant customers’ accounts receivable balances totaled approximately 40%, 13%, 7%, and 7% of oil and gas receivables as of December 31, 2024. During 2023, oil, gas and NGL revenues from four purchasers totaled approximately 27%, 12%, 9%, and 9% of gross oil, natural gas and NGL revenues. These significant customers’ accounts receivable balances totaled approximately 35%, 9%, 8%, and 7% of oil and gas receivables as of December 31, 2023.
No other customer balance represented greater than 10% of total accounts receivable as of December 31, 2024 and 2023. We believe that sufficient alternative purchasers exist for the Company’s oil, gas and NGL production and that the loss of any single purchaser is not considered a significant interruption or business risk to the Company.
Accounts Receivable
The Company sells oil and natural gas to various customers. Oil and natural gas sales receivables related to these operations are generally unsecured. Joint interest receivables are generally secured pursuant to the operating agreement between the operator and the joint interest owner. The Company has the ability to settle the receivables through netting of anticipated future production revenues if management’s assessment of the creditworthiness of the joint interest owners is deemed necessary. Accounts receivable are recorded on a gross basis and are not discounted. The Company regularly reviews all aged accounts receivable for collectability and establishes an allowance as necessary for individual customer balances. Based on the results of this review, no allowance for credit losses was recorded as of December 31, 2024 and 2023.
F-69
Presidio Investment Holdings LLC
NOTES TO CONSOLIDATED FINANCIAL STATEMENTS
December 31, 2024 and 2023
(Dollar amounts in thousands, except as separately indicated)
NOTE B — SUMMARY OF SIGNIFICANT ACCOUNTING POLICIES (cont.)
Fair Value of Financial Instruments
Cash and cash equivalents, accounts receivable, and accounts payable approximate fair value due to the short maturity of those instruments.
Derivative Activities
The Company has entered into derivative instruments to mitigate a portion of its exposure to market changes in hydrocarbon prices and basis differentials. Swap instruments require a sale of the hedged commodity at a fixed price and a purchase at a floating market price, as defined in each instrument, to a counterparty. The Company recognizes all price risk management instruments as either assets or liabilities measured at fair value. The Company has presented the fair value of derivative assets and liabilities on a net basis by counterparty in the accompanying consolidated balance sheet where the right of offset exists.
The ABS II securitization transaction included certain hedging requirements. At the close date of the ABS II securitization transaction, the Company was required to hedge 85% of the projected production of natural gas, natural gas liquids, and oil following the close date for eight years, four years, and five years, respectively. The Company is also required to hedge 85% of the projected oil production for five years. Natural gas basis differential swaps are required to be hedged 85% for four years following the close date. The Company shall maintain at all times, 24 months of commodity hedges in an amount not less than 85% of the projected production of oil, natural gas and NGLs until the earlier of (x) the Final Scheduled Payment Date or (y) the redemption of the Notes.
The Company has not designated any price risk management instruments as fair value or cash flow hedges during the years ended December 31, 2024 and 2023.
Oil and Natural Gas Properties
The Company utilizes the successful efforts method of accounting for its oil and gas properties. Under this method, costs of acquiring properties, drilling successful exploration wells, development costs, and workover costs result in additions to proved properties that are capitalized. The costs of exploratory wells are initially capitalized pending a determination of whether proved reserves have been found. At the completion of drilling activities, the costs of exploratory wells remain capitalized if the determination is made that proved reserves have been found. If no proved reserves have been found, the costs of each of the related exploratory wells are charged to expense. In some cases, a determination of proved reserves cannot be made at the completion of drilling, requiring additional testing and evaluation of the wells. The costs of such exploratory wells are expensed if a determination of proved reserves has not been made within a twelve-month period after drilling is complete. Exploration costs such as geological, geophysical and seismic costs are expensed as incurred.
The capitalized costs of proved properties are depleted using the unit-of-production method based on proved developed or total proved reserves as applicable. Costs of significant non-producing properties, wells in the process of being drilled and prepaid development costs are excluded from depletion until proved reserves are established or, if unsuccessful, impairment is determined.
Producing property is considered impaired when the carrying cost of property exceeds its undiscounted future net cash flows. When a property is impaired the carrying value is reduced to the discounted future net cash flows and an impairment charge of the difference between cost and discounted future net cash flows is recorded. Non-producing properties are considered impaired when the Company considers it likely that the associated leasehold will expire without plans to renew or extend the lease.
F-70
Presidio Investment Holdings LLC
NOTES TO CONSOLIDATED FINANCIAL STATEMENTS
December 31, 2024 and 2023
(Dollar amounts in thousands, except as separately indicated)
NOTE B — SUMMARY OF SIGNIFICANT ACCOUNTING POLICIES (cont.)
Other Property and Equipment
Other property and equipment are carried at cost less accumulated depreciation. Major renovations and improvements are capitalized while expenditures for maintenance and repairs are expensed as incurred. Upon sale or abandonment, the cost of the equipment and related accumulated depreciation are removed from the accounts and any gain or loss is recognized. Depreciation is calculated using the straight-line method over the estimated useful lives of the various assets. See Note E.
Impairment of Long-Lived Assets
The carrying value of proved oil and natural gas properties, salt water disposal wells and related facilities, and other property and equipment is periodically evaluated for impairment whenever events or changes in circumstances indicate that the carrying amount of an asset may not be recoverable. When it is determined that the estimated future net cash flows of an asset will not be sufficient to recover its carrying amount, an impairment loss must be recorded to reduce the carrying amount to its estimated fair value.
Under FASB ASC Topic 360, the Company evaluates impairment of proved and unproved oil and natural gas properties based on expected future net cash flows from the asset group. As the Company’s properties are managed and evaluated as a single field, impairment testing is performed on that basis. No impairment was recorded during the years ended December 31, 2024 and 2023.
Leases
The Company leases office space and vehicles. Right-of-use assets and lease liabilities are initially recorded at the commencement date based on the present value of lease payments over the lease term. The Company uses its incremental borrowing rate to discount future lease payments. Certain leases contain variable costs above the minimum required payments and are not included in the right-of-use assets or lease liabilities. Options to extend or terminate a lease are included in the lease term when it is reasonably certain the Company will exercise that option. For operating leases, lease cost is recognized on a straight-line basis over the term of the lease. Leases with an initial term of 12 months or less are not included on the consolidated balance sheet. The Company elected a practical expedient to not separate non-lease components from lease components for office space leases. The Company did not elect this practical expedient for vehicle leases. See Note I for further lease disclosures.
Asset Retirement Obligations
Asset retirement obligations relate to the future costs associated with the plugging, dismantlement, remediation, and abandonment (“P&A”) of oil and gas wells and locations. Estimates are based on projected remaining lives of those wells based on reserve estimates and internal estimates of the future cost to P&A the wells at the end of their remaining lives. The Company records the discounted present value of those anticipated costs as its asset retirement obligation liability.
Future periodic accretion of the discount on asset retirement obligations will be recorded as an expense in the accompanying consolidated statement of income. See Note C for further discussion of the Company’s asset retirement obligations.
F-71
Presidio Investment Holdings LLC
NOTES TO CONSOLIDATED FINANCIAL STATEMENTS
December 31, 2024 and 2023
(Dollar amounts in thousands, except as separately indicated)
NOTE B — SUMMARY OF SIGNIFICANT ACCOUNTING POLICIES (cont.)
Revenue Recognition
Upstream Revenues
The Company disaggregates revenues from contracts with customers by type of commodity. Upstream revenues include the sale of oil, gas, and NGL production which are recognized at a point in time when control is transferred to the purchaser upon delivery of contract-specified production volumes at a specified point. The transaction price used to recognize revenue is a function of the contract billing terms. Revenue is invoiced, if required, by calendar month based on volumes at contractually based rates with payment typically received within 30 days of the end of the production month. Taxes assessed by governmental authorities on oil, gas and NGL sales are presented separately from such revenues in the accompanying consolidated statements of operations.
The Company also evaluates its contracts for the principal/agent provisions. If the Company is determined to be the principal, it would recognize revenue at the gross purchase price and record an expense for certain fees charged by the customer (such as transportation and fractionation fees) incurred prior to the transfer of control, as the Company would still have control of the product when these activities take place. Alternatively, when the Company is determined to be the agent, it recognizes the revenues based on the net price received from the purchaser, as control is determined to have transferred prior to the activities. During this evaluation, the Company concluded that it acts as the agent in all current contracts. Accordingly, revenue is recognized based on the net proceeds received from the purchaser.
Oil Sales
The Company sells its crude oil production at the wellhead for a contractually-specified index price, net of pricing differentials. The Company recognizes revenue when control transfers to the purchaser at the delivery point based on the price received from the purchaser. Oil revenues are recorded net of any third-party transportation fees and other applicable differentials in the Company’s consolidated statements of operations.
Natural Gas and NGL Sales
Under the Company’s natural gas processing contracts, natural gas is delivered to a midstream processing entity at the wellhead or the inlet of the midstream processing entity’s system. The midstream processing entity gathers and processes the natural gas and remits proceeds for the resulting sales of NGLs and residue gas. The Company has determined that it is the agent in these transactions and recognizes revenue on a net basis, with transportation, gathering, processing, treating and compression fees as a reduction to revenues in the consolidated statements of operations.
Satisfaction of Performance Obligation and Revenue Recognition
Because the Company has a right to consideration from its customers in amounts that correspond directly to the value that the customer receives from the performance completed on each contract, the Company recognizes revenue for sales at the time the crude oil, natural gas, or NGLs are delivered at a fixed or determinable price.
Transaction Price Allocated to Remaining Performance Obligations
The Company’s upstream product sales contracts do not originate until production occurs and, therefore, are not considered to exist beyond each days’ production. Therefore, there are no remaining performance obligations under any of its product sales contracts.
F-72
Presidio Investment Holdings LLC
NOTES TO CONSOLIDATED FINANCIAL STATEMENTS
December 31, 2024 and 2023
(Dollar amounts in thousands, except as separately indicated)
NOTE B — SUMMARY OF SIGNIFICANT ACCOUNTING POLICIES (cont.)
Under the Company’s revenue agreements, each delivery generally represents a separate performance obligation; therefore, future volumes delivered are wholly unsatisfied and disclosure of the transaction price allocated to remaining performance obligations it not required.
Contract Balances
Aside from accounts receivable attributable to oil and gas sales, the Company has not recognized any contract assets as of December 31, 2024 or 2023.
Prior-period Performance Obligations
The Company records revenue in the month production is delivered to the purchaser. However, purchaser and settlement statements for certain natural gas and NGL sales may not be received for 30 to 90 days after the date production is delivered. At the end of each month, the Company estimates the amount of production that was delivered to the purchaser and the price that will be received for the sale of the product. Variances between estimates and the actual amounts received, if any, are recorded in the month payment is received from the purchaser. For the years ended December 31, 2024 and 2023 revenue recognized in the reporting period related to performance obligations satisfied in prior reporting periods was not material. The Company believes that the pricing provisions of its oil, natural gas and NGL contracts are customary in the industry.
Below is a summary of the gross revenues and costs that comprise the net revenues recognized on the consolidated statements of operations for the years ended December 31:
|
(in thousands) |
2024 |
2023 |
||||
|
Oil sales, gross |
$ |
107,023 |
$ |
123,766 |
||
|
Natural gas sales, gross |
|
60,170 |
|
81,506 |
||
|
Natural gas liquids sales, gross |
|
56,592 |
|
60,938 |
||
|
Total oil, natural gas, and natural gas liquids sales, gross |
$ |
223,785 |
$ |
266,210 |
||
|
Oil deductions |
$ |
169 |
$ |
129 |
||
|
Natural gas deductions |
|
33,692 |
|
36,289 |
||
|
Natural gas liquids deductions |
|
182 |
|
91 |
||
|
Total oil, natural gas, and natural gas liquids deductions |
$ |
34,043 |
$ |
36,509 |
||
|
Total oil, natural gas, and natural gas liquids sales, net |
$ |
189,742 |
$ |
229,701 |
||
Field Services Revenues
The Company provides various field services for the primary purpose of supporting its field operations. When the Company offers these services to third party customers, including its third-party working interest partners, it generates supplemental, other revenues. These services primarily include rental compression, oilfield construction and reclamation, emissions surveying, and sales of emissions reduction equipment.
Revenue from rental compression is recognized as earned in the month the work is performed in accordance with the contractual obligations. Revenue from oilfield construction and reclamation is recognized each month based on a time and materials basis. Revenue from emission surveying is recognized at the point in time when the service is completed, and the customer has accepted the work performed. Revenue from the sale of emissions reduction equipment is recognized upon delivery.
F-73
Presidio Investment Holdings LLC
NOTES TO CONSOLIDATED FINANCIAL STATEMENTS
December 31, 2024 and 2023
(Dollar amounts in thousands, except as separately indicated)
NOTE B — SUMMARY OF SIGNIFICANT ACCOUNTING POLICIES (cont.)
Fair Value Measurement
The Company utilizes a fair value hierarchy to categorize its assets and liabilities based on inputs to the valuation techniques used to measure fair value. The hierarchy gives the highest priority to unadjusted quoted prices in active markets for identical assets or liabilities (Level 1 measurements) and lowest priority to unobservable inputs (Level 3 measurements). The three levels of the fair value hierarchy are described below:
|
Level 1 — |
Inputs to the valuation methodology are unadjusted quoted prices for identical assets or liabilities in active markets that the Company has the ability to access. |
|||
|
Level 2 — |
Inputs to the valuation methodology include: • Quoted prices for similar assets or liabilities in active markets; • Quoted prices for identical or similar assets or liabilities in inactive markets; • Inputs other than quoted prices that are observable for the asset or liability; • Inputs that are derived principally from or corroborated by observable market data by correlation or other means. If the asset or liability has a specified (contractual) term, the Level 2 input must be observable for substantially the full term of the asset or liability. |
|||
|
Level 3 — |
Inputs to the valuation methodology are unobservable and significant to the fair value measurements. |
Financial assets and liabilities are classified based on the lowest level of input that is significant to the fair value measurement. As of December 31, 2024 and 2023, all price risk management assets and liabilities recorded on the consolidated balance sheets are classified within Level 2 as they are generally based on quoted prices for similar assets as determined by independent brokers. See Note D for further information pertaining to derivatives.
The initial recognition of an asset retirement obligation is determined using Level 3 fair value inputs as the Company uses an expected present value technique to measure fair value upon initial recognition of the obligation. See Note C for the summary of changes of the asset retirement obligations for the years ended December 31, 2024 and 2023.
The following table sets forth the Company’s gross assets and liabilities which are measured at fair value on a recurring basis by level within the fair value hierarchy:
|
(in thousands) |
December 31, 2024 |
|||||||||||||
|
Level 1 |
Level 2 |
Level 3 |
Total |
|||||||||||
|
Assets |
|
|
|
|
|
|
||||||||
|
Current: |
|
|
|
|
|
|
||||||||
|
Commodity derivatives |
$ |
— |
$ |
3,725 |
|
$ |
— |
$ |
3,725 |
|
||||
|
Noncurrent: |
|
|
|
|
|
|
||||||||
|
Commodity derivatives |
|
— |
|
4,025 |
|
|
— |
|
4,025 |
|
||||
|
Liabilities |
|
|
|
|
|
|
||||||||
|
Current: |
|
|
|
|
|
|
||||||||
|
Commodity derivatives |
$ |
— |
$ |
(46,848 |
) |
$ |
— |
|
(46,848 |
) |
||||
|
Noncurrent: |
|
|
|
|
|
|
||||||||
|
Commodity derivatives |
|
— |
|
(51,102 |
) |
|
— |
|
(51,102 |
) |
||||
|
Net derivative instruments |
$ |
— |
$ |
(90,200 |
) |
$ |
— |
$ |
(90,200 |
) |
||||
F-74
Presidio Investment Holdings LLC
NOTES TO CONSOLIDATED FINANCIAL STATEMENTS
December 31, 2024 and 2023
(Dollar amounts in thousands, except as separately indicated)
NOTE B — SUMMARY OF SIGNIFICANT ACCOUNTING POLICIES (cont.)
|
(in thousands) |
December 31, 2023 |
|||||||||||||
|
Level 1 |
Level 2 |
Level 3 |
Total |
|||||||||||
|
Assets |
|
|
|
|
|
|
||||||||
|
Current: |
|
|
|
|
|
|
||||||||
|
Commodity derivatives |
$ |
— |
$ |
17,729 |
|
$ |
— |
$ |
17,729 |
|
||||
|
Noncurrent: |
|
|
|
|
|
|
||||||||
|
Commodity derivatives |
|
— |
|
2,306 |
|
|
— |
|
2,306 |
|
||||
|
Liabilities |
|
|
|
|
|
|
||||||||
|
Current: |
|
|
|
|
|
|
||||||||
|
Commodity derivatives |
$ |
— |
$ |
(32,234 |
) |
$ |
— |
$ |
(32,234 |
) |
||||
|
Noncurrent: |
|
|
|
|
|
|
||||||||
|
Commodity derivatives |
|
— |
|
(80,550 |
) |
|
— |
|
(80,550 |
) |
||||
|
Net derivative instruments |
$ |
— |
$ |
(92,749 |
) |
$ |
— |
$ |
(92,749 |
) |
||||
General and Administrative
General and administrative (“G&A”) expenses primarily consist of employee compensation and related benefits, professional services, and other corporate overhead costs incurred in the normal course of business. Compensation and benefits represent the largest component of G&A. For the year ended December 31, 2024, no non-recurring compensation expense related to incentive unit distributions was recognized. For the year ended December 31, 2023, the Company recognized $9.5 million of non-recurring compensation expense in connection with the Class B unit distribution that was triggered during the period (see Note H — Members’ Equity).
In addition, the Company provides administrative services to non-operated working interest owners under Council of Petroleum Accountants Societies (“COPAS”) joint operating agreements. Reimbursements received for such services are recorded as an offset to G&A expenses in the consolidated statements of operations.
Income Taxes
The Company is organized as a limited liability company and taxed as a partnership for federal income tax purposes. As a result, income or losses are taxable or deductible to the member rather than at the Company level; accordingly, no provision has been made for federal income taxes in the accompanying consolidated financial statements. In certain instances, the Company is subject to state taxes on income arising in or derived from the state tax jurisdictions in which it operates.
State income tax positions are evaluated in a two-step process. The Company first determines whether it is more likely than not that a tax position will be sustained upon examination. If a tax position meets the more likely than not threshold, it is then measured to determine the amount of expense to record in the consolidated financial statements. The tax expense recorded would equal the largest amount of expense related to the outcome that is 50% or greater likely to occur. The Company classifies any potential accrued interest recognized on an underpayment of income taxes as interest expense and classifies any statutory penalties recognized on a tax position taken as operating expense.
Management of the Company has not taken a tax position that, if challenged, would be expected to have a material effect on the financial statements as of or for the years ended December 31, 2024 or 2023.
The Company did not incur any penalties or interest related to its state tax returns during the years December 31, 2024 and December 31, 2023.
F-75
Presidio Investment Holdings LLC
NOTES TO CONSOLIDATED FINANCIAL STATEMENTS
December 31, 2024 and 2023
(Dollar amounts in thousands, except as separately indicated)
NOTE B — SUMMARY OF SIGNIFICANT ACCOUNTING POLICIES (cont.)
Earnings (Loss) Per Share
Basic earnings (loss) per share are computed by dividing net income (loss) by the weighted-average number of Class A units outstanding during the year. Diluted earnings (loss) per share are calculated to give effect to potentially issuable dilutive common shares. The Company did not have additional instruments or other substantive classes of equity to create a dilutive effect on earnings per share as of the years ended December 31, 2024 and December 31, 2023.
Reclassifications
Certain historical amounts on the consolidated statements of operations have been reclassified to conform to the current period presentation. For the year ended December 31, 2023, $0.4 million was reclassified from Other income line to the Field services revenue line and $0.2 million was reclassified from the Lease operating expenses line to the Cost of field services revenue line. These reclassifications had no impact on net income.
In addition, $1.6 million previously reported in Other current liabilities on the consolidated balance sheet as of December 31, 2023 was reclassified to Related party payable to conform to the current period presentation. This reclassification had no impact on total current liabilities.
Recently issued and adopted accounting pronouncements
In November 2023, FASB issued ASU 2023-07, Segment Reporting (“Topic 280”). This update requires that a public entity, including entities with a single reportable segment, disclose significant segment expenses that are regularly provided to the chief operating decision maker, as well as other segment items that are included in the calculation of segment profit or loss. A public entity will also be required to disclose all annual disclosures about a reportable segment’s profit or loss currently required by Topic 280 in interim periods. Although a public entity is permitted to disclose multiple measures of a segment’s profit or loss, at least one of the reported segment profit or loss measures should be consistent with the measurement principles used in measuring the corresponding amounts of the public entity’s consolidated financial statements. Further, a public entity must disclose the title and position of the CODM as well as how the CODM uses the reported measure(s) of segment profit or loss in assessing segment performance and deciding how to allocate resources. The amendments in this update are effective for fiscal years beginning after December 15, 2023, and interim periods within fiscal years beginning after December 15, 2024. See Note L.
Recently issued accounting pronouncements not yet adopted
In March 2024, the FASB issued ASU 2024-01, Compensation — Stock Compensation: Scope Application of Profits Interest and Similar Awards (Topic 718), which clarifies how an entity determines whether a profits interest or similar award is within the scope of ASC 718 or under other applicable guidance. This update provides illustrative examples that are intended to improve the overall clarity and reduce complexity in interpreting the guidance for profit interest awards. The amendments in this update are effective for fiscal years after December 15, 2024, including interim periods within those years. Early adoption is permitted, and the update can be adopted prospectively or retrospectively to any or all periods presented in the financial statements. The Company has not early adopted the standard and is currently assessing the effect that ASU 2024-01 will have on its disclosures.
In November 2024, the FASB issued ASU 2024-03, Income Statement — Reporting Comprehensive Income — Expense Disaggregation Disclosures (“Subtopic 220-40”), which expands disclosures around a public entity’s costs and expenses of specific items (i.e., employee compensation, DD&A), requires the inclusion of amounts that are required to be disclosed under GAAP in the same disclosure as other disaggregation requirements, requires qualitative descriptions of amounts remaining in expense captions that are not separately disaggregated quantitatively, and requires disclosure of total selling expenses, and in annual periods, the definition of selling expenses. The amendment does not change or remove existing disclosure requirements. The amendment is effective for fiscal years beginning after December 15, 2026, and interim periods with fiscal years beginning after December 15, 2027. Early adoption is permitted, and the amendment can be adopted prospectively or retrospectively to any or all periods presented in the financial statements. The Company has not early adopted the standard and is currently assessing the effect that ASU 2024-03 will have on its disclosures.
F-76
Presidio Investment Holdings LLC
NOTES TO CONSOLIDATED FINANCIAL STATEMENTS
December 31, 2024 and 2023
(Dollar amounts in thousands, except as separately indicated)
NOTE C — ASSET RETIREMENT OBLIGATIONS
The Company’s asset retirement obligations represent the estimated present value of the estimated cash flows the Company will incur to plug, abandon and remediate its producing properties at the end of their productive lives, in accordance with applicable state laws. Market risk premiums associated with asset retirement obligations are estimated to reflect the Company’s credit-adjusted risk-free rate that is utilized in the calculations of asset retirement obligations.
The Company’s asset retirement obligation transactions during the years ended December 31, 2024 and 2023 are summarized in the table below.
|
(in thousands) |
2024 |
2023 |
||||||
|
Asset retirement obligations at beginning of year |
$ |
81,287 |
|
$ |
78,125 |
|
||
|
Additions to asset retirement obligations |
|
362 |
|
|
— |
|
||
|
Revisions to asset retirement obligations |
|
(18,891 |
) |
|
— |
|
||
|
Accretion expense |
|
3,765 |
|
|
3,955 |
|
||
|
ARO liability settled upon plugging and abandoning wells |
|
(291 |
) |
|
(793 |
) |
||
|
Asset retirement obligations at end of year |
$ |
66,232 |
|
$ |
81,287 |
|
||
As of December 31, 2024, we performed normal revisions to our asset retirement obligations which resulted in an $18.9 million decrease in the liability. The revisions were due to cost revisions based on our recent asset retirement experiences and due to revisions attributed to timing.
NOTE D — DERIVATIVE ACTIVITIES
Set forth below are the summarized amounts, terms and gross fair values of outstanding commodity derivative instruments as of December 31, 2024 (in thousands):
|
Description and Production Period |
Total Volumes |
Weighted |
Fair |
||||||
|
Oil Swaps: |
|
|
|
||||||
|
January – December 2025 |
1,093 |
$ |
57.29 |
$ |
(13,204 |
) |
|||
|
January – December 2026 |
990 |
$ |
57.45 |
$ |
(8,423 |
) |
|||
|
January – December 2027 |
902 |
$ |
58.22 |
$ |
(5,328 |
) |
|||
|
January – December 2028 |
422 |
$ |
56.67 |
$ |
(2,680 |
) |
|||
|
Description and Production Period |
Total Volumes |
Weighted |
Fair |
||||||
|
Natural Gas Swaps: |
|
|
|
||||||
|
January – December 2025 |
22,880 |
$ |
2.76 |
$ |
(17,063 |
) |
|||
|
January – December 2026 |
21,072 |
$ |
3.19 |
$ |
(14,451 |
) |
|||
|
January – December 2027 |
19,133 |
$ |
3.68 |
$ |
(2,889 |
) |
|||
|
January – December 2028 |
17,664 |
$ |
3.57 |
$ |
(2,410 |
) |
|||
|
January – December 2029 |
16,454 |
$ |
3.55 |
$ |
(549 |
) |
|||
|
Thereafter |
22,654 |
$ |
3.59 |
$ |
2,645 |
|
|||
F-77
Presidio Investment Holdings LLC
NOTES TO CONSOLIDATED FINANCIAL STATEMENTS
December 31, 2024 and 2023
(Dollar amounts in thousands, except as separately indicated)
NOTE D — DERIVATIVE ACTIVITIES (cont.)
|
Description and Production Period |
Total Volumes |
Weighted |
Fair |
|||||||
|
Natural Gas Basis Swaps: |
|
|
|
|
||||||
|
January – December 2025 |
22,880 |
$ |
(0.27 |
) |
$ |
1,603 |
|
|||
|
January – December 2026 |
21,072 |
$ |
(0.32 |
) |
$ |
(956 |
) |
|||
|
January – December 2027 |
3,355 |
$ |
0.60 |
|
$ |
11 |
|
|||
|
Description and Production Period |
Total Volumes |
Weighted |
Fair |
||||||
|
Natural Gas Liquids Swaps: |
|
|
|
||||||
|
January – December 2025 |
2,061 |
$ |
22.82 |
$ |
(11,767 |
) |
|||
|
January – December 2026 |
1,894 |
$ |
22.10 |
$ |
(9,740 |
) |
|||
|
January – December 2027 |
892 |
$ |
20.67 |
$ |
(4,997 |
) |
|||
Set forth below are the summarized amounts, terms and gross fair values of outstanding commodity derivative instruments as of December 31, 2023 (in thousands):
|
Description and Production Period |
Total Volumes |
Weighted |
Fair |
||||||
|
Oil Swaps: |
|
|
|
||||||
|
January – December 2024 |
1,238 |
$ |
57.97 |
$ |
(16,223 |
) |
|||
|
January – December 2025 |
1,093 |
$ |
57.29 |
$ |
(11,133 |
) |
|||
|
January – December 2026 |
990 |
$ |
57.45 |
$ |
(7,034 |
) |
|||
|
January – December 2027 |
902 |
$ |
58.22 |
$ |
(3,982 |
) |
|||
|
January – December 2028 |
422 |
$ |
56.67 |
$ |
(2,000 |
) |
|||
|
Description and Production Period |
Total Volumes |
Weighted |
Fair |
||||||
|
Natural Gas Swaps: |
|
|
|
||||||
|
January – December 2024 |
24,916 |
$ |
2.61 |
$ |
(1,814 |
) |
|||
|
January – December 2025 |
22,287 |
$ |
2.74 |
$ |
(15,925 |
) |
|||
|
January – December 2026 |
20,523 |
$ |
3.18 |
$ |
(12,421 |
) |
|||
|
January – December 2027 |
19,008 |
$ |
3.68 |
$ |
(3,001 |
) |
|||
|
January – December 2028 |
17,664 |
$ |
3.57 |
$ |
(3,449 |
) |
|||
|
Thereafter |
39,108 |
$ |
3.56 |
$ |
(3,456 |
) |
|||
F-78
Presidio Investment Holdings LLC
NOTES TO CONSOLIDATED FINANCIAL STATEMENTS
December 31, 2024 and 2023
(Dollar amounts in thousands, except as separately indicated)
NOTE D — DERIVATIVE ACTIVITIES (cont.)
|
Description and Production Period |
Total Volumes |
Weighted |
Fair |
|||||||
|
Natural Gas Basis Swaps: |
|
|
|
|
||||||
|
January – December 2024 |
24,376 |
$ |
(0.51 |
) |
$ |
(5,228 |
) |
|||
|
January – December 2025 |
22,287 |
$ |
(0.27 |
) |
$ |
(848 |
) |
|||
|
January – December 2026 |
10,463 |
$ |
(0.15 |
) |
$ |
(342 |
) |
|||
|
Description and Production Period |
Total Volumes |
Weighted |
Fair |
||||||
|
Natural Gas Liquids Swaps: |
|
|
|
||||||
|
January – December 2024 |
2,374 |
$ |
30.57 |
$ |
10,319 |
|
|||
|
January – December 2025 |
2,061 |
$ |
23.82 |
$ |
(5,085 |
) |
|||
|
January – December 2026 |
1,894 |
$ |
22.10 |
$ |
(6,911 |
) |
|||
|
January – December 2027 |
892 |
$ |
20.67 |
$ |
(4,216 |
) |
|||
Below is a reconciliation of the gross open positions by commodity to the net open positions presented on the consolidated balance sheet as of December 31, 2024:
|
(in thousands) |
Current |
Noncurrent |
||||||||||||||
|
Commodity |
Assets |
Liabilities |
Assets |
Liabilities |
||||||||||||
|
Oil |
$ |
— |
|
$ |
(13,204 |
) |
$ |
— |
|
$ |
(16,430 |
) |
||||
|
Gas |
|
3,618 |
|
|
(21,769 |
) |
|
4,025 |
|
|
(19,934 |
) |
||||
|
NGL |
|
107 |
|
|
(11,875 |
) |
|
— |
|
|
(14,738 |
) |
||||
|
Total |
$ |
3,725 |
|
$ |
(46,848 |
) |
$ |
4,025 |
|
$ |
(51,102 |
) |
||||
|
Effects of netting arrangements |
|
(3,725 |
) |
|
3,725 |
|
|
(4,025 |
) |
|
4,025 |
|
||||
|
Total |
$ |
— |
|
$ |
(43,123 |
) |
$ |
— |
|
$ |
(47,077 |
) |
||||
Below is a reconciliation of the gross open positions by commodity to the net open positions presented on the consolidated balance sheet as of December 31, 2023:
|
(in thousands) |
Current |
Noncurrent |
||||||||||||||
|
Commodity |
Assets |
Liabilities |
Assets |
Liabilities |
||||||||||||
|
Oil |
$ |
1,018 |
|
$ |
(17,241 |
) |
$ |
— |
|
$ |
(24,148 |
) |
||||
|
Gas |
|
5,439 |
|
|
(14,040 |
) |
|
2,056 |
|
|
(39,940 |
) |
||||
|
NGL |
|
11,272 |
|
|
(953 |
) |
|
250 |
|
|
(16,462 |
) |
||||
|
Total |
$ |
17,729 |
|
$ |
(32,234 |
) |
$ |
2,306 |
|
$ |
(80,550 |
) |
||||
|
Effects of netting arrangements |
|
(17,729 |
) |
|
17,729 |
|
|
(2,306 |
) |
|
2,306 |
|
||||
|
Total |
$ |
— |
|
$ |
(14,505 |
) |
$ |
— |
|
$ |
(78,244 |
) |
||||
The Company has entered into derivative contracts with counterparties who the Company believes are creditworthy counterparties. All of the Company’s counterparties are investment grade and no collateral has been required. As of December 31, 2024, the maximum amount of loss due to credit risk that the Company would incur if the counterparties failed to perform according to the terms of the derivative instrument contracts would be zero.
F-79
Presidio Investment Holdings LLC
NOTES TO CONSOLIDATED FINANCIAL STATEMENTS
December 31, 2024 and 2023
(Dollar amounts in thousands, except as separately indicated)
NOTE D — DERIVATIVE ACTIVITIES (cont.)
The total net loss on derivatives for the year ended December 31, 2024, comprised of a realized loss of $15.0 million and an unrealized gain of $2.5 million, for a total loss on commodity derivatives of $12.5 million. The total net gain on derivatives for the year ended December 31, 2023, comprised of a realized loss of $50.7 million and an unrealized gain of $112.7 million, for a total gain on commodity derivatives of $62.0 million.
NOTE E — OIL AND NATURAL GAS PROPERTIES AND PROPERTY AND EQUIPMENT
The Company has recorded oil and natural gas properties of $534.9 million and $551.3 million at December 31, 2024 and 2023, partially offset by accumulated depletion of $176.2 million and $142.1 million, respectively. Oil and natural gas properties recorded on the consolidated balance sheets consist entirely of proved properties for both periods presented. For the years ended December 31, 2024 and 2023, depletion expense related to the Company’s oil and natural gas properties was $34.2 million and $29.6 million, respectively.
Below is a summary of other property and equipment as of December 31:
|
(in thousands) |
Useful Life |
2024 |
2023 |
|||||||
|
Furniture and fixtures |
7 |
$ |
92 |
|
$ |
92 |
|
|||
|
Software and licenses |
3 |
|
7,022 |
|
|
5,838 |
|
|||
|
Computers and other hardware |
3 |
|
12 |
|
|
12 |
|
|||
|
Vehicles |
5 |
|
2,190 |
|
|
2,984 |
|
|||
|
Machinery and equipment |
5 |
|
225 |
|
|
286 |
|
|||
|
Leasehold improvements |
6 |
|
443 |
|
|
443 |
|
|||
|
Compressors |
5 |
|
3,824 |
|
|
2,041 |
|
|||
|
Total other property and equipment |
$ |
13,808 |
|
$ |
11,696 |
|
||||
|
Accumulated depreciation and amortization |
|
(7,784 |
) |
|
(6,095 |
) |
||||
|
Total other property and equipment, net |
$ |
6,024 |
|
$ |
5,601 |
|
||||
For the years ended December 31, 2024 and 2023, depreciation expense related to property and equipment was $3.0 million and $2.5 million, respectively.
Sale of Cherokee and Virgilian Leasehold
On September 5, 2024, pursuant to the terms and conditions of the Purchase and Sale Agreement, Presidio WAB LLC closed on the sale of its Cherokee leasehold at its full net revenue interest (NRI) along with approximately 5,800 net acres of Virgilian leasehold to Upland Exploration, LLC et al for total consideration of $83.7 million.
Presidio assigned no value to the leasehold at the time of its acquisition, which resulted in a gain on sale of $83.7 million.
NOTE F — OTHER CURRENT LIABILITIES
As of December 31, 2024 and 2023, other current liabilities were comprised of the following:
|
(in thousands) |
2024 |
2023 |
||||
|
Accrued lease operating expenses |
$ |
8,358 |
$ |
9,495 |
||
|
Ad Valorem payable |
|
4,232 |
|
6,968 |
||
|
Accrued interest |
|
4,193 |
|
4,922 |
||
|
General and administrative |
|
1,418 |
|
3,298 |
||
|
Other |
|
13 |
|
4,074 |
||
|
Total other current liabilities |
$ |
18,214 |
$ |
28,757 |
||
F-80
Presidio Investment Holdings LLC
NOTES TO CONSOLIDATED FINANCIAL STATEMENTS
December 31, 2024 and 2023
(Dollar amounts in thousands, except as separately indicated)
NOTE G — LONG-TERM DEBT
A summary of outstanding debt obligations as of December 31, 2024 and 2023 is as follows:
|
(in thousands) |
Term Range |
Interest |
2024 |
|||||
|
Description |
||||||||
|
ABS II Securitization |
July 2023 – Mar 2038 |
7.8% – 8.4% |
$ |
310,378 |
|
|||
|
Trail Dust Financing |
Jan 2024 – Jan 2029 |
6.9% |
|
2,451 |
|
|||
|
Equipment financing obligations |
|
2,482 |
|
|||||
|
ABS II Debt issuance costs, net |
|
(5,605 |
) |
|||||
|
Trail Dust Debt issuance costs, net |
|
(22 |
) |
|||||
|
Total debt |
$ |
309,684 |
|
|||||
|
Current portion |
|
(45,044 |
) |
|||||
|
Total long-term portion |
$ |
264,640 |
|
|||||
|
(in thousands) |
Term Range |
Interest |
2023 |
|||||
|
Description |
||||||||
|
ABS II Securitization |
July 2023 – Mar 2038 |
7.8% – 8.4% |
$ |
366,336 |
|
|||
|
Trail Dust Financing |
Jan 2024 – Jan 2029 |
6.9% |
|
— |
|
|||
|
Equipment financing obligations |
|
3,129 |
|
|||||
|
ABS II Debt issuance costs, net |
|
(7,585 |
) |
|||||
|
Trail Dust Debt issuance costs, net |
|
— |
|
|||||
|
Total debt |
$ |
361,880 |
|
|||||
|
Current portion |
|
(57,101 |
) |
|||||
|
Total long-term portion |
$ |
304,779 |
|
|||||
ABS I Securitization
On July 30, 2021, Presidio Investment Holdings LLC used the newly formed Presidio Finance LLC (the “Issuer”), a limited-purpose, bankruptcy-remote, wholly owned subsidiary of Presidio Investment Holdings LLC to close upon the issuance of $430 million of term asset backed securities in a private placement transaction with a syndicate of U.S.-based institutional investors (herein referred to as the “ABS I Notes”). The issuance included $202.5 million aggregate principal amount of its 4.902% Class A-1 Notes due December 20, 2036, $135 million aggregate principal amount of its 5.807% Class A-2 Notes due December 20, 2036, and $92.5 million aggregate principal amount of its 10.762% Class B Notes due December 20, 2036.
The ABS I Notes were subject to a series of covenants and restrictions customary for transactions of this type, including (i) that the Issuer maintains specified reserve accounts to be used to make required interest payments, (ii) premium payments in the case of an optional prepayment, (iii) certain indemnification payments in the event, amount other things, that the assets pledged as collateral for the ABS I Notes were used in stated ways defective or ineffective, and (iv) covenants related to recordkeeping, access to information and similar matters.
The ABS I Notes were also subject to customary early amortization events provided for in the indenture, including events tied to failure to maintain stated debt service coverage ratios, failure to maintain certain production metrics, certain change of control and management termination events, and event of default and the failure to repay or refinance the ABS I Notes on the applicable scheduled maturity date.
The ABS I Notes were subject to certain customary events of default, including events relating to non-payment of required interest, principal or other amounts due on or with respect to the ABS I Notes, failure to comply with covenants within certain time frames, certain bankruptcy events, breaches of specified representations and warranties, failure of security interests to be effective and certain judgments.
F-81
Presidio Investment Holdings LLC
NOTES TO CONSOLIDATED FINANCIAL STATEMENTS
December 31, 2024 and 2023
(Dollar amounts in thousands, except as separately indicated)
NOTE G — LONG-TERM DEBT (cont.)
The Company incurred debt issuance costs of $15.2 million related to the issuance of the ABS I Notes, which includes accrued financing costs of $3.6 million. These costs were recorded as a reduction to “Long-term debt” on the Company’s consolidated balance sheet. Amortization of debt issuance costs related to the ABS I Notes, included in interest expense in the consolidated statements of operations, for the year ended December 31, 2023, was $2.0 million. Remaining debt issuance costs of $7.0 million were recognized in the loss of debt extinguishment at the time of redemption of the ABS I Notes.
ABS II Securitization
On July 18, 2023, Presidio Investment Holdings LLC undertook a strategic initiative to optimize its capital structure and enhance financial flexibility. As part of this effort, the Company, through Presidio Finance LLC, issued ABS II debt and used the proceeds to repay the $340.6 million outstanding ABS I notes. This refinancing resulted in the elimination of the B notes and the continuation of the A-1 and A-2 tranches with a different investor group. In connection with the repayment, the Company recognized a $14.6 million loss on the extinguishment of ABS I debt, which is reflected in the consolidated statement of operations for the year ended December 31, 2023.
The Company issued $380.0 million in term asset-backed securities, hereafter referred to as the “ABS II Notes.” The ABS II Notes include two investment-grade rated tranches. The issuance included $190.0 million aggregate principal amount of its 7.806% Class A-1 Notes due December 25, 2038, and $190.0 million aggregate principal amount of its 8.418% Class A-2 Notes due December 25, 2038.
The ABS II Notes are subject to a series of covenants and restrictions customary for transactions of this type, including (i) that the Issuer maintains specified reserve accounts to be used to make required interest payments, (ii) premium payments in the case of an optional prepayment before certain dates, (iii) certain indemnification payments in the event, among other things, that the assets pledged as collateral for the ABS II Notes are used in stated ways defective or ineffective, and (iv) covenants related to recordkeeping, access to information and similar matters.
The ABS II Notes are also subject to customary early amortization events provided for in the indenture, including events tied to failure to maintain stated debt service coverage ratios, failure to maintain certain production metrics, certain management termination events, and event of default and the failure to repay or refinance the ABS II Notes on the applicable scheduled maturity date.
The ABS II Notes are subject to certain customary events of default, including events relating to non-payment of required interest, principal or other amounts due on or with respect to the ABS II Notes, failure to comply with covenants within certain time frames, certain bankruptcy events, breaches of specified representations and warranties, failure of security interests to be effective and certain judgments against the issuer.
As of December 31, 2024 and 2023, the Company was in compliance with all financial covenants.
The Company incurred debt issuance costs of $8.9 million related to the issuance of the ABS II Notes. These costs are recorded as a reduction to “Long-term debt” on the Company’s consolidated balance sheet. Amortization of debt issuance costs related to the ABS II Notes, included in interest expense in the consolidated statements of operations, for the year ended December 31, 2024 and 2023 was $2.0 million and $1.2 million, respectively.
Trail Dust Financing
On January 31, 2024, Trail Dust LLC (“Trail Dust”), a subsidiary of Presidio Investment Holdings LLC, entered into a loan agreement with Independent Bank. Independent Bank doing business as Independent Financial has since merged with SouthState Bank. Under this agreement, the lender agreed to provide an advancing term loan facility with a maximum principal amount of $8.7 million (the “Trail Dust Loan”). The purpose of the loan is to finance the acquisition of new and used compressors.
F-82
Presidio Investment Holdings LLC
NOTES TO CONSOLIDATED FINANCIAL STATEMENTS
December 31, 2024 and 2023
(Dollar amounts in thousands, except as separately indicated)
NOTE G — LONG-TERM DEBT (cont.)
Advances under the Trail Dust Loan are subject to borrowing base limitations, which restrict the maximum loan amounts based on the type of equipment financed. Advances for used compressors are limited to 75% of the lesser of cost or fair market value, while advances for new compressors are limited to 80% of the cost. The aggregate principal amount of advances under the loan cannot exceed $8.7 million.
The Trail Dust Loan bears interest at a fluctuating rate equal to the Prime Rate subject to a minimum interest rate of 4.5% per annum. The advance period, during which Trail Dust may request draws under the loan agreement, remained open as of December 31, 2024. The advance period continues until the “Termination Date,” as defined in the loan agreement, which is expected to occur on or around January 31, 2025, at which point no additional draws may be made. Upon the Termination Date any outstanding principal converts to a term loan with equal monthly principal and interest payments through the maturity date of January 31, 2029. Upon the termination of the advance period, any outstanding balance converts to a term loan bearing interest at a fixed rate equal to the 5-Year Treasury Rate plus 3.0%, with a minimum interest rate of 4.5% per annum.
The obligations under the Trail Dust Loan are secured by a first-priority lien on substantially all of Trail Dust’s assets, including all compressors acquired with loan proceeds, as well as Trail Dust’s rights under its Master Rental Agreement. Additionally, Presidio Investment Holdings LLC serves as a guarantor of the debt.
The loan agreement includes customary covenants and reporting requirements, including the obligation for Trail Dust and its guarantor, Presidio Investment Holdings LLC, to furnish quarterly financial statements to the lender.
During the year ended December 31, 2024, Trail Dust received $2.5 million in advances from Independent Bank to finance four separate compressor purchases.
The Company incurred debt issuance costs of $0.2 million related to the Trail Dust Loan. These costs are recorded as a reduction to “Long-term debt” on the Company’s consolidated balance sheet. Amortization of debt issuance costs related to the Trail Dust Loan included in interest expense in the consolidated statements of operations for the year ended December 31, 2024, was $4.0 thousand.
Total interest expense related to the Trail Dust Loan for the year ended December 31, 2024, was $0.1 million.
As of December 31, 2024, the outstanding balance of the Trail Dust Loan was $2.5 million. Trail Dust was in compliance with all financial covenants as of that date.
The future amounts of required principal payments of long-term debt after December 31, 2024 are as follows:
|
(in thousands) |
ABS II |
Trail Dust |
||||
|
Years Ending December 31, |
||||||
|
2025 |
$ |
43,484 |
$ |
504 |
||
|
2026 |
|
40,190 |
|
587 |
||
|
2027 |
|
49,878 |
|
629 |
||
|
2028 |
|
52,890 |
|
673 |
||
|
2029 |
|
53,254 |
|
58 |
||
|
Thereafter |
|
70,682 |
|
— |
||
|
Total |
$ |
310,378 |
$ |
2,451 |
||
NOTE H — MEMBERS’ EQUITY
On March 29, 2018 the Company entered into an amended and restated LLC agreement, with certain members of Company management (“Management Group”) and NH Presidio Investments LLC (“PE Sponsor”) whereby the PE Sponsor and the Management Group made initial capital contributions to the Company in the form of Class A units and entered into commitments to make additional Class A equity capital contributions to the Company, subject to approval of the Board of the Company.
F-83
Presidio Investment Holdings LLC
NOTES TO CONSOLIDATED FINANCIAL STATEMENTS
December 31, 2024 and 2023
(Dollar amounts in thousands, except as separately indicated)
NOTE H — MEMBERS’ EQUITY (cont.)
The LLC agreement also authorizes the Company to issue Class B units, which are intended to constitute profit interests within the meaning of IRS guidelines. The Class B units vest 20% annually over four years, with the final 20% vesting upon the occurrence of a change of control event. Holders of the Class B units are entitled to cash payouts upon the return of contributed capital plus a rate of return to specified holders of Class A units and the Class B units are forfeited upon termination of employment with the Company at the discretion of Management. The achievement of these payouts is a performance condition that requires the Company to assess, at each reporting period, the probability that an event of payout will occur. Compensation cost is required to be recognized at such time that the payout terms are probable of being met. The incentive units are accounted for as liability-classified awards pursuant to ASC Topic 718, “Compensation-Stock Compensation,” as the achievement of the payout conditions requires the settlement of such awards by transferring cash to the incentive unit holders. However, because the achievement of any payout condition (performance condition) cannot be deemed probable as of the balance sheet date, no compensation cost associated with the incentive units has been reflected in the consolidated statement of operations for the year ending December 31, 2024. For the year ended December 31, 2023, the Company achieved certain distribution hurdles and triggered payouts in the amount of $9.5 million to the Class B unitholders. The payout was recorded as compensation cost in General and Administrative Expenses. As of December 31, 2024, there were 928 Class B units that remained outstanding and there were no declared distributions which would trigger payout to the Class B unitholders and no such distributions were pending or contemplated for the near future. Therefore, no additional amounts have been accrued as of December 31, 2024 related to the Class B units.
NOTE I — LEASES
A summary of leasing activities for the years ending December 31, 2024 and 2023 is as follows:
|
(in thousands) |
Classification |
2024 |
2023 |
|||||
|
Years Ending December 31, |
||||||||
|
Operating lease cost |
General and administrative |
$ |
239 |
$ |
239 |
|||
|
Finance lease cost |
Amortization and interest expense |
|
1,120 |
|
1,132 |
|||
|
Total cost |
$ |
1,359 |
$ |
1,371 |
||||
|
(in thousands) |
Balance Sheet Classification |
2024 |
2023 |
|||||
|
Years Ending December 31, |
||||||||
|
Right of use asset – financing |
Other property and equipment |
$ |
2,010 |
$ |
2,804 |
|||
|
Right of use asset – operating |
Right of use – operating lease |
$ |
339 |
$ |
542 |
|||
|
Financing lease ST |
Current portion of long-term debt |
$ |
1,104 |
$ |
1,143 |
|||
|
Operating lease ST |
Current operating lease liabilities |
$ |
217 |
$ |
218 |
|||
|
Financing lease LT |
Long-term debt, net |
$ |
1,347 |
$ |
1,986 |
|||
|
Operating lease LT |
Non-current operating lease liabilities |
$ |
135 |
$ |
339 |
|||
The cash paid amounts related to the operating leases for 2024 and 2023 were $0.2 million and $0.2 million, respectively, and the financing cash paid amount was $1.3 million and $1.5 million, respectively. There were no right-of-use asset amounts obtained in exchange for lease obligations relating to operating leases in 2024 or 2023. The right-of-use asset amounts obtained in exchange for lease obligations relating to financing leases in 2024 and 2023 were $0.4 million and $2.1 million, respectively. As of December 31, 2024 and 2023, the remaining lease terms for operating leases were 2.0 years and 3.0 years, respectively, with a weighted average discount rate of 6.93%. As of December 31, 2024 and 2023, the weighted average remaining lease terms for financing leases were 1.9 years and 2.4 years, respectively, with a weighted average discount rate of 6.93%.
F-84
Presidio Investment Holdings LLC
NOTES TO CONSOLIDATED FINANCIAL STATEMENTS
December 31, 2024 and 2023
(Dollar amounts in thousands, except as separately indicated)
NOTE I — LEASES (cont.)
The following table represents future minimum lease commitments under operating leases and financing leases:
|
(in thousands) |
Operating |
Financing |
||||||
|
2025 |
$ |
246 |
|
$ |
1,161 |
|
||
|
2026 |
|
166 |
|
|
846 |
|
||
|
2027 |
|
— |
|
|
596 |
|
||
|
2028 |
|
— |
|
|
20 |
|
||
|
Total lease payments |
$ |
412 |
|
$ |
2,623 |
|
||
|
Less: interest |
|
(60 |
) |
|
(172 |
) |
||
|
Present value of lease liabilities |
$ |
352 |
|
$ |
2,451 |
|
||
NOTE J — COMMITMENTS AND CONTINGENCIES
Litigation
In the opinion of management, any claims and legal actions that may arise, or may have arisen in the ordinary course of business will not have a material adverse effect on the Company’s consolidated financial position, results of operations, or liquidity for the years ended December 31, 2024 and 2023.
Environmental Remediation
Various federal, state, and local laws and regulations covering the discharge of materials into the environment, or otherwise relating to the protection of the environment, may affect the Company’s operations and the costs of its crude oil and natural gas exploration, development, and production operations. The Company does not anticipate that it will be required in the near future to expend significant amounts in relation to the consolidated financial statements taken as a whole by reason of environmental laws and regulations, and appropriately no reserves have been recorded.
Casualties and Other Risks
The Company maintains coverage in various insurance programs underwritten by highly rated carriers. The Company’s policies provide for property damage and other customary coverages for the nature and scope of its operations. The Company believes it has adequate coverage, although insurance will not cover every type of loss that might occur. As a result of insurance market conditions, coverage could become significantly more costly or even unavailable.
If the Company were to incur a significant loss for which it was inadequately covered, the loss could have a material impact the results of its operations, cash flow or financial condition. Additionally, if proceeds from available insurance were not to be paid in a timely manner, the Company’s financial condition could be affected. Any event that interrupts the Company’s revenues or which causes the Company to make a significant expenditure not covered by insurance could reduce the Company’s ability to meet future financial obligations.
NOTE K — RETIREMENT PLAN
The Company provides a 401(k) retirement plan covering all eligible employees. The plan provides for discretionary employer contributions as determined by the Company or its management in addition to a Company match of up to 6% of an employee’s salary. The Company contributed $0.7 million for the match to the 401(k) retirement plan for each of the years ended December 31, 2024 and 2023.
Note L — Segment Information
The Company is managed on a consolidated basis as one operating segment and one reportable segment, which is engaged in the acquisition, development, exploration, and production of oil and natural gas properties (“Operating segment”). The Company’s operations are conducted primarily in one geographic area of the United States. The
F-85
Presidio Investment Holdings LLC
NOTES TO CONSOLIDATED FINANCIAL STATEMENTS
December 31, 2024 and 2023
(Dollar amounts in thousands, except as separately indicated)
Note L — Segment Information (cont.)
Operating segment derives its revenue from customers through the sale of oil, natural gas, and NGLs as well as other immaterial service contracts. See Note B — Summary of Significant Accounting Policies for further discussion of the Company’s sources of revenue.
The Company’s chief operating decision maker (“CODM”) is the collective Co-Chief Executive Officers. The CODM uses the Company’s consolidated financial results to make key operating decisions, assess performance, and to allocate resources. The measures of segment profit or loss and total assets utilized by the CODM are net income and total assets as reported on the consolidated statements of operations and the consolidated balance sheets, respectively. The significant expense categories, their amounts and other segment items that are regularly provided to the CODM are the same amounts that comprise the Company’s consolidated statements of operations in total.
The CODM is presented with gross revenues and revenue deductions broken out separately for review. As such, the CODM reviews gross oil sales, gross natural gas sales, and gross natural gas liquid sales separately from oil deductions, natural gas deductions, and natural gas liquid deductions as described in Note B — Summary of Significant Accounting Policies. The CODM is also presented with commodity derivative gains (losses) broken out into realized gain/(loss) from derivatives and unrealized gain(loss) from derivatives as described in Note D — Derivative Activities.
The CODM uses consolidated net income as a measure of profitability to evaluate segment performance to allocate the appropriate resources to drive efficiencies and develop growth strategies.
Interest income for the years ended December 31, 2024 and 2023 was $2.1 million and $0.9 million, respectively.
NOTE M — SUBSEQUENT EVENTS
In preparing the accompanying consolidated financial statements, management has evaluated all subsequent events and transactions for potential recognition or disclosure through the date of filing.
On January 6, 2025, the Board of Representatives of the Company approved a cash distribution totaling $75.0 million to its members. The distribution was paid on January 8, 2025, and was allocated among equity holders in accordance with the Company’s LLC Agreement. Because the distribution was neither declared nor approved as of December 31, 2024, it is not reflected in the accompanying consolidated financial statements.
On August 5, 2025, the Company entered into a Business Combination Agreement (“BCA”) with EQV Ventures Acquisition Corp. (“EQV”) and certain of its affiliates. The BCA provides for a series of mergers pursuant to which the Company will become a wholly owned subsidiary of EQV Holdings LLC, an affiliate of EQV. Upon closing, the combined company is expected to be renamed Presidio Production Company and listed on the New York Stock Exchange under the ticker “FTW.” As part of the transaction, Presidio Production Company will also acquire proved properties in the Texas Panhandle from an affiliate of EQV, EQV Resources LLC. The transaction is subject to customary closing conditions, including shareholder approvals and regulatory clearances.
On July 2, 2025, the Company, through Presidio WAB LLC as borrower and Presidio Investment Holdings LLC as guarantor, entered into a revolving credit facility with SouthState Bank. The facility provides for borrowings up to $20.0 million, subject to a borrowing base initially set at $7.5 million, with a maturity date of July 2, 2028. Borrowings under the facility bear interest at a rate equal to the Prime Rate and are secured by substantially all of the Company’s oil and gas properties and related assets not already encumbered by asset-backed securities. Proceeds from the facility may be used for acquisitions and development of oil and gas properties, letters of credit, working capital, and other general corporate purposes.
There were no other material subsequent events that required recognition or disclosure in these consolidated financial statements.
Note N — Supplemental information of oil and natural gas producing activities (unaudited)
The following reserve estimates present the Company’s estimate of the proved natural gas and oil reserves and net cash flow of the Company’s properties, in accordance with the guidelines established by the Securities and Exchange Commission. The Company emphasizes that reserve estimates are inherently imprecise and that estimates of
F-86
Presidio Investment Holdings LLC
NOTES TO CONSOLIDATED FINANCIAL STATEMENTS
December 31, 2024 and 2023
(Dollar amounts in thousands, except as separately indicated)
Note N — Supplemental information of oil and natural gas producing activities (unaudited) (cont.)
new discoveries are more imprecise than those of producing natural gas and oil properties. Accordingly, the estimates are expected to change as future information becomes available. All the oil and natural gas reserves are located in Kansas, Oklahoma, and Texas.
Capitalized oil and natural gas costs
Aggregate capitalized costs related to oil and natural gas production activities with applicable accumulated depreciation, depletion, and amortization are as follows:
|
(in thousands) |
As of |
|||||||
|
2024 |
2023 |
|||||||
|
Proved properties |
$ |
534,872 |
|
$ |
551,349 |
|
||
|
Unproved properties |
|
— |
|
|
— |
|
||
|
Total oil and gas properties |
|
534,872 |
|
|
551,349 |
|
||
|
Accumulated depreciation and depletion |
|
(176,221 |
) |
|
(142,068 |
) |
||
|
Net capitalized costs |
$ |
358,651 |
|
$ |
409,281 |
|
||
Costs incurred in oil and natural gas activities
Costs incurred in oil and natural gas property acquisition, exploration and development activities are as follows:
|
(in thousands) |
For the year ended |
|||||
|
2024 |
2023 |
|||||
|
Development costs |
$ |
709 |
$ |
1,967 |
||
|
Proved property acquisition costs |
|
2,784 |
|
775 |
||
|
Unproved property acquisition costs |
|
— |
|
— |
||
|
Total costs incurred |
$ |
3,493 |
$ |
2,742 |
||
Reserve quantity information
Proved oil and natural gas reserves are those quantities of oil and gas, which by analysis of geoscience and engineering data, can be estimated with reasonable certainty to be economically producible from a given date forward, from known reservoirs, and under existing economic conditions, operating methods, and government regulations. Proved developed reserves are proved reserves that can be expected to be recovered through existing wells with existing equipment and operating methods or in which the cost of the required equipment is relatively minor compared to the cost of a new well. Proved undeveloped reserves are proved reserves that are expected to be recovered from new wells on undrilled acreage, or from existing wells where a relatively major expenditure is required for recompletion. Below are the net quantities of net proved developed reserves of the Company’s properties:
|
(in thousands) |
Oil and |
Natural |
NGLs |
Total |
||||||||
|
December 31, 2022 |
20,180 |
|
445,256 |
|
43,779 |
|
138,168 |
|
||||
|
Revisions of previous estimates |
(2,787 |
) |
(61,901 |
) |
(9,540 |
) |
(22,644 |
) |
||||
|
Extensions, discoveries and other additions |
157 |
|
1,788 |
|
84 |
|
539 |
|
||||
|
Production |
(1,641 |
) |
(31,104 |
) |
(2,767 |
) |
(9,592 |
) |
||||
|
Purchase of reserves |
— |
|
— |
|
— |
|
— |
|
||||
|
Sale of reserves in place |
— |
|
— |
|
— |
|
— |
|
||||
|
December 31, 2023 |
15,909 |
|
354,039 |
|
31,556 |
|
106,471 |
|
||||
|
Revisions of previous estimates |
(496 |
) |
(25,642 |
) |
(2,180 |
) |
(6,948 |
) |
||||
|
Extensions, discoveries and other additions |
84 |
|
464 |
|
8 |
|
169 |
|
||||
|
Production |
(1,424 |
) |
(28,013 |
) |
(2,460 |
) |
(8,553 |
) |
||||
F-87
Presidio Investment Holdings LLC
NOTES TO CONSOLIDATED FINANCIAL STATEMENTS
December 31, 2024 and 2023
(Dollar amounts in thousands, except as separately indicated)
Note N — Supplemental information of oil and natural gas producing activities (unaudited) (cont.)
|
(in thousands) |
Oil and |
Natural |
NGLs |
Total |
|||||
|
Purchase of reserves |
121 |
853 |
187 |
|
450 |
||||
|
Sale of reserves in place |
— |
— |
— |
|
— |
||||
|
December 31, 2024 |
14,194 |
301,701 |
27,111 |
|
91,589 |
||||
|
Proved Developed Reserves: |
|
||||||||
|
December 31, 2023 |
15,826 |
352,954 |
31,458 |
|
106,109 |
||||
|
December 31, 2024 |
14,144 |
301,318 |
27,111 |
|
91,475 |
||||
|
Proved Undeveloped Reserves: |
|
||||||||
|
December 31, 2023 |
83 |
1,085 |
98 |
|
362 |
||||
|
December 31, 2024 |
50 |
383 |
(0 |
) |
114 |
||||
Notable changes in proved reserves for the year ended December 31, 2024 included the following:
• Extensions and Discoveries: In 2024, total extensions and discoveries increased proved reserves by 169 MBoe. The primary driver was the addition of proved undeveloped (PUD) locations acquired through a farmout agreement, contributing approximately 121 MBoe. The remaining additions resulted from changes in well utilization and successful partner-operated activity within the basin.
• Revisions of Previous Estimates: In 2024, revisions of previous estimates resulted in a net decrease of 7.0 MMBoe. The majority of this reduction, 5.6 MMBoe was attributable to lower SEC pricing, while 1.4 MMBoe reflected unfavorable economic conditions, including the refinement of workover program timing, midstream facility interruptions, and the restructuring of proved developed non-producing (PDNP) wells.
• Acquisition of reserves. In 2024, purchases of reserves totaled 450 MBoe due to acquisition of incremental interests in proved developed oil and gas properties primarily operated by the Company.
Notable changes in proved reserves for the year ended December 31, 2023 included the following:
• Extensions and Discoveries: In 2023, total extensions and discoveries increased proved reserves by 539 MBoe. The majority was from farmout agreements, 381 Mboe. The remainder is due to partner-operated activity within the basin.
• Revisions of Previous Estimates: In 2023, revisions of previous estimates resulted in a net decrease of 22.6 MMBoe, primarily due to a lower-price environment. Of this reduction, approximately 15.2 MMBoe was attributable to lower SEC pricing, while 7.4 MMBoe reflected secondary pricing effects, including changes in optimal marketing strategy and disruptions to the supply — demand equilibrium within the basin.
Standardized measure of discounted future net cash flows relating to oil and natural gas reserves
The standardized measure of discounted future net cash flows relating to oil and natural gas reserves and associated changes in standard measure amounts were prepared in accordance with the provision of FASB ASC 932-235-55, Extractive Activities — Oil and Gas (“Topic 932”). Future cash inflows were computed by applying average prices of oil and natural gas for the last 12 months to estimated future production. Future production and development costs were computed by estimating the expenditures to be incurred in developing, producing, and plugging and abandoning the proved reserves at year-end, based on year-end costs and assuming continuation of existing economic conditions. Future net cash flows are discounted at the rate of 10% annually to derive the standardized
F-88
Presidio Investment Holdings LLC
NOTES TO CONSOLIDATED FINANCIAL STATEMENTS
December 31, 2024 and 2023
(Dollar amounts in thousands, except as separately indicated)
Note N — Supplemental information of oil and natural gas producing activities (unaudited) (cont.)
measure of discounted cash flows. Actual future cash inflows may vary considerably, and the standardized measure does not necessarily represent the fair value of the acquired properties’ oil and natural gas reserves. Standard measure amounts are:
|
(in thousands) |
Year Ended |
|||||||
|
2024 |
2023 |
|||||||
|
Future cash inflows |
$ |
2,257,985 |
|
$ |
2,831,677 |
|
||
|
Future production costs |
|
(1,329,708 |
) |
|
(1,615,425 |
) |
||
|
Future development costs |
|
(148,324 |
) |
|
(145,494 |
) |
||
|
Future net cash flows before income tax |
$ |
779,953 |
|
$ |
1,070,758 |
|
||
|
Future income tax expense |
|
(1,807 |
) |
|
(2,514 |
) |
||
|
Future net cash flows |
$ |
778,146 |
|
$ |
1,068,244 |
|
||
|
10% annual discount for estimated timing of cash flows |
|
(286,251 |
) |
|
(430,302 |
) |
||
|
Standardized measure of discounted future net cash flows |
$ |
491,895 |
|
$ |
637,942 |
|
||
The 12-month average prices were adjusted to reflect applicable transportation and quality differentials on a well-by-well basis to arrive at realized sales prices used to estimate the properties’ reserves. The prices for the properties’ reserves were as follows:
|
Year Ended December 31, |
|||||||||
|
2024 |
2023 |
2022 |
|||||||
|
Oil (per Bbl) |
$ |
73.86 |
$ |
76.16 |
$ |
93.58 |
|||
|
Natural gas (per Mcf) |
$ |
1.97 |
$ |
2.55 |
$ |
6.29 |
|||
|
Natural gas liquids (per Bbl) |
$ |
22.64 |
$ |
22.68 |
$ |
35.60 |
|||
Changes in the Standardized Measure of Discounted Future Net Cash Flows at 10% per annum are as follows:
|
(in thousands) |
Year Ended |
|||||||
|
2024 |
2023 |
|||||||
|
Sales of oil and gas, net of production costs |
$ |
(103,457 |
) |
$ |
(130,689 |
) |
||
|
Net changes in prices and production costs |
|
(74,382 |
) |
|
(1,035,086 |
) |
||
|
Changes in future development costs |
|
(371 |
) |
|
(450 |
) |
||
|
Extensions, discoveries and other additions |
|
3,139 |
|
|
9,993 |
|
||
|
Development costs incurred during the period |
|
— |
|
|
— |
|
||
|
Revisions of previous quantity estimates |
|
(41,824 |
) |
|
(129,367 |
) |
||
|
Purchases of reserves-in-place |
|
3,968 |
|
|
— |
|
||
|
Sale of reserves-in-place |
|
— |
|
|
— |
|
||
|
Changes in production rates |
|
2,591 |
|
|
(18,249 |
) |
||
|
Accretion of discount |
|
63,940 |
|
|
176,659 |
|
||
|
Net change in income taxes |
|
349 |
|
|
2,604 |
|
||
|
Other changes |
|
— |
|
|
— |
|
||
|
Net increase (decrease) |
$ |
(146,047 |
) |
$ |
(1,124,585 |
) |
||
|
Beginning of year |
|
637,942 |
|
|
1,762,527 |
|
||
|
End of year |
$ |
491,895 |
|
$ |
637,942 |
|
||
F-89
Presidio Investment Holdings LLC
NOTES TO CONSOLIDATED FINANCIAL STATEMENTS
December 31, 2024 and 2023
(Dollar amounts in thousands, except as separately indicated)
Note N — Supplemental information of oil and natural gas producing activities (unaudited) (cont.)
Estimates of economically recoverable natural gas and oil reserves and of future net revenues are based upon a number of variable factors and assumptions, all of which are to some degree subjective and may vary considerably from actual results. Therefore, actual production, revenues, development and operating expenditures may not occur as estimated. The reserve data are estimates only, are subject to many uncertainties, and are based on data gained from production histories and on assumptions as to geologic formations and other matters. Actual quantities of natural gas and oil may differ materially from the amounts estimated.
F-90
REPORT OF INDEPENDENT REGISTERED PUBLIC ACCOUNTING FIRM
To the Stockholder and the Board of Directors of
Presidio PubCo Inc. (f/k/a Prometheus PubCo Inc.):
Opinion on the Financial Statements
We have audited the accompanying balance sheet of Presidio PubCo Inc. (f/k/a Prometheus PubCo Inc.) (the “Company”) as of July 31, 2025, and the related statements of operations, changes in stockholder’s deficit, and cash flows for the period from July 30, 2025 (inception) through July 31, 2025, and the related notes (collectively referred to as the “financial statements”). In our opinion, the financial statements present fairly, in all material respects, the financial position of the Company as of July 31, 2025, and the results of its operations and its cash flows for the period from July 30, 2025 to July 31, 2025, in conformity with accounting principles generally accepted in the United States of America.
Going Concern
The accompanying financial statements have been prepared assuming that the Company will continue as a going concern. As discussed in Note 1 to the financial statements, if the Parent is unable to raise additional funds to alleviate liquidity needs and complete a business combination by August 8, 2026, then the Company will cease all operations except for the purpose of liquidating. The liquidity condition and date for mandatory liquidation and subsequent dissolution raise substantial doubt about the Company’s ability to continue as a going concern. Management’s plans in regard to these matters are also described in Note 1. The financial statements do not include any adjustments that might result from the outcome of this uncertainty.
Basis for Opinion
These financial statements are the responsibility of the Company’s management. Our responsibility is to express an opinion on the Company’s financial statements based on our audit. We are a public accounting firm registered with the Public Company Accounting Oversight Board (United States) (“PCAOB”) and are required to be independent with respect to the Company in accordance with the U.S. federal securities laws and the applicable rules and regulations of the Securities and Exchange Commission and the PCAOB.
We conducted our audit in accordance with the standards of the PCAOB. Those standards require that we plan and perform the audit to obtain reasonable assurance about whether the financial statements are free of material misstatement, whether due to error or fraud. The Company is not required to have, nor were we engaged to perform, an audit of its internal control over financial reporting. As part of our audit, we are required to obtain an understanding of internal control over financial reporting but not for the purpose of expressing an opinion on the effectiveness of the Company’s internal control over financial reporting. Accordingly, we express no such opinion.
Our audit included performing procedures to assess the risks of material misstatement of the financial statements, whether due to error or fraud, and performing procedures that respond to those risks. Such procedures included examining, on a test basis, evidence regarding the amounts and disclosures in the financial statements. Our audit also included evaluating the accounting principles used and significant estimates made by management, as well as evaluating the overall presentation of the financial statements. We believe that our audit provides a reasonable basis for our opinion.
/s/ WithumSmith+Brown, PC
We have served as the Company’s auditor since 2025.
New York, New York
October 3, 2025
F-91
PRESIDIO PUBCO INC.
BALANCE SHEET
JULY 31, 2025
|
ASSETS |
|
|
||
|
Total Current Assets |
$ |
— |
|
|
|
TOTAL ASSETS |
$ |
— |
|
|
|
|
|
|||
|
LIABILITIES AND STOCKHOLDER’S DEFICIT |
|
|
||
|
Accounts payable and accrued expenses |
$ |
19,136 |
|
|
|
TOTAL LIABILITIES |
|
19,136 |
|
|
|
|
|
|||
|
Commitments and Contingencies |
|
|
||
|
|
|
|||
|
STOCKHOLDER’S DEFICIT |
|
|
||
|
Common stock, $0.01 par value; 100 shares authorized, issued and outstanding |
|
1 |
|
|
|
Additional paid-in capital |
|
99 |
|
|
|
Stock subscription receivable |
|
(100 |
) |
|
|
Accumulated deficit |
|
(19,136 |
) |
|
|
Total Stockholder’s Deficit |
|
(19,136 |
) |
|
|
TOTAL LIABILITIES AND STOCKHOLDER’S DEFICIT |
$ |
— |
|
The accompanying notes are an integral part of these financial statements.
F-92
PRESIDIO PUBCO INC.
STATEMENT OF OPERATIONS
FOR THE PERIOD FROM JULY 30, 2025 (INCEPTION) THROUGH JULY 31, 2025
|
Operating expenses |
$ |
19,136 |
|
|
|
Loss from operations |
|
(19,136 |
) |
|
|
|
|
|||
|
Net loss |
$ |
(19,136 |
) |
|
|
|
|
|||
|
Weighted average shares of common stock outstanding, basic and diluted |
|
100 |
|
|
|
Basic and diluted net loss per share of common stock |
$ |
(19,136 |
) |
The accompanying notes are an integral part of these financial statements.
F-93
PRESIDIO PUBCO INC.
STATEMENT OF CHANGES IN STOCKHOLDER’S DEFICIT
FOR THE PERIOD FROM JULY 30, 2025 (INCEPTION) THROUGH JULY 31, 2025
|
|
Additional |
Stock |
Accumulated |
Total |
||||||||||||||||
|
Shares |
Amount |
|||||||||||||||||||
|
Balance – July 30, 2025 (inception) |
— |
$ |
— |
$ |
— |
$ |
— |
|
$ |
— |
|
$ |
— |
|
||||||
|
Issuance of common stock |
100 |
|
1 |
|
99 |
|
(100 |
) |
|
— |
|
|
— |
|
||||||
|
Net loss |
— |
|
— |
|
— |
|
— |
|
|
(19,136 |
) |
|
(19,136 |
) |
||||||
|
Balance – July 31, 2025 |
100 |
$ |
1 |
$ |
99 |
$ |
(100 |
) |
$ |
(19,136 |
) |
$ |
(19,136 |
) |
||||||
The accompanying notes are an integral part of these financial statements.
F-94
PRESIDIO PUBCO INC.
STATEMENT OF CASH FLOWS
FOR THE PERIOD FROM JULY 30, 2025 (INCEPTION) THROUGH JULY 31, 2025
|
Cash Flows from Operating Activities: |
|
|
||
|
Net loss |
$ |
(19,136 |
) |
|
|
Adjustments to reconcile net loss to net cash used in operations: |
|
|
||
|
Changes in operating assets and liabilities: |
|
|
||
|
Accounts payable and accrued expenses |
|
19,136 |
|
|
|
Net cash used in operating activities |
|
— |
|
|
|
|
|
|||
|
Net Change in Cash |
|
— |
|
|
|
Cash – Beginning of period |
|
— |
|
|
|
Cash – End of period |
$ |
— |
|
|
Non-Cash Financing Activity |
|
||
|
Common stock issued in exchange for a stock subscription receivable |
$ |
100 |
The accompanying notes are an integral part of these financial statements.
F-95
PRESIDIO PUBCO INC.
NOTES TO FINANCIAL STATEMENTS
FOR THE PERIOD FROM JULY 30, 2025 (INCEPTION) THROUGH JULY 31, 2025
NOTE 1. DESCRIPTION OF ORGANIZATION AND BUSINESS OPERATIONS
Presidio PubCo Inc. (the “Company”) was incorporated in Delaware on July 30, 2025. The Company was formed for the purpose of merging with EQV Ventures Acquisition Corporation (“EQV”) prior to the transactions contemplated in the Business Combination Agreement, as defined below, to facilitate the consummation of the Business Combination. The Company has one wholly-owned subsidiary, Prometheus PubCo Merger Sub Inc., which was incorporated in Delaware.
Business Combination Agreement
On August 5, 2025, the Company entered into a business combination agreement (as it may be amended, supplemented or otherwise modified from time to time in accordance with its terms, the “Business Combination Agreement”), by and among the Company, a direct, wholly-owned subsidiary of EQV, EQV, Prometheus PubCo Merger Sub Inc., a Delaware corporation and a direct, wholly-owned subsidiary of the Company (“EQV Merger Sub”), Prometheus Holdings LLC, a Delaware limited liability company and a direct, wholly-owned subsidiary of EQV (“EQV Holdings”), Prometheus Merger Sub LLC, a Delaware limited liability company and a direct, wholly-owned subsidiary of EQV Holdings (“Presidio Merger Sub”) and Presidio Investment Holdings LLC, a Delaware limited liability company (“PIH”). The transactions contemplated by the Business Combination Agreement are referred to as the “Proposed Business Combination.”
Sponsor Letter Agreement
Concurrently with the execution of the Business Combination Agreement, in connection with the Proposed Business Combination, the Company, EQV, Sponsor, EQV Holdings, PIH and certain members of EQV’s board of directors and/or management (the “Insiders”) entered into a letter agreement (the “Sponsor Letter Agreement”), pursuant to which (a) each of Sponsor and the Insiders agreed to vote in favor of the Business Combination Agreement and the Proposed Business Combination, (b) each of Sponsor and the Insiders agreed to be bound by certain restrictions on transfer with respect to its equity interests in EQV prior to the closing of the Proposed Business Combination, (c) each of Sponsor and the Insiders agreed to be bound by certain lock-up provisions during the lock-up periods described therein with respect to its equity interests in EQV, (d) Sponsor agreed to subject certain of its Class B ordinary shares, par value $0.001 per share, of EQV (the “founder shares”) to vesting (or forfeiture) on the basis of achieving certain trading price thresholds during the first five years following the closing of the Proposed Business Combination pursuant to an earnout program, (e) Sponsor agreed to subject certain of its founder shares to time vesting during the first three years following the closing of the Proposed Business Combination pursuant to a dividend reinvestment program, which will fall away on the basis of achieving certain trading price thresholds during the first three years following the closing of the Proposed Business Combination and (f) Sponsor and the Insiders agreed to waive any adjustment to the conversion ratio set forth in the respective governing documents of any of the Company, EQV, EQV Merger Sub, EQV Holdings, and Presidio Merger Sub or any other anti-dilution or similar protection with respect to any equity interests in EQV.
Subscription Agreements
Concurrently with the execution of the Business Combination Agreement, in connection with financing efforts related to the Proposed Business Combination, EQV and the Company entered into subscription agreements with certain investors (the “PIPE Investors”) (and may enter into, before the closing of the Proposed Business Combination, additional agreements with additional PIPE Investors on the same forms, as applicable) pursuant to which, among other things, the PIPE Investors have agreed to subscribe for and purchase, and EQV and the Company have agreed to issue and sell to the PIPE Investors, an aggregate of 8,750,000 shares of Class A common stock, par value $0.0001 per share, of the Company (“Presidio Class A Common Stock”) following EQV’s domestication for a purchase price of $10.00 per share, on the terms and subject to the conditions set forth therein (the “PIPE Financing”).
Preferred Investment
Concurrently with the execution of the Business Combination Agreement, in connection with the Proposed Business Combination, EQV, the Company and PIH entered into a Series A Preferred Securities Purchase Agreement with certain investors (the “Preferred Investors”), pursuant to which and subject to the satisfaction of the closing
F-96
PRESIDIO PUBCO INC.
NOTES TO FINANCIAL STATEMENTS
FOR THE PERIOD FROM JULY 30, 2025 (INCEPTION) THROUGH JULY 31, 2025
NOTE 1. DESCRIPTION OF ORGANIZATION AND BUSINESS OPERATIONS (cont.)
conditions contained therein, immediately prior to or substantially concurrently with the closing of the Proposed Business Combination, the Preferred Investors will purchase in a private placement from the Company an aggregate of 125,000 Series A Perpetual Preferred Shares with a stated value of $1,000 per Preferred Share (the “Series A Perpetual Preferred Shares”) and warrants to purchase 937,500 shares of Presidio Class A Common Stock with an exercise price of $0.01 per warrant for an aggregate cash purchase price of $123,750,000 (net of all applicable original issue discounts). The Series A Perpetual Preferred Shares will have the rights, preferences, and privileges set forth in the Company’s Certificate of Designation of Preferences, Rights and Limitations of Series A Perpetual Preferred Stock and certain holders of the Series A Perpetual Preferred Shares will have certain rights pursuant to the Preferred Stockholders’ Agreement.
Sponsor Share Transfer and Contribution Agreement
Concurrently with the execution of the Business Combination Agreement, in connection with the Proposed Business Combination and the PIPE Financing, EQV, the Company, Sponsor, certain Rollover Members (as defined below) and certain PIPE Investors party thereto entered into Securities Contribution and Transfer Agreements (the “Sponsor Share Transfer and Contribution Agreements”) in order to reflect the intended ownership interests of the shareholders of the Company following the Proposed Business Combination. Pursuant to and subject to the terms and conditions of the Sponsor Share Transfer and Contribution Agreement, Sponsor agreed (i) to contribute up to 565,217 shares of its founder shares as a contribution to capital at closing of the Proposed Business Combination and, in exchange, the Company agreed to issue up to 565,217 shares of Presidio Class A Common Stock to the Rollover Members party thereto; and (ii) to contribute 565,217 shares of its founder shares as a contribution to capital at closing of the Proposed Business Combination and, in exchange, the Company agreed to issue 565,217 shares of Presidio Class A Common Stock to certain PIPE Investors.
Agreement and Plan of Merger
In connection with the Proposed Business Combination, EQV and PIH negotiated the acquisition of all of the issued and outstanding equity interests of EQV Resources LLC, a Delaware limited liability company (“EQV Resources”) via merger (the “EQV Resources Acquisition”) and, concurrently with the execution of the Business Combination Agreement, EQV, the Company, EQVR Merger Sub LLC, a Delaware limited liability company and a direct wholly owned subsidiary of the Company, EQV Resources Intermediate LLC, a Delaware limited liability company, EQV Resources and PIH entered into an agreement and plan of merger (the “EQV Resources Merger Agreement”), pursuant to which the Company will effect the EQV Resources Acquisition on the terms and subject to the conditions set forth in the EQV Resources Merger Agreement and in accordance with applicable law.
Rollover Agreement
Concurrently with the execution of the Business Combination Agreement, and in connection with the Proposed Business Combination, EQV, EQV Holdings, PIH, certain existing investors and certain unitholders of PIH (“PIH Unitholders”) entered into certain rollover agreements (each, a “Rollover Agreement”, and collectively, the “Rollover Agreements”, and, such PIH Unitholders, the “Rollover Members”), pursuant to which the units held by such Rollover Members will, in accordance with the terms of the Business Combination Agreement and the Rollover Agreement, convert into the right to receive a number of units of EQV Holdings and the right to purchase Class B units of the Company at par value.
Liquidity and Going Concern
For the period from July 30, 2025 (inception) through July 31, 2025, the Company reported net loss of $19,136. As of July 31, 2025, the Company had no cash and a working capital deficit of $19,136.
F-97
PRESIDIO PUBCO INC.
NOTES TO FINANCIAL STATEMENTS
FOR THE PERIOD FROM JULY 30, 2025 (INCEPTION) THROUGH JULY 31, 2025
NOTE 1. DESCRIPTION OF ORGANIZATION AND BUSINESS OPERATIONS (cont.)
The accompanying financial statements have been prepared assuming the Company will continue as a going concern. If the Business Combination is not consummated by August 8, 2026 (if extended by the full amount of time) (the “Combination Period”), then the Company will cease all operations except for the purpose of liquidating. The liquidity condition and potential dissolution if the Business Combination is not consummated by the Combination Period raise substantial doubt about the Company’s ability to continue as a going concern.
As a result of the above, in connection with the Company’s assessment of going concern considerations in accordance with Financial Accounting Standard Board’s (“FASB”) Accounting Standards Codification (“ASC”) Subtopic 205-40, “Presentation of Financial Statements — Going Concern,” management has determined that the Company’s liquidity condition and potential dissolution if the Business Combination is not consummated by the Combination Period raises substantial doubt about the Company’s ability to continue as a going concern through twelve months from the date these financial statements are available to be issued. These financial statements do not include any adjustments relating to the recovery of the recorded assets or the classification of the liabilities that might be necessary should the Company be unable to continue as a going concern.
NOTE 2. SUMMARY OF SIGNIFICANT ACCOUNTING POLICIES
Basis of Presentation
The accompanying financial statements have been prepared in accordance with accounting principles generally accepted in the United States of America (“U.S. GAAP”) and pursuant to the accounting and disclosure rules and regulations of the Securities and Exchange Commission (the “SEC”).
Use of Estimates
The preparation of financial statements in conformity with U.S. GAAP requires management to make estimates and assumptions that affect the reported amounts of assets and liabilities and disclosure of contingent assets and liabilities at the date of the financial statements and the reported amounts of revenues and expenses during the reporting periods.
Making estimates requires management to exercise significant judgment. It is at least reasonably possible that the estimate of the effect of a condition, situation or set of circumstances that existed at the date of the financial statements, which management considered in formulating its estimate, could change in the near term due to one or more future events. Accordingly, the actual results could differ significantly from those estimates.
Cash and Cash Equivalents
The Company considers all short-term investments with an original maturity date of three months or less when purchased to be cash equivalents. The Company did not have any cash or cash equivalents as of July 31, 2025.
Net Loss Per Share
Net loss per share is computed by dividing net loss by the weighted average number of shares outstanding for the period. For purposes of calculating diluted loss per share, the denominator includes both the weighted average number of shares outstanding during the period and the number of common share equivalents if the inclusion of such common share equivalents is dilutive.
Recent Accounting Standards
Management does not believe that any recently issued, but not yet effective, accounting standards, if currently adopted, would have a material effect on the Company’s financial statements.
F-98
PRESIDIO PUBCO INC.
NOTES TO FINANCIAL STATEMENTS
FOR THE PERIOD FROM JULY 30, 2025 (INCEPTION) THROUGH JULY 31, 2025
NOTE 3. STOCKHOLDER’S DEFICIT
Common Stock
The Company is authorized to issue 100 shares of Presidio Class A Common Stock with a par value of $0.01 per share. As of July 31, 2025, the Company had issued all 100 shares of Presidio Class A Common Stock to EQV Ventures Acquisition Corp. and are outstanding. Each share of Presidio Class A Common Stock entitles the holder to one vote.
As of July 31, 2025, the $100 aggregate purchase price related to the issuance of Presidio Class A Common Stock remained unpaid and is reflected within the accompanying balance sheet as a stock subscription receivable.
NOTE 4. SEGMENT INFORMATION
ASC Topic 280, “Segment Reporting,” establishes standards for companies to report in their financial statement information about operating segments, products, services, geographic areas, and major customers. Operating segments are defined as components of an enterprise that engage in business activities from which it may recognize revenues and incur expenses, and for which separate financial information is available that is regularly evaluated by the chief operating decision maker (the “CODM”), or group, in deciding how to allocate resources and assess performance.
The CODM has been identified as the Chief Executive Officer, who reviews the assets, operating results, and financial metrics for the Company as a whole to make decisions about allocating resources and assessing financial performance. Accordingly, management has determined that there is only one reportable segment.
The CODM assesses performance for the single segment and decides how to allocate resources based on net income or loss that also is reported on the statement of operations as net income or loss. The measure of segment assets is reported on the balance sheet as total assets. When evaluating the Company’s performance and making key decisions regarding resource allocation, the CODM reviews the below key metric included in net income or loss:
|
For the period |
|||
|
Operating expenses |
$ |
19,136 |
|
Operating expenses are reviewed and monitored by the CODM to manage and forecast cash to ensure enough capital is available to complete a business combination or similar transaction within the business combination period. The CODM also reviews operating expenses to manage, maintain and enforce all contractual agreements to ensure costs are aligned with all agreements and budget. Operating expenses, as reported on the statement of operations, are the significant segment expenses provided to the CODM on a regular basis.
NOTE 5. SUBSEQUENT EVENTS
The Company evaluated subsequent events and transactions that occurred after the balance sheet date up to the date that the financial statements were issued. Based on this review, other than the matters described below, the Company did not identify any subsequent events requiring adjustment to or disclosure in the accompanying financial statements.
Business Combination Agreement
On August 5, 2025, the Company entered into the Business Combination Agreement, by and among the Company, EQV, EQV Merger Sub, EQV Holdings, Presidio Merger Sub and PIH.
F-99
PRESIDIO PUBCO INC.
NOTES TO FINANCIAL STATEMENTS
FOR THE PERIOD FROM JULY 30, 2025 (INCEPTION) THROUGH JULY 31, 2025
NOTE 5. SUBSEQUENT EVENTS (cont.)
Sponsor Letter Agreement
Concurrently with the execution of the Business Combination Agreement, in connection with the Proposed Business Combination, the Company, EQV, Sponsor, EQV Holdings, PIH and the Insiders entered into the Sponsor Letter Agreement, pursuant to which (a) each of Sponsor and the Insiders agreed to vote in favor of the Business Combination Agreement and the Proposed Business Combination, (b) each of Sponsor and the Insiders agreed to be bound by certain restrictions on transfer with respect to its equity interests in EQV prior to the closing of the Proposed Business Combination, (c) each of Sponsor and the Insiders agreed to be bound by certain lock-up provisions during the lock-up periods described therein with respect to its equity interests in EQV, (d) Sponsor agreed to subject certain founder shares to vesting (or forfeiture) on the basis of achieving certain trading price thresholds during the first five years following the closing of the Proposed Business Combination pursuant to an earnout program, (e) Sponsor agreed to subject certain of its founder shares to time vesting during the first three years following the closing of the Proposed Business Combination pursuant to a dividend reinvestment program, which will fall away on the basis of achieving certain trading price thresholds during the first three years following the closing of the Proposed Business Combination and (f) Sponsor and the Insiders agreed to waive any adjustment to the conversion ratio set forth in the respective governing documents of any of EQV, the Company, EQV Merger Sub, EQV Holdings, and Presidio Merger Sub or any other anti-dilution or similar protection with respect to any equity interests in EQV.
Subscription Agreements
Concurrently with the execution of the Business Combination Agreement, in connection with financing efforts related to the Proposed Business Combination, EQV and the Company entered into subscription agreements with certain PIPE Investors (and may enter into, before the closing of the Proposed Business Combination, additional agreements with additional PIPE Investors on the same forms, as applicable) pursuant to which, among other things, the PIPE Investors have agreed to subscribe for and purchase, and EQV and the Company have agreed to issue and sell to the PIPE Investors, an aggregate of 8,750,000 shares of Presidio Class A Common Stock following EQV’s domestication for a purchase price of $10.00 per share, on the terms and subject to the conditions set forth therein.
Preferred Investment
Concurrently with the execution of the Business Combination Agreement, in connection with the Proposed Business Combination, EQV, the Company and PIH entered into a Series A Preferred Securities Purchase Agreement with the Preferred Investors, pursuant to which and subject to the satisfaction of the closing conditions contained therein, immediately prior to or substantially concurrently with the closing of the Proposed Business Combination, the Preferred Investors will purchase in a private placement from the Company an aggregate of 125,000 Series A Perpetual Preferred Shares and warrants to purchase 937,500 shares of Presidio Class A Common Stock with an exercise price of $0.01 per warrant for an aggregate cash purchase price of $123,750,000 (net of all applicable original issue discounts). The Series A Perpetual Preferred Shares will have the rights, preferences, and privileges set forth in the Company’s Certificate of Designation of Preferences, Rights and Limitations of Series A Perpetual Preferred Stock and certain holders of the Series A Perpetual Preferred Shares will have certain rights pursuant to the Preferred Stockholders’ Agreement.
Sponsor Share Transfer and Contribution Agreement
Concurrently with the execution of the Business Combination Agreement, in connection with the Proposed Business Combination and the PIPE Financing, EQV, the Company, Sponsor, certain Rollover Members and certain PIPE Investors party thereto entered into the Sponsor Share Transfer and Contribution Agreements in order to reflect the intended ownership interests of the shareholders of the Company following the Proposed Business Combination. Pursuant to and subject to the terms and conditions of the Sponsor Share Transfer and Contribution Agreement, Sponsor agreed (i) to contribute up to 565,217 shares of its founder shares as a contribution to capital at closing of the Proposed Business Combination and, in exchange, the Company agreed to issue up to 565,217 shares of Presidio
F-100
PRESIDIO PUBCO INC.
NOTES TO FINANCIAL STATEMENTS
FOR THE PERIOD FROM JULY 30, 2025 (INCEPTION) THROUGH JULY 31, 2025
NOTE 5. SUBSEQUENT EVENTS (cont.)
Class A Common Stock to the Rollover Members party thereto; and (ii) to contribute 565,217 shares of its founder shares as a contribution to capital at closing of the Proposed Business Combination and, in exchange, the Company agreed to issue 565,217 shares of Presidio Class A Common Stock to certain PIPE Investors.
Agreement and Plan of Merger
In connection with the Proposed Business Combination, EQV and PIH negotiated the acquisition of all of the issued and outstanding equity interests of EQV Resources via merger and, concurrently with the execution of the Business Combination Agreement, EQV, the Company, EQVR Merger Sub LLC, a Delaware limited liability company and a direct wholly owned subsidiary of the Company, EQV Resources Intermediate LLC, a Delaware limited liability company, EQV Resources and PIH entered into the EQV Resources Merger Agreement, pursuant to which the Company will effect the EQV Resources Acquisition on the terms and subject to the conditions set forth in the EQV Resources Merger Agreement and in accordance with applicable law.
Rollover Agreement
Concurrently with the execution of the Business Combination Agreement, and in connection with the Proposed Business Combination, EQV, EQV Holdings, PIH, certain existing investors and PIH Unitholders entered into certain rollover agreements, pursuant to which the units held by such Rollover Members will, in accordance with the terms of the Business Combination Agreement and the Rollover Agreement, convert into the right to receive a number of units of EQV Holdings and the right to purchase Class B units of the Company at par value.
F-101
Annex A
BUSINESS COMBINATION AGREEMENT
BY AND AMONG
EQV VENTURES ACQUISITION CORP.,
PROMETHEUS PUBCO INC.,
Prometheus PubCo Merger Sub Inc.,
PROMETHEUS HOLDINGS LLC,
PROMETHEUS MERGER SUB LLC
AND
PRESIDIO INVESTMENT HOLDINGS LLC
DATED August 5, 2025
|
Annex A |
||||
|
Article I |
||||
|
CERTAIN DEFINITIONS |
A-4 |
|||
|
Section 1.1 |
Certain Definitions |
A-4 |
||
|
Article II |
||||
|
THE MERGER; CLOSING |
A-23 |
|||
|
Section 2.1 |
Closing Transactions; Mergers |
A-23 |
||
|
Section 2.2 |
Allocation Schedule; Merger Consideration |
A-26 |
||
|
Section 2.3 |
Payment of Transaction Expenses |
A-27 |
||
|
Section 2.4 |
Procedures for Company Unitholders |
A-27 |
||
|
Section 2.5 |
Company Closing Deliveries |
A-27 |
||
|
Section 2.6 |
ParentCo Deliveries |
A-28 |
||
|
Section 2.7 |
Withholding and Wage Payments |
A-29 |
||
|
Article III |
||||
|
REPRESENTATIONS AND WARRANTIES REGARDING THE GROUP COMPANIES |
A-29 |
|||
|
Section 3.1 |
Organization; Authority; Enforceability |
A-29 |
||
|
Section 3.2 |
Non-contravention; Governmental Approvals |
A-30 |
||
|
Section 3.3 |
Capitalization |
A-30 |
||
|
Section 3.4 |
Financial Statements; No Undisclosed Liabilities |
A-31 |
||
|
Section 3.5 |
No Material Adverse Effect |
A-32 |
||
|
Section 3.6 |
Absence of Certain Developments |
A-32 |
||
|
Section 3.7 |
Real Property |
A-32 |
||
|
Section 3.8 |
Oil and Gas Reserves |
A-33 |
||
|
Section 3.9 |
Oil and Gas Lease Matters |
A-34 |
||
|
Section 3.10 |
Suspense Funds |
A-34 |
||
|
Section 3.11 |
Outstanding Commitments |
A-35 |
||
|
Section 3.12 |
Payments for Production |
A-35 |
||
|
Section 3.13 |
Payout Status |
A-35 |
||
|
Section 3.14 |
Company Wells; Equipment |
A-35 |
||
|
Section 3.15 |
Imbalances |
A-35 |
||
|
Section 3.16 |
Tax Matters |
A-35 |
||
|
Section 3.17 |
Contracts |
A-37 |
||
|
Section 3.18 |
Intellectual Property |
A-40 |
||
|
Section 3.19 |
Information Supplied |
A-41 |
||
|
Section 3.20 |
Litigation |
A-41 |
||
|
Section 3.21 |
Brokerage |
A-41 |
||
|
Section 3.22 |
Labor Matters |
A-41 |
||
|
Section 3.23 |
Employee Benefit Plans |
A-42 |
||
|
Section 3.24 |
Insurance |
A-44 |
||
|
Section 3.25 |
Compliance with Laws; Permits |
A-44 |
||
|
Section 3.26 |
Environmental Matters |
A-45 |
||
|
Section 3.27 |
Affiliate Transactions |
A-45 |
||
|
Section 3.28 |
Trade & Anti-Corruption Compliance |
A-45 |
||
|
Section 3.29 |
Data Protection |
A-46 |
||
|
Section 3.30 |
Information Technology |
A-46 |
||
|
Section 3.31 |
Condemnation |
A-46 |
||
|
Section 3.32 |
Company ABS |
A-46 |
||
Annex A-i
|
Annex A |
||||
|
Section 3.33 |
Preferential Purchase Rights |
A-47 |
||
|
Section 3.34 |
Qualifying RBL Commitment |
A-47 |
||
|
Section 3.35 |
No Other EQV Party Representations and Warranties |
A-47 |
||
|
Article IV |
||||
|
REPRESENTATIONS AND WARRANTIES OF THE EQV PARTIES |
A-47 |
|||
|
Section 4.1 |
Organization; Authority; Enforceability |
A-48 |
||
|
Section 4.2 |
Non-contravention |
A-48 |
||
|
Section 4.3 |
Capitalization |
A-49 |
||
|
Section 4.4 |
Litigation |
A-50 |
||
|
Section 4.5 |
Brokerage |
A-51 |
||
|
Section 4.6 |
Business Activities |
A-51 |
||
|
Section 4.7 |
Compliance with Laws |
A-51 |
||
|
Section 4.8 |
Prior Operations |
A-51 |
||
|
Section 4.9 |
Tax Matters |
A-51 |
||
|
Section 4.10 |
EQV Capitalization |
A-53 |
||
|
Section 4.11 |
Information Supplied; Registration Statement/Proxy Statement |
A-53 |
||
|
Section 4.12 |
Trust Account |
A-54 |
||
|
Section 4.13 |
EQV SEC Documents; Financial Statements; Controls |
A-54 |
||
|
Section 4.14 |
Listing |
A-55 |
||
|
Section 4.15 |
Investment Company; Emerging Growth Company |
A-56 |
||
|
Section 4.16 |
Inspections; EQV’s Representations |
A-56 |
||
|
Section 4.17 |
PIPE Investment Amount |
A-56 |
||
|
Section 4.18 |
Series A Preferred Investment Amount |
A-56 |
||
|
Section 4.19 |
Related Person Transactions |
A-56 |
||
|
Section 4.20 |
No Other Company Representations and Warranties |
A-57 |
||
|
Article V |
||||
|
COVENANTS RELATING TO THE CONDUCT OF THE GROUP COMPANIES AND THE EQV PARTIES |
A-57 |
|||
|
Section 5.1 |
Interim Operating Covenants of the Group Companies |
A-57 |
||
|
Section 5.2 |
Interim Operating Covenants of EQV |
A-60 |
||
|
Article VI |
||||
|
PRE-CLOSING AGREEMENTS |
A-61 |
|||
|
Section 6.1 |
Reasonable Best Efforts; Further Assurances |
A-61 |
||
|
Section 6.2 |
Trust & Closing Funding |
A-62 |
||
|
Section 6.3 |
Status Preservation |
A-62 |
||
|
Section 6.4 |
Stock Exchange Listing |
A-62 |
||
|
Section 6.5 |
Confidential Information |
A-62 |
||
|
Section 6.6 |
Access to Information |
A-63 |
||
|
Section 6.7 |
Notification of Certain Matters |
A-63 |
||
|
Section 6.8 |
Communications; Press Release; SEC Filings |
A-63 |
||
|
Section 6.9 |
EQV Special Meeting; EQV Holdings Member Consent |
A-66 |
||
|
Section 6.10 |
Expenses |
A-66 |
||
|
Section 6.11 |
Permitted Financing |
A-66 |
||
|
Section 6.12 |
Directors and Officers |
A-68 |
||
|
Section 6.13 |
Subscription Agreements |
A-69 |
||
|
Section 6.14 |
Affiliate Obligations |
A-70 |
||
Annex A-ii
|
Annex A |
||||
|
Section 6.15 |
280G |
A-70 |
||
|
Section 6.16 |
Equity Incentive Plan |
A-70 |
||
|
Section 6.17 |
Annual Bonuses |
A-71 |
||
|
Section 6.18 |
No EQV Stock Transactions |
A-71 |
||
|
Section 6.19 |
Exclusivity |
A-71 |
||
|
Section 6.20 |
NHPI LP Equity Distribution |
A-71 |
||
|
Article VII |
||||
|
TAX MATTERS |
A-72 |
|||
|
Section 7.1 |
Certain Tax Matters |
A-72 |
||
|
Article VIII |
||||
|
CONDITIONS TO OBLIGATIONS OF PARTIES |
A-75 |
|||
|
Section 8.1 |
Conditions to the Obligations of Each Party |
A-75 |
||
|
Section 8.2 |
Conditions to the Obligations of the EQV Parties |
A-75 |
||
|
Section 8.3 |
Conditions to the Obligations of the Company |
A-76 |
||
|
Section 8.4 |
Frustration of Closing Conditions |
A-76 |
||
|
Section 8.5 |
Waiver of Closing Conditions |
A-76 |
||
|
Article IX |
||||
|
TERMINATION |
A-76 |
|||
|
Section 9.1 |
Termination |
A-76 |
||
|
Section 9.2 |
Effect of Termination |
A-77 |
||
|
Article X |
||||
|
MISCELLANEOUS |
A-77 |
|||
|
Section 10.1 |
Amendment and Waiver |
A-77 |
||
|
Section 10.2 |
Notices |
A-78 |
||
|
Section 10.3 |
Assignment |
A-78 |
||
|
Section 10.4 |
Severability |
A-79 |
||
|
Section 10.5 |
Interpretation |
A-79 |
||
|
Section 10.6 |
Entire Agreement |
A-79 |
||
|
Section 10.7 |
Governing Law; Waiver of Jury Trial; Jurisdiction |
A-80 |
||
|
Section 10.8 |
Non-Survival |
A-80 |
||
|
Section 10.9 |
Trust Account Waiver |
A-80 |
||
|
Section 10.10 |
Counterparts; Electronic Delivery |
A-81 |
||
|
Section 10.11 |
Specific Performance |
A-81 |
||
|
Section 10.12 |
No Third-Party Beneficiaries |
A-81 |
||
|
Section 10.13 |
Schedules and Exhibits |
A-82 |
||
|
Section 10.14 |
No Recourse |
A-82 |
||
|
Section 10.15 |
Equitable Adjustments |
A-83 |
||
|
Section 10.16 |
Legal Representation and Privilege |
A-83 |
||
|
Section 10.17 |
Debt Financing Sources |
A-84 |
||
Annex A-iii
EXHIBITS
|
Exhibit A |
Form of Subscription Agreements |
|
|
Exhibit B |
Form of Series A Preferred Securities Purchase Agreement |
|
|
Exhibit C |
Form of Series A Preferred Certificate of Designation |
|
|
Exhibit D |
Form of ParentCo Series A Investor Warrants |
|
|
Exhibit E |
Form of Sponsor Letter Agreement |
|
|
Exhibit F |
Form of EQV Charter |
|
|
Exhibit G |
Form of EQV Bylaws |
|
|
Exhibit H |
Form of EQV Holdings A&R LLCA |
|
|
Exhibit I |
Form of ParentCo Charter |
|
|
Exhibit J |
Form of ParentCo Bylaws |
|
|
Exhibit K |
Form of Registration and Stockholders’ Rights Agreement |
|
|
Exhibit L-1 |
Employment Agreement – Ulrich |
|
|
Exhibit L-2 |
Employment Agreement – Hammack |
|
|
Exhibit L-3 |
Employment Agreement – Brawley |
|
|
Exhibit L-4 |
Employment Agreement – Barnes |
|
|
Exhibit M |
Illustrative Allocation Schedule |
|
|
Exhibit N |
Illustrative Available Cash |
|
|
Exhibit O |
Form of Equity Incentive Plan |
|
|
Exhibit P |
Form of Restricted Stock Unit Award Agreement |
Annex A-iv
BUSINESS COMBINATION AGREEMENT
This Business Combination Agreement (this “Agreement”) is made and entered into as of August 5, 2025 (the “Execution Date”) by and among (a) EQV Ventures Acquisition Corp., a Cayman Islands exempted company (“EQV”), (b) Prometheus PubCo Inc., a Delaware corporation and a direct, wholly owned subsidiary of EQV (“ParentCo”), (c) Prometheus PubCo Merger Sub Inc., a Delaware corporation and a direct wholly owned subsidiary of ParentCo (“EQV Merger Sub”), (d) Prometheus Holdings LLC, a Delaware limited liability company and a direct, wholly owned subsidiary of EQV (“EQV Holdings”), (e) Prometheus Merger Sub LLC, a Delaware limited liability company and a direct, wholly owned subsidiary of EQV Holdings (“Company Merger Sub” and, together with EQV, ParentCo, EQV Merger Sub and EQV Holdings collectively, the “EQV Parties”), and (f) Presidio Investment Holdings LLC, a Delaware limited liability company (the “Company”). Each of EQV, ParentCo, EQV Merger Sub, EQV Holdings, Company Merger Sub and the Company is also referred to herein as a “Party” and, collectively, as the “Parties.”
RECITALS
whereas, (a) EQV is a blank check company incorporated to acquire one or more operating businesses through a Business Combination, (b) ParentCo is a direct, wholly owned Subsidiary of EQV, (c) EQV Holdings is a direct, wholly owned Subsidiary of EQV, (d) EQV Merger Sub is a direct, wholly owned subsidiary of ParentCo and (e) Company Merger Sub is a direct, wholly owned Subsidiary of EQV Holdings and was formed for the sole purpose of the Company Merger (as defined below);
WHEREAS, subject to the terms and conditions hereof and after the Domestication (defined below), at the Closing, EQV Merger Sub will merge with and into EQV (the “EQV Merger”), with EQV surviving the EQV Merger as a wholly owned Subsidiary of ParentCo;
WHEREAS, subject to the terms and conditions hereof, at the Closing and immediately following the EQV Merger and the ParentCo Class A Contribution, among other things, (i) Company Merger Sub will merge with and into the Company, with the Company as the surviving entity (the “Company Merger”, and together with the EQV Merger, the “Mergers”), resulting in the Company becoming a wholly owned direct subsidiary of EQV Holdings and (ii) all the Company Equity Interests (as defined below) that are issued and outstanding immediately prior to the Company Merger Effective Time (as defined below) (other than Cancelled Equity Interests (as defined below) and Company Equity Interests held by ParentCo following the ParentCo Class A Contribution) shall, at the Company Merger Effective Time, be cancelled, shall cease to exist and shall no longer be outstanding and shall be converted into the right to receive Cash Consideration (as defined below) and a number of EQV Holdings Common Units (as defined below) issued by EQV Holdings in accordance with the terms of this Agreement;
WHEREAS, the boards of managers or directors, special committee of independent directors, managing member or other governing body, as applicable, of each of EQV, ParentCo, EQV Merger Sub, EQV Holdings, Company Merger Sub and the Company have approved and declared advisable the entry into this Agreement and the Transactions (as defined below), upon the terms and subject to the conditions hereof and in accordance with the General Corporation Law of the State of Delaware (the “DGCL”), the Delaware Limited Liability Company Act (the “DLLCA”), and the Companies Act (as revised) of the Cayman Islands (the “Cayman Companies Act”), as applicable, and the Company Board Consent (as defined below) has been executed and delivered to EQV;
WHEREAS, contemporaneously with the execution and delivery of this Agreement, and in connection with the transactions contemplated by this Agreement and the Ancillary Agreements, including the Mergers (the “Transactions”), EQV and ParentCo have entered into subscription agreements in the form attached hereto as Exhibit A (collectively, the “Subscription Agreements”) with certain third-party investors (the “PIPE Investors”), pursuant to which the PIPE Investors have committed to make a private investment in public equity in the form of ParentCo Class A Shares in an aggregate amount of $87,500,000 immediately prior to the Closing (the “PIPE Investment”);
WHEREAS, contemporaneously with the execution and delivery of this Agreement, and in connection with the Transactions, EQV, ParentCo and the Company have entered into a securities purchase agreement in the form attached hereto as Exhibit B (the “Series A Preferred SPA”) with the investors named therein (the “Series A Preferred Investors”), pursuant to which the Series A Preferred Investors have committed to make a private placement in the form of (a) shares of Series A preferred stock of ParentCo, par value $0.0001 per share
Annex A-1
(the “ParentCo Series A Preferred Shares”), having the rights, preferences and privileges set forth in ParentCo’s Certificate of Designation of Preferences, Rights and Limitations of Series A Perpetual Preferred Stock, in substantially the form attached hereto as Exhibit C (the “Series A Preferred Certificate of Designation”), and (b) warrants to purchase ParentCo Class A Shares in substantially the form attached hereto as Exhibit D (the “ParentCo Series A Investor Warrants”), substantially concurrently with the Closing (the “Series A Preferred Investment”);
WHEREAS, contemporaneously with the execution and delivery of this Agreement, and in connection with the Transactions, the Sponsor, EQV, ParentCo, EQV Holdings, the Company and the officers and directors of EQV, have entered into a Sponsor Letter Agreement, dated the Execution Date, in the form attached hereto as Exhibit E (the “Sponsor Letter Agreement”), pursuant to which (among other things) the Sponsor has agreed to (a) vote in favor of this Agreement and the Transactions, (b) be bound by certain restrictions on transfer with respect to its EQV Equity Interests prior to Closing, (c) be bound by certain lock-up provisions during the lock-up periods described therein with respect to its EQV Class B Shares, (d) subject certain of its EQV Class B Shares to vesting (or forfeiture) on the basis of achieving certain trading price thresholds during the first five years following the Closing pursuant to an earnout program, (e) subject certain of its EQV Class B Shares to time vesting during the first three years following the Closing pursuant to a dividend reinvestment program, which will fall away on the basis of achieving certain trading price thresholds during the first three years following Closing and (f) waive any adjustment to the conversion ratio set forth in the Governing Documents of any EQV Party or any other anti-dilution or similar protection with respect to the EQV Equity Interests, as more fully set forth in the Sponsor Letter Agreement;
WHEREAS, contemporaneously with the execution and delivery of this Agreement, and in connection with the Transactions, EQV, ParentCo, EQV Holdings, and certain Company Unitholders have entered into those certain Rollover Agreements, dated as of the Execution Date, and during the Pre-Closing Period certain other Company Unitholders may enter into Rollover Agreements in substantially the same form thereto (each, a “Rollover Agreement”, and collectively, the “Rollover Agreements”, and, such Company Unitholders, the “Rollover Members”);
WHEREAS, as a condition to the consummation of the Transactions, EQV shall provide its eligible shareholders with the opportunity to exercise their right to participate in the EQV Share Redemption (as defined below), on the terms and subject to the conditions and limitations set forth herein and in the applicable EQV Governing Documents, in conjunction with, among other things, obtaining the EQV Required Vote (as defined below);
WHEREAS, prior to the Domestication (as defined below) but after giving effect to the EQV Share Redemption, EQV shall cause each then issued and outstanding EQV Class B Share to be converted into an EQV Class A Share in accordance with the EQV Governing Documents (the “EQV Share Conversion”);
WHEREAS, on the day prior to the consummation of the Mergers and the closing of the Series A Preferred Investment and the PIPE Investment but after giving effect to the EQV Share Conversion, EQV shall, subject to obtaining the EQV Required Vote, (a) migrate and domesticate as a corporation in the State of Delaware in accordance with the DGCL and the Cayman Companies Act (the “Domestication”) and (b) adopt the certificate of incorporation (the “EQV Charter”) substantially in the form set forth on Exhibit F, which shall be the certificate of incorporation of EQV, until thereafter supplemented or amended in accordance with its terms and the DGCL;
WHEREAS, prior to the EQV Merger Effective Time, EQV shall adopt bylaws substantially in the form set forth on Exhibit G, which shall be the bylaws of EQV, until thereafter supplemented or amended in accordance with their terms and the DGCL (“EQV Bylaws”);
WHEREAS, in connection with the Domestication, (a) each then issued and outstanding EQV Class A Share will convert automatically, on a one-for-one basis, from a Class A ordinary share of EQV to a share of Class A common stock, par value $0.0001 per share, of EQV and (b) each EQV Warrant will convert automatically, on a
Annex A-2
one-for-one basis, from a whole warrant exercisable for one Class A ordinary share of EQV into a whole warrant exercisable for one share of Class A common stock, par value $0.0001 per share, of EQV, pursuant to the EQV Public Warrant Agreement (as defined below);
WHEREAS, prior to the EQV Merger Effective Time, and immediately after the Domestication, the EQV Holdings LLCA shall be replaced by an amended and restated limited liability company agreement in the form attached hereto as Exhibit H (the “EQV Holdings A&R LLCA”) to, among other things, reflect the Transactions;
WHEREAS, prior to the EQV Merger Effective Time, and immediately after the Domestication, ParentCo shall adopt (a) the first amended and restated certificate of incorporation substantially in the form set forth as Exhibit I (the “ParentCo Charter”) and (b) amended and restated bylaws substantially in the form set forth on Exhibit J (“ParentCo Bylaws”), which shall be the bylaws of ParentCo, in each case, until thereafter supplemented or amended in accordance with their terms and the DGCL;
WHEREAS, prior to the Company Merger Effective Time, and following the Domestication and the EQV Merger Effective Time, pursuant to their respective Rollover Agreements, certain Rollover Members shall contribute cash to ParentCo in exchange for ParentCo Class B Shares (the “ParentCo Class B Purchase”);
WHEREAS, prior to the Company Merger Effective Time, and following the Domestication and the EQV Merger Effective Time, NHPI shall, pursuant to its Rollover Agreement, contribute its Class A ParentCo Rollover Units attributable to the NHPI Class A ParentCo Rollover Amount to ParentCo in exchange for ParentCo Class A Shares, and certain other Rollover Members shall, pursuant to their respective Rollover Agreements, contribute their respective Class A ParentCo Rollover Units to ParentCo in exchange for ParentCo Class A Shares (collectively, the “ParentCo Class A Contribution”);
WHEREAS, prior to the Company Merger Effective Time, and following the Domestication and the EQV Merger Effective Time, EQV shall make the EQV Contribution (as defined below) in exchange for EQV Holdings Common Units, EQV Holdings Preferred Units and EQV Holdings Warrants;
WHEREAS, EQV intends to treat for U.S. federal and applicable state and local income tax purposes, the Domestication as a “reorganization” within the meaning of Section 368(a)(1)(F) of the Code (and any comparable provisions of applicable state or local Tax law);
WHEREAS, simultaneously with the Closing and by virtue of the Company Merger, the Company LLCA shall be amended and restated in a form to be mutually agreed upon by EQV and the Company to, among other things, reflect the Merger;
WHEREAS, in connection with the consummation of the Transactions, simultaneously with the Closing, the Sponsor, EQV, ParentCo, EQV Holdings and certain of the Company Unitholders will enter into a Registration and Stockholders’ Rights Agreement (the “Registration and Stockholders’ Rights Agreement”) in substantially the form attached hereto as Exhibit K;
WHEREAS, contemporaneously with the execution and delivery of this Agreement, and in connection with the Transactions, Presidio Employee Co LLC, on the one hand, and each of Chris Hammack, William Ulrich, John Brawley and Brett Barnes, on the other hand, have entered into an employment agreement (the “Employment Agreements”), effective as of the Closing, in substantially the form attached hereto as Exhibit L-1, L-2, L-3 and L-4;
WHEREAS, EQV Holdings has negotiated the acquisition (the “EQVR Acquisition”) of all of the issued and outstanding equity interests of EQV Resources LLC (“EQVR”), a Delaware limited liability company, and, contemporaneous with the execution of this Agreement, EQVR and the other parties thereto have entered into a merger agreement (the “EQVR Merger Agreement”), pursuant to which EQV and ParentCo will effect the EQVR Acquisition on the terms and subject to the conditions set forth in the EQVR Merger Agreement; and
WHEREAS, in connection with the Closing, ParentCo shall be renamed “Presidio Production Company” and shall trade publicly on the Securities Exchange (as defined below) under the ticker symbol “FTW” (or an alternative ticker symbol agreed by EQV and the Company).
Annex A-3
NOW, THEREFORE, in consideration of the foregoing and the respective representations, warranties, covenants and agreements set forth herein, and subject to the terms and conditions set forth herein, the Parties, intending to be legally bound, hereby agree as follows:
Article I
CERTAIN DEFINITIONS
Section 1.1 Certain Definitions. For purposes of this Agreement, capitalized terms used but not otherwise defined herein shall have the meanings set forth below.
“ACA” has the meaning set forth in Section 3.23(c).
“Additional EQV Filings” has the meaning set forth in Section 6.8(f).
“Affiliate” of any particular Person means any other Person controlling, controlled by or under common control with such Person, where “control” means the possession, directly or indirectly, of the power to direct the management and policies of a Person whether through the ownership of voting securities, its capacity as a sole or managing member or otherwise; provided, that no portfolio company of a private equity fund or other investment fund that is an Affiliate of EQV, the Sponsor, NHPI, a Group Company or an Interested Party shall be deemed an “Affiliate” for purposes of this Agreement; provided, further, that the Group Companies, on the one hand, and any direct or indirect owner of NHPI, on the other hand, shall not be deemed an “Affiliate” for purposes of this Agreement, other than for the purposes of Section 3.27, Section 3.34, Section 6.5, Section 6.6, Section 6.12, Section 10.14 and Section 10.16.
“Affiliated Group” means a group of Persons that elects to, is required to, or otherwise files a Tax Return or pays a Tax as an affiliated group, aggregate group, consolidated group, combined group or unitary group under applicable Tax Law.
“Affiliated Transactions” has the meaning set forth in Section 3.27.
“Agreement” has the meaning set forth in the Preamble.
“Allocation Schedule” means an allocation schedule in the form attached hereto as Exhibit M, as it may be updated in accordance with the terms of this Agreement.
“Ancillary Agreement” means each agreement, document, instrument or certificate contemplated hereby to be executed in connection with the consummation of the Transactions, including the Company A&R LLCA, the EQV Holdings A&R LLCA, the EQV Charter, the EQV Bylaws, the ParentCo Charter, the ParentCo Bylaws, the Subscription Agreements, the Rollover Agreements, the Sponsor Letter Agreement, the Registration and Stockholder Rights Agreement, the Series A Preferred SPA, the Series A Preferred Certificate of Designation, the Preferred Stockholders’ Agreement, the Securities Contribution and Transfer Agreements and the documents entered in connection therewith, and the Financing Agreements, in each case, only as applicable to the relevant party or parties to such Ancillary Agreement, as indicated by the context in which such term is used.
“Anti-Corruption Laws” means all applicable U.S. and non-U.S. Laws relating to the prevention of corruption and bribery, including, to the extent applicable to the Company and its Subsidiaries, the U.S. Foreign Corrupt Practices Act of 1977, the Canada Corruption of Foreign Public Officials Act of 1999, the UK Bribery Act of 2010 and the legislation adopted in furtherance of the OECD Convention on Combating Bribery of Foreign Public Officials in International Business Transactions or any other applicable Law that prohibits bribery, corruption, fraud or other improper payments.
“Audited Financial Statements” has the meaning set forth in Section 3.4(a)(i).
“Available Cash” shall equal, as of the Closing, (a) the amount of funds contained in the Trust Account (net of the EQV Share Redemption Amount), plus (b) the amount of Available Financing Proceeds, plus (c) any Cash reflected on the balance sheet of the Company, plus (d) any Cash reflected on the balance sheet of EQVR, plus (e) any Cash held by EQV in any working capital or similar account, less (f) the aggregate amount of the indebtedness of EQVR (including, without limitation, principal, accrued interest, prepayment premiums and fees) that EQV pays off in connection with the Transactions as of the closing of the EQVR Acquisition pursuant to the terms of the EQVR Merger Agreement, less (g) the amount of all Transaction Expenses, less (h) the WAB RBL Payoff Amount, less (i) the Hedge
Annex A-4
Restrike Amount, less (j) $10,000,000; provided, that in no event shall Available Cash be equal to an amount less than the Minimum Cash Condition. Attached hereto as Exhibit N is a sample schedule of Available Cash for illustrative purposes of the Execution Date.
“Available Financing Proceeds” shall equal, as of the Closing, the unrestricted net cash proceeds to EQV, ParentCo, EQVR or the Company resulting from the Financing Agreements and any Debt Financing.
“Business Combination” has the meaning ascribed to such term in the EQV Governing Documents (prior to the Domestication).
“Business Day” means any day except a Saturday, a Sunday or any other day on which commercial banks are required or authorized to close in the State of New York or the Cayman Islands.
“Cancelled Equity Interests” has the meaning set forth in Section 2.1(g)(v).
“Cash” means unrestricted cash and cash equivalents, including checks, cash on deposit and over-the-counter bank deposits as of 12:01 a.m. Eastern Time on the Closing Date, which shall include deposits in transit and be net of outstanding checks. For the avoidance of doubt, “Cash” shall not include any cash held in restricted accounts, restricted under the Indenture or otherwise unavailable for unrestricted use for any reason.
“Cash Consideration” means an amount equal to the amount of Available Cash; provided, that the amount of the Cash Consideration shall not exceed an amount equal to the Minimum Cash Condition amount.
“Cayman Companies Act” has the meaning set forth in the Recitals.
“CBA” means any collective bargaining agreement, works council agreement, or labor agreement or other similar Contract with a union, works council, or labor organization.
“Class A ParentCo Rollover Units” means (a) the Company Equity Interests of NHPI (or any Successor LP) that are contributed to ParentCo pursuant to NHPI’s Rollover Agreement or (b) the Company Equity Interests of certain other Rollover Members that are contributed to ParentCo pursuant to such Rollover Member’s respective Rollover Agreement.
“Closing” has the meaning set forth in Section 2.1(a).
“Closing Date” has the meaning set forth in Section 2.1(a).
“Closing Form 8-K” has the meaning set forth in Section 6.8(g).
“Closing Press Release” has the meaning set forth in Section 6.8(g).
“Code” means the Internal Revenue Code of 1986.
“Company” has the meaning set forth in the Preamble.
“Company A&R LLCA” has the meaning set forth in Section 2.1(h)(ii).
“Company Board Consent” means that certain action by written consent approving this Agreement, the Merger and the other Transactions, executed by the requisite Company board members whose approval is necessary to approve the same, in each case, in accordance with the Company LLCA and applicable Law.
“Company Bring-Down Certificate” has the meaning set forth in Section 8.2(c).
“Company Certificate of Merger” has the meaning set forth in Section 2.1(f)(ii).
“Company Disclosure Schedules” means the Disclosure Schedules delivered by the Company to EQV concurrently with the execution and delivery of this Agreement.
“Company Employee Benefit Plan” means each Employee Benefit Plan that is maintained, sponsored or contributed to (or required to be contributed to) by any of the Group Companies or under or with respect to which any of the Group Companies has or would reasonably be expected to have any Liability.
“Company Equity Interests” means Equity Interests of the Company.
Annex A-5
“Company Fundamental Representations” means the representations and warranties set forth in Section 3.1 (Organization; Authority; Enforceability), Section 3.2 (Non-contravention; Governmental Approvals), Section 3.3 (Capitalization) and Section 3.21 (Brokerage).
“Company Indebtedness” means, without duplication, with respect to the Group Companies, all obligations (including all obligations in respect of principal, accrued and unpaid interest, penalties, breakage costs, fees and premiums and other costs and expenses associated with repayment or acceleration) of the Group Companies (a) for borrowed money, (b) evidenced by notes, bonds, debentures or similar Contracts or security, (c) for the deferred purchase price of assets, property, goods or services, business (other than trade payables incurred in the Ordinary Course of Business) or with respect to any conditional sale, title retention, consignment or similar arrangements, (d) for any lease classified as a capital or finance lease in the Financial Statements or any obligation capitalized or required to be capitalized in accordance with GAAP, (e) for any letters of credit, bank guarantees, bankers acceptances or other obligation by which any Group Company assured a creditor against loss, in each case to the extent drawn upon or currently payable, (f) except as set forth in Schedule 1.1(b), for earn-out or contingent payments related to acquisitions or investments (assuming the maximum amount earned), including post-closing price true-ups, indemnifications and seller notes, (g) in respect of dividends declared or distributions payable but unpaid, (h) under derivative financial instruments, including Hedge Contracts, (i) with respect to any outstanding unpaid and unfunded bonuses, commissions or incentive obligations, severance and deferred compensation (including deferred compensation payable as deferred purchase price) plus the employer portion of any payroll or similar Taxes incurred in respect of such obligations (determined as though all such obligations were payable as of the Closing Date), (j) amounts of third parties, including in respect of Production Burdens or working interest amounts, being held in suspense, or escrow accounts for such suspended funds, by any Group Companies, and (k) in the nature of guarantees of the obligations described in clauses (a) through (j) above, and any obligations of any other Person of the type described in clauses (a) through (j) above directly or indirectly guaranteed by any of the Group Companies or secured by any assets of any of the Group Companies, whether or not such obligations have been assumed by any of the Group Companies. For the avoidance of doubt, Company Indebtedness will (x) be measured on a consolidated basis and exclude any intercompany Company Indebtedness among the Group Companies which are wholly owned, (y) exclude deferred revenue and (z) exclude any items included as a current liability in the calculation of Transaction Expenses.
“Company Independent Petroleum Engineers” has the meaning set forth in Section 3.8(a).
“Company LLCA” means that certain Amended and Restated Limited Liability Company Agreement of the Company, dated March 29, 2018, by and among the Company and the other parties party thereto, as amended pursuant to that First Amendment to Amended and Restated Limited Liability Company Agreement of the Company, dated July 9, 2019.
“Company Merger” has the meaning set forth in the Recitals.
“Company Merger Effective Time” has the meaning set forth in Section 2.1(f)(ii).
“Company Merger Sub” has the meaning set forth in the Preamble.
“Company Merger Sub Interests” means the limited liability company interests of Company Merger Sub.
“Company Post-Closing Representation” has the meaning set forth in Section 10.16(a)(i).
“Company Registered IP” has the meaning set forth in Section 3.18(a).
“Company Reserve Report” has the meaning set forth in Section 3.8(a).
“Company Subsidiaries” means the Subsidiaries of the Company prior to the Closing and consummation of the EQVR Acquisition. For the avoidance of doubt, EQVR shall not be deemed a “Company Subsidiary” or part of the “Company Subsidiaries” for purposes of this Agreement.
“Company Transaction Expenses” means to the extent not paid as of the Closing:
(a) all fees, costs and expenses (including fees, costs and expenses of third-party advisors, legal counsel, investment bankers, or other advisors, service providers or Representatives, including, for the avoidance of doubt, on behalf of the executive officers and senior management of the Company), incurred or payable by the Group Companies (and, for the avoidance of doubt, not by the EQV Parties or the
Annex A-6
Sponsor) through the Closing in connection with the preparation of the Financial Statements, the negotiation and preparation of this Agreement, the Ancillary Agreements and the Registration Statement/Proxy Statement and the consummation of the Transactions;
(b) all fees, costs and expenses for the “run-off” coverage to be borne by the Company pursuant to Section 6.12(b);
(c) all fees, costs and expenses incurred or payable by the Group Companies (and, for the avoidance of doubt, not by the EQV Parties or the Sponsor) through the Closing pursuant to the Company LLCA; and
(d) any transaction, change in control, retention or stay bonuses, severance, incentive, phantom equity or deferred compensation payments or other similar payments or obligations to any current or former employee, officer, director or other individual service provider of any Group Company payable by any Group Company in connection with the consummation of the Transactions (including in combination with any other event), together with the employer portion of any applicable withholding, payroll or similar Taxes due with respect to any such payments and calculated as if all such amounts were paid on the Closing Date.
“Company Unitholder” means each holder of Company Units.
“Company Units” means the Units, as defined in the Company LLCA.
“Competing Buyer” has the meaning set forth in Section 6.19(a).
“Competing Transaction” means (a) any transaction involving, directly or indirectly, any Group Company, which upon consummation thereof, would result in any Group Company becoming a public company, (b) any direct or indirect sale (including by way of a merger, consolidation, exclusive license, transfer, sale, option, right of first refusal with respect to a sale or similar preemptive right with respect to a sale or other business combination or similar transaction) of any material portion of the assets or business of the Group Companies, taken as a whole, or (c) any direct or indirect sale (including by way of an issuance, dividend, distribution, merger, consolidation, transfer, sale, option, right of first refusal with respect to a sale or similar preemptive right with respect to a sale or other business combination or similar transaction) of equity, voting interests or debt securities convertible into equity of any Group Company (excluding any such sale between or among the Group Companies), or rights, or securities that grant rights, to receive the same including profits interests, phantom equity, options, warrants, convertible or preferred stock or other equity-linked securities (except to the extent contemplated hereby), in each case excluding the Interim Company Contributions, in all cases of clauses (a) through (c), either in one or a series of related transactions, where such transaction(s) is to be entered into with a Competing Buyer (including any Company Unitholders, other direct or indirect equityholder of any Group Company or any of their respective directors, officers or Affiliates (other than any Group Company) or any representatives of the foregoing).
“Confidential Information” means any and all information, knowledge or data concerning the businesses or affairs of the Group Companies that is not already generally available to the public, including information of third parties that the Group Companies are required to keep confidential.
“Confidentiality Agreement” means that certain Mutual Confidential Disclosure Agreement, effective as of August 28, 2024, by and between the Company and EQV.
“Continuing Partnership” has the meaning set forth in Section 7.1(a)(i)(D).
“Contract” means any legally binding written or oral contract, agreement, license or Lease (including any amendments thereto), but excluding any Oil and Gas Lease, easement, right-of-way, permit, instrument of conveyance or other instrument creating or evidencing any Group Company’s chain-of-title with respect to the Oil and Gas Properties.
“D&O Provisions” has the meaning set forth in Section 6.12(a).
“Data Privacy and Security Requirements” means, collectively, all of the following to the extent relating to the receipt, collection, use, storage, processing, sharing, security, confidentiality, disclosure, or transfer of Personal Information or the security of the IT Systems, Personal Information, or any other confidential or sensitive data of any Group Company: (i) all applicable Laws; (ii) the Group Companies’ written privacy policies; (iii) if applicable
Annex A-7
to any Group Company, the Payment Card Industry Data Security Standard (PCI DSS), and any other industry or self-regulatory standard to which any Group Company is bound; and (iv) applicable provisions of Contracts with any Group Company is a party or bound.
“Data Room” has the meaning set forth in Section 10.5.
“Debt Financing” has the meaning set forth in Section 6.11(c).
“DGCL” has the meaning set forth in the Recitals.
“Disclosure Schedules” means the EQV Disclosure Schedules and the Company Disclosure Schedules.
“DLLCA” has the meaning set forth in the Recitals.
“Domestication” has the meaning set forth in the Recitals.
“Employee Benefit Plan” means an “employee benefit plan” (as such term is defined in Section 3(3) of ERISA, whether or not subject to ERISA) and each equity or equity-based compensation, retirement, pension, savings, profit sharing, bonus, incentive, severance, separation, employment, individual consulting or independent contractor, transaction, change in control, retention, deferred compensation, vacation, sick pay or paid time-off, medical, dental, life or disability, retiree or post-termination health or welfare, salary continuation, fringe or other compensation or benefit plan, program, policy, agreement, arrangement or Contract.
“Enforceable” means, with respect to any Contract stated to be enforceable by or against any Person, that such Contract is a legal, valid and binding obligation enforceable by or against such Person in accordance with its terms, except to the extent that enforcement of the rights and remedies created thereby is subject to bankruptcy, insolvency, fraudulent conveyance, reorganization, moratorium or similar laws of general application affecting the rights and remedies of creditors and general principles of equity (regardless of whether enforceability is considered in a proceeding in equity or at law).
“Environmental Laws” means all Laws concerning pollution, protection of the environment or natural resources, human health or safety (to the extent relating to exposure of Hazardous Substances), and the generation, handling, transport, use, treatment, storage, emission, release or disposal of Hazardous Substances.
“Equity Consideration” means the number of EQV Holdings Common Units equal to the result of dividing (a)(i) Equity Value less (ii) the amount of Cash Consideration payable, if any, pursuant to Section 2.2(b) by (b) $10.00.
“Equity Incentive Plan” has the meaning set forth in Section 6.16.
“Equity Interests” means, with respect to any Person, all of the shares or quotas of capital stock or equity of (or other ownership or profit interests in) such Person, all of the warrants, trust rights, options or other rights for the purchase or acquisition from such Person of shares of capital stock or equity of (or other ownership or profit interests in) such Person, all of the securities convertible into or exchangeable for shares of capital stock or equity of (or other ownership or profit interests in) such Person or warrants, rights or options for the purchase or acquisition from such Person of such shares or equity (or such other interests), restricted equity awards, restricted equity units, equity appreciation rights, phantom equity rights, profit participation and all of the other ownership or profit interests of such Person (including partnership, member or trust interests therein).
“Equity Value” means the sum of (a) $200,000,000, plus (b) the Interim Company Contribution Amount, less (c) the Interim Company Distribution Amount.
“Equityholder Materials” has the meaning set forth in Section 2.4.
“EQV” has the meaning set forth in the Preamble.
“EQV Balance Sheet” has the meaning set forth in Section 4.6(c).
“EQV Board” means the Board of Directors of EQV.
“EQV Bring-Down Certificate” has the meaning set forth in Section 8.3(c).
“EQV Bylaws” has the meaning set forth in the Recitals.
Annex A-8
“EQV Certificate of Merger” has the meaning set forth in Section 2.1(f)(i).
“EQV Charter” has the meaning set forth in the Recitals.
“EQV Class A Shares” means (a) prior to the Domestication, Class A ordinary shares of a par value of USD $0.0001 each in the capital of EQV and, (b) from and after the Domestication, shares of Class A common stock, par value $0.0001 per share, of EQV, in each case, as contemplated by the EQV Governing Documents. Any reference to the EQV Class A Shares or the EQV Shares in this Agreement or any Ancillary Agreement shall be deemed to refer to clause (a) or clause (b) of this definition, as the context so requires.
“EQV Class B Shares” means (a) prior to the Domestication, Class B ordinary shares of a par value of USD $0.0001 each in the capital of EQV and, (b) from and after the Domestication, shares of Class B common stock, par value $0.0001 per share, of EQV, in each case, as contemplated by the EQV Governing Documents. Any reference to the EQV Class B Shares or the EQV Shares in this Agreement or any Ancillary Agreement shall be deemed to refer to clause (a) or clause (b) of this definition, as the context so requires.
“EQV Closing Cash” shall mean all cash and cash equivalents of EQV (including cash from the Trust Account) as of immediately prior to the Closing and prior to the EQV Share Redemptions or any payment of any Company Transaction Expenses or EQV Party Transaction Expenses.
“EQV Contribution” has the meaning set forth in Section 2.1(e).
“EQV Disclosure Schedules” means the Disclosure Schedules delivered by EQV to the Company concurrently with the execution and delivery of this Agreement.
“EQV Fundamental Representations” means the representations and warranties set forth in Section 4.1 (Organization; Authority; Enforceability), Section 4.2 (Non-Contravention), Section 4.3 (Capitalization), Section 4.5 (Brokerage), Section 4.6 (Business Activities), Section 4.8 (Prior Operations), Section 4.10 (EQV Capitalization) and Section 4.12 (Trust Account).
“EQV Governing Documents” means (a) prior to the Domestication, the Amended and Restated Memorandum and Articles of Association of EQV, as may be amended from time to time and, (b) from and after the Domestication, the EQV Charter and EQV Bylaws.
“EQV Holdings” has the meaning set forth in the Preamble.
“EQV Holdings A&R LLCA” has the meaning set forth in the Recitals.
“EQV Holdings Common Units” means the issued and outstanding common units of EQV Holdings from and after the Domestication, as issued and outstanding pursuant to the terms of the EQV Holdings A&R LLCA.
“EQV Holdings Interests” means one hundred percent (100%) of the issued and outstanding limited liability company interests of EQV Holdings as of immediately prior to Closing (before giving effect to the EQV Holdings A&R LLCA).
“EQV Holdings LLCA” means the limited liability company agreement of EQV Holdings, dated July 22, 2025 as it may be amended and/or restated from time to time in accordance with its terms.
“EQV Holdings Preferred Units” means the Class A Preferred Units of EQV Holdings from and after the Domestication, as issued and outstanding pursuant to the terms of the EQV Holdings A&R LLCA.
“EQV Holdings Warrants” means the warrants to purchase EQV Holdings Common Units.
“EQV Interest” means, (i) collectively, one EQV Holdings Common Unit and one ParentCo Class B Share (i.e., one EQV Interest is equivalent to one EQV Holdings Common Unit and one ParentCo Class B Share) or (ii) one ParentCo Class A Share, as applicable.
“EQV Merger” has the meaning set forth in the Recitals.
“EQV Merger Effective Time” has the meaning set forth in Section 2.1(f)(i).
“EQV Merger Sub” has the meaning set forth in the Preamble.
Annex A-9
“EQV Merger Sub Interests” means the limited liability company interests of EQV Merger Sub.
“EQV Parties” has the meaning set forth in the Preamble.
“EQV Party Competing Transaction” means any transaction involving, directly or indirectly, any merger or consolidation with or acquisition of, purchase of a material amount of the assets or equity of, consolidation or similar business combination with or other transaction that would constitute a Business Combination with or involving any EQV Party (or any Subsidiary of any EQV Party) and any party other than the Company or the Company Unitholders; provided that the EQVR Acquisition shall not be deemed an EQV Party Competing Transaction.
“EQV Party Indebtedness” means, without duplication, with respect to the EQV Parties, all obligations (including all obligations in respect of principal, accrued and unpaid interest, penalties, breakage costs, fees and premiums and other costs and expenses associated with repayment or acceleration) of the EQV Parties (a) for borrowed money, (b) evidenced by notes, bonds, debentures or similar Contracts or security (including, for the avoidance of doubt, such obligations that are convertible into or exchangeable for Equity Interests of any EQV Party), (c) for the deferred purchase price of assets, property, goods or services, business (other than trade payables incurred in the Ordinary Course of Business) or with respect to any conditional sale, title retention, consignment or similar arrangements, (d) for any lease classified as a capital or finance lease or any obligation capitalized or required to be capitalized in accordance with GAAP, (e) for any letters of credit, bank guarantees, bankers acceptances or other obligation by which any EQV Party assured a creditor against loss, in each case to the extent drawn upon or currently payable, (f) except as set forth in Schedule 1.1(d), for earn-out or contingent payments related to acquisitions or investments (assuming the maximum amount earned), including post-closing price true-ups, indemnifications and seller notes, (g) in respect of dividends declared or distributions payable but unpaid, (h) under derivative financial instruments, including hedges, currency and interest rate swaps and other similar Contracts, and (i) in the nature of guarantees of the obligations described in clauses (a) through (h) above. For the avoidance of doubt, EQV Party Indebtedness will (x) be measured on a consolidated basis and exclude any intercompany EQV Party Indebtedness among the EQV Parties which are wholly owned, (y) exclude deferred revenue and (z) exclude any items included as a current liability in the calculation of Transaction Expenses.
“EQV Party Transaction Expenses” means to the extent not paid as of the Closing:
(a) all fees, costs and expenses (including fees, costs and expenses of third-party advisors, legal counsel, accountants, investment bankers (including any deferred underwriting discount), or other advisors, service providers or Representatives), including financial advisor and brokerage fees and commissions, incurred or payable by the EQV Parties or the Sponsor (and, for the avoidance of doubt, not by the Group Companies or Company Unitholders) through the Closing in connection with the preparation of the financial statements in connection with the filings required in connection with the transactions contemplated by this Agreement, the negotiation and preparation of this Agreement, the Ancillary Agreements and the Registration Statement/Proxy Statement and the consummation of the Transactions (including due diligence and the Domestications) or in connection with EQV Parties’ pursuit of a Business Combination, and the performance and compliance with all agreements and conditions contained herein or therein to be performed or complied with;
(b) all fees, costs and expenses paid or payable pursuant to the Tail Policy with respect to the EQV’s existing policies;
(d) all fees, costs and expenses incurred in connection with the Transactions paid or payable to the Transfer Agent; and
(e) all Transfer Taxes borne by the EQV Parties pursuant to Section 7.1(b).
“EQV Post-Closing Cash” has the meaning set forth in Section 7.1(g).
“EQV Post-Closing Representation” has the meaning set forth in Section 10.16(b)(i).
“EQV Preferred Shares” has the meaning set forth in Section 4.3(a).
“EQV Private Placement Agreement” means that certain Private Placement Purchase Agreement, dated August 6, 2021, by and between EQV and the Sponsor.
Annex A-10
“EQV Private Warrants” means those certain whole non-redeemable warrants to purchase EQV Class A Shares that were issued by EQV in a private placement to the Sponsor and certain other purchasers at the time of the consummation of the initial public offering of EQV, with each whole warrant exercisable for one EQV Class A Share at an exercise price of $11.50 as contemplated under the EQV Private Placement Agreement.
“EQV Public Securities” means the issued and outstanding EQV Class A Shares and EQV Public Warrants.
“EQV Public Warrant Agreement” means that certain Warrant Agreement, dated August 6, 2024, between EQV and the Transfer Agent as it may be amended and/or restated from time to time in accordance with its terms.
“EQV Public Warrants” means those certain whole redeemable warrants to purchase EQV Class A Shares, with each whole warrant exercisable for one EQV Class A Share at an exercise price of $11.50 as contemplated under the EQV Public Warrant Agreement.
“EQV Record Date” has the meaning set forth in Section 6.8(c).
“EQV Required Vote” means the approval by the affirmative vote of the holders of the requisite number of EQV Shares entitled to vote thereon, whether in person or by proxy at the EQV Special Meeting (or any adjournment thereof), in accordance with the EQV Governing Documents and applicable Law, of each of the following: (i) the adoption and approval of this Agreement, the EQVR Merger Agreement, the EQVR Acquisition and any of the Transactions requiring approval of holders of EQV Shares, (ii) the approval of the issuance of EQV Shares and ParentCo Shares, including any EQV Shares and ParentCo Shares to be issued in connection with the Transactions, including the PIPE Investment and any applicable Permitted Equity Financing, as may be required under the Stock Exchange listing requirements, (iii) the adoption and approval of the Equity Incentive Plan, (iv) the Domestication, (v) the adoption and approval of the EQV Charter, (vi) the adoption and approval of the ParentCo Charter, (vii) the appointment of directors to the board of ParentCo and (viii) the approval of any other matters reasonably agreed by EQV and the Company to be necessary or appropriate in connection with the Transactions.
“EQV SEC Documents” has the meaning set forth in Section 4.13(a).
“EQV SEC Filings” means the forms, reports, schedules, registration statements and other documents filed by EQV with the SEC, whether individually or together with other Parties, including the Registration Statement/Proxy Statement, Additional EQV Filings, the Signing Form 8-K and the Closing Form 8-K, and all amendments, modifications and supplements thereto.
“EQV Securities” has the meaning set forth in Section 4.3(a).
“EQV Series A Investor Warrants” has the meaning set forth in the Recitals.
“EQV Share Conversion” has the meaning set forth in the Recitals.
“EQV Share Redemption” means the election of an eligible holder of EQV Class A Shares (as determined in accordance with the applicable EQV Governing Documents and the Trust Agreement) to redeem all or a portion of such holder’s EQV Class A Shares, at the per-share price, payable in cash, equal to such holder’s pro rata share of the Trust Account (as determined in accordance with the EQV Governing Documents and the Trust Agreement) in connection with the EQV Special Meeting.
“EQV Share Redemption Amount” means the aggregate amount of cash proceeds required to satisfy the EQV Share Redemption.
“EQV Shares” means, collectively, EQV Class A Shares and EQV Class B Shares, in each case, as issued and outstanding pursuant to the terms of the EQV Governing Documents.
“EQV Special Meeting” means an extraordinary general meeting of the holders of EQV Shares to be held for the purpose of voting on whether to approve the EQV Stockholder Voting Matters.
“EQV Stockholder Voting Matters” means, collectively, proposals to approve, (a) by Ordinary Resolution (i) the adoption and approval of this Agreement and the Transactions and (ii) the approval of the issuance of EQV Shares, including any EQV Shares to be issued in connection with the Transactions, including the PIPE Investment
Annex A-11
and any applicable Permitted Equity Financing, as may be required under the Stock Exchange listing requirements, (iii) the adoption and approval of the Equity Incentive Plan; and (b) by Special Resolution (i) the Domestication and (ii) the adoption and approval of the EQV Charter.
“EQV Stockholders” means the holders of EQV Shares.
“EQV Surviving Sub Common Shares” means the issued and outstanding shares of common stock, par value $0.0001 per share, of EQV Surviving Subsidiary as contemplated by the EQV Surviving Subsidiary Governing Documents.
“EQV Surviving Sub Preferred Shares” shares of Series A preferred stock of EQV Surviving Subsidiary, par value $0.0001 per share, as issued and outstanding pursuant to the terms of the EQV Surviving Subsidiary Governing Documents.
“EQV Surviving Sub Warrants” means the warrants to purchase EQV Surviving Sub Common Shares, as issued and outstanding pursuant to the terms of the EQV Surviving Subsidiary Governing Documents.
“EQV Surviving Subsidiary” has the meaning set forth in Section 2.1(f)(i).
“EQV Warrants” means, collectively, the EQV Private Warrants and the EQV Public Warrants.
“EQVR” has the meaning set forth in the Recitals.
“EQVR Acquisition” has the meaning set forth in the Recitals.
“EQVR Merger Agreement” has the meaning set forth in the Recitals.
“EQVR Merger Sub” means EQVR Merger Sub LLC, a direct, wholly owned Subsidiary of ParentCo.
“ERISA” means the Employee Retirement Income Security Act of 1974.
“ERISA Affiliate” means any Person that, together with any Group Company, is (or at a relevant time has been or would be) considered a single employer under Section 414 of the Code.
“Ex-Im Laws” means export, controls, import, deemed export, reexport, transfer, and retransfer controls, including, contained in the U.S. Export Administration Regulations, the International Traffic in Arms Regulations, the customs and import Laws administered by the U.S. Customs and Border Protection, and the EU Dual Use Regulation.
“Execution Date” has the meaning set forth in the Preamble.
“Finance NomCo” has the meaning set forth in Section 3.32.
“Financial Advisor” means TD Securities (USA) LLC, as placement agent and capital markets advisor to EQV in connection with the PIPE Investment, Cantor Fitzgerald & Co. as financial advisor to EQV in connection with the Series A Preferred Investment.
“Financial Statements” has the meaning set forth in Section 3.4(a).
“Financing Agreements” means the Subscription Agreements, the Series A Preferred SPA, the Qualifying RBL Financing, the EQV Series A Investor Warrants, and any Permitted Equity Financing Agreements.
“Fraud” means a knowing and intentional fraud committed by a Party in the making of a representation or warranty expressly set forth in this Agreement or any Ancillary Agreement or as affirmed in any certificate delivered pursuant hereto or thereto, as applicable; provided that (a) such representation or warranty was false or inaccurate at the time such representation or warranty was made or affirmed, (b) the Party making such representation or warranty had actual knowledge (and not imputed or constructive knowledge) that such representation or warranty was false or inaccurate when made, (c) such Party had the specific intent to induce such other Party to act, or refrain from acting, or otherwise rely on such knowing and intentional misrepresentation (including entering into this Agreement or consummating the Transactions, as applicable) and (d) the other Party actually and reasonably relied upon such representation and warranty to its detriment. For the avoidance of doubt, (x) the term “Fraud” does not include any
Annex A-12
claim for equitable fraud, promissory fraud, unfair dealings fraud or any torts (including a claim for fraud) based on negligence or recklessness and (y) only the Party to this Agreement who committed a Fraud shall be responsible for such Fraud and only the Party alleged to have suffered from such Fraud shall be able to make such claim.
“Fully Diluted Number” means the total number of Company Units outstanding as of immediately prior to the Company Merger Effective Time, determined on a fully-diluted, as-if exercised basis, whether or not exercised, exercisable, settled, eligible for settlement or vested.
“GAAP” means United States generally accepted accounting principles as in effect from time to time.
“Good and Defensible Title” has the meaning set for in Section 3.8(a).
“Governing Documents” means (a) in the case of a corporation or exempted company, its certificate of incorporation (or analogous document) and bylaws or memorandum and articles of association, in each case, as amended and/or restated from time to time (as applicable), (b) in the case of a limited liability company, its certificate of formation or registration (or analogous document) and limited liability company operating agreement or limited liability company agreement, in each case, as amended and/or restated from time to time, or (c) in the case of a Person other than a corporation, exempted company or limited liability company, the documents by which such Person (other than an individual) establishes its legal existence or which govern its internal affairs.
“Governmental Entity” means any nation or government, any federal, state, provincial, municipal or other political subdivision thereof, any entity exercising executive, legislative, judicial, regulatory or administrative functions of or pertaining to government, including any court, arbitrator or arbitral body (public or private) or other body or administrative, regulatory or quasi-judicial authority, agency, department, board, commission or instrumentality of any federal, state, local or foreign jurisdiction.
“Group Companies” or “Group Company” means, collectively, the Company and the Company Subsidiaries. For the avoidance of doubt, EQVR shall not be deemed a “Group Company” or part of the “Group Companies” for purposes of this Agreement.
“Hazardous Substance(s)” means (i) those substances, chemicals, wastes or materials regulated, listed, defined or classified as hazardous or toxic or as a pollutant or contaminant, or for which standards of conduct or liability are imposed, under Environmental Laws, including the following United States federal statutes and their state counterparts, and all regulations promulgated thereunder: the Hazardous Materials Transportation Act, the Resource Conservation and Recovery Act, the Comprehensive Environmental Response, Compensation and Liability Act, the Clean Water Act, the Safe Drinking Water Act, the Federal Insecticide, Fungicide, and Rodenticide Act and the Clean Air Act, (ii) petroleum and petroleum byproducts, and (iii) polychlorinated biphenyls, per- and polyfluoroalkyl substances, asbestos, urea formaldehyde foam and radioactive materials.
“Hedge Contract” means any swap, forward, future, cap, floor, collar or other similar agreement or arrangement entered into for the purpose of hedging any Group Company’s exposure to fluctuations in the interest rates, currencies or the price of commodities in their operations and not for speculative purposes.
“Hedge Restrike Amount” means the amount of Cash used by the Group Companies in connection with entering into hedge restrike transactions outside the Ordinary Course of Business in connection with Closing. Schedule 1.1(c) is attached for illustrative purposes, and any hedge restrike transactions that may be entered into may be in amounts different than those set forth on Schedule 1.1(c).
“Hydrocarbons” means oil, gas and other hydrocarbons produced or processed in association therewith, or any combination thereof, including all crude oil, natural gas, condensate, drip gas and natural gas liquids, coalbed gas, ethane, propane, iso-butane, nor-butane, gasoline, scrubber liquids and other liquids or gaseous hydrocarbons.
“Imbalances” means (a) any marketing imbalance between (x) the quantity of Hydrocarbons attributable to the Oil and Gas Properties required to be delivered by any Group Company under any Contract relating to the purchase and sale, gathering, transportation, storage, processing (including any production handling and processing at a separation facility) or marketing of Hydrocarbons and (y) the quantity of Hydrocarbons attributable to the Oil and Gas Properties actually delivered by such Group Company pursuant to the relevant Contract, together with any appurtenant rights and obligations concerning production balancing at the delivery point into the relevant sale, gathering, transportation, storage or processing facility and (b) any imbalance at the wellhead between (x) the amount
Annex A-13
of Hydrocarbons produced from a Well and allocable to the interests of any Group Company therein and (y) the shares of production from the relevant Well to which such Group Company is entitled, together with any appurtenant rights and obligations concerning future in kind or cash balancing at the wellhead.
“Improvements” has the meaning set forth in Section 3.7(b).
“Indemnified Persons” has the meaning set forth in Section 6.12(a).
“Indenture” has the meaning set forth in Section 3.32.
“Insurance Policies” has the meaning set forth in Section 3.24(a).
“Intellectual Property” means rights in all of the following in any jurisdiction throughout the world: (a) all inventions (whether patentable or unpatentable and whether or not reduced to practice) and invention disclosures, all improvements thereto, and all patents, utility models and industrial designs and all applications for any of the foregoing, together with all reissuances, provisionals, continuations, continuations-in-part, divisions, extensions, renewals and reexaminations thereof, (b) all trademarks, service marks, certification marks, trade dress, logos, slogans, trade names, corporate and business names, Internet domain names, social media identifiers and other indicia of origin, including all goodwill associated therewith, and all applications, registrations, and renewals in connection therewith, (c) all works of authorship, copyrightable works, all copyrights (including rights in software) and rights in databases, and all applications, registrations, and renewals in connection therewith, (d) all trade secrets and other confidential information, including ideas, research and development, know-how, formulas, compositions, algorithms, source code, data analytics, manufacturing and production processes and techniques, technical data and information, databases and collection of data, designs, drawings, specifications, customer and supplier lists, pricing and cost information, and business and marketing plans and proposals (“Trade Secret”) and (e) all other intellectual property or proprietary rights of any kind or description.
“Intended Tax Treatment” has the meaning set forth in Section 7.1(a)(i).
“Interested Party” means the Company Unitholders, and any of their respective directors, executive officers or Affiliates (other than any Group Company).
“Interim Company Contribution” means any capital contribution, equity financing or any combination of the foregoing provided by any Company Unitholders to the Company during the period commencing at the Reference Time and ending at the Closing on arms-length terms; provided that any such capital contribution or equity financing would not obligate the Company to issue any Equity Interests other than Company Units to be issued prior to the Company Merger Effective Time such that each such Company Unit (if any) is included in the Fully Diluted Number.
“Interim Company Contribution Amount” means, as of the Closing Date, the aggregate amount (without duplication) of all cash proceeds from any Interim Company Contribution.
“Interim Company Distribution Amount” means, without duplication, the aggregate amount of payments made directly or indirectly by any Group Company, whether in cash, cash equivalents or other assets or properties (in each case, valued at the then-current fair market value, as reasonably determined by EQV and the Company, working together in good faith), to any Company Unitholder or any of its Affiliates (other than any Group Company) or its or their respective directors, managers or officers, during the period commencing at the Reference Time and ending at the Closing, to the extent such payments are any dividend, distribution, return of capital, profit or other payment from the Company or any Company Subsidiary to any holder of Equity Interests of the Company or any Company Subsidiary or any of its Affiliates (other than the Company or any Company Subsidiary) in respect of any Equity Interests of the Company or any Company Subsidiary; provided that the distribution of $75,000,000 of cash proceeds from the Company’s 2024 Cherokee Acreage Sale shall be excluded from the Interim Company Distribution Amount.
“Internal Controls” has the meaning set forth in Section 3.4(c).
“IRS” has the meaning set forth in Section 3.23(a).
“Issuer” has the meaning set forth in Section 3.32.
Annex A-14
“IT Systems” means all software, computer hardware (including hardware, firmware, middleware, peripherals, communication equipment and links, storage media, networks, networking equipment, power supplies and any other components used in conjunction with such), servers, data processing systems, data communication lines, routers, hubs, switches, databases and all other information technology equipment, and related documentation, in each case, owned, or controlled by or on behalf of, or otherwise provided under contract to, any Group Company or any of its Affiliates and used in the operation of their businesses.
“JOBS Act” has the meaning set forth in Section 6.3(b).
“Kirkland” means Kirkland & Ellis LLP.
“Knowledge” (a) as used in the phrase “to the Knowledge of the Company,” “to the Company’s Knowledge” or phrases of similar import means the actual knowledge of any of Chris Hammack, Will Ulrich, John Brawley, Ginnie Vierra and Dave Smith and (b) as used in the phrase “to the Knowledge of EQV” or phrases of similar import means the actual knowledge of Jerome Silvey, III, Andrew McKinley, Mickey Raney and Danny Murray.
“Latest Balance Sheet Date” means March 31, 2025.
“Laws” means all laws, common law, acts, statutes, constitutions, ordinances, codes, rules, regulations, rulings and any Orders.
“Leased Real Property” means all leasehold or subleasehold estates to use or occupy any land, buildings, structures, improvements, fixtures, appurtenant easements or other interest in real property held by any Group Company, excluding the Oil and Gas Properties.
“Leases” means all leases, subleases, or licenses pursuant to which any Group Company holds any Leased Real Property (along with all amendments, extensions, modifications, guaranties, supplements and other agreements with respect thereto) but excluding all Permits.
“Liability” or “Liabilities” means any and all debts, liabilities, guarantees, commitments or obligations, whether accrued or fixed, known or unknown, absolute or contingent, matured or unmatured, liquidated or unliquidated, accrued or not accrued, direct or indirect, due or to become due or determined or determinable.
“Liens” means, with respect to any specified asset, any and all liens, mortgages, deeds of trust, hypothecations, claims, encumbrances, options, charges, pledges, trust deeds, title or survey defects, options, rights of refusal, licenses, rights of priority, easements, covenants, restrictions and security interests thereon.
“Lookback Date” means the date which is three years prior to the Execution Date.
“Manager” has the meaning set forth in Section 3.32.
“Material Adverse Effect” means any change, effect, event, circumstance, occurrence, state of facts or development that, individually or in the aggregate, has had or would reasonably be expected to have, a material adverse effect upon (a) the business, results of operations or financial condition of the Group Companies, taken as a whole, or (b) the ability of the Group Companies, taken as a whole, to perform their respective obligations and to consummate the Transactions; provided, however, that, with respect to the foregoing clause (a), none of the following will constitute a Material Adverse Effect, or will be considered in determining whether a Material Adverse Effect has occurred: (i) changes that are generally applicable to the regions, industries or markets in which the Group Companies operate, including changes affecting the oil and gas exploration and production industry in the geographic areas or markets in which the Group Companies operate; (ii) changes in Law (including Environmental Laws) or GAAP or the interpretation thereof, in each case effected after the Execution Date; (iii) any failure of any Group Company to achieve any internal or published projections, forecasts, estimates, predictions or budgets prior to the Closing (it being understood that the underlying event, circumstance or state of facts giving rise to such failure may be taken into account in determining whether a Material Adverse Effect has occurred, but only to the extent otherwise permitted to be taken into account); (iv) changes that are the result of economic factors affecting the national, regional or world economy or banking, credit, financial, securities or capital markets (including any changes in interest or exchange rates, suspension of trading in, or limitation on prices for, any security, market index or commodity or any disruption of such markets) or any change or disruption in markets for, or prices of Hydrocarbons or other commodities or supplies; (v) any earthquake, hurricane, tsunami, tornado, flood, mudslide, wildfire, or any effects of weather (including any impact on customer use patterns), geological or meteorological events or other natural disaster or act of God; (vi) any
Annex A-15
change in general regulatory or political conditions in any jurisdiction in which the Group Companies conduct business; (vii) any trade disputes or the imposition, repeal, modification or alteration of, or any proposal, threat or announcement with respect to, any import or export restriction, tariff, duty, border adjustment tax, customs valuation methodology, trade remedy measure (including, without limitation, antidumping, countervailing duty or safeguard action), quota, sanction, embargo or other trade restrictions, whether unilateral, bilateral, plurilateral or multilateral in nature, and whether implemented or threatened by the United States, any foreign sovereign or any supranational body, including any retaliation, countermeasure or responsive action (formal or informal) by any Governmental Entity or regional trade block in respect of, or in response to the foregoing; (viii) any geopolitical conditions, outbreak, commencement or escalation of hostilities, acts of war, sabotage, cyberterrorism, terrorism or military actions, including the engagement by the United States or any other state or non-state actor in hostilities or the escalation thereof, whether or not pursuant to the declaration of a national emergency or war, or the occurrence or the escalation of any military or terrorist attack upon the United States, or any United States territories, possessions or diplomatic or consular offices or upon any United States military installation, equipment or personnel; (ix) natural declines in well performance or any reclassification or recalculation of reserves in the Ordinary Course of Business; (x) any consequences arising from any action: (A) taken by a Party and that is expressly required or permitted by this Agreement (other than the Group Companies’ compliance with Section 5.1(a)) or (B) taken by any Group Company at the express direction or with the written consent of any EQV Party or any Affiliate thereof; (xi) epidemics, pandemics, disease outbreaks, or public health emergencies (as declared by the World Health Organization or the Health and Human Services Secretary of the United States) or any Law or guideline issued by a Governmental Entity, the Centers for Disease Control and Prevention or the World Health Organization or industry group providing for business closures, “sheltering-in-place” or other restrictions that relate to, or arise out of, an epidemic, pandemic or disease outbreak; or (xii) effects, events, changes, occurrences or circumstances resulting from the announcement, existence, pendency, negotiation or consummation of, this Agreement or the Transactions or the identity of the EQV or its Affiliates, including the impact thereof on the relationships, contractual or otherwise, of any Group Company with employees, customers, contractors, lenders, suppliers, vendors, business partners, licensors, licensees, payor or other third parties related thereto; provided, however, that any event, circumstance or state of facts resulting from a matter described in any of the foregoing clauses (i), (ii), (iv), (v), (vi) and (vii) may be taken into account in determining whether a Material Adverse Effect has occurred to the extent such event, circumstance or state of facts has a material and disproportionate effect on the Group Companies, taken as a whole, relative to other comparable entities operating in the industries or markets in which the Group Companies operate.
“Material Contract” has the meaning set forth in Section 3.17(b).
“Material Leases” has the meaning set forth in Section 3.7(a).
“Mergers” has the meaning set forth in the Recitals.
“Minimum Cash Condition” means that ParentCo, EQV, EQV Holdings, EQVR and the Company, in the aggregate, have at least $140,197,687 less the Pre-Closing Period Rollover Amount in Available Cash at Closing.
“NHPI” means NH Presidio Investments LLC, a Delaware limited liability company.
“NHPI Class A ParentCo Rollover Amount” means the Class A ParentCo Rollover Amount as such term is defined in NHPI’s Rollover Agreement; provided that the Class A ParentCo Rollover Amount shall be an amount not less than $2,500,000.
“Non-Committed Member” means a Company Unitholder that has not executed a Rollover Agreement as of Closing.
“Non-Committed Member Class B Purchase” has the meaning set forth in Section 2.2(c).
“Non-Committed Member Class B Purchased Shares” has the meaning set forth in Section 2.2(c).
“Non-Party Affiliate” has the meaning set forth in Section 10.14.
“OFAC” has the meaning set forth in the definition of “Sanctions.”
“Oil and Gas Equipment” means all interests in tangible personal property including machinery, fixtures, inventory, equipment (including Well equipment and machinery), production, completion, injection, rigs, pumps, water plants, electric plants, platforms, processing plants, separation plants, refineries, testing and monitoring equipment,
Annex A-16
gathering, treating, compression, transmission and/or handling systems, storage terminals and storage facilities, produced and fresh water pipelines, recycling and disposal systems and other tangible personal property of the Group Companies, whether or not located on the Oil and Gas Leases or Units or used in connection with the other Oil and Gas Properties.
“Oil and Gas Leases” means (a) all leases, subleases, licenses or other occupancy or similar agreements under which a Person leases, subleases or licenses or otherwise acquires or obtains rights in and to Hydrocarbons and (b) all overriding royalty interests, production payments and other rights in and to Production Burdens, in each case, that are owned by any Group Company.
“Oil and Gas Properties” means (a) all direct or indirect interests in and right of any Group Company with respect to Hydrocarbons, minerals, water or storage of such said interests and similar properties of any kind and nature, including (i) any Oil and Gas Leases, and the interests in the lands covered thereby or included in any units with which the Oil and Gas Leases may have been pooled, communitized or unitized (“Units”), (ii) working, leasehold and mineral interests estates and operating rights, Production Burdens and other non-working interests and non-operating interests (including all rights and interests derived from Oil and Gas Leases, operating agreements, unitization, communitization and pooling agreements and orders, division orders, transfer orders, mineral deeds, royalty deeds, and in each case, interests thereunder), mineral fee interests, reversionary interests, back-in interests, reservations and concessions, (b) all Wells located or injecting on or producing from such interests and properties described in clause (a), including those set forth on the Company Reserve Report, and (c) all surface fee interests, surface rights, easements, surface use agreements, rights-of-way, licenses and permits, in each case, in connection with Oil and Gas Leases, the drilling of Wells or the production, gathering, processing, storage, disposition, transportation or sale of Hydrocarbons.
“Operated Oil and Gas Properties” means the Oil and Gas Properties of the Group Companies that are operated by a Group Company.
“Operator” has the meaning set forth in Section 3.32.
“Order” means any order, writ, judgment, injunction, temporary restraining order, stipulation, determination, decree, ruling or award entered by or with any Governmental Entity.
“Ordinary Course of Business” means, with respect to any Person, any action taken by such Person in the ordinary course of business consistent with past practice.
“Ordinary Resolution” has the meaning given to that term in the EQV Governing Documents.
“Outside Date” has the meaning set forth in Section 9.1(c).
“Owned Intellectual Property” means all Intellectual Property owned or purported to be owned by any of the Group Companies.
“ParentCo” has the meaning set forth in the Preamble.
“ParentCo Bylaws” has the meaning set forth in the Recitals.
“ParentCo Charter” has the meaning set forth in the Recitals.
“ParentCo Class A Contribution” has the meaning set forth in the Recitals.
“ParentCo Class A Shares” means shares of Class A common stock, par value $0.0001 per share of ParentCo as contemplated by the ParentCo Governing Documents.
“ParentCo Class B Purchase” has the meaning set forth in the Recitals.
“ParentCo Class B Shares” means shares of Class B common stock, par value $0.0001 per share of ParentCo as contemplated by the ParentCo Governing Documents.
“ParentCo Interests” means one hundred percent (100%) of the issued and outstanding shares of common stock of ParentCo as of immediately prior to Closing (before giving effect to the ParentCo Charter).
“ParentCo Private Warrants” has the meaning set forth in Section 2.1(g)(ii).
Annex A-17
“ParentCo Public Warrants” has the meaning set forth in Section 2.1(g)(ii).
“ParentCo Series A Investor Warrants” has the meaning set forth in the Recitals.
“ParentCo Series A Preferred Shares” has the meaning set forth in the Recitals.
“ParentCo Warrants” means the ParentCo Public Warrants and the ParentCo Private Warrants.
“Partnership Tax Audit Rules” means Sections 6221 through 6241 of the Code, together with any official guidance issued thereunder or successor provisions and any similar or corresponding provisions of state or local Law.
“Party” or “Parties” has the meaning set forth in the Preamble.
“Pass-Through Income Tax” means any income Tax with respect to which the Company Unitholders (or any of their direct or indirect owners) would be liable (e.g., the income Tax liability for items of income, gain, loss, deduction and credit passed through to owners of an entity treated as a partnership for U.S. federal income Tax purposes).
“PCAOB” means the Public Company Accounting Oversight Board.
“Permits” has the meaning set forth in Section 3.25.
“Permitted Equity Financing” means purchases of EQV Class A Shares on or prior to the Closing pursuant to Section 6.11.
“Permitted Equity Financing Proceeds” has the meaning set forth in Section 6.11(a).
“Permitted Equity Subscription Agreements” has the meaning set forth in Section 6.11(a).
“Permitted Liens” means (a) such defects or imperfections of title, easements, encumbrances, Liens, or restrictions (in each case, other than those securing indebtedness) that do not and would not reasonably be expected to, individually or in the aggregate, materially impair the current operation, use or marketability of any Group Company’s assets, including its Oil and Gas Properties that are subject thereto, (b) materialmen’s, mechanics’, carriers’, workmen’s, warehousemen’s, repairmen’s, landlord’s and other similar Liens arising in the Ordinary Course of Business, or deposits to obtain the release of such Liens, for amounts that are not yet due and payable, or that are being contested in good faith by appropriate Proceedings, and, in each case for which appropriate accruals or reserves have been made in accordance with GAAP, (c) statutory Liens for Taxes not yet due and payable, or which are being contested in good faith through appropriate Proceedings and, in each case for which appropriate accruals or reserves have been made in accordance with GAAP, (d) zoning, entitlement, conservation restriction and other land use and Environmental Laws or Orders promulgated by Governmental Entities which do not materially interfere with the current use or marketability of the Oil and Gas Properties that are subject thereto, (e) to the extent not applicable to the Transactions or otherwise waived by the holder thereof, consent rights, preferential purchase rights, rights of first or last offer, negotiation or refusal, purchase options and similar rights in joint operating agreements, participation agreements or other Contracts, (f) non-exclusive licenses (or sublicenses) of Owned Intellectual Property granted in the Ordinary Course of Business, (g) with respect to Leased Real Property, (i) the interests and rights of the respective lessors with respect thereto, including any statutory landlord Liens and (ii) any Liens encumbering the underlying fee title of the real property of which the Leased Real Property is a part, in the case of (i) which do not materially impair the use or occupancy of the Leased Real Property related thereto in the operation or use of the property or asset affected, (h) ordinary course purchase money Liens and Liens securing rental payments under operating or capital lease arrangements for amounts not yet due or payable, (i) contractual Liens arising in the Ordinary Course of Business under operating agreements, joint venture agreements, partnership agreements, Oil and Gas Leases, farm-out agreements, division orders, Contracts for the sale, purchase, transportation, processing or exchange of oil, gas or other Hydrocarbons, unitization and pooling declarations and agreements, area of mutual interest agreements, development agreements, joint ownership arrangements and other agreements that are customary in the oil and gas industry and are for claims that are not delinquent or that are being contested in good faith by appropriate action and for which adequate reserves have been maintained in accordance with GAAP, in each case, other than those securing indebtedness and that otherwise are customarily granted in the oil and gas industry and do not materially interfere with the operation, use or marketability of the Oil and Gas Property affected thereby; provided that such Lien does not materially impair the use of the property covered by such Lien for the purposes for which such property is held or materially impair the value of the property subject thereto, (j) all easements, zoning restrictions, rights-of-way,
Annex A-18
servitudes, permits, surface leases and other similar rights of record in respect of surface operations and easements for pipelines, power lines, utilities, streets, railways and other easements and rights-of-way on, over or in respect of any of the Oil and Gas Properties that are customarily granted in the oil and gas industry and do not materially interfere with the operation, use or marketability of the Oil and Gas Property affected thereby, (k) cash deposits or cash pledges to secure the payment of workers’ compensation, unemployment insurance, social security benefits or obligations arising under similar Laws or to secure the performance of public or statutory obligations, surety or appeal bonds, and other obligations of a like nature, in each case in the Ordinary Course of Business, (l) Liens on goods in transit incurred pursuant to documentary letters of credit, in each case arising in the Ordinary Course of Business, (m) Liens arising under this Agreement or any Ancillary Agreement, (n) Liens identified in the Financial Statements, (o) Securities Liens, (p) Liens in connection with the Debt Financing and/or the Qualifying RBL Financing, and (q) Liens described on Schedule 1.1(a).
“Person” means any natural person, sole proprietorship, partnership, joint venture, trust, unincorporated association, corporation, exempted company, limited liability company, entity or Governmental Entity.
“Personal Information” means all data or information that (a) identifies, relates to, describes, is reasonably capable of being associated with, or could reasonably be linked, directly or indirectly, with a particular individual, household or device, or (b) is defined as “personal information,” “personal data” or similar terms under applicable Laws, privacy policies, or contractual obligations.
“PFHC” has the meaning set forth in Section 3.32.
“PIPE Investment” has the meaning set forth in the Recitals.
“PIPE Investor” has the meaning set forth in the Recitals.
“Pre-Closing Period” has the meaning set forth in Section 5.1.
“Pre-Closing Period Rollover Amount” means the aggregate “Rollover Amount” committed pursuant to any Rollover Agreements entered into during the Pre-Closing Period in excess of $1,078,447.
“Pre-Closing Tax Period” means any taxable period ending on or before the Closing Date and the portion of the Straddle Period ending on (and including) the Closing Date.
“Preferred Stockholders’ Agreement” means the agreement between ParentCo and certain holders of ParentCo Series A Preferred Shares to be delivered pursuant to the Series A Preferred SPA on the Closing Date.
“Proceeding” means any action, claim, suit, charge, cause of action, petition, litigation, complaint, investigation, audit, examination, assessment, notice of violation, citation, grievance, arbitration, mediation, demand, inquiry or other proceeding at law or in equity (whether civil, criminal or administrative) by or before any Governmental Entity.
“Production Burdens” means any royalties (including lessor’s royalties), overriding royalties, production payments, net profit interests or other burdens upon, measured by or payable out of Hydrocarbon production.
“Push-Out Election” has the meaning set forth in Section 7.1(d).
“Qualified Group” has the meaning assigned to “qualified group” in Treasury Regulations Section 1.368-1(d)(4)(ii).
“Qualifying RBL Commitment Letter” means that certain Commitment Letter, dated as of the Execution Date, between the Company and Citizens Bank, N.A., as in effect on the Execution Date, and as the same may be amended, restated, amended and restated, supplemented, or otherwise modified from time to time with the prior written consent of the EQV Parties (such consent not to be unreasonably withheld, conditioned, or delayed).
“Qualifying RBL Financing” means any debt financing provided by the Qualifying RBL Commitment Letter.
“Qualifying RBL Financing Group Members” means the agents, arrangers, lenders, and other financing sources that have committed to provide or arrange or otherwise have entered into agreements in connection with the Qualifying RBL Financing (including, without limitation, the parties to the Qualifying RBL Commitment Letter
Annex A-19
and any joinder agreements, credit agreements, or other definitive agreements relating thereto) and their respective Affiliates and Representatives and their successors and permitted assigns, in each case, solely in their capacity in the roles set forth above or as financing sources (and not, for the avoidance of doubt, in any other capacity).
“Reference Time” means October 1, 2024.
“Registration and Stockholder Rights Agreement” has the meaning set forth in the Recitals.
“Registration Statement/Proxy Statement” has the meaning set forth in Section 6.8(c).
“Relevant Tax Audit” has the meaning set forth in Section 7.1(e).
“Representatives” means, with respect to any Person, the officers, directors, managers, employees, representatives or agents (including investment bankers, financial advisors, attorneys, accountants, brokers, engineers and other advisors or consultants) of such Person, to the extent that such officer, director, employee, representative or agent of such Person is acting in his or her capacity as an officer, director, employee, representative or agent of such Person.
“Rights-of-Way” has the meaning set forth in Section 3.14(d).
“Rollover Agreement” has the meaning set forth in the Recitals.
“Rollover Amount” means an amount equal to $59,802,313 plus the Pre-Closing Period Rollover Amount, if any.
“Rollover Members” has the meaning set forth in the Recitals.
“Rollover Unit” has the meaning set forth in the Rollover Agreements.
“Sanctioned Country” means any country or region that is, or has been since April 24, 2019, the subject or target of a comprehensive embargo under Sanctions (including, Cuba, Iran, North Korea, Venezuela, Syria, and the Crimea region and the so-called Donetsk People’s Republic and Luhansk People’s Republic in Ukraine), or the government of Venezuela.
“Sanctioned Person” means any Person that is: (a) listed on any list of individuals and/or entities with which the Sanctions restrict or prohibit dealings, including OFAC’s Specially Designated Nationals and Blocked Persons List, the EU Consolidated List and HM Treasury’s Consolidated List of Persons Subject to Financial Sanctions, (b) in the aggregate, fifty percent (50%) or greater owned, directly or indirectly, or otherwise controlled by a Person or Persons described in clause (a), or (c) organized, resident or located in a Sanctioned Country.
“Sanctions” means all Laws and Orders relating to economic or trade sanctions administered or enforced by the United States (including by the U.S. Department of Treasury Office of Foreign Assets Control (“OFAC”), the U.S. Department of State and the U.S. Department of Commerce), Canada, the United Kingdom, the United Nations Security Council, or the European Union.
“SEC” means the United States Securities and Exchange Commission.
“Second Surviving Company” has the meaning set forth in Section 2.1(f)(ii).
“Securities Act” means the Securities Act of 1933, as amended.
“Securities Contribution and Transfer Agreements” means that certain Securities Contribution and Transfer Agreement, dated as of the Execution Date, by and between the Sponsor, EQV, ParentCo and certain Rollover Members and that certain Securities Contribution and Transfer Agreement, dated as of the Execution Date, by and between the Sponsor, EQV, ParentCo and certain PIPE Investors.
“Securities Exchange” means the New York Stock Exchange or any successor thereof, or the Nasdaq Stock Market or any successor thereof, or other exchange registered with the SEC under Section 6(a) of the Exchange Act, or an exchange to be mutually agreed by the Parties.
“Securities Exchange Act” means the Securities Exchange Act of 1934, as amended.
Annex A-20
“Securities Exchange Listing Application” has the meaning set forth in Section 6.4.
“Securities Liens” means Liens arising out of, under or in connection with (a) applicable federal, state and local securities Laws and (b) restrictions on transfer, hypothecation or similar actions contained in any Governing Documents and any stockholder agreements, voting agreements or similar agreements relating to the Equity Interests of the Company and the Company Subsidiaries.
“Securitization” has the meaning set forth in Section 3.32.
“Security Breach” means any breach of security of, or other unauthorized access to, the IT Systems or any other incident resulting in the unauthorized use, access, destruction, loss, alteration, acquisition, exfiltration or disclosure of any Personal Information or other data of any Group Company.
“Series A Preferred Certificate of Designation” has the meaning set forth in the Recitals.
“Series A Preferred Investment” has the meaning set forth in the Recitals.
“Series A Preferred Investors” has the meaning set forth in the Recitals.
“Series A Preferred SPA” has the meaning set forth in the Recitals.
“Sherman Act” means the Sherman Antitrust Act of 1890.
“Sidley” has the meaning set forth in Section 10.16(a)(i).
“Signing Form 8-K” has the meaning set forth in Section 6.8(b).
“Signing Press Release” has the meaning set forth in Section 6.8(b).
“Signing Rollover Members” means the Rollover Members who executed Rollover Agreements as of the Execution Date.
“Special Resolution” has the meaning given to that term in the EQV Governing Documents.
“Sponsor” means EQV Ventures Sponsor LLC.
“Sponsor Letter Agreement” has the meaning set forth in the Recitals.
“Sponsor Related Person Transactions” has the meaning set forth in Section 4.19.
“Stock Exchange” means the New York Stock Exchange.
“Straddle Period” means any taxable period that begins on or before and ends after the Closing Date.
“Subscription Agreements” has the meaning set forth in the Recitals.
“Subsidiaries” means, of any Person, any corporation, association, partnership, limited liability company, joint venture or other business entity of which more than fifty (50%) of the voting power or equity is owned or controlled directly or indirectly by such Person, or one or more of the Subsidiaries of such Person, or a combination thereof.
“Successor LP” has the meaning set forth in Section 6.20.
“Tail Policy” has the meaning set forth in Section 6.12(b)(ii).
“Tax” or “Taxes” means (a) all net or gross income, net or gross receipts, net or gross proceeds, payroll, employment, excise, severance, stamp, occupation, windfall or excess profits, profits, customs, capital stock, withholding, social security, unemployment, disability, real property, personal property (tangible and intangible), unclaimed property, escheat, sales, use, transfer, value added, alternative or add-on minimum, capital gains, user, leasing, lease, natural resources, ad valorem, franchise, capital, estimated, goods and services, fuel, registration, recording, environmental or other taxes, or other assessments, duties or similar charges in the nature of tax, including all interest, penalties and additions imposed with respect to (or in lieu of) the foregoing, imposed by (or otherwise payable to) any Governmental Entity, and, in each case, whether disputed or not, (b) any Liability for, or in respect
Annex A-21
of the payment of, any amount of a type described in clause (a) of this definition as a result of Treasury Regulations Section 1.1502-6 (or any similar provision of any Law) or being a member of an affiliated, combined, consolidated, unitary, aggregate or other group for Tax purposes and (c) any Liability for, or in respect of the payment of, any amount described in clause (a) or (b) of this definition as a transferee or successor, by contract, or by operation of Law.
“Tax Contest” has the meaning set forth in Section 7.1(d).
“Tax Returns” means returns, declarations, reports, claims for refund, information returns, elections, voluntary disclosures, statements, or other documents (including any related or supporting schedules, attachments, statements or information, and including any amendments thereof) filed or required to be filed with a Taxing Authority in connection with, or relating to, Taxes.
“Tax Sharing Agreement” means any tax sharing, tax allocation, tax indemnification arrangement or similar Contract (including any provision of a Contract) pursuant to which any Group Company is or may be obligated to indemnify any Person for, or otherwise pay, any Tax of or imposed on another Person, or indemnify, or pay over to, any other Person any amount determined by reference to actual or deemed Tax benefits, Tax assets, or Tax savings; in each case, other than any arrangement or other Contract (including any provision in such arrangement or Contract) entered into in the Ordinary Course of Business and the principal purpose of which is not related to Tax.
“Taxing Authority” means any Governmental Entity having jurisdiction over the assessment, determination, collection, administration or imposition of any Tax.
“Trade Controls” has the meaning set forth in Section 3.28(a).
“Trade Secrets” has the meaning set forth in the definition of “Intellectual Property.”
“Transaction Expenses” means the EQV Party Transaction Expenses and the Company Transaction Expenses.
“Transactions” has the meaning set forth in the Recitals.
“Transfer Agent” means Continental Stock Transfer & Trust Company.
“Transfer Taxes” has the meaning set forth in Section 7.1(b).
“Treasury Interests Share Cancellation” has the meaning set forth in Section 2.1(g)(v).
“Treasury Regulations” means the United States Treasury Regulations promulgated under the Code.
“Trust Account” means the trust account established by EQV pursuant to the Trust Agreement.
“Trust Agreement” means that certain Investment Management Trust Agreement, dated as of August 6, 2024, by and between EQV and Continental Stock Transfer & Trust Company.
“Trust Amount” has the meaning set forth in Section 4.12.
“Trust Distributions” has the meaning set forth in Section 10.9.
“Trustee” means Continental Stock Transfer & Trust Company, acting as trustee of the Trust Account.
“Unaudited Balance Sheet” has the meaning set forth in Section 3.4(a)(ii).
“Unaudited Financial Statements” has the meaning set forth in Section 3.4(a)(ii).
“Units” is defined in the definition of “Oil and Gas Properties”.
“WAB RBL” means the Loan Agreement by and among Presidio WAB LLC, as borrower, the Company, as a guarantor, the subsidiary guarantors from time-to-time party thereto, and SouthState Bank, as lender, dated as of July 2, 2025.
“WAB RBL Payoff Amount” has the meaning given to such term in Section 2.5(h)(i).
“WAB RBL Payoff Letter” has the meaning given to such term in Section 2.5(h)(i).
“Waived 280G Benefits” has the meaning set forth in Section 6.15.
Annex A-22
“Waiving Parties” has the meaning set forth in Section 10.16(a)(i).
“WARN Act” means the Worker Adjustment and Retraining Notification Act of 1988, as amended, or any analogous applicable Law.
“Wells” means all Hydrocarbon wells, CO2 wells, freshwater, saltwater disposal wells, monitoring wells, injection wells and storage wells, whether producing or not producing, operating, plugged and abandoned, shut-in or temporarily abandoned, located on any real property associated with any of the Oil and Gas Properties.
Article II
THE MERGER; CLOSING
Section 2.1 Closing Transactions; Mergers.
(a) Closing. The closing of the Transactions (the “Closing”) shall take place by conference call and by exchange of signature pages by email or other electronic transmission at 9:00 a.m. Eastern Time on (i) the fourth Business Day after the conditions set forth in Article VIII have been satisfied, or, if permissible, waived by the Party entitled to the benefit of the same (other than those conditions which by their terms are required to be satisfied at the Closing, but subject to the satisfaction or waiver of such conditions at the Closing) or (ii) such other date and time as the Parties mutually agree (the date upon which the Closing occurs, the “Closing Date”).
(b) Redemption. At least two days prior to the Closing Date, EQV shall redeem each issued EQV Class A Share from the holders of EQV Class A Shares who shall have elected to participate in the EQV Share Redemption.
(c) Recapitalization. At least one day prior to the Closing Date, immediately following the transactions effected pursuant to Section 2.1(b), EQV shall cause the EQV Share Conversion to occur.
(d) Domestication. On the day prior to the Closing Date, after the EQV Share Redemption described in Section 2.1(b) and the recapitalization pursuant to Section 2.1(c), the Parties shall cause the Domestication to become effective in accordance with Section 388 of the DGCL and Part XII of the Cayman Companies Act by (i) completing and making all filings required to be made with the Registrar of Companies in the Cayman Islands to effect the Domestication and (ii) filing with the Secretary of State of the State of Delaware, (A) a Certificate of Domestication with respect to the Domestication, in form and substance reasonably acceptable to EQV and the Company, and (B) the EQV Charter, pursuant to which, EQV’s name shall be changed to “Presidio MidCo Inc.”. In connection with the Domestication, (x) each then issued and outstanding EQV Class A Share will convert automatically, on a one-for-one basis, from a Class A ordinary share of a par value of USD $0.0001 in the capital of EQV to a share of Class A common stock, par value $0.0001 per share, of EQV, and (y) each EQV Warrant will convert automatically, on a one-for-one basis, from a whole warrant exercisable for one Class A ordinary share of a par value of USD $0.0001 in the capital of EQV into a whole warrant exercisable for one share of Class A common stock, par value $0.0001 per share, of EQV, pursuant to the EQV Public Warrant Agreement.
(e) EQV Contribution. At the Closing and following the Domestication, the EQV Merger Effective Time, the ParentCo Class A Contribution, the PIPE Investment and the Series A Preferred Investment:
(i) ParentCo shall contribute to EQV Surviving Subsidiary all of its assets and liabilities (excluding its interests in EQV Surviving Subsidiary), including, for the avoidance of doubt the Available Cash and the Class A ParentCo Rollover Units held by ParentCo, and in exchange therefor, EQV Surviving Subsidiary shall issue to ParentCo (A) a number of EQV Surviving Sub Common Shares which shall equal the number of total ParentCo Class A Shares issued and outstanding immediately after the Closing of the Transactions (giving effect to the EQV Share Redemption), (B) a number of EQV Surviving Sub Preferred Shares equal to the number of ParentCo Series A Preferred Shares outstanding and (C) a number of EQV Surviving Sub Warrants which shall equal the number of ParentCo Public Warrants, ParentCo Private Warrants and ParentCo Series A Investor Warrants outstanding immediately after the Closing of the Transactions;
Annex A-23
(ii) EQV Surviving Subsidiary shall contribute to EQV Holdings all of its assets and liabilities (excluding its interests in EQV Holdings and the EQV Share Redemption Amount), including, for the avoidance of doubt, the Available Cash and the Class A ParentCo Rollover Units held by EQV Surviving Subsidiary, and in exchange therefor, EQV Holdings shall issue to EQV Surviving Subsidiary (A) a number of EQV Holdings Common Units which shall equal the number of total EQV Class A Shares issued and outstanding immediately after the Closing of the Transactions (giving effect to the EQV Share Redemption), (B) a number of EQV Holdings Preferred Units equal to the number of ParentCo Series A Preferred Shares outstanding and (C) a number of EQV Holdings Warrants which shall equal the number of EQV Warrants outstanding immediately after the Closing of the Transactions (such transactions, the “EQV Contribution”).
(f) Mergers; Effective Times.
(i) EQV Merger. Upon the terms and subject to the conditions set forth herein, on the day following the Domestication, and in accordance with the DGCL, on the Closing Date, EQV Merger Sub shall be merged with and into EQV. As a result of the EQV Merger, the separate legal existence of EQV Merger Sub shall cease, and EQV shall continue as the surviving corporation of the EQV Merger (the “EQV Surviving Subsidiary”), shall become a wholly owned Subsidiary of ParentCo, and remain the direct, sole owner EQV Holdings. On the Closing Date, the Parties shall cause the EQV Merger to be consummated by filing a certificate of merger with the Secretary of State of the State of Delaware (the “EQV Certificate of Merger”), in such form as required by, and executed in accordance with, Section 251 of the DGCL, as applicable (the date and time of the filing with the Secretary of State of the State of Delaware, or, if another later date and time is specified in such filing, such specified later date and time, being the “EQV Merger Effective Time”). As part of the EQV Merger, the Parties shall file with the Secretary of State of the State of Delaware the ParentCo Charter, pursuant to which, ParentCo’s name shall be changed to “Presidio Production Company”.
(ii) Company Merger. Upon the terms and subject to the conditions set forth herein, on the day following the Domestication and immediately following the EQV Merger Effective Time, and in accordance with the DLLCA, on the Closing Date, Company Merger Sub shall be merged with and into the Company. As a result of the Merger, the separate legal existence of Company Merger Sub shall cease, the Company shall continue as the surviving company (sometimes referred to, in such capacity, as the “Second Surviving Company”) and ParentCo shall be issued a managing member interest in EQV Holdings. On the Closing Date, the Parties shall cause the Merger to be consummated by filing a certificate of merger with the Secretary of State of the State of Delaware (the “Company Certificate of Merger”), in such form as required by, and executed in accordance with, Section 18-209 of the DLLCA, as applicable (the date and time of the filing with the Secretary of State of the State of Delaware, or, if another later date and time is specified in such filing, such specified later date and time, being the “Company Merger Effective Time”).
(g) Effect of the Mergers; Treatment of Equity Securities.
(i) Effect of the EQV Merger. At the EQV Merger Effective Time, the effect of the Merger shall be as provided in this Agreement, the EQV Governing Documents and the ParentCo Governing Documents and the applicable provisions of the DGCL. Without limiting the generality of the foregoing, and subject thereto, at the EQV Merger Effective Time, except as otherwise provided herein, all the property, assets, rights, privileges, powers and franchises of EQVR Merger Sub shall vest in the EQV Surviving Subsidiary, and all debts, liabilities, duties and obligations of EQV Merger Sub shall become the debts, liabilities, duties and obligations of the EQV Surviving Subsidiary (including all rights and obligations with respect to the Trust Account). In addition, at the EQV Merger Effective Time, by virtue of the EQV Merger and without any action on the part of any Party, all of the EQV Merger Sub Interests shall be cancelled for no consideration, shall cease to exist and shall no longer be outstanding and shall be converted into and become one share of common stock, par value $0.0001 per share, of the EQV Surviving Subsidiary, with all of such shares of the EQV Surviving Subsidiary held solely by ParentCo. In addition, at the EQV Merger Effective Time, each EQV Class A Share issued and outstanding immediately prior to the EQV Merger Effective
Annex A-24
Time shall be immediately and automatically converted into the right to receive from ParentCo one validly issued, fully paid and nonassessable ParentCo Class A Share, such to any withholding Taxes required by applicable Law.
(ii) EQV Warrants. At the EQV Merger Effective Time, each EQV Public Warrant (or portion thereof) issued and outstanding immediately prior to the EQV Merger Effective Time will, pursuant to the terms of the EQV Public Warrant Agreement, immediately and automatically represent the right to purchase ParentCo Class A Shares on the same terms and conditions as set forth in the EQV Public Warrant Agreement (the “ParentCo Public Warrants”). In addition, at the EQV Merger Effective Time, each EQV Private Warrant (or portion thereof) issued and outstanding immediately prior to the EQV Merger Effective Time will, pursuant to the terms of the EQV Private Placement Agreement, immediately and automatically represent the right to purchase ParentCo Class A Shares on the same terms and conditions as set forth in the EQV Private Placement Agreement (the “ParentCo Private Warrants”). The EQV Parties shall take all lawful action to effect the aforesaid provisions of this Section 2.1(g)(ii) including adding ParentCo as a Party to the EQV Public Warrant Agreement and the EQV Private Placement Agreement.
(iii) Effect of the Company Merger. At the Company Merger Effective Time, the effect of the Merger shall be as provided in this Agreement, the EQV Holdings Governing Documents, the ParentCo Governing Documents, the EQV Governing Documents, the Governing Documents of the Group Companies and the applicable provisions of the DLLCA. Without limiting the generality of the foregoing, and subject thereto, at the Company Merger Effective Time, except as otherwise provided herein, all the property, assets, rights, privileges, powers and franchises of Company Merger Sub shall vest in the Second Surviving Company, and all debts, liabilities, duties and obligations of Company Merger Sub shall become the debts, liabilities, duties and obligations of the Second Surviving Company. In addition, at the Company Merger Effective Time, by virtue of the Company Merger and without any action on the part of any Party, all of the Company Merger Sub Interests shall be cancelled for no consideration, shall cease to exist and shall no longer be outstanding and shall be converted into all of the limited liability company interests in the Company, and EQV Holdings shall be admitted as a member of the Company and shall continue the Company without dissolution.
(iv) Company Equity Interests. At the Company Merger Effective Time, by virtue of the Company Merger and without any action on the part of any Party, all the Company Equity Interests that are issued and outstanding immediately prior to the Company Merger Effective Time (other than Cancelled Equity Interests and Company Equity Interests held by ParentCo following the ParentCo Class A Contribution) shall, at the Company Merger Effective Time, be cancelled, shall cease to exist and shall no longer be outstanding and shall be converted into (and upon such conversion pursuant to this Section 2.1(g)(iv) shall have no further rights with respect thereto) the right to receive the EQV Holdings Common Units and Cash Consideration as set forth in the Allocation Schedule. Each member of the Company immediately prior to the Company Merger Effective Time shall, at the Company Merger Effective Time and without any action on the part of any Person, cease to be a member of the Company. The EQV Holdings Common Units payable with respect to the Company Equity Interests will continue to have, and be subject to, the same terms and conditions (including vesting conditions) relating thereto as in effect immediately prior to the Company Merger Effective Time.
(v) Equity Interests Held in Treasury or Owned. At the Company Merger Effective Time, by virtue of the Company Merger and without any action on the part of any Party, any Company Equity Interests that are held in the treasury of the Company or owned by any Subsidiary of the Company immediately prior to the Company Merger Effective Time shall be cancelled and extinguished without any conversion thereof (the “Treasury Interests Share Cancellation”), and no payment shall be made with respect thereto (any such limited liability company interests or other Equity Interests or such Company Units, “Cancelled Equity Interests”). At the Company Merger Effective Time, the Company shall have taken all actions necessary to effectuate this Section 2.1(g)(v) in accordance with the Company LLCA.
Annex A-25
(h) Organizational Documents.
(i) At the EQV Merger Effective Time, the certificate of incorporation of EQV in effect shall be the certificate of incorporation of the EQV Surviving Subsidiary, except such certificate of incorporation shall be amended and restated in its entirety in a form to be mutually agreed by EQV and the Company the principal purpose of which shall be to establish the EQV Surviving Sub Common Shares, EQV Surviving Sub Preferred Shares and EQV Surviving Sub Warrants to track such equivalent Equity Interests of ParentCo, until amended in accordance with applicable Law, and its bylaws shall be amended and restated in a form to be mutually agreed by EQV and the Company the principal purpose of which shall be to establish the EQV Surviving Sub Common Shares, EQV Surviving Sub Preferred Shares and EQV Surviving Sub Warrants to track such equivalent Equity Interests of ParentCo, until amended in accordance with the provisions of such bylaws.
(ii) At the Company Merger Effective Time, the certificate of formation of the Company (as previously amended and/or restated) shall be the certificate of formation of the Second Surviving Company until thereafter amended in accordance with applicable law. At the Company Merger Effective Time, by virtue of the Company Merger, the Company LLCA shall be amended and restated in a form to be mutually agreed by EQV and the Company and shall thereafter be the limited liability company agreement of the Second Surviving Company until thereafter amended in accordance with the provisions thereof and applicable Law (the “Company A&R LLCA”).
(i) Directors and Officers. Immediately after the EQV Merger Effective Time, the Sponsor, ParentCo and the Company shall cooperate and take any actions necessary so that (i)(1) the board of directors of ParentCo shall be composed as set forth in Schedule 2.1(i)(i)(1), to serve in accordance with the ParentCo Charter and ParentCo Bylaws and (2) the officers of ParentCo to be effective from and after the Closing shall be as set forth in Schedule 2.1(i)(i)(2), and (ii) the initial directors and initial officers of the EQV Surviving Subsidiary shall be composed as set forth in Schedule 2.1(i)(ii) to hold office in accordance with the Governing Documents of the EQV Surviving Subsidiary. Effective as of the Company Merger Effective Time, (A) the Sponsor, ParentCo, EQV Subsidiary and the Company shall cooperate and take any actions necessary so that ParentCo remains the managing member of EQV Holdings as of the Closing, to serve in accordance with the EQV Holdings A&R LLCA, and (B) the officers of EQV Holdings to be effective from and after the Closing shall be as set forth in Schedule 2.1(i)(B), to serve in accordance with the EQV Holdings A&R LLCA. Immediately following the Closing, EQV Holdings, as sole member of the Second Surviving Company, shall appoint the officers of the Second Surviving Company, to be effective immediately after the Closing, each to hold office in accordance with the Company A&R LLCA. The Second Surviving Company shall be member-managed, and in connection with the Company A&R LLCA, EQV Holdings shall be admitted as the sole member and the managing member of the Company pursuant to the terms of the Company A&R LLCA.
Section 2.2 Allocation Schedule; Merger Consideration.
(a) Allocation Schedule. Attached hereto as Exhibit M is a sample Allocation Schedule for illustrative purposes as of the Execution Date, setting forth: (i) the name of each Company Equity Interest holder; (ii) the number and type of Company Equity Interests and, as applicable, Rollover Units, held by each such Company Equity Interest holder; (iii) the Fully Diluted Number as of the Execution Date, and the portion thereof attributable to each Company Equity Interest holder; (iv) the amount of Equity Consideration attributable to each such Company Equity Interest holder’s Company Equity Interests; (v) the amount of Cash Consideration attributable to each such Company Equity Interest holder’s Company Equity Interests and (vi) the amount of Non-Committed Member Class B Purchased Shares, if any. No later than two Business Days prior to the Closing, the Company shall deliver to EQV an updated Allocation Schedule, prepared in conformance with the principles set forth in Exhibit M, which shall be updated to reflect: (A) the Interim Company Contribution Amount; (B) the Interim Company Distribution Amount; (C) the calculation of the Equity Consideration; (D) the Fully Diluted Number as of the Closing Date; and thereby set forth the final allocation of the Equity Consideration and Cash Consideration among the Rollover Members and the other holders of Company Equity Interests as of the Company Merger Effective Time in accordance with the Company LLCA, the Rollover Agreements and this Agreement. Following the delivery thereof, the Company will provide EQV and their accountants and other Representatives with a reasonable opportunity to review the Allocation Schedule. At least two Business Days prior to the Closing Date, EQV may notify the Company
Annex A-26
of any comments or questions with respect to the Allocation Schedule and the Company shall (x) consider in good faith such comments or questions and (y) prepare and deliver an updated Allocation Schedule to the Company prior to the Closing Date reflecting any agreed upon changes resulting from such comments or questions. Notwithstanding the foregoing, the Allocation Schedule ultimately delivered by the Company to EQV in accordance with this Agreement shall control. The Company hereby acknowledges and agrees that the EQV Parties may rely upon the Allocation Schedule, and in no event will EQV or any of its Affiliates (including the Second Surviving Company) have any liability to any Company Unitholder or other Person with respect to the Allocation Schedule delivered pursuant to this Agreement or on account of shares issued in accordance with the terms hereof as set forth in the Allocation Schedule; provided, that, for the avoidance of doubt, in no event shall the amounts set forth on the Allocation Schedule result in, or require EQV Holdings or ParentCo to issue a number of EQV Interests greater, in the aggregate, than the Equity Consideration or make cash payments in an amount greater, in the aggregate, than the Cash Consideration.
(b) Exchange and Conversion Procedures.
(i) At the EQV Merger Effective Time, ParentCo shall cause the Transfer Agent to issue one ParentCo Class A Share in exchange for, and upon cancelation of, each issued and outstanding EQV Class A Share.
(ii) At the Company Merger Effective Time, ParentCo shall cause (i) the Transfer Agent to issue to each Company Unitholder, as of the Company Merger Effective Time, evidence of book-entry shares representing the whole number of ParentCo Class B Shares and (ii) EQV Holdings to provide to each Company Unitholder evidence of book-entry EQV Holdings Common Units, in each case, to which such Company Unitholder is entitled, as applicable, pursuant to Section 2.1(g)(iv) and Section 2.2(a), to receive in respect of the Company Equity Interests held by such Company Unitholder.
(iii) On the Closing Date, immediately after the Company Merger Effective Time, EQV shall or shall cause its Subsidiary to pay to each Company Unitholder the Cash Consideration allocable to such Company Unitholder, in each case, to which such Company Unitholder is entitled, as applicable, pursuant to Section 2.1(g)(iv) and Section 2.2(a), to receive in respect of the Company Equity Interests held by such Company Unitholder.
(c) Non-Committed Member Class B Purchase. On the Closing Date, each Non-Committed Member shall be deemed to have purchased an amount of ParentCo Class B Shares from ParentCo equal to the number of EQV Holdings Common Units received as Equity Consideration for price per ParentCo Class B Share of $0.0001, which aggregate purchase price amount shall be netted against the Cash Consideration owed to such Non-Committed Member in accordance with the Allocation Schedule (such ParentCo Class B Shares, the “Non-Committed Member Class B Purchased Shares” and such purchase, the “the “Non-Committed Member Class B Shares Purchase”).
Section 2.3 Payment of Transaction Expenses. On the terms and subject to the conditions set forth herein, on the Closing Date, immediately after the Company Merger Effective Time, ParentCo, EQV or their respective Subsidiaries shall be responsible for, and shall pay or cause to be paid, out of cash proceeds received in the Transactions (including by way of net payments in the Closing flow of funds) the Transaction Expenses to the accounts provided by the Parties, which account information and wire instructions therefor shall be made available at least two Business Days prior to the Closing Date.
Section 2.4 Procedures for Company Unitholders. Prior to the Closing Date, the Company shall request in writing that the Persons set forth on Schedule 2.4 deliver, or cause to be delivered, not less than three Business Days prior to the Closing Date, duly executed counterparts to the Registration and Stockholder Rights Agreement, in each case, executed by such Persons (such materials, collectively, the “Equityholder Materials”).
Section 2.5 Company Closing Deliveries. At the Closing, the Company shall deliver, or shall cause to be delivered, the following:
(a) to EQV, duly executed counterparts of each of the applicable Company Unitholders in respect of the EQV Holdings A&R LLCA, executed by each respective Signing Rollover Member;
(b) to EQV, a duly executed copy of the Company Certificate of Merger;
Annex A-27
(c) to EQV, written resignations, effective as of the Closing, of all members of the board of managers of the Company;
(d) to EQV, any of the following, either (i) a properly completed IRS Form W-9, (ii) a properly completed IRS Form W-8EXP certifying that such Person is treated as a non-foreign person for purposes of Section 1445(a) because it is a “withholding qualified holder” as defined in Treasury Regulation Section 1.1445-1(g)(11), or (iii) a properly completed certificate pursuant to Treasury Regulations Section 1.1445-2(b) certifying that such Person is not a foreign person for purposes of Section 1445(a) of the Code, as applicable, and in the case of (i)-(iii), duly executed by each Company Unitholder;
(e) to EQV, duly executed counterparts from the applicable Company Unitholders of the Registration and Stockholder Rights Agreement other than the Non-Committed Members (provided, that the Company shall use its reasonable best efforts to deliver duly executed counterparts of each Non-Committed Member);
(f) to EQV, evidence of the termination of the Affiliated Transactions required to be terminated pursuant to Section 6.14;
(g) to EQV, a duly executed Company Bring-Down Certificate from an authorized Person of the Company; and
(h) to EQV, (i) a customary payoff letter, in form and substance reasonably satisfactory to ParentCo and duly executed by the appropriate authorized parties, which shall reflect the amount (including all principal, interest, fees, prepayment premiums, and penalties, if any) necessary to satisfy in full all of the indebtedness outstanding under the WAB RBL (the “WAB RBL Payoff Amount”), and providing for the release of all Liens and guarantees, and the termination of all financing documentation, in each case, relating thereto, subject only to payment of the WAB RBL Payoff Amount (the “WAB RBL Payoff Letter”), and (ii) customary instruments, releases, or other agreements or documents, in each case, in form and substance reasonably satisfactory to ParentCo, duly executed and delivered by each Person to whom any indebtedness is owed under the WAB RBL (or, to the extent applicable, the administrative or collateral agent therefor), (A) necessary to fully release and discharge any Liens thereunder existing on the Equity Interests in or the assets of any Group Company and (B) necessary to fully release any Group Company as a guarantor, grantor, mortgagor, or pledgor thereunder, in each case, authorizing ParentCo to file, or cause to be filed, appropriate termination statements and other release documentation in respect thereof.
Section 2.6 ParentCo Deliveries. At Closing, ParentCo shall deliver, or shall cause to be delivered, the following:
(a) to each Company Unitholder, (i) evidence of the issuance of the whole EQV Interests in book-entry form and not certificated, issuable to such Company Unitholder in respect of the Company Units held by such Company Unitholder pursuant to the Transactions and (ii) payment of the Cash Consideration to each Company Unitholder, in each case as set forth on the Allocation Schedule;
(b) to the Company, a duly executed copy of the EQV Certificate of Merger and the Company Certificate of Merger;
(c) to the Company, a duly executed counterpart from EQV Surviving Subsidiary and EQV Holdings, to each of (i) the Company A&R LLCA and (ii) the EQV Holdings A&R LLCA;
(d) to the Company, a duly executed counterpart from each of ParentCo, the Sponsor and EQV Holdings of the Registration and Stockholder Rights Agreement;
(e) to the Company, a duly executed ParentCo Bring-Down Certificate from an authorized Person of ParentCo; and
(f) to the lender(s), or the administrative agent for such lender(s) (as applicable), listed in the WAB RBL Payoff Letter, to the account(s) designated by such lender(s) or such administrative agent (as applicable) in the WAB RBL Payoff Letter, payment of the WAB RBL Payoff Amount.
Annex A-28
Section 2.7 Withholding and Wage Payments.
(a) ParentCo and the Company shall be entitled to deduct and withhold (or cause to be deducted and withheld) from any amount otherwise payable under this Agreement such amounts as are required to be deducted and withheld with respect to the making of such payment under the Code or any other provision of applicable Laws, and such withheld amounts shall be treated for all purposes hereof as having been paid to the Person in respect of which such deduction and withholding were made.
(b) Notwithstanding the foregoing, to the extent that any amount payable pursuant to this Agreement is being paid to any employee or similar Person of any Group Company that constitutes “wages” or other relevant compensatory amount, such amount shall be deposited in the payroll account of the applicable Group Company and the amounts due to such employee or similar Person (net of withholding) shall be paid to such Person pursuant to the next practicable scheduled payroll of the applicable Group Company.
Article III
REPRESENTATIONS AND WARRANTIES REGARDING THE GROUP COMPANIES
As an inducement to the EQV Parties to enter into this Agreement and consummate the Transactions, except as set forth in the Company Disclosure Schedules, the Company represents and warrants to the EQV Parties as follows:
Section 3.1 Organization; Authority; Enforceability.
(a) The Company is a limited liability company formed under the Laws of the State of Delaware. Each other Group Company is a corporation, limited liability company or other applicable business entity, as the case may be, and each Group Company is duly organized, incorporated, formed or registered, as applicable, validly existing and in good standing (or the equivalent thereof, if applicable, in each case, with respect to the jurisdictions that recognize the concept of good standing or any equivalent thereof) under the Laws of its respective jurisdiction of formation, incorporation, registration or organization (as applicable), except where the failure to be in good standing would not, individually or in the aggregate, reasonably be expected to be material to the Group Companies, taken as a whole.
(b) Each Group Company has all the requisite corporate, limited liability company or other applicable power and authority to own, lease and operate its assets and properties and to carry on its businesses as presently conducted in all material respects.
(c) Each Group Company is duly qualified, licensed or registered to do business under the Laws of each jurisdiction in which the conduct of its business or locations of its assets and/or properties makes such qualification necessary, except where the failure to be so qualified would not, individually or in the aggregate, be material to the Group Companies, taken as a whole.
(d) No Group Company is in violation of any of its Governing Documents. None of the Group Companies is the subject of any bankruptcy, dissolution, liquidation, reorganization (other than internal reorganizations conducted in the Ordinary Course of Business or as contemplated in connection with the Transactions) or similar proceeding.
(e) Other than as set forth on Schedule 3.1(e) of the Company Disclosure Schedules, the Company has the requisite limited liability company power and authority to execute and deliver this Agreement and each Group Company has the requisite corporate, limited liability company or other business entity power and authority, as applicable, to execute and deliver the Ancillary Agreements to which it is or will be a party and to perform its obligations hereunder and thereunder, and to consummate the Transactions.
(f) Other than as set forth on Schedule 3.1(e) of the Company Disclosure Schedules, the execution and delivery of this Agreement and the Ancillary Agreements and the consummation of the Transactions by the Group Companies have been duly authorized by all necessary corporate, limited liability company or other business entity actions, as applicable. This Agreement has been, and each of the Ancillary Agreements to which each Group Company will be a party will be, duly executed and delivered by such Group Company, assuming due authorizations, execution and delivery by the other parties hereto and thereto, and are Enforceable against each applicable Group Company, assuming the approvals set forth on Schedule 3.1(e) of the Company Disclosure Schedules are obtained.
Annex A-29
Section 3.2 Non-contravention; Governmental Approvals. Except as set forth on Schedule 3.2 of the Company Disclosure Schedules, neither the execution and delivery of this Agreement or any Ancillary Agreement by any Group Company nor the consummation of the Transactions will (a) conflict with or result in any breach of any material provision of the Governing Documents of any Group Company; (b) other than the filing of the Certificate of Merger with the Secretary of State of the State of Delaware, require any material filing with, or the obtaining of any material consent or approval of, any Governmental Entity; (c) result in a material breach of or a material default (or give rise to any right of termination, cancellation, or acceleration of material rights) under, any of the terms, conditions or provisions of any Material Contract or material Company Employee Benefit Plan (in each case, whether with or without the giving of notice, the passage of time or both); (d) result in the creation of any Lien (other than Permitted Liens) upon any of the properties or assets of any Group Company; (e) cause the cancellation, invalidation, violation or forfeiture of any Permit or (f) except for violations which would not prevent or materially delay the consummation of the Transactions, violate in any material respect any Law, Order, or Lien applicable to any Group Company, excluding from the foregoing clauses (b), (c), (d), (e) and (f), such requirements, consents, approvals, violations, breaches, defaults, cancellations, invalidations, forfeitures or Liens which would not reasonably be expected to have a Material Adverse Effect.
Section 3.3 Capitalization.
(a) Schedule 3.3(a) of the Company Disclosure Schedules sets forth the Equity Interests of each Group Company (including the date of grant, number, class or series and threshold amount, vesting schedule and current vesting status (including any accelerated vesting terms), exercise price and any early exercise feature, and expiration date (each, as applicable) of such Equity Interests) and the record and beneficial ownership (including the name of any holder and percentage interests held thereby) thereof as of the Execution Date. The Equity Interests set forth on Schedule 3.3(a) of the Company Disclosure Schedules comprise all of the authorized capital stock, limited liability company interests or other Equity Interests of the Company that are issued and outstanding, in each case, as of the Execution Date.
(b) As of the Execution Date, except as set forth on Schedule 3.3(b) of the Company Disclosure Schedules or as contemplated by this Agreement or the Company LLCA:
(i) there are no outstanding options, warrants, Contracts, calls, puts, rights to subscribe, conversion rights, phantom equity, stock appreciation, profit participation or other similar rights to which the Company is a party or that are binding upon the Company providing for the offer, issuance, redemption, exchange, conversion, voting, transfer, disposition or acquisition of, or that are measured by reference to, any of its Equity Interests (other than this Agreement);
(ii) the Company is not subject to any obligation (contingent or otherwise) to repurchase or otherwise acquire or retire any of its Equity Interests, either of itself or of another Person;
(iii) the Company is not a party to any voting trust, proxy or other agreement or understanding with respect to the voting of any of its Equity Interests;
(iv) there are no contractual equityholder preemptive or similar rights, rights of first refusal, rights of first offer or registration rights in respect of the Company Equity Interests;
(v) the Company has not violated in any material respect any applicable securities Laws or any preemptive or similar rights created by Law, Governing Document or Contract to which the Company is a party in connection with the offer, sale, issuance or allotment of any of the Company Equity Interests;
(vi) each Equity Interest of any Group Company that was intended to constitute a “profits interest” for United States federal income tax purposes have at all times qualified and currently qualifies as “profits interests” under U.S. Internal Revenue Service Revenue Procedures 93-27 and 2001-43 and were granted with a liquidation value equal to zero on the grant date; and
(vii) all recipients of Company Equity Interests that were subject to a “substantial risk of forfeiture” (within the meaning of Section 83 of the Code) on the grant date have, to the Knowledge of the Company, filed timely and valid elections under Section 83(b) of the Code with respect to such Company Equity Interests.
Annex A-30
(c) All of the Company Equity Interests set forth on Schedule 3.3(a) of the Company Disclosure Schedules have been duly authorized and validly issued, are free and clear of all Liens (other than Securities Liens), and were not issued in violation of any preemptive rights, call options, rights of first refusal, subscription rights, transfer restrictions or similar rights of any Person (other than Securities Liens and other than as set forth in the Governing Documents of the Company) or applicable Law. Neither the Group Companies nor any Company Unitholder has, or has had, any record and/or beneficial ownership of EQV Equity Interests.
(d) Schedule 3.3(d)(i) of the Company Disclosure Schedules sets forth a true and complete list of the Company Subsidiaries, listing for each Company Subsidiary its name, legal entity type and the jurisdiction of its formation or organization (as applicable) and its parent company (if wholly owned) or its owners (if not-wholly owned). Except as set forth on Schedule 3.3(d)(ii) of the Company Disclosure Schedules, all of the outstanding capital stock or other Equity Interests, as applicable, of each Company Subsidiary are duly authorized, validly issued, free of preemptive rights, restrictions on transfer (other than restrictions under applicable federal, state and other securities Laws), and, if applicable, fully paid and non-assessable, and are owned by the Company, whether directly or indirectly, free and clear of all Liens (other than Permitted Liens). There are no options, warrants, convertible securities, stock appreciation, phantom stock, stock-based performance unit, profit participation, restricted equity, restricted equity unit, other equity or equity-based compensation award or similar rights with respect to any Company Subsidiary and no rights, exchangeable securities, securities, “phantom” rights, appreciation rights, performance units, commitments or other agreements obligating the Company or any Company Subsidiary to issue or sell, or cause to be issued or sold, any equity securities of, or any other interest in, any Company Subsidiary, including any security convertible or exercisable into equity securities of any Company Subsidiary. There are no Contracts to which any Company Subsidiary is a party that require such Company Subsidiary to repurchase, redeem or otherwise acquire any Equity Interests or securities convertible into or exchangeable for such equity securities or to make any investment in any other Person.
Section 3.4 Financial Statements; No Undisclosed Liabilities.
(a) Attached as Schedule 3.4(a) of the Company Disclosure Schedules are true and complete copies of the following financial statements (such financial statements, the “Financial Statements”):
(i) the audited balance sheet of the Company as of December 31, 2024 and December 31, 2023, and the related audited statements of operations, cash flows, financial condition and changes in members’ deficits for the fiscal years ended on such dates, together with all related notes and schedules thereto, accompanied by the reports thereon of the Company’s independent auditors (the “Audited Financial Statements”); and
(ii) the unaudited balance sheet of the Company as of the Latest Balance Sheet Date (the “Unaudited Balance Sheet”) and the related unaudited statements of operations, cash flows, financial condition and changes in members’ deficits for the four-month period then ended (collectively, together with the Unaudited Balance Sheet, the “Unaudited Financial Statements”).
(b) Except as set forth on Schedule 3.4(b) of the Company Disclosure Schedules, the Financial Statements (i) have been prepared from the books and records of the Group Companies; (ii) have been prepared in accordance with GAAP applied on a consistent basis throughout the periods indicated, except as may be indicated in the notes thereto and subject, in the case of the Unaudited Financial Statements, to the absence of footnotes and year-end adjustments; and (iii) fairly present, in all material respects, the financial position of the Company as of the dates thereof and its results of operations and cash flows for the periods then ended, except in each of clauses (ii) and (iii): (w) as otherwise noted therein, (x) that the Unaudited Financial Statements do not include footnotes, schedules, statements of equity and statements of cash flow and disclosures required by GAAP, (y) that the Audited Financial Statements and the Unaudited Financial Statements have not been prepared in accordance with Regulation S-X of the SEC or the standards of the PCAOB and (z) that the Unaudited Financial Statements do not include all year-end adjustments required by GAAP, in each case of clauses (x), (y) or (z), which are not expected to be material, individually or in the aggregate, in amount or effect. No representation or warranty hereunder is made with respect to any projections, forecasts or other forward-looking information set forth in the Financial Statements related to the Group Companies.
Annex A-31
(c) The books of account and other financial records of each Group Company have been kept accurately in all material respects in the Ordinary Course of Business, the transactions entered therein represent bona fide transactions, and the revenues, expenses, assets and liabilities of the Group Companies have been properly recorded therein in all material respects. Each Group Company has devised and maintains a system of internal accounting policies and controls sufficient to provide reasonable assurances that (i) transactions are executed in all material respects in accordance with management’s authorization; (ii) the transactions are recorded as necessary to permit the preparation of financial statements in conformity with GAAP and to maintain accountability for assets; and (iii) the amount recorded for assets on the books and records of each Group Company is compared with the existing assets at reasonable intervals and appropriate action is taken with respect to any difference (collectively, “Internal Controls”).
(d) Since the Lookback Date, (i) no Group Company, nor, to the Knowledge of the Company, any director, manager, officer, employee, auditor or accountant of any Group Company, has received or otherwise had or obtained any knowledge of any written complaint, allegation, assertion or claim regarding any Group Company’s accounting or auditing practices, procedures, methodologies or methods of such Group Company or their respective internal accounting controls, including any such complaint, allegation, assertion or claim that such Group Company has engaged in questionable accounting or auditing practices, and (ii) there have been no internal investigations regarding accounting or revenue recognition discussed with, reviewed by or initiated at the direction of the chief executive officer, chief financial officer, or general counsel of the Company.
(e) Except as set forth on Schedule 3.4(e) of the Company Disclosure Schedules, no Group Company has any Liabilities of any nature whatsoever in excess of $250,000 that would be required to be reflected on an Unaudited Financial Statement prepared in accordance with GAAP, except (i) Liabilities reflected in or reserved against in the Financial Statements or identified in the notes thereto; (ii) Liabilities which have arisen after the Latest Balance Sheet Date in the Ordinary Course of Business (none of which results from or was caused by any breach of Contract or infringement, misappropriation or violation of Law by any Group Company); (iii) Liabilities arising under this Agreement, the Ancillary Agreements and/or the performance by the Company or any of its Subsidiaries of their obligations hereunder or thereunder, other than those arising in compliance with Section 5.1; or (iv) for the Transaction Expenses, including fees, costs and expenses for advisors and Affiliates of the Group Companies, including with respect to legal, accounting or other advisors incurred by the Group Companies in connection with the transaction contemplated by this Agreement.
(f) To the Company’s Knowledge, no employee of any Group Company, since the Lookback Date, has provided information to any Governmental Entity regarding the commission or possible commission of any crime or the violation of any applicable Law. No Group Company or, to the Company’s Knowledge, any officer or employee of any Group Company has discharged, demoted, suspended, threatened, harassed or in any other manner discriminated against an employee of such Group Company in the terms and conditions of employment because of any act of such employee described in 18 U.S.C. sec. 1514A(a).
(g) No Group Company maintains any “off-balance sheet arrangement” within the meaning of Item 303 of Regulation S-K of the Securities Exchange Act.
Section 3.5 No Material Adverse Effect. Commencing on the Latest Balance Sheet Date through the Execution Date, there has been no Material Adverse Effect.
Section 3.6 Absence of Certain Developments. Since the Latest Balance Sheet Date, each Group Company has conducted its business in the Ordinary Course of Business in all material respects. Except as set forth on Schedule 3.6 of the Company Disclosure Schedules or as expressly contemplated by this Agreement or any Ancillary Agreement, from the Latest Balance Sheet Date through the Execution Date, no Group Company has taken or omitted to be taken any action that would, if taken or omitted to be taken after the Execution Date, require EQV’s consent in accordance with Section 5.1(b).
Section 3.7 Real Property.
(a) Schedule 3.7(a) of the Company Disclosure Schedules sets forth a true, correct and complete list of all Leases with annual rental payments of over $100,000 (including all amendments, extensions, renewals, guaranties and other agreements with respect thereto) for the Leased Real Property (such Leases, the “Material Leases”). Except as set forth on Schedule 3.7(a) of the Company Disclosure Schedules, with respect to each
Annex A-32
of the Material Leases: (i) no Group Company has subleased, licensed or otherwise granted any right to use or occupy the Leased Real Property or any portion thereof to a third party (other than Permitted Liens); (ii) the Group Company’s possession and quiet enjoyment of the Leased Real Property under such Material Lease has not been disturbed in any manner that would materially affect the Group Company’s use of such Leased Real Property and, there are no material disputes with respect to such Material Lease; and (iii) except as set forth on Schedule 3.7(a) of the Company Disclosure Schedules, no Group Company has collaterally assigned or granted any other security interest in such Material Lease or any interest therein. Other than the Oil and Gas Properties, and except as set forth on Schedule 3.7(a) of the Company Disclosure Schedules, no Group Company owns fee title to any land and the Leased Real Property identified in Schedule 3.7(a) of the Company Disclosure Schedules comprise all of the material real property used or intended to be used in, or otherwise related to, the business of the Group Companies.
(b) Except as set forth on Schedule 3.7(b) of the Company Disclosure Schedules, to the Knowledge of the Company, the buildings, material building components, structural elements of the buildings, roofs, foundations, parking and loading areas, mechanical systems (including all heating, ventilating, air conditioning, plumbing, electrical, elevator, security, utility and fire/life safety systems) (collectively, the “Improvements”) included in the Leased Real Property and used by any of the Group Companies in the operation of its business as currently conducted are, in all material respects, in good working condition and repair and sufficient for the operation of the business by each Group Company as currently conducted. No Group Company has received written notice of (i) any condemnation, eminent domain or similar Proceedings affecting any parcel of Leased Real Property; (ii) any special assessment or pending improvement liens to be made by any Governmental Entity affecting any parcel of Leased Real Property; or (iii) violations of any building codes, zoning ordinances, governmental regulations or covenants or restrictions affecting any Leased Real Property that would reasonably be expected to materially impact the operation of the business by any of the Group Companies as currently conducted. To the Knowledge of the Company, there are no recorded or unrecorded agreements, easements or encumbrances that materially interfere with the continued access to or operation of the business of the Group Companies as currently conducted on the Leased Real Property. To the Knowledge of the Company, each parcel of Leased Real Property has direct access to a public street adjoining the Leased Real Property, and such access is not dependent on any land or other real property interest which is not included in the Leased Real Property. To the Knowledge of the Company, none of the Improvements or any portion thereof is dependent for its access, use or operation on any land, building, improvement or other real property interest which is not included in the Leased Real Property.
Section 3.8 Oil and Gas Reserves.
(a) Except as would not reasonably be expected to be material and adverse to the Group Companies, taken as a whole, and except for property (i) sold or otherwise disposed of in the Ordinary Course of Business of the Group Companies since the date of the reserve reports prepared by Cawley, Gillespie & Associates, Inc. (the “Company Independent Petroleum Engineers”) as of December 31, 2024 relating to the Oil and Gas Properties referred to therein, copies of which are attached to Schedule 3.8(a) of the Company Disclosure Schedules (collectively, the “Company Reserve Report”), (ii) reflected in the Company Reserve Report as having been sold or otherwise disposed of, or (iii) permitted sales or dispositions after the Execution Date in accordance with Section 5.1, the Group Companies have Good and Defensible Title to all Oil and Gas Properties forming the basis for the reserves reflected in the Company Reserve Report, free and clear of any Liens (other than Permitted Liens). The term “Good and Defensible Title” means that a Group Company’s title (that is either of record or in which such Group Company has contractual or statutory rights) (as of the date hereof, and as of the Closing) to all of the Oil and Gas Properties held or owned by it (or purported to be held or owned by it as reflected in the Company Reserve Report) and subject to Permitted Liens: (A) entitles Company (or one or more Company Subsidiary) to receive (after satisfaction of all Production Burdens applicable thereto), not less than the net revenue interest share shown in (or, if not shown, the net revenue interest used by the Company Independent Petroleum Engineers in the determination of the reserves shown in) the Company Reserve Report of all Hydrocarbons produced from such Oil and Gas Properties throughout the life of such Oil and Gas Properties, except for (i) decreases in connection with those operations in which the applicable Group Company or its successors or assigns may, from and after the date hereof and in accordance with the terms of this Agreement, elect to be a non-consenting co-owner, (ii) decreases resulting from the establishment or amendment, from and after the date of this Agreement, of pools or units in accordance with this Agreement, (iii) decreases required after the date hereof to allow other working interest
Annex A-33
owners to make up past underproduction or pipelines to make up past under deliveries, or (iv) adjustments to such net revenue interest based upon payout or payment of any cost-recovery burden, (B) obligates the Company (or one or more Company Subsidiary) to bear a percentage of the costs and expenses for the maintenance and development of, and operations relating to, such Oil and Gas Properties, of not greater than the working interest shown in (or, if not shown, the working interest used by the Company Independent Petroleum Engineers in the determination of the reserves shown in) the Company Reserve Report for such Oil and Gas Properties (other than (i) increases resulting from contribution rights or requirements with respect to defaulting or non-consenting co-owners from and after the date hereof under the applicable operating, pooling, unitization or similar agreement, (ii) increases to the extent that such increases are accompanied by at least a proportionate increase in the net revenue interest of the Company (or one or more Company Subsidiary), or (iii) adjustments to such working interest based upon payout or payment of any cost-recovery burden) and (C) is free and clear of all Liens (other than Permitted Liens).
(b) Except for any incompleteness or inaccuracy that has not had and would not be reasonably likely to result in, individually or in the aggregate, a material Liability to the Group Companies, the factual, non-interpretive data supplied to the Company Independent Petroleum Engineers relating to the Oil and Gas Properties covered by the Company Reserve Report, by or on behalf of the Group Companies that was material to such firm’s estimates of oil and gas reserves attributable to the Oil and Gas Properties of the Group Companies in connection with the preparation of the Company Reserve Report was, as of the time provided, accurate in all material respects. Except as would not reasonably be expected, individually or in the aggregate, to have a material and adverse effect on the Group Companies, taken as a whole, the proved Hydrocarbon reserve estimates relating to the Oil and Gas Properties of the Group Companies set forth in the Company Reserve Report fairly reflect, in all respects, the proved Hydrocarbon reserves of the Group Companies at the dates indicated therein, as applied on a consistent basis throughout the periods reflected therein, it being understood that such projections concerning volumes attributable to the Oil and Gas Properties and production and cost estimates contained in the Company Reserve Report are necessarily based upon professional opinions, estimates and projections and that the Company does not warrant that such opinions, estimates and projections will ultimately prove to have been accurate. Except for changes generally affecting the oil and gas exploration, development and production industry (including changes in commodity prices) and normal depletion by production, to the Company’s Knowledge, there have been no changes in respect of the matters addressed in the Company Reserve Report that have had or that would reasonably be expected to have, individually or in the aggregate, a Material Adverse Effect.
Section 3.9 Oil and Gas Lease Matters. Except as has not had, individually or in the aggregate, a material and adverse effect on the Group Companies, taken as a whole (a) no Group Company has received any written claim or notice that any (i) rentals, shut-ins or similar payments owed to any Person under (or otherwise with respect to) any Oil and Gas Property have not been properly and timely paid, and (ii) royalties, minimum royalties, overriding royalties or other Production Burdens with respect to any Oil and Gas Properties have not been timely and properly paid (other than with respect for items being held in suspense), in each case of clause (i) and (ii), in accordance with applicable Oil and Gas Leases, Contracts and Laws; (b) no Group Company (or, to the Company’s Knowledge, any third party operator) has violated any provision of, or taken or failed to take any action that, with or without notice, lapse of time, or both, would constitute a default under the provisions of any Oil and Gas Lease (or entitle the lessor thereunder to cancel or terminate such Oil and Gas Lease) included in the Oil and Gas Properties owned by any Group Company; and (c) as of the Execution Date, no Group Company has received written notice from any other party to any Oil and Gas Lease that any Group Company is in material breach or default under such Oil and Gas Lease.
Section 3.10 Suspense Funds. As of the date hereof and except as set forth in Schedule 3.10 of the Company Disclosure Schedules, all material proceeds from the sale of Hydrocarbons produced from the Oil and Gas Properties operated by the Group Company or its Affiliates (and to the Group Company’s Knowledge, with respect to any other Oil and Gas Properties) are being received by the Group Companies in a timely manner consistent with historical practices and are not being held in suspense or otherwise being setoff or reduced, for any reason other than (i) awaiting preparation and approval of a division order or division order title opinions for recently drilled wells or (ii) as may be permitted by applicable Law, and (b) with respect to any such funds held in suspense, the Group Companies have properly accounted and accrued for any associated penalties and interest in respect of such funds as required by applicable Law.
Annex A-34
Section 3.11 Outstanding Commitments. Except as set forth on Schedule 3.11 of the Company Disclosure Schedules, as of the Execution Date, there is no outstanding authorization for expenditure or similar request or invoice for funding or participation under any Contract which is binding on any Group Company or any Oil and Gas Properties and which the Company reasonably anticipates will individually require expenditures by any Group Company after the date hereof in excess of $150,000.
Section 3.12 Payments for Production. Except for any throughput deficiencies attributable to or arising out of any Imbalances, with respect to Operated Oil and Gas Properties, no Group Company is obligated under any Contract containing a prepayment arrangement, make up right, a “take or pay”, advance payment or similar provision, or under any production payment or any other similar arrangement (other than gas balancing arrangements) to sell, gather, deliver, process or transport Hydrocarbons or proceeds from the sale thereof, attributable to the Oil and Gas Properties of such Person at some future time without then or thereafter receiving the full payment therefor.
Section 3.13 Payout Status. Except as set forth in Schedule 3.13 of the Company Disclosure Schedules (or as reflected in the “APO” or “BPO” interests in the Company Reserve Report), to the Company’s Knowledge, as of the Execution Date, no material operations are being conducted or have been conducted with respect to the Oil and Gas Leases and Wells of any Group Company as to which such Group Company has elected (or is deemed to have elected) to be a non-consenting party under the terms of the applicable operating agreement or other applicable agreement and with respect to which all of such Group Company’s rights have not yet reverted.
Section 3.14 Company Wells; Equipment.
(a) Except as set forth in Schedule 3.14(a) of the Company Disclosure Schedules, with respect to any Operated Oil and Gas Properties (and to the Company’s Knowledge with respect to any other Oil and Gas Properties), except as would not reasonably be expected to have, individually or in the aggregate, a material and adverse effect to the Group Companies, taken as a whole, as of the Execution Date, there is no Well included in the Oil and Gas Properties of any Group Company that is subject to any order from any Governmental Entity or for which written notice from any other third party has been delivered requiring that such Well be plugged and abandoned.
(b) Except as set forth on Schedule 3.14(b) of the Company Disclosure Schedules, all Wells operated by any Group Company that were drilled and completed by any Group Company have been drilled and completed, or are being drilled and completed, in all material respects, within the limits permitted by applicable Oil and Gas Leases, Material Contracts, Permits or Laws.
(c) Except as set forth on Schedule 3.14(c) of the Company Disclosure Schedules, with respect to the Oil and Gas Properties operated by any Group Company (or to the Company’s Knowledge with respect to any other Oil and Gas Properties), all of the material Oil and Gas Equipment is in a good state of repair and are adequate and sufficient to maintain normal operations consistent with past practices (ordinary wear and tear excepted).
(d) The Group Companies have such consents, easements, subsurface easements, rights-of-way, permits, permits, servitudes and licenses (collectively “Rights-of-Way”) as are necessary to conduct the Company’s business as it is presently conducted, except for such Rights-of-Way the absence of which would not reasonably be expected to have, individually or in the aggregate, a Material Adverse Effect.
Section 3.15 Imbalances. Except as set forth in Schedule 3.15 of the Company Disclosure Schedules and as of the dates expressly set forth thereon, with respect to those Wells that are Operated Oil and Gas Properties, there are no material Imbalances attributable to such Wells.
Section 3.16 Tax Matters. Except as set forth on Schedule 3.16 of the Company Disclosure Schedules:
(a) All income and other material Tax Returns required to be filed by each Group Company have been timely filed pursuant to applicable Laws. All income and other material Tax Returns filed by each of the Group Companies are true, complete and correct in all material respects and have been prepared in material compliance with all applicable Laws. Each Group Company has timely paid all income and other material amounts of Taxes due and payable by it (whether or not shown as due and payable on any Tax Return).
Annex A-35
(b) Each Group Company has properly withheld and paid to the applicable Taxing Authority all material Taxes required to have been withheld and paid by it in connection with any amounts paid or owing to any employee, independent contractor, creditor, equityholder or other third party and all material sales, use, ad valorem, value added, and similar Taxes, and has otherwise complied in all material respects with all applicable Laws relating to such withholding and payment of Taxes.
(c) No written claim has been made by a Taxing Authority in a jurisdiction where a Group Company does not file a particular type of Tax Return, or pay a particular type of Tax, that such Group Company is or may be subject to taxation of that type by or required to file that type of Tax Return in, that jurisdiction that has not been fully settled or resolved.
(d) There is no Tax audit or examination, or any Proceeding now being conducted, pending or threatened in writing with respect to any Taxes or Tax Returns of any Group Company. No Group Company has commenced a voluntary disclosure proceeding in any jurisdiction that has not been fully resolved or settled. All deficiencies for Taxes asserted or assessed in writing against any Group Company have been fully and timely (taking into account applicable extensions) paid, settled or withdrawn.
(e) Except for extensions resulting from the extension of the time to file any applicable Tax Return obtained in the Ordinary Course of Business, no Group Company has agreed to (or has had agreed to on its behalf) any extension or waiver of the statute of limitations applicable to any Tax or Tax Return, or any extension of time with respect to a period of Tax collection, assessment or deficiency, which period (after giving effect to such extension or waiver) has not yet expired, and no request for any such waiver or extension is currently pending. No Group Company is the beneficiary of any extension of time (other than an automatic extension of time not requiring the consent of the applicable Taxing Authority or other extension of time obtained in the Ordinary Course of Business) within which to file any Tax Return not previously filed. No private letter ruling, administrative relief, technical advice, or other similar ruling or request has been granted or issued by, or is pending with, any Taxing Authority that relates to the Taxes or Tax Returns of any Group Company.
(f) No Group Company has been a party to any “listed transaction” within the meaning of Treasury Regulations Section 1.6011-4(b)(2) (or any similar provision of U.S. state or local or non-U.S. Tax Law).
(g) The Company is (and has been since its formation) properly treated as a partnership (and not a publicly traded partnership treated as a corporation) or a disregarded entity for U.S. federal and all applicable state and local income Tax purposes. Each Company Subsidiary is (and has been since its formation) properly treated for U.S. federal and all applicable state and local income tax purposes as the type of entity set forth opposite its name on Schedule 3.16(g) of the Company Disclosure Schedules. No election has been made (or is pending) to change any of the foregoing.
(h) No Group Company will be required to include any material item of income, or exclude any material item of deduction, for any period beginning after the Closing Date as a result of: (i) an installment sale transaction occurring prior to the Closing governed by Code Section 453 (or any similar provision of state, local or non-U.S. Laws); (ii) a disposition occurring prior to the Closing reported as an open transaction for U.S. federal income Tax purposes (or any similar doctrine under state, local, or non-U.S. Laws); (iii) any prepaid amounts received or paid prior to the Closing or deferred revenue realized, accrued or received prior to the Closing; (iv) a change in method of accounting made with respect to a Pre-Closing Tax Period that occurs or was requested prior to the Closing (or as a result of an impermissible method used in a Pre-Closing Tax Period); (v) an agreement entered into with any Governmental Entity (including a “closing agreement” under Code Section 7121) prior to the Closing; (vi) an election under Section 965 of the Code (or any similar provision of state, local, or non-U.S. Tax Laws); or (vii) any intercompany transaction occurring or any excess loss account existing on or prior to the Closing Date, in each case described in Treasury Regulations under Section 1502 of the Code (or any similar provision of state, local, or non-U.S. Laws).
(i) There is no Lien for Taxes on any of the assets of any Group Company or the Company Equity Interests, other than Permitted Liens.
Annex A-36
(j) No Group Company has ever been a member of any Affiliated Group (other than an Affiliated Group the common parent of which is a Group Company). No Group Company has any liability for Taxes of any other Person (other than any Group Company) as a result of Treasury Regulations Section 1.1502-6 (or any similar provision of state, local, or non-U.S. Laws), successor liability, transferee liability, joint or several liability, by contract or by operation of Law (other than any customary Tax sharing or indemnification provisions contained in any agreement entered into in the Ordinary Course of Business and the principal purpose of which is not related to Taxes (e.g., leases, credit agreements or other commercial agreements)). No Group Company is party to or bound by any Tax Sharing Agreement.
(k) Since the Latest Balance Sheet Date, no Group Company has incurred any liability for Taxes outside the Ordinary Course of Business or otherwise inconsistent with past practice.
(l) None of the Group Company assets of the Company are deemed by agreement or applicable Law to be held by a partnership for federal income tax purposes for which a valid election under Treasury Regulation Section 1.761-2 to be excluded from the provisions of subchapter K of chapter 1 of the Code is not in effect.
(m) The Company and each Company Subsidiary that is treated as a partnership for U.S. federal income Tax purposes has a valid election under Section 754 of the Code (and any similar provision of state, local or non-U.S. Law) in effect, and each such election will remain in effect for any taxable period that includes the Closing Date.
(n) None of the Group Companies nor, to the Knowledge of the Company, any holder of Company Units, has taken or agreed to take any action not contemplated by this Agreement and/or any Ancillary Agreements that could reasonably be expected to prevent, impair or impede the Intended Tax Treatment.
(o) To the Knowledge of the Company, as of the Execution Date, no holder of Company Units who will receive ParentCo Class A Shares or any Series A Preferred Investors who will receive ParentCo Series A Preferred Shares pursuant to the transactions contemplated by this Agreement has a fixed plan or intention or a binding commitment to dispose of such ParentCo Class A Shares or ParentCo Series A Preferred Shares, as applicable.
Section 3.17 Contracts.
(a) Schedule 3.17(a) of the Company Disclosure Schedules lists the following types of Contracts, except for master services agreements, to which any Group Company, is a party or bound (such Contracts, the “Material Contracts”), as of the Execution Date:
(i) any Contract (other than joint operating agreements, unit agreements, communitization, pooling agreements, division orders or similar agreements) that (i) can reasonably be expected to result in aggregate payments or aggregate receipt of revenues by the Group Company of more than $2,000,000 (net to the aggregate interest of the Group Companies) during the current or any subsequent calendar year and (ii) cannot be terminated without penalty on 60 days or less notice;
(ii) any Hydrocarbon or water (produced or fresh) purchase and sale, acreage dedication, volume commitment, storage, marketing, transportation, processing, gathering, treatment, separation, compression, balancing, fractionation, disposal, handling, or similar Contract with respect to Hydrocarbons or water (produced or fresh) produced from or attributable to the Group Companies’ interest in the Oil and Gas Properties that (A) contains guaranteed or minimum throughput, minimum volume, acreage dedication, volume dedication or similar requirements or (B) is not terminable without penalty or other payment upon 60 days’ or less notice;
(iii) any executory Contract that is a farmout or farmin agreement, participation agreement, exploration agreement, development agreement, or other similar Contract providing for the exchange, farmin, or earning by any Group Company of any Oil and Gas Lease or mineral rights (other than joint operating agreements, operating agreements, unit agreements, pooling or similar agreements), or any Contract that is a net profits interest agreement or production sharing agreement
Annex A-37
or that contains any obligatory drilling commitment, in each case, for which the applicable term has not expired or terminated, or for which the primary obligations thereunder have not been fully performed;
(iv) any contract that relates to the prior acquisition or disposition of any material Company assets or properties for which the total consideration or for which the fair market value of the aggregate consideration equaled or exceeded $25,000,000 during the three years prior to the Execution Date or for which there are, as of the Execution Date, any pending claim for indemnity that will or could reasonably be expected to be binding on any Group Company or the assets of any Group Company after Closing;
(v) any Contract to sell, lease, exchange, transfer, or otherwise dispose of all or any material part of the Oil and Gas Properties (other than with respect to the purchase, sale or other disposition of Hydrocarbons in the Ordinary Course of Business or dispositions of obsolete equipment) from and after the Execution Date, but excluding rights of reassignment upon intent to abandon or release a Well or an Oil and Gas Lease;
(vi) any Governing Documents operating agreement, voting or similar agreement relating to the Equity Interests of the Company and the Company Subsidiaries;
(vii) each Contract providing for the Company or any Company Subsidiary to make any loan, advance, capital contribution or assignment of payment to any Person in excess of $250,000;
(viii) each contract (A) governing the terms of the employment or engagement of any former (to the extent of any ongoing liability or obligation) or current directors, officers, employees or individual independent contractors providing for total annual cash compensation in excess of $250,000 or (B) that cannot be terminated upon sixty (60) days’ notice or less without further payment, liability or obligation;
(ix) each Contract requiring any capital commitment or capital expenditure (or series of capital commitments or expenditures) by the Group Companies in an amount in excess of $250,000 (net to the Group Companies’ aggregate interest) annually;
(x) each Contract involving the payment of any earn-out or similar contingent payment on or after the date hereof that would reasonably be expected to result in payments in excess of $250,000;
(xi) except to the extent included in any Hedge Contracts, any Contract that contains any calls on, or options to purchase, quantities of Hydrocarbon production, in each case to the extent such Contract may be binding upon the Oil and Gas Properties or operations of the Group Companies from and after the Closing;
(xii) all partnership, strategic alliance, profit-sharing, joint venture or similar agreements (in each case excluding any agreement where the primary obligation has been completed one or more years prior to the Company Merger Effective Time, any tax partnership and any joint operating or similar agreement);
(xiii) each Contract with any Governmental Entity to which the Company or any Company Subsidiary is a party, other than any Permits;
(xiv) each CBA;
(xv) each Contract involving any resolution or settlement of any actual or threatened Proceeding or other dispute which requires payment in excess of $250,000 or imposes material, continuing or outstanding obligations (other than customary confidentiality obligations) on any Group Company, including injunctive or other non-monetary relief;
(xvi) each Contract that (A) contains or constitute an existing area of mutual interest agreement (but excluding any customary areas of mutual interest contained in any joint operating, operating, unit agreements, participation, development farmin, farmout or similar agreement), or
Annex A-38
(B) limits, or purports to limit, the ability of any Group Company during any period of time from and after the Company Merger Effective Time to engage in any business, to solicit any potential customer, to operate in any geographical area or to compete with any Person, to acquire any product or asset or to receive services from any Person or sell any product or asset or perform services for any Person, in each case as such as such provision materially restricts the business of the Group Companies as currently conducted and in each case that will be binding on the Group Companies after Closing;
(xvii) each Contract that results in any Person holding an irrevocable power of attorney from any Group Company that relates to any Group Company or their respective businesses and that will be in effect after the Closing Date;
(xviii) all leases or master leases under which any Group Company is lessee of or holds or operates, in each case, any tangible property (other than real property), owned by any other Person, except for (A) any compression agreements entered into in the Ordinary Course of Business or (B) any agreement under which the annual rental payments do not exceed $250,000 and which lease cannot be terminated by the applicable Group Company without penalty upon ninety (90) days’ or less notice;
(xix) all leases or master leases under which any Group Company is lessor of or permits any third party to hold or operate, in each case, any tangible property (other than real property), owned or controlled by a Group Company, except for any agreement under which the annual rental payments do not exceed $250,000;
(xx) any Contract (a) pursuant to which any Group Company licenses or grants rights to any Person, or licenses or receives a grant of right from any Person, with respect to any Intellectual Property (other than (1) non-exclusive licenses to commercially-available, off-the-shelf software licensed or procured for aggregate fees of $250,000 or less, (2) non-exclusive licenses to open source software, (3) nondisclosure or confidentiality agreements entered into in the Ordinary Course of Business and (4) non-exclusive licenses that are merely incidental to the transaction contemplated in the Contract), (b) under which any Person has developed or has been engaged to develop any material Intellectual Property for any Group Company (excluding agreements with employees and contractors entered into in the Ordinary Course of Business on standard forms of agreement under which such employees and contractors assign rights in all developed material Intellectual Property to a Group Company) or under which any Group Company has developed or has been engaged to develop any material Intellectual Property for any Person, or (c) entered into to settle or resolve any Intellectual Property-related dispute or otherwise affecting any Group Company’s rights to use or enforce any material Owned Intellectual Property, including settlement agreements, coexistence agreements, covenant not to sue agreements, and consent to use agreements;
(xxi) each Contract, that has the following restrictions or terms: (A) a provision providing for the sharing of any revenue or cost-savings with any other Person; (B) a “minimum purchase” requirement; (C) rights of first refusal or first offer; or (D) a “take or pay” provision, advance payment provision, prepayment or similar provision or requiring Hydrocarbons to be gathered, delivered, processed or transported without then or thereafter receiving full payment therefor;
(xxii) except for any Contract that is a farmout or farmin agreement, participation agreement, or similar type agreement that has been completed, each Contract that relates to any completed or future disposition or acquisition by a Group Company of (A) any business (whether by merger, consolidation or other business combination, sale of securities, sale of assets or otherwise) or (B) any material assets or properties, except any agreement for the purchase or sale of inventory in the Ordinary Course of Business;
(xxiii) any Contract under which any Group Company has created, incurred, assumed, or borrowed any money or issued any note, indenture, or other evidence of Company Indebtedness or guaranteed, or granted any Liens as collateral security for, Company Indebtedness of others, in each case, in an amount in excess of $250,000 individually or $500,000 in the aggregate;
Annex A-39
(xxiv) any Contract resulting in any Lien (other than any Permitted Lien) on any assets of any of the Group Companies;
(xxv) any Contract with an Affiliate that will not be terminated as of Closing;
(xxvi) Contracts requiring any Group Company to guarantee the Liabilities of any Person (other than any other Group Company) or pursuant to which any Person (other than a Group Company) has guaranteed the Liabilities of a Group Company;
(xxvii) any Material Leases; and
(xxviii) to the extent binding upon the Oil and Gas Properties or operations of the Group Companies from and after Closing, each Contract that is a Hedge Contract.
(b) Except as disclosed on Schedule 3.17(a) of the Company Disclosure Schedules, each Material Contract is in full force and effect and is Enforceable against the applicable Group Company party thereto and, to the Knowledge of the Company, against each other party thereto. The Company has delivered to, or made available for inspection by, EQV a complete and accurate copy of each Material Contract (including all material amendments or other material changes thereto). None of the Group Companies or, to the Knowledge of the Company any other party to any such Material Contract, is in material breach of or default under any Material Contract. During the last 12 months, no Group Company has received any written, or to the Knowledge of the Company, oral claim or notice of breach of or default under any Material Contract, except for any breach or default which would not be expected, individually or in the aggregate, to be material to the Group Companies, taken as a whole. To the Knowledge of the Company, no event has occurred, which individually or together with other events, would reasonably be expected to result in a breach of or a default under any Material Contract by any Group Company or, to the Knowledge of the Company, any other party thereto, except for any breach or default which would not be expected, individually or in the aggregate, to be material to the Group Companies, taken as a whole. During the last 12 months, no Group Company has received written notice from any other party to any Material Contract that such party intends to terminate or not renew any such Material Contract.
Section 3.18 Intellectual Property.
(a) Schedule 3.18(a) of the Company Disclosure Schedules identifies each currently patented, issued or registered Intellectual Property and pending applications for the foregoing, in each case which is owned by, filed in the name of, or exclusively licensed to a Group Company (collectively, “Company Registered IP”). All the Company Registered IP is subsisting, valid and enforceable. Each Group Company (i) is the sole and exclusive owner of all right, title and interest in and to all Owned Intellectual Property, and (ii) to the Knowledge of the Company, has sufficient rights pursuant to a valid and enforceable license to, all other Intellectual Property used in, necessary for, or developed for the operation of the business of the Group Companies as currently conducted, and in each case of clauses (i) and (ii), free and clear of any Liens other than Permitted Liens. Neither the Company Registered IP nor the other Owned Intellectual Property is subject to any outstanding Order restricting the use, enforcement, disclosure, or licensing thereof by such Group Company.
(b) None of the Group Companies nor any of the former and current products, services or operation of the business of the Group Companies have in the past six years infringed, misappropriated or otherwise violated, or currently infringe, misappropriate or otherwise violate, any Intellectual Property of any Person, except for such infringement, misappropriation or other violation that would be material to the Group Companies, individually or as a whole. Except as set forth on Schedule 3.18(b) of the Company Disclosure Schedules, no Group Company has in the past six years received any written charge, complaint, claim, notice, or demand alleging any such infringement, misappropriation or other violation (including any claim that such Group Company should license or refrain from using any Intellectual Property, except for offers for commercially available software) or challenging the ownership, registration, validity or enforcement of any Company Registered IP or other Owned Intellectual Property (other than those communications from a Governmental Entity associated with ordinary course examination and approval of pending Intellectual Property applications). Except as set forth on Schedule 3.18(b) of the Company Disclosure Schedules, no Group Company has in the past six years made against a third party any written charge, complaint, claim,
Annex A-40
demand, or notice alleging any infringement, misappropriation or other violation of any material Owned Intellectual Property (including any claim that such third party should license or refrain from using any Owned Intellectual Property). To the Knowledge of the Company, no Person is infringing upon, misappropriating or otherwise violating any material Company Registered IP or other Owned Intellectual Property.
(c) Each Group Company has taken commercially reasonable measures to protect the confidentiality of all Trade Secrets and any other Confidential Information owned by such Group Company. Except as required by applicable Law, no such material Trade Secret or material Confidential Information has been disclosed by any Group Company to any Person other than to Persons subject to a legally recognized duty of confidentiality or pursuant to a written agreement restricting the disclosure and use of such Trade Secrets or Confidential Information by such Person. Each Person who has participated in the authorship, conception, creation, reduction to practice, or development of any material Intellectual Property for any Group Company has assigned (pursuant to a present grant of assignment) all right, title and interest in and to such Intellectual Property to a Group Company by a valid written assignment or by operation of Law. To the Knowledge of the Company, no Person is in violation of any such confidentiality or Intellectual Property assignment agreement.
Section 3.19 Information Supplied. The information supplied or to be supplied by the Group Companies for inclusion or incorporation by reference in the Registration Statement/Proxy Statement, in any other document submitted or to be submitted to any other Governmental Entity or in any announcement or public statement regarding the Transactions (including the Signing Press Release and the Closing Press Release), when so filed, furnished, submitted, distributed or otherwise made publicly available, shall not contain any untrue statement of a material fact or omit to state a material fact necessary to make the statements therein, in light of the circumstances in which they are made, not misleading at (a) the time such information is first filed, submitted or made publicly available (provided, if such information is revised by any subsequently filed amendment or supplement to the Registration Statement/Proxy Statement prior to the time the Registration Statement/Proxy Statement is mailed to the EQV Stockholders, this clause (a) shall solely refer to the time of such subsequent revision); (b) the time the Registration Statement/Proxy Statement is first mailed to the EQV Stockholders; (c) the time of the EQV Special Meeting; or (d) the Closing (subject, in each case, to the qualifications and limitations set forth in the materials provided by the Group Companies or that are included in such filings and/or mailings); provided, that, for the avoidance of doubt, no warranty or representation is made by the Company with respect to statements made or incorporated by reference in the Registration Statement/Proxy Statement (or any amendment or supplement thereto) based on information supplied by the EQV Parties or any other party, or their respective Affiliates for inclusion therein.
Section 3.20 Litigation. Except as set forth on Schedule 3.20 of the Company Disclosure Schedules, there have not been since the Lookback Date, and there are no, material Proceedings or Orders (including those brought or threatened in writing by or before any Governmental Entity) pending, or to the Knowledge of the Company, threatened against any Group Company or any of their respective properties or assets (including the Oil and Gas Properties) or the ownership or operation thereof, in each case, at Law or in equity, or, to the Knowledge of the Company, any director or officer of any Group Company in their capacities as such or related to the business of the Group Companies. Except as set forth on Schedule 3.20 of the Company Disclosure Schedules, there are no Proceedings pending, initiated or threatened by any Group Company against any other Person, and since the Lookback Date there have not been any such Proceedings.
Section 3.21 Brokerage. Except as set forth on Schedule 3.21 of the Company Disclosure Schedules, no Group Company has any Liability in connection with this Agreement or the Ancillary Agreements or the Transactions, that would result in the obligation of any Group Company or any of its Affiliates, or EQV or any of its Affiliates to pay any finder’s fee, brokerage or agent’s commissions or other like payments.
Section 3.22 Labor Matters.
(a) The Company has delivered to the EQV Parties a complete and correct list of all current employees, independent contractors and other individual service providers of each of the Group Companies as of the date of this Agreement and their (i) name, (ii) classification as exempt or non-exempt under the Fair Labor Standards Act or analogous state laws, (iii) job title, (iv) employing or engaging entity, (v) job location by state, (vi) current annual base salary, hourly rate or fee rate, (vii) incentive compensation, including target bonus opportunity and commission payments (actual for 2024 and estimated for 2025), (viii) whether active or on leave (and as applicable, type of leave and anticipated return date); and (ix) accrued but unused vacation/paid time off. To the Knowledge of the Company, all current employees of the Group Companies
Annex A-41
are legally permitted to be employed by the Group Companies in the United States. Except as set forth on Schedule 3.22(a) of the Company Disclosure Schedules and except as would not reasonably be expected to result in material Liabilities to the Group Companies, no freelancer, consultant, independent contractor or other contracting party treated as self-employed whose services the Group Companies uses or, since the Lookback Date, has used, has claimed or threatened to claim the existence of an employment relationship with one of the Group Companies.
(b) No Group Company is a party to or bound by any CBA; no Group Company is currently negotiating any CBA; and no employees of any Group Company are represented by any labor union, works council, trade union or other labor organization with respect to their employment with the Group Companies. Since the Lookback Date there have been no pending or, to the Knowledge of the Company, threatened labor organizing activities, no labor union, works council, trade union or other labor organization has made a demand for recognition or certification with respect to any Group Company employee, and there are no representation or certification proceedings presently pending or, to the Knowledge of the Company, threatened to be brought or filed with the National Labor Relations Board. Since the Lookback Date, there have been no actual or, to the Knowledge of the Company, threatened, unfair labor practice charges, material labor grievances, material labor arbitrations, strikes, walkouts, work stoppages, slowdowns, picketing or other labor disputes by any employees of the Group Companies or against or affecting any Group Company.
(c) Except as set forth in Schedule 3.22(c) of the Company Disclosure Schedules, the Group Companies are and, since the Lookback Date, have been in compliance in all material respects with all applicable Laws relating to labor, employment and employment practices. Except as set forth in Schedule 3.22(c) of the Company Disclosure Schedules, (i) there are no material Proceedings pending or, to the Knowledge of the Company, threatened against any Group Company with respect to or by any current or former employee, individual independent contractor or other individual service provider of any Group Company and (ii) since the Lookback Date, none of the Group Companies has implemented any plant closing or layoff of employees triggering notice requirements under the WARN Act, nor is there presently any outstanding liability under the WARN Act, and no such plant closings or employee layoffs are currently planned or announced.
(d) Except as set forth on Schedule 3.20 of the Company Disclosure Schedules, since the Lookback Date, (i) there have not been (A) any allegations or formal or informal complaints made to or filed with any Group Company related to sexual harassment, sexual misconduct, other harassment, discrimination, retaliation or policy violation allegations or (B) any other Proceedings initiated, filed or, to the Knowledge of the Company, threatened, against any Group Company related to sexual harassment, sexual misconduct, other harassment, discrimination, retaliation or policy violation allegations, in each case by or against any current or former director, officer or supervisory-level employee of any Group Company and (ii) no Group Company has entered into any settlement agreement related to allegations of sexual harassment, sexual misconduct, other harassment, discrimination or retaliation, by or against any current or former director, officer or supervisory-level employee.
Section 3.23 Employee Benefit Plans.
(a) Schedule 3.23(a) of the Company Disclosure Schedules sets forth a list of each material Company Employee Benefit Plan. With respect to each material Company Employee Benefit Plan, the Company has made available to EQV true and complete copies of, as applicable, (i) the current plan document (and all amendments thereto), (ii) the most recent summary plan description (with all summaries of material modifications thereto), (iii) the most recent determination, advisory or opinion letter received from the Internal Revenue Service (the “IRS”), (iv) the three most recently filed Form 5500 annual reports with all schedules and attachments as filed, (v) the most recent actuarial valuation report, (vi) all related insurance Contracts, trust agreements or other funding arrangements and (vii) all non-routine correspondence with any Governmental Entity.
(b) (i) No Company Employee Benefit Plan provides, and no Group Company has any Liability to provide, retiree, post-ownership or post-termination health or life insurance or any other retiree, post-ownership or post-termination welfare-type benefits to any Person other than as required under Section 4980B of the Code or any similar state Law and for which the covered Person pays the full cost of coverage, (ii) no Company Employee Benefit Plan is, and no Group Company sponsors, maintains or contributes to (or is required to contribute to), or has any Liability (including on account of an ERISA Affiliate) under or with
Annex A-42
respect to a “defined benefit plan” (as defined in Section 3(35) of ERISA) or a plan that is or was subject to Title IV of ERISA or Section 412 or 430 of the Code and (iii) no Group Company contributes to or has any obligation to contribute to, or has any Liability (including on account of an ERISA Affiliate) under or with respect to, any “multiemployer plan,” as defined in Section 3(37) of ERISA. No Company Employee Benefit Plan is (x) a “multiple employer plan” within the meaning of Section 413(c) of the Code or Section 210 of ERISA or (y) a “multiple employer welfare arrangement” (as defined in Section 3(40) of ERISA). No Group Company has any Liability as a consequence of at any time being considered a single employer with any other Person under Section 414 of the Code.
(c) Each Company Employee Benefit Plan that is intended to be qualified within the meaning of Section 401(a) of the Code has timely received, or may rely upon, a current favorable determination, advisory or opinion letter from the IRS and nothing has occurred that would reasonably be expected to cause the loss of the tax-qualified status or to adversely affect the qualification of such Company Employee Benefit Plan. Each Company Employee Benefit Plan has been established, operated, maintained, funded and administered in accordance with all material respects with its respective terms and in compliance in all material respects with all applicable Laws, including ERISA and the Code. There have been no “prohibited transactions” within the meaning of Section 4975 of the Code or Section 406 or 407 of ERISA that are not otherwise exempt under Section 408 of ERISA and no breaches of fiduciary duty (as determined under ERISA) with respect to any Company Employee Benefit Plan that would result in a material Liability. There is no claim or Proceeding (other than routine and uncontested claims for benefits) pending or, to the Knowledge of the Company, threatened, with respect to any Company Employee Benefit Plan or against the assets of any Company Employee Benefit Plan. The Group Companies have complied in all material respects with the requirements of the Patient Protection and Affordable Care Act, including the Health Care and Education Reconciliation Act of 2010, as amended (the “ACA”), and none of the Group Companies has incurred (whether or not assessed) any penalty or Tax under the ACA (including with respect to the reporting requirements under Sections 6055 and 6056 of the Code, as applicable) or under Section 4980H, 4980B or 4980D of the Code. All contributions, premiums or other payments that are due have been made or paid on a timely basis in all material respects with respect each Company Employee Benefit Plan or.
(d) Except as set forth on Schedule 3.23(d) of the Company Disclosure Schedules, neither the execution or delivery of this Agreement nor the consummation of the Transactions, alone or together with any other event could, directly or indirectly, (i) result in any compensation or benefit becoming due or payable, or required to be provided, to any current or former officer, employee, director or individual independent contractor of the Group Companies (or any dependent or beneficiary thereof) under a Company Employee Benefit Plan or otherwise (whether in cash, property or the vesting of property), (ii) increase the amount or value of any benefit or compensation otherwise payable or required to be provided to any such person set forth in the preceding clause (i) under a Company Employee Benefit Plan or otherwise, (iii) result in the acceleration of the time of payment, vesting or funding of any such benefit or compensation under a Company Employee Benefit Plan or otherwise, or (iv) result in the forgiveness in whole or in part of any outstanding loans made by the Group Companies to any current or former officer, employee, director, individual independent contractor or other individual service provider of the Group Companies.
(e) Each Company Employee Benefit Plan or other arrangement that is, in any part, a “nonqualified deferred compensation plan” within the meaning of Section 409A of the Code has been documented, operated and maintained in compliance with Section 409A of the Code and applicable guidance thereunder in all material respects, and no amount under any such plan or arrangement is, has been or could reasonably be expected to be subject to any material additional Tax, interest or penalties under Section 409A of the Code. No Person has any current or contingent right against the Group Companies to be grossed up for, reimbursed or otherwise indemnified or made whole for any Tax or related interest or penalties incurred by such Person, including under Sections 409A or 4999 of the Code or otherwise.
(f) Except as set forth on Schedule 3.23(f), neither the execution or delivery of this Agreement nor the consummation of the Transactions could, either alone or in conjunction with any other event, could reasonably be expected to result in the payment or provision of any amount or benefit that could reasonably be expected to, individually or in combination with any other amount or benefit, constitute a “parachute payment” (as defined in Section 280G(b)(2) of the Code).
Annex A-43
Section 3.24 Insurance.
(a) Schedule 3.24 of the Company Disclosure Schedule sets forth, with respect to each material insurance policy under which any Group Company is an insured, a named insured or otherwise the principal beneficiary of coverage as of the date of this Agreement (i) the names of the insurer and the principal insured, (ii) the policy number and (iii) the expiration date and amount of coverage, and (iv) the premium most recently charged. To the Knowledge of the Company, all such policies, binders and insurance contracts (collectively, the “Insurance Policies”), are in full force and effect.
(b) With respect to each such Insurance Policy of the Company and the Company Subsidiaries, (i) neither the Company nor any Company Subsidiary is in material breach or default (including any such breach or default with respect to the payment of premiums or the giving of notice), and no event has occurred which, with notice or the lapse of time, would constitute such a material breach or default, or permit termination or modification, under the policy, (ii) all premiums due and payable with respect to each such Insurance Policy have been paid to date, and neither the Company nor any Company Subsidiary is in default with respect to its obligations under any such Insurance Policy, (iii) there is no material claim outstanding under any such Insurance Policy and neither the Company nor any Company Subsidiary has received any written notice from any insurer or reinsurer of any reservation rights with respect to material pending or paid claims, and (iv) to the Knowledge of the Company, no insurer on the policy has been declared insolvent or placed in receivership, conservatorship or liquidation.
(c) The Company and the Company Subsidiaries maintain and have maintained at all times since the Lookback Date, insurance against liabilities, claims and risks of a nature and in such amounts as are normal and customary for comparable entities in the industry, and the Company and the Company Subsidiaries are, and have been in compliance in all material respects with all insurance requirements under applicable Laws. To the Knowledge of the Company, neither the Company nor any Company Subsidiary has received written notice of cancellation, non-renewal, disallowance or reduction in coverage with respect to any Insurance Policy. There are currently no claims pending under any Insurance Policy issued to or for the benefit of the Company or any Company Subsidiary as to which coverage has been denied or disputed by the insurers of such policies and, to the Knowledge of the Company, all material claims and reportable incidents under any such Insurance Policy have been reported and asserted. Any material action pending against the Company or any Company Subsidiary that is covered by such Insurance Policy has been properly reported to the applicable insurer.
Section 3.25 Compliance with Laws; Permits. Each of the Group Companies is in possession of all franchises, grants, authorizations, licenses, permits, easements, variances, exceptions, consents, certificates, approvals, variances, exemptions and orders of any Governmental Entity necessary for each of the Group Companies to own, lease and operate its properties (including the Oil and Gas Properties) and to carry on its business in all material respects (the “Permits”). Except as would not reasonably be expected to, individually or in the aggregate, materially impair the ability of the Group Companies, taken as a whole, to operate their respective businesses in the Ordinary Course of Business, such Permits are in full force and effect. The Group Companies are in compliance, in all material respects, with each Company Permit and no Proceeding is pending or, to the Company’s Knowledge, threatened in writing, and, since the Lookback Date, no event has occurred that, with or without notice or lapse of time or both, would reasonably be expected to give any Person the right to suspend, revoke, withdraw, modify or limit any Company Permit in a manner that would reasonably be expected to have a material impact on the ability of the Group Companies, as applicable, to use such Company Permit, conduct their operations in compliance with Law or that would result in the termination, revocation, cancellation, modification, suspension, withdrawal, or restriction of such Company Permit or the imposition of any material fine, penalty or other sanctions for violation of any requirements relating to such Company Permit. No Group Company is in conflict with, or in default, breach or violation of, (a) any Law applicable to such Group Company or by which any property or asset of such Group Company is bound (including with respect to the ownership or operation of such property or asset), or (b) any Company Permit or any note, bond, mortgage, indenture, contract, agreement, lease, license, permit, franchise, or other instrument or obligation to which such Group Company is a party or by which such Group Company or any of its property or assets is bound, except, in each case of clauses (a) and (b), for any such conflicts, defaults, breaches or violations that would not, individually or in the aggregate, reasonably be expected to be material to the Group Companies, taken as a whole. No Group Company has received written notice (i) of any actual or potential material violation from any Governmental Entity of any applicable Law or (ii) that it is under investigation by any Governmental Entity for material non-compliance with any Law.
Annex A-44
Section 3.26 Environmental Matters. Except as set forth in Schedule 3.26 of the Company Disclosure Schedules, (a) each Group Company is, and since the Lookback Date, has been, in compliance in all material respects with all Environmental Laws, which compliance includes and since the Lookback Date has included, obtaining, maintaining and complying, in all material respects, with any Permits required by Environmental Law for the operation of each Group Company’s business as currently conducted or as conducted during the period since the Lookback Date; (b)(i) no Group Company has received any written notice or Order regarding any material violation of, or material Liabilities under, any Environmental Laws, and (ii) there are no pending, or, to the Knowledge of the Company, threatened Proceedings against any of the Group Companies relating to a material violation of, or material Liabilities under, any Environmental Law; (c) no Group Company has used, generated, manufactured, treated, stored, disposed of, arranged for or permitted the disposal of, transported, handled, released, exposed any Person to, or, to the Knowledge of the Company, owned, leased or operated any property or facility contaminated by, any Hazardous Substances, in each case, that has resulted or would reasonably be expected to result in material Liability to any of the Group Companies under Environmental Laws; and (d) no Group Company has assumed, undertaken, become subject to or provided an indemnity with respect to any material Liability of any other Person under Environmental Laws. The Group Companies have provided to EQV true and correct copies of all material environmental, health and safety assessments, reports and audits and all other material environmental, health, and safety documents relating to any of the Group Companies or their current or former properties, facilities or operations, that in each case are in the Group Companies’ possession or reasonable control.
Section 3.27 Affiliate Transactions. Except for (a) employment relationships and compensation and benefits, (b) Contracts entered into after the Execution Date that are required to be entered into pursuant to this Agreement or the Ancillary Agreements, (c) Contracts entered into after the Execution Date that are either permitted pursuant to Section 5.1 or entered into in accordance with Section 5.1 or (d) as disclosed on Schedule 3.27 of the Company Disclosure Schedules, there are no Contracts (except for the Governing Documents) between any of the Group Companies, on the one hand, and any Interested Party on the other hand pursuant to which any Interested Party (i) owes any amount to any Group Company, or (ii) owns any material property or right, tangible or intangible, that is used by any Group Company (such transactions or arrangements, “Affiliated Transactions”).
Section 3.28 Trade & Anti-Corruption Compliance.
(a) Neither the Company nor any of its Subsidiaries, or any of their respective directors, officers, managers, employees, or, to the Knowledge of the Company, any agent acting on behalf of the Company of any of its Subsidiaries, is or has been since April 24, 2019, a Sanctioned Person. Neither the Company nor any of its Subsidiaries or their respective directors, officers, managers or employees, or, to the Knowledge of the Company, any agent acting on behalf of the Company or any of its Subsidiaries, is or has been in the last five years, or in the case of Sanctions, since April 24, 2019: (i) operating in, conducting business with, or otherwise engaging in dealings or transactions with or for the benefit of any Sanctioned Person or in any Sanctioned Country in either case in violation of applicable Sanctions in connection with the business of the Company; (ii) engaging in any export, re-export, transfer or provision of any goods, software or technology without, or exceeding the scope of, any required or applicable licenses or authorizations under all applicable Ex-Im Laws; or (iii) otherwise in violation of (A) any applicable Sanctions or (B) any applicable Ex-Im Laws or U.S. anti-boycott requirements (together “Trade Controls”), in connection with the business of the Company.
(b) In the last five years, in connection with or relating to the business of the Company, neither the Company nor any of its Subsidiaries or any of their respective directors, officers, managers, employees or, to the Knowledge of the Company, any agent acting on behalf of the Company or any of its Subsidiaries: (i) has made, authorized, solicited, or received any unlawful bribe or payoff, (ii) has established or maintained, or is maintaining, any unlawful fund of corporate monies or properties that violates applicable Anti-Corruption Laws, (iii) has used or is using any corporate funds for any illegal contributions, gifts, entertainment, hospitality, travel or other unlawful expenses or (iv) has, directly or indirectly, made, received, offered, authorized, facilitated or promised to make, any unlawful payment, contribution, bribe, financial or other advantage, or anything else of value, regardless of form or amount, to or from any Governmental Entity or any other Person, in each case in violation of applicable Anti-Corruption Laws.
Annex A-45
(c) As of the Execution Date, there are no, and since the Lookback Date (and in the case of Sanctions, since April 24, 2019) there have been no Proceedings or Orders alleging any such violation of any Trade Controls or Anti-Corruption Laws by or on behalf of any Group Company.
(d) The Company has maintained policies and procedures and adhered to systems of internal controls reasonably adequate to ensure compliance with applicable Anti-Corruption Laws, Sanctions, and Ex-Im Laws.
Section 3.29 Data Protection.
(a) At all times since the Lookback Date, each Group Company (i) has been in compliance in all material respects with all applicable Data Privacy and Security Requirements and (ii) has not been subject to any regulatory audits or investigations by any Governmental Entity alleging noncompliance with any Data Privacy and Security Requirements. Each Group Company has taken commercially reasonable steps designed to ensure that all Personal Information in its possession and control is protected against unauthorized loss, access, use, modification, disclosure or other use or misuse. Since the Lookback Date, (i) no Group Company has provided, or been required to provide, any notice to any data subject or Governmental Entity regarding any Security Breach, and (ii) no Group Company been subject to or received notice of any audits, proceedings or investigations by any Governmental Entity or any Person, or received any claims or complaints regarding the violation of any applicable Data Privacy and Security Requirements.
(b) The Group Companies have a valid and legal right (whether contractually, by Law or otherwise) to access or use all material Personal Information processed by or on behalf of the Group Companies in connection with the use and/or operation of its products, services and business.
(c) The execution, delivery and performance of this Agreement and the transactions contemplated herein comply, and will comply, in all material respects, with all Data Privacy and Security Requirements.
Section 3.30 Information Technology.
(a) The IT Systems: (i) are in sufficiently good working order and operate and perform in accordance with their documentation and functional specifications in all material respects and otherwise as required by any Group Company and are sufficient for the operation of their businesses as currently conducted, including as to capacity, scalability, and ability to meet current and anticipated peak volumes in a timely manner and to the Knowledge of the Company (ii) are free from any “back door,” “drop dead device,” “time bomb,” “Trojan horse,” “virus,” “ransomware,” or “worm” (as such terms are commonly understood in the software industry), or other malicious, disabling, or unauthorized code.
(b) The Group Companies have implemented with respect to their IT Systems commercially reasonable backup, security and disaster recovery technology. The Group Companies have taken commercially reasonable steps (i) to protect the confidentiality, integrity, accessibility and security of the IT Systems and all data stored therein or transmitted thereby from theft, corruption, loss or unauthorized use, access, interruption or modification by any Person and (ii) to protect the IT Systems from bugs, viruses, malware or other harmful, disabling, or disruptive code, routine, or process.
(c) Since the Lookback Date, there has been no Security Breach, or failure, breakdown, continued substandard performance, or other adverse event affecting any IT Systems that have caused a material disruption or material interruption in or to the use thereof or in or to the conduct of the business of the Group Companies that has not been remedied or replaced in all material respects.
Section 3.31 Condemnation. As of the Execution Date, no Group Company has received any written notice of any pending, and to Company’s Knowledge, there is no written, threatened proceeding to condemn or take by power of eminent domain all or any of the Oil and Gas Properties.
Section 3.32 Company ABS. With regard to that certain securitization transaction (the “Securitization”) pursuant to that certain Amended and Restated Indenture (as amended from time to time, the “Indenture”) dated as of July 18, 2023, by and among Presidio Finance LLC (as “Issuer”), Presidio Finance Nominee Corp. (as “Finance NomCo”) and UMB Bank, N.A., and the other Basic Documents (as defined in the Indenture) described therein, except as has not had, individually or in the aggregate, a Material Adverse Effect, the Company hereby represents and warrants, on behalf of
Annex A-46
Issuer, Finance NomCo, Presidio Holding Company LLC (as “Manager”), Presidio Petroleum LLC (as “Operator”), Presidio Intermediate Holding Company, LLC, Presidio WAB LLC and Presidio Finance Holding Company, LLC (as “PFHC”), as follows (as applicable): (a)(i) a Rapid Amortization Event (as defined in the Indenture) has not occurred, (ii) a Senior Diversion Event (as defined in the Indenture) has not occurred, (iii) a Manager Termination Event (as defined in the Indenture) has not occurred, (iv) an Event of Default (as defined in the Indenture) has not occurred, (v) a Warm Trigger Event (as defined in the Indenture) has not occurred and, in each case, no such event will occur as a result of the Transactions; (b) Manager has not resigned or been removed as Manager under the Management Services Agreement (as defined in the Indenture) and will not resign or be removed in connection with the Transactions; (c) Operator has not resigned or been removed as Operator under the Joint Operating Agreement (as defined in the Indenture) and will not resign or be removed in connection with the Transactions; and (d) no party to any Basic Document (as defined in the Indenture) has exercised any rights against the indemnity provided by PFHC in such Basic Document (if any) with respect to the Securitization or will exercise such rights in connection with the Transactions.
Section 3.33 Preferential Purchase Rights. Except as set forth in Schedule 3.33 of the Company Disclosure Schedules, there are no preferential purchase rights, rights of first or last offer, negotiation or refusal in joint operating agreements, participation agreements or other Contracts or agreements binding upon the Oil and Gas Properties that would be triggered by the consummation of the Transactions that would result in a loss of any material portion of such Oil and Gas Properties.
Section 3.34 Qualifying RBL Commitment. As of the Execution Date, the Company has delivered to the EQV Parties a true, correct, and complete copy of the Qualifying RBL Commitment Letter. As of the Execution Date, (i) the Qualifying RBL Commitment Letter is in full force and effect and has not been amended or otherwise modified in any respect since the date of the Qualifying RBL Commitment Letter and (ii) the commitments contained in the Qualifying RBL Commitment Letter have not been withdrawn, modified, reduced, or rescinded in any respect since the date of the Qualifying RBL Commitment Letter. There are no conditions precedent or other contingencies related to the funding of the full net proceeds (or any portion) of the Qualifying RBL Financing at or prior to the Closing, other than as expressly set forth in the Qualifying RBL Commitment Letter.
Section 3.35 No Other EQV Party Representations and Warranties. THE COMPANY, ON BEHALF OF ITSELF AND ITS AFFILIATES, HEREBY ACKNOWLEDGES AND AGREES THAT, NOTWITHSTANDING ANY PROVISION OF THIS AGREEMENT TO THE CONTRARY, EXCEPT FOR THE REPRESENTATIONS AND WARRANTIES EXPRESSLY MADE BY THE EQV PARTIES IN ARTICLE IV OR IN ANY ANCILLARY AGREEMENT OR CERTIFICATE DELIVERED BY EQV PURSUANT TO THIS AGREEMENT (A) NO EQV PARTY OR AFFILIATE THEREOF NOR ANY OTHER PERSON MAKES ANY REPRESENTATION OR WARRANTY WITH RESPECT TO THE EQV PARTIES OR ANY OTHER PERSON OR THEIR RESPECTIVE BUSINESSES, OPERATIONS, ASSETS, LIABILITIES, CONDITION (FINANCIAL OR OTHERWISE) OR PROSPECTS, NOTWITHSTANDING THE DELIVERY OR DISCLOSURE TO THE COMPANY OR ANY OF ITS AFFILIATES OR REPRESENTATIVES OF ANY DOCUMENTATION OR INFORMATION AND (B) NONE OF THE COMPANY NOR ANY OF ITS AFFILIATES, INCLUDING ANY COMPANY UNITHOLDER, RELIED ON ANY REPRESENTATION OR WARRANTY FROM OR ANY OTHER INFORMATION PROVIDED BY ANY EQV PARTY OR ANY AFFILIATE THEREOF. EXCEPT FOR THE REPRESENTATIONS AND WARRANTIES EXPRESSLY MADE BY THE EQV PARTIES IN ARTICLE IV OR IN ANY ANCILLARY AGREEMENT OR CERTIFICATE DELIVERED BY EQV PURSUANT TO THIS AGREEMENT, ALL OTHER REPRESENTATIONS AND WARRANTIES, WHETHER EXPRESS OR IMPLIED, ARE EXPRESSLY DISCLAIMED BY THE EQV PARTIES. NOTWITHSTANDING ANYTHING TO THE CONTRARY IN THIS AGREEMENT, NOTHING IN THIS SECTION 3.34 SHALL LIMIT ANY CLAIM OR CAUSE OF ACTION (OR RECOVERY IN CONNECTION THEREWITH) WITH RESPECT TO FRAUD.
Article IV
REPRESENTATIONS AND WARRANTIES OF THE EQV PARTIES
As an inducement to the Company to enter into this Agreement and consummate the transactions contemplated hereby, except as set forth in the applicable section of the EQV Disclosure Schedules or as disclosed in the EQV SEC Documents and publicly available prior to the Execution Date (to the extent the qualifying nature of such disclosure is readily apparent from the content of such EQV SEC Documents, but excluding disclosures referred to in “Forward-Looking Statements,” “Risk Factors” and any other disclosures therein to the extent they are of a predictive
Annex A-47
or cautionary nature or related to forward-looking statements) (it being acknowledged that nothing disclosed in such EQV SEC Documents will be deemed to modify or qualify the representations and warranties set forth in the EQV Fundamental Representations), the EQV Parties each hereby represent and warrant to the Company, as follows:
Section 4.1 Organization; Authority; Enforceability.
(a) Each EQV Party is an exempted company, corporation, limited liability company or other applicable business entity duly organized, incorporated, formed or registered, as applicable, validly existing and in good standing (or the equivalent thereof, if applicable, in each case, with respect to the jurisdictions that recognize the concept of good standing or any equivalent thereof) under the Laws of its respective jurisdiction of organization, incorporation, formation or registration (as applicable).
(b) The EQV Parties, other than EQV, have all the requisite limited liability company power and authority to own, lease and operate their respective assets and properties and to carry on their respective businesses as presently conducted in all material respects. EQV has all corporate power and authority to own, lease and operate its assets and properties and to carry on its businesses as presently conducted in all material respects.
(c) Each EQV Party is duly qualified, licensed or registered to do business under the Laws of each jurisdiction in which the conduct of its business or locations of its assets and/or properties makes such qualification necessary, except where the failure to be so qualified would not, individually or in the aggregate, reasonably be expected to be material to the EQV Parties, taken as a whole.
(d) No EQV Party is in violation of any of its Governing Documents. No EQV Party is the subject of any bankruptcy, dissolution, liquidation, reorganization or similar proceeding.
(e) Each EQV Party, other than EQV, has the requisite limited liability company power and authority to execute and deliver this Agreement and the Ancillary Agreements to which it is a party and to perform its obligations hereunder and thereunder, and to consummate the Transactions. The execution, delivery and performance of this Agreement and the Ancillary Agreements and the consummation of the Transactions have been duly authorized by all necessary limited liability company and/or corporate actions, as applicable. This Agreement has been (and each of the Ancillary Agreements to which each EQV Party will be a party will be) duly executed and delivered by such EQV Party and are or will be Enforceable against such EQV Party. No other proceedings on the part of EQV, except for the EQV Required Vote, are necessary to approve and authorize the execution, delivery or performance of this Agreement and the Ancillary Agreements. EQV has the requisite corporate power and authority, as applicable, to execute and deliver this Agreement and the Ancillary Agreements to which it is a party and to perform its obligations hereunder and thereunder, and, subject to the receipt of the EQV Required Vote, to consummate the Transactions. The execution, delivery and performance of this Agreement and the Ancillary Agreements has been authorized by the special committee of independent directors of EQV and the EQV Board and, subject to the receipt of the EQV Required Vote, the consummation of the Transactions have been duly authorized by all necessary corporate actions. No other vote of the equityholders of EQV, other than the EQV Required Vote, is necessary to approve this Agreement and the Ancillary Agreements and the Transactions.
(f) A correct and complete copy of the EQV Governing Documents, as in effect on the Execution Date, are filed as Exhibit 3.1 to the Form 8-K filed with the SEC on August 8, 2024. EQV is not the subject of any bankruptcy, dissolution, liquidation, reorganization or similar proceeding.
Section 4.2 Non-contravention. Subject to the receipt of the EQV Required Vote, except as set forth on Schedule 4.2 of the EQV Disclosure Schedules and assuming the truth and accuracy of the Company’s representations and warranties contained in Section 3.1(a), neither the execution and delivery of this Agreement or any Ancillary Agreement nor the consummation of the Transactions will (a) conflict with or result in any material breach of any provision of the Governing Documents of any EQV Party; (b) other than the requisite filing with the Registrar of Companies in the Cayman Islands in connection with the Domestication and the filing of the EQV Certificate of Merger and the Company Certificate of Merger with the Secretary of State of the State of Delaware, require any material filing with, or the obtaining of any material consent or approval of, any Governmental Entity; (c) result in a material violation of or a material default (or give rise to any right of termination, cancellation, or acceleration) under, any of the terms, conditions or provisions of any note, mortgage, other evidence of indebtedness, guarantee, license
Annex A-48
agreement, lease or other Contract to which any EQV Party is a party or by which any EQV Party or any of their respective assets may be bound; (d) result in the creation of any Lien (other than Permitted Liens) upon any of the properties or assets of any EQV Party; or (e) except for violations which would not prevent or materially delay the consummation of the Transactions, violate in any material respect any Law, Order, or Lien applicable to any EQV Party, excluding from the foregoing clauses (b), (c), (d) and (e) such requirements, consents, approvals, violations breaches, defaults, cancellations, invalidations, forfeitures, or Liens which would not reasonably be expected to be material to the EQV Parties, taken as a whole, or materially affect any EQV Parties’ ability to perform its obligations under this Agreement and the Ancillary Agreements or to consummate the transactions hereby or thereby. The EQV Required Vote is the only vote of the holders of any class or series of shares in the capital of EQV necessary to approve the Transactions. EQV is in compliance in all material respects with the related party policies set forth in the EQV Governing Documents.
Section 4.3 Capitalization.
(a) As of the date hereof, the authorized share capital of EQV is 331,000,000 divided into (i) 300,000,000 EQV Class A Shares, (ii) 30,000,000 EQV Class B Shares, and (iii) 1,000,000 preference shares, par value $0.0001 per share (“EQV Preferred Shares”). As of the date of this Agreement, (A) 35,822,500 EQV Class A Shares are issued and outstanding, (B) 8,750,000 EQV Class B Shares are issued and outstanding, (C) no EQV Class A Shares and no EQV Class B Shares are held in the treasury of EQV, (D) 11,666,667 EQV Public Warrants are issued and outstanding, (E) 220,833 EQV Private Warrants are issued and outstanding and (F) 11,887,500 EQV Class A Shares are reserved for future issuance pursuant to the EQV Warrants ((A) through (F) collectively with any securities of EQV issued in exchange therefor in the Domestication, the “EQV Securities”). The foregoing EQV Securities described in clauses (A), (B), (D) and (E) represent all of the issued and outstanding EQV Securities as of the date of this Agreement. All issued and outstanding EQV Securities (i) have been duly authorized, validly issued and are fully paid and non-assessable; (ii) have been offered, sold and issued in compliance with applicable Law, including federal and state securities Laws, and all requirements set forth in (1) the EQV Governing Documents, and (2) any other applicable contracts governing the issuance of such securities; and (iii) have not been issued in violation of, nor (other than as set forth under the EQV Governing Documents) are they subject to, any purchase option, call option, right of first refusal, preemptive right, subscription right or any similar right under any provision of any applicable Law, the EQV Governing Documents or any contract to which EQV is a party or otherwise bound. As of the date of this Agreement, there are no EQV Preferred Shares issued and outstanding. Each EQV Warrant is exercisable for one EQV Class A Share at an exercise price of $11.50, subject to the terms of such EQV Warrant and the EQV Public Warrant Agreement. The EQV Class B Shares will convert into EQV Class A Shares prior to the Closing on the terms contemplated in this Agreement and without violation of the Governing Documents of EQV.
(b) Except for ParentCo, EQV Merger Sub, EQV Holdings, Company Merger Sub and EQVR Merger Sub, EQV does not directly or indirectly own any equity or similar interest in, or any interest convertible into or exchangeable or exercisable for any equity or similar interest in, any corporation, partnership, limited liability company, joint venture or business association or other person.
(c) EQV is the record and beneficial owner of all of the outstanding ParentCo Interests and EQV Holdings Interests and has good and valid title to all of the outstanding ParentCo Interests and EQV Holdings Interests. The ParentCo Interests have been duly authorized, validly issued, fully paid and are non-assessable and are not subject to preemptive rights and are held by EQV free and clear of all Liens, other than restrictions under applicable securities Laws and ParentCo’s Governing Documents. The EQV Holdings Units to be issued and delivered in connection with the Closing in accordance with this Agreement shall be duly and validly issued, fully paid and nonassessable, and shall be issued free and clear of preemptive rights and all Liens, other than restrictions under applicable securities Laws and the EQV Holdings A&R LLCA. The ParentCo Class A Shares, ParentCo Class B Shares, ParentCo Public Warrants, ParentCo Private Warrants, ParentCo Series A Preferred Shares and ParentCo Series A Investor Warrants to be issued and delivered in connection with the Closing in accordance with this Agreement shall be duly and validly issued, fully paid and nonassessable, and shall be issued free and clear of preemptive rights and all Liens, other than restrictions under applicable securities Laws and the ParentCo Charter.
Annex A-49
(d) ParentCo is the record and beneficial owner of all of the outstanding EQV Merger Sub Equity Interests and has good and valid title to all of the outstanding Company Merger Sub Equity Interests. The EQV Merger Sub Equity Interests have been duly authorized, validly issued, fully paid and are non-assessable and are not subject to preemptive rights and are held by ParentCo free and clear of all Liens, other than restrictions under applicable securities Laws and EQV Merger Sub’s Governing Documents.
(e) EQV Holdings is the record and beneficial owner of all of the outstanding Company Merger Sub Equity Interests and has good and valid title to all of the outstanding Company Merger Sub Equity Interests. The Company Merger Sub Equity Interests have been duly authorized, validly issued, fully paid and are non-assessable and are not subject to preemptive rights and are held by EQV Holdings free and clear of all Liens, other than restrictions under applicable securities Laws and Company Merger Sub’s Governing Documents.
(f) All outstanding EQV Class A Shares, EQV Class B Shares and EQV Warrants have been issued and granted in compliance with all applicable securities Laws and were issued free and clear of all Liens other than restrictions under applicable securities Laws and EQV’s Governing Documents.
(g) The EQV Interests to be issued to the Company Unitholders pursuant to this Agreement will, upon issuance and delivery at the Closing, (i) be duly authorized and validly issued, and fully paid and nonassessable, (ii) be issued in compliance in all material respects with applicable Law, (iii) not be issued in breach or violation of any preemptive rights (or similar rights) created by Law, Governing Documents or Contract and (iv) be issued to the Company Unitholders with good and valid title, free and clear of any Liens other than Securities Liens and any restrictions set forth in the ParentCo Governing Documents, the Registration and Stockholder Rights Agreement and the EQV Holdings A&R LLCA.
(h) Except for the Financing Agreements, the EQVR Acquisition, this Agreement, the EQV Warrants and the EQV Class B Shares or as set forth in the EQV Governing Documents, none of the EQV Parties has issued any options, warrants, preemptive rights, calls, convertible securities or other rights, agreements, arrangements or commitments of any character with respect to the issued or unissued shares or capital stock (as applicable) of EQV, Equity Interests of EQV Holdings or Equity Interest of Company Merger Sub or Equity Interest of EQVR Merger Sub or obligating EQV to issue or sell any shares or shares of capital stock (as applicable) of, or other Equity Interests in, EQV, obligating EQV Holdings to issue or sell any Equity Interests in EQV Holdings or obligating Company Merger Sub to sell any Equity Interests in Company Merger Sub or obligating EQVR Merger Sub to sell any Equity Interests in EQVR Merger Sub. All shares of EQV Interests subject to issuance as aforesaid, upon issuance on the terms and conditions specified in the instruments pursuant to which they are issuable, will be duly authorized, validly issued, fully paid and non-assessable. Neither EQV nor any subsidiary of EQV is a party to, or otherwise bound by, and neither EQV nor any subsidiary of EQV has granted, any equity appreciation rights, participations, phantom equity or similar rights. Except for the Sponsor Letter Agreement, EQV is not a party to any voting trusts, voting agreements, proxies, shareholder agreements or other agreements with respect to the voting or transfer of EQV Interests or any of the Equity Interests or other securities of EQV or any of its Subsidiaries. Except with respect to this Agreement, the right to exercise the EQV Share Redemption, the EQV Warrants and the EQVR Merger Agreement, there are no outstanding contractual obligations of EQV to repurchase, redeem or otherwise acquire any shares of EQV Interests, Equity Interests in EQV Holdings, Equity Interests in Company Merger Sub or Equity Interests in EQVR Merger Sub. Except for any loan from Sponsor or an Affiliate or member thereof listed in Schedule 4.3(h) of the EQV Disclosure Schedule (with such schedule including the principal and interest outstanding under such loan as of the date hereof and the lender party thereto), there are no outstanding contractual obligations of EQV to make any investment (in the form of a loan, capital contribution or otherwise) in any person.
(i) As of the Execution Date, other than as set forth on Schedule 4.3(i) of the EQV Disclosure Schedules, the EQV Parties have no obligations with respect to or under any EQV Party Indebtedness.
Section 4.4 Litigation. Except as set forth on Schedule 4.4 of the EQV Disclosure Schedules, since its organization, incorporation or formation, as applicable, there are and have been no, Proceedings or Orders (including those brought or threatened in writing by or before any Governmental Entity) pending, or, to the Knowledge of any EQV Party, threatened in writing against any EQV Party or any of their respective properties or assets or the ownership or operation thereof, in each case, at Law or in equity, or, to the Knowledge of any EQV Party, any director, officer or
Annex A-50
employee of any EQV Party in their capacities as such or related to the business of the EQV Parties. Except as set forth on Schedule 4.4 of the EQV Disclosure Schedules, there are no Proceedings pending, initiated or threatened in writing by any EQV Party against any other Person, and since the Lookback Date there have not been any such Proceedings.
Section 4.5 Brokerage. Except as set forth on Schedule 4.5 of the EQV Disclosure Schedules, none of the EQV Parties have incurred any Liability, in connection with this Agreement or the Ancillary Agreements, or the Transactions, that would result in the obligation of any EQV Party to pay a finder’s fee, brokerage or agent’s commissions or other like payments.
Section 4.6 Business Activities.
(a) Since its formation, no EQV Party has conducted any material business activities other than activities directed toward the accomplishment of a Business Combination. Except as set forth in the EQV Governing Documents, there is no Contract, commitment, or Order binding upon any EQV Party or to which any EQV Party is a party which has or would reasonably be expected to have the effect of prohibiting or impairing any business practice of the EQV Parties or any acquisition of property by the EQV Parties or the conduct of business by the EQV Parties after the Closing, other than such effects, individually or in the aggregate, which are not, and would not reasonably be expected to be, material to the EQV Parties.
(b) Except for this Agreement and the Transactions and as set forth on Schedule 4.6(b) of the EQV Disclosure Schedules, no EQV Party has any interests, rights, obligations or Liabilities with respect to, and EQV is not party to, bound by or has its assets or property subject to, in each case whether directly or indirectly, any Contract or transaction which is, or could reasonably be interpreted as constituting, a Business Combination. Other than as set forth in this Agreement, the EQV Parties have not, directly or indirectly (whether by merger, consolidation or otherwise), acquired, purchased, leased or licensed (or agreed to acquire, purchase, lease or license) any business, corporation, partnership, association or other business organization or division or part thereof.
(c) The EQV Parties have no Liabilities that are required to be disclosed on a balance sheet in accordance with GAAP, other than (i) Liabilities expressly set forth in or reserved against in the balance sheets of the respective EQV Parties as of June 30, 2025 (as applicable, the “EQV Balance Sheet”); (ii) Liabilities arising under this Agreement, the Ancillary Agreements or the performance by the EQV Parties of their respective obligations hereunder or thereunder; (iii) Liabilities which have arisen after the date of the applicable EQV Balance Sheet in the Ordinary Course of Business (none of which results from, arises out of or was caused by any breach of warranty or Contract, infringement or violation of Law); and (iv) Liabilities for fees, costs and expenses for advisors, vendors and Affiliates of the EQV Parties or the Sponsor, including with respect to legal, accounting or other advisors incurred by the EQV Parties or the Sponsor in connection with the Transactions.
Section 4.7 Compliance with Laws. The EQV Parties are, and have been since their formation date, in compliance in all material respects with all Laws applicable to the conduct of the EQV Parties. No EQV Party has received written notice (i) of any actual or potential material violation from any Governmental Entity of any applicable Law or (ii) that it is under investigation by any Governmental Entity for material non-compliance with any Law.
Section 4.8 Prior Operations. Each of ParentCo, EQV Merger Sub, EQV Holdings and Company Merger Sub were each formed solely for the purpose of engaging in the Transactions and EQVR Merger Sub for the purpose of engaging in the EQVR Acquisition, and none of ParentCo, EQV Merger Sub, EQV Holdings, Company Merger Sub or EQVR Merger Sub have engaged in any business activities or conducted any operations or incurred any obligation or liability, other than as contemplated by this Agreement or in furtherance or anticipation of the Transactions or the EQVR Acquisition, as applicable, and has no, and at all times prior to the Closing, except as expressly contemplated by this Agreement, the Ancillary Agreements and the other documents and Transactions, will have no, assets, liabilities or obligations of any kind or nature whatsoever other than those incident to its formation.
Section 4.9 Tax Matters. Except as set forth on Schedule 4.9 of the EQV Disclosure Schedules:
(a) All income and other material Tax Returns required to be filed by each EQV Party has been timely filed pursuant to applicable Laws. All income and other material Tax Returns filed by each EQV Party are true, correct and complete in all material respects and have been prepared in material compliance with all applicable Laws. Each EQV Party has timely paid all income and other material amounts of Taxes due and payable by it (whether or not shown as due and payable on any Tax Return).
Annex A-51
(b) Each of the EQV Parties has properly withheld or collected and paid to the applicable Taxing Authority all material Taxes required to have been withheld and paid by each such entity in connection with any amounts paid or owing to any employee, independent contractor, creditor, equityholder or other third party and all material sales, use, ad valorem, value added, and similar Taxes and has otherwise complied in all material respects with all applicable Laws relating to the withholding, collection and payment of such Taxes.
(c) No written claim has been made by a Taxing Authority in a jurisdiction where any EQV Party does not file a particular type of Tax Return, or pay a particular type of Tax, that any such entity is or may be subject to taxation of that type by or required to file that type of Tax Return in, that jurisdiction that has not been fully settled or resolved.
(d) There is no Tax audit or examination, or any Proceeding now being conducted, pending or threatened in writing with respect to any Taxes or Tax Returns of any EQV Party. No EQV Party has commenced a voluntary disclosure proceeding in any jurisdiction that has not been fully resolved or settled. All deficiencies for Taxes asserted or assessed in writing against any EQV Party have been fully and timely (taking into account applicable extensions) paid, settled or withdrawn.
(e) Except for extensions resulting from the extension of the time to file any applicable Tax Return obtained in the Ordinary Course of Business, no EQV Party has agreed to (or has had agreed to on its behalf) any extension or waiver of the statute of limitations applicable to any Tax or Tax Return, or any extension of time with respect to a period of Tax collection, assessment or deficiency, which period (after giving effect to such extension or waiver) has not yet expired, and no request for any such waiver or extension is currently pending. None of the EQV Parties is the beneficiary of any extension of time (other than an automatic extension of time not requiring the consent of the applicable Taxing Authority or other extension of time obtained in the Ordinary Course of Business) within which to file any Tax Return not previously filed. No private letter ruling, administrative relief, technical advice, or other similar ruling or request has been granted or issued by, or is pending with, any Taxing Authority that relates to the Taxes or Tax Returns of any of the EQV Parties.
(f) None of the EQV Parties have been a party to any “listed transaction” within the meaning of Treasury Regulations Section 1.6011-4(b)(2) (or any similar provision of U.S. state or local or non-U.S. Tax Law).
(g) None of the EQV Parties will be required to include any material item of income, or exclude any material item of deduction, for any period (or portion thereof) beginning after the Closing Date as a result of: (i) an installment sale transaction occurring prior to the Closing governed by Section 453 of the Code (or any similar provision of state, local or non-U.S. Laws); (ii) a disposition occurring prior to the Closing reported as an open transaction for U.S. federal income Tax purposes (or any similar doctrine under state, local or non-U.S. Laws); (iii) any prepaid amounts received or paid prior to the Closing or deferred revenue realized, accrued or received; (iv) a change in method of accounting with respect to a Pre-Closing Tax Period that occurs or was requested prior to the Closing (or as a result of an impermissible method used in a Pre-Closing Tax Period); (v) an agreement entered into with any Governmental Entity (including a “closing agreement” under Section 7121 of the Code) prior to the Closing; (vi) an election under Section 965 of the Code or any similar provision of U.S. state or local or non-U.S. Tax Law; or (vii) any intercompany transaction occurring or any excess loss account existing on or prior to the Closing Date, in each case described in Treasury Regulations under Section 1502 of the Code (or any similar provision of state, local, or non-U.S. Laws).
(h) There is no Lien for Taxes on any of the assets or Equity Interests of the EQV Parties, other than Permitted Liens.
(i) None of the EQV Parties has ever been a member of an Affiliated Group (other than an Affiliated Group the common parent of which is a EQV Party). No EQV Party has any liability for Taxes of any other Person as a result of Treasury Regulations Section 1.1502-6 (or any similar provision of state, local or non-U.S. Laws), successor liability, transferee liability, joint or several liability, by contract, or by operation of Law (other than any customary Tax sharing or indemnification provisions contained in any agreement entered into in the Ordinary Course of Business and the principal purpose of which is not related to Taxes (e.g., leases, credit agreements or other commercial agreements)). None of the EQV Parties is party to or bound by any Tax Sharing Agreement.
Annex A-52
(j) Since the date of its respective formation, other than EQV, each of the EQV Parties has at all times been classified for all U.S. federal and applicable state and local tax purposes as a partnership or an entity which is disregarded as an entity separate from its owner (as described in Section 301.7701-3 of the Treasury Regulations), in each case, as set forth opposite its name on Schedule 4.9(j) of the EQV Disclosure Schedules. Since the date of its formation, EQV has at all times been classified for all U.S. federal and applicable state and local tax purposes as a C corporation. No election has been made (or is pending) to change any of the foregoing.
(k) Since the Latest Balance Sheet Date, no EQV Party has incurred any liability for Taxes outside the Ordinary Course of Business or otherwise inconsistent with past practice.
(l) None of the EQV Parties has taken or agreed to take any action not contemplated by this Agreement and/or any Ancillary Agreements that could reasonably be expected to prevent, impair or impede the Intended Tax Treatment.
(m) In the past two years, EQV has not distributed stock of another person, or has had its shares distributed by another person, in a transaction that was purported or intended to be governed in whole or in part by Section 355 or Section 361 of the Code.
(n) To the Knowledge of the EQV Parties, no person or entity who will receive ParentCo Class A Shares or ParentCo Series A Preferred Shares pursuant to the transactions contemplated by this Agreement has a fixed plan or intention or a binding commitment to dispose of such ParentCo Class A Shares or ParentCo Series A Preferred Shares, as applicable.
Section 4.10 EQV Capitalization. As of the Execution Date, the authorized share capital of EQV is as set forth on Schedule 4.10 of the EQV Disclosure Schedules. All issued and outstanding EQV Shares and EQV Warrants are (1) issued in compliance in all material respects with applicable Law and (2) not issued in breach or violation of preemptive rights, rights of first refusal, rights of first offer or Contract. As of the Execution Date, except in each case (i) as set forth in the EQV Governing Documents, the Subscription Agreements, this Agreement, or the EQV SEC Documents, as disclosed on Schedule 4.10 of the EQV Disclosure Schedules and (ii) for EQV Shares and EQV Warrants and the EQV Share Redemption, there are no outstanding (x) Equity Interests of EQV, (y) options, warrants, convertible securities, stock appreciation, distribution interest, phantom stock, stock-based performance unit, profit participation, restricted stock, restricted stock unit, other equity-based compensation award or similar rights with respect to EQV or other rights (including preemptive rights) or agreements, arrangement or commitments of any character, whether or not contingent, of EQV to acquire from any Person, and no obligation of EQV to issue or sell, or cause to be issued or sold, any Equity Interest of EQV Holdings or (z) obligations of EQV to repurchase, redeem, or otherwise acquire any of the foregoing securities, shares, Equity Interests, securities convertible into or exchangeable for such Equity Interests, options, equity equivalents, interests or rights or to make any investment in any other Person (other than this Agreement). Except as set forth on Schedule 4.10 of the EQV Disclosure Schedules and the Equity Interests EQV holds in EQV Holdings and its Subsidiaries, EQV does not hold any direct or indirect Equity Interests, participation or voting right or other investment (whether debt, equity or otherwise) in any Person (including any Contract in the nature of a voting trust or similar agreement or understanding).
Section 4.11 Information Supplied; Registration Statement/Proxy Statement. The information supplied or to be supplied by the EQV Parties or their respective Affiliates on behalf of an EQV Party for inclusion or incorporation by reference in the Registration Statement/Proxy Statement, the Additional EQV Filings, any other EQV SEC Filing, any other document submitted to any other Governmental Entity or any announcement or public statement regarding the Transactions (including the Signing Press Release and the Closing Press Release), when so filed, furnished, submitted, distributed or otherwise made publicly available, shall not contain any untrue statement of a material fact or omit to state a material fact necessary to make the statements therein, in light of the circumstances in which they are made, not misleading at (a) the time such information is first filed, submitted or made publicly available (provided, if such information is revised by any subsequently filed amendment or supplement to the Registration Statement/Proxy Statement prior to the time the Registration Statement/Proxy Statement is mailed to the EQV Stockholders, this clause (a) shall solely refer to the time of such subsequent revision); (b) the time the Registration Statement/Proxy Statement is first mailed to the EQV Stockholders; (c) the time of the EQV Special Meeting; or (d) the Closing (subject, in each case, to the qualifications and limitations set forth in the materials provided by the EQV or that are included in
Annex A-53
such filings and/or mailings). The Registration Statement/Proxy Statement will, at the time it is mailed to the EQV Stockholders, comply in all material respects with the applicable requirements of the Securities Exchange Act and the rules and regulations of the SEC thereunder applicable to the Registration Statement/Proxy Statement.
Section 4.12 Trust Account. As of the Execution Date, EQV has at least $364,741,993.96 (the “Trust Amount”) in the Trust Account, with such funds invested in United States government securities or in money market funds meeting certain conditions under Rule 2a-7 promulgated under the Investment Company Act of 1940 or in an interest-bearing demand deposit account and held in trust by the Trustee pursuant to the Trust Agreement. The Trust Agreement is in full force and effect and is Enforceable against EQV. The Trust Agreement has not been terminated, repudiated, rescinded, amended, supplemented or modified, in any respect by EQV or the Trustee, and no such termination, repudiation, rescission, amendment, supplement or modification is contemplated by EQV. EQV is not a party to or bound by any side letters with respect to the Trust Agreement or (except for the Trust Agreement) any Contracts, arrangements or understandings, whether written or oral, with the Trustee or any other Person that would (a) cause the description of the Trust Agreement in the EQV SEC Documents to be inaccurate in any material respect or (b) entitle any Person (other than (i) the EQV Stockholders who shall have exercised their rights to participate in the EQV Share Redemption, (ii) the underwriters of EQV’s initial public offering, who are entitled to a deferred underwriting discount and (iii) EQV, with respect to income earned on the proceeds in the Trust Account to fund EQV’s working capital requirements and/or to cover any of its Tax obligations and up to $100,000 of interest on such proceeds to pay dissolution expenses), to any portion of the proceeds in the Trust Account. There are no Proceedings (or to the Knowledge of EQV, investigations) pending or, to the Knowledge of EQV, threatened with respect to the Trust Account.
Section 4.13 EQV SEC Documents; Financial Statements; Controls.
(a) EQV has timely filed or furnished all forms, reports, schedules, statements and other documents required to be filed or furnished by it with the SEC pursuant to the Securities Act or the Securities Exchange Act, as applicable, since the consummation of the initial public offering of EQV’s securities (all such forms, reports, schedules, statements and other documents filed or furnished with the SEC together with any amendments, restatements, supplements, exhibits and schedules thereto and other information incorporated therein, the “EQV SEC Documents”). As of their respective dates, each of the EQV SEC Documents, as amended (including all financial statements included therein, exhibits and schedules thereto and documents incorporated by reference therein), complied in all material respects with the applicable requirements of the Securities Act, or the Securities Exchange Act, as the case may be, and the rules and regulations of the SEC thereunder applicable to such EQV SEC Documents (including, as applicable, the Sarbanes-Oxley Act and any rules and regulations promulgated thereunder). None of (i) the EQV SEC Documents contained, when filed or, if amended prior to the Execution Date, as of the date of such amendment with respect to those disclosures that are amended, any untrue statement of a material fact or omitted to state a material fact required to be stated therein or necessary to make the statements therein, in light of the circumstances under which they were made, not misleading or (ii) any other EQV SEC Filings, any document submitted to any other Governmental Entity or any announcement or public statement regarding the transactions contemplated by this Agreement (including the Signing Press Release and the Closing Press Release) submitted after the Execution Date and prior to the Closing contain any untrue statement of a material fact or omit to state any material fact required to be stated therein or necessary in order to make the statements therein not misleading. There are no outstanding or unresolved comments in comment letters received from the SEC with respect to the EQV SEC Documents. To the Knowledge of EQV, as of the Execution Date, neither the SEC nor other Governmental Entity is conducting any investigation or review of any EQV SEC Document. No notice of any SEC review or investigation of EQV or the EQV SEC Documents has been received by EQV. Since the consummation of the initial public offering, all comment letters received by EQV from the SEC or the staff thereof and all responses to such comment letters filed by or on behalf of EQV are publicly available on the SEC’s EDGAR website.
(b) The EQV SEC Documents contain true and complete copies of EQV’s financial statements. Each of the financial statements of EQV included in the EQV SEC Documents, including all notes and schedules thereto, complied in all material respects, when filed or if amended prior to the Execution Date, as of the date of such amendment, with the rules and regulations of the SEC, the Securities Exchange Act and the Securities Act in effect as of the respective dates thereof (including Regulation S-X or Regulation S-K, as applicable) with respect thereto, were prepared in accordance with GAAP applied on a consistent basis
Annex A-54
during the periods involved (except as may be indicated in the notes thereto or, in the case of the unaudited statements, as permitted by Rule 10-01 of Regulation S-X of the Securities Exchange Act), in the case of audited financials, were audited in accordance with the standards of the PCAOB and fairly present in all material respects in accordance with applicable requirements of GAAP (subject, in the case of the unaudited statements, to normal year-end audit adjustments) the financial position of EQV, as of their respective dates and the results of operations and the cash flows of EQV, for the periods presented therein.
(c) The books of account and other financial records of EQV have been kept accurately in all material respects in the Ordinary Course of Business, the transactions entered therein represent bona fide transactions, and the revenues, expenses, assets and liabilities of EQV have been properly recorded therein in all material respects. EQV has devised and maintains a system of internal accounting policies and controls sufficient to provide reasonable assurances that (i) transactions are executed in all material respects in accordance with management’s authorization; (ii) the transactions are recorded as necessary to permit the preparation of financial statements in conformity with GAAP and to maintain accountability for assets; and (iii) the amount recorded for assets on the books and records of EQV is compared with the existing assets at reasonable intervals and appropriate action is taken with respect to any difference.
(d) EQV has not identified and has not received written notice from an independent auditor of (i) significant deficiency or material weakness in the system of Internal Controls utilized by EQV; (ii) fraud, whether or not material, that involves EQV’s management or other employees who have a role in the preparation of financial statements or the Internal Controls utilized by EQV; or (iii) any claim or allegation regarding any of the foregoing. There are no significant deficiencies or material weaknesses in the design or operation of the Internal Controls over financial reporting that would reasonably be expected to materially and adversely affect EQV’s ability to record, process, summarize and report financial information.
(e) Since the consummation of the initial public offering of EQV’s securities, EQV has timely filed all certifications and statements required by (i) Rule 13a-14 or Rule 15d-14 under the Securities Exchange Act or (ii) 18 U.S.C. Section 1350 (Section 906 of the Sarbanes-Oxley Act of 2002) with respect to any EQV SEC Document. Each such certification is correct and complete. EQV maintains disclosure controls and procedures required by Rule 13a-15 or Rule 15d-15 under the Exchange Act; such controls and procedures are reasonably designed to ensure that all material information concerning EQV is made known on a timely basis to the individuals responsible for the preparation of EQV’s SEC filings. As used in this Section 4.13, the term “file” shall be broadly construed to include any manner in which a document or information is furnished, supplied or otherwise made available to the SEC.
(f) EQV has not taken any action prohibited by Section 402 of the Sarbanes-Oxley Act.
(g) As of their respective dates, all forms, reports, schedules, statements and other documents filed by EQV with the SEC during the Pre-Closing Period, under the Securities Act and the Securities Exchange Act, as amended (including all financial statements included therein, exhibits and schedules thereto and documents incorporated by reference therein), will have complied in all material respects with the applicable requirements of the Securities Act, or the Securities Exchange Act, as the case may be, and the rules and regulations of the SEC thereunder applicable to such documents (including, as applicable, the Sarbanes-Oxley Act and any rules and regulations promulgated thereunder). None of such forms, reports, schedules, statements and other documents will contain, when filed or, if amended during the Pre-Closing Period, as of the date of such amendment with respect to those disclosures that are amended, any untrue statement of a material fact or omitted to state a material fact required to be stated therein or necessary to make the statements therein, in light of the circumstances under which they were made, not misleading.
Section 4.14 Listing. Since its initial public offering, EQV has complied, and is currently in compliance, in all material respects with all applicable listing and corporate governance rules and regulations of the Stock Exchange. The classes of securities representing issued and outstanding EQV Shares and EQV Warrants are registered pursuant to Section 12(b) of the Securities Exchange Act and are listed for trading on the Stock Exchange. There is no Proceeding or investigation pending or, to the Knowledge of EQV, threatened against EQV by the Stock Exchange or the SEC with respect to any intention by such entity to deregister the EQV Public Securities or prohibit or terminate the listing of the EQV Public Securities on the Stock Exchange. EQV has taken no action that would reasonably be likely to result in the
Annex A-55
termination of the registration of the EQV Public Securities under the Securities Exchange Act. EQV has not received any written or, to the Knowledge of EQV, oral deficiency notices from the Stock Exchange relating to the continued listing requirements of the EQV Public Securities.
Section 4.15 Investment Company; Emerging Growth Company. EQV is not an “investment company” within the meaning of the Investment Company Act of 1940. EQV constitutes an “emerging growth company” within the meaning of the JOBS Act.
Section 4.16 Inspections; EQV’s Representations. EQV is an informed and sophisticated purchaser, and has engaged advisors, experienced in the evaluation and investment in businesses such as the Group Companies’ business. EQV has undertaken such investigation and has been provided with and has evaluated such documents and information as it has deemed necessary to enable it to make an informed and intelligent decision with respect to the execution, delivery and performance of this Agreement (as applicable). EQV agrees to engage in the transactions contemplated by this Agreement based upon, and has relied on, its own inspection and examination of the Group Companies’ business and on the accuracy of the representations and warranties set forth in Article III and any Ancillary Agreement or certificate delivered by the Company pursuant to this Agreement and disclaims reliance upon any express or implied representations or warranties of any nature made by the Group Companies or their respective Affiliates or representatives, except for those set forth in Article III and in any Ancillary Agreement or certificate delivered by the Group Companies pursuant to this Agreement.
Section 4.17 PIPE Investment Amount. EQV has delivered to the Company true, accurate and complete copies of each of the Subscription Agreements pursuant to which the PIPE Investors have committed to provide equity financing to EQV in the aggregate amount of the PIPE Investment. As of the Execution Date, with respect to each PIPE Investor, the Subscription Agreements have not been withdrawn or terminated, or otherwise amended or modified, in any respect. Each Subscription Agreement is (a) a legal, valid and binding obligation of EQV and, to the Knowledge of EQV, each PIPE Investor and (b) Enforceable against EQV and, to the Knowledge of EQV, each PIPE Investor. There are no other agreements, side letters, or arrangements between EQV and any PIPE Investor relating to any Subscription Agreement that could affect the obligation of the PIPE Investors to contribute to EQV the applicable portion of the PIPE Investment set forth in the Subscription Agreements, and as of the Execution Date, EQV does not know of any facts or circumstances that would reasonably be expected to result in any of the conditions set forth in any Subscription Agreement not being satisfied, or the PIPE Investment not being available to EQV, on the Closing Date. No event has occurred that, with or without notice, lapse of time or both, would constitute a default or breach on the part of EQV under any material term or condition of any Subscription Agreement, and as of the date hereof EQV has no reason to believe that it will be unable to satisfy in all material respects on a timely basis any term or condition of closing to be satisfied by it contained in any Subscription Agreement.
Section 4.18 Series A Preferred Investment Amount. Other than the Preferred Stockholders’ Agreement, there are no other agreements, side letters, or arrangements between EQV and any Series A Preferred Investor relating to any Series A Preferred SPA, Series A Preferred Certificate of Designation and ParentCo Series A Investor Warrant that could affect the obligation of the Series A Preferred Investors to contribute to EQV the applicable portion of the Series A Preferred Investment set forth in the Series A Preferred SPAs, and as of the Execution Date, EQV does not know of any facts or circumstances that would reasonably be expected to result in any of the conditions set forth in any Series A Preferred SPA not being satisfied, or the Series A Preferred Investment not being available to EQV, on the Closing Date. No event has occurred that, with or without notice, lapse of time or both, would constitute a default or breach on the part of EQV or ParentCo under any material term or condition of any Series A Preferred SPA, and as of the date hereof EQV has no reason to believe that it and ParentCo will be unable to satisfy in all material respects on a timely basis any term or condition of closing to be satisfied by it contained in any Series A Preferred SPA.
Section 4.19 Related Person Transactions. Except as set forth on Schedule 4.18 of the EQV Disclosure Schedules and other than the private placement of securities in connection with EQV’s initial public offering and any transactions or Contracts entered into after the Execution Date that are either permitted by or entered into in accordance with Section 5.2, there are no transactions or Contracts, or series of related transactions or Contracts (the “Sponsor Related Person Transactions”) between any EQV Party, Sponsor or its Affiliates, on the one hand, and any EQV Party, any officer, director, manager or Affiliate of any EQV Party or, to the Knowledge of EQV, any of their respective “associates” or “immediate family” members (as such terms are defined in Rule 12b-2 and Rule 16a-1 of the Exchange Act), on the other hand, required to be disclosed pursuant to Item 404 of Regulation S-K promulgated by the SEC that has not been disclosed by EQV in the EQV SEC Filings.
Annex A-56
Section 4.20 No Other Company Representations and Warranties. EACH EQV PARTY, ON BEHALF OF ITSELF AND ITS AFFILIATES, INCLUDING THE SPONSOR, HEREBY ACKNOWLEDGES AND AGREES THAT, NOTWITHSTANDING ANY PROVISION OF THIS AGREEMENT TO THE CONTRARY, EXCEPT FOR THE REPRESENTATIONS AND WARRANTIES EXPRESSLY MADE BY THE COMPANY IN ARTICLE III OR IN ANY ANCILLARY AGREEMENT OR CERTIFICATE DELIVERED BY THE COMPANY PURSUANT TO THIS AGREEMENT (A), NO GROUP COMPANY OR AFFILIATE THEREOF NOR ANY OTHER PERSON MAKES ANY REPRESENTATION OR WARRANTY WITH RESPECT TO THE GROUP COMPANIES OR ANY OTHER PERSON OR THEIR RESPECTIVE BUSINESSES, OPERATIONS, ASSETS, LIABILITIES, CONDITION (FINANCIAL OR OTHERWISE) OR PROSPECTS, NOTWITHSTANDING THE DELIVERY OR DISCLOSURE TO THE EQV PARTIES, THE SPONSOR OR ANY OF THEIR RESPECTIVE AFFILIATES OR REPRESENTATIVES OF ANY DOCUMENTATION, FORECASTS, PROJECTIONS OR OTHER INFORMATION WITH RESPECT TO ANY ONE OR MORE OF THE FOREGOING, AND (B) NONE OF THE EQV PARTIES NOR ANY OF THEIR RESPECTIVE AFFILIATES, INCLUDING THE SPONSOR, RELIED ON ANY REPRESENTATION OR WARRANTY FROM OR ANY OTHER INFORMATION PROVIDED BY ANY GROUP COMPANY OR ANY AFFILIATE THEREOF, INCLUDING ANY COMPANY UNITHOLDER. EXCEPT FOR THE REPRESENTATIONS AND WARRANTIES EXPRESSLY MADE BY THE COMPANY IN ARTICLE III OR IN ANY ANCILLARY AGREEMENT OR CERTIFICATE DELIVERED BY THE COMPANY PURSUANT TO THIS AGREEMENT, ALL OTHER REPRESENTATIONS AND WARRANTIES, WHETHER EXPRESS OR IMPLIED, ARE EXPRESSLY DISCLAIMED BY THE COMPANY. NOTWITHSTANDING ANYTHING TO THE CONTRARY IN THIS AGREEMENT, NOTHING IN THIS SECTION 4.20 SHALL LIMIT ANY CLAIM OR CAUSE OF ACTION (OR RECOVERY IN CONNECTION THEREWITH) WITH RESPECT TO FRAUD.
Article V
COVENANTS RELATING TO THE CONDUCT
OF THE GROUP COMPANIES AND THE EQV PARTIES
Section 5.1 Interim Operating Covenants of the Group Companies. From and after the Execution Date until the earlier of the date this Agreement is terminated in accordance with Article IX and the Closing Date (such period, the “Pre-Closing Period”):
(a) the Company shall, and the Company shall cause the other Group Companies to, (i) conduct and operate their business in the Ordinary Course of Business and (ii) use commercially reasonable efforts to preserve their relationships with material customers, suppliers, distributors and others with whom such Group Company has a material business relationship, except, in each case, (x) with the prior written consent of EQV (such consent not to be unreasonably withheld, conditioned or delayed), provided if EQV fails to respond within five Business Days after the Company’s request thereof, EQV shall be deemed to have consented to such requested action by the Company; (y) as expressly contemplated by this Agreement and the Ancillary Agreements or required by applicable Law or (z) as set forth on Schedule 5.1(a) of the Company Disclosure Schedules; and
(b) without limiting Schedule 5.1(a), except (i) with the prior written consent of EQV (such consent not to be unreasonably withheld, conditioned or delayed), provided if EQV fails to respond within five Business Days after the Company’s request thereof, EQV shall be deemed to have consented to such requested action by the Company; (ii) as expressly contemplated by this Agreement and the Ancillary Agreements or required by applicable Law; or (iii) as set forth on Schedule 5.1(b) of the Company Disclosure Schedules, the Company shall not and shall cause the Company Subsidiaries not to:
(i) amend, supplement, restate or otherwise change the Governing Documents of the Company or any Company Subsidiary;
(ii) except for any Equity Interests issued, sold, disposed of, pledged or granted in connection with any Interim Company Contribution, issue, sell, dispose of, pledge or grant, or authorize the issuance, sale, pledge, disposition or grant of, any Equity Interests of the Company or any Company Subsidiary, or any options, warrants, convertible securities or other rights of any kind to acquire any such Equity Interests, or any other equity-linked ownership interest (including, without limitation, any phantom interest), of the Company or any Company Subsidiary;
Annex A-57
(iii) (A) sell, lease, abandon or otherwise dispose of their assets or properties (including the Oil and Gas Properties) other than (x) sales and dispositions of Hydrocarbons, inventory, equipment or materials made in the Ordinary Course of Business or sales or dispositions of obsolete or materially worthless assets at the time of their retirement, and (y) sales, leases, exchanges or swaps of Oil and Gas Properties or other related assets in the Ordinary Course of Business, or (B) create, subject to or incur any Lien (other than Permitted Liens) on their assets or properties (including the Oil and Gas Properties);
(iv) except in connection with the Transactions contemplated to occur by this Agreement and the other Ancillary Agreements, form any subsidiary or acquire (whether by merging or consolidating with, purchasing the equity securities in or a substantial portion of the assets of, or by any other manner), directly or indirectly, (A) any Equity Interests or any other interests in any other entity (or division thereof) or enter into a joint venture with any other entity, or (B) any material assets, properties or interests, other than (x) acquisitions for which the consideration is less than $10,000,000 in the aggregate, (y) the exchange or swap of Oil and Gas Properties or other related assets in the Ordinary Course of Business or (z) farmout, farmin, participation, acreage trades, swaps of other Oil and Gas Properties, Oil and Gas Leases, or similar agreements, in each case, executed in the Ordinary Course of Business;
(v) declare, set aside, make or pay any dividend or other distribution, payable in cash, stock, property or otherwise, with respect to any of its Equity Interests, other than tax distributions in the Ordinary Course of Business;
(vi) reclassify, combine, split, subdivide or redeem, or purchase or otherwise acquire, directly or indirectly, any of its Equity Interests;
(vii) except with respect to suspense funds or Hedge Contracts, in each case, entered into in the Ordinary Course of Business or in connection with the Hedge Restrike Amount, incur any Company Indebtedness, including any draw under the WAB RBL, or issue any debt securities or assume, guarantee or otherwise become responsible or liable for, or grant any Liens (other than Permitted Liens) to secure, such obligations of any person, or make any loans, advances or capital contributions to, or investments in, any Person or grant any security interest in or other Lien on any of its assets or amend or otherwise modify any Company Indebtedness (or any Contract governing any Company Indebtedness) in each of the foregoing cases, in excess of $10,000,000 in the aggregate;
(viii) except as required by any existing Company Employee Benefit Plan set forth on Schedule 3.23(a) of the Company Disclosure Schedule, this Agreement or applicable Law, (A) establish, adopt, materially amend and/or terminate any Company Employee Benefit Plan or any other benefit or compensation plan, policy, program, contract, agreement or arrangement that would be an Company Employee Benefit Plan if in effect on the date hereof, (B) grant, announce or promise any increase in, or accelerate, or commit to accelerate, the funding, payment, or vesting of, any compensation or benefits payable, or to become payable to, any current or former employee, director, officer or other individual service provider of any Group Company including under any Company Employee Benefit Plan or any other benefit or compensation plan, agreement, contract, program, policy or arrangement, (C) grant, promise, or announce any cash or equity or equity-based incentive awards, transaction, retention, bonus, change in control, severance, termination or similar compensation payable to any current or former employee, director, officer or other individual service provider of any Group Company (or any of their respective dependents or beneficiaries), (D) hire, promote or engage, or otherwise enter into any employment or consulting agreement or arrangement with, or terminate the employment or engagement of, any current or former employee, officer, director or other individual service provider of any Group Company whose annualized compensation opportunities exceed $250,000 (other than for cause as determined by the Group Company in good faith) or (E)(i) negotiate, establish, amend, modify, extend, terminate, or enter into any CBA or (ii) recognize or certify any labor union, works council, trade union, employee organization or other similar representative of employees or group of employees as representatives of any current or former employee of any Group Company;
Annex A-58
(ix) implement or announce any employee layoffs, plant closings, reductions in force, furloughs, material reductions in compensation, temporary layoffs or similar actions, in each case that would trigger WARN;
(x) waive or release any material noncompetition, nonsolicitation, or nondisclosure obligation of any current or former employee or other individual service provider;
(xi) enter into or amend in any material respect any Affiliated Transaction (or any contractual or other arrangement, that if existing on the date of this Agreement, would have constituted an Affiliated Transaction), other than as required under this Agreement or the Ancillary Agreements or by the Transactions;
(xii) materially amend (other than reasonable amendments in the Ordinary Course of Business or amendments made in connection with or in preparation for any Transactions) any accounting policies or procedures, other than as required by GAAP;
(xiii) (A) amend any material Tax Return, (B) file any income or other material Tax Return in a manner materially inconsistent with past practices, (C) change any material method or period of Tax accounting, (D) make, change or rescind any material election relating to Taxes (including, for the avoidance of doubt, any election that results in the Company or any Company Subsidiary being treated as other than a partnership or a disregarded entity for U.S. federal (and applicable state and local) income tax purposes), (E) settle or compromise any U.S. federal, state, local or non-U.S. Tax audit, assessment, Tax claim or other controversy relating to Taxes, (F) surrender any right to claim a Tax refund, (G) enter into any Tax sharing, allocation, indemnity or similar agreement (other than an agreement, contract or arrangement the primary purpose of which does not relate to Taxes), (H) consent to any extension or waiver of the limitation period applicable to any claim or assessment with respect to Taxes, or (I) enter into any “closing agreement” (within the meaning of Section 7121 of the Code) with or make any request for a private letter ruling, administrative relief, change of any method of accounting or other similar request with a Taxing Authority with respect to any Tax item;
(xiv) except as done in the Ordinary Course of Business, (A) amend, modify or consent to the termination (excluding any expiration or automatic extension or automatic termination in accordance with its terms) of any Material Contract, or (B) amend or modify any material Oil and Gas Lease or waive or consent to the extension, renewal or termination (excluding any extension, renewal, expiration or automatic termination in accordance with its terms);
(xv) enter into any Contract or arrangement in excess of $250,000 that would have been a Material Contract or Oil and Gas Lease had it been entered into prior to the date of this Agreement, except in each case in the Ordinary Course of Business;
(xvi) voluntarily fail to maintain in full force and effect, cancel or materially reduce coverage under any material Insurance Policies;
(xvii) enter into any material new line of business outside of the business currently conducted by the Company or the Company Subsidiaries as of the date of this Agreement (for avoidance of doubt, this shall not apply to any geographic expansion of existing lines of business);
(xviii) disclose any trade secrets or other proprietary and Confidential Information of any Group Company (other than pursuant to a written confidentiality and non-disclosure agreement entered into in the Ordinary Course of Business or in connection with the Transactions);
(xix) permit any item of material Owned Intellectual Property to lapse or to be abandoned (other than any Intellectual Property expiring at the end of its statutory term), invalidated, dedicated to the public, or disclaimed, or otherwise become unenforceable or fail to perform or make any applicable filings, recordings or other similar actions or filings, or fail to pay all required fees required or advisable to maintain and protect its interest in each material item of Owned Intellectual Property;
Annex A-59
(xx) waive, release, assign, settle or compromise any material Proceeding against the Company or a Company Subsidiary, other than waivers, releases, assignments, settlements or compromises that are solely monetary in nature and do not exceed $500,000 in the aggregate;
(xxi) adopt or enter into a plan of complete or partial liquidation, dissolution, merger, consolidation, restructuring, recapitalization or other reorganization of the Company or any Company Subsidiary;
(xxii) enter into any contract with any broker, finder, investment banker or other person under which such person is or will be entitled to any brokerage fee, finders’ fee or other commission in connection with the Transactions;
(xxiii) (A) materially amend or modify any Contracts relating to any Company Indebtedness or waive any such rights or (B) upon an event of default, as such term (or any comparable term) is defined therein, under the terms of any Contracts relating to any Company Indebtedness, fail to promptly notify EQV of any event of default under any such Contract; or
(xxiv) enter into any binding agreement or otherwise make a binding commitment with respect to any of the foregoing.
(c) Nothing contained herein shall be deemed to give the EQV Parties, directly or indirectly, the right to control or direct the Company or any operations of any Group Company prior to the Closing. Prior to the Closing, the Group Companies shall exercise, consistent with the terms and conditions hereof, control over their respective businesses and operations.
Section 5.2 Interim Operating Covenants of EQV.
(a) During the Pre-Closing Period, except (x) with the prior written consent of the Company (such consent not to be unreasonably withheld, conditioned or delayed), (y) as expressly contemplated or permitted by this Agreement and the Ancillary Agreements or required by applicable Law or (z) as set forth on Schedule 5.2(a) of the EQV Disclosure Schedules, the EQV Parties shall not:
(i) amend, supplement, restate or otherwise modify any of the EQV Governing Documents, the Governing Documents of the other EQV Parties or the Trust Agreement;
(ii) withdraw any of the Trust Amount, other than as permitted by the EQV Governing Documents or the Trust Agreement;
(iii) other than in connection with (i) the Subscription Agreements and (ii) the Permitted Equity Subscription Agreements, issue or sell, or authorize to issue or sell, any Equity Interests, or any securities convertible into or exchangeable for, or options, warrants or rights to purchase or subscribe for, or enter into any Contract with respect to the issuance or sale of, any Equity Interests of any EQV Party;
(iv) other than in connection with the EQV Share Redemption, declare, set aside or pay any dividend or make any other distribution or return of capital (whether in cash or in kind) to the equityholders of EQV;
(v) adjust, reclassify, subdivide, split, combine, redeem (other than a EQV Share Redemption) or reclassify any of EQV’s Equity Interests;
(vi) (A) other than the Qualifying RBL Financing, incur, assume, guarantee, or otherwise become liable or responsible for (whether directly, contingently or otherwise) any EQV Party Indebtedness for borrowed money, (B) make any loans, advances or capital contributions to, or investments in, any Person (other than an EQV Party) or (C) amend or modify any EQV Party Indebtedness for borrowed money;
Annex A-60
(vii) enter into any transaction or Contract with the Sponsor or any of its Affiliates for the payment of finder’s fees, consulting fees, monies in respect of any payment of a loan or other compensation paid by EQV to the Sponsor, EQV’s officers or directors, or any Affiliate of the Sponsor or EQV’s officers, for services rendered prior to, or for any services rendered in connection with, the consummation of the Transactions;
(viii) commit to making or make or incur any capital commitment or capital expenditure;
(ix) waive, release, assign, settle or compromise any pending or threatened Proceeding, other than Proceedings which are not material to EQV, and which could not affect the Transactions;
(x) buy, purchase or otherwise acquire (by merger, consolidation, acquisition of stock or assets or otherwise), directly or indirectly, any material portion of assets, securities, properties, interests or businesses of any Person;
(xi) enter into any new line of business;
(xii) (A) amend any material Tax Return, (B) file any income or other material Tax Return in a manner materially inconsistent with past practices, (C) change any material method or period of Tax accounting, (D) make, change or rescind any material election relating to Taxes (including, for the avoidance of doubt, any election that results in any EQV Party being treated as other than the tax entity type set forth on Schedule 4.9(j) of the EQV Disclosure Schedules), (E) settle or compromise any U.S. federal, state, local or non-U.S. Tax audit, assessment, Tax claim or other controversy relating to Taxes, (F) surrender any right to claim a Tax refund, (G) enter into any Tax sharing, allocation, indemnity or similar agreement (other than an agreement, contract or arrangement the primary purpose of which does not relate to Taxes), (H) consent to any extension or waiver of the limitation period applicable to any claim or assessment with respect to Taxes, or (I) enter into any “closing agreement” (within the meaning of Section 7121 of the Code) with or make any request for a private letter ruling, administrative relief, change of any method of accounting or other similar request with a Taxing Authority with respect to any Tax item;
(xiii) adopt or enter into a plan of complete or partial liquidation, dissolution, merger, consolidation, restructuring, recapitalization or other reorganization of any EQV Party;
(xiv) take any action that would reasonably be expected to significantly delay or impair (A) the timely filing of any of its public filings with the SEC (giving effect to any permitted extensions), (B) its compliance in all material respects with applicable securities Laws or (C) the listing of the EQV Class A Shares on the Securities Exchange; or
(xv) agree or commit in writing to do any of the foregoing.
(b) Nothing contained herein shall be deemed to give any Group Company, directly or indirectly, the right to control or direct any EQV Party prior to the Closing. Prior to the Closing, the EQV Parties shall exercise, consistent with the terms and conditions hereof, control over their business.
Article VI
PRE-CLOSING AGREEMENTS
Section 6.1 Reasonable Best Efforts; Further Assurances. Subject to the terms and conditions set forth herein, and to applicable Laws, during the Pre-Closing Period, the Parties shall cooperate and use their respective reasonable best efforts to take, or cause to be taken, all appropriate action (including executing and delivering any documents, certificates, instruments and other papers that are necessary for the consummation of the Transactions), and do, or cause to be done, and assist and cooperate with the other Parties in doing, all things necessary, proper or advisable to (a) consummate and make effective, in the most expeditious manner practicable, the Transactions and (b) consummate the Qualifying RBL Financing on the terms and conditions described in the Qualifying RBL Commitment Letter (or, at the discretion of the Company, on terms not less favorable, taken as a whole, to the Parties than the terms and conditions set forth in the Qualifying RBL Commitment Letter) on the Closing Date substantially concurrently with the consummation of the EQVR Acquisition pursuant to the terms of the EQVR Merger Agreement and the Closing; provided, however, that, with respect to this clause (b), none of the Parties or any of their respective
Annex A-61
Affiliates, officers, directors, representatives, or agents shall be required to (i) execute or deliver any agreements, certificates, or other documents in connection therewith except in connection with the Closing and the effectiveness thereof shall be conditioned upon, or become operative after or concurrently with, the occurrence of the Closing, (ii) take any corporate action in connection therewith that is not contingent on, or that would be effective prior to, the occurrence of the Closing, or (iii) except for those expressly contemplated by the Qualifying RBL Commitment Letter, incur any Liability in connection therewith prior to the occurrence of the Closing unless and solely to the extent such Liability is treated as a Transaction Expense, and the Group Companies shall use commercially reasonable best efforts, and EQV shall cooperate in all reasonable respects with the Group Companies, to solicit and obtain any consents of any Persons that may be required in connection with the Transactions prior to the Closing. Subject to the terms set forth herein, each Party shall take such further actions (including the execution and delivery of such further instruments and documents) as reasonably requested by any other Party to effect, consummate, confirm or evidence the Transactions and carry out the purposes of this Agreement.
Section 6.2 Trust & Closing Funding. Subject to the satisfaction or waiver of the conditions set forth in Article VIII (other than those conditions that by their nature are to be satisfied at Closing, but subject to the satisfaction or waiver of those conditions) and provision of notice thereof to the Trustee (which notice EQV shall provide to the Trustee in accordance with the terms of the Trust Agreement), in accordance with the Trust Agreement and the EQV Governing Documents, at the Closing, EQV shall (a) cause the documents, opinions and notices required to be delivered to the Trustee pursuant to the Trust Agreement to be so delivered and (b) use its best efforts to cause the Trustee to pay as and when due all amounts payable to EQV Stockholders who shall have validly elected to redeem their EQV Equity Interests and use its best efforts to cause the Trustee to pay as and when due the amounts due pursuant to the terms of the Trust Agreement.
Section 6.3 Status Preservation.
(a) Listing. During the Pre-Closing Period, EQV shall use reasonable best efforts to ensure the EQV Class A Shares and EQV Public Warrants continue to be listed on the Stock Exchange.
(b) Qualification as an Emerging Growth Company. EQV shall, at all times during the Pre-Closing Period use reasonable best efforts to (i) take all customary actions necessary to continue to qualify as an “emerging growth company” within the meaning of the Jumpstart Our Business Startups Act of 2012 (“JOBS Act”); and (ii) not take any action that in and of itself would cause EQV to not qualify as an “emerging growth company” within the meaning of the JOBS Act.
(c) Public Filings. During the Pre-Closing Period, EQV will use reasonable best efforts to have timely filed or furnished all forms, reports, schedules, statements and other documents required to be filed or furnished by it with the SEC under the Securities Act or the Securities Exchange Act and will otherwise comply in all material respects with its reporting obligations under applicable Laws.
Section 6.4 Stock Exchange Listing. Prior to the Closing, EQV and ParentCo shall use reasonable best efforts to cause the ParentCo Class A Shares to be issued in connection with the Transactions to be approved for listing on the Securities Exchange, including by submitting prior to the Closing an initial listing application with the Securities Exchange (the “Securities Exchange Listing Application”) with respect to such shares, subject to official notice of issuance. The Company shall promptly furnish all information concerning itself and its Affiliates as may be reasonably requested by EQV and ParentCo and shall otherwise reasonably assist and cooperate with EQV and ParentCo in connection with the preparation and filing of the Securities Exchange Listing Application.
Section 6.5 Confidential Information. Notwithstanding the expiration of the Confidentiality Agreement in accordance with its terms, during the Pre-Closing Period, each Party acknowledges and agrees that they shall be bound by and comply with the provisions set forth in the Confidentiality Agreement as if such provisions were set forth herein. Each Party acknowledges and agrees that, notwithstanding anything to the contrary in the Confidentiality Agreement, the Confidentiality Agreement hereby is amended as between such Parties to extend the term of the Confidentiality Agreement until the later of (a) the Closing Date or (b) the date that is two (2) years from the date this Agreement is validly terminated pursuant to Section 9.1. Each Party acknowledges and agrees that each is aware, and each of their respective Affiliates and Representatives is aware (or upon receipt of any material nonpublic information of the other Party, will be advised), of the restrictions imposed by the United States federal securities Laws and other applicable foreign and domestic Laws on Persons possessing material nonpublic information about a public company. Each Party hereby agrees, that during the Pre-Closing Period, except in connection with or support of the transactions
Annex A-62
contemplated by this Agreement (including any communications with PIPE Investors) or at the request of EQV or any of its Affiliates or its or their Representatives, while any of them are in possession of such material nonpublic information, none of such Persons shall, directly or indirectly (through its Affiliates or otherwise), acquire, offer or propose to acquire, agree to acquire, sell or transfer or offer or propose to sell or transfer any securities of EQV, communicate such information to any other Person or cause or encourage any Person to do any of the foregoing.
Section 6.6 Access to Information. During the Pre-Closing Period, upon reasonable prior notice, the Company shall, and the Company shall cause the Company Subsidiaries to, afford the representatives of EQV and EQV reasonable access, during normal business hours, to the properties, employees, books and records of the Group Companies, as applicable, and furnish to the representatives of EQV such additional financial and operating data and other information regarding the business of the Group Companies as EQV or its representatives may from time to time reasonably request for purposes of consummating the Transactions; provided, nothing herein shall require any Group Company to provide access to, or to disclose any information to, EQV and the EQV Parties or any of their representatives if such access or disclosure, in the good faith reasonable belief of the Company, as applicable, (a) would waive any legal privilege or (b) would be in violation of applicable Contracts, Laws or regulations of any Governmental Entity. In no event shall EQV or the Representatives of EQV be entitled to conduct any invasive or intrusive sampling or testing of air, soil, subsurface strata, sediment, surface water, groundwater or any other materials or equipment at, on or under the Leased Real Property or any other property owned, leased or operated by any Group Company prior to the Closing.
Section 6.7 Notification of Certain Matters. During the Pre-Closing Period, each Party shall disclose to the other Parties in writing any development, fact or circumstance of which such Party has Knowledge, arising before or after the Execution Date, that would cause or would reasonably be expected to result in the failure of the conditions set forth in Section 8.1, Section 8.2 or Section 8.3 to be satisfied.
Section 6.8 Communications; Press Release; SEC Filings.
(a) Prior to the Closing, none of the Parties shall, and each Party shall cause its Affiliates not to, make or issue any public release or public announcement concerning this Agreement or the Transactions without the prior written consent of each of the Parties, which consent, in each case, shall not be unreasonably withheld, conditioned or delayed; provided, however, that (i) each Party may make any such announcement which it in good faith believes is necessary or advisable in connection with any required Law or which is required by the requirements of any national securities exchange applicable to such Party and (ii) each Company Unitholder or Affiliate of a Party that is a private equity, venture capital or investment fund may make customary disclosures to its existing or potential financing sources, including direct or indirect limited partners and members (whether current or prospective) solely to the extent that such disclosures do not constitute material nonpublic information and are subject to customary obligations of confidentiality (it being understood that, to the extent practicable, the Party making such public announcement shall provide such announcement to the other Parties prior to release and consider in good faith any comments from such other Parties); provided, further, that each Party may make announcements regarding this Agreement and the transactions contemplated by this Agreement consisting solely of information contained in and otherwise consistent with any such mutually agreed press release or public announcement (including, for the avoidance of doubt, the Registration Statement/Proxy Statement and the Signing Form 8-K) to their directors, officers, employees, service providers, other material business relationships and other interested parties without the consent of the other Parties.
(b) As promptly as practicable, and in any event no later than four Business Days, following the Execution Date, EQV and ParentCo shall prepare and file a Current Report on Form 8-K pursuant to the Securities Exchange Act to report the execution of this Agreement and the Subscription Agreements, and make public any material nonpublic information provided to potential PIPE Investors prior to the Execution Date (the “Signing Form 8-K”), and EQV and the Company shall issue a mutually agreeable press release announcing the execution of this Agreement (the “Signing Press Release”). Prior to filing with the SEC, EQV will make available to the Company a draft of the Signing Form 8-K and the Signing Press Release and will provide the Company with a reasonable opportunity to comment on such drafts and shall consider such comments in good faith.
Annex A-63
(c) As promptly as reasonably practicable after the date of this Agreement, the Parties shall prepare and EQV shall file with the SEC a registration statement on Form S-4 relating to the transactions contemplated by this Agreement and the Ancillary Agreements and containing a prospectus and proxy statement of EQV (as amended or supplemented, the “Registration Statement/Proxy Statement”), which shall comply as to form and substance, in all material respects, with, as applicable, the EQV Governing Documents provisions of the Securities Act and the rules and regulations promulgated thereunder and any other applicable Law and rules and regulations of the New York Stock Exchange, for the purpose of soliciting proxies from the EQV Stockholders to vote at the EQV Special Meeting in favor of the EQV Stockholder Voting Matters and the adoption and approval of such other matters as the Parties shall hereafter mutually determine to be necessary or appropriate in order to effect the Transactions. Each of EQV, ParentCo and the Company shall use its reasonable best efforts to keep the Registration Statement/Proxy Statement effective through the Closing in order to permit the consummation of the transactions contemplated by this Agreement. As promptly as practicable following the time at which the Registration Statement/Proxy Statement is declared effective under the Securities Act, EQV shall cause the same to be mailed to its members of record, as of the record date (the “EQV Record Date”) to be established by the EQV Board as promptly as practicable after, but in any event within five Business Days of, the SEC confirming that they have completed their review of the Registration Statement/Proxy Statement.
(d) Prior to filing with the SEC, EQV and ParentCo will make available to the Company drafts of the Registration Statement/Proxy Statement and any other documents to be filed with the SEC, both preliminary and final or definitive, and drafts of any amendment or supplement to the Registration Statement/Proxy Statement or such other document, including responses to any SEC comment letters, and will provide the Company with a reasonable opportunity to comment on such drafts and shall consider such comments in good faith. EQV and ParentCo will advise the Company, promptly after they receive notice thereof, of (i) the time when the Registration Statement/Proxy Statement has been filed; (ii) receipt of oral or written notification of the determination to review or completion of the review by the SEC; (iii) the filing of any supplement or amendment to the Registration Statement/Proxy Statement; (iv) any request by the SEC for amendment of, or supplements to, the Registration Statement/Proxy Statement; (v) any comments, written or oral, from the SEC relating to the Registration Statement/Proxy Statement and responses thereto; (vi) requests by the SEC for additional information in connection with the Registration Statement/Proxy Statement; (vii) the issuance of any stop order relating thereto or the suspension of the qualification of the EQV Class A Shares and EQV Public Warrants for offering or sale in any jurisdiction (it being understood that EQV shall use its reasonable best efforts to have any such stop order or suspension lifted, reversed or otherwise terminated); and (viii) the time of effectiveness of the Registration Statement/Proxy Statement. EQV and ParentCo shall consult with the Company regarding, and supply the Company with copies of, all material correspondence between EQV or ParentCo or any of their respective Representatives, on the one hand, and the SEC or the staff of the SEC, on the other hand, with respect to the Registration Statement/Proxy Statement. In consultation with the Company, EQV and ParentCo shall promptly respond to any comments of the SEC on the Registration Statement/Proxy Statement, and the Parties shall use their respective reasonable best efforts to respond promptly to any comments made by the SEC with respect to the Registration Statement/Proxy Statement.
(e) If, at any time prior to the EQV Special Meeting, any Party discovers or becomes aware of any information that should be set forth in an amendment or supplement to the Registration Statement/Proxy Statement, so that the Registration Statement/Proxy Statement would not include any misstatement of a material fact or omit to state any material fact necessary to make the statements therein, in light of the circumstances under which they were made, not misleading, such Party shall inform the other Parties and EQV and ParentCo shall promptly file (and EQV, ParentCo and the Company shall cooperate in preparing, to the extent necessary) an appropriate amendment or supplement describing such information with the SEC and, to the extent required by Law, transmit to the EQV Stockholders such amendment or supplement to the Registration Statement/Proxy Statement containing such information.
(f) The Parties acknowledge that a substantial portion of the Registration Statement/Proxy Statement and certain other forms, reports and other filings required to be made by EQV and/or ParentCo, as applicable, under the Securities Act and Securities Exchange Act in connection with the Transactions (collectively, “Additional EQV Filings”) shall include disclosure regarding the Group Companies and the business of the Group Companies and the management, operations and financial condition of the
Annex A-64
Group Companies. Accordingly, the Company agrees to, and the Company agrees to cause the Group Companies to, as promptly as reasonably practicable, provide EQV and/or ParentCo with all information concerning the Company Unitholders, the Company and the Group Companies, and their respective business, management, operations and financial condition, in each case, that is reasonably required to be filed in any EQV SEC Filing. The Company shall, and the Company shall cause the Group Companies to, make their respective directors, officers, managers and employees, in each case during normal business hours and upon reasonable advanced notice, available to EQV and/or ParentCo, as necessary, and their respective counsel, auditors and other Representatives in connection with the drafting of the Registration Statement/Proxy Statement, Additional EQV Filings and any other EQV SEC Filing as reasonably requested by the applicable party, and responding in a timely manner to comments thereto from the SEC. EQV and ParentCo shall use its respective reasonable best efforts to make all necessary filings with respect to the Transactions under the Securities Act, the Securities Exchange Act and applicable blue sky Laws and the rules and regulations thereunder, shall provide the Company with a reasonable opportunity to comment on drafts of any such filings and shall consider such comments in good faith, and the Company shall reasonably cooperate in connection therewith. Without limiting the generality of the foregoing, EQV and ParentCo shall be responsible, and the Company shall reasonably cooperate with EQV and ParentCo, as applicable, in connection with (i) preparation for inclusion in the Registration Statement/Proxy Statement and the Closing Form 8-K of pro forma financial statements that comply with the requirements of Regulation S-X under the rules and regulations of the SEC (as interpreted by the staff of the SEC) to the extent such pro forma financial statements are required by the Registration Statement/Proxy Statement or the Closing Form 8-K and (ii) obtaining the consents of their respective auditors as required in connection with the Registration Statement/Proxy Statement, the Closing Form 8-K, the transactions set forth under this Agreement or applicable Law. The Company shall have a reasonable opportunity to review the pro forma financial statements described in the foregoing sentence and to comment on such drafts and EQV and ParentCo shall consider such comments in good faith.
(g) At least five days prior to Closing, EQV and ParentCo shall begin preparing a draft Current Report on Form 8-K in connection with and announcing the Closing, together with, or incorporating by reference, such information that is or may be required to be disclosed with respect to the Transactions pursuant to Form 8-K (the “Closing Form 8-K”). Prior to the Closing, the Parties shall prepare a mutually agreeable press release announcing the consummation of the Transactions (“Closing Press Release”). EQV and ParentCo shall provide the Company with a reasonable opportunity to review and comment on the Closing Form 8-K prior to its filing and shall consider such comments in good faith. Concurrently with the Closing, EQV and ParentCo shall distribute the Closing Press Release, and as soon as practicable thereafter, file the Closing Form 8-K with the SEC.
(h) The Company shall provide to EQV and ParentCo as promptly as practicable after the Execution Date (i) audited consolidated balance sheet of the Company and its Subsidiaries as of December 31, 2023 and December 31, 2024, and the related audited consolidated statements of comprehensive loss, cash flows and members equity for the fiscal years ended on such dates, together with all related notes and schedules thereto, accompanied by the reports thereon of the Company’s independent auditors (which reports shall be unqualified) in each case audited in accordance with the standards of the PCAOB; (ii) unaudited consolidated financial statements of the Company and its Subsidiaries, including consolidated balance sheets, consolidated statements of comprehensive loss, cash flows and members equity as of and for the six months ended June 30, 2025, together with all related notes and schedules thereto, prepared in accordance with GAAP applied on a consistent basis throughout the covered periods and Regulation S-X of the Securities Exchange Act and reviewed by the Company’s independent auditor in accordance with Statement on Auditing Standards No. 100 issued by the American Institute of Certified Public Accountants; (iii) all other audited and unaudited financial statements of the Group Companies and any company or business units acquired by the Group Companies, as applicable, required under the applicable rules and regulations and guidance of the SEC to be included in the Registration Statement/Proxy Statement and/or the Closing Form 8-K (including pro forma financial information); and (iv) management’s discussion and analysis of financial condition and results of operations prepared in accordance with Item 303 of Regulation S-K of the Securities Exchange Act (as if the Group Companies were subject thereto) with respect to the periods described in clauses (i), (ii) and (iii) above, as necessary for inclusion in the Registration Statement/Proxy Statement and Closing Form 8-K.
Annex A-65
Section 6.9 EQV Special Meeting; EQV Holdings Member Consent.
(a) As promptly as practicable following the time at which the Registration Statement/Proxy Statement is declared effective under the Securities Act, EQV shall take all actions in accordance with applicable Law, and the EQV Governing Documents, and the rules of the Stock Exchange to duly call, give notice of, convene and promptly hold the EQV Special Meeting for the purpose of considering and voting upon the EQV Stockholder Voting Matters, which meeting shall be held not more than 30 days after the date on which EQV completes the mailing of the Registration Statement/Proxy Statement to the EQV Stockholders pursuant to the terms of this Agreement.
(b) The EQV Board shall recommend adoption of this Agreement and approval of the EQV Stockholder Voting Matters and include such recommendation in the Registration Statement/Proxy Statement, and, unless this Agreement has been duly terminated in accordance with the terms herein, neither the EQV Board nor any committee thereof shall (a) change, withdraw, withhold, qualify or modify, or publicly propose or resolve to change, withdraw, withhold, qualify or modify the recommendation of the EQV Board that the EQV Stockholders vote in favor of the approval of the EQV Stockholder Voting Matters, (b) adopt, approve, endorse or recommend any EQV Party Competing Transaction or (c) agree to take any of the foregoing actions.
(c) Unless this Agreement has been duly terminated in accordance with the terms herein, EQV shall take all reasonable lawful action to solicit from the EQV Stockholders proxies in favor of the proposal to adopt this Agreement and approve the EQV Stockholder Voting Matters and shall take all other action reasonably necessary or advisable to secure the approval of the EQV Stockholder Voting Matters. Notwithstanding anything to the contrary contained in this Agreement, EQV may (and in the case of the following clauses (ii) and (iv), at the request of the Company, shall) adjourn or postpone the EQV Special Meeting for a period of no longer than 15 calendar days: (i) after consultation with the Company, to the extent necessary to ensure that any supplement or amendment to the Registration Statement/Proxy Statement that the EQV Board has determined in good faith is required by applicable Law be provided to the EQV Stockholders; (ii), in each case, for one or more periods, (A) if as of the time for which the EQV Special Meeting is originally scheduled (as set forth in the Registration Statement/Proxy Statement), there are insufficient voting Equity Interests of EQV represented (either in person or by proxy) to constitute a quorum necessary to conduct the business of the EQV Special Meeting or (B) in order to solicit additional proxies from the EQV Stockholders for purposes of obtaining approval of the EQV Required Vote; (iii) to seek withdrawals of redemption requests from the EQV Stockholders or (iv) in order to solicit additional proxies from the EQV Stockholders for purposes of obtaining approval of the EQV Stockholder Voting Matters; provided, that in the event of any such postponement or adjournment, the EQV Special Meeting shall be reconvened as promptly as practicable following such time as the matters described in such clauses have been resolved.
(d) As promptly as reasonably practicable (and in any event within one Business Day) following the time at which the EQV Required Vote is obtained, EQV Holdings, as the sole stockholder of Company Merger Sub, shall execute and deliver to the Company a true and correct copy of a written consent approving this Agreement, the Merger and the other Transactions that is duly executed by EQV Holdings in accordance with the Governing Documents of Company Merger Sub and the DGCL.
Section 6.10 Expenses. Except as otherwise provided herein, each Party shall be solely liable for and pay all of its own costs and expenses (including attorneys’, accountants’ and investment bankers’ fees and other out-of-pocket expenses) incurred by such Party or its Affiliates in connection with the negotiation and execution of this Agreement and the Ancillary Agreements, the performance of such Party’s obligations hereunder and thereunder and the consummation of the Transactions; provided, that, (a) if the Closing occurs, at and in connection therewith, ParentCo shall pay, or cause to be paid, all Transaction Expenses and (b) if this Agreement is terminated in accordance with its terms the Company shall pay, or cause to be paid, the Company Transaction Expenses and the EQV Parties shall pay, or cause to be paid, the EQV Party Transaction Expenses.
Section 6.11 Permitted Financing.
(a) During the Pre-Closing Period, EQV and ParentCo may execute subscription agreements that would constitute a Permitted Equity Financing (such subscription agreements, “Permitted Equity Subscription Agreements”); provided that, without the prior written consent of the Company, (i) each Permitted Equity
Annex A-66
Subscription Agreement shall not be in any form other than in the form of the Subscription Agreement, (ii) no such Permitted Equity Subscription Agreement shall provide for a purchase price of ParentCo Class A Shares of less than $10 per share (including of any discounts, rebates, equity kicker or promote), (iii) all the Permitted Equity Subscription Agreements shall not in the aggregate provide for the issuance of ParentCo Class A Shares in exchange for cash proceeds from all Permitted Equity Financings (the “Permitted Equity Financing Proceeds”) in excess of $200,000,000 and (iv) no such Permitted Equity Subscription Agreement shall provide for the issuance of any security other than ParentCo Class A Shares. Notwithstanding the foregoing, EQV and ParentCo shall provide drafts of any Permitted Equity Subscription Agreement to the Company prior to its entry thereinto, with a reasonable opportunity to comment on such drafts and shall consider such comments in good faith. EQV and ParentCo shall deliver to the Company true, accurate and complete copies of each of the Permitted Equity Subscription Agreements entered into promptly after such entry.
(b) Prior to the earlier of the Closing and the termination of this Agreement pursuant to Section 9.1, the Company agrees, and shall cause the appropriate officers and employees thereof, to use commercially reasonable efforts to cooperate, at EQV’s sole cost and expense (which expense shall be treated as a Transaction Expense hereunder), in connection with the arrangement of any Permitted Equity Financing as may be reasonably requested by EQV, including by (i) upon reasonable prior notice and during normal business hours, participating in meetings, calls, drafting sessions, presentations and due diligence sessions (including accounting due diligence sessions) and sessions with prospective investors, prospective debt financing sources and rating agencies, as applicable, at mutually agreeable times and locations and upon reasonable advance notice (including the participation in any relevant “roadshow”), (ii) reasonably assisting with the preparation of customary materials, including but not limited to the preparation of authorization letters, management representation letters, one or more confidential information memoranda or other marketing or syndication materials, and rating agency presentations of EQV, (iii) providing the Financial Statements and such other financial information regarding the Group Companies in the possession of the Company as is reasonably requested in connection therewith, subject to confidentiality obligations acceptable to the Company, (iv) executing and delivering any credit agreements, pledge and security documents, payoff letters from any third party lenders (or agents therefor), trustees or other holders of Company Indebtedness, other definitive financing documents or other reasonably requested certificates or documents customary for transactions of the applicable type; provided that (A) none of the foregoing agreements, letters, documents or certificates shall be executed or delivered except in connection with the Closing and (B) the effectiveness thereof shall be conditioned upon, or become operative after or concurrently with, the occurrence of the Closing (excluding any customary authorization and management representation letters contemplated by Section 6.11(b)(ii) (provided that such customary authorization letters (or the bank information memoranda in which such letters are included) shall include customary language that exculpates each Group Company from any liability in connection with the unauthorized use by the recipients thereof of the information set forth in any such bank confidential information memoranda or similar memoranda or report distributed in connection therewith)) and (v) otherwise reasonably cooperating in EQV’s efforts to obtain Permitted Equity Financing, as applicable; provided, that (A) none of the Company Unitholders, the Company, any other Group Company or any of their respective Affiliates, officers, directors, representatives or agents shall be required to incur any Liability in respect of the Permitted Equity Financing or any assistance provided in connection therewith, unless and solely to the extent such Liability is treated as a Transaction Expense, (B) nothing in this Section 6.11(b) shall require such cooperation to the extent it could unreasonably interfere with the business of any Group Company, or conflict with or violate any applicable Law or Contract, or require any Company Unitholder, or Group Company to breach, waive or amend any terms of this Agreement and (C) no Company Unitholder, or any of their respective Affiliates or representatives or agents, shall have any obligation to approve, authorize or ratify the execution of any of the definitive documents in respect of the Permitted Equity Financing.
(c) Prior to the earlier of the Closing and the termination of this Agreement pursuant to Section 9.1, EQV agrees, and shall cause the appropriate officers and employees thereof, to use commercially reasonable efforts to cooperate, at the Company’s sole cost and expense (which expense shall be treated as a Transaction Expense hereunder), in connection with the arrangement of any debt financing to be incurred in relation to, in contemplation of or as a result of the Transactions (the “Debt Financing”) as may be reasonably requested by the Company, including by (i) upon reasonable prior notice and during normal business hours, participating in
Annex A-67
meetings, calls, drafting sessions, presentations and due diligence sessions (including accounting due diligence sessions) and sessions with prospective investors, prospective debt financing sources and rating agencies, as applicable, at mutually agreeable times and locations and upon reasonable advance notice (including the participation in any relevant “roadshow”), (ii) reasonably assisting with the preparation of customary materials, including but not limited to the preparation of authorization letters, management representation letters, one or more confidential information memoranda or other marketing or syndication materials, and rating agency presentations of the Company and the debt financing sources, (iii) providing the Financial Statements and such other financial information regarding the EQV Parties in the possession of EQV as is reasonably requested in connection therewith, subject to confidentiality obligations acceptable to the Company, (iv) furnishing, at least five Business Days prior to the Closing, such documentation and information as is reasonably requested by the Company at least nine Business Days prior to the Closing in connection with Economic Sanctions/Trade Laws, Money-Laundering Laws, and any other applicable “know your customer” and anti-money laundering rules and regulations, including the USA PATRIOT Act and 31 C.F.R. §1010.230, and if EQV or any Subsidiary thereof qualifies as a “legal entity customers” under the Beneficial Ownership Regulation, information regarding EQV or any such Subsidiary necessary to complete a Beneficial Ownership Certification with respect to EQV or any such Subsidiary, in each case, to satisfy the conditions precedent to any Debt Financing, (v) executing and delivering any credit agreements, pledge and security documents, payoff letters from any third party lenders (or agents therefor), or trustees, other definitive financing documents or other reasonably requested certificates or documents customary for transactions of the applicable type; provided that (A) none of the foregoing agreements, letters, documents or certificates shall be executed or delivered except in connection with the Closing and (B) the effectiveness thereof shall be conditioned upon, or become operative after or concurrently with, the occurrence of the Closing (excluding any customary authorization and management representation letters contemplated by Section 6.11(b)(ii) (provided that such customary authorization letters (or the bank information memoranda in which such letters are included) shall include customary language that exculpates each EQV Party from any liability in connection with the unauthorized use by the recipients thereof of the information set forth in any such bank confidential information memoranda or similar memoranda or report distributed in connection therewith)), (vi) cooperating with the debt financing sources’ reasonable due diligence investigation and evaluation of the assets, properties and cash management (including facilitating the requisite cash management systems required in connection with the asset-based loan component of the Debt Financing) and (vii) otherwise reasonably cooperating in the Company’s efforts to obtain Debt Financing; provided, that (A) none of the EQV Stockholders, EQV, any other EQV Party or any of their respective Affiliates, officers, directors, representatives or agents shall be required to incur any Liability in respect of the Debt Financing or any assistance provided in connection therewith, unless and solely to the extent such Liability is treated as a Transaction Expense, (B) nothing in this Section 6.11(c) shall require such cooperation to the extent it could unreasonably interfere with the business of any EQV Party, or conflict with or violate any applicable Law or Contract, or require any EQV Stockholder, or EQV Party to breach, waive or amend any terms of this Agreement and (C) none of the EQV Stockholders, EQV, any other EQV Party or any of their respective Affiliates, officers, directors, Representatives or agents shall be required to execute and deliver any letter, agreement, document or certificate in connection with the Debt Financing or any corporation corporate action that is not contingent on, or that would be effective prior to, the occurrence of the Closing (excluding any customary authorization and management representation letters contemplated by Section 6.12(b)(ii) (provided that such customary authorization letters (or the bank information memoranda in which such letters are included) shall include customary language that exculpates any EQV Party from any liability in connection with the unauthorized use by the recipients thereof of the information set forth in any such bank confidential information memoranda or similar memoranda or report distributed in connection therewith)).
(d) At the Closing, ParentCo shall be permitted to consummate the Permitted Equity Financing, and issue the equity contemplated thereunder, in accordance with the terms and conditions of the Permitted Equity Subscription Agreements.
Section 6.12 Directors and Officers.
(a) From and after the Company Merger Effective Time, ParentCo shall cause the Group Companies to indemnify and hold harmless (and advance expenses in connection with the defense of any Proceeding to) each Person that prior to the Closing served as a director or officer of any Group Company or who, at the request of any Group Company, served as a director or officer of another Person (collectively, with
Annex A-68
such Person’s heirs, executors or administrators, the “Indemnified Persons”) from and against any penalties, costs or expenses (including reasonable attorneys’ fees), judgments, fines, losses, claims, damages or liabilities incurred in connection with any Proceeding arising out of or pertaining to circumstances, facts or events that occurred on or before the Company Merger Effective Time, to the fullest extent permitted under applicable Law, the Governing Documents in effect as of the Execution Date and any indemnification agreement between any Group Company and any Indemnified Person in effect as of the Execution Date (“D&O Provisions”) and acknowledges and agrees such D&O Provisions are rights of Contract. Without limiting the foregoing, ParentCo shall cause each of the Group Companies to maintain, for a period of six years following the Closing Date, provisions in its Governing Documents concerning the indemnification, advancement of expenses and exculpation of officers and directors/managers that are no less favorable to the Indemnified Persons than the D&O Provisions in effect as of the Execution Date, and not amend, repeal or otherwise modify such provisions in any respect that would affect in any manner the Indemnified Persons’ rights, or any Group Company’s obligations, thereunder.
(b) Tail Policy.
(i) For a period of six years from and after the Closing Date, ParentCo shall purchase and maintain in effect policies of directors’ and officers’ liability insurance covering the Indemnified Persons and EQV with respect to claims arising from facts or events that occurred on or before the Closing and with substantially the same coverage and amounts as, and contain terms and conditions no less advantageous than, in the aggregate, the coverage currently provided by such current policy.
(ii) At or prior to the Closing Date, the Company shall purchase and maintain in effect for a period of six years thereafter, “run-off” coverage as provided by any Group Company’s and EQV’s fiduciary policies, in each case, covering those Persons who are covered on the Execution Date by such policies and with terms, conditions, retentions and limits of liability that are no less advantageous than the coverage provided under any Group Company’s or EQV’s existing policies (the policies contemplated by the foregoing clauses (i) and (ii), collectively, the “Tail Policy”). No claims made under or in respect of such Tail Policy related to any fiduciary or employee of any Group Company shall be settled without the prior written consent of the Company.
(c) The obligations under this Section 6.12 shall not be terminated, amended or otherwise modified without the prior written consent of such affected Indemnified Person or other Person who is a beneficiary under the D&O Provisions or the Tail Policy (and, after the death of any of the foregoing Persons, such Person’s heirs and Representatives). Each of the Indemnified Persons or other Persons who are beneficiaries under the D&O Provisions or the Tail Policy (and, after the death of any of the foregoing Persons, such Person’s heirs and Representatives) are intended to be third party beneficiaries of this Section 6.12, with full rights of enforcement as if a party thereto. The rights of the Indemnified Persons (and other Persons who are beneficiaries under the D&O Provisions or the Tail Policy (and their heirs and Representatives)) under this Section 6.12 shall be in addition to, and not in substitution for, any other rights that such Persons may have under the certificate of incorporation, bylaws or other equivalent organizational documents, any and all indemnification agreements of or entered into by any Group Company, or applicable Law (whether at law or in equity).
Section 6.13 Subscription Agreements. The EQV Parties may not modify or waive, or provide consent to modify or waive (including consent to termination, to the extent required), any provisions of a Subscription Agreement or any remedy under any Subscription Agreement, in each case, without the prior written consent of the Company; provided, that any modification or waiver that is solely ministerial in nature and does not affect any economic or any other material term (including any conditions to closing) of a Subscription Agreement shall not require the prior written consent of the Company. The EQV Parties shall use their reasonable best efforts to take, or cause to be taken, all actions and take reasonable best efforts to do, or cause to be done, all things necessary, proper or advisable to consummate the transactions contemplated by the Subscription Agreements on the terms and subject to the conditions described therein, including maintaining in effect the Subscription Agreements and to: (i) satisfy on a timely basis all conditions and covenants applicable to the EQV Parties in the Subscription Agreements and otherwise comply with its obligations thereunder; (ii) if all conditions in the Subscription Agreements (other than those conditions that by their nature are to be satisfied at the Closing, but which conditions are then capable of being satisfied) have been satisfied, consummate the transactions contemplated by the Subscription Agreements at or prior to the Closing; (iii) deliver
Annex A-69
notices to counterparties to the Subscription Agreements as required by and in the manner set forth in the Subscription Agreements in order to cause timely funding in advance of the Closing; (iv) without limiting the Company’s right to enforce the Subscription Agreement, enforce any EQV Party’s rights under the Subscription Agreements, subject to all provisions thereof, if all conditions in the Subscription Agreements (other than those conditions that by their nature are to be satisfied at the Closing, but which conditions are then capable of being satisfied) have been satisfied, to cause the applicable PIPE Investors to fund the amounts set forth in the Subscription Agreements in accordance with their terms and (v) provide prompt notice to the Company if any counterparty to a Subscription Agreement notifies EQV of any breach of any representation or other agreement contained in such Subscription Agreement by such counterparty.
Section 6.14 Affiliate Obligations. On or before the Closing Date, except as provided for in this Agreement and any Ancillary Agreements, the Company shall take all actions necessary to cause all Liabilities and obligations of the Group Companies under any Affiliated Transaction listed on Schedule 6.14 of the Company Disclosure Schedules to be terminated in full without any further force and effect and without any cost to or other Liability to or obligations of any Group Company or EQV.
Section 6.15 280G. If the Company determines, in good faith, that any payments or benefits payable or provided by the Company or any of the Company Subsidiaries to any person in connection with the transactions contemplated by this Agreement could reasonably be expected to constitute “parachute payments” under Section 280G(b)(2) of the Code and could reasonably be expected, absent the vote described below, to result in the imposition of Taxes under Section 4999 of the Code, then no later than five Business Days prior to the Closing, the Company shall use commercially reasonable efforts to (a) obtain from each Person who is a “disqualified individual” (as defined in Section 280G of the Code) and who has a right or potential right to any payments or benefits in connection that could, individually or in the aggregate, constitute “parachute payments” (as defined in Section 280G(b) of the Code) an executed waiver of all or a portion of such Person’s rights to any such payments and/or benefits, such that all remaining payments and/or benefits applicable to such Person shall not be deemed to be “parachute payments” pursuant to Section 280G of the Code (such waived portion of any payments and/or benefits, the “Waived 280G Benefits”) and (b) for all such obtained waivers, solicit the approval of its equityholders entitled to vote on such matters of the Waived 280G Benefits, in a manner that complies with Sections 280G(b)(5)(A)(ii) and 280G(b)(5)(B) of the Code and the Treasury Regulations thereunder. The Company shall forward to EQV at least five days prior to distribution to the intended recipients, copies of all documents prepared by the Company in connection with this Section 6.15 (including supporting analysis and calculations, form of waiver agreement, equityholder consent and disclosure statement) for EQV’s review and comment, and the Company shall incorporate all reasonable comments received from EQV on such documents prior to the distribution to the intended recipients. Such equityholder approval, if obtained, shall establish the disqualified individual’s right to receive or retain the Waived 280G Benefits, such that if such equityholder approval is not obtained, no portion of the Waived 280G Benefits shall be paid, payable, received or retained. Prior to the Closing, the Company shall deliver to EQV evidence reasonably satisfactory to EQV that (i) a vote of the Company’s equityholders was obtained in conformance with Section 280G of the Code and the regulations thereunder or (ii) such requisite Company equityholder approval has not been obtained with respect to the Waived 280G Benefits, and, as a consequence, the Waived 280G Benefits have not been and shall not be paid, payable, received or retained. For the avoidance of doubt, with respect to any EQV Arrangement (defined as any arrangement agreed upon or entered into by, or at the direction of, EQV and/or its Affiliates, on the one hand, and a “disqualified individual,” on the other hand, on or prior to the Closing Date) that has been disclosed to the Company at least five Business Days prior to the Closing Date, the Company shall cooperate with EQV in good faith to calculate or determine the value (for purposes of Section 280G of the Code) of any payments or benefits granted or contemplated therein that could reasonably be expected to constitute a “parachute payment” under Section 280G of the Code, and incorporate such EQV Arrangements into its calculations and 280G equityholder approval process described above.
Section 6.16 Equity Incentive Plan. Subject to, and in accordance with, Section 6.9, the EQV Board shall approve and adopt an equity incentive plan, in the form attached hereto as Exhibit O and with any changes or modifications thereto as the Company and EQV may mutually agree (such agreement not to be unreasonably withheld, conditioned or delayed by either the Company or EQV, as applicable) (the “Equity Incentive Plan”) and the Restricted Stock Unit Award Agreement in the form attached hereto as Exhibit P (which form shall be used for the equity grants made under the Equity Incentive Plan granted as of the effective date of Presidio Production Company’s Form S-8), in the manner prescribed under applicable Laws, to be effective following the Closing Date, reserving a number of ParentCo Class A Shares for grants thereunder as provided in the Equity Incentive Plan.
Annex A-70
Section 6.17 Annual Bonuses. If the Closing occurs during the 2025 calendar year, EQV, or an Affiliate of EQV, as applicable, shall pay to each employee of a Group Company a cash payment equal to such employee’s full 2025 annual cash bonus (“2025 Bonus”) that such employee would have been entitled to receive if the Closing had not occurred, payable no later than March 15, 2026. The portion of the 2025 Bonuses (in the aggregate) that relates to the portion of the performance period that elapsed prior to the Closing, shall be no less than the bonus amounts accrued in the calculation of Company Indebtedness and the portion of the 2025 Bonus that relates to the period following the Closing shall be based on actual performance for such period (calculated in the Ordinary Course of Business). If the Closing occurs during the 2026 calendar year, EQV or an Affiliate of EQV, as applicable, shall pay to each employee of a Group Company a cash payment equal to such employee’s 2025 Bonus that such employee would have been entitled to if the Closing had not occurred (if such bonus has not be paid as of, or prior to, the Closing), payable no later than March 15, 2026, with the aggregate amount of the 2025 Bonuses at least equal to the amount accrued in the calculation of Company Indebtedness.
Section 6.18 No EQV Stock Transactions. During the Pre-Closing Period, except as otherwise explicitly contemplated by this Agreement, neither the Company nor any of its Affiliates, directly or indirectly, shall engage in any transactions involving the securities of EQV without the prior written consent of EQV.
Section 6.19 Exclusivity.
(a) From the Execution Date until the earlier of the Closing or the termination of this Agreement in accordance with Section 9.1, the Company and its Affiliates shall not, and shall cause their Subsidiaries and their respective representatives not to, directly or indirectly, (i) solicit, initiate or take any action to knowingly facilitate or encourage any inquiries or the making, submission or announcement of, any proposal or offer from any Person or group of Persons other than EQV and the Sponsor (and their respective representatives, acting in their capacity as such) (a “Competing Buyer”) that may constitute, or would reasonably be expected to lead to, a Competing Transaction; (ii) enter into, participate in, continue or otherwise engage in, any discussions or negotiations with any Competing Buyer regarding a Competing Transaction; (iii) furnish (including through any virtual data room) any information relating to any Group Company or any of their assets or businesses, or afford access to the assets, business, properties, books or records of any Group Company to a Competing Buyer, in all cases for the purpose of assisting with or facilitating, or that would otherwise reasonably be expected to lead to, a Competing Transaction; (iv) approve, endorse or recommend any Competing Transaction; or (v) enter into a Competing Transaction or any agreement, arrangement or understanding (including any letter of intent or term sheet) relating to a Competing Transaction or publicly announce an intention to do so.
(b) From the Execution Date, until the earlier of the Closing or the termination of this Agreement in accordance with Section 9.1, the EQV Parties, the Sponsor and their respective Affiliates shall not, and shall cause their respective representatives not to, directly or indirectly, (i) solicit, initiate or take any action to knowingly facilitate or encourage any inquiries or the making, submission or announcement of, any proposal or offer from any of the EQV Parties, the Sponsor, any Person or group of Persons other than the Company and the Company Unitholders that may constitute, or would reasonably be expected to lead to, a EQV Party Competing Transaction; (ii) enter into, participate in, continue or otherwise engage in, any discussions or negotiations regarding a EQV Party Competing Transaction; (iii) commence due diligence with respect to any Person, in all cases for the purpose of assisting with or facilitating, or that would otherwise reasonably be expected to lead to, a EQV Party Competing Transaction; (iv) approve, endorse or recommend any EQV Party Competing Transaction; or (v) enter into a EQV Party Competing Transaction or any agreement, arrangement or understanding (including any letter of intent or term sheet) relating to a EQV Party Competing Transaction or publicly announce an intention to do so.
Section 6.20 NHPI LP Equity Distribution. During the Pre-Closing Period but prior to the occurrence of the EQV Required Vote, notwithstanding anything to the contrary in this Agreement, NHPI may distribute its Company Units to its then-current limited partners to the extent such distribution is in compliance with and not in violation of the Company LLCA, including execution by any such limited partners of any requisite joinder to the Company LLCA and becoming bound by the terms thereof (any such recipient, a “Successor LP”). Following any such distribution, the recipient Successor LP shall be deemed to be a Company Unitholder for purposes of this Agreement.
Annex A-71
Article VII
TAX MATTERS
Section 7.1 Certain Tax Matters.
(a) Intended Tax Treatment.
(i) For U.S. federal (and applicable state or local) income Tax purposes, ParentCo, EQV, EQV Holdings and the Company hereby agree to treat (and, if applicable, to cause its affiliates to treat) applicable portions of the Transactions as follows:
(A) the Domestication shall be treated as a “reorganization” pursuant to Section 368(a)(1)(F) of the Code and the Treasury Regulations thereunder;
(B) the EQV Share Conversion shall be treated as a “reorganization” within the meaning of Section 368(a)(1)(E) of the Code and the Treasury Regulations thereunder;
(C) The Cash Consideration paid by EQV or its Subsidiary to Company Unitholders pursuant to Section 2.1(g)(iv) and Section 2.2(a) for Company Equity Interests held by such Company Unitholders shall be treated as a direct exchange of Company Equity Interests between EQV and such Company Unitholders;
(D) EQV Holdings shall be treated as a partnership continuation of the Company pursuant to Section 708(a) of the Code (the “Continuing Partnership”);
(E) the receipt of EQV Holdings Common Units in the Merger shall be treated as either (A) a transaction described in Section 721 of the Code, in a manner consistent with Revenue Ruling 84-52, 1984-1 C.B. 157, or (B) a readjustment of partnership items among holders of Company Equity Interests in a non-taxable transaction not involving a sale or exchange;
(F) the ParentCo Class B Shares received in the ParentCo Class B Purchase or the Non-Committed Member Class B Purchase shall be treated as having a fair market value equal to the amount paid by the Company Unitholders in the ParentCo Class B Purchase or the Non-Committed Member Class B Purchase, respectively;
(G) in connection with the EQV Contribution, EQV shall be treated as contributing assets to the Continuing Partnership in a transaction described under Section 721(a) of the Code;
(H) the forfeiture of EQV Class B Shares by certain holders of EQV Class B Shares pursuant to the Securities Contribution and Transfer Agreements shall be treated as a contribution to capital by such holders of EQV Class B Shares to EQV with respect to which no shares are issued;
(I) the EQV Merger shall be treated as a reorganization under Section 368(a) of the Code and the Treasury Regulations thereunder; and
(J) the EQV Merger, EQVR Acquisition, PIPE Investment, the Series A Preferred Investment, the ParentCo Class B Purchase, the Non-Committed Member Class B Purchase, and the ParentCo Class A Contribution taken together shall, taken together, be treated as tax-deferred contributions governed by Section 351 of the Code.
(ii) The Parties intend that this Agreement constitute and hereby adopt this Agreement as a “plan of reorganization” with respect to the Domestication, the EQV Merger, and the EQV Share Conversion for purposes of Sections 354, 361 and the 368 of the Code and within the meaning of Treasury Regulations Sections 1.368-2(g) and 1.368-3(a). The tax treatments described in Section 7.1(a)(i) are collectively referred to as the “Intended Tax Treatment.” ParentCo, EQV, EQV Holdings and the Company shall (and, if applicable, shall cause its affiliates to) use reasonable
Annex A-72
best efforts to (i) cause the Transactions to qualify for the Intended Tax Treatment, (ii) take no action (whether or not otherwise permitted under this Agreement), which action would prevent or impede, or would reasonably be expected to prevent or impede, the Transactions from qualifying for the Intended Tax Treatment, (iii) prepare and file all Tax Returns in a manner consistent with the Intended Tax Treatment, and (iv) not take any action or position inconsistent with the Intended Tax Treatment in any Tax Return, any Proceeding or otherwise for any Tax purposes, unless otherwise required pursuant to a determination within the meaning of Section 1313(a) of the Code. For the avoidance of doubt, if any opinion related to the Intended Tax Treatment is required by the SEC in connection with the filing of the Registration Statement/Proxy Statement or any other required disclosure in respect thereof, then (i) to the extent such opinion or disclosure relates to the Group Companies or any of their direct or indirect owners, the Company shall cause such opinion to be provided by Sidley (or another nationally recognized tax advisor to the Company if Sidley is unable to provide such tax opinion), and (ii) to the extent such opinion or disclosure relates to EQV or any of its direct or indirect owners, EQV shall cause such opinion to be provided by Kirkland (or another nationally recognized tax advisor to EQV). ParentCo, EQV, EQV Holdings, and the Company shall (and, if applicable, shall cause its affiliates to) cooperate in connection with the delivery of any such opinion, including by providing any customary representation letters that may be reasonably requested by any such tax advisor. Notwithstanding anything to the contrary in this Agreement, none of the Parties or their respective tax counsels are obligated to provide any tax opinion other than a customary opinion regarding the material accuracy of any disclosure regarding U.S. federal income tax considerations of the Transactions included in the Registration Statement/Proxy Statement as may be required to satisfy applicable rules and regulations promulgated by the SEC, nor will a tax opinion by any Party’s advisors be a condition precedent to the Transactions.
(b) Any transfer, stamp, documentary, sales, use, registration, value-added and other similar Taxes (including any associated penalties and interest) incurred in connection with this Agreement and the Transactions (“Transfer Taxes”) will be borne and paid by EQV Holdings. EQV Holdings shall prepare and file, or cause to be prepared and filed, at EQV Holding’s expense, all necessary Tax Returns and other documentation with respect to all Transfer Taxes. The Parties will, and will cause their respective affiliates to, reasonably cooperate and join in the execution of any such Tax Returns and other documentation to the extent required under applicable Tax Law. The Parties shall reasonably cooperate to establish any available exemption from (or reduction in) any Transfer Tax.
(c) The Parties agree to treat the taxable year of EQV as ending on the date that the Domestication is consummated for U.S. federal income tax purposes.
(d) With respect to any Tax audit related to the income Tax Returns of the Company or any Group Company that is treated as a partnership for U.S. federal (or applicable state or local) income tax purposes, for any Pre-Closing Tax Period or Straddle Period for which the Partnership Tax Audit Rules apply (each, a “Relevant Tax Audit”), unless otherwise agreed by EQV (such agreement not to be unreasonably withheld, conditioned, or delayed), the Parties and their respective Affiliates shall cooperate to make (or cause to be made), including by causing the “partnership representative” (within the meaning of the Partnership Tax Audit Rules) of the Company, or any such Group Company to make, an election pursuant to Section 6226 of the Code with respect to any “imputed underpayment” (within the meaning of the Partnership Tax Audit Rules) arising in connection with any such Relevant Tax Audit (or any similar elections under any applicable state or local Law) (a “Push-Out Election”). In the event of a Relevant Tax Audit where a Push-Out Election is required to be made, NHPI has the right, but not the obligation, to control the conduct and resolution of any such Relevant Tax Audit (including any related Proceeding) (a “Tax Contest”). If NHPI does not elect to control such Tax Contest, the Company shall (i) keep NHPI reasonably informed of any such Tax Contest, (ii) allow NHPI to participate in (at the its expense) any such Tax Contest, (iii) allow NHPI to make reasonable comments to the Group Company and their “partnership representative” regarding such Tax Contest and shall consider in good faith incorporating any such comments, and (iv) not settle any such Tax Contest without the prior written consent of NHPI (which consent shall not be unreasonably withheld, conditioned, or delayed).
Annex A-73
(e) Preparation of Tax Returns.
(i) EQV Holdings (which after the Closing shall be treated as a continuation of the Company in accordance with Section 7.1(a)(i)(D)) shall prepare, or cause to be prepared, at the cost and expense of EQV Holdings, all income Tax Returns with respect to Pass-Through Income Taxes of each Group Company for any Pre-Closing Tax Period and any Straddle Period, in each case, that are due after the Closing Date (taking into account applicable extensions). Each such Tax Return shall be prepared in a manner consistent with the Group Companies’ past practice, except to the extent not permitted under applicable Law, and consistent with the EQV Holdings A&R LLCA or the Company LLCA, as applicable. No less than twenty (20) Business Days prior to the due date for timely filing of each such Tax Returns (or if the due date is within twenty (20) Business Days of the Closing Date, as promptly as practical after the Closing Date), EQV Holdings shall deliver a draft of each such Tax Return to NHPI for review, comment and consent (which consent shall not to be unreasonably withheld, conditioned or delayed). EQV Holdings shall incorporate any reasonable comments made by NHPI.
(ii) Notwithstanding the foregoing, each Tax Return described in this Section 7.1(e)(ii) for a Straddle Period for which the “interim closing method” and the calendar day convention under Section 706 of the Code and Treasury Regulations Section 1.706-4(c) (or any similar provision of state, local or non-U.S. Law) is available shall be prepared in accordance with such method.
(f) After the Closing, the EQV Parties and their Affiliates (including the Group Companies) will not, without the consent of NHPI (which consent will not be unreasonably withheld, conditioned or delayed) and except as required by applicable Law, (a) amend, refile or otherwise modify or cause to be amended, refiled or otherwise modified, any Tax Return of any Group Company with respect to Pass-Through Income Taxes for a Pre-Closing Tax Period, (b) extend or waive, or cause to be extended or waived, any statute of limitations or other period for the assessment of any Pass-Through Income Taxes for a Pre-Closing Tax Period, (c) make or change any Tax election or accounting method or practice with respect to any Taxes relating to any Pass-Through Income Taxes for a Pre-Closing Tax Period or that would have retroactive effect to Pass-Through Income Taxes for any Pre-Closing Tax Period, (d) initiate any voluntary disclosure or other communication with any Taxing Authority relating to any Pass-Through Income Tax payment (whether actual, estimated or potential) or Tax Return filing obligation with respect to Pass-Through Income Taxes for a Pre-Closing Tax Period, (e) initiate any discussion, audit, examination or other Proceeding with any Taxing Authority with respect to Pass-Through Income Taxes for a Pre-Closing Tax Period, or (f) take any action on the Closing Date after the Closing with respect to the Group Companies other than in the Ordinary Course of Business consistent with the past custom or that is expressly contemplated by this Agreement, in each case, to the extent any such action could reasonably be expected to increase any liability with respect to Pass-Through Income Taxes to the Company Unitholders for any Pre-Closing Tax Period.
(g) All cash held by EQV in the Trust Account or otherwise owned by EQV immediately prior to the Closing but after the EQV Share Redemptions (and not including any cash from the PIPE Investment, the Series A Preferred Investment and any Permitted Equity Financing, or cash used to pay deferred underwriting expenses of EQV, the “EQV Post-Closing Cash”) shall be deposited into a segregated account, and from such account, the Company and the Qualified Group shall, to the maximum extent possible, use (x) at least fifty percent (50%) of the EQV Closing Cash or (y), if the amount of EQV Post-Closing Cash is less than the amount described in clause (x), 100% of such EQV Post-Closing Cash, in the Company’s business. Notwithstanding the foregoing, to the maximum extent possible, ParentCo shall, and shall cause the Qualified Group to: (a) fund redemptions of Equity Interests in the Company or any of its Affiliates, (b) pay any transaction expenses incurred by the Company or any of its Affiliates in connection with the consummation of the Transactions, (c) repay any indebtedness of the Company or its Affiliates (other than indebtedness incurred following the Closing in the ordinary course of the Company’s business), and (d) fund distributions, dividends, or payments to or for the benefit of any creditors or stockholders of the Company or any of its Affiliates using cash on hand other than the EQV Post-Closing Cash (except to the extent such EQV Post-Closing Cash exceeds 50% of the EQV Closing Cash).
Annex A-74
(h) None of ParentCo, EQV, EQV Holdings or the Company will take any action, or engage in any transaction, that would result in the liquidation of EQV for U.S. federal income tax purposes in the tax year including the Closing Date and the two subsequent tax years.
Article VIII
CONDITIONS TO OBLIGATIONS OF PARTIES
Section 8.1 Conditions to the Obligations of Each Party. The obligation of each Party to consummate the transactions to be performed by it in connection with the Closing is subject to the satisfaction or written waiver, as of the Closing Date, of each of the following conditions:
(a) No Orders or Illegality. There shall not be any applicable Law in effect that makes the consummation of the Transactions illegal or any Order in effect preventing the consummation of the Transactions.
(b) Required Vote. The EQV Required Vote shall have been obtained.
(c) Listing. The ParentCo Class A Shares being issued in connection with the transactions contemplated by this Agreement, including the PIPE Investment, shall have been approved for the listing on the Securities Exchange, subject only to official notice of issuance.
(d) Registration Statement. The Registration Statement shall have become or been declared effective by the SEC and shall remain effective as of the Closing, and no stop order or similar order shall be in effect with respect thereto and no proceedings for that purpose shall have been initiated or threatened by the SEC and not withdrawn.
Section 8.2 Conditions to the Obligations of the EQV Parties. The obligations of the EQV Parties to consummate the transactions to be performed by each applicable EQV Party in connection with the Closing is subject to the satisfaction or written waiver, at or prior to the Closing Date, of each of the following conditions:
(a) Representations and Warranties.
(i) The representations and warranties of the Group Companies set forth in Article III (other than the Company Fundamental Representations), in each case, without giving effect to any materiality or Material Adverse Effect qualifiers contained therein (other than in respect of the defined term “Material Contract” and in respect of Section 3.5), shall be true and correct as of the Closing Date as though then made (or if such representations and warranties relate to a specific date, such representations and warranties shall be true and correct as of such date), except in each case, to the extent such failure of the representations and warranties to be so true and correct, when taken as a whole, would not have a Material Adverse Effect.
(ii) The Company Fundamental Representations shall be true and correct in all respects as of the Closing Date as though then made (or if such representations and warranties relate to a specific date, such representations and warranties shall be true and correct in all respects as of such date) other than de minimis inaccuracies.
(b) Performance and Obligations of the Company. The covenants and agreements of the Company to be performed or complied with on or before the Closing in accordance with this Agreement shall have been performed in all material respects.
(c) Officers Certificate. The Company shall deliver to EQV a duly executed certificate from an authorized Person of the Company (the “Company Bring-Down Certificate”), in each case, dated as of the Closing Date, certifying, with respect to the Company, that the conditions set forth in Section 8.2(a) and (b) have been satisfied.
(d) Company Deliverables. The Company shall have delivered to EQV the various certificates, instruments and documents referred to in Section 2.5 (other than Section 2.5(d)).
Annex A-75
Section 8.3 Conditions to the Obligations of the Company. The obligation of the Company to consummate the transactions to be performed by the Company, as applicable, in connection with the Closing is subject to the satisfaction or written waiver by the Company, at or prior to the Closing Date, of each of the following conditions:
(a) Representations and Warranties.
(i) The representations and warranties of the EQV Parties set forth in Article IV (other than the EQV Fundamental Representations), in each case, without giving effect to any materiality or material adverse effect qualifiers contained therein, shall be true and correct as of the Closing Date as though then made (or if such representations and warranties relate to a specific date, such representations and warranties shall be true and correct as of such date), except, in each case, to the extent such failure of the representations and warranties to be so true and correct when taken as a whole, would not have a material adverse effect on EQV.
(ii) The EQV Fundamental Representations shall be true and correct in all respects as of the Closing Date as though then made (or if such representations and warranties relate to a specific date, such representations and warranties shall be true and correct in all respects as of such date) other than de minimis inaccuracies.
(b) Performance and Obligations of EQV. The covenants and agreements of the EQV Parties to be performed or complied with on or before the Closing in accordance with this Agreement shall have been performed in all material respects.
(c) Officers Certificate. EQV shall deliver to the Company, a duly executed certificate from a director or an officer of EQV (the “EQV Bring-Down Certificate”) dated as of the Closing Date, certifying that the conditions set forth in Section 8.3 and Section 8.3(b) have been satisfied.
(d) EQV Deliverables. EQV shall have delivered to the Company the various certificates, instruments and documents referred to in Section 2.6.
(e) EQV Share Redemption. The EQV Share Redemptions shall have been completed in accordance with the terms hereof, the applicable EQV Governing Documents and the Trust Agreement.
(f) Minimum Cash Condition. At the Closing, the Minimum Cash Condition shall have been satisfied and be available for payment as Cash Consideration in accordance with Section 2.2(b).
(g) EQVR Acquisition. All conditions precedent to the consummation of the transactions contemplated by the EQVR Merger Agreement, other than those conditions expressly required to be performed at the Closing (as defined therein), shall have been satisfied or, to the extent permitted under the EQVR Merger Agreement, duly waived, in accordance with the terms and conditions thereof.
Section 8.4 Frustration of Closing Conditions. None of the Company or EQV may rely on the failure of any condition set forth in this Article VIII to be satisfied if such failure was caused by such Party’s failure to act in good faith or to use reasonable best efforts to cause the Closing conditions of each such other Party to be satisfied.
Section 8.5 Waiver of Closing Conditions. Upon the occurrence of the Closing, any condition set forth in this Article VIII that was not satisfied as of the Closing shall be deemed to have been waived as of and from the Closing.
Article IX
TERMINATION
Section 9.1 Termination. This Agreement may be terminated, and the Transactions abandoned at any time prior to the Closing only as follows:
(a) by the mutual written consent of the Company and EQV;
(b) by either the Company or EQV by written notice to the other Party if any Governmental Entity has enacted any Law which has become final and non-appealable and has the effect of making the consummation of the Transactions illegal or any final, non-appealable Order is in effect permanently preventing the
Annex A-76
consummation of the Transactions; provided, however, that the right to terminate this Agreement pursuant to this Section 9.1(b) shall not be available to any Party whose breach of any representation, warranty, covenant or agreement hereof results in or causes such final, non-appealable Law or Order;
(c) by either the Company or EQV by written notice to the other if the consummation of the Transactions shall not have occurred on or before the date that is six months following the date hereof, which date shall be extended automatically for 60 days to the extent the Parties are continuing to work in good faith toward the Closing (as may be extended, the “Outside Date”); provided that the right to terminate this Agreement under this Section 9.1(c) shall not be available to any Party or any of its applicable Affiliates then in material breach of its representations, warranties, covenants or agreements under this Agreement or whose breach of any of its covenants or agreements under this Agreement shall have proximately caused the failure to consummate the transactions contemplated by this Agreement on or before the Outside Date;
(d) by the Company by written notice to EQV, if any EQV Party breaches in any material respect any of its representations or warranties contained herein or breaches or fails to perform in any material respect any of its covenants contained herein, which breach or failure to perform (i) would render a condition precedent to the Company’s obligations to consummate the transactions set forth in Section 8.1 or Section 8.3 hereof not capable of being satisfied and (ii) after the giving of written notice of such breach or failure to perform to EQV by the Company, cannot be cured or has not been cured by the earlier of (x) the Outside Date and (y) 30 Business Days after receipt of such written notice and the Company has not waived in writing such breach or failure; provided, however, that the right to terminate this Agreement under this Section 9.1(d) shall not be available to the Company if the Company is then in material breach of any representation, warranty, covenant or agreement contained herein;
(e) by EQV by written notice to the Company, if the Company breaches in any material respect any of its representations or warranties contained herein or the Company breaches or fails to perform in any material respect any of its covenants contained herein, which breach or failure to perform (i) would render a condition precedent to EQV’s and Company Merger Sub’s obligations to consummate the transactions set forth in Section 8.1 or Section 8.2 not capable of being satisfied and (ii) after the giving of written notice of such breach or failure to perform to the Company by EQV, cannot be cured or has not been cured by the later of (x) the Outside Date and (y) 30 Business Days after the delivery of such written notice (in the case of clause (y), the Outside Date, as applicable, shall automatically be extended until the end of such 30 Business Day period, but in no event on more than one occasion) and EQV has not waived in writing such breach or failure; provided, however, that the right to terminate this Agreement under this Section 9.1(e) shall not be available to EQV if any EQV Party is then in material breach of any representation, warranty, covenant or agreement contained herein; or
(f) by either the Company or EQV by written notice to the other if the EQV Special Meeting has been held (including any adjournment or postponement thereof), has concluded, the EQV Stockholders have duly voted, and the EQV Required Vote was not obtained.
Section 9.2 Effect of Termination. In the event of the termination of this Agreement pursuant to Section 9.1, this Agreement shall immediately become null and void, without any Liability on the part of any Party or any other Person, and all rights and obligations of each Party shall cease; provided that (a) the Confidentiality Agreement and the agreements contained in Section 6.8(a), Section 6.10, this Section 9.2 and Article X hereof survive any termination of this Agreement and remain in full force and effect and (b) no such termination shall relieve any Party from any Liability arising out of or incurred as a result of its Fraud or its willful and material breach of this Agreement.
Article X
MISCELLANEOUS
Section 10.1 Amendment and Waiver. No amendment or modification of any provision hereof shall be valid unless the same shall be in writing and signed by EQV and the Company. Any purported amendment or modification of any provision hereof that does not comply with this Section 10.1 shall be null and void. No waiver of any provision or condition hereof shall be valid unless the same shall be in writing and signed by the Party against which such waiver is to be enforced. No waiver by any Party of any default, breach of representation or warranty or breach of covenant hereunder, whether intentional or not, shall be deemed to extend to any other, prior or subsequent default or breach or affect in any way any rights arising by virtue of any other, prior or subsequent such occurrence.
Annex A-77
Section 10.2 Notices. All notices, demands, requests, instructions, claims, consents, waivers and other communications to be given or delivered under this Agreement shall be in writing and shall be deemed to have been given (a) when personally delivered (or, if delivery is refused, upon presentment), (b) when delivered by e-mail prior to 5:00 p.m. Eastern Time on a Business Day, and, if otherwise, on the next Business Day, (c) one Business Day following sending by reputable overnight express courier (charges prepaid) or (d) three days following mailing by certified or registered mail, postage prepaid and return receipt requested. Unless another address is specified in writing pursuant to the provisions of this Section 10.2, notices, demands and communications to the Company and the EQV Parties shall be sent to the addresses indicated below (or to such other address or addresses as the Parties may from time to time designate in writing):
|
Notices to the EQV Parties, prior to the Closing: EQV Ventures Acquisition Corp. 1090 Center Drive Park City, UT 84098 |
with copies (which shall be required for, but not constitute, notice) to: Kirkland & Ellis LLP 609 Main Street |
|||||
|
Attention: |
Jerome Silvey, III |
Attention: |
William J. Benitez, P.C. |
|||
|
Tyson Taylor |
Julian Seiguer, P.C. |
|||||
|
Email: |
tyson.taylor@eqvgroup.com |
Email: |
wbenitez@kirkland.com |
|||
|
jerry.silvey@eqvgroup.com |
julian.seiguer@kirkland.com |
|||||
|
Notices to the Company: Presidio Investment Holdings LLC 500 W. 7th Street Suite 1500 Fort Worth, Texas 76102 |
with a copy to (which shall be required for, but not constitute, notice) to: Sidley Austin LLP 1999 Avenue of the Stars 17th Floor Los Angeles, California 90067 |
|||||
|
Attention: |
Joshua G. DuClos |
|||||
|
Morgan Stanley Legal and Compliance |
Jeremy B. Pettit |
|||||
|
1633 Broadway |
Jocelyne E. Kelly |
|||||
|
New York, NY 10019 |
E-mail: |
jduclos@sidley.com |
||||
|
Attention: Calvin White; Sunil Hosmane |
jpettit@sidley.com |
|||||
|
Email: calvin.white@morganstanley.com; |
jocelyne.kelly@sidley.com |
|||||
|
sunil.hosmane@morganstanley.com |
||||||
|
Notices to the Surviving Company and, following the Closing, EQV: |
with a copy to (which shall be required for, but not constitute, notice) to: |
|||||
|
EQV Resources LLC 500 W. 7th Street Suite 1500 Fort Worth, Texas 76102 |
Sidley Austin LLP 1999 Avenue of the Stars 17th Floor Los Angeles, California 90067 |
|||||
|
Attention: |
Joshua G. DuClos |
|||||
|
Jeremy B. Pettit |
||||||
|
Jocelyne E. Kelly |
||||||
|
E-mail: |
jduclos@sidley.com |
|||||
|
jpettit@sidley.com |
||||||
|
jocelyne.kelly@sidley.com |
||||||
Section 10.3 Assignment. This Agreement and all of the provisions hereof shall be binding upon and inure to the benefit of the Parties and their respective successors and assigns; provided that neither this Agreement nor any of the rights, interests or obligations hereunder may be assigned or delegated by any Party (including by operation of Law, including in connection with a merger or consolidation or conversion of EQV) without the prior written consent of the other Parties. Any purported assignment or delegation not permitted under this Section 10.3 shall be null and void.
Annex A-78
Section 10.4 Severability. Whenever possible, each provision hereof (or part thereof) shall be interpreted in such manner as to be effective and valid under applicable Law, but if any provision hereof (or part thereof) or the application of any such provision (or part thereof) to any Person or circumstance shall be held to be prohibited by or invalid, illegal or unenforceable under applicable Law in any respect by a court of competent jurisdiction, such provision (or part thereof) shall be ineffective only to the extent of such prohibition or invalidity, illegality or unenforceability, without invalidating the remainder of such provision or the remaining provisions hereof. Furthermore, in lieu of such illegal, invalid or unenforceable provision (or part thereof), the Parties shall substitute in good faith as a part hereof a legal, valid and enforceable provision as similar in terms to such illegal, invalid, or unenforceable provision (or part thereof) as may be possible.
Section 10.5 Interpretation. The headings and captions used herein and the table of contents to this Agreement are for reference purposes only and shall not affect in any way the meaning or interpretation of this Agreement. Any capitalized terms used in any Schedule or Exhibit attached hereto and not otherwise defined therein shall have the meanings set forth herein. The use of the word “including” herein shall mean “including without limitation.” The words “hereof,” “herein,” and “hereunder” and words of similar import, when used herein, shall refer to this Agreement as a whole and not to any particular provision hereof. References herein to a specific Section, Subsection, Recital, Schedule or Exhibit shall refer, respectively, to Sections, Subsections, Recitals, Schedules or Exhibits hereof. Terms defined in the singular shall have a comparable meaning when used in the plural, and vice versa. References herein to any gender shall include each other gender. The word “or” shall not be exclusive unless the context clearly requires the selection of one (but not more than one) of a number of items. References to “written” or “in writing” include in electronic form. References herein to any Person shall include such Person’s heirs, executors, personal representatives, administrators, successors and permitted assigns; provided, however, that nothing contained in this Section 10.5 is intended to authorize any assignment or transfer not otherwise permitted by this Agreement. References herein to a Person in a particular capacity or capacities shall exclude such Person in any other capacity. Any reference to “days” shall mean calendar days unless Business Days are specified; provided that if any action is required to be done or taken on a day that is not a Business Day, then such action shall be required to be done or taken not on such day but on the first succeeding Business Day thereafter. References herein to any contract, lease or other agreement (including this Agreement) mean such contract, lease or other agreement as amended, restated, supplemented or modified from time to time in accordance with the terms thereof. With respect to the determination of any period of time, the word “from” means “from and including” and the words “to” and “until” each means “to but excluding.” References herein to any Law shall be deemed also to refer to such Law, as amended, and all rules and regulations promulgated thereunder. The word “extent” in the phrase “to the extent” (or similar phrases) shall mean the degree to which a subject or other thing extends, and such phrase shall not mean simply “if.” An accounting term not otherwise defined herein has the meaning assigned to it in accordance with GAAP. Except where otherwise provided, all amounts herein are stated and shall be paid in United States dollars. The Parties and their respective counsel have reviewed and negotiated this Agreement as the joint agreement and understanding of the Parties, and the language used herein shall be deemed to be the language chosen by the Parties to express their mutual intent, and no rule of strict construction shall be applied against any Person. Any information or materials shall be deemed provided, made available or delivered to EQV if such information or materials have been uploaded to the electronic data room maintained by the Company and its financial advisor on the “Presidio | K&E Legal Diligence: Presidio — K&E” online data site hosted by Box, Inc. for purposes of the Transactions (the “Data Room”) or otherwise provided to EQV’s Representatives (including counsel) via e-mail, in each case with respect to the representations and warranties contained in Article III, at least one Business Day prior to the Execution Date or the Closing Date.
Section 10.6 Entire Agreement. This Agreement (together with the Disclosure Schedules and Exhibits to this Agreement), the Ancillary Agreements, the EQVR Merger Agreement and the Confidentiality Agreement (together with the Schedules and Exhibits to this Agreement) contain the entire agreement and understanding among the Parties with respect to the subject matter hereof and thereof and supersede all prior and contemporaneous agreements, understandings and discussions (including the letter of intent between EQV and the Company, dated November 26, 2024), whether written or oral, relating to such subject matter in any way. The Parties have voluntarily agreed to define their rights and Liabilities with respect to the transactions contemplated by this Agreement and the Ancillary Agreements exclusively pursuant to the express terms and provisions of this Agreement and the Ancillary Agreements, and the Parties disclaim that they are owed any duties or are entitled to any remedies under this Agreement and the Ancillary Agreements not set forth in this Agreement and the Ancillary Agreements. Furthermore, this Agreement embodies the justifiable expectations of sophisticated parties derived from arm’s-length negotiations and no Person has any special relationship with another Person that would justify any expectation beyond that of an ordinary buyer and an ordinary seller in an
Annex A-79
arm’s-length transaction. Notwithstanding anything to the contrary in this Section 10.6, in the event the Closing is not consummated pursuant to this Agreement, nothing set forth in this Agreement shall in any way amend, alter, terminate, supersede or otherwise effect the Parties’ or their respective Affiliates’ Equity Interests or any Contract to which the Parties or their respective Affiliates are party or are bound (other than (x) this Agreement and (y) the Confidentiality Agreements), including the certificates of incorporation, formation or limited partnership, bylaws, limited liability company agreements, limited partnership agreements and/or other similar governing documents of any of the Parties or their respective Subsidiaries.
Section 10.7 Governing Law; Waiver of Jury Trial; Jurisdiction. The Law of the State of Delaware shall govern (a) all claims or matters related to or arising from this Agreement (including any tort or non-contractual claims) and (b) any questions concerning the construction, interpretation, validity and enforceability hereof, and the performance of the obligations imposed by this Agreement, in each case without giving effect to any choice-of-law or conflict-of-law rules or provisions (whether of the State of Delaware or any other jurisdiction) that would cause the application of the Law of any jurisdiction other than the State of Delaware. Notwithstanding the foregoing, to the extent applicable, the Cayman Companies Act shall also apply to the Domestication. EACH PARTY TO THIS AGREEMENT HEREBY IRREVOCABLY WAIVES ALL RIGHTS TO TRIAL BY JURY IN ANY PROCEEDING BROUGHT TO RESOLVE ANY DISPUTE BETWEEN OR AMONG ANY OF THE PARTIES (WHETHER ARISING IN CONTRACT, TORT OR OTHERWISE) ARISING OUT OF, CONNECTED WITH, RELATED OR INCIDENTAL TO THIS AGREEMENT, THE TRANSACTIONS AND/OR THE RELATIONSHIPS ESTABLISHED AMONG THE PARTIES UNDER THIS AGREEMENT. THE PARTIES FURTHER WARRANT AND REPRESENT THAT EACH HAS REVIEWED THIS WAIVER WITH ITS LEGAL COUNSEL, AND THAT EACH KNOWINGLY AND VOLUNTARILY WAIVES ITS JURY TRIAL RIGHTS FOLLOWING CONSULTATION WITH LEGAL COUNSEL. Each of the Parties submits to the exclusive jurisdiction of first, the Chancery Court of the State of Delaware or, in the event, but only in the event, that the Court of Chancery of the State of Delaware does not have subject matter jurisdiction, the Superior Court of the State of Delaware (Complex Commercial Division) or, if subject matter jurisdiction over the Proceeding is vested exclusively in the federal courts of the United States of America, the United States District Court for the District of Delaware, in any Proceeding arising out of or relating to this Agreement, agrees that all claims in respect of the Proceeding shall be heard and determined in any such court and agrees not to bring any Proceeding arising out of or relating to this Agreement in any other courts. Nothing in this Section 10.7, however, shall affect the right of any Party to serve legal process in any other manner permitted by Law or at equity. Each Party agrees that a final judgment in any Proceeding so brought shall be conclusive and may be enforced by suit on the judgment or in any other manner provided by Law or at equity.
Section 10.8 Non-Survival. The Parties, intending to modify any applicable statute of limitations, agree that none of the representations, warranties, covenants or agreements set forth in this Agreement or in any Ancillary Agreement or any certificate or letter of transmittal delivered hereunder including any rights arising out of any breach of such representations, warranties, covenants or agreements, shall survive the Closing (and there shall be no Liability after the Closing in respect thereof), in each case, except for those covenants and agreements that by their terms contemplate performance, in each case, in whole or in part after the Closing, and then only with respect to the applicable period following the Closing (including any breaches occurring after the Closing), which shall survive until 30 days following the date of the expiration, by its terms of the obligation of the applicable Party under such covenant or agreement. Notwithstanding anything to the contrary contained herein, none of the provisions set forth herein shall be deemed a waiver by any Party of any right or remedy which such Party may have at Law or in equity in the case of Fraud.
Section 10.9 Trust Account Waiver. The Company acknowledges that EQV has established the Trust Account for the benefit of its public EQV Stockholders, which holds proceeds of its initial public offering. For and in consideration of EQV entering into this Agreement and for other good and valuable consideration, the receipt and sufficiency of which is hereby acknowledged, the Company, for itself and the Affiliates and Persons it has the authority to bind, hereby agrees it does not now and shall not at any time hereafter have any right, title, interest or claim of any kind in or to any assets in the Trust Account (or distributions therefrom to (a) the public EQV Stockholders upon the redemption of their shares and (b) the underwriters of EQV’s initial public offering in respect of their deferred underwriting commissions held in the Trust Account, in each case as set forth in the Trust Agreement (collectively, the “Trust Distributions”)), and hereby waives any claims it has or may have at any time solely against the Trust Account (including the Trust Distributions) as a result of, or arising out of, any discussions, Contracts or agreements (including this Agreement) among EQV and the Company or the Company’s Unitholders and will not seek recourse against the Trust Account (including the Trust Distributions) for any reason whatsoever provided that nothing in this
Annex A-80
Section 10.9 shall limit any right to specifically enforce this Agreement pursuant to Section 10.11. The Company agrees and acknowledges that such irrevocable waiver is material to this Agreement and specifically relied upon by EQV and the Sponsor to induce EQV to enter into this Agreement, and the Company further intends and understands such waiver to be Enforceable against the Company and each of the Affiliates and Persons that it has the authority to bind under applicable Law. To the extent that the Company or any of its Affiliates or Persons that it has the authority to bind commences any Proceeding against EQV or any of its Affiliates based upon, in connection with, relating to or arising out of any matter relating to EQV or its representatives, which proceeding seeks, in whole or in part, monetary relief against EQV or its representatives, the Company hereby acknowledges and agrees that its Affiliates’ sole remedy shall be against assets of the EQV Parties not in the Trust Account and that such claim shall not permit the Company or such Affiliates (or any Person claiming on its behalf) to have any claim against the Trust Account (including the Trust Distributions) or any amounts contained in the Trust Account while in the Trust Account. Notwithstanding the foregoing, nothing in this Section 10.9 shall serve to limit or prohibit (i) the Company’s, any Company Unitholder’s right to pursue a claim against the EQV Parties for legal relief against assets held outside the Trust Account or pursuant to Section 10.11 for specific performance or other non-monetary relief, or (ii) any claims that the Company or any Company Unitholder may have in the future against EQV’s assets or funds that are not held in the Trust Account (including any funds that have been released from the Trust Account (other than the Trust Distributions) and any assets that have been purchased or acquired with any such funds) other than as contemplated by this Agreement.
Section 10.10 Counterparts; Electronic Delivery. This Agreement, the Ancillary Agreements and the other agreements, certificates, instruments and documents delivered pursuant to this Agreement may be executed and delivered in one or more counterparts and by email or other electronic transmission, each of which shall be deemed an original and all of which shall be considered one and the same agreement. No Party shall raise the use of email to deliver a signature or the fact that any signature or agreement or instrument was transmitted or communicated through the use of email as a defense to the formation or enforceability of a Contract and each Party forever waives any such defense. The words “execution,” “signed,” “signature,” and words of like import in this Agreement or in any other certificate, agreement or document related to this Agreement or the other Ancillary Agreements shall include images of manually executed signatures transmitted by facsimile or other electronic format (including, “pdf”, “tif” or “jpg”) and other electronic signatures (including, DocuSign and AdobeSign). The use of electronic signatures and electronic records (including, any contract or other record created, generated, sent, communicated, received, or stored by electronic means) shall be of the same legal effect, validity and enforceability as a manually executed signature or use of a paper-based record-keeping system to the fullest extent permitted by applicable law, including the Federal Electronic Signatures in Global and National Commerce Act, the Delaware Uniform Electronic Transactions Act and any other applicable law. Minor variations in the form of the signature page, including footers from earlier versions of this Agreement or any such other document, shall be disregarded in determining the party’s intent or the effectiveness of such signature.
Section 10.11 Specific Performance. Each Party acknowledges that the rights of each Party to consummate the Transactions are unique and recognizes and affirms that in the event any of the provisions hereof are not performed in accordance with their specific terms or otherwise are breached, money damages would be inadequate (and therefore the non-breaching Party would have no adequate remedy at Law), and the non-breaching Party would be irreparably damaged. Accordingly, each Party agrees that each other Party shall be entitled to specific performance, an injunction or other equitable relief (without posting of bond or other security or needing to prove irreparable harm) to prevent breaches of the provisions hereof and to enforce specifically this Agreement or any Ancillary Agreement to the extent expressly contemplated herein or therein and the terms and provisions hereof in any Proceeding, in addition to any other remedy to which such Person may be entitled. Each Party agrees that it will not oppose the granting of specific performance and other equitable relief on the basis that the other Parties have an adequate remedy at Law or that an award of specific performance is not an appropriate remedy for any reason at Law or equity. The Parties acknowledge and agree that any Party seeking an injunction to prevent breaches of this Agreement and to enforce specifically the terms and provisions hereof in accordance with this Section 10.11 shall not be required to provide any bond or other security in connection with any such injunction.
Section 10.12 No Third-Party Beneficiaries. This Agreement is for the sole benefit of the Parties and their permitted assigns and nothing herein expressed or implied shall give or be construed to give any Person, other than the Parties and such permitted assigns, any legal or equitable rights hereunder (other than (a) Non-Party Affiliates, each of whom is an express third-party beneficiary hereunder to the provisions of Section 10.14, (b) the Indemnified Persons or other Persons who are beneficiaries under the D&O Provisions or the Tail Policy (and, after the death of any of the foregoing persons, such Person’s heirs and Representatives), each of whom is an express third-party beneficiary
Annex A-81
hereunder to the provisions of Section 6.12(c) and (c) the Qualifying RBL Financing Group Members, each of whom is an express third-party beneficiary hereunder to the provisions of Section 10.17). Notwithstanding the foregoing the Financial Advisors may rely on the representations and warranties contained in Article III and Article IV as if such representations were made to the Financial Advisors, provided, however, that (x) the Financial Advisors shall have no rights of recovery and no recourse for any breach or violation of such representations and warranties or otherwise under this Agreement and (y) no consent of the Financial Advisors shall be required for any waiver of the conditions to Closing set forth in Section 8.2(a) or Section 8.3(a). This Section 10.12 may not be modified, waived or terminated in a manner that is adverse to (w) the Financial Advisors without the written consent of the Financial Advisors, (x) the Non-Party Affiliates without the written consent of the Non-Party Affiliates, (y) the Indemnified Persons or other Persons who are beneficiaries under the D&O Provisions or the Tail Policy (and, after the death of any of the foregoing persons, such Person’s heirs and Representatives) without the written consent of such Indemnified Persons or other Persons who are beneficiaries under the D&O Provisions or the Tail Policy (and, after the death of any of the foregoing persons, such Person’s heirs and Representatives) or (z) the Qualifying RBL Financing Group Members without the written consent of the Qualifying RBL Financing Group Members.
Section 10.13 Schedules and Exhibits. All Schedules and Exhibits attached hereto or referred to herein are (a) each hereby incorporated in and made a part of this Agreement as if set forth in full herein and (b) qualified in their entirety by reference to specific provisions of this Agreement. Any fact or item disclosed in any Section of the Schedules shall be deemed disclosed in each other Section of the applicable Schedule to which such fact or item may apply so long as (i) such other Section is referenced by applicable cross-reference or (ii) it is reasonably apparent on the face of such disclosure that such disclosure is applicable to such other Section or portion of the Schedule. The headings contained in the Schedules are for convenience of reference only and shall not be deemed to modify or influence the interpretation of the information contained in the Schedules. The Schedules are not intended to constitute, and shall not be construed as, an admission or indication that any such fact or item is required to be disclosed. The Schedules shall not be deemed to expand in any way the scope or effect of any representations, warranties or covenants described herein. Any fact or item, including the specification of any dollar amount, disclosed in the Schedules shall not by reason only of such inclusion (A) be deemed to be material, to establish any standard of materiality or to define further the meaning of such terms for purposes hereof, or (B) represent a determination that such item or matter did not arise in the Ordinary Course of Business, and matters reflected in the Schedules are not necessarily limited to matters required by this Agreement to be reflected herein and may be included solely for information purposes. Moreover, in disclosing the information in the Schedules, the Parties, to the fullest extent permitted by law, expressly do not waive any attorney-client privilege associated with such information or any protection afforded by the work-product doctrine with respect to any of the matters disclosed or discussed therein. The information contained in the Schedules shall be kept strictly confidential in accordance with Section 6.5 by the Parties and no third party may rely on any information disclosed or set forth therein.
Section 10.14 No Recourse. Notwithstanding anything that may be expressed or implied herein (except in the case of the immediately succeeding sentence) or any document, agreement, or instrument delivered contemporaneously herewith, and notwithstanding the fact that any Party may be a partnership or limited liability company, each Party, by its acceptance of the benefits of this Agreement, covenants, agrees and acknowledges that no Persons other than the Parties shall have any obligation hereunder and that it has no rights of recovery hereunder against, and no recourse hereunder or under any documents, agreements, or instruments delivered contemporaneously herewith or in respect of any oral representations made or alleged to be made in connection herewith or therewith shall be had against, any former, current or future director, officer, agent, Affiliate, manager, assignee, incorporator, controlling Person, fiduciary, representative or employee of any Party (or any of their successors or permitted assignees), against any former, current, or future general or limited partner, manager, stockholder or member of any Party (or any of their successors or permitted assignees) or any Affiliate thereof or against any former, current or future director, officer, agent, employee, Affiliate, manager, assignee, incorporator, controlling Person, fiduciary, representative, general or limited partner, stockholder, manager or member of any of the foregoing, but in each case not including the Parties (each, but excluding for the avoidance of doubt, the Parties, a “Non-Party Affiliate”), whether by or through attempted piercing of the corporate veil, by or through a claim (whether in tort, Contract or otherwise) by or on behalf of such Party against the Non-Party Affiliates, by the enforcement of any assessment or by any Proceeding, or by virtue of any statute, regulation or other applicable Law, or otherwise; it being agreed and acknowledged that no personal Liability whatsoever shall attach to, be imposed on, or otherwise be incurred by any Non-Party Affiliate, as such, for any obligations of the applicable Party under this Agreement or the Transactions, under any documents or instruments delivered contemporaneously herewith, at or prior to Closing, in respect of any oral representations made or alleged
Annex A-82
to be made in connection herewith or therewith, or for any claim (whether in tort, Contract or otherwise) based on, in respect of, or by reason of, such obligations or their creation. Notwithstanding the forgoing, a Non-Party Affiliate may have obligations under any documents, agreements, or instruments delivered contemporaneously herewith or otherwise contemplated hereby if such Non-Party Affiliate is party to such document, agreement or instrument. Except to the extent otherwise set forth in, and subject in all cases to the terms and conditions of and limitations herein, this Agreement may only be enforced against, and any claim or cause of action of any kind based upon, arising out of, or related to this Agreement, or the negotiation, execution or performance hereof, may only be brought against the entities that are named as Parties and then only with respect to the specific obligations set forth herein with respect to such Party. Each Non-Party Affiliate is intended as a third-party beneficiary of this Section 10.14.
Section 10.15 Equitable Adjustments. If, during the Pre-Closing Period, the EQV Holdings Common Units, EQV Class A Shares or EQV Class B Shares shall have been changed into a different number of units or shares or a different class, with the prior written consent of the Company to the extent required by this Agreement, by reason of any stock dividend, share recapitalization, subdivision, reclassification, recapitalization, split, combination, consolidation or exchange of shares, or any similar event shall have occurred (including any of the foregoing in connection with the Domestication), then any number or amount contained herein which is based upon the number of shares or units of EQV Interests will be appropriately adjusted to provide to the Company Unitholders and the EQV Stockholders the same economic effect as contemplated hereby prior to such event.
Section 10.16 Legal Representation and Privilege.
(a) The Company.
(i) Each Party hereby agrees, on behalf of itself, its Affiliates, and its and their directors, managers, officers, owners and employees and each of their successors and assigns (all such parties, the “Waiving Parties”), that Sidley Austin LLP (or any successor thereto) (“Sidley”) may represent the Second Surviving Company or any direct or indirect director, manager, officer, owner, employee or Affiliate thereof, in connection with any dispute, claim, Proceeding or Liability arising out of or relating to this Agreement, any Ancillary Agreement or the Transactions or thereby (any such representation, the “Company Post-Closing Representation”) notwithstanding its representation (or any continued representation) of the Company in connection with the transactions contemplated by this Agreement, and each Party on behalf of itself and the Waiving Parties hereby consents thereto and irrevocably waives (and will not assert) any conflict of interest or any objection arising therefrom or relating thereto, even though the interests of the Company Post-Closing Representation may be directly adverse to the Waiving Parties.
(ii) Each of the Parties acknowledges that the foregoing provision applies whether or not Sidley provides legal services to any EQV Party or any Group Company after the Closing Date. Each of the Parties, for itself and the Waiving Parties, hereby irrevocably acknowledges and agrees that all communications among Sidley (or any other counsel that represented any Group Company), the Group Companies and/or any director, manager, officer, owner, employee or Representative of any of the foregoing made in connection with the negotiation, preparation, execution, delivery and performance under, or any dispute, claim, Proceeding or Liability arising out of or relating to, this Agreement, any Ancillary Agreement or the Transactions or any matter relating to any of the foregoing are privileged communications, and shall remain privileged after the Closing, and the attorney-client privilege and the expectation of client confidence and work product and other immunities belong solely to the applicable Group Company (but in all cases, for the avoidance of doubt, excluding any other Subsidiary of EQV) and is exclusively controlled by such applicable Group Company, and shall not pass to or be claimed by EQV, any Subsidiary of EQV or any other Party or Waiving Party, other than the Company. From and after the Closing, each Party (other than the Company) shall not and shall cause its Waiving Parties not to access the same or seek to obtain the same by any process. From and after the Closing, each of the Parties (other than the Company), on behalf of itself and the Waiving Parties, irrevocably waives and will not assert any attorney-client privilege or work product or other immunities with respect to any communication among Sidley (or any other counsel that represented the Group Companies), any Group Company and/or any director, manager, officer, owner, employee or Representative of any of the foregoing occurring prior to the Closing in connection with any the Company Post-Closing Representation. Notwithstanding the
Annex A-83
foregoing, in the event that a dispute arises between any Party or its Waiving Parties, on the one hand, and a third party, on the other hand, such Party or its Waiving Party, as applicable, may assert the attorney-client privilege or work product or other immunities to prevent disclosure of confidential communications to such third party; provided, however, that no Party (or its Waiving Party) may waive such privilege or other immunity without the prior written consent of the Company.
(b) EQV.
(i) Each Party hereby agrees, on behalf of itself and the Waiving Parties, that Kirkland (or any successor thereto) may represent EQV or any direct or indirect director, manager, officer, owner, employee or Affiliate thereof, in connection with any dispute, claim, Proceeding or Liability arising out of or relating to this Agreement, any Ancillary Agreement or the Transactions (any such representation, the “EQV Post-Closing Representation”) notwithstanding its representation (or any continued representation) of EQV in connection with the transactions contemplated by this Agreement, and each Party on behalf of itself and the Waiving Parties hereby consents thereto and irrevocably waives (and will not assert) any conflict of interest or any objection arising therefrom or relating thereto, even though the interests of the EQV Post-Closing Representation may be directly adverse to the Waiving Parties.
(ii) Each of the Parties acknowledges that the foregoing provision applies whether or not Kirkland provides legal services to EQV after the Closing Date. Each of the Parties, for itself and the Waiving Parties, hereby irrevocably acknowledges and agrees that all communications among Kirkland (or any other counsel that represented the EQV), the EQV and/or any director, manager, officer, owner, employee or representative of any of the foregoing made in connection with the negotiation, preparation, execution, delivery and performance under, or any dispute, claim, Proceeding or Liability arising out of or relating to, this Agreement, any Ancillary Agreement or the Transactions or any matter relating to any of the foregoing are privileged communications, and shall remain privileged after the Closing, and the attorney-client privilege and the expectation of client confidence and work product and other immunities belongs solely to EQV and is exclusively controlled by such member, and shall not pass to or be claimed by any other Party or Waiving Party, other than EQV. From and after the Closing, each Party (other than EQV) shall not, and shall cause its Waiving Parties not to access the same or seek to obtain the same by any process. From and after the Closing, each of the Parties (other than EQV), on behalf of itself and the Waiving Parties, irrevocably waives and will not assert any attorney-client privilege or work product or other immunities with respect to any communication among Kirkland (or any other counsel that represented the EQV), EQV and/or any director, manager, officer, owner, employee or representative of any of the foregoing occurring prior to the Closing in connection with any EQV Post-Closing Representation. Notwithstanding the foregoing, in the event that a dispute arises between any Party or its Waiving Parties, on the one hand, and a third party, on the other hand, such Party or its Waiving Party, as applicable, may assert the attorney-client privilege or work product or other immunities to prevent disclosure of confidential communications to such third party; provided, however, that no Party (or its Waiving Party) may waive such privilege or other immunity without the prior written consent of EQV.
Section 10.17 Debt Financing Sources. Notwithstanding anything to the contrary contained herein, each Party agrees, on behalf of itself, its subsidiaries, and its affiliates, and each of their respective stockholders, governing bodies, and Representatives, that none of the Qualifying RBL Financing Group Members shall have any liability or obligation to any Party with respect to any claims or actions arising out of or relating to the Qualifying RBL Financing, the Qualifying RBL Commitment Letter, this Agreement (including any representations or covenants related to or in connection with the Qualifying RBL Financing, the Qualifying RBL Commitment Letter, or any of the transactions contemplated hereunder or thereunder), or any of the transactions contemplated hereunder or thereunder, and in no event shall any Party, any of its subsidiaries or affiliates or any of its Representatives seek any recovery, judgment or damages of any kind, including, without limitation, consequential, indirect or punitive damages, against any Qualifying RBL Financing Group Member, by the enforcement of any assessment or by any legal or equitable proceeding (including, without limitation, any action for specific performance), against such Qualifying RBL Financing Group Member, by virtue of any statute, regulation or applicable law, or otherwise, whether at law or in equity, in contract, in tort or otherwise, in each case in connection with this Agreement, the Qualifying RBL Financing,
Annex A-84
the Qualifying RBL Commitment Letter or any of the transactions contemplated hereunder or thereunder; provided that the foregoing shall not prohibit any Party or any of its Affiliates from defending itself in any legal action brought by a Qualifying RBL Financing Group Member against any Party or any of its Affiliates, but excluding bringing a claim, cross-claim, or counterclaim against any such Qualifying RBL Financing Group Member in such legal action. Notwithstanding anything to the contrary in Section 10.12, the Qualifying RBL Financing Group Members are express third party beneficiaries of, and such Qualifying RBL Financing Group Members may enforce, any of the provisions in this Section 10.17 (and such provisions shall not be amended in any manner adverse in any material respect to the Qualifying RBL Financing Group Members without the prior written consent of the lenders party to the Qualifying RBL Commitment Letter). Without limiting the foregoing, each Party hereto agrees that (a) it will not, and it will not permit any of its subsidiaries or affiliates to, bring or support any action, cause of action or claim, whether in law or in equity, whether in contract, tort or otherwise, against any Qualifying RBL Financing Group Member in any way relating to the Qualifying RBL Financing or this Agreement in any forum other than the courts of the State of New York sitting in New York County and of the United States District Court for the Southern District of New York, and any appellate court from any thereof (and the Parties hereto agree to submit to the jurisdiction of, and venue in, such court), (b) any such legal action, suit or proceeding contemplated by the preceding clause (a) shall be governed by the laws of the State of New York (without giving effect to any conflicts of law principles that would result in the application of the laws of another state), except as otherwise provided in any agreement relating to the Qualifying RBL Financing and except to the extent relating to the interpretation of any provisions in this Agreement (including any provision in the Qualifying RBL Commitment Letter or in any definitive documentation related to the Qualifying RBL Financing that expressly specifies that the interpretation of such provisions shall be governed by and construed in accordance with the law of the State of Delaware) and (c) the provisions of Section 10.7 relating to waiver of jury trial shall apply to any such action, cause of action or claim. Notwithstanding anything contained herein to the contrary, nothing in this Section 10.17 shall in any way affect any Party’s or any of their respective Affiliates’ rights and remedies under any binding agreement between a Qualifying RBL Financing Group Member and such Party or Affiliate, including the Qualifying RBL Commitment Letter. Notwithstanding anything herein to the contrary, including the definition of “Qualifying RBL Commitment Letter,” this Section 10.17 shall apply even if the Qualifying RBL Commitment Letter is subsequently amended, restated, amended and restated, supplemented or otherwise modified from time to time, with or without the consent of the EQV Parties.
* * * * *
Annex A-85
Each of the undersigned has caused this Business Combination Agreement to be duly executed as of the date first above written.
|
EQV PARTIES: |
||||
|
EQV Ventures Acquisition Corp. |
||||
|
By: |
/s/ Tyson Taylor |
|||
|
Name: |
Tyson Taylor |
|||
|
Title: |
President |
|||
|
PROMETHEUS PUBCO INC. |
||||
|
By: |
/s/ Tyson Taylor |
|||
|
Name: |
Tyson Taylor |
|||
|
Title: |
President |
|||
|
PROMETHEUS PUBCO MERGER SUB INC. |
||||
|
By: |
/s/ Tyson Taylor |
|||
|
Name: |
Tyson Taylor |
|||
|
Title: |
President |
|||
|
PROMETHEUS HOLDINGS LLC |
||||
|
By: |
/s/ Tyson Taylor |
|||
|
Name: |
Tyson Taylor |
|||
|
Title: |
President |
|||
|
PROMETHEUS MERGER SUB LLC |
||||
|
By: |
/s/ Tyson Taylor |
|||
|
Name: |
Tyson Taylor |
|||
|
Title: |
President |
|||
|
COMPANY: |
||||
|
PRESIDIO INVESTMENT HOLDINGS LLC |
||||
|
By: |
/s/ William A. Ulrich |
|||
|
Name: |
William A. Ulrich |
|||
|
Title: |
Authorized Signatory |
|||
Signature Page to Business Combination Agreement
Annex A-86
EXHIBIT A
FORM OF SUBSCRIPTION AGREEMENTS
(see attached)
Exhibit A to Business Combination Agreement
Annex A-87
EXHIBIT B
FORM OF SERIES A PREFERRED SECURITIES PURCHASE AGREEMENT
(see attached)
Exhibit B to Business Combination Agreement
Annex A-88
EXHIBIT C
FORM OF SERIES A PREFERRED CERTIFICATE OF DESIGNATION
(see attached)
Exhibit C to Business Combination Agreement
Annex A-89
EXHIBIT D
FORM OF PARENTCO SERIES A INVESTOR WARRANTS
(see attached)
Exhibit D to Business Combination Agreement
Annex A-90
EXHIBIT E
FORM OF SPONSOR LETTER AGREEMENT
(see attached)
Exhibit E to Business Combination Agreement
Annex A-91
EXHIBIT F
FORM OF EQV CHARTER
(see attached)
Exhibit F to Business Combination Agreement
Annex A-92
EXHIBIT G
FORM OF EQV BYLAWS
(see attached)
Exhibit G to Business Combination Agreement
Annex A-93
EXHIBIT H
FORM OF EQV HOLDINGS A&R LLCA
(see attached)
Exhibit H to Business Combination Agreement
Annex A-94
PROMETHEUS HOLDINGS LLC
FORM OF AMENDED AND RESTATED
LIMITED LIABILITY COMPANY AGREEMENT
Dated as of [__], 2025
THE LIMITED LIABILITY COMPANY INTERESTS REPRESENTED BY THIS AMENDED AND RESTATED LIMITED LIABILITY COMPANY AGREEMENT HAVE NOT BEEN REGISTERED UNDER THE UNITED STATES SECURITIES ACT OF 1933, AS AMENDED, OR UNDER ANY OTHER APPLICABLE SECURITIES LAWS. SUCH LIMITED LIABILITY COMPANY INTERESTS MAY NOT BE SOLD, ASSIGNED, PLEDGED OR OTHERWISE DISPOSED OF AT ANY TIME WITHOUT EFFECTIVE REGISTRATION UNDER SUCH ACT AND LAWS OR EXEMPTION THEREFROM, AND COMPLIANCE WITH THE OTHER SUBSTANTIAL RESTRICTIONS ON TRANSFERABILITY SET FORTH HEREIN.
THE LIMITED LIABILITY COMPANY INTERESTS REPRESENTED BY THIS AMENDED AND RESTATED LIMITED LIABILITY COMPANY AGREEMENT ARE ALSO SUBJECT TO ADDITIONAL RESTRICTIONS ON TRANSFER AND REPURCHASE OPTIONS SET FORTH IN THIS AGREEMENT.
Annex A-95
TABLE OF CONTENTS
|
Annex A |
||||
|
Article I DEFINITIONS |
A-99 |
|||
|
Article II ORGANIZATIONAL MATTERS |
A-110 |
|||
|
Section 2.01 |
Formation of Company |
A-110 |
||
|
Section 2.02 |
Amended and Restated Limited Liability Company Agreement |
A-111 |
||
|
Section 2.03 |
Name |
A-111 |
||
|
Section 2.04 |
Purpose; Powers |
A-111 |
||
|
Section 2.05 |
Principal Office; Registered Office |
A-111 |
||
|
Section 2.06 |
Term |
A-111 |
||
|
Section 2.07 |
No State-Law Partnership |
A-111 |
||
|
Article III MEMBERS; UNITS; CAPITALIZATION |
A-111 |
|||
|
Section 3.01 |
Members |
A-111 |
||
|
Section 3.02 |
Units |
A-112 |
||
|
Section 3.03 |
Authorization and Issuance of Additional Units |
A-112 |
||
|
Section 3.04 |
Repurchase or Redemption of Shares of Class A Common Stock |
A-114 |
||
|
Section 3.05 |
Certificates Representing Units; Lost, Stolen or Destroyed Certificates; Registration and Transfer of Units |
A-114 |
||
|
Section 3.06 |
Negative Capital Accounts |
A-115 |
||
|
Section 3.07 |
No Withdrawal |
A-115 |
||
|
Section 3.08 |
Loans From Members |
A-115 |
||
|
Section 3.09 |
Corporate Stock Option Plans and Equity Plans |
A-115 |
||
|
Section 3.10 |
Dividend Reinvestment Plan, Cash Option Purchase Plan, Stock Incentive Plan or Other Plan |
A-117 |
||
|
Article IV DISTRIBUTIONS |
A-117 |
|||
|
Section 4.01 |
Distributions |
A-117 |
||
|
Article V CAPITAL ACCOUNTS; ALLOCATIONS; TAX MATTERS |
A-118 |
|||
|
Section 5.01 |
Capital Accounts |
A-118 |
||
|
Section 5.02 |
Allocations |
A-119 |
||
|
Section 5.03 |
Special Allocations |
A-120 |
||
|
Section 5.04 |
Tax Allocations |
A-121 |
||
|
Section 5.05 |
Indemnification and Reimbursement for Payments on Behalf of a Member |
A-122 |
||
|
Section 5.06 |
Rights of Series A Preferred Units. |
A-122 |
||
|
Article VI MANAGEMENT |
A-123 |
|||
|
Section 6.01 |
Authority of Manager; Officer Delegation |
A-123 |
||
|
Section 6.02 |
Actions of the Manager |
A-124 |
||
|
Section 6.03 |
Resignation; No Removal |
A-124 |
||
|
Section 6.04 |
Vacancies |
A-124 |
||
|
Section 6.05 |
Transactions Between the Company and the Manager |
A-124 |
||
|
Section 6.06 |
Reimbursement for Expenses |
A-124 |
||
|
Section 6.07 |
Delegation of Authority |
A-124 |
||
|
Section 6.08 |
Limitation of Liability of Manager |
A-125 |
||
|
Section 6.09 |
Investment Company Act |
A-125 |
||
Annex A-96
|
Annex A |
||||
|
Article VII RIGHTS AND OBLIGATIONS OF MEMBERS AND MANAGER |
A-125 |
|||
|
Section 7.01 |
Limitation of Liability and Duties of Members |
A-125 |
||
|
Section 7.02 |
Lack of Authority |
A-126 |
||
|
Section 7.03 |
No Right of Partition |
A-126 |
||
|
Section 7.04 |
Indemnification |
A-126 |
||
|
Section 7.05 |
Inspection Rights |
A-127 |
||
|
Article VIII BOOKS, RECORDS, ACCOUNTING AND REPORTS, AFFIRMATIVE COVENANTS |
A-127 |
|||
|
Section 8.01 |
Records and Accounting |
A-127 |
||
|
Section 8.02 |
Fiscal Year |
A-127 |
||
|
Article IX TAX MATTERS |
A-128 |
|||
|
Section 9.01 |
Preparation of Tax Returns |
A-128 |
||
|
Section 9.02 |
Tax Elections |
A-128 |
||
|
Section 9.03 |
Texas Margin Tax Sharing Arrangement |
A-128 |
||
|
Section 9.04 |
Tax Controversies |
A-128 |
||
|
Article X RESTRICTIONS ON TRANSFER OF UNITS; CERTAIN TRANSACTIONS |
A-129 |
|||
|
Section 10.01 |
Transfers by Members |
A-129 |
||
|
Section 10.02 |
Permitted Transfers |
A-129 |
||
|
Section 10.03 |
Restricted Units Legend |
A-129 |
||
|
Section 10.04 |
Transfer |
A-130 |
||
|
Section 10.05 |
Assignee’s Rights |
A-130 |
||
|
Section 10.06 |
Assignor’s Rights and Obligations |
A-130 |
||
|
Section 10.07 |
Overriding Provisions |
A-130 |
||
|
Section 10.08 |
Spousal Consent |
A-131 |
||
|
Section 10.09 |
Certain Transactions with respect to the Corporation |
A-131 |
||
|
Article XI REDEMPTION AND DIRECT EXCHANGE RIGHTS |
A-132 |
|||
|
Section 11.01 |
Redemption Right of a Member |
A-132 |
||
|
Section 11.02 |
Election and Contribution of the Corporation |
A-135 |
||
|
Section 11.03 |
Direct Exchange Right of the Corporation |
A-136 |
||
|
Section 11.04 |
Reservation of Shares of Class A Common Stock; Listing; Certificate of the Corporation |
A-136 |
||
|
Section 11.05 |
Effect of Exercise of Redemption or Direct Exchange |
A-137 |
||
|
Section 11.06 |
Tax Treatment |
A-137 |
||
|
Section 11.07 |
Company Exchange and Redemption Right |
A-138 |
||
|
Article XII ADMISSION OF MEMBERS |
A-138 |
|||
|
Section 12.01 |
Substituted Members |
A-138 |
||
|
Section 12.02 |
Additional Members |
A-138 |
||
|
Article XIII WITHDRAWAL AND RESIGNATION; TERMINATION OF RIGHTS |
A-138 |
|||
|
Section 13.01 |
Withdrawal and Resignation of Members |
A-138 |
||
Annex A-97
|
Annex A |
||||
|
Article XIV DISSOLUTION AND LIQUIDATION |
A-139 |
|||
|
Section 14.01 |
Dissolution |
A-139 |
||
|
Section 14.02 |
Winding up |
A-139 |
||
|
Section 14.03 |
Deferment Distribution in Kind |
A-140 |
||
|
Section 14.04 |
Cancellation of Certificate |
A-140 |
||
|
Section 14.05 |
Reasonable Time for Winding Up |
A-140 |
||
|
Section 14.06 |
Return of Capital |
A-140 |
||
|
Article XV GENERAL PROVISIONS |
A-140 |
|||
|
Section 15.01 |
Power of Attorney |
A-140 |
||
|
Section 15.02 |
Confidentiality |
A-141 |
||
|
Section 15.03 |
Amendments |
A-142 |
||
|
Section 15.04 |
Title to Company Assets |
A-142 |
||
|
Section 15.05 |
Addresses and Notices |
A-142 |
||
|
Section 15.06 |
Binding Effect; Intended Beneficiaries |
A-143 |
||
|
Section 15.07 |
Creditors |
A-143 |
||
|
Section 15.08 |
Waiver |
A-143 |
||
|
Section 15.09 |
Counterparts |
A-143 |
||
|
Section 15.10 |
Applicable Law |
A-143 |
||
|
Section 15.11 |
Severability |
A-143 |
||
|
Section 15.12 |
Further Action |
A-143 |
||
|
Section 15.13 |
Execution and Delivery Electronic Signature and Electronic Transmission |
A-143 |
||
|
Section 15.14 |
Right of Offset |
A-144 |
||
|
Section 15.15 |
Entire Agreement |
A-144 |
||
|
Section 15.16 |
Remedies |
A-144 |
||
|
Section 15.17 |
Descriptive Headings; Interpretation |
A-144 |
||
Schedules
Schedule 1 — Schedule of Members
Exhibits
Exhibit A — Form of Joinder Agreement
Exhibit B-1 — Form of Agreement and Consent of Spouse
Exhibit B-2 — Form of Spouse’s Confirmation of Separate Property
Annex A-98
PROMETHEUS HOLDINGS LLC
AMENDED AND RESTATED
LIMITED LIABILITY COMPANY AGREEMENT
This AMENDED AND RESTATED LIMITED LIABILITY COMPANY AGREEMENT (as the same may be amended, restated, supplemented or otherwise modified from time to time, this “Agreement”) of Prometheus Holdings LLC, a Delaware limited liability company (the “Company”), dated as of [__], 2025 (the “Effective Date”), is entered into by and among the Company, Prometheus PubCo Inc., a Delaware corporation (the “Corporation”), as the managing member of the Company, [EQV Surviving Sub] (f/k/a EQV Ventures Acquisition Corp.), a Delaware corporation (“MidCo”) and each of the other Members (as defined herein). Unless the context otherwise requires, capitalized terms used herein have the respective meaning ascribed to them in Article I.
RECITALS
WHEREAS, the Company was formed as a limited liability company with the name “Prometheus Holdings LLC”, pursuant to and in accordance with the Delaware Act by the filing of the Certificate with the Secretary of State of the State of Delaware pursuant to Section 18-201 of the Delaware Act on July 22, 2025;
WHEREAS, immediately prior to the adoption of this Agreement, the Company was governed by that certain Limited Liability Company Agreement of the Company, dated as of July 22, 2025 (as amended, restated, amended and restated, supplemented or otherwise modified from time to time, together with all schedules, exhibits and annexes thereto, the “Initial LLC Agreement”); and
WHEREAS, in connection with the Business Combination Agreement, by and among the Manager, the Company, MidCo, and Prometheus Merger Sub LLC, a Delaware limited liability company and Presidio Investment Holdings LLC, a Delaware limited liability company (“Target”), dated as of August 5, 2025 (as further amended or modified in whole or in part from time to time in accordance with such agreement, the “Combination Agreement”), the Initial LLC Agreement is amended and restated in its entirety by this Agreement, with this Agreement superseding and replacing the Initial LLC Agreement in its entirety;
WHEREAS, pursuant to the Combination Agreement, and subject to the terms and conditions contained therein, (i) immediately prior to the Company Merger Effective Time (as defined in the Combination Agreement), the Company converted or exchanged all outstanding equity securities of the Company into Common Units (as defined herein) or cash, in accordance with the terms of the Combination Agreement, (ii) as of the Effective Time, the Corporation contributed to MidCo the EQV Contributions (as defined in the Combination Agreement) and MidCo thereafter contributed to the Company the Closing Contributions, and in consideration thereof, the Company issued to MidCo Common Units, Series A Preferred Units, Common Warrants and Investor Warrants;
NOW, THEREFORE, in consideration of the mutual covenants contained herein and other good and valuable consideration, the receipt and sufficiency of which are hereby acknowledged, the Initial LLC Agreement is hereby amended and restated in its entirety and the Company, the Corporation and the other Members, each intending to be legally bound, each hereby agrees as follows:
Article I
DEFINITIONS
The following definitions shall be applied to the terms used in this Agreement for all purposes, unless otherwise clearly indicated to the contrary.
“Accrued Distributions” has the meaning set forth in Section 4.01(a)(i).
“Additional Member” has the meaning set forth in Section 12.02.
“Adjusted Capital Account Deficit” means, with respect to the Capital Account of any Member as of the end of any Taxable Year, the amount by which the balance in such Capital Account is less than zero. For this purpose, such Member’s Capital Account balance shall be:
(a) reduced for any items described in Treasury Regulation Section 1.704-1(b)(2)(ii)(d)(4), (5), and (6); and
Annex A-99
(b) increased for any amount such Member is obligated to contribute or is treated as being obligated to contribute to the Company pursuant to Treasury Regulation Section 1.704-1(b)(2)(ii)(c) (relating to partner liabilities to a partnership) or 1.704-2(g)(1) and 1.704-2(i) (relating to minimum gain).
“Admission Date” has the meaning set forth in Section 10.06.
“Affiliate” means, with respect to a specified Person, each other Person that directly, or indirectly through one or more intermediaries, Controls or is Controlled by, or is under common Control with, the Person specified.
“Agreement” has the meaning set forth in the Preamble.
“Allocable Margin Tax Liability” has the meaning set forth in Section 9.03.
“Allocation Period” has the meaning set forth in Section 5.02.
“Applicable Share” has the meaning set forth in Section 9.03.
“Assignee” means a Person to whom a Unit has been transferred but who has not become a Member pursuant to Article XII.
“Assumed Tax Liability” means, (i) with respect to any Member other than the Corporation, an amount equal to the product of (A) the estimated or actual cumulative taxable income or gain of the Company, as determined for U.S. federal income tax purposes, allocated to such Member for full or partial Taxable Years commencing on or after the Effective Date, less the estimated or actual cumulative taxable losses of the Company, as determined for U.S. federal income tax purposes, allocated to such Member for full or partial Taxable Years commencing on or after the Effective Date, in each case, as reasonably determined by the Manager (for the avoidance of doubt, taking into account any allocations under Code Section 704(c) and the Treasury Regulations thereunder), multiplied by (B) the highest combined marginal U.S. federal, state, and local income tax rate for an individual, or, if higher, a corporation, resident in New York City, New York, including any tax rate imposed under Section 1411 of the Code and taking into account the character of the income or gain; and (ii) with respect to the Corporation, zero.
“Bankruptcy” means, with respect to any Person, the occurrence of any of the following events: (a) the filing of an application by such Person for, or a consent to, the appointment of a trustee or custodian of such Person’s assets; (b) the filing by such Person of a voluntary petition in Bankruptcy or the seeking of relief under Title 11 of the United States Code, as now constituted or hereafter amended, or the filing of a pleading in any court of record admitting in writing such Person’s inability to pay its debts as they become due; (c) the failure of such Person to pay its debts as such debts become due; (d) the making by such Person of a general assignment for the benefit of creditors; (e) the filing by such Person of an answer admitting the material allegations of, or such Person’s consenting to, or defaulting in answering, a Bankruptcy petition filed against him in any Bankruptcy proceeding or petition seeking relief under Title 11 of the United States Code, as now constituted or as hereafter amended; or (f) the entry of an order, judgment or decree by any court of competent jurisdiction adjudicating such Person a bankrupt or insolvent or for relief in respect of such Person or appointing a trustee or custodian of such Person’s assets and the continuance of such order, judgment or decree unstayed and in effect for a period of 60 consecutive calendar days.
“Base Rate” means, on any date, a variable rate per annum equal to the rate of interest most recently published by The Wall Street Journal as the “prime rate” at large U.S. money center banks.
“Book Value” means, with respect to any property of the Company, the Company’s adjusted basis for U.S. federal income tax purposes, except as follows:
(a) the initial Book Value of any asset contributed by a Member to the Company shall be the gross Fair Market Value of such asset as of the date of such contribution;
(b) the Book Value of all Company assets shall be adjusted to equal their respective gross Fair Market Value as of the following times: (i) the acquisition of an interest (or additional interest) in the Company by any new or existing Member in exchange for more than a de minimis Capital Contribution to the Company or in exchange for the performance of more than a de minimis amount of services to or for the benefit of the Company; (ii) the distribution by the Company to a Member of more than a de minimis amount of Company assets as consideration for an interest in the Company; (iii) the liquidation of the Company within the meaning of Treasury Regulations Section 1.704-1(b)(2)(ii)(g)(1), (iv) the acquisition of an interest in the Company by any new or existing
Annex A-100
Member upon the exercise of a Warrant or other Noncompensatory Option in accordance with Treasury Regulations Section 1.704-1(b)(2)(iv)(s) or in connection with a Redemption; or (v) any other event to the extent determined by the Manager to be permitted and necessary or appropriate to properly reflect Book Value in accordance with the standards set forth in Treasury Regulations Section 1.704-1(b)(2)(iv); provided, however, that adjustments pursuant to clauses (b)(i), (b)(ii) and (b)(iv) above shall not be made if the Manager reasonably determines that such adjustments are not necessary or appropriate to reflect the relative economic interests of the Members in the Company. If any Warrants or other Noncompensatory Options are outstanding upon the occurrence of an event described in this paragraph (b)(i) through (b)(v), the Company shall adjust the Book Value of its properties to properly reflect any change in the Fair Market Value of such Warrants or other Noncompensatory Options in accordance with Treasury Regulations Sections 1.704-1(b)(2)(iv)(f)(1) and 1.704-1(b)(2)(iv)(h)(2);
(c) the Book Value of any Company asset distributed to any Member shall be adjusted to equal the gross Fair Market Value of such asset on the date of such distribution;
(d) the Book Value of Company assets shall be increased (or decreased) to reflect any adjustments to the adjusted basis of such assets pursuant to Section 734(b) of the Code (including any such adjustments pursuant to Treasury Regulation Section 1.734-2(b)(1)), but only to the extent that such adjustments are taken into account in determining Capital Accounts pursuant to Treasury Regulations Section 1.704-1(b)(2)(iv)(m) and clause (f) in the definition of “Profits” or “Losses” below or Section 5.03(h); provided, however, that the Book Value of a Company asset shall not be adjusted pursuant to this subsection to the extent the Manager reasonably determines that an adjustment pursuant to clause (b) of this definition is necessary or appropriate in connection with a transaction that would otherwise result in an adjustment pursuant to this clause (d); and
(e) if the Book Value of a Company asset has been determined or adjusted pursuant to clauses (a), (b) or (d) of this definition of Book Value, such Book Value shall thereafter be adjusted by the Depreciation taken into account with respect to such asset for purposes of computing Profits, Losses and other items allocated pursuant to Article V.
“Business Day” means any day other than Saturday, Sunday or other day on which commercial banks in The City of New York are authorized or required by law to remain closed.
“Capital Account” means the capital account maintained for a Member in accordance with Section 5.01.
“Capital Contribution” means, with respect to any Member, the amount of any cash, cash equivalents, promissory obligations or the Fair Market Value of other property that such Member (or such Member’s predecessor) contributes (or is deemed to contribute) to the Company pursuant to Article III hereof.
“Cash Distributions” has the meaning set forth in Section 4.01(a)(i).
“Cash Settlement” means immediately available funds in U.S. dollars in an amount equal to the Redeemed Units Equivalent.
“Certificate” means the Company’s Certificate of Formation as filed with the Secretary of State of the State of Delaware, as amended or amended and restated from time to time.
“Certificate of Designation” means the Certificate of Designation of Preferences, Rights and Limitations of Series A Perpetual Preferred Stock of the Corporation, dated [__], 2025.
“Change of Control” means the occurrence of any of the following events:
(a) any “person” or “group” (within the meaning of Sections 13(d) and 14(d) of the Exchange Act, but excluding any employee benefit plan of such person and its subsidiaries, and any person or entity acting in its capacity as trustee, agent or other fiduciary or administrator of any such plan, and excluding the Permitted Transferees) becomes the “beneficial owner” (within the meaning of Rules 13d-3 and 13d-5 under the Exchange Act), directly or indirectly, of shares of Class A Common Stock, Class B Common Stock, preferred stock and/or any other class or classes of capital stock of the Corporation (if any) representing in the aggregate more than fifty percent (50%) of the voting power of all of the outstanding shares of capital stock of the Corporation entitled to vote;
Annex A-101
(b) there is consummated a merger or consolidation of the Corporation with any other corporation or entity, and, immediately after the consummation of such merger or consolidation, the voting securities of the Corporation immediately prior to such merger or consolidation do not continue to represent, or are not converted into, more than fifty percent (50%) of the combined voting power of the then outstanding voting securities of the Person resulting from such merger or consolidation or, if the surviving company is a Subsidiary, the ultimate parent thereof;
(c) the stockholders of the Corporation approve a plan of complete liquidation or dissolution of the Corporation or there is consummated an agreement or series of related agreements for the sale or other disposition, directly or indirectly, by the Corporation of all or substantially all of the Corporation’s assets (including a sale of all or substantially all of the assets of the Company); or
(d) the Corporation ceases to be the sole Manager of the Company.
Notwithstanding the foregoing, a “Change of Control” shall not be deemed to have occurred by virtue of the consummation of any transaction or series of integrated transactions immediately following which the beneficial holders of the Class A Common Stock, Class B Common Stock, preferred stock and/or any other class or classes of capital stock of the Corporation immediately prior to such transaction or series of transactions continue to have substantially the same proportionate ownership in and voting control over, and own substantially all of the shares of, an entity which owns all or substantially all of the assets of the Corporation immediately following such transaction or series of transactions.
“Change of Control Date” has the meaning set forth in Section 10.09(a).
“Change of Control Transaction” means any Change of Control that was approved by the Corporate Board prior to such Change of Control.
“Class A Common Stock” means the shares of Class A common stock, par value $0.0001 per share, of the Corporation.
“Class A Common Stock Value” means with respect to any Redemption, the arithmetic average of the volume weighted average prices for a share of Class A Common Stock on the principal U.S. securities exchange or automated or electronic quotation system on which the Class A Common Stock trades, as reported by Bloomberg, L.P., or its successor, for each of the five consecutive full Trading Days ending on and including the last full Trading Day immediately prior to the applicable measurement date, subject to appropriate and equitable adjustment for any stock splits, reverse splits, stock dividends or similar events affecting the Class A Common Stock. If the Class A Common Stock no longer trades on a securities exchange or automated or electronic quotation system, then the Class A Common Stock Value shall be determined in good faith by a majority of the disinterested members of the Corporate Board or a committee of disinterested directors of the Corporate Board.
“Class B Common Stock” means the shares of Class B Common Stock, par value $0.0001 per share, of the Corporation.
“Closing Contributions” has the meaning set forth in the Combination Agreement.
“Code” means the United States Internal Revenue Code of 1986, as amended. Unless the context requires otherwise, any reference herein to a specific section of the Code shall be deemed to include any corresponding provisions of future Law as in effect for the relevant taxable period.
“Common Unit” means a Unit designated as a “Common Unit” and having the rights and obligations specified with respect to the Common Units in this Agreement.
“Common Unit Redemption Price” means, with respect to any Redemption that occurs upon an exercise of the Company Redemption Right, the arithmetic average of the volume weighted average prices for a share of Class A Common Stock (or any class of stock into which it has been converted) on the Stock Exchange, on the Trading Day immediately prior to the applicable Redemption Date, subject to appropriate and equitable adjustment for any stock splits, reverse splits, stock dividends or similar events affecting the Class A Common Stock. If the Class A Common Stock no longer trades on the Stock Exchange or any other securities exchange or automated or electronic quotation system as of any particular Redemption Date, then the Manager (through at least two (2) of its independent directors (within the meaning of the rules of the Stock Exchange), who are disinterested) shall determine the Common Unit Redemption Price in good faith.
Annex A-102
“Common Unitholder” means a Member who is the registered holder of Common Units.
“Common Warrants” means warrants to purchase Common Units of the Company with terms substantially similar to the [ParentCo Warrants].
“Company” has the meaning set forth in the preamble to this Agreement.
“Company Minimum Gain” has the meaning of “partnership minimum gain” set forth in Treasury Regulations Sections 1.704-2(b)(2) and 1.704-2(d). It is further understood that Company Minimum Gain shall be determined in a manner consistent with the rules of Treasury Regulations Section 1.704-2(b)(2), including the requirement that if the adjusted Book Value of property subject to one or more Nonrecourse Liabilities differs from its adjusted tax basis, Company Minimum Gain shall be determined with reference to such Book Value.
“Company Redemption Notice” has the meaning set forth in Section 11.07(c).
“Company Redemption Right” has the meaning set forth in Section 11.07(c).
“Confidential Information” has the meaning set forth in Section 15.02(a).
“Control” means possession, directly or indirectly, of power to direct or cause the direction of management or policies of a Person, whether through ownership of voting securities, by contract or otherwise.
“Corporate Board” means the board of directors of the Corporation.
“Corporate Incentive Award Plan” means the incentive award plan of the Corporation, as the same may be amended, restated, amended and restated, supplemented or otherwise modified from time to time.
“Corporation” has the meaning set forth in the preamble to this Agreement, together with its successors and assigns.“
“Corresponding Rights” means any rights issued with respect to a share of Class A Common Stock or Class B Common Stock pursuant to a “Poison Pill” or similar stockholder rights plan approved by the Corporate Board.
“Covered Audit Adjustment” means an adjustment to any partnership-related item (within the meaning of Section 6241(2)(B) of the Code) to the extent such adjustment results in an “imputed underpayment” as described in Section 6225(b) of the Code or any analogous provision of state or local Law.
“Credit Agreements” means any promissory note, mortgage, loan agreement, indenture or similar instrument or agreement to which the Company or any of its Subsidiaries is or becomes a borrower, as such instruments or agreements may be amended, restated, supplemented or otherwise modified from time to time and including any one or more refinancing or replacements thereof, in whole or in part, with any other debt facility or debt obligation, for as long as the payee or creditor to whom the Company or any of its Subsidiaries owes such obligation is not an Affiliate of the Company.
“Delaware Act” means the Delaware Limited Liability Company Act, 6 Del. C. § 18-101, et seq., as it may be amended from time to time, and any successor thereto.
“Depreciation” means, for each Taxable Year or other Fiscal Period, an amount equal to the depreciation, amortization or other cost recovery deduction allowable with respect to an asset for such Taxable Year or other Fiscal Period, except that with respect to any such property the Book Value of which differs from its adjusted tax basis for U.S. federal income tax purposes at the beginning of such Taxable Year or other Fiscal Period, Depreciation shall be an amount that bears the same ratio to such beginning Book Value as the federal income tax depreciation, amortization or other cost recovery deduction for such Taxable Year or other Fiscal Period bears to such beginning adjusted tax basis; provided, however, that if the adjusted tax basis for U.S. federal income tax purposes of an asset at the beginning of such Taxable Year or other Fiscal Period is zero dollars ($0.00), Depreciation with respect to such asset shall be determined with reference to such beginning Book Value using any reasonable method selected by the Manager.
“Direct Exchange” has the meaning set forth in Section 11.03(a).
Annex A-103
“Distributable Cash” means, as of any relevant date on which a determination is being made by the Manager regarding a potential distribution pursuant to Section 4.01(a), the amount of cash that could be distributed by the Company for such purposes in accordance with the Credit Agreements (and without otherwise violating any applicable provisions of any of the Credit Agreements).
“Distribution” means each distribution made by the Company to a Member with respect to such Member’s Units, whether in cash, property or securities of the Company and whether by liquidating distribution or otherwise; provided, however, that none of the following shall be a Distribution: any recapitalization that does not result in the distribution of cash or property to Members or any exchange of securities of the Company, and any subdivision (by Unit split or otherwise) or any combination (by reverse Unit split or otherwise) of any outstanding Units.
“Effective Date” has the meaning set forth in the Preamble.
“Election Notice” has the meaning set forth in Section 11.01(b).
“Equity Plan” means any stock or equity purchase plan, restricted stock or equity plan or other similar equity compensation plan now or hereafter adopted by the Company or the Corporation.
“Equity Securities” means (a) Units or other equity interests in the Company or any Subsidiary of the Company (including other classes or groups thereof having such relative rights, powers and duties as may from time to time be established by the Manager pursuant to the provisions of this Agreement, including rights, powers and/or duties senior to existing classes and groups of Units and other equity interests in the Company or any Subsidiary of the Company), (b) obligations, evidences of indebtedness or other securities or interests convertible or exchangeable into Units or other equity interests in the Company or any Subsidiary of the Company, and (c) warrants, options or other rights to purchase or otherwise acquire Units or other equity interests in the Company or any Subsidiary of the Company.
“Event of Withdrawal” means the Bankruptcy or dissolution of a Member or the occurrence of any other event that terminates the continued membership of a Member in the Company. “Event of Withdrawal” shall not include an event that (a) terminates the existence of a Member for income tax purposes (including, without limitation, (i) a change in entity classification of a Member under Treasury Regulations Section 301.7701-3, (ii) a sale of assets by, or liquidation of, a Member pursuant to an election under Code Sections 336 or 338, or (iii) merger, severance, or allocation within a trust or among sub-trusts of a trust that is a Member) but that (b) does not terminate the existence of such Member under applicable state law (or, in the case of a trust that is a Member, does not terminate the trusteeship of the fiduciaries under such trust with respect to all the Units of such trust that is a Member).
“Exchange Act” means the U.S. Securities Exchange Act of 1934, as amended, and any applicable rules and regulations promulgated thereunder, and any successor to such statute, rules or regulations.
“Exchange Election Notice” has the meaning set forth in Section 11.03(b).
“Fair Market Value” of a specific asset of the Company will mean the amount which the Company would receive in an all-cash sale of such asset in an arms-length transaction with a willing unaffiliated third party, with neither party having any compulsion to buy or sell, consummated on the day immediately preceding the date on which the event occurred which necessitated the determination of the Fair Market Value (and after giving effect to any transfer taxes payable in connection with such sale), as such amount is determined by the Manager (or, if pursuant to Section 14.02, the Liquidators) in its good faith judgment using all factors, information and data it deems to be pertinent.
“Fiscal Period” means any interim accounting period within a Taxable Year established by the Manager and which is permitted or required by Section 706 of the Code.
“Fiscal Year” means the Company’s annual accounting period established pursuant to Section 8.02.
“Governmental Entity” means (a) the United States of America, (b) any other sovereign nation, (c) any state, province, district, territory or other political subdivision of (a) or (b) of this definition, including, but not limited to, any county, municipal or other local subdivision of the foregoing, or (d) any agency, arbitrator or arbitral body, authority, board, body, bureau, commission, court, department, entity, instrumentality, organization or tribunal exercising executive, legislative, judicial, regulatory or administrative functions of government on behalf of (a), (b) or (c) of this definition.
Annex A-104
“Indemnified Person” has the meaning set forth in Section 7.04(a).
“Initial LLC Agreement” has the meaning set forth in the Recitals.
“Investment Company Act” means the U.S. Investment Company Act of 1940, as amended from time to time.
“Investor Warrants” means warrants to purchase Common Units of the Company with terms substantially similar to the ParentCo Series A Investor Warrants.
“Joinder” means a joinder to this Agreement, in form and substance substantially similar to Exhibit A to this Agreement.
“Law” means all laws, statutes, ordinances, rules and regulations of any Governmental Entity.
“Liquidating Event” has the meaning set forth in Section 14.01.
“Liquidation Preference” has the meaning set forth in the Certificate of Designation.
“Liquidator” has the meaning set forth in Section 14.02.
“LLC Employee” means an employee of, or other service provider (including, without limitation, any management member whether or not treated as an employee for the purposes of U.S. federal income tax) to, the Company or any of its Subsidiaries, in each case acting in such capacity.
“Losses” means items of loss or deduction of the Company determined according to Section 5.01(a).
“Manager” has the meaning set forth in Section 6.01(a).
“Market Price” means, with respect to a share of Class A Common Stock as of a specified date, the last sale price per share of Class A Common Stock, regular way, or if no such sale took place on such day, the average of the closing bid and asked prices per share of Class A Common Stock, regular way, in either case as reported in the principal consolidated transaction reporting system with respect to securities listed or admitted to trading on the Stock Exchange or, if the Class A Common Stock is not listed or admitted to trading on the Stock Exchange, as reported on the principal consolidated transaction reporting system with respect to securities listed on the principal national securities exchange on which the Class A Common Stock is listed or admitted to trading or, if the Class A Common Stock is not listed or admitted to trading on any national securities exchange, the last quoted price, or, if not so quoted, the average of the high bid and low asked prices in the over-the-counter market, as reported by the National Association of Securities Dealers, Inc. Automated Quotation System or, if such system is no longer in use, the principal other automated quotation system that may then be in use or, if the Class A Common Stock is not quoted by any such system, the average of the closing bid and asked prices as furnished by a professional market maker making a market in shares of Class A Common Stock selected by the Corporate Board or, in the event that no trading price is available for the shares of Class A Common Stock, the fair market value of a share of Class A Common Stock, as determined in good faith by the Corporate Board.
“Member” means, as of any date of determination, (a) each of the members named on the Schedule of Members and (b) any Person admitted to the Company as a Substituted Member or Additional Member in accordance with Article XII, but in each case only so long as such Person is shown on the Company’s books and records as the owner of one or more Units, each in its capacity as a member of the Company.
“Member Minimum Gain” has the meaning ascribed to “partner nonrecourse debt minimum gain” set forth in Treasury Regulations Section 1.704-2(i). It is further understood that the determination of Member Minimum Gain and the net increase or decrease in Member Minimum Gain shall be made in the same manner as required for such determination of Company Minimum Gain under Treasury Regulations Sections 1.704-2(d) and 1.704-2(g)(3).
“Member Nonrecourse Debt” has the meaning of “partner nonrecourse debt” set forth in Treasury Regulations Section 1.704-2(b)(4).
“Member Nonrecourse Deductions” has the meaning of “partner nonrecourse deductions” set forth in Treasury Regulations Sections 1.704-2(i)(1) and 1.704-2(i)(2).
“MidCo” has the meaning set forth in the preamble to this Agreement.
Annex A-105
“Noncompensatory Option” has the meaning set forth in Treasury Regulations Section 1.721-2(f).
“Nonrecourse Deductions” has the meaning assigned that term in Treasury Regulations Section 1.704-2(b)(1).
“Nonrecourse Liability” is defined in Treasury Regulations Section 1.704-2(b)(3).
“Officer” and “Officers” have the meanings set forth in Section 6.01(b).
“Optionee” means a Person to whom a stock option is granted under any Stock Option Plan.
“Other Agreements” has the meaning set forth in Section 10.04.
“ParentCo Series A Investor Warrants” has the meaning set forth in the Combination Agreement.
“Partnership Representative” has the meaning set forth in Section 9.03.
“Partnership Tax Audit Rules” means Code Sections 6221 through 6241, together with any guidance issued thereunder or successor provisions and any similar provision of state or local tax laws.
“Per Unit Capital Amount” means, as of any date of determination, the Capital Account, stated on a per Unit basis, underlying any class of Units held by a Member.
“Percentage Interest” means, as among an individual class of Units and with respect to a Member at a particular time, such Member’s percentage interest in the Company determined by dividing the number of such Member’s Units of such class by the total number of Units of all Members of such class at such time. The Percentage Interests of the Members, in the aggregate among an individual class of Units, shall always equal exactly 100.0000%. The Manager may make adjustments, as necessary, to ensure that the Percentage Interest of Members, in the aggregate among an individual class of Units, equals exactly 100.0000%.
“Permitted Redemption Event” means any of the following events, which has or is occurring, or is otherwise satisfied, as of the Redemption Date:
(i) the Redemption is part of one or more Redemptions by a Member and any related persons (within the meaning of Section 267(b) or 707(b)(1) of the Code) that is part of a “block transfer” within the meaning of Treasury Regulations Section 1.7704-1(e)(2) (for this purpose, treating the Corporation as a “general partner” within the meaning of Treasury Regulations Section 1.7704-1(k)(1));
(ii) the Redemption is in connection with a Pubco Offer; provided that any such Redemption pursuant to this clause (ii) shall be effective immediately prior to the consummation of the closing of the Pubco Offer date (and, for the avoidance of doubt, shall not be effective if such Pubco Offer is not consummated); or
(iii) the Redemption is permitted by the Corporation, in its sole discretion, in connection with circumstances not otherwise set forth herein, if the Corporation determines, after consultation with Tax Counsel, that the Company would not reasonably be expected to be treated as a “publicly traded partnership” under Section 7704 of the Code as a result of or in connection with such Redemption.
“Permitted Transfer” has the meaning set forth in Section 10.02.
“Permitted Transferee” has the meaning set forth in Section 10.02.
“Person” means an individual or any corporation, partnership, limited liability company, trust, unincorporated organization, association, joint venture or any other organization or entity, whether or not a legal entity.
“Preferred Unit Related Taxes” has the meaning set forth in Section 4.01(b)(i)(A).
“Preferred Unitholder” means a Member who is the holder of Preferred Units.
“Private Placement Safe Harbor” means the “private placement” safe harbor set forth in Treasury Regulations Section 1.7704-1(h)(1).
Annex A-106
“Pro rata,” “pro rata portion,” “according to their interests,” “ratably,” “proportionately,” “proportional,” “in proportion to,” “based on the number of Units held,” “based upon the percentage of Units held,” “based upon the number of Units outstanding,” and other terms with similar meanings, when used in the context of a number of Units of the Company relative to other Units, means as amongst an individual class of Units, pro rata based upon the number of such Units within such class of Units.
“Profits” or “Losses” means, for each Taxable Year or other Fiscal Period, an amount equal to the Company’s taxable income or loss for such year or period, determined in accordance with Section 703(a) of the Code (for this purpose, all items of income, gain, loss or deduction required to be separately stated pursuant to Section 703(a)(1) of the Code shall be included in taxable income or loss), with the following adjustments (without duplication):
(a) any income or gain of the Company that is exempt from U.S. federal income tax or otherwise described in Section 705(a)(1)(B) of the Code and not otherwise taken into account in computing Profits or Losses shall be added to such taxable income or loss;
(b) any expenditures of the Company described in Section 705(a)(2)(B) of the Code or treated as Section 705(a)(2)(B) expenditures pursuant to Treasury Regulations Section 1.704-1(b)(2)(iv)(i), and not otherwise taken into account in computing Profits or Losses, shall be subtracted from such taxable income or loss;
(c) in the event the Book Value of any Company asset is adjusted pursuant to clause (b) or (c) of the definition of Book Value above, the amount of such adjustment shall be treated as an item of gain (if the adjustment increases the Book Value of the Company asset) or an item of loss (if the adjustment decreases the Book Value of the Company asset) from the disposition of such asset and shall, except to the extent allocated pursuant to Section 5.03, be taken into account for purposes of computing Profits or Losses;
(d) gain or loss resulting from any disposition of Company assets with respect to which gain or loss is recognized for U.S. federal income tax purposes shall be computed with reference to the Book Value of the asset disposed of, notwithstanding that the adjusted tax basis of such asset differs from its Book Value;
(e) in lieu of the depreciation, amortization and other cost recovery deductions taken into account in computing such taxable income or loss, there shall be taken into account Depreciation;
(f) to the extent an adjustment to the adjusted tax basis of any asset pursuant to Section 734(b) of the Code is required, pursuant to Treasury Regulations Section 1.704-1(b)(2)(iv)(m)(4), to be taken into account in determining Capital Account balances as a result of a distribution other than in liquidation of a Member’s interest in the Company, the amount of such adjustment shall be treated as an item of gain (if the adjustment increases the basis of the asset) or an item of loss (if the adjustment decreases such basis) from the disposition of such asset and shall be taken into account for purposes of computing Profits or Losses; and
(g) any items of income, gain, loss or deduction that are specifically allocated pursuant to the provisions of Section 5.03 shall not be taken into account in computing Profits or Losses for any taxable year, but such items available to be specially allocated pursuant to Section 5.03 will be determined by applying rules analogous to those set forth in clauses (a) through (f) above.
“Pubco Offer” has the meaning set forth in Section 10.09(b).
“Pushout Election” has the meaning set forth in Section 9.04.
“Quarterly Redemption Date” means, either (x) for each fiscal quarter during any period in which the Company does not reasonably expect to satisfy the requirements of the Private Placement Safe Harbor, the first Business Day occurring after the 60th day after the expiration of the applicable Quarterly Redemption Notice Period, beginning with the first applicable Quarterly Redemption Date that will fall on or after the waiver or expiration of any contractual lock-up period relating to the shares of the Corporation that may be applicable to a Member, (y) for each fiscal quarter during any period in which the Company reasonably expects to satisfy the requirements of the Private Placement Safe Harbor, the first Business Day following the end of the Redemption Black-Out Period applicable after the Quarterly Redemption Notice Period or (z) such other date as the Corporation shall determine in its sole discretion; provided that with respect to clause (x) above, (i) such date is at least 60 days after the expiration of the Quarterly Redemption Notice Period (unless the Corporation is advised by Tax Counsel that a date that is less than 60 days after the expiration of the Quarterly Redemption Notice Period would not reasonably be expected (at a “should” or higher
Annex A-107
level of confidence) to cause the Company to be treated as a “publicly traded partnership” under Section 7704 of the Code), (ii) the Corporation shall use commercially reasonable efforts to ensure that at least one Quarterly Redemption Date occurs each fiscal quarter and (iii) the Corporation shall not permit more than four Quarterly Redemption Dates to occur in a fiscal year unless advised by Tax Counsel that each Quarterly Redemption Date after the fourth Quarterly Redemption Date in a fiscal year would not reasonably be expected (at a “should” or higher level of confidence) to cause the Company to be treated as a “publicly traded partnership” under Section 7704 of the Code.
“Quarterly Redemption Notice Period” means, for each fiscal quarter, (i) during any period in which the Company does not reasonably expect to satisfy the requirements of the Private Placement Safe Harbor the period commencing on the third (3rd) Business Day after the day on which the Corporation releases its earnings for the prior fiscal period, beginning with the first such date that falls on or after the waiver or expiration of any contractual lock-up period relating to the shares of the Corporation that may be applicable to a Member (or such other date within such quarter as the Corporation shall determine in its sole discretion) and ending five (5) Business Days thereafter, or (ii) during any period in which the Company reasonably expects to satisfy the requirements of the Private Placement Safe Harbor, the period commencing on the tenth (10th) Business Day prior to the last Business Day of each fiscal quarter and ending on the last Business Day of each fiscal quarter. Notwithstanding the foregoing, the Corporation may change the definition of Quarterly Redemption Notice Period with respect to any Quarterly Redemption Notice Period scheduled to occur in a calendar quarter subsequent to the then-current calendar quarter if (x) the revised definition provides for a Quarterly Redemption Notice Period occurring at least once in each calendar quarter, (y) the first Quarterly Redemption Notice Period pursuant to the revised definition will occur no less than 10 Business Days from the date written notice of such change is sent to each Member (other than the Corporation) and (z) the revised definition, together with the revised Quarterly Redemption Date resulting therefrom, do not materially adversely affect the ability of Members to exercise their Redemption rights pursuant to this Agreement.
“Redeemed Units” has the meaning set forth in Section 11.01(a).
“Redeemed Units Equivalent” means the product of (a) the applicable number of Redeemed Units, multiplied by (b) the Common Unit Redemption Price.
“Redeeming Member” has the meaning set forth in Section 11.01(a).
“Redemption” has the meaning set forth in Section 11.01(a).
“Redemption Black-Out Period” means (i) any “black-out” or similar period under the Corporation’s policies covering trading in the Corporation’s securities to which the applicable Redeeming Member is subject (or will be subject at such time as it owns Class A Common Stock), which period restricts the ability of such Redeeming Member to immediately resell shares of Class A Common Stock to be delivered to such Redeeming Member in connection with a Share Settlement and (ii) the period of time commencing on (x) the date of the declaration of a dividend by the Corporation and ending on the first day following (y) the record date determined by the Corporate Board with respect to such dividend declared pursuant to clause (x), which period of time shall be no longer than 10 Business Days; provided that in no event shall an Redemption Black-Out Period which respect to clause (ii) of the definition hereof occur more than four times per calendar year.
“Redemption Date” means, (i) in the case of an Unrestricted Redemption, a date specified by the Redeeming Member in the Redemption Notice, which shall not be less than (5) Business Days after delivery of such Redemption Notice (unless and to the extent that the Manager in its sole discretion agrees in writing to waive such time periods) or, if no such date is specified, a date determined by the Manager which shall not be less than (5) Business Days nor more than ten (10) Business Days after delivery of such Redemption Notice, on which the exercise of the Redemption Right shall be completed, (ii) in the case of a Redemption pursuant to a Company Redemption Right, a date, not less than three (3) Business Days nor more than ten (10) Business Days after delivery of such Company Redemption Notice, on which exercise of the Company Redemption Right shall be completed and (iii) in any other case, the Quarterly Redemption Date; provided that if the Redemption Date for any Redemption with respect to which the Corporation elects to make a Share Settlement would otherwise fall within any Redemption Black-Out Period, then the Redemption Date shall occur on the next Business Day following the end of such Redemption Black-Out Period.
“Redemption Notice” has the meaning set forth in Section 11.01(a).
“Redemption Right” has the meaning set forth in Section 11.01(a).
Annex A-108
“Registration Rights Agreement” means that certain Registration Rights Agreement, dated as of the Effective Date, by and among the Corporation, certain of the Members as of the Effective Date and certain other Persons whose signatures are affixed thereto (together with any joinder thereto from time to time by any successor or assign to any party to such agreement) (as it may be amended from time to time in accordance with its terms).
“Regulatory Allocations” has the meaning set forth in Section 5.03(i).
“Reinvestment Shares” has the meaning set forth in the SLA.
“Restricted Retraction Notice” has the meaning set forth in Section 11.01(c).
“Retraction Notice” has the meaning set forth in Section 11.01(c).
“Schedule of Members” has the meaning set forth in Section 3.01(a).
“SEC” means the U.S. Securities and Exchange Commission, including any governmental body or agency succeeding to the functions thereof.
“Securities Act” means the U.S. Securities Act of 1933, as amended, and applicable rules and regulations thereunder, and any successor to such statute, rules or regulations. Any reference herein to a specific section, rule or regulation of the Securities Act shall be deemed to include any corresponding provisions of future Law.
“Series A Preferred Stock” means the shares of Series A Perpetual Preferred Stock, par value $0.0001 per share, of the Corporation.
“Series A Preferred Units” means a Unit designated as a “Series A Preferred Unit” and having the rights and obligations specified with respect to the Series A Preferred Units in this Agreement.
“Share Settlement” means a number of shares of Class A Common Stock (together with any Corresponding Rights) equal to the number of Redeemed Units.
“SLA” means that certain Sponsor Letter Agreement, dated as of August 5, 2025, by and among EQV Ventures Sponsor LLC, a Delaware limited liability company (“Sponsor”), Midco, the Company, Target, and the other parties thereto.
“Stand-Alone Margin Tax Liability” has the meaning set forth in Section 9.03.
“Stock Exchange” means New York Stock Exchange.
“Stock Option Plan” means any stock option plan now or hereafter adopted by the Company or by the Corporation, including the Corporate Incentive Award Plan.
“Subsidiary” means, with respect to any Person, any corporation, limited liability company, partnership, association or business entity of which (a) if a corporation, a majority of the total voting power of shares of stock entitled (without regard to the occurrence of any contingency) to vote in the election of directors, managers or trustees thereof is at the time owned or controlled, directly or indirectly, by that Person or one or more of the other Subsidiaries of that Person or a combination thereof, or (b) if a limited liability company, partnership, association or other business entity (other than a corporation), a majority of the voting interests thereof are at the time owned or controlled, directly or indirectly, by any Person or one or more Subsidiaries of that Person or a combination thereof. For purposes hereof, references to a “Subsidiary” of the Company shall be given effect only at such times that the Company has one or more Subsidiaries, and, unless otherwise indicated, the term “Subsidiary” refers to a Subsidiary of the Company.
“Substituted Member” means a Person that is admitted as a Member to the Company pursuant to Section 12.01.
“Supplemental Tax Distribution” has the meaning set forth in Section 4.01(c).
“Target” has the meaning set forth in the recitals.
“Tax Counsel” means a nationally recognized law or accounting firm.
“Tax Distribution” has the meaning set forth in Section 4.01(b)(i).
Annex A-109
“Tax Distribution Date” means April 15th, June 15th, September 15th, and December 15th (or such other dates for which individuals or corporations are required to make quarterly estimated tax payments for U.S. federal income tax purposes).
“Taxable Year” means the Company’s annual accounting period for U.S. federal income tax purposes determined pursuant to Section 9.02.
“Total Separate Company Margin Tax Liability” has the meaning set forth in Section 9.03.
“Trading Day” means a day on which the Stock Exchange or such other principal United States securities exchange on which the Class A Common Stock is listed or admitted to trading is open for the transaction of business (unless such trading shall have been suspended for the entire day).
“Transfer” (and, with a correlative meaning, “Transferring”) means any sale, transfer, assignment, redemption, pledge, encumbrance or other disposition of (whether directly or indirectly, whether with or without consideration and whether voluntarily or involuntarily or by operation of Law) (a) any interest (legal or beneficial) in any Equity Securities or (b) any equity or other interest (legal or beneficial) in any Member if substantially all of the assets of such Member consist solely of Units.
“Treasury Regulations” means the final, temporary and (to the extent they can be relied upon) proposed regulations under the Code, as promulgated from time to time (including corresponding provisions and succeeding provisions) as in effect for the relevant taxable period.
“Unit” means the fractional interest of a Member in Profits, Losses and Distributions of the Company, and otherwise having the rights and obligations specified with respect to “Units” in this Agreement; provided, however, that any class or group of Units issued shall have the relative rights, powers and duties set forth in this Agreement applicable to such class or group of Units.
“Unit Distributions” has the meaning set forth in Section 4.01(a)(i).
“Unrestricted Redemptions” means any Redemption that is (i) in connection with a Permitted Redemption Event or (ii) that occurs during a Taxable Year in which the Company reasonably expects to satisfy the requirements of the Private Placement Safe Harbor and such Redemption is for an amount equal to at least [ ] Common Units.
“Unvested Corporate Shares” means shares of Class A Common Stock issuable pursuant to awards granted under the Corporate Incentive Award Plan that are not Vested Corporate Shares.
“Upstairs Warrants” means the [ParentCo Warrants] and the ParentCo Series A Investor Warrants.
“Value” means (a) for any Stock Option Plan, the Market Price for the Trading Day immediately preceding the date of exercise of a stock option under such Stock Option Plan and (b) for any Equity Plan other than a Stock Option Plan, the Market Price for the Trading Day immediately preceding the Vesting Date.
“Vested Corporate Shares” means the shares of Class A Common Stock issued pursuant to awards granted under the Corporate Incentive Award Plan that are vested pursuant to the terms thereof or any award or similar agreement relating thereto.
“Vesting Date” has the meaning set forth in Section 3.09(c)(ii).
“Warrant Agreements” means warrant agreements between MidCo and the Company, dated as of the date hereof, pursuant to which, among other things, the Company will issue Common Warrants and Investor Warrants to MidCo.
“Warrants” means warrants issued by the Company pursuant to the Warrant Agreements.
Article II
ORGANIZATIONAL MATTERS
Section 2.01 Formation of Company. The Company was formed on July 22, 2025 pursuant to the provisions of the Delaware Act. The filing of the Certificate with the Secretary of State of the State of Delaware are hereby ratified and confirmed in all respects.
Annex A-110
Section 2.02 Amended and Restated Limited Liability Company Agreement. The Members hereby execute this Agreement for the purpose of amending, restating and superseding the Initial LLC Agreement in its entirety and otherwise establishing the affairs of the Company and the conduct of its business in accordance with the provisions of the Delaware Act. The Members hereby agree that during the term of the Company set forth in Section 2.06 the rights and obligations of the Members with respect to the Company will be determined in accordance with the terms and conditions of this Agreement and the Delaware Act. No provision of this Agreement shall be in violation of the Delaware Act and to the extent any provision of this Agreement is in violation of the Delaware Act, such provision shall be void and of no effect to the extent of such violation without affecting the validity of the other provisions of this Agreement. Neither any Member nor the Manager nor any other Person shall have appraisal rights with respect to any Units.
Section 2.03 Name. The name of the Company is “Prometheus Holdings LLC”. The Manager in its sole discretion may change the name of the Company at any time and from time to time. Notification of any such change shall be given to all of the Members. The Company’s business may be conducted under its name and/or any other name or names deemed advisable by the Manager.
Section 2.04 Purpose; Powers. The primary business and purpose of the Company shall be to engage in such activities as are permitted under the Delaware Act and determined from time to time by the Manager in accordance with the terms and conditions of this Agreement. The Company shall have the power and authority to take (directly or indirectly through its Subsidiaries) any and all actions and engage in any and all activities necessary, appropriate, desirable, advisable, ancillary or incidental to accomplish the foregoing purpose.
Section 2.05 Principal Office; Registered Office. The principal office of the Company shall be located at such place or places as the Manager may from time to time designate, each of which may be within or outside the State of Delaware. The address of the registered office of the Company in the State of Delaware and the registered agent for service of process on the Company in the State of Delaware shall be the office and registered agent named in the Certificate. The Manager may from time to time change the Company’s registered agent and registered office in the State of Delaware.
Section 2.06 Term. The term of the Company commenced upon the filing of the Certificate in accordance with the Delaware Act and shall continue in perpetuity unless dissolved in accordance with the provisions of Article XIV.
Section 2.07 No State-Law Partnership. The Members intend that the Company not be a partnership (including, without limitation, a limited partnership) or joint venture, and that no Member be a partner or joint venturer of any other Member by virtue of this Agreement, for any purposes other than as set forth in the last sentence of this Section 2.07, and neither this Agreement nor any other document entered into by the Company or any Member relating to the subject matter hereof shall be construed to suggest otherwise. The Members intend that the Company shall be treated as a partnership for U.S. federal and, if applicable, state or local income tax purposes that is a continuation of Target, and that each Member and the Company shall file all tax returns and shall otherwise take all tax and financial reporting positions in a manner consistent with such treatment.
Article III
MEMBERS; UNITS; CAPITALIZATION
Section 3.01 Members.
(a) In connection with the consummation of the transactions contemplated by the Combination Agreement, MidCo acquired Common Units, Series A Preferred Units, Common Warrants and Investor Warrants from the Company as consideration for the Closing Contributions and was admitted as a Member.
(b) The Company shall maintain a schedule setting forth: (i) the name and address of each Member and (ii) the aggregate number of outstanding Units and the number and class of Units held by each Member (such schedule, the “Schedule of Members”). The applicable Schedule of Members in effect as of the Effective Date and after giving effect to the transactions contemplated by the Combination Agreement is set forth as Schedule 1 to this Agreement. The Company shall also maintain a record of (1) the aggregate amount of cash Capital Contributions that has been made by the Members with respect to their Units and (2) the Fair Market Value of any property other than cash contributed by the Members with respect to their Units (including, if applicable, a description and the amount of any liability assumed by the Company or to which contributed property is subject) in its books and records. The Schedule of Members may be updated by the Manager in the Company’s books and records from time to time, and
Annex A-111
as so updated, it shall be the definitive record of ownership of each Unit of the Company and all relevant information with respect to each Member. The Company shall be entitled to recognize the exclusive right of a Person registered on its records as the owner of Units for all purposes and shall not be bound to recognize any equitable or other claim to or interest in Units on the part of any other Person, whether or not it shall have express or other notice thereof, except as otherwise provided by the Delaware Act.
(c) No Member shall be required or, except as approved by the Manager pursuant to Section 6.01 and in accordance with the other provisions of this Agreement, permitted to (i) loan any money or property to the Company, (ii) borrow any money or property from the Company or (iii) make any additional Capital Contributions.
(d) Each Member (or transferee thereof) that is treated for U.S. federal income tax purposes as a partnership, S-corporation or grantor trust (or if the Member is a disregarded entity and the Person treated for U.S. federal income tax purposes as the owner of the Member is a partnership, S-corporation, or grantor trust, such partnership, S-corporation or grantor trust), upon receipt of Common Units, represents that such Member was not formed or used for the principal purpose or as one of its principal purposes to permit the Company to satisfy the Private Placement Safe Harbor.
Section 3.02 Units.
(a) Interests in the Company shall be represented by Units, or such other securities of the Company, in each case as the Manager may establish in its discretion in accordance with the terms and subject to the restrictions hereof. At the Effective Date, the Units will be comprised of a single class of Common Units and a single class of Series A Preferred Units.
(b) Subject to Section 3.03(a), the Manager may (i) issue additional Common Units or Series A Preferred Units at any time in its sole discretion and (ii) create one or more classes or series of Units or preferred Units solely to the extent such new class or series of Units or preferred Units are substantially economically equivalent to a class of common or other stock of the Corporation or class or series of preferred stock of the Corporation, respectively; provided that as long as there are any Members (other than the Corporation or its Subsidiaries) (i) no such new class or series of Units may deprive such Members of, or dilute or reduce, the allocations and distributions they would have received, and the other rights and benefits to which they would have been entitled, in respect of their Units if such new class or series of Units had not been created and (ii) no such new class or series of Units may be issued, in each case, except to the extent (and solely to the extent) the Company actually receives cash in an aggregate amount, or other property with a Fair Market Value in an aggregate amount, equal to the aggregate distributions that would be made in respect of such new class or series of Units if the Company were liquidated immediately after the issuance of such new class or series of Units.
(c) Subject to Sections 15.03(b) and 15.03(c), the Manager may amend this Agreement, without the consent of any Member or any other Person, in connection with the creation and issuance of such classes or series of Units, pursuant to Sections 3.02(b), 3.03(a), 3.09 or 3.10.
Section 3.03 Authorization and Issuance of Additional Units.
(a) Except as otherwise determined by the Manager in good faith to be fair and reasonable to the shareholders and other equityholders of the Corporation and to the Members to preserve the intended economic effect of this Section 3.03, Section 11.01 and the other provisions hereof:
(i) the Company and the Corporation shall undertake all actions, including, without limitation, an issuance, reclassification, distribution, division or recapitalization, with respect to the Common Units and the Class A Common Stock or Class B Common Stock, as applicable, to maintain at all times (i) a one-to-one ratio between the number of Common Units owned by the Corporation, directly or indirectly, and the number of outstanding shares of Class A Common Stock, (ii) a one-to-one ratio between the number of Common Units owned by Members (other than the Corporation and its wholly owned Subsidiaries), directly or indirectly, and the number of outstanding shares of Class B Common Stock owned by such Members, directly or indirectly, (iii) a one-to-one ratio between the number of Series A Preferred Units owned by the Corporation, directly or indirectly, and the number of outstanding shares of Series A Preferred Stock, (iv) a one-to-one ratio between the number of Common Warrants owned by the Corporation, directly or indirectly, and the number of outstanding [ParentCo Warrants], (v) a one-to-one ratio between the number of Investor Warrants owned by the Corporation, directly or indirectly, and the number of outstanding ParentCo Series A
Annex A-112
Investor Warrants and (vi) a one-to-one ratio between the number of Reinvestment Shares issued in book-entry form by the Corporation and the number of Common Units issued in book-entry form by the Company, in each case, disregarding, for purposes of maintaining the one-to-one ratio, (A) Unvested Corporate Shares, (B) treasury stock or (C) preferred stock or other debt or equity securities (including, without limitation, warrants, options or rights) issued by the Corporation that are convertible into or exercisable or exchangeable for Class A Common Stock or Class B Common Stock (except to the extent the net proceeds from such other securities, including any exercise or purchase price payable upon conversion, exercise or exchange thereof, has been contributed by the Corporation to the equity capital of the Company);
(ii) in the event the Corporation issues, transfers or delivers from treasury stock or repurchases Class A Common Stock, the Manager and the Corporation shall take all actions such that, after giving effect to all such issuances, transfers, deliveries or repurchases, the number of outstanding Common Units owned, directly or indirectly, by the Corporation will equal on a one-for-one basis the number of outstanding shares of Class A Common Stock;
(iii) in the event the Corporation issues, transfers or delivers from treasury stock or repurchases or redeems the Corporation’s preferred stock, the Manager and the Corporation shall take all actions such that, after giving effect to all such issuances, transfers, deliveries, repurchases or redemptions, the Corporation, directly or indirectly, holds (in the case of any issuance, transfer or delivery) or ceases to hold (in the case of any repurchase or redemption) equity interests in the Company which (in the good faith determination by the Manager) are in the aggregate substantially economically equivalent to the outstanding preferred stock of the Corporation so issued, transferred, delivered, repurchased or redeemed;
(iv) the Company and the Corporation shall not undertake any subdivision (by any Common Unit split, stock split, Common Unit distribution, stock distribution, reclassification, division, recapitalization or similar event) or combination (by reverse Common Unit split, reverse stock split, reclassification, division, recapitalization or similar event) of the Common Units, Class A Common Stock or Class B Common Stock, as applicable, that is not accompanied by an identical subdivision or combination of Class A Common Stock, Class B Common Stock or Common Units, respectively, to maintain at all times (x) a one-to-one ratio between the number of Common Units owned, directly or indirectly, by the Corporation and the number of outstanding shares of Class A Common Stock and (y) a one-to-one ratio between the number of Common Units owned by Members (other than the Corporation and its Subsidiaries) and the number of outstanding shares of Class B Common Stock, in each case, unless such action is necessary to maintain at all times a one-to-one ratio between either the number of Common Units owned, directly or indirectly, by the Corporation and the number of outstanding shares of Class A Common Stock or the number of Common Units owned by Members (other than the Corporation and its Subsidiaries) and the number of outstanding shares of Class B Common Stock as contemplated by the first sentence of this Section 3.03(a); and
(v) In the event any holder of an Upstairs Warrant exercises an Upstairs Warrant, then the Corporation shall cause MidCo to cause a corresponding exercise (including by effecting such exercise in the same manner, i.e., by payment of a cash exercise price or on a cashless basis) of a Warrant with similar terms held by MidCo, such that the number of shares of Class A Common Stock issued in connection with the exercise of such Upstairs Warrants shall be matched with a corresponding number of Common Units issued by the Company to MidCo pursuant to a Warrant Agreement. Upon the valid exercise of a Warrant by MidCo in accordance with a Warrant Agreement pursuant to the immediately preceding sentence, the Company shall issue to MidCo the number of Common Units contemplated thereby, free and clear of all liens and encumbrances other than those arising under applicable securities laws and this Agreement. The Corporation agrees that it will not cause MidCo to exercise any Warrants other than in connection with the corresponding exercise of an Upstairs Warrant. In the event that an Upstairs Warrant is redeemed, the Company will redeem a Warrant with similar terms held by MidCo.
(vi) In the event that the Corporation issues a Reinvestment Share in book-entry form through the Corporation’s transfer agent, the Company shall issue a Common Unit to the Corporation in book-entry form through the Company’s transfer agent.
(b) The Company shall only be permitted to issue additional Common Units, and/or establish other classes or series of Units or other Equity Securities in the Company to the Persons and on the terms and conditions provided for in Section 3.02, this Section 3.03, Section 3.09 and Section 3.10. Subject to the foregoing and
Annex A-113
Sections 15.03(b) and 15.03(c), the Manager may cause the Company to issue additional Common Units authorized under this Agreement and/or establish other classes or series of Units or other Equity Securities in the Company at such times and upon such terms as the Manager shall determine and the Manager shall amend this Agreement as necessary in connection with the issuance of additional Common Units and admission of additional Members under this Section 3.03 without the requirement of any consent or acknowledgement of any other Member.
(c) Notwithstanding any other provision of this Agreement (including Section 3.03(a)), if the Corporation acquires or holds any material amount of cash in excess of any monetary obligations it reasonably anticipates, the Corporation may, in its sole discretion:
(i) contribute (or cause to be contributed) such excess cash amount to the Company in exchange for a number of Common Units or other Equity Securities of the Company determined in its sole discretion, and distribute to the holders of Class A Common Stock shares of Class A Common Stock (if the Company issues Common Units to MidCo or the Corporation) or such other equity securities of the Corporation (if the Company issues Equity Securities of the Company other than Common Units to MidCo or the Corporation) corresponding to the Equity Securities issued by the Company and with substantially the same rights to dividends and distributions (including distributions upon liquidation, but taking into account differences resulting from any tax or other liabilities borne by the Corporation) and other economic rights as those of such Equity Securities of the Company issued; or
(ii) use such excess cash amount in such other manner, and make such other adjustments to or take such other actions with respect to the capitalization of the Corporation and the Company and to the one-to-one exchange ratio between Common Units and Class A Common Stock, as the Corporation in good faith determines to be fair and reasonable to the shareholders and other equityholders of the Corporation and to the Members to preserve the intended economic effect of this Section 3.03, Section 11.01 and the other provisions hereof.
Section 3.04 Repurchase or Redemption of Shares of Class A Common Stock. Except as otherwise determined by the Manager in connection with the use of cash or other assets held by the Corporation, if at any time, any shares of Class A Common Stock are repurchased or redeemed (whether by exercise of a put or call, automatically or by means of another arrangement) by the Corporation for cash, then the Manager shall cause the Company, immediately prior to such repurchase or redemption of Class A Common Stock, to redeem a corresponding number of Common Units held (directly or indirectly) by the Corporation, at an aggregate redemption price equal to the aggregate purchase or redemption price of the shares of Class A Common Stock being repurchased or redeemed by the Corporation (plus any expenses related thereto) and upon such other terms as are the same for the shares of Class A Common Stock being repurchased or redeemed by the Corporation; provided that, if the Corporation uses the net proceeds from an issuance of Class A Common Stock (solely to the extent such net proceeds were not contributed to the Company and an equal number of Common Units were issued in connection with such issuance of Class A Common Stock in accordance with this Agreement) to fund such repurchase or redemption, then the Company shall not redeem or cancel a corresponding number of Common Units held (directly or indirectly) by the Corporation. Notwithstanding any provision to the contrary contained in this Agreement, the Company shall not make any repurchase or redemption if such repurchase or redemption would violate any applicable Law.
Section 3.05 Certificates Representing Units; Lost, Stolen or Destroyed Certificates; Registration and Transfer of Units.
(a) Units shall not be certificated unless otherwise determined by the Manager. If the Manager determines that one or more Units shall be certificated, each such certificate shall be signed by or in the name of the Company, by the Chief Executive Officer, Chief Financial Officer, General Counsel, Secretary or any other officer designated by the Manager, representing the number of Units held by such holder. Such certificate shall be in such form (and shall contain such legends) as the Manager may determine. Any or all of such signatures on any certificate representing one or more Units may be a facsimile, engraved or printed, to the extent permitted by applicable Law. No Units shall be treated as a “security” within the meaning of Article 8 of the Uniform Commercial Code unless all Units then outstanding are certificated; notwithstanding anything to the contrary herein, including Section 15.03, the Manager is authorized to amend this Agreement in order for the Company to opt-in to the provisions of Article 8 of the Uniform Commercial Code without the consent or approval of any Member of any other Person.
Annex A-114
(b) If Units are certificated, the Manager may direct that a new certificate representing one or more Units be issued in place of any certificate theretofore issued by the Company alleged to have been lost, stolen or destroyed, upon delivery to the Manager of an affidavit of the owner or owners of such certificate, setting forth such allegation. The Manager may require the owner of such lost, stolen or destroyed certificate, or such owner’s legal representative, to give the Company a bond sufficient to indemnify it against any claim that may be made against it on account of the alleged loss, theft or destruction of any such certificate or the issuance of any such new certificate.
(c) To the extent Units are certificated, upon surrender to the Company or the transfer agent of the Company, if any, of a certificate for one or more Units, duly endorsed or accompanied by appropriate evidence of succession, assignment or authority to transfer, in compliance with the provisions hereof, the Company shall issue a new certificate representing one or more Units to the Person entitled thereto, cancel the old certificate and record the transaction upon its books. Subject to the provisions of this Agreement, the Manager may prescribe such additional rules and regulations as it may deem appropriate relating to the issue, Transfer and registration of Units.
Section 3.06 Negative Capital Accounts. No Member shall be required to pay to any other Member or the Company any deficit or negative balance which may exist from time to time in such Member’s Capital Account (including upon and after dissolution of the Company).
Section 3.07 No Withdrawal. No Person shall be entitled to withdraw any part of such Person’s Capital Contribution or Capital Account or to receive any Distribution from the Company, except as expressly provided in this Agreement.
Section 3.08 Loans From Members. Loans by Members to the Company shall not be considered Capital Contributions. Subject to the provisions of Section 3.01(d), the amount of any such advances shall be a debt of the Company to such Member and shall be payable or collectible in accordance with the terms and conditions upon which such advances are made.
Section 3.09 Corporate Stock Option Plans and Equity Plans.
(a) Options Granted to Persons other than LLC Employees. If at any time or from time to time, in connection with any Stock Option Plan, a stock option granted over shares of Class A Common Stock to a Person other than an LLC Employee is duly exercised:
(i) The Corporation shall, as soon as practicable after such exercise, make a Capital Contribution to the Company in an amount equal to the exercise price paid to the Corporation by such exercising Person in connection with the exercise of such stock option.
(ii) Notwithstanding the amount of the Capital Contribution actually made pursuant to Section 3.09(a)(i), the Corporation shall be deemed to have contributed to the Company as a Capital Contribution, in lieu of the Capital Contribution actually made and in consideration of additional Common Units, an amount equal to the Value of a share of Class A Common Stock as of the date of such exercise multiplied by the number of shares of Class A Common Stock then being issued by the Corporation in connection with the exercise of such stock option.
(iii) The Corporation shall receive in exchange for such Capital Contributions (as deemed made under Section 3.09(a)(ii)), a number of Common Units equal to the number of shares of Class A Common Stock for which such option was exercised.
(b) Options Granted to LLC Employees. If at any time or from time to time, in connection with any Stock Option Plan, a stock option granted over shares of Class A Common Stock to an LLC Employee is duly exercised:
(i) The Corporation shall sell to the Optionee, and the Optionee shall purchase from the Corporation, for a cash price per share equal to the Value of a share of Class A Common Stock at the time of the exercise, the number of shares of Class A Common Stock equal to the quotient of (x) the exercise price payable by the Optionee in connection with the exercise of such stock option divided by (y) the Value of a share of Class A Common Stock at the time of such exercise.
Annex A-115
(ii) The Corporation shall sell to the Company (or if the Optionee is an employee of, or other service provider to, a Subsidiary, the Corporation shall sell to such Subsidiary), and the Company (or such Subsidiary, as applicable) shall purchase from the Corporation, a number of shares of Class A Common Stock equal to the difference between (x) the number of shares of Class A Common Stock as to which such stock option is being exercised minus (y) the number of shares of Class A Common Stock sold pursuant to Section 3.09(b)(i) hereof. The purchase price per share of Class A Common Stock for such sale of shares of Class A Common Stock to the Company (or such Subsidiary) shall be the Value of a share of Class A Common Stock as of the date of exercise of such stock option.
(iii) The Company shall transfer to the Optionee (or if the Optionee is an employee of, or other service provider to, a Subsidiary, the Subsidiary shall transfer to the Optionee) at no additional cost to such LLC Employee and as additional compensation (and not a distribution) to such LLC Employee, the number of shares of Class A Common Stock described in Section 3.09(b)(ii).
(iv) The Corporation shall, as soon as practicable after such exercise, make a Capital Contribution to the Company in an amount equal to all proceeds received (from whatever source, but excluding any payment in respect of payroll taxes or other withholdings) by the Corporation in connection with the exercise of such stock option. The Corporation shall receive for such Capital Contribution, a number of Common Units equal to the number of shares of Class A Common Stock for which such option was exercised.
(c) Restricted Stock Granted to LLC Employees. If at any time or from time to time, in connection with any Equity Plan (other than a Stock Option Plan), any shares of Class A Common Stock are issued to an LLC Employee (including any shares of Class A Common Stock that are subject to forfeiture in the event such LLC Employee terminates his or her employment with the Company or any Subsidiary) in consideration for services performed for the Company or any Subsidiary:
(i) The Corporation shall issue such number of shares of Class A Common Stock as are to be issued to such LLC Employee in accordance with the Equity Plan;
(ii) On the date (such date, the “Vesting Date”) that the Value of such shares is includible in taxable income of such LLC Employee, the following events will be deemed to have occurred: (1) the Corporation shall be deemed to have sold such shares of Class A Common Stock to the Company (or if such LLC Employee is an employee of, or other service provider to, a Subsidiary, to such Subsidiary) for a purchase price equal to the Value of such shares of Class A Common Stock, (2) the Company (or such Subsidiary) shall be deemed to have delivered such shares of Class A Common Stock to such LLC Employee, (3) the Corporation shall be deemed to have contributed the purchase price for such shares of Class A Common Stock to the Company as a Capital Contribution, and (4) in the case where such LLC Employee is an employee of a Subsidiary, the Company shall be deemed to have contributed such amount to the capital of the Subsidiary; and
(iii) The Company shall issue to the Corporation on the Vesting Date a number of Common Units equal to the number of shares of Class A Common Stock issued under Section 3.09(c)(i) in consideration for a Capital Contribution that the Corporation is deemed to make to the Company pursuant to clause (3) of Section 3.09(c)(ii) above.
(d) Future Stock Incentive Plans. Nothing in this Agreement shall be construed or applied to preclude or restrain the Corporation from adopting, modifying or terminating stock incentive plans for the benefit of employees, directors or other business associates of the Corporation, the Company or any of their respective Affiliates. The Members acknowledge and agree that, in the event that any such plan is adopted, modified or terminated by the Corporation, amendments to this Section 3.09 may become necessary or advisable and that any approval or consent to any such amendments requested by the Corporation shall be deemed granted by the Manager and the Members, as applicable, without the requirement of any further consent or acknowledgement of any other Member.
(e) Anti-dilution adjustments. For all purposes of this Section 3.09, the number of shares of Class A Common Stock and the corresponding number of Common Units shall be determined after giving effect to all anti-dilution or similar adjustments that are applicable, as of the date of exercise or vesting, to the option, warrant, restricted stock or other equity interest that is being exercised or becomes vested under the applicable Stock Option Plan or other Equity Plan and applicable award or grant documentation.
Annex A-116
Section 3.10 Dividend Reinvestment Plan, Cash Option Purchase Plan, Stock Incentive Plan or Other Plan. Except as may otherwise be provided in this Article III, all amounts received or deemed received by the Corporation in respect of any dividend reinvestment plan, cash option purchase plan, stock incentive or other stock or subscription plan or agreement, either (a) shall be utilized by the Corporation to effect open market purchases of shares of Class A Common Stock, or (b) if the Corporation elects instead to issue new shares of Class A Common Stock with respect to such amounts, shall be contributed by the Corporation to the Company in exchange for additional Common Units. Upon such contribution, the Company will issue to the Corporation a number of Common Units equal to the number of new shares of Class A Common Stock so issued.
Article IV
DISTRIBUTIONS
Section 4.01 Distributions Generally.
(a) Distributable Cash; Other Distributions.
(i) After making provision for Distributions under Section 4.01(b), Distributions shall, with respect to each outstanding Series A Preferred Unit, accrue at the Applicable Dividend Rate (as defined in the Certificate of Designation) (the “Accrued Distributions”). Such Distributions may be paid in cash (“Cash Distributions”) or additional Series A Preferred Units (“Unit Distributions”) only to the extent that an equal amount of cash dividends or Series A Preferred Stock dividends are declared by the Corporation with respect to the Series A Preferred Stock, and when so declared, shall be payable immediately prior to the time that such cash dividends or Series A Preferred Stock dividends are paid by the Corporation with respect to the Series A Preferred Stock. Once a Cash Distribution or Unit Distribution has been made under this Section 4.01(a)(i) in respect of an Accrued Distribution, the amount of Accrued Distributions shall be reduced by the amount of such Cash Distribution or Unit Distribution (whose Fair Market Value shall be determined by using the Market Price of the Class A Common Stock on the date the corresponding dividend of Class A Common Stock was declared by the Corporation).
(ii) After making or providing for any Distributions under Section 4.01(a)(i) and Section 4.01(b), to the extent permitted by applicable Law and hereunder, Distributions to Members may be declared by the Manager out of Distributable Cash or other funds or property legally available therefor in such amounts, at such time and on such terms (including the payment dates of such Distributions) as the Manager in its sole discretion shall determine using such record date as the Manager may designate. All Distributions made under this Section 4.01(a)(ii) shall be made to the Members as of the close of business on such record date on a pro rata basis in accordance with each Member’s Percentage Interest; provided, however, that the Manager shall have the obligation to make Distributions as set forth in Sections 4.01(b) and 14.02; provided further that notwithstanding any other provision herein to the contrary, no Distributions shall be made to any Member to the extent such Distribution would render the Company insolvent or violate the Delaware Act. For purposes of the foregoing sentence, insolvency means the inability of the Company to meet its payment obligations when due.
(b) Tax Distributions.
(i) The Company shall, subject to any restrictions contained in any agreement to which the Company is bound, make cash distributions out of legally available funds, (“Tax Distributions”) as follows:
|
(A) |
to the Corporation in such amounts as the Manager reasonably determines is necessary to enable the Corporation to timely satisfy all of its U.S. federal, state and local and non-U.S. tax liabilities with respect to any items of gross income and gain allocated to it with respect to the Series A Preferred Units (the “Preferred Unit Related Taxes”); provided that, any amount distributed pursuant to this Section 4.01(b)(i)(A) in excess of the Corporation’s actual U.S. federal, state and local and non-U.S. cash tax liabilities with respect to such Taxable Year, as finally determined, shall be treated as an advance against, and shall reduce, subsequent distributions made pursuant to this Section 4.01(b)(i)(A); and |
Annex A-117
|
(B) |
to the Common Unitholders, pro rata in accordance with each Common Unitholder’s Common Unit Percentage Interest, in such amounts as the Manager reasonably determines is necessary to enable the Corporation to timely satisfy all of its U.S. federal, state and local and non-U.S. tax liabilities (other than Preferred Unit Related Taxes). |
(ii) Tax Distributions pursuant to Section 4.01(b)(i) shall be estimated by the Company on a quarterly basis and, to the extent feasible, shall be distributed to the Members (together with a statement showing the calculation of such Tax Distribution and an estimate of the Company’s net taxable income allocable to each Member for such period) on a quarterly basis on each Tax Distribution Date. A final accounting for Tax Distributions shall be made for each Taxable Year after the allocation of the Company’s actual net taxable income or loss has been determined and any shortfall in the amount of Tax Distributions a Member received for such Taxable Year based on such final accounting shall promptly be distributed to such Member. For the avoidance of doubt, any excess Tax Distributions a Member receives with respect to any Taxable Year shall reduce future Tax Distributions otherwise required to be made to such Member with respect to any subsequent Taxable Year, but shall not reduce Tax Distributions made to a Member to provide such Member with its Common Unit Percentage Interest of Tax Distributions made pursuant to Section 4.01(b)(i)(B). Notwithstanding anything to the contrary in this Agreement, the Manager shall make, in its reasonable discretion, equitable adjustments (downward (but not below zero) or upward) to the Members’ Tax Distributions (but in any event pro rata in proportion to the Members’ respective number of Common Units) to take into account increases or decreases in the number of Common Units held by each Member during the relevant period.
(c) If a Common Unitholder has an Assumed Tax Liability at a Tax Distribution Date in excess of the sum of the amount of distributions made to such Common Unitholder under Section 4.01(b)(i)(B) and this Section 4.01(c) during the Taxable Year and all prior Taxable Years, the Company may, at the discretion of the Manager, subject to any restrictions contained in any agreement to which the Company is bound, make cash distributions out of legally available funds to such Common Unitholder up to an amount equal to such excess (a “Supplemental Tax Distribution”). To the extent any Common Unitholder otherwise would be entitled to receive less than its Common Unit Percentage Interest of the aggregate Supplemental Tax Distributions to be paid pursuant to this Section 4.01(c) on any given date, the Supplemental Tax Distributions to such Common Unitholder shall be increased to ensure that all distributions made pursuant to this Section 4.01(c) are made pro rata in accordance with the Common Unitholders’ respective Common Unit Percentage Interests. If, on the date of a Supplemental Tax Distribution, there are insufficient funds on hand to distribute to the Common Unitholders the full amount of the Supplemental Tax Distributions to which such Common Unitholders are otherwise entitled, Supplemental Tax Distributions pursuant to this Section 4.01(c) shall be made to the Common Unitholders to the extent of available funds in accordance with their Common Unitholder Percentage Interests and the Company may make future Supplemental Tax Distributions as soon as funds become available sufficient to pay the remaining portion of the Supplemental Tax Distributions to which such Common Unitholders are otherwise entitled.
(d) If all or a portion of a Member’s Units are transferred, sold or otherwise disposed, then the transferor shall have no further right to receive any further Distributions in respect of such transferred Units and any subsequent distributions to the transferee shall be determined with regard to amounts previously distributed to the transferor.
Article V
CAPITAL ACCOUNTS; ALLOCATIONS; TAX MATTERS
Section 5.01 Capital Accounts.
(a) The Company shall maintain a separate Capital Account for each Member according to the rules of Treasury Regulations Section 1.704-1(b)(2)(iv). Each Member’s Capital Account shall be (i) increased by (A) allocations to such Member of Profits pursuant to Section 5.02 and any other items of income or gain allocated to such Member pursuant to Section 5.03, (B) the amount of cash or the initial Book Value of any asset (net of any liabilities assumed by the Company and any liabilities to which the asset is subject) contributed to the Company by such Member, and (C) any other increases allowed or required by Treasury Regulations Section 1.704-1(b)(2)(iv), and (ii) decreased by (A) allocations to such Member of Losses pursuant to Section 5.02 and any other items of deduction or loss allocated to such Member pursuant to the provisions of Section 5.03, (B) the amount of any cash
Annex A-118
or the Book Value of any asset (net of any liabilities assumed by the Member and any liabilities to which the asset is subject) distributed to such Member, and (C) any other decreases allowed or required by Treasury Regulations Section 1.704-1(b)(2)(iv).
(b) In the event of a Transfer of Units made in accordance with this Agreement (including a deemed Transfer for U.S. federal income tax purposes as described in Section 11.06(b)) the Capital Account of the transferor that is attributable to the transferred Units shall carry over to the transferee Member in accordance with the provisions of Treasury Regulations Section 1.704-1(b)(2)(iv)(l).
Section 5.02 Allocations. Except as otherwise provided in Section 5.03 and Section 5.04, Profits and Losses for any Taxable Year or other Fiscal Period (the “Allocation Period”), and to the extent determined necessary and appropriate by the Manager to achieve the resulting Capital Account balances described below, any allocable items of gross income, gain, loss and expense includable in the computation of Profits and Losses, shall be allocated among the Members during such Allocation Period as follows:
(a) In any Allocation Period that includes a Liquidating Event, in a manner such that, after giving effect to the special allocations set forth in Section 5.03 and all distributions through the end of such Allocation Period, the Capital Account balance of each Member, immediately after making such allocation, is, as nearly as possible, equal to (i) the amount such Member would receive pursuant to Section 14.02(c) if all assets of the Company on hand at the end of such Allocation Period were sold for cash equal to their gross asset value, all liabilities of the Company were satisfied in cash in accordance with their terms (limited with respect to each Nonrecourse Liability to the gross asset value of the assets securing such Liability), and all remaining or resulting cash was distributed, in accordance with Section 14.02(c), to the Members immediately after making such allocation, minus (ii) such Member’s share of Company Minimum Gain and Member Minimum Gain, computed immediately prior to the hypothetical sale of assets, and the amount any such Member is treated as obligated to contribute to the Company, computed immediately after the hypothetical sale of assets.
(b) In any other Allocation Period:
(i) First, items of Company gross income and gain shall be allocated to the Preferred Unitholders until the aggregate amount of gross income and gain allocated with respect to the Series A Preferred Units pursuant hereto for the applicable current Allocation Period and all previous Allocation Periods is equal to the cumulative amount of the sum of (without duplication):
|
(A) |
all Cash Distributions and Unit Distributions (whose Fair Market Value shall be determined by using the Market Price of the Class A Common Stock on the date the corresponding dividend of Class A Common Stock was declared by the Corporation) made with respect to such Series A Preferred Unit pursuant to Section 4.01(a)(i), and |
|||
|
(B) |
the sum of the Accrued Distributions on all of the outstanding Series A Preferred Units, in each case as of the end of such current Allocation Period. |
(ii) Second, the balance of Profits and Losses shall be allocated to the Common Unitholders, pro rata in accordance with their Common Unit Percentage Interests.
(c) If (i) on the date on which a Liquidating Event occurs there is at least one outstanding Series A Preferred Unit, (ii) after having made all other allocations provided for in Section 5.02 and Section 5.03 for the Allocation Period in which the Liquidating Event occurs, the Per Unit Capital Amount of each Series A Preferred Unit would not equal or exceed the Liquidation Preference, and (iii) the date on which a Liquidating Event occurs is on or before the date (not including any extension of time) prescribed by law for the filing of the Company’s federal income tax return for the Allocation Period immediately prior to the Allocation Period in which the Liquidating Event occurs, then items of income, gain, loss and deduction for such prior Allocation Period shall be allocated among all Members in a manner that will, to the maximum extent possible and after taking into account all other allocations made pursuant to Section 5.02(a), cause the Per Unit Capital Amount in respect of each Series A Preferred Unit to equal the Liquidation Preference.
Annex A-119
Section 5.03 Special Allocations.
(a) Nonrecourse Deductions shall be allocated pro rata among the Members in accordance with their Common Unit Percentage Interests.
(b) Any Member Nonrecourse Deductions shall be specially allocated to the Member who bears economic risk of loss with respect to the Member Nonrecourse Debt to which such Member Nonrecourse Deductions are attributable in accordance with Treasury Regulations Section 1.704-2(i). If more than one Member bears the economic risk of loss for such Member Nonrecourse Debt, the Member Nonrecourse Deductions attributable to such Member Nonrecourse Debt shall be allocated among the Members according to the ratio in which they bear the economic risk of loss. This Section 5.03(b) is intended to comply with the provisions of Treasury Regulations Section 1.704-2(i) and shall be interpreted consistently therewith.
(c) Notwithstanding any other provision of this Agreement to the contrary, if there is a net decrease in Company Minimum Gain during any Allocation Period (or if there was a net decrease in Company Minimum Gain for a prior Allocation Period and the Company did not have sufficient amounts of income and gain during prior periods to allocate among the Members under this Section 5.03(c)), each Member shall be specially allocated items of Company income and gain for such Allocation Period in an amount equal to such Member’s share of the net decrease in Company Minimum Gain during such Allocation Period (as determined pursuant to Treasury Regulations Section 1.704-2(g)(2)). This section is intended to constitute a minimum gain chargeback under Treasury Regulations Section 1.704-2(f) and shall be interpreted consistently therewith.
(d) Notwithstanding any other provision of this Agreement except Section 5.03(c), if there is a net decrease in Member Minimum Gain during any Allocation Period (or if there was a net decrease in Member Minimum Gain for a prior Allocation Period and the Company did not have sufficient amounts of income and gain during prior periods to allocate among the Members under this Section 5.03(d)), each Member shall be specially allocated items of Company income and gain for such year in an amount equal to such Member’s share of the net decrease in Member Minimum Gain (as determined pursuant to Treasury Regulations Section 1.704-2(i)(4)). This section is intended to constitute a partner nonrecourse debt minimum gain chargeback under Treasury Regulations Section 1.704-2(i)(4) and shall be interpreted consistently therewith.
(e) Notwithstanding any provision hereof to the contrary except Section 5.03(c) and Section 5.03(d), no Losses or other items of loss or expense shall be allocated to any Member to the extent that such allocation would cause such Member to have an Adjusted Capital Account Deficit (or increase any existing Adjusted Capital Account Deficit) at the end of such Allocation Period. All Losses and other items of loss and expense in excess of the limitation set forth in this Section 5.03(e) shall be allocated to the Members who do not have an Adjusted Capital Account Deficit in proportion to their relative positive Capital Accounts (as adjusted pursuant to clauses (a) and (b) of the definition of “Adjusted Capital Account Deficit”) but only to the extent that such Losses and other items of loss and expense do not cause any such Member to have an Adjusted Capital Account Deficit.
(f) Notwithstanding any provision hereof to the contrary except Section 5.03(c) and Section 5.03(d), in the event any Member unexpectedly receives any adjustment, allocation or distribution described in paragraph (4), (5) or (6) of Treasury Regulations Section 1.704-1(b)(2)(ii)(d) that causes a Member have an Adjusted Capital Account Deficit (or increase any existing Adjusted Capital Account Deficit) items of income and gain (consisting of a pro rata portion of each item of income, including gross income, and gain for the Allocation Period) shall be specially allocated to such Member in an amount and manner sufficient to eliminate any Adjusted Capital Account Deficit of that Member as quickly as possible; provided that an allocation pursuant to this Section 5.03(f) shall be made only if and to the extent that such Member would have an Adjusted Capital Account Deficit after all other allocations provided for in this Article V have been tentatively made as if this Section 5.03(f) were not in this Agreement. This Section 5.03(f) is intended to constitute a qualified income offset under Treasury Regulations Section 1.704-1(b)(2)(ii)(d) and shall be interpreted consistently therewith.
(g) If any Member has an Adjusted Capital Account Deficit at the end of any Allocation Period, that Member shall be specially allocated items of Company income and gain in the amount of such deficit as quickly as possible; provided that an allocation pursuant to this Section 5.03(g) shall be made only if and to the extent that such Member would have an Adjusted Capital Account Deficit after all other allocations provided for in this Article V have been made as if Section 5.03(f) and this Section 5.03(g) were not in this Agreement.
Annex A-120
(h) To the extent an adjustment to the adjusted tax basis of any Company asset pursuant to Sections 734(b) of the Code (including any such adjustments pursuant to Treasury Regulation Section 1.734-2(b)(1)) is required, pursuant to Treasury Regulations Section 1.704-1(b)(2)(iv)(m)(2) or 1.704-1(b)(2)(iv)(m)(4), to be taken into account in determining Capital Accounts as a result of a distribution to any Member in complete liquidation of such Member’s Units, the amount of such adjustment to the Capital Accounts shall be treated as an item of gain (if the adjustment increases the basis of the asset) or loss (if the adjustment decreases such basis) and such item of gain or loss shall be allocated to the Members in accordance with Treasury Regulations Section 1.704-1(b)(2)(iv)(m)(2) if such section applies or to the Member to whom such distribution was made if Treasury Regulations Section 1.704-1(b)(2)(iv)(m)(4) applies. The foregoing is without derogation of Section 11.06 of this Agreement.
(i) The allocations set forth in Section 5.03(a) through Section 5.03(h) (the “Regulatory Allocations”) are intended to comply with certain requirements of Treasury Regulations Sections 1.704-1(b) and 1.704-2. Notwithstanding any other provision of this Article V (other than the Regulatory Allocations), the Regulatory Allocations (and anticipated future Regulatory Allocations) shall be taken into account in allocating other items of income, gain, loss and deduction among the Members so that, to the extent possible, the net amount of such allocation of other items and the Regulatory Allocations to each Member should be equal to the net amount that would have been allocated to each such Member if the Regulatory Allocations had not occurred. This Section 5.03(i) is intended to minimize to the extent possible and to the extent necessary any economic distortions that may result from application of the Regulatory Allocations and shall be interpreted in a manner consistent therewith.
(j) Items of income, gain, loss, deduction or credit resulting from a Covered Audit Adjustment shall be allocated to the Members in accordance with the applicable provisions of the Partnership Tax Audit Rules.
Section 5.04 Tax Allocations.
(a) Except as provided in Section 5.04(b), Section 5.04(c) and Section 5.04(d), the income, gains, losses, deductions and credits of the Company will be allocated, for U.S. federal, state and local income tax purposes, among the Members in accordance with the allocation of such income, gains, losses, deductions and credits among the Members for purposes of computing their Capital Accounts; provided that if any such allocation is not permitted by the Code or other applicable Law, the Company’s subsequent income, gains, losses, deductions and credits will be allocated among the Members so as to reflect as nearly as possible the allocation set forth herein in computing their Capital Accounts.
(b) Items of taxable income, gain, loss and deduction of the Company with respect to any property contributed to the capital of the Company shall be allocated among the Members in accordance with Code Section 704(c) so as to take account of any variation between the adjusted basis of such property to the Company for U.S. federal income tax purposes and its Book Value using the traditional method with curative allocations as set forth in Treasury Regulations Section 1.704-3(c), with the curative allocations applied only to gain from the sale of the assets of the Company.
(c) If the Book Value of any asset of the Company is adjusted pursuant to Section 5.01(a), including adjustments to the Book Value of any asset of the Company in connection with the execution of this Agreement, subsequent allocations of items of taxable income, gain, loss and deduction with respect to such asset shall take account of any variation between the adjusted basis of such asset for U.S. federal income tax purposes and its Book Value using the traditional method with curative allocations as set forth in Treasury Regulations Section 1.704-3(c), with the curative allocations applied only to gain from the sale of the assets of the Company.
(d) Allocations of tax credits, tax credit recapture, and any items related thereto shall be allocated to the Members as determined by the Manager taking into account the principles of Treasury Regulation Section 1.704-1(b)(4)(ii).
(e) For purposes of determining a Member’s share of the Company’s “excess nonrecourse liabilities” within the meaning of Treasury Regulation Section 1.752-3(a)(3), each Member’s interest in income and gain shall be determined pursuant to any proper method, as reasonably determined by the Manager; provided that each year the Manager shall use its reasonable best efforts (using in all instances any proper method, including without limitation the “additional method” described in Treasury Regulation Section 1.752-3(a)(3)) to allocate a sufficient amount of
Annex A-121
the excess nonrecourse liabilities to those Members who would have at the end of the applicable Taxable Year or other Fiscal Period, but for such allocation, taxable income due to the deemed distribution of money to such Member pursuant to Section 752(b) of the Code that is in excess of such Member’s adjusted tax basis in its Units.
(f) If, as a result of an exercise of a Noncompensatory Option to acquire an interest in the Company (including the Warrants), a Capital Account reallocation is required under Treasury Regulation Section 1.704-1(b)(2)(iv)(s)(3), the Company shall make corrective allocations pursuant to Treasury Regulation Section 1.704-1(b)(4)(x).
(g) In the event any Common Units issued pursuant to [ ] are subsequently forfeited, the Company may make forfeiture allocations with respect to such Common Units in the Taxable Year of such forfeiture in accordance with the principles of proposed Treasury Regulations Section 1.704-1(b)(4)(xii)(c), taking into account any amendments thereto and any temporary or final Treasury Regulations issued pursuant thereto.
(h) Allocations pursuant to this Section 5.04 are solely for purposes of U.S. federal, state and local taxes and shall not affect, or in any way be taken into account in computing, any Member’s Capital Account or share of Profits, Losses, Distributions or other items of the Company pursuant to any provision of this Agreement.
Section 5.05 Indemnification and Reimbursement for Payments on Behalf of a Member.
(a) Withholding Tax Payments. Each of the Company and its Subsidiaries may withhold from distributions, allocations or portions thereof if it is required to do so by any applicable Law, and each Member hereby authorizes the Company and its Subsidiaries to withhold or pay on behalf of or with respect to such Member, any amount of U.S. federal, state or local or non-U.S. taxes that the Manager determines, in good faith, that the Company or any of its Subsidiaries is required to withhold or pay with respect to any amount distributable or allocable to such Member pursuant to this Agreement.
(b) Other Tax Payments. To the extent that any tax is paid by (or withheld from amounts payable to) the Company or any of its Subsidiaries and the Manager determines, in good faith, that such tax relates to one or more specific Members, such tax shall be treated as an amount of tax withheld or paid with respect to such Member pursuant to this Section 5.05. Any determinations made by the Manager pursuant to this Section 5.05 shall be binding on the Members.
(c) Indemnity Obligation. Each Member shall indemnify the Company in full for any amounts withheld or paid with respect to a Member pursuant to Section 5.05(a) or (b). The Manager may offset Distributions to which a Member is otherwise entitled under this Agreement against such Member’s obligation to indemnify the Company under this Section 5.05 and such Member shall be treated as receiving the full amount of such offset or withholding for the purposes of this Agreement. In addition, notwithstanding anything to the contrary, each Member agrees that any Cash Settlement such Member is entitled to receive pursuant to Article XI may be offset by an amount equal to such Member’s obligation to indemnify the Company under this Section 5.05 and that such Member shall be treated as receiving the full amount of such Cash Settlement and paying to the Company an amount equal to such obligation. A Member’s obligation to make payments to the Company under this Section 5.05 shall survive the transfer or termination of any Member’s interest in any Units of the Company, the termination of this Agreement and the dissolution, liquidation, winding up and termination of the Company. In the event that the Company has been terminated prior to the date such payment is due, such Member shall make such payment to the Manager (or its designee), which shall distribute such funds in accordance with this Agreement. The Company may pursue and enforce all rights and remedies it may have against each Member under this Section 5.05, including instituting a lawsuit to collect such contribution with interest calculated at a rate per annum equal to the sum of the Base Rate plus 300 basis points (but not in excess of the highest rate per annum permitted by Law).
(d) Each Member hereby agrees to furnish to the Company such information and forms as required or reasonably requested in order to comply with any Laws and regulations governing withholding of tax or in order to claim any reduced rate of, or exemption from, withholding to which the Member is legally entitled.
Section 5.06 Rights of Series A Preferred Units.
(a) The Corporation shall be entitled to receive liquidating distributions in respect of the Series A Preferred Units in the manner set forth in Section 14.02(c). The Corporation shall be entitled to receive distributions other than liquidating distributions in respect of the Series A Preferred Units in the manner set forth in Section 4.01(a)(i) and Section 4.01(b)(i).
Annex A-122
(b) Except as otherwise provided in the following sentence or as otherwise required by Delaware law, the holders of Series A Preferred Units shall have no voting, consent or approval rights. Notwithstanding any other provision of this Agreement, for so long as any Series A Preferred Units remain outstanding, the Company shall not (either directly or by amendment, merger, consolidation or otherwise), without the affirmative vote or action by written consent (not to be unreasonably withheld, conditioned or delayed) of the holders of at least a majority of the then-issued and outstanding Series A Preferred Units, materially and adversely amend, modify or supplement this Agreement in a manner that would materially and adversely affect the rights, preferences or privileges of the Series A Preferred Units.
(c) Immediately prior to the time that a share of Series A Preferred Stock is to be repurchased or redeemed by the Corporation, the Company shall repurchase or redeem an equal number of Series A Preferred Units in exchange for the same consideration that is to be paid by the Corporation in the repurchase or redemption of the Series A Preferred Stock. For example, if 100,000 shares of Series A Preferred Stock are to be repurchased by the Corporation in exchange for $3,000,000 in cash and 400,000 shares of Class A Common Stock, then 100,000 Series A Preferred Units shall be repurchased by the Company from the Corporation in exchange for $3,000,000 in cash and 400,000 Common Units.
(d) Notwithstanding Section 5.06(c), no repurchase or redemption shall be effected to the extent such repurchase or redemption would render the Company insolvent or violate the Delaware Act or applicable Law. For purposes of the foregoing sentence, “insolvency” means the inability of the Company to meet its payment obligations when due. Notwithstanding Section 5.06(c), no repurchase or redemption of the Series A Preferred Units shall be required or effected if such redemption would cause the Series A Preferred Units to be treated as “disqualified stock,” “disqualified capital stock” or any equivalent term under any credit agreement, loan agreement, indenture or other credit facility to which the Company is a party at the time of the repurchase or redemption.
Article VI
MANAGEMENT
Section 6.01 Authority of Manager; Officer Delegation.
(a) Except for situations in which the approval of any Member(s) is specifically required by this Agreement, (i) all management powers over the business and affairs of the Company shall be exclusively vested in the Corporation, as the sole managing member of the Company (the Corporation, in such capacity, the “Manager”), (ii) the Manager shall conduct, direct and exercise full control over all activities of the Company and (iii) no other Member shall have any right, authority or power to vote, consent or approve any matter, whether under the Delaware Act, this Agreement or otherwise. The Manager shall be the “manager” of the Company for the purposes of the Delaware Act. Except as otherwise expressly provided for herein and subject to the other provisions of this Agreement, the Members hereby consent to the exercise by the Manager of all such powers and rights conferred on the Members by the Delaware Act with respect to the management and control of the Company. Any vacancies in the position of Manager shall be filled in accordance with Section 6.04.
(b) Without limiting the authority of the Manager to act on behalf of the Company, the day-to-day business and operations of the Company shall be overseen and implemented by officers of the Company (each, an “Officer” and collectively, the “Officers”), subject to the limitations imposed by the Manager. An Officer may, but need not, be a Member. Each Officer shall be appointed by the Manager and shall hold office until his or her successor shall be duly designated and shall qualify or until his or her death or until he or she shall resign or shall have been removed in the manner hereinafter provided. Any one Person may hold more than one office. Subject to the other provisions of this Agreement (including in Section 6.07 below), the salaries or other compensation, if any, of the Officers of the Company shall be fixed from time to time by the Manager. The authority and responsibility of the Officers shall be limited to such duties as the Manager may, from time to time, delegate to them. Unless the Manager decides otherwise, if the title is one commonly used for officers of a business corporation formed under the General Corporation Law of the State of Delaware, the assignment of such title shall constitute the delegation to such person of the authorities and duties that are normally associated with that office. All Officers shall be, and shall be deemed to be, officers and employees of the Company. An Officer may also perform one or more roles as an officer of the Manager. Any Officer may be removed at any time, with or without cause, by the Manager.
(c) Subject to the other provisions of this Agreement, the Manager shall have the power and authority to effectuate the sale, lease, transfer, exchange or other disposition of any, all or substantially all of the assets of the Company (including the exercise or grant of any conversion, option, privilege or subscription right or any other right
Annex A-123
available in connection with any assets at any time held by the Company) or the merger, consolidation, conversion, division, reorganization or other combination of the Company with or into another entity, for the avoidance of doubt, without the prior consent of any Member or any other Person being required.
(d) Notwithstanding any other provision of this Agreement, neither the Manager nor any Officer authorized by the Manager shall have the authority, on behalf of the Company, either directly or indirectly, without the prior approval of the Manager and the holders of a majority of the Common Units then outstanding (excluding all Common Units held directly or indirectly by the Corporation), to take any action that would result in the failure of the Company to be taxable as a partnership (or the failure of any Subsidiary that is a partnership or disregarded entity as of the Effective Time to be treated as a partnership or disregarded entity) for purposes of U.S. federal income tax, or take any position inconsistent with treating the Company as a partnership (or such Subsidiary as a partnership or disregarded entity) for purposes of U.S. federal income tax, except as required by Law.
Section 6.02 Actions of the Manager. The Manager may act through any Officer or through any other Person or Persons to whom authority and duties have been delegated pursuant to Section 6.07.
Section 6.03 Resignation; No Removal. The Manager may resign at any time by giving written notice to the Members. Unless otherwise specified in the notice, the resignation shall take effect upon receipt thereof by the Members, and the acceptance of the resignation shall not be necessary to make it effective. For the avoidance of doubt, the Members have no right under this Agreement to remove or replace the Manager.
Section 6.04 Vacancies. Vacancies in the position of Manager occurring for any reason shall be filled by the Corporation (or, if the Corporation has ceased to exist without any successor or assign, then by the holders of a majority in interest of the voting capital stock of the Corporation immediately prior to such cessation). For the avoidance of doubt, the Members (other than the Corporation) have no right under this Agreement to fill any vacancy in the position of Manager.
Section 6.05 Transactions Between the Company and the Manager. The Manager may cause the Company to contract and deal with the Manager, or any Affiliate of the Manager; provided that such contracts and dealings (other than contracts and dealings between the Company and its Subsidiaries) are on terms comparable to and competitive with those available to the Company from others dealing at arm’s length or are approved by the Members and otherwise are permitted by the Credit Agreements; provided further that the foregoing shall in no way limit the Manager’s rights under Sections 3.02, 3.03, 3.04 or 3.09. The Members hereby approve each of the contracts or agreements between or among the Manager, the Company and their respective Affiliates entered into on or prior to the Effective Date in accordance with the Initial LLC Agreement or that the board of managers of the Company or the Corporate Board has approved in connection with the transactions contemplated by the Combination Agreement.
Section 6.06 Reimbursement for Expenses. The Manager shall not be compensated for its services as Manager of the Company except as expressly provided in this Agreement. The Members acknowledge and agree that, upon consummation of the transactions contemplated by the Combination Agreement, the Manager’s Class A Common Stock will be publicly traded and, therefore, the Manager will have access to the public capital markets and that such status and the services performed by the Manager will inure to the benefit of the Company and all Members; therefore, the Manager shall be reimbursed by the Company for any reasonable out-of-pocket expenses incurred on behalf of the Company, including without limitation all fees, expenses and costs associated with the transactions contemplated by the Combination Agreement and all fees, expenses and costs of being a public company (including without limitation public reporting obligations, proxy statements, stockholder meetings, stock repurchase excise taxes, Stock Exchange (or such other principal United States securities exchange on which the Class A Common Stock is listed or admitted to trading) fees, transfer agent fees, legal fees, SEC and FINRA filing fees and offering expenses) and maintaining its corporate existence.
Section 6.07 Delegation of Authority. The Manager (a) may, from time to time, delegate to one or more Persons such authority and duties as the Manager may deem advisable, and (b) may assign titles (including, without limitation, chief executive officer, president, chief financial officer, chief operating officer, general counsel, senior vice president, vice president, secretary, assistant secretary, treasurer or assistant treasurer) and delegate certain authority and duties to such Persons which may be amended, restated or otherwise modified from time to time. Any number of titles may be held by the same individual. The salaries or other compensation, if any, of such agents of the Company shall be fixed from time to time by the Manager, subject to the other provisions in this Agreement.
Annex A-124
Section 6.08 Limitation of Liability of Manager.
(a) Except as otherwise provided herein or in an agreement entered into by such Person and the Company, neither the Manager nor any of the Manager’s Affiliates or Manager’s officers, employees or other agents shall be liable to the Company, to any Member that is not the Manager or to any other Person bound by this Agreement for any act or omission performed or omitted by the Manager in its capacity as the sole managing member of the Company pursuant to authority granted to the Manager by this Agreement; provided, however, that, except as otherwise provided herein, such limitation of liability shall not apply to the extent the act or omission was attributable to the Manager’s willful misconduct or knowing violation of Law or for any present or future material breaches of any representations, warranties or covenants by the Manager or its Affiliates contained herein or in the Other Agreements with the Company. The Manager may exercise any of the powers granted to it by this Agreement and perform any of the duties imposed upon it hereunder either directly or by or through its agents, and shall not be responsible for any misconduct or negligence on the part of any such agent (so long as such agent was selected in good faith and with reasonable care). The Manager shall be entitled to rely upon the advice of legal counsel, independent public accountants and other experts, including financial advisors, and any act of or failure to act by the Manager in good faith reliance on such advice shall in no event subject the Manager to liability to the Company or any Member that is not the Manager.
(b) To the fullest extent permitted by applicable Law, whenever this Agreement or any other agreement contemplated herein provides that the Manager shall act in a manner which is, or provide terms which are, “fair and reasonable” to the Company or any Member that is not the Manager, the Manager shall determine such appropriate action or provide such terms considering, in each case, the relative interests of each party to such agreement, transaction or situation and the benefits and burdens relating to such interests, any customary or accepted industry practices, and any applicable United States generally accepted accounting practices or principles, notwithstanding any other provision of this Agreement or in any agreement contemplated herein or applicable provisions of Law or equity or otherwise.
(c) To the fullest extent permitted by applicable Law and notwithstanding any other provision of this Agreement or in any agreement contemplated herein or applicable provisions of Law or equity or otherwise, whenever in this Agreement or any other agreement contemplated herein, the Manager is permitted or required to take any action or to make a decision in its “sole discretion” or “discretion,” with “complete discretion” or under a grant of similar authority or latitude, the Manager shall be entitled to consider such interests and factors as it desires, including its own interests, and shall have no duty or obligation to give any consideration to any interest of or factors affecting the Company, other Members or any other Person.
(d) To the fullest extent permitted by applicable Law and notwithstanding any other provision of this Agreement or in any agreement contemplated herein or applicable provisions of law or equity or otherwise, whenever in this Agreement the Manager is permitted or required to take any action or to make a decision in its “good faith” or under another express standard, the Manager shall act under such express standard and shall not be subject to any other or different standards imposed by this Agreement or any other agreement contemplated herein, notwithstanding any provision of this Agreement or duty otherwise, existing at Law or in equity, and, notwithstanding anything contained herein to the contrary, so long as the Manager acts in good faith or in accordance with such other express standard, the resolution, action or terms so made, taken or provided by the Manager shall not constitute a breach of this Agreement or impose liability upon the Manager or any of the Manager’s Affiliates and shall be deemed approved by all Members.
Section 6.09 Investment Company Act. The Manager shall use its best efforts to ensure that the Company shall not be subject to registration as an investment company pursuant to the Investment Company Act.
Article VII
RIGHTS AND OBLIGATIONS OF MEMBERS AND MANAGER
Section 7.01 Limitation of Liability and Duties of Members.
(a) Except as provided in this Agreement or in the Delaware Act, the debts, obligations and liabilities of the Company, whether arising in contract, tort or otherwise, shall be solely the debts, obligations and liabilities of the Company and no Member or Manager shall be obligated personally for any such debts, obligations, contracts or liabilities of the Company solely by reason of being a Member or the Manager (except to the extent and under the
Annex A-125
circumstances set forth in any non-waivable provision of the Delaware Act). Notwithstanding anything contained herein to the contrary, to the fullest extent permitted by applicable Law, the failure of the Company to observe any formalities or requirements relating to the exercise of its powers or management of its business and affairs under this Agreement or the Delaware Act shall not be grounds for imposing personal liability on the Members for liabilities of the Company.
(b) In accordance with the Delaware Act and the laws of the State of Delaware, a Member may, under certain circumstances, be required to return amounts previously distributed to such Member. It is the intent of the Members that no Distribution to any Member pursuant to Article IV or shall be deemed a return of money or other property paid or distributed in violation of the Delaware Act. The payment of any such money or Distribution of any such property to a Member shall be deemed to be a compromise within the meaning of Section 18-502(b) of the Delaware Act, and, to the fullest extent permitted by Law, any Member receiving any such money or property shall not be required to return any such money or property to the Company or any other Person, unless such distribution was made by the Company to its Members in clerical error. However, if any court of competent jurisdiction holds that, notwithstanding the provisions of this Agreement, any Member is obligated to make any such payment, such obligation shall be the obligation of such Member and not of any other Member.
(c) To the fullest extent permitted by applicable Law, including Section 18-1101(c) of the Delaware Act, and notwithstanding any other provision of this Agreement (but subject, and without limitation, to Section 6.08 with respect to the Manager) or in any agreement contemplated herein or applicable provisions of Law or equity or otherwise, the parties hereto hereby agree that to the extent that any Member (other than the Manager in its capacity as such) (or any Member’s Affiliate or any manager, managing member, general partner, director, officer, employee, agent, fiduciary or trustee of any Member or of any Affiliate of a Member) has duties (including fiduciary duties) to the Company, to the Manager, to another Member, to any Person who acquires an interest in a Unit or to any other Person bound by this Agreement, all such duties (including fiduciary duties) are hereby eliminated, to the fullest extent permitted by law, and replaced with the duties or standards expressly set forth herein, if any; provided, however, that the foregoing shall not eliminate the implied contractual covenant of good faith and fair dealing. The elimination of duties (including fiduciary duties) to the Company, the Manager, each of the Members, each other Person who acquires an interest in a Unit and each other Person bound by this Agreement and replacement thereof with the duties or standards expressly set forth herein, if any, are approved by the Company, the Manager, each of the Members, each other Person who acquires an interest in a Unit and each other Person bound by this Agreement.
Section 7.02 Lack of Authority. No Member, other than the Manager or a duly appointed Officer, in each case in its capacity as such, has the authority or power to act for or on behalf of the Company, to do any act that would be binding on the Company or to make any expenditure on behalf of the Company. The Members hereby consent to the exercise by the Manager of the powers conferred on them by Law and this Agreement.
Section 7.03 No Right of Partition. No Member, other than the Manager, shall have the right to seek or obtain partition by court decree or operation of Law of any property of the Company, or the right to own or use particular or individual assets of the Company.
Section 7.04 Indemnification.
(a) Subject to Section 5.05, the Company hereby agrees to indemnify and hold harmless any Person (each an “Indemnified Person”) to the fullest extent permitted under applicable Law, as the same now exists or may hereafter be amended, substituted or replaced (but, to the fullest extent permitted by law, in the case of any such amendment, substitution or replacement only to the extent that such amendment, substitution or replacement permits the Company to provide broader indemnification rights than the Company is providing immediately prior to such amendment), against all expenses, liabilities and losses (including attorneys’ fees, judgments, fines, excise taxes or penalties) reasonably incurred or suffered by such Person (or one or more of such Person’s Affiliates) by reason of the fact that such Person is or was a Member or an Affiliate thereof (other than as a result of an ownership interest in the Corporation) or is or was serving as the Manager or a director, officer, employee or other agent of the Manager, or a director, manager, Officer, employee or other agent of the Company or is or was serving at the request of the Company as a manager, officer, director, principal, member, employee or agent of another corporation, partnership, joint venture, limited liability company, trust or other enterprise; provided, however, that no Indemnified Person shall be indemnified for any expenses, liabilities and losses suffered that are attributable to such Indemnified Person’s or its Affiliates’ willful misconduct or knowing violation of Law or for any present or future breaches of
Annex A-126
any representations, warranties or covenants by such Indemnified Person or its Affiliates contained herein or in Other Agreements with the Company. Reasonable expenses, including out-of-pocket attorneys’ fees, incurred by any such Indemnified Person in defending a proceeding shall be paid by the Company in advance of the final disposition of such proceeding, including any appeal therefrom, upon receipt of an undertaking by or on behalf of such Indemnified Person to repay such amount if it shall ultimately be determined that such Indemnified Person is not entitled to be indemnified by the Company.
(b) The right to indemnification and the advancement of expenses conferred in this Section 7.04 shall not be exclusive of any other right which any Person may have or hereafter acquire under any statute, agreement, bylaw, action by the Manager or otherwise.
(c) The Company shall maintain directors’ and officers’ liability insurance, or substantially equivalent insurance, at its expense, to protect any Indemnified Person against any expense, liability or loss described in Section 7.04(a) whether or not the Company would have the power to indemnify such Indemnified Person against such expense, liability or loss under the provisions of this Section 7.04. The Company shall use its commercially reasonable efforts to purchase and maintain property, casualty and liability insurance in types and at levels customary for companies of similar size engaged in similar lines of business, as determined in good faith by the Manager, and the Company shall use its commercially reasonable efforts to purchase directors’ and officers’ liability insurance (including employment practices coverage) with a carrier and in an amount determined necessary or desirable as determined in good faith by the Manager.
(d) The indemnification and advancement of expenses provided for in this Section 7.04 shall be provided out of and to the extent of Company assets only. No Member (unless such Member otherwise agrees in writing or is found in a non-appealable decision by a court of competent jurisdiction to have personal liability on account thereof) shall have personal liability on account thereof or shall be required to make additional Capital Contributions to help satisfy such indemnity of the Company. The Company (i) shall be the primary indemnitor of first resort for such Indemnified Person pursuant to this Section 7.04 and (ii) shall be fully responsible for the advancement of all expenses and the payment of all damages or liabilities with respect to such Indemnified Person which are addressed by this Section 7.04.
(e) If this Section 7.04 or any portion hereof shall be invalidated on any ground by any court of competent jurisdiction, then the Company shall nevertheless indemnify and hold harmless each Indemnified Person pursuant to this Section 7.04 to the fullest extent permitted by any applicable portion of this Section 7.04 that shall not have been invalidated and to the fullest extent permitted by applicable Law.
Section 7.05 Inspection Rights. Any Member holding at least five (5) percent of the Units or any of their respective designated representatives, in person or by attorney or other agent, shall, upon written demand stating the purpose thereof, have the right during the usual hours for business to inspect for any proper purpose any of the foregoing books or records; provided that for purposes of this sentence, a proper purpose shall mean any purpose reasonably related to such Person’s interest as a Member. In every instance where an attorney or other agent shall be the Person who seeks the right to inspection, the demand shall be accompanied by a power of attorney or such other writing that authorizes the attorney or other agent to so act on behalf of the Member. The demand shall be directed to the Company at its registered office in the State of Delaware or at its principal place of business.
Article VIII
BOOKS, RECORDS, ACCOUNTING AND REPORTS, AFFIRMATIVE COVENANTS
Section 8.01 Records and Accounting. The Company shall keep, or cause to be kept, appropriate books and records with respect to the Company’s business, including all books and records necessary to provide any information, lists and copies of documents required pursuant to applicable Laws. All matters concerning (a) the determination of the relative amount of allocations and Distributions among the Members pursuant to Articles IV and V and (b) accounting procedures and determinations, and other determinations not specifically and expressly provided for by the terms of this Agreement, shall be determined by the Manager, whose determination shall be final and conclusive as to all of the Members absent manifest clerical error.
Section 8.02 Fiscal Year. The Fiscal Year of the Company shall end on December 31 of each year or such other date as may be established by the Manager.
Annex A-127
Article IX
TAX MATTERS
Section 9.01 Preparation of Tax Returns. The Manager shall arrange for the preparation and timely filing of all tax returns required to be filed by the Company. The Manager shall use commercially reasonable efforts to prepare and deliver (or cause to be prepared and delivered) to each Member an estimated K-1, including reasonable quarterly estimates of such Member’s taxable income, gains, losses, deductions or credits for such Fiscal Year for U.S. federal, and applicable state and local, income tax reporting purposes, at least five (5) days prior to the corporate quarterly estimate payment deadline for U.S. federal income taxes for calendar year filers. The Manager shall use reasonable efforts to furnish, within one hundred and eighty (180) days of the close of each Taxable Year, to each Member a completed IRS Schedule K-1 (and any comparable state income tax form) and such other information as is reasonably requested by such Member relating to the Company that is necessary for such Member to comply with its tax reporting obligations. Subject to the terms and conditions of this Agreement and except as otherwise provided in this Agreement, in its capacity as Partnership Representative, the Corporation shall have the authority to prepare the tax returns of the Company using such permissible methods and elections as it determines in its reasonable discretion, including without limitation the use of any permissible method under Section 706 of the Code for purposes of determining the varying Units of its Members.
Section 9.02 Tax Elections. The Taxable Year shall be the Fiscal Year set forth in Section 8.02, unless otherwise required by Section 706 of the Code. The Manager shall cause the Company and each of its Subsidiaries that is treated as a partnership for U.S. federal income tax purposes to have in effect an election pursuant to Section 754 of the Code (or any similar provisions of applicable state, local or foreign tax Law) for each Taxable Year. The Manager shall take commercially reasonable efforts to cause each Person in which the Company owns a direct or indirect equity interest (other than a Subsidiary) that is so treated as a partnership to have in effect any such election for each Taxable Year. Each Member will upon request supply any information reasonably necessary to give proper effect to any such elections.
Section 9.03 Texas Margin Tax Sharing Arrangement. If applicable Law requires (a) a Member and (b) the Company to participate in the filing of a Texas margin tax combined group report, the Members agree that the Company shall be responsible for the Company’s Texas margin tax liability as determined prior to the application of any tax credits or similar tax assets generated by and available to any entity included in the combined group that is other than the Company (the “Allocable Margin Tax Liability”). The Company’s Allocable Margin Tax Liability shall be equal to (i) the Company’s Texas margin tax liability determined on a separate company basis (the “Stand-Alone Margin Tax Liability”), adjusted upward (if a positive number) or downward (if a negative number) by (ii) the Company’s Applicable Share, multiplied by the difference between (A) the sum of the Texas margin tax liability (determined on a separate company basis) of each separate company in the combined group (the “Total Separate Company Margin Tax Liability”) and (B) the combined group’s Texas margin tax liability; provided that the Company shall not receive any downward adjustment to its Stand-Alone Margin Tax Liability for any tax credits or similar tax assets generated by and available to any entity included in the combined group that is other than the Company. For purposes of this Section 9.03, the term “Applicable Share” means the proportion, expressed as a percentage, that the Company’s Stand-Alone Margin Tax Liability bears to the Total Separate Company Margin Tax Liability.
Section 9.04 Tax Controversies. The Manager shall cause the Company to take all necessary actions required by Law to designate the Corporation as the “partnership representative” of the Company as provided in Section 6223(a) of the Code with respect to any Taxable Year of the Company, and the Corporation is hereby authorized to designate an individual under the Partnership Tax Audit Rules (the “designated individual”) to be the sole individual through which such entity “partnership representative” will act (in such capacities, collectively, the “Partnership Representative”). The Company and the Members shall cooperate fully with each other and shall use reasonable best efforts to cause the Corporation (or its designated individual, as applicable) to become the Partnership Representative with respect to any taxable period of the Company with respect to which the statute of limitations has not yet expired (and causing any partnership representative or designated individual designated prior to the Effective Date to resign, be revoked or replaced, as applicable), including (as applicable) by filing certifications pursuant to Treasury Regulations Section 301.6223-1(e)(1) and completing IRS Form 8979. The Partnership Representative shall have the right and obligation to take all actions authorized and required, by the Code for the Partnership Representative and is authorized and required to represent the Company (at the Company’s expense) in connection with all examinations of the Company’s affairs by tax authorities, including any resulting administrative and judicial proceedings, and to expend Company funds for professional services reasonably incurred in connection therewith. Each Member agrees to cooperate with
Annex A-128
the Company and the Partnership Representative and to do or refrain from doing any or all things reasonably requested by the Company or the Partnership Representative with respect to the conduct of such proceedings. Without limiting the generality of the foregoing, with respect to any audit or other proceeding, the Partnership Representative shall be entitled to cause the Company (and any of its Subsidiaries) to make any available elections pursuant to Section 6226 of the Code (and similar provisions of state, local and other Law) (each such election, a “Pushout Election”), and the Members shall cooperate to the extent reasonably requested by the Company in connection therewith. The Company shall reimburse the Partnership Representative for all reasonable out-of-pocket expenses incurred by the Partnership Representative, including reasonable fees of any professional attorneys, in carrying out its duties as the Partnership Representative. The provisions of this Section 9.04 and Section 5.05 shall survive the transfer or termination of any Member’s interest in any Units of the Company, the termination of this Agreement and the termination of the Company, and shall remain binding on each Member for the period of time necessary to resolve all tax matters relating to the Company.
Article X
RESTRICTIONS ON TRANSFER OF UNITS; CERTAIN TRANSACTIONS
Section 10.01 Transfers by Members. No holder of Units shall Transfer any interest in any Units, except Transfers (a) pursuant to and in accordance with Sections 10.02 and 10.09 or (b) approved in advance and in writing by the Manager, in the case of Transfers by any Member other than the Manager, or (c) in the case of Transfers by the Manager, to any Person who succeeds to the Manager in accordance with Section 6.04. Notwithstanding the foregoing, “Transfer” shall not include (i) an event that terminates the existence of a Member for income tax purposes (including, without limitation, a change in entity classification of a Member under Treasury Regulations Section 301.7701-3, a sale of assets by, or liquidation of, a Member pursuant to an election under Code Sections 336 or 338, or merger, severance, or allocation within a trust or among sub-trusts of a trust that is a Member), but that does not terminate the existence of such Member under applicable state Law (or, in the case of a trust that is a Member, does not terminate the trusteeship of the fiduciaries under such trust with respect to all the Units of such trust that is a Member) or (ii) any indirect Transfer of Units held by the Manager by virtue of any Transfer of Equity Securities in the Corporation.
Section 10.02 Permitted Transfers. The restrictions contained in Section 10.01 shall not apply to any of the following Transfers (each, a “Permitted Transfer” and each transferee in a Permitted Transfer, a “Permitted Transferee”): (a)(i) a Transfer pursuant to a Redemption or Direct Exchange in accordance with Article XI hereof or (ii) a Transfer by a Member to the Corporation or any of its Subsidiaries or (b) in the case of a Member who is not a natural person, a Transfer to an Affiliate of such Member; provided, however, that (x) the restrictions contained in this Agreement will continue to apply to Units after any Permitted Transfer of such Units, and (y) in the case of the foregoing clause (b), the Permitted Transferees of the Units so Transferred shall agree in writing to be bound by the provisions of this Agreement, and prior to such Transfer the transferor will deliver a written notice to the Company and the Members, which notice will disclose in reasonable detail the identity of the proposed Permitted Transferee. In the case of a Permitted Transfer of any Common Units by any Member that is authorized to hold Class B Common Stock in accordance with the Corporation’s certificate of incorporation to a Permitted Transferee in accordance with this Section 10.02, such Member (or any subsequent Permitted Transferee of such Member) shall also transfer a number of shares of Class B Common Stock equal to the number of Common Units that were transferred by such Member (or subsequent Permitted Transferee) in the transaction to such Permitted Transferee. All Permitted Transfers are subject to the additional limitations set forth in Section 10.07.
Section 10.03 Restricted Units Legend. The Units have not been registered under the Securities Act and, therefore, in addition to the other restrictions on Transfer contained in this Agreement, cannot be sold unless subsequently registered under the Securities Act or if an exemption from such registration is then available with respect to such sale. To the extent such Units have been certificated, each certificate evidencing Units and each certificate issued in exchange for or upon the Transfer of any Units shall be stamped or otherwise imprinted with a legend in substantially the following form:
“THE SECURITIES REPRESENTED BY THIS CERTIFICATE WERE ISSUED ON [____], 20[__], AND HAVE NOT BEEN REGISTERED UNDER THE SECURITIES ACT OF 1933, AS AMENDED (THE “ACT”), AND MAY NOT BE SOLD OR TRANSFERRED IN THE ABSENCE OF AN EFFECTIVE REGISTRATION STATEMENT UNDER THE ACT OR AN EXEMPTION FROM REGISTRATION THEREUNDER. THE SECURITIES REPRESENTED BY THIS CERTIFICATE ARE ALSO SUBJECT TO ADDITIONAL RESTRICTIONS ON TRANSFER SPECIFIED IN THE AMENDED AND RESTATED LIMITED LIABILITY COMPANY AGREEMENT OF [__] LLC, AS IT
Annex A-129
MAY BE AMENDED, RESTATED, AMENDED AND RESTATED, OR OTHERWISE MODIFIED FROM TIME TO TIME, AND [__] LLC RESERVES THE RIGHT TO REFUSE THE TRANSFER OF SUCH SECURITIES UNTIL SUCH CONDITIONS HAVE BEEN FULFILLED WITH RESPECT TO ANY TRANSFER. A COPY OF SUCH CONDITIONS SHALL BE FURNISHED BY [__] LLC TO THE HOLDER HEREOF UPON WRITTEN REQUEST AND WITHOUT CHARGE.”
The Company shall imprint such legend on certificates (if any) evidencing Units. The legend set forth above shall be removed from the certificates (if any) evidencing any Units which cease to be Units in accordance with the definition thereof.
Section 10.04 Transfer. Prior to Transferring any Units, the Transferring holder of Units shall cause the prospective Permitted Transferee to be bound by this Agreement and any other agreements executed by the holders of Units and relating to such Units in the aggregate to which the transferor was a party (collectively, the “Other Agreements”), by executing and delivering to the Company counterparts of this Agreement and any applicable Other Agreements.
Section 10.05 Assignee’s Rights.
(a) The Transfer of a Unit in accordance with this Agreement shall be effective as of the date of such Transfer (assuming compliance with all of the conditions to such Transfer set forth herein), and such Transfer shall be shown on the books and records of the Company. Profits, Losses and other items of the Company shall be allocated between the transferor and the transferee according to Code Section 706, using any permissible method as determined in the reasonable discretion of the Manager. Distributions made before the effective date of such Transfer shall be paid to the transferor, and Distributions made on or after such date shall be paid to the Assignee.
(b) Unless and until an Assignee becomes a Member pursuant to Article XII, the Assignee shall not be entitled to any of the rights granted to a Member hereunder or under applicable Law, other than the rights granted specifically to Assignees pursuant to this Agreement; provided, however, that, without relieving the Transferring Member from any such limitations or obligations as more fully described in Section 10.06, such Assignee shall be bound by any limitations and obligations of a Member contained herein by which a Member would be bound on account of the Assignee’s Units (including the obligation to make Capital Contributions on account of such Units).
Section 10.06 Assignor’s Rights and Obligations. Any Member who shall Transfer any Unit in a manner in accordance with this Agreement shall cease to be a Member with respect to such Units and shall no longer have any rights or privileges, or, except as set forth in this Section 10.06, duties, liabilities or obligations, of a Member with respect to such Units or other interest (it being understood, however, that the applicable provisions of Sections 6.08 and 7.04 shall continue to inure to such Person’s benefit), except that unless and until the Assignee (if not already a Member) is admitted as a Substituted Member in accordance with the provisions of Article XII (the “Admission Date”), (i) such Transferring Member shall retain all of the duties, liabilities and obligations of a Member with respect to such Units, and (ii) the Manager may, in its sole discretion, reinstate all or any portion of the rights and privileges of such Member with respect to such Units for any period of time prior to the Admission Date. Nothing contained herein shall relieve any Member who Transfers any Units in the Company from any liability of such Member to the Company with respect to such Units that may exist as of the Admission Date or that is otherwise specified in the Delaware Act or for any liability to the Company or any other Person for any materially false statement made by such Member (in its capacity as such) or for any present or future breaches of any representations, warranties or covenants by such Member (in its capacity as such) contained herein or in the Other Agreements with the Company.
Section 10.07 Overriding Provisions.
(a) Any Transfer or attempted Transfer of any Units in violation of this Agreement (including any prohibited indirect Transfers) shall be, to the fullest extent permitted by applicable law, null and void ab initio, and the provisions of Sections 10.05 and 10.06 shall not apply to any such Transfers. For the avoidance of doubt, any Person to whom a Transfer is made or attempted in violation of this Agreement shall not become a Member and shall not have any other rights in or with respect to any rights of a Member of the Company with respect to the applicable Units. The approval of any Transfer in any one or more instances shall not limit or waive the requirement for such approval in any other or future instance. The Manager shall promptly amend the Schedule of Members to reflect any Permitted Transfer pursuant to this Article X.
Annex A-130
(b) Notwithstanding anything contained herein to the contrary (including, for the avoidance of doubt, the provisions of Section 10.01, Section 10.02 and Article XI and Article XII), in no event shall any Member Transfer any Units to the extent such Transfer would:
(i) result in the violation of the Securities Act, or any other applicable federal, state or foreign Laws;
(ii) cause an assignment under the Investment Company Act;
(iii) in the reasonable determination of the Manager, be a violation of or a default (or an event that, with notice or the lapse of time or both, would constitute a default) under, or result in an acceleration of any obligation under any Credit Agreement to which the Company or the Manager is a party; provided that the payee or creditor to whom the Company or the Manager owes such obligation is not an Affiliate of the Company or the Manager;
(iv) be a Transfer to a Person who is not legally competent or who has not achieved his or her majority of age under applicable Law (excluding trusts for the benefit of minors);
(v) cause the Company to be treated as a “publicly traded partnership” or to be taxed as a corporation pursuant to Section 7704 of the Code or any successor provision thereto under the Code; or
(vi) result in the Company having more than one hundred (100) partners, within the meaning of Treasury Regulations Section 1.7704-1(h)(1) (determined pursuant to the rules of Treasury Regulations Section 1.7704-1(h)(3)).
(c) Notwithstanding anything contained herein to the contrary, in no event shall any Member that is not a “United States person” within the meaning of Section 7701(a)(30) of the Code Transfer any Units, unless such Member and the transferee have delivered to the Company, in respect of the relevant Transfer, written evidence that all required withholding under Section 1446(f) of the Code will have been done and duly remitted to the applicable taxing authority or duly executed certifications (prepared in accordance with the applicable Treasury Regulations or other authorities) of an exemption from such withholding; provided that the Company shall cooperate in the manner set forth in Section 11.06 with any reasonable requests from such Member for certifications or other information from the Company in connection with satisfying this Section 10.07(c) prior to the relevant Transfer (or Redemption or Direct Exchange, as applicable).
Section 10.08 Spousal Consent. In connection with the execution and delivery of this Agreement, any Member who is a natural person will deliver to the Company an executed consent from such Member’s spouse (if any) in the form of Exhibit B-1 attached hereto or a Member’s spouse confirmation of separate property in the form of Exhibit B-2 attached hereto. If, at any time subsequent to the Effective Date such Member becomes legally married (whether in the first instance or to a different spouse), such Member shall cause his or her spouse to execute and deliver to the Company a consent in the form of Exhibit B-1 or Exhibit B-2 attached hereto. Such Member’s non-delivery to the Company of an executed consent in the form of Exhibit B-1 or Exhibit B-2 at any time shall constitute such Member’s continuing representation and warranty that such Member is not legally married as of such date.
Section 10.09 Certain Transactions with respect to the Corporation.
(a) In connection with a Change of Control Transaction, the Manager shall have the right, in its sole discretion, to require each Member to effect a Redemption of all or a portion of such Member’s Units, together with the cancellation of an equal number of shares of Class B Common Stock, pursuant to which such Units will be exchanged for shares of Class A Common Stock (or economically equivalent cash or securities of a successor entity), mutatis mutandis, in accordance with the Redemption provisions of Article XI (applied for this purpose as if the Corporation had delivered an Election Notice that specified a Share Settlement with respect to such Redemption) and otherwise in accordance with this Section 10.09(a). Any such Redemption pursuant to this Section 10.09(a) shall be effective immediately prior to the consummation of such Change of Control Transaction (and, for the avoidance of doubt, shall be contingent upon the consummation of such Change of Control Transaction and shall not be effective if such Change of Control Transaction is not consummated) (the date of such Redemption pursuant to this Section 10.09(a), the “Change of Control Date”). From and after the Change of Control Date, (i) the Units and any shares of Class B Common Stock subject to such Redemption shall be deemed to be transferred to the Corporation on the Change of Control Date and (ii) each such Member shall cease to have any rights with respect to the Units and any shares of
Annex A-131
Class B Common Stock subject to such Redemption (other than the right to receive shares of Class A Common Stock (or economically equivalent cash or equity securities in a successor entity) pursuant to such Redemption). In the event the Manager desires to initiate the provisions of this Section 10.09, the Manager shall provide written notice of an expected Change of Control Transaction to all Members within the earlier of (x) five (5) Business Days following the execution of an agreement with respect to such Change of Control Transaction and (y) ten (10) Business Days before the proposed date upon which the contemplated Change of Control Transaction is to be effected, including in such notice such information as may reasonably describe the Change of Control Transaction, subject to Law, including the date of execution of such agreement or such proposed effective date, as applicable, the amount and types of consideration to be paid for shares of Class A Common Stock in the Change of Control Transaction and any election with respect to types of consideration that a holder of shares of Class A Common Stock, as applicable, shall be entitled to make in connection with a Change of Control Transaction (which election shall be available to each Member on the same terms as holders of shares of Class A Common Stock). Following delivery of such notice and on or prior to the Change of Control Date, the Members shall take all actions reasonably requested by the Corporation to effect such Redemption in accordance with the terms of Article XI, including taking any action and delivering any document required pursuant to this Section 10.09(a) to effect such Redemption. Notwithstanding the foregoing, in the event the Manager requires the Members to exchange less than all of their outstanding Units (and to surrender a corresponding number of shares of Class B Common Stock for cancellation), each Member’s participation in the Change of Control Transaction shall be reduced pro rata.
(b) In the event that a tender offer, share exchange offer, issuer bid, take-over bid, recapitalization, or similar transaction with respect to Class A Common Stock (a “Pubco Offer”) is proposed by the Corporation or is proposed to the Corporation or its stockholders and approved by the Corporate Board or is otherwise effected or to be effected with the consent or approval of the Corporate Board, the Manager shall provide written notice of the Pubco Offer to all Members within the earlier of (i) five (5) Business Days following the execution of an agreement (if applicable) with respect to, or the commencement of (if applicable), such Pubco Offer and (ii) ten (10) Business Days before the proposed date upon which the Pubco Offer is to be effected, including in such notice such information as may reasonably describe the Pubco Offer, subject to Law, including the date of execution of such agreement (if applicable) or of such commencement (if applicable), the material terms of such Pubco Offer, including the amount and types of consideration to be received by holders of shares of Class A Common Stock in the Pubco Offer, any election with respect to types of consideration that a holder of shares of Class A Common Stock, as applicable, shall be entitled to make in connection with such Pubco Offer, and the number of Units (and the corresponding shares of Class B Common Stock) held by such Member that is applicable to such Pubco Offer. The Members (other than the Manager) shall be permitted to participate in such Pubco Offer by delivering a written notice of participation that is effective immediately prior to the consummation of such Pubco Offer (and that is contingent upon consummation of such offer), and shall include such information necessary for consummation of such offer as requested by the Corporation. In the case of any Pubco Offer that was initially proposed by the Corporation, the Corporation shall use reasonable best efforts to enable and permit the Members (other than the Manager) to participate in such transaction to the same extent or on an economically equivalent basis as the holders of shares of Class A Common Stock, and to enable such Members to participate in such transaction without being required to exchange Units or shares of Class B Common Stock prior to the consummation of such transaction. For the avoidance of doubt, in no event shall Common Unitholders be entitled to receive in such Pubco Offer aggregate consideration for each Common Unit that is greater than the consideration payable in respect of each share of Class A Common Stock in connection with a Pubco Offer.
(c) In the event that a transaction or proposed transaction constitutes both a Change of Control Transaction and a Pubco Offer, the provisions of Section 10.09(a) shall take precedence over the provisions of Section 10.09(b) with respect to such transaction, and the provisions of Section 10.09(b) shall be subordinate to provisions of Section 10.09(a), and may only be triggered if the Manager elects to waive the provisions of Section 10.09(a).
Article XI
REDEMPTION AND DIRECT EXCHANGE RIGHTS
Section 11.01 Redemption Right of a Member.
(a) Each Member (other than the Corporation and its Subsidiaries) shall be entitled to cause the Company to redeem (a “Redemption”) all or any portion of its Common Units in whole or in part (the “Redemption Right”) (i) with respect to an Unrestricted Redemption, at any time and from time to time following the waiver
Annex A-132
or expiration of any contractual lock-up period relating to the shares of the Corporation that may be applicable to such Member and (ii) in any other case, during the Quarterly Redemption Notice Period preceding the desired Redemption Date; provided that, (x) with respect to any Redemption, a Member shall be required to redeem at least [__] Common Units if a Redemption is for less than all of a Member’s remaining Common Units and (y) with respect to any Unrestricted Redemption, other than an Unrestricted Redemption that is in connection with a Permitted Redemption Event, a Member shall not be entitled to request more than one Redemption in any [ ]-day period or more than [ ] Redemptions in any 12-month period. Notwithstanding the foregoing, a Member may exercise its Redemption Right with respect to any of the then-held Common Units of such Member if such Redemption Right is exercised in connection with the valid exercise of such Member’s rights to have the shares of Class A Common Stock issuable in connection with such Redemption participate in an offering of securities by the Corporation or any other Member (i.e., “piggyback” rights) pursuant to the Registration Rights Agreement. A Member desiring to exercise its Redemption Right (each, a “Redeeming Member”) shall exercise such right by giving written notice (the “Redemption Notice”) to the Company with a copy to the Corporation. The Redemption Notice shall specify the number of Common Units (the “Redeemed Units”) that the Redeeming Member intends to have the Company redeem and the applicable Redemption Date; provided that the Company, the Corporation and the Redeeming Member may change the number of Redeemed Units and/or the Redemption Date specified in such Redemption Notice to another number and/or date by mutual agreement signed in writing by each of them; provided further that in the event the Corporation elects a Share Settlement in connection with an Unrestricted Redemption, the Unrestricted Redemption may be conditioned (including as to timing) by the Redeeming Member on the closing of a purchase by another Person (whether in an underwritten offering, tender or exchange offer, or otherwise) of the shares of Class A Common Stock that may be issued in connection with such proposed Unrestricted Redemption. Subject to Section 11.03 and unless the Redeeming Member timely has delivered a Retraction Notice as provided in Section 11.01(c) or has revoked or delayed a Redemption as provided in Section 11.01(d), on the Redemption Date (to be effective immediately prior to the close of business on the Redemption Date):
(i) the Redeeming Member shall Transfer and surrender, free and clear of all liens and encumbrances (x) the Redeemed Units to the Company (including any certificates representing the Redeemed Units if they are certificated), and (y) a number of shares of Class B Common Stock (together with any Corresponding Rights) equal to the number of Redeemed Units to the Corporation, to the extent applicable;
(ii) the Company shall (x) cancel the Redeemed Units, (y) transfer to the Redeeming Member the consideration to which the Redeeming Member is entitled under Section 11.01(b), and (z) if the Units are certificated, issue to the Redeeming Member a certificate for a number of Common Units equal to the difference (if any) between the number of Common Units evidenced by the certificate surrendered by the Redeeming Member pursuant to clause (i) of this Section 11.01(a) and the Redeemed Units; and
(iii) the Corporation shall cancel and retire for no consideration the shares of Class B Common Stock (together with any Corresponding Rights) that were Transferred to the Corporation pursuant to Section 11.01(a)(i)(y) above.
(b) The Corporation shall have the option (as determined by at least [two (2)] of its independent directors (within the meaning of the rules of the Stock Exchange) who are disinterested), as provided in Section 11.02, to elect to have the Redeemed Units be redeemed in consideration for either a Share Settlement or a Cash Settlement; provided, for the avoidance of doubt, that the Corporation may elect to have the Redeemed Units be redeemed in consideration for a Cash Settlement only to the extent that the Corporation has cash available in an amount equal to at least the Redeemed Units Equivalent. The Corporation shall give written notice (the “Election Notice”) to the Company (with a copy to the applicable Redeeming Member) of such election within two (2) Business Days of receiving the Redemption Notice; provided that if the Corporation does not timely deliver an Election Notice, the Corporation shall be deemed to have elected the Share Settlement method. If the Corporation elects a Share Settlement (including in connection with a Direct Exchange pursuant to Section 11.03), the Corporation shall deliver or cause to be delivered the number of shares of Class A Common Stock deliverable upon such Share Settlement as promptly as practicable (but not later than three (3) Business Days) after the Redemption Date, at the offices of the then-acting registrar and transfer agent of the shares of Class A Common Stock (or, if there is no then-acting registrar and transfer agent of Class A Common Stock, at the principal executive offices of the Corporation), registered in the name of the relevant Redeeming Member (or in such other name as is requested in writing by the Redeeming Member), in certificated or uncertificated form, as determined by the Corporation; provided that to the extent the shares of Class A Common Stock are settled through the facilities of The Depository Trust Company, upon the written instruction of the
Annex A-133
Redeeming Member set forth in the Redemption Notice, the Corporation shall use its commercially reasonable efforts to deliver the shares of Class A Common Stock deliverable to such Redeeming Member through the facilities of The Depository Trust Company, to the account of the participant of The Depository Trust Company designated by such Redeeming Member by no later than the close of business on the Business Day immediately following the Redemption Date.
(c) In the event the Corporation elects the Cash Settlement in connection with any Unrestricted Redemption, the Redeeming Member may retract its Redemption Notice by giving written notice (the “Retraction Notice”) to the Company (with a copy to the Corporation) within three (3) Business Days of delivery of the Election Notice. Subject to the last two sentences of this Section 11.01(c), if, in the case of a Redemption that is not an Unrestricted Redemption, the Class A Common Stock Value (determined by treating the last full Trading Day that is three Business Days immediately prior to the applicable Redemption Date as the final measurement date of such five-day period used to calculate the Class A Common Stock Value) decreases by more than 10% from the Class A Common Stock Value (determined by treating the last full Trading Day that is immediately prior to the date of delivery the applicable Redemption Notice as the final measurement date of such five-day period used to calculate the Class A Common Stock Value), the Redeeming Member may elect to retract its Redemption Notice by giving written notice of such election (a “Restricted Retraction Notice”) to the Corporation and the Company no later than three Business Days prior to the Redemption Date. The timely delivery of a Retraction Notice or Restricted Retraction Notice, as applicable, shall terminate all of the Redeeming Member’s, the Company’s and the Corporation’s rights and obligations under this Section 11.01 arising from the applicable Redemption Notice or Restricted Retraction Notice (but not, for the avoidance of doubt, from any Redemption Notice or Restricted Retraction Notice not retracted or that may be delivered in the future). A Redeeming Member may deliver a Restricted Retraction Notice only once in every 12-month period (and any additional Restricted Retraction Notice delivered by such Redeeming Member within such 12-month period shall be deemed null and void ab initio and ineffective with respect to the revocation of the Redemption specified therein). A Redeeming Member who revokes a Redemption pursuant to a Restricted Retraction Notice may not participate in the Redemption to occur on the next Quarterly Redemption Date immediately following the Quarterly Redemption Date with respect to which the Restricted Retraction Notice pertains.
(d) In the event the Corporation elects a Share Settlement in connection with a Redemption, a Redeeming Member shall be entitled to revoke its Redemption Notice or Restricted Retraction Notice or delay the consummation of a Redemption if any of the following conditions exists:
(i) any registration statement pursuant to which the resale of the Class A Common Stock to be registered for such Redeeming Member at or immediately following the consummation of the Redemption shall have ceased to be effective pursuant to any action or inaction by the SEC or no such resale registration statement has yet become effective;
(ii) the Corporation shall have failed to cause any related prospectus to be supplemented by any required prospectus supplement necessary to effect such Redemption;
(iii) the Corporation shall have exercised its right to defer, delay or suspend the filing or effectiveness of a registration statement and such deferral, delay or suspension shall affect the ability of such Redeeming Member to have its Class A Common Stock registered at or immediately following the consummation of the Redemption;
(iv) the Redeeming Member is in possession of any material non-public information concerning the Corporation, the receipt of which results in such Redeeming Member being prohibited or restricted from selling Class A Common Stock at or immediately following the Redemption without disclosure of such information (and the Corporation does not permit disclosure of such information);
(v) any stop order relating to the registration statement pursuant to which the Class A Common Stock was to be registered by such Redeeming Member at or immediately following the Redemption shall have been issued by the SEC;
(vi) there shall have occurred a material disruption in the securities markets generally or in the market or markets in which the Class A Common Stock is then traded;
(vii) there shall be in effect an injunction, a restraining order or a decree of any nature of any Governmental Entity that restrains or prohibits the Redemption;
Annex A-134
(viii) the Corporation shall have failed to comply in all material respects with its obligations under the Registration Rights Agreement, and such failure shall have affected the ability of such Redeeming Member to consummate the resale of Class A Common Stock to be received upon such Redemption pursuant to an effective registration statement; or
(ix) the Redemption Date would occur three (3) Business Days or less prior to, or during, a Redemption Black-Out Period.
If a Redeeming Member delays the consummation of a Redemption pursuant to this Section 11.01(d), the Redemption Date shall occur on the fifth (5th) Business Day following the date on which the condition(s) giving rise to such delay cease to exist (or such earlier day as the Corporation, the Company and such Redeeming Member may agree in writing).
(e) The number of shares of Class A Common Stock (or Redeemed Units Equivalent, if applicable) (together with any Corresponding Rights) applicable to any Share Settlement or Cash Settlement shall not be adjusted on account of any Distributions previously made with respect to the Redeemed Units or dividends previously paid with respect to Class A Common Stock; provided, however, that if a Redeeming Member causes the Company to redeem Redeemed Units and the Redemption Date occurs subsequent to the record date for any Distribution with respect to the Redeemed Units but prior to payment of such Distribution, the Redeeming Member shall be entitled to receive such Distribution with respect to the Redeemed Units on the date that it is made notwithstanding that the Redeeming Member Transferred and surrendered the Redeemed Units to the Company prior to such date.
(f) In the case of a Share Settlement, in the event a reclassification or other similar transaction occurs following delivery of a Redemption Notice, but prior to the Redemption Date, as a result of which shares of Class A Common Stock are converted into another security, then a Redeeming Member shall be entitled to receive the amount of such other security (and, if applicable, any Corresponding Rights) that the Redeeming Member would have received if such Redemption Right had been exercised and the Redemption Date had occurred immediately prior to the record date of such reclassification or other similar transaction.
(g) Notwithstanding anything to the contrary herein, no Redemption shall be permitted (and, if attempted, shall be void ab initio) if, in the good faith determination of the Company or of the Corporation, such Redemption would have the effect set forth in Section 10.07(b)(v) and (vi), or otherwise pose a material risk that the Company would be a “publicly traded partnership” under Section 7704 of the Code, and the Company or the Corporation may impose additional restrictions on Redemptions during such taxable year as the Company or the Corporation may determine to be necessary or advisable so that the Company is not treated as a “publicly traded partnership” under Section 7704 of the Code.
(h) For the avoidance of doubt, and notwithstanding anything to the contrary herein, a Member shall not be entitled to redeem Redeemed Units to the extent the Corporation determines that such Redemption (i) would be prohibited by law or regulation (including, without limitation, the unavailability of any requisite registration statement filed under the U.S. Securities Act of 1933, as amended) or (ii) would not be permitted under any other agreements with the Corporation or its subsidiaries to which such Member may be party or any written policies of the Corporation related to unlawful or improper trading (including, without limitation, the policies of the Corporation relating to insider trading).
Section 11.02 Election and Contribution of the Corporation. Unless the Redeeming Member has timely delivered a Retraction Notice or Restricted Retraction Notice as provided in Section 11.01(c), or has revoked or delayed a Redemption as provided in Section 11.01(d), subject to Section 11.03 on the Redemption Date (to be effective immediately prior to the close of business on the Redemption Date) (i) the Corporation shall make a Capital Contribution to the Company(in the form of the Share Settlement or the Cash Settlement, as determined by the Corporation in accordance with Section 11.01(b)), and (ii) except in connection with a Direct Exchange pursuant to Section 11.03, the Company shall issue to the Corporation a number of Common Units equal to the number of Redeemed Units surrendered by the Redeeming Member. Notwithstanding any other provisions of this Agreement to the contrary, but subject to Section 11.03, in the event that the Corporation elects a Cash Settlement, the Corporation shall only be obligated to contribute to the Company an amount in respect of such Cash Settlement equal to the Redeemed Units Equivalent with respect to such Cash Settlement, which in no event shall exceed the amount actually paid by the Company to the Redeeming Member as the Cash Settlement. The timely delivery of a Retraction Notice or Restricted Retraction Notice shall terminate all of the Company’s and the Corporation’s rights and obligations under this Section 11.02 arising from the Redemption Notice or Restricted Retraction Notice.
Annex A-135
Section 11.03 Direct Exchange Right of the Corporation.
(a) Notwithstanding anything to the contrary in this Article XI (save for the limitations set forth in Section 11.01(b) regarding the Corporation’s option to select the Share Settlement or the Cash Settlement, and without limitation to the rights of the Members under Section 11.01, including the right to revoke a Redemption Notice), the Corporation may, in its sole and absolute discretion (as determined by at least [two (2)] of its independent directors (within the meaning of the rules of the Stock Exchange) who are disinterested) (subject to the timing limitations set forth on such discretion in Section 11.01(b)), elect to effect on the Redemption Date the exchange of Redeemed Units for the Share Settlement or the Cash Settlement, as the case may be, through a direct exchange of such Redeemed Units and the Share Settlement or the Cash Settlement, as applicable, between the Redeeming Member and the Corporation (a “Direct Exchange”) (rather than contributing the Share Settlement or the Cash Settlement, as the case may be, to the Company in accordance with Section 11.02 for purposes of the Company redeeming the Redeemed Units from the Redeeming Member in consideration of the Share Settlement or the Cash Settlement, as applicable). Upon such Direct Exchange pursuant to this Section 11.03, the Corporation shall acquire the Redeemed Units and shall be treated for all purposes of this Agreement as the owner of such Units.
(b) The Corporation may, at any time prior to a Redemption Date (including after delivery of an Election Notice pursuant to Section 11.01(b)), deliver written notice (an “Exchange Election Notice”) to the Company and the Redeeming Member setting forth its election to exercise its right to consummate a Direct Exchange; provided that such election is subject to the limitations set forth in Section 11.01(b) and does not unreasonably prejudice the ability of the parties to consummate a Redemption or Direct Exchange on the Redemption Date. An Exchange Election Notice may be revoked by the Corporation at any time; provided that any such revocation does not unreasonably prejudice the ability of the parties to consummate a Redemption or Direct Exchange on the Redemption Date. The right to consummate a Direct Exchange in all events shall be exercisable for all of the Redeemed Units that would have otherwise been subject to a Redemption.
(c) Except as otherwise provided by this Section 11.03, a Direct Exchange shall be consummated pursuant to the same timeframe as the relevant Redemption would have been consummated if the Corporation had not delivered an Exchange Election Notice and as follows:
(i) the Redeeming Member shall transfer and surrender, free and clear of all liens and encumbrances (x) the Redeemed Units and (y) a number of shares of Class B Common Stock (together with any Corresponding Rights) equal to the number of Redeemed Units, to the extent applicable, in each case, to the Corporation;
(ii) the Corporation shall (x) pay to the Redeeming Member the Share Settlement or the Cash Settlement, as applicable, and (y) cancel and retire for no consideration the shares of Class B Common Stock (together with any Corresponding Rights) that were Transferred to the Corporation pursuant to Section 11.03(c)(i)(y) above; and
(iii) the Company shall (x) register the Corporation as the owner of the Redeemed Units and (y) if the Units are certificated, issue to the Redeeming Member a certificate for a number of Common Units equal to the difference (if any) between the number of Common Units evidenced by the certificate surrendered by the Redeeming Member pursuant to Section 11.03(c)(i)(x) and the Redeemed Units, and issue to the Corporation a certificate for the number of Redeemed Units.
Section 11.04 Reservation of Shares of Class A Common Stock; Listing; Certificate of the Corporation.
(a) At all times the Corporation shall reserve and keep available out of its authorized but unissued Class A Common Stock, solely for the purpose of issuance upon a Share Settlement in connection with a Redemption or Direct Exchange, such number of shares of Class A Common Stock as shall be issuable upon any such Share Settlement pursuant to a Redemption or Direct Exchange; provided that nothing contained herein shall be construed to preclude the Corporation from satisfying its obligations in respect of any such Share Settlement pursuant to a Redemption or Direct Exchange by delivery of purchased Class A Common Stock (which may or may not be held in the treasury of the Corporation) or by way of Cash Settlement. The Corporation shall deliver Class A Common Stock that has been registered under the Securities Act with respect to any Share Settlement pursuant to a Redemption or Direct Exchange to the extent a registration statement is effective and available with respect to such shares; provided that all such unregistered shares of Class A Common Stock (if any) shall be entitled to the registration rights set forth in the Registration Rights
Annex A-136
Agreement if the holders thereof are party to the Registration Rights Agreement and have such rights thereunder. The Corporation shall use its commercially reasonable efforts to list the Class A Common Stock required to be delivered upon any such Share Settlement pursuant to a Redemption or Direct Exchange prior to such delivery upon each national securities exchange upon which the outstanding shares of Class A Common Stock are listed at the time of such Share Settlement pursuant to a Redemption or Direct Exchange (it being understood that any such shares may be subject to transfer restrictions under applicable securities Laws). The Corporation covenants that all shares of Class A Common Stock issued in connection with a Share Settlement pursuant to a Redemption or Direct Exchange will, upon issuance, be validly issued, fully paid and non-assessable. The provisions of this Article XI shall be interpreted and applied in a manner consistent with any corresponding provisions of the Corporation’s certificate of incorporation (if any).
(b) Prior to any Redemption or Direct Exchange effected pursuant to this Agreement, the Corporation shall take all such steps as may be required to cause to qualify for exemption under Rule 16b-3(d) or (e), as applicable, under the Exchange Act, and to be exempt for purposes of Section 16(b) under the Exchange Act, any acquisitions from, or dispositions to, the Corporation of equity securities of Corporation (including derivative securities with respect thereto) and any securities that may be deemed to be equity securities or derivative securities of the Corporation for such purposes that result from the transactions contemplated by this Agreement, by each officer or director of the Corporation, including any director by deputization. The authorizing resolutions shall be approved by either the Corporate Board or a committee thereof composed solely of two or more Non-Employee Directors (as defined in Rule 16b-3 under the Exchange Act) of the Corporation (with the authorizing resolutions specifying the name of each such director whose acquisition or disposition of securities is to be exempted and the number of securities that may be acquired and disposed of by each such Person pursuant to this Agreement).
Section 11.05 Effect of Exercise of Redemption or Direct Exchange. This Agreement shall continue notwithstanding the consummation of a Redemption or Direct Exchange by a Member and all rights set forth herein shall continue in effect with respect to the remaining Members and, to the extent the Redeeming Member has a remaining Unit following such Redemption or Direct Exchange, the Redeeming Member. No Redemption or Direct Exchange shall relieve a Redeeming Member, the Company or the Corporation of any prior breach of this Agreement by such Redeeming Member, the Company or the Corporation.
Section 11.06 Tax Treatment.
(a) Unless otherwise required by applicable Law, the parties hereto acknowledge and agree that a Redemption or a Direct Exchange, as the case may be, shall be treated as a direct exchange between the Corporation and the Redeeming Member for U.S. federal and applicable state and local income tax purposes. For U.S. federal income (and applicable state and local) tax purposes, each of the Redeeming Member, the Company and the Corporation agree to treat each Redemption or Direct Exchange as a sale of such Redeeming Member’s Common Units (together with the same number of Class B Common Stock) to the Corporation in exchange for Class A Common Stock or cash, as applicable (with no such consideration being allocated to such Class B Common Stock, which shall be deemed to have no value for purposes of such exchange).
(b) The issuance of Class A Common Stock upon a Redemption or Direct Exchange shall be made without charge to the Redeeming Member for any stamp or other similar tax in respect of such issuance, except that if any shares of such Class A Common Stock are to be issued in a name other than that of the Redeeming Member, then the Person or Persons in whose names such shares are to be issued shall pay to the Corporation the amount of any tax payable in respect of any Transfer involved in such issuance or establish to the satisfaction of the Corporation that such tax has been paid or is not payable.
(c) Each of the Company and the Corporation shall be entitled to deduct and withhold from any consideration payable or otherwise deliverable upon a Redemption or Direct Exchange such amounts as may be required to be deducted or withheld therefrom under the Code or any provision of applicable Law, and to the extent deduction and withholding is required, such deduction and withholding may be taken in Class A Common Stock. Prior to making such deduction or withholding, the Company shall use commercially reasonable efforts to give written notice to the Redeeming Member and reasonably cooperate with such Redeeming Member to reduce or avoid any such withholding. To the extent such amounts are so deducted or withheld and paid over to the relevant governmental authority, such amounts shall be treated for all purposes under this Agreement as having been paid to the Redeeming Member, and, if withholding is taken in Class A Common Stock, the relevant withholding party shall be treated as having sold such Class A Common Stock on behalf of such Redeeming Member for an amount of cash equal to the Fair Market Value thereof at the time of such deemed sale and paid such cash proceeds to the appropriate governmental authority.
Annex A-137
Section 11.07 Company Exchange and Redemption Right. At the discretion of the Corporation, and provided that the Class A Common Stock is listed or admitted to trading on the Stock Exchange, the Common Units are subject to mandatory Redemption in each of the following circumstances:
(a) if the Corporation/Company has obtained the consent of holders of at least 66 2/3% of the Common Units then outstanding (excluding all Common Units held directly or indirectly by the Corporation), then all Members will be required to redeem all outstanding Common Units then held by the Members;
(b) if the Members (other than the Corporation and its direct or indirect wholly owned Subsidiaries) hold less than 10% of the then-outstanding Common Units, then all Members will be required to redeem all outstanding Common Units then held by the Members; and
(c) if at any time the Company has more than 85 partners, within the meaning of Treasury Regulations Section 1.7704-1(h)(1) (determined pursuant to the rules of Treasury Regulations Section 1.7704-1(h)(3)), then any or all Members who hold less than 1% of the Common Units then outstanding (excluding all Common Units held directly or indirectly by the Corporation) will be required to redeem all of their Common Units then held by such Member(s) (the foregoing clauses (a), (b) and (c), a “Company Redemption Right”).
The Company shall exercise the Company Redemption Right by delivering written notice to each Member subject of the Redemption (the “Company Redemption Notice”) not later than five (5) Business Days prior to the proposed Redemption Date, which notice shall specify the Redemption Date and whether the redemption shall be effected through a Cash Settlement, a Share Settlement or a Direct Exchange. The Member whose Common Units are the subject of the Company Redemption Notice shall not have the right to deliver a Retraction Notice or otherwise cancel or reverse the Company’s decision to proceed with the Redemption. Except as otherwise provided in this Section 11.07, the Company Redemption Right shall be settled in accordance with the provisions of this Article XI. Notwithstanding anything in this Article XI, the Company’s right to cause a Redemption and/or Exchange under this Section 11.07 shall apply to any and all Common Units (including those Common Units that are subject to vesting conditions held by a Member and its Affiliates), and any shares of Class A Common Stock received in exchange or redemption of any such Common Units which are subject to vesting conditions shall be subject to the same vesting conditions and in the same proportions as such Common Units. Notwithstanding the foregoing, the Common Units shall in no event be subject to a Company Redemption Right unless, in the event of a Share Settlement of such Company Redemption Right, (x) there is an active shelf registration statement in effect with respect to all of the Common Units that would be subject to Redemption and (y) the Class A Common Stock issuable in connection with such Redemption shall not be subject to any lockup or other restrictions on Transfer.
Article XII
ADMISSION OF MEMBERS
Section 12.01 Substituted Members. Subject to the provisions of Article X hereof, in connection with the Permitted Transfer of a Unit hereunder, the Permitted Transferee shall become a Substituted Member on the effective date of such Transfer, which effective date shall not be earlier than the date of compliance with the conditions to such Transfer, and such admission shall be shown on the books and records of the Company, including the Schedule of Members.
Section 12.02 Additional Members. Subject to the provisions of Article X hereof, any Person that is not a Member as of the Effective Date may be admitted to the Company as an additional Member (any such Person, an “Additional Member”) only upon furnishing to the Manager (a) duly executed Joinder and counterparts to any applicable Other Agreements and (b) such other documents or instruments as may be reasonably necessary or appropriate to effect such Person’s admission as a Member (including entering into such documents as may reasonably be requested by the Manager). Such admission shall become effective on the date on which the Manager determines in its sole discretion that such conditions have been satisfied and when any such admission is shown on the books and records of the Company, including the Schedule of Members.
Article XIII
WITHDRAWAL AND RESIGNATION; TERMINATION OF RIGHTS
Section 13.01 Withdrawal and Resignation of Members. Except in the event of Transfers pursuant to Section 10.06 and the Manager’s right to resign pursuant to Section 6.03, no Member shall have the power or right to withdraw or otherwise resign as a Member from the Company prior to the dissolution and winding up of the Company pursuant to Article XIV. Any Member, however, that attempts to withdraw or otherwise resign as a Member
Annex A-138
from the Company without the prior written consent of the Manager upon or following the dissolution and winding up of the Company pursuant to Article XIV, but prior to such Member receiving the full amount of Distributions from the Company to which such Member is entitled pursuant to Article XIV, shall be liable to the Company for all damages (including all lost profits and special, indirect and consequential damages) directly or indirectly caused by the withdrawal or resignation of such Member. Upon a Transfer of all of a Member’s Units in a Transfer permitted by this Agreement, subject to the provisions of Section 10.06, such Member shall cease to be a Member.
Article XIV
DISSOLUTION AND LIQUIDATION
Section 14.01 Dissolution. The Company shall not be dissolved by the admission of Additional Members or Substituted Members or the attempted withdrawal, removal, dissolution, Bankruptcy or resignation of a Member. The Company shall dissolve, and its affairs shall be wound up, upon (a “Liquidating Event”):
(a) the decision of the Manager together with the written approval of the Common Unitholders holding a majority of the Common Units to dissolve the Company (excluding for purposes of such calculation the Corporation and all Common Units held directly or indirectly by it);
(b) a dissolution of the Company under Section 18-801(4) of the Delaware Act, unless the Company is continued without dissolution pursuant thereto; or
(c) the entry of a decree of judicial dissolution of the Company under Section 18-802 of the Delaware Act.
Except as otherwise set forth in this Article XIV, the Company is intended to have perpetual existence. An Event of Withdrawal shall not in and of itself cause a dissolution of the Company and the Company shall continue in existence subject to the terms and conditions of this Agreement.
Section 14.02 Winding up. Subject to Section 14.05, on dissolution of the Company, the Manager shall act as liquidating trustee or may appoint one or more Persons as liquidating trustee (each such Person, a “Liquidator”). The Liquidators shall proceed diligently to wind up the affairs of the Company and make final distributions as provided herein and in the Delaware Act. The costs of liquidation shall be borne as an expense of the Company. Until final distribution, the Liquidators shall, to the fullest extent permitted by applicable Law, continue to operate the properties of the Company with all of the power and authority of the Manager. The steps to be accomplished by the Liquidators are as follows:
(a) as promptly as possible after dissolution and again after final liquidation, the Liquidators shall cause a proper accounting to be made by a recognized firm of certified public accountants of the Company’s assets, liabilities and operations through the last day of the calendar month in which the dissolution occurs or the final liquidation is completed, as applicable;
(b) the Liquidators shall pay, satisfy or discharge from the Company’s funds, or otherwise make adequate provision for payment and discharge thereof (including, without limitation, the establishment of a cash fund for contingent, conditional and unmatured liabilities in such amount and for such term as the Liquidators may reasonably determine) the following: first, all of the debts, liabilities and obligations of the Company owed to creditors other than the Members in satisfaction of the liabilities of the Company (whether by payment or the making of reasonable provision for payment thereof), including all expenses incurred in connection with the liquidations; and second, all of the debts, liabilities and obligations of the Company owed to the Members (other than any payments or distributions owed to such Members in their capacity as Members pursuant to this Agreement); and
(c) following any payments pursuant to the foregoing Section 14.02(b), all remaining assets of the Company shall be distributed:
(i) to the Series A Preferred Units an amount equal to the Liquidation Preference; and
(ii) the balance to the Members in accordance with Section 4.01(a)(ii) by the end of the Taxable Year during which the liquidation of the Company occurs (or, if later, by ninety (90) days after the date of the liquidation).
Annex A-139
The distribution of cash and/or property to the Members in accordance with the provisions of this Section 14.02 and Section 14.03 below shall constitute a complete return to the Members of their Capital Contributions, a complete distribution to the Members of their interest in the Company and all of the Company’s property and shall constitute a compromise to which all Members have consented within the meaning of the Delaware Act. To the extent that a Member returns funds to the Company, it has no claim against any other Member for those funds.
Section 14.03 Deferment Distribution in Kind. Notwithstanding the provisions of Section 14.02, but subject to the order of priorities set forth therein, if upon dissolution of the Company the Liquidators determine that an immediate sale of part or all of the Company’s assets would be impractical or would cause undue loss (or would otherwise not be beneficial) to the Members, the Liquidators may, in their sole discretion and the fullest extent permitted by applicable Law, defer for a reasonable time the liquidation of any assets except those necessary to satisfy the Company’s liabilities (other than loans to the Company by any Member(s)) and reserves. Subject to the order of priorities set forth in Section 14.02, the Liquidators may, in their sole discretion, distribute to the Members, in lieu of cash, either (a) all or any portion of such remaining assets in-kind of the Company in accordance with the provisions of Section 14.02(c), (b) as tenants in common and in accordance with the provisions of Section 14.02(c), undivided interests in all or any portion of such assets of the Company or (c) a combination of the foregoing. Any such Distributions in-kind shall be subject to (y) such conditions relating to the disposition and management of such assets as the Liquidators deem reasonable and equitable and (z) the terms and conditions of any agreements governing such assets (or the operation thereof or the holders thereof) at such time. Any assets of the Company distributed in kind will first be written up or down to their Fair Market Value, thus creating Profit or Loss (if any), which shall be allocated in accordance with Article V. The Liquidators shall determine the Fair Market Value of any property distributed.
Section 14.04 Cancellation of Certificate. On completion of the winding up of the Company as provided herein, the Manager (or such other Person or Persons as the Delaware Act may require or permit) shall file a certificate of cancellation of the Certificate with the Secretary of State of Delaware, cancel any other filings made pursuant to this Agreement that should be canceled and take such other actions as may be necessary to terminate the existence of the Company. The Company shall continue in existence for all purposes of this Agreement until it is terminated pursuant to this Section 14.04.
Section 14.05 Reasonable Time for Winding Up. A reasonable time shall be allowed for the orderly winding up of the business and affairs of the Company and the liquidation of its assets pursuant to Sections 14.02 and 14.03 in order to minimize any losses otherwise attendant upon such winding up.
Section 14.06 Return of Capital. The Liquidators shall not be personally liable for the return of Capital Contributions or any portion thereof to the Members (it being understood that any such return shall be made solely from assets of the Company).
Article XV
GENERAL PROVISIONS
Section 15.01 Power of Attorney.
(a) Each Member hereby constitutes and appoints the Manager (or the Liquidator, if applicable) with full power of substitution, as his or her true and lawful agent and attorney-in-fact, with full power and authority in his, her or its name, place and stead, to:
(i) execute, swear to, acknowledge, deliver, file and record in the appropriate public offices (A) this Agreement, all certificates and other instruments and all amendments thereof which the Manager deems appropriate or necessary to form, qualify, or continue the qualification of, the Company as a limited liability company in the State of Delaware and in all other jurisdictions in which the Company may conduct business or own property; (B) all instruments which the Manager deems appropriate or necessary to reflect any amendment, change, modification or restatement of this Agreement in accordance with its terms; (C) all conveyances and other instruments or documents which the Manager deems appropriate or necessary to reflect the dissolution, winding up and termination of the Company pursuant to the terms of this Agreement, including a certificate of cancellation; and (D) all instruments relating to the admission, substitution or resignation of any Member pursuant to Article XII or XIII; and
Annex A-140
(ii) sign, execute, swear to and acknowledge all ballots, consents, approvals, waivers, certificates and other instruments appropriate or necessary, in the reasonable judgment of the Manager, to evidence, confirm or ratify any vote, consent, approval, agreement or other action which is made or given by the Members hereunder or is consistent with the terms of this Agreement, in the reasonable judgment of the Manager, to effectuate the terms of this Agreement.
(b) The foregoing power of attorney is irrevocable and coupled with an interest, and shall survive the death, disability, incapacity, dissolution, Bankruptcy, insolvency or termination of any Member and the transfer of all or any portion of his, her or its Units and shall extend to such Member’s heirs, successors, assigns and personal representatives.
Section 15.02 Confidentiality.
(a) Each of the Members (other than the Corporation) agrees to hold the Company’s Confidential Information in confidence and may not disclose or use such information except as otherwise authorized separately in writing by the Manager. “Confidential Information” as used herein includes all non-public information concerning the Company or its Subsidiaries including, but not limited to, ideas, financial product structuring, business strategies, innovations and materials, all aspects of the Company’s business plan, proposed operation and products, corporate structure, financial and organizational information, analyses, proposed partners, software code and system and product designs, employees and their identities, equity ownership, the methods and means by which the Company plans to conduct its business, all trade secrets, trademarks, tradenames and all intellectual property associated with the Company’s business. With respect to each Member, Confidential Information does not include information or material that: (a) is rightfully in the possession of such Member at the time of disclosure by the Company; (b) before or after it has been disclosed to such Member by the Company, becomes part of public knowledge, not as a result of any action or inaction of such Member in violation of this Agreement; (c) is approved for release by written authorization of the Chief Executive Officer, Chief Financial Officer or General Counsel of the Company or of the Corporation, or any other officer designated by the Manager; (d) is disclosed to such Member or their representatives by a third party not, to the knowledge of such Member, in violation of any obligation of confidentiality owed to the Company with respect to such information; or (e) is or becomes independently developed by such Member or their respective representatives without use of or reference to the Confidential Information.
(b) Solely to the extent it is reasonably necessary or appropriate to fulfill its obligations or to exercise its rights under this Agreement, each of the Members may disclose Confidential Information to its Subsidiaries, Affiliates, partners, directors, officers, employees, counsel, advisers, consultants, outside contractors and other agents, on the condition that such Persons keep the Confidential Information confidential to the same extent as such Member is required to keep the Confidential Information confidential; provided that such Member shall remain liable with respect to any breach of this Section 15.02 by any such Subsidiaries, Affiliates, partners, directors, officers, employees, counsel, advisers, consultants, outside contractors and other agents (as if such Persons were party to this Agreement for purposes of this Section 15.02).
(c) Notwithstanding Section 15.02(a) or Section 15.02(b), each of the Members may disclose Confidential Information (i) to the extent that such Member is required by Law (by oral questions, interrogatories, request for information or documents, subpoena, civil investigative demand or similar process) to disclose any of the Confidential Information, (ii) for purposes of reporting to its stockholders and direct and indirect equity holders (each of whom are bound by customary confidentiality obligations) the performance of the Company and its Subsidiaries and for purposes of including applicable information in its financial statements to the extent required by applicable Law or applicable accounting standards; or (iii) to any bona fide prospective purchaser of the equity or assets of a Member, or the Common Units held by such Member (provided, in each case, that such Member determines in good faith that such prospective purchaser would be a Permitted Transferee), or a prospective merger partner of such Member (provided that (i) such Persons will be informed by such Member of the confidential nature of such information and shall agree in writing to keep such information confidential in accordance with the contents of this Agreement and (ii) each Member will be liable for any breaches of this Section 15.02 by any such Persons (as if such Persons were party to this Agreement for purposes of this Section 15.02)). Notwithstanding any of the foregoing, nothing in this Section 15.02 will restrict in any manner the ability of the Corporation to comply with its disclosure obligations under Law, and the extent to which any Confidential Information is necessary or desirable to disclose.
Annex A-141
Section 15.03 Amendments. Except as otherwise contemplated by this Agreement, this Agreement may be amended or modified upon the written consent of the Manager, together with the written consent of the holders of a majority of the Common Units then outstanding (excluding all Common Units held directly or indirectly by the Corporation). Notwithstanding the foregoing, no amendment or modification:
(a) to this Section 15.03 may be made without the prior written consent of the Manager and each of the Members;
(b) to any of the terms and conditions of this Agreement which terms and conditions expressly require the approval or action of certain Persons may be made without obtaining the consent of the requisite number or specified percentage of such Persons who are entitled to approve or take action on such matter; and
(c) to any of the terms and conditions of this Agreement which would (A) reduce the amounts distributable to a Member pursuant to Articles IV and XIV in a manner that is not pro rata with respect to all Members, (B) increase the liabilities of such Member hereunder, (C) otherwise materially and adversely affect a holder of Units (with respect to such Units) in a manner materially disproportionate to any other holder of Units of the same class or series (with respect to such Units) (other than amendments, modifications and waivers necessary to implement the provisions of Article XII) or (D) materially and adversely affect the rights of any Member under Section 3.03, Section 3.04, Section 7.01, Section 7.04, Article X or Article XI, shall be effective against such affected Member or holder of Units, as the case may be, without the prior written consent of such Member or holder of Units, as the case may be.
Notwithstanding any of the foregoing, the Manager may make any amendment (i) of an administrative nature that is necessary in order to implement the substantive provisions hereof, without the consent of any other Member; provided that any such amendment does not adversely change the rights of the Members hereunder in any respect, or (ii) to reflect any changes to the Class A Common Stock or Class B Common Stock or the issuance of any other capital stock of the Corporation.
Section 15.04 Title to Company Assets. Company assets shall be owned by the Company as an entity, and no Member, individually or collectively, shall have any ownership interest in such assets of the Company or any portion thereof. The Company shall hold title to all of its property in the name of the Company and not in the name of any Member. All assets of the Company shall be recorded as the property of the Company on its books and records, irrespective of the name in which legal title to such assets is held. The Company’s credit and assets shall be used solely for the benefit of the Company, and no asset of the Company shall be transferred or encumbered for, or in payment of, any individual obligation of any Member.
Section 15.05 Addresses and Notices. All notices and other communications to be given to any party hereunder shall be sufficiently given for all purposes hereunder if in writing and delivered by hand, courier or overnight delivery service, or when received in the form of an electronic transmission (receipt confirmation requested), and shall be directed to the address set forth, or at such address or to the attention of such other person as the recipient party has specified by prior written notice to the Company or the sending party.
To the Company:
[__]
with a copy (which copy shall not constitute notice) to:
[__]
To the Corporation:
[__]
with a copy (which copy shall not constitute notice) to:
[__]
To the Members, as set forth on Schedule 1.
Annex A-142
Section 15.06 Binding Effect; Intended Beneficiaries. This Agreement shall be binding upon and inure to the benefit of the parties hereto and their heirs, executors, administrators, successors, legal representatives and permitted assigns.
Section 15.07 Creditors. None of the provisions of this Agreement shall be for the benefit of or enforceable by any creditors of the Company or any of its Affiliates, and no creditor who makes a loan to the Company or any of its Affiliates may have or acquire (except pursuant to the terms of a separate agreement executed by the Company in favor of such creditor) at any time as a result of making the loan any direct or indirect interest in Profits, Losses, Distributions, capital or property of the Company other than as a secured creditor.
Section 15.08 Waiver. No failure by any party to insist upon the strict performance of any covenant, duty, agreement or condition of this Agreement or to exercise any right or remedy consequent upon a breach thereof shall constitute a waiver of any such breach or any other covenant, duty, agreement or condition.
Section 15.09 Counterparts. This Agreement may be executed in separate counterparts, each of which will be an original and all of which together shall constitute one and the same agreement binding on all the parties hereto.
Section 15.10 Applicable Law. This Agreement shall be governed by, and construed in accordance with, the laws of the State of Delaware, without giving effect to any choice of law or conflict of law rules or provisions (whether of the State of Delaware or any other jurisdiction) that would cause the application of the laws of any jurisdiction other than the State of Delaware. Any suit, dispute, action or proceeding seeking to enforce any provision of, or based on any matter arising out of or in connection with, this Agreement shall be heard in the state or federal courts of the State of Delaware, and the parties hereby consent to the exclusive jurisdiction of such court (and of the appropriate appellate courts) in any such suit, action or proceeding and waives any objection to venue laid therein. TO THE FULLEST EXTENT PERMITTED BY APPLICABLE LAW, PROCESS IN ANY SUCH SUIT, ACTION OR PROCEEDING MAY BE SERVED ON ANY PARTY ANYWHERE IN THE WORLD, WHETHER WITHIN OR WITHOUT THE JURISDICTION OF ANY SUCH COURT (INCLUDING BY PREPAID CERTIFIED MAIL WITH A VALIDATED PROOF OF MAILING RECEIPT) AND SHALL HAVE THE SAME LEGAL FORCE AND EFFECT AS IF SERVED UPON SUCH PARTY PERSONALLY WITHIN THE STATE OF DELAWARE. WITHOUT LIMITING THE FOREGOING, TO THE FULLEST EXTENT PERMITTED BY LAW, THE PARTIES AGREE THAT SERVICE OF PROCESS UPON SUCH PARTY AT THE ADDRESS REFERRED TO IN SECTION 15.05 (INCLUDING BY PREPAID CERTIFIED MAIL WITH A VALIDATED PROOF OF MAILING RECEIPT), TOGETHER WITH WRITTEN NOTICE OF SUCH SERVICE TO SUCH PARTY, SHALL BE DEEMED EFFECTIVE SERVICE OF PROCESS UPON SUCH PARTY.
Section 15.11 Severability. Whenever possible, each provision of this Agreement will be interpreted in such manner as to be effective and valid under applicable Law, but if any provision of this Agreement is held to be invalid, illegal or unenforceable in any respect under any applicable Law or rule in any jurisdiction, such invalidity, illegality or unenforceability will not affect any other provision or the effectiveness or validity of any provision in any other jurisdiction, and this Agreement will be reformed, construed and enforced in such jurisdiction as if such invalid, illegal or unenforceable provision had never been contained herein.
Section 15.12 Further Action. The parties shall execute and deliver all documents, provide all information and take or refrain from taking such actions as may be necessary or appropriate to achieve the purposes of this Agreement.
Section 15.13 Execution and Delivery Electronic Signature and Electronic Transmission. This Agreement and any signed agreement or instrument entered into in connection with this Agreement or contemplated hereby or entered into by the Company in accordance herewith, and any amendments hereto or thereto, to the extent signed and delivered by means of an electronic signature and/or electronic transmission, including by a facsimile machine or via email, shall be treated in all manner and respects as an original agreement or instrument and shall be considered to have the same binding legal effect as if it were the original signed version thereof delivered in person. At the request of any party hereto or to any such agreement or instrument, each other party hereto or thereto shall re-execute original forms thereof and deliver them to all other parties. No party hereto or to any such agreement or instrument shall raise the use of electronic signature or electronic transmission to execute and/or deliver a document or the fact that any signature or agreement or instrument was transmitted or communicated through such electronic transmission as a defense to the formation of a contract and each such party forever waives any such defense.
Annex A-143
Section 15.14 Right of Offset. Whenever the Company or the Corporation is to pay any sum (other than pursuant to Article IV) to any Member, any amounts that such Member owes to the Company or the Corporation which are not the subject of a good faith dispute may be deducted from that sum before payment. For the avoidance of doubt, the distribution of Units to the Corporation shall not be subject to this Section 15.14.
Section 15.15 Entire Agreement. This Agreement, those documents expressly referred to herein, any indemnity agreements entered into in connection with the Initial LLC Agreement with any member of the board of directors at that time and other documents of even date herewith embody the complete agreement and understanding among the parties and supersede and preempt any prior understandings, agreements or representations by or among the parties, written or oral, which may have related to the subject matter hereof in any way. For the avoidance of doubt, the Initial LLC Agreement is superseded by this Agreement as of the Effective Date and shall be of no further force and effect thereafter.
Section 15.16 Remedies. Each Member shall have all rights and remedies set forth in this Agreement and all rights and remedies which such Person has been granted at any time under any other agreement or contract and all of the rights which such Person has under any Law. Any Person having any rights under any provision of this Agreement or any other agreements contemplated hereby shall be entitled to enforce such rights specifically (without posting a bond or other security), to recover damages by reason of any breach of any provision of this Agreement and to exercise all other rights granted by Law.
Section 15.17 Descriptive Headings; Interpretation. The descriptive headings of this Agreement are inserted for convenience only and do not constitute a substantive part of this Agreement. Whenever required by the context, any pronoun used in this Agreement shall include the corresponding masculine, feminine or neuter forms, and the singular form of nouns, pronouns and verbs shall include the plural and vice versa. The use of the word “including” in this Agreement shall be by way of example rather than by limitation. Reference to any agreement, document or instrument means such agreement, document or instrument as amended or otherwise modified from time to time in accordance with the terms thereof, and if applicable hereof. Without limiting the generality of the immediately preceding sentence, no amendment or other modification to any agreement, document or instrument that requires the consent of any Person pursuant to the terms of this Agreement or any other agreement will be given effect hereunder unless such Person has consented in writing to such amendment or modification. Wherever required by the context, references to a Fiscal Year shall refer to a portion thereof. The use of the words “or,” “either” and “any” shall not be exclusive. The parties hereto have participated jointly in the negotiation and drafting of this Agreement. In the event an ambiguity or question of intent or interpretation arises, this Agreement shall be construed as if drafted jointly by the parties hereto, and no presumption or burden of proof shall arise favoring or disfavoring any party by virtue of the authorship of any of the provisions of this Agreement.
Annex A-144
IN WITNESS WHEREOF, the undersigned have executed or caused to be executed on their behalf this Amended and Restated Limited Liability Company Agreement as of the date first written above.
|
COMPANY: |
||||
|
[OpCo] LLC |
||||
|
By: |
|
|||
|
Name: |
||||
|
Title: |
||||
|
CORPORATION: |
||||
|
[__] |
||||
|
By: |
|
|||
|
Name: |
||||
|
Title: |
||||
|
MEMBERS: |
||||
|
[__] |
||||
[Signature Page to Amended and Restated Limited Liability Company Agreement]
Annex A-145
SCHEDULE 1
SCHEDULE OF MEMBERS
|
Member |
Number of [__] Common Units |
Address |
Annex A-146
Exhibit A
FORM OF JOINDER AGREEMENT
This JOINDER AGREEMENT, dated as of [•], 20[•] (this “Joinder”), is delivered pursuant to that certain Amended and Restated Limited Liability Company Agreement, dated as of [•], 2025 (as amended, restated, amended and restated, supplemented or otherwise modified from time to time, the “LLC Agreement”) of [OpCo] LLC, a Delaware limited liability company (the “Company”), by and among the Company, [__], a Delaware corporation and the managing member of the Company (the “Corporation”), and each of the Members from time to time party thereto. Capitalized terms used but not otherwise defined herein have the respective meanings set forth in the LLC Agreement.
|
1. |
Joinder to the LLC Agreement. Upon the execution of this Joinder by the undersigned and delivery hereof to the Corporation, the undersigned hereby is admitted as and hereafter will be a Member under the LLC Agreement and a party thereto, with all the rights, privileges and responsibilities of a Member thereunder. The undersigned hereby agrees that it shall comply with and be fully bound by the terms of the LLC Agreement as if it had been a signatory thereto as of the date thereof. |
|||
|
2. |
Incorporation by Reference. All terms and conditions of the LLC Agreement are hereby incorporated by reference in this Joinder as if set forth herein in full. |
|||
|
3. |
Address. All notices under the LLC Agreement to the undersigned shall be direct to: |
[Name]
[Address]
[City, State, Zip Code]
Attn:
Facsimile:
E-mail:
Annex A-147
IN WITNESS WHEREOF, the undersigned has duly executed and delivered this Joinder as of the day and year first above written.
|
[NAME OF NEW MEMBER] |
||||
|
By: |
|
|||
|
Name: |
||||
|
Title: |
||||
Annex A-148
Acknowledged and agreed
as of the date first set forth above:
[OpCo] LLC
By: [__] INC., its Managing Member
|
By: |
|
|||
|
Name: |
||||
|
Title: |
Annex A-149
Exhibit B-1
FORM OF AGREEMENT AND CONSENT OF SPOUSE
The undersigned spouse of [•] (the “Member”), a party to that certain Amended and Restated Limited Liability Company Agreement, dated as of [•], 2025 (as amended, restated, amended and restated, supplemented or otherwise modified from time to time, the “Agreement”) of [OpCo] LLC, a Delaware limited liability company (the “Company”), by and among the Company, [__], a Delaware corporation and the managing member of the Company, and each of the Members from time to time party thereto (capitalized terms used but not otherwise defined herein have the respective meanings set forth in the Agreement), acknowledges on his or her own behalf that:
I have read the Agreement and understand its contents. I acknowledge and understand that under the Agreement, any interest I may have, community property or otherwise, in the Units owned by the Member is subject to the terms of the Agreement which include certain restrictions on Transfer.
I hereby consent to and approve the Agreement. I agree that said Units and any interest I may have, community property or otherwise, in such Units are subject to the provisions of the Agreement and that I will take no action at any time to hinder operation of the Agreement on said Units or any interest I may have, community property or otherwise, in said Units.
I hereby acknowledge that the meaning and legal consequences of the Agreement have been explained fully to me and are understood by me, and that I am signing this Agreement and consent without any duress and of free will.
Dated: [•]
|
[NAME OF SPOUSE] |
||||
|
By: |
|
|||
|
Name: |
||||
Annex A-150
Exhibit B-2
FORM OF SPOUSE’S CONFIRMATION OF SEPARATE PROPERTY
I, the undersigned, the spouse of [•] (the “Member”), who is a party to that certain Amended and Restated Limited Liability Company Agreement, dated as of [•], 2025 (as amended, restated, amended and restated, supplemented or otherwise modified from time to time, the “Agreement”) of [OpCo] LLC, a Delaware limited liability company (the “Company”), by and among the Company, [__], a Delaware corporation and the managing member of the Company, and each of the Members from time to time party thereto (capitalized terms used but not otherwise defined herein have the respective meanings set forth in the Agreement), acknowledge and confirm on that the Units owned by said Member are the sole and separate property of said Member, and I hereby disclaim any interest in same.
I hereby acknowledge that the meaning and legal consequences of this Member’s spouse’s confirmation of separate property have been fully explained to me and are understood by me, and that I am signing this Member’s spouse’s confirmation of separate property without any duress and of free will.
Dated: [•]
|
[NAME OF SPOUSE] |
||||
|
By: |
|
|||
|
Name: |
||||
Annex A-151
EXHIBIT I
FORM OF ParentCo Charter
(see attached)
Exhibit I to Business Combination Agreement
Annex A-152
EXHIBIT J
FORM OF PARENTCO BYLAWS
(see attached)
Exhibit J to Business Combination Agreement
Annex A-153
EXHIBIT K
FORM OF REGISTRATION AND STOCKHOLDERS’ RIGHTS AGREEMENT
(see attached)
Exhibit K to Business Combination Agreement
Annex A-154
FORM OF REGISTRATION AND STOCKHOLDERS’ RIGHTS AGREEMENT
This Registration and Stockholders’ Rights Agreement (this “Agreement”) is made as of [•], 2025, by and among (a) the signatories listed on Schedule I hereto under “Presidio Initial Holders” (the “Presidio Initial Holders”) and “EQV Holders” (the “EQV Holders”, and with the Presidio Initial Holders, collectively with EQVR (as defined below), the signatories listed on Schedule I hereto under “Morgan Stanley Holders” and each of their respective Permitted Transferees (as defined below), the “Initial Holders”); (b) Prometheus Holdings LLC (“EQV Holdings”); (c) EQV Resources Intermediate LLC (“EQVR”); (d) EQV Ventures Sponsor LLC (“Sponsor” and collectively with the Initial Holders and EQV Holdings, the “Stockholder Parties”); (e) EQV Ventures Acquisition Corp. (the “SPAC”); and (f) Prometheus PubCo Inc., to be renamed as Presidio Production Company (including any of its successors by merger, acquisition, reorganization, conversion or otherwise, the “Company”).
RECITALS
WHEREAS, reference is made to that certain Business Combination Agreement, dated as of August 5, 2025 (as it may be amended, supplemented and/or restated from time to time in accordance with its terms, the “Business Combination Agreement” and, the transactions contemplated thereby, the “Presidio Transactions”), by and among (a) the Company, (b) EQV Holdings, (c) Prometheus Merger Sub LLC, a Delaware limited liability company and a direct, wholly-owned subsidiary of EQV Holdings, (d) Presidio Investment Holdings LLC, a Delaware limited liability company (“Presidio”) and (e) the SPAC;
WHEREAS, reference is made to that certain Merger Agreement, dated as of August 5, 2025 (as it may be amended, supplemented and/or restated from time to time in accordance with its terms, the “Merger Agreement” and, the transactions contemplated thereby, the “EQVR Transactions” and, together with the Presidio Transactions, the “Transactions”), by and among (a) the SPAC, (b) the Company, (c) EQVR Merger Sub LLC, a Delaware limited liability company and direct wholly owned subsidiary of the Company, (d) EQV Resources LLC, a Delaware limited liability company, (e) EQVR and (f) Presidio;
WHEREAS, on August 6, 2024, the SPAC and Sponsor entered into that certain Private Placement Units Purchase Agreement, pursuant to which Sponsor committed to purchase 400,000 units in a private placement transaction occurring simultaneously with the closing of the SPAC’s initial public offering;
WHEREAS, among other things, pursuant to the Business Combination Agreement, immediately following the closing of the Presidio Transactions, the Presidio Initial Holders and EQV Holders shall hold either (a) a number of EQV Holdings Class A Units (as defined below) and corresponding shares of Class B Common Stock (as defined below), or (b) shares of Class A Common Stock, in each case, in accordance with the terms of the Business Combination Agreement;
WHEREAS, among other things, pursuant to the Merger Agreement, immediately following the closing of the EQVR Transactions, EQVR shall hold a number of shares of Class A Common Stock in accordance with the terms of the Merger Agreement;
WHEREAS, as of immediately following the closing of the Transactions (the “Closing”), each of the Stockholder Parties Beneficially Owns (as defined below) the respective number of shares of Class A Common Stock of the Company, Class A Units of EQV Holdings (the “EQV Holdings Class A Units”) or Class B Units of EQV Holdings (the “EQV Holdings Class B Units” and, together with the EQV Holdings Class A Units, the “EQV Holdings Common Units”), as the case may be, and Class B Common Stock, par value $0.0001 per share, of the Company (the “Class B Common Stock,” and together with the Class A Common Stock and EQV Holdings Common Units, collectively, the “Company Interests”), set forth on Exhibit A hereto;
WHEREAS, the number of the Company Interests Beneficially Owned by each Stockholder Party may change from time to time, in accordance with the terms of (a) the Business Combination Agreement, (b) the Merger Agreement, (c) the Certificate of Incorporation of the Company, as it may be amended, supplemented and/or restated from time to time in accordance with its terms and applicable law (the “Charter”), (d) the bylaws of the Company, as they may be amended, supplemented and/or restated from time to time in accordance with its terms and applicable law (the “Bylaws”), and (e) the EQV Holdings A&R LLCA (as defined below), which changes shall be reported by each Stockholder Party to the extent required by and in accordance with the applicable provisions of the Securities Exchange Act of 1934, as amended (the “Exchange Act”), as applicable;
Annex A-155
WHEREAS, the SPAC previously entered into that certain Registration and Shareholder Rights Agreement dated as of August 6, 2024 (the “Existing Registration Rights Agreement”), by and among, among others, the SPAC, Sponsor and BTIG, LLC (Sponsor, BTIG, LLC, and the holders listed as “Holders” therein, collectively, the “Existing Registration Rights Holders”); and
WHEREAS, in connection with the Transactions, the Stockholder Parties have agreed to execute and deliver this Agreement.
NOW THEREFORE, in consideration of the foregoing and of the promises and covenants contained herein, the receipt and sufficiency of which are hereby acknowledged, the parties hereto agree as follows:
AGREEMENT
1. Definitions. In addition to the terms defined elsewhere in this Agreement, the following terms shall have the meanings indicated when used in this Agreement with initial capital letters:
“Affiliate” shall mean, with respect to any specified Person, any other Person directly or indirectly controlling or controlled by, or under direct or indirect common control with, such specified Person; provided, that the Company and its Subsidiaries shall not be deemed to be Affiliates of the Stockholder Parties or any of their respective Affiliates or Subsidiaries. For the purposes of this definition, “control”, when used with respect to any specified Person, shall mean the power to direct the management and policies of such Person, directly or indirectly, whether through the ownership of voting securities, by contract or otherwise; and the terms “controlling,” controlled,” “controlled by” and “under common control with” have meanings correlative to the foregoing.
“Beneficially Own” shall have the meaning ascribed to such term in Rule 13d-3 under the Exchange Act.
“Board” shall mean the board of directors of the Company.
“Business Day” shall mean any day except a Saturday, a Sunday or any other day on which commercial banks are required or authorized to close in the State of New York.
“Class A Common Stock” shall mean Class A Common Stock, par value $0.0001 per share, of the Company.
“Closing Date” shall mean the date that the Transactions are consummated.
“Common Stock” shall mean Class A Common Stock, Class B Common Stock and any other equity security of the Company issued or issuable with respect to the shares of Class A Common Stock or Class B Common Stock, in each case, by way of stock dividend or stock split or in connection with a combination of shares, recapitalization, merger, consolidation or reorganization or similar transaction.
“Confidential Information” shall mean all information (whether or not specifically identified as confidential), in any form or medium, that is disclosed to a Stockholder Party by the Company or any of its Subsidiaries or any of their representatives on behalf of the Company or any of its Subsidiaries, or developed or learned by, a Stockholder Party or any of its representatives, in the performance of duties for, or on behalf of, the Company or any of its Subsidiaries, including, without limitation: (a) internal business information of the Company and its Subsidiaries (including, without limitation, information relating to strategic plans and practices, business, accounting, financial or marketing plans, practices or programs, training practices and programs, salaries, bonuses, incentive plans and other compensation and benefits information and accounting and business methods); (b) identities of, individual requirements of, specific contractual arrangements with and information about the Company, any of its Subsidiaries, any of its or their Affiliates, their respective customers and their respective confidential information; (c) any confidential or proprietary information of any third party that the Company or any of its Subsidiaries has a duty to maintain confidentiality of, or use only for certain limited purposes; (d) industry research compiled by, or on behalf of the Company or any of its Subsidiaries, including, without limitation, identities of potential target companies, management teams and transaction sources identified by, or on behalf of, the Company or any of its Subsidiaries; (e) compilations of data and analyses, processes, methods, track and performance records, data and data bases relating thereto; and (f) information related to the Company’s intellectual property and updates of any of the foregoing; provided that, “Confidential Information” shall not include any information that has (i) become generally known and widely available for public use other than as a result of the acts or omissions of such Stockholder Party or any Person
Annex A-156
over which such Stockholder Party has control to the extent such acts or omissions are authorized by such Stockholder Party in the performance of such Person’s assigned duties for such Stockholder Party, (ii) was independently developed by such Stockholder Party or its representatives without the use of any other Confidential Information, (iii) is or has been made known or disclosed to such Stockholder Party by a third party (other than any other Stockholder Party or an Affiliate of a Stockholder Party) without a breach of any obligation of confidentiality such third party may have to the Company or any of its Subsidiaries, or (iv) is expressly covered by another confidentiality or nondisclosure agreement between such Stockholder Party (or any of its Affiliates) and the Company or any of its Subsidiaries (in which case, such other agreement shall control).
“Contract” shall mean any written or oral contract, agreement, license or Lease (including any amendments thereto).
“Equity Securities” shall mean, with respect to any Person, all of the shares or quotas of capital stock or equity of (or other ownership or profit interests in) such Person, all of the warrants, trust rights, options or other rights for the purchase or acquisition from such Person of shares of capital stock or equity of (or other ownership or profit interests in) such Person, all of the securities convertible into or exchangeable for shares of capital stock or equity of (or other ownership or profit interests in) such Person or warrants, rights or options for the purchase or acquisition from such Person of such shares or equity (or such other interests), restricted equity awards, restricted equity units, equity appreciation rights, phantom equity rights, profit participation and all of the other ownership or profit interests of such Person (including partnership, member or trust interests therein).
“EQV Holdings A&R LLCA” shall mean that certain amended and restated limited liability company agreement of EQV Holdings, dated as of the date hereof, as may be amended from time to time in accordance with its terms.
“FINRA” shall mean the Financial Industry Regulatory Authority, Inc.
“Founder Lock-up Shares” shall mean, collectively, the Lock-up Shares (as defined in the Sponsor Letter Agreement) held by the Sponsor or its Permitted Transferees, and the securities underlying such Lock-up Shares (as defined in the Sponsor Letter Agreement) that are held by the Sponsor or its Permitted Transferees.
“Fully Diluted Basis” means on a basis calculated assuming the full exercise of all outstanding options, warrants and other rights and obligations to acquire voting interests of the Company (without regard to any vesting provisions) and the full conversion, exercise or exchange of all issued and outstanding securities convertible into or exercisable or exchangeable for voting interests of the Company, not including any voting interests of the Company reserved for issuance pursuant to future awards under any option, equity bonus, share purchase or other equity incentive plan or arrangement of the Company (including the Equity Incentive Plan (as defined in the Business Combination Agreement)).
“Governmental Entity” shall mean any nation or government, any state, province or other political subdivision thereof, any entity exercising executive, legislative, judicial, regulatory or administrative functions of or pertaining to government, including any court, arbitrator (public or private) or other body or administrative, regulatory or quasi-judicial authority, agency, department, board, commission or instrumentality of any federal, state, local or foreign jurisdiction.
“Law” shall mean any federal, state, local or foreign law, regulation or rule, or any decree, judgment, permit or order, of any Governmental Entity.
“Lease” shall mean all leases, subleases, licenses, concessions and other Contracts pursuant to which the Company or any Subsidiaries holds any leased real property (along with all amendments, modifications and supplements thereto).
“Liabilities” shall mean any and all debts, liabilities, guarantees, commitments or obligations, whether accrued or fixed, known or unknown, absolute or contingent, matured or unmatured, liquidated or unliquidated, accrued or not accrued, direct or indirect, due or to become due or determined or determinable.
“Liens” shall mean, with respect to any specified asset, any and all liens, mortgages, hypothecations, claims, encumbrances, options, pledges, licenses, rights of priority easements, covenants, restrictions and security interests thereon.
Annex A-157
“Lock-up Parties” shall mean the Initial Holders and their Permitted Transferees, except NH Presidio Investments LLC, its Affiliates and their respective Permitted Transferees.
“Lock-up Period” shall mean, with respect to the Lock-up Shares, the period ending 180 days after the Closing.
“Lock-up Shares” shall mean, collectively, the Registrable Securities held by the Lock-up Parties or their Permitted Transferees, and the securities underlying such Registrable Securities that are held by the Lock-up Parties or their Permitted Transferees.
“Necessary Action” shall mean, with respect to any party and a specified result, all actions (to the extent such actions are not prohibited by applicable Law and do not directly conflict with any rights expressly granted to such party in this Agreement, the Business Combination Agreement, the Merger Agreement, the Charter or the Bylaws) reasonably necessary and desirable and within his, her or its control to cause such result, including, without limitation, (a) calling special meetings of the Board or the stockholders of the Company, (b) voting or providing a proxy with respect to the Company Interests Beneficially Owned by such party, (c) voting in favor of the adoption of stockholders’ resolutions in connection with any amendments to the Charter or the Bylaws or (d) making, or causing to be made, all filings, registrations or similar actions with governmental, administrative or regulatory authorities that are required to achieve such a result.
“Percentage Interest” means, as of any determination time and with respect to a Stockholder Party, the percentage of the issued and outstanding voting interests of the Company held by such Stockholder Party, together with its Permitted Transferees, as determined on a Fully Diluted Basis.
“Permitted Transferee” shall mean, with respect to any Stockholder Party or any of their respective Permitted Transferees: (a) the Company, EQVR or EQV Holdings or, in each case, any Subsidiaries thereof; (b) any Person approved in writing by the Board, in its sole discretion (such consent not to be unreasonably withheld, conditioned or delayed); (c) in the case of (i) each of the Initial Holders or any of their respective Permitted Transferees and (ii) Sponsor or any of its Permitted Transferees, (A) each of their respective direct and indirect equityholders and the Affiliates thereof from time to time (including any partner, shareholder or member controlling or under common control with such Stockholder Party or any affiliated investment fund or vehicle), (B) any other Stockholder Party, and (C) any Permitted Transferee of any Stockholder Party; or (d) if a Stockholder Party or Permitted Transferee is a natural Person, any of such Stockholder Party’s or Permitted Transferee’s controlled Affiliates, or any trust or other estate planning vehicle that is under the control of such Stockholder Party or Permitted Transferee, as applicable, and for the sole benefit of such Stockholder Party or Permitted Transferee and/or such Stockholder Party’s and/or such Permitted Transferee’s spouse, former spouse, ancestors and descendants (whether natural or adopted), parents and their descendants and any spouse of the foregoing Persons, in the case of each of clauses (a) through (d), only if such transferee becomes a party to this Agreement.
“Person” shall mean individual, corporation, limited liability company, partnership, joint venture, association, trust, unincorporated organization or any other entity, including a governmental authority.
“Proceeding” shall mean any action, claim, suit, charge, litigation, complaint, investigation, audit, notice of violation, citation, arbitration, inquiry or other proceeding at Law or in equity (whether civil, criminal or administrative) by or before any Governmental Entity.
“Registrable Securities” shall mean (a) the shares of Class A Common Stock issuable upon the exchange of Company Interests held by a Registration Rights Party (as defined below) immediately after the Closing in accordance with the terms of the EQV Holdings A&R LLCA, (b) the shares of Class A Common Stock issued to EQVR pursuant to the Merger Agreement, (c) any other shares of Class A Common Stock or Equity Securities of the Company held by a Registration Rights Party or its subsidiaries from time to time, including shares of Class A Common Stock issuable upon the exchange of Equity Securities of the Company, which Registrable Securities are subject to the rights provided herein until such rights terminate pursuant to the provisions hereof, (d) any other outstanding shares of Class A Common Stock, and any shares of Class A Common Stock issuable upon the exercise of any other equity securities of the Company, held by a Registration Rights Party as of the date of this Agreement, (e) Existing Registrable Securities held by any Registration Rights Party, and (f) any other equity security of the Company issued or issuable with respect to the shares of Class A Common Stock referenced in clauses (a) through (e) by way of stock dividend or stock split or in connection with a combination of shares, recapitalization, merger,
Annex A-158
consolidation or reorganization or other similar transaction; provided, however, that, as to any particular Registrable Security, such security shall cease to be a Registrable Security when: (i) a Registration Statement with respect to the sale of such securities shall have become effective under the Securities Act and such securities shall have been sold, transferred, disposed of or exchanged pursuant to such Registration Statement; (ii) such securities shall have been otherwise transferred, new certificates for such securities not bearing a legend restricting further Transfer shall have been delivered by the Company and subsequent public distribution of such securities shall not require registration under the Securities Act; (iii) such securities shall have ceased to be outstanding; (iv) (A) such securities may be sold without registration pursuant to Rule 144 promulgated under the Securities Act (or any successor rule promulgated thereafter by the Commission) (but with no volume or other restrictions or limitations) and (B) the Stockholder Party’s Percentage Interest is less than 1%; or (v) such securities have been sold to, or through, a broker, dealer or underwriter in a public distribution or other public securities transaction.
“Registration Statement” shall mean a registration statement filed by the Company or its successor with the Commission (as defined below) in compliance with the Securities Act and the rules and regulations promulgated thereunder for a public offering and sale of equity securities, or securities or other obligations exercisable or exchangeable for, or convertible into, equity securities (other than a registration statement on Form S-4 or Form S-8, or their successors, or any registration statement covering only securities proposed to be issued in exchange for securities or assets of another entity), including any related prospectus (preliminary, final, free writing or otherwise), amendments and supplements to such registration statement or any related prospectus, including pre- and post-effective amendments, and all exhibits and all material incorporated by reference in such registration statement. Notwithstanding the foregoing, no prospectus supplement containing an Exchange Act report of the Company filed with respect to a Registration Statement or prospectus for which forward incorporation by reference is unavailable shall be considered a “Registration Statement” hereunder.
“Securities Act” shall mean the Securities Act of 1933, as amended.
“Shelf Registration Statement” shall mean a Registration Statement for an offering on a delayed or continuous basis pursuant to Rule 415 under the Securities Act.
“Sponsor Holders” shall mean Sponsor, which for the avoidance of doubt, shall not include EQVR, and its Permitted Transferees.
“Sponsor Letter Agreement” shall mean the “Sponsor Letter Agreement,” as defined in the Business Combination Agreement.
“Stockholder Shares” shall mean all Equity Securities of the Stockholder Parties registered in the name of, or Beneficially Owned by, the Stockholder Parties, including any and all securities of the Company acquired and held in such capacity subsequent to the date hereof.
“Subsidiary” shall mean, with respect to any Person, any corporation, association, partnership, limited liability company, joint venture or other business entity of which more than 50.0% of the voting power or equity is owned or controlled directly or indirectly by such Person, or one or more of the Subsidiaries of such Person, or a combination thereof.
“Transfer” shall mean the (a) sale of, offer to sell, contract or agreement to sell, hypothecate, pledge, grant of any option to purchase or otherwise dispose of or agreement to dispose of, directly or indirectly, or establishment or increase of a put equivalent position or liquidation with respect to or decrease of a call equivalent position within the meaning of Section 16 of the Exchange Act with respect to, any Equity Security or (b) entry into any swap or other arrangement that transfers to another, in whole or in part, any of the economic consequences of ownership of any security, whether any such transaction is to be settled by delivery of such securities, in cash or otherwise.
“Underwriter” shall mean a securities dealer who purchases any Registrable Securities as principal in an Underwritten Offering and not as part of such dealer’s market-making activities.
“Underwritten Offering” shall mean an offering for cash pursuant to an effective Registration Statement in which securities of the Company are sold to an Underwriter (or Underwriters) in a firm commitment underwriting for distribution to the public.
Annex A-159
“Voting Shares” shall mean all securities of the Company that may be voted in the election of the Directors (as defined below) registered in the name of, or Beneficially Owned by any Person, including any and all Equity Securities of the Company acquired and held by such Person subsequent to the date hereof, which as of the date hereof, shall include the Class A Common Stock and Class B Common Stock.
2. Registration Rights.
(a) Registration Statement Covering Resale of Registrable Securities.
(i) Within 30 calendar days after the Closing Date (and in no event later than the date of filing of any registration statement pursuant to a Subscription Agreement (as defined in the Business Combination Agreement)), the Company will file with the Securities and Exchange Commission (the “Commission”) (at its sole cost and expense) a Registration Statement on Form S-3 or any similar short-form registration that may be available at such time or its successor form (“Form S-3”), or, if the Company is ineligible to use Form S-3, a Registration Statement on Form S-1 or any similar long-form registration that may be available at such time or its successor form (“Form S-1”), for an offering to be made on a continuous basis pursuant to Rule 415 of the Securities Act registering the resale from time to time by Sponsor and the Initial Holders (each, a “Registration Rights Party” and together, the “Registration Rights Parties”) of all of the Registrable Securities then held by the Registration Rights Parties pursuant to any method or combination of methods legally available to, and requested by any Registration Rights Party (the “Resale Shelf Registration Statement”). The Company shall include all of the Registrable Securities (as defined in the Existing Registration Rights Agreement) of the Existing Registration Rights Holders, including the Equity Interests (as defined in the Business Combination Agreement) of the Company or the SPAC subject to the Sponsor Letter Agreement (as defined in the Business Combination Agreement) (such securities, the “Existing Registrable Securities”), in the Resale Shelf Registration Statement, notwithstanding Section 2.4 of the Existing Registration Rights Agreement. The Company shall use its commercially reasonable efforts to have the Resale Shelf Registration Statement declared effective as soon as practicable after the filing thereof, but no later than the earlier of (A) 75 calendar days after the filing thereof (or, if the Commission reviews and has written comments to the Resale Shelf Registration Statement, the 105th calendar day following the filing thereof), (B) the first date of effectiveness of any registration statement filed pursuant to a Subscription Agreement (as defined in the Business Combination Agreement), and (C) the 10th Business Day after the date the Company is notified (orally or in writing, whichever is earlier) by the Commission that the Resale Shelf Registration Statement will not be “reviewed” or will not be subject to further review (the earlier of (A) through (C), the “Effectiveness Deadline”); provided, that if such deadline falls on a Saturday, Sunday or other day that the Commission is closed for business, the Effectiveness Deadline shall be extended to the next Business Day on which the Commission is open for business. The Company agrees to cause such Resale Shelf Registration Statement, or another shelf registration statement that includes the Registration Rights Parties’ Registrable Securities, to remain effective, and to be supplemented and amended to the extent necessary to ensure that such Resale Shelf Registration Statement is available or, if not available, that another Registration Statement is available, for the resale of all the Registrable Securities held by the Registration Rights Parties until all such securities have ceased to be Registrable Securities (the “Effectiveness Period”). If the Company files a Form S-1 pursuant to this Section 2(a)(i), the Company shall use its commercially reasonable efforts to convert the Form S-1 to a Form S-3 (by filing a post-effective amendment to the Form S-1 or a new Shelf Registration Statement and obtaining its effectiveness, in either case, without affecting the effectiveness and availability of the existing Form S-1 until the effectiveness of the post-effective amendment or new Shelf Registration Statement) as soon as practicable after the Company is eligible to use Form S-3 (it being agreed that the Company shall file an automatic shelf registration statement that shall become effective upon filing with the SEC pursuant to Rule 462(e) if Rule 462(e) is available to the Company for the resale of the Registrable Securities).
(ii) Notification and Distribution of Materials. The Company shall notify the Registration Rights Parties in writing of the effectiveness of the Resale Shelf Registration Statement promptly and shall furnish to them, without charge, such number of copies of the Resale Shelf Registration Statement (including any amendments, supplements and exhibits), any prospectus contained therein or relating thereto (including each preliminary prospectus and all related amendments and supplements) and any documents incorporated by reference in the Resale Shelf Registration Statement or such other documents as a Registration Rights Party may reasonably request in order to facilitate the sale of the Registrable Securities in the manner described in the Resale Shelf Registration Statement.
(iii) Amendments and Supplements; Subsequent Shelf Registration. Subject to the provisions of Section 2(a)(i) above, the Company shall promptly prepare and file with the Commission from time to time such amendments and supplements to the Resale Shelf Registration Statement and prospectus used in connection
Annex A-160
therewith or any document that is to be incorporated by reference into such Resale Shelf Registration Statement or prospectus as may be reasonably requested by a Registration Rights Party, as may be necessary to keep the Resale Shelf Registration Statement effective or as may be required by the rules, regulations or instructions applicable to the form used by the Company or by the Securities Act or rules and regulations thereunder with respect to the disposition of all Registrable Securities during the Effectiveness Period. If any Resale Shelf Registration Statement ceases to be effective under the Securities Act for any reason during the Effectiveness Period, the Company shall use its reasonable best efforts to as promptly as practicable cause such Resale Shelf Registration Statement to again become effective under the Securities Act (including obtaining the prompt withdrawal of any order suspending the effectiveness of such Resale Shelf Registration Statement), and shall use its reasonable best efforts to as promptly as practicable amend such Resale Shelf Registration Statement in a manner reasonably expected to result in the withdrawal of any order suspending the effectiveness of such Shelf or file an additional Registration Statement as a Shelf Registration Statement (a “Subsequent Shelf Registration”) registering the resale of all outstanding Registrable Securities from time to time, and pursuant to any method or combination of methods legally available to, and requested by, any Registration Rights Party; provided that the Effectiveness Period shall be extended by the amount of time during which any of the Registrable Securities of the Registration Parties are not registered under an effective Resale Shelf Registration Statement. If a Subsequent Shelf Registration is filed, the Company shall use its reasonable best efforts to (i) cause such Subsequent Shelf Registration to become effective under the Securities Act as promptly as practicable after the filing thereof and (ii) keep such Subsequent Shelf Registration continuously effective, in compliance with the provisions of the Securities Act and available for use during the Effectiveness Period. Any references herein to Resale Shelf Registration Statement shall include any Subsequent Shelf Registration and any Shelf Registration Statement filed pursuant to the last sentence of Section 2(a)(i).
(iv) Suspensions. The Registration Rights Parties each acknowledge and agree that upon receipt of written notice from the Company, the Company may suspend the use of the Resale Shelf Registration Statement if it determines that in order for such registration statement not to contain an untrue statement of a material fact or omit to state a material fact required to be stated therein or necessary to make the statements therein not misleading, an amendment thereto would be needed to include information that would at that time not otherwise be required to be disclosed in a current, quarterly or annual report under the Exchange Act and the Company has a bona fide business purpose for not making such information public, provided, that, (i) the Company shall suspend the use of the Resale Shelf Registration Statement for the shortest period of time, but in no event for a period of more than 60 consecutive days or more than a total of 90 calendar days in any 12-month period; provided, however, that the Company shall not defer or suspend its obligations in this manner more than two times in any 12-month period; (ii) the Company shall suspend the use of any other Registration Statement and prospectus and shall not sell any securities for its own account or that of any other stockholder, in each case during such time as the Resale Shelf Registration Statement is suspended pursuant to this Section 2.1(a)(iv); and (iii) the Company shall use commercially reasonable efforts to make such Resale Shelf Registration Statement available for the sale by the Registration Rights Parties of such securities promptly thereafter. The Company shall promptly notify the Registration Rights Parties in writing of (i) the date on which such suspension will begin pursuant to this Section 2(a)(iv) and (ii) the date on which such suspension period will end pursuant to this Section 2(a)(iv). The Effectiveness Period shall be extended by the amount of time during which the use of any Registration Statement is suspended pursuant to this Section 2(a)(iv).
(v) Registration of Additional Registrable Securities. If a Resale Shelf Registration Statement is then effective, within 10 Business Days after the Company has received a written request from a Permitted Transferee holding Registrable Securities not covered by an effective Resale Shelf Registration Statement, the Company shall file a prospectus supplement or amendment to the Resale Shelf Registration Statement to add such Permitted Transferee as a selling stockholder in such Resale Shelf Registration Statement to the extent permitted under the rules and regulations promulgated by the Commission.
(vi) Shelf Takedown. Subject to the other applicable provisions of this Agreement and to the extent permitted under the rules and regulations of the Commission, at any time that any Resale Shelf Registration Statement is effective, if a Registration Rights Party delivers a notice to the Company stating that it intends to effect a sale or distribution of all or part of its Registrable Securities included by it on any Resale Shelf Registration Statement (a “Shelf Offering”) and stating the number of Registrable Securities to be included in such Shelf Offering, then, subject to the other applicable provisions of this Agreement, the Company shall, as promptly as practicable, amend or supplement the Resale Shelf Registration Statement as may be necessary in order to enable such Registrable Securities to be sold and distributed pursuant to the Shelf Offering.
Annex A-161
(vii) Block Trades. After the Company is eligible to file a Registration Statement on Form S-3, if a Registration Rights Party wishes to engage in an underwritten or other coordinated registered or unregistered offering not involving a “roadshow,” an offer commonly known as a “block trade” (a “Block Trade”), consisting of Registrable Securities with a total offering price reasonably expected to exceed $[•] or representing all remaining Registrable Securities held by such Registration Rights Party, then such Registration Rights Party (in such capacity, a “Block Trade Requesting Holder”) may notify the Company of the Block Trade not less than two business days prior to the day such offering is first anticipated to commence and the Company shall as expeditiously as possible use its reasonable best efforts to facilitate such Block Trade; provided, that the Block Trade Requesting Holders representing a majority of the Registrable Securities wishing to engage in the Block Trade shall use reasonable best efforts to work with the Company and any Underwriters prior to making such request in order to facilitate preparation of the prospectus supplement (as applicable and if required) and other offering documentation related to the Block Trade; provided, further, that if, in connection with a Block Trade, the Company is not required to take any actions to facilitate such Block Trade (other than customary coordination with the Company’s transfer agent but not procuring the delivery of an opinion by the Company’s counsel), then a Block Trade Requesting Holder shall not be required to notify the Company prior to such Block Trade. No other holders of Company securities will be permitted to participate in a Block Trade without the written consent of the Block Trade Requesting Holder. Prior to the filing of an applicable “red herring” prospectus supplement used in connection with a Block Trade, the Block Trade Requesting Holder initiating such Block Trade shall have the right to elect to withdraw therefrom by notice to the Company and the managing Underwriter(s) thereof. The Block Trade Requesting Holder(s) initiating a Block Trade shall have the right to select Underwriter(s) for such Block Trade. In connection with any Block Trade, the Company shall use its reasonable best efforts to timely furnish any information or take any actions reasonably requested by the Block Trade Requesting Holders in connection with such a Block Trade, including the delivery of customary comfort letters, customary legal opinions and customary Underwriter due diligence, in each case subject to receipt by the Company, its auditors and legal counsel of reasonable representations and documentation by such persons to permit the delivery of such comfort letter and legal opinions. Such Block Trades available to the Registration Rights Parties shall be unlimited in number.
(b) Underwritten Takedown.
(i) At any time and from time to time after the Resale Shelf Registration Statement has been declared effective by the Commission, a Registration Rights Party may request (such requesting Person, the “Demanding Holder”) to sell all or any portion of their Registrable Securities in an Underwritten Offering that is registered pursuant to the Resale Shelf Registration Statement (each, an “Underwritten Shelf Takedown”); provided that the Company shall only be obligated to effect an Underwritten Shelf Takedown if such offering shall include securities with a total offering price (before deduction of underwriting discounts and commissions) reasonably expected to exceed, in the aggregate, $[•] or with respect to all of the then outstanding Registrable Securities of such Registration Rights Party (the “Underwritten Shelf Takedown Conditions”). All requests for Underwritten Shelf Takedowns shall be made by giving written notice to the Company, which shall specify the approximate number of Registrable Securities proposed to be sold in the Underwritten Shelf Takedown (an “Underwritten Demand”). Notwithstanding the foregoing, the Company is not obligated to effect more than an aggregate of three Underwritten Offerings pursuant to Section 2(b) in any 12-month period and is not obligated to effect an Underwritten Offering pursuant to this Section 2(b) within 90 days after the closing of any Underwritten Offering (the “Underwritten Offering Limitations”). Each of EQVR, Sponsor, and NH Presidio Investments LLC shall be entitled to no more than two Underwritten Demands in any 12-month period, subject to the Underwritten Shelf Takedown Conditions and Underwritten Offering Limitations. For the avoidance of doubt, Underwritten Shelf Takedowns shall not include Block Trades.
(ii) The Company shall, within three Business Days of the Company’s receipt of an Underwritten Demand (one Business Day if such offering is a Block Trade or a “bought deal” or “overnight transaction” (a “Bought Deal”)), notify, in writing, all other Registration Rights Parties of such demand, and each such Person who thereafter wishes to include all or a portion of such Registration Rights Party’s Registrable Securities in such Underwritten Offering (a “Requesting Holder”) shall so notify the Company, in writing, within three Business Days (one Business Day if such offering is a Block Trade or a Bought Deal) after the receipt by the Registration Rights Parties of the notice from the Company. Upon receipt by the Company of any such written notification from a Requesting Holder, such Requesting Holder shall be entitled to have its Registrable Securities included in the Underwritten Offering pursuant to an Underwritten Demand, subject to compliance with Section 2(b)(iii). For the avoidance of doubt, no Registration Rights Party is entitled to any notice of any Block Trade or rights to participate in such Block Trade without the written consent of the Block Trade Requesting Holder as provided in Section 2(a)(vii).
Annex A-162
(iii) The Demanding Holder shall have the right to select the Underwriters for such offering (which shall consist of one or more reputable nationally or regionally recognized investment banks and which selection shall be subject to the consent of the Company, which consent shall not be unreasonably withheld, conditioned or delayed) and to agree to the pricing and other terms of such offering. In connection with an Underwritten Shelf Takedown, the Company and all Requesting Holders proposing to distribute their Registrable Securities through an Underwritten Offering under this Section 2(b) shall enter into an underwriting agreement in customary form with the Underwriter(s) selected for such Underwritten Offering by the Demanding Holders initiating the Underwritten Offering, and the Company shall take such other actions as are reasonably required in order to expedite or facilitate the disposition of the Registrable Securities in such Underwritten Shelf Takedown.
(iv) If the managing Underwriter for an Underwritten Shelf Takedown advises the Demanding Holder that in its opinion the inclusion of all securities requested to be included in the Underwritten Shelf Takedown (whether by the Demanding Holder, the Requesting Holders, the Company or any other Person) may materially and adversely affect the price, timing, distribution or success of the offering (a “Negative Impact”), then all such securities to be included in such Underwritten Shelf Takedown shall be limited to the securities that the managing Underwriter believes can be sold without a Negative Impact and shall be allocated as follows: (A) first, the Registrable Securities of the Demanding Holder and the Requesting Holders (on a pro rata basis based on the number of shares of Registrable Securities properly requested by such Demanding Holder and Requesting Holders to be included in the Underwritten Shelf Takedown), (B) second, to the extent that any additional securities can, in the opinion of such managing Underwriter, be sold without a Negative Impact, to the Existing Registration Rights Holders who properly requested to include their securities in such Underwritten Shelf Takedown pursuant to the Existing Registration Rights Agreement in accordance with the terms of such agreement (on a pro rata basis based on the number of Existing Registrable Securities properly requested by such Persons to be included in the Underwritten Shelf Offering), (C) third, to the extent that any additional securities can, in the opinion of the managing Underwriter, be sold without a Negative Impact, to the Registration Rights Parties who properly requested to include their securities in such Underwritten Shelf Takedown pursuant to this Agreement in accordance with the terms of this Agreement (on a pro rata basis based on the number of Registrable Securities properly requested by such Persons to be included in the Underwritten Shelf Offering), (D) fourth, to the extent that any additional securities can, in the opinion of the managing Underwriter, be sold without a Negative Impact, to the Company and (E) fifth, to the extent that any additional securities can, in the opinion of the managing Underwriter, be sold without a Negative Impact, to the Company’s other securityholders who properly requested to include their securities in such Underwritten Shelf Takedown pursuant to an agreement, other than this Agreement and other than the Existing Registration Rights Agreement, with the Company that provides for registration rights in accordance with the terms of such agreement.
(v) Withdrawal Rights. Any Demanding Holder initiating an Underwritten Shelf Takedown for any or no reason whatsoever may withdraw from such Underwritten Shelf Takedown by giving written notice to the Company prior to the public announcement of the Underwritten Shelf Takedown by the Company; provided that a Registration Rights Party not so withdrawing may elect to have the Company continue an Underwritten Shelf Takedown if the Underwritten Shelf Takedown Conditions would still be satisfied. Following the receipt of any withdrawal notice, the Company shall promptly forward such notice to any other Registration Rights Party that had elected to participate in such Underwritten Shelf Takedown. A withdrawn Underwritten Shelf Takedown will be considered as an Underwritten Demand for purposes of the two annual Underwritten Demands limitation, solely with respect to the withdrawing Demand Holder, unless (i) the Demanding Holder pays all Registration Expenses in connection with such withdrawn Underwritten Shelf Takedown, (ii) subsequent to the delivery of the Underwritten Demand to the Company, material adverse information regarding the Company is disclosed that was not known by the Demanding Holder at the time the Underwritten Demand was made, (iii) subsequent to the delivery of the Underwritten Demand to the Company, the Company suspends the use of the Resale Shelf Registration Statement pursuant to Section 2(a)(iv) hereto, or (iv) the Company has not complied in all material respects with its obligations hereunder required to have been taken prior to such withdrawal. For the avoidance of doubt, a validly withdrawn Underwritten Shelf Takedown will not be considered as an Underwritten Offering for purposes of the Underwritten Offering Limitations.
(c) Piggyback Rights.
(i) Piggyback Rights. Subject to Section 6 at any time and from time to time following the Closing Date, if the Company proposes to (A) file a Registration Statement with respect to an offering of Equity Securities of the Company or securities or other obligations exercisable or exchangeable for or convertible into Equity Securities of the Company (other than a form not available for registering the resale of the Registrable
Annex A-163
Securities to the public), for its own account or for the account of a stockholder of the Company that is not a party to this Agreement, or (B) conduct an offering of Equity Securities of the Company or securities or other obligations exercisable or exchangeable for or convertible into Equity Securities of the Company, for its own account or for the account of a stockholder that is not a party to this Agreement (such offering referred to in clause (A) or (B), a “Piggyback Offering”), the Company shall promptly but not less than 10 days before the anticipated filing date of the Registration Statement for such offering give written notice (the “Piggyback Notice”) of such Piggyback Offering to the Registration Rights Parties. The Piggyback Notice shall include the amount and type of securities to be included in such offering, the expected date of commencement of marketing efforts and any proposed managing underwriter and shall offer the Registration Rights Parties the opportunity to include in such Piggyback Offering such amount of Registrable Securities as each such Person may request. Subject to Section 2(c)(ii) and Section 2(c)(iv), the Company will include in each Piggyback Offering all Registrable Securities for which the Company has received written requests for inclusion within five days after the date the Piggyback Notice is given (provided that, in the case of a Block Trade or a Bought Deal, such written requests for inclusion must be received within one Business Day after the date the Piggyback Notice is given); provided, however, that, in the case of a Piggyback Offering in the form of a “takedown” under a Shelf Registration Statement, such Registrable Securities are covered by an existing and effective Shelf Registration Statement that may be utilized for the offering and sale of the Registrable Securities requested to be offered. All Registration Rights Parties proposing to distribute their securities through a Piggyback Offering, as a condition for inclusion of their Registrable Securities therein, shall agree to enter into an underwriting agreement with the Underwriters for such Piggyback Offering; provided, however, that the underwriting agreement is in customary form.
(ii) Company Right to Abandon or Delay. If at any time after giving the Piggyback Notice and prior to the time sales of securities are confirmed pursuant to the Piggyback Offering, the Company determines for any reason not to register or delay the Piggyback Offering, the Company may, at its election, give notice of its determination to all Registration Rights Parties, and in the case of such a determination, will be relieved of its obligation set forth in Section 2(c) in connection with the abandoned or delayed Piggyback Offering, without prejudice. Notwithstanding any such withdrawal, the Company shall pay all expenses incurred by the holders of Registrable Securities in connection with such Piggyback Offering as provided in Section 2(d)(xi).
(iii) Withdrawal Rights. Any Registration Rights Party requesting to be included in a Piggyback Offering may withdraw its request for inclusion by giving written notice to the Company, (A) at least three Business Days prior to the anticipated effective date of the registration statement filed in connection with such Piggyback Offering if the registration statement requires acceleration of effectiveness or (B) in all other cases, at least one Business Day prior to the anticipated date of the filing by the Company under Rule 424 of a supplemental prospectus (which shall be the preliminary supplemental prospectus, if one is used in the “takedown”) with respect to such offering; provided, however, that the withdrawal will be irrevocable and, after making the withdrawal, a Registration Rights Party will no longer have any right to include its Registrable Securities in that Piggyback Offering.
(iv) Unlimited Piggyback Registration Rights. For the avoidance of doubt, any Registration or Underwritten Offering pursuant to Section 2(c) of this Agreement shall not be counted as an Underwritten Offering under Section 2(b) of this Agreement.
(v) Reduction of Offering. If the managing Underwriter for a Piggyback Offering advises the Company that in its opinion the inclusion of all securities requested to be included in such Piggyback Offering (whether by the Company, the Registration Rights Parties, the Existing Registration Rights Holders or any other Person) may have a Negative Impact, then all such shares to be included therein shall be limited to the shares that the managing Underwriter believes can be sold without a Negative Impact and shall be allocated as follows:
(A) If the Piggyback Offering is initiated by the Company for its own account: (1) first, to the Company, (2) second, to the extent that any additional shares can, in the opinion of such managing Underwriter, be sold without a Negative Impact, to the Existing Registration Rights Holders who properly requested to include their securities in such Piggyback Offering pursuant to the Existing Registration Rights Agreement in accordance with the terms of such agreement (on a pro rata basis based on the number of Existing Registrable Securities properly requested by such Persons to be included in the Piggyback Offering), (3) third, to the extent that any additional shares can, in the opinion of such managing Underwriter, be sold without a Negative Impact, to the Registration Rights Parties who properly requested
Annex A-164
to include their Registrable Securities in such Piggyback Offering (on a pro rata basis based on the number of Registrable Securities properly requested by such Persons to be included in the Piggyback Offering), and (4) fourth, to the extent that any additional shares can, in the opinion of such managing Underwriter, be sold without a Negative Impact, to other securityholders who properly requested to include their securities in such Piggyback Offering pursuant to an agreement, other than this Agreement and other than the Existing Registration Rights Agreement, with the Company that provides for registration rights in accordance with the terms of such agreement; and
(B) If the Piggyback Offering is initiated by the Company for the account of a Person pursuant to an agreement, other than this Agreement, with the Company that provides for registration rights: (1) first, to such Person, (2) second, to the extent that any additional shares can, in the opinion of such managing Underwriter, be sold without a Negative Impact, to the Existing Registration Rights Holders who properly requested to include their Existing Registrable Securities in such Piggyback Offering pursuant to such agreement in accordance with the terms of such agreement (on a pro rata basis based on the number of Existing Registrable Securities properly requested by such Persons to be included in the Piggyback Offering), (3) third, to the extent that any additional shares can, in the opinion of such managing Underwriter, be sold without a Negative Impact, to the Registration Rights Parties who properly requested to include their Registrable Securities in such Piggyback Offering (on a pro rata basis based on the number of Registrable Securities properly requested by such Persons to be included in the Piggyback Offering), (4) fourth, to the extent that any additional shares can, in the opinion of such managing Underwriter, be sold without a Negative Impact, to the Company, and (5) fifth, to the extent that any additional shares can, in the opinion of such managing Underwriter, be sold without a Negative Impact, to other securityholders who properly requested to include their securities in such Piggyback Offering pursuant to an agreement, other than this Agreement and other than the Existing Registration Rights Agreement, with the Company that provides for registration rights in accordance with the terms of such agreement.
(d) Registration and Offering Procedures.
(i) Notification. After the effectiveness of the Resale Shelf Registration Statement, the Company shall promptly notify the Registration Rights Parties with Registrable Securities included in such Registration Statement: (A) when the Resale Shelf Registration Statement becomes effective; (B) when any post-effective amendment to the Resale Shelf Registration Statement becomes effective; (C) of the issuance or threatened issuance by the Commission of any stop order (and the Company shall take all actions required to prevent the entry of such stop order or to cause it to be removed as promptly as possible if entered); and (D) any request by the Commission for any amendment or supplement to the Resale Shelf Registration Statement or any prospectus relating thereto or for additional information or of the occurrence of an event requiring the preparation of a supplement or amendment to such prospectus so that, as thereafter delivered to the purchasers of the securities covered by the Resale Shelf Registration Statement, such Resale Shelf Registration Statement will not contain an untrue statement of a material fact or omit to state any material fact required to be stated therein or necessary to make the statements therein not misleading, and such prospectus will not include an untrue statement of a material fact or omit to state any material fact necessary in order to make the statements therein, in the light of the circumstances under which they were made, not misleading, and promptly make available to the holders of Registrable Securities included in the Resale Shelf Registration Statement any such supplement or amendment. Prior to filing with the Commission a Registration Statement or prospectus or any amendment or supplement thereto, including all exhibits thereto and documents incorporated by reference therein, the Company shall furnish to the Underwriters, if any, the holders of Registrable Securities included in such Registration Statement and to the legal counsel for any such holders, copies of all such documents proposed to be filed and such other documents as the Underwriters or such holders or their counsel may reasonably request in order to facilitate the disposition of the Registrable Securities owned by such holders sufficiently in advance, but in no event later than at least three calendar days in advance, of filing to provide such Underwriters, such holders and legal counsel with a reasonable opportunity to review such documents and comment thereon, and shall reasonably consider and incorporate any comments from such persons. Notwithstanding the foregoing, no notice shall be required with respect to a prospectus supplement containing an Exchange Act report of the Company filed with respect to a Registration Statement or prospectus for which forward incorporation by reference is unavailable and any such prospectus supplement shall not be considered a “Registration Statement” hereunder.
Annex A-165
(ii) In no event shall any Registration Rights Party be identified as a statutory underwriter in a Registration Statement unless in response to a comment or request from the staff of the Commission; provided, however, that if the Commission requests that any Registration Rights Party be identified as a statutory underwriter in a Registration Statement, each Person so requested to be identified will have an opportunity to withdraw from the Registration Statement.
(iii) If the Commission prevents the Company from including any or all of the Registrable Securities (or any Existing Registrable Securities) in the Resale Shelf Registration Statement due to limitations on the use of Rule 415 of the Securities Act for the resale of the Registrable Securities (or any Existing Registrable Securities) by the applicable shareholders or otherwise, (A) such Registration Statement shall register for resale such number of Registrable Securities that is equal to the maximum number as is permitted by the Commission, (B) the number of Existing Registrable Securities to be registered for each Existing Registration Rights Holder with Existing Registrable Securities included in such Registration Statement shall be reduced pro rata among all securities registered thereunder, (C) the number of Registrable Securities to be registered for each Registration Rights Party shall be reduced pro rata among all securities registered thereunder, and (D) promptly inform each of the Registration Rights Parties and as expeditiously as possible after being permitted to register additional Registrable Securities under Rule 415 under the Securities Act, the Company shall amend such Resale Shelf Registration Statement or file a new Resale Shelf Registration Statement to register such additional Registrable Securities and cause such amendment or new Resale Shelf Registration Statement to become effective as expeditiously as possible; provided, however, that prior to filing such amendment or new Resale Shelf Registration Statement, the Company shall use its reasonable best efforts to advocate with the Commission for the registration of all of the Registrable Securities in accordance with any publicly-available written or oral guidance, comments, requirements or requests of the Commission staff, including without limitation, the Manual of Publicly Available Telephone Interpretations D.29; provided further that the Effectiveness Period shall be extended by the amount of time during which any of the Registrable Securities of the Registration Parties are not registered as a result of the foregoing.
(iv) Securities Laws Compliance and FINRA. The Company shall use its reasonable best efforts to (A) register or qualify the Registrable Securities covered by the Resale Shelf Registration Statement under such securities or “blue sky” Laws of such jurisdictions in the United States as the holders of Registrable Securities included in the Resale Shelf Registration Statement (in light of their intended plan of distribution) may reasonably request and (B) take such action necessary to cause such Registrable Securities covered by the Resale Shelf Registration Statement to be registered with or approved by such other governmental authorities as may be necessary by virtue of the business and operations of the Company and do any and all other acts and things that may be necessary or advisable to enable the holders of Registrable Securities included in such Registration Statement to consummate the disposition of such Registrable Securities in such jurisdictions; provided, however, that the Company shall not be required to qualify generally to do business in any jurisdiction where it would not otherwise be required to qualify but for this paragraph or subject itself to taxation in any such jurisdiction where it is not then otherwise so subject. The Company shall cooperate with the holders of the Registrable Securities and the Underwriters, if any, or agent(s) participating in the disposition of such Registrable Securities and their respective counsel in connection with any filings required to be made with FINRA.
(v) Cooperation. The Company shall (A) enter into such agreements (including an underwriting agreement in customary form) and take such other actions as the Registration Rights Parties included in a Registration Statement or the Underwriters, if any, shall reasonably request in order to expedite or facilitate the disposition of such Registrable Securities, including customary indemnification, and (B) provide reasonable cooperation, including taking such actions as may be reasonably requested by the holders of the Registrable Securities in connection with such Registration and causing at least one executive officer and a senior financial officer to attend and participate in “road shows” and other information meetings organized by the Underwriters, if any, or with attorneys, accountants or potential investors, in each case as reasonably requested; provided, however, that such participation shall not unreasonably interfere with the business operations of the Company. The Company shall reasonably cooperate with the holders of the Registrable Securities and the Underwriters, if any, or agent(s), if any, to facilitate the timely preparation and delivery of certificates (not bearing any restrictive legends) representing securities to be sold under the Registration Statement and enable such securities to be in such denominations and registered in such names as the Underwriters, or agent, if any, or the holders of such Registrable Securities may request.
Annex A-166
(vi) Opinions and Comfort Letters. The Company shall use its reasonable best efforts to obtain and, if obtained, furnish an opinion and negative assurances letter of outside counsel for the Company, dated as of a date reasonably requested by a Registration Rights Party, to the extent such opinions or letters are customary, or, in the event of an Underwritten Public Offering, as of the date of the closing under the underwriting agreement, and addressed to the holders of Registrable Securities participating in such offering (to the extent required or customary in such offering), the placement agent, sales agent or Underwriter, if any, reasonably satisfactory in form and substance to such party, covering such legal matters as are customarily included in such opinions and negative assurances letters. With respect to any Underwritten Offering pursuant to this Agreement, the Company shall use its reasonable best efforts to obtain and, if obtained, furnish a “comfort” letter, dated the date of the underwriting agreement and another dated the date of the closing under the underwriting agreement and addressed to the Underwriters and signed by the independent public accountants who have certified the Company’s financial statements included or incorporated by reference in the applicable Registration Statement, reasonably satisfactory in form and substance to such Underwriters.
(vii) Transfer Agent. The Company shall provide and maintain a transfer agent and registrar for the Registrable Securities.
(viii) Records. Upon execution of confidentiality agreements in form and substance reasonably satisfactory to the Company, the Company shall make available for inspection by the holders of Registrable Securities included in such Registration Statement, any Underwriter participating in any disposition pursuant to such registration statement and any attorney, accountant or other professional retained by any holder of Registrable Securities included in such Registration Statement or any Underwriter, all financial and other records, pertinent corporate documents and properties of the Company, as shall be necessary to enable them to exercise their due diligence responsibility, and cause the Company’s officers, Directors (as defined below) and employees to supply all information reasonably requested by any of them in connection with such Registration Statement.
(ix) Earnings Statement. The Company shall comply with all applicable rules and regulations of the Commission and the Securities Act, and make available to its shareholders, as soon as practicable, an earnings statement covering a period of at least 12 months beginning with the first day of the Company’s first full calendar quarter after the effective date of any Resale Shelf Registration Statement, which earnings statement shall satisfy the provisions of Section 11(a) of the Securities Act and Rule 158 thereunder (or any successor rule promulgated thereafter by the Commission).
(x) Listing. The Company shall use its reasonable best efforts to cause all Registrable Securities included in any Registration Statement to be listed on such exchanges or otherwise designated for trading in the same manner as similar securities issued by the Company are then listed or designated.
(xi) Registration Expenses. The Company shall bear all costs and expenses incurred in connection with the Resale Shelf Registration Statement pursuant to Section 2(a), any Resale Shelf Registration Statement takedown pursuant to Section 2(a), any Underwritten Shelf Takedown pursuant to Section 2(b), any Piggyback Offering pursuant to Section 2(c), and all expenses incurred in performing or complying with its other obligations under this Agreement, whether or not the Resale Shelf Registration Statement becomes effective, including, without limitation: (A) all registration and filing fees; (B) fees and expenses of compliance with securities or “blue sky” Laws (including fees and disbursements of counsel in connection with blue sky qualifications of the Registrable Securities); (C) printing, messenger and delivery expenses; (D) the Company’s internal expenses (including, without limitation, all salaries and expenses of its officers and employees); (E) the fees and expenses incurred in connection with the listing of the Registrable Securities as required by the terms hereof; (F) FINRA fees; (G) fees and disbursements of counsel for the Company and fees and expenses for independent certified public accountants retained by the Company; (H) the fees and expenses of any special experts retained by the Company in connection with such registration; (I) the reasonable fees and expenses of one legal counsel selected by the holders of a majority-in-interest of the Registrable Securities included in such registration or Transfer and (J) the costs and expenses of the Company relating to analyst and investor presentations or any “road show” undertaken in connection with such registration and/or marketing of the Registrable Securities (collectively, the “Registration Expenses”). The Company shall have no obligation to pay any underwriting discounts or selling commissions attributable to the Registrable Securities being sold by the holders thereof, which underwriting discounts or selling commissions shall be borne by such holders, but the Company shall pay any underwriting discounts or selling commissions attributable to the securities it sells for its own account.
Annex A-167
(xii) Information. The holders of Registrable Securities shall promptly provide such customary information as may reasonably be requested by the Company, or the managing Underwriter, if any, in connection with the preparation of any Registration Statement, including amendments and supplements thereto, in order to effect the registration of any Registrable Securities under the Securities Act and in connection with the Company’s obligation to comply with Federal and applicable state securities laws; provided that the Company may exclude a Registration Rights Party from the Resale Shelf Registration Statement if following the Company’s request for such information at least five Business Days prior to the anticipated filing date of the Resale Shelf Registration Statement, such Registration Rights Party unreasonably fails to furnish such information that is, in the reasonable opinion of the Company’s counsel, necessary to effect the registration under the Resale Shelf Registration Statement; provided further that the Company shall use commercially reasonable efforts to include such Registration Rights Party in the Resale Shelf Registration Statement when such Registration Statement is next amended or supplemented or a Subsequent Shelf Registration is filed if such Registration Rights Party has then timely provided such necessary information.
(xiii) Other Obligations. At any time and from time to time after the expiration of any lock-up period to which such shares are subject, if any, in connection with a sale or Transfer of Registrable Securities exempt from registration under the Securities Act or through transactions described in the plan of distribution set forth within any prospectus and pursuant to the Registration Statement of which such prospectus forms a part, the Company shall, subject to the receipt of customary documentation required from the applicable holders in connection therewith and subject to applicable securities and other laws, (A) promptly instruct its transfer agent to remove any restrictive legends applicable to the Registrable Securities being sold or transferred and (B) cause its legal counsel to deliver the necessary legal opinions, if any, to the transfer agent in connection with the instruction under subclause (A). In addition, the Company shall cooperate reasonably with, and take such customary actions as may reasonably be requested by such holders in connection with the aforementioned sales or Transfers.
(xiv) Legend Removal Obligations. If any Registration Rights Party (A) proposes to sell or Transfer any Registrable Securities exempt from Section 5 of the Securities Act, pursuant to an effective Registration Statement, or pursuant to Rule 144, including in each case in connection with any trading program under Rule 10b5-1 of the Exchange Act, (B) holds Registrable Securities that are eligible for resale pursuant to Rule 144 without the requirement for the Company to be in compliance with the current public information requirement under Rule 144 and without volume or manner-of-sale restrictions applicable to the sale or transfer of such Shares, or (C) holds Registrable Securities which do not require a legend under applicable requirements of the Securities Act (including judicial interpretations and pronouncements issued by the staff of the Commission) as determined in good faith by counsel to the Company or set forth in a legal opinion delivered by nationally recognized counsel to such Registration Rights Party and the Company’s transfer agent, if required by such transfer agent, then the Company shall, at the sole expense of the Company, promptly, and in any event no later than within two trading days, take any and all actions necessary or reasonably requested by such Registration Rights Party to facilitate and permit the removal of any restrictive legends from such Registrable Securities, including, without limitation, the delivery of any opinions of counsel or instruction letters to the transfer agent as are requested by the same; provided, that with respect to clauses (B) and (C) above, the applicable Registration Rights Party has provided all documentation and evidence (which may include an opinion of counsel) as may reasonably be required by the Company or its transfer agent to confirm that the legend may be removed under applicable securities laws (the “Legend Removal Documents”). Each Registration Rights Party agrees to provide the Company, its counsel or the transfer agent with the evidence reasonably requested by it to cause the removal of such legends, including, as may be appropriate, any information the Company reasonably deems necessary to determine that such legend is no longer required under the Securities Act or applicable state Laws. The applicable Registration Rights Party shall be responsible for all fees and expenses (including of counsel for such Registration Rights Party) incurred by such Registration Rights Party with respect to delivering the Legend Removal Documents.
(xv) Rule 144. With a view to making available to the Registration Rights Parties the benefits of Rule 144 that may, at such times as Rule 144 is available to shareholders of the Company, permit the Registration Rights Parties to sell securities of the Company to the public without registration, the Company agrees to: (A) make and keep public information available, as those terms are understood and defined in Rule 144, for so long as necessary to permit sales that would otherwise be permitted by this Agreement pursuant to Rule 144, Rule 144A or Regulation S under the Securities Act, as such rules may be amended from time to time or any similar rule or regulation hereafter adopted by the Commission; (B) not later than four Business Days following the Closing Date, file a Current Report on Form 8-K that includes current “Form 10 information” (within the meaning of Rule 144) reflecting the
Annex A-168
Company’s status as an entity that is no longer an issuer described in paragraph (i)(1)(i) of Rule 144; (C) file with the Commission in a timely manner all reports and other documents required of the Company under the Securities Act and the Exchange Act so long as the Company remains subject to such requirements and the filing of such reports and other documents is required for the applicable provisions of Rule 144; and (D) furnish to each Registration Rights Party so long as such Registration Rights Party owns Registrable Securities, within two Business Days following its receipt of a written request, (I) a written statement by the Company, if true, that it has complied with the reporting requirements of Rule 144, the Securities Act and the Exchange Act, (II) a copy of the most recent annual or quarterly report of the Company and such other reports and documents so filed by the Company (it being understood that the availability of such report on the Commission’s EDGAR system shall satisfy this requirement) and (III) such other information as may be reasonably requested in writing to permit the Registration Rights Parties to sell such securities pursuant to Rule 144 without registration.
(xvi) In Kind Distributions. If any holder of Registrable Securities (and/or any of its Affiliates) seeks to effectuate an in-kind distribution of all or part of its Registrable Securities to its direct or indirect equityholders, the Company will reasonably cooperate with and assist such holder, such equityholders and the Company’s transfer agent to facilitate such in-kind distribution in the manner reasonably requested by such holder (including the delivery of instruction letters by the Company or its counsel to the Company’s transfer agent, the delivery of customary legal opinions by counsel to the Company and the delivery of Registrable Securities without restrictive legends, to the extent no longer applicable).
(xvii) Margin Loans. The Company shall, as expeditiously as possible and if requested by any Registration Rights Party in connection with any transaction involving any Registrable Securities (including any sale or other transfer of such Registrable Securities without registration under the Securities Act, pledges pursuant to margin loans, hedges or other transactions or arrangements (including, without limitation, any put or call option, or combination thereof, forward, swap or any other derivative transaction or instrument, however described or defined)), provide such Registration Rights Party with customary and reasonable assistance to facilitate such transaction, including, without limitation (i) such action as such Registration Rights Party may reasonably request from time to time to enable such Registration Rights Party to sell Registrable Securities without registration under the Securities Act or (ii) entering into an “issuer’s agreement” in connection with any margin loan with respect to such Registrable Securities in customary form.
(xviii) No Inconsistent Agreements; Additional Rights. The Company hereby covenants and agrees that neither the Company nor any of its Subsidiaries shall hereafter enter into, and, for the avoidance of doubt, except for the Existing Registration Rights Agreement, the Series A Preferred SPA and the Subscription Agreements, neither the Company nor any of its Subsidiaries is currently a party to, any agreement with respect to its securities that is inconsistent with the rights granted to the holders of Registrable Securities by this Agreement. Without the prior written consent of each Registration Rights Party, neither the Company nor any of its Subsidiaries shall grant to any Person or agree to otherwise become obligated in respect of the rights of registration in the nature or substantially in the nature of those set forth in Section 2 of this Agreement that would have priority over the Registrable Securities with respect to the inclusion of such securities in any registration, and the Company hereby represents and warrants that, as of the date hereof, no registration or similar rights have been granted to any other Person other than pursuant to this Agreement, the Series A Preferred SPA, the Subscription Agreements and the Existing Registration Rights Agreement; provided that, without the prior written consent of each Registration Rights Party, neither the Existing Registration Rights Agreement nor the Subscription Agreements may be amended in a way that would result in such agreements being inconsistent with or violating the rights granted to the Registration Rights Parties by this Agreement or resulting in the holders thereunder having rights that are more favorable to such holders or prospective holders than the rights granted to the Registration Rights Parties hereunder; provided, further, that no additional parties shall be granted registration rights under the Existing Registration Rights Agreement (other than “Permitted Transferees” as defined therein) without the prior written consent of the Registration Rights Parties. For the avoidance of doubt, the Registration Rights Parties each acknowledge and agree that the Company may include securities of the parties to the Subscription Agreements and the Existing Registration Rights Agreement on the Resale Shelf Registration Statement.
(xix) 10b5-1 Plan. In no event shall the Company or any officer unreasonably withhold, condition or delay approval of any trading plan under Rule 10b5-1 of the Exchange Act presented by a Registration Rights Party. For the avoidance of doubt, no such approval is needed for the implementation of trading plans under Rule 10b5-1 of the Exchange Act by Stockholder Parties that are not subject to the Company’s Insider Trading Policy.
Annex A-169
(xx) General Cooperation. The Company shall, in good faith, cooperate reasonably with, and take such customary actions as may reasonably be requested by the Registration Rights Parties, in connection with such Registration, including, without limitation, making available senior executives of the Company to participate in any due diligence sessions that may be reasonably requested by the Underwriter(s) in any Underwritten Offering.
(e) Indemnification.
(i) The Company agrees to indemnify and hold harmless, to the extent permitted by law, each Registration Rights Party, its directors, members, managers, partners and officers, employees, and agents, and each person who controls such Registration Rights Party (within the meaning of the Securities Act or the Exchange Act) and each affiliate of such Registration Rights Party (within the meaning of Rule 405 under the Securities Act) from and against any and all losses, claims, damages, liabilities and out-of-pocket expenses (including, without limitation, any reasonable and documented attorneys’ fees and expenses incurred in connection with defending or investigating any such action or claim) caused by (i) (A) in any Registration Statement filed pursuant to the terms of this Agreement, any untrue or alleged untrue statement of a material fact or omission of any material fact required to be stated therein or necessary to make the statements therein not misleading or (B) in any prospectus included in or relating to any such Registration Statement or preliminary prospectus or any amendment thereof or supplement thereto, any untrue or alleged untrue statement of a material fact or omission of any material fact required to be stated therein or necessary to make the statements therein not misleading or (ii) any violation or alleged violation by the Company of any federal, state, common or other law, rule or regulation applicable to the Company in connection with such registration, including the Securities Act, any state securities or “blue sky” laws or any rule or regulation thereunder in connection with such registration, except insofar as the same are caused by or contained in any information furnished in writing to the Company by or on behalf of such Registration Rights Party expressly for use therein.
(ii) Each Registration Rights Party agrees, severally and not jointly with the other parties to this Agreement, to indemnify and hold harmless the Company, its directors and officers and agents and each person who controls the Company (within the meaning of the Securities Act) against any losses, claims, damages, liabilities and expenses (including, without limitation, reasonable and documented attorneys’ fees) resulting from (A) in any Registration Statement filed pursuant to the terms of this Agreement, any untrue or alleged untrue statement of a material fact or omission of any material fact required to be stated therein or necessary to make the statements therein not misleading or (B) in any prospectus included in or relating to any such Registration Statement or preliminary prospectus or any amendment thereof or supplement thereto, any untrue or alleged untrue statement of a material fact or omission of any material fact required to be stated therein or necessary to make the statements therein not misleading, but in each case only to the extent that such untrue statement or omission is contained in any information or affidavit so furnished in writing by or on behalf of a Registration Rights Party expressly for use therein; provided, however, that the obligation to indemnify shall be several, not joint and several, among such Registration Rights Parties furnishing such information or affidavits. In no event shall the liability of a Registration Rights Party be greater in amount than the dollar amount of the net proceeds received by the Registration Rights Party upon the sale of the Registrable Securities giving rise to such indemnification obligation.
(iii) Any person entitled to indemnification herein shall (A) give prompt written notice to the indemnifying party of any claim with respect to which it seeks indemnification (provided that the failure to give prompt notice shall not impair any person’s right to indemnification hereunder except to the extent such failure has not prejudiced the indemnifying party in defending such claim) and (B) unless in such indemnified party’s reasonable judgment a conflict of interest may exist between such indemnified and indemnifying parties with respect to such claim, permit such indemnifying party to assume the defense of such claim with counsel reasonably satisfactory to the indemnified party. If such defense is assumed, the indemnifying party shall not be subject to any liability for any settlement made by the indemnified party without its consent. An indemnifying party who is not entitled to, or elects not to, assume the defense of a claim shall not be obligated to pay the fees and expenses of more than one counsel for all parties indemnified by such indemnifying party with respect to such claim (plus one local counsel for all parties in each jurisdiction in which a proceeding with respect to such claim is taking place), unless in the reasonable judgment of legal counsel to any indemnified party a conflict of interest exists between such indemnified party and any other of such indemnified parties with respect to such claim. No indemnifying party shall, without the consent of the indemnified party, consent to the entry of any judgment or enter into any settlement which cannot be settled in all respects by the payment of money (and such money is so paid by the indemnifying party pursuant to the terms of such
Annex A-170
settlement) or which settlement does not include as an unconditional term thereof the giving by the claimant or plaintiff to such indemnified party of a release from all liability in respect to such claim or litigation or includes any admission as to fault, culpability or failure to act on the part of such indemnified party.
(iv) The indemnification provided for under this Agreement shall remain in full force and effect regardless of any investigation made by or on behalf of the indemnified party or any officer, director, employee, agent, affiliate or controlling person of such indemnified party and shall survive the transfer of the Registrable Securities.
(v) If the indemnification provided under this Section 2(e) from the indemnifying party is unavailable or insufficient to hold harmless an indemnified party in respect of any losses, claims, damages, liabilities and expenses referred to herein, then the indemnifying party, in lieu of indemnifying the indemnified party, shall contribute to the amount paid or payable by the indemnified party as a result of such losses, claims, damages, liabilities and expenses in such proportion as is appropriate to reflect the relative fault of the indemnifying party and the indemnified party, as well as any other relevant equitable considerations. The relative fault of the indemnifying party and indemnified party shall be determined by reference to, among other things, whether any action in question, including any untrue or alleged untrue statement of a material fact or omission or alleged omission to state a material fact, was made by, or relates to information supplied by or on behalf of, such indemnifying party or indemnified party, and the indemnifying party’s and indemnified party’s relative intent, knowledge, access to information and opportunity to correct or prevent such action. The amount paid or payable by an indemnifying party as a result of the losses or other liabilities referred to above shall be deemed to include, subject to the limitations set forth above, any legal or other fees, charges or expenses reasonably incurred by such party in connection with any investigation or proceeding. No person guilty of fraudulent misrepresentation (within the meaning of Section 11(f) of the Securities Act) shall be entitled to contribution pursuant to this Section 2(e)(v) from any person who was not guilty of such fraudulent misrepresentation. The parties hereto agree that it would not be just and equitable if contribution pursuant to this Section 2(e)(v) were determined solely by pro rata allocation or by any other method of allocation, which does not take account of the equitable considerations referred to in this Section 2(e)(v). Any contribution pursuant to this Section 2(e)(v) by any Registration Rights Party shall be limited in amount to the amount of net proceeds received by such Registration Rights Party from the sale of Registrable Securities pursuant to a Registration Statement filed pursuant to the terms of this Agreement, less the aggregate amount of any damages or other amounts such Registration Rights Party has otherwise been required to pay (pursuant to the indemnification provisions of this Section 2(e) or otherwise) by reason of such Registration Rights Party’s untrue or alleged untrue statement or omission or alleged omission. Notwithstanding anything to the contrary herein, in no event will any party be liable for consequential, special, exemplary or punitive damages in connection with this Agreement. The indemnification and contribution obligations provided for in this Section 2(e) shall be in addition to any liability which any party may otherwise have to any other party, shall remain in full force and effect regardless of any investigation made by or on behalf of the indemnified party or any officer, director, manager, agent, representative or controlling Person of such indemnified party and shall survive the transfer of Registrable Securities and the termination or expiration of this Agreement.
(f) Existing Registration Rights. Notwithstanding anything herein to the contrary, effective as of the date hereof, Sponsor and each EQV Holder agree that all rights, obligations, and covenants relating to registration rights granted to Sponsor and such EQV Holder under the Existing Registration Rights Agreement shall be terminated in their entirety and shall be of no further force or effect. Sponsor and each EQV Holder hereby waives, as applicable, any and all rights it may have under the Existing Registration Rights Agreement and acknowledges that such agreement with respect to Sponsor and such EQV Holder, as applicable, is superseded and replaced in its entirety by this Agreement. For the avoidance of doubt, Existing Registrable Securities held by any Registration Rights Party shall be considered Registrable Securities pursuant to this Agreement.
3. Board of Directors.
(a) Sponsor Holder Directors. So long as Sponsor Holders own in the aggregate more than twenty percent (20%) of the outstanding shares of Common Stock (subject to appropriate adjustment in the event of any stock dividend, stock split, combination or other similar recapitalization with respect to Common Stock), Sponsor Holders shall be entitled to designate (and the Company shall be required to appoint and/or nominate for election at any annual or special meeting of the stockholders of the Company (or action by written consent) for the election of directors to the Board) two (2) individuals to the Board (any such individual, a “Sponsor Designated Director” and together, the “Sponsor Designated Directors”), who shall initially be the individuals designated by the Sponsor Holders pursuant to
Annex A-171
the Business Combination Agreement (each, an “Initial Sponsor Designated Director” and together, the “Initial Sponsor Designated Directors”), effective as of immediately following the Effective Time, to serve as a Class II and III director, respectively, as the Sponsor Holders shall so designate. In addition, so long as Sponsor Holders own in the aggregate more than ten percent (10%) of the outstanding shares of Common Stock (subject to appropriate adjustment in the event of any stock dividend, stock split, combination or other similar recapitalization with respect to Common Stock), Sponsor Holders shall retain the right to designate (and the Company shall be required to appoint and/or nominate for election at any annual or special meeting of the stockholders of the Company (or action by written consent) for the election of directors to the Board) one (1) Sponsor Designated Director. If an Initial Sponsor Designated Director is unable or unwilling to serve at the Closing, Sponsor Holders shall promptly designate a replacement director and provide any relevant information about such appointee as the Company may reasonably request, and such replacement shall be appointed as a director effective at the Closing. Each Sponsor Designated Director shall remain in office as a director until his or her successor is elected and qualified or until his or her earlier death, resignation or removal. Immediately following his or her appointment to the Board, each Sponsor Designated Director shall deliver to the Company a written advance resignation (the “Sponsor Director Advance Resignation”) to be effective upon notice from Sponsor to the Company. A Sponsor Designated Director may be removed at any time (i) upon Sponsor’s notice to the Company of effectiveness of the Sponsor Director Advance Resignation or (ii) pursuant to the Charter and the Bylaws, for cause and by the affirmative vote of the holders of a majority of the issued and outstanding capital stock of the Company entitled to vote in the election of directors, voting together as a single class. In the event that a vacancy is created on the Board at any time due to the death, disability, retirement, resignation, or removal of a Sponsor Designated Director, then Sponsor Holders shall have the right to designate an individual to fill such vacancy and the Company shall take all Necessary Action to promptly appoint such person to fill such vacancy, and in any event, within no later than three (3) days of Sponsor’s designation, and such person shall thereafter be deemed the Sponsor Designated Director under this Agreement to serve in the same class in which the prior Sponsor Designated Director served. During the period any Sponsor Designated Director is a director of the Board, the Company shall, at its own expense, provide to such Sponsor Designated Director the same benefits as any other non-employee director of the Board, including reimbursement of expenses under any applicable director and officer indemnification or insurance policy maintained by the Company. All securities of the Company that may vote in the election of directors to the Board that the Sponsor Holders hold, purchase, acquire the right to vote or otherwise acquire beneficial ownership of (including by the exercise or conversion of any security exercisable or convertible for Company Interests) after the execution of this Agreement shall constitute shares of Common Stock for purposes of this Section 3(a).
4. Representations and Warranties.
(a) Representations and Warranties of Each Stockholder Party. Each Stockholder Party on its own behalf hereby represents and warrants to the Company and each other Stockholder Party, severally and not jointly, with respect to such Stockholder Party and such Stockholder Party’s ownership of his, her or its Stockholder Shares set forth on Exhibit A, as of the Closing Date:
(i) Organization; Authority. If such Stockholder Party is a legal entity, such Stockholder Party (A) is duly incorporated or organized, validly existing and in good standing under the Laws of the jurisdiction of its incorporation or organization and (B) has all requisite power and authority to enter into this Agreement and to perform its obligations hereunder. This Agreement has been duly authorized, executed and delivered by such Stockholder Party. This Agreement constitutes a valid and binding obligation of such Stockholder Party enforceable in accordance with its terms, except as enforcement may be limited by applicable bankruptcy, insolvency, reorganization, moratorium or similar laws affecting creditors’ rights generally and by general principles of equity (regardless of whether considered in a Proceeding in equity or at Law).
(ii) No Consent. Except as provided in this Agreement and for filing requirements under applicable securities laws, no consent, approval or authorization of, or designation, declaration or filing with, any Governmental Entity or other Person on the part of such Stockholder Party is required in connection with such Stockholder Party’s execution, delivery and performance of this Agreement, except where the failure to obtain such consents, approvals, authorizations or to make such designations, declarations or filings would not materially interfere with such Stockholder Party’s ability to perform his, her or its obligations pursuant to this Agreement. If such Stockholder Party is a trust, no consent of any beneficiary is required for such Stockholder Party’s execution and delivery of this Agreement or the consummation of the transactions contemplated hereby.
Annex A-172
(iii) No Conflicts; Litigation. Neither such Stockholder Party’s execution and delivery of this Agreement, nor such Stockholder Party’s consummation of the transactions contemplated hereby, nor compliance with the terms hereof, will (A) conflict with or violate any provision of the organizational documents of such Stockholder Party, or (B) violate, conflict with or result in a breach of, or constitute a default (with or without notice or lapse of time or both) under any provision of, any trust agreement, loan or credit agreement, note, bond, mortgage, indenture, Lease or other agreement, instrument, concession, franchise, license, notice or Law, applicable to such Stockholder Party or to such Stockholder Party’s property or assets, except, in the case of clause (B), that would not reasonably be expected to impair, individually or in the aggregate, such Stockholder Party’s ability to fulfill its obligations under this Agreement. As of the date of this Agreement, there is no Proceeding pending or, to the knowledge of a such Stockholder Party, threatened, against such Stockholder Party or any of such Stockholder Party’s Affiliates or any of their respective assets or properties that would materially interfere with such Stockholder Party’s ability to perform his, her or its obligations pursuant to this Agreement or that would reasonably be expected to prevent, enjoin, alter or delay any of the transactions contemplated hereby.
(iv) Ownership of Shares. Such Stockholder Party Beneficially Owns his, her or its Stockholder Shares free and clear of all Liens. Except pursuant to this Agreement, the Business Combination Agreement, the Merger Agreement or as set forth on Exhibit A, there are no Options, warrants or other rights, agreements, arrangements or commitments of any character to which such Stockholder Party is a party relating to the pledge, acquisition, disposition, Transfer or voting of his, her or its Stockholder Shares and there are no voting trusts or voting agreements with respect to such Stockholder Shares. Such Stockholder Party does not Beneficially Own (A) any shares of capital stock of the Company other than the Stockholder Shares set forth on Exhibit A or (B) any options, warrants or other rights to acquire any additional shares of capital stock of the Company or any security exercisable for or convertible into shares of capital stock of the Company, other than as set forth on Exhibit A (collectively, “Options”).
(b) Representations and Warranties of the Company. The Company on its own behalf hereby represents and warrants to each Stockholder Party, as of the Closing Date:
(i) Organization; Authority. The Company (A) is duly incorporated or organized, validly existing and in good standing under the Laws of the jurisdiction of its incorporation or organization and (B) has all requisite power and authority to enter into this Agreement and to perform its obligations hereunder. This Agreement has been duly authorized, executed and delivered by the Company. This Agreement constitutes a valid and binding obligation of the Company enforceable in accordance with its terms, except as enforcement may be limited by applicable bankruptcy, insolvency, reorganization, moratorium or similar laws affecting creditors’ rights generally and by general principles of equity (regardless of whether considered in a Proceeding in equity or at Law).
(ii) No Consent. Except as provided in this Agreement and for filing requirements under applicable securities laws, no consent, approval or authorization of, or designation, declaration or filing with, any Governmental Entity or other Person on the part of the Company is required in connection with the Company’s the execution, delivery and performance of this Agreement, except where the failure to obtain such consents, approvals, authorizations or to make such designations, declarations or filings would not interfere with the Company’s ability to perform its obligations pursuant to this Agreement or have a material adverse effect on the Company’s business, operations, results of operations, condition (financial or otherwise), assets or properties.
(iii) No Conflicts; Litigation. Neither the Company’s execution and delivery of this Agreement, nor the Company’s consummation of the transactions contemplated hereby, nor compliance with the terms hereof, will (A) conflict with or violate any provision of the organizational documents of the Company, or (B) violate, conflict with or result in a breach of, or constitute a default (with or without notice or lapse of time or both) under any provision of, any trust agreement, loan or credit agreement, note, bond, mortgage, indenture, Lease or other agreement, instrument, concession, franchise, license, notice, order or Law, applicable to the Company or to the Company’s property or assets, except, in the case of clause (B), that would not reasonably be expected, individually or in the aggregate, to impair the Company’s ability to fulfill its obligations under this Agreement or have a material adverse effect on the Company’s business, operations, results of operations, condition (financial or otherwise), assets or properties. As of the date of this Agreement, there is no Proceeding pending or, to the knowledge of a Company, threatened, against the Company or any of the Company’s Affiliates or any of their respective assets or properties that would materially interfere with the Company’s ability to perform his, her or its obligations pursuant to this Agreement or that would reasonably be expected to prevent, enjoin, alter or delay any of the transactions contemplated hereby.
Annex A-173
5. Covenants of the Company.
(a) The Company shall take any and all action reasonably necessary to effect the provisions of this Agreement and the intention of the parties hereto with respect to the terms of this Agreement.
(b) The Company shall (i) purchase and maintain in effect at all times directors’ and officers’ liability insurance (including “Side A” coverage) in an amount and pursuant to terms determined by the Board to be reasonable and customary and (ii) cause the Charter and the Bylaws to at all times provide for the indemnification, exculpation and advancement of expenses of all Directors to the fullest extent permitted under applicable Law.
(c) The Company shall pay all reasonable and documented out-of-pocket expenses incurred by the members of the Board in connection with the performance of his or her duties as a Director and in connection with his or her attendance at any meeting of the Board. The Company shall enter into customary indemnification agreements (in a form approved by the Board) with each member of the Board and each officer of the Company from time to time.
6. Lock-up.
(a) Subject to Sections 6(b) and 6(c), each Lock-up Party agrees with the Company that it, he or she shall not Transfer any Lock-up Shares (if any and to the extent applicable) until the end of the Lock-up Period (the “Lock-up”). For the avoidance of doubt, the Lock-up shall not apply to any Company Interests, warrants or other securities of the Company (whether acquired in the open market, directly from the Company, upon exercise of any warrants or otherwise) other than the Lock-up Shares. Nothing in this Section 6 shall prohibit a Lock-up Party from the establishment of a trading plan pursuant to Rule 10b5-1 promulgated under the Exchange Act, provided that such plan does not provide for the Transfer of such Lock-Up Shares during the Lock-Up Period.
(b) Notwithstanding the provisions set forth in Section 6(a), any Lock-up Party or its respective Permitted Transferees may Transfer its respective Lock-up Shares (if any and to the extent applicable) during the Lock-up Period (i) to any of such Lock-up Party’s Permitted Transferees; or (ii) in connection with a liquidation, merger, stock exchange, reorganization, tender offer approved by the Board or a duly authorized committee thereof or other similar transaction which results in all of the Company’s stockholders having the right to exchange their shares of Common Stock (including any Company Interests exchangeable for shares of Common Stock in connection therewith) for cash, securities or other property subsequent to the Closing Date.
(c) Notwithstanding the provisions set forth in Section 6(a), the retirement of shares of Class B Common Stock pursuant to Section 4.6 of the Charter shall not be deemed a Transfer for purposes of this Section 6.
(d) Notwithstanding anything in this Agreement to the contrary, it is understood and agreed that, if any Founder Lock-up Shares are directly or indirectly (by waiver, amendment or otherwise) released from any of the restrictions on Transfer under the Sponsor Letter Agreement, then the Lock-up Shares of each Lock-up Party or its respective Permitted Transferees, as applicable, shall, unless such person consents otherwise in writing, also be released in a proportionate manner, and at the same time or times, as the Founder Lock-up Shares subject to such release. In the event that the Sponsor Letter Agreement is amended or otherwise modified in a manner with respect to the Founder Lock-up Shares favorable to Sponsor and such amendment or modification, if applied to this Agreement with respect to the Lock-up Shares, would also be favorable to any of the Lock-up Parties, each such Lock-up Party shall be afforded the benefits of, and this Agreement shall be deemed amended or modified to give effect to, such amendment or modification. In the event this Agreement is deemed amended or modified pursuant to the immediately preceding sentence, the Company shall notify each Lock-up Party within two (2) business days of the occurrence of such amendment or modification.
(e) For the avoidance of doubt, this Section 6 shall in no way limit any restrictions on or requirements relating to the Transfer of the Company Interests Beneficially Owned by the Lock-up Parties and their respective Permitted Transferees under applicable securities Laws or as otherwise set forth in this Agreement or the governing documents of the Company, EQVR and EQV Holdings as of the date hereof.
7. No Other Voting Trusts or Other Arrangement. Each Stockholder Party shall not, and shall not permit any entity under such Stockholder Party’s control to (a) deposit any Voting Shares or any interest in any Voting Shares in a voting trust, voting agreement or similar agreement, (b) grant any proxies consent or power of attorney or other
Annex A-174
authorization or consent with respect to any of the Voting Shares (excluding any proxies solicited by the Board) or (c) subject any of the Voting Shares to any arrangement with respect to the voting of the Voting Shares, in each case, that conflicts with or prevents the implementation of this Agreement.
8. Additional Shares. Each Stockholder Party agrees that all securities of the Company that may vote in the election of the Directors that such Stockholder Party purchases, acquires the right to vote or otherwise acquires Beneficial Ownership of (including by the exercise or conversion of any security exercisable or convertible for Company Interests) after the execution of this Agreement shall be subject to the terms of this Agreement and shall constitute Voting Shares for all purposes of this Agreement; provided that no securities of the Company other than the Lock-up Shares shall be subject to the restrictions imposed by Section 6.
9. No Agreement as Director or Officer. Each Stockholder Party is signing this Agreement solely in his, her or its capacity as a stockholder of the Company. No Stockholder Party makes any agreement or understanding in this Agreement in such Stockholder Party’s capacity as a Director or officer of the Company or any of its Subsidiaries (if Stockholder Party holds such office). Nothing in this Agreement will limit or affect any actions or omissions taken by a Stockholder Party in his, her or its capacity as a Director or officer of the Company, and no actions or omissions taken in such Stockholder Party’s capacity as a Director or officer shall be deemed a breach of this Agreement. Nothing in this Agreement will be construed to prohibit, limit or restrict a Stockholder Party from exercising his or her fiduciary duties as an officer or Director to the Company or its stockholders.
10. Confidentiality. Each Stockholder Party agrees, and agrees to cause its Affiliates, to keep confidential and not disclose, divulge, or use for any purpose (other than to monitor, or otherwise in connection with, its investment in the Company) any Confidential Information; provided, however, that a Stockholder Party may disclose Confidential Information to (a) its attorneys, accountants, consultants, and other professionals to the extent necessary to obtain and utilize their services in connection with its investment in the Company, (b) to any Affiliate, partner, member, equityholder, manager, officer, employee or wholly-owned Subsidiary of such Stockholder Party in the ordinary course of business; provided, further, that, such Stockholder Party informs such Person that such information is confidential and directs such Person to maintain the confidentiality of such information or (c) as may otherwise be required by law, regulation, rule, court order or subpoena or by obligations pursuant to any listing agreement with any securities exchange or securities quotation system; provided that, to the extent legally permissible, such Stockholder Party promptly notifies the Company of such disclosure and takes reasonable steps to minimize the extent of any such required disclosure.
11. Specific Enforcement. Each party hereto acknowledges that the rights of each party hereto to consummate the transactions contemplated hereby are unique and recognize and affirm that in the event any of the provisions hereof are not performed in accordance with their specific terms or otherwise are breached, money damages would be inadequate (and therefore the non-breaching party hereto would have no adequate remedy at Law) and the non-breaching party hereto would be irreparably damaged. Accordingly, each party hereto agrees that each other party hereto shall be entitled to specific performance, an injunction or other equitable relief (without posting of bond or other security or needing to prove irreparable harm) to prevent breaches of the provisions hereof and to enforce specifically this Agreement to the extent expressly contemplated herein and the terms and provisions hereof in any Proceeding, in addition to any other remedy to which such Person may be entitled. Each party hereto agrees that it will not oppose the granting of specific performance and other equitable relief on the basis that the other parties hereto have an adequate remedy at Law or that an award of specific performance is not an appropriate remedy for any reason at Law or equity. The parties hereto acknowledge and agree that any party hereto seeking an injunction to prevent breaches of this Agreement and to enforce specifically the terms and provisions hereof in accordance with this Section 11 shall not be required to provide any bond or other security in connection with any such injunction.
12. Termination.
(a) Following the Closing, with respect to each Stockholder Party, except as set forth in Section 12(b) and (i) Section 3 (Board of Directors), this Agreement shall terminate with respect to such Stockholder Party automatically (without any action by any party hereto) on the first date on which such Stockholder Party no longer has the right to designate a Director under this Agreement; and (ii) the remainder of this Agreement shall terminate automatically (without any action by any party hereto or any other Person) as to such Stockholder Party when such Stockholder Party ceases to Beneficially Own any Stockholder Shares.
Annex A-175
(b) Notwithstanding the foregoing, the obligations set forth in Section 10 (Confidentiality), Section 11 (Specific Enforcement), Section 12 (Termination), Section 13 (Amendments and Waivers), Section 15 (Assignment), Section 17 (Severability) and Section 18 (Governing Law; Jurisdiction; Waiver of Jury Trial) shall survive termination of this Agreement.
13. Amendments and Waivers. Any provision of this Agreement may be amended or waived if, but only if, such amendment or waiver is in writing and is signed by holders of a majority of the then-outstanding Registrable Securities; provided, however, that (a) in the case of any amendment to or waiver of the rights of any Stockholder Party hereunder, such amendment or waiver shall also require the signature of each Stockholder Party that has such right at the time of such amendment or waiver and (b) in the case of an amendment to or waiver of any obligation of a Stockholder Party hereunder, such amendment or waiver shall also require the signature of each Stockholder Party that remains subject to such obligation at the time of such amendment or waiver; provided further, that no amendment or waiver that adversely affects a Registration Rights Party in a manner disproportionate to any adverse effects such amendment or waiver would have on the other Registration Rights Parties hereunder shall be enforceable against such adversely affected Registration Rights Party, without the written consent of such adversely affected Registration Rights Party. No failure or delay by any party in exercising any right, power or privilege hereunder shall operate as a waiver thereof nor shall any single or partial exercise thereof preclude any other or further exercise thereof or the exercise of any other right, power or privilege. The rights and remedies herein provided shall be cumulative and not exclusive of any rights or remedies provided by Law.
14. Stock Splits, Stock Dividends, etc. In the event of any stock split, stock dividend, recapitalization, reorganization or similar transaction, any securities issued with respect to Voting Shares held by the Stockholder Parties shall become Voting Shares for purposes of this Agreement (and any securities issued with respect to the Lock-up Shares held by the Stockholder Parties shall become Lock-up Shares for purposes of this Agreement). During the term of this Agreement, all dividends paid to the Stockholder Parties in Company Interests or other equity or securities convertible into equity shall become Voting Shares (and all dividends on Lock-up Shares paid to the Stockholder Parties in Company Interests or other equity or securities convertible into equity shall become Lock-up Shares) for purposes of this Agreement.
15. Assignment.
(a) Neither this Agreement nor any of the rights, duties, interests or obligations of the Company hereunder shall be assigned or delegated by the Company in whole or in part.
(b) No Stockholder Party may assign or delegate such Stockholder Party’s rights, duties or obligations under this Agreement, in whole or in part, except in connection with a Transfer of Stockholder Shares by such Stockholder Party to a Permitted Transferee in accordance with the terms of this Agreement and this Section 15.
(c) This Agreement and the provisions hereof shall, subject to Section 15(b), inure to the benefit of, shall be enforceable by and shall be binding upon the respective assigns and successors in interest of each Stockholder Party, as applicable, including with respect to any of such Stockholder Party’s Stockholder Shares that are Transferred to a Permitted Transferee in accordance with the terms of this Agreement.
(d) No assignment in accordance with this Section 15 by any party hereto (including pursuant to a Transfer of any Stockholder Party’s Stockholder Shares) of such party’s rights, duties and obligations hereunder shall be binding upon or obligate the Company or any other party hereto unless the Company shall have received (i) written notice of such assignment as provided in Section 20 and (ii) the executed written agreement, in a form reasonably satisfactory to the Company, of the assignee to be bound by the terms and provisions of this Agreement (which may be accomplished by an addendum or certificate of joinder to this Agreement) as fully as if it were an initial signatory hereto. No Person to whom any Stockholder Party’s Stockholder Shares are Transferred shall be considered a Permitted Transferee for purposes of this Agreement unless and until the Person to whom such securities are Transferred has executed a written agreement as provided in clause (ii) of the preceding sentence.
(e) Notwithstanding anything to the contrary contained in this Section 15 or elsewhere in this Agreement, any Registration Rights Party may assign its rights under Section 2 in respect of any Registrable Securities to whom it Transfers such Registrable Securities, provided that such Transfer is not in violation of this Agreement and such Registrable Securities continue to constitute Registrable Securities following such Transfer.
(f) Any assignment made other than as provided in this Section 15 shall be null and void.
Annex A-176
(g) Notwithstanding anything herein to the contrary, for purposes of determining the number of shares of capital stock of the Company held by each Stockholder Party, the aggregate number of shares so held by such Stockholder Party shall include any shares of capital stock of the Company Transferred or assigned to a Permitted Transferee in accordance with the provisions of this Section 15; provided, that any such Permitted Transferee has executed a written agreement agreeing to be bound by the terms and provisions of this Agreement as contemplated by Section 15(d).
16. Other Rights. Subject to the terms of this Agreement, each Stockholder Party shall retain the full rights of a holder of shares of capital stock of the Company with respect to its Stockholder Shares, including without limitation the right to dispose of and vote its Stockholder Shares subject to this Agreement, and no other Stockholder Party shall have any right to dispose of or vote, or cause the disposition or vote of, such Stockholder Shares. The obligations of each Stockholder Party hereunder are several and not joint with the obligations of any other Stockholder Party, and no Stockholder Party shall be responsible in any way for the performance of the obligations of any other Stockholder Party hereunder. Nothing contained herein, and no action taken by any Stockholder Party pursuant hereto, shall be deemed to constitute the Stockholder Parties as a partnership, an association, a joint venture or any other kind of entity, or create a presumption that the Stockholder Parties are in any way acting in concert or as a group with respect to such obligations or the transactions contemplated herein. In furtherance of (but without limiting) the foregoing, each Stockholder Party hereby acknowledges and agrees that (a) the Stockholder Parties have entered into this single Agreement at the request, and for the convenience, of the Company (with each Stockholder Party being separately represented by its own counsel), (b) each Stockholder Party shall be entitled to independently protect and enforce its rights including, without limitation, its rights arising out of this Agreement, and (c) no Stockholder Party shall have any right to enforce this Agreement against any other Stockholder Party, nor shall any Stockholder Party compel or seek to compel the Company to enforce this Agreement against any other Stockholder Party, and such right to enforce this Agreement against any Stockholder Party shall be solely and exclusively vested in the Company. For purposes of clarity, nothing in this Section 16 shall be deemed to limit or otherwise affect the right of any Director designated by any Stockholder Party to take any action reasonably necessary or appropriate to cause the Company to enforce this Agreement in accordance with its terms.
17. Severability. Whenever possible, each provision hereof (or part thereof) shall be interpreted in such manner as to be effective and valid under applicable Law, but if any provision hereof (or part thereof) or the application of any such provision (or part thereof) to any Person or circumstance shall be held to be prohibited by or invalid, illegal or unenforceable under applicable Law in any respect by a court of competent jurisdiction, such provision (or part thereof) shall be ineffective only to the extent of such prohibition or invalidity, illegality or unenforceability, without invalidating the remainder of such provision or the remaining provisions hereof. Furthermore, in lieu of such illegal, invalid or unenforceable provision (or part thereof), there shall be added automatically as a part hereof a legal, valid and enforceable provision as similar in terms to such illegal, invalid, or unenforceable provision (or part thereof) as may be possible.
18. Governing Law; Waiver of Jury Trial; Jurisdiction. The Law of the State of Delaware shall govern (a) all claims or matters related to or arising from this Agreement (including any tort or non-contractual claims) and (b) any questions concerning the construction, interpretation, validity and enforceability hereof, and the performance of the obligations imposed by this Agreement, in each case without giving effect to any choice-of-law or conflict-of-law rules or provisions (whether of the State of Delaware or any other jurisdiction) that would cause the application of the Law of any jurisdiction other than the State of Delaware. EACH PARTY HERETO HEREBY IRREVOCABLY WAIVES ALL RIGHTS TO TRIAL BY JURY IN ANY PROCEEDING BROUGHT TO RESOLVE ANY DISPUTE BETWEEN OR AMONG ANY OF THE PARTIES HERETO (WHETHER ARISING IN CONTRACT, TORT OR OTHERWISE) ARISING OUT OF, CONNECTED WITH, RELATED OR INCIDENTAL TO THIS AGREEMENT, THE TRANSACTION AND/OR THE RELATIONSHIPS ESTABLISHED AMONG THE PARTIES HERETO. THE PARTIES HERETO FURTHER WARRANT AND REPRESENT THAT EACH HAS REVIEWED THIS WAIVER WITH ITS LEGAL COUNSEL, AND THAT EACH KNOWINGLY AND VOLUNTARILY WAIVES ITS JURY TRIAL RIGHTS FOLLOWING CONSULTATION WITH LEGAL COUNSEL. Each of the parties hereto submits to the exclusive jurisdiction of first, the Chancery Court of the State of Delaware or, in the event, but only in the event, that the Court of Chancery of the State of Delaware does not have subject matter jurisdiction, the Superior Court of the State of Delaware (Complex Commercial Division) or, if subject matter jurisdiction over the action or Proceeding is vested exclusively in the federal courts of the United States of America, the United States District Court for the District of Delaware, in any Proceeding arising out of or relating to this Agreement, agrees that all claims in respect of the Proceeding shall be heard and determined in any such court and agrees not to bring any Proceeding arising out
Annex A-177
of or relating to this Agreement in any other courts. Nothing in this Section 18, however, shall affect the right of any party hereto to serve legal process in any other manner permitted by Law or at equity. Each party hereto agrees that a final judgment in any Proceeding so brought shall be conclusive and may be enforced by suit on the judgment or in any other manner provided by Law or at equity.
19. Counterparts. This Agreement and the other agreements, certificates, instruments and documents delivered pursuant to this Agreement may be executed and delivered in one or more counterparts and by e-mail, each of which shall be deemed an original and all of which shall be considered one and the same agreement. No party hereto shall raise the use of e-mail to deliver a signature or the fact that any signature or agreement or instrument was transmitted or communicated through the use of e-mail as a defense to the formation or enforceability of a Contract and each party hereto forever waives any such defense.
20. Notices. All notices, demands, requests, instructions, claims, consents, waivers and other communications to be given or delivered under this Agreement shall be in writing and shall be deemed to have been given (a) when personally delivered (or, if delivery is refused, upon presentment), (b) when received by e-mail prior to 5:00 p.m. Eastern Time on a Business Day, and, if otherwise, on the next Business Day, (c) one Business Day following sending by reputable overnight express courier (charges prepaid) or (d) three days following mailing by certified or registered mail, postage prepaid and return receipt requested. Unless another address is specified in writing pursuant to the provisions of this Section 20, notices, demands and communications to the Stockholder Parties shall be sent to the addresses indicated on Exhibit A (or to such other address or addresses as the Stockholder Parties may from time to time designate in writing).
21. Entire Agreement. This Agreement contains the entire agreement and understanding among the parties hereto with respect to the subject matter hereof and supersedes all prior and contemporaneous agreements, understandings and discussions, whether written or oral, relating to such subject matter in any way. The parties hereto have voluntarily agreed to define their rights and Liabilities with respect to the Transaction exclusively pursuant to the express terms and provisions hereof, and the parties hereto disclaim that they are owed any duties or are entitled to any remedies not set forth herein. Furthermore, this Agreement embodies the justifiable expectations of sophisticated parties derived from arm’s-length negotiations and no Person has any special relationship with another Person that would justify any expectation beyond that of an ordinary Person in an arm’s-length transaction.
22. Effectiveness. Notwithstanding anything contained in this Agreement to the contrary, this Agreement shall be effective upon the Closing. If the Business Combination Agreement is terminated in accordance with its respective terms, this Agreement shall terminate on concurrently therewith and shall be of no further force and effect.
[Remainder of page intentionally left blank; signature pages follow]
Annex A-178
IN WITNESS WHEREOF, the parties hereto have duly executed this Agreement as of the date first above written.
|
EQV VENTURES SPONSOR LLC |
||||
|
By: |
|
|||
|
Name: |
||||
|
Title: |
||||
|
[PRESIDIO PRODUCTION COMPANY/PROMETHEUS PUBCO INC.] |
||||
|
By: |
|
|||
|
Name: |
||||
|
Title: |
||||
|
PROMETHEUS HOLDINGS LLC |
||||
|
By: |
|
|||
|
Name: |
||||
|
Title: |
||||
|
EQV RESOURCES INTERMEDIATE LLC |
||||
|
By: |
|
|||
|
Name: |
||||
|
Title: |
||||
[Schedule I to Registration and Stockholders’ Rights Agreement]
Annex A-179
IN WITNESS WHEREOF, the parties hereto have duly executed this Agreement as of the date first above written.
|
[INITIAL HOLDER] |
||||
|
By: |
|
|||
|
Name: |
||||
|
Title: |
||||
[Signature Page to Registration and Stockholders’ Rights Agreement]
Annex A-180
Schedule I
Initial Holders
Presidio Initial Holders
|
• |
[•] |
EQV Holders
|
• |
[•] |
Morgan Stanley Holders
|
• |
[•] |
[Schedule I to Registration and Stockholders’ Rights Agreement]
Annex A-181
Exhibit A
|
Name |
EQV Holdings |
EQV Holdings |
Pubco Class A |
Pubco Class B |
||||
[Exhibit A to Registration and Stockholders’ Rights Agreement]
Annex A-182
EXHIBIT L-1
Employment Agreement – Ulrich
(see attached)
Exhibit L-1 to Business Combination Agreement
Annex A-183
EXHIBIT L-2
Employment Agreement – hammack
(see attached)
Exhibit L-2 to Business Combination Agreement
Annex A-184
EXHIBIT L-3
Employment Agreement – brawley
(see attached)
Exhibit L-3 to Business Combination Agreement
Annex A-185
Exhibit L-4
EMPLOYMENT AGREEMENT – BARNES
(see attached)
Exhibit L-4 to Business Combination Agreement
Annex A-186
EXHIBIT M
ILLUSTRATIVE ALLOCATION SCHEDULE
(see attached)
Exhibit M to Business Combination Agreement
Annex A-187
EXHIBIT N
ILLUSTRATIVE Available Cash
(see attached)
Exhibit N to Business Combination Agreement
Annex A-188
EXHIBIT O
Form of EQUITY INCENTIVE PLAN
(see attached)
Exhibit O to Business Combination Agreement
Annex A-189
EXHIBIT P
Form of RESTRICTED STOCK UNIT AWARD AGREEMENT
(see attached)
Exhibit P to Business Combination Agreement
Annex A-190
Annex B
THE COMPANIES ACT (AS AMENDED)
COMPANY LIMITED BY SHARES
AMENDED AND RESTATED Memorandum OF association
of
EQV Ventures Acquisition cORP.
(ADOPTED BY SPECIAL RESOLUTION DATED 6 august 2024)
THE COMPANIES act (AS AMENDED)
COMPANY LIMITED BY SHARES
amended and restated MEMORANDUM of ASSOCIATION
OF
EQV VENTURES ACQUISITION CORP.
(ADOPTED BY SPECIAL RESOLUTION DATED 6 august 2024)
1. The name of the company is EQV Ventures Acquisition Corp. (the “Company”).
2. The registered office of the Company will be situated at the offices of Walkers Corporate Limited, 190 Elgin Avenue, George Town, Grand Cayman KY1-9008, Cayman Islands or at such other location as the Directors may from time to time determine.
3. The objects for which the Company is established are unrestricted and the Company shall have full power and authority to carry out any object not prohibited by any law as provided by Section 7(4) of the Companies Act (as amended) of the Cayman Islands (the “Companies Act”).
4. The Company shall have and be capable of exercising all the functions of a natural person of full capacity irrespective of any question of corporate benefit as provided by Section 27(2) of the Companies Act.
5. The Company will not trade in the Cayman Islands with any person, firm or corporation except in furtherance of the business of the Company carried on outside the Cayman Islands; provided that nothing in this section shall be construed as to prevent the Company effecting and concluding contracts in the Cayman Islands, and exercising in the Cayman Islands all of its powers necessary for the carrying on of its business outside the Cayman Islands.
6. The liability of the shareholders of the Company is limited to the amount, if any, unpaid on the shares respectively held by them.
7. The authorised share capital of the Company is US$33,100 divided into 300,000,000 Class A ordinary shares with a nominal or par value of US$0.0001, 30,000,000 Class B ordinary shares with a nominal or par value of US$0.0001, and 1,000,000 preference shares with a nominal or par value of US$0.0001 provided that subject to the Companies Act and the Articles of Association the Company shall have power to redeem or purchase any of its shares and to sub-divide or consolidate the said shares or any of them and to issue all or any part of its capital whether original, redeemed, increased or reduced with or without any preference, priority, special privilege or other rights or subject to any postponement of rights or to any conditions or restrictions whatsoever and so that unless the conditions of issue shall otherwise expressly provide every issue of shares whether stated to be ordinary, preference or otherwise shall be subject to the powers on the part of the Company hereinbefore provided.
8. The Company may exercise the power contained in Section 206 of the Companies Act to deregister in the Cayman Islands and be registered by way of continuation in some other jurisdiction.
THE COMPANIES act (AS AMENDED)
COMPANY LIMITED BY SHARES
amended and restated Articles OF association
of
EQV Ventures ACQUISITION CORP.
(ADOPTED BY SPECIAL RESOLUTION DATED 6 august 2024)

REF: me/kc/E3074-189140
TABLE OF CONTENTS
|
CLAUSE |
Annex B |
|
|
TABLE A |
B-1 |
|
|
Interpretation |
B-1 |
|
|
Preliminary |
B-4 |
|
|
Shares |
B-5 |
|
|
Founder Shares Conversion and Anti-dilution Rights |
B-5 |
|
|
Modification Of Rights |
B-6 |
|
|
Certificates |
B-7 |
|
|
Fractional Shares |
B-7 |
|
|
Lien |
B-7 |
|
|
Calls On Shares |
B-8 |
|
|
Forfeiture Of Shares |
B-8 |
|
|
Transfer Of Shares |
B-9 |
|
|
Transmission Of Shares |
B-10 |
|
|
Alteration Of SHARE Capital |
B-10 |
|
|
Redemption, Purchase and Surrender Of Shares |
B-10 |
|
|
Treasury Shares |
B-11 |
|
|
General Meetings |
B-11 |
|
|
Notice Of General Meetings |
B-12 |
|
|
Proceedings At General Meetings |
B-12 |
|
|
Votes Of shareholders |
B-13 |
|
|
Corporations Acting By Representatives At Meetings |
B-14 |
|
|
Clearing Houses |
B-14 |
|
|
Directors |
B-14 |
|
|
Alternate Director |
B-15 |
|
|
Powers And Duties Of Directors |
B-15 |
|
|
Borrowing Powers Of Directors |
B-16 |
|
|
The Seal |
B-16 |
|
|
Disqualification Of Directors |
B-17 |
|
|
Proceedings Of Directors |
B-17 |
|
|
Dividends |
B-19 |
|
|
Accounts, Audit and annual return and declaration |
B-19 |
|
|
Capitalisation Of reserves |
B-20 |
|
|
Share Premium Account |
B-20 |
|
|
Notices |
B-21 |
|
|
Indemnity |
B-22 |
|
|
Non-Recognition Of Trusts |
B-23 |
|
|
Business Combination Requirements |
B-23 |
|
|
Business Opportunities |
B-25 |
|
|
Winding Up |
B-26 |
|
|
Amendment Of Articles Of Association |
B-26 |
|
|
Closing of register or fixing record date |
B-26 |
|
|
Registration By Way Of Continuation |
B-26 |
|
|
Mergers and Consolidation |
B-27 |
|
|
disclosure |
B-27 |
|
|
Exclusive Jurisdiction and Forum |
B-27 |
Annex B-i
THE COMPANIES act (AS AMENDED)
Company Limited by Shares
amended and restated ARTICLES OF ASSOCIATION
OF
eqv vENTURES ACQUISITION CORP.
(ADOPTED BY SPECIAL RESOLUTION DATED 6 august 2024)
TABLE A
The Regulations contained or incorporated in Table ‘A’ in the First Schedule of the Companies Act shall not apply to EQV Ventures Acquisition Corp. (the “Company”) and the following Articles shall comprise the Articles of Association of the Company.
Interpretation
1. In these Articles the following defined terms will have the meanings ascribed to them, if not inconsistent with the subject or context:
“Articles” means these articles of association of the Company, as amended or substituted from time to time.
“Audit Committee” means the audit committee of the Company formed pursuant to Article 141 hereof, or any successor audit committee.
“Branch Register” means any branch Register of such category or categories of Members as the Company may from time to time determine.
“Business Combination” means a merger, share exchange, asset acquisition, share purchase, reorganisation or similar business combination involving the Company, with one or more businesses or entities (the “target business”), which Business Combination: (a) must occur with one or more target businesses that together have an aggregate fair market value of at least 80% of the assets held in the Trust Fund (excluding the deferred underwriting commissions and taxes payable on the interest and other income earned on the Trust Fund) at the time of entering into the definitive agreement to enter into a Business Combination; and (b) must not be effectuated solely with another blank cheque company or a similar company with nominal operations.
“Class” or “Classes” means any class or classes of Shares as may from time to time be issued by the Company.
“Class A Shares” means the Class A ordinary Shares in the capital of the Company of $0.0001 nominal or par value designated as Class A Shares, and having the rights provided for in these Articles.
“Class B Shares” means the Class B ordinary Shares in the capital of the Company of $0.0001 nominal or par value designated as Class B Shares, and having the rights provided for in these Articles.
“Companies Act” means the Companies Act (as amended) of the Cayman Islands.
“Designated Stock Exchange” means any national securities exchange or automated quotation system on which the Company’s securities are listed for trading, including but not limited to The Nasdaq Stock Market LLC, The NYSE MKT LLC, The New York Stock Exchange LLC or any OTC market.
“Directors” means the directors of the Company for the time being, or as the case may be, the directors assembled as a board or as a committee thereof.
“Electronic Facility” means without limitation, website addresses and conference call systems, and any device, system, procedure, method or other facility whatsoever providing an electronic means of venue for a general meeting of the Company.
Annex B-1
“Equity-Linked Securities” means any debt or equity securities that are convertible, exercisable or exchangeable for Class A Shares issued in connection with the initial Business Combination, including but not limited to a private placement of equity or debt.
“Exchange Act” means the U.S. Securities Exchange Act of 1934, as amended, or any similar U.S. federal statute and the rules and regulations of the SEC thereunder, all as the same shall be in effect at the time.
“Founder Shares” means (i) the Class B Shares initially issued to the Sponsor in a private placement prior to the IPO and the Class A Shares that will be issued upon the conversion of the Class B Shares held by the Sponsor at the time of the initial Business Combination or earlier at the option of the holders thereof (for the avoidance of doubt, such Class A Shares will not be Public Shares); and (ii) the Class A Shares initially issued to non-executive director nominees of the Company in a private placement prior to the IPO (for the avoidance of doubt, such Class A Shares will not be Public Shares).
“Initial Conversion Ratio” has the meaning given to it in Article 14.
“Investor Group” means the Sponsor and its affiliates, successors and assigns.
“IPO” means the Company’s initial public offering of securities.
“IPO Redemption” has the meaning given to it in Article 162.
“Memorandum of Association” means the memorandum of association of the Company, as amended or substituted from time to time.
“Office” means the registered office of the Company as required by the Companies Act.
“Officers” means the officers for the time being and from time to time of the Company.
“Ordinary Resolution” means a resolution:
(a) passed by a simple majority of the votes cast by such Shareholders as, being entitled to do so, vote in person or, where proxies are allowed, by proxy at a general meeting of the Company and where a poll is taken regard shall be had in computing a majority to the number of votes to which each Shareholder is entitled; or
(b) approved in writing by all of the Shareholders entitled to vote at a general meeting of the Company in one or more instruments each signed by one or more of the Shareholders and the effective date of the resolution so adopted shall be the date on which the instrument, or the last of such instruments, if more than one, is executed.
“Ordinary Shares” means the Class A Shares and the Class B Shares.
“Over-Allotment Option” means the option of the Underwriters to purchase up to an additional 15% of the units sold in the IPO at a price equal to US$10.00 per unit, less underwriting discounts and commissions.
“paid up” means paid up as to the par value in respect of the issue of any Shares and includes credited as paid up.
“Person” means any natural person, firm, company, joint venture, partnership, corporation, association or other entity (whether or not having a separate legal personality) or any of them as the context so requires, other than in respect of a Director or Officer in which circumstances Person shall mean any person or entity permitted to act as such in accordance with the laws of the Cayman Islands.
“Permitted Withdrawals” refers to amounts withdrawn from the Trust Fund (i) to fund the Company’s working capital requirements, which amount shall equal 10% of the interest earned on the Trust Fund, and/or (ii) to pay the Company’s taxes, provided that all Permitted Withdrawals can only be made from interest and not from the principal held in the Trust Fund. For the avoidance of doubt, Permitted Withdrawals shall include the portion of the underwriting commissions payable in cash to the underwriter out of working capital.
“Preference Shares” means the Preference Shares in the capital of the Company of $0.0001 nominal or par value designated as Preference Shares, and having the rights provided for in these Articles.
Annex B-2
“Private Placement Shares” means the Class A Shares comprising part of (i) the Private Placement Units issued to the Sponsor in a private placement by the Company completed simultaneously with the closing of the IPO, (ii) the Private Placement Units issued to certain affiliates of the Underwriter in a private placement by the Company completed simultaneously with the closing of the IPO, and (iii) the Private Placement Units issued upon conversion of working capital loans, if any.
“Private Placement Units” mean the units to be issued to the Sponsor and certain affiliates of the Underwriter in private placements simultaneously with the closing of the IPO and upon conversion of working capital loans, if any.
“Private Placement Warrants” means the warrants comprising part of (i) the Private Placement Units to be issued to the Sponsor in a private placement by the Company completed simultaneously with the closing of the IPO, (ii) the Private Placement Units issued to certain affiliates of the Underwriter in a private placement by the Company completed simultaneously with the closing of the IPO, and (iii) the Private Placement Units issued upon conversion of working capital loans, if any.
“Principal Register” means where the Company has established one or more Branch Registers pursuant to the Companies Act and these Articles, means the Register maintained by the Company pursuant to the Companies Act and these Articles that is not designated by the Directors as a Branch Register.
“Public Shares” means the Class A Shares issued as part of the units issued in the IPO (whether they are purchased in the IPO or thereafter in the open market), and does not include any Founder Shares or Private Placement Shares.
“Redemption Price” has the meaning given to it in Article 162.
“Register” means the register of Members of the Company required to be kept pursuant to the Companies Act and includes any Branch Register(s) established by the Company in accordance with the Companies Act.
“Seal” means the common seal of the Company (if adopted) including any facsimile thereof.
“SEC” means the U.S. Securities and Exchange Commission.
“Secretary” means any Person appointed by the Directors to perform any of the duties of the secretary of the Company.
“Series” means a series of a Class as may from time to time be issued by the Company.
“Share” means a share in the capital of the Company. All references to “Shares” herein shall be deemed to be Shares of any or all Classes as the context may require. For the avoidance of doubt in these Articles the expression “Share” shall include a fraction of a Share.
“Shareholder” or “Member” means a Person who is registered as the holder of Shares in the Register and includes each subscriber to the Memorandum of Association pending entry in the Register of such subscriber.
“Share Premium Account” means the share premium account established in accordance with these Articles and the Companies Act.
“signed” means bearing a signature or representation of a signature affixed by mechanical means.
“Special Resolution” means a special resolution of the Company passed in accordance with the Companies Act, being a resolution:
(a) passed by a majority of not less than two-thirds of such Shareholders as, being entitled to do so, vote in person or, where proxies are allowed, by proxy at a general meeting of the Company of which notice specifying the intention to propose the resolution as a special resolution has been duly given and where a poll is taken regard shall be had in computing a majority to the number of votes to which each Shareholder is entitled; or
Annex B-3
(b) approved in writing by all of the Shareholders entitled to vote at a general meeting of the Company in one or more instruments each signed by one or more of the Shareholders and the effective date of the special resolution so adopted shall be the date on which the instrument or the last of such instruments, if more than one, is executed.
“Sponsor” means EQV Ventures Sponsor LLC, a Delaware limited liability company.
“Treasury Shares” means Shares that were previously issued but were purchased, redeemed, surrendered or otherwise acquired by the Company and not cancelled.
“Trust Fund” means the trust account established by the Company upon the consummation of its IPO and into which a certain amount of the net proceeds of the IPO will be deposited.
“Underwriter” means an underwriter of the IPO from time to time and any successor underwriter.
2. In these Articles, save where the context requires otherwise:
(a) words importing the singular number shall include the plural number and vice versa;
(b) words importing the masculine gender only shall include the feminine gender and any Person as the context may require;
(c) the word “may” shall be construed as permissive and the word “shall” shall be construed as imperative;
(d) reference to a dollar or dollars or US$ (or $) and to a cent or cents is reference to dollars and cents of the United States of America;
(e) reference to a statutory enactment shall include reference to any amendment or re-enactment thereof for the time being in force;
(f) reference to any determination by the Directors shall be construed as a determination by the Directors in their sole and absolute discretion and shall be applicable either generally or in any particular case; and
(g) reference to “in writing” shall be construed as written or represented by any means reproducible in writing, including any form of print, lithograph, email, facsimile, photograph or telex or represented by any other substitute or format for storage or transmission for writing or partly one and partly another.
3. Subject to the preceding Articles, any words defined in the Companies Act shall, if not inconsistent with the subject or context, bear the same meaning in these Articles.
Preliminary
4. The business of the Company may be commenced at any time after incorporation.
5. The Office shall be at such address in the Cayman Islands as the Directors may from time to time determine. The Company may in addition establish and maintain such other offices and places of business and agencies in such places as the Directors may from time to time determine.
6. The expenses incurred in the formation of the Company and in connection with the offer for subscription and issue of Shares shall be paid by the Company. Such expenses may be amortised over such period as the Directors may determine and the amount so paid shall be charged against income and/or capital in the accounts of the Company as the Directors shall determine.
7. The Directors shall keep, or cause to be kept, the Register at such place or (subject to compliance with the Companies Act and these Articles) places as the Directors may from time to time determine. In the absence of any such determination, the Register shall be kept at the Office. The Directors may keep, or cause to be kept, one or more Branch Registers as well as the Principal Register in accordance with the Companies Act; provided that a duplicate of such Branch Register(s) shall be maintained with the Principal Register in accordance with the Companies Act and the rules or requirements of any Designated Stock Exchange.
Annex B-4
Shares
8. Subject to these Articles, and, where applicable, the rules of the Designated Stock Exchange and/or any competent regulatory authority, all Shares for the time being unissued shall be under the control of the Directors who may:
(a) issue, allot and dispose of the same to such Persons, in such manner, on such terms and having such rights and being subject to such restrictions as they may from time to time determine; and
(b) grant options with respect to such Shares and issue warrants or similar instruments with respect thereto;
and, for such purposes, the Directors may reserve an appropriate number of Shares for the time being unissued; provided however that prior to a Business Combination the Directors shall not allot, issue, grant options over or otherwise dispose of Shares (including fractions of a Share) to the extent that it may affect the ability of the Company to carry out a conversion described in Articles 14 to 19.
9. The Company may issue units of securities in the Company, which may be comprised of whole or fractional Shares, rights, options, warrants or convertible securities or securities of similar nature conferring the right upon the holders thereof to subscribe for, purchase or receive any class of Shares or other securities in the Company, upon such terms as the Directors may from time to time determine. The securities comprising any such units which are issued pursuant to the IPO can only be traded separately from one another on the 52nd day following the date of the prospectus relating to the IPO (or the immediately following business day if such 52nd day is not a business day) unless the Underwriters determine that an earlier date is acceptable, subject to the Company having filed a current report on Form 8-K with the SEC and a press release announcing when such separate trading will begin. Prior to such date, the units can be traded, but the securities comprising such units cannot be traded separately from one another.
10. The Directors, or the Shareholders by Ordinary Resolution, may authorise the division of Shares into any number of Classes and sub-classes and Series and sub-series and the different Classes and sub-classes and Series and sub-series shall be authorised, established and designated (or re-designated as the case may be) and the variations in the relative rights (including, without limitation, voting, dividend and redemption rights), restrictions, preferences, privileges and payment obligations as between the different Classes and Series (if any) may be fixed and determined by the Directors or the Shareholders by Ordinary Resolution.
11. The Company may insofar as may be permitted by law, pay a commission to any Person in consideration of his or her subscribing or agreeing to subscribe whether absolutely or conditionally for any Shares. Such commissions may be satisfied by the payment of cash or the lodgement of fully or partly paid-up Shares or partly in one way and partly in the other. The Company may also pay such brokerage as may be lawful on any issue of Shares.
12. The Directors may refuse to accept any application for Shares, and may accept any application in whole or in part, for any reason or for no reason.
13. Except as otherwise specified in these Articles or required by law, the holders of the Class A Shares and the Class B Shares (on an as-converted basis) shall vote as a single class.
Founder Shares Conversion and Anti-dilution Rights
14. Subject to adjustment as provided in Article 15, Class B Shares shall automatically convert into Class A Shares on a one-for-one basis (the “Initial Conversion Ratio”) at the time of a Business Combination (or earlier at the option of the holders thereof), subject to adjustment to account for share subdivisions, share capitalisations, reorganisations, recapitalisations or other adjustments to the aggregate authorised or issued share capital of the Company.
Annex B-5
15. Notwithstanding the Initial Conversion Ratio, in the case that additional Class A Shares or Equity Linked Securities are issued or deemed issued in connection with the initial Business Combination, unless the holders of a majority of the Class B Shares in issue agree to waive such anti-dilution adjustment with respect to any such issuance or deemed issuance, the number of Class A Shares issuable upon conversion of all Class B Shares will equal, in aggregate, on an as converted basis, 20% of the sum of:
(a) the total number of Ordinary Shares issued and outstanding upon completion of the IPO (not including the Class A Shares underlying the Private Placement Units and assuming no units are purchased by the Sponsor in the IPO), plus
(b) the total number of Class A Shares issued or deemed issued, or issuable upon the conversion or exercise of any Equity-Linked Securities or rights issued or deemed issued, or issuable by the Company in connection with or in relation to the consummation of the initial Business Combination, excluding (x) any Class A Shares or Equity-Linked Securities exercisable for or convertible into Class A Shares issued, deemed issued, or to be issued, to any seller in the initial Business Combination and (y) any Class A Shares underlying the Private Placement Units or the Private Placement Warrants included as part of such Private Placement Units issued to the Sponsor or any of its affiliates upon conversion of working capital loans.
16. Notwithstanding anything to the contrary contained herein in no event shall the Class B Shares convert into Class A Shares at a ratio that is less than one-for-one.
17. References in Articles 14 to Article 19 to “converted”, “conversion” or “exchange” shall mean the compulsory redemption without notice of Class B Shares of any Member and, on behalf of such Members, automatic application of such redemption proceeds in paying for such new Class A Shares into which the Class B Shares have been converted or exchanged at a price per Class B Share necessary to give effect to a conversion or exchange calculated on the basis that the Class A Shares to be issued as part of the conversion or exchange will be issued at par. The Class A Shares to be issued on an exchange or conversion shall be registered in the name of such Member or in such name as the Member may direct.
18. Each Class B Share shall convert into its pro rata number of Class A Shares as set forth in this Article 18. The pro rata share for each holder of Class B Shares will be determined as follows: Each Class B Share shall convert into such number of Class A Shares as is equal to the product of 1 multiplied by a fraction, the numerator of which shall be the total number of Class A Shares into which all of the issued and outstanding Class B Shares shall be converted pursuant to these Articles and the denominator of which shall be the total number of issued and outstanding Class B Shares at the time of conversion.
19. The Directors may effect such conversion in the manner contemplated by Article 17 or in any other manner available under applicable law, including redeeming or repurchasing the relevant Class B Shares and applying the proceeds thereof towards payment for the new Class A Shares. For the purposes of the repurchase or redemption, the Directors may, subject to the Company being able to pay its debts in the ordinary course of business, make payments out of amounts standing to the credit of the Company’s share premium account or out of its capital.
Modification Of Rights
20. Whenever the capital of the Company is divided into different Classes (and as otherwise determined by the Directors) the rights attached to any such Class may, subject to any rights or restrictions for the time being attached to any Class only be materially adversely varied or abrogated with the consent in writing of the holders of not less than two-thirds of the issued Shares of the relevant Class (other than with respect to a waiver of the provisions of Article 15, which as stated therein shall only require the consent in writing of the holders of a majority of the issued Class B Shares), or with the sanction of a resolution passed at a separate meeting of the holders of the Shares of such Class by a majority of two-thirds of the votes cast at such a meeting. To every such separate meeting all the provisions of these Articles relating to general meetings of the Company or to the proceedings thereat shall, mutatis mutandis, apply, except that the necessary quorum shall be one or more Persons at least holding or representing by proxy one-third in nominal or par value amount of the issued Shares of the relevant Class (but so that if at any adjourned meeting of such holders a quorum as above defined is not present, those Shareholders who are present shall form a quorum) and that, subject to any rights or restrictions for the time being attached to the Shares of that Class, every Shareholder
Annex B-6
of the Class shall on a poll have one vote for each Share of the Class held by him or her. For the purposes of this Article 20, the Directors may treat all the Classes or any two or more Classes as forming one Class if they consider that all such Classes would be affected in the same way by the proposals under consideration, but in any other case shall treat them as separate Classes. The Directors may vary the rights attaching to any Class without the consent or approval of Shareholders; provided that the rights will not, in the determination of the Directors, be materially adversely varied or abrogated by such action.
21. The rights conferred upon the holders of the Shares of any Class issued with preferred or other rights shall not, subject to any rights or restrictions for the time being attached to the Shares of that Class, be deemed to be materially adversely varied or abrogated by, inter alia, the creation, allotment or issue of further Shares ranking pari passu with or subsequent to them or Shares with preferred rights or the redemption or purchase of any Shares of any Class by the Company.
Certificates
22. If so determined by the Directors, any Person whose name is entered as a member in the Register may receive a certificate in the form determined by the Directors. All certificates shall specify the Share or Shares held by that person and the amount paid up thereon; provided that in respect of a Share or Shares held jointly by several persons the Company shall not be bound to issue more than one certificate, and delivery of a certificate for a Share to one of several joint holders shall be sufficient delivery to all. All certificates for Shares shall be delivered personally or sent through the post addressed to the member entitled thereto at the Member’s registered address as appearing in the Register.
23. Every share certificate of the Company shall bear legends required under the applicable laws, including the Exchange Act.
24. Any two or more certificates representing Shares of any one Class held by any Member may at the Member’s request be cancelled and a single new certificate for such Shares issued in lieu on payment (if the Directors shall so require) of $1.00 or such smaller sum as the Directors shall determine.
25. If a share certificate shall be damaged or defaced or alleged to have been lost, stolen or destroyed, a new certificate representing the same Shares may be issued to the relevant Member upon request subject to delivery of the old certificate or (if alleged to have been lost, stolen or destroyed) compliance with such conditions as to evidence and indemnity and the payment of out-of-pocket expenses of the Company in connection with the request as the Directors may think fit.
26. In the event that Shares are held jointly by several persons, any request may be made by any one of the joint holders and if so made shall be binding on all of the joint holders.
Fractional Shares
27. Subject to Article 28, the Directors may issue fractions of a Share and, if so issued, a fraction of a Share shall be subject to and carry the corresponding fraction of liabilities (whether with respect to nominal or par value, premium, contributions, calls or otherwise), limitations, preferences, privileges, qualifications, restrictions, rights (including, without prejudice to the generality of the foregoing, voting and participation rights) and other attributes of a whole Share. If more than one fraction of a Share of the same Class is issued to or acquired by the same Shareholder such fractions shall be accumulated.
28. No fractional Shares will be issued upon exercise of the warrants. If, upon exercise of the warrants, a holder would be entitled to receive a fractional interest in a Share, the Company will, upon exercise, round down to the nearest whole number of Shares to be issued to the warrant holder.
Lien
29. The Company has a first and paramount lien on every Share (whether or not fully paid) for all amounts (whether presently payable or not) payable at a fixed time or called in respect of that Share. The Company also has a first and paramount lien on every Share (whether or not fully paid) registered in the name of a Person indebted or under liability to the Company (whether he or she is the sole registered holder of a Share
Annex B-7
or one of two or more joint holders) for all amounts owing by him or her or his or her estate to the Company (whether or not presently payable). The Directors may at any time declare a Share to be wholly or in part exempt from the provisions of this Article 29. The Company’s lien on a Share extends to any amount payable in respect of it.
30. The Company may sell, in such manner as the Directors may determine, any Share on which the Company has a lien, but no sale shall be made unless an amount in respect of which the lien exists is presently payable nor until the expiration of 14 days after a notice in writing, demanding payment of such part of the amount in respect of which the lien exists as is presently payable, has been given to the registered holder for the time being of the Share, or the Persons entitled thereto by reason of his or her death or bankruptcy.
31. For giving effect to any such sale the Directors may authorise some Person to transfer the Shares sold to the purchaser thereof. The purchaser shall be registered as the holder of the Shares comprised in any such transfer and he or she shall not be bound to see to the application of the purchase money, nor shall his or her title to the Shares be affected by any irregularity or invalidity in the proceedings in reference to the sale.
32. The proceeds of the sale after deduction of expenses, fees and commission incurred by the Company shall be received by the Company and applied in payment of such part of the amount in respect of which the lien exists as is presently payable, and the residue shall (subject to a like lien for sums not presently payable as existed upon the Shares prior to the sale) be paid to the Person entitled to the Shares immediately prior to the sale.
Calls On Shares
33. Subject to the terms of the allotment and issue of any Shares, the Directors may from time to time make calls upon the Shareholders in respect of any moneys unpaid on their Shares, and each Shareholder shall (subject to receiving at least 14 days’ notice specifying the time or times of payment) pay to the Company at the time or times so specified the amount called on such Shares.
34. The joint holders of a Share shall be jointly and severally liable to pay calls in respect thereof.
35. If a sum called in respect of a Share is not paid before or on the day appointed for payment thereof, the Person from whom the sum is due shall pay interest upon the sum at the rate of eight percent per annum from the day appointed for the payment thereof to the time of the actual payment, but the Directors shall be at liberty to waive payment of that interest wholly or in part.
36. The provisions of these Articles as to the liability of joint holders and as to payment of interest shall apply in the case of non-payment of any sum which, by the terms of issue of a Share, becomes payable at a fixed time, whether on account of the amount of the Share, or by way of premium, as if the same had become payable by virtue of a call duly made and notified.
37. The Directors may make arrangements on the issue of partly paid Shares for a difference between the Shareholders, or the particular Shares, in the amount of calls to be paid and in the times of payment.
38. The Directors may, if they think fit, receive from any Shareholder willing to advance the same all or any part of the moneys uncalled and unpaid upon any partly paid Shares held by him or her, and upon all or any of the moneys so advanced may (until the same would, but for such advance, become presently payable) pay interest at such rate (not exceeding without the sanction of an Ordinary Resolution, eight percent per annum) as may be agreed upon between the Shareholder paying the sum in advance and the Directors.
Forfeiture Of Shares
39. If a Shareholder fails to pay any call or instalment of a call in respect of any Shares on the day appointed for payment, the Directors may, at any time thereafter during such time as any part of such call or instalment remains unpaid, serve a notice on him or her requiring payment of so much of the call or instalment as is unpaid, together with any interest which may have accrued.
40. The notice shall name a further day (not earlier than the expiration of 14 days from the date of the notice) on or before which the payment required by the notice is to be made, and shall state that in the event of non-payment at or before the time appointed the Shares in respect of which the call was made will be liable to be forfeited.
Annex B-8
41. If the requirements of any such notice as aforesaid are not complied with, any Share in respect of which the notice has been given may at any time thereafter, before the payment required by notice has been made, be forfeited by a resolution of the Directors to that effect.
42. A forfeited Share may be sold or otherwise disposed of on such terms and in such manner as the Directors think fit, and at any time before a sale or disposition the forfeiture may be cancelled on such terms as the Directors think fit.
43. A Person whose Shares have been forfeited shall cease to be a Shareholder in respect of the forfeited Shares, but shall, notwithstanding, remain liable to pay to the Company all moneys which at the date of forfeiture were payable by him or her to the Company in respect of the Shares forfeited, but his or her liability shall cease if and when the Company receives payment in full of the amount unpaid on the Shares forfeited.
44. A statutory declaration in writing that the declarant is a Director, and that a Share has been duly forfeited on a date stated in the declaration, shall be conclusive evidence of the facts in the declaration as against all Persons claiming to be entitled to the Share.
45. The Company may receive the consideration, if any, given for a Share on any sale or disposition thereof pursuant to the provisions of these Articles as to forfeiture and may execute a transfer of the Share in favour of the Person to whom the Share is sold or disposed of and that Person shall be registered as the holder of the Share, and shall not be bound to see to the application of the purchase money, if any, nor shall his or her title to the Shares be affected by any irregularity or invalidity in the proceedings in reference to the disposition or sale.
46. The provisions of these Articles as to forfeiture shall apply in the case of non-payment of any sum which by the terms of issue of a Share becomes due and payable, whether on account of the amount of the Share, or by way of premium, as if the same had been payable by virtue of a call duly made and notified.
Transfer Of Shares
47. Subject to these Articles and the rules or regulations of the Designated Stock Exchange or any relevant rules of the SEC or securities laws (including, but not limited to the Exchange Act), a Shareholder may transfer all or any of his or her Shares. If the Shares in question were issued in conjunction with rights, options or warrants issued pursuant to the Articles on terms that one cannot be transferred without the other, the Directors shall refuse to register the transfer of any such Share without evidence satisfactory to them of the like transfer of such option or warrant.
48. The instrument of transfer of any Share shall be in (i) any usual or common form; (ii) such form as is prescribed by the Designated Stock Exchange; or (iii) in any other form the Directors may determine and shall be executed by or on behalf of the transferor (or otherwise as prescribed by the rules and regulations of the Designated Stock Exchange) and if in respect of a nil or partly paid up Share, or if so required by the Directors, shall also be executed on behalf of the transferee and shall be accompanied by the certificate (if any) of the Shares to which it relates and such other evidence as the Directors may reasonably require to show the right of the transferor to make the transfer. The transferor shall be deemed to remain a Shareholder until the name of the transferee is entered in the Register in respect of the relevant Shares.
49. Subject to the terms of issue thereof and the rules or regulations of the Designated Stock Exchange or any relevant rules of the SEC or securities laws (including, but not limited to the Exchange Act), the Directors may determine to decline to register any transfer of Shares without assigning any reason therefor.
50. The registration of transfers may be suspended at such times and for such periods as the Directors may from time to time determine.
51. All instruments of transfer that are registered shall be retained by the Company, but any instrument of transfer that the Directors decline to register shall (except in any case of fraud) be returned to the Person depositing the same.
Annex B-9
Transmission Of Shares
52. The legal personal representative of a deceased sole holder of a Share shall be the only Person recognised by the Company as having any title to the Share. In the case of a Share registered in the name of two or more holders, the survivors or survivor, or the legal personal representatives of the deceased holder of the Share, shall be the only Person recognised by the Company as having any title to the Share.
53. Any Person becoming entitled to a Share in consequence of the death or bankruptcy of a Shareholder shall upon such evidence being produced as may from time to time be required by the Directors, have the right either to be registered as a Shareholder in respect of the Share or, instead of being registered himself or herself, to make such transfer of the Share as the deceased or bankrupt Person could have made; but the Directors shall, in either case, have the same right to decline or suspend registration as they would have had in the case of a transfer of the Share by the deceased or bankrupt Person before the death or bankruptcy.
54. A Person becoming entitled to a Share by reason of the death or bankruptcy of a Shareholder shall be entitled to the same dividends and other advantages to which he or she would be entitled if he or she were the registered Shareholder, except that he or she shall not, before being registered as a Shareholder in respect of the Share, be entitled in respect of it to exercise any right conferred by membership in relation to meetings of the Company.
Alteration Of SHARE Capital
55. The Company may from time to time by Ordinary Resolution increase the share capital by such sum, to be divided into Shares of such Classes and amount, as the resolution shall prescribe.
56. The Company may by Ordinary Resolution:
(a) consolidate and divide all or any of its share capital into Shares of a larger amount than its existing Shares;
(b) convert all or any of its paid up Shares into stock and reconvert that stock into paid up Shares of any denomination;
(c) subdivide its existing Shares, or any of them into Shares of a smaller amount; provided that in the subdivision the proportion between the amount paid and the amount, if any, unpaid on each reduced Share shall be the same as it was in case of the Share from which the reduced Share is derived; and
(d) cancel any Shares that, at the date of the passing of the resolution, have not been taken or agreed to be taken by any Person and diminish the amount of its share capital by the amount of the Shares so cancelled.
57. The Company may by Special Resolution reduce its share capital and any capital redemption reserve in any manner authorised by law.
Redemption, Purchase and Surrender Of Shares
58. Subject to the Companies Act and the rules of the Designated Stock Exchange, the Company may:
(a) issue Shares on terms that they are to be redeemed or are liable to be redeemed at the option of the Company or the Shareholder on such terms and in such manner as the Directors may determine;
(b) purchase its own Shares (including any redeemable Shares) on such terms and in such manner as the Directors may determine and agree with the Shareholder;
(c) make a payment in respect of the redemption or purchase of its own Shares in any manner authorised by the Companies Act, including out of its capital; and
(d) accept the surrender for no consideration of any paid up Share (including any redeemable Share) on such terms and in such manner as the Directors may determine.
Annex B-10
59. With respect to redeeming, repurchasing or the surrender of Shares:
(a) Members who hold Public Shares are entitled to request the redemption of such Shares in the circumstances described in Articles 162 and 164;
(b) certain Class B Shares held by the Sponsor shall be surrendered for no consideration to the extent that the Over-Allotment Option is not exercised in full; and
(c) Public Shares shall be repurchased by way of tender offer in the circumstances set out in Article 158(b).
60. Any Share in respect of which notice of redemption has been given shall not be entitled to participate in the profits of the Company in respect of the period after the date specified as the date of redemption in the notice of redemption.
61. The redemption, purchase or surrender of any Share shall not be deemed to give rise to the redemption, purchase or surrender of any other Share.
62. The Directors may when making payments in respect of redemption or purchase of Shares, if authorised by the terms of issue of the Shares being redeemed or purchased or with the agreement of the holder of such Shares, make such payment either in cash or in specie including, without limitation, interests in a special purpose vehicle holding assets of the Company or holding entitlement to the proceeds of assets held by the Company or in a liquidating structure.
Treasury Shares
63. Shares that the Company purchases, redeems or acquires (by way of surrender or otherwise) may, at the option of the Company, be cancelled immediately or held as Treasury Shares in accordance with the Companies Act. In the event that the Directors do not specify that the relevant Shares are to be held as Treasury Shares, such Shares shall be cancelled.
64. No dividend may be declared or paid, and no other distribution (whether in cash or otherwise) of the Company’s assets (including any distribution of assets to Members on a winding up) may be declared or paid in respect of a Treasury Share.
65. The Company shall be entered in the Register as the holder of the Treasury Shares; provided that:
(a) the Company shall not be treated as a member for any purpose and shall not exercise any right in respect of the Treasury Shares, and any purported exercise of such a right shall be void;
(b) a Treasury Share shall not be voted, directly or indirectly, at any meeting of the Company and shall not be counted in determining the total number of issued shares at any given time, whether for the purposes of these Articles or the Companies Act, save that an allotment of Shares as fully paid bonus shares in respect of a Treasury Share is permitted and Shares allotted as fully paid bonus shares in respect of a treasury share shall be treated as Treasury Shares.
66. Treasury Shares may be disposed of by the Company on such terms and conditions as determined by the Directors.
General Meetings
67. The Directors may, whenever they think fit, convene a general meeting of the Company and, for the avoidance of doubt, Members shall not have the ability to call general meetings except as provided in Article 70. Members seeking to bring business before an annual general meeting or to nominate candidates for appointment as Directors at an annual general meeting must (1) deliver notice to the principal executive office of the Company not less than 120 days and not more than 150 days prior to the date of the Company’s annual general meeting or, if the Company did not hold an annual general meeting during the previous year, or if the date of the current year’s annual general meeting has been changed by more than 30 days from the date of the previous year’s annual general meeting, then the deadline shall be set by the Directors with such deadline being a reasonable time before the Company begins to print and send its related proxy materials
Annex B-11
(2) have continuously held Shares equal to at least $2,000 in market value, or 1%, of the Company’s Shares entitled to be voted on the proposal at the meeting for at least one year by the date of such notice or deadline, and (3) continue to hold those Shares through the date of the annual general meeting.
68. For so long as the Company’s Shares are traded on a Designated Stock Exchange, the Company shall in each year hold a general meeting as its annual general meeting at such time and place (including any Electronic Facility) as may be determined by the Directors in accordance with the rules of the Designated Stock Exchange, unless such Designated Stock Exchange does not require the holding of an annual general meeting.
69. The Directors may cancel or postpone any duly convened general meeting for any reason or for no reason at any time prior to the time for holding such meeting or, if the meeting is adjourned, the time for holding such adjourned meeting. The Directors shall make a public announcement of any cancellation or postponement or otherwise provide notice to Shareholders of any cancellation or postponement. A postponement may be for a stated period of any length or indefinitely as the Directors may determine.
70. If at any time there are no Directors, any two Shareholders (or if there is only one Shareholder then that Shareholder) entitled to vote at general meetings of the Company may convene a general meeting in the same manner as nearly as possible as that in which general meetings may be convened by the Directors.
Notice Of General Meetings
71. At least five clear days’ notice in writing counting from the date service is deemed to take place as provided in these Articles specifying the place (including any Electronic Facility), the day and the hour of the meeting and the general nature of the business, shall be given in the manner hereinafter provided or in such other manner (if any) as may be prescribed by the Company by Ordinary Resolution to such Persons as are, under these Articles, entitled to receive such notices from the Company, but with the consent of all the Shareholders entitled to receive notice of some particular meeting and attend and vote thereat, that meeting may be convened by such shorter notice or without notice and in such manner as those Shareholders may think fit.
72. The accidental omission to give notice of a meeting to or the non-receipt of a notice of a meeting by any Shareholder shall not invalidate the proceedings at any meeting.
Proceedings At General Meetings
73. All business carried out at a general meeting shall be deemed special with the exception of sanctioning a dividend, the consideration of the accounts, balance sheets, any report of the Directors or of the Company’s auditors, and the fixing of the remuneration of the Company’s auditors. No special business shall be transacted at any general meeting without the consent of all Shareholders entitled to receive notice of that meeting unless notice of such special business has been given in the notice convening that meeting.
74. No business shall be transacted at any general meeting unless a quorum of Shareholders is present at the time when the meeting proceeds to business. One or more Shareholders holding at least one-third of the paid up voting share capital of the Company present in person or by proxy and entitled to vote at that meeting shall form a quorum.
75. If within half an hour from the time appointed for the meeting a quorum is not present, the meeting, if convened upon the requisition of Shareholders, shall be dissolved. In any other case it shall stand adjourned to the same day in the next week, at the same time and place, or to such other day, time and/or place (including any Electronic Facility) as the Directors may determine, and if at the adjourned meeting a quorum is not present within half an hour from the time appointed for the meeting the Shareholder or Shareholders present and entitled to vote shall form a quorum.
76. If the Directors wish to make this facility available for a specific general meeting or all general meetings of the Company, participation in any general meeting of the Company may be by means of any Electronic Facility, a telephone or similar communication equipment by way of which all Persons participating in such meeting can communicate with each other and such participation shall be deemed to constitute presence in person at the meeting.
Annex B-12
77. The Directors may, at any time prior to the general meeting, appoint any Person to act as chairperson of the general meeting. If the Directors do not make any such appointment, then the chairperson of the board of Directors (if any) shall preside as chairperson of the general meeting. If such chairperson is unable or unwilling to preside as chairperson of a general meeting, the Directors present shall elect a Director to preside as chairperson of that general meeting.
78. If the chairperson elected by the Directors is not present or is unwilling to act and no Director is present within 15 minutes after the time appointed for the general meeting to commence, the Shareholders present in person or by proxy shall choose any Person present to be chairperson of that meeting.
79. The chairperson may adjourn a meeting from time to time and from place to place (including any Electronic Facility) either:
(a) with the consent of any general meeting at which a quorum is present (and shall if so directed by the meeting); or
(b) without the consent of such meeting if, in his or her sole opinion, he or she considers it necessary to do so to:
(i) secure the orderly conduct or proceedings of the meeting; or
(ii) give all persons present in person or by proxy and having the right to speak and/or vote at such meeting, the ability to do so,
but no business shall be transacted at any adjourned meeting other than the business left unfinished at the meeting from which the adjournment took place. When a meeting, or adjourned meeting, is adjourned for 14 days or more, notice of the adjourned meeting shall be given in the manner provided for the original meeting. Save as aforesaid, it shall not be necessary to give any notice of an adjournment or of the business to be transacted at an adjourned meeting.
80. A resolution put to the vote of the meeting shall be decided on a poll in such manner as the chairperson directs and the result of the poll shall be deemed to be the resolution of the meeting.
81. In the case of an equality of votes, the chairperson of the meeting shall be entitled to a second or casting vote.
Votes Of shareholders
82. Except as otherwise provided in these Articles and subject to any rights and restrictions for the time being attached to any Share, every Shareholder present in person and every Person representing a Shareholder by proxy shall, at a general meeting of the Company, have one vote for each Share of which he or she or the Person represented by proxy is the holder.
83. In the case of joint holders the vote of the senior who tenders a vote whether in person or by proxy shall be accepted to the exclusion of the votes of the other joint holders and for this purpose seniority shall be determined by the order in which the names stand in the Register.
84. A Shareholder of unsound mind, or in respect of whom an order has been made by any court having jurisdiction in lunacy, may vote in respect of Shares carrying the right to vote held by him or her, by his or her committee, or other Person in the nature of a committee appointed by that court, and any such committee or other Person, may vote in respect of such Shares by proxy.
85. No Shareholder shall be entitled to vote at any general meeting of the Company unless all calls, if any, or other sums presently payable by him or her in respect of Shares carrying the right to vote held by him or her have been paid.
86. On a poll votes may be given either personally or by proxy.
Annex B-13
87. The instrument appointing a proxy shall be either: (i) in writing under the hand of the appointor or of his or her duly authorised attorney or, if the appointor is a corporation, either under Seal or under the hand of an Officer or attorney duly authorised; or (ii) given in such other manner as described in any form of proxy provided by the Company. A proxy need not be a Shareholder.
88. An instrument appointing a proxy may be in any usual or common form or such other form as the Directors may approve.
89. The instrument appointing a proxy shall be deposited at the Office or at such other place as is specified for that purpose in the notice convening the meeting no later than the time specified in the notice convening the general meeting or, if no such time is specified, no later than the time for holding the meeting or, if the meeting is adjourned, the time for holding such adjourned meeting.
90. A resolution in writing signed by all the Shareholders for the time being entitled to receive notice of and to attend and vote at general meetings of the Company (or being corporations by their duly authorised representatives) shall be as valid and effective as if the same had been passed at a general meeting of the Company duly convened and held.
Corporations Acting By Representatives At Meetings
91. Any corporation which is a Shareholder or a Director may by resolution of its directors or other governing body authorise such Person as it thinks fit to act as its representative at any meeting of the Company or of any meeting of holders of a Class or of the Directors or of a committee of Directors, and the Person so authorised shall be entitled to exercise the same powers on behalf of the corporation which he or she represents as that corporation could exercise if it were an individual Shareholder or Director.
Clearing Houses
92. If a clearing house (or its nominee) is a Member of the Company it may authorise such person or persons as it thinks fit to act as its representative or representatives at any general meeting of the Company or at any general meeting of any Class of Members of the Company; provided that, if more than one person is so authorised, the authorisation shall specify the number and Class of Shares in respect of which each such person is so authorised. A person so authorised pursuant to this Article 92 shall be entitled to exercise the same powers on behalf of the clearing house (or its nominee) which he or she represents as that clearing house (or its nominee) could exercise if it were an individual Member holding the number and Class of Shares specified in such authorisation.
Directors
93. The Company may by Ordinary Resolution from time to time fix the maximum and minimum number of Directors to be appointed but unless such numbers are fixed as aforesaid the minimum number of Directors shall be one and the maximum number of Directors shall be unlimited. The remuneration of the Directors may be determined by the Directors.
94. There shall be no shareholding qualification for Directors.
95. For so long as the Company’s Shares are traded on a Designated Stock Exchange, the Directors shall be divided into three (3) classes designated as Class I, Class II and Class III, respectively. Directors shall be assigned to each class in accordance with a resolution or resolutions adopted by the board of Directors. At the first annual general meeting of Members after the IPO, the term of office of the Class I Directors shall expire and Class I Directors shall be elected for a full term of three (3) years. At the second annual general meeting of Members after the IPO, the term of office of the Class II Directors shall expire and Class II Directors shall be elected for a full term of three (3) years. At the third annual general meeting of Members after the IPO, the term of office of the Class III Directors shall expire and Class III Directors shall be elected for a full term of three (3) years. At each succeeding annual general meeting of Members, Directors shall be elected for a full term of three (3) years to succeed the Directors of the class whose terms expire at such annual general meeting. Notwithstanding the foregoing provisions of this Article 95, each Director shall hold office until the expiration of his or her term and until his or her successor shall have been duly elected and qualified or until his or her earlier death, resignation or removal. No decrease in the number of Directors constituting the board of Directors shall shorten the term of any incumbent Director.
Annex B-14
96. Prior to the closing of an initial Business Combination, the Company may by Ordinary Resolution of the holders of the Class B Shares (only) appoint any person to be a Director and remove any Director for any reason. For the avoidance of doubt (i) prior to the closing of an initial Business Combination, holders of Class A Shares shall have no right to vote on the appointment or removal of any Director; provided, however, that if all of the Class B Shares are converted prior to the date of the initial Business Combination, the holders of Class A Shares will have the right to vote on the election of Directors and (ii) following the closing of an initial Business Combination, the Company may by Ordinary Resolution (of all Shareholders entitled to vote) appoint or remove any Director in accordance with these Articles.
97. The Directors may appoint any person to be a Director, either to fill a vacancy or as an additional Director; provided that the appointment does not cause the number of Directors to exceed any number fixed by or in accordance with the Articles as the maximum number of Directors. Any Director appointed in accordance with the preceding sentence shall hold office for the remainder of the full term of the class of Directors in which the new directorship was created or the vacancy occurred and until such Director’s successor shall have been duly elected and qualified or until his or her earlier resignation, death or removal. When the number of Directors is increased or decreased, the board of Directors shall determine the class or classes to which the increased or decreased number of Directors shall be apportioned; provided, however, that no decrease in the number of Directors shall shorten the term of any incumbent Director.
Alternate Director
98. Any Director may in writing appoint another Person to be his or her alternate and, save to the extent provided otherwise in the form of appointment, such alternate shall have authority to sign written resolutions on behalf of the appointing Director, but shall not be authorised to sign such written resolutions where they have been signed by the appointing Director, and to act in such Director’s place at any meeting of the Directors. Every such alternate shall be entitled to attend and vote at meetings of the Directors as the alternate of the Director appointing him or her and where he or she is a Director to have a separate vote in addition to his or her own vote. A Director may at any time in writing revoke the appointment of an alternate appointed by him or her. Such alternate shall not be an Officer solely as a result of his or her appointment as an alternate other than in respect of such times as the alternate acts as a Director. The remuneration of such alternate shall be payable out of the remuneration of the Director appointing him or her and the proportion thereof shall be agreed between them.
Powers And Duties Of Directors
99. Subject to the Companies Act, these Articles and to any resolutions passed in a general meeting, the business of the Company shall be managed by the Directors, who may pay all expenses incurred in setting up and registering the Company and may exercise all powers of the Company. No resolution passed by the Company in general meeting shall invalidate any prior act of the Directors that would have been valid if that resolution had not been passed.
100. The Directors may from time to time appoint any Person, whether or not a Director to hold such office in the Company as the Directors may think necessary for the administration of the Company (including, for the avoidance of doubt and without limitation, any chairperson (or co-chairperson) of the board of Directors, one or more chief executive officers, presidents, a chief financial officer, a secretary, vice-presidents, a treasurer or any other Officers as may be determined by the Directors), and for such term and at such remuneration (whether by way of salary or commission or participation in profits or partly in one way and partly in another), and with such powers and duties as the Directors may think fit. Any Person so appointed by the Directors may be removed by the Directors.
101. The Directors may appoint any Person to be a Secretary (and if need be an assistant Secretary or assistant Secretaries) who shall hold office for such term, at such remuneration and upon such conditions and with such powers as they think fit. Any Secretary or assistant Secretary so appointed by the Directors may be removed by the Directors or by the Company.
102. The Directors may delegate any of their powers to committees consisting of such member or members of their body as they think fit; any committee so formed shall in the exercise of the powers so delegated conform to any regulations that may be imposed on it by the Directors.
Annex B-15
103. The Directors may from time to time and at any time by power of attorney (whether under Seal or under hand) or otherwise appoint any company, firm or Person or body of Persons, whether nominated directly or indirectly by the Directors, to be the attorney or attorneys or authorised signatory (any such person being an “Attorney” or “Authorised Signatory”, respectively) of the Company for such purposes and with such powers, authorities and discretion (not exceeding those vested in or exercisable by the Directors under these Articles) and for such period and subject to such conditions as they may think fit, and any such power of attorney or other appointment may contain such provisions for the protection and convenience of Persons dealing with any such Attorney or Authorised Signatory as the Directors may think fit, and may also authorise any such Attorney or Authorised Signatory to delegate all or any of the powers, authorities and discretion vested in him or her.
104. The Directors may from time to time provide for the management of the affairs of the Company in such manner as they shall think fit and the provisions contained in the three next following Articles shall not limit the general powers conferred by this Article 104.
105. The Directors from time to time and at any time may establish any committees, local boards or agencies for managing any of the affairs of the Company and may appoint any Person to be a member of such committees or local boards and may appoint any managers or agents of the Company and may fix the remuneration of any such Person.
106. The Directors from time to time and at any time may delegate to any such committee, local board, manager or agent any of the powers, authorities and discretions for the time being vested in the Directors and may authorise the members for the time being of any such local board, or any of them to fill any vacancies therein and to act notwithstanding vacancies and any such appointment or delegation may be made on such terms and subject to such conditions as the Directors may think fit and the Directors may at any time remove any Person so appointed and may annul or vary any such delegation, but no Person dealing in good faith and without notice of any such annulment or variation shall be affected thereby.
107. Any such delegates as aforesaid may be authorised by the Directors to sub-delegate all or any of the powers, authorities, and discretion for the time being vested in them.
108. The Directors may agree with a Shareholder to waive or modify the terms applicable to such Shareholder’s subscription for Shares without obtaining the consent of any other Shareholder; provided that such waiver or modification does not amount to a variation or abrogation of the rights attaching to the Shares of such other Shareholders.
109. The Directors shall have the authority to present a winding up petition on behalf of the Company without the sanction of a resolution passed by the Company in general meeting.
Borrowing Powers Of Directors
110. The Directors may exercise all the powers of the Company to borrow money and to mortgage or charge its undertaking, property and uncalled capital or any part thereof, or to otherwise provide for a security interest to be taken in such undertaking, property or uncalled capital, and to issue debentures, debenture stock and other securities whenever money is borrowed or as security for any debt, liability or obligation of the Company or of any third party.
The Seal
111. The Seal shall not be affixed to any instrument except by the authority of a resolution of the Directors; provided that such authority may be given prior to or after the affixing of the Seal and if given after may be in general form confirming a number of affixings of the Seal. The Seal shall be affixed in the presence of a Director or a Secretary (or an assistant Secretary) or in the presence of any one or more Persons as the Directors may appoint for the purpose and every Person as aforesaid shall sign every instrument to which the Seal is so affixed in their presence.
112. The Company may maintain a facsimile of the Seal in such countries or places as the Directors may appoint and such facsimile Seal shall not be affixed to any instrument except by the authority of a resolution of the Directors; provided that such authority may be given prior to or after the affixing of such facsimile Seal and
Annex B-16
if given after may be in general form confirming a number of affixings of such facsimile Seal. The facsimile Seal shall be affixed in the presence of such Person or Persons as the Directors shall for this purpose appoint and such Person or Persons as aforesaid shall sign every instrument to which the facsimile Seal is so affixed in their presence and such affixing of the facsimile Seal and signing as aforesaid shall have the same meaning and effect as if the Seal had been affixed in the presence of and the instrument signed by a Director or a Secretary (or an assistant Secretary) or in the presence of any one or more Persons as the Directors may appoint for the purpose.
113. Notwithstanding the foregoing, a Secretary or any assistant Secretary shall have the authority to affix the Seal, or the facsimile Seal, to any instrument for the purposes of attesting authenticity of the matter contained therein but which does not create any obligation binding on the Company.
Disqualification Of Directors
114. The office of Director shall be vacated, if the Director:
(a) becomes bankrupt or makes any arrangement or composition with his or her creditors;
(b) dies or is found to be or becomes of unsound mind;
(c) resigns his or her office by notice in writing to the Company;
(d) prior to the closing of an initial Business Combination, is removed from office by Ordinary Resolution of the holders of Class B Shares (only);
(e) following the closing of an initial Business Combination, is removed from office by Ordinary Resolution of all Shareholders entitled to vote; or
(f) is removed from office pursuant to any other provision of these Articles.
Proceedings Of Directors
115. The Directors may meet together (either within or outside the Cayman Islands) for the dispatch of business, adjourn, and otherwise regulate their meetings and proceedings as they think fit. Questions arising at any meeting shall be decided by a majority of votes. In case of an equality of votes the chairperson shall have a second or casting vote. A Director may, and a Secretary or assistant Secretary on the requisition of a Director shall, at any time summon a meeting of the Directors.
116. A Director may participate in any meeting of the Directors, or of any committee appointed by the Directors of which such Director is a member, by means of telephone or similar communication equipment by way of which all Persons participating in such meeting can communicate with each other and such participation shall be deemed to constitute presence in person at the meeting.
117. The quorum necessary for the transaction of the business of the Directors may be fixed by the Directors, and unless so fixed, if there be two or more Directors the quorum shall be two, and if there be one Director the quorum shall be one. A Director represented by an alternate Director at any meeting shall be deemed to be present for the purposes of determining whether or not a quorum is present.
118. A Director who is in any way, whether directly or indirectly, interested in a contract or proposed contract with the Company shall declare the nature of his or her interest at a meeting of the Directors. A general notice given to the Directors by any Director to the effect that he or she is to be regarded as interested in any contract or other arrangement which may thereafter be made with that company or firm shall be deemed a sufficient declaration of interest in regard to any contract so made. A Director may vote in respect of any contract or proposed contract or arrangement notwithstanding that he or she may be interested therein and if he or she does so his or her vote shall be counted and he or she may be counted in the quorum at any meeting of the Directors at which any such contract or proposed contract or arrangement shall come before the meeting for consideration.
119. A Director may hold any other office or place of profit under the Company (other than the office of auditor) in conjunction with his or her office of Director for such period and on such terms (as to remuneration and otherwise) as the Directors may determine and no Director or intending Director shall be disqualified by his
Annex B-17
or her office from contracting with the Company either with regard to his or her tenure of any such other office or place of profit or as vendor, purchaser or otherwise, nor shall any such contract or arrangement entered into by or on behalf of the Company in which any Director is in any way interested, be liable to be avoided, nor shall any Director so contracting or being so interested be liable to account to the Company for any profit realised by any such contract or arrangement by reason of such Director holding that office or of the fiduciary relation thereby established. A Director, notwithstanding his or her interest, may be counted in the quorum present at any meeting of the Directors whereat he or she or any other Director is appointed to hold any such office or place of profit under the Company or whereat the terms of any such appointment are arranged and he or she may vote on any such appointment or arrangement.
120. Any Director may act by himself or herself or his or her firm in a professional capacity for the Company, and he or she or his or her firm shall be entitled to remuneration for professional services as if he or she were not a Director; provided that nothing herein contained shall authorise a Director or his or her firm to act as auditor to the Company.
121. The Directors shall cause minutes to be made in books or loose-leaf folders provided for the purpose of recording:
(a) all appointments of Officers made by the Directors;
(b) the names of the Directors present at each meeting of the Directors and of any committee of the Directors; and
(c) all resolutions and proceedings at all meetings of the Company, and of the Directors and of committees of Directors.
122. When the chairperson of a meeting of the Directors signs the minutes of such meeting the same shall be deemed to have been duly held notwithstanding that all the Directors have not actually come together or that there may have been a technical defect in the proceedings.
123. A resolution in writing signed by all the Directors or all the members of a committee of Directors entitled to receive notice of a meeting of Directors or committee of Directors, as the case may be (an alternate Director, subject as provided otherwise in the terms of appointment of the alternate Director, being entitled to sign such a resolution on behalf of his or her appointer), shall be as valid and effectual as if it had been passed at a duly called and constituted meeting of Directors or committee of Directors, as the case may be. When signed a resolution may consist of several documents each signed by one or more of the Directors or his or her duly appointed alternate.
124. The continuing Directors may act notwithstanding any vacancy in their body but if and for so long as their number is reduced below the number fixed by or pursuant to these Articles as the necessary quorum of Directors, the continuing Directors may act for the purpose of increasing the number, or of summoning a general meeting of the Company, but for no other purpose.
125. The Directors may elect a chairperson of their meetings and determine the period for which he or she is to hold office but if no such chairperson is elected, or if at any meeting the chairperson is not present within fifteen minutes after the time appointed for holding the meeting, the Directors present may choose one of their number to be chairperson of the meeting.
126. Subject to any regulations imposed on it by the Directors, a committee appointed by the Directors may elect a chairperson of its meetings. If no such chairperson is elected, or if at any meeting the chairperson is not present within fifteen minutes after the time appointed for holding the meeting, the committee members present may choose one of their number to be chairperson of the meeting.
127. A committee appointed by the Directors may meet and adjourn as it thinks proper. Subject to any regulations imposed on it by the Directors, questions arising at any meeting shall be determined by a majority of votes of the committee members present and in case of an equality of votes the chairperson shall have a second or casting vote.
Annex B-18
128. All acts done by any meeting of the Directors or of a committee of Directors, or by any Person acting as a Director, shall notwithstanding that it be afterwards discovered that there was some defect in the appointment of any such Director or Person acting as aforesaid, or that they or any of them were disqualified, be as valid as if every such Person had been duly appointed and was qualified to be a Director.
Dividends
129. Subject to any rights and restrictions for the time being attached to any Shares, or as otherwise provided for in the Companies Act and these Articles, the Directors may from time to time declare dividends (including interim dividends) and other distributions on Shares in issue and authorise payment of the same out of the funds of the Company lawfully available therefor.
130. Subject to any rights and restrictions for the time being attached to any Shares, the Company by Ordinary Resolution may declare dividends, but no dividend shall exceed the amount recommended by the Directors.
131. The Directors may determine, before recommending or declaring any dividend, to set aside out of the funds legally available for distribution such sums as they think proper as a reserve or reserves which shall be applicable for meeting contingencies, or for equalising dividends or for any other purpose to which those funds may be properly applied and pending such application may, at the determination of the Directors, either be employed in the business of the Company or be invested in such investments as the Directors may from time to time think fit.
132. Any dividend may be paid in any manner as the Directors may determine. If paid by cheque it will be sent through the post to the registered address of the Shareholder or Person entitled thereto, or in the case of joint holders, to any one of such joint holders at his or her registered address or to such Person and such address as the Shareholder or Person entitled, or such joint holders as the case may be, may direct. Every such cheque shall be made payable to the order of the Person to whom it is sent or to the order of such other Person as the Shareholder or Person entitled, or such joint holders as the case may be, may direct.
133. The Directors when paying dividends to the Shareholders in accordance with the foregoing provisions of these Articles may make such payment either in cash or in specie and may determine the extent to which amounts may be withheld therefrom (including, without limitation, any taxes, fees, expenses or other liabilities for which a Shareholder (or the Company, as a result of any action or inaction of the Shareholder) is liable).
134. Subject to any rights and restrictions for the time being attached to any Shares, all dividends shall be declared and paid according to the amounts paid up on the Shares, but if and for so long as nothing is paid up on any of the Shares dividends may be declared and paid according to the par value of the Shares.
135. If several Persons are registered as joint holders of any Share, any of them may give effectual receipts for any dividend or other moneys payable on or in respect of the Share.
136. No dividend shall bear interest against the Company.
Accounts, Audit and annual return and declaration
137. The books of account relating to the Company’s affairs shall be kept in such manner as may be determined from time to time by the Directors.
138. The books of account shall be kept at the Office, or at such other place or places as the Directors think fit, and shall always be open to the inspection of the Directors.
139. The Directors may from time to time determine whether and to what extent and at what times and places and under what conditions or regulations the accounts and books of the Company or any of them shall be open to the inspection of Shareholders not being Directors, and no Shareholder (not being a Director) shall have any right of inspecting any account or book or document of the Company except as conferred by law or authorised by the Directors or by Ordinary Resolution.
140. The accounts relating to the Company’s affairs shall only be audited if the Directors so determine, in which case the financial year end and the accounting principles will be determined by the Directors. The financial year of the Company shall end on 31 December of each year or such other date as the Directors may determine.
Annex B-19
141. Without prejudice to the freedom of the Directors to establish any other committee, if the Shares are listed or quoted on the Designated Stock Exchange, and if required by the Designated Stock Exchange, the Directors shall establish and maintain an audit committee (the “Audit Committee”) as a committee of the board of Directors and shall adopt a formal written Audit Committee charter and review and assess the adequacy of the formal written charter on an annual basis. The composition and responsibilities of the Audit Committee shall comply with the rules and regulations of the SEC and the Designated Stock Exchange.
142. The Directors in each year shall prepare, or cause to be prepared, an annual return and declaration setting forth the particulars required by the Companies Act and deliver a copy thereof to the Registrar of Companies in the Cayman Islands.
Capitalisation Of reserves
143. Subject to the Companies Act and these Articles, the Directors may:
(a) resolve to capitalise an amount standing to the credit of reserves (including a Share Premium Account, capital redemption reserve and profit and loss account), whether or not available for distribution;
(b) appropriate the sum resolved to be capitalised to the Shareholders in proportion to the nominal amount of Shares (whether or not fully paid) held by them respectively and apply that sum on their behalf in or towards:
(i) paying up the amounts (if any) for the time being unpaid on Shares held by them respectively, or
(ii) paying up in full unissued Shares or debentures of a nominal amount equal to that sum,
and allot the Shares or debentures, credited as fully paid, to the Shareholders (or as they may direct) in those proportions, or partly in one way and partly in the other, but the Share Premium Account, the capital redemption reserve and profits which are not available for distribution may, for the purposes of this Article 143, only be applied in paying up unissued Shares to be allotted to Shareholders credited as fully paid;
(c) make any arrangements they think fit to resolve a difficulty arising in the distribution of a capitalised reserve and in particular, without limitation, where Shares or debentures become distributable in fractions the Directors may deal with the fractions as they think fit;
(d) authorise a Person to enter (on behalf of all the Shareholders concerned) into an agreement with the Company providing for either:
(i) the allotment to the Shareholders respectively, credited as fully paid, of Shares or debentures to which they may be entitled on the capitalisation, or
(ii) the payment by the Company on behalf of the Shareholders (by the application of their respective proportions of the reserves resolved to be capitalised) of the amounts or part of the amounts remaining unpaid on their existing Shares,
and any such agreement made under this authority being effective and binding on all those Shareholders; and
(e) generally do all acts and things required to give effect to any of the actions contemplated by this Article 143.
Share Premium Account
144. The Directors shall in accordance with the Companies Act establish a Share Premium Account and shall carry to the credit of such account from time to time a sum equal to the amount or value of the premium paid on the issue of any Share.
Annex B-20
145. There shall be debited to any Share Premium Account on the redemption or purchase of a Share the difference between the nominal value of such Share and the redemption or purchase price; provided that at the determination of the Directors such sum may be paid out of the profits of the Company or, if permitted by the Companies Act, out of capital.
Notices
146. Any notice or document may be served by the Company or by the Person entitled to give notice to any Shareholder either personally, or by sending it by post or courier service in a prepaid letter addressed to such Shareholder at his or her address as appearing in the Register, or by electronic mail, or by facsimile should the Directors deem it appropriate. Notice may also be served by electronic communication in accordance with the rules and regulations of the Designated Stock Exchange, the SEC and/or any other competent regulatory authority or by placing it on the Company’s website. In the case of joint holders of a Share, all notices shall be given to that one of the joint holders whose name stands first in the Register in respect of the joint holding, and notice so given shall be sufficient notice to all the joint holders.
147. Any Shareholder present, either personally or by proxy, at any meeting of the Company shall for all purposes be deemed to have received due notice of such meeting and, where requisite, of the purposes for which such meeting was convened.
148. Any notice or other document, if served by:
(a) post, shall be deemed to have been served five clear days after the time when the letter containing the same is posted;
(b) facsimile, shall be deemed to have been served upon production by the transmitting facsimile machine of a report confirming transmission of the facsimile in full to the facsimile number of the recipient;
(c) courier service, shall be deemed to have been served 48 hours after the time when the letter containing the same is delivered to the courier service;
(d) electronic mail or other electronic communication (such as transmission to any number, address or internet website (including the website of the SEC) or other electronic delivery methods as otherwise decided and approved by the Directors), shall be deemed to have been served immediately upon the time of the transmission by electronic mail or approved electronic communication, and it shall not be necessary for the receipt of the e-mail to be acknowledged by the recipient; or
(e) placing it on the Company’s website; service of the notice shall be deemed to have been effected one hour after the notice or document was placed on the Company’s website.
In proving service by post or courier service it shall be sufficient to prove that the letter containing the notice or documents was properly addressed and duly posted or delivered to the courier service.
149. Any notice or document delivered or sent in accordance with the terms of these Articles shall notwithstanding that such Shareholder be then dead or bankrupt, and whether or not the Company has notice of his or her death or bankruptcy, be deemed to have been duly served in respect of any Share registered in the name of such Shareholder as sole or joint holder, unless his or her name shall at the time of the service of the notice or document, have been removed from the Register as the holder of the Share, and such service shall for all purposes be deemed a sufficient service of such notice or document on all Persons interested (whether jointly with or as claiming through or under him or her) in the Share.
150. Notice of every general meeting of the Company shall be given to:
(a) all Shareholders holding Shares with the right to receive notice and who have supplied to the Company an address for the giving of notices to them; and
(b) every Person entitled to a Share in consequence of the death or bankruptcy of a Shareholder, who but for his or her death or bankruptcy would be entitled to receive notice of the meeting.
No other Person shall be entitled to receive notices of general meetings.
Annex B-21
Indemnity
151. To the fullest extent permitted by law, every Director (including, for the purposes of this Article 151, any alternate Director appointed pursuant to the provisions of these Articles), Secretary, assistant Secretary, or other Officer (but not including the Company’s auditors) and the personal representatives of the same (each an “Indemnified Person”) shall be indemnified and secured harmless out of the assets and funds of the Company against all actions or proceedings whether threatened, pending or completed (a “Proceeding”), costs, charges, expenses, losses, damages or liabilities incurred or sustained by such Indemnified Person, other than by reason of such Indemnified Person’s own actual fraud, wilful default or wilful neglect as determined by a court of competent jurisdiction, (i) in or about the conduct of the Company’s business or affairs (including as a result of any mistake of judgment), (ii) arising as a consequence of such Indemnified Person becoming aware of any business opportunity and failing to present such business opportunity to the Company or otherwise taking any of the actions or omitting to take any of the actions permitted by the Articles under the heading “Business Opportunities”, (iii) in the execution or discharge of his or her duties, powers, authorities or discretions, or (iv) in respect of any actions or activities undertaken by an Indemnified Person provided for and in accordance with the provisions set out above (inclusive) including without prejudice to the generality of the foregoing, any costs, expenses, losses or liabilities incurred by such Indemnified Person in defending or otherwise being involved in, (whether successfully or otherwise) any civil proceedings concerning the Company or its affairs in any court whether in the Cayman Islands or elsewhere. Each Member agrees to waive any claim or right of action he or she might have, whether individually or by or in the right of the Company, against any Director on account of any action taken by such Director, or the failure of such Director to take any action in the performance of his or her duties with or for the Company; provided that such waiver shall not extend to any matter in respect of any actual fraud, wilful default or wilful neglect which may attach to such Director.
152. No Indemnified Person shall be liable:
(a) for the acts, receipts, neglects, defaults or omissions of any other Director or Officer or agent of the Company; or
(b) for any loss on account of defect of title to any property of the Company; or
(c) on account of the insufficiency of any security in or upon which any money of the Company shall be invested; or
(d) for any loss incurred through any bank, broker or other similar Person; or
(e) for any loss occasioned by any negligence, default, breach of duty, breach of trust, error of judgement or oversight on such Indemnified Person’s part; or
(f) for any liability, obligation or duty to the Company that may arise as a consequence of such Indemnified Person becoming aware of any business opportunity and failing to present such business opportunity to the Company or otherwise taking any of the actions or omitting to take any of the actions permitted by the Articles under the heading “Business Opportunities”; or
(g) for any loss, damage or misfortune whatsoever which may happen in or arise from the execution or discharge of the duties, powers, authorities, or discretions of such Indemnified Person’s office or in relation thereto;
unless the same shall happen through such Indemnified Person’s own actual fraud, wilful default or wilful neglect as determined by a court of competent jurisdiction.
153. The Company will pay the expenses (including attorneys’ fees) incurred by an Indemnified Person in defending any Proceeding in advance of its final disposition; provided, however, that, to the extent required by applicable law, such payment of expenses in advance of the final disposition of the Proceeding shall be made only upon receipt of an undertaking by the Indemnified Person to repay all amounts advanced if it should be ultimately determined that the Indemnified Person is not entitled to be indemnified under these Articles or otherwise.
Annex B-22
154. The Directors, on behalf of the Company, may purchase and maintain insurance for the benefit of any Director or Officer of the Company against any liability which, by virtue of any rule of law, would otherwise attach to such person in respect of any negligence, default, breach of duty or breach of trust of which such person may be guilty in relation to the Company.
155. The rights to indemnification and advancement of expenses conferred on any Indemnified Person as set out above will not be exclusive of any other rights that any Indemnified Person may have or hereafter acquire pursuant to an agreement with the Company or otherwise.
Non-Recognition Of Trusts
156. Subject to the proviso hereto, no Person shall be recognised by the Company as holding any Share upon any trust and the Company shall not, unless required by law, be bound by or be compelled in any way to recognise (even when having notice thereof) any equitable, contingent, future or partial interest in any Share or (except only as otherwise provided by these Articles or as the Companies Act requires) any other right in respect of any Share except an absolute right to the entirety thereof in each Shareholder registered in the Register; provided that, notwithstanding the foregoing, the Company shall be entitled to recognise any such interests as shall be determined by the Directors.
Business Combination Requirements
157. Notwithstanding any other provision of the Articles, the Articles under this heading “Business Combination Requirements” shall apply during the period commencing upon the adoption of the Articles and terminating upon the first to occur of the consummation of any Business Combination and the distribution of the Trust Fund pursuant to Article 164(a). In the event of a conflict between the Articles under this heading “Business Combination Requirements” and any other Articles, the provisions of the Articles under this heading “Business Combination Requirements” shall prevail.
158. Prior to the consummation of any Business Combination, the Company shall either:
(a) submit such Business Combination to its Members for approval; or
(b) provide Members with the opportunity to have their Public Shares redeemed or repurchased by means of a tender offer for a per-Share repurchase price payable in cash, equal to the aggregate amount then on deposit in the Trust Fund, calculated as of two business days prior to the consummation of the Company’s initial Business Combination, including interest earned on the Trust Fund (net of Permitted Withdrawals), divided by the number of Public Shares then in issue.
159. If the Company initiates any tender offer in accordance with Rule 13e-4 and Regulation 14E of the Exchange Act in connection with a proposed Business Combination, it shall file tender offer documents with the SEC prior to completing such Business Combination which contain substantially the same financial and other information about such Business Combination and the redemption rights as is required under Regulation 14A of the Exchange Act.
160. If, alternatively, the Company holds a general meeting to approve a proposed Business Combination, the Company will conduct any redemptions in conjunction with a proxy solicitation pursuant to Regulation 14A of the Exchange Act, not pursuant to the tender offer rules, and will file such proxy materials with the SEC.
161. At a general meeting called for the purposes of approving a Business Combination pursuant to these Articles the Company shall be authorised to consummate a Business Combination by Ordinary Resolution.
162. Any Member holding Public Shares may, contemporaneously with any vote on a Business Combination, elect to have their Public Shares redeemed for cash (the “IPO Redemption”); provided that no such Member acting together with any affiliate or any other person with whom such Member is acting in concert or as a “group” (as defined under Section 13 of the Exchange Act) may exercise this redemption right with respect to more than an aggregate of 15.0% of the Public Shares without the consent of the Company; provided further that any holder that holds Public Shares beneficially through a nominee must identify itself to the Company in connection with any redemption election in order to validly redeem such Public Shares. In connection with any vote held to approve a proposed Business Combination, holders of Public Shares seeking to exercise their redemption rights will be required to either tender their certificates (if any) to the Company’s transfer agent or to
Annex B-23
deliver their shares to the transfer agent electronically using The Depository Trust Company’s DWAC (Deposit/Withdrawal At Custodian) System, at the holder’s option, in each case up to two business days prior to the initially scheduled vote on the proposal to approve a Business Combination. If so demanded, the Company shall pay any such redeeming Member, regardless of whether he or she is voting for or against such proposed Business Combination, a per-Share redemption price payable in cash, equal to the aggregate amount then on deposit in the Trust Fund calculated as of two business days prior to the consummation of a Business Combination, including interest earned on the Trust Fund (net of Permitted Withdrawals) divided by the number of Public Shares then in issue (such redemption price being referred to herein as the “Redemption Price”).
163. The Redemption Price shall be paid promptly following the consummation of the relevant Business Combination. If the proposed Business Combination is not approved or completed for any reason then such redemptions shall be cancelled and share certificates (if any) returned to the relevant Members as appropriate.
164. (a) In the event that the Company does not consummate a Business Combination by 24 months after the closing of the IPO, or such earlier date as the board of Directors may approve, the Company shall: (i) cease all operations except for the purpose of winding up; (ii) as promptly as reasonably possible but not more than ten business days thereafter, redeem the Public Shares, at a per-Share price, payable in cash, equal to the aggregate amount then on deposit in the Trust Fund, including interest earned on the Trust Fund (net, with respect to interest income, of Permitted Withdrawals and up to $100,000 to pay winding up and dissolution expenses), divided by the number of Public Shares then in issue, which redemption will completely extinguish public Members’ rights as Members (including the right to receive further liquidation distributions, if any); and (iii) as promptly as reasonably possible following such redemption, subject to the approval of the Company’s remaining Members and the Directors, liquidate and dissolve, subject in the case of sub-articles (ii) and (iii), to its obligations under Cayman Islands law to provide for claims of creditors and in all cases subject to the other requirements of applicable law. In the event that the Company is wound up for any reason prior to the consummation of a Business Combination, the Company shall also be required to follow the procedures outlined in sub-articles (ii) and (iii) of this Article 164(a).
(b) If any amendment is made to Article 164(a) that would modify the substance or timing of the Company’s obligation to provide holders of Class A Shares the right to have their shares redeemed in connection with the initial Business Combination or to redeem 100% of the Public Shares if the Company does not complete its initial Business Combination within 24 months from the closing of the IPO, or such earlier date as the board of Directors may approve, or with respect to any other material provision relating to the rights of holders of Class A Shares, each holder of Public Shares shall be provided with the opportunity to redeem their Public Shares upon the approval of any such amendment at a per-Share price, payable in cash, equal to the aggregate amount then on deposit in the Trust Fund, including interest earned on the Trust Fund (net of Permitted Withdrawals) divided by the number of Public Shares then in issue.
165. Except for Permitted Withdrawals and up to $100,000 to pay winding up and dissolution expenses, none of the funds held in the Trust Fund shall be released from the Trust Fund until the earlier of an IPO Redemption pursuant to Article 163, a repurchase of Shares by means of a tender offer pursuant to Article 157(b), a distribution of the Trust Fund pursuant to Article 164(a) or an amendment under Article 164(b). In no other circumstance shall a holder of Public Shares have any right or interest of any kind in the Trust Fund.
166. Except in connection with the conversion of Class B Shares into Class A Shares pursuant to Article 14 where the holders of such Shares have waived any right to receive funds from the Trust Fund, after the issue of Public Shares, and prior to or in connection with the Company’s initial Business Combination, the Company shall not issue additional Shares or any other securities that would entitle the holders thereof to: (i) receive funds from the Trust Fund; or (ii) vote as a class with the holders of Public Shares (a) on any Business Combination or any other proposal presented to the Shareholders prior to or in connection with the completion of a Business Combination or (b) to approve an amendment to the Articles to (x) extend the time that the Company has to consummate an initial Business Combination or (y) amend the foregoing provisions of this Article 166.
167. The Company must complete one or more Business Combinations having an aggregate fair market value of at least 80% of the assets held in the Trust Fund (excluding the amount of deferred underwriting discounts held in the Trust Fund and income taxes payable on the interest and other income earned on the Trust Fund)
Annex B-24
at the time of the Company’s signing a definitive agreement in connection with a Business Combination. An initial Business Combination must not be effectuated solely with another blank cheque company or a similar company with nominal operations. In the event the Company enters into a Business Combination with an entity that is affiliated with the Sponsor, Officers or Directors, the Company, or a committee of independent directors (as defined pursuant to the rules and regulations of the Designated Stock Exchange), will obtain an opinion from independent investment banking firm or another independent entity that commonly renders valuation opinions that such a Business Combination is fair to the Company from a financial point of view.
168. A Director may vote in respect of any Business Combination in which such Director has a conflict of interest with respect to the evaluation of such Business Combination. Such Director must disclose such interest or conflict to the other Directors.
169. The Audit Committee shall monitor compliance with the terms of the IPO and, if any non-compliance is identified, the Audit Committee shall be charged with the responsibility to take all action necessary to rectify such non-compliance or otherwise cause compliance with the terms of the IPO.
170. The Company may enter into a Business Combination with a target business that is affiliated with the Sponsor, the Directors or Officers of the Company if such transaction is approved by a majority of the independent directors (as defined pursuant to the rules and regulations of the Designated Stock Exchange) and the directors that did not have an interest in such transaction.
Business Opportunities
171. In recognition and anticipation of the facts that: (a) directors, managers, officers, members, partners, managing members, employees and/or agents of one or more other organizations, including members of the Investor Group (each of the foregoing, an “Officer and Director Related Person”) may serve as Directors and/or Officers of the Company; and (b) such organizations (the “Officer and Director Related Entities”) and the Investor Group engage, and may continue to engage in the same or similar activities or related lines of business as those in which the Company, directly or indirectly, and/or other business activities that overlap with or compete with those in which the Company, directly or indirectly, may engage, the Articles under this heading “Business Opportunities” are set forth to regulate and define the conduct of certain affairs of the Company as they may involve the Members and the Officer and Director Related Persons, and the powers, rights, duties and liabilities of the Company and its Officers, Directors and Members in connection therewith.
172. To the fullest extent permitted by law, the Investor Group, the Officer and Director Related Entities and the Officer and Director Related Persons shall have no duty to refrain from engaging directly or indirectly in the same or similar business activities or lines of business as the Company. To the fullest extent permitted by law, the Company renounces any interest or expectancy of the Company in, or in being offered an opportunity to participate in, any potential transaction or matter which (i) may be a corporate opportunity for any of the Investor Group or the Officer and Director Related Entities, on the one hand, and the Company, on the other, or (ii) the presentation of which would breach an existing legal obligation of a Director or Officer to any other entity. To the fullest extent permitted by law, the Investor Group, Officer and Director Related Entities and the Officer and Director Related Persons shall have no duty to communicate or offer any such corporate opportunity to the Company and shall not be liable to the Company or its Members for breach of any fiduciary duty as a Member, Director and/or Officer of the Company solely by reason of the fact that such party pursues or acquires such corporate opportunity for itself, himself or herself, directs such corporate opportunity to another Person, or does not communicate information regarding such corporate opportunity to the Company and further, the Company hereby waives any claim or cause of action it may have with respect to the foregoing.
173. Except as provided elsewhere in these Articles, the Company hereby renounces any interest or expectancy of the Company in, or in being offered an opportunity to participate in, any potential transaction or matter which may be a corporate opportunity for both the Company and another entity, including any of the Investor Group or any Officer and Director Related Entity, about which a Director and/or Officer of the Company acquires knowledge.
Annex B-25
174. To the extent a court might hold that the conduct of any activity related to a corporate opportunity that is renounced in this Article 174 to be a breach of duty to the Company or its Members, the Company hereby waives, to the fullest extent permitted by law, any and all claims and causes of action that the Company may have for such activities. To the fullest extent permitted by law, the provisions of this Article 174 apply equally to activities conducted in the future and that have been conducted in the past.
Winding Up
175. If the Company shall be wound up the liquidator shall apply the assets of the Company in such manner and order as he or she thinks fit in satisfaction of creditors’ claims.
176. If the Company shall be wound up, the liquidator may, with the sanction of an Ordinary Resolution divide amongst the Shareholders in specie or kind the whole or any part of the assets of the Company (whether they shall consist of property of the same kind or not) and may, for such purpose set such value as he or she deems fair upon any property to be divided as aforesaid and may determine how such division shall be carried out as between the Shareholders or different Classes. The liquidator may, with the like sanction, vest the whole or any part of such assets in trustees upon such trusts for the benefit of the Shareholders as the liquidator, with the like sanction shall think fit, but so that no Shareholder shall be compelled to accept any assets whereon there is any liability.
Amendment Of Articles Of Association
177. Subject to the Companies Act and the rights attaching to the various Classes, the Company may at any time and from time to time by Special Resolution alter or amend these Articles in whole or in part.
Closing of register or fixing record date
178. For the purpose of determining those Shareholders that are entitled to receive notice of, attend or vote at any meeting of Shareholders or any adjournment thereof, or those Shareholders that are entitled to receive payment of any dividend, or in order to make a determination as to who is a Shareholder for any other purpose, the Directors may, by any means in accordance with the requirements of any Designated Stock Exchange, provide that the Register shall be closed for transfers for a stated period which shall not exceed in any case 40 days. If the Register shall be so closed for the purpose of determining those Shareholders that are entitled to receive notice of, attend or vote at a meeting of Shareholders the Register shall be so closed for at least ten days immediately preceding such meeting and the record date for such determination shall be the date of the closure of the Register.
179. In lieu of or apart from closing the Register, the Directors may fix in advance a date as the record date for any such determination of those Shareholders that are entitled to receive notice of, attend or vote at a meeting of the Shareholders and for the purpose of determining those Shareholders that are entitled to receive payment of any dividend the Directors may, at or within 90 days prior to the date of declaration of such dividend, fix a subsequent date as the record date for such determination.
180. If the Register is not so closed and no record date is fixed for the determination of those Shareholders entitled to receive notice of, attend or vote at a meeting of Shareholders or those Shareholders that are entitled to receive payment of a dividend, the date on which notice of the meeting is posted or the date on which the resolution of the Directors declaring such dividend is adopted, as the case may be, shall be the record date for such determination of Shareholders. When a determination of those Shareholders that are entitled to receive notice of, attend or vote at a meeting of Shareholders has been made as provided in this Article 180, such determination shall apply to any adjournment thereof.
Registration By Way Of Continuation
181. The Company may by Special Resolution resolve to be registered by way of continuation in a jurisdiction outside the Cayman Islands or such other jurisdiction in which it is for the time being incorporated, registered or existing. In furtherance of a resolution adopted pursuant to this Article 181, the Directors may cause an application to be made to the Registrar of Companies to deregister the Company in the Cayman Islands or such other jurisdiction in which it is for the time being incorporated, registered or existing and may cause all such further steps as they consider appropriate to be taken to effect the transfer by way of continuation of the Company.
Annex B-26
182. With respect to any vote or votes to continue the Company in a jurisdiction outside the Cayman Islands in accordance with Article 181 (including, but not limited to, the approval of the organizational documents of the Company in such other jurisdiction), holders of Class B Shares will have ten votes for every Class B Share and holders of Class A Shares will have one vote for every Class A Share.
Mergers and Consolidation
183. The Company may merge or consolidate in accordance with the Companies Act.
184. To the extent required by the Companies Act, the Company may by Special Resolution resolve to merge or consolidate the Company.
disclosure
185. The Directors, or any authorised service providers (including the Officers, the Secretary and the registered office agent of the Company), shall be entitled to disclose to any regulatory or judicial authority, or to any stock exchange on which the Shares may from time to time be listed, any information regarding the affairs of the Company including, without limitation, information contained in the Register and books of the Company.
Exclusive Jurisdiction and Forum
186. Unless the Company consents in writing to the selection of an alternative forum, the courts of the Cayman Islands shall have exclusive jurisdiction over any claim or dispute arising out of or in connection with the Memorandum of Association, the Articles or otherwise related in any way to each Member’s shareholding in the Company, including but not limited to:
(a) any derivative action or proceeding brought on behalf of the Company;
(b) any action asserting a claim of breach of any fiduciary or other duty owed by any current or former Director, Officer or other employee of the Company to the Company or the Members;
(c) any action asserting a claim arising pursuant to any provision of the Companies Act, the Memorandum of Association or the Articles; or
(d) any action asserting a claim against the Company concerning its internal affairs.
187. Subject to Article 189 below, each Member irrevocably submits to the exclusive jurisdiction of the courts of the Cayman Islands over all such claims or disputes.
188. Without prejudice to any other rights or remedies that the Company may have, each Member acknowledges that damages alone would not be an adequate remedy for any breach of the exclusive jurisdiction and forum provisions set out above and that accordingly the Company shall be entitled, without proof of special damages, to the remedies of injunction, specific performance or other equitable relief for any threatened or actual breach of those provisions.
189. Articles 186, 187 and 188 shall not apply to any action or suits brought to enforce any liability or duty created by the U.S. Securities Act of 1933, as amended, the Securities Exchange Act of 1934, as amended, or any claim for which the federal district courts of the United States of America are, as a matter of the laws of the United States, the sole and exclusive forum for determination of such a claim.
Annex B-27
Annex C
ROLLOVER AGREEMENT
This ROLLOVER AGREEMENT (this “Agreement”) is entered into as of August 5, 2025, by and between (i) EQV Ventures Acquisition Corp., a Cayman Islands exempted company (“EQV”), (ii) Prometheus PubCo Inc., a Delaware corporation (“ParentCo”), (iii) Prometheus Holdings, LLC, a Delaware limited liability company (“EQV Holdings”), (iv) Presidio Investment Holdings LLC, a Delaware limited liability company (the “Company”), and (v) the signatory hereto labeled as a “Rollover Investor” on such signatory’s signature page (“Rollover Investor”). Capitalized terms used but not otherwise defined herein shall have the meanings set forth in Section 1 of this Agreement, or if not defined herein, the meanings set forth in the BCA (as defined below).
WHEREAS, EQV, ParentCo, EQV Holdings, Prometheus PubCo Merger Sub Inc., a Delaware corporation and a direct, wholly owned subsidiary of ParentCo, Prometheus Merger Sub LLC, a Delaware limited liability company and a direct, wholly owned subsidiary of EQV Holdings, and the Company have entered into that certain Business Combination Agreement, dated as of the date hereof (the “BCA”);
WHEREAS, EQV Ventures Sponsor LLC, a Delaware limited liability company (“Sponsor”), EQV, ParentCo and the Rollover Investor have entered into that certain Securities Contribution and Transfer Agreement, dated as of the date hereof (the “SCTA”), pursuant to which Sponsor has agreed to contribute to the capital of EQV certain of the Founder Shares (as defined therein) and EQV has irrevocably agreed to accept such Founder Shares, and EQV Holdings has agreed to issue common units of EQV Holdings (“EQV Holdings Common Units”), to the Rollover Investor;
WHEREAS, at the Closing, (i) the Rollover Investor shall, in accordance with the BCA and the terms of this Agreement, contribute its ParentCo Class A Rollover Units, if any, to ParentCo in exchange for ParentCo Class A Shares, and (ii) the EQV Holdings Rollover Units, if any, will, in accordance with Section 2.1(g)(iv) of the BCA and the terms of this Agreement, convert into the right to receive a number of EQV Holdings Common Units, as set forth in more detail herein;
WHEREAS, Rollover Investor desires to subscribe for and purchase from ParentCo, and ParentCo desires to sell to Rollover Investor, a number of shares of Class B common stock of ParentCo, par value $0.0001 per share (“ParentCo Class B Shares”) equal to the number of EQV Holdings Common Units received pursuant to Section 2, if any, as set forth in more detail herein; and
WHEREAS, at the Closing, Sponsor, EQV, ParentCo, EQV Holdings, EQV Resources Intermediate LLC, a Delaware limited liability company, Rollover Investor and certain other parties will enter into a Registration and Stockholders’ Rights Agreement in substantially the form attached as Exhibit K to the BCA.
In consideration of the premises and the mutual promises herein made, and in consideration of the representations, warranties and covenants herein contained, the Parties agree as follows:
Section 1. Definitions. For the purposes of this Agreement, the following term has the meaning set forth below:
“EQV Holdings Rollover Units” means a number of Class B Units of the Company held by Rollover Investor, having an aggregate dollar value equal to the amount, set forth opposite Rollover Investor’s name on their signature page to this Agreement under the headings “EQV Holdings Rollover Units” and “EQV Holdings Rollover Amount”, as may be updated by Rollover Investor pursuant to Section 2A(iii) below, that the Rollover Investor elects to have converted to EQV Holdings Common Units by virtue of the Company Merger.
“Party” or “Parties” mean, unless context otherwise requires, a party or the parties to this Agreement, including EQV, ParentCo, EQV Holdings, the Company and Rollover Investor.
“ParentCo Class A Rollover Units” means a number of Class B Units of the Company held by Rollover Investor, and having an aggregate dollar value equal to the amount, set forth opposite Rollover Investor’s name on their signature page to this Agreement under the headings “ParentCo Class A Rollover Units” and “ParentCo Class A Rollover Amount”, as may be updated by Rollover Investor pursuant to Section 2A(iii) below, that the Rollover Investor elects to contribute to ParentCo.
Annex C-1
“Rollover Units” means, the EQV Holdings Rollover Units and the ParentCo Class A Rollover Units.
Section 2. Rollover Conversion and Purchase.
2.A Rollover.
(i) On the Closing Date, Rollover Investor shall contribute its ParentCo Class A Rollover Units, if any, to ParentCo in exchange for a number of ParentCo Class A Shares equal to the Rollover Investor’s portion of the Rollover Amount (as set forth in the column labeled “ParentCo Class A Rollover Amount” on the signature page hereto, subject to Section 2A(iii) below) divided by $10.00 (the “ParentCo Rollover”), and/or
(ii) By virtue of the Company Merger, the EQV Holdings Rollover Units, if any, shall be converted into the right to receive a number of EQV Holdings Common Units equal to Rollover Investor’s portion of the Rollover Amount (as set forth in the column labeled “EQV Holdings Rollover Amount” on the signature page hereto, subject to Section 2A(iii) below) divided by $10.00 (the “EQV Holdings Rollover”).
(iii) Rollover Investor may, by written notice to EQV, ParentCo and the Company, within 60 days following the date hereof (but in no event later than five Business Days prior to the Closing Date), reallocate the number of Rollover Units as between the ParentCo Class A Rollover Units and the EQV Holdings Rollover Units at such Rollover Investor’s discretion; provided that, for the avoidance of doubt, any amendment, waiver or modification of the aggregate number of Rollover Units shall be subject to Section 5D. Any such election shall be (x) subject to the terms of the BCA (including the definition of Pre-Closing Period Rollover Amount, if applicable) and (y) binding and irrevocable and coupled with an interest vested in ParentCo and/or EQV Holdings, as applicable.
(b) For the avoidance of doubt, Rollover Investor hereby agrees that it, he or she will not receive any Cash Consideration with respect to any ParentCo Class A Rollover Units and/or EQV Holdings Rollover Units contributed or rolled pursuant to this Agreement.
2.B Purchase. Simultaneously with, and conditional upon, the consummation of the transactions contemplated in Section 2A, Rollover Investor agrees to subscribe for and purchase from ParentCo, and ParentCo agrees to sell to Rollover Investor, a number of ParentCo Class B Shares equal to the number of EQV Holdings Common Units, if any, to be distributed to Rollover Investor pursuant to Section 2A(ii) and the SCTA, by payment via wire transfer of immediately available funds to one or more accounts designed in writing by ParentCo to Rollover Investor, in each case for a purchase price per ParentCo Class B Share equal to $0.0001 per ParentCo Class B Share.
Section 3. Representations and Warranties of Rollover Investor. Rollover Investor hereby represents and warrants to EQV, ParentCo and EQV Holdings as of the date hereof and as of the Closing that:
3.A Authority. Rollover Investor possesses all requisite capacity, power and authority to execute and deliver this Agreement and to perform Rollover Investor’s obligations hereunder.
3.B Enforceability. This Agreement has been duly executed and delivered by Rollover Investor, and assuming due authorization, execution and delivery by each other Party, constitutes the legal, valid and binding obligation of Rollover Investor, enforceable in accordance with its terms.
3.C No Violation. Neither the execution and delivery of this Agreement by Rollover Investor, or the consummation of the transactions contemplated hereby, shall (i) violate any applicable Law or Order to which such Rollover Investor is subject, (ii) with or without notice or lapse of time or both, result in a breach, violation, default or termination of, cancellation of or acceleration of obligations under, or loss of benefit under, or default under, or require the consent or approval of any third-party under, require a notice with a third-party under or give rise to or permit the imposition of any Lien (other than Permitted Liens) on any asset or properties of the Group Companies under any Contract to which any Group Company is a Party or Rollover Investor or the Rollover Units is subject or (iii) result in a breach or violation of, or default under, the Governing Documents of the Company, in each case, other than any violations or breaches that, with respect to clauses (i) and (ii) and individually or in the aggregate, would not reasonably be expected to have a material adverse effect on the ability of Rollover Investor to consummate the transactions contemplated by, or perform its obligations under, this Agreement. Such Rollover Investor is neither Party to, nor bound by, any consulting agreement, noncompete agreement, non-solicitation agreement or confidentiality agreement or any other agreement which could impair, prohibit, restrict or otherwise interfere with such Rollover Investor’s obligations hereunder or the ownership of the EQV Holdings Common Units, ParentCo Class A Shares or ParentCo Class B Shares.
Annex C-2
3.D Ownership. Rollover Investor is the beneficial and record owner of each of the Rollover Units. Rollover Investor has good, valid and marketable title to the Rollover Units, free and clear of any and all Liens, other than Permitted Liens. Other than this Agreement, there are no outstanding options, warrants or Contracts or any other rights of any Person to acquire the Rollover Units. Rollover Investor does not own, beneficially or of record, any Equity Interests or other securities (debt, equity or otherwise) in the Company, other than the Rollover Units and any Equity Interests of the Company that will be converted pursuant to Section 2.1(g)(iv) of the BCA. For the avoidance of doubt, Rollover Investor hereby acknowledges and agrees that the ParentCo Class A Shares and/or EQV Holdings Common Units, if any, received hereunder constitute full and fair consideration for the rollover of Rollover Investor’s Rollover Units, notwithstanding anything to the contrary in the Governing Documents of the Company, and Rollover Investor irrevocably waives any and all rights to receive any other form of or additional consideration in connection with the transactions contemplated by the BCA and this Agreement.
3.E Investment Intent. The ParentCo Class A Shares and/or EQV Holdings Common Units acquired by Rollover Investor pursuant to this Agreement will be acquired for Rollover Investor’s own account and not with a view to, or intention of, distribution thereof in violation of any applicable Laws, and no ParentCo Class A Shares and/or EQV Holdings Common Units will be disposed of in contravention of any applicable Laws.
3.F Accredited Investor. Such Rollover Investor is an “accredited investor” within the meaning of Rule 501 of Regulation D of the Securities and Exchange Commission, is sophisticated in financial matters and is able to evaluate the risks and benefits of the investment in the ParentCo Class A Shares and/or EQV Holdings Common Units.
3.G Investment Risk. Rollover Investor is able to bear the economic risk or loss of Rollover Investor’s investment in the ParentCo Class A Shares and/or EQV Holdings Common Units, which are subject to substantial restrictions on transfer set forth herein and in Governance Documents of ParentCo or EQV Holdings, as applicable, and, therefore, cannot be sold or transferred unless subsequently registered under applicable state and federal securities Laws, or an exemption from such registration is available, and in compliance with such restrictions on transfer.
3.H Returns. Rollover Investor understands and agrees that (A) the investment in ParentCo and EQV Holdings involves a high degree of risk, (B) in the future the ParentCo Class A Shares and/or EQV Common Units, may significantly increase or decrease in value and (C) no guarantees or representations have been made or can be made with respect to the future value of the ParentCo Class A Shares and/or EQV Common Units, or the future profitability or success of ParentCo, EQV Holdings or any of its or their subsidiaries.
3.I Dilution. Rollover Investor acknowledges and agrees that there may be additional issuances of Equity Interests in ParentCo or EQV Holdings, as applicable, and its and their subsidiaries after the date hereof and the Equity Interest of Rollover Investor in ParentCo or EQV Holdings may be diluted in connection with any such issuance, in each case subject to the terms of ParentCo’s or EQV Holdings’ Governance Documents.
3.J Review; Examination. Rollover Investor has had an opportunity to ask questions and receive answers from EQV, ParentCo and EQV Holdings, as applicable, and its and their representatives concerning the terms and conditions of this Agreement and the BCA (the “Transaction Documents”) and the offering of the ParentCo Class A Shares and/or EQV Holdings Common Units, and has had full and free access and opportunity to inspect, review, examine and inquire about all financial and other information concerning EQV, ParentCo and EQV Holdings, as applicable, and its and their subsidiaries as Rollover Investor has requested. Rollover Investor has had an opportunity to consult with Rollover Investor’s own tax counsel as to the U.S. federal, state, local and non-U.S. tax consequences of the transactions contemplated by the Transaction Documents and independent legal counsel regarding Rollover Investor’s rights and obligations under the Transaction Documents and fully understands the terms and conditions contained herein and therein. Rollover Investor is not relying on EQV, ParentCo, EQV Holdings or any of its or their Affiliates’ employees, agents or representatives with respect to the legal, tax, economic, and related considerations of an investment in the ParentCo Class A Shares and/or EQV Holdings Common Units.
3.K No Reliance. In acquiring the ParentCo Class A Shares and/or EQV Holdings Common Units, Rollover Investor is not relying on (and Rollover Investor hereby expressly disclaims) any and all representations, warranties or information (including any projections or forecasts) that may have been provided to Rollover Investor from EQV, ParentCo, EQV Holdings or any of its or their Affiliates or representatives or any other person, except only for the representations and warranties of EQV, ParentCo and EQV Holdings, as applicable, expressly set forth in Section 4 hereof.
Annex C-3
Section 4. Representations and Warranties of EQV, ParentCo and EQV Holdings. EQV, ParentCo and EQV Holdings hereby represent and warrant (severally, and not jointly) to Rollover Investor as of the date hereof and as of the Closing that:
4.A Organization. Each of EQV, ParentCo and EQV Holdings is (i) duly organized, validly existing and in good standing under the laws of the jurisdiction of its formation and (ii) duly qualified or licensed to do business and in good standing in each jurisdiction where the character of the properties owned, leased or licensed by it or the nature of its business makes such qualification, licensing or good standing necessary, except where the failure to be so qualified or licensed or in good standing has not had, and would not reasonably be expected to prevent or materially impar or materially delay the ability of such Person to consummate the transactions contemplated hereby.
4.B Authorization. Each of EQV, ParentCo and EQV Holdings has the limited liability company or corporate power and authority to execute and deliver this Agreement and to perform its obligations hereunder. Each of EQV, ParentCo and EQV Holdings has taken all limited liability company actions or proceedings required to be taken by or on the part of EQV, ParentCo or EQV Holdings, as applicable, to authorize and permit the execution and delivery by EQV, ParentCo and EQV Holdings, as applicable, of this Agreement and the performance by EQV, ParentCo and EQV Holdings, as applicable, of its and their obligations hereunder the consummation of the transactions contemplated hereby.
4.C Enforceability. This Agreement has been duly executed and delivered by each of EQV, ParentCo and EQV Holdings, and assuming due authorization, execution and delivery by each other Party, constitutes the legal, valid and binding obligation of EQV, ParentCo and EQV Holdings, enforceable in accordance with its terms.
4.D No Violation. Neither the execution and delivery by EQV, ParentCo or EQV Holdings of this Agreement nor the consummation by EQV, ParentCo or EQV Holdings of the transactions contemplated hereby will (i) violate any applicable Law or Order to which EQV, ParentCo or EQV Holdings is subject, (ii) result in a material breach, violation or termination or, or acceleration of obligations under, or material default under, or require the consent of any third-party under, any material Contract to which EQV, ParentCo or EQV Holdings is a Party, except for such breaches, violations, terminations, accelerations, defaults or consents as would not reasonably be expected to prevent or materially impar or materially delay the ability of EQV, ParentCo or EQV Holdings to consummate the transactions contemplated hereby or (iii) result in a material breach or violation of, or material default under, the Governing Documents of EQV, ParentCo or EQV Holdings, in each case, other than any violations or breaches that, with respect to clauses (i) and (ii) and individually or in the aggregate, would not reasonably be expected to have a material adverse effect on the ability of EQV, ParentCo or EQV Holdings to consummate the transactions contemplated by, or perform its obligations under, this Agreement.
4.E Equity Interests. The ParentCo Class A Shares and/or EQV Interests, as applicable, when issued to Rollover Investor in accordance with this Agreement, will be validly issued, fully paid and nonassessable and will be issued to the Rollover Investor free and clear of all Liens other than those set forth in the Governing Documents of ParentCo and EQV Holdings, as applicable, and those arising under state and federal securities Laws.
4.F Additional Representations and Warranties of EQV, ParentCo and EQV Holdings. Subject to the qualifications, exceptions and disclosures related thereto in the BCA, EQV, ParentCo and EQV Holdings hereby make each of the representations and warranties of the EQV Parties, each with respect to itself (as defined in the BCA) set forth in Section 4.3, Section 4.4, Section 4.5, Section 4.6, Section 4.7, Section 4.10, Section 4.13, Section 4.14, Section 4.15 and Section 4.17 of the BCA (as if such representations and warranties were initially made to Rollover Investor and set forth in this Agreement in their entirety, mutatis mutandis).
4.G No Reliance. Each of EQV, ParentCo and EQV Holdings is not relying on (and each hereby expressly disclaims) any and all representations, warranties or information (including any projections or forecasts) that may have been provided to EQV, ParentCo or EQV Holdings from Rollover Investor or any of its Affiliates or representatives or any other person, except only for the representations and warranties of Rollover Investor expressly set forth in Section 3 hereof.
Annex C-4
Section 5. Miscellaneous.
5.A Intended Tax Treatment. For U.S. federal (and applicable state or local) income tax purposes, EQV, ParentCo, EQV Holdings, the Company, and the Rollover Investors intend and agree to treat (and, if applicable, to cause its Affiliates to treat) the ParentCo Rollover, the EQV Holdings Rollover, and the purchase described in Section 2B as set forth in Section 7.1(a) of the BCA. The parties hereto (and, if applicable, their Affiliates) shall prepare and file all Tax Returns in a manner consistent with the foregoing tax treatment and shall not take any action or position inconsistent with the foregoing tax treatment for any tax purposes, unless otherwise required pursuant to a determination within the meaning of Section 1313(a) of the Code.
5.B Successors and Assigns. This Agreement and all of the provisions hereof shall be binding upon and inure to the benefit of the Parties and their respective successors and assigns; provided that, neither this Agreement nor any of the rights, interests or obligations hereunder may be assigned or delegated by any Party except to their Affiliates, (including by operation of Law, including in connection with a merger or consolidation or conversion of EQV) without the prior written consent of the other Parties. Any purported assignment or delegation not permitted under this Section 5B shall be null and void.
5.C Severability. Whenever possible, each provision hereof (or part thereof) shall be interpreted in such manner as to be effective and valid under applicable Law, but if any provision hereof (or part thereof) or the application of any such provision (or part thereof) to any Person or circumstance shall be held to be prohibited by or invalid, illegal or unenforceable under applicable Law in any respect by a court of competent jurisdiction, such provision (or part thereof) shall be ineffective only to the extent of such prohibition or invalidity, illegality or unenforceability, without invalidating the remainder of such provision or the remaining provisions hereof. Furthermore, in lieu of such illegal, invalid or unenforceable provision (or part thereof), the Parties shall substitute in good faith as a part hereof a legal, valid and enforceable provision as similar in terms to such illegal, invalid, or unenforceable provision (or part thereof) as may be possible.
5.D Amendment and Waiver. No amendment or modification of any provision hereof shall be valid unless the same shall be in writing and signed by each Party. Any purported amendment or modification of any provision hereof that does not comply with this Section 5D shall be null and void. No waiver of any provision or condition hereof shall be valid unless the same shall be in writing and signed by the Party against which such waiver is to be enforced. No waiver by any Party of any default, breach of representation or warranty or breach of covenant hereunder, whether intentional or not, shall be deemed to extend to any other, prior or subsequent default or breach or affect in any way any rights arising by virtue of any other, prior or subsequent such occurrence.
5.E Notices. All notices, demands, requests, instructions, claims, consents, waivers and other communications to be given or delivered under this Agreement shall be in writing and shall be deemed to have been given (a) when personally delivered (or, if delivery is refused, upon presentment), (b) when delivered by e-mail prior to 5:00 p.m. Eastern Time on a Business Day, and, if otherwise, on the next Business Day, (c) one Business Day following sending by reputable overnight express courier (charges prepaid) or (d) three days following mailing by certified or registered mail, postage prepaid and return receipt requested, in each case, addressed as follows:
Notices to Rollover Investor:
The address set forth on
Rollover Investor’s
signature page
attached hereto
Notices to EQV, ParentCo or EQV Holdings:
|
c/o EQV Ventures Acquisition Corp. |
||||
|
1090 Center Drive |
||||
|
Park City, UT 84098 |
||||
|
Attention: |
Jerome Silvey, III |
|||
|
Tyson Taylor |
||||
|
Email: |
tyson.taylor@eqvgroup.com |
|||
|
jerry.silvey@eqvgroup.com |
||||
Annex C-5
with a copy to (which shall not constitute notice):
|
Kirkland & Ellis LLP |
||||
|
609 Main Street |
||||
|
Attention: |
William J. Benitez, P.C. |
|||
|
Julian Seiguer, P.C. |
||||
|
Email: |
wbenitez@kirkland.com |
|||
|
julian.seiguer@kirkland.com |
||||
5.F Counterparts; Email. This Agreement may be executed and delivered in one or more counterparts and by email or other electronic transmission, each of which shall be deemed an original and all of which shall be considered one and the same agreement. No Party shall raise the use of email to deliver a signature or the fact that any signature or agreement or instrument was transmitted or communicated through the use of email as a defense to the formation or enforceability of a Contract and each Party forever waives any such defense. The words “execution,” “signed,” “signature,” and words of like import in this Agreement shall include images of manually executed signatures transmitted by facsimile or other electronic format (including, “pdf”, “tif” or “jpg”) and other electronic signatures (including, DocuSign and AdobeSign). The use of electronic signatures and electronic records (including, any contract or other record created, generated, sent, communicated, received, or stored by electronic means) shall be of the same legal effect, validity and enforceability as a manually executed signature or use of a paper-based record-keeping system to the fullest extent permitted by applicable law, including the Federal Electronic Signatures in Global and National Commerce Act, the Delaware Uniform Electronic Transactions Act and any other applicable law. Minor variations in the form of the signature page, including footers from earlier versions of this Agreement or any such other document, shall be disregarded in determining the Party’s intent or the effectiveness of such signature.
5.G Specific Performance. Each Party acknowledges that the rights of each Party to consummate the transactions contemplated hereby are unique and recognizes and affirms that in the event any of the provisions hereof are not performed in accordance with their specific terms or otherwise are breached, money damages would be inadequate (and therefore the non-breaching Party would have no adequate remedy at Law), and the non-breaching Party would be irreparably damaged. Accordingly, each Party agrees that each other Party shall be entitled to specific performance, an injunction or other equitable relief (without posting of bond or other security or needing to prove irreparable harm) to prevent breaches of the provisions hereof and to enforce specifically this Agreement, the BCA or any Ancillary Agreement to the extent expressly contemplated herein or therein and the terms and provisions hereof in any Proceeding, in addition to any other remedy to which such Person may be entitled. Each Party agrees that it will not oppose the granting of specific performance and other equitable relief on the basis that any other Party has an adequate remedy at Law or that an award of specific performance is not an appropriate remedy for any reason at Law or equity. The Parties acknowledge and agree that any Party seeking an injunction to prevent breaches of this Agreement and to enforce specifically the terms and provisions hereof in accordance with this Section 5G shall not be required to provide any bond or other security in connection with any such injunction.
5.H Governing Law; Waiver of Jury Trial; Jurisdiction. Section 10.7 of the BCA is hereby incorporated by reference, mutatis mutandis.
5.I Interpretation. Section 10.5 of the BCA is hereby incorporated by reference, mutatis mutandis.
5.J Non-Recourse. Except to the extent such person is a Party, and subject in all cases to the terms and conditions of and limitations herein, the Parties acknowledge and agree that no past, present or future director, officer, agent, Affiliate manager, assignee, incorporator, controlling Person, fiduciary, representative or employee of any of the Parties (each, a “Non-Recourse Person”), in such capacity, shall have any liability or responsibility (in contract, tort or otherwise) for any liabilities of any Party, as applicable, under this Agreement or for any claim based on, in respect of, or by reason of, the transactions contemplated by this Agreement. This Agreement may only be enforced against, and any action based upon, arising out of, or related to this Agreement, or the negotiation, execution or performance of this Agreement, may only be brought against any Party and then only with respect to the specific obligations set forth herein with respect to such Party. Each Non-Recourse Person is expressly intended as a third-party beneficiary of this Section 5J.
Annex C-6
5.K Entire Agreement; Termination. This Agreement, the Ancillary Agreements and the BCA (together with all schedules and exhibits attached hereto and thereto) contain the entire agreement between the Parties and supersede any prior understandings, agreements or representations by or between the Parties, written or oral, which may have related to the subject matter hereof in any way. This Agreement will automatically and immediately terminate without any further action by any Person, upon the termination of the BCA in accordance with its terms.
5.L Reasonable Best Efforts; Further Assurances. Subject to the terms and conditions set forth herein, and to applicable Laws, the Parties shall cooperate and use their respective reasonable best efforts to take, or cause to be taken, all appropriate action (including executing and delivering any documents, certificates, instruments and other papers that are necessary for the consummation of the transactions contemplated hereby), and do, or cause to be done, and assist and cooperate with the other Parties in doing, all things necessary, proper or advisable to consummate and make effective, in the most expeditious manner practicable, the transactions contemplated hereby.
5.M Rollover Representative. The Rollover Investor hereby appoints Will Ulrich (acting in such capacity, the “Rollover Representative”) as its, his or her representative for purposes of this Section 5M. Notwithstanding anything to the contrary herein, the obligations of the Rollover Investor to consummate the transactions contemplated to be performed in this Rollover Agreement are subject to the satisfaction or written waiver, as of the Closing Date of each of the following conditions: (1) the Equity Value set forth in the BCA as of the Execution Date shall not have been amended or modified, (2) the overall tax structure of the transactions contemplated by the BCA as of the Execution Date shall not have been amended or modified in a manner that materially and disproportionally adversely affects the Rollover Members as a class (excluding NHPI); and (3) the Equity Incentive Plan in the form attached as Exhibit L to the BCA as of the Execution Date shall not have been amended or modified, in each case, unless any such amendments or modifications described in clauses (1), (2), or (3) have been consented to in writing by the Rollover Representative.
Annex C-7
IN WITNESS WHEREOF, the Parties have executed this Rollover Agreement as of the date first written above.
|
EQV: |
||||
|
EQV Ventures Acquisition Corp. |
||||
|
By: |
|
|||
|
Name: |
||||
|
Its: |
||||
|
PARENTCO: |
||||
|
Prometheus PubCo Inc. |
||||
|
By: |
|
|||
|
Name: |
||||
|
Title: |
||||
|
EQV HOLDINGS: |
||||
|
Prometheus Holdings LLC |
||||
|
By: |
|
|||
|
Name: |
||||
|
Its: |
||||
Signature Page to Rollover Agreement
Annex C-8
|
COMPANY: |
||||
|
PRESIDIO INVESTMENT HOLDINGS LLC |
||||
|
By: |
|
|||
|
Name: |
||||
|
Title: |
||||
Signature Page to Rollover Agreement
Annex C-9
|
ROLLOVER INVESTOR: |
||||
|
By: |
|
|||
|
Name: |
||||
|
Address for Notification: |
||||
|
|
||||
|
|
||||
|
|
||||
|
EQV Holdings |
EQV Holdings |
EQV Holdings |
ParentCo |
ParentCo |
ParentCo |
|||||
Signature Page to Rollover Agreement
Annex C-10
Annex D
ROLLOVER AGREEMENT
This ROLLOVER AGREEMENT (this “Agreement”) is entered into as of August 5, 2025, by and between (i) EQV Ventures Acquisition Corp., a Cayman Islands exempted company (“EQV”), (ii) Prometheus PubCo Inc., a Delaware corporation (“ParentCo”), (iii) Prometheus Holdings, LLC, a Delaware limited liability company (“EQV Holdings”), (iv) Presidio Investment Holdings LLC, a Delaware limited liability company (the “Company”), and (v) the signatory hereto labeled as a “Rollover Investor” on such signatory’s signature page (“Rollover Investor”). Capitalized terms used but not otherwise defined herein shall have the meanings set forth in Section 1 of this Agreement, or if not defined herein, the meanings set forth in the BCA (as defined below).
WHEREAS, EQV, ParentCo, EQV Holdings, Prometheus PubCo Merger Sub Inc., a Delaware corporation and a direct, wholly owned subsidiary of ParentCo, Prometheus Merger Sub LLC, a Delaware limited liability company and a direct, wholly owned subsidiary of EQV Holdings, and the Company have entered into that certain Business Combination Agreement, dated as of the date hereof (the “BCA”);
WHEREAS, EQV Ventures Sponsor LLC, a Delaware limited liability company (“Sponsor”), EQV, ParentCo and the Rollover Investor have entered into that certain Securities Contribution and Transfer Agreement, dated as of the date hereof (the “SCTA”), pursuant to which Sponsor has agreed to contribute to the capital of EQV certain of the Founder Shares (as defined therein) and EQV has irrevocably agreed to accept such Founder Shares, and ParentCo has agreed to issue shares of Class A common stock of ParentCo, par value $0.0001 per share (“ParentCo Class A Shares”), to the Rollover Investor;
WHEREAS, at the Closing, (i) the Rollover Investor shall, in accordance with the BCA and the terms of this Agreement, contribute its ParentCo Class A Rollover Units, if any, to ParentCo in exchange for ParentCo Class A Shares, and (ii) the EQV Holdings Rollover Units, if any, will, in accordance with Section 2.1(g)(iv) of the BCA and the terms of this Agreement, convert into the right to receive a number of EQV Holdings Common Units, as set forth in more detail herein;
WHEREAS, Rollover Investor desires to subscribe for and purchase from ParentCo, and ParentCo desires to sell to Rollover Investor, a number of shares of Class B common stock of ParentCo, par value $0.0001 per share (“ParentCo Class B Shares”) equal to the number of EQV Holdings Common Units received pursuant to Section 2, if any, as set forth in more detail herein; and
WHEREAS, at the Closing, Sponsor, EQV, ParentCo, EQV Holdings, EQV Resources Intermediate LLC, a Delaware limited liability company, Rollover Investor and certain other parties will enter into a Registration and Stockholders’ Rights Agreement in substantially the form attached as Exhibit K to the BCA.
In consideration of the premises and the mutual promises herein made, and in consideration of the representations, warranties and covenants herein contained, the Parties agree as follows:
Section 1. Definitions. For the purposes of this Agreement, the following term has the meaning set forth below:
“EQV Holdings Rollover Units” means a number of Class A Units of the Company held by Rollover Investor, having an aggregate dollar value equal to the amount, set forth opposite Rollover Investor’s name on their signature page to this Agreement under the headings “EQV Holdings Rollover Units” and “EQV Holdings Rollover Amount”, as may be updated by Rollover Investor pursuant to Section 2A(iii) below, that the Rollover Investor elects to have converted to EQV Holdings Common Units by virtue of the Company Merger.
“Party” or “Parties” mean, unless context otherwise requires, a party or the parties to this Agreement, including EQV, ParentCo, EQV Holdings, the Company and Rollover Investor.
“ParentCo Class A Rollover Units” means a number of Class A Units of the Company held by Rollover Investor, and having an aggregate dollar value equal to the amount, set forth opposite Rollover Investor’s name on their signature page to this Agreement under the headings “ParentCo Class A Rollover Units” and “ParentCo Class A Rollover Amount”, as may be updated by Rollover Investor pursuant to Section 2A(iii) below, that the Rollover Investor elects to contribute to ParentCo.
Annex D-1
“Rollover Units” means, the EQV Holdings Rollover Units and the ParentCo Class A Rollover Units.
Section 2. Rollover Conversion and Purchase.
2.A Rollover.
(i) On the Closing Date, Rollover Investor shall contribute its ParentCo Class A Rollover Units, if any, to ParentCo in exchange for a number of ParentCo Class A Shares equal to the Rollover Investor’s portion of the Rollover Amount (as set forth in the column labeled “ParentCo Class A Rollover Amount” on the signature page hereto, subject to Section 2A(iii) below) divided by $10.00 (the “ParentCo Rollover”), and/or
(ii) By virtue of the Company Merger, the EQV Holdings Rollover Units, if any, shall be converted into the right to receive a number of EQV Holdings Common Units equal to Rollover Investor’s portion of the Rollover Amount (as set forth in the column labeled “EQV Holdings Rollover Amount” on the signature page hereto, subject to Section 2A(iii) below) divided by $10.00 (the “EQV Holdings Rollover”).
(iii) Subject to Section 2A(v), Rollover Investor may, by written notice to EQV, ParentCo and the Company, within 60 days following the date hereof (but in no event later than five Business Days prior to the Closing Date), reallocate the number of Rollover Units as between the ParentCo Class A Rollover Units and the EQV Holdings Rollover Units at such Rollover Investor’s discretion; provided that, for the avoidance of doubt, any amendment, waiver or modification of the aggregate number of Rollover Units shall be subject to Section 5D. Any such election shall be (x) subject to the terms of the BCA (including the definition of Pre-Closing Period Rollover Amount, if applicable) and (y) binding and irrevocable and coupled with an interest vested in ParentCo and/or EQV Holdings, as applicable.
(b) For the avoidance of doubt, Rollover Investor hereby agrees that it, he or she will not receive any Cash Consideration with respect to any ParentCo Class A Rollover Units and/or EQV Holdings Rollover Units contributed or rolled pursuant to this Agreement.
(c) Notwithstanding the foregoing, any Rollover Units distributed by NH Presidio Investments LLC to a Successor LP will automatically and irrevocably be included in the ParentCo Rollover.
2.B Purchase. Simultaneously with, and conditional upon, the consummation of the transactions contemplated in Section 2A, Rollover Investor agrees to subscribe for and purchase from ParentCo, and ParentCo agrees to sell to Rollover Investor, a number of ParentCo Class B Shares equal to the number of EQV Holdings Common Units, if any, to be distributed to Rollover Investor pursuant to Section 2A(ii), by payment via wire transfer of immediately available funds to one or more accounts designed in writing by ParentCo to Rollover Investor, in each case for a purchase price per ParentCo Class B Share equal to $0.0001 per ParentCo Class B Share.
Section 3. Representations and Warranties of Rollover Investor. Rollover Investor hereby represents and warrants to EQV, ParentCo and EQV Holdings as of the date hereof and as of the Closing that:
3.A Authority. Rollover Investor possesses all requisite capacity, power and authority to execute and deliver this Agreement and to perform Rollover Investor’s obligations hereunder.
3.B Enforceability. This Agreement has been duly executed and delivered by Rollover Investor, and assuming due authorization, execution and delivery by each other Party, constitutes the legal, valid and binding obligation of Rollover Investor, enforceable in accordance with its terms.
3.C No Violation. Neither the execution and delivery of this Agreement by Rollover Investor, or the consummation of the transactions contemplated hereby, shall (i) violate any applicable Law or Order to which such Rollover Investor is subject, (ii) with or without notice or lapse of time or both, result in a breach, violation, default or termination of, cancellation of or acceleration of obligations under, or loss of benefit under, or default under, or require the consent or approval of any third-party under, require a notice with a third-party under or give rise to or permit the imposition of any Lien (other than Permitted Liens) on any asset or properties of the Group Companies under any Contract to which any Group Company is a Party or Rollover Investor or the Rollover Units is subject or (iii) result in a breach or violation of, or default under, the Governing Documents of the Company, in each case, other than any violations or breaches that, with respect to clauses (i) and (ii) and individually or in the aggregate, would not reasonably be expected to have a material adverse effect on the ability of Rollover Investor to consummate the
Annex D-2
transactions contemplated by, or perform its obligations under, this Agreement. Such Rollover Investor is neither Party to, nor bound by, any consulting agreement, noncompete agreement, non-solicitation agreement or confidentiality agreement or any other agreement which could impair, prohibit, restrict or otherwise interfere with such Rollover Investor’s obligations hereunder or the ownership of the EQV Holdings Common Units, ParentCo Class A Shares or ParentCo Class B Shares.
3.D Ownership. Rollover Investor is the beneficial and record owner of each of the Rollover Units. Rollover Investor has good, valid and marketable title to the Rollover Units, free and clear of any and all Liens, other than Permitted Liens. Other than this Agreement, there are no outstanding options, warrants or Contracts or any other rights of any Person to acquire the Rollover Units. Rollover Investor does not own, beneficially or of record, any Equity Interests or other securities (debt, equity or otherwise) in the Company, other than the Rollover Units and any Equity Interests of the Company that will be converted pursuant to Section 2.1(g)(iv) of the BCA. For the avoidance of doubt, Rollover Investor hereby acknowledges and agrees that the ParentCo Class A Shares and/or EQV Holdings Common Units, if any, received hereunder constitute full and fair consideration for the rollover of Rollover Investor’s Rollover Units, notwithstanding anything to the contrary in the Governing Documents of the Company, and Rollover Investor irrevocably waives any and all rights to receive any other form of or additional consideration in connection with the transactions contemplated by the BCA and this Agreement.
3.E Investment Intent. The ParentCo Class A Shares and/or EQV Holdings Common Units acquired by Rollover Investor pursuant to this Agreement will be acquired for Rollover Investor’s own account and not with a view to, or intention of, distribution thereof in violation of any applicable Laws, and no ParentCo Class A Shares and/or EQV Holdings Common Units will be disposed of in contravention of any applicable Laws.
3.F Accredited Investor. Such Rollover Investor is an “accredited investor” within the meaning of Rule 501 of Regulation D of the Securities and Exchange Commission, is sophisticated in financial matters and is able to evaluate the risks and benefits of the investment in the ParentCo Class A Shares and/or EQV Holdings Common Units.
3.G Investment Risk. Rollover Investor is able to bear the economic risk or loss of Rollover Investor’s investment in the ParentCo Class A Shares and/or EQV Holdings Common Units, which are subject to substantial restrictions on transfer set forth herein and in Governance Documents of ParentCo or EQV Holdings, as applicable, and, therefore, cannot be sold or transferred unless subsequently registered under applicable state and federal securities Laws, or an exemption from such registration is available, and in compliance with such restrictions on transfer.
3.H Returns. Rollover Investor understands and agrees that (A) the investment in ParentCo and EQV Holdings involves a high degree of risk, (B) in the future the ParentCo Class A Shares and/or EQV Common Units, may significantly increase or decrease in value and (C) no guarantees or representations have been made or can be made with respect to the future value of the ParentCo Class A Shares and/or EQV Common Units, or the future profitability or success of ParentCo, EQV Holdings or any of its or their subsidiaries.
3.I Dilution. Rollover Investor acknowledges and agrees that there may be additional issuances of Equity Interests in ParentCo or EQV Holdings, as applicable, and its and their subsidiaries after the date hereof and the Equity Interest of Rollover Investor in ParentCo or EQV Holdings may be diluted in connection with any such issuance, in each case subject to the terms of ParentCo’s or EQV Holdings’ Governance Documents.
3.J Review; Examination. Rollover Investor has had an opportunity to ask questions and receive answers from EQV, ParentCo and EQV Holdings, as applicable, and its and their representatives concerning the terms and conditions of this Agreement and the BCA (the “Transaction Documents”) and the offering of the ParentCo Class A Shares and/or EQV Holdings Common Units, and has had full and free access and opportunity to inspect, review, examine and inquire about all financial and other information concerning EQV, ParentCo and EQV Holdings, as applicable, and its and their subsidiaries as Rollover Investor has requested. Rollover Investor has had an opportunity to consult with Rollover Investor’s own tax counsel as to the U.S. federal, state, local and non-U.S. tax consequences of the transactions contemplated by the Transaction Documents and independent legal counsel regarding Rollover Investor’s rights and obligations under the Transaction Documents and fully understands the terms and conditions contained herein and therein. Rollover Investor is not relying on EQV, ParentCo, EQV Holdings or any of its or their Affiliates’ employees, agents or representatives with respect to the legal, tax, economic, and related considerations of an investment in the ParentCo Class A Shares and/or EQV Holdings Common Units.
Annex D-3
3.K No Reliance. In acquiring the ParentCo Class A Shares and/or EQV Holdings Common Units, Rollover Investor is not relying on (and Rollover Investor hereby expressly disclaims) any and all representations, warranties or information (including any projections or forecasts) that may have been provided to Rollover Investor from EQV, ParentCo, EQV Holdings or any of its or their Affiliates or representatives or any other person, except only for the representations and warranties of EQV, ParentCo and EQV Holdings, as applicable, expressly set forth in Section 4 hereof.
3.L No Binding Commitment. NH Presidio Investments LLC does not have, and to the knowledge, without any duty of inquiry or investigation, of NH Presidio Investments LLC, none of its Successor LPs (if applicable) has, a present plan or intention or a binding commitment to dispose of any ParentCo Class A Shares received hereunder.
Section 4. Representations and Warranties of EQV, ParentCo and EQV Holdings. EQV, ParentCo and EQV Holdings hereby represent and warrant (severally, and not jointly) to Rollover Investor as of the date hereof and as of the Closing that:
4.A Organization. Each of EQV, ParentCo and EQV Holdings is (i) duly organized, validly existing and in good standing under the laws of the jurisdiction of its formation and (ii) duly qualified or licensed to do business and in good standing in each jurisdiction where the character of the properties owned, leased or licensed by it or the nature of its business makes such qualification, licensing or good standing necessary, except where the failure to be so qualified or licensed or in good standing has not had, and would not reasonably be expected to prevent or materially impar or materially delay the ability of such Person to consummate the transactions contemplated hereby.
4.B Authorization. Each of EQV, ParentCo and EQV Holdings has the limited liability company or corporate power and authority to execute and deliver this Agreement and to perform its obligations hereunder. Each of EQV, ParentCo and EQV Holdings has taken all limited liability company actions or proceedings required to be taken by or on the part of EQV, ParentCo or EQV Holdings, as applicable, to authorize and permit the execution and delivery by EQV, ParentCo and EQV Holdings, as applicable, of this Agreement and the performance by EQV, ParentCo and EQV Holdings, as applicable, of its and their obligations hereunder the consummation of the transactions contemplated hereby.
4.C Enforceability. This Agreement has been duly executed and delivered by each of EQV, ParentCo and EQV Holdings, and assuming due authorization, execution and delivery by each other Party, constitutes the legal, valid and binding obligation of EQV, ParentCo and EQV Holdings, enforceable in accordance with its terms.
4.D No Violation. Neither the execution and delivery by EQV, ParentCo or EQV Holdings of this Agreement nor the consummation by EQV, ParentCo or EQV Holdings of the transactions contemplated hereby will (i) violate any applicable Law or Order to which EQV, ParentCo or EQV Holdings is subject, (ii) result in a material breach, violation or termination or, or acceleration of obligations under, or material default under, or require the consent of any third-party under, any material Contract to which EQV, ParentCo or EQV Holdings is a Party, except for such breaches, violations, terminations, accelerations, defaults or consents as would not reasonably be expected to prevent or materially impar or materially delay the ability of EQV, ParentCo or EQV Holdings to consummate the transactions contemplated hereby or (iii) result in a material breach or violation of, or material default under, the Governing Documents of EQV, ParentCo or EQV Holdings, in each case, other than any violations or breaches that, with respect to clauses (i) and (ii) and individually or in the aggregate, would not reasonably be expected to have a material adverse effect on the ability of EQV, ParentCo or EQV Holdings to consummate the transactions contemplated by, or perform its obligations under, this Agreement.
4.E Equity Interests. The ParentCo Class A Shares and/or EQV Interests, as applicable, when issued to Rollover Investor in accordance with this Agreement, will be validly issued, fully paid and nonassessable and will be issued to the Rollover Investor free and clear of all Liens other than those set forth in the Governing Documents of ParentCo and EQV Holdings, as applicable, and those arising under state and federal securities Laws.
4.F Additional Representations and Warranties of EQV, ParentCo and EQV Holdings. Subject to the qualifications, exceptions and disclosures related thereto in the BCA, EQV, ParentCo and EQV Holdings hereby make each of the representations and warranties of the EQV Parties, each with respect to itself (as defined in the BCA) set forth in Section 4.3, Section 4.4, Section 4.5, Section 4.6, Section 4.7, Section 4.10, Section 4.13, Section 4.14, Section 4.15 and Section 4.17 of the BCA (as if such representations and warranties were initially made to Rollover Investor and set forth in this Agreement in their entirety, mutatis mutandis).
Annex D-4
4.G No Reliance. Each of EQV, ParentCo and EQV Holdings is not relying on (and each hereby expressly disclaims) any and all representations, warranties or information (including any projections or forecasts) that may have been provided to EQV, ParentCo or EQV Holdings from Rollover Investor or any of its Affiliates or representatives or any other person, except only for the representations and warranties of Rollover Investor expressly set forth in Section 3 hereof.
Section5. Miscellaneous.
5.A Intended Tax Treatment. For U.S. federal (and applicable state or local) income tax purposes, EQV, ParentCo, EQV Holdings, the Company, and the Rollover Investors intend and agree to treat (and, if applicable, to cause its Affiliates to treat) the ParentCo Rollover, the EQV Holdings Rollover, and the purchase described in Section 2B as set forth in Section 7.1(a) of the BCA. The parties hereto (and, if applicable, their Affiliates) shall prepare and file all Tax Returns in a manner consistent with the foregoing tax treatment and shall not take any action or position inconsistent with the foregoing tax treatment for any tax purposes, unless otherwise required pursuant to a determination within the meaning of Section 1313(a) of the Code.
5.B Successors and Assigns. This Agreement and all of the provisions hereof shall be binding upon and inure to the benefit of the Parties and their respective successors and assigns; provided that, neither this Agreement nor any of the rights, interests or obligations hereunder may be assigned or delegated by any Party except to their Affiliates, (including by operation of Law, including in connection with a merger or consolidation or conversion of EQV) without the prior written consent of the other Parties. Any purported assignment or delegation not permitted under this Section 5B shall be null and void.
5.C Severability. Whenever possible, each provision hereof (or part thereof) shall be interpreted in such manner as to be effective and valid under applicable Law, but if any provision hereof (or part thereof) or the application of any such provision (or part thereof) to any Person or circumstance shall be held to be prohibited by or invalid, illegal or unenforceable under applicable Law in any respect by a court of competent jurisdiction, such provision (or part thereof) shall be ineffective only to the extent of such prohibition or invalidity, illegality or unenforceability, without invalidating the remainder of such provision or the remaining provisions hereof. Furthermore, in lieu of such illegal, invalid or unenforceable provision (or part thereof), the Parties shall substitute in good faith as a part hereof a legal, valid and enforceable provision as similar in terms to such illegal, invalid, or unenforceable provision (or part thereof) as may be possible.
5.D Amendment and Waiver. No amendment or modification of any provision hereof shall be valid unless the same shall be in writing and signed by each Party. Any purported amendment or modification of any provision hereof that does not comply with this Section 5D shall be null and void. No waiver of any provision or condition hereof shall be valid unless the same shall be in writing and signed by the Party against which such waiver is to be enforced. No waiver by any Party of any default, breach of representation or warranty or breach of covenant hereunder, whether intentional or not, shall be deemed to extend to any other, prior or subsequent default or breach or affect in any way any rights arising by virtue of any other, prior or subsequent such occurrence.
5.E Notices. All notices, demands, requests, instructions, claims, consents, waivers and other communications to be given or delivered under this Agreement shall be in writing and shall be deemed to have been given (a) when personally delivered (or, if delivery is refused, upon presentment), (b) when delivered by e-mail prior to 5:00 p.m. Eastern Time on a Business Day, and, if otherwise, on the next Business Day, (c) one Business Day following sending by reputable overnight express courier (charges prepaid) or (d) three days following mailing by certified or registered mail, postage prepaid and return receipt requested, in each case, addressed as follows:
Notices to Rollover Investor:
The address set forth on
Rollover Investor’s
signature page
attached hereto
Annex D-5
|
Notices to EQV, ParentCo or EQV Holdings: |
||||||
|
c/o EQV Ventures Acquisition Corp. |
||||||
|
1090 Center Drive |
||||||
|
Park City, UT 84098 |
||||||
|
Attention: |
Jerome Silvey, III |
|||||
|
Tyson Taylor |
||||||
|
Email: |
tyson.taylor@eqvgroup.com |
|||||
|
jerry.silvey@eqvgroup.com |
||||||
|
with a copy to (which shall not constitute notice): |
||||||
|
Kirkland & Ellis LLP |
||||||
|
609 Main Street |
||||||
|
Attention: |
William J. Benitez, P.C. |
|||||
|
Julian Seiguer, P.C. |
||||||
|
Email: |
wbenitez@kirkland.com |
|||||
|
julian.seiguer@kirkland.com |
||||||
5.F Counterparts; Email. This Agreement may be executed and delivered in one or more counterparts and by email or other electronic transmission, each of which shall be deemed an original and all of which shall be considered one and the same agreement. No Party shall raise the use of email to deliver a signature or the fact that any signature or agreement or instrument was transmitted or communicated through the use of email as a defense to the formation or enforceability of a Contract and each Party forever waives any such defense. The words “execution,” “signed,” “signature,” and words of like import in this Agreement shall include images of manually executed signatures transmitted by facsimile or other electronic format (including, “pdf”, “tif” or “jpg”) and other electronic signatures (including, DocuSign and AdobeSign). The use of electronic signatures and electronic records (including, any contract or other record created, generated, sent, communicated, received, or stored by electronic means) shall be of the same legal effect, validity and enforceability as a manually executed signature or use of a paper-based record-keeping system to the fullest extent permitted by applicable law, including the Federal Electronic Signatures in Global and National Commerce Act, the Delaware Uniform Electronic Transactions Act and any other applicable law. Minor variations in the form of the signature page, including footers from earlier versions of this Agreement or any such other document, shall be disregarded in determining the Party’s intent or the effectiveness of such signature.
5.G Specific Performance. Each Party acknowledges that the rights of each Party to consummate the transactions contemplated hereby are unique and recognizes and affirms that in the event any of the provisions hereof are not performed in accordance with their specific terms or otherwise are breached, money damages would be inadequate (and therefore the non-breaching Party would have no adequate remedy at Law), and the non-breaching Party would be irreparably damaged. Accordingly, each Party agrees that each other Party shall be entitled to specific performance, an injunction or other equitable relief (without posting of bond or other security or needing to prove irreparable harm) to prevent breaches of the provisions hereof and to enforce specifically this Agreement, the BCA or any Ancillary Agreement to the extent expressly contemplated herein or therein and the terms and provisions hereof in any Proceeding, in addition to any other remedy to which such Person may be entitled. Each Party agrees that it will not oppose the granting of specific performance and other equitable relief on the basis that any other Party has an adequate remedy at Law or that an award of specific performance is not an appropriate remedy for any reason at Law or equity. The Parties acknowledge and agree that any Party seeking an injunction to prevent breaches of this Agreement and to enforce specifically the terms and provisions hereof in accordance with this Section 5G shall not be required to provide any bond or other security in connection with any such injunction.
5.H Governing Law; Waiver of Jury Trial; Jurisdiction. Section 10.7 of the BCA is hereby incorporated by reference, mutatis mutandis.
5.I Interpretation. Section 10.5 of the BCA is hereby incorporated by reference, mutatis mutandis.
Annex D-6
5.J Non-Recourse. Except to the extent such person is a Party, and subject in all cases to the terms and conditions of and limitations herein, the Parties acknowledge and agree that no past, present or future director, officer, agent, Affiliate manager, assignee, incorporator, controlling Person, fiduciary, representative or employee of any of the Parties (each, a “Non-Recourse Person”), in such capacity, shall have any liability or responsibility (in contract, tort or otherwise) for any liabilities of any Party, as applicable, under this Agreement or for any claim based on, in respect of, or by reason of, the transactions contemplated by this Agreement. This Agreement may only be enforced against, and any action based upon, arising out of, or related to this Agreement, or the negotiation, execution or performance of this Agreement, may only be brought against any Party and then only with respect to the specific obligations set forth herein with respect to such Party. Each Non-Recourse Person is expressly intended as a third-party beneficiary of this Section 5J.
5.K Entire Agreement; Termination. This Agreement, the Ancillary Agreements and the BCA (together with all schedules and exhibits attached hereto and thereto) contain the entire agreement between the Parties and supersede any prior understandings, agreements or representations by or between the Parties, written or oral, which may have related to the subject matter hereof in any way. This Agreement will automatically and immediately terminate without any further action by any Person, upon the termination of the BCA in accordance with its terms.
5.L Reasonable Best Efforts; Further Assurances. Subject to the terms and conditions set forth herein, and to applicable Laws, the Parties shall cooperate and use their respective reasonable best efforts to take, or cause to be taken, all appropriate action (including executing and delivering any documents, certificates, instruments and other papers that are necessary for the consummation of the transactions contemplated hereby), and do, or cause to be done, and assist and cooperate with the other Parties in doing, all things necessary, proper or advisable to consummate and make effective, in the most expeditious manner practicable, the transactions contemplated hereby.
Annex D-7
IN WITNESS WHEREOF, the Parties have executed this Rollover Agreement as of the date first written above.
|
EQV: |
||||
|
EQV Ventures Acquisition Corp. |
||||
|
By: |
|
|||
|
Name: |
||||
|
Its: |
||||
|
PARENTCO: |
||||
|
Prometheus PubCo Inc. |
||||
|
By: |
|
|||
|
Name: |
||||
|
Title: |
||||
|
EQV HOLDINGS: |
||||
|
Prometheus Holdings LLC |
||||
|
By: |
|
|||
|
Name: |
||||
|
Its: |
||||
Signature Page to Rollover Agreement
Annex D-8
|
COMPANY: |
||||
|
PRESIDIO INVESTMENT HOLDINGS LLC |
||||
|
By: |
|
|||
|
Name: |
||||
|
Title: |
||||
|
EQV Holdings |
EQV Holdings |
EQV Holdings |
ParentCo |
ParentCo |
ParentCo |
Signature Page to Rollover Agreement
Annex D-9
Annex E
SECURITIES CONTRIBUTION AND TRANSFER AGREEMENT
This SECURITIES CONTRIBUTION AND TRANSFER AGREEMENT (this “Agreement”) is made as of August 5, 2025, by and between EQV Ventures Sponsor LLC (the “Sponsor”), EQV Ventures Acquisition Corp., a Cayman Islands exempted company which shall be domesticated as a Delaware corporation (“SPAC”), Prometheus PubCo Inc., a Delaware corporation (“Pubco”) and the investors set forth on Annex A hereto (the “Investors”).
WHEREAS, (i) SPAC, Pubco and the Investors have entered into that certain PIPE Subscription Agreement, dated on or about the date hereof (the “Subscription Agreement”), pursuant to which Pubco shall issue and sell to the Investors, and the Investors have agreed to purchase, in a private placement (the “Placement”), an aggregate of 565,117 shares of Class A common stock of Pubco, par value $0.0001 per share (“Class A Shares”), for an aggregate purchase price of $5,651,170.00, or $10.00 per share; and
WHEREAS, in order to reflect the intended ownership interests of the shareholders of Pubco following the Transactions (as defined below), (i) the Sponsor agrees to contribute an aggregate of 565,117 shares of Class B Ordinary Shares of SPAC, par value $0.0001 per share (the “Founder Shares”), to SPAC as a contribution to capital on the Closing Date (as defined below) (the “Contribution”) and (ii) Pubco desires to issue Class A Shares to Investors.
NOW, THEREFORE, in consideration of the premises and the mutual covenants hereinafter set forth and other good and valuable consideration, the receipt and sufficiency of which are hereby acknowledged, the Sponsor and Investors hereby agree as follows:
1. Contribution of Founder Shares
a. Contribution of the Founder Shares. Upon the terms and subject to the conditions of this Agreement, (i) the Sponsor hereby irrevocably agrees to contribute to the capital of SPAC the Founder Shares, and (ii) SPAC hereby irrevocably agrees to accept the Founder Shares. SPAC will be deemed to be the legal owner of the Founder Shares contributed pursuant to this Agreement on the Closing Date. The Sponsor shall use best efforts to deliver to SPAC the Founder Shares in book entry form through SPAC’s transfer agent within ten days of the Closing Date.
b. Closing. The closing of the Contribution (the “Closing” and the date on which the Closing occurs, the “Closing Date”), shall be contingent upon the closing of the Placement, and shall be contingent upon and shall take place immediately prior to or simultaneously with the closing of the business combination contemplated by the Business Combination Agreement, dated as of August 5, 2025 (as may be amended, supplemented or otherwise modified from time to time, the “Business Combination Agreement”), by and among SPAC, Pubco, Presidio Investment Holdings LLC, a Delaware limited liability company (the “Target”), Prometheus PubCo Merger Sub Inc., a Delaware corporation (“EQV Merger Sub”), EQV Holdings LLC, a Delaware limited liability company (“Prometheus Merger Sub”) and the other parties thereto, pursuant to which, among other things, EQV Merger Sub will merge with and into SPAC, with SPAC as the surviving company in the merger and with SPAC shareholders receiving one share of Class A common stock, par value $0.0001 per share, of Pubco for each Class A Share of SPAC held by such shareholder, in accordance with the terms of the Business Combination Agreement, and, after giving effect to such merger, the SPAC will become a wholly owned subsidiary of Pubco, following which, Prometheus Merger Sub will merge and into the Target, with the Target as the surviving company in the merger, all on the terms and subject to the conditions set forth in the Business Combination Agreement and in accordance with applicable law (the transactions contemplated by the Business Combination Agreement, including the business combination, the “Transactions”).
c. Termination. This Agreement and each of the rights and obligations of the Sponsor, SPAC, Pubco and Investors shall terminate upon the termination of the Business Combination Agreement, the termination of the Subscription Agreement, or by the written agreement of the parties hereto.
Annex E-1
2. Issuance of Class A Shares. On the Closing Date, 565,117 Class A Shares (the “Shares”) shall be issued to the Investors as set forth on Annex A hereto, and subsequently such Shares shall be registered in book entry form in the name of the Investors on Pubco’s share register; provided, however, that the obligation to issue the Shares to the Investors is contingent upon the closing of the Placement and the Transactions. The Shares shall be subject to, and holders of the Shares shall be entitled to, the registration rights set forth in Section 7 of the Subscription Agreement.
3. Tax Treatment. For U.S. federal (and applicable state and local) tax purposes, the parties shall treat the contribution of Founder Shares pursuant to Section 1 as a contribution to capital by the Sponsor to SPAC with respect to which no shares are issued.
4. Representations and Warranties of Investor
Each Investor represents and warrants to SPAC and Pubco that:
a. No Government Recommendation or Approval. Investor understands that no federal or state agency has passed upon or made any recommendation or endorsement of SPAC or Pubco or the issuance of the Class A Shares to Investor.
b. Accredited Investor. Investor represents that it is an “accredited investor” as such term is defined in Rule 501(a) of Regulation D under the Securities Act of 1933, as amended (the “Securities Act”), and acknowledges that the Transfer is being made in reliance, among other things, on a private placement exemption to “accredited investors” under the Securities Act and similar exemptions under state law.
c. Intent. Investor is entering into this Agreement and the Subscription Agreement with respect to the Class A Shares solely for investment purposes, for Investor’s own account and/or for the account or benefit of its members or affiliates, and not with a view to the distribution thereof and Investor has no present arrangement to sell the Class A Shares to or through any person or entity. Investor shall not engage in hedging transactions with regard to the Class A Shares unless in compliance with the Securities Act.
d. Restrictions on Transfer. Investor acknowledges and understands the Class A Shares are being offered in a transaction not involving a public offering in the United States within the meaning of the Securities Act. The Class A Shares have not been registered under the Securities Act and, if in the future Investor decides to offer, resell, pledge or otherwise transfer the Class A Shares, such Class A Shares may be offered, resold, pledged or otherwise transferred only (A) pursuant to an effective registration statement filed under the Securities Act, (B) pursuant to an exemption from registration under Rule 144 promulgated under the Securities Act, if available, or (C) pursuant to any other available exemption from the registration requirements of the Securities Act, and in each case in accordance with any applicable securities laws of any state or any other jurisdiction. Investor agrees that, if any transfer of the Class A Shares or any interest therein is proposed to be made, as a condition precedent to any such transfer Investor may be required to deliver to SPAC an opinion of counsel satisfactory to SPAC with respect to such transfer. Absent registration or another available exemption from registration, Investor agrees it will not transfer the Class A Shares. Investor further acknowledges that because SPAC is a shell company, Rule 144 may not be available to Investor for the resale of the Class A Shares until the one-year anniversary following consummation of the Transactions, despite technical compliance with the requirements of Rule 144 and the release or waiver of any contractual transfer restrictions.
e. Sophisticated Investor.
i. Investor or its manager and members, as applicable, is sophisticated in financial matters and able to evaluate the risks and benefits of the investment in the Class A Shares.
ii. Investor is aware that an investment in the Class A Shares is highly speculative and subject to substantial risks because, among other things, the Class A Shares have not been registered under the Securities Act and therefore cannot be sold unless subsequently registered under the Securities Act or an exemption from such registration is available,
Annex E-2
and Investor may suffer a loss of a portion or all of its investment in the Class A Shares. Investor is able to bear the economic risk of its investment in the Class A Shares for an indefinite period of time.
f. Independent Investigation. Investor, in making the decision to purchase the Class A Shares, has relied upon an independent investigation of SPAC and has not relied upon any information or representations made by any third parties or upon any oral or written representations or assurances from SPAC, its officers, directors or employees or any other representatives or agents of SPAC. Investor is familiar with the business, operations and financial condition of SPAC and has had an opportunity to ask questions of and receive answers from SPAC’s officers and directors concerning SPAC and has had full access to such other information concerning SPAC as Investor has requested. Investor confirms that all documents that it has requested have been made available and that Investor has been supplied with all the additional information concerning this investment which Investor has requested.
g. No Legal Advice from SPAC or Sponsor. Investor acknowledges it has had the opportunity to review this Agreement, the Subscription Agreement and the transactions contemplated hereby and thereby, and the other agreements entered into between the parties hereto with Investor’s own legal counsel and investment and tax advisors. Except for the other agreements entered into between the parties hereto, Investor is relying solely on such counsel and advisors and not on any statements or representations of Sponsor, SPAC or any of its representatives or agents for legal, tax or investment advice with respect to this investment, the transactions contemplated by this Agreement or the securities laws of any jurisdiction.
h. Reliance on Representations and Warranties. Investor understands the Class A Shares are being offered and issued to Investor in reliance on exemptions from the registration requirements under the Securities Act, and analogous provisions in the laws and regulations of various states, and that SPAC is relying upon the truth and accuracy of the representations, warranties, agreements, acknowledgments and understandings of Investor set forth in this Agreement in order to determine the applicability of such provisions.
i. No General Solicitation. Investor is not entering into this Agreement for the Class A Shares as a result of or subsequent to any general solicitation or general advertising, including but not limited to any advertisement, article, notice or other communication published in any newspaper, magazine, or similar media or broadcast over television or radio, or presented at any seminar or meeting.
j. Legend. Investor acknowledges and agrees that each of the Class A Shares shall bear a restrictive legend (the “Legend”), in form and substance substantially as set forth in Section 6 hereof.
5. Representations, Warranties and Covenants of the Sponsor
The Sponsor represents and warrants to, and agrees with, SPAC and Pubco that:
a. Title to Founder Shares. The Sponsor has title to the Founder Shares free and clear of all liens, claims and encumbrances of any kind other than (i) transfer restrictions pursuant to the letter agreement between Prometheus Holdings LLC, a Delaware limited liability company, Presidio Investment Holdings LLC, a Delaware limited liability company, Pubco, SPAC, each of SPAC’s directors and executive officers and Sponsor, to be entered into in connection with the Transactions and (ii) transfer restrictions under federal and state securities laws. Upon contribution in accordance herewith, SPAC will have or receive good title to the Founder Shares free and clear of all liens, claims and encumbrances of any kind resulting from actions of, or any failure to act by, the Sponsor, other than transfer restrictions under federal and state securities laws.
b. Authorization; Enforcement. (i) The Sponsor has the requisite power and authority to enter into and perform its obligations under this Agreement and to contribute the Founder Shares in accordance with the terms hereof, (ii) the execution, delivery and performance of this Agreement by the Sponsor and the consummation by it of the transactions contemplated hereby have been duly authorized by all necessary corporate action, if applicable, and no further consent or authorization of the Sponsor or its governing members, as applicable, is required, and (iii) this Agreement constitutes a valid and
Annex E-3
binding obligation of the Sponsor enforceable against the Sponsor in accordance with its terms, except as such enforceability may be limited by applicable bankruptcy, insolvency, fraudulent conveyance, moratorium, reorganization, or similar laws relating to, or affecting generally the enforcement of, creditors’ rights and remedies or by equitable principles of general application and except as enforcement of rights to indemnity and contribution may be limited by federal and state securities laws or principles of public policy.
c. No Conflicts. The execution, delivery and performance of this Agreement and the consummation by the Sponsor of the transactions contemplated hereby do not (i) result in a violation of the Sponsor’s organizational documents, if applicable, (ii) conflict with, or constitute a default under any agreement or instrument to which the Sponsor is a party or by which it is bound or (iii) violate any law statute, rule or regulation to which the Sponsor is subject or any agreement, order, judgment or decree to which the Sponsor is subject. Other than any SEC or state securities filings which may be required to be made by the Sponsor subsequent to the Closing, and any registration statement which may be filed pursuant thereto, the Sponsor is not required under federal, state or local law, rule or regulation to obtain any consent, authorization or order of, or make any filing or registration with, any court or governmental agency or self-regulatory entity in order for it to perform any of its obligations under this Agreement or contribute the Founder Shares in accordance with the terms hereof.
6. Legends
a. Legend. Pubco will issue the Class A Shares to the Investors in the name and amount of each Investor as set forth in Annex A. The Class A Shares will bear the following Legend and appropriate “stop transfer” instructions:
“THE SECURITIES REPRESENTED HEREBY HAVE NOT BEEN REGISTERED UNDER THE SECURITIES ACT OF 1933, AS AMENDED (THE “SECURITIES ACT”), OR ANY STATE SECURITIES LAWS AND NEITHER THESE SECURITIES NOR ANY INTEREST THEREIN MAY BE OFFERED, SOLD, TRANSFERRED, PLEDGED OR OTHERWISE DISPOSED OF EXCEPT (A) pursuant to an effective registration statement filed under the Securities Act, (B) pursuant to an exemption from registration under Rule 144 promulgated under the Securities Act, if available, or (C) pursuant to any other available exemption from the registration requirements of the Securities Act, and in each case in accordance with any applicable securities laws of any state or any other jurisdiction.”
7. Governing Law; Jurisdiction; Waiver of Jury Trial
Notwithstanding the place where this Agreement may be executed by any of the parties hereto, the parties agree that this Agreement shall be governed by and construed in accordance with the laws of the State of Delaware. The parties hereto hereby waive any right to a jury trial in connection with any litigation pursuant to this Agreement and the transactions contemplated hereby.
8. Assignment; Entire Agreement; Amendment
a. Assignment. Neither this Agreement nor any rights hereunder may be assigned by any party to any other person other than by Investor to a person agreeing to be bound by the terms hereof.
b. Entire Agreement. This Agreement sets forth the entire agreement and understanding between the parties as to the subject matter thereof and merges and supersedes all prior discussions, agreements and understandings of any and every nature among them.
c. Amendment. Except as expressly provided in this Agreement, neither this Agreement nor any term hereof may be amended, waived, discharged or terminated other than by a written instrument signed by the party against whom enforcement of any such amendment, waiver, discharge or termination is sought.
Annex E-4
d. Binding upon Successors. This Agreement shall be binding upon and inure to the benefit of the parties hereto and to their respective heirs, legal representatives, successors and permitted assigns.
9. Notices
a. Notices. Unless otherwise provided herein, any notice or other communication to a party hereunder shall be sufficiently given if in writing and personally delivered or sent by facsimile or other electronic transmission with copy sent in another manner herein provided or sent by courier (which for all purposes of this Agreement shall include Federal Express or other recognized overnight courier) or mailed to said party by certified mail, return receipt requested, at its address provided for herein or such other address as either may designate for itself in such notice to the other. Communications shall be deemed to have been received when delivered personally, on the scheduled arrival date when sent by next day or second-day courier service, or if sent by facsimile upon receipt of confirmation of transmittal or, if sent by mail, then three days after deposit in the mail. If given by electronic transmission, such notice shall be deemed to be delivered (a) if by electronic mail, when directed to an electronic mail address at which the stockholder has consented to receive notice; (b) if by a posting on an electronic network together with separate notice to the recipient of such specific posting, upon the later of (1) such posting and (2) the giving of such separate notice; and (c) if by any other form of electronic transmission, when directed to the recipient.
10. Counterparts. This Agreement may be executed in one or more counterparts, all of which when taken together shall be considered one and the same agreement and shall become effective when counterparts have been signed by each party and delivered to the other party, it being understood that both parties need not sign the same counterpart. In the event that any signature is delivered by facsimile transmission or by e-mail delivery of a “pdf” format data file, such signature shall create a valid and binding obligation of the party executing (or on whose behalf such signature is executed) with the same force and effect as if such facsimile or “.pdf” signature page were an original thereof.
11. Survival; Severability
a. Survival. The representations, warranties, covenants and agreements of the parties hereto shall survive the Closing.
b. Severability. In the event that any provision of this Agreement becomes or is declared by a court of competent jurisdiction to be illegal, unenforceable or void, this Agreement shall continue in full force and effect without said provision; provided that no such severability shall be effective if it materially changes the economic benefit of this Agreement to any party.
12. Headings. The titles and subtitles used in this Agreement are used for convenience only and are not to be considered in construing or interpreting this Agreement.
[remainder of page intentionally left blank]
Annex E-5
This Agreement is accepted by the Sponsor on the ___ day of ___ 2025.
|
EQV VENTURES SPONSOR LLC: |
||||
|
By: |
|
|||
|
Name: |
||||
|
Title: |
||||
[Signature Page to Securities Transfer Agreement]
Annex E-6
Accepted and agreed on the date hereof.
|
EQV VENTURES ACQUISITION CORP.: |
||||
|
By: |
|
|||
|
Name: |
||||
|
Title: |
||||
[Signature Page to Securities Transfer Agreement]
Annex E-7
Accepted and agreed on the date hereof.
|
PROMETHEUS PUBCO INC.: |
||||
|
By: |
|
|||
|
Name: |
||||
|
Title: |
||||
[Signature Page to Securities Transfer Agreement]
Annex E-8
Accepted and agreed on the date hereof.
|
INVESTOR: |
||||
|
By: |
|
|||
|
Name: |
||||
|
Title: |
||||
[Signature Page to Securities Transfer Agreement]
Annex E-9
Annex A
Investors
|
Name: |
Address: |
Class A Shares Received: |
||
Annex E-10
Annex F
SECURITIES CONTRIBUTION AND TRANSFER AGREEMENT
This SECURITIES CONTRIBUTION AND TRANSFER AGREEMENT (this “Agreement”) is made as of August 5, 2025, by and between EQV Ventures Sponsor LLC (the “Sponsor”), EQV Ventures Acquisition Corp., a Cayman Islands exempted company which shall be domesticated as a Delaware corporation (“SPAC”), Prometheus PubCo Inc., a Delaware corporation (“ParentCo”), Prometheus Holdings LLC, a Delaware limited liability company (“EQV Holdings”), Presidio Investment Holdings LLC, a Delaware limited liability company (the “Company”), and each of the rollover members set forth on the signature pages hereto (the “Rollover Members”). Capitalized terms used but not otherwise defined herein shall have the meanings set forth in the Business Combination Agreement (as defined below).
WHEREAS, in connection with the Transactions, SPAC, ParentCo and the Rollover Members have entered into rollover agreements (“Rollover Agreements”), pursuant to which the Rollover Members will elect to (i) contribute certain Company Equity Interests (as defined in the Business Combination Agreement) to ParentCo (the “ParentCo Contribution”) in exchange for shares of Class A common stock of ParentCo, par value $0.0001 per share (“Class A Shares”), and/or (ii) have certain Company Equity Interests converted into common units of EQV Holdings (“EQV Holdings Common Units”) in the Company Merger;
WHEREAS, in connection with the Transactions, pursuant to certain Rollover Agreements, ParentCo shall issue and sell to certain Rollover Members, and the Rollover Members have agreed to purchase (the “Class B Purchase”), shares of Class B common stock of ParentCo, par value $0.0001 per share (“Class B Shares”); and
WHEREAS, in order to reflect the intended ownership interests of the shareholders of ParentCo following the Transactions (as defined below), (i) the Sponsor agrees to contribute an aggregate of 510,642 shares of Class B
Ordinary Shares of SPAC, par value $0.0001 per share (as may be adjusted pursuant to Section 2d below, the “Founder Shares”), to SPAC as a contribution to capital on the Closing Date (as defined below) (the “SPAC Contribution”), (ii) ParentCo desires to issue Class A Shares to certain Rollover Members and (iii) EQV Holdings desires to issue EQV Holdings Common Units to certain Rollover Members.
NOW, THEREFORE, in consideration of the premises and the mutual covenants hereinafter set forth and other good and valuable consideration, the receipt and sufficiency of which are hereby acknowledged, the Sponsor and Rollover Members hereby agree as follows:
1. Contribution of Founder Shares
a. Contribution of the Founder Shares. Upon the terms and subject to the conditions of this Agreement, (i) the Sponsor hereby irrevocably agrees to contribute to the capital of SPAC the Founder Shares, and (ii) SPAC hereby irrevocably agrees to accept the Founder Shares. SPAC will be deemed to be the legal owner of the Founder Shares contributed pursuant to this Agreement on the Closing Date. The Sponsor shall use best efforts to deliver to SPAC the Founder Shares in book entry form through SPAC’s transfer agent within ten days of the Closing Date.
b. Closing. The closing of the SPAC Contribution (the “Closing” and the date on which the Closing occurs, the “Closing Date”), shall be contingent upon and shall take place immediately prior to or simultaneously with the closing of the business combination contemplated by the Business Combination Agreement, dated as of August 5, 2025 (as may be amended, supplemented or otherwise modified from time to time, the “Business Combination Agreement”), by and among SPAC, ParentCo, the Company, Prometheus PubCo Merger Sub Inc., a Delaware corporation
(“EQV Merger Sub”), Prometheus Holdings LLC, a Delaware limited liability company (“EQV Holdings”), and Prometheus Merger Sub LLC, a Delaware limited liability company and a direct, wholly owned subsidiary of EQV Holdings (“Prometheus Merger Sub”), pursuant to which, among other things, EQV Merger Sub will merge with and into SPAC, with SPAC as the surviving company in the merger and with SPAC shareholders receiving one share of Class A common stock, par value $0.0001 per share, of ParentCo for each Class A Share of SPAC held by such shareholder, in accordance with the terms of the Business Combination Agreement, and, after giving effect to such
Annex F-1
merger, the SPAC will become a wholly owned subsidiary of ParentCo, following which, Prometheus Merger Sub will merge with and into the Company, with the Company as the surviving company in the merger, all on the terms and subject to the conditions set forth in the Business Combination Agreement and in accordance with applicable law (the transactions contemplated by the Business Combination Agreement, including the business combination, the “Transactions”).
c. Termination. This Agreement and each of the rights and obligations of the Sponsor, SPAC, ParentCo and the Rollover Members shall terminate upon the termination of the Business Combination Agreement, the termination of the Subscription Agreement, or by the written agreement of the parties hereto.
2. Issuance of Class A Shares and OpCo Common Units
a. On the Closing Date, 240,475 Class A Shares (the “Shares”) shall be issued to the Rollover Members, in each case, as set forth on each Rollover Member’s signature page hereto, and subsequently such Shares shall be registered in book entry form in the name of the applicable Rollover Members on ParentCo’s share register; provided, however, that the obligation to issue the Shares to the Rollover Members is contingent upon the closing of the Transactions.
b. On the Closing Date, 237,630 EQV Holdings Common Units (the “Units”) shall be issued to the Rollover Members, in each case, as set forth on each Rollover Member’s signature page hereto, and subsequently such Units shall be registered in the name of the applicable Rollover Members on EQV Holdings’ schedule of members; provided, however, that the obligation to issue the Units to the Rollover Members is contingent upon the closing of the Transactions.
c. The Shares and the Units shall be subject to, and holders of the Shares and the Units shall be entitled to, the registration rights set forth in the Registration and Stockholders’ Rights Agreement, dated on or about the date hereof, by and among EQV Holdings, EQV Resources Intermediate LLC, Sponsor, SPAC, ParentCo and the other signatories thereto.
d. Notwithstanding anything herein to the contrary, each of Sponsor, SPAC, ParentCo, the Company and EQV Holdings hereby agrees that any Company Unitholders who have not executed Rollover Agreements as of the date hereof and, during the Pre-Closing Period, (x) enter into rollover agreements in substantially the same form as the Rollover Agreements and/or (y) execute joinders to this Agreement by executing and delivering a signature page as a “Rollover Member” hereto, shall be treated as Rollover Members for all purposes hereunder and shall be issued a number of Shares and/or Units as set forth on each such signature page hereto, and subsequently such Shares and/or Units shall be registered in the name of the such joining Company Unitholders on ParentCo’s share register and/or EQV Holdings’ schedule of members, as applicable; provided, however, that the obligation to issue such Shares and/or Units to such joining Company Unitholders is contingent upon the closing of the Transactions. The Sponsor, SPAC and ParentCo each hereby agree that the aggregate number of Founder Shares to be contributed pursuant to Section 1 shall be increased in a proportional amount to any such additional Shares or Units to be issued to such joining Company Unitholders pursuant to this Section 2d.
3. Tax Treatment. For U.S. federal (and applicable state and local) tax purposes, the parties shall treat (a) the contribution of Founder Shares pursuant to Section 1 as a contribution to capital by the Sponsor to SPAC with respect to which no shares are issued, (b) the issuance by ParentCo of Shares to Rollover Members pursuant to Section 2 as an additional issuance in exchange for the ParentCo Contribution and the Class B Purchase pursuant to the applicable Rollover Agreement that is treated as a tax-deferred transaction as set forth in Section 7.1(a)(i)(J) of the Business Combination Agreement, and (c) the issuance by EQV Holdings of Units to Rollover Members pursuant to Section 2 as an additional issuance in connection with the Company Merger that is treated as a tax-deferred transaction as set forth in Section 7.1(a)(i)(E) of the Business Combination Agreement. The parties hereto (and, if applicable, their Affiliates) shall prepare and file all Tax Returns in a manner consistent with the foregoing tax treatment and shall not take any action or position inconsistent with the foregoing tax treatment for any tax purposes, unless otherwise required pursuant to a determination within the meaning of Section 1313(a) of the Code.
Annex F-2
4. Representations and Warranties of Rollover Members
Each Rollover Member represents and warrants to SPAC and ParentCo that:
a. No Government Recommendation or Approval. Rollover Member understands that no federal or state agency has passed upon or made any recommendation or endorsement of SPAC or ParentCo or the issuance of the Class A Shares to Rollover Member.
b. Accredited Investor. Rollover Member represents that it is an “accredited investor” as such term is defined in Rule 501(a) of Regulation D under the Securities Act of 1933, as amended (the “Securities Act”), and acknowledges that the Transfer is being made in reliance, among other things, on a private placement exemption to “accredited investors” under the Securities Act and similar exemptions under state law.
c. Intent. Rollover Member is entering into this Agreement and the Subscription Agreement with respect to the Class A Shares solely for investment purposes, for Rollover Member’s own account and/or for the account or benefit of its members or affiliates, and not with a view to the distribution thereof, and Rollover Member has no present arrangement to sell the Class A Shares to or through any person or entity. Rollover Member shall not engage in hedging transactions with regard to the Class A Shares unless in compliance with the Securities Act.
d. Restrictions on Transfer. Rollover Member acknowledges and understands the Class A Shares are being offered in a transaction not involving a public offering in the United States within the meaning of the Securities Act. The Class A Shares have not been registered under the Securities Act and, if in the future Rollover Member decides to offer, resell, pledge or otherwise transfer the Class A Shares, such Class A Shares may be offered, resold, pledged or otherwise transferred only (A) pursuant to an effective registration statement filed under the Securities Act, (B) pursuant to an exemption from registration under Rule 144 promulgated under the Securities Act, if available, or (C) pursuant to any other available exemption from the registration requirements of the Securities Act, and in each case in accordance with any applicable securities laws of any state or any other jurisdiction. Rollover Member agrees that, if any transfer of the Class A Shares or any interest therein is proposed to be made, as a condition precedent to any such transfer Rollover Member may be required to deliver to SPAC an opinion of counsel satisfactory to SPAC with respect to such transfer. Absent registration or another available exemption from registration, Rollover Member agrees it will not transfer the Class A Shares. Rollover Member further acknowledges that because SPAC is a shell company, Rule 144 may not be available to Rollover Member for the resale of the Class A Shares until the one-year anniversary following consummation of the Transactions, despite technical compliance with the requirements of Rule 144 and the release or waiver of any contractual transfer restrictions.
e. Sophisticated Investor.
i. Rollover Member or its manager and members, as applicable, are sophisticated in financial matters and able to evaluate the risks and benefits of the investment in the Class A Shares.
ii. Rollover Member is aware that an investment in the Class A Shares is highly speculative and subject to substantial risks because, among other things, the Class A Shares have not been registered under the Securities Act and therefore cannot be sold unless subsequently registered under the Securities Act or an exemption from such registration is available, and Rollover Member may suffer a loss of a portion or all of its investment in the Class A Shares. Rollover Member is able to bear the economic risk of its investment in the Class A Shares for an indefinite period of time.
f. Independent Investigation. Rollover Member, in making the decision to purchase the Class A Shares, has relied upon an independent investigation of SPAC and has not relied upon any information or representations made by any third parties or upon any oral or written representations or assurances from SPAC, its officers, directors or employees or any other representatives or agents of SPAC. Rollover Member is familiar with the business, operations and financial condition of SPAC and has had an opportunity to ask questions of and receive answers from SPAC’s officers and directors concerning SPAC and has had full access to such other information concerning SPAC as Rollover
Annex F-3
Member has requested. Rollover Member confirms that all documents that it has requested have been made available and that Rollover Member has been supplied with all the additional information concerning this investment which Rollover Member has requested.
g. No Legal Advice from SPAC or Sponsor. Rollover Member acknowledges it has had the opportunity to review this Agreement, the Subscription Agreement and the transactions contemplated hereby and thereby, and the other agreements entered into between the parties hereto with Rollover Member’s own legal counsel and investment and tax advisors. Except for the other agreements entered into between the parties hereto, Rollover Member is relying solely on such counsel and advisors and not on any statements or representations of Sponsor, SPAC or any of its representatives or agents for legal, tax or investment advice with respect to this investment, the transactions contemplated by this Agreement or the securities laws of any jurisdiction.
h. Reliance on Representations and Warranties. Rollover Member understands the Class A Shares are being offered and issued to Rollover Member in reliance on exemptions from the registration requirements under the Securities Act, and analogous provisions in the laws and regulations of various states, and that SPAC is relying upon the truth and accuracy of the representations, warranties, agreements, acknowledgments and understandings of Rollover Member set forth in this Agreement in order to determine the applicability of such provisions.
i. No General Solicitation. Rollover Member is not entering into this Agreement for the Class A Shares as a result of or subsequent to any general solicitation or general advertising, including but not limited to any advertisement, article, notice or other communication published in any newspaper, magazine, or similar media or broadcast over television or radio, or presented at any seminar or meeting.
j. Legend. Rollover Member acknowledges and agrees that each of the Class A Shares shall bear a restrictive legend (the “Legend”), in form and substance substantially as set forth in Section 6 hereof.
5. Representations, Warranties and Covenants of the Sponsor
The Sponsor represents and warrants to, and agrees with, SPAC and ParentCo that:
a. Title to Founder Shares. The Sponsor has title to the Founder Shares free and clear of all liens, claims and encumbrances of any kind other than (i) transfer restrictions pursuant to the letter agreement between EQV Holdings, the Company, ParentCo, SPAC, each of SPAC’s directors and executive officers and Sponsor, to be entered into in connection with the Transactions and (ii) transfer restrictions under federal and state securities laws. Upon contribution in accordance herewith, SPAC will have or receive good title to the Founder Shares free and clear of all liens, claims and encumbrances of any kind resulting from actions of, or any failure to act by, the Sponsor, other than transfer restrictions under federal and state securities laws.
b. Authorization; Enforcement. (i) The Sponsor has the requisite power and authority to enter into and perform its obligations under this Agreement and to contribute the Founder Shares in accordance with the terms hereof, (ii) the execution, delivery and performance of this Agreement by the Sponsor and the consummation by it of the transactions contemplated hereby have been duly authorized by all necessary corporate action, if applicable, and no further consent or authorization of the Sponsor or its governing members, as applicable, is required, and (iii) this Agreement constitutes a valid and binding obligation of the Sponsor enforceable against the Sponsor in accordance with its terms, except as such enforceability may be limited by applicable bankruptcy, insolvency, fraudulent conveyance, moratorium, reorganization, or similar laws relating to, or affecting generally the enforcement of, creditors’ rights and remedies or by equitable principles of general application and except as enforcement of rights to indemnity and contribution may be limited by federal and state securities laws or principles of public policy.
c. No Conflicts. The execution, delivery and performance of this Agreement and the consummation by the Sponsor of the transactions contemplated hereby do not (i) result in a violation of the Sponsor’s organizational documents, if applicable, (ii) conflict with, or constitute a default under any agreement or instrument to which the Sponsor is a party or by which it is bound or (iii) violate any law statute, rule or regulation to which the Sponsor is subject or any agreement, order, judgment or decree to
Annex F-4
which the Sponsor is subject. Other than any SEC or state securities filings which may be required to be made by the Sponsor subsequent to the Closing, and any registration statement which may be filed pursuant thereto, the Sponsor is not required under federal, state or local law, rule or regulation to obtain any consent, authorization or order of, or make any filing or registration with, any court or governmental agency or self-regulatory entity in order for it to perform any of its obligations under this Agreement or contribute the Founder Shares in accordance with the terms hereof.
6. Legends
a. Legend. ParentCo will issue the Class A Shares to the Rollover Members in the name and amount of each Rollover Member as set forth in the signature pages hereto. The Class A Shares will bear the following Legend and appropriate “stop transfer” instructions:
“THE SECURITIES REPRESENTED HEREBY HAVE NOT BEEN REGISTERED UNDER THE SECURITIES ACT OF 1933, AS AMENDED (THE “SECURITIES ACT”), OR ANY STATE SECURITIES LAWS AND NEITHER THESE SECURITIES NOR ANY INTEREST THEREIN MAY BE OFFERED, SOLD, TRANSFERRED, PLEDGED OR OTHERWISE DISPOSED OF EXCEPT (A) PURSUANT TO AN EFFECTIVE REGISTRATION STATEMENT FILED UNDER THE SECURITIES ACT, (B) PURSUANT TO AN EXEMPTION FROM REGISTRATION UNDER RULE 144 PROMULGATED UNDER THE SECURITIES ACT, IF AVAILABLE, OR (C) PURSUANT TO ANY OTHER AVAILABLE EXEMPTION FROM THE REGISTRATION REQUIREMENTS OF THE SECURITIES ACT, AND IN EACH CASE IN ACCORDANCE WITH ANY APPLICABLE SECURITIES LAWS OF ANY STATE OR ANY OTHER JURISDICTION.”
7. Governing Law; Jurisdiction; Waiver of Jury Trial
Notwithstanding the place where this Agreement may be executed by any of the parties hereto, the parties agree that this Agreement shall be governed by and construed in accordance with the laws of the State of Delaware. The parties hereto hereby waive any right to a jury trial in connection with any litigation pursuant to this Agreement and the transactions contemplated hereby.
8. Assignment; Entire Agreement; Amendment
a. Assignment. Neither this Agreement nor any rights hereunder may be assigned by any party to any other person other than by the Rollover Members to a person agreeing to be bound by the terms hereof.
b. Entire Agreement. This Agreement sets forth the entire agreement and understanding between the parties as to the subject matter thereof and merges and supersedes all prior discussions, agreements and understandings of any and every nature among them.
c. Amendment. Except as expressly provided in this Agreement (including, for the avoidance of doubt, Section 2d), neither this Agreement nor any term hereof may be amended, waived, discharged or terminated other than by a written instrument signed by the party against whom enforcement of any such amendment, waiver, discharge or termination is sought.
d. Binding upon Successors. This Agreement shall be binding upon and inure to the benefit of the parties hereto and to their respective heirs, legal representatives, successors and permitted assigns.
9. Notices
a. Notices. Unless otherwise provided herein, any notice or other communication to a party hereunder shall be sufficiently given if in writing and personally delivered or sent by facsimile or other electronic transmission with copy sent in another manner herein provided or sent by courier (which for all purposes of this Agreement shall include Federal Express or other recognized overnight courier) or mailed to said party by certified mail, return receipt requested, at its address provided for herein or such other address as either may designate for itself in such notice to the other. Communications shall be deemed to have been received when delivered personally, on the scheduled arrival date when sent by next day or second-day courier service, or if sent by facsimile upon receipt of confirmation of transmittal or, if sent by mail, then three days after deposit in the mail. If given by electronic
Annex F-5
transmission, such notice shall be deemed to be delivered (a) if by electronic mail, when directed to an electronic mail address at which the stockholder has consented to receive notice; (b) if by a posting on an electronic network together with separate notice to the recipient of such specific posting, upon the later of (1) such posting and (2) the giving of such separate notice; and (c) if by any other form of electronic transmission, when directed to the recipient.
10. Counterparts. This Agreement may be executed in one or more counterparts, all of which when taken together shall be considered one and the same agreement and shall become effective when counterparts have been signed by each party and delivered to the other party, it being understood that both parties need not sign the same counterpart. In the event that any signature is delivered by facsimile transmission or by e-mail delivery of a “pdf” format data file, such signature shall create a valid and binding obligation of the party executing (or on whose behalf such signature is executed) with the same force and effect as if such facsimile or “.pdf” signature page were an original thereof.
11. Survival; Severability
a. Survival. The representations, warranties, covenants and agreements of the parties hereto shall survive the Closing.
b. Severability. In the event that any provision of this Agreement becomes or is declared by a court of competent jurisdiction to be illegal, unenforceable or void, this Agreement shall continue in full force and effect without said provision; provided that no such severability shall be effective if it materially changes the economic benefit of this Agreement to any party.
12. Headings. The titles and subtitles used in this Agreement are used for convenience only and are not to be considered in construing or interpreting this Agreement.
[remainder of page intentionally left blank]
Annex F-6
This Agreement is accepted by the Sponsor on the ___ day of ___ 2025.
|
EQV VENTURES SPONSOR LLC: |
||||
|
By: |
|
|||
|
Name: |
||||
|
Title: |
||||
[Signature Page to Securities Transfer Agreement]
Annex F-7
Accepted and agreed on the date hereof.
|
EQV VENTURES ACQUISITION CORP.: |
||||
|
By: |
|
|||
|
Name: |
||||
|
Title: |
||||
[Signature Page to Securities Transfer Agreement]
Annex F-8
Accepted and agreed on the date hereof.
|
PROMETHEUS PUBCO INC.: |
||||
|
By: |
|
|||
|
Name: |
||||
|
Title: |
||||
[Signature Page to Securities Transfer Agreement]
Annex F-9
Accepted and agreed on the date hereof.
|
PROMETHEUS HOLDINGS LLC: |
||||
|
By: |
|
|||
|
Name: |
||||
|
Title: |
||||
[Signature Page to Securities Transfer Agreement]
Annex F-10
Accepted and agreed on the date hereof.
|
PRESIDIO INVESTMENT HOLDINGS LLC |
||||
|
By: |
|
|||
|
Name: |
||||
|
Title: |
||||
[Signature Page to Securities Transfer Agreement]
Annex F-11
|
ROLLOVER MEMBER: |
||||
|
By: |
|
|||
|
Name: |
||||
|
Address: |
Class A Shares Received: |
EQV Holdings Units Received: |
Signature Page to Securities Contribution and Transfer Agreement
Annex F-12
Annex G
AGREEMENT AND PLAN OF MERGER
BY AND AMONG
EQV VENTURES ACQUISITION CORP.,
PROMETHEUS PUBCO INC.,
EQVR MERGER SUB LLC,
EQV RESOURCES LLC,
EQV RESOURCES INTERMEDIATE LLC,
AND
PRESIDIO INVESTMENT HOLDINGS LLC
(solely for the limited purposes set forth herein)
DATED AUGUST 5, 2025
TABLE OF CONTENTS
|
Annex G |
||||
|
Article I CERTAIN DEFINITIONS |
G-2 |
|||
|
Section 1.1 |
Certain Definitions |
G-2 |
||
|
Article II THE MERGER; CLOSING |
G-17 |
|||
|
Section 2.1 |
Closing Transactions; Merger |
G-17 |
||
|
Section 2.2 |
Merger Consideration; Other Closing Date Payments |
G-18 |
||
|
Section 2.3 |
Company Closing Deliveries |
G-19 |
||
|
Section 2.4 |
EQV Party Deliveries |
G-19 |
||
|
Section 2.5 |
Withholding and Wage Payments |
G-20 |
||
|
Article III REPRESENTATIONS AND WARRANTIES REGARDING THE COMPANY |
G-20 |
|||
|
Section 3.1 |
Organization; Authority; Enforceability |
G-20 |
||
|
Section 3.2 |
Non-contravention; Governmental Approvals |
G-21 |
||
|
Section 3.3 |
Capitalization |
G-21 |
||
|
Section 3.4 |
Financial Statements; No Undisclosed Liabilities |
G-22 |
||
|
Section 3.5 |
No Material Adverse Effect |
G-23 |
||
|
Section 3.6 |
Absence of Certain Developments |
G-23 |
||
|
Section 3.7 |
Real Property |
G-23 |
||
|
Section 3.8 |
Oil and Gas Reserves |
G-24 |
||
|
Section 3.9 |
Oil and Gas Lease Matters |
G-25 |
||
|
Section 3.10 |
Suspense Funds |
G-25 |
||
|
Section 3.11 |
Outstanding Commitments |
G-25 |
||
|
Section 3.12 |
Payments for Production |
G-26 |
||
|
Section 3.13 |
Payout Status |
G-26 |
||
|
Section 3.14 |
Company Wells; Equipment |
G-26 |
||
|
Section 3.15 |
Imbalances |
G-26 |
||
|
Section 3.16 |
Tax Matters |
G-26 |
||
|
Section 3.17 |
Contracts |
G-28 |
||
|
Section 3.18 |
Intellectual Property |
G-31 |
||
|
Section 3.19 |
Information Supplied |
G-31 |
||
|
Section 3.20 |
Litigation |
G-32 |
||
|
Section 3.21 |
Brokerage |
G-32 |
||
|
Section 3.22 |
Labor Matters |
G-32 |
||
|
Section 3.23 |
Employee Benefit Plans |
G-33 |
||
|
Section 3.24 |
Insurance |
G-34 |
||
|
Section 3.25 |
Compliance with Laws; Permits |
G-35 |
||
|
Section 3.26 |
Bonds and Letters of Credit |
G-35 |
||
|
Section 3.27 |
Environmental Matters |
G-35 |
||
|
Section 3.28 |
Affiliate Transactions |
G-35 |
||
|
Section 3.29 |
Trade & Anti-Corruption Compliance |
G-36 |
||
|
Section 3.30 |
Data Protection |
G-36 |
||
|
Section 3.31 |
Information Technology |
G-37 |
||
|
Section 3.32 |
Condemnation |
G-37 |
||
|
Section 3.33 |
Preferential Purchase Rights |
G-37 |
||
|
Section 3.34 |
Company Indebtedness and Cash |
G-37 |
||
|
Section 3.35 |
Intercompany Obligations; EQV Operating |
G-37 |
||
|
Section 3.36 |
No Other Purchaser and Merger Sub Representations and Warranties |
G-38 |
||
Annex G-i
|
Annex G |
||||
|
Article IV REPRESENTATIONS AND WARRANTIES OF THE EQV PARTIES |
G-38 |
|||
|
Section 4.1 |
Organization; Authority; Enforceability |
G-38 |
||
|
Section 4.2 |
Non-contravention |
G-39 |
||
|
Section 4.3 |
Capitalization |
G-39 |
||
|
Section 4.4 |
Litigation |
G-41 |
||
|
Section 4.5 |
Brokerage |
G-41 |
||
|
Section 4.6 |
Business Activities |
G-41 |
||
|
Section 4.7 |
Compliance with Laws |
G-42 |
||
|
Section 4.8 |
Prior Operations |
G-42 |
||
|
Section 4.9 |
Tax Matters |
G-42 |
||
|
Section 4.10 |
EQV Capitalization |
G-43 |
||
|
Section 4.11 |
Information Supplied; Registration Statement/Proxy Statement |
G-44 |
||
|
Section 4.12 |
Trust Account |
G-44 |
||
|
Section 4.13 |
EQV SEC Documents; Financial Statements; Controls |
G-44 |
||
|
Section 4.14 |
Listing |
G-46 |
||
|
Section 4.15 |
Investment Company; Emerging Growth Company |
G-46 |
||
|
Section 4.16 |
Inspections; EQV’s Representations |
G-46 |
||
|
Section 4.17 |
Related Person Transactions |
G-46 |
||
|
Section 4.18 |
No Other Company Representations and Warranties |
G-46 |
||
|
Article V COVENANTS RELATING TO THE CONDUCT OF THE COMPANY AND THE EQV PARTIES |
G-47 |
|||
|
Section 5.1 |
Interim Operating Covenants of the Company |
G-47 |
||
|
Section 5.2 |
Interim Operating Covenants of EQV |
G-50 |
||
|
Article VI PRE-CLOSING & CLOSING AGREEMENTS |
G-51 |
|||
|
Section 6.1 |
Reasonable Best Efforts; Further Assurances |
G-51 |
||
|
Section 6.2 |
Status Preservation |
G-51 |
||
|
Section 6.3 |
Stock Exchange Listing |
G-51 |
||
|
Section 6.4 |
Confidential Information |
G-51 |
||
|
Section 6.5 |
Access to Information |
G-52 |
||
|
Section 6.6 |
Notification of Certain Matters |
G-52 |
||
|
Section 6.7 |
Regulatory |
G-52 |
||
|
Section 6.8 |
Communications; Press Release; SEC Filings |
G-52 |
||
|
Section 6.9 |
EQV Special Meeting |
G-54 |
||
|
Section 6.10 |
Expenses |
G-55 |
||
|
Section 6.11 |
Affiliate Obligations |
G-55 |
||
|
Section 6.12 |
Employee Matters |
G-55 |
||
|
Section 6.13 |
No EQV Stock Transactions |
G-56 |
||
|
Section 6.14 |
Permits; Bonds; Letters of Credit |
G-56 |
||
|
Section 6.15 |
Assignment of Excluded Assets and Excluded Liabilities |
G-56 |
||
|
Section 6.16 |
EQV Assignment |
G-56 |
||
|
Section 6.17 |
Records |
G-56 |
||
|
Section 6.18 |
Exclusivity |
G-56 |
||
|
Section 6.19 |
Transition Services Agreement |
G-57 |
||
|
Article VII TAX MATTERS |
G-57 |
|||
|
Section 7.1 |
Certain Tax Matters |
G-57 |
||
Annex G-ii
|
Annex G |
||||
|
Article VIII CONDITIONS TO OBLIGATIONS OF PARTIES |
G-57 |
|||
|
Section 8.1 |
Conditions to the Obligations of Each Party |
G-57 |
||
|
Section 8.2 |
Conditions to the Obligations of the EQV Parties |
G-58 |
||
|
Section 8.3 |
Conditions to the Obligations of the Company |
G-58 |
||
|
Section 8.4 |
Frustration of Closing Conditions |
G-59 |
||
|
Section 8.5 |
Waiver of Closing Conditions |
G-59 |
||
|
Article IX TERMINATION; INDEMNIFICATION |
G-59 |
|||
|
Section 9.1 |
Termination |
G-59 |
||
|
Section 9.2 |
Effect of Termination |
G-60 |
||
|
Section 9.3 |
Indemnification |
G-60 |
||
|
Article X MISCELLANEOUS |
G-62 |
|||
|
Section 10.1 |
Amendment and Waiver |
G-62 |
||
|
Section 10.2 |
Notices |
G-62 |
||
|
Section 10.3 |
Assignment |
G-63 |
||
|
Section 10.4 |
Severability |
G-63 |
||
|
Section 10.5 |
Interpretation |
G-63 |
||
|
Section 10.6 |
Entire Agreement |
G-64 |
||
|
Section 10.7 |
Governing Law; Waiver of Jury Trial; Jurisdiction |
G-64 |
||
|
Section 10.8 |
Non-Survival |
G-65 |
||
|
Section 10.9 |
Trust Account Waiver |
G-65 |
||
|
Section 10.10 |
Counterparts; Electronic Delivery |
G-65 |
||
|
Section 10.11 |
Specific Performance |
G-66 |
||
|
Section 10.12 |
No Third-Party Beneficiaries |
G-66 |
||
|
Section 10.13 |
Schedules and Exhibits |
G-66 |
||
|
Section 10.14 |
No Recourse |
G-67 |
||
|
Section 10.15 |
Equitable Adjustments |
G-67 |
||
|
Section 10.16 |
Legal Representation and Privilege |
G-67 |
||
EXHIBITS
|
Exhibit A |
Form of Purchaser Charter |
|
|
Exhibit B |
Form of Purchaser Bylaws |
|
|
Exhibit C |
Form of Registration and Stockholders’ Rights Agreement |
|
|
Exhibit D |
Form of Transition Services Agreement |
|
|
Exhibit E |
Form of Certificate of Merger |
Annex G-iii
AGREEMENT AND PLAN OF MERGER
This Agreement and Plan of Merger (this “Agreement”) is made and entered into as of August 5, 2025 (the “Execution Date”), by and among (a) EQV Ventures Acquisition Corp., a Cayman Islands exempted company (“EQV”), (b) Prometheus PubCo Inc., a Delaware corporation (the “Purchaser”), (c) EQVR Merger Sub LLC, a Delaware limited liability company and a direct, wholly owned subsidiary of Purchaser (“Merger Sub” and, together with EQV and Purchaser, collectively, the “EQV Parties”), (d) EQV Resources LLC, a Delaware limited liability company (the “Company”), (e) EQV Resources Intermediate LLC, a Delaware limited liability company (the “Company Unitholder”), and (f) Presidio Investment Holdings LLC, a Delaware limited liability company (“Presidio”), solely for the limited purposes set forth herein. Each of EQV, Purchaser, Merger Sub, the Company, the Company Unitholder and Presidio is also referred to herein as a “Party” and, collectively, as the “Parties.”
RECITALS
whereas, (a) EQV is a blank check company incorporated to acquire one or more operating businesses through a Business Combination, (b) Purchaser is a direct, wholly owned Subsidiary of EQV and (c) Merger Sub is a direct wholly owned Subsidiary of Purchaser and was formed for the sole purpose of the Merger (as defined below);
WHEREAS, concurrently with the execution of this Agreement, EQV, Purchaser, Prometheus PubCo Merger Sub Inc., a Delaware corporation and a direct, wholly owned subsidiary of Purchaser (“Purchaser Merger Sub”), Prometheus Holdings LLC, a Delaware limited liability company (“EQV Holdings”), Presidio, and Prometheus Merger Sub LLC, a Delaware limited liability company and a direct, wholly owned subsidiary of EQV Holdings (“Presidio Merger Sub”), have entered into a Business Combination Agreement (the “BCA”), pursuant to which, among other things, Presidio Merger Sub will merge with and into Presidio (the “Presidio Merger”), with Presidio as the surviving entity, on the terms and subject to the conditions thereof (the transactions contemplated by the BCA, including the Presidio Merger, the “Presidio Transactions”);
WHEREAS, the satisfaction of the closing conditions to the transactions contemplated by this Agreement (other than those conditions which by their terms are required to be satisfied at the Closing (as defined below), but subject to the satisfaction or waiver of such conditions at the Closing) is a condition to the closing under the BCA;
WHEREAS, prior to the consummation of the Presidio Merger, EQV shall, subject to obtaining the approval by affirmative vote of the holders of the requisite number of EQV Shares entitled to vote thereon, migrate and domesticate as a corporation (the “Domestication”) in the State of Delaware in accordance with the General Corporation Law of the State of Delaware (the “DGCL”) and the Companies Act (as revised) of the Cayman Islands (the “Cayman Companies Act”);
WHEREAS, following the Domestication, (a) EQV will merge with and into Purchaser Merger Sub, with EQV as the surviving entity as a direct, wholly owned Subsidiary of Purchaser (the “Purchaser Merger”) and (b)(i) Purchaser shall adopt the certificate of incorporation (the “Purchaser Charter”) substantially in the form set forth on Exhibit A, which shall be the certificate of incorporation of Purchaser, until thereafter supplemented or amended in accordance with its terms and the DGCL and (ii) Purchaser will adopt the bylaws substantially in the form set forth on Exhibit B, which shall be the bylaws of Purchaser, until thereafter supplemented or amended in accordance with their terms and the DGCL (“Purchaser Bylaws”);
WHEREAS, in connection with the consummation of the Transactions, simultaneously with the Closing, Purchaser, the Company Unitholder and the other parties thereto will enter into a Registration and Stockholders’ Rights Agreement (the “Registration and Stockholders’ Rights Agreement”), in substantially the form attached hereto as Exhibit C;
WHEREAS, subject to the terms and conditions hereof, at the Closing, among other things, the Company, Purchaser and Merger Sub intend to effect a merger of Merger Sub with and into the Company in accordance with this Agreement and the Delaware Limited Liability Company Act (as amended, the “DLLCA”), pursuant to which, among other things, (a) Merger Sub will merge with and into the Company, with the Company as the surviving entity (the “Merger”), resulting in the Company becoming a wholly owned direct subsidiary of Purchaser and (b) all the Company Equity Interests (as defined below) that are issued and outstanding immediately prior to the Effective Time (as defined below) (other than Cancelled Equity Interests (as defined below)) shall, at the Effective Time, be cancelled,
Annex G-1
shall cease to exist and shall no longer be outstanding and shall be converted into the right to receive a number of EQV Class A Shares (as defined below) issued by Purchaser in accordance with the terms of this Agreement (the transactions contemplated by this Agreement, including the Merger, the “Transactions”);
WHEREAS, the boards of managers or directors, special committee of independent directors, managing member or other governing body, as applicable, of each of EQV, Purchaser, Merger Sub, the Company, the Company Unitholder and Presidio have approved and declared advisable the entry into this Agreement and the Transactions, upon the terms and subject to the conditions hereof and in accordance with the DGCL, the DLLCA and the Cayman Companies Act, as applicable, and (a) each of the Purchaser Written Consent (as defined below) and the Merger Sub Written Consent (as defined below) has been executed and delivered to the Company, and (b) the Company Written Consent (as defined below) has been executed and delivered to Purchaser and Presidio; and
WHEREAS, for U.S. federal (and applicable state or local) income Tax purposes, the Parties intend that the Merger and the Specified BCA Transfers (as defined below), taken together, shall be treated as tax-deferred contributions governed by Section 351 of the Code (the “Intended Tax Treatment”).
NOW, THEREFORE, in consideration of the foregoing and the respective representations, warranties, covenants and agreements set forth herein, and subject to the terms and conditions set forth herein, the Parties, intending to be legally bound, hereby agree as follows:
Article I
CERTAIN DEFINITIONS
Section 1.1 Certain Definitions. For purposes of this Agreement, capitalized terms used but not otherwise defined herein shall have the meanings set forth below.
“ACA” has the meaning set forth in Section 3.23(c).
“Additional Filings” has the meaning set forth in Section 6.8(f).
“Affiliate” of any particular Person means any other Person controlling, controlled by or under common control with such Person, where “control” means the possession, directly or indirectly, of the power to direct the management and policies of a Person whether through the ownership of voting securities, its capacity as a sole or managing member or otherwise; provided, that no portfolio company of a private equity fund or other investment fund that is an Affiliate of EQV, EQV Resources Partners, the Company Unitholder or the Company shall be deemed an “Affiliate” for purposes of this Agreement.
“Affiliated Group” means a group of Persons that elects to, is required to, or otherwise files a Tax Return or pays a Tax as an affiliated group, aggregate group, consolidated group, combined group or unitary group under applicable Tax Law.
“Affiliated Transactions” has the meaning set forth in Section 3.28.
“Agreement” has the meaning set forth in the Preamble.
“Ancillary Agreement” means each agreement, document, instrument or certificate contemplated hereby to be executed in connection with the consummation of the Transactions, including the Purchaser Charter, the Purchaser Bylaws, the Registration and Stockholders’ Rights Agreement, the Transition Services Agreement, the Certificate of Merger and the documents entered in connection therewith, in each case, only as applicable to the relevant party or parties to such Ancillary Agreement, as indicated by the context in which such term is used.
“Anti-Corruption Laws” means all applicable U.S. and non-U.S. Laws relating to the prevention of corruption and bribery, including, to the extent applicable to the Company, the U.S. Foreign Corrupt Practices Act of 1977, the Canada Corruption of Foreign Public Officials Act of 1999, the UK Bribery Act of 2010 and the legislation adopted in furtherance of the OECD Convention on Combating Bribery of Foreign Public Officials in International Business Transactions or any other applicable Law that prohibits bribery, corruption, fraud or other improper payments.
“Audited Financial Statements” has the meaning set forth in Section 3.4(a)(i).
“Baker Botts” means Baker Botts L.L.P.
Annex G-2
“BCA” has the meaning set forth in the Recitals.
“Business Combination” has the meaning ascribed to such term in the EQV Governing Documents (prior to the Domestication).
“Business Day” means any day except a Saturday, a Sunday or any other day on which commercial banks are required or authorized to close in the State of New York or the Cayman Islands.
“Cancelled Equity Interests” has the meaning set forth in Section 2.1(c)(iii).
“Cash” means unrestricted cash and cash equivalents, including checks, cash on deposit and over-the-counter bank deposits, which shall include deposits in transit and be net of outstanding checks. For the avoidance of doubt, “Cash” shall not include any cash held in restricted accounts or otherwise unavailable for unrestricted use for any reason.
“Cayman Companies Act” has the meaning set forth in the Recitals.
“CBA” means any collective bargaining agreement, works council agreement, or labor agreement or other similar Contract with a union, works council, or labor organization.
“Certificate of Merger” has the meaning set forth in Section 2.1(b).
“Cibolo Loan” means that certain Note Purchase Agreement, dated December 13, 2023, by and among the Company, the Company Unitholder, Cibolo EQV LLC, each other Holder (as defined therein) from time to time party thereto and Cibolo Energy Partners, LLC.
“Claim Notice” has the meaning set forth in Section 9.3(b).
“Clayton Act” means the Clayton Antitrust Act of 1914.
“Closing” has the meaning set forth in Section 2.1(a).
“Closing Date” has the meaning set forth in Section 2.1(a).
“Closing Form 8-K” has the meaning set forth in Section 6.8(g).
“Closing Press Release” has the meaning set forth in Section 6.8(g).
“Code” means the Internal Revenue Code of 1986, as amended.
“Company” has the meaning set forth in the Preamble.
“Company Bring-Down Certificate” has the meaning set forth in Section 8.2(c).
“Company Disclosure Schedules” means the Disclosure Schedules delivered by the Company to the EQV Parties and Presidio concurrently with the execution and delivery of this Agreement.
“Company Employee Benefit Plan” means each Employee Benefit Plan that is maintained, sponsored or contributed to (or required to be contributed to) by the Company or under or with respect to which the Company would reasonably be expected to have any Liability after Closing.
“Company Equity Interests” means Equity Interests of the Company.
“Company Fundamental Representations” means the representations and warranties set forth in Section 3.1 (Organization; Authority; Enforceability), Section 3.2 (Non-contravention; Governmental Approvals), Section 3.3 (Capitalization) and Section 3.21 (Brokerage).
“Company Indebtedness” means, without duplication, all obligations (including all obligations in respect of principal, accrued and unpaid interest, penalties, breakage costs, fees and premiums and other costs and expenses associated with repayment or acceleration) borne by the Company (a) for borrowed money, (b) evidenced by notes, bonds, debentures or similar Contracts or security, (c) for the deferred purchase price of assets, property, goods or services, business (other than trade payables incurred in the Ordinary Course of Business) or with respect to any conditional sale, title retention, consignment or similar arrangements, (d) for any lease classified as a capital or
Annex G-3
finance lease in the Financial Statements or any obligation capitalized or required to be capitalized in accordance with GAAP, (e) for any letters of credit, bank guarantees, bankers acceptances or other obligation by which the Company assured a creditor against loss, in each case to the extent drawn upon or currently payable, (f) except as set forth in Schedule 1.1(a), for earn-out or contingent payments related to acquisitions or investments (assuming the maximum amount earned), including post-closing price true-ups, indemnifications and seller notes, (g) in respect of dividends declared or distributions payable but unpaid, (h) under derivative financial instruments, including Hedge Contracts, (i) with respect to any outstanding unpaid and unfunded bonuses, commissions or incentive obligations, severance and deferred compensation (including deferred compensation payable as deferred purchase price) plus the employer portion of any payroll or similar Taxes incurred in respect of such obligations (determined as though all such obligations were payable as of the Closing Date) borne by the Company, (j) for the remittance of revenues to third parties arising from Hydrocarbons sold on behalf of such third parties pursuant to Production Burdens or working interest amounts, being held in suspense, or escrow accounts for such suspended funds, by the Company or by EQV Operating with respect to the Oil and Gas Properties that EQV Operating operates on behalf of the Company, and (k) in the nature of guarantees of the obligations described in clauses (a) through (j) above, and any obligations of any other Person of the type described in clauses (a) through (j) above directly or indirectly guaranteed by the Company or secured by any assets of the Company, whether or not such obligations have been assumed by the Company. For the avoidance of doubt, Company Indebtedness will exclude (x) deferred revenue, (y) operating leases, trade payables and undrawn letters of credit, and (z) any items included as a current liability in the calculation of Company Transaction Expenses.
“Company Independent Petroleum Engineers” has the meaning set forth in Section 3.8(a).
“Company LLCA” means that certain Amended and Restated Limited Liability Company Agreement of the Company, dated September 5, 2023, by and between the Company and the Company Unitholder.
“Company Registered IP” has the meaning set forth in Section 3.18(a).
“Company Reserve Report” has the meaning set forth in Section 3.8(a).
“Company Transaction Expenses” means to the extent not paid as of the Closing: all fees, costs and expenses (including fees, costs and expenses of third-party advisors, legal counsel, investment bankers, or other advisors, service providers or Representatives, including, for the avoidance of doubt, on behalf of the executive officers and senior management of the Company), incurred or payable by the Company (and, for the avoidance of doubt, not by the EQV Parties or Presidio) through the Closing in connection with the preparation of the Financial Statements, the negotiation and preparation of this Agreement and the Ancillary Agreements and the consummation of the Transactions.
“Company Unitholder” has the meaning set forth in the Preamble.
“Company Unitholder Post-Closing Representation” has the meaning set forth in Section 10.16(a).
“Company Written Consent” means that certain action by written consent approving this Agreement, the Merger and the other Transactions, executed by the requisite approving parties of the Company and the Company Unitholder, whose approval is necessary to approve the same, in each case, in accordance with the Company LLCA and the Limited Liability Company Agreement of Company Unitholder, dated September 5, 2023, as applicable, and applicable Law.
“Competing Buyer” has the meaning set forth in Section 6.18.
“Competing Transaction” means (a) any transaction involving, directly or indirectly, the Company, which upon consummation thereof, would result in the Company becoming a public company, (b) any direct or indirect sale (including by way of a merger, consolidation, exclusive license, transfer, sale, option, right of first refusal with respect to a sale or similar preemptive right with respect to a sale or other business combination or similar transaction) of any material portion of the assets or business of the Company, or (c) any direct or indirect sale (including by way of an issuance, dividend, distribution, merger, consolidation, transfer, sale, option, right of first refusal with respect to a sale or similar preemptive right with respect to a sale or other business combination or similar transaction) of equity, voting interests or debt securities convertible into equity of the Company, or rights, or securities that grant rights, to receive the same including profits interests, phantom equity, options, warrants, convertible or preferred stock or other equity-linked securities (except to the extent contemplated hereby), in all cases of clauses (a) through (c), either in one
Annex G-4
or a series of related transactions, where such transaction(s) is to be entered into with a Competing Buyer (including the Company Unitholder, other direct or indirect equityholder of the Company or any of their respective directors, officers or Affiliates (excluding the Company) or any Representatives of the foregoing).
“Confidential Information” means any and all information, knowledge or data concerning the businesses or affairs of the Company that is not already generally available to the public, including information of third parties that the Company is required to keep confidential.
“Confidentiality Agreement” means that certain Mutual Confidential Disclosure Agreement, effective as of August 28, 2024, by and between Presidio and EQV, as supplemented by that certain Acknowledgement and Joinder Agreement, effective as of July 31, 2025, by and among Presidio, EQV and the Company.
“Contract” means any legally binding written or oral contract, agreement, license or Lease (including any amendments thereto), but excluding any Oil and Gas Lease, easement, right-of-way, permit, instrument of conveyance or other instrument creating or evidencing the Company’s chain-of-title with respect to the Oil and Gas Properties.
“Data Privacy and Security Requirements” means, collectively, all of the following to the extent relating to the receipt, collection, use, storage, processing, sharing, security, confidentiality, disclosure, or transfer of Personal Information or the security of the IT Systems, Personal Information, or any other confidential or sensitive data of the Company: (a) all applicable Laws; (b) the Company’s written privacy policies; (c) if applicable to the Company, the Payment Card Industry Data Security Standard (PCI DSS), and any other industry or self-regulatory standard to which the Company is bound; and (d) applicable provisions of Contracts in which the Company is a party or bound.
“Data Room” has the meaning set forth in Section 10.5.
“DGCL” has the meaning set forth in the Recitals.
“Direct Claim Notice” has the meaning set forth in Section 9.3(c).
“Disclosure Schedules” means the EQV Disclosure Schedules and the Company Disclosure Schedules.
“DLLCA” has the meaning set forth in the Recitals.
“Domestication” means the migration and domestication of EQV as a corporation in the State of Delaware in accordance with the DGCL and the Cayman Companies Act.
“Effective Time” has the meaning set forth in Section 2.1(b).
“Employee Benefit Plan” means an “employee benefit plan” (as such term is defined in Section 3(3) of ERISA, whether or not subject to ERISA) and each equity or equity-based compensation, retirement, pension, savings, profit sharing, bonus, incentive, severance, separation, employment, individual consulting or independent contractor, transaction, change in control, retention, deferred compensation, vacation, sick pay or paid time-off, medical, dental, life or disability, retiree or post-termination health or welfare, salary continuation, fringe or other compensation or benefit plan, program, policy, agreement, arrangement or Contract.
“Enforceable” means, with respect to any Contract stated to be enforceable by or against any Person, that such Contract is a legal, valid and binding obligation enforceable by or against such Person in accordance with its terms, except to the extent that enforcement of the rights and remedies created thereby is subject to bankruptcy, insolvency, fraudulent conveyance, reorganization, moratorium or similar laws of general application affecting the rights and remedies of creditors and general principles of equity (regardless of whether enforceability is considered in a proceeding in equity or at law).
“Environmental Laws” means all Laws concerning pollution, protection of the environment or natural resources, human health or safety (to the extent relating to exposure of Hazardous Substances), and the generation, handling, transport, use, treatment, storage, emission, release or disposal of Hazardous Substances.
“Equity Interests” means, with respect to any Person, all of the shares or quotas of capital stock or equity of (or other ownership or profit interests in) such Person, all of the warrants, trust rights, options or other rights for the purchase or acquisition from such Person of shares of capital stock or equity of (or other ownership or profit interests in) such Person, all of the securities convertible into or exchangeable for shares of capital stock or equity of (or other ownership or profit interests in) such Person or warrants, rights or options for the purchase or acquisition from
Annex G-5
such Person of such shares or equity (or such other interests), restricted equity awards, restricted equity units, equity appreciation rights, phantom equity rights, profit participation and all of the other ownership or profit interests of such Person (including partnership, member or trust interests therein).
“EQV” has the meaning set forth in the Preamble.
“EQV Assignment” has the meaning set forth in Section 6.16.
“EQV Balance Sheet” has the meaning set forth in Section 4.6(c).
“EQV Board” means the Board of Directors of EQV.
“EQV Bring-Down Certificate” has the meaning set forth in Section 8.3(c).
“EQV Bylaws” means the bylaws of EQV following the Domestication.
“EQV Charter” means certificate of incorporation of EQV following the Domestication.
“EQV Class A Shares” means (a) prior to the Domestication, Class A ordinary shares of a par value of USD $0.0001 each in the capital of EQV and, (b) from and after the Domestication, shares of Class A common stock, par value $0.0001 per share, of EQV, in each case, as contemplated by the EQV Governing Documents. Any reference to the EQV Class A Shares or the EQV Shares in this Agreement or any Ancillary Agreement shall be deemed to refer to clause (a) or clause (b) of this definition, as the context so requires.
“EQV Class B Shares” means (a) prior to the Domestication, Class B ordinary shares of a par value of USD $0.0001 each in the capital of EQV and, (b) from and after the Domestication, shares of Class B common stock, par value $0.0001 per share, of EQV, in each case, as contemplated by the EQV Governing Documents. Any reference to the EQV Class B Shares or the EQV Shares in this Agreement or any Ancillary Agreement shall be deemed to refer to clause (a) or clause (b) of this definition, as the context so requires.
“EQV Disclosure Schedules” means the Disclosure Schedules delivered by Purchaser to the Company concurrently with the execution and delivery of this Agreement.
“EQV Employee Management” means EQV Employee Management LLC, a Delaware limited liability company.
“EQV Fundamental Representations” means the representations and warranties set forth in Section 4.1 (Organization; Authority; Enforceability), Section 4.2 (Non-Contravention), Section 4.3 (Capitalization), Section 4.5 (Brokerage), Section 4.6 (Business Activities), Section 4.8 (Prior Operations), Section 4.10 (EQV Capitalization) and Section 4.12 (Trust Account).
“EQV Governing Documents” means (a) prior to the Domestication, the Amended and Restated Memorandum and Articles of Association of EQV, as may be amended from time to time and, (b) from and after the Domestication, the EQV Charter and EQV Bylaws.
“EQV Holdings A&R LLCA” has the meaning set forth in the BCA.
“EQV Holdings Interests” means one hundred percent (100%) of the issued and outstanding limited liability company interests of EQV Holdings as of immediately prior to Closing (before giving effect to the EQV Holdings A&R LLCA).
“EQV Operating” means EQV Operating LLC, a Delaware limited liability company.
“EQV Operating Accounts Payable” means all accounts payable and all accrued expenses and liabilities to third parties or other obligations of such Person to pay the deferred purchase price of property or services, in each case, held by EQV Operating on behalf of the Company.
“EQV Operating Assets” means those assets of EQV Operating set forth on Schedule EOA.
“EQV Operating Cash” means the sum of all (a) cash and cash equivalents, plus (b) deposits in transit to the extent there has been a reduction of receivables on account thereof, and minus (c) outstanding (uncleared) checks, overdrafts, drafts and wire transfers to the extent there has been a reduction of EQV Operating Accounts Payable on account thereof, restricted balances or deposits (including cash held as collateral), amounts held in escrow and any casualty or condemnation proceeds, in each case, held by EQV Operating on behalf of the Company.
Annex G-6
“EQV Operating Employees” has the meaning set forth in Section 6.12(a).
“EQV Operating JIB Account Receivables” means, with respect to the Oil and Gas Properties, the gross amount of the Company’s allocable share under the applicable operating agreement, unitization or similar agreement for joint interest billings due with respect to costs incurred by the operator of such Oil and Gas Properties or other third parties, in each case, held by EQV Operating on behalf of the Company.
“EQV Operating Revenue Payable” means the gross amount of revenues payable (a) to the Company or its Affiliates or (b) any third party, in each case, in respect of production attributable to the Oil and Gas Properties held by EQV Operating on behalf of the Company.
“EQV Operating Suspense” means all funds held by EQV Operating, any Affiliate of EQV Operating on behalf of EQV Operating, or any third party on behalf of EQV Operating in suspense with respect to the Company’s business or to the Oil and Gas Properties and owed to third parties.
“EQV Parties” has the meaning set forth in the Preamble.
“EQV Party Competing Transaction” means any transaction involving, directly or indirectly, any merger or consolidation with or acquisition of, purchase of a material amount of the assets or equity of, consolidation or similar business combination with or other transaction that would constitute a Business Combination with or involving any EQV Party (or any Subsidiary of any EQV Party); provided that the Presidio Merger shall not be deemed an EQV Party Competing Transaction.
“EQV Party Transaction Expenses” means to the extent not paid as of the Closing:
(a) all fees, costs and expenses (including fees, costs and expenses of third-party advisors, legal counsel, accountants, investment bankers (including any deferred underwriting discount), or other advisors, service providers or Representatives), including financial advisor and brokerage fees and commissions, incurred or payable by the EQV Parties, Presidio or the Sponsor (and, for the avoidance of doubt, not by the Company or the Company Unitholder) through the Closing in connection with the preparation of the financial statements in connection with the filings required in connection with the Transactions, the negotiation and preparation of this Agreement and the Ancillary Agreements and the consummation of the Transactions or in connection with EQV Parties’ pursuit of the Merger, and the performance and compliance with all agreements and conditions contained herein or therein to be performed or complied with;
(b) all fees, costs and expenses incurred in connection with the Transactions paid or payable to the Transfer Agent; and
(c) all Transfer Taxes borne by the EQV Parties pursuant to Section 7.1(b).
“EQV Preferred Shares” has the meaning set forth in Section 4.3.
“EQV Private Placement Agreement” means that certain Private Placement Purchase Agreement, dated August 6, 2021, by and between EQV and the Sponsor.
“EQV Private Warrants” means those certain whole non-redeemable warrants to purchase EQV Class A Shares that were issued by EQV in a private placement to the Sponsor and certain other purchasers at the time of the consummation of the initial public offering of EQV, with each whole warrant exercisable for one EQV Class A Share at an exercise price of $11.50 as contemplated under the EQV Private Placement Agreement.
“EQV Public Securities” means the issued and outstanding EQV Class A Shares and EQV Public Warrants.
“EQV Public Warrant Agreement” means that certain Warrant Agreement, dated August 6, 2024, between EQV and the Transfer Agent as it may be amended and/or restated from time to time in accordance with its terms.
“EQV Public Warrants” means those certain whole redeemable warrants to purchase EQV Class A Shares, with each whole warrant exercisable for one EQV Class A Share at an exercise price of $11.50 as contemplated under the EQV Public Warrant Agreement.
“EQV Record Date” has the meaning set forth in Section 6.8(c).
Annex G-7
“EQV Required Vote” means the approval by the affirmative vote of the holders of the requisite number of EQV Shares entitled to vote thereon, whether in person or by proxy at the EQV Special Meeting (or any adjournment thereof), in accordance with the EQV Governing Documents and applicable Law, of each of the following, in addition to any other matters set forth in the BCA: (a) the adoption and approval of the BCA, the Presidio Transactions, and the Transactions requiring approval of holders of EQV Shares, (b) the approval of the issuance of Purchaser Shares, including any Purchaser Shares to be issued in connection with the Presidio Transactions and the Transactions, (c) the Domestication, (d) the adoption and approval of the Purchaser Charter, (e) the appointment of directors to the board of Purchaser and (f) the approval of any other matters reasonably agreed by EQV and Presidio to be necessary or appropriate in connection with the Presidio Transactions and the Transactions.
“EQV Resources Partners” has the meaning set forth in the Recitals.
“EQV SEC Documents” has the meaning set forth in Section 4.13.
“EQV Securities” has the meaning set forth in Section 4.3.
“EQV Shares” means, collectively, EQV Class A Shares and EQV Class B Shares, in each case, as issued and outstanding pursuant to the terms of the EQV Governing Documents.
“EQV Special Meeting” means an extraordinary general meeting of the holders of EQV Shares to be held for the purpose of voting on whether to approve the EQV Stockholder Voting Matters.
“EQV Stockholder Voting Matters” means, collectively, proposals to approve, by Ordinary Resolution (a) the adoption and approval of this agreement, the BCA, the Transactions, and the Presidio Transactions, and (b) the approval of the issuance of Purchaser Shares in connection with the Transactions and the Presidio Transactions.
“EQV Stockholders” means the holders of EQV Shares.
“EQV Warrants” means, collectively, the EQV Private Warrants and the EQV Public Warrants.
“ERISA” means the Employee Retirement Income Security Act of 1974.
“ERISA Affiliate” means any Person that, together with the Company, is (or at a relevant time has been or would be) considered a single employer under Section 414 of the Code.
“Ex-Im Laws” means export, controls, import, deemed export, reexport, transfer, and retransfer controls, including those contained in the U.S. Export Administration Regulations, the International Traffic in Arms Regulations, the customs and import Laws administered by the U.S. Customs and Border Protection, and the EU Dual Use Regulation.
“Execution Date” has the meaning set forth in the Preamble.
“Excluded Assets” means (a) any undeveloped acreage with respect to the Company’s Cherokee rights located in the Counties of Gray, Hansford, Hemphill, Lipscomb, Moore, Ochiltree, Roberts and Wheeler, Texas, including all rights in connection therewith, and (b) the Non-Oil and Gas Equipment.
“Excluded Liabilities” means all Liabilities arising out of or related to the Excluded Assets, whether arising before, on or after the Closing Date.
“Federal Trade Commission Act” means the Federal Trade Commission Act of 1914.
“Financial Statements” has the meaning set forth in Section 3.4(a).
“Fraud” means a knowing and intentional fraud committed by a Party in the making of a representation or warranty expressly set forth in this Agreement or any Ancillary Agreement or as affirmed in any certificate delivered pursuant hereto or thereto, as applicable; provided that (a) such representation or warranty was false or inaccurate at the time such representation or warranty was made or affirmed, (b) the Party making such representation or warranty had actual knowledge (and not imputed or constructive knowledge) that such representation or warranty was false or inaccurate when made, (c) such Party had the specific intent to induce such other Party to act, or refrain from acting, or otherwise rely on such knowing and intentional misrepresentation (including entering into this Agreement or consummating the Transactions, as applicable) and (d) the other Party actually and reasonably relied upon such representation and warranty to its detriment. For the avoidance of doubt, (x) the term “Fraud” does not include any
Annex G-8
claim for equitable fraud, promissory fraud, unfair dealings fraud or any torts (including a claim for fraud) based on negligence or recklessness and (y) only the Party to this Agreement who committed a Fraud shall be responsible for such Fraud and only the Party alleged to have suffered from such Fraud shall be able to make such claim.
“GAAP” means United States generally accepted accounting principles as in effect from time to time.
“Good and Defensible Title” has the meaning set for in Section 3.8(a).
“Governing Documents” means (a) in the case of a corporation or exempted company, its certificate of incorporation (or analogous document) and bylaws or memorandum and articles of association, in each case, as amended and/or restated from time to time (as applicable), (b) in the case of a limited liability company, its certificate of formation or registration (or analogous document) and limited liability company operating agreement or limited liability company agreement, in each case, as amended and/or restated from time to time, or (c) in the case of a Person other than a corporation, exempted company or limited liability company, the documents by which such Person (other than an individual) establishes its legal existence or which govern its internal affairs.
“Governmental Entity” means any nation or government, any federal, state, provincial, municipal or other political subdivision thereof, any entity exercising executive, legislative, judicial, regulatory or administrative functions of or pertaining to government, including any court, arbitrator or arbitral body (public or private) or other body or administrative, regulatory or quasi-judicial authority, agency, department, board, commission or instrumentality of any federal, state, local or foreign jurisdiction.
“Hazardous Substance(s)” means (a) those substances, chemicals, wastes or materials regulated, listed, defined or classified as hazardous or toxic or as a pollutant or contaminant, or for which standards of conduct or liability are imposed, under Environmental Laws, including the following United States federal statutes and their state counterparts, and all regulations promulgated thereunder: the Hazardous Materials Transportation Act, the Resource Conservation and Recovery Act, the Comprehensive Environmental Response, Compensation and Liability Act, the Clean Water Act, the Safe Drinking Water Act, the Federal Insecticide, Fungicide, and Rodenticide Act and the Clean Air Act, (b) petroleum and petroleum byproducts, and (c) polychlorinated biphenyls, per- and polyfluoroalkyl substances, asbestos, urea formaldehyde foam and radioactive materials.
“Hedge Contract” means any swap, forward, future, cap, floor, collar or other similar agreement or arrangement entered into for the purpose of hedging the Company’s exposure to fluctuations in the interest rates, currencies or the price of commodities in their operations and not for speculative purposes.
“Hydrocarbons” means oil, gas and other hydrocarbons produced or processed in association therewith, or any combination thereof, including all crude oil, natural gas, condensate, drip gas and natural gas liquids, coalbed gas, ethane, propane, iso-butane, nor-butane, gasoline, scrubber liquids and other liquids or gaseous hydrocarbons.
“Imbalances” means (a) any marketing imbalance between (x) the quantity of Hydrocarbons attributable to the Oil and Gas Properties required to be delivered by the Company under any Contract relating to the purchase and sale, gathering, transportation, storage, processing (including any production handling and processing at a separation facility) or marketing of Hydrocarbons and (y) the quantity of Hydrocarbons attributable to the Oil and Gas Properties actually delivered by the Company pursuant to the relevant Contract, together with any appurtenant rights and obligations concerning production balancing at the delivery point into the relevant sale, gathering, transportation, storage or processing facility and (b) any imbalance at the wellhead between (x) the amount of Hydrocarbons produced from a Well and allocable to the interests of the Company therein and (y) the shares of production from the relevant Well to which the Company is entitled, together with any appurtenant rights and obligations concerning future in kind or cash balancing at the wellhead.
“Improvements” has the meaning set forth in Section 3.7(b).
“Indemnified Parties” has the meaning set forth in Section 9.3(a).
“Indemnitor” has the meaning set forth in Section 9.3(a).
“Insurance Policies” has the meaning set forth in Section 3.24(a).
“Intellectual Property” means rights in all of the following in any jurisdiction throughout the world: (a) all inventions (whether patentable or unpatentable and whether or not reduced to practice) and invention disclosures,
Annex G-9
all improvements thereto, and all patents, utility models and industrial designs and all applications for any of the foregoing, together with all reissuances, provisionals, continuations, continuations-in-part, divisions, extensions, renewals and reexaminations thereof, (b) all trademarks, service marks, certification marks, trade dress, logos, slogans, trade names, corporate and business names, Internet domain names, social media identifiers and other indicia of origin, including all goodwill associated therewith, and all applications, registrations, and renewals in connection therewith, (c) all works of authorship, copyrightable works, all copyrights (including rights in software) and rights in databases, and all applications, registrations, and renewals in connection therewith, (d) all trade secrets and other confidential information, including ideas, research and development, know-how, formulas, compositions, algorithms, source code, data analytics, manufacturing and production processes and techniques, technical data and information, databases and collection of data, designs, drawings, specifications, customer and supplier lists, pricing and cost information, and business and marketing plans and proposals (“Trade Secret”) and (e) all other intellectual property or proprietary rights of any kind or description.
“Intended Tax Treatment” has the meaning set forth in the Recitals.
“Interested Party” means the Company Unitholder, and any of its directors, executive officers or Affiliates (other than the Company).
“Internal Controls” has the meaning set forth in Section 3.4(c).
“IRS” has the meaning set forth in Section 3.23(a).
“IT Systems” means all software, computer hardware (including hardware, firmware, middleware, peripherals, communication equipment and links, storage media, networks, networking equipment, power supplies and any other components used in conjunction with such), servers, data processing systems, data communication lines, routers, hubs, switches, databases and all other information technology equipment, and related documentation, in each case, owned, or controlled by or on behalf of, or otherwise provided under contract to, the Company or EQV Operating (as it relates to the Company) and used in the operation of their businesses.
“JOBS Act” has the meaning set forth in Section 6.2(b).
“Knowledge” (a) as used in the phrase “to the Knowledge of the Company,” “to the Company’s Knowledge” or phrases of similar import means the actual knowledge of any of Jerome Silvey, III, Andrew Mckinley, Mickey Raney, Danny Murray, or Grant Raney, and (b) as used in the phrase “to the Knowledge of any EQV Party” or phrases of similar import means the actual knowledge of Jerome Silvey, III, Andrew Mckinley, Mickey Raney, Danny Murray, or Grant Raney.
“Latest Balance Sheet Date” means March 31, 2025.
“Laws” means all laws, common law, acts, statutes, constitutions, ordinances, codes, rules, regulations, rulings and any Orders.
“Leased Real Property” means all leasehold or subleasehold estates to use or occupy any land, buildings, structures, improvements, fixtures, appurtenant easements or other interest in real property held by the Company, excluding the Oil and Gas Properties and leasehold and subleasehold estates held by EQV Operating.
“Leases” means all leases, subleases, or licenses pursuant to which the Company holds any Leased Real Property (along with all amendments, extensions, modifications, guaranties, supplements and other agreements with respect thereto) but excluding all Permits and leases, subleases, or licenses estates held by EQV Operating.
“Liability” or “Liabilities” means any and all debts, liabilities, guarantees, commitments or obligations, whether accrued or fixed, known or unknown, absolute or contingent, matured or unmatured, liquidated or unliquidated, accrued or not accrued, direct or indirect, due or to become due or determined or determinable.
“Liens” means, with respect to any specified asset, any and all liens, mortgages, deeds of trust, hypothecations, claims, encumbrances, options, charges, pledges, trust deeds, title or survey defects, options, rights of refusal, licenses, rights of priority, easements, covenants, restrictions and security interests thereon.
“LLCA Amendment and Restatement” has the meaning set forth in Section 2.1(d).
“Lookback Date” means the date which is three years prior to the Execution Date.
Annex G-10
“Losses” has the meaning set forth in Section 9.3(a).
“Material Adverse Effect” means any change, effect, event, circumstance, occurrence, state of facts or development that, individually or in the aggregate, has had or would reasonably be expected to have, a material adverse effect upon (a) the business, results of operations or financial condition of the Company, or (b) the ability of the Company to perform its obligations and to consummate the Transactions; provided, however, that, with respect to the foregoing clause (a), none of the following will constitute a Material Adverse Effect, or will be considered in determining whether a Material Adverse Effect has occurred: (i) changes that are generally applicable to the regions, industries or markets in which the Company operates, including changes affecting the oil and gas exploration and production industry in the geographic areas or markets in which the Company operates; (ii) changes in Law (including Environmental Laws) or GAAP or the interpretation thereof, in each case effected after the Execution Date; (iii) any failure of the Company to achieve any internal or published projections, forecasts, estimates, predictions or budgets prior to the Closing (it being understood that the underlying event, circumstance or state of facts giving rise to such failure may be taken into account in determining whether a Material Adverse Effect has occurred, but only to the extent otherwise permitted to be taken into account); (iv) changes that are the result of economic factors affecting the national, regional or world economy or banking, credit, financial, securities or capital markets (including any changes in interest or exchange rates, suspension of trading in, or limitation on prices for, any security, market index or commodity or any disruption of such markets) or any change or disruption in markets for, or prices of Hydrocarbons or other commodities or supplies; (v) any earthquake, hurricane, tsunami, tornado, flood, mudslide, wildfire, or any effects of weather (including any impact on customer use patterns), geological or meteorological events or other natural disaster or act of God; (vi) any change in general regulatory or political conditions in any jurisdiction in which the Company conducts business; (vii) any trade disputes or the imposition, repeal, modification or alteration of, or any proposal, threat or announcement with respect to, any import or export restriction, tariff, duty, border adjustment tax, customs valuation methodology, trade remedy measure (including, without limitation, antidumping, countervailing duty or safeguard action), quota, sanction, embargo or other trade restrictions, whether unilateral, bilateral, plurilateral or multilateral in nature, and whether implemented or threatened by the United States, any foreign sovereign or any supranational body, including any retaliation, countermeasure or responsive action (formal or informal) by any Governmental Entity or regional trade block in respect of, or in response to the foregoing; (viii) any geopolitical conditions, outbreak, commencement or escalation of hostilities, acts of war, sabotage, cyberterrorism, terrorism or military actions, including the engagement by the United States or any other state or non-state actor in hostilities or the escalation thereof, whether or not pursuant to the declaration of a national emergency or war, or the occurrence or the escalation of any military or terrorist attack upon the United States, or any United States territories, possessions or diplomatic or consular offices or upon any United States military installation, equipment or personnel; (ix) natural declines in well performance or any reclassification or recalculation of reserves in the Ordinary Course of Business; (x) any consequences arising from any action: (A) taken by a Party and that is expressly required or permitted by this Agreement (other than the Company’s compliance with Section 5.1(a)) or (B) taken by the Company at the express direction or with the written consent of Presidio or any of its Affiliates; (xi) epidemics, pandemics, disease outbreaks, or public health emergencies (as declared by the World Health Organization or the Health and Human Services Secretary of the United States) or any Law or guideline issued by a Governmental Entity, the Centers for Disease Control and Prevention or the World Health Organization or industry group providing for business closures, “sheltering-in-place” or other restrictions that relate to, or arise out of, an epidemic, pandemic or disease outbreak; or (xii) effects, events, changes, occurrences or circumstances resulting from the announcement, existence, pendency, negotiation or consummation of, this Agreement or the Transactions or the identity of the EQV Parties, Presidio or their respective Affiliates, including the impact thereof on the relationships, contractual or otherwise, of the Company with employees, customers, contractors, lenders, suppliers, vendors, business partners, licensors, licensees, payor or other third parties related thereto; provided, however, that any event, circumstance or state of facts resulting from a matter described in any of the foregoing clauses (i), (ii), (iv), (v), (vi), and (vii) may be taken into account in determining whether a Material Adverse Effect has occurred to the extent such event, circumstance or state of facts has a material and disproportionate effect on the Company relative to other comparable entities operating in the industries or markets in which the Company operates.
“Material Contract” has the meaning set forth in Section 3.17(a).
“Material Leases” has the meaning set forth in Section 3.7(a).
“Merger” has the meaning set forth in the Recitals.
Annex G-11
“Merger Sub” has the meaning set forth in the Preamble.
“Merger Sub Interests” means the limited liability company interests of Merger Sub.
“Merger Sub Written Consent” means that certain action by written consent approving this Agreement, the Merger and the other Transactions, executed by the requisite approving parties of Merger Sub, whose approval is necessary to approve the same, in each case, in accordance with the Governing Documents of Merger Sub and applicable Law.
“Non-Oil and Gas Equipment” has the meaning set forth in the definition of “Oil and Gas Equipment.”
“Non-Party Affiliate” has the meaning set forth in Section 10.14.
“OFAC” has the meaning set forth in the definition of “Sanctions.”
“Oil and Gas Equipment” means all interests in tangible personal property including machinery, fixtures, inventory, equipment (including Well equipment and machinery), production, completion, injection, rigs, pumps, water plants, electric plants, platforms, processing plants, separation plants, refineries, testing and monitoring equipment, gathering, treating, compression, transmission and/or handling systems, storage terminals and storage facilities, produced and fresh water pipelines, recycling and disposal systems and other tangible personal property of the Company, whether or not located on the Oil and Gas Leases or Units or used in connection with the other Oil and Gas Properties; provided, that the term “Oil and Gas Equipment” shall not include the equipment and personal property of EQV Operating, which includes those items set forth on Schedule 1.1(b) (such equipment and personal property, the “Non-Oil and Gas Equipment”).
“Oil and Gas Leases” means (a) all leases, subleases, licenses or other occupancy or similar agreements under which a Person leases, subleases or licenses or otherwise acquires or obtains rights in and to Hydrocarbons and (b) all overriding royalty interests, production payments and other rights in and to Production Burdens, in each case, that are owned by the Company; provided, however, for the avoidance of doubt, Oil and Gas Leases shall not include the Excluded Assets.
“Oil and Gas Properties” means (a) all direct or indirect interests in and right of the Company with respect to Hydrocarbons, minerals, water or storage of such said interests and similar properties of any kind and nature, including (i) any Oil and Gas Leases, and the interests in the lands covered thereby or included in any units with which the Oil and Gas Leases may have been pooled, communitized or unitized (“Units”), (ii) working, leasehold and mineral interests estates and operating rights, Production Burdens and other non-working interests and non-operating interests (including all rights and interests derived from Oil and Gas Leases, operating agreements, unitization, communitization and pooling agreements and orders, division orders, transfer orders, mineral deeds, royalty deeds, and in each case, interests thereunder), mineral fee interests, reversionary interests, back-in interests, reservations and concessions, (b) all Wells located or injecting on or producing from such interests and properties described in clause (a), including those set forth on the Company Reserve Report, and (c) all surface fee interests, surface rights, easements, surface use agreements, rights-of-way, licenses and permits, in each case, in connection with Oil and Gas Leases, the drilling of Wells or the production, gathering, processing, storage, disposition, transportation or sale of Hydrocarbons; provided, however, for the avoidance of doubt, that Oil and Gas Properties shall not include the Excluded Assets.
“Operated Oil and Gas Properties” means the Oil and Gas Properties of the Company that are operated by EQV Operating on behalf of the Company.
“Order” means any order, writ, judgment, injunction, temporary restraining order, stipulation, determination, decree, ruling or award entered by or with any Governmental Entity.
“Ordinary Course of Business” means, with respect to any Person, any action taken by such Person in the ordinary course of business consistent with past practice.
“Ordinary Resolution” has the meaning given to that term in the EQV Governing Documents.
“Outside Date” has the meaning set forth in Section 9.1(c).
“Owned Intellectual Property” means all Intellectual Property owned or purported to be owned by the Company.
Annex G-12
“Party/Parties” has the meaning set forth in the Preamble.
“Payoff Letter” has the meaning set forth in Section 2.3(g).
“PCAOB” means the Public Company Accounting Oversight Board.
“Permits” has the meaning set forth in Section 3.25.
“Permitted Liens” means (a) such defects or imperfections of title, easements, encumbrances, Liens, or restrictions (in each case, other than those securing indebtedness) that do not and would not reasonably be expected to, individually or in the aggregate, materially impair the current operation, use or marketability of the Company’s assets, including its Oil and Gas Properties that are subject thereto, (b) materialmen’s, mechanics’, carriers’, workmen’s, warehousemen’s, repairmen’s, landlord’s and other similar Liens arising in the Ordinary Course of Business, or deposits to obtain the release of such Liens, for amounts that are not yet due and payable, or that are being contested in good faith by appropriate Proceedings, and, in each case for which appropriate accruals or reserves have been made in accordance with GAAP, (c) statutory Liens for Taxes not yet due and payable, or which are being contested in good faith through appropriate Proceedings and, in each case for which appropriate accruals or reserves have been made in accordance with GAAP, (d) zoning, entitlement, conservation restriction and other land use and Environmental Laws or Orders promulgated by Governmental Entities which do not materially interfere with the current use or marketability of the Oil and Gas Properties that are subject thereto, (e) to the extent not applicable to the Transactions or otherwise waived by the holder thereof, consent rights, preferential purchase rights, rights of first or last offer, negotiation or refusal, purchase options and similar rights in joint operating agreements, participation agreements or other Contracts, (f) non-exclusive licenses (or sublicenses) of Owned Intellectual Property granted in the Ordinary Course of Business, (g) with respect to Leased Real Property, (i) the interests and rights of the respective lessors with respect thereto, including any statutory landlord Liens and (ii) any Liens encumbering the underlying fee title of the real property of which the Leased Real Property is a part, in the case of (i) which do not materially impair the use or occupancy of the Leased Real Property related thereto in the operation or use of the property or asset affected, (h) ordinary course purchase money Liens and Liens securing rental payments under operating or capital lease arrangements for amounts not yet due or payable, (i) contractual Liens arising in the Ordinary Course of Business under operating agreements, joint venture agreements, partnership agreements, Oil and Gas Leases, farm-out agreements, division orders, Contracts for the sale, purchase, transportation, processing or exchange of oil, gas or other Hydrocarbons, unitization and pooling declarations and agreements, area of mutual interest agreements, development agreements, joint ownership arrangements and other agreements that are customary in the oil and gas industry and are for claims that are not delinquent or that are being contested in good faith by appropriate action and for which adequate reserves have been maintained in accordance with GAAP, in each case, other than those securing indebtedness and that otherwise are customarily granted in the oil and gas industry and do not materially interfere with the operation, use or marketability of the Oil and Gas Property affected thereby; provided that such Lien does not materially impair the use of the property covered by such Lien for the purposes for which such property is held or materially impair the value of the property subject thereto, (j) all easements, zoning restrictions, rights-of-way, servitudes, permits, surface leases and other similar rights of record in respect of surface operations and easements for pipelines, power lines, utilities, streets, railways and other easements and rights-of-way on, over or in respect of any of the Oil and Gas Properties that are customarily granted in the oil and gas industry and do not materially interfere with the operation, use or marketability of the Oil and Gas Property affected thereby, (k) cash deposits or cash pledges to secure the payment of workers’ compensation, unemployment insurance, social security benefits or obligations arising under similar Laws or to secure the performance of public or statutory obligations, surety or appeal bonds, and other obligations of a like nature, in each case in the Ordinary Course of Business, (l) Liens on goods in transit incurred pursuant to documentary letters of credit, in each case arising in the Ordinary Course of Business, (m) Liens arising under this Agreement or any Ancillary Agreement, (n) Liens identified in the Financial Statements, (o) Securities Liens, (p) Liens described on Schedule 1.1(c) and (q) Liens that will be released on or before the Closing Date.
“Person” means any natural person, sole proprietorship, partnership, joint venture, trust, unincorporated association, corporation, exempted company, limited liability company, entity or Governmental Entity.
“Personal Information” means all data or information that (a) identifies, relates to, describes, is reasonably capable of being associated with, or could reasonably be linked, directly or indirectly, with a particular individual, household or device or (b) is defined as “personal information,” “personal data” or similar terms under applicable Laws, privacy policies or contractual obligations.
Annex G-13
“Pre-Closing Period” has the meaning set forth in Section 5.1.
“Pre-Closing Tax Period” means any taxable period ending on or before the Closing Date.
“Presidio” has the meaning set forth in the Preamble.
“Presidio Merger” has the meaning set forth in the Recitals.
“Presidio Merger Sub” has the meaning set forth in the Recitals.
“Presidio Petroleum” means Presidio Petroleum LLC, a Delaware limited liability company and subsidiary of Presidio.
“Presidio Transactions” has the meaning set forth in the Recitals.
“Proceeding” means any action, claim, suit, charge, cause of action, petition, litigation, complaint, investigation, audit, examination, assessment, notice of violation, citation, grievance, arbitration, mediation, demand, inquiry or other proceeding at law or in equity (whether civil, criminal or administrative) by or before any Governmental Entity.
“Production Burdens” means any royalties (including lessor’s royalties), overriding royalties, production payments, net profit interests or other burdens upon, measured by or payable out of Hydrocarbon production.
“Purchaser” has the meaning set forth in the Preamble.
“Purchaser Bylaws” has the meaning set forth in the Recitals.
“Purchaser Charter” has the meaning set forth in the Recitals.
“Purchaser Class A Shares” means the shares of Class A common stock, par value $0.0001 per share of the Purchaser following the adoption of the Purchaser Charter.
“Purchaser Class B Shares” means the shares of Class B common stock, par value $0.0001 per share of the Purchaser following the adoption of the Purchaser Charter.
“Purchaser Governing Documents” means the Purchaser Charter and the Purchaser Bylaws.
“Purchaser Interests” means one hundred percent (100%) of the issued and outstanding Equity Interests of Purchaser as of immediately prior to Closing (before giving effect to the Purchaser Merger and the Purchaser Charter).
“Purchaser Merger” has the meaning set forth in the Recitals.
“Purchaser Merger Sub” has the meaning set forth in the Recitals.
“Purchaser Securities” means the Purchaser Class A Shares, the Purchaser Class B Shares, the EQV Public Warrants (solely after giving effect to the assumption thereof by Purchaser in connection with the closing of the Presidio Transactions), the EQV Private Warrants (solely after giving effect to the assumption thereof by Purchaser in connection with the closing of the Presidio Transactions), the Purchaser Series A Preferred Shares and the Purchaser Series A Investor Warrants.
“Purchaser Series A Preferred Shares” has the meaning set forth in the BCA under “ParentCo Series A Preferred Shares”.
“Purchaser Series A Investor Warrants” has the meaning set forth in the BCA under “ParentCo Series A Investor Warrants”.
“Purchaser Shares” means the Purchaser Class A Shares and the Purchaser Class B Shares.
“Purchaser Written Consent” means that certain action by written consent approving this Agreement, the Merger and the other Transactions, executed by the requisite approving parties of Purchaser, whose approval is necessary to approve the same, in each case, in accordance with the Governing Documents of Purchaser and applicable Law.
Annex G-14
“Records” means originals (if available, and otherwise copies) and copies in digital form (if available) of all of the books, files, records, information and data, whether written or electronically stored, to the extent relating to the Oil and Gas Properties, maintained or otherwise in the possession or control of the Company or its Affiliates (including, for the avoidance of doubt, in the possession or control of EQV Operating, but excluding any files, records, information or data to the extent pertaining to the Excluded Assets), including (a) land and title records (including division order files, prospect information and files, maps, lease records, title commitments, abstracts of title, property ownership reports, title opinions and title curative documents), (b) contract files (including Contracts and Oil and Gas Leases that constitute part of the Oil and Gas Properties), (c) correspondence, (d) operations records, including open hole and cased hole logs, cores or core analyses, seismic data and reports, (e) environmental and safety information and records, third-party licenses, engineering data and reports, (f) production, tax log books, Tax, accounting records, and operating data, and (g) projection data, injection profiles, projection and injection records, facility and well records.
“Registration and Stockholders’ Rights Agreement” has the meaning set forth in the Recitals.
“Registration Statement/Proxy Statement” has the meaning set forth in Section 3.19.
“Representatives” means, with respect to any Person, the officers, directors, managers, employees, representatives or agents (including investment bankers, financial advisors, attorneys, accountants, brokers, engineers and other advisors or consultants) of such Person, to the extent that such officer, director, employee, representative or agent of such Person is acting in his or her capacity as an officer, director, employee, representative or agent of such Person.
“Sanctioned Country” means any country or region that is, or has been since April 24, 2019, the subject or target of a comprehensive embargo under Sanctions (including, Cuba, Iran, North Korea, Venezuela, Syria, and the Crimea region and the so-called Donetsk People’s Republic and Luhansk People’s Republic in Ukraine), or the government of Venezuela.
“Sanctioned Person” means any Person that is: (a) listed on any list of individuals and/or entities with which the Sanctions restrict or prohibit dealings, including OFAC’s Specially Designated Nationals and Blocked Persons List, the EU Consolidated List and HM Treasury’s Consolidated List of Persons Subject to Financial Sanctions, (b) in the aggregate, fifty percent (50%) or greater owned, directly or indirectly, or otherwise controlled by a Person or Persons described in clause (a), or (c) organized, resident or located in a Sanctioned Country.
“Sanctions” means all Laws and Orders relating to economic or trade sanctions administered or enforced by the United States (including by the U.S. Department of the Treasury Office of Foreign Assets Control (“OFAC”), the U.S. Department of State and the U.S. Department of Commerce), Canada, the United Kingdom, the United Nations Security Council, or the European Union.
“SEC” means the United States Securities and Exchange Commission.
“Securities Act” means the Securities Act of 1933, as amended.
“Securities Exchange” means the New York Stock Exchange or any successor thereof, or the Nasdaq Stock Market or any successor thereof, or other exchange registered with the SEC under Section 6(a) of the Exchange Act, or an exchange to be mutually agreed by the EQV Parties (as defined in the BCA) and Presidio.
“Securities Exchange Act” means the Securities Exchange Act of 1934, as amended.
“Securities Exchange Listing Application” has the meaning set forth in Section 6.3.
“Securities Liens” means Liens arising out of, under or in connection with (a) applicable federal, state and local securities Laws and (b) restrictions on transfer, hypothecation or similar actions contained in any Governing Documents and any stockholder agreements, voting agreements or similar agreements relating to the Equity Interests of the Company.
“Security Breach” means any breach of security of, or other unauthorized access to, the IT Systems or any other incident resulting in the unauthorized use, access, destruction, loss, alteration, acquisition, exfiltration or disclosure of any Personal Information or other data of the Company.
“Sherman Act” means the Sherman Antitrust Act of 1890.
Annex G-15
“Signing Form 8-K” has the meaning set forth in Section 6.8(b).
“Signing Press Release” has the meaning set forth in Section 6.8(b).
“Specified BCA Transfers” means, collectively, the Purchaser Merger, the PIPE Investment (as defined in the BCA), the Series A Preferred Investment (as defined in the BCA), the ParentCo Class B Purchase (as defined in the BCA), and the ParentCo Class A Contribution (as defined in the BCA).
“Sponsor” means EQV Ventures Sponsor LLC.
“Sponsor Related Person Transactions” has the meaning set forth in Section 4.17.
“Stock Exchange” means the New York Stock Exchange.
“Straddle Period” means any taxable period that begins on or before and ends after the Closing Date.
“Subsidiaries” means, of any Person, any corporation, association, partnership, limited liability company, joint venture or other business entity of which more than fifty (50%) of the voting power or equity is owned or controlled directly or indirectly by such Person, or one or more of the Subsidiaries of such Person, or a combination thereof.
“Surviving Company” has the meaning set forth in Section 2.1(b).
“Tax” or “Taxes” means (a) all net or gross income, net or gross receipts, net or gross proceeds, payroll, employment, excise, severance, stamp, occupation, windfall or excess profits, profits, customs, capital stock, withholding, social security, unemployment, disability, real property, personal property (tangible and intangible), unclaimed property, escheat, sales, use, transfer, value added, alternative or add-on minimum, capital gains, user, leasing, lease, natural resources, ad valorem, franchise, capital, estimated, goods and services, fuel, registration, recording, environmental or other taxes, or other assessments, duties or similar charges in the nature of tax, including all interest, penalties and additions imposed with respect to (or in lieu of) the foregoing, imposed by (or otherwise payable to) any Governmental Entity, and, in each case, whether disputed or not, (b) any Liability for, or in respect of the payment of, any amount of a type described in clause (a) of this definition as a result of Treasury Regulations Section 1.1502-6 (or any similar provision of any Law) or being a member of an affiliated, combined, consolidated, unitary, aggregate or other group for Tax purposes and (c) any Liability for, or in respect of the payment of, any amount described in clause (a) or (b) of this definition as a transferee or successor, by contract, or by operation of Law.
“Tax Returns” means returns, declarations, reports, claims for refund, information returns, elections, voluntary disclosures, statements, or other documents (including any related or supporting schedules, attachments, statements or information, and including any amendments thereof) filed or required to be filed with a Taxing Authority in connection with, or relating to, Taxes.
“Tax Sharing Agreement” means any tax sharing, tax allocation, tax indemnification arrangement or similar Contract (including any provision of a Contract) pursuant to which the Company is or may be obligated to indemnify any Person for, or otherwise pay, any Tax of or imposed on another Person, or indemnify, or pay over to, any other Person any amount determined by reference to actual or deemed Tax benefits, Tax assets, or Tax savings; in each case, other than any arrangement or other Contract (including any provision in such arrangement or Contract) entered into in the Ordinary Course of Business and the principal purpose of which is not related to Tax.
“Taxing Authority” means any Governmental Entity having jurisdiction over the assessment, determination, collection, administration or imposition of any Tax.
“Third Party Claim” has the meaning set forth in Section 9.3(b).
“Trade Controls” has the meaning set forth in Section 3.29(a).
“Trade Secrets” has the meaning set forth in the definition of “Intellectual Property.”
“Transaction Expenses” means the EQV Party Transaction Expenses and the Company Transaction Expenses.
“Transactions” has the meaning set forth in the Recitals.
“Transfer Agent” means Continental Stock Transfer & Trust Company.
Annex G-16
“Transfer Taxes” has the meaning set forth in Section 7.1(b).
“Transition Services Agreement” means the transition services agreement to be entered into at Closing by and among Presidio and EQV Operating substantially in the form attached hereto as Exhibit D, subject to Section 6.19.
“Treasury Regulations” means the United States Treasury Regulations promulgated under the Code.
“Trust Account” means the trust account established by EQV pursuant to the Trust Agreement.
“Trust Agreement” means that certain Investment Management Trust Agreement, dated as of August 6, 2024, by and between EQV and Trustee.
“Trust Amount” has the meaning set forth in Section 4.12.
“Trust Distributions” has the meaning set forth in Section 10.9.
“Trustee” means Continental Stock Transfer & Trust Company, acting as trustee of the Trust Account.
“Unaudited Balance Sheet” has the meaning set forth in Section 3.4(a)(ii).
“Unaudited Financial Statements” has the meaning set forth in Section 3.4(a)(ii).
“Units” is defined in the definition of “Oil and Gas Properties.”
“Waiving Parties” has the meaning set forth in Section 10.16(a).
“WARN Act” means the Worker Adjustment and Retraining Notification Act of 1988, as amended, or any analogous applicable Law.
“Wells” means all Hydrocarbon wells, CO2 wells, freshwater, saltwater disposal wells, monitoring wells, injection wells and storage wells, whether producing or not producing, operating, plugged and abandoned, shut-in or temporarily abandoned, located on any real property associated with any of the Oil and Gas Properties.
Article II
THE MERGER; CLOSING
Section 2.1 Closing Transactions; Merger.
(a) Closing. The closing of the Transactions (the “Closing”) shall take place by conference call and by exchange of signature pages by email or other electronic transmission at 9:00 a.m. Eastern Time on (i) the fourth Business Day after the conditions set forth in Article VIII have been satisfied, or, if permissible, waived by the Party entitled to the benefit of the same (other than those conditions which by their terms are required to be satisfied at the Closing, but subject to the satisfaction or waiver of such conditions at the Closing) or (ii) such other date and time as the Parties mutually agree (the date upon which the Closing occurs, the “Closing Date”).
(b) Merger; Effective Time. Upon the terms and subject to the conditions set forth herein, immediately following the closing of the Presidio Transactions, and in accordance with the DLLCA, on the Closing Date, Merger Sub shall be merged with and into the Company. As a result of the Merger, the separate legal existence of Merger Sub shall cease, and the Company shall continue as the surviving company (sometimes referred to, in such capacity, as the “Surviving Company”). On the Closing Date, the Parties shall cause the Merger to be consummated by filing a certificate of merger, substantially in the form attached hereto as Exhibit E, with the Secretary of State of the State of Delaware (the “Certificate of Merger”), in such form as required by, and executed in accordance with, Section 18-209 of the DLLCA, as applicable (the date and time of the filing with the Secretary of State of the State of Delaware, or, if another later date and time is specified in such filing, such specified later date and time, being the “Effective Time”).
Annex G-17
(c) Effect of the Merger; Treatment of Equity Securities.
(i) Effect of the Merger. At the Effective Time, the effect of the Merger shall be as provided in this Agreement, the Purchaser and Merger Sub Governing Documents, the Company Governing Documents and the applicable provisions of the DLLCA. Without limiting the generality of the foregoing, and subject thereto, at the Effective Time, except as otherwise provided herein, all the property, assets, rights, privileges, powers and franchises of Merger Sub shall vest in the Surviving Company, and all debts, liabilities, duties and obligations of Merger Sub shall become the debts, liabilities, duties and obligations of the Surviving Company. In addition, at the Effective Time, by virtue of the Merger and without any action on the part of any Party, all of the Merger Sub Interests shall be cancelled for no consideration, shall cease to exist and shall no longer be outstanding and shall be converted into all of the limited liability company interests in the Company, and Purchaser shall be admitted as a member of the Company and shall continue the Company without dissolution.
(ii) Company Equity Interests. At the Effective Time, by virtue of the Merger and without any action on the part of any Party, all the Company Equity Interests that are issued and outstanding immediately prior to the Effective Time (other than Cancelled Equity Interests (as defined below)) shall, at the Effective Time, be cancelled, shall cease to exist and shall no longer be outstanding and shall be converted into (and upon such conversion pursuant to this Section 2.1(c)(ii) shall have no further rights with respect thereto) the right to receive 3,422,260 Purchaser Class A Shares. Each member of the Company immediately prior to the Effective Time shall, at the Effective Time and without any action on the part of any Person, cease to be a member of the Company. The Purchaser Class A Shares payable with respect to the Company Equity Interests will continue to have, and be subject to, the same terms and conditions (including vesting conditions) relating thereto as in effect immediately prior to the Effective Time.
(iii) Equity Interests Held in Treasury or Owned. At the Effective Time, by virtue of the Merger and without any action on the part of any Party, any Company Equity Interests that are held in the treasury of the Company immediately prior to the Effective Time shall be cancelled and extinguished without any conversion thereof, and no payment shall be made with respect thereto (any such limited liability company interests or other Equity Interests, “Cancelled Equity Interests”). At the Effective Time, the Company shall have taken all actions necessary to effectuate this Section 2.1(c)(iii) in accordance with the Company LLCA.
(d) Company Certificate of Formation and Company LLCA Amendment and Restatement. At the Effective Time, the certificate of formation of the Company shall be the certificate of formation of the Surviving Company until thereafter amended in accordance with applicable law. During the Pre-Closing Period, by virtue of the Merger, the Company LLCA shall be amended and restated in form and substance reasonably acceptable to EQV and Presidio and shall thereafter be the limited liability company agreement of the Surviving Company until thereafter amended in accordance with the provisions thereof and applicable Law (the “LLCA Amendment and Restatement”).
(e) Directors and Officers. Immediately following the Closing, Purchaser, as sole member of the Surviving Company, shall appoint the officers of the Surviving Company, to be effective immediately after the Closing, each to hold office in accordance with the LLCA Amendment and Restatement. The Surviving Company shall be member managed, and in connection with the LLCA Amendment and Restatement, Purchaser shall be admitted as the sole member and the managing member of the Company pursuant to the terms of the LLCA Amendment and Restatement.
Section 2.2 Merger Consideration; Other Closing Date Payments.
(a) Payment of the Merger Consideration. At the Effective Time, Purchaser shall cause the Transfer Agent to issue to the Company Unitholder, as of the Effective Time, evidence of book-entry shares representing the whole number of Purchaser Class A Shares to which the Company Unitholder is entitled, as applicable, pursuant to Section 2.1(c)(ii), to receive in respect of the Company Equity Interests held by the Company Unitholder.
Annex G-18
(b) Payment of Other Closing Date Payments. On the Closing Date, immediately after the Effective Time: (i) Purchaser shall pay or cause to be paid, on behalf of the Company, to such accounts designated in the Payoff Letter, the amounts set forth in the Payoff Letter by wire transfer of immediately available funds and (ii) on the terms and subject to the conditions set forth herein, Purchaser or its Subsidiaries shall be responsible for, and shall pay or cause to be paid, the Transaction Expenses to the accounts provided by the Parties, which account information and wire instructions therefor shall be made available at least two Business Days prior to the Closing Date.
Section 2.3 Company Closing Deliveries. At the Closing, the Company shall deliver, or shall cause to be delivered, the following:
(a) to Purchaser and Presidio, a duly executed counterpart from the Company Unitholder to the Registration and Stockholders’ Rights Agreement;
(b) to Purchaser and Presidio, a duly executed copy of the Certificate of Merger;
(c) to Purchaser and Presidio, written resignations, effective as of the Closing, of all the officers of the Company;
(d) to Purchaser and Presidio, a properly completed IRS Form W-9, duly executed by the Company (or, if the Company is a disregarded entity for federal income tax purposes, its regarded parent);
(e) to Purchaser and Presidio, evidence of the termination of the Affiliated Transactions required to be terminated pursuant to Section 6.11;
(f) to Purchaser and Presidio, a duly executed Company Bring-Down Certificate from an authorized Person of the Company;
(g) to Purchaser and Presidio, (A) a “payoff letter” or similar document (the “Payoff Letter”), in customary form and substance reasonably satisfactory to Purchaser and Presidio, duly executed by the Company and each of the applicable creditors party to the Cibolo Loan, specifying (1) the amounts required to pay off in full at the Closing all Company Indebtedness owed by the Company pursuant to the Cibolo Loan (including the outstanding principal, accrued and unpaid interest and prepayment and other penalties) and wire transfer information for such payment, and (2) the written commitment of each creditor party to the Cibolo Loan to release all Liens, if any, which such party may hold on any of the assets of the Company on the Closing Date, and (B) authorizing the filing of all termination statements, Lien releases, re-assignments of trademarks, discharges of security interests and other similar discharge or release documents (in recordable form, if applicable) as are reasonably necessary to release as of record all Liens securing any Company Indebtedness pursuant to the Cibolo Loan;
(h) to Purchaser and Presidio, evidence, in form and substance reasonably satisfactory to Purchaser and Presidio, of the assignment and transfer by the Company of the Excluded Assets and Excluded Liabilities;
(i) to Purchaser and Presidio, a duly executed counterpart from the Company and EQV Operating of the Transition Services Agreement; and
(j) subject to the limitations on the Company’s obligations set forth in Section 6.7, to Purchaser and Presidio, to the extent required under any Law or Governmental Entity, Company shall (and shall cause EQV Operating to) cause to be delivered state change of operator forms designating Presidio Petroleum as the operator of the Operated Oil and Gas Properties currently operated by EQV Operating, together with such other forms and documents as may be required to be delivered pursuant to Section 6.7; and
(k) to Purchaser and Presidio, the EQV Assignment, duly executed by the Company and EQV Operating.
Section 2.4 EQV Party Deliveries. At Closing, the EQV Parties shall deliver, or shall cause to be delivered, the following:
(a) to the Company Unitholder, evidence of the issuance of the whole Purchaser Class A Shares in book-entry form and not certificated, issuable to the Company Unitholder in respect of the Company Equity Interests held by the Company Unitholder pursuant to the Merger;
Annex G-19
(b) to the Company, a duly executed LLCA Amendment and Restatement;
(c) to the Company Unitholder, a duly executed counterpart from the applicable EQV Parties to the Registration and Stockholders’ Rights Agreement;
(d) to the Company, a duly executed EQV Bring-Down Certificate from an authorized Person of the EQV Parties;
(e) to the Company, evidence of payment pursuant to the Payoff Letter;
(f) to the Company, a duly executed counterpart from the applicable EQV Parties of the Transition Services Agreement; and
(g) to the Company, to the extent required under any Law or Governmental Entity, Presidio shall cause to be delivered state change of operator forms designating Presidio Petroleum as the operator of the Operated Oil and Gas Properties currently operated by EQV Operating, together with such other forms and documents as may be required to be delivered pursuant to Section 6.7.
Section 2.5 Withholding and Wage Payments.
(a) The EQV Parties and the Company shall be entitled to deduct and withhold (or cause to be deducted and withheld) from any amount otherwise payable under this Agreement such amounts as are required to be deducted and withheld with respect to the making of such payment under the Code or any other provision of applicable Laws, and, to the extent such withheld amounts are remitted to the appropriate Governmental Entity, such withheld amounts shall be treated for all purposes hereof as having been paid to the Person in respect of which such deduction and withholding were made.
(b) Notwithstanding the foregoing, to the extent that any amount payable pursuant to this Agreement is being paid to any employee or similar Person of the Company that constitutes “wages” or other relevant compensatory amount, such amount shall be deposited in the payroll account of the Company and the amounts due to such employee or similar Person (net of withholding) shall be paid to such Person pursuant to the next practicable scheduled payroll of the Company.
Article III
REPRESENTATIONS AND WARRANTIES REGARDING THE COMPANY
As an inducement to each of the EQV Parties and Presidio to enter into this Agreement and consummate the Transactions, except as set forth in the Company Disclosure Schedules, the Company represents and warrants to each of the EQV Parties and Presidio as follows:
Section 3.1 Organization; Authority; Enforceability.
(a) The Company is a limited liability company formed under the Laws of the State of Delaware. The Company is duly formed, validly existing and in good standing under the Laws of the State of Delaware, except where the failure to be in good standing would not, individually or in the aggregate, reasonably be expected to be material to the Company.
(b) The Company has all the requisite corporate, limited liability company or other applicable power and authority to own, lease and operate its assets and properties and to carry on its business as presently conducted in all material respects.
(c) The Company is duly qualified, licensed or registered to do business under the Laws of each jurisdiction in which the conduct of its business or locations of its assets and/or properties makes such qualification necessary, except where the failure to be so qualified would not, individually or in the aggregate, be material to the Company.
(d) The Company is not in violation of any of its Governing Documents. The Company is not the subject of any bankruptcy, dissolution, liquidation, reorganization (other than internal reorganizations conducted in the Ordinary Course of Business or as contemplated in connection with the Transactions) or similar proceeding.
Annex G-20
(e) Other than as set forth on Schedule 3.1(e) of the Company Disclosure Schedules, the Company has the requisite limited liability company power and authority to execute and deliver this Agreement and the Ancillary Agreements to which it is or will be a party and to perform its obligations hereunder and thereunder, and to consummate the Transactions.
(f) Other than as set forth on Schedule 3.1(f) of the Company Disclosure Schedules, the execution and delivery of this Agreement and the Ancillary Agreements and the consummation of the Transactions by the Company has been duly authorized by all necessary limited liability company actions. This Agreement has been, and each of the Ancillary Agreements to which the Company will be a party will be, duly executed and delivered by the Company, assuming due authorizations, execution and delivery by the other parties hereto and thereto and are Enforceable against the Company.
Section 3.2 Non-contravention; Governmental Approvals. Except as set forth on Schedule 3.2 of the Company Disclosure Schedules, neither the execution and delivery of this Agreement or any Ancillary Agreement by the Company nor the consummation of the Transactions will (a) conflict with or result in any breach of any material provision of the Governing Documents of the Company; (b) other than the filing of the Certificate of Merger with the Secretary of State of the State of Delaware, require any material filing with, or the obtaining of any material consent or approval of, any Governmental Entity; (c) result in a material breach of or a material default (or give rise to any right of termination, cancellation, or acceleration of material rights) under, any of the terms, conditions or provisions of any Material Contract or material Company Employee Benefit Plan (in each case, whether with or without the giving of notice, the passage of time or both); (d) result in the creation of any Lien (other than Permitted Liens) upon any of the properties or assets of the Company; (e) cause the cancellation, invalidation, violation or forfeiture of any Permit or (f) except for violations which would not prevent or materially delay the consummation of the Transactions, violate in any material respect any Law, Order, or Lien applicable to the Company, excluding from the foregoing clauses (b), (c), (d), (e) and (f), such requirements, consents, approvals, violations, breaches, defaults, cancellations, invalidations, forfeitures or Liens which would not reasonably be expected to have a Material Adverse Effect.
Section 3.3 Capitalization.
(a) Schedule 3.3(a) of the Company Disclosure Schedules sets forth the Equity Interests of the Company (including the date of grant, number, class or series and threshold amount, vesting schedule and current vesting status (including any accelerated vesting terms), exercise price and any early exercise feature, and expiration date (each, as applicable) of such Equity Interests) and the record and beneficial ownership (including the name of any holder and percentage interests held thereby) thereof as of the Execution Date. The Equity Interests set forth on Schedule 3.3(a) of the Company Disclosure Schedules comprise all of the authorized capital stock, limited liability company interests or other Equity Interests of the Company that are issued and outstanding, in each case, as of the Execution Date.
(b) As of the Execution Date, except as set forth on Schedule 3.3(b) of the Company Disclosure Schedules or as contemplated by this Agreement or the Company LLCA:
(i) there are no outstanding options, warrants, Contracts, calls, puts, rights to subscribe, conversion rights, phantom equity, stock appreciation, profit participation or other similar rights to which the Company is a party or that are binding upon the Company providing for the offer, issuance, redemption, exchange, conversion, voting, transfer, disposition or acquisition of, or that are measured by reference to, any of its Equity Interests (other than this Agreement);
(ii) the Company is not subject to any obligation (contingent or otherwise) to repurchase or otherwise acquire or retire any of its Equity Interests, either of itself or of another Person;
(iii) the Company is not a party to any voting trust, proxy or other agreement or understanding with respect to the voting of any of its Equity Interests;
(iv) there are no contractual equityholder preemptive or similar rights, rights of first refusal, rights of first offer or registration rights in respect of the Company Equity Interests;
Annex G-21
(v) the Company has not violated in any material respect any applicable securities Laws or any preemptive or similar rights created by Law, Governing Document or Contract to which the Company is a party in connection with the offer, sale, issuance or allotment of any of the Company Equity Interests; and
(vi) all recipients of Company Equity Interests that were subject to a “substantial risk of forfeiture” (within the meaning of Section 83 of the Code) on the grant date have, to the Knowledge of the Company, filed timely and valid elections under Section 83(b) of the Code with respect to such Company Equity Interests.
(c) All of the Company Equity Interests set forth on Schedule 3.3(a) of the Company Disclosure Schedules have been duly authorized and validly issued, are free and clear of all Liens (other than Securities Liens), and were not issued in violation of any preemptive rights, call options, rights of first refusal, subscription rights, transfer restrictions or similar rights of any Person (other than Securities Liens and other than as set forth in the Governing Documents of the Company) or applicable Law. Neither the Company nor the Company Unitholder has, or has had, any record and/or beneficial ownership of EQV Equity Interests.
(d) The Company does not have any Subsidiaries.
Section 3.4 Financial Statements; No Undisclosed Liabilities.
(a) Attached as Schedule 3.4(a) of the Company Disclosure Schedules are true and complete copies of the following financial statements (such financial statements, the “Financial Statements”):
(i) the audited balance sheet of the Company as of December 31, 2024 and December 31, 2023 and the related audited statements of operations, cash flows, financial condition and changes in members’ deficits for the fiscal years ended on such dates, together with all related notes and schedules thereto, accompanied by the reports thereon of the Company’s independent auditors (the “Audited Financial Statements”); and
(ii) the unaudited balance sheet of the Company as of the Latest Balance Sheet Date (the “Unaudited Balance Sheet”) and the related unaudited statements of operations, cash flows, financial condition and changes in members’ deficits for the three-month period then ended (collectively, together with the Unaudited Balance Sheet, the “Unaudited Financial Statements”).
(b) Except as set forth on Schedule 3.4(b) of the Company Disclosure Schedules, the Financial Statements (i) have been prepared from the books and records the Company; (ii) have been prepared in accordance with GAAP applied on a consistent basis throughout the periods indicated, except as may be indicated in the notes thereto and subject, in the case of the Unaudited Financial Statements, to the absence of footnotes and year-end adjustments; and (iii) fairly present, in all material respects, the financial position of the Company as of the dates thereof and its results of operations and cash flows for the periods then ended, except in each of clauses (ii) and (iii): (w) as otherwise noted therein, (x) that the Unaudited Financial Statements do not include footnotes, schedules, statements of equity and statements of cash flow and disclosures required by GAAP, (y) that the Audited Financial Statements and the Unaudited Financial Statements have not been prepared in accordance with Regulation S-X of the SEC or the standards of the PCAOB and (z) that the Unaudited Financial Statements do not include all year-end adjustments required by GAAP, in each case of clauses (x), (y) or (z), which are not expected to be material, individually or in the aggregate, in amount or effect. No representation or warranty hereunder is made with respect to any projections, forecasts or other forward-looking information set forth in the Financial Statements related to the Company.
(c) The books of account and other financial records of the Company have been kept accurately in all material respects in the Ordinary Course of Business, the transactions entered therein represent bona fide transactions, and the revenues, expenses, assets and liabilities of the Company have been properly recorded therein in all material respects. The Company has devised and maintains a system of internal accounting policies and controls sufficient to provide reasonable assurances that (i) transactions are executed in all material respects in accordance with management’s authorization; (ii) the transactions are recorded as necessary to permit the preparation of financial statements in conformity with GAAP and to maintain
Annex G-22
accountability for assets; and (iii) the amount recorded for assets on the books and records of the Company is compared with the existing assets at reasonable intervals and appropriate action is taken with respect to any difference (collectively, “Internal Controls”).
(d) Since the Lookback Date, (i) neither the Company, nor, to the Knowledge of the Company, any director, manager, officer, employee, auditor or accountant of the Company, has received or otherwise had or obtained any knowledge of any written complaint, allegation, assertion or claim regarding the Company’s accounting or auditing practices, procedures, methodologies or methods or its internal accounting controls, including any such complaint, allegation, assertion or claim that the Company has engaged in questionable accounting or auditing practices, and (ii) there have been no internal investigations regarding accounting or revenue recognition discussed with, reviewed by or initiated at the direction of the chief executive officer, chief financial officer, or general counsel of the Company.
(e) Except as set forth on Schedule 3.4(e) of the Company Disclosure Schedules, the Company does not have any Liabilities of any nature whatsoever in excess of $25,000 that would be required to be reflected on an Unaudited Financial Statement prepared in accordance with GAAP, except (i) Liabilities reflected in or reserved against in the Financial Statements or identified in the notes thereto; (ii) Liabilities which have arisen after the Latest Balance Sheet Date in the Ordinary Course of Business (none of which results from or was caused by any breach of Contract or infringement, misappropriation or violation of Law by the Company); (iii) Liabilities arising under this Agreement, the Ancillary Agreements and/or the performance by the Company of its obligations hereunder or thereunder, other than those arising in compliance with Section 5.1; or (iv) for the Transaction Expenses, including fees, costs and expenses for advisors and Affiliates of the Company, including with respect to legal, accounting or other advisors incurred by the Company in connection with the Transactions.
(f) To the Company’s Knowledge, no employee of the Company, since the Lookback Date, has provided information to any Governmental Entity regarding the commission or possible commission of any crime or the violation of any applicable Law. Neither the Company, nor, to the Company’s Knowledge, any officer or employee of the Company has discharged, demoted, suspended, threatened, harassed or in any other manner discriminated against an employee of the Company in the terms and conditions of employment because of any act of such employee described in 18 U.S.C. sec. 1514A(a).
(g) The Company does not maintain any “off-balance sheet arrangement” within the meaning of Item 303 of Regulation S-K of the Securities Exchange Act.
Section 3.5 No Material Adverse Effect. Commencing on the Latest Balance Sheet Date through the Execution Date, there has been no Material Adverse Effect.
Section 3.6 Absence of Certain Developments. Since the Latest Balance Sheet Date, the Company has conducted its business in the Ordinary Course of Business in all material respects. Except as set forth on Schedule 3.6 of the Company Disclosure Schedules or as expressly contemplated by this Agreement or any Ancillary Agreement, from the Latest Balance Sheet Date through the Execution Date, the Company has not taken or omitted to be taken any action that would, if taken or omitted to be taken after the Execution Date, require the EQV Parties’ or Presidio’s consent in accordance with Section 5.1(b).
Section 3.7 Real Property.
(a) Schedule 3.7(a) of the Company Disclosure Schedules sets forth a true, correct and complete list of all Leases with annual rental payments of over $25,000 (including all amendments, extensions, renewals, guaranties and other agreements with respect thereto) for the Leased Real Property (such Leases, the “Material Leases”). Except as set forth on Schedule 3.7(a) of the Company Disclosure Schedules, with respect to each of the Material Leases: (i) the Company has not subleased, licensed or otherwise granted any right to use or occupy the Leased Real Property or any portion thereof to a third party (other than Permitted Liens); (ii) the Company’s possession and quiet enjoyment of the Leased Real Property under such Material Lease has not been disturbed in any manner that would materially affect the Company’s use of such Leased Real Property, and there are no material disputes with respect to such Material Lease; and (iii) except as set forth on Schedule 3.7(a) of the Company Disclosure Schedules, the Company has not collaterally assigned or granted any other security interest in such Material Lease or any interest therein. Other than the Oil and Gas
Annex G-23
Properties and except as set forth on Schedule 3.7(a) of the Company Disclosure Schedules, (x) the Company does not own fee title to any land and (y) except with respect to any leasehold and subleasehold estates held by EQV Operating described on Schedule 3.7(a)-1, the Leased Real Property identified in Schedule 3.7(a) of the Company Disclosure Schedules comprises all of the material real property used or intended to be used in, or otherwise related to, the business of the Company.
(b) Except as set forth on Schedule 3.7(b) of the Company Disclosure Schedules, to the Knowledge of the Company, the buildings, material building components, structural elements of the buildings, roofs, foundations, parking and loading areas, mechanical systems (including all heating, ventilating, air conditioning, plumbing, electrical, elevator, security, utility and fire/life safety systems) (collectively, the “Improvements”) included in the Leased Real Property and used by the Company in the operation of its business as currently conducted are, in all material respects, in good working condition and repair and sufficient for the operation of the business by the Company as currently conducted. The Company has not received written notice of (i) any condemnation, eminent domain or similar Proceedings affecting any parcel of Leased Real Property; (ii) any special assessment or pending improvement liens to be made by any Governmental Entity affecting any parcel of Leased Real Property; or (iii) violations of any building codes, zoning ordinances, governmental regulations or covenants or restrictions affecting any Leased Real Property that would reasonably be expected to materially impact the operation of the business by the Company as currently conducted. To the Knowledge of the Company, there are no recorded or unrecorded agreements, easements or encumbrances that materially interfere with the continued access to or operation of the business of the Company as currently conducted on the Leased Real Property. To the Knowledge of the Company, except as would not reasonably be expected to be material to the conduct of the business of the Company, each parcel of Leased Real Property has direct access to a public street adjoining the Leased Real Property, and such access is not dependent on any land or other real property interest which is not included in the Leased Real Property. To the Knowledge of the Company, none of the Improvements or any portion thereof is dependent for its access, use or operation on any land, building, improvement or other real property interest which is not included in the Leased Real Property.
Section 3.8 Oil and Gas Reserves.
(a) Except as would not reasonably be expected to be material and adverse to the Company, and except for property (i) sold or otherwise disposed of in the Ordinary Course of Business of the Company since the date of the reserve reports prepared by Cawley Gillespie & Associates, Inc. (the “Company Independent Petroleum Engineers”) as of December 31, 2024 relating to the Oil and Gas Properties referred to therein, copies of which are attached to Schedule 3.8(a) of the Company Disclosure Schedules (collectively, the “Company Reserve Report”), (ii) reflected in the Company Reserve Report as having been sold or otherwise disposed of, or (iii) permitted sales or dispositions after the Execution Date in accordance with Section 5.1, the Company has Good and Defensible Title to all Oil and Gas Properties forming the basis for the reserves reflected in the Company Reserve Report, free and clear of any Liens (other than Permitted Liens). The term “Good and Defensible Title” means that the Company’s title (that is either of record or in which the Company has contractual or statutory rights) (as of the date hereof, and as of the Closing) to all of the Oil and Gas Properties held or owned by it (or purported to be held or owned by it as reflected in the Company Reserve Report) and subject to Permitted Liens: (A) entitles Company to receive (after satisfaction of all Production Burdens applicable thereto), not less than the net revenue interest share shown in (or, if not shown, the net revenue interest used by the Company Independent Petroleum Engineers in the determination of the reserves shown in) the Company Reserve Report of all Hydrocarbons produced from such Oil and Gas Properties throughout the life of such Oil and Gas Properties, except for (i) decreases in connection with those operations in which the Company or its successors or assigns may, from and after the date hereof and in accordance with the terms of this Agreement, elect to be a non-consenting co-owner, (ii) decreases resulting from the establishment or amendment, from and after the date of this Agreement, of pools or units in accordance with this Agreement, (iii) decreases required after the date hereof to allow other working interest owners to make up past underproduction or pipelines to make up past under deliveries, or (iv) adjustments to such net revenue interest based upon payout or payment of any cost-recovery burden, (B) obligates the Company to bear a percentage of the costs and expenses for the maintenance and development of, and operations relating to, such Oil and Gas Properties, of not greater than the working interest shown in (or, if not shown, the working interest used by the Company Independent Petroleum Engineers in the determination of the reserves shown in) the Company Reserve Report for such Oil and Gas Properties (other than (i) increases resulting from
Annex G-24
contribution rights or requirements with respect to defaulting or non-consenting co-owners from and after the date hereof under the applicable operating, pooling, unitization or similar agreement, (ii) increases to the extent that such increases are accompanied by at least a proportionate increase in the net revenue interest of the Company, or (iii) adjustments to such working interest based upon payout or payment of any cost-recovery burden) and (C) is free and clear of all Liens (other than Permitted Liens).
(b) Except for any incompleteness or inaccuracy that has not had and would not be reasonably likely to result in, individually or in the aggregate, a material Liability to the Company, the factual, non-interpretive data supplied to the Company Independent Petroleum Engineers relating to the Oil and Gas Properties covered by the Company Reserve Report, by or on behalf of the Company that was material to such firm’s estimates of oil and gas reserves attributable to the Oil and Gas Properties of the Company in connection with the preparation of the Company Reserve Report was, as of the time provided, accurate in all material respects. Except as would not reasonably be expected, individually or in the aggregate, to have a material and adverse effect on the Company, the proved Hydrocarbon reserve estimates relating to the Oil and Gas Properties of the Company set forth in the Company Reserve Report fairly reflect, in all respects, the proved Hydrocarbon reserves of the Company at the dates indicated therein, as applied on a consistent basis throughout the periods reflected therein, it being understood that such projections concerning volumes attributable to the Oil and Gas Properties and production and cost estimates contained in the Company Reserve Report are necessarily based upon professional opinions, estimates and projections and that the Company does not warrant that such opinions, estimates and projections will ultimately prove to have been accurate. Except for changes generally affecting the oil and gas exploration, development and production industry (including changes in commodity prices) and normal depletion by production, to the Company’s Knowledge, there have been no changes in respect of the matters addressed in the Company Reserve Report that have had or that would reasonably be expected to have, individually or in the aggregate, a Material Adverse Effect.
Section 3.9 Oil and Gas Lease Matters. Except as has not had, individually or in the aggregate, a material and adverse effect on the Company:
(a) the Company has not received any written claim or notice that any (i) rentals, shut-ins or similar payments owed to any Person under (or otherwise with respect to) any Oil and Gas Property have not been properly and timely paid, and (ii) royalties, minimum royalties, overriding royalties or other Production Burdens with respect to any Oil and Gas Properties have not been timely and properly paid (other than with respect for items being held in suspense), in each case of clause (i) and (ii), in accordance with applicable Oil and Gas Leases, Contracts and Laws; and
(b) the Company (or, to the Company’s Knowledge, any third party operator) has not violated any provision of, or taken or failed to take any action that, with or without notice, lapse of time, or both, would constitute a default under the provisions of any Oil and Gas Lease (or entitle the lessor thereunder to cancel or terminate such Oil and Gas Lease) included in the Oil and Gas Properties owned by the Company; and (c) as of the Execution Date, the Company has not received written notice from any other party to any Oil and Gas Lease that the Company is in material breach or default under such Oil and Gas Lease.
Section 3.10 Suspense Funds. As of the date hereof and except as set forth in Schedule 3.10 of the Company Disclosure Schedules, all material proceeds from the sale of Hydrocarbons produced from the Operated Oil and Gas Properties (and to the Company’s Knowledge, with respect to any other Oil and Gas Properties) are being received by the Company or EQV Operating (on behalf of the Company) in a timely manner consistent with historical practices and are not being held in suspense or otherwise being setoff or reduced, for any reason other than (i) awaiting preparation and approval of a division order or division order title opinions for recently drilled wells or (ii) as may be permitted by applicable Law, and (b) with respect to any such funds held in suspense, the Company or EQV Operating has properly accounted and accrued for any associated penalties and interest in respect of such funds as required by applicable Law.
Section 3.11 Outstanding Commitments. Except as set forth on Schedule 3.11 of the Company Disclosure Schedules, as of the Execution Date, there is no outstanding authorization for expenditure or similar request or invoice for funding or participation under any Contract which is binding on the Company or any Oil and Gas Properties and which the Company reasonably anticipates will individually require expenditures by the Company after the date hereof in excess of $75,000.
Annex G-25
Section 3.12 Payments for Production. Except for any throughput deficiencies attributable to or arising out of any Imbalances, with respect to Operated Oil and Gas Properties, the Company is not obligated under any Contract containing a prepayment arrangement, make up right, a “take or pay”, advance payment or similar provision, or under any production payment or any other similar arrangement (other than gas balancing arrangements) to sell, gather, deliver, process or transport Hydrocarbons or proceeds from the sale thereof, attributable to the Oil and Gas Properties of such Person at some future time without then or thereafter receiving the full payment therefor.
Section 3.13 Payout Status. Except as set forth in Schedule 3.13 of the Company Disclosure Schedules (or as reflected in the “APO” or “BPO” interests in the Company Reserve Report), to the Company’s Knowledge, as of the Execution Date, no material operations are being conducted or have been conducted with respect to the Oil and Gas Leases and Wells of the Company as to which the Company has elected (or is deemed to have elected) to be a non-consenting party under the terms of the applicable operating agreement or other applicable agreement and with respect to which all of the Company’s rights have not yet reverted.
Section 3.14 Company Wells; Equipment.
(a) With respect to any Operated Oil and Gas Properties (and to the Company’s Knowledge, with respect to any other Oil and Gas Properties, except as would not reasonably be expected to have, individually or in the aggregate, a material and adverse effect to the Company, as of the Execution Date, there is no Well included in the Oil and Gas Properties of the Company that is subject to any order from any Governmental Entity or for which written notice from any other third party has been delivered requiring that such Well be plugged and abandoned.
(b) Except as set forth on Schedule 3.14(b) of the Company Disclosure Schedules, all Wells operated by the Company or EQV Operating (on behalf of the Company) that were drilled and completed by the Company or EQV Operating (on behalf of the Company) have been drilled and completed, or are being drilled and completed, in all material respects, within the limits permitted by applicable Oil and Gas Leases, Material Contracts, Permits or Laws.
(c) With respect to the Operated Oil and Gas Properties (and to the Company’s Knowledge, with respect to any other Oil and Gas Properties), all of the material Oil and Gas Equipment is in a good state of repair and is adequate and sufficient to maintain normal operations consistent with past practices (ordinary wear and tear excepted).
(d) The Company or EQV Operating (on behalf of the Company) has such consents, easements, subsurface easements, rights-of-way, permits, permits, servitudes and licenses (collectively “Rights-of-Way”) as are necessary to conduct the Company’s business as it is presently conducted, except for such Rights-of-Way the absence of which would not reasonably be expected to have, individually or in the aggregate, a Material Adverse Effect.
Section 3.15 Imbalances. Except as set forth in Schedule 3.15 of the Company Disclosure Schedules and as of the dates expressly set forth thereon, with respect to those Wells that are Operated Oil and Gas Properties, there are no material Imbalances attributable to such Wells.
Section 3.16 Tax Matters. Except as set forth on Schedule 3.16 of the Company Disclosure Schedules:
(a) All income and other material Tax Returns required to be filed by the Company have been timely filed pursuant to applicable Laws. All income and other material Tax Returns filed by the Company are true, complete and correct in all material respects and have been prepared in material compliance with all applicable Laws. The Company has timely paid all income and other material amounts of Taxes due and payable by it (whether or not shown as due and payable on any Tax Return).
(b) The Company has properly withheld or collected and paid to the applicable Taxing Authority all material Taxes required to have been withheld and paid by it in connection with any amounts paid or owing to any employee, independent contractor, creditor, equityholder or other third party and all material sales, use, ad valorem, value added, and similar Taxes, and has otherwise complied in all material respects with all applicable Laws relating to the withholding, collection and payment of such Taxes.
Annex G-26
(c) No written claim has been made by a Taxing Authority in a jurisdiction where the Company does not file a particular type of Tax Return, or pay a particular type of Tax, that the Company may be subject to taxation of that type by, or required to file that type of Tax Return in, that jurisdiction that has not been fully settled or resolved.
(d) There is no Tax audit or examination or any Proceeding now being conducted, pending or threatened in writing with respect to any Taxes or Tax Returns of the Company. The Company has not commenced a voluntary disclosure proceeding in any jurisdiction that has not been fully resolved or settled. All deficiencies for Taxes asserted or assessed in writing against the Company have been fully and timely (taking into account applicable extensions) paid, settled or withdrawn.
(e) Except for extensions resulting from the extension of the time to file any applicable Tax Return obtained in the Ordinary Course of Business, the Company has not agreed to (or has had agreed to on its behalf) any extension or waiver of the statute of limitations applicable to any Tax or Tax Return, or any extension of time with respect to a period of Tax collection, assessment or deficiency, which period (after giving effect to such extension or waiver) has not yet expired, and no request for any such waiver or extension is currently pending. The Company is not the beneficiary of any extension of time (other than an automatic extension of time not requiring the consent of the applicable Taxing Authority or other extension of time obtained in the Ordinary Course of Business) within which to file any Tax Return not previously filed. No private letter ruling, administrative relief, technical advice, or other similar ruling or request has been granted or issued by, or is pending with, any Taxing Authority that relates to the Taxes or Tax Returns of the Company.
(f) The Company has not been a party to any “listed transaction” within the meaning of Treasury Regulations Section 1.6011-4(b)(2) (or any similar provision of U.S. state or local or non-U.S. Tax Law).
(g) The Company is (and has been since its formation) properly treated as a disregarded entity for U.S. federal and all applicable state and local income Tax purposes. No election has been made (or is pending) to change any such treatment.
(h) The Company will not be required to include any material item of income, or exclude any material item of deduction, for any period (or portion thereof) beginning after the Closing Date as a result of: (i) an installment sale transaction occurring prior to the Closing governed by Section 453 of the Code (or any similar provision of state, local or non-U.S. Laws); (ii) a disposition occurring prior to the Closing reported as an open transaction for U.S. federal income Tax purposes (or any similar doctrine under state, local, or non-U.S. Laws); (iii) any prepaid amounts received or paid prior to the Closing or deferred revenue realized, accrued or received prior to the Closing; (iv) a change in method of accounting made with respect to a Pre-Closing Tax Period that occurs or was requested prior to the Closing (or as a result of an impermissible method used in a Pre-Closing Tax Period); (v) an agreement entered into with any Governmental Entity (including a “closing agreement” under Section 7121 of the Code) prior to the Closing; (vi) an election under Section 965 of the Code (or any similar provision of state, local, or non-U.S. Tax Laws); or (vii) any intercompany transaction occurring or any excess loss account existing on or prior to the Closing Date, in each case described in Treasury Regulations under Section 1502 of the Code (or any similar provision of state, local, or non-U.S. Laws).
(i) There is no Lien for Taxes on any of the assets of the Company or the Company Equity Interests, other than Permitted Liens.
(j) The Company has never been a member of any Affiliated Group (other than an Affiliated Group the common parent of which is the Company). The Company has no liability for Taxes of any other Person as a result of Treasury Regulations Section 1.1502-6 (or any similar provision of state, local, or non-U.S. Laws), successor liability, transferee liability, joint or several liability, by contract or by operation of Law or otherwise (other than any customary Tax sharing or indemnification provisions contained in any agreement entered into in the Ordinary Course of Business and the principal purpose of which is not related to Taxes (e.g., leases, credit agreements or other commercial agreements)). The Company is not party to or bound by any Tax Sharing Agreement.
Annex G-27
(k) Since the Latest Balance Sheet Date, the Company has not incurred any liability for Taxes outside the Ordinary Course of Business or otherwise inconsistent with past practice.
(l) Neither the Company nor, to the Knowledge of the Company, the Company Unitholder (and, if the Company Unitholder is treated as a disregarded entity for federal income tax purposes, its regarded parent), has taken or agreed to take any action or is aware of any fact or circumstance that could reasonably be expected to prevent, impair or impede the Intended Tax Treatment.
(m) None of the assets of the Company are deemed by agreement or applicable Law to be held by a partnership for federal income tax purposes for which a valid election under Treasury Regulation Section 1.761-2 to be excluded from the provisions of subchapter K of chapter 1 of the Code is not in effect.
(n) To the Knowledge of the Company, the Company Unitholder has no fixed plan or intention or a binding commitment to dispose of the Purchaser Class A Shares it will receive pursuant to the Merger.
Section 3.17 Contracts.
(a) Schedule 3.17(a) of the Company Disclosure Schedules lists the following types of Contracts, except for master services agreements, to which the Company is a party or bound (such Contracts, the “Material Contracts”), as of the Execution Date:
(i) any Contract (other than joint operating agreements, unit agreements, communitization, pooling agreements, division orders or similar agreements) that (A) can reasonably be expected to result in aggregate payments or aggregate receipt of revenues by the Company of more than $75,000 (net to the aggregate interest of the Company) during the current or any subsequent calendar year and (B) cannot be terminated without penalty on 60 days’ or less notice;
(ii) any Hydrocarbon or water (produced or fresh) purchase and sale, acreage dedication, volume commitment, storage, marketing, transportation, processing, gathering, treatment, separation, compression, balancing, fractionation, disposal, handling, or similar Contract with respect to Hydrocarbons or water (produced or fresh) produced from or attributable to the Company’s interest in the Oil and Gas Properties that (A) contains guaranteed or minimum throughput, minimum volume, acreage dedication, volume dedication or similar requirements or (B) is not terminable without penalty or other payment upon 60 days’ or less notice;
(iii) any executory Contract that is a farmout or farmin agreement, participation agreement, exploration agreement, development agreement, or other similar Contract providing for the exchange, farmin, or earning by the Company of any Oil and Gas Lease or mineral rights (other than joint operating agreements, operating agreements, unit agreements, pooling or similar agreements), or any Contract that is a net profits interest agreement or production sharing agreement or that contains any obligatory drilling commitment, in each case, for which the applicable term has not expired or terminated, or for which the primary obligations thereunder have not been fully performed;
(iv) any Contract that relates to the prior acquisition or disposition of any material Company assets or properties for which the total consideration or for which the fair market value of the aggregate consideration equaled or exceeded $50,000 during the three years prior to the Execution Date or for which there are, as of the Execution Date, any pending claim for indemnity that will or could reasonably be expected to be binding on the Company or the assets of the Company after Closing;
(v) any Contract to sell, lease, exchange, transfer, or otherwise dispose of all or any material part of the Oil and Gas Properties (other than with respect to the purchase, sale or other disposition of Hydrocarbons in the Ordinary Course of Business or dispositions of obsolete equipment) from and after the Execution Date, but excluding rights of reassignment upon intent to abandon or release a Well or an Oil and Gas Lease;
(vi) any Governing Documents, operating agreement, voting or similar agreement relating to the Equity Interests of the Company;
Annex G-28
(vii) each Contract providing for the Company to make any loan, advance, capital contribution or assignment of payment to any Person in excess of $50,000;
(viii) each Contract (A) governing the terms of the employment or engagement or any former (to the extent of any ongoing liability or obligation) or current directors, officers, employees or individual independent contractors providing for total annual cash compensation in excess of $75,000 or (B) that cannot be terminated upon sixty (60) days’ notice or less without further payment, liability or obligation;
(ix) each Contract requiring any capital commitment or capital expenditure (or series of capital commitments or expenditures) by the Company in an amount in excess of $75,000 (net to the Company’s aggregate interest) annually;
(x) each Contract involving the payment of any earn-out or similar contingent payment on or after the date hereof that would reasonably be expected to result in payments in excess of $75,000;
(xi) except to the extent included in any Hedge Contracts, any Contract that contains any calls on, or options to purchase, quantities of Hydrocarbon production, in each case to the extent such Contract may be binding upon the Oil and Gas Properties or operations of the Company from and after the Closing;
(xii) all partnership, strategic alliance, profit-sharing, joint venture or similar agreements (in each case excluding any agreement where the primary obligation has been completed one or more years prior to the Effective Time, any tax partnership and any joint operating or similar agreement);
(xiii) each Contract with any Governmental Entity to which the Company is a party, other than any Permits;
(xiv) each CBA;
(xv) each Contract involving any resolution or settlement of any actual or threatened Proceeding or other dispute which requires payment in excess of $75,000 or imposes material, continuing or outstanding obligations (other than customary confidentiality obligations) on the Company, including injunctive or other non-monetary relief;
(xvi) each Contract that (A) contains or constitute an existing area of mutual interest agreement (but excluding any customary areas of mutual interest contained in any joint operating, operating, unit agreements, participation, development farmin, farmout or similar agreement), or (B) limits, or purports to limit, the ability of the Company during any period of time from and after the Effective Time to engage in any business, to solicit any potential customer, to operate in any geographical area or to compete with any Person, to acquire any product or asset or to receive services from any Person or sell any product or asset or perform services for any Person, in each case as such as such provision materially restricts the business of the Company as currently conducted and in each case that will be binding on the Company after Closing;
(xvii) each Contract that results in any Person holding an irrevocable power of attorney from the Company that relates to the Company or its businesses and that will be in effect after the Closing Date;
(xviii) all leases or master leases under which the Company is lessee of or holds or operates, in each case, any tangible property (other than real property), owned by any other Person, except for (A) any compression agreements entered into in the Ordinary Course of Business or (B) any agreement under which the annual rental payments do not exceed $75,000 and which lease cannot be terminated by the Company without penalty upon ninety (90) days’ or less notice;
(xix) all leases or master leases under which the Company is lessor of or permits any third party to hold or operate, in each case, any tangible property (other than real property), owned or controlled by the Company, except for any agreement under which the annual rental payments do not exceed $75,000;
Annex G-29
(xx) any Contract (a) pursuant to which the Company licenses or grants rights to any Person, or licenses or receives a grant of right from any Person, with respect to any Intellectual Property (other than (1) non-exclusive licenses to commercially-available, off-the-shelf software licensed or procured for aggregate fees of $250,000 or less, (2) non-exclusive licenses to open source software, (3) nondisclosure or confidentiality agreements entered into in the Ordinary Course of Business and (4) non-exclusive licenses that are merely incidental to the transaction contemplated in the Contract), (b) under which any Person has developed or has been engaged to develop any material Intellectual Property for the Company (excluding agreements with employees and contractors entered into in the Ordinary Course of Business on standard forms of agreement under which such employees and contractors assign rights in all developed material Intellectual Property to the Company) or under which the Company has developed or has been engaged to develop any material Intellectual Property for any Person, or (c) entered into to settle or resolve any Intellectual Property-related dispute or otherwise affecting the Company’s rights to use or enforce any material Owned Intellectual Property, including settlement agreements, coexistence agreements, covenant not to sue agreements, and consent to use agreements;
(xxi) each Contract, that has the following restrictions or terms: (A) a provision providing for the sharing of any revenue or cost-savings with any other Person; (B) a “minimum purchase” requirement; (C) rights of first refusal or first offer; or (D) a “take or pay” provision, advance payment provision, prepayment or similar provision or requiring Hydrocarbons to be gathered, delivered, processed or transported without then or thereafter receiving full payment therefor;
(xxii) except for any Contract that is a farmout or farmin agreement, participation agreement, or similar type agreement that has been completed, each Contract that relates to any completed or future disposition or acquisition by the Company of (A) any business (whether by merger, consolidation or other business combination, sale of securities, sale of assets or otherwise) or (B) any material assets or properties, except any agreement for the purchase or sale of inventory in the Ordinary Course of Business;
(xxiii) any Contract under which the Company has created, incurred, assumed, or borrowed any money or issued any note, indenture, or other evidence of Company Indebtedness or guaranteed, or granted any Liens as collateral security for, Company Indebtedness of others, in each case, in an amount in excess of $50,000 individually or $75,000 in the aggregate;
(xxiv) any Contract resulting in any Lien (other than any Permitted Lien) on any assets of the Company;
(xxv) any Contract with an Affiliate that will not be terminated as of Closing;
(xxvi) Contracts requiring the Company to guarantee the Liabilities of any Person or pursuant to which any Person has guaranteed the Liabilities of the Company;
(xxvii) any Material Leases; and
(xxviii) to the extent binding upon the Oil and Gas Properties or operations of the Company from and after Closing, each Contract that is a Hedge Contract;
provided, however, that joint operating agreements, operating agreements, pooling, unitization, communitization agreements, pooling or division orders, pre-pooling letter agreements and similar agreements providing third parties the right to propose operations on the Leases shall not be Material Contracts under this Agreement.
(b) Except as disclosed on Schedule 3.17(b) of the Company Disclosure Schedules, each Material Contract is in full force and effect and is Enforceable against the Company and, to the Knowledge of the Company, against each other party thereto. The Company has delivered to, or made available for inspection by, the EQV Parties and Presidio a complete and accurate copy of each Material Contract (including all material amendments or other material changes thereto). Neither the Company nor, to the Knowledge of the Company, any other party to any such Material Contract, is in material breach of or default under any Material Contract. During the last 12 months, the Company has not received any written, or, to the Knowledge of the Company, oral claim or notice of breach of or default under any Material Contract, except for any breach or
Annex G-30
default which would not be expected, individually or in the aggregate, to be material to the Company. To the Knowledge of the Company, no event has occurred, which individually or together with other events, would reasonably be expected to result in a breach of or a default under any Material Contract by the Company or, to the Knowledge of the Company, any other party thereto, except for any breach or default which would not be expected, individually or in the aggregate, to be material to the Company. During the last 12 months, the Company has not received written notice from any other party to any Material Contract that such party intends to terminate or not renew any such Material Contract.
Section 3.18 Intellectual Property.
(a) Schedule 3.18(a) of the Company Disclosure Schedules identifies each currently patented, issued or registered Intellectual Property and pending applications for the foregoing, in each case which is owned by, filed in the name of, or exclusively licensed to the Company (collectively, “Company Registered IP”). All the Company Registered IP is subsisting, valid and enforceable. The Company (i) is the sole and exclusive owner of all right, title and interest in and to all Owned Intellectual Property and (ii) to the Knowledge of the Company, other than the Intellectual Property embodied by the Records, the Company has no other Intellectual Property that is used in, necessary for, or developed for the operation of the business of the Company as currently conducted, and in each case of clause (i) and (ii), free and clear of any Liens other than Permitted Liens. Neither the Company Registered IP nor the other Owned Intellectual Property is subject to any outstanding Order restricting the use, enforcement, disclosure, or licensing thereof by the Company.
(b) Neither the Company nor any of the former and current products, services or operation of the business of the Company have in the past six years infringed, misappropriated or otherwise violated, or currently infringe, misappropriate or otherwise violate, any Intellectual Property of any Person, except for such infringement, misappropriation or other violation that would be material to the Company. Except as set forth on Schedule 3.18(b) of the Company Disclosure Schedules, the Company has not in the past six years received any written charge, complaint, claim, notice, or demand alleging any such infringement, misappropriation or other violation (including any claim that the Company should license or refrain from using any Intellectual Property, except for offers for commercially available software) or challenging the ownership, registration, validity or enforcement of any Company Registered IP or other Owned Intellectual Property (other than those communications from a Governmental Entity associated with ordinary course examination and approval of pending Intellectual Property applications). Except as set forth on Schedule 3.18(b) of the Company Disclosure Schedules, the Company has not in the past six years made against a third party any written charge, complaint, claim, demand, or notice alleging any infringement, misappropriation or other violation of any material Owned Intellectual Property (including any claim that such third party should license or refrain from using any Owned Intellectual Property). To the Knowledge of the Company, no Person is infringing upon, misappropriating or otherwise violating any material Company Registered IP or other Owned Intellectual Property.
(c) The Company has taken commercially reasonable measures to protect the confidentiality of all Trade Secrets and any other Confidential Information owned by the Company. Except as required by applicable Law, no such material Trade Secret or material Confidential Information has been disclosed by the Company to any Person other than to EQV Operating and its Affiliates or Persons subject to a legally recognized duty of confidentiality or pursuant to a written agreement restricting the disclosure and use of such Trade Secrets or Confidential Information by such Person. To the Knowledge of the Company, no Person is in violation of any confidentiality or other agreement regarding the Trade Secrets and any other Confidential Information of the Company.
Section 3.19 Information Supplied. The information supplied or to be supplied by the Company for inclusion or incorporation by reference any registration statement on Form S-4 relating to the Transactions and containing a prospectus and proxy statement of EQV (the “Registration Statement/Proxy Statement”), in any other document submitted or to be submitted to any other Governmental Entity or in any announcement or public statement regarding the Transactions (including the Signing Press Release and the Closing Press Release), when so filed, furnished, submitted, distributed or otherwise made publicly available, in the case of a registration statement, shall not contain any untrue statement of a material fact or omit to state a material fact necessary to make the statements therein, in light of the circumstances in which they are made, not misleading at (a) the time such information is first filed, submitted or made publicly available (provided, if such information is revised by any subsequently filed amendment or supplement
Annex G-31
to the Registration Statement/Proxy Statement prior to the time the Registration Statement/Proxy Statement is mailed to the EQV Stockholders, this clause (a) shall solely refer to the time of such subsequent revision); (b) the time the Registration Statement/Proxy Statement is first mailed to the EQV Stockholders; (c) the time of the EQV Special Meeting; or (d) the Closing (subject, in each case, to the qualifications and limitations set forth in the materials provided by the Company or that are included in such filings and/or mailings); provided, that, for the avoidance of doubt, no warranty or representation is made by the Company with respect to statements made or incorporated by reference in the Registration Statement/Proxy Statement or announcements (or any amendment or supplement thereto) based on information supplied by the EQV Parties or Presidio or any other party, or their respective Affiliates for inclusion therein.
Section 3.20 Litigation. Except as set forth on Schedule 3.20 of the Company Disclosure Schedules, there have not been since the Lookback Date, and there are no, material Proceedings or Orders (including those brought or threatened in writing by or before any Governmental Entity) pending, or to the Knowledge of the Company, threatened against the Company or any of its properties or assets (including the Oil and Gas Properties) or the ownership or operation thereof, in each case, at Law or in equity, or, to the Knowledge of the Company, any director or officer of the Company in their capacities as such or related to the business of the Company. Except as set forth on Schedule 3.20 of the Company Disclosure Schedules, there are no Proceedings pending, initiated or threatened by the Company against any other Person, and, since the Lookback Date, there have not been any such Proceedings.
Section 3.21 Brokerage. Except as set forth on Schedule 3.21 of the Company Disclosure Schedules, the Company does not have any Liability in connection with this Agreement or the Ancillary Agreements or the Transactions, that would result in the obligation of the Company or any of its Affiliates, or the EQV Parties or Presidio or any of their respective Affiliates to pay any finder’s fee, brokerage or agent’s commissions or other like payments.
Section 3.22 Labor Matters.
(a) The Company has delivered to the EQV Parties and Presidio a complete and correct list of all current employees, independent contractors and other individual service providers of the Company as of the date of this Agreement and their (i) name, (ii) classification as exempt or non-exempt under the Fair Labor Standards Act or analogous state laws, (iii) job title, (iv) employing or engaging entity, (v) job location by state, (vi) current annual base salary, hourly rate or fee rate, (vii) incentive compensation, including target bonus opportunity and commission payments (actual for 2024 and estimated for 2025), (viii) whether active or on leave (and as applicable, type of leave and anticipated return date); and (ix) accrued but unused vacation/paid time off. To the Knowledge of the Company, all current employees of the Company are legally permitted to be employed by the Company in the United States. Except as set forth on Schedule 3.22(a) of the Company Disclosure Schedules and except as would not reasonably be expected to result in material Liabilities to the Company, no freelancer, consultant, independent contractor or other contracting party treated as self-employed whose services the Company uses or, since the Lookback Date, has used, has claimed or threatened to claim the existence of an employment relationship with one of the Company.
(b) The Company is not a party to or bound by any CBA, the Company is not currently negotiating any CBA, and no employees of the Company are represented by any labor union, works council, trade union or other labor organization with respect to their employment with the Company. Since the Lookback Date, there have been no pending or, to the Knowledge of the Company, threatened labor organizing activities, and no labor union, works council, trade union or other labor organization has made a demand for recognition or certification with respect to any employee of the Company, and there are no representation or certification proceedings presently pending or, to the Knowledge of the Company, threatened to be brought or filed with the National Labor Relations Board. Since the Lookback Date, there have been no actual or, to the Knowledge of the Company, threatened unfair labor practice charges, material labor grievances, material labor arbitrations, strikes, walkouts, work stoppages, slowdowns, picketing or other labor disputes by any employes of the Company or against or affecting the Company.
(c) Except as set forth in Schedule 3.22(c) of the Company Disclosure Schedules, the Company is and, since the Lookback Date, has been in compliance in all material respects with all applicable Laws relating to labor, employment and employment practices. Except as set forth in Schedule 3.22(c) of the Company Disclosure Schedules, (i) there are no material Proceedings pending or, to the Knowledge of the Company, threatened against the Company with respect to or by any current or former employee, individual independent contractor or other individual service provider of the Company and (ii) since the Lookback Date,
Annex G-32
the Company has not implemented any plant closing or layoff of employees triggering notice requirements under the WARN Act, nor is there presently any outstanding liability under the WARN Act, and no such plant closings or employee layoffs are currently planned or announced.
(d) Except as set forth on Schedule 3.20 of the Company Disclosure Schedules, since the Lookback Date, (i) there have not been (A) any allegations or formal or informal complaints made to or filed with the Company related to sexual harassment, sexual misconduct, other harassment, discrimination, retaliation or policy violation allegations or (B) any other Proceedings initiated, filed or, to the Knowledge of the Company, threatened, against the Company related to sexual harassment, sexual misconduct, other harassment, discrimination, retaliation or policy violation allegations, in each case by or against any current or former director, officer or supervisory-level employee of the Company and (ii) the Company has not entered into any settlement agreement related to allegations of sexual harassment, sexual misconduct, other harassment, discrimination or retaliation, by or against any current or former director, officer or supervisory-level employee.
Section 3.23 Employee Benefit Plans.
(a) Schedule 3.23(a) of the Company Disclosure Schedules sets forth a list of each material Company Employee Benefit Plan. With respect to each material Company Employee Benefit Plan, the Company has made available to the EQV Parties and Presidio true and complete copies of, as applicable, (i) the current plan document (and all amendments thereto), (ii) the most recent summary plan description (with all summaries of material modifications thereto), (iii) the most recent determination, advisory or opinion letter received from the Internal Revenue Service (the “IRS”), (iv) the three most recently filed Form 5500 annual reports with all schedules and attachments as filed, (v) the most recent actuarial valuation report, (vi) all related insurance Contracts, trust agreements or other funding arrangements and (vii) all non-routine correspondence with any Governmental Entity.
(b) (i) No Company Employee Benefit Plan provides, and the Company has no Liability to provide, retiree, post-ownership or post-termination health or life insurance or any other retiree, post-ownership or post-termination welfare-type benefits to any Person other than as required under Section 4980B of the Code or any similar state Law and for which the covered Person pays the full cost of coverage, (ii) no Company Employee Benefit Plan is, and the Company does not sponsor, maintain or contribute to (or is required to contribute to), or have any Liability (including on account of an ERISA Affiliate) under or with respect to a “defined benefit plan” (as defined in Section 3(35) of ERISA) or a plan that is or was subject to Title IV of ERISA or Section 412 or 430 of the Code and (iii) the Company does not contribute to or have any obligation to contribute to, or have any Liability (including on account of an ERISA Affiliate) under or with respect to, any “multiemployer plan,” as defined in Section 3(37) of ERISA. No Company Employee Benefit Plan is (x) a “multiple employer plan” within the meaning of Section 413(c) of the Code or Section 210 of ERISA or (y) a “multiple employer welfare arrangement” (as defined in Section 3(40) of ERISA). The Company does not have any Liability as a consequence of at any time being considered a single employer with any other Person under Section 414 of the Code.
(c) Each Company Employee Benefit Plan that is intended to be qualified within the meaning of Section 401(a) of the Code has timely received, or may rely upon, a current favorable determination, advisory or opinion letter from the IRS and nothing has occurred that would reasonably be expected to cause the loss of the tax-qualified status or to adversely affect the qualification of such Company Employee Benefit Plan. Each Company Employee Benefit Plan has been established, operated, maintained, funded and administered in accordance in all material respects with its respective terms and in compliance in all material respects with all applicable Laws, including ERISA and the Code. There have been no “prohibited transactions” within the meaning of Section 4975 of the Code or Section 406 or 407 of ERISA that are not otherwise exempt under Section 408 of ERISA and no breaches of fiduciary duty (as determined under ERISA) with respect to any Company Employee Benefit Plan that would result in a material liability. There is no claim or Proceeding (other than routine and uncontested claims for benefits) pending or, to the Knowledge of the Company, threatened, with respect to any Company Employee Benefit Plan or against the assets of any Company Employee Benefit Plan. The Company has complied in all material respects with the requirements of the Patient Protection and Affordable Care Act, including the Health Care and Education Reconciliation Act of 2010, as amended (the “ACA”), and the Company has not incurred (whether or not assessed) any
Annex G-33
penalty or Tax under the ACA (including with respect to the reporting requirements under Sections 6055 and 6056 of the Code, as applicable) or under Section 4980H, 4980B or 4980D of the Code. All contributions, premiums or other payments that are due have been made or paid on a timely basis in all material respects with respect to each Company Employee Benefit Plan.
(d) Except as set forth on Schedule 3.23(d) of the Company Disclosure Schedules, neither the execution or delivery of this Agreement nor the consummation of the Transactions, alone or together with any other event could, directly or indirectly, (i) result in any compensation or benefit becoming due or payable, or required to be provided, to any current or former officer, employee, director or individual independent contractor of the Company (or any dependent or beneficiary thereof) under a Company Employee Benefit Plan or otherwise (whether in cash, property or the vesting of property), (ii) increase the amount or value of any benefit or compensation otherwise payable or required to be provided to any such person set forth in the preceding clause (i) under a Company Employee Benefit Plan or otherwise, (iii) result in the acceleration of the time of payment, vesting or funding of any such benefit or compensation under a Company Employee Benefit Plan or otherwise, or (iv) result in the forgiveness in whole or in part of any outstanding loans made by the Company to any current or former officer, employee, director, individual independent contractor or other individual service provider of the Company.
(e) Each Company Employee Benefit Plan or other arrangement that is, in any part, a “nonqualified deferred compensation plan” within the meaning of Section 409A of the Code has been documented, operated and maintained in compliance with Section 409A of the Code and applicable guidance thereunder in all material respects, and no amount under any such plan or arrangement is, has been or could reasonably be expected to be subject to any material additional Tax, interest or penalties under Section 409A of the Code. No Person has any current or contingent right against the Company to be grossed up for, reimbursed or otherwise indemnified or made whole for any Tax or related interest or penalties incurred by such Person, including under Sections 409A or 4999 of the Code or otherwise.
(f) Neither the execution or delivery of this Agreement nor the consummation of the Transactions could, either alone or in conjunction with any other event, could reasonably be expected to result in the payment or provision of any amount or benefit that could reasonably be expected to, individually or in combination with any other amount or benefit, constitute a “parachute payment” (as defined in Section 280G(b)(2) of the Code).
Section 3.24 Insurance.
(a) Schedule 3.24 of the Company Disclosure Schedule sets forth, with respect to each material insurance policy under which the Company is an insured, a named insured or otherwise the principal beneficiary of coverage as of the date of this Agreement (i) the names of the insurer and the principal insured, (ii) the policy number, (iii) the expiration date and amount of coverage and (iv) the premium most recently charged. To the Knowledge of the Company, all such policies, binders and insurance contracts (collectively, the “Insurance Policies”) are in full force and effect.
(b) With respect to each such Insurance Policy of the Company, (i) the Company is not in material breach or default (including any such breach or default with respect to the payment of premiums or the giving of notice), and no event has occurred which, with notice or the lapse of time, would constitute such a material breach or default, or permit termination or modification, under the policy, (ii) all premiums due and payable with respect to each such Insurance Policy have been paid to date, and neither the Company nor any Company Subsidiary is in default with respect to its obligations under any such Insurance Policy, (iii) there is no material claim outstanding under any such Insurance Policy and the Company has not received any written notice from any insurer or reinsurer of any reservation rights with respect to material pending or paid claims, and (iv) to the Knowledge of the Company, no insurer on the policy has been declared insolvent or placed in receivership, conservatorship or liquidation.
(c) The Company maintains, and has maintained at all times since the Lookback Date, insurance against liabilities, claims and risks of a nature and in such amounts as are normal and customary for comparable entities in the industry, and the Company is, and has been in compliance in all material respects with all insurance requirements under applicable Laws. To the Knowledge of the Company, the Company has not received written notice of cancellation, non-renewal, disallowance or reduction in coverage with respect to any Insurance Policy. There are currently no claims pending under any Insurance Policy issued to or for
Annex G-34
the benefit of the Company as to which coverage has been denied or disputed by the insurers of such policies, and, to the Knowledge of the Company, all material claims and reportable incidents under any such Insurance Policy have been reported and asserted. Any material action pending against the Company that is covered by such Insurance Policy has been properly reported to the applicable insurer.
Section 3.25 Compliance with Laws; Permits. Except as set forth on Schedule 3.25 of the Company Disclosure Schedule, the Company or EQV Operating (on behalf of the Company) has obtained all franchises, grants, authorizations, licenses, permits, easements, variances, exceptions, consents, certificates, approvals, variances, exemptions and orders of any Governmental Entity necessary for the Company to own, lease and operate the Operated Oil and Gas Properties and to carry on the business of the Company in all material respects (the “Permits”). Except as would not reasonably be expected to, individually or in the aggregate, materially impair the ability of the Company to operate its business in the Ordinary Course of Business, such Permits are in full force and effect. The Company is in compliance, in all material respects, with each Permit, and no Proceeding is pending or, to the Company’s Knowledge, threatened in writing, and, since the Lookback Date, no event has occurred that, with or without notice or lapse of time or both, would reasonably be expected to give any Person the right to suspend, revoke, withdraw, modify or limit any Permit in a manner that would reasonably be expected to have a material impact on the ability of the Company or EQV Operating to use such Permit, conduct its operations in compliance with Law or that would result in the termination, revocation, cancellation, modification, suspension, withdrawal, or restriction of such Permit or the imposition of any material fine, penalty or other sanctions for violation of any requirements relating to such Permit. The Company is not in conflict with, or in default, breach or violation of, (a) any Law applicable to the Company or by which any property or asset of the Company is bound (including with respect to the ownership or operation of such property or asset), or (b) any Permit or, other than the Cibolo Loan, any note, bond, mortgage, indenture, contract, agreement, lease, license, permit, franchise, or other instrument or obligation to which the Company is a party or by which the Company or any of its property or assets is bound, except, in each case of clauses (a) and (b), for any such conflicts, defaults, breaches or violations that would not, individually or in the aggregate, reasonably be expected to be material to the Company. The Company has not received written notice (i) of any actual or potential material violation from any Governmental Entity of any applicable Law or (ii) that it is under investigation by any Governmental Entity for material non-compliance with any Law.
Section 3.26 Bonds and Letters of Credit. Other than those listed in Schedule 3.26 of the Company Disclosure Schedules, there are no bonds, letters of credit, guarantees or other commitments (a) held by the Company or EQV Operating (on behalf of the Company) or (b) that are required by Law or by third parties in order for the Company or EQV Operating (on behalf of the Company) to own and/or operate the assets of the Company, as applicable.
Section 3.27 Environmental Matters. Except as set forth in Schedule 3.27 of the Company Disclosure Schedules, (a) the Company and EQV Operating (as it relates to the Company) are, and since the Lookback Date, has been, in compliance in all material respects with all Environmental Laws, which compliance includes, and since the Lookback Date has included, obtaining, maintaining and complying, in all material respects, with any Permits required by Environmental Law for the operation of the Company’s business as currently conducted or as conducted during the period since the Lookback Date; (b)(i) the Company has not received any written notice or Order regarding any material violation of, or material Liabilities under, any Environmental Laws, and (ii) there are no pending, or, to the Knowledge of the Company, threatened Proceedings against the Company relating to a material violation of, or material Liabilities under, any Environmental Law; (c) the Company has not used, generated, manufactured, treated, stored, disposed of, arranged for or permitted the disposal of, transported, handled, released, exposed any Person to, or, to the Knowledge of the Company, owned, leased or operated any property or facility contaminated by, any Hazardous Substances, in each case, that has resulted or would reasonably be expected to result in material Liability to the Company under Environmental Laws; and (d) the Company has not assumed, undertaken, become subject to or provided an indemnity with respect to any material Liability of any other Person under Environmental Laws. The Company has provided to EQV and Presidio true and correct copies of all material environmental, health and safety assessments, reports and audits and all other material environmental, health, and safety documents relating to the Company or its current properties, facilities or operations, that in each case are in the Company’s possession or reasonable control.
Section 3.28 Affiliate Transactions. Except for (a) employment relationships and compensation and benefits, (b) Contracts entered into after the Execution Date that are required to be entered into pursuant to this Agreement or the Ancillary Agreements or to consummate the Transactions in the manner expressly contemplated by this Agreement, (c) Contracts entered into after the Execution Date that are either permitted pursuant to Section 5.1 or entered into
Annex G-35
in accordance with Section 5.1, and (d) as disclosed on Schedule 3.28 of the Company Disclosure Schedules, there are no Contracts (except for the Governing Documents) between the Company, on the one hand, and any Interested Party on the other hand pursuant to which any Interested Party (i) owes any amount to the Company, or (ii) owns any material property or right, tangible or intangible, that is used by the Company (such transactions or arrangements, “Affiliated Transactions”).
Section 3.29 Trade & Anti-Corruption Compliance.
(a) Neither the Company nor any of its officers, directors, managers, employees, or, to the Knowledge of the Company, agents acting on behalf of the Company, is or has been since April 24, 2019, a Sanctioned Person. Neither the Company nor any of its directors, officers, managers, employees, or, to the Knowledge of the Company, agents acting on behalf of the Company, is or has been in the last five years, or in the case of Sanctions, since April 24, 2019: (i) operating in, conducting business with, or otherwise engaging in dealings or transactions with or for the benefit of any Sanctioned Person or in any Sanctioned Country in either case in violation of applicable Sanctions in connection with the business of the Company; (ii) engaging in any export, re-export, transfer or provision of any goods, software or technology without, or exceeding the scope of, any required or applicable licenses or authorizations under all applicable Ex-Im Laws; or (iii) otherwise in violation of (A) any applicable Sanctions or (B) any applicable Ex-Im Laws or U.S. anti-boycott requirements (together “Trade Controls”), in connection with the business of the Company.
(b) In the last five years, in connection with or relating to the business of the Company, neither the Company nor any of its directors, officers, managers, employees, or, to the Knowledge of the Company, agents acting on behalf of the Company: (i) has made, authorized, solicited or received any unlawful bribe or payoff, (ii) has established or maintained, or is maintaining, any unlawful fund of corporate monies or properties that violates applicable Anti-Corruption Laws, (iii) has used or is using any corporate funds for any illegal contributions, gifts, entertainment, hospitality, travel or other unlawful expenses or (iv) has, directly or indirectly, made, received, authorized, facilitated or promised to make, any unlawful payment, contribution, bribe, financial or other advantage, or anything else of value, regardless of form or amount, to or from any Governmental Entity or any other Person, in each case in violation of applicable Anti-Corruption Laws.
(c) As of the Execution Date, there are no, and since the Lookback Date (and in the case of Sanctions, since April 24, 2019) there have been no Proceedings or Orders alleging any such violation of any Trade Controls or Anti-Corruption Laws by or on behalf of the Company.
(d) The Company has maintained policies and procedures and adhered to systems of internal controls reasonably adequate to ensure compliance with applicable Anti-Corruption Laws, Sanctions, and Ex-Im Laws.
Section 3.30 Data Protection.
(a) At all times since the Lookback Date, the Company (i) has been in compliance in all material respects with all applicable Data Privacy and Security Requirements and (ii) has not been subject to any regulatory audits or investigations by any Governmental Entity alleging noncompliance with any Data Privacy and Security Requirements. The Company or EQV Operating (as it relates to the Company) has taken commercially reasonable steps designed to ensure that all Personal Information in its possession and control, taking into account the nature of the Company’s business and customary practices of oil and gas companies similar to the Company in scale, is protected against unauthorized loss, access, use, modification, disclosure or other use or misuse. Since the Lookback Date, (i) the Company has not provided, or been required to provide, any notice to any data subject or Governmental Entity regarding any Security Breach, and (ii) the Company is not subject to and has not received notice of any audits, proceedings or investigations by any Governmental Entity or any Person, or received any claims or complaints regarding the violation of any applicable Data Privacy and Security Requirements.
(b) The Company or EQV Operating (as it relates to the Company) has a valid and legal right (whether contractually, by Law or otherwise) to access or use all material Personal Information processed by or on behalf of the Company in connection with the use and/or operation of its products, services and business.
(c) The execution, delivery and performance of this Agreement and the Transactions comply, and will comply, in all material respects, with all Data Privacy and Security Requirements.
Annex G-36
Section 3.31 Information Technology.
(a) The IT Systems: (i) are in sufficiently good working order and operate and perform in accordance with their documentation and functional specifications in all material respects and otherwise as required by the Company and are sufficient for the operation of its business as currently conducted, including as to capacity, scalability, and ability to meet current and anticipated peak volumes in a timely manner and (ii) to the Knowledge of the Company, are free from any “back door,” “drop dead device,” “time bomb,” “Trojan horse,” “virus,” “ransomware,” or “worm” (as such terms are commonly understood in the software industry), or other malicious, disabling, or unauthorized code.
(b) The Company has implemented with respect to its IT Systems commercially reasonable backup, security and disaster recovery technology. The Company has taken commercially reasonable steps (i) to protect the confidentiality, integrity, accessibility and security of its IT Systems and all data stored therein or transmitted thereby from theft, corruption, loss or unauthorized use, access, interruption or modification by any Person and (ii) to protect the IT Systems from bugs, viruses, malware or other harmful, disabling, or disruptive code, routine, or process.
(c) Since the Lookback Date, there has been no Security Breach or failure, breakdown, continued substandard performance, or other adverse event affecting any IT Systems that have caused a material disruption or material interruption in or to the use thereof or in or to the conduct of the business of the Company that has not been remedied or replaced in all material respects.
Section 3.32 Condemnation. As of the Execution Date, the Company has not received any written notice of any pending, and, to the Knowledge of the Company, there is no written, threatened proceeding to condemn or take by power of eminent domain all or any of the Oil and Gas Properties.
Section 3.33 Preferential Purchase Rights. Except as set forth in Schedule 3.33 of the Company Disclosure Schedules, there are no preferential purchase rights, rights of first or last offer, negotiation or refusal in joint operating agreements, participation agreements or other Contracts or agreements binding upon the Oil and Gas Properties that would be triggered by the consummation of the Transactions that would result in a loss of any material portion of such Oil and Gas Properties.
Section 3.34 Company Indebtedness and Cash. Schedule 3.34 of the Company Disclosure Schedules sets forth (a) the aggregate amount of Company Indebtedness for borrowed money that is individually in excess of $75,000 individually and the aggregate amount outstanding under the Cibolo Loan as of August 1, 2025 and (b) the aggregate amount of Cash reflected on the balance sheet of the Company as of August 1, 2025.
Section 3.35 Intercompany Obligations; EQV Operating.
(a) Schedule 3.35(a) of the Company Disclosure Schedules sets forth all intercompany indebtedness, Liabilities or other obligations as of the Execution Date between the Company and any Affiliate (including, for the avoidance of doubt, EQV Operating) with respect to the Oil and Gas Properties that EQV Operating operates on behalf of the Company.
(b) Schedule 3.35(b) of the Company Disclosure Schedules sets forth, as it relates to the Oil and Gas Properties that EQV Operating operates on behalf of the Company, the accounts and account balances shown on the books and records of EQV Operating as of August 1, 2025, including but not limited to all: (i) EQV Operating Revenue Payables (ii) EQV Operating JIB Accounts Receivables, (iii) EQV Operating Accounts Payable, (iv) EQV Operating Suspense, and (v) EQV Operating Cash.
(c) With respect to the Company and the Oil and Gas Properties that EQV Operating operates on behalf of the Company, to the Company’s Knowledge, after inquiry to EQV Operating, the books of account and other financial records of EQV Operating with respect to the Company and the Oil and Gas Properties that EQV Operating operates on behalf of the Company: (i) have been kept accurately in all material respects in the Ordinary Course of Business, (ii) the transactions entered therein represent bona fide transactions, and (iii) the revenues, expenses, assets and liabilities have been properly recorded in all material respects.
Annex G-37
Section 3.36 No Other Purchaser and Merger Sub Representations and Warranties. THE COMPANY, ON BEHALF OF ITSELF AND ITS AFFILIATES, HEREBY ACKNOWLEDGES AND AGREES THAT, NOTWITHSTANDING ANY PROVISION OF THIS AGREEMENT TO THE CONTRARY, EXCEPT FOR THE REPRESENTATIONS AND WARRANTIES EXPRESSLY MADE BY THE EQV PARTIES IN Article IV OR IN ANY ANCILLARY AGREEMENT or certificate delivered by THE EQV PARTIES pursuant to this Agreement (A) NO EQV PARTY OR AFFILIATE THEREOF NOR ANY OTHER PERSON, INCLUDING PRESIDIO, MAKES ANY REPRESENTATION OR WARRANTY WITH RESPECT TO THE EQV PARTIES OR ANY OTHER PERSON OR THEIR RESPECTIVE BUSINESSES, OPERATIONS, ASSETS, LIABILITIES, CONDITION (FINANCIAL OR OTHERWISE) OR PROSPECTS, NOTWITHSTANDING THE DELIVERY OR DISCLOSURE TO THE COMPANY OR ANY OF ITS AFFILIATES OR REPRESENTATIVES OF ANY DOCUMENTATION OR INFORMATION AND (B) NONE OF THE COMPANY NOR ANY OF ITS AFFILIATES, INCLUDING THE COMPANY UNITHOLDER, RELIED ON ANY REPRESENTATION OR WARRANTY FROM OR ANY OTHER INFORMATION PROVIDED BY ANY EQV PARTY, PRESIDIO OR ANY AFFILIATE THEREOF. EXCEPT FOR THE REPRESENTATIONS AND WARRANTIES EXPRESSLY MADE BY THE EQV PARTIES IN Article IV OR IN ANY ANCILLARY AGREEMENT or certificate delivered by EQV pursuant to this Agreement, ALL OTHER REPRESENTATIONS AND WARRANTIES, WHETHER EXPRESS OR IMPLIED, ARE EXPRESSLY DISCLAIMED BY THE EQV PARTIES. NOTWITHSTANDING ANYTHING TO THE CONTRARY IN THIS AGREEMENT, NOTHING IN THIS Section 3.36 SHALL LIMIT ANY CLAIM OR CAUSE OF ACTION (OR RECOVERY IN CONNECTION THEREWITH) WITH RESPECT TO FRAUD.
Article IV
REPRESENTATIONS AND WARRANTIES OF THE EQV PARTIES
As an inducement to the Company to enter into this Agreement and consummate the Transactions, except as set forth in the applicable section of the EQV Disclosure Schedules or as disclosed in the EQV SEC Documents and publicly available prior to the Execution Date (to the extent the qualifying nature of such disclosure is readily apparent from the content of such EQV SEC Documents, but excluding disclosures referred to in “Forward-Looking Statements,” “Risk Factors” and any other disclosures therein to the extent they are of a predictive or cautionary nature or related to forward-looking statements) (it being acknowledged that nothing disclosed in such EQV SEC Documents will be deemed to modify or qualify the representations and warranties set forth in the EQV Fundamental Representations), the EQV Parties each hereby represent and warrant to the Company and Presidio, as follows:
Section 4.1 Organization; Authority; Enforceability.
(a) Each EQV Party is an exempted company, corporation, limited liability company or other applicable business entity duly organized, incorporated, formed or registered, as applicable, validly existing and in good standing (or the equivalent thereof, if applicable, in each case, with respect to the jurisdictions that recognize the concept of good standing or any equivalent thereof) under the Laws of its respective jurisdiction of organization, incorporation, formation or registration (as applicable).
(b) The EQV Parties, other than EQV and Purchaser, have all the requisite limited liability company power and authority to own, lease and operate their respective assets and properties and to carry on their respective businesses as presently conducted in all material respects. EQV and Purchaser have all corporate power and authority to own, lease and operate its assets and properties and to carry on its businesses as presently conducted in all material respects.
(c) Each EQV Party is duly qualified, licensed or registered to do business under the Laws of each jurisdiction in which the conduct of its business or locations of its assets and/or properties makes such qualification necessary, except where the failure to be so qualified would not, individually or in the aggregate, reasonably be expected to be material to the EQV Parties, taken as a whole.
(d) No EQV Party is in violation of any of its Governing Documents. No EQV Party is the subject of any bankruptcy, dissolution, liquidation, reorganization or similar proceeding.
(e) Each EQV Party, other than EQV and Purchaser, has the requisite limited liability company power and authority to execute and deliver this Agreement and the Ancillary Agreements to which it is a party and to perform its obligations hereunder and thereunder, and to consummate the Transactions. The execution, delivery and performance of this Agreement and the Ancillary Agreements and the consummation
Annex G-38
of the Transactions have been duly authorized by all necessary limited liability company and/or corporate actions, as applicable. This Agreement has been (and each of the Ancillary Agreements to which each EQV Party will be a party will be) duly executed and delivered by such EQV Party and are or will be Enforceable against such EQV Party. No other proceedings on the part of EQV, except for the EQV Required Vote, are necessary to approve and authorize the execution, delivery or performance of this Agreement and the Ancillary Agreements. EQV and Purchaser have the requisite corporate power and authority, as applicable, to execute and deliver this Agreement and the Ancillary Agreements to which it is a party and to perform its obligations hereunder and thereunder, and, subject to the receipt of the EQV Required Vote, to consummate the Transactions. The execution, delivery and performance of this Agreement and the Ancillary Agreements has been authorized by the special committee of independent directors of EQV and the EQV Board and, subject to the receipt of the EQV Required Vote, the consummation of the Transactions have been duly authorized by all necessary corporate actions. No other vote of the equityholders of EQV, other than the EQV Required Vote, is necessary to approve this Agreement and the Ancillary Agreements and the Transactions.
(f) A correct and complete copy of the EQV Governing Documents, as in effect on the Execution Date, are filed as Exhibit 3.1 to the Form 8-K filed with the SEC on August 8, 2024. EQV is not the subject of any bankruptcy, dissolution, liquidation, reorganization or similar proceeding.
Section 4.2 Non-contravention. Except as set forth on Schedule 4.2 of the EQV Disclosure Schedules and assuming the truth and accuracy of the Company’s representations and warranties contained in Section 3.1(a), neither the execution and delivery of this Agreement or any Ancillary Agreement nor the consummation of the Transactions will (a) conflict with or result in any material breach of any provision of the Governing Documents of any EQV Party; (b) other than the requisite filing with the Registrar of Companies in the Cayman Islands in connection with the Domestication and the filing of the Certificate of Merger with the Secretary of State of the State of Delaware, require any material filing with, or the obtaining of any material consent or approval of, any Governmental Entity; (c) result in a material violation of or a material default (or give rise to any right of termination, cancellation, or acceleration) under, any of the terms, conditions or provisions of any note, mortgage, other evidence of indebtedness, guarantee, license agreement, lease or other Contract to which any EQV Party is a party or by which any EQV Party or any of their respective assets may be bound; (d) result in the creation of any Lien (other than Permitted Liens (as such term is defined in the BCA)) upon any of the properties or assets of any EQV Party; or (e) except for violations which would not prevent or materially delay the consummation of the Transactions, violate in any material respect any Law, Order, or Lien applicable to any EQV Party, excluding from the foregoing clauses (b), (c), (d) and (e) such requirements, consents, approvals, violations breaches, defaults, cancellations, invalidations, forfeitures, or Liens which would not reasonably be expected to be material to the EQV Parties, taken as a whole, or materially affect any EQV Parties’ ability to perform its obligations under this Agreement and the Ancillary Agreements or to consummate the transactions hereby or thereby. The EQV Required Vote is the only vote of the holders of any class or series of shares in the capital of EQV necessary to approve the Transactions. EQV is in compliance in all material respects with the related party policies set forth in the EQV Governing Documents.
Section 4.3 Capitalization.
(a) As of the date hereof, the authorized share capital of EQV is 331,000,000 divided into (i) 300,000,000 EQV Class A Shares, (ii) 30,000,000 EQV Class B Shares, and (iii) 1,000,000 preference shares, par value $0.0001 per share (“EQV Preferred Shares”). As of the date of this Agreement, (A) 35,822,500 EQV Class A Shares are issued and outstanding, (B) 8,750,000 EQV Class B Shares are issued and outstanding, (C) no EQV Class A Shares and no EQV Class B Shares are held in the treasury of EQV, (D) 11,666,667 EQV Public Warrants are issued and outstanding, (E) 220,833 EQV Private Warrants are issued and outstanding and (F) 11,887,500 EQV Class A Shares are reserved for future issuance pursuant to the EQV Warrants ((A) through (F) collectively with any securities of EQV issued in exchange therefor in the Domestication, the “EQV Securities”). The foregoing EQV Securities described in clauses (A), (B), (D) and (E) represent all of the issued and outstanding EQV Securities as of the date of this Agreement. All issued and outstanding EQV Securities (i) have been duly authorized, validly issued and are fully paid and non-assessable; (ii) have been offered, sold and issued in compliance with applicable Laws, including federal and state securities Laws, and all requirements set forth in (1) the EQV Governing Documents, and (2) any other applicable Contracts governing the issuance of such securities; and (iii) have not been issued in violation of, nor (other than as set forth under the EQV Governing Documents) are they subject to, any purchase option, call option, right of first refusal, preemptive right, subscription right or any similar right under any provision
Annex G-39
of any applicable Law, the EQV Governing Documents or any Contract to which EQV is a party or otherwise bound. As of the date of this Agreement, there are no EQV Preferred Shares issued and outstanding. Each EQV Warrant is exercisable for one EQV Class A Share at an exercise price of $11.50, subject to the terms of such EQV Warrant and the EQV Public Warrant Agreement. The EQV Class B Shares will convert into EQV Class A Shares prior to the Closing on the terms contemplated in this Agreement and without violation of the EQV Governing Documents.
(b) Except for Purchaser, Purchaser Merger Sub, EQV Holdings, Presidio Merger Sub and Merger Sub, EQV does not directly or indirectly own any equity or similar interest in, or any interest convertible into or exchangeable or exercisable for any equity or similar interest in, any corporation, partnership, limited liability company, joint venture or business association or other person.
(c) EQV is the record and beneficial owner of all of the outstanding Purchaser Interests and EQV Holdings Interests and has good and valid title to all of the outstanding Purchaser Interests and EQV Holdings Interests. The Purchaser Interests and the EQV Holdings Interests have been duly authorized, validly issued, fully paid and are non-assessable and are not subject to preemptive rights, and are held by EQV free and clear of all Liens, other than restrictions under applicable securities Laws and Purchaser’s Governing Documents. The Purchaser Interests and the Purchaser Securities to be issued and delivered in connection with the Closing and the closing of the Presidio Transactions in accordance with this Agreement and the BCA shall be duly and validly issued, fully paid and nonassessable, and shall be issued free and clear of preemptive rights and all Liens, other than restrictions under applicable securities Laws and the Purchaser’s Governing Documents.
(d) Purchaser is the record and beneficial owner of all of the outstanding Purchaser Merger Sub Equity Interests and has good and valid title to all of the outstanding Purchaser Merger Sub Equity Interests. The EQV Holdings Interests to be issued in delivered in connection with the Presidio Transactions in accordance with the BCA shall be duly and validly issued, fully paid and nonassessable and shall be issued free and clear of preemptive rights and all Liens, other than restrictions under applicable securities Laws and the EQV Holdings A&R LLCA. The Purchaser Merger Sub Equity Interests have been duly authorized, validly issued, fully paid and are non-assessable and are not subject to preemptive rights and are held by Purchaser free and clear of all Liens, other than restrictions under applicable securities laws and Purchaser Merger Sub’s Governing Documents.
(e) Purchaser is the record and beneficial owner of all of the outstanding Merger Sub Interests and has good and valid title to all of the outstanding Merger Sub Interests. The Merger Sub Interests have been duly authorized, validly issued, fully paid and are non-assessable and are not subject to preemptive rights and are held by Purchaser free and clear of all Liens, other than restrictions under applicable securities Laws and Merger Sub’s Governing Documents.
(f) EQV Holdings is the record and beneficial owner of all of the outstanding Presidio Merger Sub Interests and has good and valid title to all of the outstanding Presidio Merger Sub Interests. The Presidio Merger Sub Interests have been duly authorized, validly issued, fully paid and are non-assessable and are not subject to preemptive rights and are held by EQV Holdings free and clear of all Liens, other than restrictions under applicable securities Laws and Presidio Merger Sub’s Governing Documents.
(g) All outstanding EQV Class A Shares, EQV Class B Shares and EQV Warrants have been issued and granted in compliance with all applicable securities Laws and were issued free and clear of all Liens, other than restrictions under applicable securities Laws and EQV’s Governing Documents.
(h) The Purchaser Class A Shares to be issued to the Company Unitholder pursuant to this Agreement will, upon issuance and delivery at the Closing, (i) be duly authorized and validly issued, and fully paid and nonassessable, (ii) be issued in compliance in all material respects with applicable Laws, (iii) not be issued in breach or violation of any preemptive rights (or similar rights) created by Law, Governing Documents or Contract and (iv) be issued to the Company Unitholder with good and valid title, free and clear of any Liens other than Securities Liens and any restrictions set forth in the Purchaser Governing Documents and the Registration and Stockholders’ Rights Agreement.
Annex G-40
(i) Except for the Presidio Transactions, this Agreement, the BCA, or as set forth in the EQV Governing Documents, none of the EQV Parties has issued any options, warrants, preemptive rights, calls, convertible securities or other rights, agreements, arrangements or commitments of any character with respect to the issued or unissued shares or capital stock (as applicable) of EQV, Equity Interests of Purchaser, Equity Interests of EQV Holdings, Equity Interests of Purchaser Merger Sub, Equity Interests of Merger Sub or Equity Interests of Presidio Merger Sub or obligating EQV to issue or sell any shares or shares of capital stock (as applicable) of, or other Equity Interests in, EQV, obligating Purchaser to issue or sell any Equity Interests in Purchaser or obligating Merger Sub to sell any Equity Interests in Merger Sub or obligating Presidio Merger Sub to sell any Equity Interests in Presidio Merger Sub. All Purchaser Securities subject to issuance as aforesaid, upon issuance on the terms and conditions specified in the instruments pursuant to which they are issuable, will be duly authorized, validly issued, fully paid and non-assessable. Neither EQV nor any Subsidiary of EQV is a party to, or otherwise bound by, and neither EQV nor any Subsidiary of EQV has granted, any equity appreciation rights, participations, phantom equity or similar rights. Except for in connection with the Presidio Transactions and the Transactions, EQV is not a party to any voting trusts, voting agreements, proxies, shareholder agreements or other agreements with respect to the voting or transfer of Purchaser Securities or any of the Equity Interests or other securities of EQV, Purchaser or any of its Subsidiaries. Except with respect to this Agreement and the BCA, there are no outstanding contractual obligations of EQV to repurchase, redeem or otherwise acquire any Equity Interests of EQV, Equity Interests of Purchaser, Equity Interests of EQV Holdings, Equity Interests of Purchaser Merger Sub, Equity Interests of Merger Sub or Equity Interests of Presidio Merger Sub.
Section 4.4 Litigation. Except as set forth on Schedule 4.4 of the EQV Disclosure Schedules, since its organization, incorporation or formation, as applicable, there are, and have been no, Proceedings or Orders (including those brought or threatened in writing by or before any Governmental Entity) pending, or, to the Knowledge of any EQV Party, threatened in writing against any EQV Party or any of their respective properties or assets or the ownership or operation thereof, in each case, at Law or in equity, or, to the Knowledge of any EQV Party, any director, officer or employee of any EQV Party in their capacities as such or related to the business of the EQV Parties. Except as set forth on Schedule 4.4 of the EQV Disclosure Schedules, there are no Proceedings pending, initiated or threatened in writing by any EQV Party against any other Person, and, since the Lookback Date, there have not been any such Proceedings.
Section 4.5 Brokerage. Except as set forth on Schedule 4.5 of the EQV Disclosure Schedules, none of the EQV Parties have incurred any Liability, in connection with this Agreement or the Ancillary Agreements, or the Transactions, that would result in the obligation of any EQV Party to pay a finder’s fee, brokerage or agent’s commissions or other like payments.
Section 4.6 Business Activities.
(a) Since its formation, no EQV Party has conducted any business activities other than activities directed toward the accomplishment of a Business Combination and the Transactions. Except as set forth in the EQV Governing Documents, there is no Contract, commitment, or Order binding upon any EQV Party or to which any EQV Party is a party which has or would reasonably be expected to have the effect of prohibiting or impairing any business practice of the EQV Parties or any acquisition of property by the EQV Parties or the conduct of business by the EQV Parties after the Closing, other than such effects, individually or in the aggregate, which are not, and would not reasonably be expected to be, material to the EQV Parties.
(b) Except for this Agreement, the BCA, the Transactions, and the Presidio Transactions and as set forth on Schedule 4.6(b) of the EQV Disclosure Schedules, no EQV Party has any interests, rights, obligations or Liabilities with respect to, and EQV is not party to, bound by or has its assets or property subject to, in each case whether directly or indirectly, any Contract or transaction which is, or could reasonably be interpreted as constituting, a Business Combination or a transaction similar to the Transactions. Other than as set forth in this Agreement or the BCA, the EQV Parties have not, directly or indirectly (whether by merger, consolidation or otherwise), acquired, purchased, leased or licensed (or agreed to acquire, purchase, lease or license) any business, corporation, partnership, association or other business organization or division or part thereof.
(c) The EQV Parties have no Liabilities that are required to be disclosed on a balance sheet in accordance with GAAP, other than (i) Liabilities expressly set forth in or reserved against in the balance sheets of the respective EQV Parties as of June 30, 2025 (as applicable, the “EQV Balance Sheet”); (ii) Liabilities arising under this Agreement, the Ancillary Agreements or the performance by the EQV Parties
Annex G-41
of their respective obligations hereunder or thereunder; (iii) Liabilities which have arisen after the date of the applicable EQV Balance Sheet in the Ordinary Course of Business (none of which results from, arises out of or was caused by any breach of warranty or Contract, infringement or violation of Law); and (iv) Liabilities for fees, costs and expenses for advisors, vendors and Affiliates of the EQV Parties or the Sponsor, including with respect to legal, accounting or other advisors incurred by the EQV Parties or the Sponsor in connection with the Transactions.
Section 4.7 Compliance with Laws. The EQV Parties are, and have been since their formation date, in compliance in all material respects with all Laws applicable to the conduct of the EQV Parties. No EQV Party has received written notice (i) of any actual or potential material violation from any Governmental Entity of any applicable Law or (ii) that it is under investigation by any Governmental Entity for material non-compliance with any Law.
Section 4.8 Prior Operations. Purchaser owns beneficially and of record all of the outstanding capital stock of Merger Sub, free and clear of any and all Liens. Merger Sub was formed solely for the purpose of engaging in the Transactions and has not engaged in any business activities or conducted any operations or incurred any Liability, other than as contemplated by this Agreement or in furtherance or anticipation of the Transactions, and has no, and at all times prior to the Closing, except as expressly contemplated by this Agreement, the Ancillary Agreements and the other documents and the Transactions, will have no, assets or Liabilities of any kind or nature whatsoever other than those incident to its formation.
Section 4.9 Tax Matters. Except as set forth on Schedule 4.9 of the EQV Disclosure Schedules:
(a) All income and other material Tax Returns required to be filed by each EQV Party has been timely filed pursuant to applicable Laws. All income and other material Tax Returns filed by each EQV Party are true, correct and complete in all material respects and have been prepared in material compliance with all applicable Laws. Each EQV Party has timely paid all income and other material amounts of Taxes due and payable by it (whether or not shown as due and payable on any Tax Return).
(b) Each of the EQV Parties has properly withheld or collected and paid to the applicable Taxing Authority all material Taxes required to have been withheld and paid by each such entity in connection with any amounts paid or owing to any employee, independent contractor, creditor, equityholder or other third party and all material sales, use, ad valorem, value added, and similar Taxes and has otherwise complied in all material respects with all applicable Laws relating to the withholding, collection and payment of such Taxes.
(c) No written claim has been made by a Taxing Authority in a jurisdiction where any EQV Party does not file a particular type of Tax Return, or pay a particular type of Tax, that any such entity is or may be subject to taxation of that type by or required to file that type of Tax Return in, that jurisdiction that has not been fully settled or resolved.
(d) There is no Tax audit or examination, or any Proceeding now being conducted, pending or threatened in writing with respect to any Taxes or Tax Returns of any EQV Party. No EQV Party has commenced a voluntary disclosure proceeding in any jurisdiction that has not been fully resolved or settled. All deficiencies for Taxes asserted or assessed in writing against any EQV Party have been fully and timely (taking into account applicable extensions) paid, settled or withdrawn.
(e) Except for extensions resulting from the extension of the time to file any applicable Tax Return obtained in the Ordinary Course of Business, no EQV Party has agreed to (or has had agreed to on its behalf) any extension or waiver of the statute of limitations applicable to any Tax or Tax Return, or any extension of time with respect to a period of Tax collection, assessment or deficiency, which period (after giving effect to such extension or waiver) has not yet expired, and no request for any such waiver or extension is currently pending. None of the EQV Parties is the beneficiary of any extension of time (other than an automatic extension of time not requiring the consent of the applicable Taxing Authority or other extension of time obtained in the Ordinary Course of Business) within which to file any Tax Return not previously filed. No private letter ruling, administrative relief, technical advice, or other similar ruling or request has been granted or issued by, or is pending with, any Taxing Authority that relates to the Taxes or Tax Returns of any of the EQV Parties.
Annex G-42
(f) None of the EQV Parties have been a party to any “listed transaction” within the meaning of Treasury Regulations Section 1.6011-4(b)(2) (or any similar provision of U.S. state or local or non-U.S. Tax Law).
(g) None of the EQV Parties will be required to include any material item of income, or exclude any material item of deduction, for any period (or portion thereof) beginning after the Closing Date as a result of: (i) an installment sale transaction occurring prior to the Closing governed by Section 453 of the Code (or any similar provision of state, local or non-U.S. Laws); (ii) a disposition occurring prior to the Closing reported as an open transaction for U.S. federal income Tax purposes (or any similar doctrine under state, local or non-U.S. Laws); (iii) any prepaid amounts received or paid prior to the Closing or deferred revenue realized, accrued or received prior to the Closing; (iv) a change in method of accounting made with respect to a Pre-Closing Tax Period or Straddle Period that occurs or was requested prior to the Closing (or as a result of an impermissible method used in a Pre-Closing Tax Period or Straddle Period); (v) an agreement entered into with any Governmental Entity (including a “closing agreement” under Section 7121 of the Code) prior to the Closing; (vi) an election under Section 965 of the Code or any similar provision of state or local or non-U.S. Tax Law; or (vii) any intercompany transaction occurring or any excess loss account existing on or prior to the Closing Date, in each case described in Treasury Regulations under Section 1502 of the Code (or any similar provision of state, local, or non-U.S. Laws).
(h) There is no Lien for Taxes on any of the assets or Equity Interests of the EQV Parties, other than Permitted Liens.
(i) None of the EQV Parties has ever been a member of an Affiliated Group (other than an Affiliated Group the common parent of which is a EQV Party). No EQV Party has any liability for Taxes of any other Person as a result of Treasury Regulations Section 1.1502-6 (or any similar provision of state, local or non-U.S. Laws), successor liability, transferee liability, joint or several liability, by contract, or by operation of Law (other than any customary Tax sharing or indemnification provisions contained in any agreement entered into in the Ordinary Course of Business and the principal purpose of which is not related to Taxes (e.g., leases, credit agreements or other commercial agreements)). None of the EQV Parties is party to or bound by any Tax Sharing Agreement.
(j) Since the date of its respective formation, other than EQV or the Purchaser, each of the EQV Parties has at all times been classified for all U.S. federal and applicable state and local tax purposes as a partnership or an entity which is disregarded as an entity separate from its owner (as described in Section 301.7701-3 of the Treasury Regulations), in each case, as set forth opposite its name on Schedule 4.9(j) of the EQV Disclosure Schedules. Since the date of its formation, each of EQV and the Purchaser has at all times been classified for all U.S. federal and applicable state and local tax purposes as a C corporation. No election has been made (or is pending) to change any of the foregoing.
(k) None of the EQV Parties has taken or agreed to take any action, or is aware of any fact or circumstance, that could reasonably be expected to prevent, impair or impede the Intended Tax Treatment.
(l) In the past two years, EQV has not distributed stock of another person, or has had its shares distributed by another person, in a transaction that was purported or intended to be governed in whole or in part by Section 355 or Section 361 of the Code.
(m) To the Knowledge of the EQV Parties, the Company Unitholder has no fixed plan or intention or a binding commitment to dispose of the Purchaser Class A Shares it will receive pursuant to the Merger.
Section 4.10 EQV Capitalization. As of the Execution Date, the authorized share capital of EQV is as set forth on Schedule 4.10 of the EQV Disclosure Schedules. All issued and outstanding EQV Shares and EQV Warrants are (a) issued in compliance in all material respects with applicable Law and (b) not issued in breach or violation of preemptive rights, rights of first refusal, rights of first offer or Contract. As of the Execution Date, except in each case (i) as set forth in the EQV Governing Documents, the Subscription Agreements (as defined the BCA), this Agreement, or the EQV SEC Documents, as disclosed on Schedule 4.10 of the EQV Disclosure Schedules and (ii) for EQV Shares and EQV Warrants and the EQV Share Redemption (as defined in the BCA), there are no outstanding (x) Equity Interests of EQV, (y) options, warrants, convertible securities, stock appreciation, distribution interest, phantom stock, stock-based performance unit, profit participation, restricted stock, restricted stock unit, other equity-based
Annex G-43
compensation award or similar rights with respect to EQV or other rights (including preemptive rights) or agreements, arrangement or commitments of any character, whether or not contingent, of EQV to acquire from any Person, and no obligation of EQV to issue or sell, or cause to be issued or sold, any Equity Interest of Purchaser or (z) obligations of EQV to repurchase, redeem, or otherwise acquire any of the foregoing securities, shares, Equity Interests, securities convertible into or exchangeable for such Equity Interests, options, equity equivalents, interests or rights or to make any investment in any other Person (other than this Agreement). Except as set forth on Schedule 4.10 of the EQV Disclosure Schedules and the Equity Interests EQV holds in Purchaser and its Subsidiaries, EQV does not hold any direct or indirect Equity Interests, participation or voting right or other investment (whether debt, equity or otherwise) in any Person (including any Contract in the nature of a voting trust or similar agreement or understanding).
Section 4.11 Information Supplied; Registration Statement/Proxy Statement. The information supplied or to be supplied by the EQV Parties or their respective Affiliates on behalf of an EQV Party for inclusion or incorporation by reference in the Registration Statement/Proxy Statement, any other EQV SEC Document, any other document submitted to any other Governmental Entity or any announcement or public statement regarding the Transactions (including the Signing Press Release and the Closing Press Release), when so filed, furnished, submitted, distributed or otherwise made publicly available, shall not contain any untrue statement of a material fact or omit to state a material fact necessary to make the statements therein, in light of the circumstances in which they are made, not misleading at (a) the time such information is first filed, submitted or made publicly available (provided, if such information is revised by any subsequently filed amendment or supplement to the Registration Statement/Proxy Statement prior to the time the Registration Statement/Proxy Statement is mailed to the EQV Stockholders, this clause (a) shall solely refer to the time of such subsequent revision); (b) the time the Registration Statement/Proxy Statement is first mailed to the EQV Stockholders; (c) the time of the EQV Special Meeting; or (d) the Closing (subject, in each case, to the qualifications and limitations set forth in the materials provided by EQV or that are included in such filings and/or mailings). The Registration Statement/Proxy Statement will, at the time it is mailed to the EQV Stockholders, comply in all material respects with the applicable requirements of the Securities Exchange Act and the rules and regulations of the SEC thereunder applicable to the Registration Statement/Proxy Statement.
Section 4.12 Trust Account. As of the Execution Date, EQV has at least $364,610,126.62 (the “Trust Amount”) in the Trust Account, with such funds invested in United States government securities or in money market funds meeting certain conditions under Rule 2a-7 promulgated under the Investment Company Act of 1940 or in an interest-bearing demand deposit account and held in trust by the Trustee pursuant to the Trust Agreement. The Trust Agreement is in full force and effect and is Enforceable against EQV. The Trust Agreement has not been terminated, repudiated, rescinded, amended, supplemented or modified, in any respect by EQV or the Trustee, and no such termination, repudiation, rescission, amendment, supplement or modification is contemplated by EQV. EQV is not a party to or bound by any side letters with respect to the Trust Agreement or (except for the Trust Agreement) any Contracts, arrangements or understandings, whether written or oral, with the Trustee or any other Person that would (a) cause the description of the Trust Agreement in the EQV SEC Documents to be inaccurate in any material respect or (b) entitle any Person to any portion of the proceeds in the Trust Account other than as set forth in the BCA. There are no Proceedings (or to the Knowledge of EQV, investigations) pending or, to the Knowledge of EQV, threatened with respect to the Trust Account.
Section 4.13 EQV SEC Documents; Financial Statements; Controls.
(a) EQV has timely filed or furnished all forms, reports, schedules, statements and other documents required to be filed or furnished by it with the SEC pursuant to the Securities Act or the Securities Exchange Act, as applicable, since the consummation of the initial public offering of EQV’s securities (all such forms, reports, schedules, statements and other documents filed or furnished with the SEC together with any amendments, restatements, supplements, exhibits and schedules thereto and other information incorporated therein, the “EQV SEC Documents”). As of their respective dates, each of the EQV SEC Documents, as amended (including all financial statements included therein, exhibits and schedules thereto and documents incorporated by reference therein), complied in all material respects with the applicable requirements of the Securities Act, or the Securities Exchange Act, as the case may be, and the rules and regulations of the SEC thereunder applicable to such EQV SEC Documents (including, as applicable, the Sarbanes-Oxley Act and any rules and regulations promulgated thereunder). None of (i) the EQV SEC Documents contained, when filed or, if amended prior to the Execution Date, as of the date of such amendment with respect to those disclosures that are amended, any untrue statement of a material fact or omitted to state a material fact required to be stated therein or necessary to make the statements therein in light of the circumstances under which they were made,
Annex G-44
not misleading or (ii) any other EQV SEC Documents, any document submitted to any other Governmental Entity or any announcement or public statement regarding the Transactions (including the Signing Press Release and the Closing Press Release) submitted after the Execution Date and prior to the Closing contain any untrue statement of a material fact or omit to state a material fact required to be stated therein or necessary in order to make the statements therein not misleading. There are no outstanding or unresolved comments in comment letters received from the SEC with respect to the EQV SEC Documents. To the Knowledge of EQV, as of the Execution Date, neither the SEC nor other Governmental Entity is conducting any investigation or review of any EQV SEC Document. No notice of any SEC review or investigation of EQV or the EQV SEC Documents has been received by EQV. Since the consummation of the initial public offering, all comment letters received by EQV from the SEC or the staff thereof and all responses to such comment letters filed by or on behalf of EQV are publicly available on the SEC’s EDGAR website.
(b) The EQV SEC Documents contain true and complete copies of EQV’s financial statements. Each of the financial statements of EQV included in the EQV SEC Documents, including all notes and schedules thereto, complied in all material respects, when filed or if amended prior to the Execution Date, as of the date of such amendment, with the rules and regulations of the SEC, the Securities Exchange Act and the Securities Act in effect as of the respective dates thereof (including Regulation S-X or Regulation S-K, as applicable) with respect thereto, were prepared in accordance with GAAP applied on a consistent basis during the periods involved (except as may be indicated in the notes thereto or, in the case of the unaudited statements, as permitted by Rule 10-01 of Regulation S-X of the Securities Exchange Act), in the case of audited financials, were audited in accordance with the standards of the PCAOB and fairly present in all material respects in accordance with applicable requirements of GAAP (subject, in the case of the unaudited statements, to normal year-end audit adjustments) the financial position of EQV, as of their respective dates and the results of operations and the cash flows of EQV, for the periods presented therein.
(c) The books of account and other financial records of EQV have been kept accurately in all material respects in the Ordinary Course of Business, the transactions entered therein represent bona fide transactions, and the revenues, expenses, assets and liabilities of EQV have been properly recorded therein in all material respects. EQV has devised and maintains a system of internal accounting policies and controls sufficient to provide reasonable assurances that (i) transactions are executed in all material respects in accordance with management’s authorization; (ii) the transactions are recorded as necessary to permit the preparation of financial statements in conformity with GAAP and to maintain accountability for assets; and (iii) the amount recorded for assets on the books and records of EQV is compared with the existing assets at reasonable intervals and appropriate action is taken with respect to any difference.
(d) EQV has not identified and has not received written notice from an independent auditor of (i) significant deficiency or material weakness in the system of internal controls utilized by EQV; (ii) fraud, whether or not material, that involves EQV’s management or other employees who have a role in the preparation of financial statements or the internal controls utilized by EQV; or (iii) any claim or allegation regarding any of the foregoing. There are no significant deficiencies or material weaknesses in the design or operation of the Internal Controls over financial reporting that would reasonably be expected to materially and adversely affect EQV’s ability to record, process, summarize and report financial information.
(e) Since the consummation of the initial public offering of EQV’s securities, EQV has timely filed all certifications and statements required by (i) Rule 13a-14 or Rule 15d-14 under the Securities Exchange Act or (ii) 18 U.S.C. Section 1350 (Section 906 of the Sarbanes-Oxley Act of 2002) with respect to any EQV SEC Document. Each such certification is correct and complete. EQV maintains disclosure controls and procedures required by Rule 13a-15 or Rule 15d-15 under the Exchange Act; such controls and procedures are reasonably designed to ensure that all material information concerning EQV is made known on a timely basis to the individuals responsible for the preparation of EQV’s SEC filings. As used in this Section 4.13, the term “file” shall be broadly construed to include any manner in which a document or information is furnished, supplied or otherwise made available to the SEC.
(f) EQV has not taken any action prohibited by Section 402 of the Sarbanes-Oxley Act.
(g) As of their respective dates, all forms, reports, schedules, statements and other documents filed by EQV with the SEC during the Pre-Closing Period, under the Securities Act and the Securities Exchange Act, as amended (including all financial statements included therein, exhibits and schedules thereto and
Annex G-45
documents incorporated by reference therein), will have complied in all material respects with the applicable requirements of the Securities Act, or the Securities Exchange Act, as the case may be, and the rules and regulations of the SEC thereunder applicable to such documents (including, as applicable, the Sarbanes-Oxley Act and any rules and regulations promulgated thereunder). None of such forms, reports, schedules, statements and other documents will contain, when filed or, if amended during the Pre-Closing Period, as of the date of such amendment with respect to those disclosures that are amended, any untrue statement of a material fact or omitted to state a material fact required to be stated therein or necessary to make the statements therein, in light of the circumstances under which they were made, not misleading.
Section 4.14 Listing. Since its initial public offering, EQV has complied, and is currently in compliance, in all material respects with all applicable listing and corporate governance rules and regulations of the Stock Exchange. The classes of securities representing issued and outstanding EQV Shares and EQV Warrants are registered pursuant to Section 12(b) of the Securities Exchange Act and are listed for trading on the Stock Exchange. There is no Proceeding pending or, to the Knowledge of EQV, threatened against EQV by the Stock Exchange or the SEC with respect to any intention by such entity to deregister the EQV Public Securities or prohibit or terminate the listing of the EQV Public Securities on the Stock Exchange. EQV has taken no action that would reasonably be likely to result in the termination of the registration of the EQV Public Securities under the Securities Exchange Act. EQV has not received any written or, to the Knowledge of EQV, oral deficiency notices from the Stock Exchange relating to the continued listing requirements of the EQV Public Securities.
Section 4.15 Investment Company; Emerging Growth Company. EQV is not an “investment company” within the meaning of the Investment Company Act of 1940. EQV constitutes an “emerging growth company” within the meaning of the JOBS Act.
Section 4.16 Inspections; EQV’s Representations. EQV is an informed and sophisticated purchaser, and has engaged advisors, experienced in the evaluation and investment in businesses such as the Company’s business. EQV has undertaken such investigation and has been provided with and has evaluated such documents and information as it has deemed necessary to enable it to make an informed and intelligent decision with respect to the execution, delivery and performance of this Agreement (as applicable). EQV agrees to engage in the Transactions based upon, and has relied on, its own inspection and examination of the Company’s business and on the accuracy of the representations and warranties set forth in Article III and any Ancillary Agreement or certificate delivered by the Company pursuant to this Agreement and disclaims reliance upon any express or implied representations or warranties of any nature made by the Company or its Affiliates or Representatives, except for those set forth in Article III and in any Ancillary Agreement or certificate delivered by the Company pursuant to this Agreement.
Section 4.17 Related Person Transactions. Except as set forth on Schedule 4.17 of the EQV Disclosure Schedules and other than the private placement of securities in connection with EQV’s initial public offering and any transactions or Contracts entered into after the Execution Date that are either permitted by or entered into in accordance with Section 5.2, there are no transactions or Contracts, or series of related transactions or Contracts (the “Sponsor Related Person Transactions”) between any EQV Party, Sponsor or its Affiliates, on the one hand, and any EQV Party, any officer, director, manager or Affiliate of any EQV Party or, to the Knowledge of EQV, any of their respective “associates” or “immediate family” members (as such terms are defined in Rule 12b-2 and Rule 16a-1 of the Exchange Act), on the other hand, required to be disclosed pursuant to Item 404 of Regulation S-K promulgated by the SEC that has not been disclosed by EQV in the EQV SEC Documents.
Section 4.18 No Other Company Representations and Warranties. EACH EQV PARTY, ON BEHALF OF ITSELF AND ITS AFFILIATES, INCLUDING THE SPONSOR AND PRESIDIO, HEREBY ACKNOWLEDGES AND AGREES THAT, NOTWITHSTANDING ANY PROVISION OF THIS AGREEMENT TO THE CONTRARY, EXCEPT FOR THE REPRESENTATIONS AND WARRANTIES EXPRESSLY MADE BY THE COMPANY IN ARTICLE III OR IN ANY ANCILLARY AGREEMENT OR CERTIFICATE DELIVERED BY THE COMPANY PURSUANT TO THIS AGREEMENT (A), NEITHER THE COMPANY NOR AFFILIATE THEREOF NOR ANY OTHER PERSON MAKES ANY REPRESENTATION OR WARRANTY WITH RESPECT TO THE COMPANY OR ANY OTHER PERSON OR THEIR RESPECTIVE BUSINESSES, OPERATIONS, ASSETS, LIABILITIES, CONDITION (FINANCIAL OR OTHERWISE) OR PROSPECTS, NOTWITHSTANDING THE DELIVERY OR DISCLOSURE TO THE EQV PARTIES, THE SPONSOR OR PRESIDIO OR ANY OF THEIR RESPECTIVE AFFILIATES OR REPRESENTATIVES OF ANY DOCUMENTATION, FORECASTS, PROJECTIONS OR OTHER INFORMATION WITH RESPECT TO ANY ONE OR MORE OF THE FOREGOING, AND (B) NONE OF THE
Annex G-46
EQV PARTIES NOR ANY OF THEIR RESPECTIVE AFFILIATES, INCLUDING THE SPONSOR AND PRESIDIO, RELIED ON ANY REPRESENTATION OR WARRANTY FROM OR ANY OTHER INFORMATION PROVIDED BY THE COMPANY OR ANY AFFILIATE THEREOF, INCLUDING THE COMPANY UNITHOLDER. EXCEPT FOR THE REPRESENTATIONS AND WARRANTIES EXPRESSLY MADE BY THE COMPANY IN ARTICLE III OR IN ANY ANCILLARY AGREEMENT OR CERTIFICATE DELIVERED BY THE COMPANY PURSUANT TO THIS AGREEMENT, ALL OTHER REPRESENTATIONS AND WARRANTIES, WHETHER EXPRESS OR IMPLIED, ARE EXPRESSLY DISCLAIMED BY THE COMPANY. NOTWITHSTANDING ANYTHING TO THE CONTRARY IN THIS AGREEMENT, NOTHING IN THIS Section 4.18 SHALL LIMIT ANY CLAIM OR CAUSE OF ACTION (OR RECOVERY IN CONNECTION THEREWITH) WITH RESPECT TO FRAUD.
Article V
COVENANTS RELATING TO THE CONDUCT
OF THE COMPANY AND THE EQV PARTIES
Section 5.1 Interim Operating Covenants of the Company. From and after the Execution Date until the earlier of the date this Agreement is terminated in accordance with Article IX and the Closing Date (such period, the “Pre-Closing Period”):
(a) the Company shall (i) conduct and operate its business in the Ordinary Course of Business and (ii) use commercially reasonable efforts to preserve its relationships with material customers, suppliers, distributors and others with whom the Company has a material business relationship, except, in each case, (x) with the prior written consent of Presidio (such consent not to be unreasonably withheld, conditioned or delayed); provided, if Presidio fails to respond within five Business Days after the Company’s request thereof, Presidio shall be deemed to have consented to such requested action by the Company; (y) as expressly contemplated by this Agreement and the Ancillary Agreements or required by applicable Law or (z) as set forth on Schedule 5.1(a) of the Company Disclosure Schedules; and
(b) without limiting Schedule 5.1(a), except (i) with the prior written consent of Presidio (such consent not to be unreasonably withheld, conditioned or delayed), provided if Presidio fails to respond within five Business Days after the Company’s request thereof, Presidio shall be deemed to have consented to such requested action by the Company; (ii) as expressly contemplated by this Agreement and the Ancillary Agreements or required by applicable Law; or (iii) as set forth on Schedule 5.1(b) of the Company Disclosure Schedules, the Company shall not:
(i) amend, supplement, restate or otherwise change the Governing Documents of the Company;
(ii) issue, sell, dispose of, pledge or grant, or authorize the issuance, sale, pledge, disposition or grant of, any Equity Interests of the Company, or any options, warrants, convertible securities or other rights of any kind to acquire any such Equity Interests, or any other equity-linked ownership interest (including, without limitation, any phantom interest), of the Company;
(iii) (A) sell, lease, abandon or otherwise dispose of their assets or properties (including the Oil and Gas Properties) other than (x) sales and dispositions of Hydrocarbons, inventory, equipment or materials made in the Ordinary Course of Business or sales or dispositions of obsolete or materially worthless assets at the time of their retirement, (y) sales, leases, exchanges or swaps of Oil and Gas Properties or other related assets in the Ordinary Course of Business, and (z) the assignment of the Excluded Assets and Excluded Liabilities as contemplated in Section 6.15, or (B) create, subject to or incur any Lien (other than Permitted Liens) on their assets or properties (including the Oil and Gas Properties);
(iv) form any subsidiary or acquire (whether by merging or consolidating with, purchasing the equity securities in or a substantial portion of the assets of, or by any other manner), directly or indirectly (except with respect to Section 6.16 and Section 6.17), (A) any Equity Interests or any other interests in any other entity (or division thereof) or enter into a joint venture with any other entity, or (B) any material assets, properties or interests, other than (x) acquisitions for which the consideration is less than $75,000 in the aggregate, (y) the exchange or swap of Oil and Gas Properties or other related assets in the Ordinary Course of Business or (z) farmout, farmin, participation, acreage trades, swaps of other Oil and Gas Properties, Oil and Gas Leases, or similar agreements, in each case, executed in the Ordinary Course of Business;
Annex G-47
(v) declare, set aside, make or pay any dividend or other distribution, payable in cash, stock, property or otherwise, with respect to any of its Equity Interests, other than tax distributions in the Ordinary Course of Business;
(vi) reclassify, combine, split, subdivide or redeem, or purchase or otherwise acquire, directly or indirectly, any of its Equity Interests;
(vii) except with respect to suspense funds or Hedge Contracts, in each case, entered into in the Ordinary Course of Business, incur any Company Indebtedness or issue any debt securities or assume, guarantee or otherwise become responsible or liable for, or grant any Liens (other than Permitted Liens) to secure, such obligations of any person, or make any loans, advances or capital contributions to, or investments in, any Person or grant any security interest in or other Lien on any of its assets or amend or otherwise modify any Company Indebtedness (or any Contract governing any Company Indebtedness), in each of the foregoing cases in excess of $75,000 in the aggregate;
(viii) except as required by any existing Company Employee Benefit Plan set forth on Schedule 3.23(a) of the Company Disclosure Schedule, this Agreement or applicable Law, (A) establish, adopt, materially amend and/or terminate any Company Employee Benefit Plan or any other benefit or compensation plan, policy, program, contract, agreement or arrangement that would be an Company Employee Benefit Plan if in effect on the date hereof, (B) grant, announce or promise any increase in, or accelerate, or commit to accelerate, the funding, payment, or vesting of, any compensation or benefits payable, or to become payable to, any current or former employee, director, officer or other individual service provider of the Company including under any Company Employee Benefit Plan or any other benefit or compensation plan, agreement, contract, program, policy or arrangement, (C) grant, promise, or announce any cash or equity or equity-based incentive awards, transaction, retention, bonus, change in control, severance, termination or similar compensation payable to any current or former employee, director, officer or other individual service provider of the Company (or any of their respective dependents or beneficiaries), (D) hire, promote or engage, or otherwise enter into any employment or consulting agreement or arrangement with, or terminate the employment or engagement of, any current or former employee, officer, director or other individual service provider of the Company whose annualized compensation opportunities exceed $25,000 (other than for cause as determined by the Company in good faith) or (E)(i) negotiate, establish, amend, modify, extend, terminate, or enter into any CBA or (ii) recognize or certify any labor union, works council, trade union, employee organization or other similar representative of employees or group of employees as representatives of any current or former employee of the Company;
(ix) implement or announce any employee layoffs, plant closings, reductions in force, furloughs, material reductions in compensation, temporary layoffs or similar actions, in each case, that would trigger the WARN Act;
(x) waive or release any material noncompetition, nonsolicitation, or nondisclosure obligation of any current or former employee or other individual service provider;
(xi) enter into or amend in any material respect any Affiliated Transaction (or any contractual or other arrangement, that if existing on the date of this Agreement, would have constituted an Affiliated Transaction), other than as required under this Agreement or the Ancillary Agreements or by the Transactions;
(xii) materially amend (other than reasonable amendments in the Ordinary Course of Business or amendments made in connection with or in preparation for any Transactions) any accounting policies or procedures, other than as required by GAAP;
(xiii) (A) amend any material Tax Return, (B) file any income or other material Tax Return in a manner materially inconsistent with past practices, (C) change any material method or period of Tax accounting, (D) make, change or rescind any material election relating to Taxes (including, for the avoidance of doubt, any election that results in the Company being treated as other than a partnership or a disregarded entity for U.S. federal (and applicable state and local) income tax purposes), (E) settle or compromise any U.S. federal, state, local or non-U.S. Tax audit, assessment,
Annex G-48
Tax claim or other controversy relating to Taxes, (F) surrender any right to claim a Tax refund, (G) enter into any Tax sharing, allocation, indemnity or similar agreement (other than an agreement, contract or arrangement the primary purpose of which does not relate to Taxes), (H) consent to any extension or waiver of the limitation period applicable to any claim or assessment with respect to Taxes, or (I) enter into any “closing agreement” (within the meaning of Section 7121 of the Code) with or make any request for a private letter ruling, administrative relief, change of any method of accounting or other similar request with a Taxing Authority with respect to any Tax item;
(xiv) except as done in the Ordinary Course of Business, (A) amend, modify or consent to the termination (excluding any expiration or automatic extension or automatic termination in accordance with its terms) of any Material Contract, or (B) amend or modify any material Oil and Gas Lease or waive or consent to the extension, renewal or termination (excluding any extension, renewal, expiration or automatic termination in accordance with its terms);
(xv) enter into any Contract or arrangement in excess of $75,000 that would have been a Material Contract or Oil and Gas Lease had it been entered into prior to the date of this Agreement, except in each case in the Ordinary Course of Business;
(xvi) voluntarily fail to maintain in full force and effect, cancel or materially reduce coverage under any material Insurance Policies;
(xvii) enter into any material new line of business outside of the business currently conducted by the Company as of the date of this Agreement (for avoidance of doubt, this shall not apply to any geographic expansion of existing lines of business);
(xviii) disclose any trade secrets or other proprietary and Confidential Information of the Company (other than pursuant to a written confidentiality and non-disclosure agreement entered into in the Ordinary Course of Business or in connection with the Transactions);
(xix) permit any item of material Owned Intellectual Property to lapse or to be abandoned (other than any Intellectual Property expiring at the end of its statutory term), invalidated, dedicated to the public, or disclaimed, or otherwise become unenforceable or fail to perform or make any applicable filings, recordings or other similar actions or filings, or fail to pay all required fees required or advisable to maintain and protect its interest in each material item of Owned Intellectual Property;
(xx) waive, release, assign, settle or compromise any material Proceeding against the Company, other than waivers, releases, assignments, settlements or compromises that are solely monetary in nature and do not exceed $250,000 in the aggregate;
(xxi) adopt or enter into a plan of complete or partial liquidation, dissolution, merger, consolidation, restructuring, recapitalization or other reorganization of the Company;
(xxii) enter into any contract with any broker, finder, investment banker or other person under which such person is or will be entitled to any brokerage fee, finders’ fee or other commission in connection with the Transactions;
(xxiii) (A) materially amend or modify any Contracts relating to any Company Indebtedness for borrowed money with an outstanding principal amount in excess of $75,000 or waive any such rights or (B) upon an event of default, as such term (or any comparable term) is defined therein, under the terms of any Contracts relating to any Company Indebtedness, fail to promptly notify EQV and Presidio of any such event of default under such Contract; or
(xxiv) enter into any binding agreement or otherwise make a binding commitment with respect to any of the foregoing.
(c) Nothing contained herein shall be deemed to give the EQV Parties or Presidio, directly or indirectly, the right to control or direct the Company or any operations of the Company prior to the Closing. Prior to the Closing, the Company shall exercise, consistent with the terms and conditions hereof, control over its business and operations.
Annex G-49
Section 5.2 Interim Operating Covenants of EQV.
(a) During the Pre-Closing Period, except (x) with the prior written consent of the Company (such consent not to be unreasonably withheld, conditioned or delayed), (y) as expressly contemplated or permitted by this Agreement, the Ancillary Agreements and the BCA or required by applicable Law or (z) as set forth on Schedule 5.2(a) of the EQV Disclosure Schedules, the EQV Parties shall not:
(i) amend, supplement, restate or otherwise modify any of the EQV Governing Documents, the Governing Documents of the other EQV Parties or the Trust Agreement;
(ii) withdraw any of the Trust Amount, other than as permitted by the EQV Governing Documents or the Trust Agreement;
(iii) other than in connection with (i) the Subscription Agreements, (ii) the Series A Preferred SPA (as defined in the BCA), and (iii) the Permitted Equity Subscription Agreements (as defined in the BCA), issue or sell, or authorize to issue or sell, any Equity Interests, or any securities convertible into or exchangeable for, or options, warrants or rights to purchase or subscribe for, or enter into any Contract with respect to the issuance or sale of, any Equity Interests of any EQV Party;
(iv) other than in connection with the EQV Share Redemption (as defined in the BCA), declare, set aside or pay any dividend or make any other distribution or return of capital (whether in cash or in kind) to the equityholders of EQV;
(v) adjust, reclassify, subdivide, split, combine, redeem or reclassify any of the EQV Interests;
(vi) (A) incur, assume, guarantee or otherwise become liable or responsible for (whether directly, contingently or otherwise) any EQV Party Indebtedness (as defined in the BCA) for borrowed money, (B) make any loans, advances or capital contributions to, or investments in, any Person (other than an EQV Party) or (C) amend or modify any EQV Party Indebtedness for borrowed money;
(vii) enter into any transaction or Contract with the Sponsor or any of its Affiliates for the payment of finder’s fees, consulting fees, monies in respect of any payment of a loan or other compensation paid by EQV to the Sponsor, EQV’s officers or directors, or any Affiliate of the Sponsor or EQV’s officers, for services rendered prior to, or for any services rendered in connection with, the consummation of the Transactions;
(viii) commit to making or make or incur any capital commitment or capital expenditure;
(ix) waive, release, assign, settle or compromise any pending or threatened Proceeding, other than Proceedings which are not material to EQV and which could not affect the Transactions;
(x) buy, purchase or otherwise acquire (by merger, consolidation, acquisition of stock or assets or otherwise), directly or indirectly, any material portion of assets, securities, properties, interests or businesses of any Person;
(xi) enter into any new line of business;
(xii) (A) amend any material Tax Return, (B) file any income or other material Tax Return in a manner materially inconsistent with past practices, (C) change any material method or period of Tax accounting, (D) make, change or rescind any material election relating to Taxes (including, for the avoidance of doubt, any election that results in any EQV Party being treated as other than the tax entity type set forth on Schedule 4.9(i) of the EQV Disclosure Schedules), (E) settle or compromise any U.S. federal, state, local or non-U.S. Tax audit, assessment, Tax claim or other controversy relating to Taxes, (F) surrender any right to claim a Tax refund, (G) enter into any Tax sharing, allocation, indemnity or similar agreement (other than an agreement, contract or arrangement the primary purpose of which does not relate to Taxes), (H) consent to any extension or waiver of the limitation period applicable to any claim or assessment with respect to Taxes, or (I) enter into any “closing agreement” (within the meaning of Section 7121 of the Code) with or make any request for a private letter ruling, administrative relief, change of any method of accounting or other similar request with a Taxing Authority with respect to any Tax item;
Annex G-50
(xiii) adopt or enter into a plan of complete or partial liquidation, dissolution, merger, consolidation, restructuring, recapitalization or other reorganization of any EQV Party;
(xiv) take any action that would reasonably be expected to significantly delay or impair (A) the timely filing of any of its public filings with the SEC (giving effect to any permitted extensions), (B) its compliance in all material respects with applicable securities Laws or (C) the listing of the Purchaser Class A Shares on the Securities Exchange; or
(xv) agree or commit in writing to do any of the foregoing.
(b) Nothing contained herein shall be deemed to give the Company, directly or indirectly, the right to control or direct any EQV Party prior to the Closing. Prior to the Closing, the EQV Parties shall exercise, consistent with the terms and conditions hereof, control over their respective businesses.
Article VI
PRE-CLOSING & CLOSING AGREEMENTS
Section 6.1 Reasonable Best Efforts; Further Assurances. Subject to the terms and conditions set forth herein, and to applicable Laws, during the Pre-Closing Period, the Parties shall cooperate and use their respective reasonable best efforts to take, or cause to be taken, all appropriate action (including executing and delivering any documents, certificates, instruments and other papers that are necessary for the consummation of the Transactions), and do, or cause to be done, and assist and cooperate with the other Parties in doing, all things necessary, proper or advisable to consummate and make effective, in the most expeditious manner practicable, the Transactions, and the Company shall use commercially reasonable best efforts, and the EQV Parties and Presidio shall cooperate in all reasonable respects with the Company, to solicit and obtain any consents of any Persons that may be required in connection with the Transactions prior to the Closing; provided, however, that no Party or any of their Affiliates shall be required to pay or commit to pay any amount to (or incur any obligation in favor of) any Person from whom any such consent may be required (unless such payment is required in accordance with the terms of the relevant Contract requiring such consent). Subject to the terms set forth herein, each Party shall take such further actions (including the execution and delivery of such further instruments and documents) as reasonably requested by any other Party to effect, consummate, confirm or evidence the Transactions and carry out the purposes of this Agreement.
Section 6.2 Status Preservation.
(a) Listing. During the Pre-Closing Period, EQV shall use reasonable best efforts to ensure the EQV Class A Shares and EQV Public Warrants continue to be listed on the Stock Exchange.
(b) Qualification as an Emerging Growth Company. EQV shall, at all times during the Pre-Closing Period use reasonable best efforts to (i) take all customary actions necessary to continue to qualify as an “emerging growth company” within the meaning of the Jumpstart Our Business Startups Act of 2012 (“JOBS Act”); and (ii) not take any action that in and of itself would cause EQV to not qualify as an “emerging growth company” within the meaning of the JOBS Act.
(c) Public Filings. During the Pre-Closing Period, EQV will use reasonable best efforts to have timely filed or furnished all forms, reports, schedules, statements and other documents required to be filed or furnished by it with the SEC under the Securities Act or the Securities Exchange Act and will otherwise comply in all material respects with its reporting obligations under applicable Laws.
Section 6.3 Stock Exchange Listing. Prior to the Closing, Purchaser shall use reasonable best efforts to cause the Purchaser Class A Shares to be issued in connection the Transactions and the Presidio Transactions to be approved for listing on the Securities Exchange, including by submitting prior to the Closing an initial listing application with the Securities Exchange (the “Securities Exchange Listing Application”) with respect to such shares, subject to official notice of issuance. The Company shall promptly furnish all information concerning itself and its Affiliates as may be reasonably requested by EQV and Purchaser and shall otherwise reasonably assist and cooperate with EQV and Purchaser in connection with the preparation and filing of the Securities Exchange Listing Application.
Section 6.4 Confidential Information. During the Pre-Closing Period, each Party acknowledges and agrees that they shall be bound by and comply with the provisions set forth in the Confidentiality Agreement as if such provisions were set forth herein and shall apply to the Company as an Affiliate of EQV therein. Each of EQV, the
Annex G-51
Company and Presidio acknowledge and agree that, notwithstanding anything to the contrary in the Confidentiality Agreement, the Confidentiality Agreement hereby is amended as between such Parties to extend the term of the Confidentiality Agreement until the later of (a) the Closing Date or (b) the date that is two (2) years from the date this Agreement is validly terminated pursuant to Section 9.1. Each Party acknowledges and agrees that each is aware, and each of their respective Affiliates and Representatives is aware (or upon receipt of any material nonpublic information of the other Party, will be advised), of the restrictions imposed by the United States federal securities Laws and other applicable foreign and domestic Laws on Persons possessing material nonpublic information about a public company. Each of the Company and the Company Unitholder hereby agrees, that during the Pre-Closing Period, except in connection with or support of the Transactions or at the request of EQV or any of its Affiliates or its or their Representatives, while any of them are in possession of such material nonpublic information, none of such Persons shall, directly or indirectly (through its Affiliates or otherwise), acquire, offer or propose to acquire, agree to acquire, sell or transfer or offer or propose to sell or transfer any securities of EQV, communicate such information to any other Person or cause or encourage any Person to do any of the foregoing.
Section 6.5 Access to Information. During the Pre-Closing Period, upon reasonable prior notice, the Company shall (and shall cause and direct its Affiliates to) afford the EQV Parties, Presidio and their respective Representatives reasonable access, during normal business hours, to the properties, employees, books and records of the Company and its Affiliates and furnish to such Representatives such additional financial and operating data and other information regarding the business of the Company as the EQV Parties, Presidio or their respective Representatives may from time to time reasonably request for purposes of consummating the Transactions; provided, that nothing herein shall require the Company or its Affiliates to provide access to, or to disclose any information to, the EQV Parties, Presidio or any of their respective Representatives if such access or disclosure, in the good faith reasonable belief of the Company, as applicable, (a) would waive any legal privilege or (b) would be in violation of applicable Contracts, Laws or regulations of any Governmental Entity. In no event shall the EQV Parties, Presidio or their respective Representatives be entitled to conduct any invasive or intrusive sampling or testing of air, soil, subsurface strata, sediment, surface water, groundwater or any other materials or equipment at, on or under the Leased Real Property or any other property owned, leased or operated by the Company or any of its Affiliates prior to the Closing.
Section 6.6 Notification of Certain Matters. During the Pre-Closing Period, each Party shall disclose to the other Parties in writing any development, fact or circumstance of which such Party has Knowledge, arising before or after the Execution Date, that would cause or would reasonably be expected to result in the failure of the conditions set forth in Section 8.1, Section 8.2 or Section 8.3 to be satisfied.
Section 6.7 Regulatory. During the Pre-Closing Period, the EQV Parties and the Company shall (and shall cause and direct their Affiliates to) use commercially reasonable efforts to cooperate and assist Presidio in the preparation of, and shall execute and deliver, on forms reasonably acceptable to such Persons and Presidio, any state or other change of control, transfer orders, letters-in-lieu and such other reasonable and customary forms and documents as may be required to transfer operatorship of the Operated Oil and Gas Properties to Presidio Petroleum at the Closing and to direct any third party operators and purchasers of production from the Operated Oil and Gas Properties to make payment as directed by Presidio from and after the Closing Date. The EQV Parties and the Company further agree, that as to the Operated Oil and Gas Properties operated by any Affiliate of such Person, the EQV Parties and the Company shall (and shall cause and direct such Affiliates to) use commercially reasonable efforts to support Presidio Petroleum’s efforts to become successor operator of such Operated Oil and Gas Properties (to the extent permitted under any applicable joint operating agreement) effective as of Closing and to designate or appoint, to the extent legally possible and permitted under any applicable joint operating or similar agreement or applicable laws or regulations, Presidio Petroleum as successor operator of such Oil and Gas Properties effective as of Closing; provided, that neither the Company nor EQV Operating shall bear any liability, be deemed to be in breach of this Agreement, or be required to incur any out-of-pocket expense with respect to its use of commercially reasonably efforts to overcome any limitations on legal constraints or permissions under any such agreement, Laws or regulations of any Governmental Entity, and operatorship would be determined in accordance with the terms of such agreements, Laws or regulations of any Governmental Entity.
Section 6.8 Communications; Press Release; SEC Filings.
(a) Prior to the Closing, none of the Parties shall, and each Party shall cause its Affiliates not to, make or issue any public release or public announcement concerning this Agreement or the Transactions without the prior written consent of each of the Parties, which consent, in each case, shall not be unreasonably withheld,
Annex G-52
conditioned or delayed; provided, however, that (i) each Party may make any such announcement which it in good faith believes is necessary or advisable in connection with any required Law or which is required by the requirements of any national securities exchange applicable to such Party and (ii) the Company Unitholder or Affiliate of a Party that is a private equity, venture capital or investment fund may make customary disclosures to its existing or potential financing sources, including direct or indirect limited partners and members (whether current or prospective) solely to the extent that such disclosures do not constitute material nonpublic information and are subject to customary obligations of confidentiality (it being understood that, to the extent practicable, the Party making such public announcement shall provide such announcement to the other Parties prior to release and consider in good faith any comments from such other Parties); provided, further, that each Party may make announcements regarding this Agreement and the Transactions consisting solely of information contained in and otherwise consistent with any such mutually agreed press release or public announcement (including, for the avoidance of doubt, the Registration Statement/Proxy Statement and the Signing Form 8-K) to their directors, officers, employees, service providers, other material business relationships and other interested parties without the consent of the other Parties.
(b) Notwithstanding the foregoing, each of the Parties agree that EQV and Purchaser shall prepare and file a Current Report on Form 8-K pursuant to the Securities Exchange Act to report the execution of the BCA and this Agreement (the “Signing Form 8-K”), and EQV and Presidio shall issue a mutually agreeable press release announcing the execution of the BCA and this Agreement (the “Signing Press Release”). Prior to filing with the SEC, EQV and Purchaser will make available to the Company a draft of the Signing Form 8-K and the Signing Press Release and will provide the Company with a reasonable opportunity to comment on such drafts and shall consider such comments in good faith.
(c) As promptly as reasonably practicable after the date of this Agreement, EQV, Purchaser, and Presidio shall prepare, and EQV and Purchaser shall file with the SEC, the Registration Statement/Proxy Statement, which shall comply as to form and substance, in all material respects, with, as applicable, the EQV Governing Documents, the Purchaser Governing Documents, provisions of the Securities Act, and the rules and regulations promulgated thereunder and any other applicable Law and rules and regulations of the Stock Exchange, for the purpose of soliciting proxies from the EQV Stockholders to vote at the EQV Special Meeting in favor of the EQV Stockholder Voting Matters and the adoption and approval of such other matters as EQV and Purchaser shall hereafter mutually determine to be necessary or appropriate in order to effect the Transactions. Each of EQV, the Purchaser and Presidio shall use its reasonable best efforts to keep the Registration Statement/Proxy Statement effective through the Closing in order to permit the consummation of the Transactions. As promptly as practicable following the time at which the Registration Statement/Proxy Statement is declared effective under the Securities Act, EQV shall cause the same to be mailed to its members of record, as of the record date (the “EQV Record Date”) to be established by the EQV Board as promptly as practicable after, but in any event within five Business Days of, the SEC confirming that they have completed their review of the Registration Statement/Proxy Statement.
(d) Prior to filing with the SEC, EQV and the Purchaser will make available to the Company drafts of the Registration Statement/Proxy Statement and any other documents to be filed with the SEC, both preliminary and final or definitive, and drafts of any amendment or supplement to the Registration Statement/Proxy Statement or such other document, including responses to any SEC comment letters, and will provide the Company with a reasonable opportunity to comment on such drafts and shall consider such comments in good faith. EQV and the Purchaser will advise the Company, promptly after they receive notice thereof, of (i) the time when the Registration Statement/Proxy Statement has been filed; (ii) receipt of oral or written notification of the determination to review or completion of the review by the SEC; (iii) the filing of any supplement or amendment to the Registration Statement/Proxy Statement; (iv) any request by the SEC for amendment of, or supplements to, the Registration Statement/Proxy Statement; (v) any comments, written or oral, from the SEC relating to the Registration Statement/Proxy Statement and responses thereto; (vi) requests by the SEC for additional information in connection with the Registration Statement/Proxy Statement; (vii) the issuance of any stop order relating thereto or the suspension of the qualification of the Purchaser Class A Shares and EQV Public Warrants (solely after giving effect to the assumption thereof by Purchaser in connection with the closing of the Presidio Transactions) for offering or sale in any jurisdiction (it being understood that EQV and Purchaser shall use their reasonable best efforts to have any such stop order or suspension lifted, reversed or otherwise terminated); and (viii) the time of effectiveness of the Registration Statement/Proxy Statement. EQV and the Purchaser shall consult with the Company regarding, and supply the
Annex G-53
Company with copies of, all material correspondence between EQV, the Purchaser or any of their respective Representatives, on the one hand, and the SEC or the staff of the SEC, on the other hand, with respect to the Registration Statement/Proxy Statement. In consultation with the Company, EQV and the Purchaser shall promptly respond to any comments of the SEC on the Registration Statement/Proxy Statement, and the Parties shall use their respective reasonable best efforts to respond promptly to any comments made by the SEC with respect to the Registration Statement/Proxy Statement.
(e) If, at any time prior to the EQV Special Meeting, any Party discovers or becomes aware of any information that should be set forth in an amendment or supplement to the Registration Statement/Proxy Statement, so that the Registration Statement/Proxy Statement would not include any misstatement of a material fact or omit to state any material fact necessary to make the statements therein, in light of the circumstances under which they were made, not misleading, such Party shall inform the other Parties and EQV and the Purchaser shall promptly file (and EQV, the Purchaser and the Company shall cooperate in preparing, to the extent necessary) an appropriate amendment or supplement describing such information with the SEC and, to the extent required by Law, transmit to the EQV Stockholders such amendment or supplement to the Registration Statement/Proxy Statement containing such information.
(f) The Parties acknowledge that a substantial portion of the Registration Statement/Proxy Statement and certain other forms, reports and other filings required to be made by EQV and/or the Purchaser, as applicable, under the Securities Act and Securities Exchange Act in connection with the Transactions (collectively, “Additional Filings”) shall include disclosure regarding the Company and the business of the Company and the management, operations and financial condition of the Company. Accordingly, the Company agrees to, as promptly as reasonably practicable, provide EQV, the Purchaser and Presidio with all information concerning the Company Unitholder, the Company and their respective business, management, operations and financial condition, in each case, that is reasonably required to be filed in any Additional Filing. The Company shall make its directors, officers, managers and employees, in each case during normal business hours and upon reasonable advanced notice, available to EQV, the Purchaser, Presidio and their respective counsel, auditors and other Representatives in connection with the drafting of the Registration Statement/Proxy Statement, Additional Filings and any other EQV SEC Documents as reasonably requested by the applicable party, and responding in a timely manner to comments thereto from the SEC. EQV and the Purchaser shall use their respective reasonable best efforts to make all necessary filings with respect to the Transactions under the Securities Act, the Securities Exchange Act and applicable blue sky Laws and the rules and regulations thereunder, shall provide the Company with a reasonable opportunity to comment on drafts of any such filings and shall consider such comments in good faith, and the Company shall reasonably cooperate in connection therewith.
(g) At least five days prior to Closing, EQV and the Purchaser shall begin preparing a draft Current Report on Form 8-K in connection with and announcing the closing of the Presidio Transactions and the Closing, together with, or incorporating by reference, such information that is or may be required to be disclosed with respect to the Transactions pursuant to Form 8-K (the “Closing Form 8-K”) in accordance with the terms and conditions of the BCA. Prior to the Closing, EQV, the Purchaser and Presidio shall prepare a mutually agreeable press release announcing the consummation of the Transactions (“Closing Press Release”). EQV and the Purchaser shall provide the Company with a reasonable opportunity to review and comment on the Closing Form 8-K prior to its filing and shall consider such comments in good faith. Concurrently with the Closing, EQV and the Purchaser shall distribute the Closing Press Release, and as soon as practicable thereafter, file the Closing Form 8-K with the SEC.
Section 6.9 EQV Special Meeting.
(a) As promptly as practicable following the time at which the Registration Statement/Proxy Statement is declared effective under the Securities Act, EQV shall take all actions in accordance with applicable Law, and the EQV Governing Documents, and the rules of the Stock Exchange to duly call, give notice of, convene and promptly hold the EQV Special Meeting for the purpose of considering and voting upon the EQV Stockholder Voting Matters, which meeting shall be held not more than 25 days after the date on which EQV completes the mailing of the Registration Statement/Proxy Statement to the EQV Stockholders pursuant to the terms of this Agreement.
Annex G-54
(b) The EQV Board shall recommend adoption of the BCA, this Agreement and approval of the EQV Stockholder Voting Matters and include such recommendation in the Registration Statement/Proxy Statement, and, unless this Agreement has been duly terminated in accordance with the terms herein, neither the EQV Board nor any committee thereof shall (a) change, withdraw, withhold, qualify or modify, or publicly propose or resolve to change, withdraw, withhold, qualify or modify the recommendation of the EQV Board that the EQV Stockholders vote in favor of the approval of the EQV Stockholder Voting Matters, (b) adopt, approve, endorse or recommend any EQV Party Competing Transaction or (c) agree to take any of the foregoing actions. Notwithstanding anything in the BCA or this Agreement to the contrary, at any time prior to, but not after, obtaining approval of the EQV Stockholder Voting Matters, the EQV Board may make a Change in Recommendation (as defined in the BCA) in accordance with the BCA.
(c) Unless the BCA or this Agreement has been duly terminated in accordance with the terms therein or herein, EQV shall take all reasonable lawful action to solicit from the EQV Stockholders proxies in favor of the proposals to adopt the BCA and this Agreement and approve the EQV Stockholder Voting Matters and shall take all other action reasonably necessary or advisable to secure the approval of the EQV Stockholder Voting Matters. Notwithstanding anything to the contrary contained in the BCA or this Agreement, EQV may adjourn or postpone the EQV Special Meeting as set forth in the BCA.
Section 6.10 Expenses. Except as otherwise provided herein, each Party shall be solely liable for and pay all of its own costs and expenses (including attorneys’, accountants’ and investment bankers’ fees and other out-of-pocket expenses) incurred by such Party or its Affiliates in connection with the negotiation and execution of this Agreement and the Ancillary Agreements, the performance of such Party’s obligations hereunder and thereunder and the consummation of the Transactions; provided, that, (a) if the Closing occurs, at and in connection therewith, EQV shall pay, or cause to be paid, all Transaction Expenses and (b) if this Agreement is terminated in accordance with its terms, the Company shall pay, or cause to be paid, the Company Transaction Expenses and the EQV Parties shall pay, or cause to be paid, the EQV Party Transaction Expenses.
Section 6.11 Affiliate Obligations. On or before the Closing Date, except as provided for in this Agreement and any Ancillary Agreements, the Company shall take all actions necessary to cause all Liabilities of the Company under any Affiliated Transaction listed on Schedule 6.11 of the Company Disclosure Schedules to be terminated in full without any further force and effect and without any cost to or other Liability to the Company, Presidio or the EQV Parties.
Section 6.12 Employee Matters.
(a) Purchaser and the Company acknowledge and agree that, until the Closing Date, Presidio may, in its sole discretion, interview and extend offers of employment to any or all of the employees specified on Schedule 6.12(a) of the Company Disclosure Schedules (such employees, the “EQV Operating Employees”). Such offer shall provide for terms and conditions of employment, including an annual base salary or hourly wage rate, as applicable, position, title and other terms to be determined in Presidio’s sole discretion.
(b) On the Closing Date, the Company shall provide to the Purchaser a true, accurate, and complete list of the name of each employee of the Company, of EQV Operating or of EQV Employee Management who has suffered an “employment loss” (as defined in WARN Act) during the 90-day period preceding the Execution Date and setting forth for each such person: (i) reason for the employment loss, (ii) last job title(s) and department, (iii) work location, and (iv) date of termination. If no “employment loss” has occurred during such 90-day period, then the Company shall provide the Purchaser a written confirmation of such. If a “mass layoff” (as defined in the WARN Act) occurs or is deemed to occur with respect to the EQV Operating Employees at any time on or after the Execution Date, the Purchaser shall be solely responsible for providing all notices required under the WARN Act, including coordinating with the Company and EQV Operating to ensure any required pre-Closing notices are sent and, if notices are unable to be timely sent, payment of all amounts, penalties, liabilities, costs and expenses.
(c) The Company and EQV Operating will reasonably promptly provide Presidio with such information or documents as Presidio reasonably requires to comply with its obligations under this Section 6.12.
Annex G-55
(d) This Section 6.12 shall be binding upon and inure solely to the benefit of each of the Parties to this Agreement, and nothing in this Section 6.12 express or implied, shall confer upon any other Person, other than EQV Operating or EQV Employee Management, any rights or remedies of any nature whatsoever under or by reason of this Section 6.12. Nothing contained herein, express or implied, shall be construed to establish, amend or modify any benefit plan, program, agreement or arrangement. The Parties hereto acknowledge and agree that the terms set forth in this Section 6.12 shall not create any right in any employee or any other Person to any continued employment with the Company, EQV Operating, EQV Employee Management, Presidio or any of their respective Affiliates or compensation or benefits of any nature or kind whatsoever.
Section 6.13 No EQV Stock Transactions. During the Pre-Closing Period, except as otherwise explicitly contemplated by this Agreement, neither the Company nor any of its Affiliates, directly or indirectly, shall engage in any transactions involving the securities of EQV without the prior written consent of EQV.
Section 6.14 Permits; Bonds; Letters of Credit. To the extent required by any Law, prior to the Closing, the EQV Parties shall maintain or use commercially reasonable efforts to obtain from any Governmental Entity, as applicable, all Permits, bonds, and letters of credit set forth on Schedule 3.26 of the Company Disclosure Schedules that are necessary or required by Law to own and operate the Oil and Gas Properties at and as of the Closing.
Section 6.15 Assignment of Excluded Assets and Excluded Liabilities. Prior to the Closing, the Company shall, in consultation with Purchaser and Presidio, sell, assign, transfer, and convey the Excluded Assets and Excluded Liabilities to one or more Affiliates of the Company pursuant to a form or forms of conveyance in form and substance and with terms and conditions reasonably acceptable to Purchaser and Presidio such that at the Closing, the Excluded Assets and Excluded Liabilities will not be owned or operated by the Company.
Section 6.16 EQV Assignment. Prior to the Closing, the Company shall cause EQV Operating to, in consultation with Purchaser and Presidio, sell, assign, transfer, and convey the EQV Operating Assets to the Company pursuant to a form or forms of conveyance in customary form and substance and otherwise reasonably acceptable to Purchaser and Presidio (the “EQV Assignment”) such that at the Closing, the EQV Operating Assets will be owned and operated by the Company. From and after the Closing, the Parties shall, and the Company shall cause EQV Operating to, cooperate and use their respective reasonable best efforts to acknowledge and deliver all such further documents as are reasonably requested by the other Party for carrying out the purposes of the EQV Assignment.
Section 6.17 Records. On and following the Closing, the Company shall (and shall cause and direct its Affiliates, including for the avoidance of doubt, EQV Operating to), upon request by Purchaser and Presidio, cause any Records in the possession or control of such Affiliate to be transferred to the Company’s offices and make available to the Purchaser and Presidio (including Presidio Petroleum) such Records, in each case, in their current form and format as maintained by the Company and its Affiliates as of the Execution Date; provided, that any such Affiliate may retain written or electronic copies of the Records and provided further that neither the Company nor any Affiliate of the Company shall be required to (a) breach the terms of any contract with any third party that may be applicable to the Records, (b) incur any material out-of-pocket expenses to any third party, or (b) provide any files, records, information or data that are subject to attorney-client privilege, work product protection, or confidentiality obligations to third parties, unless such privilege or obligation can be waived or consent for such disclosure has been obtained, in which case the obligation to provide commercially reasonable efforts shall apply to the obtaining of any such consent or waiver.
Section 6.18 Exclusivity. From the Execution Date until the earlier of the Closing or the termination of this Agreement in accordance with Section 9.1, the Company and its Affiliates shall not, and shall cause their Subsidiaries and their respective Representatives not to, directly or indirectly, (a) solicit, initiate or take any action to knowingly facilitate or encourage any inquiries or the making, submission or announcement of, any proposal or offer from any Person or group of Persons other than the EQV Parties and Presidio (and their respective Representatives, acting in their capacity as such) (a “Competing Buyer”) that may constitute, or would reasonably be expected to lead to, a Competing Transaction; (b) enter into, participate in, continue or otherwise engage in, any discussions or negotiations with any Competing Buyer regarding a Competing Transaction; (c) furnish (including through any virtual data room) any information relating to the Company or any of its assets or business, or afford access to the assets, business, properties, books or records of the Company to a Competing Buyer, in all cases for the purpose of assisting with or facilitating, or that would otherwise reasonably be expected to lead to, a Competing Transaction; (d) approve,
Annex G-56
endorse or recommend any Competing Transaction; or (e) enter into a Competing Transaction or any agreement, arrangement or understanding (including any letter of intent or term sheet) relating to a Competing Transaction or publicly announce an intention to do so.
Section 6.19 Transition Services Agreement. EQV Operating shall provide or cause to be provided to Presidio and its Affiliates certain transitional services on the terms and conditions of the Transition Services Agreement. Prior to the Closing, the Company and Presidio shall (and the Company shall cause EQV Operating to) work in good faith to agree to the additional representations, accounting and settlement mechanics to be set forth in the Transition Services Agreement, including (for the avoidance of doubt) with respect to the payment by EQV Operating to Presidio at the termination of any services provided thereunder, any amounts due to the Company in respect of EQV Operating Revenue Payables, EQV Operating JIB Accounts Receivables, EQV Operating Accounts Payable, EQV Operating Suspense and EQV Operating Cash.
Article VII
TAX MATTERS
Section 7.1 Certain Tax Matters.
(a) For U.S. federal (and applicable state or local) income Tax purposes, the Parties intend and agree that the Merger and the Specified BCA transfers, taken together, shall qualify for the Intended Tax Treatment. The Parties shall cooperate and use their respective reasonable best efforts for the Parties to obtain any tax opinions required to be filed with the SEC in connection with the filing of the Form S-4. If a Party intends to obtain any other opinion from a tax advisor in connection with the Merger, then the other Parties shall (and, if applicable, shall cause their respective Affiliates to, and shall use reasonable efforts to cause their respective equity owners to) cooperate in connection with the delivery of such opinion, including by providing any customary representation letters that may be reasonably requested by such tax advisor. Notwithstanding anything to the contrary in this Agreement, none of the Parties or their respective tax counsels are obligated to provide any tax opinion, nor will a tax opinion by any Party’s advisors be a condition precedent to the Merger. Notwithstanding anything herein to the contrary, none of the EQV Parties, the Company or the Company Unitholder will take, or omit to take, any action that could reasonably be expected to prevent, impair or impede the Intended Tax Treatment. The Parties shall prepare and file all Tax Returns in a manner consistent with the Intended Tax Treatment and shall not take any action or position inconsistent with the Intended Tax Treatment in any Tax Return, any Proceeding or otherwise for any Tax purposes, unless otherwise required pursuant to a determination within the meaning of Section 1313(a) of the Code.
(b) Any transfer, stamp, documentary, sales, use, registration, value-added and other similar Taxes (including any associated penalties and interest) incurred in connection with this Agreement and the Transactions (“Transfer Taxes”) will be borne and paid by Purchaser. Purchaser shall prepare and file, or cause to be prepared and filed, at Purchaser’s expense, all necessary Tax Returns and other documentation with respect to all Transfer Taxes. The Company Unitholder will, and will cause its Affiliates to, reasonably cooperate and join in the execution of any such Tax Returns and other documentation to the extent required under applicable Tax Law. The Parties shall reasonably cooperate to establish any available exemption from (or reduction in) any Transfer Tax.
Article VIII
CONDITIONS TO OBLIGATIONS OF PARTIES
Section 8.1 Conditions to the Obligations of Each Party. The obligation of each Party to consummate the transactions to be performed by it in connection with the Closing is subject to the satisfaction or written waiver, as of the Closing Date, of each of the following conditions:
(a) No Orders or Illegality. There shall not be any applicable Law in effect that makes the consummation of the Transactions illegal or any Order in effect preventing the consummation of the Transactions.
(b) Required Vote. The EQV Required Vote shall have been obtained.
(c) Listing. The Purchaser Class A Shares being issued in connection with the Transactions, shall have been approved for the listing on the Securities Exchange, subject only to official notice of issuance.
Annex G-57
(d) Registration Statement. The Registration Statement shall have become or been declared effective by the SEC and shall remain effective as of the Closing, and no stop order or similar order shall be in effect with respect thereto and no proceedings for that purpose shall have been initiated or threatened by the SEC and not withdrawn.
(e) Presidio Transactions. The Presidio Transactions have been consummated in accordance with the terms and conditions set forth in the BCA.
Section 8.2 Conditions to the Obligations of the EQV Parties. The obligations of the EQV Parties to consummate the transactions to be performed by each applicable EQV Party in connection with the Closing is subject to the satisfaction or written waiver by Presidio, at or prior to the Closing Date, of each of the following conditions:
(a) Representations and Warranties.
(i) The representations and warranties of the Company set forth in Article III (other than the Company Fundamental Representations), in each case, without giving effect to any materiality or Material Adverse Effect qualifiers contained therein (other than in respect of the defined term “Material Contract” and in respect of Section 3.5), shall be true and correct as of the Closing Date as though then made (or if such representations and warranties relate to a specific date, such representations and warranties shall be true and correct as of such date), except in each case, to the extent such failure of the representations and warranties to be so true and correct, when taken as a whole, would not have a Material Adverse Effect.
(ii) The Company Fundamental Representations shall be true and correct in all respects as of the Closing Date as though then made (or if such representations and warranties relate to a specific date, such representations and warranties shall be true and correct in all respects as of such date) other than de minimis inaccuracies.
(b) Performance and Obligations of the Company. The covenants and agreements of the Company to be performed or complied with on or before the Closing in accordance with this Agreement shall have been performed in all material respects.
(c) Officers Certificate. The Company shall deliver to Purchaser and Presidio a duly executed certificate from an authorized Person of the Company (the “Company Bring-Down Certificate”), in each case, dated as of the Closing Date, certifying, with respect to the Company, that the conditions set forth in Section 8.2(a) and Section 8.2(b) have been satisfied.
(d) Company Deliverables. The Company shall have delivered to Purchaser and Presidio the various certificates, instruments and documents referred to in Section 2.3 (other than Section 2.3(d)).
Section 8.3 Conditions to the Obligations of the Company. The obligation of the Company to consummate the transactions to be performed by the Company, as applicable, in connection with the Closing is subject to the satisfaction or written waiver by the Company, at or prior to the Closing Date, of each of the following conditions:
(a) Representations and Warranties.
(i) The representations and warranties of the EQV Parties set forth in Article IV (other than the EQV Fundamental Representations), in each case, without giving effect to any materiality or material adverse effect qualifiers contained therein, shall be true and correct as of the Closing Date as though then made (or if such representations and warranties relate to a specific date, such representations and warranties shall be true and correct as of such date), except, in each case, to the extent such failure of the representations and warranties to be so true and correct when taken as a whole, would not have a material adverse effect on any EQV Party.
(ii) The EQV Fundamental Representations shall be true and correct in all respects as of the Closing Date as though then made (or if such representations and warranties relate to a specific date, such representations and warranties shall be true and correct in all respects as of such date) other than de minimis inaccuracies.
Annex G-58
(b) Performance and Obligations of the EQV Parties. The covenants and agreements of the EQV Parties to be performed or complied with on or before the Closing in accordance with this Agreement (other than the covenants and agreements of the EQV Parties set forth in Section 6.2, Section 6.3, Section 6.8, and Section 6.9) shall have been performed in all material respects.
(c) Officers Certificate. The EQV Parties shall deliver to the Company, a duly executed certificate from a director or an officer of each of the EQV Parties (the “EQV Bring-Down Certificate”) dated as of the Closing Date, certifying that the conditions set forth in Section 8.3(a) and Section 8.3(b) have been satisfied.
(d) EQV Deliverables. The EQV Parties shall have delivered to the Company the various certificates, instruments and documents referred to in Section 2.4.
Section 8.4 Frustration of Closing Conditions. None of the Company, Presidio or EQV may rely on the failure of any condition set forth in this Article VIII to be satisfied if such failure was caused by such Party’s failure to act in good faith or to use reasonable best efforts to cause the Closing conditions of each such other Party to be satisfied.
Section 8.5 Waiver of Closing Conditions. Upon the occurrence of the Closing, any condition set forth in this Article VIII that was not satisfied as of the Closing shall be deemed to have been waived as of and from the Closing.
Article IX
TERMINATION; INDEMNIFICATION
Section 9.1 Termination. This Agreement may be terminated, and the Transactions abandoned at any time prior to the Closing, only as follows:
(a) by the mutual written consent of the Company, EQV and Presidio;
(b) by any of the Company, Presidio or EQV by written notice to the other Parties if any Governmental Entity has enacted any Law which has become final and non-appealable and has the effect of making the consummation of the Transactions illegal or any final, non-appealable Order is in effect permanently preventing the consummation of the Transactions; provided, however, that the right to terminate this Agreement pursuant to this Section 9.1(b) shall not be available to any Party whose breach of any representation, warranty, covenant or agreement hereof results in or causes such final, non-appealable Law or Order;
(c) by any of the Company, Presidio or EQV by written notice to the other Parties if the consummation of the Transactions shall not have occurred on or before the date that is six months following the date hereof, which date shall be extended automatically for 60 days to the extent the Parties are continuing to work in good faith toward the Closing (as may be extended, the “Outside Date”); provided, that the right to terminate this Agreement under this Section 9.1(c) shall not be available to any Party or any of its applicable Affiliates then in material breach of its representations, warranties, covenants or agreements under this Agreement or whose breach of any of its covenants or agreements under this Agreement shall have proximately caused the failure to consummate the Transactions on or before the Outside Date;
(d) by the Company by written notice to Presidio and EQV, if any EQV Party breaches in any material respect any of its representations or warranties contained herein or breaches or fails to perform in any material respect any of its covenants contained herein, which breach or failure to perform (i) would render a condition precedent to the Company’s obligations to consummate the transactions set forth in Section 8.1 or Section 8.3 hereof not capable of being satisfied and (ii) after the giving of written notice of such breach or failure to perform to the EQV Parties by the Company, cannot be cured or has not been cured by the earlier of (x) the Outside Date and (y) 30 Business Days after receipt of such written notice and the Company has not waived in writing such breach or failure; provided, however, that the right to terminate this Agreement under this Section 9.1(d) shall not be available to the Company if the Company is then in material breach of any representation, warranty, covenant or agreement contained herein;
(e) by Presidio by written notice to the Company, if the Company breaches in any material respect any of its representations or warranties contained herein or the Company breaches or fails to perform in any material respect any of its covenants contained herein, which breach or failure to perform (i) would render a condition precedent to Purchaser’s and Merger Sub’s obligations to consummate the transactions set forth in Section 8.1 or Section 8.2 not capable of being satisfied and (ii) after the giving of written
Annex G-59
notice of such breach or failure to perform to the Company by Presidio, cannot be cured or has not been cured by the later of (x) the Outside Date and (y) 30 Business Days after the delivery of such written notice (in the case of clause (y), the Outside Date, as applicable, shall automatically be extended until the end of such 30 Business Day period, but in no event on more than one occasion) and none of Presidio or the EQV Parties has waived in writing such breach or failure; provided, however, the right to terminate this Agreement under this Section 9.1(e) shall not be available to Presidio if Presidio is then in material breach of any of its covenants or agreements contained herein;
(f) by any of the Company, Presidio or EQV by written notice to the other Parties if the EQV Special Meeting has been held (including any adjournment or postponement thereof), has concluded, the EQV Stockholders have duly voted, and the EQV Required Vote was not obtained; or
(g) by any of the Company, Presidio or EQV by written notice to the other Parties if the BCA is validly terminated on its terms.
Section 9.2 Effect of Termination. In the event of the termination of this Agreement pursuant to Section 9.1, this Agreement shall immediately become null and void, without any Liability on the part of any Party or any other Person, and all rights and obligations of each Party shall cease; provided that (a) the Confidentiality Agreement and the agreements contained in Section 6.8(a), Section 6.9, this Section 9.2 and Article X hereof survive any termination of this Agreement and remain in full force and effect and (b) no such termination shall relieve any Party from any Liability arising out of or incurred as a result of its Fraud or its willful and material breach of this Agreement.
Section 9.3 Indemnification.
(a) Following the Closing, the Company Unitholder and its Affiliates (other than the Company) (each, an “Indemnitor”) shall be responsible for, shall pay on a current basis and hereby agree to defend, indemnify, hold harmless and forever release each of Presidio and the EQV Parties, and all of its and their respective equityholders, partners, members, and Representatives (collectively, “Indemnified Parties”) from and against any and all losses, Liabilities, damages, claims, deficiencies, awards, costs, fees and expenses (including reasonable attorneys’ fees and other reasonable out-of-pocket expenses incurred in investigating, preparing or defending the foregoing), judgments, fines, assessments or deficiencies of any kind (collectively, “Losses”) suffered or incurred by any Indemnified Party, whether or not relating to third-party claims or incurred in the defense of any of the same or in asserting, preserving or enforcing any of their respective rights hereunder, arising from, based upon, related to or associated with the Excluded Assets and the Excluded Liabilities.
(b) In the event that any Proceeding for which an Indemnitor is or would reasonably be expected to be liable to an Indemnified Party hereunder is asserted, commenced or threatened in writing by a third party (a “Third Party Claim”), the Indemnified Party shall promptly notify the Indemnitor, in writing (such notice, a “Claim Notice”) of such Third Party Claim. The failure of the Indemnified Party to give prompt notice of any Third Party Claim shall not release, waive or otherwise affect the Indemnitor’s obligations with respect thereto, except and only to the extent that the Indemnitor is actually prejudiced as a result of such failure (as determined by a court of competent jurisdiction). The Claim Notice shall (i) state that the Indemnified Party has paid or properly accrued Losses or anticipates that it will incur Liability for Losses for which such Indemnified Party is entitled to indemnification pursuant to this Agreement, and (ii) specify in reasonable detail, to the extent then known, each item of Loss included in the amount so stated, the basis for any anticipated Liability, and the computation of the amount to which such Indemnified Party claims to be entitled hereunder. The Indemnified Party shall enclose with the Claim Notice a copy of all papers delivered with respect to such Third Party Claim, if any, and any other documents reasonably necessary, as determined by the Indemnified Party, to evidence such Third Party Claim. The Indemnitor shall be entitled to assume the defense or prosecution of such Third Party Claim and any litigation resulting therefrom at such Indemnitor’s sole cost and expense. If the Indemnitor assumes the defense of such Third Party Claim in accordance herewith: (i) the Indemnitor shall keep the Indemnified Party reasonably informed of the progress of such defense, (ii) the Indemnified Party may retain separate co-counsel at its sole cost and expense (or at the Indemnitor’s expense if the Indemnitor and the Indemnified Party are both named parties to the applicable Third Party Claim, and the Indemnified Party has been advised by counsel that there are one or more legal defenses available to the Indemnified Party that are different from or additional to those available to the Indemnitor) and shall have a reasonable opportunity to participate in the defense of such Third Party Claim, but the Indemnitor shall control the investigation, defense
Annex G-60
and settlement thereof subject to the limitations set forth herein; (iii) the Indemnitor shall not be entitled to assume or control the defense of any Third Party Claim that (A) relates to or arises in connection with any criminal proceeding, (B) seeks an injunction or equitable relief or any conduct remedies against any Indemnified Party, or (C) involves a material customer, material supplier or other material commercial relationship of the business; (iv) the Indemnified Party shall not consent to the entry of any judgment or enter into any settlement with respect to such Third Party Claim (or, if the Indemnitor is entitled to control the defense of such Third Party Claim pursuant hereto, file any papers with respect thereto) without the prior written consent of the Indemnitor (which consent shall not be unreasonably withheld, delayed or conditioned), and (v) the Indemnitor shall not consent to the entry of any order or enter into any settlement with respect to such Third Party Claim without the prior written consent of the Indemnified Party (which consent shall not be required if the settlement by its terms (A) obligates the Indemnitor to pay the full amount of the liability in connection with such Third Party Claim, (B) fully and finally releases the Indemnified Party completely in connection with such Third Party Claim, (C) does not impose any obligation or restriction on such Indemnified Party or its Affiliates and excludes any injunctive or non-monetary relief applicable to the Indemnified Party or any of its Affiliates, and (D) does not require any Indemnified Party or its Affiliates to (1) admit any wrongdoing or liability or acknowledge any rights of any person or (2) take or refrain from taking any action). The Indemnified Party shall use commercially reasonable efforts to respond, defend (subject to the Indemnitor’s right to assume the defense, as provided above), settle or otherwise deal with such claims, and cooperate, at the sole cost and expense of the Indemnitor, as applicable, in any such defense and give the Indemnitor reasonable access to and copies of information, records and documents reasonably relevant to the Third Party Claim. Whether or not the Indemnitor has assumed the defense of such Third Party Claim, the Indemnitor will not be obligated to indemnify the Indemnified Party hereunder with respect to any settlement entered into or any judgment consented to without the prior written consent of the Indemnitor (which consent shall not be unreasonably withheld, delayed or conditioned), if such consent is required pursuant to this Section 9.3(b). If the Indemnitor does not assume the defense of a Third Party Claim as provided in this Section 9.3(b) or withdraws from the defense of a Third Party Claim, the Indemnified Party will be entitled to assume such defense, at its sole cost and expense, including reasonable attorney’s fees and expenses, investigation expenses and all other expenses (or, if the Indemnified Party incurs a Loss with respect to the matter in question for which the Indemnified Party is entitled to indemnification pursuant to this Section 9.3(b) at the expense of the Indemnitor); provided, however, that (i) the Indemnitor shall have the right to participate in the defense of any such Third Party Claim at its sole cost and expense, but the Indemnified Party shall control the investigation, defense and settlement thereof, and (ii) the Indemnitor will not be obligated to indemnify the Indemnified Party hereunder for any settlement entered into or any judgment consented to without the prior written consent of the Indemnitor (which consent shall not be unreasonably withheld, delayed or conditioned). The reimbursement of out-of-pocket fees, costs and expenses required by this Section 9.3(b) shall be reimbursed by the Indemnitors promptly upon written request by the Indemnified Party from time to time.
(c) The Indemnified Party will notify an Indemnitor in writing (a “Direct Claim Notice”) promptly of its discovery of any matter for which the Indemnitor is or would reasonably be expected to be liable to the Indemnified Party hereunder that does not involve a Third Party Claim, which Direct Claim Notice shall (i) state that the Indemnified Party has paid or properly accrued Losses or anticipates that it will incur liability for Losses for which such Indemnified Party is entitled to indemnification pursuant to this Agreement, and (ii) specify in reasonable detail, to the extent then known, each item of Loss included in the amount so stated, the basis for any anticipated liability and the computation of the amount to which the Indemnified Party claims to be entitled hereunder; provided, that any failure to so notify the Indemnitor shall not release, waive or otherwise affect the Indemnitor’s obligations with respect thereto, except and only to the extent that the Indemnitor is actually prejudiced as a result of such failure (as determined by a court of competent jurisdiction). The Indemnified Party shall reasonably cooperate and assist the Indemnitor, as applicable, at such party’s sole cost and expense, in determining the validity of any claim for indemnity by the Indemnified Party and in otherwise resolving such matters.
(d) Payments by the Indemnitor pursuant to this Section 9.3 in respect of any Loss shall be limited to the amount of any liability or damage that remains after deducting therefrom any insurance proceeds and any indemnity, contribution or other similar payment received by the Indemnified Parties in respect of any such claim. The Indemnified Parties shall use their commercially reasonable efforts to recover under insurance policies or indemnity, contribution, or other similar agreements for any Losses.
Annex G-61
(e) In the event that the Indemnified Parties receive recovery for any amount pursuant to this Section 9.3 from any third party, the Indemnitor shall be entitled to be reimbursed by the Indemnified Parties for such amount.
(f) From and after the Effective Time, the indemnification provisions set forth in this Article IX shall be the sole and exclusive remedy of Presidio and the EQV Parties and their Affiliates with respect to any and all claims arising under, out of, or related to this Agreement or the Transactions (whether based in contract, tort, statute, or otherwise). Without limiting the foregoing, each of EQV Party and Presidio hereby waive, to the fullest extent permitted by applicable Law, any and all other rights, remedies, claims, and causes of action that it may have against the Company or its Affiliates or Representatives relating to the subject matter of this Agreement, other than claims for Fraud.
Article X
MISCELLANEOUS
Section 10.1 Amendment and Waiver. No amendment or modification of any provision hereof shall be valid unless the same shall be in writing and signed by the Parties. Any purported amendment or modification of any provision hereof that does not comply with this Section 10.1 shall be null and void. No waiver of any provision or condition hereof shall be valid unless the same shall be in writing and signed by the Party against which such waiver is to be enforced. No waiver by any Party of any default, breach of representation or warranty or breach of covenant hereunder, whether intentional or not, shall be deemed to extend to any other, prior or subsequent default or breach or affect in any way any rights arising by virtue of any other, prior or subsequent such occurrence.
Section 10.2 Notices. All notices, demands, requests, instructions, claims, consents, waivers and other communications to be given or delivered under this Agreement shall be in writing and shall be deemed to have been given (a) when personally delivered (or, if delivery is refused, upon presentment), (b) when delivered by e-mail prior to 5:00 p.m. Eastern Time on a Business Day, and, if otherwise, on the next Business Day, (c) one Business Day following sending by reputable overnight express courier (charges prepaid) or (d) three days following mailing by certified or registered mail, postage prepaid and return receipt requested. Unless another address is specified in writing pursuant to the provisions of this Section 10.2, notices, demands and communications to the Parties shall be sent to the addresses indicated below (or to such other address or addresses as the Parties may from time to time designate in writing):
|
Notices to the EQV Parties, prior to the Closing: |
with copies (which shall be required for, but not constitute, notice) to: |
|||||
|
EQV Ventures Acquisition Corp. |
Kirkland & Ellis LLP |
|||||
|
Attention: |
Jerome Silvey, III |
Attention: |
William J. Benitez, P.C. |
|||
|
Tyson Taylor |
Julian Seiguer, P.C. |
|||||
|
Email: |
tyson.taylor@eqvgroup.com |
Email: |
wbenitez@kirkland.com |
|||
|
jerry.silvey@eqvgroup.com |
julian.seiguer@kirkland.com |
|||||
|
Notices to Presidio: |
with a copy to (which shall be required for, but not constitute, notice) to: |
|||||
|
Presidio Investment Holdings LLC |
Sidley Austin LLP |
|||||
|
Email: brett@bypresidio.com |
Attention: |
Joshua G. DuClos |
||||
|
Jeremy B. Pettit |
||||||
|
Morgan Stanley Legal and Compliance |
Jocelyne E. Kelly |
|||||
|
1633 Broadway |
E-mail: |
jduclos@sidley.com |
||||
|
New York, NY 10019 |
jpettit@sidley.com |
|||||
|
Attention: Calvin White; Sunil Hosmane |
jocelyne.kelly@sidley.com |
|||||
|
Email: calvin.white@morganstanley.com; |
||||||
|
sunil.hosmane@morganstanley.com |
||||||
Annex G-62
|
Notices to the Company: |
with a copy to (which shall be required for, but not constitute, notice) to: |
|||||
|
EQV Resources LLC 9500 Westgate Road, Suite 200 Oklahoma City, Oklahoma 73162 sunil.hosmane@morganstanley.com |
Baker Botts L.L.P. 910 Louisiana Street, Suite 3200 Houston, Texas 77002 |
|||||
|
Attention: |
Jerome Silvey, III |
Attention: |
Andrew L. Schulte |
|||
|
Tyson Taylor |
Clay Brett |
|||||
|
Email: |
tyson.taylor@eqvgroup.com |
Marisa White |
||||
|
jerry.silvey@eqvgroup.com |
E-mail: |
andrew.schulte@bakerbotts.com |
||||
|
clay.brett@bakerbotts.com |
||||||
|
marisa.white@bakerbotts.com |
||||||
|
Notices to the Surviving Company and, following the Closing, Purchaser: |
with a copy to (which shall be required for, but not constitute, notice) to: |
|||||
|
EQV Resources LLC |
Sidley Austin LLP |
|||||
|
Attention: Brett Barnes |
Attention: |
Joshua G. DuClos |
||||
|
Email: brett@bypresidio.com |
Jeremy B. Pettit |
|||||
|
Jocelyne E. Kelly |
||||||
|
E-mail: |
jduclos@sidley.com |
|||||
|
jpettit@sidley.com |
||||||
|
jocelyne.kelly@sidley.com |
||||||
Section 10.3 Assignment. This Agreement and all of the provisions hereof shall be binding upon and inure to the benefit of the Parties and their respective successors and assigns; provided that neither this Agreement nor any of the rights, interests or obligations hereunder may be assigned or delegated by any Party (including by operation of Law, including in connection with a merger or consolidation or conversion of Purchaser) without the prior written consent of the other Parties. Any purported assignment or delegation not permitted under this Section 10.3 shall be null and void.
Section 10.4 Severability. Whenever possible, each provision hereof (or part thereof) shall be interpreted in such manner as to be effective and valid under applicable Law, but if any provision hereof (or part thereof) or the application of any such provision (or part thereof) to any Person or circumstance shall be held to be prohibited by or invalid, illegal or unenforceable under applicable Law in any respect by a court of competent jurisdiction, such provision (or part thereof) shall be ineffective only to the extent of such prohibition or invalidity, illegality or unenforceability, without invalidating the remainder of such provision or the remaining provisions hereof. Furthermore, in lieu of such illegal, invalid or unenforceable provision (or part thereof), the Parties shall substitute in good faith as a part hereof a legal, valid and enforceable provision as similar in terms to such illegal, invalid, or unenforceable provision (or part thereof) as may be possible.
Section 10.5 Interpretation. The headings and captions used herein and the table of contents to this Agreement are for reference purposes only and shall not affect in any way the meaning or interpretation of this Agreement. Any capitalized terms used in any Schedule or Exhibit attached hereto and not otherwise defined therein shall have the meanings set forth herein. The use of the word “including” herein shall mean “including without limitation.” The words “hereof,” “herein,” and “hereunder” and words of similar import, when used herein, shall refer to this Agreement as a whole and not to any particular provision hereof. References herein to a specific Section, Subsection, Recital, Schedule or Exhibit shall refer, respectively, to Sections, Subsections, Recitals, Schedules or Exhibits hereof. Terms defined in the singular shall have a comparable meaning when used in the plural, and vice versa. References herein to any gender shall include each other gender. The word “or” shall not be exclusive unless the context clearly requires the selection of one (but not more than one) of a number of items. References to “written” or “in writing” include in electronic form. References herein to any Person shall include such Person’s heirs, executors, personal representatives, administrators, successors and permitted assigns; provided, however, that nothing contained
Annex G-63
in this Section 10.5 is intended to authorize any assignment or transfer not otherwise permitted by this Agreement. References herein to a Person in a particular capacity or capacities shall exclude such Person in any other capacity. Any reference to “days” shall mean calendar days unless Business Days are specified; provided that if any action is required to be done or taken on a day that is not a Business Day, then such action shall be required to be done or taken not on such day but on the first succeeding Business Day thereafter. References herein to any contract, lease or other agreement (including this Agreement) mean such contract, lease or other agreement as amended, restated, supplemented or modified from time to time in accordance with the terms thereof. With respect to the determination of any period of time, the word “from” means “from and including” and the words “to” and “until” each means “to but excluding.” References herein to any Law shall be deemed also to refer to such Law, as amended, and all rules and regulations promulgated thereunder. The word “extent” in the phrase “to the extent” (or similar phrases) shall mean the degree to which a subject or other thing extends, and such phrase shall not mean simply “if.” An accounting term not otherwise defined herein has the meaning assigned to it in accordance with GAAP. Except where otherwise provided, all amounts herein are stated and shall be paid in United States dollars. The Parties and their respective counsel have reviewed and negotiated this Agreement as the joint agreement and understanding of the Parties, and the language used herein shall be deemed to be the language chosen by the Parties to express their mutual intent, and no rule of strict construction shall be applied against any Person. Any information or materials shall be deemed provided, made available or delivered to the EQV Parties and Presidio if such information or materials have been uploaded to the electronic data room maintained by the Company and its financial advisor on the “Presidio | K&E Legal Diligence: EQVR – K&E + Sidley + BakerBotts” online data site hosted by Box, Inc. for purposes of the Transactions (the “Data Room”) or otherwise provided to the EQV Parties’ and Presidio’s Representatives (including counsel) via e-mail, in each case with respect to the representations and warranties contained in Article III, at least one Business Day prior to the Execution Date or the Closing Date.
Section 10.6 Entire Agreement. This Agreement (together with the Disclosure Schedules and Exhibits to this Agreement), the Ancillary Agreements, the BCA and the Confidentiality Agreement (together with the Schedules and Exhibits to this Agreement) contain the entire agreement and understanding among the Parties with respect to the subject matter hereof and thereof and supersede all prior and contemporaneous agreements, understandings and discussions, whether written or oral, relating to such subject matter in any way. The Parties have voluntarily agreed to define their rights and Liabilities with respect to the Transactions and the transactions contemplated by the Ancillary Agreements exclusively pursuant to the express terms and provisions of this Agreement and the Ancillary Agreements, and the Parties disclaim that they are owed any duties or are entitled to any remedies under this Agreement and the Ancillary Agreements not set forth in this Agreement and the Ancillary Agreements. Furthermore, this Agreement embodies the justifiable expectations of sophisticated parties derived from arm’s-length negotiations and no Person has any special relationship with another Person that would justify any expectation beyond that of an ordinary buyer and an ordinary seller in an arm’s-length transaction. Notwithstanding anything to the contrary in this Section 10.6, in the event the Closing is not consummated pursuant to this Agreement, nothing set forth in this Agreement shall in any way amend, alter, terminate, supersede or otherwise effect the Parties’ or their respective Affiliates’ Equity Interests or any Contract to which the Parties or their respective Affiliates are party or are bound (other than (x) this Agreement and (y) the Confidentiality Agreements), including the certificates of incorporation, formation or limited partnership, bylaws, limited liability company agreements, limited partnership agreements and/or other similar governing documents of any of the Parties or their respective Subsidiaries.
Section 10.7 Governing Law; Waiver of Jury Trial; Jurisdiction. The Law of the State of Delaware shall govern (a) all claims or matters related to or arising from this Agreement (including any tort or non-contractual claims) and (b) any questions concerning the construction, interpretation, validity and enforceability hereof, and the performance of the obligations imposed by this Agreement, in each case without giving effect to any choice-of-law or conflict-of-law rules or provisions (whether of the State of Delaware or any other jurisdiction) that would cause the application of the Law of any jurisdiction other than the State of Delaware. Notwithstanding the foregoing, to the extent applicable, the Cayman Companies Act shall also apply to the Domestication. EACH PARTY TO THIS AGREEMENT HEREBY IRREVOCABLY WAIVES ALL RIGHTS TO TRIAL BY JURY IN ANY PROCEEDING BROUGHT TO RESOLVE ANY DISPUTE BETWEEN OR AMONG ANY OF THE PARTIES (WHETHER ARISING IN CONTRACT, TORT OR OTHERWISE) ARISING OUT OF, CONNECTED WITH, RELATED OR INCIDENTAL TO THIS AGREEMENT, THE TRANSACTIONS AND/OR THE RELATIONSHIPS ESTABLISHED AMONG THE PARTIES UNDER THIS AGREEMENT. THE PARTIES FURTHER WARRANT AND REPRESENT THAT EACH HAS REVIEWED THIS WAIVER WITH ITS LEGAL COUNSEL, AND THAT EACH KNOWINGLY AND VOLUNTARILY WAIVES ITS JURY TRIAL RIGHTS FOLLOWING CONSULTATION WITH LEGAL
Annex G-64
COUNSEL. Each of the Parties submits to the exclusive jurisdiction of first, the Chancery Court of the State of Delaware or, in the event, but only in the event, that the Court of Chancery of the State of Delaware does not have subject matter jurisdiction, the Superior Court of the State of Delaware (Complex Commercial Division) or, if subject matter jurisdiction over the Proceeding is vested exclusively in the federal courts of the United States of America, the United States District Court for the District of Delaware, in any Proceeding arising out of or relating to this Agreement, agrees that all claims in respect of the Proceeding shall be heard and determined in any such court and agrees not to bring any Proceeding arising out of or relating to this Agreement in any other courts. Nothing in this Section 10.7, however, shall affect the right of any Party to serve legal process in any other manner permitted by Law or at equity. Each Party agrees that a final judgment in any Proceeding so brought shall be conclusive and may be enforced by suit on the judgment or in any other manner provided by Law or at equity.
Section 10.8 Non-Survival. Except as set forth in Section 9.3, the Parties, intending to modify any applicable statute of limitations, agree that none of the representations, warranties, covenants or agreements set forth in this Agreement or in any Ancillary Agreement or any certificate or letter of transmittal delivered hereunder including any rights arising out of any breach of such representations, warranties, covenants or agreements, shall survive the Closing (and there shall be no Liability after the Closing in respect thereof), in each case, except for those covenants and agreements that by their terms contemplate performance, in each case, in whole or in part after the Closing, and then only with respect to the applicable period following the Closing (including any breaches occurring after the Closing), which shall survive until 30 days following the date of the expiration, by its terms of the obligation of the applicable Party under such covenant or agreement. Notwithstanding anything to the contrary contained herein, none of the provisions set forth herein shall be deemed a waiver by any Party of any right or remedy which such Party may have at Law or in equity in the case of Fraud.
Section 10.9 Trust Account Waiver. The Company acknowledges that EQV has established the Trust Account for the benefit of its public EQV Stockholders, which holds proceeds of its initial public offering. For and in consideration of EQV entering into this Agreement and for other good and valuable consideration, the receipt and sufficiency of which is hereby acknowledged, the Company, for itself and the Affiliates and Persons it has the authority to bind, hereby agrees it does not now and shall not at any time hereafter have any right, title, interest or claim of any kind in or to any assets in the Trust Account (or distributions therefrom to (a) the public EQV Stockholders upon the redemption of their shares and (b) the underwriters of EQV’s initial public offering in respect of their deferred underwriting commissions held in the Trust Account, in each case as set forth in the Trust Agreement (collectively, the “Trust Distributions”)), and hereby waives any claims it has or may have at any time solely against the Trust Account (including the Trust Distributions) as a result of, or arising out of, any discussions, Contracts or agreements (including this Agreement) among EQV and the Company or the Company’s Unitholders and will not seek recourse against the Trust Account (including the Trust Distributions) for any reason whatsoever; provided that nothing in this Section 10.9 shall limit any right to specifically enforce this Agreement pursuant to Section 10.11. The Company agrees and acknowledges that such irrevocable waiver is material to this Agreement and specifically relied upon by EQV to induce EQV to enter into this Agreement, and the Company further intends and understands such waiver to be Enforceable against the Company and each of the Affiliates and Persons that it has the authority to bind under applicable Law. To the extent that the Company or any of its Affiliates or Persons that it has the authority to bind commences any Proceeding against EQV or any of its Affiliates based upon, in connection with, relating to or arising out of any matter relating to EQV or its Representatives, which proceeding seeks, in whole or in part, monetary relief against EQV or its Representatives, the Company hereby acknowledges and agrees that its Affiliates’ sole remedy shall be against assets of the EQV Parties not in the Trust Account and that such claim shall not permit the Company or such Affiliates (or any Person claiming on its behalf) to have any claim against the Trust Account (including the Trust Distributions) or any amounts contained in the Trust Account while in the Trust Account. Notwithstanding the foregoing, nothing in this Section 10.9 shall serve to limit or prohibit (i) the Company’s or the Company Unitholder’s right to pursue a claim against the EQV Parties for legal relief against assets held outside the Trust Account or pursuant to Section 10.11 for specific performance or other non-monetary relief, or (ii) any claims that the Company or the Company Unitholder may have in the future against EQV’s assets or funds that are not held in the Trust Account (including any funds that have been released from the Trust Account (other than the Trust Distributions) and any assets that have been purchased or acquired with any such funds) other than as contemplated by this Agreement.
Section 10.10 Counterparts; Electronic Delivery. This Agreement, the Ancillary Agreements and the other agreements, certificates, instruments and documents delivered pursuant to this Agreement may be executed and delivered in one or more counterparts and by email or other electronic transmission, each of which shall be deemed an original and all of which shall be considered one and the same agreement. No Party shall raise the use of email
Annex G-65
to deliver a signature or the fact that any signature or agreement or instrument was transmitted or communicated through the use of email as a defense to the formation or enforceability of a Contract and each Party forever waives any such defense. The words “execution,” “signed,” “signature,” and words of like import in this Agreement or in any other certificate, agreement or document related to this Agreement or the other Ancillary Agreements shall include images of manually executed signatures transmitted by facsimile or other electronic format (including, “pdf”, “tif” or “jpg”) and other electronic signatures (including, DocuSign and AdobeSign). The use of electronic signatures and electronic records (including, any contract or other record created, generated, sent, communicated, received, or stored by electronic means) shall be of the same legal effect, validity and enforceability as a manually executed signature or use of a paper-based record-keeping system to the fullest extent permitted by applicable law, including the Federal Electronic Signatures in Global and National Commerce Act, the Delaware Uniform Electronic Transactions Act and any other applicable law. Minor variations in the form of the signature page, including footers from earlier versions of this Agreement or any such other document, shall be disregarded in determining the party’s intent or the effectiveness of such signature.
Section 10.11 Specific Performance. Each Party acknowledges that the rights of each Party to consummate the Transactions are unique and recognizes and affirms that in the event any of the provisions hereof are not performed in accordance with their specific terms or otherwise are breached, money damages would be inadequate (and therefore the non-breaching Party would have no adequate remedy at Law) and the non-breaching Party would be irreparably damaged. Accordingly, each Party agrees that each other Party shall be entitled to specific performance, an injunction or other equitable relief (without posting of bond or other security or needing to prove irreparable harm) to prevent breaches of the provisions hereof and to enforce specifically this Agreement or any Ancillary Agreement to the extent expressly contemplated herein or therein and the terms and provisions hereof in any Proceeding, in addition to any other remedy to which such Person may be entitled. Each Party agrees that it will not oppose the granting of specific performance and other equitable relief on the basis that the other Parties have an adequate remedy at Law or that an award of specific performance is not an appropriate remedy for any reason at Law or equity. The Parties acknowledge and agree that any Party seeking an injunction to prevent breaches of this Agreement and to enforce specifically the terms and provisions hereof in accordance with this Section 10.11 shall not be required to provide any bond or other security in connection with any such injunction.
Section 10.12 No Third-Party Beneficiaries. This Agreement is for the sole benefit of the Parties and their permitted assigns and nothing herein expressed or implied shall give or be construed to give any Person, other than the Parties and such permitted assigns, and the parties identified in Section 6.12(d) (and for the limited purpose therein), any legal or equitable rights hereunder (other than (a) Non-Party Affiliates, each of whom is an express third-party beneficiary hereunder to the provisions of Section 10.14 and (b) the Indemnified Parties, each of whom is an express third-party beneficiary hereunder to the provisions of Section 9.3).
Section 10.13 Schedules and Exhibits. All Schedules and Exhibits attached hereto or referred to herein are (a) each hereby incorporated in and made a part of this Agreement as if set forth in full herein and (b) qualified in their entirety by reference to specific provisions of this Agreement. Any fact or item disclosed in any Section of the Schedules shall be deemed disclosed in each other Section of the applicable Schedule to which such fact or item may apply so long as (i) such other Section is referenced by applicable cross-reference or (ii) it is reasonably apparent on the face of such disclosure that such disclosure is applicable to such other Section or portion of the Schedule. The headings contained in the Schedules are for convenience of reference only and shall not be deemed to modify or influence the interpretation of the information contained in the Schedules. The Schedules are not intended to constitute, and shall not be construed as, an admission or indication that any such fact or item is required to be disclosed. The Schedules shall not be deemed to expand in any way the scope or effect of any representations, warranties or covenants described herein. Any fact or item, including the specification of any dollar amount, disclosed in the Schedules shall not by reason only of such inclusion (A) be deemed to be material, to establish any standard of materiality or to define further the meaning of such terms for purposes hereof, or (B) represent a determination that such item or matter did not arise in the Ordinary Course of Business, and matters reflected in the Schedules are not necessarily limited to matters required by this Agreement to be reflected herein and may be included solely for information purposes. Moreover, in disclosing the information in the Schedules, the Parties, to the fullest extent permitted by law, expressly do not waive any attorney-client privilege associated with such information or any protection afforded by the work-product doctrine with respect to any of the matters disclosed or discussed therein. The information contained in the Schedules shall be kept strictly confidential in accordance with Section 6.4 by the Parties and no third party may rely on any information disclosed or set forth therein.
Annex G-66
Section 10.14 No Recourse. Notwithstanding anything that may be expressed or implied herein (except in the case of the immediately succeeding sentence) or any document, agreement, or instrument delivered contemporaneously herewith, and notwithstanding the fact that any Party may be a partnership or limited liability company, each Party, by its acceptance of the benefits of this Agreement, covenants, agrees and acknowledges that no Persons other than the Parties shall have any obligation hereunder and that it has no rights of recovery hereunder against, and no recourse hereunder or under any documents, agreements, or instruments delivered contemporaneously herewith or in respect of any oral representations made or alleged to be made in connection herewith or therewith shall be had against, any former, current or future director, officer, agent, Affiliate, manager, assignee, incorporator, controlling Person, fiduciary, Representative or employee of any Party (or any of their successors or permitted assignees), against any former, current, or future general or limited partner, manager, stockholder or member of any Party (or any of their successors or permitted assignees) or any Affiliate thereof or against any former, current or future director, officer, agent, employee, Affiliate, manager, assignee, incorporator, controlling Person, fiduciary, Representative, general or limited partner, stockholder, manager or member of any of the foregoing, but in each case not including the Parties (each, but excluding for the avoidance of doubt, the Parties, a “Non-Party Affiliate”), whether by or through attempted piercing of the corporate veil, by or through a claim (whether in tort, Contract or otherwise) by or on behalf of such Party against the Non-Party Affiliates, by the enforcement of any assessment or by any Proceeding, or by virtue of any statute, regulation or other applicable Law, or otherwise; it being agreed and acknowledged that no personal Liability whatsoever shall attach to, be imposed on, or otherwise be incurred by any Non-Party Affiliate, as such, for any obligations of the applicable Party under this Agreement or the Transactions, under any documents or instruments delivered contemporaneously herewith, at or prior to Closing, in respect of any oral representations made or alleged to be made in connection herewith or therewith, or for any claim (whether in tort, Contract or otherwise) based on, in respect of, or by reason of, such obligations or their creation. Notwithstanding the forgoing, a Non-Party Affiliate may have obligations under any documents, agreements, or instruments delivered contemporaneously herewith or otherwise contemplated hereby if such Non-Party Affiliate is party to such document, agreement or instrument. Except to the extent otherwise set forth in, and subject in all cases to the terms and conditions of and limitations herein, this Agreement may only be enforced against, and any claim or cause of action of any kind based upon, arising out of, or related to this Agreement, or the negotiation, execution or performance hereof, may only be brought against the entities that are named as Parties and then only with respect to the specific obligations set forth herein with respect to such Party. Each Non-Party Affiliate is intended as a third-party beneficiary of this Section 10.14.
Section 10.15 Equitable Adjustments. If, during the Pre-Closing Period, the EQV Class A Shares shall have been changed into a different number of units or shares or a different class, with the prior written consent of the Company to the extent required by this Agreement, by reason of any stock dividend, share recapitalization, subdivision, reclassification, recapitalization, split, combination, consolidation or exchange of shares, or any similar event shall have occurred, then any number or amount of Purchaser Class A Shares to be issued to Company Unitholder contained herein will be appropriately adjusted to provide to the Company Unitholder the same economic effect as contemplated hereby prior to such event.
Section 10.16 Legal Representation and Privilege.
(a) Each Party hereby agrees, on behalf of itself, its Affiliates, and its and their directors, managers, officers, owners and employees and each of their successors and assigns (all such parties, the “Waiving Parties”), that Baker Botts may represent the Company Unitholder or any direct or indirect director, manager, officer, owner, employee or Affiliate thereof (other than, following the Closing, EQV or any of its Subsidiaries), in connection with any dispute, claim, Proceeding or Liability arising out of or relating to this Agreement, any Ancillary Agreement, the Transactions or the transactions contemplated by the Ancillary Agreements (any such representation, the “Company Unitholder Post-Closing Representation”) notwithstanding its representation (or any continued representation) of the Company and the Company Unitholder in connection with the Transactions, and each Party on behalf of itself and the Waiving Parties hereby consents thereto and irrevocably waives (and will not assert) any conflict of interest or any objection arising therefrom or relating thereto, even though the interests of the Company Unitholder Post-Closing Representation may be directly adverse to the Waiving Parties.
(b) Each of the Parties acknowledges that the foregoing provision applies whether or not Baker Botts provides legal services to any EQV Party or the Surviving Company after the Closing Date. Each of the Parties, for itself and the Waiving Parties, hereby irrevocably acknowledges and agrees that all communications among Baker Botts (or any other counsel that represented the Company or the Company
Annex G-67
Unitholder), the Company, the Company Unitholder and/or any director, manager, officer, owner, employee or Representative of any of the foregoing made in connection with the negotiation, preparation, execution, delivery and performance under, or any dispute, claim, Proceeding or Liability arising out of or relating to, this Agreement, any Ancillary Agreement or the Transactions or any matter relating to any of the foregoing are privileged communications, and shall remain privileged after the Closing, and the attorney-client privilege and the expectation of client confidence and work product and other immunities belong solely to the Company Unitholder, and is exclusively controlled by the Company Unitholder, and shall not pass to or be claimed by EQV, any Subsidiary of EQV, the Surviving Company, or any other Party or Waiving Party, other than the Company Unitholder. From and after the Closing, each Party (other than the Company Unitholder) shall not and shall cause its Waiving Parties not to access the same or seek to obtain the same by any process. From and after the Closing, each of the Parties (other than the Company Unitholder), on behalf of itself and the Waiving Parties, irrevocably waives and will not assert any attorney-client privilege or work product or other immunities with respect to any communication among Baker Botts (or any other counsel that represented the Company or the Company Unitholder), the Company, Company Unitholder and/or any director, manager, officer, owner, employee or Representative of any of the foregoing occurring prior to the Closing in connection with any the Company Unitholder Post-Closing Representation. Notwithstanding the foregoing, in the event that a dispute arises between any Party or its Waiving Parties, on the one hand, and a third party, on the other hand, such Party or its Waiving Party, as applicable, may assert the attorney-client privilege or work product or other immunities to prevent disclosure of confidential communications to such third party; provided, however, that no Party (or its Waiving Party) may waive such privilege or other immunity without the prior written consent of the Company Unitholder.
* * * * *
Annex G-68
Each of the undersigned has caused this Agreement and Plan of Merger to be duly executed as of the date first above written.
|
EQV Ventures Acquisition Corp. |
||||
|
By: |
/s/ Tyson Taylor |
|||
|
Name: |
Tyson Taylor |
|||
|
Title: |
Authorized Representative |
|||
|
Prometheus PubCo Inc. |
||||
|
By: |
/s/ Tyson Taylor |
|||
|
Name: |
Tyson Taylor |
|||
|
Title: |
President |
|||
|
EQVR Merger Sub LLC |
||||
|
By: |
/s/ Tyson Taylor |
|||
|
Name: |
Tyson Taylor |
|||
|
Title: |
President |
|||
|
COMPANY: |
||||
|
EQV Resources LLC |
||||
|
By: |
/s/ Tyson Taylor |
|||
|
Name: |
Tyson Taylor |
|||
|
Title: |
Secretary |
|||
|
COMPANY UNITHOLDER: |
||||
|
EQV Resources Intermediate LLC |
||||
|
By: |
/s/ Tyson Taylor |
|||
|
Name: |
Tyson Taylor |
|||
|
Title: |
Secretary |
|||
|
PRESIDIO: |
||||
|
Presidio Investment Holdings LLC |
||||
|
By: |
/s/ Brett J. Barnes |
|||
|
Name: |
Brett J. Barnes |
|||
|
Title: |
Executive Vice President & General Counsel |
|||
Signature Page to Agreement and Plan of Merger
Annex G-69
EXHIBIT A
Form of Purchaser Charter
Annex G-70
EXHIBIT B
Form of Purchaser Bylaws
Annex G-71
EXHIBIT C
Form of Registration and Stockholders’ Rights Agreement
Annex G-72
EXHIBIT D
Form of Transition Services Agreement
Annex G-73
EXHIBIT E
Form of Certificate of Merger
Annex G-74
Annex H
AMENDED AND RESTATED CERTIFICATE OF INCORPORATION
OF
PRESIDIO PRODUCTION COMPANY
a Delaware corporation
Presidio Production Company, a corporation organized and existing under the laws of the State of Delaware (the “Corporation”), hereby certifies as follows:
A. The name of the Corporation is Presidio Production Company. The Corporation’s original certificate of incorporation was filed with the office of the Secretary of State of the State of Delaware on July 30, 2025.
B. This amended and restated certificate of incorporation (this “Certificate of Incorporation”) was duly adopted in accordance with Sections 242 and 245 of the General Corporation Law of the State of Delaware, as amended (the “DGCL”), restates and amends the provisions of the Corporation’s certificate of incorporation and has been duly approved by the written consent of the stockholders of the Corporation in accordance with Section 228 of the DGCL.
C. The text of the certificate of incorporation of this Corporation is hereby amended and restated to read in its entirety as follows:
Article I
NAME
The name of the Corporation is Presidio Production Company.
Article II
REGISTERED OFFICE
The address of the Corporation’s registered office in the State of Delaware is [•]. The name of its registered agent at such address is [•].
Article III
PURPOSE
The purpose of the Corporation is to engage in any lawful act or activity for which corporations may be organized under the DGCL.
Article IV
CAPITAL STOCK
4.1. Authorized Capital Stock and Recapitalization.
(a) Authorized Capital Stock. The total number of shares of all classes of capital stock that the Corporation is authorized to issue is [•] shares, consisting of three classes as follows:
(i) [•] shares of Class A common stock, par value $0.0001 per share (“Class A Common Stock”);
(ii) [•] shares of Class B common stock, par value $0.0001 per share (“Class B Common Stock” and, together with the Class A Common Stock, “Common Stock”); and
(iii) [•] shares of preferred stock, par value $0.0001 per share (“Preferred Stock”).
(b) Recapitalization. Effective upon the filing of this Certificate of Incorporation with the Secretary of State of the State of Delaware, all shares of common stock, par value $0.0001 per share, of the Corporation issued and outstanding immediately prior to the filing of this Certificate of Incorporation (the “Existing Common Stock”) shall be cancelled and retired for no consideration (the “Recapitalization”). The Recapitalization shall occur automatically without any further action by the holders of Existing Common Stock.
Annex H-1
4.2. Increase or Decrease in Authorized Capital Stock. Subject to Sections 242(d)(1) or (d)(2) of the DGCL, the number of authorized shares of Class A Common Stock, Class B Common Stock or Preferred Stock may be increased or decreased (but not below the number of shares thereof then outstanding) by the affirmative vote of the holders of a majority of the voting power of all then outstanding shares of capital stock of the Corporation entitled to vote generally in the election of directors, irrespective of the provisions of Section 242(b)(2) of the DGCL (or any successor provision thereto), voting together as a single class, without a separate vote of the holders of the class or classes the number of authorized shares of which are being increased or decreased, unless a vote by any holders of one or more series of Preferred Stock is required by the express terms of any series of Preferred Stock as provided for or fixed pursuant to the provisions of Section 4.4 of this Certificate of Incorporation.
4.3. Common Stock. The powers, preferences and rights of the Class A Common Stock and the Class B Common Stock, and the qualifications, limitations or restrictions thereof are as follows:
(a) Voting Rights. Except as otherwise required by law:
(i) the holders of shares of Class A Common Stock shall be entitled to one vote for each such share on each matter properly submitted to the stockholders of the Corporation on which the holders of shares of Class A Common Stock are entitled to vote, whether voting separately as a class or otherwise;
(ii) the holders of shares of Class B Common Stock shall be entitled to one vote for each such share on each matter properly submitted to the stockholders of the Corporation on which the holders of shares of Class B Common Stock are entitled to vote, whether voting separately as a class or otherwise;
(iii) except as otherwise required in this Certificate of Incorporation or by the DGCL, the holders of shares of Class A Common Stock and Class B Common Stock shall vote together as a single class (or, if any holders of shares of Preferred Stock are entitled to vote together with the holders of Class A Common Stock and Class B Common Stock, as a single class with such holders of Preferred Stock) on all matters submitted to a vote of stockholders of the Corporation; and
(iv) the holders of shares of Class A Common Stock and Class B Common Stock shall not have cumulative voting rights.
Except as otherwise required by law or this Certificate of Incorporation, and subject to the rights of the holders of shares of Preferred Stock, if any, at any annual or special meeting of the stockholders of the Corporation, the holders of shares of Common Stock shall have the right to vote for the election of directors and on all other matters properly submitted to a vote of the stockholders; provided, however, that, except as otherwise required by law, holders of shares of Common Stock shall not be entitled to vote on any amendment to this Certificate of Incorporation that relates solely to the terms, number of shares, powers, designations, preferences or relative, participating, optional or other special rights (including, without limitation, voting rights), or to qualifications, limitations or restrictions thereof, of one or more outstanding series of Preferred Stock if the holders of such affected series are entitled, either separately or together with the holders of one or more other such series, to vote thereon pursuant to this Certificate of Incorporation or pursuant to the DGCL.
(b) Dividends and Distributions. Subject to the rights of the holders of shares of Preferred Stock, the holders of shares of Common Stock shall be entitled to receive such dividends and other distributions (payable in cash, property or capital stock of the Corporation) when, as and if declared thereon by the board of directors of the Corporation (the “Board”) from time to time out of any assets or funds of the Corporation legally available therefor and shall share equally on a per share basis in such dividends and distributions. Other than in connection with a dividend declared by the Board in connection with a “poison pill” or similar stockholder rights plan, dividends shall not be declared or paid on the Class B Common Stock and the holders of shares of Class B Common Stock shall have no right to receive dividends in respect of such shares of Class B Common Stock.
(c) Liquidation Rights. In the event of any voluntary or involuntary liquidation, dissolution or winding-up of the Corporation, after payment or provision for payment of the debts and other liabilities of the Corporation, and subject to the rights of the holders of shares of Preferred Stock in respect thereof, the holders of shares of Class A Common Stock and Class B Common Stock shall be entitled to receive all of the remaining assets of
Annex H-2
the Corporation available for distribution to its stockholders, ratably in proportion to the number of shares of Common Stock held by them; provided, however, that the holders of shares of Class B Common Stock shall be entitled to receive $0.0001 per share, and upon receiving such amount, the holders of shares of Class B Common Stock, as such, shall not be entitled to receive any other assets or funds of the Corporation. A consolidation, reorganization or merger of the Corporation with any other Person or Persons (as defined below), or a sale of all or substantially all of the assets of the Corporation, shall not be considered to be a liquidation, dissolution or winding-up of the Corporation within the meaning of this Section 4.3(c).
4.4. Class B Common Stock.
(a) From and after the effectiveness of this Certificate of Incorporation with the Secretary of State of the State of Delaware (the “Effective Time”), shares of Class B Common Stock may be issued only to, and registered only in the name of, the OpCo Owners (as defined below), their respective successors and assigns, and/or their Permitted Transferees (as defined below) in accordance with Section 4.6 (including all subsequent successors, assigns, Permitted Transferees and the OpCo Owners together with such Persons, collectively, the “Permitted Class B Owners”) and the aggregate number of shares of Class B Common Stock at any time registered in the name of each such Permitted Class B Owner must be equal to the aggregate number of OpCo Common Units (as defined below) held of record at such time by such Permitted Class B Owner under the LLC Agreement (as defined below). As used in this Certificate of Incorporation: (i) “OpCo Common Unit” means a membership interest in Prometheus Holdings LLC, authorized and issued under the Amended and Restated Limited Liability Company Agreement of Prometheus Holdings LLC, dated as of [•], 2025, as such agreement may be further amended, restated, amended and restated, supplemented or otherwise modified from time to time (the “LLC Agreement”), and constituting a “Common Unit” as defined in such LLC Agreement; (ii) “OpCo Owner” means each of the holders of Common Units (other than the Corporation) of Prometheus Holdings LLC, a Delaware limited liability company (“OpCo”), as set forth on Schedule I of the LLC Agreement (as defined below) (as such Schedule I may be amended from time to time in accordance with the LLC Agreement); and (iii) “Permitted Transferee” has the meaning given to it in the LLC Agreement, and includes any other Person otherwise permitted to be a transferee of Common Units under the LLC Agreement.
(b) The Corporation shall, to the fullest extent permitted by law, undertake all necessary and appropriate action to ensure that the number of shares of Class B Common Stock issued by the Corporation at any time to, or otherwise held of record by, any Permitted Class B Owner shall be equal to the aggregate number of Common Units held of record by such Permitted Class B Owner in accordance with the terms of the LLC Agreement.
(c) In the event that there is a merger, consolidation or Change of Control (as defined below) of the Corporation that was approved by the Board of Directors prior to such merger, consolidation or Change of Control, then the holders of shares of Class B Common Stock, solely in their capacities as such, shall not be entitled to receive more than $0.0001 per share of Class B Common Stock, whether in the form of consideration for such shares or in the form of a distribution of the proceeds of a sale of all or substantially all of the assets of the Corporation with respect to such shares.
4.5. Preferred Stock.
(a) Subject to any limitations prescribed by law, the Board is expressly authorized to issue from time to time shares of Preferred Stock in one or more series pursuant to a resolution or resolutions providing for such issue duly adopted by the Board. The Board is further authorized, subject to limitations prescribed by law, to fix by resolution or resolutions and to set forth in a certification of designation filed pursuant to the DGCL the powers, designations, preferences and relative, participating, optional or other special rights, if any, and the qualifications, limitations or restrictions thereof, if any, of any wholly unissued series of Preferred Stock, including, without limitation, dividend rights, dividend rate, conversion rights, voting rights, rights and terms of redemption (including, without limitation, sinking fund provisions), redemption price or prices and liquidation preferences of any such series, and the number of shares constituting any such series and the designation thereof, or any of the foregoing.
(b) The Board is further authorized to increase (but not above the total number of authorized shares of the class) or decrease (but not below the number of shares of any such series then outstanding) the number of shares of any series of Preferred Stock, the number of which was fixed by it, subsequent to the issuance of shares of such series then outstanding, subject to the powers, preferences and rights, and the qualifications, limitations and restrictions thereof, stated in this Certificate of Incorporation or the resolution of the Board originally fixing the
Annex H-3
number of shares of such series. If the number of shares of any series of Preferred Stock is so decreased, then the shares constituting such decrease shall resume the status that they had prior to the adoption of the resolution originally fixing the number of shares of such series.
4.6. Transfer of Class B Common Stock.
(a) A holder of Class B Common Stock may surrender shares of Class B Common Stock to the Corporation for cancellation for no consideration at any time. Following the surrender, or other acquisition, of any shares of Class B Common Stock to or by the Corporation, the Corporation will take all actions necessary to cancel and retire such shares and such shares shall not be re-issued by the Corporation.
(b) Except as set forth in Section 4.6(a), a holder of Class B Common Stock may transfer or assign shares of Class B Common Stock (or any legal or beneficial interest in such shares) (directly or indirectly, including by operation of law) only to a Permitted Transferee of such holder, and only if such holder also simultaneously transfers an equal number of such holder’s Common Units to such Permitted Transferee in compliance with the LLC Agreement. The transfer restrictions described in this Section 4.6(b) are referred to as the “Restrictions.”
(c) Any purported transfer of shares of Class B Common Stock in violation of the Restrictions shall be null and void. If, notwithstanding the Restrictions, a Person shall, voluntarily or involuntarily, purportedly become or attempt to become, the purported owner (“Purported Owner”) of shares of Class B Common Stock in violation of the Restrictions, then the Purported Owner shall not obtain any rights in, to or with respect to such shares of Class B Common Stock (the “Restricted Shares”), and the purported transfer of the Restricted Shares to the Purported Owner shall not be recognized by the Corporation, the Corporation’s transfer agent (the “Transfer Agent”) or the Secretary of the Corporation and each Restricted Share shall, to the fullest extent permitted by law, automatically, without any further action on the part of the Corporation, the holder thereof, the Purported Owner or any other party, lose all voting rights as set forth herein and become a non-voting share.
(d) Upon a determination by the Board of Directors that a Person has attempted or may attempt to transfer or to acquire Restricted Shares in violation of the Restrictions, the Corporation may take such action as it deems advisable to refuse to give effect to such transfer or acquisition on the books and records of the Corporation, including without limitation to cause the Transfer Agent or the Secretary of the Corporation, as applicable, to not record the Purported Owner as the record owner of the Restricted Shares, and to institute proceedings to enjoin or rescind any such transfer or acquisition.
(e) The Board of Directors may, to the extent permitted by law, from time to time establish, modify, amend or rescind, by bylaw or otherwise, regulations and procedures not inconsistent with the provisions of this Section 4.6 for determining whether any transfer or acquisition of shares of Class B Common Stock would violate the Restrictions and for the orderly application, administration and implementation of the provisions of this Section 4.6. Any such procedures and regulations shall be kept on file with the Secretary of the Corporation and with the Transfer Agent and shall be made available for inspection by and, upon written request shall be mailed to, holders of shares of Class B Common Stock.
4.7. Certificates. All certificates or book entries representing shares of Class B Common Stock shall bear a legend substantially in the following form (or in such other form as the Board may determine):
THE SECURITIES REPRESENTED BY THIS BOOK ENTRY ARE SUBJECT TO THE RESTRICTIONS (INCLUDING RESTRICTIONS ON TRANSFER) SET FORTH IN THE AMENDED AND RESTATED CERTIFICATE OF INCORPORATION OF THE CORPORATION AS IT MAY BE AMENDED AND/OR RESTATED (A COPY OF WHICH IS ON FILE WITH THE SECRETARY OF THE CORPORATION AND SHALL BE PROVIDED FREE OF CHARGE TO ANY STOCKHOLDER MAKING A REQUEST THEREFOR).
4.8. Fractions. Class A Common Stock and Class B Common Stock may be issued and transferred in fractions of a share which shall entitle the holder to exercise fractional voting rights and to have the benefit of all other rights of holders of Class A Common Stock and Class B Common Stock, as applicable. Subject to the Restrictions, holders of shares of Class A Common Stock and Class B Common Stock shall be entitled to transfer fractions thereof and the Corporation shall, and shall cause the Transfer Agent to, facilitate any such transfers, including by issuing
Annex H-4
certificates or making book entries representing any such fractional shares. For all purposes of this Certificate of Incorporation, all references to Class A Common Stock and Class B Common Stock or any share thereof (whether in the singular or plural) shall be deemed to include references to any fraction of a share of such Class A Common Stock or Class B Common Stock.
4.9. Share Reserves.
(a) The Corporation shall at all times reserve and keep available out of its authorized but unissued shares of Class A Common Stock, such number of shares of Class A Common Stock that shall from time to time to be sufficient to effect the exchange of all outstanding Common Units held by holders of the Class B Common Stock (together with Class B Common Stock) for shares of Class A Common Stock; provided that nothing contained herein shall be construed to preclude the Corporation from satisfying its obligations in respect of the exchange of the Common Units (together with Class B Common Stock) by delivery of shares of Class A Common Stock that are held in the treasury of the Corporation.
(b) The Corporation shall use its best efforts to cause to be reserved and kept available for issuance at all times a sufficient number of authorized but unissued shares of Class B Common Stock, such number of shares of Class B Common Stock that shall from time to time be sufficient to effect the issuance of shares of Class B Common Stock to holders of newly issued Common Units for such consideration and for such corporate purposes as the Board of Directors may from time to time determine.
Article V
BOARD OF DIRECTORS
5.1. General Powers. The business and affairs of the Corporation shall be managed by or under the direction of the Board.
5.2. Number of Directors; Election; Term.
(a) The number of members of the entire Board shall be fixed, from time to time, exclusively by the Board in accordance with the bylaws of the Corporation (as amended from time to time in accordance with the provisions hereof and thereof, the “Bylaws”), subject to the rights of holders of any series of Preferred Stock with respect to the election of directors, if any.
(b) Subject to the rights of holders of any series of Preferred Stock with respect to the election of directors, the directors of the Corporation shall be divided into three classes as nearly equal in number as is practicable, hereby designated Class I, Class II and Class III. The Board is authorized to assign members of the Board already in office, as well as each director elected or appointed to a newly created directorship due to an increase in the size of the Board, to Class I, Class II or Class III. The term of office of the initial Class I directors shall expire upon the election of directors at the first annual meeting of stockholders following the effectiveness of this Article V; the term of office of the initial Class II directors shall expire upon the election of directors at the second annual meeting of stockholders following the effectiveness of this Article V; and the term of office of the initial Class III directors shall expire upon the election of directors at the third annual meeting of stockholders following the effectiveness of this Article V. At each annual meeting of stockholders, commencing with the first annual meeting of stockholders following the effectiveness of this Article V, each of the successors elected to replace the directors of a class whose term shall have expired at such annual meeting shall be elected to hold office until the third annual meeting next succeeding his or her election and until his or her respective successor shall have been duly elected and qualified. Subject to the rights of holders of any series of Preferred Stock with respect to the election of directors, if the number of directors that constitutes the Board is changed, any newly created directorships or decrease in directorships shall be so apportioned by the Board among the classes as to make all classes as nearly equal in number as is practicable, provided that no decrease in the number of directors constituting the Board shall shorten the term of any incumbent director.
(c) Notwithstanding the foregoing provisions of this Section 5.2, and subject to the rights of holders of any series of Preferred Stock with respect to the election of directors, each director shall serve until such director’s successor is duly elected and qualified or until such director’s earlier death, resignation or removal.
(d) Elections of directors need not be by written ballot unless the Bylaws shall so provide.
Annex H-5
(e) Notwithstanding any of the other provisions of this Article V, whenever the holders of any one or more series of Preferred Stock issued by the Corporation shall have the right, voting separately by series, to elect directors at an annual or special meeting of stockholders, the election, term of office, filling of vacancies and other features of such directorships shall be governed by the terms of the certificate of designation for such series of Preferred Stock, and such directors so elected shall not be divided into classes pursuant to this Article V unless expressly provided by such terms. During any period when the holders of any series of Preferred Stock have the right to elect additional directors as provided for or fixed pursuant to the provisions of this Article V, then upon commencement and for the duration of the period during which such right continues; (i) the then otherwise total authorized number of directors of the Corporation shall automatically be increased by such specified number of directors, and the holders of such Preferred Stock shall be entitled to elect the additional directors so provided for or fixed pursuant to such provisions, and (ii) each such additional director shall serve until such director’s successor shall have been duly elected and qualified, or until such director’s right to hold such office terminates pursuant to such provisions, whichever occurs earlier, subject to such director’s earlier death, resignation or removal. Except as otherwise provided by the Board in the resolution or resolutions establishing such series, whenever the holders of any series of Preferred Stock having such right to elect additional directors are divested of such right pursuant to the provisions of such series of stock, the terms of office of all such additional directors elected by the holders of such stock, or elected to fill any vacancies resulting from the death, resignation or removal of such additional directors, shall forthwith terminate, and the total authorized number of directors of the Corporation shall be reduced accordingly.
5.3. Removal. Subject to the rights of holders of any series of Preferred Stock with respect to the election of directors, for so long as this Certificate of Incorporation provides for a classified Board, a director may be removed from office by the stockholders of the Corporation only for cause and only by the affirmative vote of the holders of at least a majority of the voting power of all then-outstanding shares of capital stock of the Corporation entitled to vote generally in the election of directors, voting together as a single class.
5.4. Vacancies and Newly Created Directorships. Subject to the rights of holders of any series of Preferred Stock with respect to the election of directors, vacancies occurring on the Board for any reason and newly created directorships resulting from an increase in the number of directors may be filled only by vote of a majority of the remaining members of the Board, although less than a quorum, or by a sole remaining director, at any meeting of the Board and not by the stockholders. A person so elected by the Board to fill a vacancy or newly created directorship shall hold office until the next election of the class for which such person shall have been assigned by the Board and until such person’s successor shall be duly elected and qualified or until such director’s earlier death, resignation or removal.
Article VI
AMENDMENT OF BYLAWS
In furtherance and not in limitation of the powers conferred by statute, the Board is expressly authorized to adopt, amend, alter or repeal the Bylaws. The affirmative vote of at least a majority of the Board of Directors then in office shall be required in order for the Board of Directors to adopt, amend, alter or repeal the Corporation’s Bylaws. Notwithstanding anything to the contrary contained in this Certificate of Incorporation or any provision of law which might otherwise permit a lesser vote of the stockholders, and subject to any limitations prescribed by any series of Preferred Stock, the Bylaws may also be adopted, amended, altered or repealed by the stockholders of the Corporation by the affirmative vote of the holders of at least a majority of the voting power of all then-outstanding shares of capital stock of the Corporation entitled to vote generally in the election of directors, voting together as a single class. No Bylaw hereafter legally altered, amended or repealed shall invalidate any prior act of the directors or officers of the Corporation that would have been valid if such Bylaw had not been altered, amended or repealed.
Article VII
STOCKHOLDERS
7.1. No Action by Written Consent of Stockholders. Except as otherwise expressly provided by the terms of any series of Preferred Stock permitting the holders of such series of Preferred Stock to act by written consent, any action required or permitted to be taken by the stockholders of the Corporation must be effected at a duly called annual or special meeting of the stockholders of the Corporation and may not be effected by written consent in lieu of a meeting.
Annex H-6
7.2. Special Meetings. Except as otherwise expressly provided by the terms of any series of Preferred Stock permitting the holders of such series of Preferred Stock to call a special meeting of the holders of such series, special meetings of the stockholders of the Corporation may be called only by the chairperson of the Board, the chief executive officer of the Corporation or the Board, and the ability of the stockholders to call a special meeting of the stockholders is hereby specifically denied.
7.3. Advance Notice. Advance notice of stockholder nominations for the election of directors and of business to be brought by stockholders before any meeting of the stockholders of the Corporation shall be given in the manner provided in the Bylaws.
Article VIII
LIMITATION OF LIABILITY AND INDEMNIFICATION
8.1. Limitation of Personal Liability. No director or officer of the Corporation shall be personally liable to the Corporation or its stockholders for monetary damages for breach of fiduciary duty as a director or officer, except to the extent such exemption from liability or limitation thereof is not permitted under the DGCL, as it presently exists or may hereafter be amended from time to time. If the DGCL is amended to authorize corporate action further eliminating or limiting the personal liability of directors or officers, then the liability of a director or officer of the Corporation shall be eliminated or limited to the fullest extent permitted by the DGCL, as so amended. For purposes of this Section 8.1, “officer” shall have the meaning provided in Section 102(b)(7) of the DGCL, as it presently exists or may hereafter be amended from time to time.
8.2. Indemnification and Advancement of Expenses. The Corporation shall indemnify its directors and officers to the fullest extent authorized or permitted by the DGCL, as now or hereafter in effect, and such right to indemnification shall continue as to a person who has ceased to be a director or officer of the Corporation and shall inure to the benefit of such person’s heirs, executors and personal and legal representatives. A director’s right to indemnification conferred by this Section 8.2 shall include the right to be paid by the Corporation the expenses incurred in defending or otherwise participating in any proceeding in advance of its final disposition, provided that such director presents to the Corporation a written undertaking to repay such amount if it shall ultimately be determined that such director is not entitled to be indemnified by the Corporation under this Article VIII or otherwise. Notwithstanding the foregoing, except for proceedings to enforce any director’s or officer’s rights to indemnification or any director’s rights to advancement of expenses, the Corporation shall not be obligated to indemnify any director or officer, or advance expenses of any director, (or such director’s or officer’s heirs, executors or personal or legal representatives) in connection with any proceeding (or part thereof) initiated by such person unless such proceeding (or part thereof) was authorized by the Board.
8.3. Non-Exclusivity of Rights. The rights to indemnification and advancement of expenses conferred in Section 8.2 of this Certificate of Incorporation shall neither be exclusive of, nor be deemed in limitation of, any rights to which any person may otherwise be or become entitled or permitted under this Certificate of Incorporation, the Bylaws, any statute, agreement, vote of stockholders or disinterested directors or otherwise.
8.4. Insurance. To the fullest extent authorized or permitted by the DGCL, the Corporation may purchase and maintain insurance on behalf of any current or former director or officer of the Corporation against any liability asserted against such person, whether or not the Corporation would have the power to indemnify such person against such liability under the provisions of this Article VIII or otherwise.
8.5. Persons Other Than Directors and Officers. This Article VIII shall not limit the right of the Corporation, to the extent and in the manner permitted by law, to indemnify and to advance expenses to, or to purchase and maintain insurance on behalf of, persons other than those persons described in the first sentence of Section 8.2 of this Certificate of Incorporation or to advance expenses to persons other than directors of the Corporation.
8.6. Effect of Modifications. Any amendment, repeal or modification of any provision contained in this Article VIII shall, unless otherwise required by law, be prospective only (except to the extent such amendment or change in law permits the Corporation to further limit or eliminate the liability of directors or officers) and shall not adversely affect any right or protection of any current or former director or officer of the Corporation existing at the time of such amendment, repeal or modification with respect to any acts or omissions occurring prior to such amendment, repeal or modification.
Annex H-7
Article IX
MISCELLANEOUS
9.1. Forum for Certain Actions.
(a) Forum. Unless a majority of the Board, acting on behalf of the Corporation, consents in writing to the selection of an alternative forum (which consent may be given at any time, including during the pendency of litigation), the Court of Chancery of the State of Delaware (or, if the Court of Chancery does not have jurisdiction, another state court located within the State of Delaware or, if no court located within the State of Delaware has jurisdiction, the federal district court for the District of Delaware), to the fullest extent permitted by law, shall be the sole and exclusive forum for (i) any derivative action or proceeding brought on behalf of the Corporation under Delaware law, (ii) any action asserting a claim of breach of a fiduciary duty owed by any current or former director, officer or other employee of the Corporation to the Corporation or the Corporation’s stockholders, (iii) any action asserting a claim against the Corporation or any of its directors, officers or other employees arising pursuant to any provision of the DGCL, this Certificate of Incorporation or the Bylaws (in each case, as may be amended from time to time), (iv) any action asserting a claim against the Corporation or any of its directors, officers or other employees governed by the internal affairs doctrine of the State of Delaware or (v) any other action asserting an “internal corporate claim,” as defined in Section 115 of the DGCL, in all cases subject to the court’s having personal jurisdiction over all indispensable parties named as defendants. Unless a majority of the Board, acting on behalf of the Corporation, consents in writing to the selection of an alternative forum (which consent may be given at any time, including during the pendency of litigation), the federal district courts of the United States of America, to the fullest extent permitted by law, shall be the sole and exclusive forum for the resolution of any action asserting a cause of action arising under the Securities Act. Notwithstanding the foregoing, this Section 9.1 shall not apply in any respect to claims or causes of action brought to enforce a duty or liability created by the Exchange Act, or the rules and regulations promulgated thereunder or any other claim or cause of action for which the federal courts have exclusive jurisdiction.
(b) Personal Jurisdiction. If any action the subject matter of which is within the scope of subparagraph (a) of this Section 9.1 is filed in a court other than a court located within the State of Delaware (a “Foreign Action”) in the name of any stockholder, such stockholder shall be deemed to have consented to (i) the personal jurisdiction of the state and federal courts located within the State of Delaware in connection with any action brought in any such court to enforce subparagraph (a) of this Section 9.1 (an “Enforcement Action”) and (ii) having service of process made upon such stockholder in any such Enforcement Action by service upon such stockholder’s counsel in the Foreign Action as agent for such stockholder.
(c) Enforceability. If any provision of this Section 9.1 shall be held to be invalid, illegal or unenforceable as applied to any person, entity or circumstance for any reason whatsoever, then, to the fullest extent permitted by law, the validity, legality and enforceability of such provision in any other circumstance and of the remaining provisions of this Section 9.1, and the application of such provision to other persons or entities and circumstances shall not in any way be affected or impaired thereby.
(d) Notice and Consent. For the avoidance of doubt, any person or entity purchasing or otherwise acquiring or holding any interest in any security of the Corporation shall be deemed to have notice of and consented to the provisions of this Section 9.1.
9.2. Section 203 of the DGCL. The Corporation expressly elects not to be governed by Section 203 of the DGCL and the restrictions and limitations set forth therein.
9.3. Interested Stockholder Transactions. Notwithstanding anything to the contrary set forth in this Certificate of Incorporation, the Corporation shall not engage in any Business Combination (as defined below) at any point in time at which the Corporation’s Class A Common Stock and/or Class B Common Stock is registered under Section 12(b) or 12(g) of the Exchange Act (as defined below) with any Interested Stockholder (as defined below) for a period of three years following the time that such stockholder became an Interested Stockholder, unless:
(a) prior to such time that such stockholder became an Interested Stockholder, the Board of Directors approved either the Business Combination or the transaction which resulted in such stockholder becoming an Interested Stockholder; or
Annex H-8
(b) upon consummation of the transaction which resulted in the stockholder becoming an Interested Stockholder, the Interested Stockholder owned at least 85% of the voting stock (as defined below) of the Corporation outstanding at the time the transaction commenced, excluding for purposes of determining the voting stock outstanding (but not the outstanding voting stock owned by the Interested Stockholder) those shares owned by (i) persons who are directors and also officers and (ii) employee stock plans in which employee participants do not have the right to determine confidentially whether shares held subject to the plan will be tendered in a tender or exchange offer; or
(c) at or subsequent to such time that such stockholder became an Interested Stockholder, the Business Combination is approved by the Board of Directors and authorized at an annual or special meeting of stockholders by the affirmative vote of at least 66-2/3% of the voting power of the outstanding shares of capital stock of the Corporation which is not owned by such Interested Stockholder.
9.4. Designation of the Corporation as the Stockholders’ Agent.
(a) Designation. All right, title and interest of any stockholder to any and all lost merger premium damages if an agreement to acquire all or substantially all of the stock of the Corporation is breached by an intended acquirer (“Lost Premium Damages”) shall be payable to the Corporation (which the Corporation may distribute to stockholders if the Board approves such distribution), and the Corporation’s stockholders specifically designate the Corporation (or its designee) as their agent for the purpose of pursuing Lost Premium Damages claims on behalf of the Corporation’s stockholders.
(b) Notice and Consent. For the avoidance of doubt, any person or entity purchasing or otherwise acquiring or holding any interest in any security of the Corporation shall be deemed to have notice of and consented to the provisions of this Section 9.4.
9.5. Amendment. The Corporation reserves the right to amend, alter or repeal any provision contained in this Certificate of Incorporation, in the manner now or hereafter prescribed by this Certificate of Incorporation and the DGCL, and all rights, preferences and privileges herein conferred upon stockholders of the Corporation by and pursuant to this Certificate of Incorporation in its present form or as hereafter amended are granted subject to the right reserved in this Section 9.5; provided however, that any amendment (including by merger, consolidation or otherwise) to this Certificate of Incorporation that gives holders of the Class B Common Stock (i) any rights to receive dividends or any other kind of distribution other than in connection with a liquidation, dissolution or winding-up pursuant to Section 4.3(c), (ii) any right to convert into or be exchanged for Class A Common Stock or (iii) any other economic rights shall, in addition to the affirmative vote of at least a majority of the voting power of all of the outstanding shares of capital stock of the Corporation entitled to vote generally in the election of directors, voting together as a single class, also requires the affirmative vote of a majority of shares of Class A Common Stock voting separately as a class. Except as otherwise required by law, holders of Class A Common Stock and Class B Common Stock shall not be entitled to vote on any amendment to this Certificate of Incorporation (including any certificate of designation with respect to Preferred Stock) that relates solely to the terms of one or more outstanding series of Preferred Stock if the holders of such affected series are entitled, either separately or together with the holders of one or more other such series, to vote thereon pursuant to this Certificate of Incorporation (including any certificate of designation with respect to Preferred Stock).
9.6. Severability. If any provision or provisions of this Certificate of Incorporation shall be held to be invalid, illegal or unenforceable as applied to any circumstance for any reason whatsoever, the validity, legality and enforceability of such provision in any other circumstance and of the remaining provisions of this Certificate of Incorporation (including, without limitation, each portion of any paragraph of this Certificate of Incorporation containing any such provision held to be invalid, illegal or unenforceable that is not itself held to be invalid, illegal or unenforceable) shall not in any way be affected or impaired thereby.
9.7. Definitions. As used in this Certificate of Incorporation, the following terms shall have the following meaning:
(a) “Affiliate” has the meaning given to such term in Rule 12b-2 under the Securities Exchange Act of 1934, as amended.
Annex H-9
(b) “Associate,” when used to indicate a relationship with any Person, means: (i) any corporation, partnership, unincorporated association or other entity of which such Person is a director, officer or partner or is, directly or indirectly, the owner of 20% or more of any class of shares of voting stock of the Corporation; (ii) any trust or other estate in which such Person has at least a 20% beneficial interest or as to which such Person serves as trustee or in a similar fiduciary capacity; and (iii) any relative or spouse of such Person, or any relative of such spouse, who has the same residence as such Person.
(c) “Business Combination” means (i) any merger or consolidation of the Corporation or any direct or indirect majority-owned subsidiary of the Corporation with the Interested Stockholder or (ii) any sale, lease, exchange, mortgage, pledge, transfer or other disposition (in one transaction or a series of transactions), except proportionately as a stockholder of the Corporation, to or with the Interested Stockholder, whether as part of a dissolution or otherwise, of assets of the Corporation or of any direct or indirect majority-owned subsidiary of the Corporation which assets have an aggregate market value equal to ten percent or more of either the aggregate market value of all the assets of the Corporation determined on a consolidated basis or the aggregate market value of all the outstanding shares of capital stock of the Corporation.
(d) “Change of Control” means the occurrence of any of the following events: (i) any “person” or “group” (within the meaning of Sections 13(d) and 14(d) of the Exchange Act, but excluding any employee benefit plan of such person and its subsidiaries, and any person or entity acting in its capacity as trustee, agent or other fiduciary or administrator of any such plan) becomes the “beneficial owner” (within the meaning of Rules 13d(3) and 13d(5) under the Exchange Act), directly or indirectly, of shares of Class A Common Stock, Class B Common Stock, Preferred Stock and/or any other class or classes of capital stock of the Corporation (if any) representing in the aggregate more than 50% of the voting power of all of the outstanding shares of capital stock of the Corporation entitled to vote in the election of directors, voting together as a single class; (ii) the stockholders of the Corporation approve a plan of complete liquidation, dissolution or winding-up of the Corporation or there is consummated a transaction or series of related transactions for the sale, lease, exchange or other disposition, directly or indirectly, by the Corporation of all or substantially all of the Corporation’s assets (including a sale of all or substantially all of the assets of Prometheus Holdings LLC); (iii) there is consummated a merger or consolidation of the Corporation with any other corporation or entity, and, immediately after the consummation of such merger or consolidation, the voting securities of the Corporation immediately prior to such merger or consolidation do not continue to represent, or are not converted into, voting securities representing more than 50% of the voting power of the outstanding voting securities of the Person resulting from such merger or consolidation or, if the surviving company is a subsidiary, the ultimate parent thereof; or (iv) the Corporation ceases to be the sole managing member of Prometheus Holdings LLC; provided, however, that a “Change of Control” shall not be deemed to have occurred by virtue of the consummation of any transaction or series of related transactions immediately following which the beneficial owners of the Class A Common Stock, Class B Common Stock, Preferred Stock and/or any other class or classes of capital stock of the Corporation immediately prior to such transaction or series of transactions continue to have substantially the same proportionate ownership in and voting control over, and own substantially all of the shares of, an entity which owns all or substantially all of the assets of the Corporation immediately following such transaction or series of transactions.
(e) “Control,” including the terms “controlling,” “controlled by” and “under common control with,” means the possession, directly or indirectly, of the power to direct or cause the direction of the management and policies of a Person, whether through the ownership of voting stock, by contract or otherwise. A Person who is the owner of 20% or more of the outstanding voting stock of any corporation, partnership, unincorporated association or other entity shall be presumed to have control of such entity, in the absence of proof by a preponderance of the evidence to the contrary. Notwithstanding the foregoing, a presumption of control shall not apply where such Person holds voting stock, in good faith and not for the purpose of circumventing this section, as an agent, bank, broker, nominee, custodian or trustee for one or more owners who do not individually or as a group have control of such entity.
(f) “Exchange Act” means the U.S. Securities Exchange Act of 1934, as amended, and any applicable rules and regulations promulgated thereunder, and any successor to such statute, rules or regulations.
(g) “Interested Stockholder” means any Person (other than the Corporation and any direct or indirect majority-owned subsidiary of the Corporation) that (i) is the beneficial owner of 15% or more of the outstanding shares of capital stock of the Corporation that are entitled to vote generally in the election of directors, voting together as a single class, or (ii) is an Affiliate of the Corporation and was the beneficial owner of 15% or more of the outstanding shares of capital stock of the Corporation that are entitled to vote generally in the election of
Annex H-10
directors, voting together as a single class, at any time within the three-year period immediately prior to the date on which it is sought to be determined whether such Person is an Interested Stockholder, and the Affiliates and Associates of such Person.
(h) “owner,” including the terms “own” and “owned,” when used with respect to any stock, means a Person that individually or with or through any of its Affiliates or associates:
(i) beneficially owns such stock, directly or indirectly; or
(ii) has (1) the right to acquire such stock (whether such right is exercisable immediately or only after the passage of time) pursuant to any agreement, arrangement or understanding, or upon the exercise of conversion rights, exchange rights, warrants or options, or otherwise; provided, however, that a Person shall not be deemed the owner of stock tendered pursuant to a tender or exchange offer made by such person or any of such Person’s Affiliates or associates until such tendered stock is accepted for purchase or exchange; or (2) the right to vote such stock pursuant to any agreement, arrangement or understanding; provided, however, that a Person shall not be deemed the owner of any stock because of such Person’s right to vote such stock if the agreement, arrangement or understanding to vote such stock arises solely from a revocable proxy or consent given in response to a proxy or consent solicitation made to ten or more Persons; or
(iii) has any agreement, arrangement or understanding for the purpose of acquiring, holding, voting (except voting pursuant to a revocable proxy or consent as described in item (2) of subsection (ii) above), or disposing of such stock with any other Person that beneficially owns, or whose Affiliates or associates beneficially own, directly or indirectly, such stock.
(i) “Person” means, except as otherwise provided in the definition of “Change of Control,” any individual, corporation, partnership, limited liability company, unincorporated association or other entity.
(j) “Securities Act” means the U.S. Securities Act of 1933, as amended, and applicable rules and regulations promulgated thereunder, and any successor to such statute, rules or regulations.
(k) “stock” means, with respect to any corporation, capital stock and, with respect to any other entity, any equity interest.
(l) “voting stock” means stock of any class or series entitled to vote generally in the election of directors and, with respect to any entity that is not a corporation, any equity interest entitled to vote generally in the election of the governing body of such entity. Every reference to a percentage of voting stock shall refer to such percentages of the votes of such voting stock.
(Signature Page Follows)
Annex H-11
IN WITNESS WHEREOF, the Corporation has caused this Amended and Restated Certificate of Incorporation to be signed by a duly authorized officer of the Corporation on this [•] day of [•] 2025.
|
Presidio Production Company |
||||
|
By: |
|
|||
|
[Name] |
||||
|
[Title] |
||||
Signature Page to Amended and Restated Certificate of Incorporation of [•] Inc.
Annex H-12
Annex I
AMENDED AND RESTATED BYLAWS
OF
PRESIDIO PRODUCTION COMPANY
ARTICLE I.
MEETINGS OF STOCKHOLDERS
Section 1.1. Place of Meetings. Meetings of the stockholders of Presidio Production Company (the “Corporation”) shall be held at such time and place, if any, either within or without the State of Delaware, as shall be designated from time to time by the board of directors of the Corporation (the “Board”). The Board may, in its sole discretion, determine that a meeting shall not be held at any place, but shall instead be held solely by means of remote communication in accordance with Section 211(a) of the General Corporation Law of the State of Delaware, as amended (the “DGCL”).
Section 1.2. Annual Meetings. The annual meeting of stockholders of the Corporation for the election of directors and for the transaction of such other business as may properly be brought before the meeting in accordance with these amended and restated bylaws of the Corporation (as amended, restated or amended and restated from time to time in accordance with the provisions hereof, these “Bylaws”) shall be held on such date and at such time as may be designated from time to time by the Board. The Board may postpone, reschedule or cancel any annual meeting of stockholders previously scheduled by the Board.
Section 1.3. Special Meetings. Unless otherwise required by law or by the certificate of incorporation of the Corporation (including the terms of any certificate of designation with respect to any series of preferred stock), as amended, restated or amended and restated from time to time (the “Certificate of Incorporation”), special meetings of the stockholders of the Corporation, for any purpose or purposes, may be called only by the Chairperson of the Board, the chief executive officer of the Corporation or the Board, and the ability of the stockholders of the Corporation to call a special meeting of stockholders is hereby specifically denied. At a special meeting of stockholders, only such business shall be conducted as shall be specified in the notice of meeting. The Chairperson of the Board or the Board may postpone, reschedule or cancel any special meeting of stockholders previously called by any of them.
Section 1.4. Notice. Whenever stockholders of the Corporation are required or permitted to take any action at a meeting, a written notice of the meeting shall be given which shall state the place, if any, date and time of the meeting, the record date for determining the stockholders entitled to vote at the meeting, if such date is different from the record date for determining stockholders entitled to notice of meeting, the means of remote communications, if any, by which stockholders and proxy holders may be deemed present in person and vote at such meeting and, in the case of a special meeting, the purpose or purposes for which the meeting is called. Unless otherwise required by law or the Certificate of Incorporation, written notice of any meeting shall be given either personally, by mail or by electronic transmission (as defined below) (if permitted under the circumstances by the DGCL) not less than ten nor more than 60 days before the date of the meeting, by or at the direction of the Chairperson of the Board, the Chief Executive Officer or the Board, to each stockholder entitled to vote at such meeting as of the record date for determining stockholders entitled to notice of the meeting. If mailed, such notice shall be deemed to be given when deposited in the United States mail with postage thereon prepaid, addressed to the stockholder at the stockholder’s address as it appears on the stock transfer books of the Corporation. If notice is given by means of electronic transmission, such notice shall be deemed to be given at the times provided in the DGCL. Any stockholder may waive notice of any meeting before or after the meeting. The attendance of a stockholder at any meeting shall constitute a waiver of notice of such meeting, except where the stockholder attends the meeting for the express purpose of objecting, and does so object, at the beginning of the meeting to the transaction of any business because the meeting is not lawfully called or convened. For the purposes of these Bylaws, “electronic transmission” means any form of communication, not directly involving the physical transmission of paper, that creates a record that may be retained, retrieved and reviewed by a recipient thereof and that may be directly reproduced in paper form by such a recipient through an automated process.
Section 1.5. Adjournments. Any meeting of stockholders of the Corporation may be adjourned or recessed from time to time to reconvene at the same or some other place, if any, by holders of a majority of the voting power of the Corporation’s capital stock issued and outstanding and entitled to vote thereat, present in person
Annex I-1
or represented by proxy, though less than a quorum, or by any officer entitled to preside at or to act as secretary of such meeting, and notice need not be given of any such adjourned or recessed meeting (including an adjournment taken to address a technical failure to convene or continue a meeting using remote communication) if the time and place, if any, thereof, and the means of remote communication, if any, by which stockholders and proxy holders may be deemed to be present in person or represented by proxy and vote at such adjourned or recessed meeting, are (a) announced at the meeting at which the adjournment or recess is taken, (b) displayed during the time scheduled for the meeting, on the same electronic network used to enable stockholders and proxy holders to participate in the meeting by means of remote communication or (c) set forth in the notice of meeting given in accordance with these Bylaws. At the adjourned or recessed meeting, the Corporation may transact any business that might have been transacted at the original meeting. If the adjournment is for more than 30 days, notice of the adjourned meeting in accordance with the requirements of Section 1.4 of these Bylaws shall be given to each stockholder of record entitled to vote at the meeting. If, after the adjournment, a new record date for determination of stockholders entitled to vote is fixed for the adjourned meeting, the Board shall fix as the record date for determining stockholders entitled to notice of such adjourned meeting the same or an earlier date as that fixed for determination of stockholders entitled to vote at the adjourned meeting and shall give notice of the adjourned meeting to each stockholder of record as of the record date so fixed for notice of such adjourned meeting.
Section 1.6. Quorum. Unless otherwise required by applicable law or the Certificate of Incorporation, the holders of a majority of the voting power of the Corporation’s then outstanding shares of capital stock issued and entitled to vote thereat, present in person, present by means of remote communication, if any, or represented by proxy, shall constitute a quorum at a meeting of stockholders. Where a separate vote by a class or classes or series is required, a majority of the voting power of the shares of such class or classes or series present in person, present by means of remote communication, if any, or represented by proxy shall constitute a quorum entitled to take action with respect to such vote. If a quorum shall not be present or represented at any meeting of stockholders, either the chairperson of the meeting or the stockholders entitled to vote thereat, present in person or represented by proxy, shall have power to adjourn the meeting from time to time, in the manner provided in Section 1.5 of these Bylaws, until a quorum shall be present or represented. A quorum, once established, shall not be broken by the withdrawal of enough votes to leave less than a quorum.
Section 1.7. Voting.
(a) General. Except as provided in the Certificate of Incorporation, every stockholder having the right to vote shall have one vote for each share of stock having voting power registered in such stockholder’s name on the books of the Corporation. Such votes may be cast in person, by means of remote communication (if any) or by proxy as provided in Section 1.10 of these Bylaws. The Board, in its discretion, or the person presiding at a meeting of stockholders, in such person’s discretion, may require that any votes cast at such meeting shall be cast by written ballot.
(b) Matters Other Than Election of Directors. Any matter brought before any meeting of stockholders of the Corporation, other than the election of directors, shall be decided by the affirmative vote of the holders of a majority of the voting power of the Corporation’s capital stock present in person, present by means of remote communication, if any, or represented by proxy at the meeting and entitled to vote on such matter, voting as a single class, unless the matter is one upon which, by express provision of law, the Certificate of Incorporation or these Bylaws, a different vote is required, in which case such express provision shall govern and control the decision of such matter.
(c) Election of Directors. Subject to the rights of the holders of any series of preferred stock to elect directors under specified circumstances, directors shall be elected by a plurality of the votes cast by the holders of shares of stock entitled to vote in the election of directors at a meeting of stockholders at which a quorum is present.
Section 1.8. Voting of Stock of Certain Holders. Shares of stock of the Corporation standing in the name of another corporation or entity, domestic or foreign, and entitled to vote may be voted by such officer, agent or proxy as the bylaws or other internal regulations of such corporation or entity may prescribe or, in the absence of such provision, as the board of directors or comparable body of such corporation or entity may determine. Shares of stock of the Corporation standing in the name of a deceased person, a minor, an incompetent or a debtor in a case under Title 11, United States Code, and entitled to vote may be voted by an administrator, executor, guardian, conservator, debtor-in-possession or trustee, as the case may be, either in person or by proxy, without transfer of such shares into
Annex I-2
the name of the official or other person so voting. A stockholder whose shares of stock of the Corporation are pledged shall be entitled to vote such shares, unless on the transfer records of the Corporation such stockholder has expressly empowered the pledgee to vote such shares, in which case only the pledgee, or the pledgee’s proxy, may vote such shares.
Section 1.9. Treasury Stock. Shares of stock of the Corporation belonging to the Corporation, or to another corporation a majority of the shares entitled to vote in the election of directors of which are held by the Corporation, shall not be voted at any meeting of stockholders of the Corporation and shall not be counted in the total number of outstanding shares for the purpose of determining whether a quorum is present. Nothing in this Section 1.9 shall limit the right of the Corporation to vote shares of stock of the Corporation held by it in a fiduciary capacity.
Section 1.10. Proxies. Each stockholder entitled to vote at a meeting of stockholders of the Corporation may authorize another person or persons to act for such stockholder by proxy filed with the Secretary before or at the time of the meeting. No such proxy shall be voted or acted upon after three years from its date, unless the proxy provides for a longer period. A duly executed proxy shall be irrevocable if it states that it is irrevocable and if, and only as long as, it is coupled with an interest sufficient in law to support an irrevocable power. Any stockholder directly or indirectly soliciting proxies from other stockholders may use any proxy card color other than white, which shall be reserved for exclusive use of the Board.
Section 1.11. No Consent of Stockholders in Lieu of Meeting. Except as otherwise expressly provided by the terms of any series of preferred stock permitting the holders of such series of preferred stock to act by written consent or as provided by the terms of the Certificate of Incorporation, any action required or permitted to be taken by the stockholders of the Corporation must be effected at a duly called annual or special meeting of stockholders of the Corporation, and, as specified by the Certificate of Incorporation, the ability of the stockholders to consent in writing to the taking of any action is specifically denied.
Section 1.12. List of Stockholders Entitled to Vote. The officer of the Corporation who has charge of the stock ledger of the Corporation shall prepare and make or have prepared and made, at least ten days before every meeting of stockholders of the Corporation, a complete list of the stockholders entitled to vote at the meeting (provided, however, that if the record date for determining the stockholders entitled to vote is less than ten days before the meeting date, the list shall reflect the stockholders entitled to vote as of the tenth day before the meeting date), arranged in alphabetical order, and showing the address of each stockholder and the number of shares registered in the name of each stockholder. Nothing in this Section 1.12 shall require the Corporation to include electronic mail addresses or other electronic contact information on such list. Such list shall be open to the examination of any stockholder for any purpose germane to the meeting for a period of at least ten days ending on the day before the meeting date: (a) on a reasonably accessible electronic network, provided that the information required to gain access to such list is provided with the notice of the meeting, or (b) during ordinary business hours, at the principal place of business of the Corporation. In the event that the Corporation determines to make the list available on an electronic network, the Corporation may take reasonable steps to ensure that such information is available only to stockholders of the Corporation.
Section 1.13. Record Date. In order that the Corporation may determine the stockholders entitled to notice of any meeting of stockholders of the Corporation or any adjournment thereof, the Board may fix a record date, which record date shall not precede the date upon which the resolution fixing the record date is adopted by the Board, and which record date shall not be more than 60 days nor less than ten days before the date of such meeting. If the Board so fixes a date, such date shall also be the record date for determining the stockholders entitled to vote at such meeting unless the Board determines, at the time it fixes such record date, that a later date on or before the date of the meeting shall be the date for making such determination. If no record date is fixed by the Board, the record date for determining stockholders entitled to notice of or to vote at a meeting of stockholders shall be at the close of business on the day next preceding the day on which notice is given, or, if notice is waived, at the close of business on the day next preceding the day on which the meeting is held. A determination of stockholders of record entitled to notice of or to vote at a meeting of stockholders shall apply to any adjournment of the meeting, but the Board may fix a new record date for determination of stockholders entitled to vote at the adjourned meeting, and in such case shall also fix as the record date for stockholders entitled to notice of such adjourned meeting the same or an earlier date as that fixed for determination of stockholders entitled to vote in accordance with the foregoing provisions of this Section 1.13 at the adjourned meeting.
Annex I-3
Section 1.14. Organization and Conduct of Meetings. The Chairperson of the Board shall act as chairperson of meetings of stockholders of the Corporation. The Board may designate any director or officer of the Corporation to act as chairperson of any meeting in the absence of the Chairperson of the Board, and only the Board may further provide for determining who shall act as chairperson of any meeting of stockholders in the absence of the Chairperson of the Board and such designee. The Board may adopt by resolution such rules, regulations and procedures for the conduct of any meeting of stockholders as it shall deem appropriate. Except to the extent inconsistent with such rules, regulations and procedures as adopted by the Board, the chairperson of any meeting of stockholders shall have the right and authority to convene and (for any or no reason) to recess or adjourn the meeting, to prescribe such rules, regulations and procedures and to do all such acts as, in the judgment of such chairperson, are necessary, appropriate or convenient for the proper conduct of the meeting. Such rules, regulations or procedures, whether adopted by the Board or prescribed by the chairperson of the meeting, may include the following: (a) the establishment of an agenda or order of business for the meeting; (b) the determination of when the polls shall open and close for any given matter to be voted on at the meeting; (c) rules, regulations and procedures for maintaining order at the meeting and the safety of those present; (d) limitations on attendance at or participation in the meeting to stockholders of record of the Corporation, their duly authorized proxies or such other persons as the chairperson of the meeting shall determine; (e) restrictions on entry to the meeting after the time fixed for the commencement of the meeting; (f) limitations on the time allotted to questions or comments by participants; (g) removal of any stockholder or any other individual who refuses to comply with meeting rules, regulations or procedures; (h) the conclusion, recess or adjournment of the meeting, regardless of whether a quorum is present, to a later date and time and at a place, if any, announced at the meeting; (i) restrictions on the use of audio and video recording devices, cell phones and other electronic devices; (j) rules, regulations or procedures for compliance with any state or local laws or regulations including those concerning safety, health and security; (k) procedures (if any) requiring attendees to provide the Corporation advance notice of their intent to attend the meeting and (l) any rules, regulations or procedures as the chairperson may deem appropriate regarding the participation by means of remote communication of stockholders and proxyholders not physically present at a meeting, whether such meeting is to be held at a designated place or solely by means of remote communication. The Board or the chairperson of a stockholder meeting, in addition to making any other determinations that may be appropriate regarding the conduct of the meeting, shall determine and declare to the meeting that a matter of business was not properly brought before the meeting, and, if the chairperson (or the Board) should so determine, the chairperson (or the Board) shall so declare to the meeting and any such matter of business not properly brought before the meeting shall not be transacted or considered. Except to the extent determined by the Board or the person presiding at the meeting, meetings of stockholders shall not be required to be held in accordance with the rules of parliamentary procedure.
Section 1.15. Inspectors of Election. In advance of any meeting of stockholders of the Corporation, the Chairperson of the Board, the Chief Executive Officer or the Board, by resolution, shall appoint one or more inspectors to act at the meeting and make a written report thereof. One or more other persons may be designated as alternate inspectors to replace any inspector who fails to act. If no inspector or alternate is able to act at a meeting of stockholders, the chairperson of the meeting shall appoint one or more inspectors to act at the meeting. Unless otherwise required by applicable law, inspectors may be officers, employees or agents of the Corporation. Each inspector, before entering upon the discharge of the duties of inspector, shall take and sign an oath faithfully to execute the duties of inspector with strict impartiality and according to the best of such inspector’s ability. The inspector shall have the duties prescribed by law and shall take charge of the polls and, when the vote is completed, shall make a certificate of the result of the vote taken and of such other facts as may be required by applicable law.
Section 1.16. Notice of Stockholder Proposals and Director Nominations.
(a) Annual Meetings of Stockholders. Nominations of persons for election to the Board and the proposal of business other than nominations to be considered by the stockholders may be made at an annual meeting of stockholders only: (i) pursuant to the Corporation’s notice of meeting (or any supplement thereto) with respect to such annual meeting given by or at the direction of the Board (or any duly authorized committee thereof), (ii) as otherwise properly brought before such annual meeting by or at the direction of the Board (or any duly authorized committee thereof), or (iii) by any stockholder of the Corporation who (A) is a stockholder of record at the time of the giving of the notice provided for in this Section 1.16 through the date of such annual meeting, (B) is entitled to vote at such annual meeting and (C) complies with the notice procedures set forth in this Section 1.16. For the avoidance of doubt, compliance with the foregoing clause (iii) shall be the exclusive means for a stockholder to make nominations,
Annex I-4
or to propose any other business (other than a proposal included in the Corporation’s proxy materials pursuant to and in compliance with Rule 14a-8 under the Securities Exchange Act of 1934, as amended (such act, and the rules and regulations promulgated thereunder, the “Exchange Act”)), at an annual meeting of stockholders.
(b) Timing of Notice for Annual Meetings. In addition to any other applicable requirements, for nominations or other business to be properly brought before an annual meeting by a stockholder pursuant to Section 1.16(a)(iii) above, the stockholder must have given timely notice thereof in proper written form to the Secretary, and, in the case of business other than nominations, such business must be a proper matter for stockholder action. To be timely, such notice must be received by the Secretary at the principal executive offices of the Corporation not later than the Close of Business on the 90th day, or earlier than the 120th day, prior to the first anniversary of the date of the preceding year’s annual meeting of stockholders (which prior year’s annual meeting shall, for purposes of the Corporation’s first annual meeting of stockholders held in 2026, if any, be deemed to have occurred on May 15, 2025); provided, however, if the date of the annual meeting of stockholders is more than 30 days prior to, or more than 60 days after, the first anniversary of the date of the preceding year’s annual meeting or if no annual meeting was held in the preceding year, to be timely, a stockholder’s notice must be so received not earlier than the 120th day prior to such annual meeting and not later than the Close of Business on the later of (i) the 90th day prior to such annual meeting and (ii) the tenth day following the day on which Public Disclosure (as defined below) of the date of the meeting is first made by the Corporation. In no event shall the adjournment, recess, postponement, judicial stay or rescheduling of an annual meeting (or the Public Disclosure thereof) commence a new time period (or extend any time period) for the giving of notice as described above.
(c) Form of Notice. To be in proper written form, the notice of any stockholder of record giving notice under this Section 1.16 (each, a “Noticing Party”) must set forth:
(i) as to each person whom such Noticing Party proposes to nominate for election or reelection as a director (each, a “Proposed Nominee”), if any:
(A) the name, age, business address and residential address of such Proposed Nominee;
(B) the principal occupation and employment of such Proposed Nominee;
(C) a written questionnaire with respect to the background and qualifications of such Proposed Nominee, completed by such Proposed Nominee in the form required by the Corporation (in the form to be provided by the Secretary within ten days after receiving a written request therefor from any stockholder of record identified by name);
(D) a written representation and agreement completed by such Proposed Nominee in the form required by the Corporation (in the form to be provided by the Secretary within ten days after receiving a written request therefor from any stockholder of record identified by name) providing that such Proposed Nominee: (I) is not and will not become a party to any agreement, arrangement or understanding with, and has not given any commitment or assurance to, any person or entity as to how such Proposed Nominee, if elected as a director of the Corporation, will act or vote on any issue or question (a “Voting Commitment”) that has not been disclosed to the Corporation or any Voting Commitment that could limit or interfere with such Proposed Nominee’s ability to comply, if elected as a director of the Corporation, with such Proposed Nominee’s fiduciary duties under applicable law; (II) is not and will not become a party to any agreement, arrangement or understanding with any person or entity other than the Corporation with respect to any direct or indirect compensation, reimbursement or indemnification in connection with service or action as a director or nominee with respect to the Corporation that has not been disclosed to the Corporation; (III) will, if elected as a director of the Corporation, comply with all applicable rules of any securities exchanges upon which the Corporation’s securities are listed, the Certificate of Incorporation, these Bylaws, all applicable publicly disclosed corporate governance, ethics, conflict of interest, confidentiality, stock ownership and trading policies and all other guidelines and policies of the Corporation generally applicable to directors (which other guidelines and policies will be provided to such Proposed Nominee within five business days after the Secretary receives any written request therefor from such Proposed Nominee), and all applicable fiduciary duties under state law; (IV) consents to being named as a nominee in the Corporation’s proxy statement and form of proxy for the meeting and consents to the public disclosure of information regarding or relating to such Proposed Nominee provided to the
Annex I-5
Corporation by such Proposed Nominee or otherwise pursuant to these Bylaws; (V) intends to serve a full term as a director of the Corporation, if elected; and (VI) will provide facts, statements and other information in all communications with the Corporation and its stockholders that are or will be true and correct in all material respects and that do not and will not omit to state any fact necessary in order to make the statements made, in light of the circumstances under which they are made, not misleading in any material respect;
(E) a description of all direct and indirect compensation and other material monetary agreements, arrangements or understandings, written or oral, during the past three years, and any other material relationships, between or among such Proposed Nominee, on the one hand, and any Noticing Party or any Stockholder Associated Person (as defined below) (other than such Proposed Nominee), on the other hand, or that such Proposed Nominee knows any of such Proposed Nominee’s Associates (as defined below) has with any Noticing Party or any Stockholder Associated Person, including all information that would be required to be disclosed pursuant to Item 404 promulgated under Regulation S-K as if such Noticing Party and any Stockholder Associated Person (other than the Proposed Nominee) were the “registrant” for purposes of such rule and the Proposed Nominee were a director or executive officer of such registrant;
(F) a description of any business or personal interests that would reasonably be expected to place such Proposed Nominee in a potential conflict of interest with the Corporation or any of its subsidiaries;
(G) the date(s) of first contact between the Noticing Party or any Stockholder Associated Person, on the one hand, and the Proposed Nominee, on the other hand, with respect to any proposed nomination(s) of any person(s) (including the Proposed Nominee) for election as a director of the Corporation; and
(H) all other information relating to such Proposed Nominee or such Proposed Nominee’s Associates that would be required to be disclosed in a proxy statement in connection with the solicitation of proxies by such Noticing Party or any Stockholder Associated Person for the election of directors in a contested election pursuant to the Proxy Rules (as defined below);
(ii) as to any other business that such Noticing Party proposes to bring before the meeting:
(A) a description of the business desired to be brought before the meeting and the reasons for conducting such business at the meeting;
(B) the text of the proposal or business (including the complete text of any resolutions proposed for consideration and, in the event that such business includes a proposal to amend the Certificate of Incorporation or these Bylaws, the text of the proposed amendment); and
(C) all other information relating to such business that would be required to be disclosed in a proxy statement in connection with the solicitation of proxies by such Noticing Party or any Stockholder Associated Person in support of such proposed business pursuant to the Proxy Rules; and
(iii) as to such Noticing Party and each Stockholder Associated Person:
(A) the name and address of such Noticing Party and each Stockholder Associated Person (including, as applicable, as they appear on the Corporation’s books and records);
(B) the class, series and number of shares of each class or series of capital stock (if any) of the Corporation that are, directly or indirectly, owned beneficially or of record (specifying the type of ownership) by such Noticing Party or any Stockholder Associated Person (including any right to acquire beneficial ownership at any time in the future, whether such right is exercisable immediately or only after the passage of time or the fulfillment of a condition) and the date or dates on which such shares were acquired;
Annex I-6
(C) the name of each nominee holder for, and number of, any securities of the Corporation owned beneficially but not of record by such Noticing Party or any Stockholder Associated Person and any pledge by such Noticing Party or any Stockholder Associated Person with respect to any of such securities;
(D) (I) a description of all agreements, arrangements or understandings, written or oral (including any derivative or short positions, profit interests, hedging transactions, forwards, futures, swaps, options, warrants, convertible securities, stock appreciation or similar rights, repurchase agreements or arrangements, borrowed or loaned shares and so-called “stock borrowing” agreements or arrangements) that have been entered into by, or on behalf of, such Noticing Party or any Stockholder Associated Person, the effect or intent of which is to mitigate loss, manage risk or benefit from changes in the price of any securities of the Corporation, or maintain, increase or decrease the voting power of such Noticing Party or any Stockholder Associated Person with respect to securities of the Corporation, whether or not such instrument or right shall be subject to settlement in underlying shares of capital stock of the Corporation (any of the foregoing, a “Derivative Instrument”) and (II) all other information relating to Derivative Instruments that would be required to be disclosed in a proxy statement in connection with the solicitation of proxies by such Noticing Party or any Stockholder Associated Person in support of the business proposed by such Noticing Party, if any, or for the election of any Proposed Nominee in a contested election pursuant to the Proxy Rules if the creation, termination or modification of Derivative Instruments were treated the same as trading in the securities of the Corporation under the Proxy Rules;
(E) any substantial interest, direct or indirect (including any existing or prospective commercial, business or contractual relationship with the Corporation), of such Noticing Party or, to the knowledge of such Noticing Party (or the beneficial owner(s) on whose behalf such Noticing Party is submitting a notice to the Corporation), any Stockholder Associated Person in the Corporation or any Affiliate (as defined below) thereof or in the proposed business or nomination(s) to be brought before the meeting by such Noticing Party, other than an interest arising from the ownership of Corporation securities where such Noticing Party or such Stockholder Associated Person receives no extra or special benefit not shared on a pro rata basis by all other holders of the same class or series;
(F) a description of all agreements, arrangements or understandings, written or oral, (I) between or among such Noticing Party and any Stockholder Associated Person or (II) between or among such Noticing Party or, to the knowledge of such Noticing Party (or the beneficial owner(s) on whose behalf such Noticing Party is submitting a notice to the Corporation), any Stockholder Associated Person and any other person or entity (naming each such person or entity), in each case, relating to acquiring, holding, voting or disposing of any securities of the Corporation, including any proxy (other than any revocable proxy given in response to a solicitation made pursuant to, and in accordance with, the Proxy Rules by way of a solicitation statement filed on Schedule 14A);
(G) any rights to dividends on the shares of the Corporation owned beneficially by such Noticing Party or any Stockholder Associated Person that are separated or separable from the underlying shares of the Corporation;
(H) any proportionate interest in shares of the Corporation or Derivative Instruments held, directly or indirectly, by a general or limited partnership, limited liability company or similar entity in which such Noticing Party or any Stockholder Associated Person (I) is a general partner or, directly or indirectly, beneficially owns an interest in a general partner of such general or limited partnership or (II) is the manager, managing member or, directly or indirectly, beneficially owns an interest in the manager or managing member of such limited liability company or similar entity;
(I) any Derivative Instruments in or beneficial ownership of any securities of (in each case, with a market value of more than $100,000) any competitor of the Corporation identified in Part I, Item 1 of the annual report on Form 10-K or amendment thereto most recently filed by the Corporation with the Securities and Exchange Commission or in Item 8.01 of any current report
Annex I-7
on Form 8-K filed by the Corporation with the Securities and Exchange Commission thereafter but prior to the tenth day before the deadline for a stockholder’s notice under this Section 1.16 (each, a “Principal Competitor”) held by such Noticing Party or any Stockholder Associated Person;
(J) any direct or indirect interest (other than solely as a result of security ownership) of such Noticing Party or, to the knowledge of such Noticing Party (or the beneficial owner(s) on whose behalf such Noticing Party is submitting a notice to the Corporation), any Stockholder Associated Person in any agreement with the Corporation, any Affiliate of the Corporation or any Principal Competitor (including any employment agreement, collective bargaining agreement or consulting agreement);
(K) a representation that (I) neither such Noticing Party nor any Stockholder Associated Person has breached any agreement, arrangement or understanding with the Corporation except as disclosed to the Corporation pursuant hereto and (II) such Noticing Party and each Stockholder Associated Person has complied, and will comply, with all applicable requirements of state law and the Exchange Act with respect to the matters set forth in this Section 1.16;
(L) a description of the investment strategy or objective, if any, of such Noticing Party (or the beneficial owner(s) on whose behalf such Noticing Party is submitting a notice to the Corporation);
(M) all information that would be required to be set forth in a Schedule 13D filed pursuant to Rule 13d-1(a) under the Exchange Act or an amendment pursuant to Rule 13d-2(a) under the Exchange Act if such a statement were required to be filed under the Exchange Act by such Noticing Party or any Stockholder Associated Person, with respect to the Corporation (regardless of whether such person or entity is actually required to file a Schedule 13D), including a description of any agreement, arrangement or understanding that would be required to be disclosed by such Noticing Party or any Stockholder Associated Person pursuant to Item 5 or Item 6 of Schedule 13D; and
(N) all other information relating to such Noticing Party or any Stockholder Associated Person that would be required to be disclosed in a proxy statement in connection with the solicitation of proxies by such Noticing Party or any Stockholder Associated Person in support of the business proposed by such Noticing Party, if any, or for the election of any Proposed Nominee in a contested election pursuant to the Proxy Rules;
provided, however, that the disclosures described in the foregoing subclauses (A) through (N) shall not include any such disclosures with respect to the ordinary course business activities of any depositary or any broker, dealer, commercial bank, trust company or other nominee who is a Noticing Party solely as a result of being the stockholder directed to prepare and submit the notice required by these Bylaws on behalf of a beneficial owner (any such entity, an “Exempt Party”).
(iv) a representation that such Noticing Party intends to appear or cause a Qualified Representative (as defined below) of such Noticing Party to appear at the meeting to bring such business before the meeting or nominate any Proposed Nominees, as applicable, and an acknowledgment that, if such Noticing Party (or a Qualified Representative of such Noticing Party) does not appear to present such business or Proposed Nominees, as applicable, at such meeting, the Corporation need not present such business or Proposed Nominees for a vote at such meeting, notwithstanding that proxies in respect of such vote may have been received by the Corporation;
(v) a description of any pending or, to the knowledge of such Noticing Party (or the beneficial owner(s) on whose behalf such Noticing Party is submitting a notice to the Corporation), threatened legal proceeding or investigation in which such Noticing Party or any Stockholder Associated Person is a party or participant directly involving or directly relating to the Corporation or, to the knowledge of such Noticing Party (or the beneficial owner(s) on whose behalf such Noticing Party is submitting a notice to the Corporation), any current or former officer, director or Affiliate of the Corporation;
Annex I-8
(vi) identification of the names and addresses of other stockholders (including beneficial owners) known by such Noticing Party (or the beneficial owner(s) on whose behalf such Noticing Party is submitting a notice to the Corporation) to provide financial support of the nomination(s) or other business proposal(s) submitted by such Noticing Party and, to the extent known, the class and number of shares of the Corporation’s capital stock owned beneficially or of record by such other stockholder(s) or other beneficial owner(s); and
(vii) a representation from such Noticing Party as to whether such Noticing Party or any Stockholder Associated Person intends or is part of a group (as such term is used in Rule 13d-5 under the Exchange Act) that intends to (A) solicit proxies in support of the election of any Proposed Nominee in accordance with Rule 14a-19 under the Exchange Act or (B) engage in a solicitation (within the meaning of Exchange Act Rule 14a-1(l)) with respect to the nomination of any Proposed Nominee or proposed business to be considered at the meeting, as applicable, and if so, the name of each participant (as defined in Instruction 3 to Item 4 of Schedule 14A under the Exchange Act) in such solicitation.
(d) Additional Information. In addition to the information required pursuant to the foregoing provisions of this Section 1.16, the Corporation may require any Noticing Party to furnish such other information that would reasonably be expected to be material to a reasonable stockholder’s understanding of (i) any item of business proposed by such Noticing Party under this Section 1.16, (ii) the solicitation of proxies from the Corporation’s stockholders by the Noticing Party (or any Stockholder Associated Person) or (iii) the eligibility, suitability or qualifications of a Proposed Nominee to serve as a director of the Corporation or the independence, or lack thereof, of such Proposed Nominee, under the listing standards of each securities exchange upon which the Corporation’s securities are listed, any applicable rules of the Securities and Exchange Commission, any publicly disclosed standards used by the Board in selecting nominees for election as a director and for determining and disclosing the independence of the Corporation’s directors, including those applicable to a director’s service on any of the committees of the Board, or the requirements of any other laws or regulations applicable to the Corporation. If requested by the Corporation, any supplemental information required under this paragraph shall be provided by a Noticing Party within ten days after it has been requested by the Corporation.
(e) Special Meetings of Stockholders. Only such business shall be conducted at a special meeting of stockholders as shall have been brought before the meeting pursuant to the Corporation’s notice of meeting (or any supplement thereto). Nominations of persons for election to the Board may be made at a special meeting of stockholders at which directors are to be elected pursuant to the Corporation’s notice of meeting (or any supplement thereto) (i) by or at the direction of the Board (or any duly authorized committee thereof) or (ii) provided that one or more directors are to be elected at such meeting pursuant to the Corporation’s notice of meeting, by any stockholder of the Corporation who (A) is a stockholder of record on the date of the giving of the notice provided for in this Section 1.16(e) through the date of such special meeting, (B) is entitled to vote at such special meeting and upon such election and (C) complies with the notice procedures set forth in this Section 1.16(e). In addition to any other applicable requirements, for director nominations to be properly brought before a special meeting by a stockholder pursuant to the foregoing clause (ii), such stockholder must have given timely notice thereof in proper written form to the Secretary. To be timely, such notice must be received by the Secretary at the principal executive offices of the Corporation not earlier than the Close of Business on the 120th day prior to such special meeting and not later than the Close of Business on the later of (x) the 90th day prior to such special meeting and (y) the tenth day following the day on which Public Disclosure of the date of the meeting is first made by the Corporation. In no event shall an adjournment, recess, postponement, judicial stay or rescheduling of a special meeting (or the Public Disclosure thereof) commence a new time period (or extend any time period) for the giving of a stockholder’s notice as described above. To be in proper written form, such notice shall include all information required pursuant to Section 1.16(c) above, and such stockholder and any Proposed Nominee shall comply with Section 1.16(d) above, as if such notice were being submitted in connection with an annual meeting of stockholders.
(f) General.
(i) No person shall be eligible for election as a director of the Corporation unless the person is nominated by a stockholder in accordance with the procedures set forth in this Section 1.16 or the person is nominated by the Board, and no business shall be conducted at a meeting of stockholders of the Corporation except pursuant to Rule 14a-8 of the Exchange Act and business brought by a stockholder in accordance with the procedures set forth in this Section 1.16 or by the Board. The number of Proposed Nominees a
Annex I-9
stockholder may include in a notice under this Section 1.16 may not exceed the number of directors to be elected at such meeting (based on public disclosure by the Corporation prior to the date of such notice), and for the avoidance of doubt, no stockholder shall be entitled to identify any additional or substitute persons as Proposed Nominees following the expiration of the time periods set forth in Section 1.16(b) or Section 1.16(e), as applicable. Except as otherwise provided by law, the Board or the chairperson of a meeting shall have the power and the duty to determine whether a nomination or any business proposed to be brought before the meeting has been made or proposed in accordance with the procedures set forth in these Bylaws, and, if the Board or the chairperson of the meeting determines that any proposed nomination or business was not properly brought before the meeting, the chairperson (or the Board) shall declare to the meeting that such nomination shall be disregarded or such business shall not be transacted, and no vote shall be taken with respect to such nomination or proposed business, in each case, notwithstanding that proxies with respect to such vote may have been received by the Corporation. Notwithstanding the foregoing provisions of this Section 1.16, unless otherwise required by law, if the Noticing Party (or a Qualified Representative of the Noticing Party) proposing a nominee for director or business to be conducted at a meeting does not appear at the meeting of stockholders of the Corporation to present such nomination or propose such business, such proposed nomination shall be disregarded or such proposed business shall not be transacted, as applicable, and no vote shall be taken with respect to such nomination or proposed business, notwithstanding that proxies with respect to such vote may have been received by the Corporation.
(ii) A Noticing Party shall update such Noticing Party’s notice provided under the foregoing provisions of this Section 1.16, if necessary, such that the information provided or required to be provided in such notice shall be true and correct in all material respects as of (A) the record date for determining the stockholders entitled to receive notice of the meeting and (B) the date that is ten business days prior to the meeting (or any postponement, rescheduling or adjournment thereof), and such update shall (I) be received by the Secretary at the principal executive offices of the Corporation (x) not later than the Close of Business five business days after the record date for determining the stockholders entitled to receive notice of such meeting (in the case of an update required to be made under clause (A)) and (y) not later than the Close of Business seven business days prior to the date of the meeting or, if practicable, any postponement, rescheduling or adjournment thereof (and, if not practicable, on the first practicable date prior to the date to which the meeting has been postponed, rescheduled or adjourned) (in the case of an update required to be made pursuant to clause (B)), (II) be made only to the extent that information has changed since such Noticing Party’s prior submission and (III) clearly identify the information that has changed in any material respect since such Noticing Party’s prior submission. For the avoidance of doubt, any information provided pursuant to this Section 1.16(f)(ii) shall not be deemed to cure any deficiencies or inaccuracies in a notice previously delivered pursuant to this Section 1.16 and shall not extend the time period for the delivery of notice pursuant to this Section 1.16. If a Noticing Party fails to provide any update in accordance with the foregoing provisions of this Section 1.16(f)(ii), the information as to which such written update relates may be deemed not to have been provided in accordance with this Section 1.16.
(iii) If any information submitted pursuant to this Section 1.16 by any Noticing Party nominating individuals for election or reelection as a director or proposing business for consideration at a stockholder meeting shall be inaccurate in any material respect (as determined by the Board or a committee thereof), such information may be deemed not to have been provided in accordance with this Section 1.16. Any such Noticing Party shall notify the Secretary in writing at the principal executive offices of the Corporation of any material inaccuracy or change in any information submitted pursuant to this Section 1.16 (including if any Noticing Party or any Stockholder Associated Person no longer intends to solicit proxies in accordance with the representation made pursuant to Section 1.16(c)(vii)(A)) within two business days after becoming aware of such material inaccuracy or change, and any such notification shall clearly identify the inaccuracy or change, it being understood that no such notification may cure any deficiencies or inaccuracies with respect to any prior submission by such Noticing Party. Upon written request of the Secretary on behalf of the Board (or a duly authorized committee thereof), any such Noticing Party shall provide, within seven business days after delivery of such request (or such other period as may reasonably be specified in such request), (A) written verification, reasonably satisfactory to the Board, any committee thereof or any authorized officer of the Corporation, to demonstrate the accuracy of any information submitted by such Noticing Party pursuant to this Section 1.16 and (B) a written affirmation of any information submitted by such Noticing Party pursuant
Annex I-10
to this Section 1.16 as of an earlier date. If a Noticing Party fails to provide such written verification or affirmation within such period, the information as to which written verification or affirmation was requested may be deemed not to have been provided in accordance with this Section 1.16.
(iv) Notwithstanding anything herein to the contrary, if (A) any Noticing Party or any Stockholder Associated Person provides notice pursuant to Rule 14a-19(b) under the Exchange Act with respect to any Proposed Nominee and (B) (1) such Noticing Party or Stockholder Associated Person subsequently either (x) notifies the Corporation that such Noticing Party or Stockholder Associated Person no longer intends to solicit proxies in support of the election or reelection of such Proposed Nominee in accordance with Rule 14a-19(b) under the Exchange Act or (y) fails to comply with the requirements of Rule 14a-19(a)(2) or Rule 14a-19(a)(3) under the Exchange Act (or fails to timely provide reasonable evidence sufficient to satisfy the Corporation that such Noticing Party or Stockholder Associated Person has met the requirements of Rule 14a-19(a)(3) under the Exchange Act in accordance with the following sentence) and (2) no other Noticing Party or Stockholder Associated Person that has provided notice pursuant to Rule 14a-19(b) under the Exchange Act with respect to such Proposed Nominee (x) to the Corporation’s knowledge based on information provided pursuant to Rule 14a-19 under the Exchange Act or these Bylaws, still intends to solicit proxies in support of the election or reelection of such Proposed Nominee in accordance with Rule 14a-19(b) under the Exchange Act and (y) has complied with the requirements of Rule 14a-19(a)(2) and Rule 14a-19(a)(3) under the Exchange Act and the requirements set forth in the following sentence, then the nomination of such Proposed Nominee shall be disregarded, no vote on the election of such Proposed Nominee shall occur, and the Corporation shall disregard any proxies or votes solicited for such Proposed Nominee regardless of the person or entity who solicited such proxies (notwithstanding that proxies may have been received by the Corporation). Upon request by the Corporation, if any Noticing Party or any Stockholder Associated Person provides notice pursuant to Rule 14a-19(b) under the Exchange Act, such Noticing Party shall deliver to the Secretary, no later than five business days prior to the applicable meeting date, reasonable evidence that the requirements of Rule 14a-19(a)(3) under the Exchange Act have been satisfied.
(v) In addition to complying with the foregoing provisions of this Section 1.16, a stockholder shall also comply with all applicable requirements of state law and the Exchange Act with respect to the matters set forth in this Section 1.16. Nothing in this Section 1.16 shall be deemed to affect any rights of (A) stockholders to request inclusion of proposals in the Corporation’s proxy statement pursuant to Rule 14a-8 under the Exchange Act, (B) stockholders to request inclusion of nominees in the Corporation’s proxy statement pursuant to the Proxy Rules or (C) the holders of any series of preferred stock to elect directors pursuant to any applicable provisions of the Certificate of Incorporation.
(vi) Any written notice, supplement, update or other information required to be delivered by a stockholder to the Corporation pursuant to this Section 1.16 must be given by personal delivery, by overnight courier or by registered or certified mail, postage prepaid, to the Secretary at the Corporation’s principal executive offices and shall be deemed not to have been delivered unless so given.
(vii) For purposes of these Bylaws:
(A) “Affiliate” and “Associate” each shall have the respective meanings set forth in Rule 12b-2 under the Exchange Act;
(B) “beneficial owner” or “beneficially owns” shall have the meaning set forth for such terms in Section 13(d) of the Exchange Act and Rules 13d(3) and 13d(5) promulgated thereunder;
(C) “Close of Business” shall mean 5:00 p.m. Eastern Time on any calendar day, whether or not the day is a business day;
(D) “Proxy Rules” shall mean Section 14 of the Exchange Act and the rules promulgated thereunder;
(E) “Public Disclosure” shall mean disclosure in a press release reported by a national news service or in a document publicly filed by the Corporation with the Securities and Exchange Commission pursuant to Section 13, 14 or 15(d) of the Exchange Act;
Annex I-11
(F) a “Qualified Representative” of a Noticing Party means (I) a duly authorized officer, manager or partner of such Noticing Party or (II) a person authorized by a writing executed by such Noticing Party (or a reliable reproduction or electronic transmission of the writing) delivered by such Noticing Party to the Corporation prior to the making of any nomination or proposal at a stockholder meeting stating that such person is authorized to act for such Noticing Party as proxy at the meeting of stockholders, which writing or electronic transmission, or a reliable reproduction of the writing or electronic transmission, must be produced at the meeting of stockholders; and
(G) “Stockholder Associated Person” shall mean, with respect to a Noticing Party and if different from such Noticing Party, any beneficial owner of shares of stock of the Corporation on whose behalf such Noticing Party is providing notice of any nomination or other business proposed: (I) any person or entity who is a member of a group (as such term is used in Rule 13d-5 under the Exchange Act) with such Noticing Party or such beneficial owner(s) with respect to acquiring, holding, voting or disposing of any securities of the Corporation, (II) any Affiliate or Associate of such Noticing Party (other than any Noticing Party that is an Exempt Party) or such beneficial owner(s), (III) any participant (as defined in Instruction 3 to Item 4 of Schedule 14A) with such Noticing Party or such beneficial owner(s) with respect to any proposed business or nomination, as applicable, under these Bylaws, (IV) any beneficial owner of shares of stock of the Corporation owned of record by such Noticing Party (other than a Noticing Party that is an Exempt Party) and (V) any Proposed Nominee.
ARTICLE II.
DIRECTORS
Section 2.1. Number; Eligibility. Within the limits set forth in the Certificate of Incorporation, and subject to the rights of the holders of any series of preferred stock with respect to the election of directors, if any, the number of directors that shall constitute the entire Board shall be fixed, from time to time, exclusively by the Board. No person shall be eligible for election or appointment as a director unless such person has, within ten days following any reasonable request therefor from the Board or any committee thereof, made himself or herself available to be interviewed by the Board (or any committee or other subset thereof) with respect to such person’s qualifications to serve as a director or any other matter reasonably related to such person’s candidacy or service as a director of the Corporation.
Section 2.2. Duties and Powers. The business and affairs of the Corporation shall be managed by or under the direction of the Board, which may exercise all such powers of the Corporation and do all such lawful acts and things as are not by law, the Certificate of Incorporation or these Bylaws required to be exercised or done by the stockholders.
Section 2.3. Meetings. The Board may hold meetings, both regular and special, either within or without the State of Delaware. Regular meetings of the Board may be held at such time and at such place as may from time to time be determined by the Board. Special meetings of the Board may be called by the Chairperson of the Board (if there be one), the Chief Executive Officer or the Board and shall be held at such place, on such date and at such time as he, she or it shall specify.
Section 2.4. Notice. Notice of any meeting of the Board stating the place, date and time of the meeting shall be given to each director by mail posted not less than five days before the date of the meeting, by nationally recognized overnight courier deposited not less than two days before the date of the meeting or by email or other means of electronic transmission delivered or sent not less than 24 hours before the date and time of the meeting, or on such shorter notice as the person or persons calling such meeting may deem necessary or appropriate under the circumstances. If mailed or sent by overnight courier, such notice shall be deemed to be given at the time when it is deposited in the United States mail with first class postage prepaid or deposited with the overnight courier. Notice by electronic transmission shall be deemed given when the notice is transmitted. Any director may waive notice of any meeting before or after the meeting. The attendance of a director at any meeting shall constitute a waiver of notice of such meeting, except where the director attends the meeting for the express purpose of objecting, and does so object, at the beginning of the meeting to the transaction of any business because the meeting is not lawfully called or convened. Neither the business to be transacted at, nor the purpose of, any regular or special meeting of the Board
Annex I-12
need be specified in any notice of such meeting unless so required by law. A meeting may be held at any time without notice if all of the directors are present or if those not present waive notice of the meeting in accordance with Section 5.6 of these Bylaws.
Section 2.5. Chairperson of the Board. The Chairperson of the Board shall be chosen from among the directors and may be the Chief Executive Officer. Except as otherwise provided by law, the Certificate of Incorporation or Section 2.6 of these Bylaws, the Chairperson of the Board shall preside at all meetings of stockholders and of the Board. The Chairperson of the Board shall have such other powers and duties as may from time to time be assigned by the Board.
Section 2.6. Organization. At each meeting of the Board, the Chairperson of the Board, or, in the Chairperson’s absence, a director chosen by a majority of the directors present, shall act as chairperson. The Secretary shall act as secretary at each meeting of the Board. In case the Secretary shall be absent from any meeting of the Board, an assistant secretary shall perform the duties of secretary at such meeting, and in the absence from any such meeting of the Secretary and all assistant secretaries, the chairperson of the meeting may appoint any person to act as secretary of the meeting.
Section 2.7. Vacancies and Newly Created Directorships. Unless otherwise provided by law or the Certificate of Incorporation, and subject to the rights of holders of any series of preferred stock with respect to the election of directors, vacancies occurring on the Board for any reason and newly created directorships resulting from an increase in the number of directors may be filled only by vote of a majority of the remaining members of the Board, although less than a quorum, or by a sole remaining director, at any meeting of the Board and not by the stockholders. A person so elected by the Board to fill a vacancy or newly created directorship shall hold office until the next election of the class for which such person shall have been assigned by the Board and until such person’s successor shall be duly elected and qualified or until such director’s earlier death, resignation or removal.
Section 2.8. Resignations and Removals of Directors. Any director of the Corporation may resign at any time, by giving notice in writing or by electronic transmission to the Chairperson of the Board, the Chief Executive Officer or the Secretary. Such resignation shall be effective upon receipt unless it is specified to be effective at some other time or upon the occurrence of some other event, and, unless otherwise specified in such notice, the acceptance of such resignation shall not be necessary to make it effective. Subject to the rights of holders of any series of preferred stock with respect to the election of directors, for so long as the Certificate of Incorporation provides for a classified Board, a director may be removed from office by the stockholders of the Corporation only for cause and only by the affirmative vote of the holders of at least a majority of the voting power of all then outstanding shares of capital stock of the Corporation entitled to vote generally in the election of directors, voting together as a single class.
Section 2.9. Quorum. At all meetings of the Board, a majority of directors constituting the Board shall constitute a quorum for the transaction of business, and the act of a majority of the directors present at any meeting at which a quorum is present shall be the act of the Board. If a quorum shall not be present at any meeting of the Board, the directors present thereat may adjourn the meeting from time to time, without notice other than announcement at the meeting of the time and place of the adjourned meeting, until a quorum shall be present.
Section 2.10. Actions of the Board by Written Consent. Any action required or permitted to be taken at any meeting of the Board or of any committee thereof may be taken without a meeting, if all the members of the Board or committee, as the case may be, consent thereto in writing or by electronic transmission, and the writing or electronic transmission is filed with the minutes of proceedings of the Board or committee.
Section 2.11. Telephonic Meetings. Members of the Board, or any committee thereof, may participate in a meeting of the Board or such committee by means of a conference telephone or other communications equipment by means of which all persons participating in the meeting can hear and speak with each other, and participation in a meeting pursuant to this Section 2.11 shall constitute presence in person at such meeting.
Section 2.12. Committees. The Board may designate one or more committees, each committee to consist of one or more of the directors of the Corporation and, to the extent permitted by law, to have and exercise such authority as may be provided for in the resolutions creating such committee, as such resolutions may be amended from time to time. The Board may designate one or more directors as alternate members of any committee, who may replace any absent or disqualified member at any meeting of any such committee. In the absence or disqualification of a member of a committee, and in the absence of a designation by the Board of an alternate member to replace the absent
Annex I-13
or disqualified member, the member or members thereof present at any meeting and not disqualified from voting, whether or not such member or members constitute a quorum, may unanimously appoint another member of the Board to act at the meeting in the place of any absent or disqualified member. Each committee shall keep regular minutes and report to the Board when required. A majority of the members of any committee present at any committee meeting at which there is a quorum present may determine such committee’s action and fix the time and place of its meetings, unless the Board shall otherwise provide. Except as may be provided in any resolutions establishing or designating a committee of the Board, the Board shall have the power at any time to fill vacancies in, to change the membership of or to dissolve any committee of the Board.
Section 2.13. Compensation. The Board shall have the authority to fix the compensation of directors. The directors shall be paid their reasonable expenses, if any, of attendance at each meeting of the Board or any committee thereof and may be paid a fixed sum for attendance at each such meeting and an annual retainer or salary for service as director or committee member, payable in cash or securities. No such payment shall preclude any director from serving the Corporation in any other capacity and receiving compensation therefor. Directors who are full-time employees of the Corporation shall not receive any compensation for their service as director.
Section 2.14. Interested Directors. No contract or transaction between the Corporation and one or more of its directors or officers, or between the Corporation and any other corporation, partnership, association or other organization in which one or more of the Corporation’s directors or officers are directors or officers or have a financial interest, shall be void or voidable solely for this reason, or solely because the director or officer is present at or participates in the meeting of the Board or committee thereof that authorizes the contract or transaction, or solely because any such director’s or officer’s vote is counted for such purpose if: (a) the material facts as to the director’s or officer’s relationship or interest and as to the contract or transaction are disclosed or are known to the Board or the committee and the Board or committee in good faith authorizes the contract or transaction by the affirmative vote of a majority of the disinterested directors, even though the disinterested directors be less than a quorum; (b) the material facts as to the director’s or officer’s relationship or interest and as to the contract or transaction are disclosed or are known to the stockholders entitled to vote thereon and the contract or transaction is specifically approved in good faith by vote of the stockholders; or (c) the contract or transaction is fair as to the Corporation as of the time it is authorized, approved or ratified by the Board, a committee thereof or the stockholders. Interested directors may be counted in determining the presence of a quorum at a meeting of the Board or of a committee that authorizes the contract or transaction.
ARTICLE III.
OFFICERS
Section 3.1. General. The officers of the Corporation may be chosen by the Board and may be a Chief Executive Officer, a President, a Chief Financial Officer, a Secretary and a Treasurer. The Board, in its discretion, may also choose, or may delegate to the Chief Executive Officer the authority to appoint, one or more Executive Vice Presidents, Senior Vice Presidents, Vice Presidents, Assistant Secretaries, Assistant Treasurers and such other officers as the Board from time to time may deem appropriate. Any two or more offices may be held by the same person, but no officer may act in more than one capacity where action of two or more officers is required and no Vice President may at the same time hold the office of President. The officers of the Corporation need not be stockholders of the Corporation.
Section 3.2. Election; Term. The Board may elect the officers of the Corporation who shall hold their offices for such terms and shall exercise such powers and perform such duties as shall be determined from time to time by the Board, and each officer of the Corporation shall hold office until such officer’s successor is elected and qualified, or until such officer’s earlier death, resignation or removal. Any officer may be removed at any time by the Board, and any officer appointed by the Chief Executive Officer may be removed at any time by the Chief Executive Officer. Any officer may resign upon notice given in writing or electronic transmission to the Chief Executive Officer or the Secretary. Such resignation shall be effective upon receipt unless it is specified to be effective at some other time or upon the occurrence of some other event. Any vacancy occurring in any office of the Corporation shall be filled in the manner prescribed in this ARTICLE III for the regular election to such office.
Section 3.3. Voting Securities Owned by the Corporation. Powers of attorney, proxies, waivers of notice of meeting, consents and other instruments relating to securities owned by the Corporation may be executed in the name of and on behalf of the Corporation by the Chief Executive Officer, the Secretary or any other officer authorized to do so by the Board, and any such officer may, in the name of and on behalf of the Corporation, take all such action
Annex I-14
as any such officer may deem advisable to vote in person or by proxy at any meeting of security holders of any corporation in which the Corporation may own securities and at any such meeting shall possess and may exercise any and all rights and power incident to the ownership of such securities and which, as the owner thereof, the Corporation might have exercised and possessed if present. The Board may, by resolution, from time to time confer like powers upon any other person or persons.
Section 3.4. Chief Executive Officer. The Chief Executive Officer shall, subject to the control of the Board, have general supervision over the business of the Corporation and shall direct the affairs and policies of the Corporation. The Chief Executive Officer may also serve as the Chairperson of the Board or as President, if so elected by the Board. The Chief Executive Officer shall also perform such other duties and may exercise such other powers as may from time to time be assigned to such officer by these Bylaws or by the Board.
Section 3.5. President. The President shall act in a general executive capacity and shall assist the Chief Executive Officer in the administration and operation of the Corporation’s business and general supervision of its policies and affairs. The President shall, in the absence of or because of the inability to act of the Chief Executive Officer, perform all duties of the Chief Executive Officer. The President shall also perform such other duties and may exercise such other powers as may from time to time be assigned to such officer by these Bylaws, the Board or the Chief Executive Officer.
Section 3.6. Chief Financial Officer. The Chief Financial Officer shall be the principal financial officer of the Corporation. The Chief Financial Officer shall also perform such other duties and may exercise such other powers as may from time to time be assigned to such officer by these Bylaws, the Board or the Chief Executive Officer.
Section 3.7. Executive Vice Presidents, Senior Vice Presidents and Vice Presidents. The Executive Vice Presidents (if any), Senior Vice Presidents (if any) and such other Vice Presidents as shall have been chosen by the Board or appointed by the Chief Executive Officer in accordance with Section 3.1 above may have such powers and shall perform such duties as shall be assigned to them by the Board or the Chief Executive Officer.
Section 3.8. Secretary. The Secretary shall give the requisite notice of meetings of stockholders and directors and shall record the proceedings of such meetings, shall have custody of the seal of the Corporation and shall affix it or cause it to be affixed to such instruments as require the seal and attest it and, besides the Secretary’s powers and duties prescribed by law, shall have such other powers and perform such other duties as shall be provided in these Bylaws or shall at any time be assigned to such officer by the Board or the Chief Executive Officer.
Section 3.9. Treasurer. The Treasurer shall exercise general supervision over the receipt, custody and disbursement of corporate funds. The Treasurer shall cause the funds of the Corporation to be deposited in such banks as may be authorized by the Board or in such banks as may be designated as depositaries in the manner provided by resolution of the Board. The Treasurer shall have such other powers and perform such other duties as shall be provided in these Bylaws or shall at any time be assigned to such officer by the Board or the Chief Executive Officer.
Section 3.10. Assistant Secretaries. Assistant Secretaries, if there be any, shall assist the Secretary in the discharge of the Secretary’s duties, shall have such powers and perform such other duties as shall at any time be assigned to them by the Board and, in the absence or disability of the Secretary, shall perform the duties of the Secretary’s office, subject to the control of the Board or the Chief Executive Officer.
Section 3.11. Assistant Treasurers. Assistant Treasurers, if there be any, shall assist the Treasurer in the discharge of the Treasurer’s duties, shall have such powers and perform such other duties as shall at any time be assigned to them by the Board and, in the absence or disability of the Treasurer, shall perform the duties of the Treasurer’s office, subject to the control of the Board or the Chief Executive Officer.
Section 3.12. Other Officers. Such other officers as the Board may appoint shall perform such duties and have such powers as from time to time may be assigned to them by the Board. The Board may delegate to any other officer of the Corporation the power to choose such other officers and to prescribe their respective duties and powers.
Annex I-15
ARTICLE IV.
STOCK
Section 4.1. Certificates. Shares of capital stock of the Corporation shall be represented solely in book-entry form as uncertificated shares, provided that the Board may provide by resolution at any time that some or all of any classes or series of the Corporation’s capital stock shall be represented by certificates. Every holder of shares of a class or series of capital stock of the Corporation represented by certificates shall be entitled to have a certificate representing the number of such shares owned by such holder in the Corporation unless and until the Board provides by any subsequent resolution that the shares of such class or series shall be represented solely in book-entry form as uncertificated shares; provided, any such resolution shall not apply to shares represented by such certificate until such certificate is surrendered. Certificates shall be in such form as may be determined by the Board, shall be numbered and shall be entered on the books of the Corporation as they are issued. Certificates shall indicate the holder’s name and the number of shares evidenced thereby and shall be signed by or in the name of the Corporation by the Chairperson of the Board, the President or a Vice President, and by the Treasurer or an Assistant Treasurer, or the Secretary or an Assistant Secretary. Any and all of the signatures on the certificate may be provided by a facsimile. In case any officer who has signed or whose facsimile signature has been placed upon a certificate shall have ceased to be such officer before such certificate is issued, it may be issued by the Corporation with the same effect as if such person were still such officer at the date of issue.
Section 4.2. Record Date. In order that the Corporation may determine the stockholders entitled to receive payment of any dividend or other distribution or allotment of any rights or the stockholders entitled to exercise any rights in respect of any change, conversion or exchange of stock, or for the purpose of any other lawful action, the Board may fix a record date, which record date shall not precede the date upon which the resolution fixing the record date is adopted and which record date shall be not more than 60 days prior to such action. If no record date is fixed, the record date for determining stockholders for any such purpose shall be the Close of Business on the day on which the Board adopts the resolution relating thereto.
Section 4.3. Record Owners. The Corporation shall be entitled to recognize the exclusive right of a person registered on its books as the owner of shares to receive dividends, and to vote as such owner, and to hold liable for calls and assessments a person registered on its books as the owner of shares, and shall not be bound to recognize any equitable or other claim to or interest in such share or shares on the part of any other person, whether or not it shall have express or other notice thereof, except as otherwise required by law.
Section 4.4. Transfer and Registry Agents. The Corporation may from time to time maintain one or more transfer offices or agencies and registry offices or agencies at such place or places as may be determined from time to time by the Board.
ARTICLE V.
MISCELLANEOUS
Section 5.1. Contracts. The Board may authorize any officer or officers or any agent or agents to enter into any contract or execute and deliver any instrument or other document in the name of and on behalf of the Corporation, and such authority may be general or confined to specific instances.
Section 5.2. Disbursements. All checks or demands for money and notes of the Corporation shall be signed by such officer or officers or such other person or persons as the Board may from time to time designate.
Section 5.3. Fiscal Year. The fiscal year of the Corporation shall end on the 31st day of December in each year or on such other day as may be fixed from time to time by resolution of the Board.
Section 5.4. Corporate Seal. The corporate seal shall have inscribed thereon the name of the Corporation, the year of its organization and the words “Corporate Seal, Delaware.” The seal may be used by causing it or a facsimile thereof to be impressed or affixed or otherwise reproduced.
Section 5.5. Offices. The Corporation shall maintain a registered office inside the State of Delaware and may also have other offices outside or inside the State of Delaware. The books and records of the Corporation may be kept (subject to any applicable law) outside the State of Delaware at the principal executive offices of the Corporation or at such other place or places as may be designated from time to time by the Board.
Annex I-16
Section 5.6. Waiver of Notice. Whenever any notice is required to be given to any stockholder or director of the Corporation under the provisions of the DGCL or these Bylaws, a waiver thereof in writing, signed by the person or persons entitled to such notice, or a waiver by electronic transmission by the person or persons entitled to such notice, whether before or after the time stated therein, shall be deemed equivalent to the giving of such notice. Neither the business to be transacted at, nor the purpose of, any annual or special meeting of the stockholders or any regular or special meeting of the Board or committee thereof need be specified in any waiver of notice of such meeting unless so required by law.
Section 5.7. Severability. To the extent any provision of these Bylaws would be, in the absence of this Section 5.7, invalid, illegal or unenforceable for any reason whatsoever, such provision shall be severable from the other provisions of these Bylaws, and all provisions of these Bylaws shall be construed so as to give effect to the intent manifested by these Bylaws, including, to the maximum extent possible, the provision that would be otherwise invalid, illegal or unenforceable.
ARTICLE VI.
AMENDMENTS
Subject to Section 7.5 below, these Bylaws may be adopted, amended, altered or repealed by the Board. The affirmative vote of at least a majority of the Board then in office shall be required in order for the Board to adopt, amend, alter or repeal the Corporation’s Bylaws. The Bylaws may also be adopted, amended, altered or repealed by the stockholders of the Corporation in accordance with the Certificate of Incorporation and the DGCL, subject to any limitations prescribed by any series of preferred stock.
ARTICLE VII.
EMERGENCY BYLAWS
Section 7.1. Emergency Bylaws. This ARTICLE VII shall be operative during any emergency, disaster or catastrophe, as referred to in Section 110 of the DGCL or other similar emergency condition (including a pandemic), as a result of which a quorum of the Board or a committee thereof cannot readily be convened for action (each, an “Emergency”), notwithstanding any different or conflicting provision in the preceding Sections of these Bylaws or in the Certificate of Incorporation. To the extent not inconsistent with the provisions of this ARTICLE VII, the preceding Sections of these Bylaws and the provisions of the Certificate of Incorporation shall remain in effect during such Emergency, and upon termination of such Emergency, the provisions of this ARTICLE VII shall cease to be operative unless and until another Emergency shall occur.
Section 7.2. Meetings; Notice. During any Emergency, a meeting of the Board or any committee thereof may be called by any member of the Board or such committee or the Chairperson of the Board, the Chief Executive Officer, the President or the Secretary of the Corporation. Notice of the place, date and time of the meeting shall be given by any available means of communication by the person calling the meeting to such of the directors or committee members and Designated Officers (as defined below) as, in the judgment of the person calling the meeting, it may be feasible to reach. Such notice shall be given at such time in advance of the meeting as, in the judgment of the person calling the meeting, circumstances permit.
Section 7.3. Quorum. At any meeting of the Board called in accordance with Section 7.2 above, the presence or participation of three directors shall constitute a quorum for the transaction of business, and at any meeting of any committee of the Board called in accordance with Section 7.2 above, the presence or participation of one committee member shall constitute a quorum for the transaction of business. In the event that the requisite number of directors is not able to attend a meeting of the Board or any committee thereof, then the Designated Officers in attendance shall serve as directors, or committee members, as the case may be, for the meeting, without any additional quorum requirement and will have full powers to act as directors, or committee members, as the case may be, of the Corporation.
Section 7.4. Liability. No officer, director or employee of the Corporation acting in accordance with the provisions of this ARTICLE VII shall be liable except for willful misconduct.
Annex I-17
Section 7.5. Amendments. At any meeting called in accordance with Section 7.2 above, the Board, or any committee thereof, as the case may be, may modify, amend or add to the provisions of this ARTICLE VII as it deems it to be in the best interests of the Corporation and as is practical or necessary for the circumstances of the Emergency.
Section 7.6. Repeal or Change. The provisions of this ARTICLE VII shall be subject to repeal or change by further action of the Board or by action of the stockholders pursuant to ARTICLE VI of these Bylaws, but no such repeal or change shall modify the provisions of Section 7.4 above with regard to action taken prior to the time of such repeal or change.
Section 7.7. Definitions. For purposes of this ARTICLE VII, the term “Designated Officer” means an officer identified on a numbered list of officers of the Corporation who shall be deemed to be, in the order in which they appear on the list up until a quorum is obtained, directors of the Corporation, or members of a committee of the Board, as the case may be, for purposes of obtaining a quorum during an Emergency, if a quorum of directors or committee members, as the case may be, cannot otherwise be obtained during such Emergency, which officers have been designated by the Board from time to time but in any event prior to such time or times as an Emergency may have occurred.
* * *
Adopted as of: [August], 2025
Annex I-18
Annex J
PRESIDIO PRODUCTION COMPANY
CERTIFICATE OF DESIGNATION
OF
PREFERENCES,
RIGHTS AND LIMITATIONS
OF
SERIES A PERPETUAL PREFERRED STOCK
Pursuant to Section 151(g) of the
Delaware General Corporation Law
The undersigned, [•], does hereby certify that:
1. He is the [Officer] of [Presidio Production Company], a Delaware corporation (the “Company”).
2. The Company is authorized to issue [•] shares of preferred stock, none of which have been issued.
3. The following resolutions were duly adopted by the board of directors of the Company (the “Board of Directors”):
WHEREAS, the certificate of incorporation of the Company provides for a class of its authorized stock known as preferred stock, consisting of [•] shares, $0.0001 par value per share, issuable from time to time in one or more series;
WHEREAS, the Board of Directors is authorized to fix the dividend rights, dividend rate, voting rights, rights and terms of redemption, and liquidation preferences of any wholly unissued series of preferred stock and the number of shares constituting any series and the designation thereof, of any of them, subject to the limitations under applicable Delaware law, and in each case without any stockholder approval; and
WHEREAS, it is the desire of the Board of Directors, pursuant to its authority as aforesaid, to fix the rights, preferences, restrictions and other matters relating to a series of the preferred stock, which shall consist of up to [•] shares of the preferred stock to be known as “Series A Perpetual Preferred Stock” which the Company has the authority to issue, as follows:
NOW, THEREFORE, BE IT RESOLVED, that the Board of Directors does hereby provide for the issuance of a series of preferred stock for cash or exchange of other securities, rights or property and does hereby fix and determine the rights, preferences, restrictions and other matters relating to such series of preferred stock as follows:
Terms of Series A Perpetual Preferred Stock
Section 1 Definitions. For the purposes hereof, the following terms shall have the following meanings:
“Accrued Dividend” shall have the meaning set forth in Section 3(c).
“Affiliate” means any Person that, directly or indirectly through one or more intermediaries, controls or is controlled by or is under common control with a Person, as such terms are used in and construed under Rule 405 of the Securities Act.
“Applicable Dividend Rate” shall have the meaning set forth in Section 3(a).
“Asset Sale Net Proceeds” means (a) the cash proceeds actually received by the Company Group in respect of any sale or other disposition of assets of the Company Group (including, for the avoidance of doubt, with regard to any contingent or deferred proceeds, only as and when received), minus (b) the sum (without duplication) of (i) all reasonable and documented out-of-pocket fees, costs, charges, and expenses incurred by the Company Group directly related to such sale or disposition, (ii) the amount of indebtedness required to be repaid as a result of such sale or disposition to repay indebtedness secured by such asset or otherwise subject to mandatory prepayment as a result of such sale or disposition, in each case, including accrued but unpaid interest thereon, any prepayment premiums or penalties payable with respect thereto, and any breakage or similar fees payable with respect thereto, (iii) the amount of all taxes paid (or reasonably estimated to be payable by any Company Group member or any affiliate thereof
Annex J-1
and including any tax distributions made) and the amount of any escrows established to fund contingent liabilities reasonably estimated to be payable, in each case that are directly attributable to such sale or disposition, and (iv) amounts provided as a reserve in accordance with GAAP against any liabilities under any indemnification obligation, purchase price adjustment, or other obligation or liability associated with such sale or disposition.
“Barrel of Oil Equivalent” or “BOE” means the volumetric equivalent of six mcf of wellhead natural gas or one bbl of oil, natural gas liquids and condensates.
“Business Day” means any day other than Saturday, Sunday or other day on which commercial banks in The City of New York are authorized or required by law to remain closed.
“Cash Dividend” shall have the meaning set forth in Section 3(a).
“Class A Common Stock” means the Class A common stock of the Company, par value $0.0001 per share.
“Closing” means the closing of the purchase and sale of the Securities pursuant to Section 2.1 of the Purchase Agreement.
“Closing Date” means the Trading Day on which all of the Transaction Documents have been executed and delivered by the applicable parties thereto and all conditions precedent to (i) each Holder’s obligations to pay for the Securities and (ii) the Company’s obligations to deliver the Securities have been satisfied or waived.
“Collateral Ratio” means, as of any date of determination, the ratio (which shall be expressed as a percentage) of (i) the sum of (a) the aggregate principal amount of all indebtedness for borrowed money of the Company Group (determined on a consolidated basis) as of such date plus (b) the aggregate amount of Liquidation Preference calculated for all Preferred Shares outstanding as of such date minus (c) the amount of all cash and cash equivalents of the Company Group as shown in the books and records of the Company Group, in each case, as of the relevant date divided by (ii) the sum of (a) PV-10 Value as of such date plus (b) the Hedge Mark-to-Market Value as of such date.
“Collateral Ratio Equity Cure Recalculation” shall have the meaning set forth in Section 3(f).
“Commission” means the United States Securities and Exchange Commission.
“Commodity Swap Transaction” means a Swap Transaction pertaining to hedges of commodity prices for the production of crude oil, natural gas or natural gas liquids.
“Common Stock” means the Class A Common Stock and the Class B common stock of the Company, par value $0.0001 per share, and any other class of securities into which such securities may hereafter be reclassified or changed.
“Company Group” means the Company and its Subsidiaries.
“Company Notice” shall have the meaning set forth in Section 7(a).
“Debt Documents” means, collectively, (a) the Amended and Restated Indenture, dated as of July 18, 2023, by and among Presidio Finance LLC, Presidio Finance Nominee Corp., and UMB Bank, N.A. and (b) [•].1
“Delaware Courts” shall have the meaning set forth in Section 13(d).
“Dividend Payment Date” shall have the meaning set forth in Section 3(c).
“EBITDAX” means, for any period, the net income (or loss) of the Company and its Subsidiaries on a consolidated basis for such period plus, without duplication and to the extent deducted in the calculation of such net income (or loss) for such period (except with respect to clause (n) of this definition), the sum of the amounts for such period included (except with respect to clause (n) of this definition) in determining such net income (or loss) in respect of (a) the aggregate amount of interest expense for such period, (b) the aggregate amount of federal, state, local and non-U.S. income, excise and franchise tax expense, margin tax expense and tax distributions made for such period, (c) all amounts attributable to depletion, depreciation and amortization (including amortization of deferred loan costs) for such period, (d) all other non-cash losses, charges, or items for such period, (e) all reasonable well workover expenses
____________
1 Note to Draft: To describe the RBL entered into at closing.
Annex J-2
incurred during such period, including those associated with recompletions and activities to increase production but excluding maintenance capital expenditures, (f) all exploration costs for such period (including all drilling, completion, geological and geophysical costs), (g) all costs, fees, charges, and expenses incurred in connection with (i) preparing, negotiating, executing, or amending or otherwise modifying any agreement governing the indebtedness of the Company or any of its Subsidiaries or the Transaction Documents and (ii) acquisitions, investments, dispositions, equity issuances, and incurrences of indebtedness, in each case, for such period, (h) all noncash executive compensation expenses for such period, (i) all equity earnings or losses in Subsidiaries, joint ventures or other minority investments, (j) all other immaterial non-operating expenses, (k) all of the minority interest expense consisting of Subsidiary income attributable to minority equity interests of third parties in any non-wholly-owned Subsidiary in such period or any prior period, except to the extent of dividends received on equity interests held by third parties, (l) accretion of asset retirement obligations in accordance with SFAS No. 143, Accounting for Asset Retirement Obligations, and any similar accounting in prior periods or any other deductions, costs and expenses related to asset retirement and decommissioning costs, (m) all losses from dispositions of assets (other than hydrocarbons in the ordinary course of business) and any other extraordinary, unusual or non-recurring expenses, losses, fees, costs, or charges, and (n) all operating expense reductions and other operating improvements or synergies determined in good faith by the Company to be reasonably expected to result from any acquisition, merger, disposition or operational change (provided that such operating expense reductions and other operating improvements or synergies are (i) reasonably identifiable and factually supportable and (ii) realized within 18 months of the date on which such acquisition, merger, disposition or operational change is consummated), minus all noncash income included in such net income (or loss) that has not been set forth above, in each case as determined on a consolidated basis with respect to the Company and its Subsidiaries and (to the extent applicable) in accordance with GAAP; provided, that if at any time during such period the Company or any Subsidiary shall have made a material disposition or a material acquisition, EBITDAX for such period shall be calculated on a pro forma basis as if such disposition or acquisition had occurred on the first day of such period.
“Excess Cash” means, as of any date of determination, all unrestricted cash funds and cash equivalents recorded on the balance sheet, in accordance with GAAP, of the Company and its Subsidiaries and on hand on such date from any source in excess of $15,000,000.
“FCF EBITDAX” means (a) for any FCF Rolling Period included in the table below, EBITDAX for such FCF Rolling Period multiplied by the factor in the below table and (b) for any other FCF Rolling Period, EBITDAX.
|
FCF Rolling Period Ending |
Factor |
||
|
March 31, 2026 |
4 |
||
|
June 30, 2026 |
2 |
||
|
September 30, 2026 |
4/3 |
“FCF Rolling Period” means (a) the Fiscal Quarter ending on March 31, 2026, (b) the period of two consecutive Fiscal Quarters ending on June 30, 2026, (c) the period of three consecutive Fiscal Quarters ending on September 30, 2026, and (d) each period of four consecutive Fiscal Quarters ending on December 31, 2026 or on any date thereafter.
“Fixed Charge Coverage Ratio” shall mean, as of any date of determination, the ratio of (a) FCF EBITDAX for the most recently completed FCF Rolling Period to (b) the sum (without duplication) of (i) interest expense of the Company Group with respect to the Company Group’s indebtedness and any scheduled principal payments under the Debt Documents for borrowed money plus (ii) the scheduled cash dividend payments made by the Company on the Preferred Stock pursuant to the terms hereof, in each case, during such period.
“Fixed Charge Coverage Ratio Equity Cure Recalculation” shall have the meaning set forth in Section 3(f).
“Forecasted PDP Reserve Production” shall mean, for any period, the forecasted production of crude oil, natural gas liquids or natural gas (measured by Barrel of Oil Equivalent, not sales price) for such period from the Company Group’s proved developed producing reserves, as forecasted in the most recent Reserve Report.
Annex J-3
“Governing Documents” means (a) in the case of a corporation or exempted company, its certificate of incorporation (or analogous document) and bylaws or memorandum and articles of association, in each case, as amended and/or restated from time to time (as applicable), (b) in the case of a limited liability company, its certificate of formation or registration (or analogous document) and limited liability company operating agreement or limited liability company agreement, in each case, as amended and/or restated from time to time, or (c) in the case of a Person other than a corporation, exempted company or limited liability company, the documents by which such Person (other than an individual) establishes its legal existence or which govern its internal affairs.
“Hedge Mark-to-Market Value” means, as of any date of determination, the net mark-to market value of the outstanding Swap Transactions of the Company Group.
“Holder” shall have the meaning set forth in Section 2(b).
“Holder Majority” shall have the meaning set forth in Section 4(b).
“Indebtedness” means any principal amount in respect of indebtedness for borrowed money.
“Initial Dividend Rate” shall have the meaning set forth in Section 3(a).
“Investment Amount” means an amount per share of Preferred Stock equal to (a) the total of (i) the Subscription Amount made by a Holder in respect of shares of Preferred Stock held by such Holder, plus (ii) any then-current Accrued Dividends divided by (b) the total number of shares of Preferred Stock held by such Holder. For the avoidance of doubt, “Investment Amount” shall exclude (x) any original issue discount with respect to shares of Preferred Stock and (y) the Warrants (as defined in the Purchase Agreement).
“Investment Strategy” means acquiring, owning, developing and operating onshore oil and natural gas properties and related assets, whether undertaken directly or indirectly through subsidiaries.
“IRR” means, with respect to a Holder of shares of Preferred Stock, the aggregate internal rate of return of such Holder with respect to its shares of Preferred Stock, computed after all taxes imposed on the Company Group and before any taxes imposed on such Holder. The internal rate of return is the effective quarterly compound discount rate, annualized, that would, together with an amount equal to the aggregate Subscription Amount made by such Holder, equal the total amount of cash distributed by the Company to such Holder in respect of any shares of Preferred Stock held by such Holder if accrued quarterly on the aggregate Subscription Amount made by such Holder, in each case taking into consideration the timing of all such distributions. Notwithstanding any provision of this Certificate of Designation to the contrary, dividend payments or distributions made pursuant to Section 3 shall be taken into account for IRR calculation purposes at the time the Preferred Stock is redeemed in full pursuant to Section 7.
“Junior Preferred Stock” means preferred stock of the Company which, by its terms, ranks junior to the Preferred Stock of payment of dividends or upon liquidation, dissolution, or winding up.
“Junior Securities” shall have the meaning set forth in Section 5.
“Key Person” means each of Chris Hammack, Will Ulrich and John Brawley.
“Key Person Event” means the occurrence of each of the following concurrently: (a) a Key Person (including a Replacement Key Person (as defined below)) becoming a Retiring Key Person (as defined below) (a “Subject Key Person”), (b) as a result of such Subject Key Person becoming a Retiring Key Person there are fewer than two Key Persons (including Replacement Key Persons), and (c) by the end of 90 days after such Subject Key Person became a Retiring Key Person, there are fewer than two total Key Persons (including Replacement Key Persons). Upon appointment of a Replacement Key Person, such Replacement Key Person shall thereafter be a “Key Person” for purposes of, and subject to the same standards of, a “Key Person Event” as the replaced Key Person, and the relevant replaced Key Person shall no longer be a “Key Person”, and a Key Person Event shall no longer be continuing with respect to such replaced Key Person.
“Liquidation Preference” means an amount per share of Preferred Stock equal to the (a) greater of (i) the product of (A) 1.25 multiplied by (B) the aggregate Subscription Amount of the shares of Preferred Stock and (ii) an amount equal to a 12.0% IRR on the aggregate Subscription Amount of the shares of Preferred Stock divided by (b) the total number of shares of Preferred Stock issued and outstanding; provided, however, the Liquidation Preference determined under this clause (ii) shall increase by 2.0% during the period in which a Trigger Event is continuing and
Annex J-4
uncured in accordance with Section 8; provided, further, solely as used in the definitions of “Collateral Ratio” and “Total Leverage,” clause (a)(i) hereof shall be disregarded in the calculation of Liquidation Preference, but only for the period commencing on the Closing and ending on the first anniversary of the Closing. Notwithstanding any provision of this Certificate of Designation to the contrary, the calculation of “Liquidation Preference” shall include any dividend payments or distributions made pursuant to Section 3 and exclude (x) any original issue discount with respect to shares of Preferred Stock and (y) the Warrants (as defined in the Purchase Agreement).
“Mandatory Redemption Event” means the occurrence of (i) a liquidation, dissolution or winding-up, voluntary or involuntary, of the Company (or adoption of any plan with respect to the foregoing); (ii) a direct or indirect sale, lease, transfer, conveyance or other disposition, in one or a series of related transactions, of greater than 55% of the properties or assets of the Company Group on a consolidated basis; (iii) the consummation of any transaction (including, without limitation, any merger, consolidation or business combination), the result of which is that any Person, other than the Company, becomes the beneficial owner, directly or indirectly, of more than 49% of the voting stock of the Company (or any successor parent of the Company) measured by either voting power or percentage of interests rather than number of shares, units or similar equity; or (iv) a material change in the Company’s Investment Strategy or a Material Adverse Amendment without the consent of the Holder Majority pursuant to Section 4(b).
“Material Adverse Amendment” shall have the meaning set forth in Section 4(b)(i).
“Net Senior Indebtedness” means, as of any date, (a) the Senior Indebtedness minus (b) all cash and cash equivalents of the Company Group as shown in the books and records of the Company Group, in each case, as of the relevant date.
“NYMEX” means the New York Mercantile Exchange.
“Person” means an individual or corporation, partnership, trust, incorporated or unincorporated association, joint venture, limited liability company, joint stock company, government (or an agency or subdivision thereof) or other entity of any kind.
“PIK Dividend” shall have the meaning set forth in Section 3(a).
“Preferred Stock” shall have the meaning set forth in Section 2(a).
“Preferred Stock Directors” shall have the meaning set forth in Section 12(b)(i).
“Preferred Stock Register” shall have the meaning set forth in Section 2(b).
“Preferred Stockholders Agreement” means the agreement between the Company and the Holder Majority entered into on the Closing Date.
“Purchase Agreement” shall mean the Securities Purchase Agreement, dated as of August 5, 2025, by and among the Company, EQV Ventures Acquisition Corp., a Cayman Islands exempted company, Prometheus PubCo Inc., a Delaware corporation, Presidio Investment Holdings LLC, a Delaware limited liability company, and the purchasers listed on Schedule A thereto.
“PV-10 Value” means, as of any date of determination, the present value of future cash flows expected from the Company Group’s proved developed producing oil and gas reserves (as such term is defined by the Commission in its standards and guidelines) as set forth in the most recent Reserve Report, utilizing a ten percent (10%) discount rate and calculated using the Strip Price.
“Redemption Price” means an amount equal to the Liquidation Preference.
“Refinancing Indebtedness” means the refinancing, renewal or extension of indebtedness, including such instances when the aggregate Refinancing Indebtedness is greater than the amount of the refinanced debt.
“Replacement Key Person” means an individual who is employed by the Company or its Affiliates as a Key Person or has any of the following qualifications: (i) any person that has been an officer, vice president or held another senior position of the Company or any of its oil and gas Subsidiaries for at least four years as of such date, (ii) any person that has previously served as a senior executive of any private oil and gas company with an enterprise value of over $1,000,000,000 or of a public oil and gas company, (iii) if the Company or any direct or indirect parent thereof is then a public company, any person with significant oil and gas experience that is acceptable to the board of directors of
Annex J-5
such public company, (iv) any person that has at least 10 years’ experience in a role substantially similar to that of the Key Person being replaced or (v) any other person that is acceptable to the Holder Majority.
“Reserve Report” means the most recent reserve report of the proved oil and gas properties of the Company Group and the projected rate of production for at least the following 48 month period.
“Retiring Key Person” means any Key Person on the first day following a continuous 60-day period in which such Key Person has not been employed by the Company or any of its Affiliates (or engaged by the Company or any of its Affiliates as a consultant in a substantially similar capacity as such Key Person was engaged prior to ending his or her employment with the Company or any of its Affiliates) such that such Key Person is not substantially involved in the management or governance of the Company.
“Securities” means the Preferred Stock and the Warrants.
“Securities Act” means the Securities Act of 1933, as amended, and the rules and regulations promulgated thereunder.
“Senior Indebtedness” means, as of any date of determination, all Indebtedness of the Company Group other than Indebtedness that is pari passu with, or subordinated to, the Preferred Stock.
“Series A Director” shall have the meaning set forth in Section 12(a).
“Step Up Date” shall have the meaning set forth in Section 3(a).
“Strip Price” means, as of any date of determination, (a) for the 60-month period commencing with the month in which such date occurs, as quoted on the NYMEX (as such prices may be corrected or revised from time to time by the NYMEX in accordance with its rules and regulations), the corresponding monthly quoted futures contract price for months 0–60 and (b) for periods after such 60-month period, the average of the corresponding monthly quoted futures contract prices for months 49-60; provided that in the event that the NYMEX no longer provides futures contract price quotes for 60-month periods, the longest period of quotes of less than 60 months shall be used. The Strip Price shall be based upon (x) for natural gas, the quotation for deliveries of natural gas from NYMEX for Henry Hub, and (y) for crude oil, the quotation for deliveries of West Texas Intermediate crude oil from the NYMEX for Cushing, Oklahoma.
“Subscription Amount” shall have the meaning set forth in the Purchase Agreement.
“Subscription Date” shall mean the date of the applicable Purchase Agreement.
“Subsidiary” means any subsidiary of the Company.
“Swap Transaction” means any transaction that is a collar, swap, forward, future, option or other derivative transaction settled by reference to, one or more rates, currencies, commodities, equity or debt instruments or securities, or economic, financial or pricing indices or measures of economic, financial or pricing risk or value or any similar transaction or any combination of the foregoing.
“Specified EBITDAX” means (i) for the fiscal quarter ending September 30, 2025, $28,645,862, (ii) for the fiscal quarter ending December 31, 2025, $29,191,358, (iii) for the fiscal quarter ending March 31, 2026, $29,334,485 and (iv) thereafter, EBITDAX; provided that (x) notwithstanding the foregoing, if financial statements are available for any fiscal quarter included in clause (i), (ii) or (iii), Specified EBITDAX for such fiscal quarter shall mean EBITDAX as reported in such financial statements and (y) Specified EBITDAX shall be calculated on an annualized basis for any Specified Rolling Period in the following table by multiplying EBITDAX for such Specified Rolling Period by the factor for such Specified Rolling Period set forth in the table below:
|
Specified Rolling Period Ending |
Factor |
||
|
September 30, 2025 |
4 |
||
|
December 31, 2025 |
2 |
||
|
March 31, 2026 |
4/3 |
Annex J-6
“Specified Rolling Period” means (a) the Fiscal Quarter ending on September 30, 2025, (b) the period of two consecutive Fiscal Quarters ending on December 31, 2025, (c) the period of three consecutive Fiscal Quarters ending on March 31, 2026, and (d) each period of four consecutive Fiscal Quarters ending on June 30, 2026, or on any date thereafter.
“Total Leverage” means, as of any date of determination, the sum of (a) all Indebtedness of the Company Group as of such date plus (b) the aggregate amount of Liquidation Preference calculated for all Preferred Shares outstanding as of such date.
“Trading Day” means a day on which the principal Trading Market is open for business.
“Trading Market” means any of the following markets or exchanges on which the Class A Common Stock is listed or quoted for trading on the date in question: the NYSE American, the Nasdaq Capital Market, the Nasdaq Global Market, the Nasdaq Global Select Market or the New York Stock Exchange (or any successors to any of the foregoing).
“Transaction Documents” means this Certificate of Designation, the Purchase Agreement, the Warrants, and the Preferred Stockholders Agreement, all exhibits and schedules thereto and hereto and any other documents or agreements executed in connection with the transactions contemplated pursuant to the Purchase Agreement.
“Transfer Agent” means Continental Stock Transfer & Trust Company, the current transfer agent of the Company, and any successor transfer agent of the Company.
“Trigger Event” means (i) the occurrence and continuation of an Event of Default (as such term or its equivalent is defined in any Debt Document) under a Debt Document which causes the indebtedness under such Debt Document to become due or required to be prepaid, repaid or defeased in full prior to its stated maturity date, (ii) if, as of the last day of any fiscal quarter of the Company, commencing with the fiscal quarter ending [•], the Collateral Ratio (subject to any Collateral Ratio Equity Cure Recalculation) is greater than 85%, (iii) any failure by the Company to redeem any shares of Preferred Stock or make a payment in connection with such redemption as required under Section 7(b), (iv) the Company fails to affect a mandatory redemption pursuant to Section 7(b) upon the occurrence of a Mandatory Redemption Event, and (v) any material breach by the Company of Section 4(b), in each case of clauses (i) through (v), which is continuing for 15 Business Days (which period shall be extended to 60 Business Days to the extent capable of being cured and the Company is using commercially reasonable efforts to cure) and is not waived during that period by the Holder Majority (as defined below).
“U.S. Person Certification” shall have the meaning set forth in Section 13(k).
“Voting Rights Class” shall have the meaning set forth in Section 12(b)(i).
“Warrants” means, collectively, the warrants to purchase shares of Class A Common Stock issued pursuant to the Purchase Agreement.
Section 2 Designation, Amount and Par Value.
(a) The series of preferred stock shall be designated as “Series A Perpetual Preferred Stock” (the “Preferred Stock”), and the number of shares so designated shall be [•]. Each share of Preferred Stock shall have a par value of $0.0001 per share and a stated value equal to $1,000.
(b) The Company shall cause its Transfer Agent to register restricted book-entry shares of the Preferred Stock upon records to be maintained by the Transfer Agent for that purpose (the “Preferred Stock Register”), in the name of the holders thereof (each, a “Holder” and collectively, the “Holders”) from time to time. The Company shall cause its Transfer Agent to register the transfer of any shares of Preferred Stock in the Preferred Stock Register, upon surrender of the certificates evidencing such shares to be transferred, duly endorsed by the Holder thereof, to the Company at its address specified herein and after such Holder shall have provided to the Company such documentation and the Company’s counsel has provided such legal opinions, if any, as may be reasonably requested by the Company (including any documentation required by the Transfer Agent with respect to such transfer). Upon the registration of such transfer, a new certificate (to the extent such shares are certificated) evidencing the shares of Preferred Stock so transferred shall be issued to the transferee and a new certificate evidencing the remaining portion of the shares not so transferred, if any, shall be issued to the transferring Holder, in each case, within three Business Days. The Board of Directors may provide by resolution or resolutions that some or all of the Preferred Stock shall be uncertificated
Annex J-7
shares. The Company shall not be required to register, or cause its Transfer Agent to register, or record any transfer of any shares of the Preferred Stock that would violate, conflict with, or fail to be in compliance with federal or state securities laws.
(c) No fractional shares or scrip representing fractional shares shall be issued with regard to the Preferred Stock. As to any fraction of a share which the Holder would otherwise be entitled to, the Company shall, at its election, either pay a cash adjustment in respect of such final fraction in an amount equal to such fraction multiplied by the stated value set forth in Section 2(a) or round up to the next whole share.
Section 3 Dividends.
(a) From and after the Closing, Holders of the Preferred Stock shall be entitled to receive, whether or not authorized and declared by the Board of Directors or a duly authorized committee of the Board of Directors, out of funds legally available for such purpose, cumulative quarterly dividends on the then-current Investment Amount at the Applicable Dividend Rate (as defined below) on each Dividend Payment Date (as defined below). Subject to Section 3(b) below, from and including the date of original issue to, but excluding, the date that is the third anniversary of the Closing (the “Step Up Date”), the initial dividend rate shall be 12.0% per annum (the “Initial Dividend Rate”), and on and after the Step Up Date, the Initial Dividend Rate shall increase on a quarterly basis by a 0.25% per annum rate until such time as the dividend rate is equal to 16.0% per annum (any such dividend rate, as applicable, the “Applicable Dividend Rate”). Prior to the fifth anniversary of the Closing, dividends on the then-current Investment Amount will be payable in cash, out of funds legally available for such purpose, at a dividend rate of at least 8.0% per annum (any such amount paid, a “Cash Dividend”), with any remaining percentage portion of the Initial Dividend Rate payable, at the election of the Company in its sole discretion, either in cash, out of legally available funds for such purpose, or in kind in additional shares of Preferred Stock (a “PIK Dividend”). With respect to a PIK Dividend, the number of shares of Preferred Stock to be issued in payment of such PIK Dividend with respect to each outstanding share of Preferred Stock shall be determined by dividing (A) the amount of the dividend by (B) the then-current Investment Amount. To the extent that any PIK Dividend would result in the issuance of a fractional share of Preferred Stock to any Holder, then such fractional share shall be rounded down to the nearest whole number.
(b) Notwithstanding anything to the contrary herein, (i) in the event the Company fails to make a Cash Dividend payment when due on a Dividend Payment Date prior to the Step Up Date, the Applicable Dividend Rate shall be increased by 2.0% per annum, payable in kind in additional shares of Preferred Stock, and will remain at such increased rate until the date on which the Company satisfies in full its Cash Dividend payment obligations due at such time, and (ii) upon the occurrence of a Trigger Event, the Applicable Dividend Rate shall be increased by 2.0% per annum for the period from such occurrence until the date on which the Trigger Event is cured or no longer continuing in accordance with Section 8.
(c) Any such dividends shall be payable quarterly in arrears on February 28, May 31, August 31 and November 30 of each year, commencing with [•]2 (each such date, a “Dividend Payment Date”); provided, however, that if any scheduled Dividend Payment Date is not a Business Day, then the payment shall be made on the next succeeding Business Day and no additional dividends shall accumulate as a result of that postponement. Dividends will be computed on the basis of a 360-day year consisting of twelve 30-day months and the number of days actually elapsed, and will be deemed to accrue on a daily basis. If (i) the Board of Directors or a duly authorized committee of the Board of Directors does not declare a dividend (or declares less than full dividends) payable in respect of any dividend period or (ii) any dividend (whether or not declared) is not timely paid to any Holder or Holders in respect of their Preferred Stock, such dividend (or any portion of such dividend not paid) shall accrue and remain outstanding (the “Accrued Dividend”) and such Accrued Dividend shall become payable of funds legally available therefor upon the liquidation or winding up of the Company (or earlier redemption of such shares of Preferred Stock), to the extent not paid prior to such liquidation, or winding up or earlier redemption. Dividends shall be payable to Holders as they appear on the Company’s books on the applicable record date, which shall be February 20, May 20, August 20 and November 20 of each year preceding the applicable Dividend Payment Date.
(d) From and after the Closing until the date that is six months from the Closing, the Company may declare, pay or set aside dividends on any equity securities of the Company, as and when declared by the Company’s Board of Directors, in its sole discretion, from time to time. From and after the date that is six months from the Closing, so long as any shares of Preferred Stock remain outstanding, in the event the Company fails to make a
____________
2 Note to Draft: To be the first payment date following the first record date occurring after Closing.
Annex J-8
dividend payment in full when due on a Dividend Payment Date, the Company shall not declare, pay or set aside any dividends on any equity securities of the Company unless (in addition to the obtaining of any consents that may be required in this Certificate of Designation or the Company’s Governing Documents) the Holders of the Preferred Stock then outstanding shall first receive, or simultaneously receive, a dividend on each outstanding share of Preferred Stock in an amount at least equal to the amount of the aggregate Accrued Dividends then accrued on such share of Preferred Stock.
(e) Following the fifth year anniversary of the Closing, so long as any Preferred Stock remains outstanding, no dividends, distributions or payments shall be declared, paid or set aside in respect of any equity securities of the Company, other than dividends, distributions or payments in respect of the Preferred Stock, which shall only be payable in cash, out of funds legally available for such purpose, until all shares of Preferred Stock have been fully redeemed pursuant to Section 7.
(f) From and after the date that is six months from the Closing and so long as any shares of Preferred Stock remain outstanding, subject to compliance with Section 3(b)(i), Section 3(d), Section 3(e) and Section 8 and any documents governing indebtedness of the Company or its Subsidiaries, any Excess Cash shall be distributed to the Company’s stockholders, upon the occurrence of, and in accordance with, the following:
(i) if (A) the Collateral Ratio as of the last day of any fiscal quarter (subject to any Collateral Ratio Equity Cure Recalculation) is equal to or greater than 65% and less than or equal to 72.5% or (B)(1) the production tracking of the Company Group for the most recent nine month period is greater than 85% but less than 90% of the projected rate of production set forth in the Reserve Report or (2) the Fixed Charge Coverage Ratio as of the last day of any FCF Rolling Period (subject to any Fixed Charge Coverage Ratio Equity Cure Recalculation) is greater than 1.15 to 1.00 and less than 1.20 to 1.00, then 50% of such Excess Cash shall be used to redeem outstanding shares of Preferred Stock at the Redemption Price, in accordance with Section 7(a), and 50% of such Excess Cash shall be distributed to any one or more series or classes of equity securities of the Company, in such amounts as determined in the Board of Directors’ sole discretion and in accordance with the Governing Documents of the Company; (ii) if (A) the Collateral Ratio as of the last day of any fiscal quarter (subject to any Collateral Ratio Equity Cure Recalculation) is greater than 72.5% or (B)(1) the production tracking of the Company Group for the most recent nine month period is less than 85% of the projected rate of production set forth in the Reserve Report or (2) the Fixed Charge Coverage Ratio as of the last day of any FCF Rolling Period (subject to any Fixed Charge Coverage Ratio Equity Cure Recalculation) is less than 1.15 to 1.00, then all such Excess Cash shall be used to redeem outstanding shares of Preferred Stock at the Redemption Price, in accordance with Section 7(a); or
(iii) a Key Person Event, then all such Excess Cash shall be used to redeem outstanding shares of Preferred Stock at the Redemption Price, in accordance with Section 7(a);
provided that for purposes of calculating the Collateral Ratio and/or the Fixed Charge Coverage Ratio, as applicable, if at any time prior to the date that is 25 Business Days after financial statements are required to be delivered pursuant to Section 11 for any fiscal quarter of the Company, the Company shall receive any direct or indirect investment in cash in the form of a capital contribution to the Company or the purchase of common equity or preferred equity junior to the Preferred Stock issued by the Company, then (A) with respect to the Collateral Ratio, (x) such investment shall be deemed applied dollar-for-dollar to decrease the numerator of the Collateral Ratio for such fiscal quarter and (y) the Collateral Ratio shall be recalculated taking into account such deemed decrease provided in clause (A)(x), such recalculation to be deemed (1) to be effective as of the relevant testing date and (2) to be the Collateral Ratio for the relevant testing period for all purposes under this Certificate of Designation (any such recalculation, a “Collateral Ratio Equity Cure Recalculation” and such right, the “Collateral Ratio Equity Cure Right”); provided that (i) in each period of four (4) consecutive fiscal quarters there shall be at least two (2) fiscal quarters in which no Collateral Ratio Equity Cure Right is exercised and (ii) the Collateral Ratio Equity Cure Right shall not be exercised more than four (4) times during the term of this Certificate of Designation, and (B) with respect to the Fixed Charge Coverage Ratio, (x) such investment shall be deemed applied dollar-for-dollar to increase the numerator of the Fixed Charge Coverage Ratio for such FCF Rolling Period and (y) the Fixed Charge Coverage Ratio shall be recalculated taking into account such deemed increase provided in clause (B)(x), such recalculation to be deemed (1) to be effective as of the relevant testing date and (2) to be the Fixed Charge Coverage Ratio for the relevant testing period for all purposes under this Certificate of Designation (any such recalculation,
Annex J-9
a “Fixed Charge Coverage Ratio Equity Cure Recalculation” and such right, the “Fixed Charge Coverage Ratio Equity Cure Right”); provided that (i) in each period of four (4) consecutive fiscal quarters there shall be at least two (2) fiscal quarters in which no Fixed Charge Coverage Ratio Equity Cure Right is exercised and (ii) the Fixed Charge Coverage Ratio Equity Cure Right shall not be exercised more than four (4) times during the term of this Certificate of Designation (it being understood and agreed that if the Company exercises both a Collateral Ratio Equity Cure Right and a Fixed Charge Coverage Ratio Equity Cure Right in the same fiscal quarter, the same dollars received in connection therewith shall be applied to both the Collateral Ratio Equity Cure Recalculation and the Fixed Charge Coverage Ratio Equity Cure Recalculation).
(g) Upon the occurrence of a continuing event specified in Section 3(f)(i) through (iii) above, after giving effect to any cure and/or grace periods applicable thereto, the Company and its Subsidiaries shall not incur or assume any principal amount in respect of any third-party indebtedness for borrowed money, other than (i) Refinancing Indebtedness, (ii) interest and other amounts payable in-kind, (iii) purchase money debt incurred in the ordinary course of business up to $10,000,000, and (iv) drawings on revolving lines of credit, in each case, without the consent of the Holder Majority. For the avoidance of doubt, nothing contained in this Section shall prohibit the Company or its Subsidiaries from incurring, assuming or guaranteeing any indebtedness issued in exchange for, or the net proceeds of which are used to extend, refinance, renew, replace, defease or refund, existing indebtedness of such Person.
Section 4 Voting Rights.
(a) Generally. Except as otherwise provided herein or as otherwise required by Delaware law, the Holders of Preferred Stock shall have no voting, consent or approval rights.
(i) For as long as any shares of the Preferred Stock remains outstanding, Holders of record of the shares of Preferred Stock, exclusively and voting together as a separate class, shall be entitled elect one director of the Company (the “Series A Director”). The Series A Director shall be eligible under Delaware law and the rules and policies of the Securities Exchange to serve as a director of the Company and qualify as an independent director for the Securities and Exchange Commission and Securities Exchange purposes. In the event the Series A Director is removed, resigns or is unable to serve as a member of the Board of Directors, the resulting vacancy may be filled solely and exclusively by the Holders voting as a single class, at a meeting or via written consent. The vacancy shall be filled as promptly as practicable following the occurrence of the vacancy.
(ii) Each Holder of Series A Perpetual Preferred Stock will have one vote per share on any matter on which Holders of Series A Perpetual Preferred Stock are entitled to vote separately as a class, whether at a meeting or by written consent. At any meeting held for the purpose of electing the Series A Director, the presence in person or by proxy of the Holder Majority shall constitute a quorum for purpose of electing such director.
(b) Consent Rights. Notwithstanding anything to the contrary in Section 4(a), for so long as any shares of Preferred Stock remain outstanding, the Company shall not, and shall not, with respect to Sections 4(b)(iii), (iv), (vi), and (vii), permit any other Company Group member to, (either directly or by amendment, merger, consolidation or otherwise), without the affirmative vote or action by written consent (not to be unreasonably withheld, conditioned or delayed) of the Holders of at least a majority of the then-issued and -outstanding shares of Preferred Stock (the “Holder Majority”):
(i) materially and adversely amend, modify or supplement this Certificate of Designation or any other Governing Document of the Company in a manner that would materially and adversely affect the rights, preferences or privileges of the Preferred Stock (a “Material Adverse Amendment”);
(ii) issue any equity security that ranks senior to or pari passu with the Preferred Stock;
(iii) make any cash or cash capitalized general and administrative expenses in an aggregate amount in excess of the greater of (y) $27,000,000 or (z) $2.50 per BOE (pro forma for any acquisitions), in each case, in any calendar year;
(iv) make drilling and completion cash investments or other cash capital expenditures in an aggregate amount in excess of $25,000,000 in any calendar year;
(v) breach any of the Company’s obligations pursuant to Section 3(d), Section 3(e), Section 3(f) or Section 10 herein;
Annex J-10
(vi) incur or issue any principal amount in respect of third-party indebtedness for borrowed money (excluding interest and other amounts paid or payable in-kind), other than (A) any indebtedness, including any secured indebtedness and any indebtedness incurred under (y) a revolving reserve-based lending credit facility or (z) a private placement asset backed secured financing, if, in each of clauses (y) and (z), at the time incurred (or, in the case of revolving facilities, arranged), the Collateral Ratio as of the last day of the fiscal quarter most recently ended prior to such incurrence or arrangement for which financial statements are available (subject to any Collateral Ratio Equity Cure Recalculation) is less than 65% and the weighted sum per annum interest rate under any such financing is less than (at the time incurred or arranged) the sum of (i) the secured overnight financing rate plus (ii) 7.00% or (B) any indebtedness that would not cause (y) the Net Senior Indebtedness to exceed the lesser of (i) 55% of the PV-10 Value or (ii) an amount equal to Specified EBITDAX for the most recently completed Specified Rolling Period multiplied by a factor of 3.0 and (z) the Total Leverage to exceed the lesser of (i) 65% of the PV-10 Value or (ii) an amount equal to Specified EBITDAX for the most recently completed Specified Rolling Period multiplied by a factor of 3.5, in each case of clauses (y) and (z), calculated giving pro forma effect to the indebtedness incurred and taking into account any other acquisition, transaction, investment or repayment of indebtedness contemplated to occur with the proceeds of such indebtedness;
(vii) enter into, adopt or agree to any provision expressly and specifically restricting the payment of dividends under any agreements or other contracts related to any material Indebtedness of any material members of the Company Group that would be more restrictive in any material respect (as determined by the Company in good faith) on the payment of dividends to Holders of Preferred Stock or the redemption of Preferred Stock than those provisions existing in the Debt Documents as of the Closing Date;
(viii) take any action that would constitute a Mandatory Redemption Event if the Redemption Price of all shares of Preferred Stock shall not be paid in full in connection therewith; or
(ix) enter into any agreement with respect to any of the foregoing.
(c) Right to Elect Two Directors Upon Trigger Event.
(i) Upon the request by the Holder Majority at any time a Trigger Event has occurred, the Company shall promptly increase the number of directors of the Board of Directors by two, and the Holders voting as a single class with any other series of Preferred Stock or preference securities having similar voting rights that are exercisable (together, the “Voting Rights Class”), shall be entitled to elect those two additional members of the Board of Directors (the “Preferred Stock Directors”). For the avoidance of doubt, in no event shall the total number of Preferred Stock Directors exceed two. The election of the initial Preferred Stock Directors following any Trigger Event will occur at a special meeting called by the Company at the request of the Holder Majority; provided that, if such a request is received less than 90 days before the date fixed for the next annual or special meeting of the Company’s stockholders, then such vote will be held at the earlier of such next annual or special meeting of the Company’s stockholders to the extent permitted by the By-laws. If a special meeting is not called by the Company in accordance with the foregoing within 30 days after request from the Holder Majority in accordance with the foregoing, then the Holder Majority may designate a holder to call the meeting at the Company’s expense and, for such purpose and no other (unless provided otherwise by applicable law), such holder of the Voting Rights Class shall have access to the Company’s stock ledger. Following the election of the initial Preferred Stock Directors, the Preferred Stock Directors will be subject to election or re-election at each subsequent annual meeting of the Company’s stockholders.
(ii) At each meeting at which the Voting Rights Class are entitled to vote for the election of Preferred Stock Directors, the presence in person or represented by proxy of shares representing more than fifty percent (50%) in voting power of the then outstanding shares of the Voting Rights Class shall be required and shall be sufficient to constitute a quorum for the election of directors by such class. The affirmative vote of the holders of shares representing more than fifty percent (50%) in voting power of the then outstanding shares of the Voting Rights Class present at such meeting, in person or by proxy, shall be sufficient to elect any such director.
(iii) Each Preferred Stock Director will be (A) in the case of an uncontested election of a director, elected by a majority of the votes cast at such meeting with respect to the election of directors or (B) in the case of a contested election of a director, elected by a plurality of the votes cast at such meeting with
Annex J-11
respect to the election of directors; provided that in no event may any Preferred Stock Director be nominated or elected if the election of such director would cause the Company to violate any applicable corporate governance requirements of the Securities Exchange (or any other exchange or automated quotation system on which the Company’s securities may then be listed or quoted) relating to the independence of directors.
(iv) Any Preferred Stock Director may be removed at any time, with or without cause, by the holders of record of shares representing more than fifty percent (50%) in voting power of the then outstanding shares of the Voting Rights Class at any time during which such holders’ rights pursuant to this Section 12(b) continue.
(v) In the event that a Trigger Event shall have occurred and shall not have been remedied, any vacancy in the office of a Preferred Stock Director following the initial election of Preferred Stock Directors may be filled by the written consent of the Preferred Stock Director remaining in office or, if none remains in office, by the written consent of the holders collectively representing more than fifty percent (50%) in voting power of the then outstanding shares of the Voting Rights Class; provided that filling of each vacancy shall not violate the bylaws of the Company as in effect on the effective date of this Certificate of Designations and in no event may any such Preferred Stock Director be appointed if the appointment of such director would cause the Company to violate any applicable corporate governance requirements of the NYSE (or any other exchange or automated quotation system on which the Company’s securities may then be listed or quoted) relating to the independence of directors. Any such appointed Preferred Stock Director will serve until the earlier of his or her resignation, removal or death or the election of his or her successor at the next applicable annual or special meeting of stockholders.
a. in the case of an Event of Default (as such term or its equivalent is defined in any Debt Document), such Event of Default has been cured and Company has delivered the required officer’s certificate pursuant to Section 11(b);
b. in the case of a Collateral Ratio in excess of 85%, the required report delivered pursuant to Section 11(d) and the officer’s certificate delivered pursuant to Section 11(b) for the preceding fiscal quarter provide that the Company demonstrates compliance;
c. in the case of any failure to make payments and make redemptions in compliance with Section 7(b), all amounts required to be fully paid pursuant to Section 7(b) have been made; and
d. in the case of any material breach by the Company of Section 3(b), if and when all accrued dividends on the Series A Preferred Shares for all past quarters and any current quarter shall have been fully paid in cash and PIK, as applicable.
(d) Action Without Meeting. Any vote or consent that may be required or permitted under this Section 4 may be taken at a meeting of the Holders or through the execution of an action by written consent in lieu of such meeting, provided that the consent is executed by Holders representing a Holder Majority.
Section 5 Ranking. The Preferred Stock shall rank senior to all of the Common Stock, any Junior Preferred Stock and any other class or series of capital stock of the Company currently existing and not expressly made senior to or on parity with the Preferred Stock (collectively, “Junior Securities”), in each case, as to the payment of dividends or distributions of assets upon liquidation, dissolution or winding-up of the Company, whether voluntarily or involuntarily. The Preferred Stock shall rank junior to the Company Group’s existing and future indebtedness.
Section 6 Liquidation Rights.
(a) In the event of any voluntary or involuntary liquidation, dissolution or winding-up of the Company, each Holder of shares of Preferred Stock then outstanding shall be entitled to receive and to be paid out of the assets of the Company available for distribution to its stockholders the Liquidation Preference before any payment or distribution is made to any Junior Securities, including, without limitation, the Common Stock. If upon any such liquidation, dissolution or winding-up of the Company, the assets of the Company available for distribution to its stockholders shall be insufficient to pay the Holders of shares of Preferred Stock the full amount to which they shall be entitled under this Section 6, the Holders of shares of Preferred Stock shall share ratably in any distribution of the
Annex J-12
assets available for distribution in proportion to the respective amounts that would otherwise be payable in respect of the shares of Preferred Stock held by them upon such distribution if all amounts payable on or with respect to such shares of Preferred Stock were paid in full.
(b) If the Liquidation Preference has been paid in full to all Holders of the Preferred Stock, the holders of the Junior Securities shall be entitled to receive all remaining assets of the Company in accordance with their respective rights and preferences. Holders of Preferred Stock shall not be entitled to any other amounts from, and shall have no right or claim to any remaining assets of, the Company after they have received their full Liquidation Preference.
(c) Neither the sale (for cash, shares of stock, securities or other consideration) of all or substantially all the assets or business of the Company (other than in connection with the liquidation, winding-up or dissolution of the Company) nor the merger or consolidation of the Company into or with any other Person shall be deemed to be a liquidation, winding-up or dissolution, voluntary or involuntary, for the purposes of this Section 6.
Section 7 Redemption.
(a) Optional Redemption. The Company shall have the right, at its sole option and in its sole discretion, to redeem all or a portion of the then-outstanding shares of Preferred Stock at any time for an amount equal to the Redemption Price. The Company shall provide written notice (the “Company Notice”), by e-mail and first class mail postage prepaid, to each Holder of record (determined at the close of business on the Business Day next preceding the day on which the Company Notice is given) of the shares of Preferred Stock to be redeemed, at the address last shown on the records of the Company for such Holder, notifying such Holder of the redemption to be effected, specifying the number of shares to be redeemed from such Holder, specifying the date of such redemption, the aggregate redemption price for such shares, the place at which payment may be obtained and calling upon such Holder to surrender to the Company, in the manner and at the place designated, his, her or its certificate or certificates (if any) representing the shares to be redeemed; provided, that the date of redemption shall be not less than 30 days from the date of the Company Notice. Except as otherwise provided herein, on or after the applicable date of redemption, each Holder to be redeemed shall surrender to the Company the certificate or certificates (if any) representing such shares, in the manner and at the place designated in the Company Notice, and thereupon the price of redemption of such shares shall be payable to the order of the person whose name appears on such certificate or certificates as the owner thereof, and each surrendered certificate shall be cancelled. In the event fewer than all the shares represented by any such certificate are redeemed, a new certificate shall be issued representing the unredeemed shares.
(b) Mandatory Redemption Event. For so long as any shares of Preferred Stock remain outstanding, upon the occurrence of a Mandatory Redemption Event, the Company shall redeem all then-outstanding shares of Preferred Stock within 120 days after the first date on which such Mandatory Redemption Event occurred, at the Redemption Price. Any cash payment to Holders of Preferred Stock shall be subject to the limitations contained in any documents governing indebtedness of the Company or any of its Subsidiaries.
(c) Asset Sales. For so long as any shares of Preferred Stock remain outstanding, upon any sale or other disposition of assets of the Company Group that results in Asset Sale Net Proceeds in excess of $30,000,000 (excluding sales or other dispositions among members of the Company Group), all such Asset Sale Net Proceeds in excess of $30,000,000 shall be used to redeem all or a portion of the then-outstanding shares of Preferred Stock, within 120 days after the date on which such Asset Sale Net Proceeds are received by the Company or any other Company Group member, at the Redemption Price. Any cash payment to Holders of Preferred Stock shall be subject to the limitations contained in any agreement governing indebtedness of any member of the Company Group.
(d) Limitations. If, on the date of a redemption pursuant to Section 7(a), Section 7(b), or Section 7(c), applicable law governing distributions to stockholders prevents the Company from redeeming all shares of Preferred Stock scheduled to be redeemed, the Company shall be entitled to ratably redeem the maximum number of shares that it may redeem consistent with such law, and any shares of Preferred Stock not so redeemed shall remain outstanding.
(e) Rights Subsequent to Redemption. Upon the redemption of the shares of Preferred Stock pursuant to Section 7(a), Section 7(b), or Section 7(c), all rights with respect to such shares of Preferred Stock shall immediately terminate, except with respect to the right of the Holders to receive the applicable Redemption Price with respect to such shares of Preferred Stock in accordance with Section 7(a), Section 7(b), or Section 7(c), as applicable, and dividends shall no longer accrue or be declared on any such shares of Preferred Stock. The shares of Preferred Stock
Annex J-13
redeemed in accordance with this Section 7 shall return to the status of and constitute authorized but unissued shares of Preferred Stock, without classification as to series until such shares are once more classified as a particular series by the Board of Directors pursuant to the provisions of the Company’s certificate of incorporation.
Section 8 Trigger Events. For so long as any shares of Preferred Stock remain outstanding, upon the occurrence and continuation of a Trigger Event (and only during the period in which a Trigger Event is continuing and uncured): (a) the Holder Majority shall have the right, without any action on the part of the other stockholders or the Board of Directors, to appoint two (2) designees to the Company’s Board of Directors in accordance with Section 12; (b) all cash of the Company Group shall, subject to compliance with any restrictions set forth in any documents governing indebtedness of the Company Group, for an amount in excess of $10,000,000 and to the extent such funds are legally available for such purpose, be, and continue to be, promptly used to redeem the Preferred Stock pursuant to Section 7(a); (c) the Applicable Dividend Rate and the IRR under the Liquidation Preference definition shall each be increased by 2.0%; and (d) the Company and its Subsidiaries shall not incur or assume any principal amount in respect of any third-party indebtedness for borrowed money (excluding interest and other amounts paid or payable in-kind), other than (i) Refinancing Indebtedness and (ii) purchase money debt incurred in the ordinary course of business in an aggregate amount not to exceed $10,000,000, in each case, without the consent of the Holder Majority. For the avoidance of doubt, nothing contained in this Section shall prohibit the Company or its Subsidiaries from incurring, assuming or guaranteeing any indebtedness issued in exchange for, or the net proceeds of which are used to extend, refinance, renew, replace, defease or refund, existing indebtedness of such Person.
Section 9 Transfer Restrictions. Except upon the occurrence of any Trigger Event, the Holders party to the Preferred Stockholders’ Agreement for itself and/or on behalf of funds and accounts managed by them, shall at all times beneficially own of record and in the aggregate not less than 51% of the issued and outstanding shares of Preferred Stock and retain a corresponding majority of the voting rights attributable to such class, if any. The holder parties to the Preferred Stockholders’ Agreement, shall not, directly or indirectly, sell, assign, transfer, pledge, encumber or otherwise dispose of any Preferred Stock, or any interest therein, to (a) any Person that is a direct or indirect competitor of the Company or any of its Subsidiaries in the proved developed producing oil and gas sector or (b) any Person appearing on the Company’s then-current restricted transferee list, as attached hereto as Schedule A, in each case, unless the Company has first provided its prior written consent, which consent shall not be unreasonably withheld, conditioned or delayed. Any purported disposition of Preferred Stock in violation of the foregoing shall be null and void ab initio, and the Company shall instruct the Transfer Agent not to record or recognize any such transfer on its books. Any proposed permitted transferee, as a condition to any disposition otherwise permitted hereunder, shall execute and deliver to the Company a written instrument by which such transferee agrees to be bound by all of the terms of this provision.
Section 10 Hedging Policy.
(a) The Company Group shall, or shall cause one or more of its Subsidiaries to, no later than the last day of each fiscal quarter of the Company for so long as any shares of Preferred Stock remain outstanding (each such date, a “Hedging Test Date”), enter into Commodity Swap Transactions in order to ensure that, when such Commodity Swap Transactions are taken together with all other Commodity Swap Transactions of the Company Group then in effect, the Company Group shall have hedged notional volumes of no less than 60% of the Forecasted PDP Reserve Production of the Company Group for the full 48-calendar month period after such Hedging Test Date.
(b) The Company Group shall not (i) enter into any Swap Transactions for speculative purposes or (ii) enter into any Commodity Swap Transactions that would cause the notional volumes of all Commodity Swap Transactions of the Company Group to exceed, as of the date such Commodity Swap Transaction is entered into, 100% of the Forecasted PDP Reserve Production of the Company Group for the 48-calendar month period after such Commodity Swap Transaction would be entered into.
Section 11 Information Rights. For so long as any shares of Preferred Stock remain outstanding, the Company shall deliver to the Holders:
(a) the annual reports, quarterly reports and other documents which it is required to file with the Commission pursuant to Section 13(a) or 15(d) of the Securities Exchange Act of 1934, as amended, or any successor provision within the time periods such reports are required to be timely filed under the Commission’s rules and regulations; provided that, all reports and other documents filed with the Commission via the EDGAR system will be deemed to be delivered to the Holders as of the time of such filing via EDGAR so long as the Company is subject to
Annex J-14
Exchange Act Reporting. At any time, the Company is no longer subject to Exchange Act Reporting, the Company shall deliver annual reports within 120 days after the end of each fiscal year and quarterly reports within 45 days after the end of each of the first, second and third fiscal quarters of each fiscal year, and all other reports promptly.
(b) an officer’s certificate stating that a review of the activities of the Company Group during the preceding fiscal quarter has been made under the supervision of the signing Officers with a view to determining whether the Company Group has kept, observed, performed and fulfilled its obligations under this Certificate of Designation, and further stating, as to such officer, that to the best of his or her knowledge the Company has kept, observed, performed and fulfilled each and every covenant contained in this Certificate of Designation and is not in default in the performance or observance of any of the terms, provisions and conditions of this Certificate of Designation (or, if any such default has occurred or exists, specifying the nature and extent thereof), within [45] days after the end of each of the first, second and third fiscal quarters of each fiscal year and 120 days after the end of each fiscal year;
(c) any annual compliance certificates delivered by the Company Group under any documents governing Indebtedness of the Company Group in an outstanding principal amount in excess of $10,000,000, promptly after delivery thereof; and
(d) a quarterly report setting forth a reasonably detailed calculation of the Collateral Ratio as of the end of such fiscal quarter or fiscal year, within 45 days after the end of each of the first, second and third fiscal quarters of each fiscal year and 120 days after the end of each fiscal year.
Section 12 Miscellaneous.
(a) Notices. Any and all notices or other communications or deliveries to be provided by the Holders hereunder shall be in writing and delivered personally, by e-mail, or sent by nationally recognized overnight courier service, addressed to the Company, at the address set forth below or the address or e-mail address most recently provided to Holders by the Company for purposes of notice hereunder: 500 W. 7th Street, Suite 1500, Fort Worth, Texas 76102, [e-mail address] or such other e-mail address or address as the Company may specify for such purposes by notice to the Holders delivered in accordance with this Section 12(a). Any and all notices or other communications or deliveries to be provided by the Company hereunder shall be in writing and delivered personally, by e-mail, or sent by a nationally recognized overnight courier service addressed to each Holder at the e-mail address or address of such Holder appearing on the books of the Company, or if no such facsimile number, e-mail address or address appears on the books of the Company at the principal place of business of such Holder, as set forth in the Purchase Agreement. Any notice or other communication or deliveries hereunder shall be deemed given and effective on the earliest of (i) the time of transmission, if such notice or communication is delivered via facsimile at the facsimile number or e-mail at the e-mail address set forth in this Section 12(a) prior to 5:30 p.m. (New York City time) on any date, (ii) the next Trading Day after the time of transmission, if such notice or communication is delivered via e-mail at the e-mail address set forth in this Section 12(a) on a day that is not a Trading Day or later than 5:30 p.m. (New York City time) on any Trading Day, (iii) the second Trading Day following the date of mailing, if sent by U.S. nationally recognized overnight courier service or (iv) upon actual receipt by the party to whom such notice is required to be given.
(b) Absolute Obligation. Except as expressly provided herein, no provision of this Certificate of Designation shall alter or impair the obligation of the Company, which is absolute and unconditional, to pay liquidated damages and Accrued Dividends, as applicable, on the shares of Preferred Stock at the time, place and rate, and in the coin or currency, herein prescribed.
(c) Lost or Mutilated Preferred Stock Certificate. If a Holder’s Preferred Stock certificate shall be mutilated, lost, stolen or destroyed, the Company shall issue or cause to be issued, in exchange and substitution for and upon cancellation of a mutilated certificate, or in lieu of or in substitution for a lost, stolen or destroyed certificate, a new certificate for the shares of Preferred Stock so mutilated, lost, stolen or destroyed, but only upon receipt of evidence of such loss, theft or destruction of such certificate, and of the ownership hereof reasonably satisfactory to the Company (which shall not include the posting of any bond). The applicant for a new certificate under such circumstances shall also pay any reasonable third-party costs (including customary indemnity) associated with the issuance of such replacement certificate.
Annex J-15
(d) Governing Law. All questions concerning the construction, validity, enforcement and interpretation of this Certificate of Designation shall be governed by and construed and enforced in accordance with the internal laws of the State of Delaware, without regard to the principles of conflict of laws thereof. All legal proceedings concerning the interpretation, enforcement and defense of the transactions contemplated by this Certificate of Designation (whether brought against a party hereto or its respective Affiliates, directors, officers, stockholders, employees or agents) shall be commenced in the state and federal courts sitting in the City of Wilmington, Delaware, County of New Castle (the “Delaware Courts”). The Company and each Holder hereby irrevocably submits to the exclusive jurisdiction of the Delaware Courts for the adjudication of any dispute hereunder or in connection herewith or with any transaction contemplated hereby or discussed herein (including with respect to the enforcement of any of the Transaction Documents), and hereby irrevocably waives, and agrees not to assert in any suit, action or proceeding, any claim that it is not personally subject to the jurisdiction of such Delaware Courts, or such Delaware Courts are improper or inconvenient venue for such proceeding. The Company and each Holder hereby irrevocably waives personal service of process and consents to process being served in any such suit, action or proceeding by mailing a copy thereof via registered or certified mail or overnight delivery (with evidence of delivery) to such party at the address in effect for notices to it under this Certificate of Designation and agrees that such service shall constitute good and sufficient service of process and notice thereof. Nothing contained herein shall be deemed to limit in any way any right to serve process in any other manner permitted by applicable law. The Company and each Holder hereby irrevocably waives, to the fullest extent permitted by applicable law, any and all right to trial by jury in any legal proceeding arising out of or relating to this Certificate of Designation or the transactions contemplated hereby. If the Company or any Holder shall commence an action or proceeding to enforce any provisions of this Certificate of Designation, then the prevailing party in such action or proceeding shall be reimbursed by the other party for its attorneys’ fees and other costs and expenses incurred in the investigation, preparation and prosecution of such action or proceeding.
(e) Waiver. Any waiver by the Company or a Holder of a breach of any provision of this Certificate of Designation shall not operate as or be construed to be a waiver of any other breach of such provision or of any breach of any other provision of this Certificate of Designation or a waiver by any other Holders; provided, that a waiver by Holder Majority shall be binding upon and operate as a waiver of all other Holders. The failure of the Company or a Holder to insist upon strict adherence to any term of this Certificate of Designation on one or more occasions shall not be considered a waiver or deprive that party (or any other Holder) of the right thereafter to insist upon strict adherence to that term or any other term of this Certificate of Designation on any other occasion. Any waiver by the Company or a Holder must be in writing.
(f) Severability. If any provision of this Certificate of Designation is invalid, illegal or unenforceable, the balance of this Certificate of Designation shall remain in effect, and if any provision is inapplicable to any Person or circumstance, it shall nevertheless remain applicable to all other Persons and circumstances. If it shall be found that any interest or other amount deemed interest due hereunder violates the applicable law governing usury, the applicable rate of interest due hereunder shall automatically be lowered to equal the maximum rate of interest permitted under applicable law.
(g) Next Business Day. Whenever any payment or other obligation hereunder shall be due on a day other than a Business Day, such payment shall be made on the next succeeding Business Day.
(h) Headings. The headings contained herein are for convenience only, do not constitute a part of this Certificate of Designation and shall not be deemed to limit or affect any of the provisions hereof.
(i) No Preemptive Rights. The holders of Preferred Stock will have no preemptive rights with respect to any shares of the Company’s capital stock or any of its other securities convertible into or carrying rights or options to purchase or otherwise acquire any such capital stock or any interest therein, regardless of how such securities, or such warrants, rights or options, may be designated, issued or granted.
(j) Other Rights. The shares of Preferred Stock shall not have any rights, preferences, privileges or voting powers or relative, participating, optional or other special rights, or qualifications, limitations or restrictions thereof, other than as set forth herein or in the Company’s certificate of incorporation or as provided by applicable law and regulation or as contained in the Preferred Stockholders Agreement.
Annex J-16
(k) Tax Withholding. The Company agrees that, provided that each Holder delivers to the Company or Transfer Agent a properly executed IRS Form W-9 or other certification satisfactory to the Company or Transfer Agent certifying as to such Holder’s status (or the status of such Holder’s beneficial owner(s)) as a United States person (within the meaning of Section 7701(a)(30) of the Internal Revenue Code, as amended) and such Holder’s (or such beneficial owners’) eligibility for complete exemption from backup withholding (“U.S. Person Certification”) under current law to establish that the Company (including any paying agent of the Company) shall not be required to withhold on any payments or deemed payments to any such Holder. The Company and its paying agent shall be entitled to withhold taxes on all payments made to the relevant Holder in the form of cash or otherwise treated, in the Company’s reasonable discretion, as a dividend for U.S. federal tax purposes or to request that the relevant Holder promptly pay the Company in cash any amounts required to satisfy any withholding tax obligations, in each case, to the extent the Company or its paying agent determines in good faith it is required to deduct and withhold tax on dividend or other payments to the relevant Holder under applicable law; provided, that the Company shall use commercially reasonable efforts to notify the relevant Holder of any required withholding tax reasonably in advance of the date of the relevant payment. In the event that the Company does not have sufficient cash with respect to any Holder from withholding on cash payments otherwise payable to such Holder and cash paid to the Company by such Holder to the Company pursuant to the immediately preceding sentence, the Company and its paying agent shall be entitled to withhold taxes on deemed payments, including distributions of additional Preferred Stock in lieu of cash and constructive distributions on the Preferred Stock to the extent required by law, and the Company and its paying agent shall be entitled to satisfy any required withholding tax on non-cash payments (including deemed payments) through a sale of a portion of the Preferred Stock received as a dividend or from cash dividends or sales proceeds subsequently paid or credited on the Preferred Stock.
*********************
Annex J-17
IN WITNESS WHEREOF, this Certificate of Designation is executed on behalf of the Company by its [Officer] this [•] day of [•].
|
[PRESIDIO PRODUCTION COMPANY] |
||||
|
By: |
|
|||
|
Name: |
||||
|
Title: |
||||
SIGNATURE PAGE TO CERTIFICATE OF DESIGNATION
Annex J-18
Schedule A
Restricted List
Annex J-19
Exhibit A
[FORM OF FACE OF SERIES A PERPETUAL PREFERRED STOCK CERTIFICATE]
THE SHARES EVIDENCED HEREBY HAVE NOT BEEN REGISTERED UNDER THE U.S. SECURITIES ACT OF 1933, AS AMENDED (THE “SECURITIES ACT”) AND MAY NOT BE OFFERED, SOLD, PLEDGED OR OTHERWISE TRANSFERRED IN THE ABSENCE OF SUCH REGISTRATION OR IN A TRANSACTION EXEMPT FROM, OR NOT SUBJECT TO, SUCH REGISTRATION.
THE COMPANY SHALL FURNISH A FULL STATEMENT ABOUT CERTAIN RESTRICTIONS ON OWNERSHIP AND TRANSFERABILITY TO A STOCKHOLDER UPON REQUEST AND WITHOUT CHARGE.
THE SHARES OF SERIES A PERPETUAL PREFERRED STOCK ARE SUBJECT TO REDEMPTION AT THE OPTION OF THE COMPANY (AS DEFINED BELOW) AT THE TIMES AND REDEMPTION PRICES, AND ON TERMS AND CONDITIONS, SET FORTH IN THE CERTIFICATE OF DESIGNATION (AS DEFINED BELOW)
Annex J-20
|
Certificate Number [•] |
Initial Number of Shares of Series A |
|
|
Perpetual Preferred Stock: [•] |
||
|
[CUSIP: [•]] |
||
|
[ISIN: [•]] |
PRESIDIO PRODUCTION COMPANY
Series A Perpetual Preferred Stock
(Liquidation Preference as specified below)
Presidio Production Company, a Delaware corporation (the “Corporation”), hereby certifies that [ ] (the “Holder”), is the registered owner of [•] fully paid and non-assessable shares of the Corporation’s designated Series A Perpetual Preferred Stock, with a per share Liquidation Preference calculated in accordance with the Certificate of Designation (defined below) (the “Series A Preferred Shares”). The Series A Preferred Shares are transferable on the books and records of the Registrar, in person or by a duly authorized attorney, upon surrender of this certificate duly endorsed and in proper form for transfer. The designations, rights, privileges, restrictions, preferences and other terms and provisions of the Series A Preferred Shares represented hereby are and shall in all respects be subject to the provisions of the Certificate of Designation of Series A Perpetual Preferred Stock of Presidio Production Company, dated , as the same may be amended from time to time (the “Certificate of Designation”). Capitalized terms used herein but not defined shall have the meanings given them in the Certificate of Designation. The Company will provide a copy of the Certificate of Designation to the Holder without charge upon written request to the Company at its principal place of business.
Reference is hereby made to the provisions of the Series A Preferred Shares set forth on the reverse hereof and in the Certificate of Designation, which provisions shall for all purposes have the same effect as if set forth at this place. If the terms of this certificate conflict with the terms of the Certificate of Designation, then the terms of the Certificate of Designation will control to the extent of such conflict.
Upon receipt of this executed certificate, the Holder is bound by the Certificate of Designation and is entitled to the benefits thereunder.
Unless the Transfer Agent and Registrar have properly countersigned this certificate, these Series A Preferred Shares shall not be entitled to any benefit under the Certificate of Designation or be valid or obligatory for any purpose.
* * *
Annex J-21
IN WITNESS WHEREOF, this certificate has been executed on behalf of the Company by two officers of the Company this [•] of [•], 20[•].
|
PRESIDIO PRODUCTION COMPANY |
||||
|
By: |
|
|||
|
Name: |
||||
|
Title: |
||||
|
By: |
|
|||
|
Name: |
||||
|
Title: |
||||
|
|
||||
Annex J-22
COUNTERSIGNATURE
These are the Series A Preferred Shares referred to in the within-mentioned Certificate of Designation.
Dated: [•], [•]
Continental Stock Transfer and Trust Company,
as Registrar and Transfer Agent
|
By: |
|
|||
|
Name: |
||||
|
Title: |
Annex J-23
[FORM OF REVERSE OF CERTIFICATE FOR SERIES A PREFERRED STOCK]
Cumulative cash (and PIK) distributions on each Series A Preferred Share shall be payable at the rate provided in the Certificate of Designation.
The Company shall furnish without charge to each Holder who so requests a statement of the rights, preferences, privileges and restrictions granted to or imposed upon each class or series of stock of the Corporation authorized to be issued, including the Series A Preferred Shares, and upon the holders thereof. Such statement may be obtained from the Company at the Company’s principal executive office, which, on , was located at .
Annex J-24
ASSIGNMENT
FOR VALUE RECEIVED, the undersigned assigns and transfers the Series A Preferred Shares evidenced hereby to:
|
(Insert assignee’s social security or taxpayer identification number, if any) |
|
(Insert address and zip code of assignee) |
and irrevocably appoints: [•]
as agent to transfer the Series A Preferred Shares evidenced hereby on the books of the Transfer Agent and Registrar. The agent may substitute another to act for him or her.
Date:
Signature:
_______________________
(Sign exactly as your name appears on the other side of this Certificate)
|
Signature Guarantee: |
_______________________ |
|||
|
|
(Signature must be guaranteed by an “eligible guarantor institution” that is a bank, |
Annex J-25
Annex K
REGISTRATION AND STOCKHOLDERS’ RIGHTS AGREEMENT
This Registration and Stockholders’ Rights Agreement (this “Agreement”) is made as of [•], 2025, by and among (a) the signatories listed on Schedule I hereto under “Presidio Initial Holders” (the “Presidio Initial Holders”) and “EQV Holders” (the “EQV Holders”, and with the Presidio Initial Holders, collectively with EQVR (as defined below), the signatories listed on Schedule I hereto under “Morgan Stanley Holders” and each of their respective Permitted Transferees (as defined below), the “Initial Holders”)1; (b) Prometheus Holdings LLC (“EQV Holdings”); (c) EQV Resources Intermediate LLC (“EQVR”); (d) EQV Ventures Sponsor LLC (“Sponsor” and collectively with the Initial Holders and EQV Holdings, the “Stockholder Parties”); (e) EQV Ventures Acquisition Corp. (the “SPAC”); and (f) Prometheus PubCo Inc., to be renamed as Presidio Production Company (including any of its successors by merger, acquisition, reorganization, conversion or otherwise, the “Company”).
RECITALS
WHEREAS, reference is made to that certain Business Combination Agreement, dated as of August 5, 2025 (as it may be amended, supplemented and/or restated from time to time in accordance with its terms, the “Business Combination Agreement” and, the transactions contemplated thereby, the “Presidio Transactions”), by and among (a) the Company, (b) EQV Holdings, (c) Prometheus Merger Sub LLC, a Delaware limited liability company and a direct, wholly-owned subsidiary of EQV Holdings, (d) Presidio Investment Holdings LLC, a Delaware limited liability company (“Presidio”) and (e) the SPAC;
WHEREAS, reference is made to that certain Merger Agreement, dated as of August 5, 2025 (as it may be amended, supplemented and/or restated from time to time in accordance with its terms, the “Merger Agreement” and, the transactions contemplated thereby, the “EQVR Transactions” and, together with the Presidio Transactions, the “Transactions”), by and among (a) the SPAC, (b) the Company, (c) EQVR Merger Sub LLC, a Delaware limited liability company and direct wholly owned subsidiary of the Company, (d) EQV Resources LLC, a Delaware limited liability company, (e) EQVR and (f) Presidio;
WHEREAS, on August 6, 2024, the SPAC and Sponsor entered into that certain Private Placement Units Purchase Agreement, pursuant to which Sponsor committed to purchase 400,000 units in a private placement transaction occurring simultaneously with the closing of the SPAC’s initial public offering;
WHEREAS, among other things, pursuant to the Business Combination Agreement, immediately following the closing of the Presidio Transactions, the Presidio Initial Holders and EQV Holders shall hold either (a) a number of EQV Holdings Class A Units (as defined below) and corresponding shares of Class B Common Stock (as defined below), or (b) shares of Class A Common Stock, in each case, in accordance with the terms of the Business Combination Agreement;
WHEREAS, among other things, pursuant to the Merger Agreement, immediately following the closing of the EQVR Transactions, EQVR shall hold a number of shares of Class A Common Stock in accordance with the terms of the Merger Agreement;
WHEREAS, as of immediately following the closing of the Transactions (the “Closing”), each of the Stockholder Parties Beneficially Owns (as defined below) the respective number of shares of Class A Common Stock of the Company, Class A Units of EQV Holdings (the “EQV Holdings Class A Units”) or Class B Units of EQV Holdings (the “EQV Holdings Class B Units” and, together with the EQV Holdings Class A Units, the “EQV Holdings Common Units”), as the case may be, and Class B Common Stock, par value $0.0001 per share, of the Company (the “Class B Common Stock,” and together with the Class A Common Stock and EQV Holdings Common Units, collectively, the “Company Interests”), set forth on Exhibit A hereto;
____________
1 NTD: Initial Holders listed below. Preferred and PIPE investors’ registration rights separately addressed.
Morgan Stanley (which will be listed on Schedule I)
Presidio management rollovers; and
EQVR holders.
Annex K-1
WHEREAS, the number of the Company Interests Beneficially Owned by each Stockholder Party may change from time to time, in accordance with the terms of (a) the Business Combination Agreement, (b) the Merger Agreement, (c) the Certificate of Incorporation of the Company, as it may be amended, supplemented and/or restated from time to time in accordance with its terms and applicable law (the “Charter”), (d) the bylaws of the Company, as they may be amended, supplemented and/or restated from time to time in accordance with its terms and applicable law (the “Bylaws”), and (e) the EQV Holdings A&R LLCA (as defined below), which changes shall be reported by each Stockholder Party to the extent required by and in accordance with the applicable provisions of the Securities Exchange Act of 1934, as amended (the “Exchange Act”), as applicable;
WHEREAS, the SPAC previously entered into that certain Registration and Shareholder Rights Agreement dated as of August 6, 2024 (the “Existing Registration Rights Agreement”), by and among, among others, the SPAC, Sponsor and BTIG, LLC (Sponsor, BTIG, LLC, and the holders listed as “Holders” therein, collectively, the “Existing Registration Rights Holders”); and
WHEREAS, in connection with the Transactions, the Stockholder Parties have agreed to execute and deliver this Agreement.
NOW THEREFORE, in consideration of the foregoing and of the promises and covenants contained herein, the receipt and sufficiency of which are hereby acknowledged, the parties hereto agree as follows:
AGREEMENT
1. Definitions. In addition to the terms defined elsewhere in this Agreement, the following terms shall have the meanings indicated when used in this Agreement with initial capital letters:
“Affiliate” shall mean, with respect to any specified Person, any other Person directly or indirectly controlling or controlled by, or under direct or indirect common control with, such specified Person; provided, that the Company and its Subsidiaries shall not be deemed to be Affiliates of the Stockholder Parties or any of their respective Affiliates or Subsidiaries. For the purposes of this definition, “control”, when used with respect to any specified Person, shall mean the power to direct the management and policies of such Person, directly or indirectly, whether through the ownership of voting securities, by contract or otherwise; and the terms “controlling,” “controlled,” “controlled by” and “under common control with” have meanings correlative to the foregoing.
“Beneficially Own” shall have the meaning ascribed to such term in Rule 13d-3 under the Exchange Act.
“Board” shall mean the board of directors of the Company.
“Business Day” shall mean any day except a Saturday, a Sunday or any other day on which commercial banks are required or authorized to close in the State of New York.
“Class A Common Stock” shall mean Class A Common Stock, par value $0.0001 per share, of the Company.
“Closing Date” shall mean the date that the Transactions are consummated.
“Common Stock” shall mean Class A Common Stock, Class B Common Stock and any other equity security of the Company issued or issuable with respect to the shares of Class A Common Stock or Class B Common Stock, in each case, by way of stock dividend or stock split or in connection with a combination of shares, recapitalization, merger, consolidation or reorganization or similar transaction.
“Confidential Information” shall mean all information (whether or not specifically identified as confidential), in any form or medium, that is disclosed to a Stockholder Party by the Company or any of its Subsidiaries or any of their representatives on behalf of the Company or any of its Subsidiaries, or developed or learned by, a Stockholder Party or any of its representatives, in the performance of duties for, or on behalf of, the Company or any of its Subsidiaries, including, without limitation: (a) internal business information of the Company and its Subsidiaries (including, without limitation, information relating to strategic plans and practices, business, accounting, financial or marketing plans, practices or programs, training practices and programs, salaries, bonuses,
Annex K-2
incentive plans and other compensation and benefits information and accounting and business methods); (b) identities of, individual requirements of, specific contractual arrangements with and information about the Company, any of its Subsidiaries, any of its or their Affiliates, their respective customers and their respective confidential information; (c) any confidential or proprietary information of any third party that the Company or any of its Subsidiaries has a duty to maintain confidentiality of, or use only for certain limited purposes; (d) industry research compiled by, or on behalf of the Company or any of its Subsidiaries, including, without limitation, identities of potential target companies, management teams and transaction sources identified by, or on behalf of, the Company or any of its Subsidiaries; (e) compilations of data and analyses, processes, methods, track and performance records, data and data bases relating thereto; and (f) information related to the Company’s intellectual property and updates of any of the foregoing; provided that, “Confidential Information” shall not include any information that has (i) become generally known and widely available for public use other than as a result of the acts or omissions of such Stockholder Party or any Person over which such Stockholder Party has control to the extent such acts or omissions are authorized by such Stockholder Party in the performance of such Person’s assigned duties for such Stockholder Party, (ii) was independently developed by such Stockholder Party or its representatives without the use of any other Confidential Information, (iii) is or has been made known or disclosed to such Stockholder Party by a third party (other than any other Stockholder Party or an Affiliate of a Stockholder Party) without a breach of any obligation of confidentiality such third party may have to the Company or any of its Subsidiaries, or (iv) is expressly covered by another confidentiality or nondisclosure agreement between such Stockholder Party (or any of its Affiliates) and the Company or any of its Subsidiaries (in which case, such other agreement shall control).
“Contract” shall mean any written or oral contract, agreement, license or Lease (including any amendments thereto).
“Equity Securities” shall mean, with respect to any Person, all of the shares or quotas of capital stock or equity of (or other ownership or profit interests in) such Person, all of the warrants, trust rights, options or other rights for the purchase or acquisition from such Person of shares of capital stock or equity of (or other ownership or profit interests in) such Person, all of the securities convertible into or exchangeable for shares of capital stock or equity of (or other ownership or profit interests in) such Person or warrants, rights or options for the purchase or acquisition from such Person of such shares or equity (or such other interests), restricted equity awards, restricted equity units, equity appreciation rights, phantom equity rights, profit participation and all of the other ownership or profit interests of such Person (including partnership, member or trust interests therein).
“EQV Holdings A&R LLCA” shall mean that certain amended and restated limited liability company agreement of EQV Holdings, dated as of the date hereof, as may be amended from time to time in accordance with its terms.
“FINRA” shall mean the Financial Industry Regulatory Authority, Inc.
“Founder Lock-up Shares” shall mean, collectively, the Lock-up Shares (as defined in the Sponsor Letter Agreement) held by the Sponsor or its Permitted Transferees, and the securities underlying such Lock-up Shares (as defined in the Sponsor Letter Agreement) that are held by the Sponsor or its Permitted Transferees.
“Fully Diluted Basis” means on a basis calculated assuming the full exercise of all outstanding options, warrants and other rights and obligations to acquire voting interests of the Company (without regard to any vesting provisions) and the full conversion, exercise or exchange of all issued and outstanding securities convertible into or exercisable or exchangeable for voting interests of the Company, not including any voting interests of the Company reserved for issuance pursuant to future awards under any option, equity bonus, share purchase or other equity incentive plan or arrangement of the Company (including the Equity Incentive Plan (as defined in the Business Combination Agreement)).
“Governmental Entity” shall mean any nation or government, any state, province or other political subdivision thereof, any entity exercising executive, legislative, judicial, regulatory or administrative functions of or pertaining to government, including any court, arbitrator (public or private) or other body or administrative, regulatory or quasi-judicial authority, agency, department, board, commission or instrumentality of any federal, state, local or foreign jurisdiction.
Annex K-3
“Law” shall mean any federal, state, local or foreign law, regulation or rule, or any decree, judgment, permit or order, of any Governmental Entity.
“Lease” shall mean all leases, subleases, licenses, concessions and other Contracts pursuant to which the Company or any Subsidiaries holds any leased real property (along with all amendments, modifications and supplements thereto).
“Liabilities” shall mean any and all debts, liabilities, guarantees, commitments or obligations, whether accrued or fixed, known or unknown, absolute or contingent, matured or unmatured, liquidated or unliquidated, accrued or not accrued, direct or indirect, due or to become due or determined or determinable.
“Liens” shall mean, with respect to any specified asset, any and all liens, mortgages, hypothecations, claims, encumbrances, options, pledges, licenses, rights of priority easements, covenants, restrictions and security interests thereon.
“Lock-up Parties” shall mean the Initial Holders and their Permitted Transferees, except NH Presidio Investments LLC, its Affiliates and their respective Permitted Transferees.
“Lock-up Period” shall mean, with respect to the Lock-up Shares, the period ending 180 days after the Closing.
“Lock-up Shares” shall mean, collectively, the Registrable Securities held by the Lock-up Parties or their Permitted Transferees, and the securities underlying such Registrable Securities that are held by the Lock-up Parties or their Permitted Transferees.
“Necessary Action” shall mean, with respect to any party and a specified result, all actions (to the extent such actions are not prohibited by applicable Law and do not directly conflict with any rights expressly granted to such party in this Agreement, the Business Combination Agreement, the Merger Agreement, the Charter or the Bylaws) reasonably necessary and desirable and within his, her or its control to cause such result, including, without limitation, (a) calling special meetings of the Board or the stockholders of the Company, (b) voting or providing a proxy with respect to the Company Interests Beneficially Owned by such party, (c) voting in favor of the adoption of stockholders’ resolutions in connection with any amendments to the Charter or the Bylaws or (d) making, or causing to be made, all filings, registrations or similar actions with governmental, administrative or regulatory authorities that are required to achieve such a result.
“Percentage Interest” means, as of any determination time and with respect to a Stockholder Party, the percentage of the issued and outstanding voting interests of the Company held by such Stockholder Party, together with its Permitted Transferees, as determined on a Fully Diluted Basis.
“Permitted Transferee” shall mean, with respect to any Stockholder Party or any of their respective Permitted Transferees: (a) the Company, EQVR or EQV Holdings or, in each case, any Subsidiaries thereof; (b) any Person approved in writing by the Board, in its sole discretion (such consent not to be unreasonably withheld, conditioned or delayed); (c) in the case of (i) each of the Initial Holders or any of their respective Permitted Transferees and (ii) Sponsor or any of its Permitted Transferees, (A) each of their respective direct and indirect equityholders and the Affiliates thereof from time to time (including any partner, shareholder or member controlling or under common control with such Stockholder Party or any affiliated investment fund or vehicle), (B) any other Stockholder Party, and (C) any Permitted Transferee of any Stockholder Party; or (d) if a Stockholder Party or Permitted Transferee is a natural Person, any of such Stockholder Party’s or Permitted Transferee’s controlled Affiliates, or any trust or other estate planning vehicle that is under the control of such Stockholder Party or Permitted Transferee, as applicable, and for the sole benefit of such Stockholder Party or Permitted Transferee and/or such Stockholder Party’s and/or such Permitted Transferee’s spouse, former spouse, ancestors and descendants (whether natural or adopted), parents and their descendants and any spouse of the foregoing Persons, in the case of each of clauses (a) through (d), only if such transferee becomes a party to this Agreement.
“Person” shall mean individual, corporation, limited liability company, partnership, joint venture, association, trust, unincorporated organization or any other entity, including a governmental authority.
Annex K-4
“Proceeding” shall mean any action, claim, suit, charge, litigation, complaint, investigation, audit, notice of violation, citation, arbitration, inquiry or other proceeding at Law or in equity (whether civil, criminal or administrative) by or before any Governmental Entity.
“Registrable Securities” shall mean (a) the shares of Class A Common Stock issuable upon the exchange of Company Interests held by a Registration Rights Party (as defined below) immediately after the Closing in accordance with the terms of the EQV Holdings A&R LLCA, (b) the shares of Class A Common Stock issued to EQVR pursuant to the Merger Agreement, (c) any other shares of Class A Common Stock or Equity Securities of the Company held by a Registration Rights Party or its subsidiaries from time to time, including shares of Class A Common Stock issuable upon the exchange of Equity Securities of the Company, which Registrable Securities are subject to the rights provided herein until such rights terminate pursuant to the provisions hereof, (d) any other outstanding shares of Class A Common Stock, and any shares of Class A Common Stock issuable upon the exercise of any other equity securities of the Company, held by a Registration Rights Party as of the date of this Agreement, (e) Existing Registrable Securities held by any Registration Rights Party, and (f) any other equity security of the Company issued or issuable with respect to the shares of Class A Common Stock referenced in clauses (a) through (e) by way of stock dividend or stock split or in connection with a combination of shares, recapitalization, merger, consolidation or reorganization or other similar transaction; provided, however, that, as to any particular Registrable Security, such security shall cease to be a Registrable Security when: (i) a Registration Statement with respect to the sale of such securities shall have become effective under the Securities Act and such securities shall have been sold, transferred, disposed of or exchanged pursuant to such Registration Statement; (ii) such securities shall have been otherwise transferred, new certificates for such securities not bearing a legend restricting further Transfer shall have been delivered by the Company and subsequent public distribution of such securities shall not require registration under the Securities Act; (iii) such securities shall have ceased to be outstanding; (iv) (A) such securities may be sold without registration pursuant to Rule 144 promulgated under the Securities Act (or any successor rule promulgated thereafter by the Commission) (but with no volume or other restrictions or limitations) and (B) the Stockholder Party’s Percentage Interest is less than 1%; or (v) such securities have been sold to, or through, a broker, dealer or underwriter in a public distribution or other public securities transaction.
“Registration Statement” shall mean a registration statement filed by the Company or its successor with the Commission (as defined below) in compliance with the Securities Act and the rules and regulations promulgated thereunder for a public offering and sale of equity securities, or securities or other obligations exercisable or exchangeable for, or convertible into, equity securities (other than a registration statement on Form S-4 or Form S-8, or their successors, or any registration statement covering only securities proposed to be issued in exchange for securities or assets of another entity), including any related prospectus (preliminary, final, free writing or otherwise), amendments and supplements to such registration statement or any related prospectus, including pre- and post-effective amendments, and all exhibits and all material incorporated by reference in such registration statement. Notwithstanding the foregoing, no prospectus supplement containing an Exchange Act report of the Company filed with respect to a Registration Statement or prospectus for which forward incorporation by reference is unavailable shall be considered a “Registration Statement” hereunder.
“Securities Act” shall mean the Securities Act of 1933, as amended.
“Shelf Registration Statement” shall mean a Registration Statement for an offering on a delayed or continuous basis pursuant to Rule 415 under the Securities Act.
“Sponsor Holders” shall mean Sponsor, which for the avoidance of doubt, shall not include EQVR, and its Permitted Transferees.
“Sponsor Letter Agreement” shall mean the “Sponsor Letter Agreement,” as defined in the Business Combination Agreement.
“Stockholder Shares” shall mean all Equity Securities of the Stockholder Parties registered in the name of, or Beneficially Owned by, the Stockholder Parties, including any and all securities of the Company acquired and held in such capacity subsequent to the date hereof.
“Subsidiary” shall mean, with respect to any Person, any corporation, association, partnership, limited liability company, joint venture or other business entity of which more than 50.0% of the voting power or
Annex K-5
equity is owned or controlled directly or indirectly by such Person, or one or more of the Subsidiaries of such Person, or a combination thereof.
“Transfer” shall mean the (a) sale of, offer to sell, contract or agreement to sell, hypothecate, pledge, grant of any option to purchase or otherwise dispose of or agreement to dispose of, directly or indirectly, or establishment or increase of a put equivalent position or liquidation with respect to or decrease of a call equivalent position within the meaning of Section 16 of the Exchange Act with respect to, any Equity Security or (b) entry into any swap or other arrangement that transfers to another, in whole or in part, any of the economic consequences of ownership of any security, whether any such transaction is to be settled by delivery of such securities, in cash or otherwise.
“Underwriter” shall mean a securities dealer who purchases any Registrable Securities as principal in an Underwritten Offering and not as part of such dealer’s market-making activities.
“Underwritten Offering” shall mean an offering for cash pursuant to an effective Registration Statement in which securities of the Company are sold to an Underwriter (or Underwriters) in a firm commitment underwriting for distribution to the public.
“Voting Shares” shall mean all securities of the Company that may be voted in the election of the Directors (as defined below) registered in the name of, or Beneficially Owned by any Person, including any and all Equity Securities of the Company acquired and held by such Person subsequent to the date hereof, which as of the date hereof, shall include the Class A Common Stock and Class B Common Stock.
2. Registration Rights.
(a) Registration Statement Covering Resale of Registrable Securities.
(i) Within 30 calendar days after the Closing Date (and in no event later than the date of filing of any registration statement pursuant to a Subscription Agreement (as defined in the Business Combination Agreement)), the Company will file with the Securities and Exchange Commission (the “Commission”) (at its sole cost and expense) a Registration Statement on Form S-3 or any similar short-form registration that may be available at such time or its successor form (“Form S-3”), or, if the Company is ineligible to use Form S-3, a Registration Statement on Form S-1 or any similar long-form registration that may be available at such time or its successor form (“Form S-1”), for an offering to be made on a continuous basis pursuant to Rule 415 of the Securities Act registering the resale from time to time by Sponsor and the Initial Holders (each, a “Registration Rights Party” and together, the “Registration Rights Parties”) of all of the Registrable Securities then held by the Registration Rights Parties pursuant to any method or combination of methods legally available to, and requested by any Registration Rights Party (the “Resale Shelf Registration Statement”). The Company shall include all of the Registrable Securities (as defined in the Existing Registration Rights Agreement) of the Existing Registration Rights Holders, including the Equity Interests (as defined in the Business Combination Agreement) of the Company or the SPAC subject to the Sponsor Letter Agreement (as defined in the Business Combination Agreement) (such securities, the “Existing Registrable Securities”), in the Resale Shelf Registration Statement, notwithstanding Section 2.4 of the Existing Registration Rights Agreement. The Company shall use its commercially reasonable efforts to have the Resale Shelf Registration Statement declared effective as soon as practicable after the filing thereof, but no later than the earlier of (A) 75 calendar days after the filing thereof (or, if the Commission reviews and has written comments to the Resale Shelf Registration Statement, the 105th calendar day following the filing thereof), (B) the first date of effectiveness of any registration statement filed pursuant to a Subscription Agreement (as defined in the Business Combination Agreement), and (C) the 10th Business Day after the date the Company is notified (orally or in writing, whichever is earlier) by the Commission that the Resale Shelf Registration Statement will not be “reviewed” or will not be subject to further review (the earlier of (A) through (C), the “Effectiveness Deadline”); provided, that if such deadline falls on a Saturday, Sunday or other day that the Commission is closed for business, the Effectiveness Deadline shall be extended to the next Business Day on which the Commission is open for business. The Company agrees to cause such Resale Shelf Registration Statement, or another shelf registration statement that includes the Registration Rights Parties’ Registrable Securities, to remain effective, and to be supplemented and amended to the extent necessary to ensure that such Resale Shelf Registration Statement is available or, if not available, that another Registration Statement is available, for the resale of all the Registrable Securities held by the Registration Rights Parties until all such securities have ceased to be Registrable Securities (the “Effectiveness Period”). If the Company files a Form S-1 pursuant to this Section 2(a)
Annex K-6
(i), the Company shall use its commercially reasonable efforts to convert the Form S-1 to a Form S-3 (by filing a post-effective amendment to the Form S-1 or a new Shelf Registration Statement and obtaining its effectiveness, in either case, without affecting the effectiveness and availability of the existing Form S-1 until the effectiveness of the post-effective amendment or new Shelf Registration Statement) as soon as practicable after the Company is eligible to use Form S-3 (it being agreed that the Company shall file an automatic shelf registration statement that shall become effective upon filing with the SEC pursuant to Rule 462(e) if Rule 462(e) is available to the Company for the resale of the Registrable Securities).
(ii) Notification and Distribution of Materials. The Company shall notify the Registration Rights Parties in writing of the effectiveness of the Resale Shelf Registration Statement promptly and shall furnish to them, without charge, such number of copies of the Resale Shelf Registration Statement (including any amendments, supplements and exhibits), any prospectus contained therein or relating thereto (including each preliminary prospectus and all related amendments and supplements) and any documents incorporated by reference in the Resale Shelf Registration Statement or such other documents as a Registration Rights Party may reasonably request in order to facilitate the sale of the Registrable Securities in the manner described in the Resale Shelf Registration Statement.
(iii) Amendments and Supplements; Subsequent Shelf Registration. Subject to the provisions of Section 2(a)(i) above, the Company shall promptly prepare and file with the Commission from time to time such amendments and supplements to the Resale Shelf Registration Statement and prospectus used in connection therewith or any document that is to be incorporated by reference into such Resale Shelf Registration Statement or prospectus as may be reasonably requested by a Registration Rights Party, as may be necessary to keep the Resale Shelf Registration Statement effective or as may be required by the rules, regulations or instructions applicable to the form used by the Company or by the Securities Act or rules and regulations thereunder with respect to the disposition of all Registrable Securities during the Effectiveness Period. If any Resale Shelf Registration Statement ceases to be effective under the Securities Act for any reason during the Effectiveness Period, the Company shall use its reasonable best efforts to as promptly as practicable cause such Resale Shelf Registration Statement to again become effective under the Securities Act (including obtaining the prompt withdrawal of any order suspending the effectiveness of such Resale Shelf Registration Statement), and shall use its reasonable best efforts to as promptly as practicable amend such Resale Shelf Registration Statement in a manner reasonably expected to result in the withdrawal of any order suspending the effectiveness of such Shelf or file an additional Registration Statement as a Shelf Registration Statement (a “Subsequent Shelf Registration”) registering the resale of all outstanding Registrable Securities from time to time, and pursuant to any method or combination of methods legally available to, and requested by, any Registration Rights Party; provided that the Effectiveness Period shall be extended by the amount of time during which any of the Registrable Securities of the Registration Parties are not registered under an effective Resale Shelf Registration Statement. If a Subsequent Shelf Registration is filed, the Company shall use its reasonable best efforts to (i) cause such Subsequent Shelf Registration to become effective under the Securities Act as promptly as practicable after the filing thereof and (ii) keep such Subsequent Shelf Registration continuously effective, in compliance with the provisions of the Securities Act and available for use during the Effectiveness Period. Any references herein to Resale Shelf Registration Statement shall include any Subsequent Shelf Registration and any Shelf Registration Statement filed pursuant to the last sentence of Section 2(a)(i).
(iv) Suspensions. The Registration Rights Parties each acknowledge and agree that upon receipt of written notice from the Company, the Company may suspend the use of the Resale Shelf Registration Statement if it determines that in order for such registration statement not to contain an untrue statement of a material fact or omit to state a material fact required to be stated therein or necessary to make the statements therein not misleading, an amendment thereto would be needed to include information that would at that time not otherwise be required to be disclosed in a current, quarterly or annual report under the Exchange Act and the Company has a bona fide business purpose for not making such information public, provided, that, (i) the Company shall suspend the use of the Resale Shelf Registration Statement for the shortest period of time, but in no event for a period of more than 60 consecutive days or more than a total of 90 calendar days in any 12-month period; provided, however, that the Company shall not defer or suspend its obligations in this manner more than two times in any 12-month period; (ii) the Company shall suspend the use of any other Registration Statement and prospectus and shall not sell any securities for its own account or that of any other stockholder, in each case during such time as the Resale Shelf Registration Statement is suspended pursuant to this Section 2.1(a)(iv); and (iii) the Company shall use commercially reasonable efforts to make such Resale Shelf Registration Statement available for the sale by the Registration Rights Parties of such securities promptly thereafter. The Company shall promptly notify the Registration Rights Parties in writing
Annex K-7
of (i) the date on which such suspension will begin pursuant to this Section 2(a)(iv) and (ii) the date on which such suspension period will end pursuant to this Section 2(a)(iv). The Effectiveness Period shall be extended by the amount of time during which the use of any Registration Statement is suspended pursuant to this Section 2(a)(iv).
(v) Registration of Additional Registrable Securities. If a Resale Shelf Registration Statement is then effective, within 10 Business Days after the Company has received a written request from a Permitted Transferee holding Registrable Securities not covered by an effective Resale Shelf Registration Statement, the Company shall file a prospectus supplement or amendment to the Resale Shelf Registration Statement to add such Permitted Transferee as a selling stockholder in such Resale Shelf Registration Statement to the extent permitted under the rules and regulations promulgated by the Commission.
(vi) Shelf Takedown. Subject to the other applicable provisions of this Agreement and to the extent permitted under the rules and regulations of the Commission, at any time that any Resale Shelf Registration Statement is effective, if a Registration Rights Party delivers a notice to the Company stating that it intends to effect a sale or distribution of all or part of its Registrable Securities included by it on any Resale Shelf Registration Statement (a “Shelf Offering”) and stating the number of Registrable Securities to be included in such Shelf Offering, then, subject to the other applicable provisions of this Agreement, the Company shall, as promptly as practicable, amend or supplement the Resale Shelf Registration Statement as may be necessary in order to enable such Registrable Securities to be sold and distributed pursuant to the Shelf Offering.
(vii) Block Trades. After the Company is eligible to file a Registration Statement on Form S-3, if a Registration Rights Party wishes to engage in an underwritten or other coordinated registered or unregistered offering not involving a “roadshow,” an offer commonly known as a “block trade” (a “Block Trade”), consisting of Registrable Securities with a total offering price reasonably expected to exceed $[•] or representing all remaining Registrable Securities held by such Registration Rights Party, then such Registration Rights Party (in such capacity, a “Block Trade Requesting Holder”) may notify the Company of the Block Trade not less than two business days prior to the day such offering is first anticipated to commence and the Company shall as expeditiously as possible use its reasonable best efforts to facilitate such Block Trade; provided, that the Block Trade Requesting Holders representing a majority of the Registrable Securities wishing to engage in the Block Trade shall use reasonable best efforts to work with the Company and any Underwriters prior to making such request in order to facilitate preparation of the prospectus supplement (as applicable and if required) and other offering documentation related to the Block Trade; provided, further, that if, in connection with a Block Trade, the Company is not required to take any actions to facilitate such Block Trade (other than customary coordination with the Company’s transfer agent but not procuring the delivery of an opinion by the Company’s counsel), then a Block Trade Requesting Holder shall not be required to notify the Company prior to such Block Trade. No other holders of Company securities will be permitted to participate in a Block Trade without the written consent of the Block Trade Requesting Holder. Prior to the filing of an applicable “red herring” prospectus supplement used in connection with a Block Trade, the Block Trade Requesting Holder initiating such Block Trade shall have the right to elect to withdraw therefrom by notice to the Company and the managing Underwriter(s) thereof. The Block Trade Requesting Holder(s) initiating a Block Trade shall have the right to select Underwriter(s) for such Block Trade. In connection with any Block Trade, the Company shall use its reasonable best efforts to timely furnish any information or take any actions reasonably requested by the Block Trade Requesting Holders in connection with such a Block Trade, including the delivery of customary comfort letters, customary legal opinions and customary Underwriter due diligence, in each case subject to receipt by the Company, its auditors and legal counsel of reasonable representations and documentation by such persons to permit the delivery of such comfort letter and legal opinions. Such Block Trades available to the Registration Rights Parties shall be unlimited in number.
(b) Underwritten Takedown.
(i) At any time and from time to time after the Resale Shelf Registration Statement has been declared effective by the Commission, a Registration Rights Party may request (such requesting Person, the “Demanding Holder”) to sell all or any portion of their Registrable Securities in an Underwritten Offering that is registered pursuant to the Resale Shelf Registration Statement (each, an “Underwritten Shelf Takedown”); provided that the Company shall only be obligated to effect an Underwritten Shelf Takedown if such offering shall include securities with a total offering price (before deduction of underwriting discounts and commissions) reasonably expected to exceed, in the aggregate, $[•] or with respect to all of the then outstanding Registrable Securities of such Registration Rights Party (the “Underwritten Shelf Takedown Conditions”). All requests for Underwritten Shelf Takedowns shall be
Annex K-8
made by giving written notice to the Company, which shall specify the approximate number of Registrable Securities proposed to be sold in the Underwritten Shelf Takedown (an “Underwritten Demand”). Notwithstanding the foregoing, the Company is not obligated to effect more than an aggregate of three Underwritten Offerings pursuant to Section 2(b) in any 12-month period and is not obligated to effect an Underwritten Offering pursuant to this Section 2(b) within 90 days after the closing of any Underwritten Offering (the “Underwritten Offering Limitations”). Each of EQVR, Sponsor, and NH Presidio Investments LLC shall be entitled to no more than two Underwritten Demands in any 12-month period, subject to the Underwritten Shelf Takedown Conditions and Underwritten Offering Limitations. For the avoidance of doubt, Underwritten Shelf Takedowns shall not include Block Trades.
(ii) The Company shall, within three Business Days of the Company’s receipt of an Underwritten Demand (one Business Day if such offering is a Block Trade or a “bought deal” or “overnight transaction” (a “Bought Deal”)), notify, in writing, all other Registration Rights Parties of such demand, and each such Person who thereafter wishes to include all or a portion of such Registration Rights Party’s Registrable Securities in such Underwritten Offering (a “Requesting Holder”) shall so notify the Company, in writing, within three Business Days (one Business Day if such offering is a Block Trade or a Bought Deal) after the receipt by the Registration Rights Parties of the notice from the Company. Upon receipt by the Company of any such written notification from a Requesting Holder, such Requesting Holder shall be entitled to have its Registrable Securities included in the Underwritten Offering pursuant to an Underwritten Demand, subject to compliance with Section 2(b)(iii). For the avoidance of doubt, no Registration Rights Party is entitled to any notice of any Block Trade or rights to participate in such Block Trade without the written consent of the Block Trade Requesting Holder as provided in Section 2(a)(vii).
(iii) The Demanding Holder shall have the right to select the Underwriters for such offering (which shall consist of one or more reputable nationally or regionally recognized investment banks and which selection shall be subject to the consent of the Company, which consent shall not be unreasonably withheld, conditioned or delayed) and to agree to the pricing and other terms of such offering. In connection with an Underwritten Shelf Takedown, the Company and all Requesting Holders proposing to distribute their Registrable Securities through an Underwritten Offering under this Section 2(b) shall enter into an underwriting agreement in customary form with the Underwriter(s) selected for such Underwritten Offering by the Demanding Holders initiating the Underwritten Offering, and the Company shall take such other actions as are reasonably required in order to expedite or facilitate the disposition of the Registrable Securities in such Underwritten Shelf Takedown.
(iv) If the managing Underwriter for an Underwritten Shelf Takedown advises the Demanding Holder that in its opinion the inclusion of all securities requested to be included in the Underwritten Shelf Takedown (whether by the Demanding Holder, the Requesting Holders, the Company or any other Person) may materially and adversely affect the price, timing, distribution or success of the offering (a “Negative Impact”), then all such securities to be included in such Underwritten Shelf Takedown shall be limited to the securities that the managing Underwriter believes can be sold without a Negative Impact and shall be allocated as follows: (A) first, the Registrable Securities of the Demanding Holder and the Requesting Holders (on a pro rata basis based on the number of shares of Registrable Securities properly requested by such Demanding Holder and Requesting Holders to be included in the Underwritten Shelf Takedown), (B) second, to the extent that any additional securities can, in the opinion of such managing Underwriter, be sold without a Negative Impact, to the Existing Registration Rights Holders who properly requested to include their securities in such Underwritten Shelf Takedown pursuant to the Existing Registration Rights Agreement in accordance with the terms of such agreement (on a pro rata basis based on the number of Existing Registrable Securities properly requested by such Persons to be included in the Underwritten Shelf Offering), (C) third, to the extent that any additional securities can, in the opinion of the managing Underwriter, be sold without a Negative Impact, to the Registration Rights Parties who properly requested to include their securities in such Underwritten Shelf Takedown pursuant to this Agreement in accordance with the terms of this Agreement (on a pro rata basis based on the number of Registrable Securities properly requested by such Persons to be included in the Underwritten Shelf Offering), (D) fourth, to the extent that any additional securities can, in the opinion of the managing Underwriter, be sold without a Negative Impact, to the Company and (E) fifth, to the extent that any additional securities can, in the opinion of the managing Underwriter, be sold without a Negative Impact, to the Company’s other securityholders who properly requested to include their securities in such Underwritten Shelf Takedown pursuant to an agreement, other than this Agreement and other than the Existing Registration Rights Agreement, with the Company that provides for registration rights in accordance with the terms of such agreement.
Annex K-9
(v) Withdrawal Rights. Any Demanding Holder initiating an Underwritten Shelf Takedown for any or no reason whatsoever may withdraw from such Underwritten Shelf Takedown by giving written notice to the Company prior to the public announcement of the Underwritten Shelf Takedown by the Company; provided that a Registration Rights Party not so withdrawing may elect to have the Company continue an Underwritten Shelf Takedown if the Underwritten Shelf Takedown Conditions would still be satisfied. Following the receipt of any withdrawal notice, the Company shall promptly forward such notice to any other Registration Rights Party that had elected to participate in such Underwritten Shelf Takedown. A withdrawn Underwritten Shelf Takedown will be considered as an Underwritten Demand for purposes of the two annual Underwritten Demands limitation, solely with respect to the withdrawing Demand Holder, unless (i) the Demanding Holder pays all Registration Expenses in connection with such withdrawn Underwritten Shelf Takedown, (ii) subsequent to the delivery of the Underwritten Demand to the Company, material adverse information regarding the Company is disclosed that was not known by the Demanding Holder at the time the Underwritten Demand was made, (iii) subsequent to the delivery of the Underwritten Demand to the Company, the Company suspends the use of the Resale Shelf Registration Statement pursuant to Section 2(a)(iv) hereto, or (iv) the Company has not complied in all material respects with its obligations hereunder required to have been taken prior to such withdrawal. For the avoidance of doubt, a validly withdrawn Underwritten Shelf Takedown will not be considered as an Underwritten Offering for purposes of the Underwritten Offering Limitations.
(c) Piggyback Rights.
(i) Piggyback Rights. Subject to Section 6 at any time and from time to time following the Closing Date, if the Company proposes to (A) file a Registration Statement with respect to an offering of Equity Securities of the Company or securities or other obligations exercisable or exchangeable for or convertible into Equity Securities of the Company (other than a form not available for registering the resale of the Registrable Securities to the public), for its own account or for the account of a stockholder of the Company that is not a party to this Agreement, or (B) conduct an offering of Equity Securities of the Company or securities or other obligations exercisable or exchangeable for or convertible into Equity Securities of the Company, for its own account or for the account of a stockholder that is not a party to this Agreement (such offering referred to in clause (A) or (B), a “Piggyback Offering”), the Company shall promptly but not less than 10 days before the anticipated filing date of the Registration Statement for such offering give written notice (the “Piggyback Notice”) of such Piggyback Offering to the Registration Rights Parties. The Piggyback Notice shall include the amount and type of securities to be included in such offering, the expected date of commencement of marketing efforts and any proposed managing underwriter and shall offer the Registration Rights Parties the opportunity to include in such Piggyback Offering such amount of Registrable Securities as each such Person may request. Subject to Section 2(c)(ii) and Section 2(c)(iv), the Company will include in each Piggyback Offering all Registrable Securities for which the Company has received written requests for inclusion within five days after the date the Piggyback Notice is given (provided that, in the case of a Block Trade or a Bought Deal, such written requests for inclusion must be received within one Business Day after the date the Piggyback Notice is given); provided, however, that, in the case of a Piggyback Offering in the form of a “takedown” under a Shelf Registration Statement, such Registrable Securities are covered by an existing and effective Shelf Registration Statement that may be utilized for the offering and sale of the Registrable Securities requested to be offered. All Registration Rights Parties proposing to distribute their securities through a Piggyback Offering, as a condition for inclusion of their Registrable Securities therein, shall agree to enter into an underwriting agreement with the Underwriters for such Piggyback Offering; provided, however, that the underwriting agreement is in customary form.
(ii) Company Right to Abandon or Delay. If at any time after giving the Piggyback Notice and prior to the time sales of securities are confirmed pursuant to the Piggyback Offering, the Company determines for any reason not to register or delay the Piggyback Offering, the Company may, at its election, give notice of its determination to all Registration Rights Parties, and in the case of such a determination, will be relieved of its obligation set forth in Section 2(c) in connection with the abandoned or delayed Piggyback Offering, without prejudice. Notwithstanding any such withdrawal, the Company shall pay all expenses incurred by the holders of Registrable Securities in connection with such Piggyback Offering as provided in Section 2(d)(xi).
(iii) Withdrawal Rights. Any Registration Rights Party requesting to be included in a Piggyback Offering may withdraw its request for inclusion by giving written notice to the Company, (A) at least three Business Days prior to the anticipated effective date of the registration statement filed in connection with such Piggyback Offering if the registration statement requires acceleration of effectiveness or (B) in all other cases, at
Annex K-10
least one Business Day prior to the anticipated date of the filing by the Company under Rule 424 of a supplemental prospectus (which shall be the preliminary supplemental prospectus, if one is used in the “takedown”) with respect to such offering; provided, however, that the withdrawal will be irrevocable and, after making the withdrawal, a Registration Rights Party will no longer have any right to include its Registrable Securities in that Piggyback Offering.
(iv) Unlimited Piggyback Registration Rights. For the avoidance of doubt, any Registration or Underwritten Offering pursuant to Section 2(c) of this Agreement shall not be counted as an Underwritten Offering under Section 2(b) of this Agreement.
(v) Reduction of Offering. If the managing Underwriter for a Piggyback Offering advises the Company that in its opinion the inclusion of all securities requested to be included in such Piggyback Offering (whether by the Company, the Registration Rights Parties, the Existing Registration Rights Holders or any other Person) may have a Negative Impact, then all such shares to be included therein shall be limited to the shares that the managing Underwriter believes can be sold without a Negative Impact and shall be allocated as follows:
(A) If the Piggyback Offering is initiated by the Company for its own account: (1) first, to the Company, (2) second, to the extent that any additional shares can, in the opinion of such managing Underwriter, be sold without a Negative Impact, to the Existing Registration Rights Holders who properly requested to include their securities in such Piggyback Offering pursuant to the Existing Registration Rights Agreement in accordance with the terms of such agreement (on a pro rata basis based on the number of Existing Registrable Securities properly requested by such Persons to be included in the Piggyback Offering), (3) third, to the extent that any additional shares can, in the opinion of such managing Underwriter, be sold without a Negative Impact, to the Registration Rights Parties who properly requested to include their Registrable Securities in such Piggyback Offering (on a pro rata basis based on the number of Registrable Securities properly requested by such Persons to be included in the Piggyback Offering), and (4) fourth, to the extent that any additional shares can, in the opinion of such managing Underwriter, be sold without a Negative Impact, to other securityholders who properly requested to include their securities in such Piggyback Offering pursuant to an agreement, other than this Agreement and other than the Existing Registration Rights Agreement, with the Company that provides for registration rights in accordance with the terms of such agreement; and
(B) If the Piggyback Offering is initiated by the Company for the account of a Person pursuant to an agreement, other than this Agreement, with the Company that provides for registration rights: (1) first, to such Person, (2) second, to the extent that any additional shares can, in the opinion of such managing Underwriter, be sold without a Negative Impact, to the Existing Registration Rights Holders who properly requested to include their Existing Registrable Securities in such Piggyback Offering pursuant to such agreement in accordance with the terms of such agreement (on a pro rata basis based on the number of Existing Registrable Securities properly requested by such Persons to be included in the Piggyback Offering), (3) third, to the extent that any additional shares can, in the opinion of such managing Underwriter, be sold without a Negative Impact, to the Registration Rights Parties who properly requested to include their Registrable Securities in such Piggyback Offering (on a pro rata basis based on the number of Registrable Securities properly requested by such Persons to be included in the Piggyback Offering), (4) fourth, to the extent that any additional shares can, in the opinion of such managing Underwriter, be sold without a Negative Impact, to the Company, and (5) fifth, to the extent that any additional shares can, in the opinion of such managing Underwriter, be sold without a Negative Impact, to other securityholders who properly requested to include their securities in such Piggyback Offering pursuant to an agreement, other than this Agreement and other than the Existing Registration Rights Agreement, with the Company that provides for registration rights in accordance with the terms of such agreement.
(d) Registration and Offering Procedures.
(i) Notification. After the effectiveness of the Resale Shelf Registration Statement, the Company shall promptly notify the Registration Rights Parties with Registrable Securities included in such Registration Statement: (A) when the Resale Shelf Registration Statement becomes effective; (B) when any post-effective amendment to the Resale Shelf Registration Statement becomes effective; (C) of the issuance or threatened issuance by the Commission of any stop order (and the Company shall take all actions required to prevent the entry of such stop order or to cause it to be removed as promptly as possible if entered); and (D) any request by the Commission for any amendment or supplement to the Resale Shelf Registration Statement or any prospectus relating thereto or for additional information or of the occurrence of an event requiring the preparation of a supplement or amendment to such prospectus so that, as thereafter delivered to the purchasers of the securities covered by the
Annex K-11
Resale Shelf Registration Statement, such Resale Shelf Registration Statement will not contain an untrue statement of a material fact or omit to state any material fact required to be stated therein or necessary to make the statements therein not misleading, and such prospectus will not include an untrue statement of a material fact or omit to state any material fact necessary in order to make the statements therein, in the light of the circumstances under which they were made, not misleading, and promptly make available to the holders of Registrable Securities included in the Resale Shelf Registration Statement any such supplement or amendment. Prior to filing with the Commission a Registration Statement or prospectus or any amendment or supplement thereto, including all exhibits thereto and documents incorporated by reference therein, the Company shall furnish to the Underwriters, if any, the holders of Registrable Securities included in such Registration Statement and to the legal counsel for any such holders, copies of all such documents proposed to be filed and such other documents as the Underwriters or such holders or their counsel may reasonably request in order to facilitate the disposition of the Registrable Securities owned by such holders sufficiently in advance, but in no event later than at least three calendar days in advance, of filing to provide such Underwriters, such holders and legal counsel with a reasonable opportunity to review such documents and comment thereon, and shall reasonably consider and incorporate any comments from such persons. Notwithstanding the foregoing, no notice shall be required with respect to a prospectus supplement containing an Exchange Act report of the Company filed with respect to a Registration Statement or prospectus for which forward incorporation by reference is unavailable and any such prospectus supplement shall not be considered a “Registration Statement” hereunder.
(ii) In no event shall any Registration Rights Party be identified as a statutory underwriter in a Registration Statement unless in response to a comment or request from the staff of the Commission; provided, however, that if the Commission requests that any Registration Rights Party be identified as a statutory underwriter in a Registration Statement, each Person so requested to be identified will have an opportunity to withdraw from the Registration Statement.
(iii) If the Commission prevents the Company from including any or all of the Registrable Securities (or any Existing Registrable Securities) in the Resale Shelf Registration Statement due to limitations on the use of Rule 415 of the Securities Act for the resale of the Registrable Securities (or any Existing Registrable Securities) by the applicable shareholders or otherwise, (A) such Registration Statement shall register for resale such number of Registrable Securities that is equal to the maximum number as is permitted by the Commission, (B) the number of Existing Registrable Securities to be registered for each Existing Registration Rights Holder with Existing Registrable Securities included in such Registration Statement shall be reduced pro rata among all securities registered thereunder, (C) the number of Registrable Securities to be registered for each Registration Rights Party shall be reduced pro rata among all securities registered thereunder, and (D) promptly inform each of the Registration Rights Parties and as expeditiously as possible after being permitted to register additional Registrable Securities under Rule 415 under the Securities Act, the Company shall amend such Resale Shelf Registration Statement or file a new Resale Shelf Registration Statement to register such additional Registrable Securities and cause such amendment or new Resale Shelf Registration Statement to become effective as expeditiously as possible; provided, however, that prior to filing such amendment or new Resale Shelf Registration Statement, the Company shall use its reasonable best efforts to advocate with the Commission for the registration of all of the Registrable Securities in accordance with any publicly-available written or oral guidance, comments, requirements or requests of the Commission staff, including without limitation, the Manual of Publicly Available Telephone Interpretations D.29; provided further that the Effectiveness Period shall be extended by the amount of time during which any of the Registrable Securities of the Registration Parties are not registered as a result of the foregoing.
(iv) Securities Laws Compliance and FINRA. The Company shall use its reasonable best efforts to (A) register or qualify the Registrable Securities covered by the Resale Shelf Registration Statement under such securities or “blue sky” Laws of such jurisdictions in the United States as the holders of Registrable Securities included in the Resale Shelf Registration Statement (in light of their intended plan of distribution) may reasonably request and (B) take such action necessary to cause such Registrable Securities covered by the Resale Shelf Registration Statement to be registered with or approved by such other governmental authorities as may be necessary by virtue of the business and operations of the Company and do any and all other acts and things that may be necessary or advisable to enable the holders of Registrable Securities included in such Registration Statement to consummate the disposition of such Registrable Securities in such jurisdictions; provided, however, that the Company shall not be required to qualify generally to do business in any jurisdiction where it would not otherwise be required to qualify but for this paragraph or subject itself to taxation in any such jurisdiction where it is not then otherwise so
Annex K-12
subject. The Company shall cooperate with the holders of the Registrable Securities and the Underwriters, if any, or agent(s) participating in the disposition of such Registrable Securities and their respective counsel in connection with any filings required to be made with FINRA.
(v) Cooperation. The Company shall (A) enter into such agreements (including an underwriting agreement in customary form) and take such other actions as the Registration Rights Parties included in a Registration Statement or the Underwriters, if any, shall reasonably request in order to expedite or facilitate the disposition of such Registrable Securities, including customary indemnification, and (B) provide reasonable cooperation, including taking such actions as may be reasonably requested by the holders of the Registrable Securities in connection with such Registration and causing at least one executive officer and a senior financial officer to attend and participate in “road shows” and other information meetings organized by the Underwriters, if any, or with attorneys, accountants or potential investors, in each case as reasonably requested; provided, however, that such participation shall not unreasonably interfere with the business operations of the Company. The Company shall reasonably cooperate with the holders of the Registrable Securities and the Underwriters, if any, or agent(s), if any, to facilitate the timely preparation and delivery of certificates (not bearing any restrictive legends) representing securities to be sold under the Registration Statement and enable such securities to be in such denominations and registered in such names as the Underwriters, or agent, if any, or the holders of such Registrable Securities may request.
(vi) Opinions and Comfort Letters. The Company shall use its reasonable best efforts to obtain and, if obtained, furnish an opinion and negative assurances letter of outside counsel for the Company, dated as of a date reasonably requested by a Registration Rights Party, to the extent such opinions or letters are customary, or, in the event of an Underwritten Public Offering, as of the date of the closing under the underwriting agreement, and addressed to the holders of Registrable Securities participating in such offering (to the extent required or customary in such offering), the placement agent, sales agent or Underwriter, if any, reasonably satisfactory in form and substance to such party, covering such legal matters as are customarily included in such opinions and negative assurances letters. With respect to any Underwritten Offering pursuant to this Agreement, the Company shall use its reasonable best efforts to obtain and, if obtained, furnish a “comfort” letter, dated the date of the underwriting agreement and another dated the date of the closing under the underwriting agreement and addressed to the Underwriters and signed by the independent public accountants who have certified the Company’s financial statements included or incorporated by reference in the applicable Registration Statement, reasonably satisfactory in form and substance to such Underwriters.
(vii) Transfer Agent. The Company shall provide and maintain a transfer agent and registrar for the Registrable Securities.
(viii) Records. Upon execution of confidentiality agreements in form and substance reasonably satisfactory to the Company, the Company shall make available for inspection by the holders of Registrable Securities included in such Registration Statement, any Underwriter participating in any disposition pursuant to such registration statement and any attorney, accountant or other professional retained by any holder of Registrable Securities included in such Registration Statement or any Underwriter, all financial and other records, pertinent corporate documents and properties of the Company, as shall be necessary to enable them to exercise their due diligence responsibility, and cause the Company’s officers, Directors (as defined below) and employees to supply all information reasonably requested by any of them in connection with such Registration Statement.
(ix) Earnings Statement. The Company shall comply with all applicable rules and regulations of the Commission and the Securities Act, and make available to its shareholders, as soon as practicable, an earnings statement covering a period of at least 12 months beginning with the first day of the Company’s first full calendar quarter after the effective date of any Resale Shelf Registration Statement, which earnings statement shall satisfy the provisions of Section 11(a) of the Securities Act and Rule 158 thereunder (or any successor rule promulgated thereafter by the Commission).
(x) Listing. The Company shall use its reasonable best efforts to cause all Registrable Securities included in any Registration Statement to be listed on such exchanges or otherwise designated for trading in the same manner as similar securities issued by the Company are then listed or designated.
(xi) Registration Expenses. The Company shall bear all costs and expenses incurred in connection with the Resale Shelf Registration Statement pursuant to Section 2(a), any Resale Shelf Registration Statement takedown pursuant to Section 2(a), any Underwritten Shelf Takedown pursuant to Section 2(b), any Piggyback Offering pursuant to Section 2(c), and all expenses incurred in performing or complying with its other obligations
Annex K-13
under this Agreement, whether or not the Resale Shelf Registration Statement becomes effective, including, without limitation: (A) all registration and filing fees; (B) fees and expenses of compliance with securities or “blue sky” Laws (including fees and disbursements of counsel in connection with blue sky qualifications of the Registrable Securities); (C) printing, messenger and delivery expenses; (D) the Company’s internal expenses (including, without limitation, all salaries and expenses of its officers and employees); (E) the fees and expenses incurred in connection with the listing of the Registrable Securities as required by the terms hereof; (F) FINRA fees; (G) fees and disbursements of counsel for the Company and fees and expenses for independent certified public accountants retained by the Company; (H) the fees and expenses of any special experts retained by the Company in connection with such registration; (I) the reasonable fees and expenses of one legal counsel selected by the holders of a majority-in-interest of the Registrable Securities included in such registration or Transfer and (J) the costs and expenses of the Company relating to analyst and investor presentations or any “road show” undertaken in connection with such registration and/or marketing of the Registrable Securities (collectively, the “Registration Expenses”). The Company shall have no obligation to pay any underwriting discounts or selling commissions attributable to the Registrable Securities being sold by the holders thereof, which underwriting discounts or selling commissions shall be borne by such holders, but the Company shall pay any underwriting discounts or selling commissions attributable to the securities it sells for its own account.
(xii) Information. The holders of Registrable Securities shall promptly provide such customary information as may reasonably be requested by the Company, or the managing Underwriter, if any, in connection with the preparation of any Registration Statement, including amendments and supplements thereto, in order to effect the registration of any Registrable Securities under the Securities Act and in connection with the Company’s obligation to comply with Federal and applicable state securities laws; provided that the Company may exclude a Registration Rights Party from the Resale Shelf Registration Statement if following the Company’s request for such information at least five Business Days prior to the anticipated filing date of the Resale Shelf Registration Statement, such Registration Rights Party unreasonably fails to furnish such information that is, in the reasonable opinion of the Company’s counsel, necessary to effect the registration under the Resale Shelf Registration Statement; provided further that the Company shall use commercially reasonable efforts to include such Registration Rights Party in the Resale Shelf Registration Statement when such Registration Statement is next amended or supplemented or a Subsequent Shelf Registration is filed if such Registration Rights Party has then timely provided such necessary information.
(xiii) Other Obligations. At any time and from time to time after the expiration of any lock-up period to which such shares are subject, if any, in connection with a sale or Transfer of Registrable Securities exempt from registration under the Securities Act or through transactions described in the plan of distribution set forth within any prospectus and pursuant to the Registration Statement of which such prospectus forms a part, the Company shall, subject to the receipt of customary documentation required from the applicable holders in connection therewith and subject to applicable securities and other laws, (A) promptly instruct its transfer agent to remove any restrictive legends applicable to the Registrable Securities being sold or transferred and (B) cause its legal counsel to deliver the necessary legal opinions, if any, to the transfer agent in connection with the instruction under subclause (A). In addition, the Company shall cooperate reasonably with, and take such customary actions as may reasonably be requested by such holders in connection with the aforementioned sales or Transfers.
(xiv) Legend Removal Obligations. If any Registration Rights Party (A) proposes to sell or Transfer any Registrable Securities exempt from Section 5 of the Securities Act, pursuant to an effective Registration Statement, or pursuant to Rule 144, including in each case in connection with any trading program under Rule 10b5-1 of the Exchange Act, (B) holds Registrable Securities that are eligible for resale pursuant to Rule 144 without the requirement for the Company to be in compliance with the current public information requirement under Rule 144 and without volume or manner-of-sale restrictions applicable to the sale or transfer of such Shares, or (C) holds Registrable Securities which do not require a legend under applicable requirements of the Securities Act (including judicial interpretations and pronouncements issued by the staff of the Commission) as determined in good faith by counsel to the Company or set forth in a legal opinion delivered by nationally recognized counsel to such Registration Rights Party and the Company’s transfer agent, if required by such transfer agent, then the Company shall, at the sole expense of the Company, promptly, and in any event no later than within two trading days, take any and all actions necessary or reasonably requested by such Registration Rights Party to facilitate and permit the removal of any restrictive legends from such Registrable Securities, including, without limitation, the delivery of any opinions of counsel or instruction letters to the transfer agent as are requested by the same; provided, that with respect to clauses (B) and (C) above, the applicable Registration Rights Party has provided all documentation and evidence (which may include an opinion of counsel) as may reasonably be required by the Company or its transfer agent to confirm that
Annex K-14
the legend may be removed under applicable securities laws (the “Legend Removal Documents”). Each Registration Rights Party agrees to provide the Company, its counsel or the transfer agent with the evidence reasonably requested by it to cause the removal of such legends, including, as may be appropriate, any information the Company reasonably deems necessary to determine that such legend is no longer required under the Securities Act or applicable state Laws. The applicable Registration Rights Party shall be responsible for all fees and expenses (including of counsel for such Registration Rights Party) incurred by such Registration Rights Party with respect to delivering the Legend Removal Documents.
(xv) Rule 144. With a view to making available to the Registration Rights Parties the benefits of Rule 144 that may, at such times as Rule 144 is available to shareholders of the Company, permit the Registration Rights Parties to sell securities of the Company to the public without registration, the Company agrees to: (A) make and keep public information available, as those terms are understood and defined in Rule 144, for so long as necessary to permit sales that would otherwise be permitted by this Agreement pursuant to Rule 144, Rule 144A or Regulation S under the Securities Act, as such rules may be amended from time to time or any similar rule or regulation hereafter adopted by the Commission; (B) not later than four Business Days following the Closing Date, file a Current Report on Form 8-K that includes current “Form 10 information” (within the meaning of Rule 144) reflecting the Company’s status as an entity that is no longer an issuer described in paragraph (i)(1)(i) of Rule 144; (C) file with the Commission in a timely manner all reports and other documents required of the Company under the Securities Act and the Exchange Act so long as the Company remains subject to such requirements and the filing of such reports and other documents is required for the applicable provisions of Rule 144; and (D) furnish to each Registration Rights Party so long as such Registration Rights Party owns Registrable Securities, within two Business Days following its receipt of a written request, (I) a written statement by the Company, if true, that it has complied with the reporting requirements of Rule 144, the Securities Act and the Exchange Act, (II) a copy of the most recent annual or quarterly report of the Company and such other reports and documents so filed by the Company (it being understood that the availability of such report on the Commission’s EDGAR system shall satisfy this requirement) and (III) such other information as may be reasonably requested in writing to permit the Registration Rights Parties to sell such securities pursuant to Rule 144 without registration.
(xvi) In Kind Distributions. If any holder of Registrable Securities (and/or any of its Affiliates) seeks to effectuate an in-kind distribution of all or part of its Registrable Securities to its direct or indirect equityholders, the Company will reasonably cooperate with and assist such holder, such equityholders and the Company’s transfer agent to facilitate such in-kind distribution in the manner reasonably requested by such holder (including the delivery of instruction letters by the Company or its counsel to the Company’s transfer agent, the delivery of customary legal opinions by counsel to the Company and the delivery of Registrable Securities without restrictive legends, to the extent no longer applicable).
(xvii) Margin Loans. The Company shall, as expeditiously as possible and if requested by any Registration Rights Party in connection with any transaction involving any Registrable Securities (including any sale or other transfer of such Registrable Securities without registration under the Securities Act, pledges pursuant to margin loans, hedges or other transactions or arrangements (including, without limitation, any put or call option, or combination thereof, forward, swap or any other derivative transaction or instrument, however described or defined)), provide such Registration Rights Party with customary and reasonable assistance to facilitate such transaction, including, without limitation (i) such action as such Registration Rights Party may reasonably request from time to time to enable such Registration Rights Party to sell Registrable Securities without registration under the Securities Act or (ii) entering into an “issuer’s agreement” in connection with any margin loan with respect to such Registrable Securities in customary form.
(xviii) No Inconsistent Agreements; Additional Rights. The Company hereby covenants and agrees that neither the Company nor any of its Subsidiaries shall hereafter enter into, and, for the avoidance of doubt, except for the Existing Registration Rights Agreement, the Series A Preferred SPA and the Subscription Agreements, neither the Company nor any of its Subsidiaries is currently a party to, any agreement with respect to its securities that is inconsistent with the rights granted to the holders of Registrable Securities by this Agreement. Without the prior written consent of each Registration Rights Party, neither the Company nor any of its Subsidiaries shall grant to any Person or agree to otherwise become obligated in respect of the rights of registration in the nature or substantially in the nature of those set forth in Section 2 of this Agreement that would have priority over the Registrable Securities with respect to the inclusion of such securities in any registration, and the Company hereby represents and warrants that, as of the date hereof, no registration or similar rights have been granted to any other
Annex K-15
Person other than pursuant to this Agreement, the Series A Preferred SPA, the Subscription Agreements and the Existing Registration Rights Agreement; provided that, without the prior written consent of each Registration Rights Party, neither the Existing Registration Rights Agreement nor the Subscription Agreements may be amended in a way that would result in such agreements being inconsistent with or violating the rights granted to the Registration Rights Parties by this Agreement or resulting in the holders thereunder having rights that are more favorable to such holders or prospective holders than the rights granted to the Registration Rights Parties hereunder; provided, further, that no additional parties shall be granted registration rights under the Existing Registration Rights Agreement (other than “Permitted Transferees” as defined therein) without the prior written consent of the Registration Rights Parties. For the avoidance of doubt, the Registration Rights Parties each acknowledge and agree that the Company may include securities of the parties to the Subscription Agreements and the Existing Registration Rights Agreement on the Resale Shelf Registration Statement.
(xix) 10b5-1 Plan. In no event shall the Company or any officer unreasonably withhold, condition or delay approval of any trading plan under Rule 10b5-1 of the Exchange Act presented by a Registration Rights Party. For the avoidance of doubt, no such approval is needed for the implementation of trading plans under Rule 10b5-1 of the Exchange Act by Stockholder Parties that are not subject to the Company’s Insider Trading Policy.
(xx) General Cooperation. The Company shall, in good faith, cooperate reasonably with, and take such customary actions as may reasonably be requested by the Registration Rights Parties, in connection with such Registration, including, without limitation, making available senior executives of the Company to participate in any due diligence sessions that may be reasonably requested by the Underwriter(s) in any Underwritten Offering.
(e) Indemnification.
(i) The Company agrees to indemnify and hold harmless, to the extent permitted by law, each Registration Rights Party, its directors, members, managers, partners and officers, employees, and agents, and each person who controls such Registration Rights Party (within the meaning of the Securities Act or the Exchange Act) and each affiliate of such Registration Rights Party (within the meaning of Rule 405 under the Securities Act) from and against any and all losses, claims, damages, liabilities and out-of-pocket expenses (including, without limitation, any reasonable and documented attorneys’ fees and expenses incurred in connection with defending or investigating any such action or claim) caused by (i) (A) in any Registration Statement filed pursuant to the terms of this Agreement, any untrue or alleged untrue statement of a material fact or omission of any material fact required to be stated therein or necessary to make the statements therein not misleading or (B) in any prospectus included in or relating to any such Registration Statement or preliminary prospectus or any amendment thereof or supplement thereto, any untrue or alleged untrue statement of a material fact or omission of any material fact required to be stated therein or necessary to make the statements therein not misleading or (ii) any violation or alleged violation by the Company of any federal, state, common or other law, rule or regulation applicable to the Company in connection with such registration, including the Securities Act, any state securities or “blue sky” laws or any rule or regulation thereunder in connection with such registration, except insofar as the same are caused by or contained in any information furnished in writing to the Company by or on behalf of such Registration Rights Party expressly for use therein.
(ii) Each Registration Rights Party agrees, severally and not jointly with the other parties to this Agreement, to indemnify and hold harmless the Company, its directors and officers and agents and each person who controls the Company (within the meaning of the Securities Act) against any losses, claims, damages, liabilities and expenses (including, without limitation, reasonable and documented attorneys’ fees) resulting from (A) in any Registration Statement filed pursuant to the terms of this Agreement, any untrue or alleged untrue statement of a material fact or omission of any material fact required to be stated therein or necessary to make the statements therein not misleading or (B) in any prospectus included in or relating to any such Registration Statement or preliminary prospectus or any amendment thereof or supplement thereto, any untrue or alleged untrue statement of a material fact or omission of any material fact required to be stated therein or necessary to make the statements therein not misleading, but in each case only to the extent that such untrue statement or omission is contained in any information or affidavit so furnished in writing by or on behalf of a Registration Rights Party expressly for use therein; provided, however, that the obligation to indemnify shall be several, not joint and several, among such Registration Rights Parties furnishing such information or affidavits. In no event shall the liability of a Registration Rights Party be greater in amount than the dollar amount of the net proceeds received by the Registration Rights Party upon the sale of the Registrable Securities giving rise to such indemnification obligation.
Annex K-16
(iii) Any person entitled to indemnification herein shall (A) give prompt written notice to the indemnifying party of any claim with respect to which it seeks indemnification (provided that the failure to give prompt notice shall not impair any person’s right to indemnification hereunder except to the extent such failure has not prejudiced the indemnifying party in defending such claim) and (B) unless in such indemnified party’s reasonable judgment a conflict of interest may exist between such indemnified and indemnifying parties with respect to such claim, permit such indemnifying party to assume the defense of such claim with counsel reasonably satisfactory to the indemnified party. If such defense is assumed, the indemnifying party shall not be subject to any liability for any settlement made by the indemnified party without its consent. An indemnifying party who is not entitled to, or elects not to, assume the defense of a claim shall not be obligated to pay the fees and expenses of more than one counsel for all parties indemnified by such indemnifying party with respect to such claim (plus one local counsel for all parties in each jurisdiction in which a proceeding with respect to such claim is taking place), unless in the reasonable judgment of legal counsel to any indemnified party a conflict of interest exists between such indemnified party and any other of such indemnified parties with respect to such claim. No indemnifying party shall, without the consent of the indemnified party, consent to the entry of any judgment or enter into any settlement which cannot be settled in all respects by the payment of money (and such money is so paid by the indemnifying party pursuant to the terms of such settlement) or which settlement does not include as an unconditional term thereof the giving by the claimant or plaintiff to such indemnified party of a release from all liability in respect to such claim or litigation or includes any admission as to fault, culpability or failure to act on the part of such indemnified party.
(iv) The indemnification provided for under this Agreement shall remain in full force and effect regardless of any investigation made by or on behalf of the indemnified party or any officer, director, employee, agent, affiliate or controlling person of such indemnified party and shall survive the transfer of the Registrable Securities.
(v) If the indemnification provided under this Section 2(e) from the indemnifying party is unavailable or insufficient to hold harmless an indemnified party in respect of any losses, claims, damages, liabilities and expenses referred to herein, then the indemnifying party, in lieu of indemnifying the indemnified party, shall contribute to the amount paid or payable by the indemnified party as a result of such losses, claims, damages, liabilities and expenses in such proportion as is appropriate to reflect the relative fault of the indemnifying party and the indemnified party, as well as any other relevant equitable considerations. The relative fault of the indemnifying party and indemnified party shall be determined by reference to, among other things, whether any action in question, including any untrue or alleged untrue statement of a material fact or omission or alleged omission to state a material fact, was made by, or relates to information supplied by or on behalf of, such indemnifying party or indemnified party, and the indemnifying party’s and indemnified party’s relative intent, knowledge, access to information and opportunity to correct or prevent such action. The amount paid or payable by an indemnifying party as a result of the losses or other liabilities referred to above shall be deemed to include, subject to the limitations set forth above, any legal or other fees, charges or expenses reasonably incurred by such party in connection with any investigation or proceeding. No person guilty of fraudulent misrepresentation (within the meaning of Section 11(f) of the Securities Act) shall be entitled to contribution pursuant to this Section 2(e)(v) from any person who was not guilty of such fraudulent misrepresentation. The parties hereto agree that it would not be just and equitable if contribution pursuant to this Section 2(e)(v) were determined solely by pro rata allocation or by any other method of allocation, which does not take account of the equitable considerations referred to in this Section 2(e)(v). Any contribution pursuant to this Section 2(e)(v) by any Registration Rights Party shall be limited in amount to the amount of net proceeds received by such Registration Rights Party from the sale of Registrable Securities pursuant to a Registration Statement filed pursuant to the terms of this Agreement, less the aggregate amount of any damages or other amounts such Registration Rights Party has otherwise been required to pay (pursuant to the indemnification provisions of this Section 2(e) or otherwise) by reason of such Registration Rights Party’s untrue or alleged untrue statement or omission or alleged omission. Notwithstanding anything to the contrary herein, in no event will any party be liable for consequential, special, exemplary or punitive damages in connection with this Agreement. The indemnification and contribution obligations provided for in this Section 2(e) shall be in addition to any liability which any party may otherwise have to any other party, shall remain in full force and effect regardless of any investigation made by or on behalf of the indemnified party or any officer, director, manager, agent, representative or controlling Person of such indemnified party and shall survive the transfer of Registrable Securities and the termination or expiration of this Agreement.
(f) Existing Registration Rights. Notwithstanding anything herein to the contrary, effective as of the date hereof, Sponsor and each EQV Holder agree that all rights, obligations, and covenants relating to registration rights granted to Sponsor and such EQV Holder under the Existing Registration Rights Agreement shall
Annex K-17
be terminated in their entirety and shall be of no further force or effect. Sponsor and each EQV Holder hereby waives, as applicable, any and all rights it may have under the Existing Registration Rights Agreement and acknowledges that such agreement with respect to Sponsor and such EQV Holder, as applicable, is superseded and replaced in its entirety by this Agreement. For the avoidance of doubt, Existing Registrable Securities held by any Registration Rights Party shall be considered Registrable Securities pursuant to this Agreement.
3. Board of Directors.
(a) Sponsor Holder Directors. So long as Sponsor Holders own in the aggregate more than twenty percent (20%) of the outstanding shares of Common Stock (subject to appropriate adjustment in the event of any stock dividend, stock split, combination or other similar recapitalization with respect to Common Stock), Sponsor Holders shall be entitled to designate (and the Company shall be required to appoint and/or nominate for election at any annual or special meeting of the stockholders of the Company (or action by written consent) for the election of directors to the Board) two (2) individuals to the Board (any such individual, a “Sponsor Designated Director” and together, the “Sponsor Designated Directors”), who shall initially be the individuals designated by the Sponsor Holders pursuant to the Business Combination Agreement (each, an “Initial Sponsor Designated Director” and together, the “Initial Sponsor Designated Directors”), effective as of immediately following the Effective Time, to serve as a Class II and III director, respectively, as the Sponsor Holders shall so designate. In addition, so long as Sponsor Holders own in the aggregate more than ten percent (10%) of the outstanding shares of Common Stock (subject to appropriate adjustment in the event of any stock dividend, stock split, combination or other similar recapitalization with respect to Common Stock), Sponsor Holders shall retain the right to designate (and the Company shall be required to appoint and/or nominate for election at any annual or special meeting of the stockholders of the Company (or action by written consent) for the election of directors to the Board) one (1) Sponsor Designated Director. If an Initial Sponsor Designated Director is unable or unwilling to serve at the Closing, Sponsor Holders shall promptly designate a replacement director and provide any relevant information about such appointee as the Company may reasonably request, and such replacement shall be appointed as a director effective at the Closing. Each Sponsor Designated Director shall remain in office as a director until his or her successor is elected and qualified or until his or her earlier death, resignation or removal. Immediately following his or her appointment to the Board, each Sponsor Designated Director shall deliver to the Company a written advance resignation (the “Sponsor Director Advance Resignation”) to be effective upon notice from Sponsor to the Company. A Sponsor Designated Director may be removed at any time (i) upon Sponsor’s notice to the Company of effectiveness of the Sponsor Director Advance Resignation or (ii) pursuant to the Charter and the Bylaws, for cause and by the affirmative vote of the holders of a majority of the issued and outstanding capital stock of the Company entitled to vote in the election of directors, voting together as a single class. In the event that a vacancy is created on the Board at any time due to the death, disability, retirement, resignation, or removal of a Sponsor Designated Director, then Sponsor Holders shall have the right to designate an individual to fill such vacancy and the Company shall take all Necessary Action to promptly appoint such person to fill such vacancy, and in any event, within no later than three (3) days of Sponsor’s designation, and such person shall thereafter be deemed the Sponsor Designated Director under this Agreement to serve in the same class in which the prior Sponsor Designated Director served. During the period any Sponsor Designated Director is a director of the Board, the Company shall, at its own expense, provide to such Sponsor Designated Director the same benefits as any other non-employee director of the Board, including reimbursement of expenses under any applicable director and officer indemnification or insurance policy maintained by the Company. All securities of the Company that may vote in the election of directors to the Board that the Sponsor Holders hold, purchase, acquire the right to vote or otherwise acquire beneficial ownership of (including by the exercise or conversion of any security exercisable or convertible for Company Interests) after the execution of this Agreement shall constitute shares of Common Stock for purposes of this Section 3(a).
4. Representations and Warranties.
(a) Representations and Warranties of Each Stockholder Party. Each Stockholder Party on its own behalf hereby represents and warrants to the Company and each other Stockholder Party, severally and not jointly, with respect to such Stockholder Party and such Stockholder Party’s ownership of his, her or its Stockholder Shares set forth on Exhibit A, as of the Closing Date:
(i) Organization; Authority. If such Stockholder Party is a legal entity, such Stockholder Party (A) is duly incorporated or organized, validly existing and in good standing under the Laws of the jurisdiction of its incorporation or organization and (B) has all requisite power and authority to enter into this
Annex K-18
Agreement and to perform its obligations hereunder. This Agreement has been duly authorized, executed and delivered by such Stockholder Party. This Agreement constitutes a valid and binding obligation of such Stockholder Party enforceable in accordance with its terms, except as enforcement may be limited by applicable bankruptcy, insolvency, reorganization, moratorium or similar laws affecting creditors’ rights generally and by general principles of equity (regardless of whether considered in a Proceeding in equity or at Law).
(ii) No Consent. Except as provided in this Agreement and for filing requirements under applicable securities laws, no consent, approval or authorization of, or designation, declaration or filing with, any Governmental Entity or other Person on the part of such Stockholder Party is required in connection with such Stockholder Party’s execution, delivery and performance of this Agreement, except where the failure to obtain such consents, approvals, authorizations or to make such designations, declarations or filings would not materially interfere with such Stockholder Party’s ability to perform his, her or its obligations pursuant to this Agreement. If such Stockholder Party is a trust, no consent of any beneficiary is required for such Stockholder Party’s execution and delivery of this Agreement or the consummation of the transactions contemplated hereby.
(iii) No Conflicts; Litigation. Neither such Stockholder Party’s execution and delivery of this Agreement, nor such Stockholder Party’s consummation of the transactions contemplated hereby, nor compliance with the terms hereof, will (A) conflict with or violate any provision of the organizational documents of such Stockholder Party, or (B) violate, conflict with or result in a breach of, or constitute a default (with or without notice or lapse of time or both) under any provision of, any trust agreement, loan or credit agreement, note, bond, mortgage, indenture, Lease or other agreement, instrument, concession, franchise, license, notice or Law, applicable to such Stockholder Party or to such Stockholder Party’s property or assets, except, in the case of clause (B), that would not reasonably be expected to impair, individually or in the aggregate, such Stockholder Party’s ability to fulfill its obligations under this Agreement. As of the date of this Agreement, there is no Proceeding pending or, to the knowledge of a such Stockholder Party, threatened, against such Stockholder Party or any of such Stockholder Party’s Affiliates or any of their respective assets or properties that would materially interfere with such Stockholder Party’s ability to perform his, her or its obligations pursuant to this Agreement or that would reasonably be expected to prevent, enjoin, alter or delay any of the transactions contemplated hereby.
(iv) Ownership of Shares. Such Stockholder Party Beneficially Owns his, her or its Stockholder Shares free and clear of all Liens. Except pursuant to this Agreement, the Business Combination Agreement, the Merger Agreement or as set forth on Exhibit A, there are no Options, warrants or other rights, agreements, arrangements or commitments of any character to which such Stockholder Party is a party relating to the pledge, acquisition, disposition, Transfer or voting of his, her or its Stockholder Shares and there are no voting trusts or voting agreements with respect to such Stockholder Shares. Such Stockholder Party does not Beneficially Own (A) any shares of capital stock of the Company other than the Stockholder Shares set forth on Exhibit A or (B) any options, warrants or other rights to acquire any additional shares of capital stock of the Company or any security exercisable for or convertible into shares of capital stock of the Company, other than as set forth on Exhibit A (collectively, “Options”).
(b) Representations and Warranties of the Company. The Company on its own behalf hereby represents and warrants to each Stockholder Party, as of the Closing Date:
(i) Organization; Authority. The Company (A) is duly incorporated or organized, validly existing and in good standing under the Laws of the jurisdiction of its incorporation or organization and (B) has all requisite power and authority to enter into this Agreement and to perform its obligations hereunder. This Agreement has been duly authorized, executed and delivered by the Company. This Agreement constitutes a valid and binding obligation of the Company enforceable in accordance with its terms, except as enforcement may be limited by applicable bankruptcy, insolvency, reorganization, moratorium or similar laws affecting creditors’ rights generally and by general principles of equity (regardless of whether considered in a Proceeding in equity or at Law).
(ii) No Consent. Except as provided in this Agreement and for filing requirements under applicable securities laws, no consent, approval or authorization of, or designation, declaration or filing with, any Governmental Entity or other Person on the part of the Company is required in connection with the Company’s the execution, delivery and performance of this Agreement, except where the failure to obtain such consents, approvals, authorizations or to make such designations, declarations or filings would not interfere with the Company’s ability to perform its obligations pursuant to this Agreement or have a material adverse effect on the Company’s business, operations, results of operations, condition (financial or otherwise), assets or properties.
Annex K-19
(iii) No Conflicts; Litigation. Neither the Company’s execution and delivery of this Agreement, nor the Company’s consummation of the transactions contemplated hereby, nor compliance with the terms hereof, will (A) conflict with or violate any provision of the organizational documents of the Company, or (B) violate, conflict with or result in a breach of, or constitute a default (with or without notice or lapse of time or both) under any provision of, any trust agreement, loan or credit agreement, note, bond, mortgage, indenture, Lease or other agreement, instrument, concession, franchise, license, notice, order or Law, applicable to the Company or to the Company’s property or assets, except, in the case of clause (B), that would not reasonably be expected, individually or in the aggregate, to impair the Company’s ability to fulfill its obligations under this Agreement or have a material adverse effect on the Company’s business, operations, results of operations, condition (financial or otherwise), assets or properties. As of the date of this Agreement, there is no Proceeding pending or, to the knowledge of a Company, threatened, against the Company or any of the Company’s Affiliates or any of their respective assets or properties that would materially interfere with the Company’s ability to perform his, her or its obligations pursuant to this Agreement or that would reasonably be expected to prevent, enjoin, alter or delay any of the transactions contemplated hereby.
5. Covenants of the Company.
(a) The Company shall take any and all action reasonably necessary to effect the provisions of this Agreement and the intention of the parties hereto with respect to the terms of this Agreement.
(b) The Company shall (i) purchase and maintain in effect at all times directors’ and officers’ liability insurance (including “Side A” coverage) in an amount and pursuant to terms determined by the Board to be reasonable and customary and (ii) cause the Charter and the Bylaws to at all times provide for the indemnification, exculpation and advancement of expenses of all Directors to the fullest extent permitted under applicable Law.
(c) The Company shall pay all reasonable and documented out-of-pocket expenses incurred by the members of the Board in connection with the performance of his or her duties as a Director and in connection with his or her attendance at any meeting of the Board. The Company shall enter into customary indemnification agreements (in a form approved by the Board) with each member of the Board and each officer of the Company from time to time.
6. Lock-up.
(a) Subject to Sections 6(b) and 6(c), each Lock-up Party agrees with the Company that it, he or she shall not Transfer any Lock-up Shares (if any and to the extent applicable) until the end of the Lock-up Period (the “Lock-up”). For the avoidance of doubt, the Lock-up shall not apply to any Company Interests, warrants or other securities of the Company (whether acquired in the open market, directly from the Company, upon exercise of any warrants or otherwise) other than the Lock-up Shares. Nothing in this Section 6 shall prohibit a Lock-up Party from the establishment of a trading plan pursuant to Rule 10b5-1 promulgated under the Exchange Act, provided that such plan does not provide for the Transfer of such Lock-Up Shares during the Lock-Up Period.
(b) Notwithstanding the provisions set forth in Section 6(a), any Lock-up Party or its respective Permitted Transferees may Transfer its respective Lock-up Shares (if any and to the extent applicable) during the Lock-up Period (i) to any of such Lock-up Party’s Permitted Transferees; or (ii) in connection with a liquidation, merger, stock exchange, reorganization, tender offer approved by the Board or a duly authorized committee thereof or other similar transaction which results in all of the Company’s stockholders having the right to exchange their shares of Common Stock (including any Company Interests exchangeable for shares of Common Stock in connection therewith) for cash, securities or other property subsequent to the Closing Date.
(c) Notwithstanding the provisions set forth in Section 6(a), the retirement of shares of Class B Common Stock pursuant to Section 4.6 of the Charter shall not be deemed a Transfer for purposes of this Section 6.
(d) Notwithstanding anything in this Agreement to the contrary, it is understood and agreed that, if any Founder Lock-up Shares are directly or indirectly (by waiver, amendment or otherwise) released from any of the restrictions on Transfer under the Sponsor Letter Agreement, then the Lock-up Shares of each Lock-up Party or its respective Permitted Transferees, as applicable, shall, unless such person consents otherwise in writing, also be released in a proportionate manner, and at the same time or times, as the Founder Lock-up Shares subject to such release. In the event that the Sponsor Letter Agreement is amended or otherwise modified in a manner with respect to the Founder Lock-up Shares favorable to Sponsor and such amendment or modification, if applied to this Agreement with respect to the Lock-up Shares, would also be favorable to any of the Lock-up Parties, each such Lock-up Party
Annex K-20
shall be afforded the benefits of, and this Agreement shall be deemed amended or modified to give effect to, such amendment or modification. In the event this Agreement is deemed amended or modified pursuant to the immediately preceding sentence, the Company shall notify each Lock-up Party within two (2) business days of the occurrence of such amendment or modification.
(e) For the avoidance of doubt, this Section 6 shall in no way limit any restrictions on or requirements relating to the Transfer of the Company Interests Beneficially Owned by the Lock-up Parties and their respective Permitted Transferees under applicable securities Laws or as otherwise set forth in this Agreement or the governing documents of the Company, EQVR and EQV Holdings as of the date hereof.
7. No Other Voting Trusts or Other Arrangement. Each Stockholder Party shall not, and shall not permit any entity under such Stockholder Party’s control to (a) deposit any Voting Shares or any interest in any Voting Shares in a voting trust, voting agreement or similar agreement, (b) grant any proxies consent or power of attorney or other authorization or consent with respect to any of the Voting Shares (excluding any proxies solicited by the Board) or (c) subject any of the Voting Shares to any arrangement with respect to the voting of the Voting Shares, in each case, that conflicts with or prevents the implementation of this Agreement.
8. Additional Shares. Each Stockholder Party agrees that all securities of the Company that may vote in the election of the Directors that such Stockholder Party purchases, acquires the right to vote or otherwise acquires Beneficial Ownership of (including by the exercise or conversion of any security exercisable or convertible for Company Interests) after the execution of this Agreement shall be subject to the terms of this Agreement and shall constitute Voting Shares for all purposes of this Agreement; provided that no securities of the Company other than the Lock-up Shares shall be subject to the restrictions imposed by Section 6.
9. No Agreement as Director or Officer. Each Stockholder Party is signing this Agreement solely in his, her or its capacity as a stockholder of the Company. No Stockholder Party makes any agreement or understanding in this Agreement in such Stockholder Party’s capacity as a Director or officer of the Company or any of its Subsidiaries (if Stockholder Party holds such office). Nothing in this Agreement will limit or affect any actions or omissions taken by a Stockholder Party in his, her or its capacity as a Director or officer of the Company, and no actions or omissions taken in such Stockholder Party’s capacity as a Director or officer shall be deemed a breach of this Agreement. Nothing in this Agreement will be construed to prohibit, limit or restrict a Stockholder Party from exercising his or her fiduciary duties as an officer or Director to the Company or its stockholders.
10. Confidentiality. Each Stockholder Party agrees, and agrees to cause its Affiliates, to keep confidential and not disclose, divulge, or use for any purpose (other than to monitor, or otherwise in connection with, its investment in the Company) any Confidential Information; provided, however, that a Stockholder Party may disclose Confidential Information to (a) its attorneys, accountants, consultants, and other professionals to the extent necessary to obtain and utilize their services in connection with its investment in the Company, (b) to any Affiliate, partner, member, equityholder, manager, officer, employee or wholly-owned Subsidiary of such Stockholder Party in the ordinary course of business; provided, further, that, such Stockholder Party informs such Person that such information is confidential and directs such Person to maintain the confidentiality of such information or (c) as may otherwise be required by law, regulation, rule, court order or subpoena or by obligations pursuant to any listing agreement with any securities exchange or securities quotation system; provided that, to the extent legally permissible, such Stockholder Party promptly notifies the Company of such disclosure and takes reasonable steps to minimize the extent of any such required disclosure.
11. Specific Enforcement. Each party hereto acknowledges that the rights of each party hereto to consummate the transactions contemplated hereby are unique and recognize and affirm that in the event any of the provisions hereof are not performed in accordance with their specific terms or otherwise are breached, money damages would be inadequate (and therefore the non-breaching party hereto would have no adequate remedy at Law) and the non-breaching party hereto would be irreparably damaged. Accordingly, each party hereto agrees that each other party hereto shall be entitled to specific performance, an injunction or other equitable relief (without posting of bond or other security or needing to prove irreparable harm) to prevent breaches of the provisions hereof and to enforce specifically this Agreement to the extent expressly contemplated herein and the terms and provisions hereof in any Proceeding, in addition to any other remedy to which such Person may be entitled. Each party hereto agrees that it will not oppose the granting of specific performance and other equitable relief on the basis that the other parties hereto have an adequate
Annex K-21
remedy at Law or that an award of specific performance is not an appropriate remedy for any reason at Law or equity. The parties hereto acknowledge and agree that any party hereto seeking an injunction to prevent breaches of this Agreement and to enforce specifically the terms and provisions hereof in accordance with this Section 11 shall not be required to provide any bond or other security in connection with any such injunction.
12. Termination.
(a) Following the Closing, with respect to each Stockholder Party, except as set forth in Section 12(b) and (i) Section 3 (Board of Directors), this Agreement shall terminate with respect to such Stockholder Party automatically (without any action by any party hereto) on the first date on which such Stockholder Party no longer has the right to designate a Director under this Agreement; and (ii) the remainder of this Agreement shall terminate automatically (without any action by any party hereto or any other Person) as to such Stockholder Party when such Stockholder Party ceases to Beneficially Own any Stockholder Shares.
(b) Notwithstanding the foregoing, the obligations set forth in Section 10 (Confidentiality), Section 11 (Specific Enforcement), Section 12 (Termination), Section 13 (Amendments and Waivers), Section 15 (Assignment), Section 17 (Severability) and Section 18 (Governing Law; Jurisdiction; Waiver of Jury Trial) shall survive termination of this Agreement.
13. Amendments and Waivers. Any provision of this Agreement may be amended or waived if, but only if, such amendment or waiver is in writing and is signed by holders of a majority of the then-outstanding Registrable Securities; provided, however, that (a) in the case of any amendment to or waiver of the rights of any Stockholder Party hereunder, such amendment or waiver shall also require the signature of each Stockholder Party that has such right at the time of such amendment or waiver and (b) in the case of an amendment to or waiver of any obligation of a Stockholder Party hereunder, such amendment or waiver shall also require the signature of each Stockholder Party that remains subject to such obligation at the time of such amendment or waiver; provided further, that no amendment or waiver that adversely affects a Registration Rights Party in a manner disproportionate to any adverse effects such amendment or waiver would have on the other Registration Rights Parties hereunder shall be enforceable against such adversely affected Registration Rights Party, without the written consent of such adversely affected Registration Rights Party. No failure or delay by any party in exercising any right, power or privilege hereunder shall operate as a waiver thereof nor shall any single or partial exercise thereof preclude any other or further exercise thereof or the exercise of any other right, power or privilege. The rights and remedies herein provided shall be cumulative and not exclusive of any rights or remedies provided by Law.
14. Stock Splits, Stock Dividends, etc. In the event of any stock split, stock dividend, recapitalization, reorganization or similar transaction, any securities issued with respect to Voting Shares held by the Stockholder Parties shall become Voting Shares for purposes of this Agreement (and any securities issued with respect to the Lock-up Shares held by the Stockholder Parties shall become Lock-up Shares for purposes of this Agreement). During the term of this Agreement, all dividends paid to the Stockholder Parties in Company Interests or other equity or securities convertible into equity shall become Voting Shares (and all dividends on Lock-up Shares paid to the Stockholder Parties in Company Interests or other equity or securities convertible into equity shall become Lock-up Shares) for purposes of this Agreement.
15. Assignment.
(a) Neither this Agreement nor any of the rights, duties, interests or obligations of the Company hereunder shall be assigned or delegated by the Company in whole or in part.
(b) No Stockholder Party may assign or delegate such Stockholder Party’s rights, duties or obligations under this Agreement, in whole or in part, except in connection with a Transfer of Stockholder Shares by such Stockholder Party to a Permitted Transferee in accordance with the terms of this Agreement and this Section 15.
(c) This Agreement and the provisions hereof shall, subject to Section 15(b), inure to the benefit of, shall be enforceable by and shall be binding upon the respective assigns and successors in interest of each Stockholder Party, as applicable, including with respect to any of such Stockholder Party’s Stockholder Shares that are Transferred to a Permitted Transferee in accordance with the terms of this Agreement.
Annex K-22
(d) No assignment in accordance with this Section 15 by any party hereto (including pursuant to a Transfer of any Stockholder Party’s Stockholder Shares) of such party’s rights, duties and obligations hereunder shall be binding upon or obligate the Company or any other party hereto unless the Company shall have received (i) written notice of such assignment as provided in Section 20 and (ii) the executed written agreement, in a form reasonably satisfactory to the Company, of the assignee to be bound by the terms and provisions of this Agreement (which may be accomplished by an addendum or certificate of joinder to this Agreement) as fully as if it were an initial signatory hereto. No Person to whom any Stockholder Party’s Stockholder Shares are Transferred shall be considered a Permitted Transferee for purposes of this Agreement unless and until the Person to whom such securities are Transferred has executed a written agreement as provided in clause (ii) of the preceding sentence.
(e) Notwithstanding anything to the contrary contained in this Section 15 or elsewhere in this Agreement, any Registration Rights Party may assign its rights under Section 2 in respect of any Registrable Securities to whom it Transfers such Registrable Securities, provided that such Transfer is not in violation of this Agreement and such Registrable Securities continue to constitute Registrable Securities following such Transfer.
(f) Any assignment made other than as provided in this Section 15 shall be null and void.
(g) Notwithstanding anything herein to the contrary, for purposes of determining the number of shares of capital stock of the Company held by each Stockholder Party, the aggregate number of shares so held by such Stockholder Party shall include any shares of capital stock of the Company Transferred or assigned to a Permitted Transferee in accordance with the provisions of this Section 15; provided, that any such Permitted Transferee has executed a written agreement agreeing to be bound by the terms and provisions of this Agreement as contemplated by Section 15(d).
16. Other Rights. Subject to the terms of this Agreement, each Stockholder Party shall retain the full rights of a holder of shares of capital stock of the Company with respect to its Stockholder Shares, including without limitation the right to dispose of and vote its Stockholder Shares subject to this Agreement, and no other Stockholder Party shall have any right to dispose of or vote, or cause the disposition or vote of, such Stockholder Shares. The obligations of each Stockholder Party hereunder are several and not joint with the obligations of any other Stockholder Party, and no Stockholder Party shall be responsible in any way for the performance of the obligations of any other Stockholder Party hereunder. Nothing contained herein, and no action taken by any Stockholder Party pursuant hereto, shall be deemed to constitute the Stockholder Parties as a partnership, an association, a joint venture or any other kind of entity, or create a presumption that the Stockholder Parties are in any way acting in concert or as a group with respect to such obligations or the transactions contemplated herein. In furtherance of (but without limiting) the foregoing, each Stockholder Party hereby acknowledges and agrees that (a) the Stockholder Parties have entered into this single Agreement at the request, and for the convenience, of the Company (with each Stockholder Party being separately represented by its own counsel), (b) each Stockholder Party shall be entitled to independently protect and enforce its rights including, without limitation, its rights arising out of this Agreement, and (c) no Stockholder Party shall have any right to enforce this Agreement against any other Stockholder Party, nor shall any Stockholder Party compel or seek to compel the Company to enforce this Agreement against any other Stockholder Party, and such right to enforce this Agreement against any Stockholder Party shall be solely and exclusively vested in the Company. For purposes of clarity, nothing in this Section 16 shall be deemed to limit or otherwise affect the right of any Director designated by any Stockholder Party to take any action reasonably necessary or appropriate to cause the Company to enforce this Agreement in accordance with its terms.
17. Severability. Whenever possible, each provision hereof (or part thereof) shall be interpreted in such manner as to be effective and valid under applicable Law, but if any provision hereof (or part thereof) or the application of any such provision (or part thereof) to any Person or circumstance shall be held to be prohibited by or invalid, illegal or unenforceable under applicable Law in any respect by a court of competent jurisdiction, such provision (or part thereof) shall be ineffective only to the extent of such prohibition or invalidity, illegality or unenforceability, without invalidating the remainder of such provision or the remaining provisions hereof. Furthermore, in lieu of such illegal, invalid or unenforceable provision (or part thereof), there shall be added automatically as a part hereof a legal, valid and enforceable provision as similar in terms to such illegal, invalid, or unenforceable provision (or part thereof) as may be possible.
Annex K-23
18. Governing Law; Waiver of Jury Trial; Jurisdiction. The Law of the State of Delaware shall govern (a) all claims or matters related to or arising from this Agreement (including any tort or non-contractual claims) and (b) any questions concerning the construction, interpretation, validity and enforceability hereof, and the performance of the obligations imposed by this Agreement, in each case without giving effect to any choice-of-law or conflict-of-law rules or provisions (whether of the State of Delaware or any other jurisdiction) that would cause the application of the Law of any jurisdiction other than the State of Delaware. EACH PARTY HERETO HEREBY IRREVOCABLY WAIVES ALL RIGHTS TO TRIAL BY JURY IN ANY PROCEEDING BROUGHT TO RESOLVE ANY DISPUTE BETWEEN OR AMONG ANY OF THE PARTIES HERETO (WHETHER ARISING IN CONTRACT, TORT OR OTHERWISE) ARISING OUT OF, CONNECTED WITH, RELATED OR INCIDENTAL TO THIS AGREEMENT, THE TRANSACTION AND/OR THE RELATIONSHIPS ESTABLISHED AMONG THE PARTIES HERETO. THE PARTIES HERETO FURTHER WARRANT AND REPRESENT THAT EACH HAS REVIEWED THIS WAIVER WITH ITS LEGAL COUNSEL, AND THAT EACH KNOWINGLY AND VOLUNTARILY WAIVES ITS JURY TRIAL RIGHTS FOLLOWING CONSULTATION WITH LEGAL COUNSEL. Each of the parties hereto submits to the exclusive jurisdiction of first, the Chancery Court of the State of Delaware or, in the event, but only in the event, that the Court of Chancery of the State of Delaware does not have subject matter jurisdiction, the Superior Court of the State of Delaware (Complex Commercial Division) or, if subject matter jurisdiction over the action or Proceeding is vested exclusively in the federal courts of the United States of America, the United States District Court for the District of Delaware, in any Proceeding arising out of or relating to this Agreement, agrees that all claims in respect of the Proceeding shall be heard and determined in any such court and agrees not to bring any Proceeding arising out of or relating to this Agreement in any other courts. Nothing in this Section 18, however, shall affect the right of any party hereto to serve legal process in any other manner permitted by Law or at equity. Each party hereto agrees that a final judgment in any Proceeding so brought shall be conclusive and may be enforced by suit on the judgment or in any other manner provided by Law or at equity.
19. Counterparts. This Agreement and the other agreements, certificates, instruments and documents delivered pursuant to this Agreement may be executed and delivered in one or more counterparts and by e-mail, each of which shall be deemed an original and all of which shall be considered one and the same agreement. No party hereto shall raise the use of e-mail to deliver a signature or the fact that any signature or agreement or instrument was transmitted or communicated through the use of e-mail as a defense to the formation or enforceability of a Contract and each party hereto forever waives any such defense.
20. Notices. All notices, demands, requests, instructions, claims, consents, waivers and other communications to be given or delivered under this Agreement shall be in writing and shall be deemed to have been given (a) when personally delivered (or, if delivery is refused, upon presentment), (b) when received by e-mail prior to 5:00 p.m. Eastern Time on a Business Day, and, if otherwise, on the next Business Day, (c) one Business Day following sending by reputable overnight express courier (charges prepaid) or (d) three days following mailing by certified or registered mail, postage prepaid and return receipt requested. Unless another address is specified in writing pursuant to the provisions of this Section 20, notices, demands and communications to the Stockholder Parties shall be sent to the addresses indicated on Exhibit A (or to such other address or addresses as the Stockholder Parties may from time to time designate in writing).
21. Entire Agreement. This Agreement contains the entire agreement and understanding among the parties hereto with respect to the subject matter hereof and supersedes all prior and contemporaneous agreements, understandings and discussions, whether written or oral, relating to such subject matter in any way. The parties hereto have voluntarily agreed to define their rights and Liabilities with respect to the Transaction exclusively pursuant to the express terms and provisions hereof, and the parties hereto disclaim that they are owed any duties or are entitled to any remedies not set forth herein. Furthermore, this Agreement embodies the justifiable expectations of sophisticated parties derived from arm’s-length negotiations and no Person has any special relationship with another Person that would justify any expectation beyond that of an ordinary Person in an arm’s-length transaction.
22. Effectiveness. Notwithstanding anything contained in this Agreement to the contrary, this Agreement shall be effective upon the Closing. If the Business Combination Agreement is terminated in accordance with its respective terms, this Agreement shall terminate on concurrently therewith and shall be of no further force and effect.
[Remainder of page intentionally left blank; signature pages follow]
Annex K-24
IN WITNESS WHEREOF, the parties hereto have duly executed this Agreement as of the date first above written.
|
EQV VENTURES SPONSOR LLC |
||||
|
By: |
|
|||
|
Name: |
||||
|
Title: |
||||
|
[PRESIDIO PRODUCTION COMPANY/ PROMETHEUS PUBCO INC.] |
||||
|
By: |
|
|||
|
Name: |
||||
|
Title: |
||||
|
PROMETHEUS HOLDINGS LLC |
||||
|
By: |
|
|||
|
Name: |
||||
|
Title: |
||||
|
EQV RESOURCES INTERMEDIATE LLC |
||||
|
By: |
|
|||
|
Name: |
||||
|
Title: |
||||
[Signature Page to Registration and Stockholders’ Rights Agreement]
Annex K-25
IN WITNESS WHEREOF, the parties hereto have duly executed this Agreement as of the date first above written.
|
[INITIAL HOLDER] |
||||
|
By: |
|
|||
|
Name: |
||||
|
Title: |
||||
[Schedule I to Registration and Stockholders’ Rights Agreement]
Annex K-26
Schedule I
Initial Holders
Presidio Initial Holders2
• [•]
EQV Holders3
• [•]
Morgan Stanley Holders
• [•]
[Signature Page to Registration and Stockholders’ Rights Agreement]
____________
2 NTD: To be all Presidio B holders that rollover. Schedule to include any Presidio rollovers receiving Class A shares.
3 NTD: To be all EQV directors that hold EQV Class A Shares before the business combination. Sponsor affiliates, Permitted Transferees and officers/directors of SPAC that have extended working capital loans to be included.
Annex K-27
Exhibit A
|
Name |
EQV Holdings |
EQV |
Pubco Class A |
Pubco Class B |
[Exhibit A to Registration and Stockholders’ Rights Agreement]
Annex K-28
Annex L
LIMITED LIABILITY COMPANY AGREEMENT
OF
PROMETHEUS HOLDINGS LLC
This LIMITED LIABILITY COMPANY AGREEMENT (this “Agreement”) of Prometheus Holdings LLC (the “Company”) is entered into as of July 22, 2025, by EQV Ventures Acquisition Corp, as sole member of the Company (the “Member”).
1. Name. The name of the limited liability company governed hereby is Prometheus Holdings LLC.
2. Purpose. The Company does and will exist for the object and purpose of, and the nature of the business to be conducted and promoted by the Company is and will be, engaging in any lawful act or activity for which limited liability companies may be formed under the Delaware Limited Liability Company Act (6 Del. C. § 18-101, et seq.), as in effect from time to time (the “Act”), and engaging in any and all activities necessary or incidental to the foregoing.
3. Sole Member. The name of the Member is EQV Ventures Acquisition Corp., a Cayman Islands exempted company.
4. Registered Office and Agent. The Company’s registered office in the State of Delaware is located at Corporation Trust Center, 1209 Orange Street, New Castle County, Wilmington, Delaware 19801. The registered agent of the Company for service of process is The Corporation Trust Company, located at Corporation Trust Center, 1209 Orange Street, New Castle County, Wilmington, Delaware 19801.
5. Powers. The Member shall manage the Company in accordance with this Agreement. The actions of the Member taken in such capacity and in accordance with this Agreement shall bind the Company. The Company shall not have any “manager,” as that term is defined in the Act.
(a)The Member shall have full, exclusive and complete discretion to manage and control the business and affairs of the Company, to make all decisions affecting the business, operations and affairs of the Company, to amend, modify or otherwise revise this Agreement to provide for the admission of additional members in, and/or the issuance of units representing equity interests of, the Company and to take all such actions as it deems necessary or appropriate to accomplish the purpose of the Company as set forth herein. Subject to the provisions of this Agreement, the Member shall have general and active management of the day-to-day business and operations of the Company. In addition, the Member shall have such other powers and duties as may be prescribed by this Agreement. Such duties may be delegated by the Member to officers, agents or employees of the Company as the Member may deem appropriate from time to time.
(b)The Member may, from time to time, designate one or more persons to be officers of the Company. No officer need be a member of the Company. Any officers so designated will have such authority and perform such duties as the Member may, from time to time, delegate to them. The Member may assign titles to particular officers, including, without limitation, chairman, chief executive officer, president, vice president, chief operating officer, secretary, assistant secretary, treasurer and assistant treasurer. Each officer will hold office until his or her successor will be duly designated and will qualify or until his or her death or until he or she will resign or will have been removed. Any number of offices may be held by the same person. The salaries or other compensation, if any, of the officers and agents of the Company will be fixed from time to time by the Member or by any officer acting within his or her authority. Any officer may be removed as such, either with or without cause, by the Member whenever in his, her or its judgment the best interests of the Company will be served thereby. Any vacancy occurring in any office of the Company may be filled by the Member. The names of the initial officers of the Company, and their respective titles, are set forth on the attached Schedule 1. Such officers are authorized to control the day-to-day operations and business of the Company.
6. Tax Elections. The fiscal and taxable year of the Company shall be the calendar year.
7. Dissolution. The Company shall dissolve, and its affairs shall be wound up upon the first to occur of the following (a) the written consent of the Member, (b) the resignation, expulsion, insolvency, bankruptcy or dissolution of the Member, or (c) the occurrence of any other event which terminates the continued membership of the Member in the Company.
Annex L-1
8. Allocation of Profits and Losses. The Company’s profits and losses shall be allocated to the Member.
9. Liability of Member. The Member shall not have any liability for the obligations or liabilities of the Company except to the extent provided in the Act.
10. Governing Law. This Agreement shall be governed by, and construed under, the internal laws of the State of Delaware, all rights and remedies being governed by said laws.
11. Amendments. This Agreement may be modified, altered, supplemented or amended at any time by a written agreement executed and delivered by the Member.
12. Exculpation; Indemnification.
(a) No member or officer of the Company, or person serving at the request of the Company as a member, manager, director or officer of another limited liability company, corporation, partnership, joint venture, trust or other enterprise shall have any liability for any act or failure to act in fulfillment of his or its duties, obligations or responsibilities in such capacity unless there has been a final and non-appealable judgment entered by a court of competent jurisdiction determining that, in respect of such act or failure to act, such person engaged in a bad faith violation of the implied contractual covenant of good faith and fair dealing.
(b) The Company shall indemnify and hold harmless any person who was or is a party or is threatened to be made a party to any threatened, pending or completed action, suit or proceeding, whether civil, criminal, administrative or investigative by reason of the fact that he or it (i) is or was a member or officer of the Company or (ii) is or was an employee of the Company or a director, member, officer or employee of any subsidiary of the Company who the Member expressly designates as being entitled to the rights to indemnification set forth in this Section 12(b) (each, an “Indemnified Person”), against expenses (including attorneys’ fees), judgments, fines and amounts paid in settlement actually and reasonably incurred by him in connection with such action, suit or proceeding unless there has been a final and non-appealable judgment entered by a court of competent jurisdiction determining that, in respect of the matter for which such person is seeking indemnification or seeking to be held harmless hereunder, such person engaged in a bad faith violation of the implied contractual covenant of good faith and fair dealing.
(c) The Company shall advance to each Indemnified Person the reasonable, documented expenses incurred by such Indemnified Person for which such Indemnified Person could reasonably be expected to be entitled to indemnity in defending any civil, criminal, administrative or investigative action, suit or proceeding in advance of the final disposition of such action, suit or proceeding; provided, however, that any such advance shall only be made if the Indemnified Person delivers a written affirmation by the Indemnified Person of its good faith belief that it is entitled to indemnification hereunder and agrees to repay all amounts so advanced if it shall ultimately be determined that it is not entitled to be indemnified hereunder
(d) The right of any Indemnified Person to indemnification provided by this Section 12 shall be in addition to any and all other rights to which an Indemnified Person may be entitled under any agreement, as a matter of law or otherwise and shall continue as to a Indemnified Person who has ceased to serve in the capacity in which such person was designated as a Indemnified Person and shall inure to the benefit of the heirs, successors, assigns and administrators of such Indemnified Person.
(e) The provisions of this Agreement, to the extent that they restrict or eliminate the duties and liabilities of an Indemnified Person otherwise existing at law or in equity, are agreed by the Member to replace, to the fullest extent permitted by applicable law, such other duties and liabilities of such Indemnified Person.
(f) The obligations of the Company to the Indemnified Persons in this Section 12 or arising at law are solely the obligations of the Company. The satisfaction of any obligations under this Section 12 shall be from and limited to Company’s assets, including insurance proceeds, if any, and no personal liability whatsoever shall attach to, or be incurred by, the Member for such obligations.
* * * * *
Annex L-2
IN WITNESS WHEREOF, the undersigned, intending to be legally bound hereby, has duly executed this Limited Liability Company Agreement as of the date first written above.
|
EQV VENTURES ACQUISITION CORP |
||||
|
By: |
|
|||
|
Name: |
Tyson Taylor |
|||
|
Title: |
Authorized Signatory |
|||
Signature Page to Limited Liability Company Agreement of Prometheus Holdings LLC
Annex L-3
Schedule 1
Initial Officers
1. Jerome Silvey — Chief Executive Officer
2. Tyson Taylor — President and Secretary
Schedule 1 to Limited Liability Company Agreement of Prometheus Holdings LLC
Annex L-4
Annex M
SPONSOR LETTER AGREEMENT
This SPONSOR LETTER AGREEMENT (this “Agreement”), dated as of August 5, 2025, is made by and among EQV Ventures Sponsor LLC, a Delaware limited liability company (“Sponsor”), EQV Ventures Acquisition Corp., a Cayman Islands exempted company (“EQV”), Prometheus PubCo Inc., a Delaware corporation (“ParentCo”), Prometheus Holdings LLC, a Delaware limited liability company (“EQV Holdings”), Presidio Investment Holdings LLC, a Delaware limited liability company (the “Company”), and, solely for purposes of Sections 3, 4, 9 and 10 (and the other sections of this Agreement solely to the extent relating to Sections 3, 4, 9 and 10), certain individuals, each of whom is a member of EQV’s board of directors and/or management (the “Insiders” and together with Sponsor, the “Sponsor Parties”). Sponsor, EQV, EQV Holdings, the Company and the Insiders shall be referred to herein from time to time, collectively, as the “Parties” and each, individually, as a “Party”. Capitalized terms used but not otherwise defined herein shall have the meanings ascribed to such terms in the Business Combination Agreement (as defined below).
WHEREAS, EQV, ParentCo, EQV Holdings, the Company and certain other Persons party thereto entered into that certain Business Combination Agreement, dated as of the date hereof (as it may be amended, restated or otherwise modified from time to time in accordance with its terms, the “Business Combination Agreement”);
WHEREAS, the Business Combination Agreement contemplates that the Parties will enter into this Agreement concurrently with the entry into the Business Combination Agreement by the parties thereto, pursuant to which, among other things, (a) Sponsor and Insiders will agree to vote in favor of approval of the Business Combination Agreement and the Transactions, (b) Sponsor and Insiders will agree to be bound by certain restrictions on transfer with respect to its EQV Interests prior to Closing, (c) Sponsor and Insiders will agree to be bound by certain lock-up provisions during the lock-up periods described herein with respect to their EQV Class A Shares and EQV Class B Shares, as applicable, (in each case, as may be adjusted for stock splits, stock dividends, reorganizations, recapitalizations and the like or exchanged for ParentCo Class A Shares pursuant to the Business Combination Agreement, collectively, the “Lock-up Shares”), (d) Sponsor will agree to subject certain of its EQV Class B Shares to vesting (or forfeiture) on the basis of achieving certain trading price thresholds during the first five years following the Closing pursuant to an earnout program (1,904,891 of such EQV Class B Shares, as may be adjusted for stock splits, stock dividends, reorganizations, recapitalizations and the like or exchanged for ParentCo Class A Shares pursuant to the Business Combination Agreement, collectively, the “Earn-Out Shares”), (e) Sponsor will agree to subject certain of its EQV Class B Shares to time vesting during the first three years following the Closing pursuant to a dividend in kind reinvestment program, which will fall away on the basis of achieving certain trading price thresholds during the first three years following the Closing (3,809,783 of such EQV Class B Shares, as may be adjusted for stock splits, stock dividends, reorganizations, recapitalizations and the like or exchanged for ParentCo Class A Shares pursuant to the Business Combination Agreement and any Reinvestment Shares with respect to such EQV Class B Shares, collectively, the “DRIP Shares”) and (f) Sponsor and the Insiders will waive any adjustment to the conversion ratio set forth in the Governing Documents of any EQV Party or any other anti-dilution or similar protection with respect to the EQV Interests.
NOW, THEREFORE, in consideration of the premises and the mutual promises contained herein and for other good and valuable consideration, the receipt and sufficiency of which are hereby acknowledged, the Parties, each intending to be legally bound, hereby agree as follows:
1. Agreement to Vote; Non-Redemption. Sponsor and the Insiders each hereby unconditionally and irrevocably agrees (i) to vote at any meeting of the shareholders of EQV (including any adjournment or postponement thereof), and in any action by written resolution of the shareholders of EQV, all of its EQV Interests in favor of the EQV Stockholder Voting Matters and (ii) to not redeem, or submit a request to the Transfer Agent or otherwise exercise any right to redeem, any of their respective EQV Interests. Except as provided in the immediately preceding sentence, nothing in this Agreement shall impair, limit, or otherwise affect any voting rights, including the right to vote for directors, with respect to the EQV Class B Shares composing either the Lock-up Shares, the Earn-Out Shares, or the DRIP Shares.
2. Waiver of Anti-dilution Protection. Each of the Sponsor Parties hereby irrevocably (a) waives, subject to, and conditioned upon and effective as of immediately prior to, the occurrence of the EQV Merger Effective Time, any rights to adjustment of the conversion ratio with respect to their respective EQV Interests set forth in the Governing Documents of EQV, ParentCo and EQV Holdings, as applicable, or any other anti-dilution or similar protection with
Annex M-1
respect to their respective EQV Interests (in each case, whether resulting from the transactions contemplated by the Business Combination Agreement, the Subscription Agreements or otherwise) and (b) agrees not to assert or perfect any rights to adjustment of the conversion ratio with respect to their respective EQV Interests set forth in the Governing Documents of EQV, ParentCo or EQV Holdings or any other anti-dilution or similar protection with respect to their respective EQV Interests (in each case, whether resulting from the transactions contemplated by the Business Combination Agreement, the Subscription Agreements or otherwise).
3. Interim Period Lock-up. The Parties hereby acknowledge and agree that paragraph 4 of that certain Letter Agreement, by and among EQV, Sponsor, and the Insiders, dated as of August 6, 2024 (the “Letter Agreement”), is implicated by the Business Combination and that such paragraph of the Letter Agreement is incorporated in this Agreement by reference thereto. Each of the Sponsor Parties (severally and not jointly) hereby agrees not to, directly or indirectly, at any time prior to the Closing (i) sell, assign, transfer (including by operation of law), place a lien on, pledge, dispose of or otherwise encumber any of his, her or its EQV Interests or otherwise agree to do any of the foregoing (each, an “Interim Period Transfer”), (ii) deposit any of his, her or its EQV Interests into a voting trust or enter into a voting agreement or arrangement or grant any proxy or power of attorney with respect to any of his, her or its EQV Interests that conflicts with any of the covenants or agreements set forth in this Agreement, (iii) enter into any contract, option or other arrangement or undertaking with respect to the direct or indirect acquisition or sale, assignment, transfer (including by operation of law) or other disposition of any of his, her or its EQV Interests, (iv) engage in any hedging or other transaction which is designed to, or which would (either alone or in connection with one or more events, developments or events (including the satisfaction or waiver of any conditions precedent)), lead to or result in a sale or disposition of his, her or its EQV Interests even if such EQV Interests would be disposed of by a person other than the Sponsor Party or (v) take any action that would have the effect of preventing or materially delaying the performance of its obligations under this Agreement; provided, however, that Interim Period Transfers are permitted (a) to EQV’s officers or directors, any Affiliates or family member of any of EQV’s officers or directors, any members or partners of the Sponsor or their Affiliates and funds and accounts advised by such members or partners, any Affiliates of the Sponsor, or any employees of the Sponsor or any of its Affiliates; (b) in the case of an individual, by gift to a member of one of such individual’s immediate family, any estate planning vehicle or to a trust, the beneficiary of which is a member of such individual’s immediate family, an Affiliate of such individual or to a charitable organization; (c) in the case of an individual, by virtue of the laws of descent and distribution upon death of such individual; (d) in the case of an individual, pursuant to a qualified domestic relations order; (e) by private sales, transfers or forfeitures made in order to facilitate the consummation of the Transactions at prices no greater than the price at which the applicable EQV Interests were originally purchased; (f) pro rata distributions from the Sponsor to its members, partners, or stockholders pursuant to the Sponsor’s operating agreement; (g) by virtue of the Sponsor’s Governing Documents upon liquidation or dissolution of the Sponsor; and (h) to a nominee or custodian of a person or entity to whom a disposition or transfer would be permissible under clauses (a) through (g) above; provided, further, however, that in the case of clauses (a) through (h), these permitted transferees must enter into a written agreement in form and substance reasonably satisfactory to the Company agreeing to be bound by this Agreement (which will include, for the avoidance of doubt, all of the covenants, agreements and obligations of the transferring Sponsor Party) prior and as a condition to the occurrence of such Interim Period Transfer.
4. Termination of the Existing Post-Closing Lock-up. Each of EQV, the Insiders and Sponsor hereby agrees that, effective as of the consummation of the Closing (and not before), Section 4 of the Letter Agreement shall be amended and restated in its entirety as follows: “4. Reserved.”
The amendment and restatement set forth in this Section 4 shall be void and of no force and effect with respect to the Letter Agreement if the Business Combination Agreement shall be terminated for any reason in accordance with its terms.
5. Post-Closing Lock-up.
(a) Other than transfers to Sponsor by the Insiders or vice versa, during the period from the date hereof through the Termination Date (as defined below), Sponsor shall not (x) sell, offer to sell, contract or agree to sell, hypothecate, pledge, grant any option to purchase or otherwise dispose of or agree to dispose of, directly or indirectly, or establish or increase a put equivalent position or liquidate or decrease a call equivalent position within the meaning of Section 16 of the Securities Exchange Act of 1934, as amended, and the rules and regulations of the Commission promulgated thereunder, any EQV Interests or any securities convertible into, or exercisable, or exchangeable for, its EQV Interests or warrants to purchase EQV Interests; (y) enter into any swap or other arrangement that transfers
Annex M-2
to another, in whole or in part, any of the economic consequences of ownership of any EQV Interests, warrants to purchase EQV Interests, whether any such transaction is to be settled by delivery of such securities, in cash or otherwise (clauses (x) and (y), collectively, “Transfer”); or (z) publicly announce any intention to effect any transaction specified in clause (x) or (y).
(b) Subject to the exceptions set forth herein, Sponsor agrees not to Transfer, assign or sell any Lock-up Shares held by it during the Lock-up Period (the “Lock-up”).
(c) For purposes of this Section 5 and, as applicable, this Agreement, “Lock-up Period” shall mean the period beginning on the Closing Date and ending on the earlier of the date (i) that is 12 months following the Closing Date and (ii) on which ParentCo completes a liquidation, merger, share exchange or other similar transaction following the Closing Date that results in all the equityholders of ParentCo having the right to exchange their shares of ParentCo Class A Shares for cash, securities or other property. “Permitted Transferee” shall mean, with respect to Sponsor or any of its respective Permitted Transferees: (A) ParentCo or any of its Subsidiaries; (B) any Person approved in writing by the board of directors of ParentCo (after the Closing), in its sole discretion; (C) each of their respective equityholders and Affiliates (including any partner, shareholder, member controlling or under common control with such member and affiliated investment fund or vehicle); or (D) if such Permitted Transferee is a natural Person, any of such Permitted Transferee’s controlled Affiliates, or any trust or other estate planning vehicle that is under the control of such Permitted Transferee, as applicable, and for the sole benefit of such Permitted Transferee and/or such Permitted Transferee’s spouse, former spouse, ancestors and descendants (whether natural or adopted), parents and their descendants and any spouse of the foregoing Persons, in the case of each of clauses (A) through (D), only if such transferee becomes a party to this Agreement and only for so long as such party continues to qualify as a Permitted Transferee.
(d) Notwithstanding the provisions set forth in Section 5(a), Sponsor and or its Permitted Transferees may Transfer its Lock-up Shares during the Lock-up Period (i) to any of its Permitted Transferees; or (ii) in connection with a liquidation, merger, stock exchange, reorganization, tender offer approved by the board of directors of ParentCo (after the Closing) or a duly authorized committee thereof or other similar transaction which results in all of ParentCo’s shareholders having the right to exchange their shares of common stock (including any EQV Interests exchangeable for shares of common stock in connection therewith) for cash, securities or other property subsequent to the Closing Date.
(e) Notwithstanding the provisions set forth in Section 5(a), to the extent applicable, any exercise by Sponsor of any of its warrants to purchase EQV Interests shall not be deemed a Transfer for purposes of this Section 5.
(f) Notwithstanding anything contained herein to the contrary, if, following the Closing, the last sale price of an ParentCo Class A Share (as adjusted for stock splits, stock dividends, reorganizations, recapitalizations and the like) (the “trading share price”) on the principal exchange on which such securities are then listed or quoted, which as of the date hereof is the NYSE, for any 20 trading days within any 30 consecutive trading-day period commencing 150 days after the Closing, equals or exceeds $12.00 per share, then Sponsor, together with its Permitted Transferees, may Transfer any of the Lock-up Shares without restriction under this Section 5.
(g) For the avoidance of doubt, this Section 5 shall in no way limit or supersede any restrictions on or requirements relating to the Transfer of the EQV Interests beneficially owned by Sponsor or its respective Permitted Transferees under applicable securities Laws or as otherwise set forth in the Governing Documents of EQV and EQV Holdings as of the date hereof.
(h) Sponsor intends to make a protective election under Section 83(b) of the Internal Revenue Code of 1986, as amended (the “Code”) with respect to the Lock-up Shares. For U.S. federal (and applicable state and local) income tax purposes, Sponsor shall be treated as the owner of the Lock-up Shares held by it during the Lock-up Period so long as Sponsor does not Transfer, assign or sell (other than with respect to the EQV Share Conversion or exchange for ParentCo Class A Shares pursuant to the Business Combination Agreement) the Lock-up Shares held by it during the Lock-up Period.
6. Earn-Out Shares.
(a) Subject to, and conditioned upon the occurrence of and effective immediately after the Closing, (i) 50% of the Earn-Out Shares (rounded down to the nearest whole share) shall be subject to the provisions set forth below in Section 6(b)(i) (such shares, the “First 50% Earn-Out Shares”) and (ii) the remainder of the Earn-Out Shares (rounded up to the nearest whole share) shall be subject to the provisions set forth below in Section 6(b)(ii).
Annex M-3
(b) Subject to, and conditioned upon the occurrence of and effective immediately after the Closing, the Earn-Out Shares shall be unvested and subject to the restrictions and forfeiture provisions set forth in this Section 6 and bear a restrictive legend to that effect (a “Restrictive Legend”). The Earn-Out Shares shall vest and be released from the provisions set forth in this Section 6 as follows if, during the 60 months following the Closing (the final day of such period, the “Earn-Out End Date”):
(i) (A) the trading share price of the ParentCo Class A Shares over any 20 trading days within any 30 consecutive trading-day period is greater than or equal to $12.50 per share; or (B) a Sale (as defined below) is consummated in which the ParentCo Class A Shares are valued at greater than or equal to $12.50 per share, in which the case of either (A) or (B), the First 50% Earn-Out Shares shall vest upon the close of market on the 20th such trading day or as of immediately prior to the closing of such Sale, respectively; and
(ii) (A) the trading share price of the ParentCo Class A Shares over any 20 trading days within any 30 consecutive trading-day period is greater than or equal to $15.00 per share; or (B) a Sale is consummated in which the ParentCo Class A Shares are valued at greater than or equal to $15.00 per share, in which the case of either (A) or (B), the remainder of the Earn-Out Shares shall vest upon the close of market on the 20th such trading day or as of immediately prior to the closing of such Sale, respectively;
(each of the occurrences described in the foregoing clauses (i) and (ii), an “Earn-Out Event”). Any Earn-Out Shares that have not vested in accordance with this Section 6(b) on or before the Earn-Out End Date will be immediately forfeited at 11:59 p.m., New York, New York time on the Earn-Out End Date. For purposes of this Agreement, “Sale” means (A) a direct or indirect sale, lease, exchange or other transfer (regardless of the form of the transaction) in one transaction or a series of related transactions of a majority of ParentCo’s assets, as determined on a consolidated basis, to a third party or third parties acting as a “group” (as defined in Section 13(d)(3) of the Securities Exchange Act) or (B) any transaction or series of transactions that results, directly or indirectly, in the shareholders of ParentCo as of immediately prior to such transactions holding, in the aggregate, less than 50% of the voting Equity Interests of ParentCo (or any successor of EQV) immediately after the consummation thereof, in the case of each of clause (A) or (B), whether by amalgamation, merger, consolidation, arrangement, tender offer, recapitalization, purchase, issuance, sale or transfer of Equity Interests or assets or otherwise.
(c) Sponsor agrees that it shall not Transfer, assign or sell any Earn-Out Shares until such time as the Earn-Out Shares have vested pursuant to Section 6(b). Notwithstanding the foregoing, Sponsor and or its Permitted Transferees may Transfer its Earn-Out Shares prior to the Earn-Out End Date (i) to any of its Permitted Transferees; or (ii) in connection with a liquidation, merger, stock exchange, reorganization, tender offer approved by the board of directors of ParentCo or a duly authorized committee thereof or other similar transaction which results in all of ParentCo’s shareholders having the right to exchange their shares of common stock (including any EQV Interests exchangeable for shares of common stock in connection therewith) for cash, securities or other property subsequent to the Closing Date.
(d) For the avoidance of doubt, until such time as the Earn-Out Shares have vested pursuant to Section 6(b), Sponsor (and any Permitted Transferee or other holder of the Earn-Out Shares) shall not be entitled to receive any dividends, whether declared or paid with respect to the ParentCo Class A Shares or other capital stock of ParentCo and whether payable in cash, property or equity, on the Earn-Out Shares.
(e) Notwithstanding the provisions set forth in Section 6(b), to the extent applicable, any exercise by Sponsor of any of its warrants to purchase EQV Interests shall not be deemed a Transfer for purposes of this Section 6.
(f) For the avoidance of doubt, this Section 6 shall in no way limit or supersede any restrictions on or requirements relating to the Transfer of the EQV Interests beneficially owned by Sponsor or its respective Permitted Transferees under applicable securities Laws or as otherwise set forth in the Governing Documents of EQV, ParentCo and EQV Holdings as of the date hereof.
(g) Sponsor intends to make a protective election under Section 83(b) of the Code with respect to the Earn-Out Shares. For U.S. federal (and applicable state and local) income tax purposes, Sponsor shall be treated as the owner of the Earn-Out Shares held by it prior to the Earn-Out End Date so long as Sponsor does not Transfer, assign, sell (other than with respect to the EQV Share Conversion or exchange for ParentCo Class A Shares pursuant to the
Annex M-4
Business Combination Agreement) or forfeit the Earn-Out Shares until such time. If any Earn-Out Shares are forfeited, the Parties agree to treat, for U.S. federal (and applicable state and local) income tax purposes, such forfeiture as a contribution to capital of the Earn-Out Shares by the Sponsor to EQV Holdings.
7. DRIP Shares.
(a) Subject to, and conditioned upon the occurrence of and effective immediately after the Closing, the DRIP Shares shall be subject to the provisions set forth below in this Section 7.
(b) Subject to, and conditioned upon the occurrence of and effective immediately after the Closing, the DRIP Shares shall be unvested and subject to the restrictions and forfeiture provisions set forth in this Section 7 and bear a Restrictive Legend to that effect. The DRIP Shares shall vest and be released from the provisions set forth in this Section 7 as follows (such applicable period, the “DRIP Period”):
(i) one-third of the DRIP Shares shall vest and be released from the provisions set forth in this Section 7 on the date that is 12 months following the Closing;
(ii) one-half of the remaining of the DRIP Shares shall vest and be released from the provisions set forth in this Section 7 on the date that is 24 months following the Closing; and
(iii) the remaining DRIP Shares shall vest and be released from the provisions set forth in this Section 7 on the date that is 36 months following the Closing.
(c) Subject to Section 7(g), Sponsor agrees not to Transfer, assign or sell any unvested DRIP Shares during the applicable DRIP Period. Notwithstanding the foregoing, Sponsor and or its Permitted Transferees may Transfer its unvested DRIP Shares during the applicable DRIP Period (i) to any of its Permitted Transferees; or (ii) in connection with a liquidation, merger, stock exchange, reorganization, tender offer approved by the board of directors of ParentCo or a duly authorized committee thereof or other similar transaction which results in all of ParentCo’s shareholders having the right to exchange their shares of common stock (including any EQV Interests exchangeable for shares of common stock in connection therewith) for cash, securities or other property subsequent to the Closing Date.
(d) During the applicable DRIP Period, when, as and if the board of directors of ParentCo (or a duly authorized committee thereof) declares a dividend or other cash distribution on its ParentCo Class A Shares (any such dividend, a “Class A Dividend”), Sponsor shall be entitled to receive with respect to the applicable unvested DRIP Shares, newly issued ParentCo Class A Shares (each such reinvestment, a “Reinvestment”, and such ParentCo Class A Shares, the “Reinvestment Shares”) in lieu of receiving such Class A Dividend in cash. The number of Reinvestment Shares to be issued with respect to each unvested DRIP Share shall be determined by dividing (i) the dollar amount of the applicable Class A Dividend by (ii) the volume-weighted average price per share of the ParentCo Class A Shares over the 5 trading day period (on the principal exchange on which such securities are then listed or quoted) beginning on the record date for such Class A Dividend. No fractional shares shall be issued, and to the extent of any Class A Dividend balance in respect of a Reinvestment shall be carried forward and applied to the next Reinvestment. The Reinvestment Shares shall be issued on the date of the applicable Class A Dividend and delivered in book-entry form through ParentCo’s transfer agent. ParentCo shall bear any cost with respect to such issuance.
(e) For the avoidance of doubt, except as set forth in Section 7(d), until such time as the DRIP Shares have vested pursuant to Section 7(b), Sponsor (and any Permitted Transferee or other holder of the DRIP Shares) shall not be entitled to receive any dividends, whether declared or paid with respect to the ParentCo Class A Shares or other capital stock of ParentCo and whether payable in cash, property or equity, on the DRIP Shares.
(f) Notwithstanding the provisions set forth in Section 7(c), to the extent applicable, any exercise by Sponsor of any of its warrants to purchase EQV Interests shall not be deemed a Transfer for purposes of this Section 7.
(g) For the avoidance of doubt, this Section 7 shall in no way limit or supersede any restrictions on or requirements relating to the Transfer of the EQV Interests beneficially owned by Sponsor or its respective Permitted Transferees under applicable securities Laws or as otherwise set forth in the Governing Documents of EQV and EQV Holdings as of the date hereof.
Annex M-5
(h) Sponsor intends to make a protective election under Section 83(b) of the Code with respect to the DRIP Shares. For U.S. federal (and applicable state and local) income tax purposes, Sponsor shall be treated as the owner of the unvested DRIP Shares held by it during the applicable DRIP Period so long as Sponsor does not Transfer, assign, sell (other than with respect to the EQV Share Conversion or exchange for ParentCo Class A Shares pursuant to the Business Combination Agreement) or forfeit the unvested DRIP Shares during such period.
8. Termination. This Agreement shall automatically terminate, without any notice or other action by any Party, and be void ab initio upon the termination of the Business Combination Agreement in accordance with its terms. Upon termination of this Agreement as provided in the immediately preceding sentence, none of the Parties shall have any further obligations or Liabilities under, or with respect to, this Agreement (the date on which such termination occurs, the “Termination Date”). Notwithstanding the foregoing or anything to the contrary in this Agreement, (i) the termination of this Agreement shall not affect any Liability on the part of any Party for a Willful Breach of any covenant or agreement set forth in this Agreement prior to such termination or fraud, (ii) Sections 9, 10, and 11 (solely to the extent related to Sections 9, 10 and 11) shall survive any termination of this Agreement. For purposes of this Section 8, “Willful Breach” means a material breach of a covenant that is a consequence of an intentional act undertaken or an intentional failure to act by the breaching Party with the actual knowledge (as opposed to constructive, imputed or implied knowledge) that the taking of such act or such failure to act would, or would reasonably be expected to, constitute or result in a breach of this Agreement.
9. No Recourse. Except for claims pursuant to the Business Combination Agreement or any other Ancillary Agreement by any party(ies) thereto against any other party(ies) thereto, each Party agrees that (a) this Agreement may only be enforced against, and any action for breach of this Agreement may only be made against the Parties, and no claims of any nature whatsoever (whether in tort, contract or otherwise) arising under or relating to this Agreement, the negotiation hereof or its subject matter, or the transactions contemplated hereby shall be asserted against any Affiliate of the Company or of EQV or ParentCo (other than Sponsor and Insiders named as a party hereto, on the terms and subject to the conditions set forth herein), and (b) no Affiliate of the Company or of EQV or ParentCo (other than Sponsor and Insiders named as a party hereto, on the terms and subject to the conditions set forth herein) shall have any Liability arising out of or relating to this Agreement, the negotiation hereof or its subject matter, or the transactions contemplated hereby, including with respect to any claim (whether in tort, contract or otherwise) for breach of this Agreement or in respect of any written or oral representations made or alleged to be made in connection herewith, as expressly provided herein, or for any actual or alleged inaccuracies, misstatements or omissions with respect to any information or materials of any kind furnished in connection with this Agreement, the negotiation hereof or the transactions contemplated hereby.
10. Fiduciary Duties. Notwithstanding anything in this Agreement to the contrary, (a) Sponsor makes no agreement or understanding herein in any capacity other than in Sponsor’s capacity as a record holder and beneficial owner of the EQV Interests, each Insider makes no agreement or understanding herein in any capacity other than in such Insider’s capacity as a direct or indirect investor in Sponsor, and not, in the case of any Insider, in such Insider’s capacity as a director, officer or employee of EQV, ParentCo or their Affiliates, and (b) nothing herein will be construed to limit or affect any action or inaction by any Insider or any representative of Sponsor serving as a member of the board of directors (or other similar governing body) of EQV, ParentCo or their Affiliates or as an officer, employee or fiduciary of EQV, ParentCo or their Affiliates, in each case, acting in such person’s capacity as a director, officer, employee or fiduciary of such Person.
11. No Third-Party Beneficiaries. This Agreement shall be for the sole benefit of the Parties and their respective successors and permitted assigns and is not intended, nor shall be construed, to give any Person, other than the Parties and their respective successors and assigns, any legal or equitable right, benefit or remedy of any nature whatsoever by reason this Agreement. Nothing in this Agreement, expressed or implied, is intended to or shall constitute the Parties as partners or participants in a joint venture.
12. Power and Authority. The Sponsor and each Insider with regard to itself, herself or himself, represents and warrants that it, she or he has full right and power, without violating any agreement to which it, she or he is bound (including, without limitation, any non-competition or non-solicitation agreement with any employer or former employer), to enter into this Agreement.
13. Incorporation by Reference. Sections 10.1 (Amendment and Waiver), 10.3 (Assignment), 10.4 (Severability), 10.5 (Interpretation), 10.6 (Entire Agreement), 10.7 (Governing Law; Waiver of Jury Trial; Jurisdiction), 10.8 (Non-Survival) and 10.10 (Counterparts; Electronic Delivery) of the Business Combination Agreement are incorporated herein and shall apply to this Agreement mutatis mutandis.
[Signature Page to Follow]
Annex M-6
IN WITNESS WHEREOF, each of the Parties has caused this Agreement to be duly executed on its behalf as of the day and year first above written:
|
EQV VENTURES SPONSOR LLC |
||||
|
By: |
/s/ Tyson Taylor |
|||
|
Name: |
Tyson Taylor |
|||
|
Title: |
Authorized Signatory |
|||
|
PROMETHEUS HOLDINGS LLC |
||||
|
By: |
/s/ Tyson Taylor |
|||
|
Name: |
Tyson Taylor |
|||
|
Title: |
President |
|||
|
PROMETHEUS PUBCO INC. |
||||
|
By: |
/s/ Tyson Taylor |
|||
|
Name: |
Tyson Taylor |
|||
|
Title: |
President |
|||
|
EQV VENTURES ACQUISITION CORP |
||||
|
By: |
/s/ Tyson Taylor |
|||
|
Name: |
Tyson Taylor |
|||
|
Title: |
Authorized Signatory |
|||
|
PRESIDIO INVESTMENT HOLDINGS LLC |
||||
|
By: |
/s/ Brett J. Barnes |
|||
|
Name: |
Brett J. Barnes |
|||
|
Title: |
Executive Vice President & General Counsel |
|||
[Signature Page to Sponsor Letter Agreement]
Annex M-7
and, solely for purposes of Sections 3, 4, 10 and 11 (and the other sections of this Agreement solely to the extent relating to Sections 3, 4, 10 and 11),
|
INSIDERS: |
||||
|
By: |
/s/ Tyson Taylor |
|||
|
Name: |
Tyson Taylor |
|||
|
By: |
/s/ Jerome Silvey, III |
|||
|
Name: |
Jerome Silvey, III |
|||
|
By: |
/s/ Jerome Silvey, Jr. |
|||
|
Name: |
Jerome Silvey, Jr. |
|||
|
By: |
/s/ Danny Murray |
|||
|
Name: |
Danny Murray |
|||
|
By: |
/s/ Mickey Raney |
|||
|
Name: |
Mickey Raney |
|||
|
By: |
/s/ Grant Raney |
|||
|
Name: |
Grant Raney |
|||
|
By: |
/s/ Will Smith |
|||
|
Name: |
Will Smith |
|||
|
By: |
/s/ Andrew McKinley |
|||
|
Name: |
Andrew McKinley |
|||
|
By: |
/s/ Andrew Blakeman |
|||
|
Name: |
Andrew Blakeman |
|||
|
By: |
/s/ Bryan Summers |
|||
|
Name: |
Bryan Summers |
|||
|
By: |
/s/ Marcus Peperzak |
|||
|
Name: |
Marcus Peperzak |
|||
[Signature Page to Sponsor Letter Agreement]
Annex M-8
Annex N
FORM OF SUBSCRIPTION AGREEMENT
EQV Ventures Acquisition Corp.
1090 Center Drive
Park City, UT 84098
Ladies and Gentlemen:
This Subscription Agreement (this “Subscription Agreement”) is being entered into as of the date set forth on the signature page hereto, by and between EQV Ventures Acquisition Corp., a Cayman Islands exempted company, which shall be domesticated as a Delaware corporation prior to the Transaction Closing (as defined herein) (“SPAC”), Prometheus PubCo Inc., a Delaware corporation (“Pubco”) and the undersigned investor (the “Investor”), in connection with the Business Combination Agreement, dated as of the date hereof (as may be amended, supplemented or otherwise modified from time to time, the “Business Combination Agreement”), by and among SPAC, Pubco, Presidio Investment Holdings LLC, a Delaware limited liability company (the “Target”), Prometheus PubCo Merger Sub Inc., a Delaware corporation (“EQV Merger Sub”), EQV Holdings LLC, a Delaware limited liability company (“Prometheus Merger Sub”) and the other parties thereto, pursuant to which, among other things, EQV Merger Sub will merge with and into SPAC, with SPAC as the surviving company in the merger and with SPAC shareholders receiving one share of Class A common stock, par value $0.0001 per share, of Pubco (“Pubco Class A Common Stock”) for each Class A ordinary share, par value $0.0001 per share (“Class A Share”), of SPAC held by such shareholder, in accordance with the terms of the Business Combination Agreement, and, after giving effect to such merger, the SPAC will become a wholly owned subsidiary of Pubco, following which, Prometheus Merger Sub will merge and into the Target, with the Target as the surviving company in the merger, all on the terms and subject to the conditions set forth in the Business Combination Agreement and in accordance with applicable law (the transactions contemplated by the Business Combination Agreement, including the merger, the “Transaction”). In connection with the Transaction, SPAC and Pubco are seeking commitments from interested investors to purchase, following the Domestication (as defined below) and prior to the Transaction Closing, shares of Pubco Class A Common Stock (the “Shares”), in a private placement for a purchase price of $10.00 per share (the “Per Share Purchase Price”). On or about the date of this Subscription Agreement, SPAC and Pubco are entering into subscription agreements (the “Other Subscription Agreements,” and together with this Subscription Agreement, the “Subscription Agreements”) with certain other investors (the “Other Investors,” and together with the Investor, the “Investors”), pursuant to which the Investors have agreed to purchase on the closing date of the Transaction, inclusive of the Shares subscribed for by the Investor, an aggregate amount of up to 8,750,000 Shares, at the Per Share Purchase Price. The aggregate purchase price to be paid by the Investor for the subscribed Shares (as set forth on the signature page hereto) is referred to herein as the “Subscription Amount.”
Prior to the Transaction Closing (and as more fully described in the Business Combination Agreement), SPAC will domesticate as a Delaware corporation in accordance with Section 388 of the General Corporation Law of the State of Delaware and de-register as a Cayman Islands exempted company in accordance with Part XII of the Cayman Islands Companies Act (As Revised) (the “Domestication”).
In connection therewith, and in consideration of the foregoing and the mutual representations, warranties and covenants, and subject to the conditions, set forth herein, and intending to be legally bound hereby, each party hereto hereby acknowledges and agrees as follows:
1. Subscription. The Investor hereby irrevocably subscribes for and agrees to purchase from Pubco the number of Shares set forth on the signature page of this Subscription Agreement, on the terms and subject to the conditions provided for herein. The Investor acknowledges and agrees that, as a result of the Domestication, the Shares that will be purchased by the Investor and issued by Pubco pursuant to this Subscription Agreement shall be shares of common stock in a Delaware corporation (and not, for the avoidance of doubt, ordinary shares in a Cayman Islands exempted company).
2. Closing. The closing of the sale of the Shares contemplated hereby (the “Closing”) is contingent upon the consummation of the Domestication and the substantially concurrent consummation of the Transaction (the “Transaction Closing”). The Closing shall occur substantially concurrently with and be conditioned upon the effectiveness of, the Transaction. Upon delivery of written notice from (or on behalf of) Pubco to the Investor (the “Closing Notice”), that
Annex N-1
Pubco reasonably expects all conditions to the Transaction Closing to be satisfied or waived on a date that is not less than six business days from the date on which the Closing Notice is delivered to the Investor, the Investor shall deliver to Pubco, at least three business days prior to the date of the Transaction Closing specified in the Closing Notice (the “Closing Date”), (i) the Subscription Amount by wire transfer of United States dollars in immediately available funds to the account(s) specified by Pubco in the Closing Notice and (ii) any other information that is reasonably requested in the Closing Notice in order for the Shares to be issued to the Investor, including, without limitation, the legal name of the person in whose name such Shares are to be issued and a duly executed Internal Revenue Service Form W-9 or W-8, as applicable. On the Closing Date, Pubco shall (x) confirm to the Investor in writing that all conditions to the Closing have been satisfied or waived, and (y) issue and deliver the number of Shares set forth on the signature page to this Subscription Agreement to the Investor (free and clear of any liens or other restrictions whatsoever (other than those arising under securities laws)) and subsequently such Shares shall be registered in book entry form in the name of the Investor on Pubco’s share register; provided, however, that the obligation to issue the Shares to the Investor is contingent upon Pubco having received the Subscription Amount in full accordance with this Section 2; provided, further, that, if the Shares to be issued to the Investor by Pubco shall cause Investor’s beneficial ownership of Pubco immediately after Closing to exceed 9.9% (as calculated pursuant to Section 13d-3 of the Securities Exchange Act of 1934, as amended (the “Exchange Act”)), Pubco shall issue to the Investor up to a number of Shares for which it subscribed such that, after giving effect to such issuance, the Investor’s beneficial ownership of Pubco as calculated pursuant to Section 13d-3 of the Exchange Act shall not exceed 9.9% of the outstanding Shares at Closing (after giving effect to the redemption of any Shares in connection with Closing), in which case, Pubco shall return the applicable Subscription Amount to the Investor.
If the Closing does not occur within 10 business days following the Closing Date specified in the Closing Notice, Pubco shall promptly (but not later than three business days thereafter) return the Subscription Amount in full to the Investor; provided that, unless this Subscription Agreement has been terminated pursuant to Section 8 hereof, such return of funds shall not terminate this Subscription Agreement or relieve the Investor of its obligations to purchase the Shares at the Closing upon the delivery by Pubco of a subsequent Closing Notice in accordance with this Section 2. For purposes of this Subscription Agreement, “business day” shall mean a day other than a Saturday, Sunday or other day on which commercial banks in New York, New York are authorized or required by law to close.
3. Closing Conditions.
a. The obligation of the parties hereto to consummate the purchase and sale of the Shares pursuant to this Subscription Agreement is subject to the satisfaction, or valid waiver by each of the parties in writing, by SPAC and Pubco, on the one hand, and Investor, on the other, of the following conditions:
(i) no applicable governmental authority shall have enacted, issued, promulgated, enforced or entered any judgment, order, law, rule or regulation (whether temporary, preliminary or permanent) which is then in effect and has the effect of making the consummation of the transactions contemplated hereby illegal or otherwise restraining or prohibiting consummation of the transactions contemplated hereby; and
(ii) no suspension of the qualification of the Shares for offering or sale or trading in any applicable jurisdiction, or any proceedings for any of such purposes, shall be ongoing; and
(iii) (A) all conditions precedent to the Transaction Closing contained in the Business Combination Agreement shall have been satisfied (as determined by the parties to the Business Combination Agreement and other than those conditions under the Business Combination Agreement which, by their nature, are to be fulfilled at the Transaction Closing, including to the extent that any such condition is dependent upon the consummation of the purchase and sale of the Shares pursuant to this Subscription Agreement) or waived according to the terms of the Business Combination Agreement and (B) the Transaction Closing shall occur concurrently with or on the same date as the Closing.
Annex N-2
b. The obligation of Pubco to consummate the issuance and sale of the Shares pursuant to this Subscription Agreement shall be subject to the satisfaction (or valid waiver by Pubco in writing) of the following conditions:
(i) all representations and warranties of the Investor contained in this Subscription Agreement are true and correct in all material respects at and as of the Closing (except for representations and warranties qualified by materiality, which shall be true and correct in all respects and those representations and warranties that speak as of a specified earlier date, which shall be so true and correct in all material respects (or, if qualified by materiality, in all respects) as of such earlier date), and consummation of the Closing shall constitute a reaffirmation by the Investor of each of the representations and warranties of the Investor contained in this Subscription Agreement as of the Closing; and
(ii) all obligations, covenants and agreements of the Investor required to be performed by it at or prior to the Closing shall have been performed in all material respects.
c. The obligation of the Investor to consummate the purchase of the Shares pursuant to this Subscription Agreement shall be subject to the satisfaction (or valid waiver by the Investor in writing) of the following conditions:
(i) all representations and warranties of SPAC and Pubco contained in this Subscription Agreement shall be true and correct in all material respects at and as of the Closing (other than (A) representations and warranties that are qualified as to materiality or SPAC Material Adverse Effect or Pubco Material Adverse Effect (each as defined herein), which representations and warranties shall be true in all respects and (B) those representations and warranties that speak as of a specified earlier date, which shall be true and correct in all material respects (or, if qualified by materiality, in all respects) as of such earlier date), and consummation of the Closing shall constitute a reaffirmation by SPAC and Pubco of each of the representations and warranties of SPAC and Pubco, as applicable, contained in this Subscription Agreement as of the Closing;
(ii) all obligations, covenants and agreements of each of SPAC and Pubco required by this Subscription Agreement to be performed by it at or prior to the Closing shall have been performed in all material respects, as applicable; [and]
(iii) the Shares shall have been approved for listing on the New York Stock Exchange or the Nasdaq, subject to official notice of issuance[•][; and]
(iv) [(A) on or before the Closing Date, the due execution and delivery by Presidio Finance LLC of a duly authorized amendment agreement in the form attached hereto as Exhibit A (the “Amendment Agreement”) between and Presidio Finance LLC, and (B) contemporaneously with the Closing, the receipt by from Presidio Finance LLC, or its designee, of the Fixed Price Consideration (as defined in the Amendment Agreement)].
4. Further Assurances. At or prior to the Closing, the parties hereto shall execute and deliver, or cause to be executed and delivered, such additional documents and take such additional actions as the parties reasonably may deem to be practical and necessary in order to consummate the subscription as contemplated by this Subscription Agreement.
5. Representations and Warranties of SPAC and Pubco.
a. SPAC represents and warrants to the Investor that:
(i) As of the date hereof, SPAC is an exempted company duly incorporated, validly existing and in good standing under the laws of the Cayman Islands (to the extent such concept exists in such jurisdiction). SPAC has all power (corporate or otherwise) and authority to own, lease and operate its properties and conduct its business as presently conducted and to enter into, deliver and perform its obligations under this Subscription Agreement, the Other Subscription Agreements and the Business Combination Agreement (collectively, the “Transaction Documents”). As of the Closing, following the Domestication, SPAC will be duly incorporated, validly existing as a corporation and in good standing under the laws of the State of Delaware.
Annex N-3
(ii) As of the date hereof, the authorized share capital of SPAC consists of (i) 300,000,000 of SPAC’s Class A Shares, (ii) 30,000,000 of SPAC’s Class B ordinary shares, par value $0.0001 per share (the “Class B Shares”) and (iii) 1,000,000 of SPAC’s preference shares, par value of $0.0001 per share (the “Preference Shares”). As of the date hereof, (i) 35,822,500 Class A Shares are issued and outstanding, (ii) 8,750,000 Class B Shares are issued and outstanding and (iii) 11,887,499 warrants to acquire Class A Shares are outstanding. All (1) issued and outstanding Class A Shares and Class B Shares have been duly authorized and validly issued, are fully paid and are non-assessable and (2) outstanding warrants have been duly authorized and validly issued. Except as set forth below and pursuant to the Other Subscription Agreements, the Business Combination Agreement and the other agreements and arrangements referred to therein or in the SEC Reports, as of the date hereof, there are no outstanding options, warrants or other rights to subscribe for, purchase or acquire from SPAC any Class A Shares, Class B Shares or other equity interests in SPAC, or securities convertible into or exchangeable or exercisable for such equity interests. As of the date hereof, SPAC has no subsidiaries, other than Pubco, EQV Merger Sub, Prometheus Merger Sub, and EQV Resources MergeCo LLC, a Delaware limited liability company (“EQVR Merger Sub”) and does not own, directly or indirectly, interests or investments (whether equity or debt) in any person, whether incorporated or unincorporated. There are no shareholder agreements, voting trusts or other agreements or understandings to which SPAC is a party or by which it is bound relating to the voting of any securities of SPAC, other than (1) as set forth in the SEC Reports and (2) as contemplated by the Business Combination Agreement.
(iii) This Subscription Agreement has been duly authorized, executed and delivered by SPAC and, assuming that this Subscription Agreement constitutes the valid and binding agreement of the Investor and Pubco, this Subscription Agreement is enforceable against SPAC in accordance with its terms, except as may be limited or otherwise affected by (i) bankruptcy, insolvency, fraudulent conveyance, reorganization, moratorium or other laws relating to or affecting the rights of creditors generally, or (ii) principles of equity, whether considered at law or equity.
(iv) The execution, delivery and performance of the Transaction Documents and the issuance and sale of the Shares and the compliance by SPAC with all of the provisions of this Subscription Agreement and the consummation of the transactions contemplated herein will not conflict with or result in a breach or violation of any of the terms or provisions of, or constitute a default under, or result in the creation or imposition of any lien, charge or encumbrance upon any of the property or assets of SPAC or any of its subsidiaries pursuant to the terms of (i) any indenture, mortgage, deed of trust, loan agreement, lease, license or other agreement or instrument to which SPAC or any of its subsidiaries is a party or by which SPAC or any of its subsidiaries is bound or to which any of the property or assets of SPAC is subject that would reasonably be expected to materially affect the validity of the Shares or the legal authority of SPAC to timely comply in all material respects with the terms of this Subscription Agreement (a “SPAC Material Adverse Effect”); (ii) result in any violation of the provisions of the organizational documents of SPAC after giving effect to the Domestication; or (iii) result in any violation of any statute or any judgment, order, rule or regulation of any court or governmental agency or body, domestic or foreign, having jurisdiction over SPAC or any of its properties that would reasonably be expected to have a SPAC Material Adverse Effect.
(v) As of their respective dates, all reports (the “SEC Reports”) required to be filed by SPAC with the U.S. Securities and Exchange Commission (the “SEC”) complied in all material respects with the applicable requirements of the Securities Act of 1933, as amended (the “Securities Act”) and the Exchange Act, and the rules and regulations of the SEC promulgated thereunder, and none of the SEC Reports, when filed, or, if amended, as of the date of such amendment, contained any untrue statement of a material fact or omitted to state a material fact required to be stated therein or necessary in order to make the statements therein, in the light of the circumstances under which they were made, not misleading. The financial statements of SPAC included in the SEC Reports comply in all material respects with applicable accounting requirements and the rules and regulations of the SEC with respect thereto as in effect at the time of filing and fairly present in all material respects the financial position of SPAC as of and for the dates thereof and the results of operations and cash flows for the periods then ended, subject, in the case of unaudited financial statements, to normal, year-end audit adjustments. A copy of each SEC Report is available to the Investor via the SEC’s EDGAR
Annex N-4
system. To the knowledge of SPAC, there are no material outstanding or unresolved comments in comment letters received by SPAC from the staff of the Division of Corporation Finance of the SEC with respect to any of the SEC Reports as of the date hereof.
(vi) No Other Subscription Agreement includes terms and conditions that are materially more advantageous to any Other Investor than Investor hereunder, other than with respect to the transfer to any investor of securities of SPAC or Pubco by existing securityholders of SPAC or Pubco, which may be effectuated as a forfeiture to SPAC and reissuance, pursuant to those certain Securities Contribution and Transfer Agreements, dated the date hereof, providing for the forfeiture of up to an aggregate of 1,130,000 Class B Shares by EQV Ventures Sponsor LLC, and reissuance of up to an aggregate of 1,130,000 shares of Pubco Class A Common Stock by Pubco in connection with the Transaction Closing (the “Reissuance”). There are no agreements, arrangements or understandings providing any Other Investor with the right to purchase shares of Pubco Class A Common Stock or Class A Shares for an implied purchase price per share of less than $9.20, except for the avoidance of doubt, with respect to the Series A Preferred Investment (as defined in the Business Combination Agreement).
(vii) Assuming the accuracy of the Investor’s representations and warranties set forth in Section 6 of this Subscription Agreement, SPAC is not required to obtain any consent, waiver, authorization or order of, give any notice to, or make any filing or registration with, any court or other federal, state, local or other governmental authority, self-regulatory organization or other person in connection with the execution, delivery and performance by SPAC of this Subscription Agreement, other than (i) filings with the SEC, including the Registration Statement (as defined below), (ii) filings required by applicable state or federal securities laws, (iii) filings required in accordance with this Subscription Agreement, (iv) filings required to consummate the Transaction as provided under the Business Combination Agreement, (v) filings, the failure of which to obtain would not reasonably be expected to have, individually or in the aggregate, a SPAC Material Adverse Effect and (vi) those required by the Securities Exchange (as defined in the Business Combination Agreement).
(viii) Except for such matters as have not had and would not be reasonably expected to have, individually or in the aggregate, a SPAC Material Adverse Effect, as of the date hereof, there is no (i) action, suit, claim or other proceeding, in each case by or before any governmental authority pending, or, to the knowledge of SPAC, threatened in writing against SPAC or (ii) judgment, decree, injunction, ruling or order of any governmental entity or arbitrator outstanding against SPAC.
(ix) As of the date hereof, the issued and outstanding Class A Shares are registered pursuant to Section 12(b) of the Exchange Act, and are listed for trading on NYSE under the symbol “EQV” (it being understood that the trading symbol will be changed in connection with the Transaction). Except as disclosed in SPAC’s filings with the SEC, as of the date hereof, there is no suit, action, proceeding or investigation pending or, to the knowledge of SPAC, threatened against SPAC by NYSE or the SEC, respectively, to prohibit or terminate the listing of the Class A Shares or, when issued, the Shares on NYSE or the Securities Exchange, as applicable, or to deregister the Class A Shares or, when registered and issued in connection with the Domestication, the Shares, under the Exchange Act. SPAC has taken no action that is designed to terminate the registration of the Class A Shares under the Exchange Act, other than in connection with the Domestication and subsequent registration under the Exchange Act of the Shares.
(x) Neither SPAC nor any of its subsidiaries, nor to the knowledge of SPAC, any of their respective directors, officers, agents, employees or controlled affiliates (each of the foregoing persons, together with SPAC and its subsidiaries, a “SPAC Person”) is: (i) a person or entity named on the List of Specially Designated Nationals and Blocked Persons administered by the U.S. Treasury Department’s Office of Foreign Assets Control (“OFAC”) or in any Executive Order issued by the President of the United States and administered by OFAC (“OFAC List”), or a person or entity prohibited by any OFAC sanctions program; (ii) (A) to SPAC’s knowledge, owned, directly or indirectly, or (B) controlled by, or acting on behalf of, one or more persons that are named on the OFAC List; (iii) organized, incorporated, established, located, resident or born in, or a citizen,
Annex N-5
national or the government, including any political subdivision, agency or instrumentality thereof, of, Cuba, Iran, North Korea, Syria, the Crimea region of Ukraine, the so-called Donetsk People’s Republic, the so-called Luhansk People Republic or any other country or territory embargoed or subject to substantial trade restrictions by the United States; (iv) a Designated National as defined in the Cuban Assets Control Regulations, 31 C.F.R. Part 515; or (v) a non-U.S. shell bank or providing banking services indirectly to a non-U.S. shell bank (each of the foregoing, a “Sanctioned Person”). If requested, SPAC agrees and is permitted to provide law enforcement agencies such records as required by applicable law.
(xi) The written disclosure furnished by or on behalf of SPAC to Investor regarding SPAC, Target, the Transaction and the transactions contemplated hereby, including without limitation the Investor Presentation dated June 2025 (the “Investor Presentation”), but excluding any forward-looking statements or projected financial information contained therein, as of the date of such Investor Presentation or as of the date furnished to the Investor with respect to other information, was true and correct in all material respects. The forward-looking statements or projected financial information contained in the Investor Presentation (subject to the disclaimers and qualifiers set forth therein) were prepared in good faith on a reasonable basis based on the information then available to SPAC and Target.
(xii) Other than the PIPE Placement Agent (as defined below) and Cantor Fitzgerald & Co. (the “Series A Placement Agent”), SPAC has not engaged any broker, finder, commission agent, placement agent or arranger in connection with the sale of the Shares, and SPAC is not under any obligation to pay any broker’s fee or commission in connection with the sale of the Shares other than to the PIPE Placement Agent or the Series A Placement Agent.
b. Pubco represents and warrants to the Investor that:
(i) As of the date hereof, Pubco is a corporation duly incorporated, validly existing and in good standing under the laws of Delaware (to the extent such concept exists in such jurisdiction). Pubco has all power (corporate or otherwise) and authority to own, lease and operate its properties and conduct its business as presently conducted and to enter into, deliver and perform its obligations under the Transaction Documents.
(ii) As of the date hereof, the authorized share capital of Pubco consists of (i) 100 shares of common stock, par value $0.01 per share, and which shares are duly authorized and validly issued, are fully paid and are non-assessable. As of the Closing, the Shares will be duly authorized and, when issued and delivered to the Investor against full payment therefor in accordance with the terms of this Subscription Agreement, the Shares will be validly issued, fully paid and non-assessable and will not have been issued in violation of or subject to any preemptive or similar rights created under Pubco’s certificate of incorporation (as adopted on the Closing Date) or under the Corporation Law of the State of Delaware. Except as set forth below and pursuant to the Other Subscription Agreements, the Business Combination Agreement and the other agreements and arrangements referred to therein or in the SEC Reports, as of the date hereof, there are no outstanding options, warrants or other rights to subscribe for, purchase or acquire from Pubco any Shares or other equity interests in Pubco, or securities convertible into or exchangeable or exercisable for such equity interests. As of the date hereof, Pubco has no subsidiaries, other than EQV Merger Sub and EQVR Merger Sub, and does not own, directly or indirectly, interests or investments (whether equity or debt) in any person, whether incorporated or unincorporated. There are no shareholder agreements, voting trusts or other agreements or understandings to which Pubco is a party or by which it is bound relating to the voting of any securities of Pubco, other than as contemplated by the Business Combination Agreement.
(iii) This Subscription Agreement has been duly authorized, executed and delivered by Pubco and, assuming that this Subscription Agreement constitutes the valid and binding agreement of the Investor, this Subscription Agreement is enforceable against Pubco in accordance with its terms, except as may be limited or otherwise affected by (i) bankruptcy, insolvency, fraudulent conveyance, reorganization, moratorium or other laws relating to or affecting the rights of creditors generally, or (ii) principles of equity, whether considered at law or equity.
Annex N-6
(iv) The execution, delivery and performance of the Transaction Documents and the issuance and sale of the Shares and the compliance by Pubco with all of the provisions of this Subscription Agreement and the consummation of the transactions contemplated herein will not conflict with or result in a breach or violation of any of the terms or provisions of, or constitute a default under, or result in the creation or imposition of any lien, charge or encumbrance upon any of the property or assets of Pubco or any of its subsidiaries pursuant to the terms of (i) any indenture, mortgage, deed of trust, loan agreement, lease, license or other agreement or instrument to which Pubco or any of its subsidiaries is a party or by which Pubco or any of its subsidiaries is bound or to which any of the property or assets of Pubco is subject that would reasonably be expected to materially affect the validity of the Shares or the legal authority of Pubco to timely comply in all material respects with the terms of this Subscription Agreement (a “Pubco Material Adverse Effect”); (ii) result in any violation of the provisions of the organizational documents of Pubco after giving effect to the Transaction Closing; or (iii) result in any violation of any statute or any judgment, order, rule or regulation of any court or governmental agency or body, domestic or foreign, having jurisdiction over Pubco or any of its properties that would reasonably be expected to have a Pubco Material Adverse Effect.
(v) No Other Subscription Agreement includes terms and conditions that are materially more advantageous to any Other Investor than Investor hereunder, other than with respect to the Reissuance. There are no agreements, arrangements or understandings providing any Other Investor with the right to purchase shares of Pubco Class A Common Stock or Class A Shares for an implied purchase price per share of less than $9.20, except for the avoidance of doubt, with respect to the Series A Preferred Investment (as defined in the Business Combination Agreement).
(vi) Assuming the accuracy of the Investor’s representations and warranties set forth in Section 6 of this Subscription Agreement, no registration under the Securities Act is required for the offer and sale of the Shares by Pubco to the Investor hereunder. The Shares (i) were not offered by any form of general solicitation or general advertising and (ii) are not being offered in a manner involving a public offering under, or in a distribution in violation of, the Securities Act, or any state securities laws.
(vii) Assuming the accuracy of the Investor’s representations and warranties set forth in Section 6 of this Subscription Agreement, Pubco is not required to obtain any consent, waiver, authorization or order of, give any notice to, or make any filing or registration with, any court or other federal, state, local or other governmental authority, self-regulatory organization or other person in connection with the execution, delivery and performance by Pubco of this Subscription Agreement (including, without limitation, the issuance of the Shares), other than (i) filings with the SEC, including the Registration Statement (as defined below), (ii) filings required by applicable state or federal securities laws, (iii) filings required in accordance with this Subscription Agreement, (iv) filings required to consummate the Transaction as provided under the Business Combination Agreement, (v) filings, the failure of which to obtain would not reasonably be expected to have, individually or in the aggregate, a Pubco Material Adverse Effect and (vi) those required by the Securities Exchange (as defined in the Business Combination Agreement).
(viii) Pubco is not, and immediately after receipt of payment for the Shares and prior to the closing of the Transaction, will not be, an “investment company” within the meaning of the Investment Company Act of 1940, as amended.
(ix) Except for such matters as have not had and would not be reasonably likely to have, individually or in the aggregate, a Pubco Material Adverse Effect, as of the date hereof, there is no (i) action, suit, claim or other proceeding, in each case by or before any governmental authority pending, or, to the knowledge of Pubco, threatened in writing against Pubco or (ii) judgment, decree, injunction, ruling or order of any governmental entity or arbitrator outstanding against Pubco.
(x) Neither Pubco nor any of its subsidiaries, nor to the knowledge of Pubco, any of their respective directors, officers, agents, employees or controlled affiliates is a Sanctioned Person. If requested, Pubco agrees and is permitted to provide law enforcement agencies such records as required by applicable law.
Annex N-7
(xi) The written disclosure furnished by or on behalf of Pubco to Investor regarding Pubco, Target, the Transaction and the transactions contemplated hereby, including without limitation the Investor Presentation, but excluding any forward-looking statements or projected financial information contained therein, as of the date of such Investor Presentation or as of the date furnished to the Investor with respect to other information, was true and correct in all material respects. The forward-looking statements or projected financial information contained in the Investor Presentation (subject to the disclaimers and qualifiers set forth therein) were prepared in good faith on a reasonable basis based on the information then available to Pubco and Target.
(xii) Other than the PIPE Placement Agent and the Series A Placement Agent, Pubco has not engaged any broker, finder, commission agent, placement agent or arranger in connection with the sale of the Shares, and Pubco is not under any obligation to pay any broker’s fee or commission in connection with the sale of the Shares other than to the PIPE Placement Agent or the Series A Placement Agent.
6. Investor Representations and Warranties. The Investor represents and warrants to SPAC and Pubco that:
a. The Investor, or each of the funds managed by or affiliated with the Investor for which the Investor is acting as nominee, as applicable, (i) is a “qualified institutional buyer” (as defined in Rule 144A promulgated under the Securities Act), or an institutional “accredited investor” (within the meaning of Rule 501(a)(1), (2), (3), (7), (8), (9), (12) or (13) of Regulation D under the Securities Act), in each case, satisfying the applicable requirements set forth on Schedule A hereto, (ii) is acquiring the Shares only for his, her or its own account and not for the account of others, or if the Investor is subscribing for the Shares as a fiduciary or agent for one or more investor accounts, the Investor has full investment discretion with respect to each such account, and has the full power and authority to make the acknowledgements, representations and agreements herein on behalf of each owner of each such account, and (iii) is not acquiring the Shares with a view to, or for offer or sale in connection with, any distribution thereof in violation of the Securities Act or any securities laws of the United States or any other jurisdiction. As of the date hereof, the Investor has no binding commitment to dispose of, or otherwise transfer (directly or indirectly), any of the Shares. The Investor has completed Schedule A following the signature page hereto and the information contained therein is accurate and complete. The Investor is not an entity formed for the specific purpose of acquiring the Shares, unless such newly formed entity is an entity in which all of the investors are institutional accredited investors, and is an “institutional account” as defined by FINRA Rule 4512(c). The Investor further acknowledges that it is aware that the sale to it is being made in reliance on a private placement exempt from registration under the Securities Act and is acquiring the Shares for its own account or for an account over which it exercises sole discretion for another qualified institutional buyer or accredited investor.
b. [The Investor (i) is an institutional account as defined in FINRA Rule 4512(c), (ii) is a sophisticated investor, experienced in investing in private equity transactions and capable of evaluating investment risks independently, both in general and with regard to all transactions and investment strategies involving a security or securities and (iii) has exercised independent judgment in evaluating its participation in the purchase of the Shares. Accordingly, the Investor understands that the offering meets (i) the exemptions from filing under FINRA Rule 5123(b)(1)(A) and (ii) the institutional customer exemption under FINRA Rule 2111(b).] [The Investor (i) is a “family office” under Rule 202(a)(11)(G)-1 under the Investment Advisors Act of 1940, (ii) is a sophisticated investor, experienced in investing in private equity transactions and capable of evaluating investment risks independently, both in general and with regard to all transactions and investment strategies involving a security or securities and (iii) has exercised independent judgment in evaluating its participation in the purchase of the Shares. Accordingly, the Investor understands that the offering meets the exemptions from filing under FINRA Rule 5123(b)(1).]
c. The Investor acknowledges and agrees that the Shares are being offered in a transaction not involving any public offering within the meaning of the Securities Act and that the offer and sale of the Shares has not been registered under the Securities Act or any other applicable securities laws. The Investor acknowledges and agrees that the Shares may not be offered, resold, transferred, pledged or otherwise disposed of by the Investor absent an effective registration statement under the Securities Act except in compliance with any exemption therefrom and that any book entries representing the Shares shall contain a restrictive legend to such effect. The Investor acknowledges and agrees that the Shares will be subject to transfer restrictions under applicable securities laws and, as a result of these transfer restrictions, the Investor may not be able to readily offer, resell, transfer, pledge or otherwise dispose of the Shares and may be required to bear the financial risk of an investment in the Shares for an indefinite period of
Annex N-8
time. The Investor acknowledges and agrees that the Shares will not be eligible for offer, resale, transfer, pledge or disposition pursuant to Rule 144 promulgated under the Securities Act (“Rule 144”) until at least one year from the date that Pubco files a Current Report on Form 8-K following the Closing that includes the “Form 10” information required under applicable SEC rules and regulations. The Investor acknowledges and agrees that it has been advised to consult legal counsel and tax and accounting advisors prior to making any offer, resale, transfer, pledge or disposition of any of the Shares.
d. The Investor acknowledges and agrees that the Investor is purchasing the Shares directly from Pubco. The Investor further acknowledges that there have been no representations, warranties, covenants and agreements made to the Investor by or on behalf of SPAC, Pubco, the Target, TD Securities (USA) LLC (the “PIPE Placement Agent”), any of their respective affiliates or any control persons, officers, directors, employees, partners, agents or representatives of any of the foregoing or any other person or entity, expressly or by implication, other than those representations, warranties, covenants and agreements of SPAC and Pubco expressly set forth in this Subscription Agreement.
e. The Investor’s acquisition and holding of the Shares will not constitute or result in a non-exempt prohibited transaction under Section 406 of the Employee Retirement Income Security Act of 1974, as amended, Section 4975 of the Internal Revenue Code of 1986, as amended, or any applicable similar law.
f. The Investor acknowledges and agrees that the Investor has received such information as the Investor deems necessary in order to make an investment decision with respect to the Shares, including, with respect to SPAC and Pubco, the Transaction and the business of the Target and its direct and indirect subsidiaries. Without limiting the generality of the foregoing, the Investor acknowledges that he, she or it has reviewed or had the opportunity to review the SEC Reports and other information as the Investor has deemed necessary to make an investment decision with respect to the Shares. The Investor acknowledges and agrees that the Investor and the Investor’s professional advisor(s), if any, have had the full opportunity to ask such questions, receive such answers and obtain such information as the Investor and such Investor’s professional advisor(s), if any, have deemed necessary to make an investment decision with respect to the Shares, including but not limited to access to marketing materials and information about the Target and its financial condition, results of operations, business, properties, management and prospects sufficient, in the Investor’s judgment, to enable the Investor to evaluate its investment. The Investor acknowledges that as part of the Transaction, SPAC expects to file a registration statement under the Securities Act, including a preliminary prospectus and proxy statement, which contains additional information about the Transaction, the Target, Pubco and SPAC. The Investor acknowledges that the Investor has not relied on any such registration statement and preliminary prospectus in making any investment decision. The Investor acknowledges that SPAC, Pubco and the Target offered to make certain non-public information available to the Investor subject to customary trading restrictions and non-disclosure requirements. The Investor acknowledges that certain information provided by the Target was based on projections, and such projections were prepared based on assumptions and estimates that are inherently uncertain and are subject to a wide variety of significant business, economic and competitive risks and uncertainties that could cause actual results to differ materially from those contained in the projections. The Investor further acknowledges that he, she or it has reviewed or had the full opportunity to review all disclosure documents provided to such Investor in the offering of the Shares and no statement or printed material which is contrary to such disclosure documents has been made or given to the Investor by or on behalf of SPAC, Pubco or the Target.
g. The Investor became aware of this offering of the Shares solely by means of direct contact between the Investor and SPAC, Pubco, the Target or a representative of SPAC, Pubco or the Target, and the Shares were offered to the Investor solely by direct contact between the Investor and SPAC, Pubco, the Target or a representative of SPAC, Pubco or the Target. The Investor did not become aware of this offering of the Shares, nor were the Shares offered to the Investor, by any other means and none of the SPAC, Pubco the Target, the PIPE Placement Agent or their respective representatives or any person acting on behalf of any of them was engaged by Investor to act as investment advisor, broker or dealer to the Investor. The Investor acknowledges that the Shares (i) were not offered by any form of general solicitation or general advertising and (ii) are not being offered in a manner involving a public offering under, or in a distribution in violation of, the Securities Act, or any state securities laws.
h. The Investor acknowledges that it is aware that there are substantial risks incident to the purchase and ownership of the Shares, including but not limited to those set forth in the SEC Reports. The Investor has such knowledge and experience in financial and business matters as to be capable of evaluating the merits and risks of an investment in the Shares, and the Investor has sought such accounting, legal and tax advice as the Investor has
Annex N-9
considered necessary to make an informed investment decision and the Investor has made its own assessment and has satisfied itself concerning relevant tax and other economic considerations relative to its purchase of the Shares. The Investor will not look to the PIPE Placement Agent, any of its affiliates or any of its control persons, officers, directors, employees, partners, agents or representatives for all or part of any such loss or losses the Investor may suffer, is able to sustain a complete loss on its investment in the Shares, has no need for liquidity with respect to its investment in the Shares and has no reason to anticipate any change in circumstances, financial or otherwise, which may cause or require any sale or distribution of all or any part of the Shares.
i. Alone, or together with any professional advisor(s), the Investor has adequately analyzed and fully considered the risks of an investment in the Shares and determined that the Shares are a suitable investment for the Investor and that the Investor is able at this time and in the foreseeable future to bear the economic risk of a total loss of the Investor’s investment in Pubco. The Investor acknowledges specifically that a possibility of total loss exists.
j. In making its decision to purchase the Shares, the Investor has relied solely upon independent investigation made by the Investor. Without limiting the generality of the foregoing, the Investor has not relied on any statements or other information provided by or on behalf of the PIPE Placement Agent or any of its affiliates or any control persons, officers, directors, employees, partners, agents or representatives of any of the foregoing concerning SPAC, Pubco, the Target, the Transaction, the Business Combination Agreement, this Subscription Agreement or the transactions contemplated hereby or thereby, the Shares or the offer and sale of the Shares.
k. The Investor acknowledges that no federal or state agency has passed upon or endorsed the merits of the offering of the Shares or made any findings or determination as to the fairness of this investment.
l. The Investor, if not an individual, has been duly formed or incorporated and is validly existing and is in good standing under the laws of its jurisdiction of formation or incorporation, with power and authority to enter into, deliver and perform its obligations under this Subscription Agreement.
m. The execution, delivery and performance by the Investor of this Subscription Agreement and the transactions contemplated herein are within the powers of the Investor, have been duly authorized and will not constitute or result in a breach or default under or conflict with any order, ruling or regulation of any court or other tribunal or of any governmental commission or agency, or any agreement or other undertaking, to which the Investor is a party or by which the Investor is bound, and, if the Investor is not an individual, will not violate any provisions of the Investor’s organizational documents, including, without limitation, its incorporation or formation papers, bylaws, indenture of trust or partnership or operating agreement, as may be applicable. The signature on this Subscription Agreement is genuine, and the signatory, if the Investor is an individual, has legal competence and capacity to execute the same or, if the Investor is not an individual, the signatory has been duly authorized to execute the same, and, assuming that this Subscription Agreement constitutes the valid and binding obligation of SPAC and Pubco, this Subscription Agreement constitutes a legal, valid and binding obligation of the Investor, enforceable against the Investor in accordance with its terms except as may be limited or otherwise affected by (i) bankruptcy, insolvency, fraudulent conveyance, reorganization, moratorium or other laws relating to or affecting the rights of creditors generally, and (ii) principles of equity, whether considered at law or equity.
n. The execution, delivery and performance of this Subscription Agreement, the purchase of the Shares, the compliance by the Investor with all of the provisions of this Subscription Agreement and the consummation of the transactions contemplated in this Subscription Agreement will not conflict with or result in a breach or violation of any of the terms or provisions of, or constitute a default under, or result in the creation or imposition of any lien, charge or encumbrance upon any of the property or assets of the Investor pursuant to the terms of: (i) any indenture, mortgage, deed of trust, loan agreement, lease, license or other agreement or instrument to which the Investor is a party or by which the Investor is bound or to which any of the property or assets of the Investor is subject; (ii) the organizational documents of the Investor; or (iii) any statute or any judgment, order, rule or regulation of any court or governmental agency or body, domestic or foreign, having jurisdiction over the Investor or any of its properties that in the case of clauses (i) and (iii), would reasonably be expected to have a material adverse effect on the Investor’s ability to consummate the transactions contemplated in this Subscription Agreement, including the purchase of the Shares.
o. The Investor is not: (i) a person or entity named on the OFAC List, or a person or entity prohibited by any OFAC sanctions program; (ii) owned, directly or indirectly, or controlled by, or acting on behalf of, one or more persons that are named on the OFAC List; (iii) organized, incorporated, established, located, resident or born in, or a citizen, national or the government, including any political subdivision, agency or instrumentality thereof, of,
Annex N-10
Cuba, Iran, North Korea, Syria, the Crimea region of Ukraine, the so-called Donetsk People’s Republic, the so-called Luhansk People Republic or any other country or territory embargoed or subject to substantial trade restrictions by the United States; (iv) a Designated National as defined in the Cuban Assets Control Regulations, 31 C.F.R. Part 515; or (v) a non-U.S. shell bank or providing banking services indirectly to a non-U.S. shell bank (each of the foregoing, a “Prohibited Investor”). If requested, the Investor agrees and is permitted to provide law enforcement agencies such records as required by applicable law. If the Investor is a financial institution subject to the Bank Secrecy Act (31 U.S.C. Section 5311 et seq.) (the “BSA”), as amended by the USA PATRIOT Act of 2001 (the “PATRIOT Act”), and its implementing regulations (collectively, the “BSA/PATRIOT Act”), to the extent required, the Investor maintains policies and procedures reasonably designed to comply with applicable obligations under the BSA/PATRIOT Act. To the extent required, the Investor maintains policies and procedures reasonably designed to ensure compliance with OFAC-administered sanctions programs, including for the screening of its investors against the OFAC sanctions programs, including the OFAC List. To the extent required by applicable law, the Investor maintains policies and procedures reasonably designed to ensure that the funds held by the Investor and used to purchase the Shares were legally derived and were not obtained, directly or indirectly, from a Prohibited Investor.
p. The Investor acknowledges that neither the PIPE Placement Agent, nor any of its affiliates nor any control persons, officers, directors, employees, partners, agents or representatives of any of the foregoing have made any independent investigation with respect to SPAC, Pubco, the Target or their respective subsidiaries or any of their respective businesses, or the Shares or the accuracy, completeness or adequacy of any information supplied to the Investor by SPAC or Pubco.
q. In connection with the issue and purchase of the Shares, the PIPE Placement Agent has not acted as the Investor’s financial advisor or fiduciary.
r. The Investor has or has commitments to have, and when required to deliver payment to Pubco pursuant to Section 2 of this Subscription Agreement, will have, sufficient immediately available funds to pay the Subscription Amount and consummate the purchase and sale of the Shares pursuant to this Subscription Agreement.
s. As of the date hereof, the Investor does not have, and during the 30 day period immediately prior to the date hereof the Investor has not entered into, any “put equivalent position” as such term is defined in Rule 16a-1 under the Exchange Act or short sale positions with respect to the securities of the SPAC.
t. The Investor is not currently (and at all times through Closing will refrain from being or becoming) a member of a “group” (within the meaning of Section 13(d)(3) or Section 14(d)(2) of the Exchange Act or any successor provision) acting for the purpose of acquiring, holding, voting or disposing of equity securities of the SPAC (within the meaning of Rule 13d-5(b)(1) under the Exchange Act), other than a group consisting solely of the Investor and its affiliates.
7. Registration Rights.
a. In the event that the Shares are not registered in connection with the consummation of the Transaction, Pubco agrees that, within thirty (30) calendar days after the Transaction Closing Date (the “Filing Deadline”), it will use commercially reasonable efforts to file with the SEC (at its sole cost and expense) a registration statement registering the resale of the Shares (the “Registration Statement”), and it shall use its commercially reasonable efforts to have the Registration Statement declared effective as soon as practicable after the filing thereof, but no later than the earlier of (i) seventy-five (75) calendar days after the filing thereof (or one hundred and five (105) calendar days after the filing thereof if the SEC notifies Pubco that it will “review” the Registration Statement) and (ii) ten (10) business days after Pubco is notified (orally or in writing, whichever is earlier) by the SEC that the Registration Statement will not be “reviewed” or will not be subject to further review (such earlier date set forth in the foregoing clauses (i) and (ii), the “Effectiveness Date”). Pubco agrees to cause such Registration Statement, or another shelf registration statement that includes the Shares to be sold pursuant to this Subscription Agreement, to remain effective until the earliest of (i) the second anniversary of the Effectiveness Date of the Registration Statement registering all Shares for resale by the Investor, (ii) the date on which the Investor ceases to hold any Shares issued pursuant to this Subscription Agreement, or (iii) on the first date on which the Investor is able to sell all of its Shares issued pursuant to this Subscription Agreement (or shares received in exchange therefor) under Rule 144 without the public information, volume or manner of sale limitations of such rule (such earliest date set forth in the foregoing clauses (i), (ii), and (iii), the “End Date”). Any failure by Pubco to file the Registration Statement by the Filing Deadline or to have such Registration Statement declared effective by the Effectiveness Date shall not otherwise relieve Pubco of its
Annex N-11
obligations to file the Registration Statement or cause the Registration Statement to become or be declared effective as set forth in this Section 7. The Investor agrees to disclose its ownership to Pubco upon request to assist it in making the determination with respect to Rule 144 described in clause (iii) above. Pubco will provide a draft of the Registration Statement to the Investor for review at least two (2) business days in advance of filing the Registration Statement. In no event shall the Investor be identified as a statutory underwriter in the Registration Statement unless in response to a comment or request from the staff of the SEC or another regulatory agency; provided, that if the SEC requests that the Investor be identified as a statutory underwriter in the Registration Statement, the Investor will have an opportunity to withdraw its Shares from the Registration Statement. Notwithstanding the foregoing, if the SEC prevents Pubco from including any or all of the shares proposed to be registered under the Registration Statement due to limitations on the use of Rule 415 of the Securities Act for the resale of the Shares by the applicable shareholders or otherwise, such Registration Statement shall register for resale such number of Shares which is equal to the maximum number of Shares as is permitted by the SEC. In such event, the number of Shares to be registered for each selling shareholder named in the Registration Statement shall be reduced pro rata among all such selling shareholders. Pubco may amend the Registration Statement so as to convert the Registration Statement to a Registration Statement on Form S-3 after Pubco becomes eligible to use such Form S-3. In the event Pubco amends the Registration Statement in accordance with the foregoing, Pubco will use its commercially reasonable efforts to file with the SEC, as promptly as allowed by the SEC, one or more registration statements to register the resale of those Shares that were not registered on the initial Registration Statement to a Registration Statement, as so amended.
b. The Investor acknowledges and agrees that Pubco may suspend the use of any such registration statement if it determines that in order for such registration statement not to contain a material misstatement or omission, an amendment thereto would be needed, or if such filing or use could materially affect a bona fide business or financing transaction of Pubco or would require premature disclosure of information that would adversely affect Pubco that would at that time not otherwise be required in a current, quarterly, or annual report under the Exchange Act, provided, that, (I) Pubco shall not so delay filing or so suspend the use of the Registration Statement for a period of more than thirty (30) consecutive days in any one instance or more than a total of one hundred and twenty (120) calendar days in any three hundred sixty (360) day period and (II) Pubco shall use commercially reasonable efforts to make such Registration Statement available for the sale by the Investor of such securities as soon as practicable thereafter.
c. If so directed by Pubco, the Investor will destroy all copies of the prospectus covering the Shares in the Investor’s possession; provided, however, that this obligation to destroy all copies of the prospectus covering the Shares shall not apply (x) to the extent the Investor is required to retain a copy of such prospectus (A) in order to comply with applicable legal or regulatory requirements or (B) in accordance with a bona fide pre-existing document retention policy or (y) to copies stored electronically on archival servers as a result of automatic data back-up. Pubco’s obligations to include the Shares issued pursuant to this Subscription Agreement (or shares issued in exchange therefor) for resale in the Registration Statement are contingent upon the Investor furnishing in writing to Pubco such information regarding the Investor, the securities of Pubco held by the Investor and the intended method of disposition of such Shares, which shall be limited to non-underwritten public offerings, as shall be reasonably requested by Pubco to effect the registration of such Shares, and shall execute such documents in connection with such registration as Pubco may reasonably request that are customary of a selling shareholder in similar situations. Pubco shall file the final prospectus to the Registration Statement, as applicable, under Rule 424 of the Securities Act within three (3) business days of its receipt of notification from the SEC that such Registration Statement has been declared effective by the SEC.
d. Prior to the End Date, Pubco shall advise the Investor within five (5) business days (at Pubco’s expense): (i) when a Registration Statement or any post-effective amendment thereto has become effective; (ii) of any request by the SEC for amendments or supplements to any Registration Statement or the prospectus included therein or for additional information; (iii) of the issuance by the SEC of any stop order suspending the effectiveness of any Registration Statement or the initiation of any proceedings for such purpose; (iv) of the receipt by Pubco of any notification with respect to the suspension of the qualification of the Shares included therein for sale in any jurisdiction or the initiation or threatening of any proceeding for such purpose; and (v) subject to the provisions in this Subscription Agreement, of the occurrence of any event that requires the making of any changes in any Registration Statement or prospectus so that, as of such date, the statements therein are not misleading and do not omit to state a material fact required to be stated therein or necessary to make the statements therein (in the case of a prospectus, in the light of the circumstances under which they were made) not misleading (provided that any such notice pursuant to Section 7(b (iv) shall solely provide that the use of the Registration Statement or prospectus has been suspended without setting forth the reason for such suspension). Pubco shall use its commercially reasonable efforts to obtain the withdrawal of any order suspending the effectiveness of any Registration Statement as soon as reasonably practicable. Upon the
Annex N-12
occurrence of any event contemplated in clauses (i) through (v) above, except for such times as Pubco is permitted hereunder to suspend, and has suspended, the use of a prospectus forming part of a registration statement, Pubco shall use its commercially reasonable efforts to as soon as reasonably practicable prepare a post-effective amendment to such registration statement or a supplement to the related prospectus, or file any other required document so that, as thereafter delivered to purchasers of the Shares included therein, such prospectus will not include any untrue statement of a material fact or omit to state any material fact necessary to make the statements therein, in the light of the circumstances under which they were made, not misleading. The Investor agrees that it will promptly discontinue offers and sales of the Shares using a Registration Statement until the Investor receives copies of a supplemental or amended prospectus that corrects the misstatement(s) or omission(s) referred to above in clause (v) and receives notice that any post-effective amendment has become effective or unless otherwise notified by Pubco that it may resume such offers and sales. If so directed by Pubco, the Investor will deliver to Pubco or, in the Investor’s sole discretion destroy, all copies of the prospectus covering the Shares in the Investor’s possession; provided, however, that this obligation to deliver or destroy all copies of the prospectus covering the Shares shall not apply (x) to the extent the Investor is required to retain a copy of such prospectus in order to comply with applicable legal, regulatory, self-regulatory or professional requirements or in accordance with a bona fide pre-existing document retention policy or (y) to copies stored electronically on archival servers as a result of automatic data back-up.
e. With a view to making available to the Investor the benefits of Rule 144 that may, at such times as Rule 144 is available to shareholders of the Company, permit the Investors to sell securities of the Company to the public without registration, Pubco agrees to:
(i) make and keep public information available, as those terms are understood and defined in Rule 144;
(ii) file with the SEC in a timely manner all reports and other documents required of Pubco under the Securities Act and the Exchange Act so long as Pubco remains subject to such requirements and the filing of such reports and other documents is required for the applicable provisions of Rule 144; and
(iii) furnish to the Investor so long as such Investor owns the Shares acquired hereunder, within two (2) business days following its receipt of a written request, (A) a written statement by Pubco, if true, that it has complied with the reporting requirements of Rule 144, the Securities Act and the Exchange Act, (B) a copy of the most recent annual or quarterly report of Pubco and such other reports and documents so filed by Pubco (it being understood that the availability of such report on the SEC’s EDGAR system shall satisfy this requirement) and (C) such other information as may be reasonably requested in writing to permit the Investor to sell such securities pursuant to Rule 144 without registration.
f. In addition, in connection with any sale, assignment, transfer or other disposition of the Shares by the Investor pursuant to Rule 144 or pursuant to any other exemption under the Securities Act such that the Shares held by the Investor become freely tradable and upon compliance by the Investor with the requirements of this Subscription Agreement, if requested by the Investor, Pubco shall cause the transfer agent for the Shares (the “Transfer Agent”) to remove any restrictive legends related to the book entry account holding such Shares and make a new, unlegended entry for such book entry Shares sold or disposed of without restrictive legends within two (2) trading days of any such request therefor from the Investor, provided that Pubco and the Transfer Agent have timely received from the Investor customary representations and other documentation reasonably acceptable to Pubco and the Transfer Agent in connection therewith. Subject to receipt from the Investor by Pubco and the Transfer Agent of customary representations and other documentation reasonably acceptable to Pubco and the Transfer Agent in connection therewith, including, if required by the Transfer Agent, an opinion of Pubco’s counsel, in a form reasonably acceptable to the Transfer Agent, to the effect that the removal of such restrictive legends in such circumstances may be effected under the Securities Act, the Investor may request that Pubco remove any legend from the book entry position evidencing its Shares following the earliest of such time as such Shares (i) (x) are subject to or (y) have been or are about to be sold or transferred pursuant to an effective registration statement, (ii) have been or are about to be sold pursuant to Rule 144, or (iii) are eligible for resale under Rule 144(b)(1) or any successor provision without volume or manner-of-sale restrictions applicable to the sale or transfer of such Shares. If restrictive legends are no longer required for such Shares pursuant to the foregoing, Pubco shall, in accordance with the provisions of this section and within two (2) trading days of any request therefor from the Investor accompanied by such customary and reasonably acceptable representations
Annex N-13
and other documentation referred to above establishing that restrictive legends are no longer required, deliver to the Transfer Agent irrevocable instructions that the Transfer Agent shall make a new, unlegended entry for such book entry Shares. Pubco shall be responsible for the fees of its Transfer Agent and all DTC fees associated with such issuance.
g. Indemnification
(i) Pubco agrees to indemnify and hold harmless, to the extent permitted by law, the Investor, its directors, and officers, employees, and agents, and each person who controls the Investor (within the meaning of the Securities Act or the Exchange Act) and each affiliate of the Investor (within the meaning of Rule 405 under the Securities Act) from and against any and all out-of-pocket losses, claims, damages, liabilities and expenses (including, without limitation, any reasonable and documented attorneys’ fees and expenses incurred in connection with defending or investigating any such action or claim) arising out of or relating to any untrue or alleged untrue statement of material fact contained in any Registration Statement, prospectus included in any Registration Statement or preliminary prospectus or any amendment thereof or supplement thereto or any omission or alleged omission of a material fact required to be stated therein or necessary to make the statements therein not misleading, except insofar as the same are caused by or contained in any information furnished in writing to Pubco by or on behalf of the Investor expressly for use therein.
(ii) The Investor agrees, severally and not jointly with any person that is a party to the Other Subscription Agreements, to indemnify and hold harmless Pubco, its directors and officers and agents and each person who controls Pubco (within the meaning of the Securities Act) against any losses, claims, damages, liabilities and expenses (including, without limitation, reasonable and documented attorneys’ fees) resulting from any untrue statement of material fact contained in the Registration Statement, prospectus or preliminary prospectus or any amendment thereof or supplement thereto or any omission of a material fact required to be stated therein or necessary to make the statements therein not misleading, but only to the extent that such untrue statement or omission is contained in any information or affidavit so furnished in writing by or on behalf of the Investor expressly for use therein. In no event shall the liability of the Investor be greater in amount than the dollar amount of the net proceeds received by the Investor upon the sale of the Shares purchased pursuant to this Subscription Agreement giving rise to such indemnification obligation. Investor’s indemnification obligations shall not apply to amounts paid in settlement of any action if such settlement is effected without the prior written consent of the Investor.
(iii) Any person entitled to indemnification herein shall (1) give prompt written notice to the indemnifying party of any claim with respect to which it seeks indemnification (provided that the failure to give prompt notice shall not impair any person’s right to indemnification hereunder to the extent such failure has not prejudiced the indemnifying party) and (2) permit such indemnifying party to assume the defense of such claim with counsel reasonably satisfactory to the indemnified party. If such defense is assumed, the indemnifying party shall not be subject to any liability for any settlement made by the indemnified party without its written consent. An indemnifying party who elects not to assume the defense of a claim shall not be obligated to pay the fees and expenses of more than one counsel for all parties indemnified by such indemnifying party with respect to such claim, unless in the reasonable judgment of legal counsel to any indemnified party a conflict of interest exists between such indemnified party and any other of such indemnified parties with respect to such claim. No indemnifying party shall, without the written consent of the indemnified party, consent to the entry of any judgment or enter into any settlement which cannot be settled in all respects by the payment of money (and such money is so paid by the indemnifying party pursuant to the terms of such settlement) or which settlement does not include as an unconditional term thereof the giving by the claimant or plaintiff to such indemnified party of a release from all liability in respect to such claim or litigation.
(iv) The indemnification provided for under this Subscription Agreement shall remain in full force and effect regardless of any investigation made by or on behalf of the indemnified party or any officer, director, employee, agent, affiliate or controlling person of such indemnified party and shall survive the transfer of the Shares purchased pursuant to this Subscription Agreement.
Annex N-14
(v) If the indemnification provided under this Section 7(g) from the indemnifying party is unavailable or insufficient to hold harmless an indemnified party in respect of any losses, claims, damages, liabilities and expenses referred to herein, then the indemnifying party, in lieu of indemnifying the indemnified party, shall contribute to the amount paid or payable by the indemnified party as a result of such losses, claims, damages, liabilities and expenses in such proportion as is appropriate to reflect the relative fault of the indemnifying party and the indemnified party, as well as any other relevant equitable considerations. The relative fault of the indemnifying party and indemnified party shall be determined by reference to, among other things, whether any action in question, including any untrue or alleged untrue statement of a material fact or omission or alleged omission to state a material fact, was made by, or relates to information supplied by or on behalf of, such indemnifying party or indemnified party, and the indemnifying party’s and indemnified party’s relative intent, knowledge, access to information and opportunity to correct or prevent such action. The amount paid or payable by a party as a result of the losses or other liabilities referred to above shall be deemed to include, subject to the limitations set forth above, any legal or other fees, charges or expenses reasonably incurred by such party in connection with any investigation or proceeding. No person guilty of fraudulent misrepresentation (within the meaning of Section 11(f) of the Securities Act) shall be entitled to contribution pursuant to this Section 7(g) from any person who was not guilty of such fraudulent misrepresentation. Any contribution pursuant to this Section 7(g)(v) by any seller of Shares shall be limited in amount to the amount of net proceeds received by such seller from the sale of such Shares pursuant to the Registration Statement. Notwithstanding anything to the contrary herein, in no event will any party be liable for consequential, special, exemplary or punitive damages in connection with this Subscription Agreement.
(vi) SPAC and Pubco shall be jointly and severally liable to the Investor in respect of SPAC’s and Pubco’s respective representations, warranties, covenants and other agreements under the Subscription Agreement.
8. Termination. This Subscription Agreement shall terminate and be void and of no further force and effect, and all rights and obligations of the parties hereunder shall terminate without any further liability on the part of any party in respect thereof, upon the earliest to occur of (a) such date and time as the Business Combination Agreement is terminated in accordance with its terms without being consummated, (b) upon the mutual written agreement of each of the parties hereto, and the Target to terminate this Subscription Agreement, or (c) 30 days after the Outside Date (as defined in the Business Combination Agreement as in effect on the date hereof), if the Closing has not occurred by such date (provided, that the automatic termination of this Subscription Agreement pursuant to this clause (c) shall not apply if the Investor’s breach of any of its covenants or obligations under this Subscription Agreement (or if an affiliate of the Investor is one of the Other Investors under an Other Subscription Agreement, and such Other Investor’s breach of any of its covenants or obligations under the Other Subscription Agreement), either individually or in the aggregate, shall have proximately caused the failure of the consummation of the Transaction on or before the Outside Date) (the termination events described in clauses (a)–(c) above, collectively, the “Termination Events”). Nothing in this Subscription Agreement will relieve any party from liability for any willful breach hereof prior to the time of termination. Each party will be entitled to any remedies at law or in equity to recover out-of-pocket losses, liabilities or damages arising from any such willful breach. SPAC shall promptly notify the Investor in writing of the termination of the Business Combination Agreement after the termination of such agreement. Upon the occurrence of any Termination Event, this Subscription Agreement shall be void and of no further effect (except that the provisions of Section 7(e), this Section 8, Section 9 through 11 and Section 13 of this Subscription Agreement will survive any termination of the Subscription Agreement and continue indefinitely). Following the Termination Event, any monies paid by the Investor to Pubco in connection herewith shall promptly (and in any event within one (1) business day) following the Termination Event be returned to the Investor without any deduction for or on account of any tax, withholding, charges, or set-off.
9. Trust Account Waiver. The Investor acknowledges that SPAC is a blank check company with the powers and privileges to effect a merger, asset acquisition, reorganization or similar business combination involving SPAC and one or more businesses or assets. The Investor further acknowledges that, as described in the SPAC’s prospectus relating to its initial public offering dated June 7, 2024, as subsequently amended (the “Prospectus”) available at www.sec.gov, substantially all of SPAC’s assets consist of the cash proceeds of SPAC’s initial public offering and private placement of its securities, and substantially all of those proceeds have been deposited in a trust account (the “Trust Account”) for the benefit of SPAC, its public shareholders and the underwriters of SPAC’s initial public offering. Except with respect
Annex N-15
to interest earned on the funds held in the Trust Account that may be released to SPAC to pay its tax obligations and to fund certain of its working capital requirements, the cash in the Trust Account may be disbursed only for the purposes set forth in the Prospectus. For and in consideration of SPAC entering into this Subscription Agreement, the receipt and sufficiency of which are hereby acknowledged, the Investor, on behalf of itself and its representatives hereby irrevocably waives any and all right, title and interest, or any claim of any kind it has or may have in the future, in or to any monies held in the Trust Account (or distributions therefrom to SPAC’s public shareholders or to the underwriter of SPAC’s initial public offering in respect of its deferred underwriting commissions held in the Trust Account), and agrees not to seek recourse against the Trust Account as a result of, or arising out of, this Subscription Agreement; provided, however, that nothing in this Section 9 shall be deemed to limit the Investor’s right, title, interest or claim to any monies held in the Trust Account by virtue of its record or beneficial ownership of publicly traded Class A Shares acquired in an open market transaction, pursuant to a validly exercised redemption right with respect to any such Class A Shares, in accordance with SPAC’s Amended and Restated Memorandum and Articles of Association, except to the extent that the Investor has otherwise agreed in writing with SPAC to not exercise such redemption right.
10. Miscellaneous.
a. Neither this Subscription Agreement nor any rights that may accrue to the parties hereunder (other than the Shares acquired hereunder, if any) may be transferred or assigned without the prior written consent of each of the other parties hereto; provided that (i) this Subscription Agreement and any of the Investor’s rights and obligations hereunder may be assigned to any fund or account managed by the same investment manager as the Investor or by an affiliate (as defined in Rule 12b-2 of the Exchange Act) of such investment manager without the prior consent of SPAC and Pubco and (ii) the Investor’s rights under Section 7 of this Subscription Agreement may be assigned to an assignee or transferee of the Shares (other than in connection with a sale of the Shares); provided further that prior to such assignment any such assignee shall agree in writing to be bound by the terms hereof; provided, that no assignment pursuant to clause (i) of this Section 10(a) shall relieve the Investor of its obligations hereunder unless otherwise agreed to in writing by the SPAC and Pubco.
b. SPAC and Pubco may request from the Investor such additional information as SPAC or Pubco may deem necessary to register the resale of the Shares and evaluate the eligibility of the Investor to acquire the Shares, and the Investor shall promptly provide such information as may reasonably be requested to the extent readily available and to the extent permitted under its internal policies and procedures; provided that SPAC and Pubco agrees to keep confidential any such information provided by the undersigned and identified as confidential, except (i) as necessary to include in any registration statement Pubco is required to file hereunder, (ii) as required by the federal securities law or pursuant to other routine proceedings of regulatory authorities or (iii) to the extent such disclosure is required by law, at the request of the staff of the SEC or regulatory agency or under the regulations of any national securities exchange on which SPAC’s or Pubco’s securities are listed for trading. The Investor acknowledges and agrees that if it does not provide such requested information, Pubco may not be able to register the Investor’s Shares for resale pursuant to Section 7 hereof. The Investor acknowledges that SPAC and Pubco may file a copy of this Subscription Agreement (or a form of this Subscription Agreement) with the SEC as an exhibit to a periodic report or a registration statement of SPAC or Pubco, as applicable.
c. The Investor acknowledges that SPAC, Pubco, the Target, the PIPE Placement Agent, and others will rely on the acknowledgments, understandings, agreements, representations and warranties contained in this Subscription Agreement, including Schedule A hereto. Prior to the Closing, the Investor agrees to promptly notify SPAC, Pubco, the Target and the PIPE Placement Agent in writing (including, for the avoidance of doubt, by email) if any of the acknowledgments, understandings, agreements, representations and warranties made by the Investor as set forth in Section 6 of this Subscription Agreement are no longer accurate in any material respect (other than those acknowledgments, understandings, agreements, representations and warranties qualified by materiality, in which case the Investor shall notify SPAC, Pubco and the PIPE Placement Agent if they are no longer accurate in any respect); provided, however, that the foregoing clause of this Section 10(c) shall not give Target any rights other than those expressly set forth herein. The Investor acknowledges and agrees that each purchase by the Investor of Shares from Pubco pursuant to this Agreement will constitute a reaffirmation of Investor’s acknowledgments, understandings, agreements, representations and warranties herein (as modified by any such notice) as of the time of such purchase.
d. SPAC, Pubco the Target and the PIPE Placement Agent are each entitled to rely upon this Subscription Agreement, and the PIPE Placement Agent is entitled to rely upon the representations and warranties of SPAC, Pubco and the Investor contained herein, and each is irrevocably authorized to produce this Subscription
Annex N-16
Agreement or a copy hereof to any interested party in any administrative or legal proceeding or official inquiry with respect to the matters covered hereby; provided, however, that the foregoing clause of this Section 10(d) shall not give the Target or the PIPE Placement Agent any rights other than those expressly set forth herein and, without limiting the generality of the foregoing and for the avoidance of doubt, in no event shall the Target be entitled to rely on any of the representations and warranties of SPAC or Pubco set forth in this Subscription Agreement.
e. This Subscription Agreement may not be amended, modified, waived or terminated (other than pursuant to the terms of Section 8 of this Subscription Agreement) except by an instrument in writing, signed by each of the parties hereto, provided, however, that no amendment, modification, waiver or termination by SPAC or Pubco of the provisions of this Subscription Agreement shall be effective without the prior written consent of the Target (other than modifications, amendments or waivers that are solely ministerial in nature or otherwise immaterial and do not affect any economic or any other material term of this Subscription Agreement). No failure or delay of any party in exercising any right or remedy hereunder shall operate as a waiver thereof, nor shall any single or partial exercise of any such right or power, or any abandonment or discontinuance of steps to enforce such right or power, or any course of conduct, preclude any other or further exercise thereof or the exercise of any other right or power. The rights and remedies of the parties hereunder are cumulative and are not exclusive of any rights or remedies that they would otherwise have hereunder.
f. This Subscription Agreement (including the schedule hereto) constitutes the entire agreement, and supersedes all other prior agreements, understandings, representations and warranties, both written and oral, among the parties hereto, with respect to the subject matter hereof. Except as set forth in Section 8, Section 10(c), Section 10(d), Section 10(e), this Section 10(f) and Section 11 with respect to the persons specifically referenced therein, and Section 6 with respect to the PIPE Placement Agent, this Subscription Agreement shall not confer any rights or remedies upon any person other than the parties hereto, and their respective successors and assigns, and the parties hereto acknowledge that such persons so referenced are third party beneficiaries of this Subscription Agreement with right of enforcement for the purposes of, and to the extent of, the rights granted to them, if any, pursuant to the applicable provisions. Notwithstanding the foregoing, each of the parties agrees that Target is a third-party beneficiary of this Agreement. The Investor acknowledges and agrees that each representation, warranty, covenant and agreement of the Investor hereunder is being made also for the benefit of Target, and Target may directly enforce (including by action for specific performance, injunctive relief or other equitable relief) each of the covenants and agreements of the Investor under this Subscription Agreement, without the consent of any of the parties hereto.
g. Except as otherwise provided herein, this Subscription Agreement shall be binding upon, and inure to the benefit of the parties hereto and their heirs, executors, administrators, successors, legal representatives, and permitted assigns, and the agreements, representations, warranties, covenants and acknowledgments contained herein shall be deemed to be made by, and be binding upon, such heirs, executors, administrators, successors, legal representatives and permitted assigns.
h. If any provision of this Subscription Agreement shall be adjudicated by a court of competent jurisdiction to be invalid, illegal or unenforceable, the validity, legality or enforceability of the remaining provisions of this Subscription Agreement shall not in any way be affected or impaired thereby and shall continue in full force and effect so long as this Subscription Agreement as so modified continues to express, without material change, the original intentions of the parties as to the subject matter of this Subscription Agreement and the prohibited nature, invalidity or unenforceability of the provision(s) in question does not substantially impair the respective expectations or reciprocal obligations of the parties or the practical realization of the benefits that would otherwise be conferred upon the parties. The parties will endeavor in good faith negotiations to replace the prohibited, invalid or unenforceable provision(s) with a valid provision(s), the effect of which comes as close as possible to that of the prohibited, invalid or unenforceable provision(s).
i. This Subscription Agreement may be executed and delivered in one (1) or more counterparts (including by electronic means, such as facsimile, in .pdf or any electronic signature complying with the U.S. federal ESIGN Act of 2000) and by different parties in separate counterparts, with the same effect as if all parties hereto had signed the same document. All counterparts so executed and delivered shall be construed together and shall constitute one and the same agreement.
j. Each party shall pay all of its own expenses in connection with this Subscription Agreement and the transactions contemplated herein.
Annex N-17
k. At any time, the SPAC or Pubco may (a) extend the time for the performance of any obligation or other act of the Investor, (b) waive any inaccuracy in the representations and warranties of the Investor contained herein or in any document delivered by the Investor pursuant hereto and (c) waive compliance with any agreement of the Investor or any condition to its own obligations contained herein. At any time, the Investor may (a) extend the time for the performance of any obligation or other act of the SPAC or Pubco, (b) waive any inaccuracy in the representations and warranties of SPAC or Pubco contained herein or in any document delivered by the SPAC or Pubco pursuant hereto and (c) waive compliance with any agreement of the SPAC or Pubco or any condition to its own obligations contained herein. Any such extension or waiver shall only be valid if set forth in an instrument in writing signed by the party or parties to be bound thereby.
l. The parties hereto acknowledge and agree that irreparable damage would occur in the event that any of the provisions of this Subscription Agreement were not performed in accordance with their specific terms or were otherwise breached. It is accordingly agreed that the parties hereto shall be entitled to an injunction or injunctions to prevent breaches of this Subscription Agreement, without posting a bond or undertaking and without proof of damages, to enforce specifically the terms and provisions of this Subscription Agreement, this being in addition to any other remedy to which such party is entitled at law, in equity, in contract, in tort or otherwise. The parties hereto acknowledge and agree that the Target shall be entitled to specifically enforce the Investor’s obligations to fund the Subscription Amount and the provisions of the Subscription Agreement of which the Target is an express third party beneficiary, in each case, on the terms and subject to the conditions set forth herein.
m. If any change in the number, type or classes of authorized shares of Pubco (including the Shares), other than as contemplated by the Business Combination Agreement, or any agreement contemplated by the Business Combination, shall occur between the date of this Subscription Agreement and immediately prior to the Closing by reason of reclassification, recapitalization, stock split (including reverse stock split) or combination, exchange or readjustment of shares, or any stock dividend, the number of Shares issued to the Investor and Per Share Purchase Price shall be appropriately adjusted to reflect such change.
n. This Subscription Agreement shall be governed by and construed in accordance with the laws of the State of Delaware (regardless of the laws that might otherwise govern under applicable principles of conflicts of laws thereof) as to all matters (including any action, suit, litigation, arbitration, mediation, claim, charge, complaint, inquiry, proceeding, hearing, audit, investigation or reviews by or before any governmental entity related hereto), including matters of validity, construction, effect, performance and remedies.
o. Each party hereto hereby, and any person asserting rights as a third party beneficiary may do so only if he, she or it, irrevocably agrees that any action, suit or proceeding between or among the parties hereto, whether arising in contract, tort or otherwise, arising in connection with any disagreement, dispute, controversy or claim arising out of or relating to this Subscription Agreement or any related document or any of the transactions contemplated hereby or thereby (“Legal Dispute”) shall be brought only to the exclusive jurisdiction of the courts of the State of Delaware or the federal courts located in the State of Delaware, and each party hereto hereby consents to the jurisdiction of such courts (and of the appropriate appellate courts therefrom) in any such suit, action or proceeding and irrevocably waives, to the fullest extent permitted by law, any objection that it may now or hereafter have to the laying of the venue of any such suit, action or proceeding in any such court or that any such suit, action or proceeding that is brought in any such court has been brought in an inconvenient forum. During the period a Legal Dispute that is filed in accordance with this Section 10(o) is pending before a court, all actions, suits or proceedings with respect to such Legal Dispute or any other Legal Dispute, including any counterclaim, cross-claim or interpleader, shall be subject to the exclusive jurisdiction of such court. Each party hereto and any person asserting rights as a third party beneficiary may do so only if he, she or it hereby waives, and shall not assert as a defense in any Legal Dispute, that (a) such party is not personally subject to the jurisdiction of the above named courts for any reason, (b) such action, suit or proceeding may not be brought or is not maintainable in such court, (c) such party’s property is exempt or immune from execution, (d) such action, suit or proceeding is brought in an inconvenient forum, or (e) the venue of such action, suit or proceeding is improper. A final judgment in any action, suit or proceeding described in this Section 10(o) following the expiration of any period permitted for appeal and subject to any stay during appeal shall be conclusive
Annex N-18
and may be enforced in other jurisdictions by suit on the judgment or in any other manner provided by applicable laws. EACH OF THE PARTIES HERETO AND ANY PERSON ASSERTING RIGHTS AS A THIRD PARTY BENEFICIARY MAY DO SO ONLY IF HE, SHE OR IT IRREVOCABLY AND UNCONDITIONALLY WAIVES ANY RIGHT TO TRIAL BY JURY ON ANY CLAIMS OR COUNTERCLAIMS ASSERTED IN ANY LEGAL DISPUTE RELATING TO THIS SUBSCRIPTION AGREEMENT OR THE TRANSACTIONS CONTEMPLATED HEREBY AND FOR ANY COUNTERCLAIM RELATING THERETO. IF THE SUBJECT MATTER OF ANY SUCH LEGAL DISPUTE IS ONE IN WHICH THE WAIVER OF JURY TRIAL IS PROHIBITED, NO PARTY HERETO NOR ANY PERSON ASSERTING RIGHTS AS A THIRD PARTY BENEFICIARY SHALL ASSERT IN SUCH LEGAL DISPUTE A NONCOMPULSORY COUNTERCLAIM ARISING OUT OF OR RELATING TO THIS SUBSCRIPTION AGREEMENT OR THE TRANSACTIONS CONTEMPLATED HEREBY. FURTHERMORE, NO PARTY HERETO NOR ANY PERSON ASSERTING RIGHTS AS A THIRD PARTY BENEFICIARY SHALL SEEK TO CONSOLIDATE ANY SUCH LEGAL DISPUTE WITH A SEPARATE ACTION OR OTHER LEGAL PROCEEDING IN WHICH A JURY TRIAL CANNOT BE WAIVED.
p. Any notice or communication required or permitted hereunder to be given to the Investor shall be in writing and either delivered personally, emailed, sent by overnight mail via a reputable overnight carrier, or sent by certified or registered mail, postage prepaid, to such address(es) or email address(es) set forth on the signature page hereto, and shall be deemed to be given and received (i) when so delivered personally, (ii) when sent, with no mail undeliverable or other rejection notice, if sent by email, or (iii) three (3) business days after the date of mailing to the address below or to such other address or addresses as such person may hereafter designate by notice given hereunder:
(i) if to the Investor, to such address or addresses set forth on the signature page hereto;
(ii) if to SPAC or Pubco, to:
SPAC:
EQV Ventures Acquisition Corp.
1090 Center Drive
Park City, Utah 84098
Attn: Tyson Taylor, President and Chief Financial Officer
Email: tyson.taylor@eqvgroup.com
Pubco:
Prometheus PubCo Inc.
c/o EQV Ventures Acquisition Corp.
1090 Center Drive
Park City, Utah 84098
Attn: Tyson Taylor, President and Chief Financial Officer
Email: tyson.taylor@eqvgroup.com
in each case, with a required copy to (which copy shall not constitute notice):
Kirkland & Ellis LLP
609 Main Street, Suite 4700
Houston, Texas 77002
Attn: Julian Seiguer, P.C.
Billy Vranish
Email: julian.seiguer@kirkland.com
billy.vranish@kirkland.com
and
Presidio Investment Holdings LLC
500 W 7th Street, Suite 1500
Fort Worth, Texas 76102
Attn: Brett Barnes
Email: Brett@bypresidio.com
Annex N-19
and
Sidley Austin LLP
2021 McKinney Avenue, Suite 2000
Dallas, Texas 75201
Attention: Jeremy Pettit
Email: jpettit@sidley.com
and
Sidley Austin LLP
1999 Avenue of the Stars, 17th Floor
Los Angeles, CA 90067
Attention: Joshua DuClos
Email: jduclos@sidley.com
q. If Investor is a Massachusetts Business Trust, a copy of the Declaration of Trust of Investor or any affiliate thereof is on file with the Secretary of State of the Commonwealth of Massachusetts and notice is hereby given that the Subscription Agreement is executed on behalf of the trustees of Investor or any affiliate thereof as trustees and not individually and that the obligations of the Subscription Agreement are not binding on any of the trustees or stockholders of Investor or any affiliate thereof individually but are binding only upon Investor or any affiliate thereof and its assets and property.
r. Neither SPAC nor Pubco shall enter into any amendment, waiver or modification of the Business Combination Agreement that would reasonably be expected to give rise to material economic benefits to the Other Investors unless the Investor has been offered the same benefits without the Investor’s prior written consent. [To the knowledge of the SPAC and Pubco, after due inquiry, the Amendment Agreement will be duly authorized, executed and delivered by Presidio Finance LLC on or prior to the Closing.]
11. Non-Reliance and Exculpation. The Investor acknowledges that it is not relying upon, and has not relied upon, any statement, representation or warranty made by any person, firm or corporation (including, without limitation, the PIPE Placement Agent, any of its affiliates or any control persons, officers, directors, employees, partners, agents or representatives of any of the foregoing), other than the statements, representations and warranties of SPAC and Pubco expressly contained in Section 5 of this Subscription Agreement, as applicable, in making its investment or decision to invest in Pubco. The Investor acknowledges and agrees that none of (i) any Other Investor pursuant to any Other Subscription Agreement (including such Other Investor’s respective affiliates or any control persons, officers, directors, employees, partners, agents or representatives of any of the foregoing), (ii) the PIPE Placement Agent, its affiliates or any control persons, officers, directors, employees, partners, agents or representatives of any of the foregoing, or (iii) (x) any other party to the Business Combination Agreement or (y) any Non-Party Affiliate (as defined below) (for the avoidance of doubt, in each case of (x) and (y), excluding SPAC and Pubco), shall have any liability to the Investor, or to any Other Investor, pursuant to, arising out of or relating to this Subscription Agreement or any other subscription agreement related to the private placement of the Shares, the negotiation hereof or thereof or its subject matter, or the transactions contemplated hereby or thereby, for any action heretofore or hereafter taken or omitted to be taken by any of them in connection with the purchase of the Shares. For purposes of this Subscription Agreement, “Non-Party Affiliates” means each former, current or future officer, director, employee, partner, member, manager, direct or indirect equityholder or affiliate of SPAC, Pubco, the Target, the PIPE Placement Agent or any of SPAC’s, Pubco’s the Target’s or the PIPE Placement Agent’s controlled affiliates or any family member of the foregoing.
12. Disclosure. SPAC shall, by 9:00 a.m., New York City time, on the first (1st) business day immediately following the date hereof, issue one or more press releases (a “Disclosure Document”) disclosing material terms of the transactions contemplated hereby and by the Other Subscription Agreements and Business Combination Agreement and the Transaction. Upon the issuance of the Disclosure Document, to the actual knowledge of SPAC, the Investor shall not be in possession of any material, non-public information received from SPAC or any of its officers, directors, or employees or agents, and the Investor shall no longer be subject to any confidentiality or similar obligations under any current agreement, whether written or oral, with SPAC, the PIPE Placement Agent or any of its affiliates, relating
Annex N-20
to the transactions contemplated by this Subscription Agreement, SPAC or Target. Notwithstanding anything in this Subscription Agreement to the contrary, SPAC shall not publicly disclose the name of the Investor or any of its affiliates or advisers, or include the name of the Investor or any of its affiliates or advisers in any press release or in any filing with the SEC or any regulatory agency or trading market, without the prior written consent of the Investor, except (i) as required by the federal securities law or pursuant to other routine proceedings of regulatory authorities, (ii) to the extent such disclosure is required by law, at the request of the staff of the SEC or regulatory agency or under the regulations of any national securities exchange on which SPAC’s securities are listed for trading or (iii) to the extent such announcements or other communications contain only information previously disclosed in a public statement, press release or other communication previously approved in accordance with this Section 12.
[SIGNATURE PAGES FOLLOW]
Annex N-21
IN WITNESS WHEREOF, the Investor has executed or caused this Subscription Agreement to be executed by its duly authorized representative as of the date set forth below.
|
Name of Investor: [•] |
State/Country of Formation or Domicile: [•] |
|
|
By: _____________________________________ |
||
|
Name: ___________________________________ |
||
|
Title: ___________________________________ |
||
|
Name in which Shares are to be registered (if different): |
Date: [•], 2025 |
|
|
Investor’s EIN: [•] |
||
|
Business Address-Street: [•] |
Mailing Address-Street (if different): |
|
|
City, State, Zip: |
City, State, Zip: |
|
|
Attn: ____________________________________ |
Attn: ____________________________________ |
|
|
Telephone No.: [•] |
Telephone No.: |
|
|
Facsimile No.: [•] |
Facsimile No.: |
|
|
Email: [•] |
||
|
Number of Shares subscribed for: [•] |
||
|
Aggregate Subscription Amount: $[•] |
Price Per Share: $10.00 |
You must pay the Subscription Amount by wire transfer of United States dollars in immediately available funds to the account specified by Pubco in the Closing Notice. To the extent the offering is oversubscribed the number of Shares received and the Subscription Amount may be less than the maximum number of Shares subscribed for.
[Signature Page to Subscription Agreement]
Annex N-22
IN WITNESS WHEREOF, SPAC has accepted this Subscription Agreement as of the date set forth below.
|
EQV Ventures Acquisition Corp. |
||||
|
By: |
|
|||
|
Name: |
Tyson Taylor |
|||
|
Title: |
President and Chief Financial Officer |
|||
|
Date: [•], 2025 |
||||
[Signature Page to Subscription Agreement]
Annex N-23
IN WITNESS WHEREOF, Pubco has accepted this Subscription Agreement as of the date set forth below.
|
PROMETHEUS PUBCO INC. |
||||
|
By: |
|
|||
|
Name: |
[•] |
|||
|
Title: |
[•] |
|||
|
Date: [•], 2025 |
||||
[Signature Page to Subscription Agreement]
Annex N-24
SCHEDULE A
ELIGIBILITY REPRESENTATIONS OF THE INVESTOR
This Schedule must be completed by the Investor and forms a part of the Subscription Agreement to which it is attached. Capitalized terms used and not otherwise defined in this Schedule have the meanings given to them in the Subscription Agreement. The Investor must check the applicable box in either Section A or Section B below.
A. QUALIFIED INSTITUTIONAL BUYER STATUS
(Please check the applicable subparagraphs):
☐ We are a “qualified institutional buyer” (as defined in Rule 144A under the Securities Act (a “QIB”)).
** OR **
B. INSTITUTIONAL ACCREDITED INVESTOR STATUS
(Please check the applicable subparagraphs):
1. ☐ We are an “accredited investor” (within the meaning of Rule 501(a) under the Securities Act or an entity in which all of the equity holders are accredited investors within the meaning of Rule 501(a) under the Securities Act), and have marked and initialed the appropriate box below indicating the provision under which we qualify as an “accredited investor.”
2. ☐ We are not a natural person.
Rule 501(a) under the Securities Act, in relevant part, states that an “accredited investor” shall mean any person who comes within any of the below listed categories, or who the issuer reasonably believes comes within any of the below listed categories, at the time of the sale of the securities to that person. The Investor has indicated, by marking and initialing the appropriate box below, the provision(s) below which apply to the Investor and under which the Investor accordingly qualifies as an “accredited investor.”
☐ Any bank, registered broker or dealer, insurance company, registered investment company, business development company, or small business investment company;
☐ Any plan established and maintained by a state, its political subdivisions, or any agency or instrumentality of a state or its political subdivisions for the benefit of its employees, if such plan has total assets in excess of $5,000,000;
☐ Any employee benefit plan, within the meaning of the Employee Retirement Income Security Act of 1974, if a bank, insurance company, or registered investment adviser makes the investment decisions, or if the plan has total assets in excess of $5,000,000;
☐ Any organization described in Section 501(c)(3) of the Internal Revenue Code, corporation, Massachusetts or similar business trust, partnership, or limited liability company, not formed for the specific purpose of acquiring the securities offered, with total assets in excess of $5,000,000;
☐ Any trust with assets in excess of $5,000,000, not formed to acquire the securities offered, whose purchase is directed by a sophisticated person; or
☐ Any entity in which all of the equity owners are accredited investors meeting one or more of the above tests.
This page should be completed by the Investor
and constitutes a part of the Subscription Agreement.
Annex N-25
Annex O
SECURITIES PURCHASE AGREEMENT
This Securities Purchase Agreement (this “Agreement”) is dated as of August 5, 2025, by and among EQV Ventures Acquisition Corp., a Cayman Islands exempted company, which shall be domesticated as a Delaware corporation prior to the closing of the Business Combination (the “Company”), Prometheus PubCo Inc., a Delaware corporation (the “Pubco” and together with the Company, the “SPAC Parties”), Presidio Investment Holdings LLC, a Delaware limited liability company (the “Target”), and the purchaser identified on the signature pages hereto (including its successors and assigns, the “Purchaser”).
WHEREAS, the Company, Pubco, the Target, Prometheus Holdings LLC, a Delaware limited liability company and a direct, wholly owned subsidiary of the Company (“EQV Holdings”), Prometheus Pubco Merger Sub Inc., a Delaware corporation and a direct wholly owned subsidiary of ParentCo (“EQV Merger Sub”), and Prometheus Merger Sub LLC, a Delaware limited liability company and a direct, wholly owned subsidiary of EQV Holdings (“Target Merger Sub”), will enter into a Business Combination Agreement, dated as of August 5, 2025 (the “Business Combination Agreement”);
WHEREAS, pursuant to the Business Combination Agreement and after the Domestication (as defined below), EQV Merger Sub will merge with and into the Company (the “Flip Merger”), with the Company surviving the Flip Merger as a wholly owned Subsidiary of Pubco and with Company shareholders receiving one share of Class A common stock, par value $0.0001, per share of Pubco for each Class A ordinary share, par value $0.0001 per share, of the Company held by such shareholder, in accordance with the terms of the Business Combination Agreement, and after giving effect to such merger, the Company will become a wholly owned subsidiary of Pubco;
WHEREAS, immediately following the Flip Merger, among other things, (i) Target Merger Sub will merge with and into the Target, with the Target as the surviving entity (the “Target Merger”, and together with the Flip Merger, the “First Mergers”), resulting in the Target becoming a wholly owned direct subsidiary of EQV Holdings and (ii) receiving Cash Consideration (as defined in the Business Combination Agreement) and Equity Consideration (as defined in the Business Combination Agreement) consisting of (x) EQV Holdings Class A Units (as defined in the Business Combination Agreement) issued by EQV Holdings and (y) Class B Shares issued by the Company;
Whereas, the Company, Pubco, EQV Holdings, Target, EQV Resources LLC, a Delaware limited liability company (“EQVR”), EQV Resources Intermediate LLC, a Delaware limited liability company and EQVR Merger Sub LLC, a Delaware limited liability company and direct, wholly owned subsidiary of Pubco (“EQVR Merger Sub”), entered into a Merger Agreement, dated as of August 5, 2025 (the “Merger Agreement”), pursuant to which EQVR Merger Sub shall merge with and into EQVR (the “EQVR Merger” and together with the First Mergers, the “Mergers”), with EQVR surviving the EQVR Merger as an indirect, wholly owned subsidiary of the Company (the transactions contemplated by the Business Combination Agreement and the Merger Agreement, including the Mergers, the “Business Combination”);
WHEREAS, pursuant to the Business Combination Agreement, the Company shall provide its eligible shareholders with the opportunity to exercise their right to participate in the EQV Share Redemption (as defined in the Business Combination Agreement), in conjunction with, among other things, obtaining the EQV Required Vote (as defined in the Business Combination Agreement);
WHEREAS, prior to the Domestication, but after giving effect to the EQV Share Redemption (as defined in the Business Combination Agreement), the Company shall cause each then issued and outstanding EQV Class B Share (as defined in the Business Combination Agreement) be converted into an EQV Class A Share (as defined in the Business Combination Agreement) in accordance with the EQV Governing Documents (as defined in the Business Combination Agreement) (the “EQV Share Conversion”);
WHEREAS, prior to the consummation of the First Mergers but after giving effect to the EQV Share Conversion, the Company shall, subject to obtaining the EQV Required Vote (as defined in the Business Combination Agreement) undertake the Domestication;
Annex O-1
WHEREAS, in connection with the Domestication, (a) each then issued and outstanding EQV Class A Share (as defined in the Business Combination Agreement) will convert automatically, on a one-for-one basis, from a Class A ordinary share of EQV to a share of Class A common stock, par value $0.0001 per share, of EQV and (b) each EQV Warrant (as defined in the Business Combination Agreement) will convert automatically, on a one-for-one basis, from a whole warrant exercisable for one Class A ordinary share of EQV into a whole warrant exercisable for one share of Class A common stock, par value $0.0001 per share, of EQV, pursuant to the EQV Public Warrant Agreement (as defined in the Business Combination Agreement); and
WHEREAS, in connection with the Business Combination, subject to the terms and conditions set forth in this Agreement and pursuant to Section 4(a)(2) of the Securities Act (as defined below), Pubco desires to issue and sell to the Purchaser, and the Purchaser desires to purchase from Pubco, securities of Pubco, as more fully described in this Agreement.
NOW, THEREFORE, IN CONSIDERATION of the mutual covenants contained in this Agreement, and for other good and valuable consideration the receipt and adequacy of which are hereby acknowledged, the Company, EQV, the Target and the Purchaser agree as follows:
ARTICLE 1
DEFINITIONS
1.1 Definitions. In addition to the terms defined elsewhere in this Agreement: (a) capitalized terms that are not otherwise defined herein have the meanings given to such terms in the Certificate of Designation (as defined herein), and (b) the following terms have the meanings set forth in this Section 1.1:
“Acquiring Person” shall have the meaning ascribed to such term in Section 4.7.
“Action” means any action, suit, inquiry, notice of violation, Proceeding or investigation pending or, to the knowledge of the applicable party, threatened in writing against or affecting the applicable party or any of its properties before or by any court, arbitrator, governmental or administrative agency or regulatory authority (federal, state, county, local or foreign).
“Adjusted Subscription Amount” shall mean the amount to be paid for the Preferred Stock and the Warrants purchased hereunder pursuant to the terms of this Agreement as set forth across from the Purchaser’s name on SCHEDULE A hereto in U.S. dollars and in immediately available funds after deducting amounts for original issue discount.
“Affiliate” means any Person that, directly or indirectly through one or more intermediaries, controls or is controlled by or is under common control with a Person, as such terms are used in and construed under Rule 405 under the Securities Act.
“Blue Sky Laws” shall have the meaning ascribed to such term in Section 3.1(b)(ii).
“Board of Directors” means the board of directors of Pubco.
“BSA/PATRIOT Act” shall have the meaning ascribed to such term in Section 3.2(l).
“Business Combination” shall have the meaning ascribed to such term in the recitals.
“Business Combination Agreement” shall have the meaning ascribed to such term in the recitals.
“Business Day” means any day except a Saturday, a Sunday or any other day on which commercial banks are required or authorized to close in the State of New York or the Cayman Islands; provided, however, that such commercial banks shall not be deemed to be authorized to be closed for purposes of this definition due to a “shelter in place,” “non-essential employee” or similar closure of physical branch locations. Any event the scheduled occurrence of which would fall on a day that is not a Business Day shall be deferred until the next succeeding Business Day.
“Certificate of Designation” means the Certificate of Designation to be filed prior to the Closing by Pubco with the Secretary of State of Delaware, in the form of Exhibit A attached hereto.
Annex O-2
“Class B Shares” has the meaning set forth in Section 3.1(c)(ii).
“Closing” means the closing of the purchase and sale of the Securities pursuant to Section 2.1.
“Closing Date” means the Trading Day on which all of the Transaction Documents have been executed and delivered by the applicable parties thereto, and all conditions precedent to (i) the Purchaser’s obligations to pay the Adjusted Subscription Amount and (ii) Pubco’s obligations to deliver the Securities, in each case, have been satisfied or waived in accordance with this Agreement.
“Closing Notice” shall have the meaning ascribed to such term in Section 2.1.
“Commission” means the United States Securities and Exchange Commission.
“Common Stock” means the Class A Common Stock of Pubco, par value $0.0001 per share, and any other class of securities into which such securities may hereafter be reclassified or changed.
“Company” has the meaning set forth in the recitals.
“Contingent Obligation” means, as to any Person, any direct or indirect liability, contingent or otherwise, of that Person with respect to any Indebtedness, lease, dividend or other obligation of another Person if the primary purpose or intent of the Person incurring such liability, or the primary effect thereof, is to provide assurance to the obligee of such liability that such liability will be paid or discharged, or that any agreements relating thereto will be complied with, or that the holders of such liability will be protected (in whole or in part) against Loss with respect thereto.
“Contract” means any written or oral contract, agreement, license or lease (including any amendments thereto).
“Disclosure Documents” shall have the meaning ascribed to such term in Section 4.6.
“Disqualification Event” shall have the meaning ascribed to such term in Section 3.1(a)(vii).
“Domestication” means the Company’s migration to and domestication as a Delaware corporation in accordance with Section 388 of the Delaware General Corporation Law, as amended and the Cayman Islands Companies Act (as revised) in connection with the closing of the Business Combination.
“DTC” shall have the meaning ascribed to such term in Section 3.1(b)(iii).
“Effective Date” means the first date on which (a) the initial Registration Statement has been declared effective by the Commission registering all of the Warrant Shares or (b) all of the Warrant Shares have been sold pursuant to Rule 144 or may be sold pursuant to Rule 144 (but with no volume or other restrictions or limitations including as to manner or timing of sale or current public information requirements).
“Enforceable” means, with respect to any Contract stated to be enforceable by or against any Person, that such Contract is a legal, valid and binding obligation enforceable by or against such Person in accordance with its terms, except to the extent that enforcement of the rights and remedies created thereby is subject to bankruptcy, insolvency, fraudulent conveyance, reorganization, moratorium or similar laws of general application affecting the rights and remedies of creditors and general principles of equity (regardless of whether enforceability is considered in a proceeding in equity or at law).
“EQV Share Conversion” has the meaning set forth in the recitals.
“EQV Merger Sub” has the meaning set forth in the recitals.
“Exchange Act” means the Securities Exchange Act of 1934, as amended, and the rules and regulations promulgated thereunder.
“First Mergers” has the meaning set forth in the recitals.
“Flip Merger” has the meaning set forth in the recitals.
“GAAP” shall mean generally accepted accounting principles in the United States of America.
Annex O-3
“Governmental Entity” means any nation, state, county, city, town, village, district, or other political jurisdiction of any nature, federal, state, local, municipal, foreign, or other government, governmental or quasi-governmental authority of any nature (including any governmental agency, branch, department, official, or entity and any court or other tribunal), multi-national organization or body; or body exercising, or entitled to exercise, any administrative, executive, judicial, legislative, police, regulatory, or taxing authority or power of any nature or instrumentality of any of the foregoing, including any entity or enterprise owned or controlled by a government or a public international organization or any of the foregoing.
“Indebtedness” of any Person means, without duplication (A) all indebtedness for borrowed money, (B) all obligations issued, undertaken or assumed as the deferred purchase price of property or services (including, without limitation, “capital leases” in accordance with GAAP) (other than trade payables entered into in the ordinary course of business consistent with past practice), (C) all obligations, contingent or otherwise, with respect to letters of credit, surety bonds, and other similar instruments, (D) all obligations evidenced by notes, bonds, debentures or similar instruments, including obligations so evidenced incurred in connection with the acquisition of property, assets or businesses, (E) all indebtedness created or arising under any conditional sale or other title retention agreement, or incurred as financing, in either case with respect to any property or assets acquired with the proceeds of such indebtedness (even though the rights and remedies of the seller or bank under such agreement in the event of default are limited to repossession or sale of such property), (F) all monetary obligations under any leasing or similar arrangement which, in connection with GAAP, consistently applied for the periods covered thereby, is classified as a capital lease, (G) all indebtedness referred to in clauses (A) through (F) above secured by (or for which the holder of such Indebtedness has an existing right, contingent or otherwise, to be secured by) any Lien upon or in any property or assets (including accounts and contract rights) owned by any Person, even though the Person which owns such assets or property has not assumed or become liable for the payment of such indebtedness, and (H) all Contingent Obligations in respect of indebtedness or obligations of others of the kinds referred to in clauses (A) through (G) above.
“Law” means any federal, state, local, municipal, foreign or other final and effective law, statute, legislation, principle of common law, ordinance, code, edict, decree, proclamation, treaty, convention, rule, regulation, directive, requirement, writ, injunction, settlement, order or consent that is or has been issued, enacted, adopted, passed, approved, promulgated, made, implemented or otherwise put into effect by or under the authority of any Governmental Entity.
“Liens” means a lien, charge, pledge, security interest, encumbrance, right of first refusal, preemptive right or other restriction.
“Losses” means losses, liabilities, obligations, claims, damages, costs and expenses, including all judgments, amounts paid in settlements, court costs and reasonable attorneys’ fees and costs of investigation.
“Maximum Rate” shall have the meaning ascribed to such term in Section 5.17.
“OFAC” shall have the meaning ascribed to such term in Section 3.2(l).
“OFAC List” shall have the meaning ascribed to such term in Section 3.2(l).
“Organizational Documents” means, with respect to any Person that is an entity, its certificate of incorporation or formation, bylaws, operating agreement, memorandum and articles of association or similar organizational documents, in each case, as amended.
“Person” means an individual or corporation, partnership, trust, incorporated or unincorporated association, joint venture, limited liability company, joint stock company, government (or an agency or subdivision thereof) or other entity of any kind.
“PIPE Investment” shall have the meaning ascribed to such term in the Business Combination Agreement.
“Placement Agent” means Cantor Fitzgerald & Co.
“Preference Shares” has the meaning set forth in Section 3.1(c)(ii).
Annex O-4
“Preferred Stock” means the Series A Perpetual Preferred Stock, par value $0.0001 per share, having the rights, preferences and privileges set forth in the Certificate of Designation, in the form of Exhibit A hereto.
“Preferred Stockholders’ Agreement” means the agreement between Pubco and certain holders of the Preferred Stock.
“Proceeding” means any action, claim, suit, charge, cause of action, petition, litigation, complaint, investigation, audit, examination, assessment, notice of violation, citation, grievance, arbitration, mediation, demand, inquiry or other proceeding at law or in equity (whether civil, criminal or administrative) by or before any Governmental Entity.
“Purchaser” shall have the meaning ascribed to such term in the preamble.
“Registration Statement” means a registration statement meeting the requirements set forth in Section 4.13 and covering the resale of the Warrant Shares by the Purchaser as provided for in Section 4.13.
“Representatives” shall have the meaning ascribed to such term in Section 3.2(g).
“Required Minimum” means, as of any date, with respect to the Common Stock, the maximum aggregate number of shares of Common Stock then issued or potentially issuable in the future pursuant to the Transaction Documents, including any Warrant Shares issuable upon exercise in full of all Warrants, ignoring any conversion or exercise limits set forth therein, and with respect to the Preferred Stock, the maximum aggregate number of shares of Preferred Stock then issued or potentially issuable in the succeeding five year period, pursuant to the Transaction Documents.
“Rule 144” means Rule 144 promulgated by the Commission pursuant to the Securities Act, as such rule may be amended or interpreted from time to time, or any similar rule or regulation hereafter adopted by the Commission having substantially the same purpose and effect as such rule.
“Rule 424” means Rule 424 promulgated by the Commission pursuant to the Securities Act, as such rule may be amended or interpreted from time to time, or any similar rule or regulation hereafter adopted by the Commission having substantially the same purpose and effect as such rule.
“Scheduled Closing Date” shall have the meaning ascribed to such term in Section 2.1.
“SEC Filings” shall have the meaning ascribed to such term in Section 3.1(c)(i).
“SEC Guidance” shall have the meaning ascribed to such term in the introductory paragraph to Section 3.1.
“Securities” means the Preferred Stock, the Warrants and the Warrant Shares.
“Securities Act” means the Securities Act of 1933, as amended, and the rules and regulations promulgated thereunder.
“Short Sales” shall include, without limitation, all “short sales” as defined in Rule 200 of Regulation SHO under the Exchange Act and all types of direct and indirect stock pledges (other than pledges in the ordinary course of business as part of prime brokerage arrangements), forward sale contracts, options, puts, calls, swaps and similar arrangements (including on a total return basis), and sales and other transactions through non-U.S. broker dealers or foreign regulated brokers.
“SPAC Parties” has the meaning set forth in the recitals.
“SPA Minimum Cash Condition” means that Pubco, the Company, EQV Holdings, EQVR and the Target, in the aggregate, have at least $140,197,687 less the Pre-Closing Period Rollover Amount (as such term is defined in the Business Combination Agreement) in Available Cash at the Closing (as defined in the Business Combination Agreement as in effect on the date hereof).
Annex O-5
“SPAC Party Material Adverse Effect” means any change, event, development, state of facts, condition, circumstance, effect or occurrence (collectively, “Events”), that, individually or when aggregated with other Events has had, or would reasonably be expected to have, a material adverse effect on the legal authority and ability of a SPAC Party to comply with the terms of this Agreement, including the issuance and sale of the Securities, or does or would reasonably be expected to materially delay or materially impede the ability of a SPAC Party to consummate the transactions contemplated by the Business Combination Agreement and Merger Agreement; provided, however, that no change or effect related to any of the following, alone or in combination, shall be taken into account in determining whether a SPAC Party Material Adverse Effect has occurred: (i) the announcement, negotiation, pendency, execution or delivery of the Business Combination Agreement, the Merger Agreement, this Agreement or any other Transaction Document or consummation of the transactions contemplated hereby and thereby, including any termination of, reduction in or similar adverse impact (but in each case only to the extent attributable to such announcement, negotiation, pendency, execution, delivery or consummation) on relationships, contractual or otherwise, with any landlords, customers, suppliers, distributors, partners or employees of the SPAC Parties and their respective subsidiaries; (ii) the taking of any action required by the Business Combination Agreement, the Merger Agreement, this Agreement or any other Transaction Document; (iii) any natural disaster (including hurricanes, storms, tornados, flooding, mudslides, earthquakes, volcanic eruptions or similar occurrences), effects of weather or meteorological conditions, pandemic (including any directive thereof), epidemics, disease outbreaks or public health emergencies or change in climate, (iv) any acts of terrorism or war, the outbreak or escalation of hostilities, geopolitical conditions, local, national or international political conditions; (v) EQV Share Redemption, (vi) any breach of any covenants, agreements or obligations of Purchaser, any holder of Preferred Stock or Common Stock or investor in any PIPE Investment, or any creditor under this Agreement or other agreement related to financing the SPAC Parties and their respective subsidiaries (including any breach of such Person’s obligations to fund any amounts thereunder when required); (vii) any change in applicable Laws or GAAP or Tax or any interpretation thereof following the date of this Agreement; (viii) any change in interest rates or economic, political, business or financial market conditions generally, including international, national, regional, state, provincial or local wholesale or retail markets for oil, natural gas or other commodities or other related products and operations, (ix) any trade disputes or the imposition, repeal, modification or alteration of, or any proposal, threat or announcement with respect to, any import or export restriction, tariff, duty, border adjustment tax, customs valuation methodology, trade remedy measure (including, without limitation, antidumping, countervailing duty or safeguard action), quota, sanction, embargo or other trade restrictions, whether unilateral, bilateral, plurilateral or multilateral in nature, and whether implemented or threatened by the United States, any foreign sovereign or any supranational body, including any retaliation, countermeasure or responsive action (formal or informal) by any Governmental Entity or regional trade block in respect of, or in response to the foregoing, (x) any changes generally affecting the industries or geographical areas in which the SPAC Parties and their respective subsidiaries or their customers operate, whether international, national, regional, state, provincial or local, (xi) labor strikes, requests for representation, organizing campaigns, work stoppages, slowdowns or other labor disputes, (xii) actions or omissions expressly required to be taken or not taken by the SPAC Parties and their respective subsidiaries in accordance with the Business Combination Agreement, the Merger Agreement, this Agreement or any other Transaction Document, (xiii) changes in, or effects on, the assets or properties of the Company and its subsidiaries which are cured (including the payment of money), (xiv) failure by the SPAC Parties and their respective subsidiaries to meet any projections or forecasts for any period occurring on or after the date hereof (it being understood and agreed that the exception to this clause (xiv) shall not preclude any party from asserting that the underlying Events giving rise to such failure should be taken into account in determining whether there has been a SPAC Party Material Adverse Effect if not otherwise excluded by another clause of this definition), (xv) the potential, impending or actual bankruptcy or insolvency Proceedings relating; but in the case of clauses (iii) through (xi), only to the extent that such Event described in such clauses do not materially disproportionately impact the SPAC Parties and their respective subsidiaries, taken as a whole, relative to other similarly situated industry participants.
“Sponsor” means EQV Ventures Sponsor LLC, a Delaware limited liability company.
“Standard Settlement Period” shall have the meaning ascribed to such term in Section 4.1(c).
“Stated Value” means $1,000 per share of Preferred Stock.
Annex O-6
“Stock Exchange” means either The Nasdaq Stock Market LLC or the New York Stock Exchange (or any successors to any of the foregoing).
“Subscription Amount” shall mean the amount to be paid for the Preferred Stock and the Warrants purchased hereunder pursuant to the terms of this Agreement as set forth across from the Purchaser’s name on SCHEDULE A hereto in U.S. dollars and in immediately available funds prior to any deduction for original issue discount.
“Target Companies” means the Target and its subsidiaries.
“Target Material Adverse Effect” means any Event, that, individually or when aggregated with other Events (a) has had, or would reasonably be expected to have, a material adverse effect on the business, assets, results of operations or financial condition of the Target and its subsidiaries, taken as a whole, or (b) does or would reasonably be expected to materially delay or materially impede the ability of the Target to consummate the transactions contemplated by the Business Combination Agreement; provided, however, that no change or effect related to any of the following, alone or in combination, shall be taken into account in determining whether a Target Material Adverse Effect has occurred: (i) the announcement, negotiation, pendency, execution or delivery of the Business Combination Agreement, this Agreement or any other Transaction Document or consummation of the transactions contemplated hereby and thereby, including any termination of, reduction in or similar adverse impact (but in each case only to the extent attributable to such announcement, negotiation, pendency, execution, delivery or consummation) on relationships, contractual or otherwise, with any landlords, customers, suppliers, distributors, partners or employees of the Target or its subsidiaries; (ii) the taking of any action required by the Business Combination Agreement, this Agreement or any other Transaction Document; (iii) any natural disaster (including hurricanes, storms, tornados, flooding, mudslides, earthquakes, volcanic eruptions or similar occurrences), effects of weather or meteorological conditions, pandemic (including any directive thereof), epidemics, disease outbreaks or public health emergencies or change in climate, (iv) any acts of terrorism or war, the outbreak or escalation of hostilities, geopolitical conditions, local, national or international political conditions; (v) any breach of any covenants, agreements or obligations of Purchaser, any holder of Preferred Stock or Common Stock or investor in any PIPE Investment, or any creditor under this Agreement or other agreement related to financing the Target (including any breach of such Person’s obligations to fund any amounts thereunder when required); (vi) any change in applicable Laws or GAAP or Tax or any interpretation thereof following the date of this Agreement; (vii) any change in interest rates or economic, political, business or financial market conditions generally, including international, national, regional, state, provincial or local wholesale or retail markets for oil, natural gas or other commodities or other related products and operations, (viii) any changes generally affecting the industries or geographical areas in which the Target, its subsidiaries or its customers operate, whether international, national, regional, state, provincial or local, (ix) changes in the operations or availability of upstream or downstream pipelines, gathering systems, distribution systems or end use facilities, (x) changes in international, national, regional, state, provincial or local oil, natural gas, natural gas liquids, electric generation, transition or distribution systems generally, (x) changes in the markets (including local or regional sub-markets or zones) for, or costs of, oil or natural gas or other commodities or related products, or access to such markets, (xi) any trade disputes or the imposition, repeal, modification or alteration of, or any proposal, threat or announcement with respect to, any import or export restriction, tariff, duty, border adjustment tax, customs valuation methodology, trade remedy measure (including, without limitation, antidumping, countervailing duty or safeguard action), quota, sanction, embargo or other trade restrictions, whether unilateral, bilateral, plurilateral or multilateral in nature, and whether implemented or threatened by the United States, any foreign sovereign or any supranational body, including any retaliation, countermeasure or responsive action (formal or informal) by any Governmental Entity or regional trade block in respect of, or in response to the foregoing, (xiii) labor strikes, requests for representation, organizing campaigns, work stoppages, slowdowns or other labor disputes, (xiv) actions or omissions expressly required to be taken or not taken by the Target in accordance with the Business Combination Agreement, this Agreement or any other Transaction Document, (xv) changes in, or effects on, the assets or properties of the Target and its subsidiaries, taken as a whole, which are cured (including the payment of money), (xvi) failure by the Target and its subsidiaries, taken as a whole, to meet any projections or forecasts for any period occurring on or after the date hereof (it being understood and agreed that the exception to this clause (xvi) shall not preclude any party from asserting that the underlying Events giving rise to such failure should be taken into account in determining whether there has been a Target Material Adverse Effect if not otherwise excluded by another
Annex O-7
clause of this definition), (xvii) the potential, impending or actual bankruptcy or insolvency Proceedings relating; but in the case of clauses (iii) through (xii), only to the extent that such Event described in such clauses do not materially disproportionately impact the Target and its subsidiaries, taken as a whole, relative to other similarly situated industry participants.
“Target Merger” has the meaning set forth in the recitals.
“Target Merger Sub” has the meaning set forth in the recitals.
“Taxes” means all direct or indirect federal, state, local, and foreign net income, gross income, gross receipts, sales, use, value-added, ad valorem, transfer, franchise, profits, license, lease, service, service use, withholding, payroll, employment, social security, excise, severance, stamp, occupation, premium, property, windfall profits, alternative minimum, estimated, customs, duties or other taxes, fees, assessments or charges in the nature of a tax, together with any interest and any penalties or additions to taxes, imposed by a Governmental Entity.
“Trading Day” means a day on which the principal Trading Market is open for trading.
“Trading Market” means any of the following markets or exchanges on which the Common Stock is listed or quoted for trading on the date in question: the NYSE American, the Nasdaq Capital Market, the Nasdaq Global Market, the Nasdaq Global Select Market or the New York Stock Exchange (or any successors to any of the foregoing).
“Transaction Documents” means this Agreement, the Preferred Stockholders’ Agreement, the Certificate of Designation, the Warrants and all exhibits and schedules thereto.
“Transfer Agent” means Continental Stock Transfer & Trust Company, the current transfer agent of the Company, and any successor transfer agent of the Company.
“Trust Account” means the trust account established by the Company pursuant to the Trust Agreement.
“Trust Agreement” means that certain Investment Management Trust Agreement, dated of August 6, 2024, by and between the Company and Continental Stock Transfer & Trust Company.
“Trust Distributions” shall have the meaning ascribed to such term in Section 5.19.
“Warrant Shares” means the shares of Common Stock issuable upon exercise of the Warrants.
“Warrants” means, collectively, the Common Stock purchase warrants delivered to the Purchaser at the Closing in accordance with Section 2.2(a)(ii) hereof exercisable for the amount of Common Stock set forth on Schedule A, 50% of which Warrants shall be exercisable six months following the Closing and 50% of which Warrants shall be exercisable 12 months following the Closing, and have a term of exercise equal to five years from the applicable exercise date, in the form of Exhibit B attached hereto.
ARTICLE 2
PURCHASE AND SALE
2.1 Closing. As of the date hereof, upon the terms and subject to the consummation of the Flip Merger, the Domestication, the substantially concurrent consummation of the Business Combination and the conditions set forth herein, Pubco agrees to sell, and the Purchaser hereby irrevocably subscribes for and agrees to purchase at the Closing, an aggregate number of shares of Preferred Stock listed on SCHEDULE A for the Purchaser’s Adjusted Subscription Amount, each as set forth opposite the Purchaser’s name on SCHEDULE A hereto, and the number of Warrants listed on SCHEDULE A and as determined pursuant to Section 2.2(a). Pubco shall provide written notice (which may be via email) to the Purchaser (the “Closing Notice”) that Pubco reasonably expects the Closing to occur (and the conditions thereto to be satisfied) on a date specified in the notice (the “Scheduled Closing Date”) not less than five Business Days after the date of the Closing Notice, which Closing Notice shall contain the wire amounts of the Purchaser and the wire transfer instructions of Pubco. The failure of the Closing to occur on the Scheduled Closing Date shall not terminate this Agreement or otherwise relieve any party of any of its obligations hereunder, subject to Section 5.1(a). At the Closing, (a) the Purchaser shall pay its Adjusted Subscription Amount to Pubco for the Preferred Stock and
Annex O-8
Warrants to be issued and sold to the Purchaser at the Closing, by wire transfer of immediately available funds in accordance with the wire transfer instructions of Pubco, and (b) Pubco shall deliver to the Purchaser its shares of Preferred Stock and Warrants as determined pursuant to Section 2.2(a), and (c) Pubco and the Purchaser shall deliver the other items set forth in Section 2.2 deliverable at the Closing. Upon satisfaction of the covenants and conditions set forth in Sections 2.2 and 2.3, the Closing shall occur by electronic exchange of documents and signatures. If the Closing does not occur within 10 Business Days following the Scheduled Closing Date, the Company shall promptly (but not later than three Business Days thereafter) return the Adjusted Subscription Amount in full to the Purchaser; provided that, unless this Agreement has been terminated pursuant to Section 5.1(a) hereof, such return of funds shall not terminate this Agreement or relieve the Purchaser of its obligation to purchase the Securities at the Closing upon the delivery by the Company of a subsequent Closing Notice in accordance with this Section.
2.2 Deliveries.
(a) On or prior to the Closing Date, Pubco shall deliver or cause to be delivered to the Purchaser the following:
(i) a certificate evidencing (or reasonable evidence of issuance by book entry, as applicable, of) such aggregate number of shares of Preferred Stock set forth on Schedule A next to the Purchaser’s name, registered in the name of the Purchaser and evidence of the filing and acceptance of the Certificate of Designation from the Secretary of State of Delaware;
(ii) Warrants registered in the name of the Purchaser to purchase up to a number of shares of Common Stock equal to 100% of the total number of shares of Common Stock into which the Purchaser’s Warrants are convertible on the date of Closing, with an exercise price equal to $0.01, subject to adjustment as set forth therein;
(iii) the wire transfer instructions of Pubco;
(iv) a duly executed certificate from an authorized representative of Pubco, dated as of the date hereof, including true, complete and correct copies of the then-in-effect Certificate of Incorporation and Bylaws of Pubco;
(v) a duly executed certificate from an authorized representative of Pubco, dated as of the date hereof, certifying, with respect to Pubco, that the conditions set forth in Section 2.3(c)(i)-(iii) have been satisfied; and
(vi) a legal opinion relating to the Securities in form and substance agreed between the Company and Pubco, on the one hand, and the Purchaser on the other.
(b) On or prior to the Closing Date, the Purchaser shall deliver or cause to be delivered to Pubco the following:
(i) the Purchaser’s counter-signature to the Warrant described in Section 2.2(a)(ii);
(ii) a duly executed IRS Form W-9, and any other tax-related documentation or information reasonably requested by Pubco; and
(iii) the Purchaser’s Adjusted Subscription Amount.
2.3 Closing Conditions.
(a) The Closing shall be subject to the satisfaction, or valid waiver in writing by the SPAC Parties and Purchaser, of the conditions that, on the Closing Date:
(i) (A) all conditions precedent to the closing of the Business Combination set forth in the Business Combination Agreement or Merger Agreement, as applicable, shall have been satisfied (as determined by the parties to the Business Combination Agreement and the Merger Agreement, respectively) or waived in writing, according to the terms of the Business Combination Agreement or Merger Agreement, as applicable, by the Person(s) with the authority to make such waiver (other than those conditions which, by their nature, are to be satisfied at the closing of the Business Combination pursuant to the Business Combination Agreement or Merger Agreement, as applicable,
Annex O-9
including to the extent that any such condition precedent is, or is dependent upon, the consummation of the transactions contemplated hereby), and (B) the closing of the Business Combination shall occur concurrently with or on the same date as the Closing;
(ii) the SPA Minimum Cash Condition shall have been satisfied;
(iii) the deliverables in 2.2(a) shall have been delivered; and
(iv) no applicable Governmental Entity shall have enacted, issued, promulgated, enforced or entered any judgment, order, law, rule or regulation (whether temporary, preliminary or permanent) which is then in effect and has the effect of making the consummation of the transactions contemplated hereby (including, without limitation, the Domestication) illegal or otherwise restraining or prohibiting consummation of the transactions contemplated hereby.
(b) The obligation of Pubco to consummate the Closing, and issue the Preferred Stock and Warrants, shall be subject to the satisfaction or valid waiver in writing by Pubco of the additional conditions that, on the Closing Date:
(i) all representations and warranties of the Purchaser contained in this Agreement shall be true and correct in all material respects (other than representations and warranties that are qualified as to materiality or material adverse effect, which representations and warranties shall be true and correct in all respects) at and as of the Closing Date (except to the extent that any such representation and warranty expressly speaks as of an earlier date, in which case such representation and warranty shall be true and correct in all material respects (other than representations and warranties that are qualified as to materiality or material adverse effect, which representations and warranties shall be true and correct in all respects) as of such earlier date), and consummation of the Closing shall constitute a reaffirmation by the Purchaser of each of the representations, warranties and agreements of the Purchaser contained in this Agreement as of the Closing Date, but without giving effect to consummation of the Business Combination, or as of such earlier date, as applicable;
(ii) the representations and warranties of the Purchaser contained in Section 3.2(q) of this Agreement shall be true and correct at all times on or prior to the Closing Date, and consummation of the Closing shall constitute a reaffirmation by the Purchaser of such representations and warranties;
(iii) the Purchaser shall have performed, satisfied and complied in all material respects with all covenants, agreements and conditions required by this Agreement to be performed, satisfied or complied with by it at or prior to the Closing; and
(iv) the Purchaser shall have delivered all of the items set forth in Section 2.2(b) of this Agreement.
(c) The obligation of the Purchaser to consummate the Closing shall be subject to the satisfaction or valid waiver in writing by the Purchaser of the additional conditions that, on the Closing Date:
(i) all representations and warranties of the SPAC Parties contained in this Agreement shall be true and correct in all material respects (other than representations and warranties that are qualified as to materiality or SPAC Party Material Adverse Effect, which representations and warranties shall be true and correct in all respects) at and as of the Closing Date (except to the extent that any such representation or warranty expressly speaks as of an earlier date, in which case such representation and warranty shall be true and correct in all material respects (other than representations and warranties that are qualified as to materiality or SPAC Party Material Adverse Effect, which representations and warranties shall be true and correct in all respects) as of such earlier date), and consummation of the Closing shall constitute a reaffirmation by the SPAC Parties of each of the representations, warranties and agreements of the SPAC Parties contained in this Agreement as of the Closing Date, but without giving effect to consummation of the Business Combination, or as of such earlier date, as applicable;
Annex O-10
(ii) the SPAC Parties shall have performed, satisfied and complied in all material respects with all covenants, agreements and conditions required by this Agreement to be performed, satisfied or complied with by it at or prior to the Closing; and
(iii) Pubco shall have delivered all of the items set forth in Section 2.2(a) of this Agreement.
ARTICLE 3
REPRESENTATIONS AND WARRANTIES
3.1 Representations and Warranties of the SPAC Parties. Except as set forth in any SPAC Party SEC Filings filed, furnished or submitted on or prior to the date hereof or on or prior to the Closing Date, as applicable, and provided that no representation or warranty by EQV shall apply to any statement or information in the SEC Filings that relates to changes to historical accounting policies of the SPAC Parties in connection with any order, directive, guideline, comment or recommendation from the Commission or the SPAC Parties’ auditor or accountant that is applicable to the SPAC Parties (collectively, the “SEC Guidance”), nor shall any correction, amendment, revision or restatement of the SPAC Parties’ financial statements due wholly or in part to the SEC Guidance or any other accounting matters, nor any other effects that relate to or arise out of, or are in connection with or in response to, any of the foregoing or any changes in accounting or disclosure related thereto, be deemed to be a breach of any representation or warranty by the SPAC Parties:
(a) each SPAC Party represents and warrants to the Purchaser that with regards to such SPAC Party:
(i) Such SPAC Party (i) is duly organized, incorporated, formed or registered, as applicable, validly existing and in good standing under the laws of its jurisdiction of incorporation, (ii) has the requisite power and authority to own, lease and operate its properties, to carry on its business as it is now being conducted in all material respects and to enter into and perform its obligations under this Agreement and the other Transaction Documents, and (iii) is duly licensed, registered or qualified to conduct its business and, if applicable, is in good standing under the laws of each jurisdiction (other than its jurisdiction of incorporation) in which the conduct of its business or the ownership of its properties or assets requires such license or qualification, except, with respect to the foregoing clause (iii), where the failure to be in good standing would not reasonably be expected to have a SPAC Party Material Adverse Effect.
(ii) All corporate action required to be taken by the boards of directors and shareholders of such SPAC Party in order to authorize such SPAC Party to enter into this Agreement and the other Transaction Documents has been taken or will be taken prior to the Closing Date. All action on the part of the officers of the SPAC Parties necessary for the execution and delivery of this Agreement and the other Transaction Documents, the performance of all obligations of the SPAC Parties under the Transaction Documents to be performed as of the Closing Date, and the issuance and Delivery of the Securities has been taken or will be taken prior to the Closing Date. This Agreement has been duly authorized and validly executed and delivered by the SPAC Parties, and upon execution thereof, the other Transaction Documents will have been validly executed and delivered by the SPAC Parties, and assuming the due authorization, execution and delivery of the same by the Target and the Purchaser of this Agreement and the other Transaction Documents to which they are a party and the due authorization, execution and delivery of the same by all other parties to any Transaction Document, each of this Agreement and the other Transaction Documents shall constitute the valid and legally binding obligation of the SPAC Parties, Enforceable against the SPAC Parties in accordance with its terms, except as such enforceability may be limited by bankruptcy, insolvency, reorganization, moratorium and similar laws affecting creditors generally and by the availability of equitable remedies.
(iii) Assuming the accuracy of the representations and warranties of the Purchaser set forth in Section 3.2 of this Agreement, the execution, delivery and performance of this Agreement and the other Transaction Documents, the issuance and sale of the Securities hereunder, the compliance by such SPAC Party with all of the provisions of this Agreement and the other Transaction Documents and the consummation of the transactions contemplated herein and therein will not conflict with or result in a breach or violation of any of the terms or provisions of, or constitute a default under, or
Annex O-11
result in the creation or imposition of any lien, charge or encumbrance upon any of the property or assets of such SPAC Party pursuant to the terms of (i) any indenture, mortgage, deed of trust, loan agreement, lease, license or other agreement or instrument to which such SPAC Party is a party or by which such SPAC Party is bound or to which any of the property or assets of such SPAC Party is subject, (ii) the Organizational Documents of such SPAC Party, or (iii) any statute or any judgment, order, rule or regulation of any court or governmental agency or body, domestic or foreign, having jurisdiction over such SPAC Party or any of its properties that, in the case of clauses (i) and (iii), would reasonably be expected to have a SPAC Party Material Adverse Effect.
(iv) Assuming the accuracy of the representations and warranties of the Purchaser set forth in Section 3.2 of this Agreement, such SPAC Party is not required to obtain any consent, waiver, authorization or order of, give any notice to, or make any filing or registration with, any court or other federal, state, local or other governmental authority, self-regulatory organization or other person in connection with the execution, delivery and performance of this Agreement or the other Transaction Documents (including, without limitation, the issuance of the Securities), other than (i) filings required by applicable state securities laws, (ii) the filing of the Registration Statement pursuant to Section 4.13, (iii) filings required by the Commission, (iv) filings required by the Stock Exchange, including with respect to obtaining shareholder approval, (v) filings and approvals required to consummate the Business Combination as provided under the Business Combination Agreement and Merger Agreement, as applicable, including those required in connection with the Domestication, (vi) the filing of notification under the Hart-Scott-Rodino Antitrust Improvements Act of 1976, if applicable, and (vii) those filings, the failure of which to obtain would not have a SPAC Party Material Adverse Effect.
(v) Except for such matters as have not had and would not have a SPAC Party Material Adverse Effect, there is no (i) Action, Proceeding or arbitration before a governmental authority or arbitrator pending, or, to the knowledge of such SPAC Party, threatened in writing against such SPAC Party or (ii) judgment, decree, injunction, ruling or order of any governmental authority or arbitrator outstanding against such SPAC Party.
(vi) Neither such SPAC Party nor any person acting on its behalf has engaged in any form of general solicitation or general advertising (within the meaning of Regulation D) in connection with any offer or sale of the Securities. The Securities are not being offered in a manner involving a public offering under, or in a distribution in violation of, the Securities Act or any state securities laws. Neither such SPAC Party nor any person acting on such SPAC Party’s behalf has, directly or indirectly, at any time within the past six months, made any offer or sale of any security or solicitation of any offer to buy any security under circumstances that would cause the offering of the Securities pursuant to this Agreement to be integrated with prior offerings by such SPAC Party for purposes of the Securities Act or any applicable shareholder approval provisions. Neither such SPAC Party nor any person acting on such SPAC Party’s behalf has offered or sold any securities, or has taken any other action, which would reasonably be expected to subject the offer, issuance or sale of the Securities, as contemplated hereby, to the registration provisions of the Securities Act.
(vii) No “bad actor” disqualifying event described in Rule 506(d)(1)(i)-(viii) of the Securities Act (a “Disqualification Event”) is applicable to such SPAC Party, except for a Disqualification Event as to which Rule 506(d)(2)(ii–iv) or (d)(3) is applicable.
(viii) Except as would not reasonably be expected to be material to such SPAC Party, such SPAC Party is in all material respects in compliance with applicable provisions of the Sarbanes-Oxley Act of 2002, as amended, and the rules and regulations thereunder.
(ix) The SPAC Parties are solely responsible for the payment of any fees, costs, expenses and commissions of the Placement Agent and Affiliates of the SPAC Parties.
(x) such SPAC Party has not, and to its knowledge no one acting on its behalf has, taken, directly or indirectly, any action designed to cause or to result in the stabilization or manipulation of the price of any security of such SPAC Party to facilitate the sale or resale of any of the Securities.
Annex O-12
(xi) All income and other material Tax Returns required to be filed by such SPAC Party have been timely filed pursuant to applicable Laws. Such SPAC Party has timely paid all income and other material amounts of Taxes due and payable by it (whether or not shown as due and payable on any Tax Return). For U.S. federal (and applicable state or local) income Tax purposes, such SPAC Party expects to treat (and, if applicable, expects to cause its affiliates to treat) applicable portions of the Business Combination as set forth in Section 7.1(a) of the Business Combination Agreement.
(b) Pubco represents and warrants to the Purchaser that:
(i) As of the Closing Date, the Securities will be duly authorized and, when issued, paid for and delivered in accordance with this Agreement, will be validly issued, fully paid and non-assessable, free and clear of all liens or other restrictions (other than those arising under the Transaction Documents, the Organizational Documents of Pubco (as adopted on the Closing Date) or applicable securities laws), and will not have been issued in violation of any preemptive or similar rights created under Pubco’s Organizational Documents (as adopted on the Closing Date) or the laws of the State of Delaware. Sufficient Preferred Stock has been duly authorized and reserved for issuance. The Common Stock issuable upon conversion of the Warrant Shares has been duly reserved for issuance, and upon issuance in accordance with the terms of Pubco’s Organizational Documents, will be validly issued, fully paid and nonassessable, free and clear of all liens or other restrictions (other than those arising under the Transaction Documents, the Organizational Documents of Pubco (as adopted on the Closing Date) or applicable securities laws), and will not have been issued in violation of any preemptive or similar rights created under Pubco’s Organizational Documents (as adopted on the Closing Date) or the laws of the State of Delaware
(ii) Assuming the accuracy of the Purchaser’s representations and warranties set forth in Section 3.2 of this Agreement, no registration under the Securities Act or any state securities laws (“Blue Sky Laws”) is required for the offer and sale of the Securities by Pubco to the Purchaser.
(iii) As of the Closing Date, the Common Stock will be eligible for clearing through The Depository Trust Company (“DTC”), through its Deposit/Withdrawal At Custodian (DWAC) system, and, as of the Closing Date, Pubco is eligible and participating in the Direct Registration System (DRS) of DTC with respect to the Common Stock. Pubco’s Transfer Agent is a participant in DTC’s Fast Automated Securities Transfer Program.
(iv) To the knowledge of Pubco, Pubco is not, and immediately after receipt of payment for the Securities and consummation of the Business Combination, will not be, an “investment company” within the meaning of the Investment Company Act of 1940, as amended.
(v) As of the date hereof, the authorized share capital of Pubco consists of (i) 100 shares of common stock, and which shares are duly authorized and validly issued, are fully paid and are non-assessable. As of the Closing, the Shares will be duly authorized and, when issued and delivered to the Investor against full payment therefor in accordance with the terms of this Subscription Agreement, the Shares will be validly issued, fully paid and non-assessable and will not have been issued in violation of or subject to any preemptive or similar rights created under Pubco’s certificate of incorporation (as adopted on the Closing Date) or under the Corporation Law of the State of Delaware. Except as set forth below and pursuant to the Other Subscription Agreements, the Business Combination Agreement and the other agreements and arrangements referred to therein or in the SEC Reports, as of the date hereof, there are no outstanding options, warrants or other rights to subscribe for, purchase or acquire from Pubco any Shares or other equity interests in Pubco, or securities convertible into or exchangeable or exercisable for such equity interests. As of the date hereof, Pubco has no subsidiaries, other than EQV Merger Sub and EQVR Merger Sub, and does not own, directly or indirectly, interests or investments (whether equity or debt) in any person, whether incorporated or unincorporated. There are no shareholder agreements, voting trusts or other agreements or understandings to which Pubco is a party or by which it is bound relating to the voting of any securities of Pubco, other than as contemplated by the Business Combination Agreement.
Annex O-13
(c) The Company represents and warrants to the Purchaser that:
(i) As of their respective filing, submission, or furnishing dates, or, if amended, as of the date of such amendment, which shall be deemed to supersede such original filing, all reports, proxy statements, registration statements and other filings or submissions required to be filed or furnished, including those required in connection with the Business Combination, by the Company with the Commission (the “SEC Filings”) complied in all material respects with the applicable requirements of the Securities Act and the Exchange Act, and the rules and regulations of the Commission promulgated thereunder, and none of the SEC Filings, when filed, or, if amended, as of the date of such amendment, which shall be deemed to supersede such original filing, contained any untrue statement of a material fact or omitted to state a material fact required to be stated therein or necessary in order to make the statements therein, in the light of the circumstances under which they were made, not misleading. As of the date hereof, there are no material outstanding or unresolved comments in comment letters received by the Company from the staff of the Division of Corporation Finance of the Commission with respect to any of the SEC Filings. The financial statements of the Company included in the SEC Filings comply in all material respects with applicable accounting requirements and the rules and regulations of the Commission with respect thereto as in effect at the time of filing, or, if amended, as of the date of such amendment, which shall be deemed to supersede such original filing, and fairly present in all material respects the financial position of the Company as of and for the dates thereof and the results of operations and cash flows for the periods then ended, subject, in the case of unaudited statements, to normal, year-end audit adjustments. Notwithstanding the foregoing, this representation and warranty shall not apply to any statement or information in the SEC Filings that relates or arises from the topics referenced in the SEC Guidance, and any restatement, revision or other modification to the SEC Filings (including any financial statements contained therein) relating to or arising from the SEC Guidance shall not be deemed material noncompliance for purposes of this Agreement or the other Transaction Documents.
(ii) As of the date hereof, the authorized share capital of the Company consists of (i) 300,000,000 of the Company’s Class A Shares, (ii) 30,000,000 of the Company’s Class B ordinary shares, par value $0.0001 per share (the “Class B Shares”) and (iii) 1,000,000 of SPAC’s preference shares, par value of $0.0001 per share (the “Preference Shares”). As of the date hereof, (i) 35,822,500 Class A Shares are issued and outstanding, (ii) 8,750,000 Class B Shares are issued and outstanding and (iii) 11,887,499 warrants to acquire Class A Shares are outstanding. All (1) issued and outstanding Class A Shares and Class B Shares have been duly authorized and validly issued, are fully paid and are non-assessable and (2) outstanding warrants have been duly authorized and validly issued. Except as set forth below and pursuant to the subscription agreements with other investors, the Business Combination Agreement and the other agreements and arrangements referred to therein or in the SEC Reports, as of the date hereof, there are no outstanding options, warrants or other rights to subscribe for, purchase or acquire from the Company any Class A Shares, Class B Shares or other equity interests in the Company, or securities convertible into or exchangeable or exercisable for such equity interests. As of the date hereof, the Company has no subsidiaries, other than Pubco, EQV Merger Sub, Prometheus Merger Sub, and EQVR Merger Sub and does not own, directly or indirectly, interests or investments (whether equity or debt) in any person, whether incorporated or unincorporated. There are no shareholder agreements, voting trusts or other agreements or understandings to which the Company is a party or by which it is bound relating to the voting of any securities of the Company, other than (1) as set forth in the SEC Reports and (2) as contemplated by the Business Combination Agreement.
(iii) As of the Closing, following the Domestication, the Company will be duly incorporated, validly existing as a corporation and in good standing under the laws of the State of Delaware.
(iv) As of the date hereof, the issued and outstanding Class A Shares of the Company are registered pursuant to Section 12(b) of the Exchange Act, and are listed for trading on NYSE under the symbol “EQV” (it being understood that the trading symbol will be changed in connection with the Transaction). Except as disclosed in the Company’s filings with the SEC, as of the date hereof, there is no suit, action, proceeding or investigation pending or, to the knowledge of the Company, threatened against the Company by NYSE or the SEC, respectively, to prohibit or terminate the
Annex O-14
listing of the Class A Shares of the Company or, when issued, the Warrant Shares on NYSE or the Stock Exchange, as applicable, or to deregister the Class A Shares of the Company or, when registered and issued in connection with the Domestication, the Shares, under the Exchange Act. The Company has taken no action that is designed to terminate the registration of the Class A Shares of the Company under the Exchange Act, other than in connection with the Domestication and subsequent registration under the Exchange Act.
(v) No other purchase agreements for Preferred Stock includes terms and conditions that are materially more advantageous to any other purchaser than Purchaser hereunder, other than with respect to the transfer to any investor of securities of the Company by existing securityholders of the Company, which may be effectuated as a forfeiture to the Company and reiussance.
3.2 Representations and Warranties of the Purchaser. The Purchaser hereby represents and warrants:
(a) The Purchaser (i) is an entity duly incorporated or formed, validly existing and in good standing under the laws of its jurisdiction of formation or incorporation and (ii) has the requisite power and authority to enter into and perform its obligations under this Agreement and the other Transaction Documents.
(b) Each of this Agreement and the other Transaction Documents to which Purchaser is a party has been duly authorized, validly executed and delivered by the Purchaser, and assuming the due authorization, execution and delivery of the same by the SPAC Parties and Target, as applicable, each of this Agreement and the other Transaction Documents to which the Purchaser is a party shall constitute the valid and legally binding obligation of the Purchaser, Enforceable against the Purchaser in accordance with its terms, except as such enforceability may be limited by bankruptcy, insolvency, reorganization, moratorium and similar laws affecting creditors generally and by the availability of equitable remedies.
(c) The execution, delivery and performance of this Agreement and the other Transaction Documents, including the subscription for and purchase of the Securities hereunder, the compliance by the Purchaser with all of the provisions of this Agreement and the other Transaction Documents and the consummation of the transactions contemplated herein and therein will not conflict with or result in a breach or violation of any of the terms or provisions of, or constitute a default under, or result in the creation or imposition of any lien, charge or encumbrance upon any of the property or assets of the Purchaser pursuant to the terms of (i) any indenture, mortgage, deed of trust, loan agreement, lease, license or other agreement or instrument to which the Purchaser is a party or by which the Purchaser is bound or to which any of the property or assets of the Purchaser is subject, (ii) the Organizational Documents of the Purchaser, or (iii) any statute or any judgment, order, rule or regulation of any court or governmental agency or body, domestic or foreign, having jurisdiction over the Purchaser or any of its properties that in the case of clauses (i) and (iii), would reasonably be expected to have a material adverse effect on the Purchaser’s ability to consummate the transactions contemplated by this Agreement and the other Transaction Documents, including the subscription for and purchase of the Securities.
(d) (i) As of the date hereof, and on the Closing Date and each date on which it exercises any Warrants, the Purchaser, or if the Purchaser is subscribing for the Securities as a fiduciary or agent for one or more investor accounts, each owner of such account, as applicable, is or will be an institutional “accredited investor” (within the meaning of Rule 501(a) of Regulation D under the Securities Act), in each case, satisfying the applicable requirements set forth on Annex A hereto, (ii) the Purchaser is acquiring the Securities only for its own account and not for the account of others, or if the Purchaser is subscribing for the Securities as a fiduciary or agent for one or more investor accounts, each owner of such account is an “accredited investor” (within the meaning of Rule 501(a) under the Securities Act) and the Purchaser has full investment discretion with respect to each such account, and the full power and authority to make the acknowledgements, representations and agreements herein on behalf of each owner of each such account, and (iii) the Purchaser is not acquiring the Securities with a view to, or for offer or sale in connection with, any distribution thereof in violation of the Securities Act or any securities laws of the United States or any other jurisdiction. The Purchaser has provided the SPAC Parties with the requested information on Annex A following the signature page hereto and the information contained therein is accurate and complete.
Annex O-15
(e) The Purchaser acknowledges and agrees that the Securities are being offered in a transaction not involving any public offering within the meaning of the Securities Act and that neither the offer nor sale of the Securities has been registered under the Securities Act or any other applicable securities laws of any state in the United States or other jurisdiction and that the SPAC Parties are not required to register the Securities except as set forth in Section 4.13. The Purchaser acknowledges and agrees that the Securities may not be offered, resold, transferred, pledged or otherwise disposed of by the Purchaser absent an effective registration statement under the Securities Act, except (i) to Pubco or a subsidiary thereof, (ii) pursuant to an applicable exemption from the registration requirements of the Securities Act, or (iii) an ordinary course pledge such as a broker lien over account property generally, and, in each of clauses (i)-(iii), in accordance with any applicable securities laws of the states and other jurisdictions of the United States, and that any certificates or account entries representing the Securities shall contain a restrictive legend to such effect. The Purchaser acknowledges and agrees that the Securities will be subject to these securities law transfer restrictions, and, as a result of these transfer restrictions, the Purchaser may not be able to readily offer, resell, transfer, pledge or otherwise dispose of the Securities and may be required to bear the financial risk of an investment in the Securities for an indefinite period of time. The Purchaser acknowledges and agrees that the Company is, as of the date hereof, a special purpose acquisition company and the Securities will not be immediately eligible for offer, resale, transfer, pledge or disposition pursuant to Rule 144 promulgated under the Securities Act until at least one year following the filing on Form 10 required information with the Commission after the Closing Date. The Purchaser acknowledges and agrees that it has been advised to consult legal counsel prior to making any offer, resale, pledge or transfer of any of the Securities.
(f) The Purchaser understands and agrees that it is purchasing the Securities directly from Pubco. The Purchaser further acknowledges that there have not been, and the Purchaser hereby agrees that it is not relying on, any representations, warranties, covenants or agreements made to the Purchaser by the SPAC Parties, the Target, the Placement Agent, the Sponsor, any of their respective Affiliates or any control persons, officers, directors, employees, partners, agents or representatives, any other party to the Business Combination or any other person or entity, expressly or by implication, other than those representations, warranties, covenants and agreements of the SPAC Parties and the Target set forth in this Agreement. The Purchaser agrees that none of (i) any other Purchaser (including the controlling persons, members, officers, directors, partners, agents, or employees of any such other Purchaser), (ii) the Placement Agent, its Affiliates or any of its or its Affiliates’ control persons, officers, directors or employees, (iii) the Sponsor, its Affiliates (other than Pubco), or any of its or its’ Affiliates respective control persons, officers, directors or employees or (iv) any other party to the Business Combination Agreement or the Merger Agreement, including any such party’s representatives, Affiliates or any of its or their control persons, officers, directors or employees, that is not a party hereto, shall be liable to the Purchaser pursuant to this Agreement for any action heretofore or hereafter taken or omitted to be taken by any of them in connection with the purchase of the Securities.
(g) In making its decision to purchase the Securities, the Purchaser has relied solely upon independent investigation made by the Purchaser. The Purchaser acknowledges and agrees that the Purchaser has received such information as the Purchaser deems necessary in order to make an investment decision with respect to the Securities, including with respect to the SPAC Parties, the Target and the Business Combination, and made its own assessment and is satisfied concerning the relevant financial, Tax and other economic considerations relevant to the Purchaser’s investment in the Securities. Without limiting the generality of the foregoing, the Purchaser acknowledges that it has reviewed the SPAC Parties’ filings with the Commission. The Purchaser represents and agrees that the Purchaser and the Purchaser’s professional advisor(s), if any, have had the full opportunity to ask such questions, receive such answers and obtain such information as the Purchaser and the Purchaser’s professional advisor(s), if any, have deemed necessary to make an investment decision with respect to the Securities. The Purchaser acknowledges that certain information provided by the SPAC Parties and the Target was based on projections, and such projections were prepared based on assumptions and estimates that are inherently uncertain and are subject to a wide variety of significant business, economic and competitive risks and uncertainties that could cause actual results to differ materially from those contained in the projections. The Purchaser further acknowledges that the information provided to the Purchaser was preliminary and subject to change, including in the registration statement and the proxy statement and/or prospectus that the SPAC Parties intend to file with the Commission in connection with the Business Combination (which will include substantial additional information about the SPAC Parties, the Target and the Business Combination and will update and supersede the information previously provided to
Annex O-16
the Purchaser). The Purchaser acknowledges and agrees that none of the Placement Agent, the Sponsor or any of their Affiliates or any of such Person’s or its Affiliate’s control persons, officers, directors, employees or other representatives, legal counsel, financial advisors, accountants or agents (collectively, “Representatives”) has provided the Purchaser with any information, recommendation or advice with respect to the Securities nor is such information, recommendation or advice necessary or desired. None of the Placement Agent, the Sponsor or any of their respective Affiliates or Representatives has made or makes any representation as to the SPAC Parties or the Target or the quality or value of the Securities. In addition, the SPAC Parties, the Target, the Sponsor, Placement Agent and their respective Affiliates or Representatives may have acquired non-public information with respect to the SPAC Parties or the Target which the Purchaser agrees need not be provided to it. In connection with the issuance of the Securities to the Purchaser, none of the Placement Agent, its Affiliates or the SPAC Parties, the Target, the Sponsor or any of their respective Affiliates or Representatives has acted as a financial advisor or fiduciary to the Purchaser.
(h) The Purchaser became aware of this offering of the Securities solely by means of direct contact between the Purchaser and the SPAC Parties or their respective Affiliates, by means of direct contact between the Purchaser and the Target or its Affiliates or by means of contact from the Placement Agent, and Securities were offered to the Purchaser solely by direct contact between the Purchaser and the SPAC Parties or their Affiliates. The Purchaser did not become aware of this offering of the Securities, nor were the Securities offered to the Purchaser, by any other means. The Purchaser acknowledges that Pubco represents and warrants that the Securities (i) were not offered by any form of general solicitation or general advertising (within the meaning of Regulation D of the Securities Act) and (ii) are not being offered in a manner involving a public offering under, or in a distribution in violation of, the Securities Act, or any state securities laws.
(i) The Purchaser acknowledges that it is aware that there are substantial risks incident to the purchase and ownership of the Securities, including but not limited to those set forth in the SEC Filings. The Purchaser has such knowledge and experience in financial and business matters as to be capable of evaluating the merits and risks of an investment in the Securities, and the Purchaser has had an opportunity to seek, and has sought, such accounting, legal, business and tax advice as the Purchaser has considered necessary to make an informed investment decision. The Purchaser (i) is an institutional account as defined in FINRA Rule 4512(c), (ii) is a sophisticated investor, experienced in investing in private equity transactions and capable of evaluating investment risks independently, both in general and with regard to all transactions and investment strategies involving a security or securities, and (iii) has exercised independent judgment in evaluating its participation in the purchase of the Securities. The Purchaser understands and acknowledges that the purchase and sale of the Securities hereunder meets (i) the exemptions from filing under FINRA Rule 5123(b)(1)(A) and (ii) the institutional customer exemption under FINRA Rule 2111(b).
(j) The Purchaser has adequately analyzed and fully considered the risks of an investment in the Securities and determined that the Securities are a suitable investment for the Purchaser and that the Purchaser is able at this time and in the foreseeable future to bear the economic risk of a total loss of the Purchaser’s investment in Pubco. The Purchaser acknowledges specifically that a possibility of total loss exists.
(k) The Purchaser understands and agrees that no federal or state agency has passed upon or endorsed the merits of the offering of the Securities or made any findings or determination as to the fairness of this investment.
(l) The Purchaser is not (i) a person or entity named on the List of Specially Designated Nationals and Blocked Persons administered by the U.S. Treasury Department’s Office of Foreign Assets Control (“OFAC”) or in any Executive Order issued by the President of the United States and administered by OFAC (“OFAC List”), or a person or entity prohibited by any OFAC sanctions program, (ii) a Designated National as defined in the Cuban Assets Control Regulations, 31 C.F.R. Part 515, or (iii) a non-U.S. shell bank or providing banking services indirectly to a non-U.S. shell bank. The Purchaser agrees to provide law enforcement agencies, if requested thereby, such records as required by applicable law, provided that the Purchaser is permitted to do so under applicable law. If the Purchaser is a financial institution subject to the Bank Secrecy Act (31 U.S.C. Section 5311 et seq.), as amended by the USA PATRIOT Act of 2001, and its implementing regulations (collectively, the “BSA/PATRIOT Act”), the Purchaser maintains policies and procedures reasonably designed to comply with applicable obligations under the BSA/PATRIOT Act. To the extent required, the Purchaser maintains policies and procedures reasonably designed for the screening of its
Annex O-17
investors against the OFAC sanctions programs, including the OFAC List. To the extent required, the Purchaser maintains policies and procedures reasonably designed to ensure that the funds held by the Purchaser and used to purchase the Securities were legally derived.
(m) No foreign person (as defined in 31 C.F.R. Part 800.224) in which the national or subnational governments of a single foreign state have a substantial interest (as defined in 31 C.F.R. Part 800.244) will acquire a substantial interest in Pubco as a result of the purchase and sale of Securities hereunder such that a declaration to the Committee on Foreign Investment in the United States would be mandatory under 31 C.F.R. Part 800.401, and no foreign person will have control (as defined in 31 C.F.R. Part 800.208) over Pubco from and after the Closing as a result of the purchase and sale of Securities hereunder.
(n) The Purchaser (i) will have sufficient funds to pay the Adjusted Subscription Amount pursuant to Section 2.2(b)(iii) of this Agreement and any expenses incurred by the Purchaser in connection with the transactions contemplated by or in connection with this Agreement and the other Transaction Documents; (ii) has the resources and capabilities (financial or otherwise) to perform its obligations under this Agreement and the other Transaction Documents; and (iii) has not incurred any obligation, commitment, restriction or liability of any kind, absolute or contingent, present or future, which would impair or adversely affect its ability to perform its obligations under this Agreement and the other Transaction Documents.
(o) The Purchaser acknowledges that it is not relying upon, and has not relied upon, any statement, representation or warranty made by any person, firm or corporation (including, without limitation, the SPAC Parties, the Target, the Sponsor, the Placement Agent or any of their respective Affiliates or any of their respective or their respective Affiliates’ control persons, officers, directors, employees, agents or representatives), other than the representations and warranties of the SPAC Parties and the Target contained in Sections 3.1 and 3.3, respectively, of this Agreement, in making its investment or decision to invest in Pubco. The Purchaser agrees that none of (i) any other Purchaser or any other Person participating in any other private placement of shares of Common Stock (including the controlling persons, officers, directors, partners, agents or employees of any such other Person), (ii) the SPAC Parties, their respective Affiliates or any of their respective Affiliates’ control persons, officers, directors, partners, agents, employees or representatives, (iii) the Sponsor, its Affiliates or any of its or their respective Affiliates’ control persons, officers, directors, partners, agents, employees or representatives, nor (iv) the Placement Agent, its Affiliates or any of its or their respective control persons, officers, directors, partners, agents, employees or representatives shall be liable to the Purchaser or any other Purchaser pursuant to the Transaction Documents or any other agreement related to a private placement of Securities for any action heretofore or hereafter taken or omitted to be taken by any of them in connection with the purchase of the Securities hereunder or thereunder.
(p) No broker or finder is entitled to any brokerage or finder’s fee or commission to be paid by the Purchaser solely in connection with the sale of the Securities to the Purchaser.
(q) At all times on or prior to the Closing Date, the Purchaser has no binding commitment or a current plan or intention, nor presently has any plan or intention, to dispose of, or otherwise transfer (directly or indirectly), any of the Securities.
(r) Except as expressly disclosed in a Schedule 13D or Schedule 13G (or amendments thereto) filed by the Purchaser with the Commission with respect to the beneficial ownership of Pubco’s outstanding securities prior to the date hereof, the Purchaser is not currently (and at all times through Closing will refrain from being or becoming) a member of a “group” (within the meaning of Section 13(d)(3) or Section 14(d)(2) of the Exchange Act, or any successor provision), including any group acting for the purpose of acquiring, holding or disposing of equity securities of Pubco (within the meaning of Rule 13d-5(b)(1) under the Exchange Act).
(s) The Purchaser acknowledges that (i) the SPAC Parties, the Target Companies, the Sponsor and the Placement Agent, and any of their respective Affiliates, control persons, officers, directors, employees, agents or representatives currently may have, and later may come into possession of, information regarding Pubco and the Target Companies that is not known to the Purchaser and that may be material to a decision to purchase the Securities, (ii) the Purchaser has determined to purchase the Securities notwithstanding its lack of knowledge of such information, and (iii) none of the SPAC Parties, the Target Companies, the Sponsor or the Placement Agent or any of their respective Affiliates, control persons, officers, directors, employees, agents
Annex O-18
or representatives shall have liability to the Purchaser, and the Purchaser hereby, to the extent permitted by law, waives and releases any claims it may have against the SPAC Parties, the Target Companies, the Sponsor, the Placement Agent and their respective Affiliates, control persons, officers, directors, employees, agents or representatives, with respect to the nondisclosure of such information.
(t) The Purchaser acknowledges its obligations under applicable securities laws with respect to the treatment of non-public information relating to the SPAC Parties.
(u) The Purchaser acknowledges and is aware that the Placement Agent is acting as financial advisor to the SPAC Parties in connection with the Business Combination.
(v) The Purchaser understands that the foregoing representations and warranties shall be deemed material to and have been relied upon by the SPAC Parties and Target.
(w) The Purchaser, on behalf of itself and its Affiliates, hereby acknowledges and agrees that notwithstanding any provision of this Agreement to the contrary, except for the representations and warranties expressly made by the SPAC Parties in Section 3.1 and the Target in Section 3.3, or any Transaction Document delivered by the SPAC Parties or Target pursuant to this Agreement (i) neither the Company, Target nor their respective Affiliates make any representation or warranty with respect to the SPAC Parties, Target or any other person or their respective business, operations, assets, liabilities, condition (financial or otherwise) or prospects, notwithstanding the delivery or disclosure to the Purchaser or any of its Affiliates or representatives of any documentation, forecasts, projections or other information with respect to any one or more of the foregoing, and (ii) neither the Purchaser nor its Affiliates relied on any representation or warranty from or any other information provided by the SPAC Parties, Target or any Affiliate thereof, including any Pubco unitholder. Except for the representations and warranties expressly made by the SPAC Parties or Target in Section 3.1 or Section 3.3 hereof or any Transaction Document delivered by such party pursuant to this Agreement, all other representations and warranties, whether express or implied, are expressly disclaimed by the SPAC Parties and the Target. Notwithstanding anything in this Agreement, nothing in this Section 3.2(x) shall limit any claim or cause of action (or recovery in connection therewith) with respect to fraud.
3.3 Representations and Warranties of the Target. The Target hereby represents and warrants to the Purchaser:
(a) The Target and each of its subsidiaries are duly organized and validly existing and in good standing under the laws of the jurisdiction in which such entity is formed, and have the requisite power and authority to own such entity’s properties and to carry on its business as now being conducted and as presently proposed to be conducted. The Target and each of its subsidiaries are duly qualified as a foreign entity to do business and is in good standing in every jurisdiction in which such entity’s ownership of property or the nature of the business conducted by it makes such qualification necessary, except to the extent that the failure to be so qualified or be in good standing would not, individually or in the aggregate, reasonably be expected to have a Target Material Adverse Effect.
(b) The Target has the requisite power and authority to enter into and perform its obligations under the Business Combination Agreement, this Agreement and the other Transaction Documents. The execution and delivery of the Business Combination Agreement, this Agreement and the other Transaction Documents by the Target, and the consummation by the Target of the transactions contemplated hereby and thereby have been duly authorized by the Target’s board of directors or equivalent governing body, and no further filing, consent or authorization is required by the Target, its managers or its equity holders or other governing body (other than the filing of the Certificate of Merger with the Secretary of State of the State of Delaware). The Business Combination Agreement and this Agreement have been, and the other Transaction Documents to which it is a party will be prior to the Closing, duly executed and delivered by the Target, and each constitutes the legal, valid and binding obligations of the Target, Enforceable against the Target in accordance with its respective terms, except as such enforceability may be limited by general principles of equity or applicable bankruptcy, insolvency, reorganization, moratorium, liquidation or similar laws relating to, or affecting generally, the enforcement of applicable creditors’ rights and remedies and except as rights to indemnification and to contribution may be limited by federal or state securities law.
Annex O-19
(c) Assuming the accuracy of the representations and warranties of the Purchaser set forth in Section 3.2 of this Agreement, the execution and delivery of this Agreement and the other Transaction Documents, the compliance by the Target with all of the provisions hereof and thereof and the consummation of the transactions contemplated herein and therein will not conflict with or result in a breach or violation of any of the terms or provisions of, or constitute a default under, or result in the creation or imposition of any lien, charge or encumbrance upon any of the property or assets of the Target pursuant to the terms of (i) any indenture, mortgage, deed of trust, loan agreement, lease, license or instrument to which the Target is a party or by which the Target is bound or to which any of the property or assets of the Target is subject, (ii) the Organizational Documents of the Target, or (iii) any statute or any judgment, order, rule or regulation of any court or governmental agency or body, domestic or foreign, having jurisdiction over the Target or any of its properties that, in the case of clauses (i) and (iii), would reasonably be expected to have a Target Material Adverse Effect.
(d) Assuming the accuracy of the representations and warranties of the parties to this Agreement, the Target is not required to obtain any consent, waiver, authorization or order of, give any notice to, or make any filing or registration with, any court or other federal, state, local or other governmental authority, self-regulatory organization or other person in connection with the execution, delivery and performance of this Agreement or the other Transaction Documents (including, without limitation, the issuance of the Securities), other than (i) filings required by (x) applicable state securities laws and (y) federal antitrust laws and (ii) those filings, the failure of which to obtain would not have a Target Material Adverse Effect.
(e) All income and other material Tax Returns required to be filed by Target have been timely filed pursuant to applicable Laws. Target has timely paid all income and other material amounts of Taxes due and payable by it (whether or not shown as due and payable on any Tax Return). For U.S. federal (and applicable state or local) income Tax purposes, Target expects to treat (and, if applicable, expects to cause its affiliates to treat) applicable portions of the Business Combination as set forth in Section 7.1(a) of the Business Combination Agreement.
(f) The information and materials previously provided by or on behalf of the Target to the Purchaser (if any) in connection with the offer and sale of the Securities, have been prepared in a good faith effort by the Target to describe the Target’s present and proposed products. The Target acknowledges and agrees that no Purchaser makes or has made any representations or warranties with respect to the transactions contemplated hereby other than those specifically set forth in Section 3.2. Notwithstanding the foregoing, the Target makes no representation, warranty or covenant with respect to any information supplied by or on behalf of Pubco, the Company, the Purchaser or its or their respective Affiliates.
ARTICLE 4
OTHER AGREEMENTS OF THE PARTIES
4.1 Transfer Restrictions.
(a) The Securities may only be disposed of in compliance with state and federal securities laws. In connection with any transfer of Securities other than pursuant to an effective registration statement or Rule 144, to Pubco or to an Affiliate of the Purchaser or in connection with a pledge as contemplated in Section 4.1(b), Pubco may require the transferor thereof to provide to Pubco an opinion of counsel selected by the transferor and reasonably acceptable to Pubco, the form and substance of which opinion shall be reasonably satisfactory to Pubco, to the effect that such transfer does not require registration of such transferred Securities under the Securities Act. As a condition of transfer, any such transferee shall agree in writing to be bound by the terms of this Agreement and, if permitted pursuant to the terms thereof, Section 4.13 and shall have the rights and obligations of the Purchaser under this Agreement and Section 4.13.
(b) The Purchaser agrees to the imprinting, so long as is required by this Section 4.1, of a legend on any of the Securities in one or more of the following forms:
(i) “NEITHER THIS SECURITY NOR THE SECURITIES INTO WHICH THIS SECURITY IS EXERCISABLE HAS BEEN REGISTERED WITH THE SECURITIES AND EXCHANGE COMMISSION OR THE SECURITIES COMMISSION OF ANY STATE IN RELIANCE UPON AN EXEMPTION FROM REGISTRATION UNDER THE SECURITIES ACT
Annex O-20
OF 1933, AS AMENDED (THE “SECURITIES ACT”), AND, ACCORDINGLY, MAY NOT BE OFFERED OR SOLD EXCEPT PURSUANT TO AN EFFECTIVE REGISTRATION STATEMENT UNDER THE SECURITIES ACT OR PURSUANT TO AN AVAILABLE EXEMPTION FROM, OR IN A TRANSACTION NOT SUBJECT TO, THE REGISTRATION REQUIREMENTS OF THE SECURITIES ACT AND IN ACCORDANCE WITH APPLICABLE STATE SECURITIES LAWS. THIS SECURITY AND THE SECURITIES ISSUABLE UPON EXERCISE OF THIS SECURITY MAY BE PLEDGED IN CONNECTION WITH A BONA FIDE MARGIN ACCOUNT WITH A REGISTERED BROKER-DEALER OR OTHER LOAN WITH A FINANCIAL INSTITUTION THAT IS AN “ACCREDITED INVESTOR” AS DEFINED IN RULE 501(a) UNDER THE SECURITIES ACT OR OTHER LOAN SECURED BY SUCH SECURITIES.”
(ii) Reserved.
(iii) Any legend set forth in, or required by, the Transaction Documents.
(iv) Any legend required by any applicable securities laws to the extent such laws are applicable to the Securities represented by the certificate, instrument, or book entry so legended.
Pubco acknowledges and agrees that the Purchaser may from time to time pledge pursuant to a bona fide margin agreement with a registered broker-dealer or grant a security interest in some or all of the Securities to a financial institution that is an “accredited investor” as defined in Rule 501(a) under the Securities Act and who agrees to be bound by the provisions of this Agreement and, if required under the terms of such arrangement, the Purchaser may transfer pledged or secured Securities to the pledgees or secured parties; provided, however, that, as a prerequisite to such pledge, the Purchaser shall (x) provide notice to Pubco of such pledge or transfer at least five Business Days prior thereto and (y) cause to be delivered to Pubco customary legal opinions of legal counsel of the pledgee, secured party and pledgor as shall be reasonably requested by Pubco in connection therewith. Thereafter, Pubco will execute and deliver such reasonable documentation as a pledgee or secured party of Securities may reasonably request in connection with a pledge or transfer of the Securities, including, if the Securities are subject to registration pursuant to Section 4.13, the preparation and filing of any required prospectus supplement under Rule 424(b) under the Securities Act or other applicable provision of the Securities Act to appropriately amend the list of selling securityholders thereunder.
(c) Certificates (or reasonable evidence of issuance by book entry, as applicable) evidencing the Warrant Shares shall not contain any legend (including the legend set forth in Section 4.1(b) hereof): (i) while a registration statement (including the Registration Statement) covering the resale of such security is effective under the Securities Act or (ii) following any sale of such Warrant Shares pursuant to Rule 144. Pubco shall use commercially reasonable efforts to cause its counsel to issue a legal opinion to the Transfer Agent or the Purchaser promptly after the Effective Date if required by the Transfer Agent to effect the removal of the legend hereunder or if requested by the Purchaser, respectively, in each case, if the proposed sale is to be made pursuant to an effective registration statement or subject to an exemption from registration under the federal securities laws. If all or any portion of a Warrant is exercised at a time when there is an effective registration statement to cover the resale of the Warrant Shares, or if such Warrant Shares may be sold under Rule 144 and Pubco is then in compliance with the current public information required under Rule 144(c)(1) (or Rule 144(i)(2), if applicable), or if the Warrant Shares may be sold under Rule 144 without the requirement for Pubco to be in compliance with the current public information required under required under Rule 144(c)(1) (or Rule 144(i)(2), if applicable) as to such Warrant Shares and without volume or manner-of-sale restrictions or if such legend is not otherwise required under applicable requirements of the Securities Act (including judicial interpretations and pronouncements issued by the staff of the Commission) or as provided in the Warrants, then such Warrant Shares shall be issued free of all legends. Pubco agrees that following the Effective Date or at such time as such legend is no longer required under this Section 4.1(c), it will, no later than the number of Trading Days comprising the Standard Settlement Period (as defined below) following the delivery by a Purchaser to Pubco or the Transfer Agent of a certificate (or reasonable evidence of issuance by book entry, as applicable) representing Warrant Shares, as applicable, issued with a restrictive legend, deliver or cause to be delivered to the Purchaser a certificate (or reasonable evidence of issuance by book entry, as applicable) representing such shares that is free from all restrictive and other legends. Pubco may not make any notation on its records or give instructions to the Transfer Agent that enlarge the restrictions on transfer set forth in this Section 4.1. Certificates for Warrant Shares subject to legend removal
Annex O-21
hereunder shall be transmitted by the Transfer Agent to Pubco by crediting the account of the Purchaser’s prime broker with the Depository Trust Company System as directed by the Purchaser. As used herein, “Standard Settlement Period” means the standard settlement period, expressed in a number of Trading Days, on Pubco’s primary Trading Market with respect to the Common Stock as in effect on the date of delivery of a certificate (or reasonable evidence of issuance by book entry, as applicable) representing Warrant Shares, as applicable, issued with a restrictive legend.
(d) The Purchaser agrees with Pubco that the Purchaser will sell any Securities pursuant to either the registration requirements of the Securities Act, including any applicable prospectus delivery requirements, or an exemption therefrom, and that if Securities are sold pursuant to a Registration Statement, they will be sold in compliance with the plan of distribution set forth therein, and acknowledges that the removal of the restrictive legend from certificates (or reasonable evidence of issuance by book entry, as applicable) representing Securities as set forth in this Section 4.1 is predicated upon Pubco’s reliance upon this understanding.
4.2 Acknowledgment of Dilution. Pubco acknowledges that the issuance of the Securities may result in dilution of the outstanding shares of Common Stock, which dilution may be substantial under certain market conditions. Pubco further acknowledges that its obligations under the Transaction Documents, including, without limitation, its obligation to issue the Warrant Shares pursuant to the Transaction Documents, are unconditional and absolute and not subject to any right of set off, counterclaim, delay or reduction, regardless of the effect of any such dilution or any claim Pubco may have against the Purchaser and regardless of the dilutive effect that such issuance may have on the ownership of the other stockholders of Pubco.
4.3 Furnishing of Information; Public Information. Until the time that the Purchaser does not own any Securities, Pubco shall use commercially reasonable efforts to maintain the registration of the Common Stock under Section 12(b) or 12(g) of the Exchange Act and to timely file all reports required to be filed by the Company after the date hereof pursuant to the Exchange Act so long as Pubco remains subject to such reporting requirements.
4.4 Integration. Pubco shall not sell, offer for sale or solicit offers to buy or otherwise negotiate in respect of any security (as defined in Section 2 of the Securities Act) that would be integrated with the offer or sale of the Securities in a manner that would require the registration under the Securities Act of the sale of the Securities or that would be integrated with the offer or sale of the Securities for purposes of the rules and regulations of any Trading Market such that it would require stockholder approval prior to the closing of such other transaction unless stockholder approval is obtained before the closing of such subsequent transaction.
4.5 Exercise Procedures. The form of Notice of Exercise included in the Warrants sets forth the totality of the procedures required of the Purchaser in order to exercise the Warrants. Without limiting the preceding sentences, no ink-original Notice of Exercise shall be required, nor shall any medallion guarantee (or other type of guarantee or notarization) of any Notice of Exercise form be required in order to exercise the Warrants. No additional legal opinion, other information or instructions shall be required of the Purchaser to exercise its Warrants. Pubco shall honor exercises of the Warrants and shall deliver Warrant Shares in accordance with the terms, conditions and time periods set forth in the Transaction Documents.
4.6 Securities Laws Disclosure; Publicity. The Company and the Target shall within four Business Days of the date of the entry into the Business Combination Agreement (a) issue a press release disclosing the material terms of the transactions contemplated hereby and (b) file a Current Report on Form 8-K with the Commission (the “Disclosure Documents”). The Purchaser hereby consents to the publication and disclosure in any Disclosure Documents issued or filed by the SPAC Parties in connection with the execution and delivery of the Business Combination Agreement (and any amendment thereof) or this Agreement and the filing of any related documentation with the Commission (and, as and to the extent otherwise required by the federal securities laws or the Commission or any other securities authorities, any other documents or communications provided by the SPAC Parties to any governmental authority or to security holders of the SPAC Parties) of Purchaser’s identity and beneficial ownership of the Securities and the nature of Purchaser’s commitments, arrangements and understandings under and relating to this Agreement and, if deemed appropriate by the SPAC Parties, a copy of this Agreement or the form hereof. Purchaser will promptly provide any information reasonably requested by the SPAC Parties for any regulatory application or filing made or approval sought in connection with the Business Combination or the Closing (including filings with the Commission).
Annex O-22
4.7 Stockholder Rights Plan. No claim will be made or enforced by the SPAC Parties or, with the consent of the SPAC Parties, any other Person, that exclusively as a result of the transactions contemplated by this Agreement the Purchaser is an “Acquiring Person” under any control share acquisition, business combination, poison pill (including any distribution under a rights agreement) or similar anti-takeover plan or arrangement in effect or hereafter adopted by the SPAC Parties, or that the Purchaser could be deemed to trigger the provisions of any such plan or arrangement, by virtue of receiving Securities under the Transaction Documents.
4.8 Non-Public Information. From and after the issuance and filing of the Disclosure Documents, unless the Purchaser has obtained other material, non-public information through a prior relationship with the SPAC Parties or the Target or has otherwise obtained material, non-public information other than through the virtual data room established by the Placement Agent in connection with the Business Combination specifically for Purchasers who are to be cleansed upon the issuance and filing of the Disclosure Document, to the SPAC Parties’ knowledge, the Purchaser shall not be in possession of any material, non-public information of the SPAC Parties received from the SPAC Parties or any of their respective officers, directors, or employees or agents, and the Purchaser shall no longer be subject to any confidentiality or similar obligations under any current agreement, whether written or oral, with the SPAC Parties, the Placement Agent or any of its affiliates, relating to the transactions contemplated by this Agreement, and the SPAC Parties and the Target agree that neither they, nor any other Person acting on their behalf will provide the Purchaser or its agents or counsel with any information that constitutes, or the SPAC Parties and the Target reasonably believe constitutes, material non-public information, unless prior thereto the Purchaser shall have consented to the receipt of such information and agreed with the SPAC Parties and the Target to keep such information confidential.
4.9 Use of Proceeds. Pubco shall use the net proceeds from the sale of the Securities hereunder for general corporate and working capital purposes or for purposes set forth in accordance with the Business Combination Agreement or Merger Agreement, including the payment of cash consideration, each of the foregoing in Pubco’s exclusive discretion.
4.10 Reservation and Listing of Securities.
(a) Commencing on the Closing Date, Pubco shall maintain a reserve of the Required Minimum from its duly authorized shares of Common Stock for issuance pursuant to the Transaction Documents in such amount as may then be required to fulfill its obligations in full under the Transaction Documents. Commencing on the Closing Date, Pubco shall maintain a reserve of the maximum aggregate number of shares of Preferred Stock then issued or potentially issuable in the future pursuant to the Transaction Documents from its duly authorized shares of Preferred Stock for issuance pursuant to the Transaction Documents in such amount as may then be required to fulfill its obligations in full under the Transaction Documents.
(b) If, on any date following the Closing Date, the number of authorized but unissued (and otherwise unreserved) shares of Common Stock or Preferred Stock, as the case may be, is less than 100% of (i) the Required Minimum on such date, minus (ii) the number of shares of Common Stock or Preferred Stock previously issued pursuant to the Transaction Documents, then the Board of Directors shall use commercially reasonable efforts to amend Pubco’s certificate of incorporation to increase the number of authorized but unissued shares of Common Stock or Preferred Stock to at least the Required Minimum at such time (minus the number of shares of Common Stock or Preferred Stock previously issued pursuant to the Transaction Documents), as soon as possible and in any event not later than the 75th day after such date, provided that Pubco will not be required at any time to authorize a number of shares of Common Stock greater than the maximum remaining number of shares of Common Stock that could possibly be issued after such time pursuant to the Transaction Documents.
(c) Pubco shall, as applicable: (i) promptly after the Closing Date and in connection with the registration with the Commission of the Warrant Shares, in the manner required by the principal Trading Market, prepare and file with such Trading Market an additional shares listing application covering a number of shares of Common Stock at least equal to the Required Minimum on the date of such application, (ii) take all steps reasonably necessary to cause such shares of Common Stock to be approved for listing or quotation on such Trading Market as soon as practicable thereafter and to provide to the Purchaser evidence of such listing or quotation and (iii) use commercially reasonable efforts to maintain the listing or quotation of such Common Stock on any date at least equal to the Required Minimum on such date on such Trading Market
Annex O-23
or another Trading Market. Pubco agrees to maintain the eligibility of the Common Stock for electronic transfer through the DTC or another established clearing corporation, including, without limitation, by timely payment of fees to the DTC or such other established clearing corporation in connection with such electronic transfer.
(d) At the extraordinary general meeting of shareholders of Pubco to be held to obtain shareholder approval of inter alia the Business Combination, Pubco shall present to its shareholders a proposal providing for the approval of the issuance of all of the Securities in compliance with the rules and regulations of the principal Trading Market (without regard to any limitation on conversion or exercise thereof), with the recommendation of the Board of Directors that such proposal be approved, and Pubco shall solicit proxies from its shareholders in connection therewith in the same manner as all other management proposals in such proxy statement and all management-appointed proxyholders shall vote their proxies in favor of such proposal.
4.11 Certain Transactions and Confidentiality. The Purchaser covenants that neither it, nor any Affiliate acting on its behalf or pursuant to any understanding with it will execute any purchases or sales of any of Pubco’s securities during the period commencing with the execution of this Agreement and ending upon the issuance and filing of the Disclosure Documents. The Purchaser covenants that until such time as the transactions contemplated by this Agreement are publicly disclosed by Pubco pursuant to the initial press release and the Current Report on Form 8-K as described in Section 4.6, the Purchaser will maintain the confidentiality of the existence and terms of this transaction. Notwithstanding the foregoing, and notwithstanding anything contained in this Agreement to the contrary, Pubco expressly acknowledges and agrees that, (i) the Purchaser does not make any representation, warranty or covenant hereby that it will not engage in effecting transactions in any securities of Pubco after the issuance and filing of the Disclosure Documents and (ii) the Purchaser shall not be restricted or prohibited from effecting any transactions in any securities of Pubco in accordance with applicable securities laws from and after the issuance of the Disclosure Documents. Notwithstanding the foregoing, if the Purchaser is a multi-managed investment vehicle whereby separate portfolio managers manage separate portions of the Purchaser’s assets and the portfolio managers have no direct knowledge of the investment decisions made by the portfolio managers managing other portions of the Purchaser’s assets, the covenant set forth above shall only apply with respect to the portion of assets managed by the portfolio manager that made the investment decision to purchase the Securities covered by this Agreement. Notwithstanding anything in this Securities Purchase Agreement to the contrary, the SPAC Parties shall not publicly disclose the name of Purchaser or any of its affiliates, or include the name of Purchaser or any of its affiliates in any press release or in any filing with the Commission or any regulatory agency or trading market, without the prior written consent of Purchaser, except (i) as required by the federal securities law and (ii) to the extent such disclosure is required by law, at the request of the Staff or the Commission or regulatory agency or under the regulations of the stock exchange, in which case the SPAC Parties shall provide Purchaser with written notice (including by e-mail) of such permitted disclosure, and shall reasonably consult with the Purchaser regarding such disclosure.
4.12 Blue Sky Filings. The SPAC Parties shall take such action as the SPAC Parties shall reasonably determine is necessary in order to obtain an exemption for, or to qualify the Securities for, sale to the Purchaser at the Closing under applicable securities or Blue Sky Laws of the states of the United States.
4.13 Registration. In the event that the Warrant Shares are not registered in connection with the consummation of the Business Combination, Pubco agrees that, within 45 calendar days after the Closing, it will use commercially reasonable efforts to file with the Commission (at its sole cost and expense) a Registration Statement registering the resale of the Warrant Shares, and it shall use its commercially reasonable efforts to have the Registration Statement declared effective as soon as practicable after the filing thereof, but no later than the earlier of (i) 90 calendar days after the filing thereof (or 120 calendar days after the filing thereof if the Commission notifies Pubco that it will “review” the Registration Statement) and (ii) ten Business Days after Pubco is notified (orally or in writing, whichever is earlier) by the Commission that the Registration Statement will not be “reviewed” or will not be subject to further review. Pubco agrees to cause such Registration Statement, or another shelf registration statement that includes the Warrant Shares to be sold pursuant to this Agreement, to remain effective until the earliest of (i) the second anniversary of the Closing, (ii) the date on which the Purchaser ceases to hold any Warrants or Warrant Shares issued pursuant to this Agreement, or (iii) on the first date on which the Purchaser is able to sell all of its Warrant Shares issued pursuant to this Agreement under Rule 144 within 90 days without the public information, volume or manner of sale limitations of such rule. The Purchaser agrees to disclose its ownership to Pubco upon request to assist it in making the determination with respect to Rule 144 described in clause (iii) above. In no event shall the Purchaser be identified as a statutory
Annex O-24
underwriter in the Registration Statement unless in response to a comment or request from the staff of the Commission or another regulatory agency; provided, that if the Commission requests that the Purchaser be identified as a statutory underwriter in the Registration Statement, the Purchaser will have an opportunity to withdraw its Warrant Shares from the Registration Statement. Notwithstanding the foregoing, if the Commission prevents Pubco from including any or all of the shares proposed to be registered under the Registration Statement due to limitations on the use of Rule 415 of the Securities Act for the resale of the Warrant Shares by the applicable shareholders or otherwise, such Registration Statement shall register for resale such number of Warrant Shares which is equal to the maximum number of Warrant Shares as is permitted by the Commission. In such event, the number of Warrant Shares to be registered for each selling shareholder named in the Registration Statement shall be reduced pro rata among all such selling shareholders. Pubco may amend the Registration Statement so as to convert the Registration Statement to a Registration Statement on Form S-3 after Pubco becomes eligible to use such Form S-3. The Purchaser acknowledges and agrees that Pubco may suspend the use of any such registration statement if it determines that in order for such registration statement not to contain a material misstatement or omission, an amendment thereto would be needed, or if such filing or use could materially affect a bona fide business or financing transaction of Pubco or would require premature disclosure of information that would adversely affect Pubco that would at that time not otherwise be required in a current, quarterly, or annual report under the Exchange Act, provided, that, (I) Pubco shall not so delay filing or so suspend the use of the Registration Statement for a period of more than 90 consecutive days or more than a total of 120 calendar days in any 360 day period and (II) Pubco shall use commercially reasonable efforts to make such Registration Statement available for the sale by the Purchaser of such securities as soon as practicable thereafter. If so directed by Pubco, the Purchaser will destroy all copies of the prospectus covering the Warrant Shares in the Purchaser’s possession; provided, however, that this obligation to destroy all copies of the prospectus covering the Warrant Shares shall not apply (x) to the extent the Purchaser is required to retain a copy of such prospectus (A) in order to comply with applicable legal or regulatory requirements or (B) in accordance with a bona fide pre-existing document retention policy or (y) to copies stored electronically on archival servers as a result of automatic data back-up. Pubco’s obligations to include the Warrant Shares issued pursuant to this Agreement (or shares issued in exchange therefor) for resale in the Registration Statement are contingent upon the Purchaser furnishing in writing to Pubco such information regarding the Purchaser, the securities of Pubco held by the Purchaser and the intended method of disposition of such Warrant Shares, which shall be limited to non-underwritten public offerings, as shall be reasonably requested by Pubco to effect the registration of such Warrant Shares, and shall execute such documents in connection with such registration as Pubco may reasonably request that are customary of a selling shareholder in similar situations. The Purchaser acknowledges and agrees if it does not provide Pubco with such requested information, Pubco may not be able to register the Purchaser’s Warrant Shares. The Purchaser acknowledges that Pubco may file a copy of this Agreement (or form of this Agreement) with the Commission as an exhibit to a periodic report or a registration statement of Pubco.
4.14 Certain Tax Matters. The Parties agree to treat the Preferred Stock as equity of Pubco for U.S. federal income tax purposes and the Warrants as shares of Common Stock for U.S. federal income tax purposes unless otherwise required by a change in law after the date of this Agreement, a closing agreement with an applicable taxing authority, or a final judgment of a court of competent jurisdiction. The Parties agree to allocate the Purchaser’s Adjusted Subscription Amount between the Purchaser’s Preferred Stock and the Purchaser’s Warrants for U.S. federal (and applicable state and local) income tax purposes in the manner set forth on Schedule A, unless otherwise required by a change in law after the date of this Agreement, a closing agreement with an applicable taxing authority, or a final judgment of a court of competent jurisdiction. Pubco shall to provide to each Purchaser of Preferred Stock (a) on or prior to the Closing Date, with respect to the current taxable year, an estimate of the amount of Pubco’s current and accumulated earnings and profits for U.S. federal income tax purposes for such taxable year and (b) within ninety (90) days after the end of each taxable year of Pubco during which such Purchaser owns Preferred Stock (i) the amount of Pubco’s current and accumulated earnings and profits for U.S. federal income tax purposes for such taxable year and (ii) upon the reasonable request of the Purchaser, such other information requested by the Purchaser as may be necessary or helpful for a direct or indirect owner of such Preferred Stock to prepare its U.S. federal (and applicable state and local) income tax returns for such taxable year.
Annex O-25
ARTICLE 5
MISCELLANEOUS
5.1 Termination. This Agreement shall terminate and be void and of no further force and effect, and all rights and obligations of the parties hereunder shall terminate without any further liability on the part of any party in respect hereof, upon the earlier to occur of (a) the mutual written agreement of the parties hereto to terminate this Agreement, (b) the valid termination (for any reason) of the Business Combination Agreement in accordance with its terms by any party to the same or (c) 30 days after the Outside Date (as defined in the Business Combination Agreement as in effect on the date hereof), if the Closing has not occurred by such date (provided, that the automatic termination of this Agreement pursuant to this clause (c) shall not apply if the Purchaser’s breach of any of its covenants or obligations under this Agreement shall have proximately caused the failure of the consummation of the Transaction on or before the Outside Date). Additionally, (i) the SPAC Parties may terminate this Agreement with respect to the Purchaser upon a breach of any of the conditions set forth in Section 2.3(a) applicable to the Purchaser which causes such conditions not to be satisfied, and such breach has not been cured within 30 days or is incapable of being cured within 30 days, provided that the right to terminate this Agreement pursuant to this Section 5.1 shall not be available to the SPAC Parties at any time that the SPAC Parties have breached in any material respect any of the SPAC Parties’ representations, warranties, covenants or other agreements under this Agreement and such breach shall have proximately caused the failure of the consummation of the Business Combination, and shall not have been waived by the SPAC Parties; and (ii) the Purchaser may terminate this Agreement (X) upon a breach of any of the conditions set forth in Section 2.3(b) which causes such conditions not to be satisfied, and such breach has not been cured within 30 days or is incapable of being cured within 30 days, provided that the right to terminate this Agreement pursuant to this Section 5.1 shall not be available to the Purchaser at any time that the Purchaser has breached in any material respect any of the Purchaser’s representations, warranties, covenants or other agreements under this Agreement and such breach shall have proximately caused the failure of the consummation of the Business Combination, and shall not have been waived by the Purchaser or (Y) if the Closing shall not have occurred on or prior to the date on which the Target is permitted to terminate the Business Combination Agreement pursuant to Section 9.1(c) of the Business Combination Agreement, as such date may be amended or extend from time to time under the terms of the Business Combination Agreement. Notwithstanding the foregoing, nothing herein will relieve any party from liability for any intentional breach hereof prior to the time of termination, and each party will be entitled to any remedies at law or in equity to recover Losses arising from such intentional breach; provided, that in the event that the Business Combination Agreement or Merger Agreement is ever terminated by the SPAC Parties and/or the Target for any reason, the Purchaser hereby agrees not to indirectly assert a claim against the Target by funding the SPAC Parties or any other party to assert any such claim.
5.2 Fees and Expenses. Except as expressly set forth in the Transaction Documents, each party shall pay the fees and expenses of its advisers, counsel, accountants and other experts, if any, and all other expenses incurred by such party incident to the negotiation, preparation, execution, delivery and performance of this Agreement and the Transaction Documents. For the avoidance of doubt, Pubco shall pay all Transfer Agent fees (including, without limitation, any fees required for same-day processing of any instruction letter delivered by Pubco) and Warrant Agent fees, stamp or similar Taxes levied and all of DTC’s fees in connection with the delivery of any Securities to the Purchaser. Notwithstanding the foregoing, the Purchaser shall be reimbursed for all of its reasonable and documented out-of-pocket costs and expenses incurred in connection with the negotiation, execution and delivery of the Transaction Documents, including, without limitation, the reasonable and documented fees and expenses of legal counsel (i) prior to the Closing Date to the extent invoiced prior to such Closing Date by the Target or (ii) on the Closing Date to the extent invoiced at least three Business Days prior to the Closing Date or following the Closing Date by the Company or Pubco. This Section 5.2 shall survive the termination of this Securities Purchase Agreement.
5.3 Entire Agreement. The Transaction Documents, together with the exhibits and schedules thereto, contain the entire understanding of the parties with respect to the subject matter hereof and thereof and supersede all prior agreements and understandings, oral or written, with respect to such matters, which the parties acknowledge have been merged into such documents, exhibits and schedules.
5.4 Notices. Any and all notices or other communications or deliveries required or permitted to be provided hereunder shall be in writing and shall be deemed given and effective on the earliest of: (a) the time of transmission, if such notice or communication is delivered via email at the e-mail address as set forth on the signature pages attached hereto at or prior to 5:30 p.m. (New York City time) on a Trading Day, (b) the next Trading Day after the time of transmission, if such notice or communication is delivered via email attachment at the e-mail address as set forth on
Annex O-26
the signature pages attached hereto on a day that is not a Trading Day or later than 5:30 p.m. (New York City time) on any Trading Day, (c) the second Trading Day following the date of mailing, if sent by U.S. nationally recognized overnight courier service or (d) upon actual receipt by the party to whom such notice is required to be given. The address for such notices and communications shall be as set forth on the signature pages attached hereto.
5.5 Amendments; Waivers. No provision of this Agreement may be waived, modified, supplemented or amended except in a written instrument signed, in the case of an amendment, (a) (i) prior to the Closing, by the Company, the Target and the Purchaser and (ii) following the Closing, by Pubco, the Target and the Purchaser or, (b) in the case of a waiver, (i) prior to the Closing, by the Company, the Target or the Purchaser and (ii) following the Closing, by Pubco, the Target or the Purchaser, in each case as the case may be, dependent on the party against whom enforcement of any such waived provision is sought. No waiver of any default with respect to any provision, condition or requirement of this Agreement shall be deemed to be a continuing waiver in the future or a waiver of any subsequent default or a waiver of any other provision, condition or requirement hereof, nor shall any delay or omission of any party to exercise any right hereunder in any manner impair the exercise of any such right.
5.6 Headings. The headings herein are for convenience only, do not constitute a part of this Agreement and shall not be deemed to limit or affect any of the provisions hereof.
5.7 Successors and Assigns. This Agreement shall be binding upon and inure to the benefit of the parties and their successors and permitted assigns, except as otherwise provided herein. Neither the SPAC Parties nor the Target may assign this Agreement or any rights or obligations hereunder without the prior written consent of the other and the Purchaser (other than by merger). The Purchaser may assign any or all of its rights under this Agreement to any Person to whom the Purchaser assigns or transfers any Securities, provided that such transferee agrees in writing to be bound, with respect to the transferred Securities, by the provisions of the Transaction Documents that apply to the “Purchaser.”
5.8 No Third-Party Beneficiaries. The Placement Agent shall be the third party beneficiary of the representations and warranties of the SPAC Parties in Section 3.1 hereof and with respect to the representations and warranties of the Purchaser in Section 3.2 hereof. This Agreement is intended for the benefit of the parties hereto and their respective successors and permitted assigns and is not for the benefit of, nor may any provision hereof be enforced by, any other Person, except as otherwise set forth in this Section 5.8.
5.9 Governing Law. The Law of the State of Delaware shall govern (a) all claims or matters related to or arising from this Agreement (including any tort or non-contractual claims) and (b) any questions concerning the construction, interpretation, validity and enforceability hereof, and the performance of the obligations imposed by this Agreement, in each case without giving effect to any choice-of-law or conflict-of-law rules or provisions (whether of the State of Delaware or any other jurisdiction) that would cause the application of the Law of any jurisdiction other than the State of Delaware. Each of the parties submits to the exclusive jurisdiction of first, the Chancery Court of the State of Delaware or, in the event, but only in the event, that the Court of Chancery of the State of Delaware does not have subject matter jurisdiction, the Superior Court of the State of Delaware (Complex Commercial Division) or, if subject matter jurisdiction over the Proceeding is vested exclusively in the federal courts of the United States of America, the United States District Court for the District of Delaware, in any Proceeding arising out of or relating to this Agreement, agrees that all claims in respect of any such Proceeding shall be heard and determined in any such court, agrees not to bring any Proceeding arising out of or relating to this Agreement in any other courts, and hereby irrevocably waives, and agrees not to assert in any such Proceeding, any claim that it is not personally subject to the jurisdiction of such courts, or such courts are improper or inconvenient venue for such Proceeding. Each of the parties hereby irrevocably waives personal service of process and consents to process being served in any such suit, action or proceeding by mailing a copy thereof via registered or certified mail or overnight delivery (with evidence of delivery) to such party at the address in effect for notices under this Agreement and agrees that such service shall constitute good and sufficient service of process and notice thereof. Nothing in this Section 5.9, however, shall affect the right of any party to serve legal process in any other manner permitted by Law or at equity. Each party agrees that a final judgment in any Proceeding so brought shall be conclusive and may be enforced by suit on the judgment or in any other manner provided by Law or at equity.
5.10 Survival. Only the representations and warranties contained in Section 3.1, Section 3.2 and Section 3.3 herein shall survive the Closing and the delivery of the Securities.
Annex O-27
5.11 Execution. This Agreement may be executed in two or more counterparts, all of which when taken together shall be considered one and the same agreement and shall become effective when counterparts have been signed by each party and delivered to each other party, it being understood that the parties need not sign the same counterpart. In the event that any signature is delivered by e-mail delivery of a “.pdf” format data file, such signature shall create a valid and binding obligation of the party executing (or on whose behalf such signature is executed) with the same force and effect as if such “.pdf” signature page were an original thereof.
5.12 Severability. If any term, provision, covenant or restriction of this Agreement is held by a court of competent jurisdiction to be invalid, illegal, void or unenforceable, the remainder of the terms, provisions, covenants and restrictions set forth herein shall remain in full force and effect and shall in no way be affected, impaired or invalidated, and the parties hereto shall use their commercially reasonable efforts to find and employ an alternative means to achieve the same or substantially the same result as that contemplated by such term, provision, covenant or restriction. It is hereby stipulated and declared to be the intention of the parties that they would have executed the remaining terms, provisions, covenants and restrictions without including any of such that may be hereafter declared invalid, illegal, void or unenforceable.
5.13 Rescission and Withdrawal Right. Notwithstanding anything to the contrary contained in (and without limiting any similar provisions of) any of the other Transaction Documents, whenever the Purchaser exercises a right, election, demand or option under a Transaction Document and Pubco does not timely perform its related obligations within the periods therein provided, then the Purchaser may rescind or withdraw, in its sole discretion from time to time upon written notice to Pubco, any relevant notice, demand or election in whole or in part without prejudice to its future actions and rights; provided, however, that, in the case of a recission of an exercise of a Warrant, the Purchaser shall be required to return any shares of Common Stock subject to any exercise notice concurrently with the return to the Purchaser of the aggregate exercise price paid to Pubco for such shares and the restoration of the Purchaser’s right to acquire such shares pursuant to the Purchaser’s Warrant (including, issuance of a replacement warrant certificate evidencing such restored right).
5.14 Replacement of Securities. If any certificate or instrument evidencing any Securities is mutilated, lost, stolen or destroyed, Pubco shall issue or cause to be issued in exchange and substitution for and upon cancellation thereof (in the case of mutilation), or in lieu of and substitution therefor, a new certificate or instrument, but only upon receipt of evidence reasonably satisfactory to Pubco of such loss, theft or destruction. The applicant for a new certificate or instrument under such circumstances shall also pay any reasonable third-party costs (including customary indemnity) associated with the issuance of such replacement Securities.
5.15 Remedies. In addition to being entitled to exercise all rights provided herein or granted by law, including recovery of damages, each of the Purchaser, the Target and the SPAC Parties will be entitled to specific performance under this Agreement and the other Transaction Documents each is a party thereto. The parties agree that monetary damages will not be adequate compensation for any loss incurred by reason of any breach of obligations contained in the Transaction Documents and hereby agree to waive and not to assert in any Action for specific performance of any such obligation the defense that a remedy at law would be adequate.
5.16 Payment Set Aside. To the extent that the a SPAC Party makes a payment or payments to the Purchaser pursuant to any Transaction Document or the Purchaser enforces or exercises its rights thereunder, and such payment or payments or the proceeds of such enforcement or exercise or any part thereof are subsequently invalidated, declared to be fraudulent or preferential, set aside, recovered from, disgorged by or are required to be refunded, repaid or otherwise restored to such SPAC Party, a trustee, receiver or any other Person under any law (including, without limitation, any bankruptcy law, state or federal law, common law or equitable cause of action), then to the extent of any such restoration the obligation or part thereof originally intended to be satisfied shall be revived and continued in full force and effect as if such payment had not been made or such enforcement or setoff had not occurred.
5.17 Usury. To the extent it may lawfully do so, the Company (prior to the Closing) or Pubco (following the Closing), as applicable, hereby agrees not to insist upon or plead or in any manner whatsoever claim, and will resist any and all efforts to be compelled to take the benefit or advantage of, usury laws wherever enacted, now or at any time hereafter in force, in connection with any Action or Proceeding that may be brought by the Purchaser in order to enforce any right or remedy under any Transaction Document. Notwithstanding any provision to the contrary contained in any Transaction Document, it is expressly agreed and provided that the total liability of the Company (prior to the Closing) and Pubco (following the Closing), as applicable, under the Transaction Documents for payments in the nature of interest shall not exceed the maximum lawful rate authorized under applicable law (the “Maximum Rate”),
Annex O-28
and, without limiting the foregoing, in no event shall any rate of interest or default interest, or both of them, when aggregated with any other sums in the nature of interest that the Company (prior to the Closing) and Pubco (following the Closing), as applicable, may be obligated to pay under the Transaction Documents exceed such Maximum Rate. It is agreed that if the maximum contract rate of interest allowed by law and applicable to the Transaction Documents is increased or decreased by statute or any official governmental action subsequent to the date hereof, the new maximum contract rate of interest allowed by law will be the Maximum Rate applicable to the Transaction Documents from the effective date thereof forward, unless such application is precluded by applicable law. If under any circumstances whatsoever, interest in excess of the Maximum Rate is paid by the Company (prior to the Closing) or Pubco (following the Closing), as applicable, to the Purchaser with respect to Indebtedness evidenced by the Transaction Documents, such excess shall be applied by the Purchaser to the unpaid principal balance of any such Indebtedness or be refunded to the Company (prior to the Closing) or Pubco (following the Closing), as applicable, the manner of handling such excess to be at the Purchaser’s election.
5.18 Construction. The parties agree that each of them and/or their respective counsel have reviewed and had an opportunity to revise the Transaction Documents and, therefore, the normal rule of construction to the effect that any ambiguities are to be resolved against the drafting party shall not be employed in the interpretation of the Transaction Documents or any amendments thereto. In addition, each and every reference to share prices and shares of Common Stock in any Transaction Document shall be subject to adjustment for reverse and forward stock splits, stock dividends, stock combinations and other similar transactions of the Common Stock that occur after the date of this Agreement. In this Agreement, unless the context otherwise requires: (i) whenever required by the context, any pronoun used in this Agreement shall include the corresponding masculine, feminine or neuter forms, and the singular form of nouns, pronouns and verbs shall include the plural and vice versa; (ii) “including” (and with correlative meaning “include”) means including without limiting the generality of any description preceding or succeeding such term and shall be deemed in each case to be followed by the words “without limitation”; and (iii) the words “herein”, “hereto” and “hereby” and other words of similar import in this Agreement shall be deemed in each case to refer to this Agreement as a whole and not to any particular portion of this Agreement.
5.19 Trust Account Waiver. Purchaser acknowledges that the Company has established the Trust Account for the benefit of the Company’s public shareholders, which holds proceeds of its initial public offering. For and in consideration of the Company entering into this Agreement and for other good and valuable consideration, the receipt and sufficiency of which is hereby acknowledged, Purchaser, for itself and the Affiliates and Persons it has the authority to bind, hereby agrees it does not now and shall not at any time hereafter have any right, title, interest or claim of any kind in or to any assets in the Trust Account (or distributions therefrom to (a) the Company’s public shareholders upon the redemption of their shares and (b) the underwriters of the Company’s initial public offering in respect of their deferred underwriting commissions held in the Trust Account, in each case as set forth in the Trust Agreement (collectively, the “Trust Distributions”)), and hereby waives any claims it has or may have at any time solely against the Trust Account (including the Trust Distributions) as a result of, or arising out of, any discussions, Contracts or agreements (including this Agreement) among the SPAC Parties and Purchaser or the Purchaser’s equity holders and will not seek recourse against the Trust Account (including the Trust Distributions) for any reason whatsoever provided that nothing in this Section 5.19 shall limit any right to specifically enforce this Agreement pursuant to Section 5.15. Purchaser agrees and acknowledges that such irrevocable waiver is material to this Agreement and specifically relied upon by the Company and the Sponsor to induce the Company to enter into this Agreement, and the Purchaser further intends and understands such waiver to be Enforceable against the Purchaser and each of the Affiliates and Persons that it has the authority to bind under applicable Law. To the extent that the Purchaser or any of its Affiliates or Persons that it has the authority to bind commences any Proceeding against the SPAC Parties or any of their Affiliates based upon, in connection with, relating to or arising out of any matter relating to the Company or its representatives, which proceeding seeks, in whole or in part, monetary relief against the Company or its representatives, Purchaser hereby acknowledges and agrees that its Affiliates’ sole remedy shall be against assets of the SPAC Parties and their Affiliates not in the Trust Account and that such claim shall not permit Purchaser or such Affiliates (or any Person claiming on its behalf) to have any claim against the Trust Account (including the Trust Distributions) or any amounts contained in the Trust Account while in the Trust Account. Notwithstanding the foregoing, nothing in this Section 5.19 shall serve to limit or prohibit (i) Purchaser’s and any Purchaser equity holder’s right to pursue a claim against the SPAC Parties and their Affiliates for legal relief against assets held outside the Trust Account (other than the Trust Distributions) or pursuant to Section 5.15 for specific performance or other non-monetary relief, or (ii) any claims that the Purchaser or
Annex O-29
any Purchaser equityholder may have in the future against the SPAC Parties’ assets or funds that are not held in the Trust Account (including any funds that have been released from the Trust Account (other than the Trust Distributions) and any assets that have been purchased or acquired with any such funds) other than as contemplated by this Agreement.
5.20 NO LIABILITY UPON GOOD FAITH TERMINATION. OTHER THAN WITH RESPECT TO ANY LIABILITIES ARISING PURSUANT TO SECTION 5.2 ABOVE, NONE OF THE SPAC PARTIES, TARGET, ANY OF THEIR AFFILIATES, OR ANY OTHER PARTY TO THE BUSINESS COMBINATION AGREEMENT or Merger Agreement, OR ANY OF THEIR RESPECTIVE OFFICERS, DIRECTORS, EQUITYHOLDERS, MANAGERS, MEMBERS, ADVISORS OR LEGAL COUNSEL SHALL HAVE ANY LIABILITY (INCLUDING, BUT NOT LIMITED TO, AS A RESULT OF POTENTIAL LOST PROFITS AND OPPORTUNITIES) TO THE PURCHASER AS A RESULT OF THE TERMINATION OF THIS AGREEMENT AS A RESULT OF THE GOOD FAITH TERMINATION OF THE BUSINESS COMBINATION AGREEMENT or Merger Agreement BECAUSE OF A FAILURE OF A CLOSING CONDITION TO BE MET (SOLELY TO THE EXTENT SUCH FAILURE IS OUTSIDE OF THE CONTROL OF THE TARGET OR THE SPAC PARTIES, BUT REGARDLESS OF WHETHER THE BUSINESS COMBINATION AGREEMENT or Merger Agreement IS TERMINATED BY THE SPAC PARTIES OR TARGET).
5.21 WAIVER OF JURY TRIAL. EACH PARTY TO THIS AGREEMENT HEREBY IRREVOCABLY WAIVES ALL RIGHTS TO TRIAL BY JURY IN ANY PROCEEDING BROUGHT TO RESOLVE ANY DISPUTE BETWEEN OR AMONG ANY OF THE PARTIES (WHETHER ARISING IN CONTRACT, TORT OR OTHERWISE) ARISING OUT OF, CONNECTED WITH, RELATED OR INCIDENTAL TO THIS AGREEMENT, THE TRANSACTIONS CONTEMPLATED HEREBY AND/OR THE RELATIONSHIPS ESTABLISHED AMONG THE PARTIES UNDER THIS AGREEMENT. THE PARTIES FURTHER WARRANT AND REPRESENT THAT EACH HAS REVIEWED THIS WAIVER WITH ITS LEGAL COUNSEL, AND THAT EACH KNOWINGLY AND VOLUNTARILY WAIVES ITS JURY TRIAL RIGHTS FOLLOWING CONSULTATION WITH LEGAL COUNSEL.
(Signature Pages Follow)
Annex O-30
IN WITNESS WHEREOF, the parties hereto have caused this Securities Purchase Agreement to be duly executed by their respective authorized signatories as of the date first indicated above.
|
EQV VENTURES ACQUISITION CORP. |
Address for Notice: |
|||||
|
EQV Ventures Acquisition Corp. |
||||||
|
1090 Center Drive |
||||||
|
Park City, UT 84098 |
||||||
|
Attention: Tyson Taylor |
||||||
|
By: |
/s/ Tyson Taylor |
|||||
|
Name: |
Tyson Taylor |
|||||
|
Title: |
Authorized Signatory |
[***] |
||||
With a copy to (which shall not constitute notice):
Kirkland & Ellis LLP
609 Main Street
|
Attention: |
William J. Benitez, P.C. |
|
|
Julian Seiguer, P.C. |
[***]
[REMAINDER OF PAGE INTENTIONALLY
LEFT BLANK SIGNATURE PAGE FOR
TARGET FOLLOWS]
[SIGNATURE PAGES TO
SECURITIES PURCHASE AGREEMENT]
Annex O-31
IN WITNESS WHEREOF, the parties hereto have caused this Securities Purchase Agreement to be duly executed by their respective authorized signatories as of the date first indicated above.
|
PROMETHEUS PUBCO INC. |
Address for Notice: |
|||||
|
Prometheus PubCo Inc. |
||||||
|
1090 Center Drive |
||||||
|
Park City, UT 84098 |
||||||
|
Attention: Tyson Taylor |
||||||
|
By: |
/s/ Tyson Taylor |
|||||
|
Name: |
Tyson Taylor |
|||||
|
Title: |
Authorized Signatory |
[***] |
||||
With a copy to (which shall not constitute notice):
Kirkland & Ellis LLP
609 Main Street
|
Attention: |
William J. Benitez, P.C. |
|
|
Julian Seiguer, P.C. |
[***]
[REMAINDER OF PAGE INTENTIONALLY
LEFT BLANK ADDITIONAL SIGNATURE PAGE FOR
TARGET FOLLOWS]
[SIGNATURE PAGES TO
SECURITIES PURCHASE AGREEMENT]
Annex O-32
IN WITNESS WHEREOF, the parties hereto have caused this Securities Purchase Agreement to be duly executed by their respective authorized signatories as of the date first indicated above.
|
PRESIDIO INVESTMENT HOLDINGS LLC |
Address for Notice: |
|||||
|
Presidio Investment Holdings LLC |
||||||
|
500 W. 7th Street |
||||||
|
Suite 1500 |
||||||
|
Fort Worth, Texas 76102 |
||||||
|
By: |
/s/ Brett J. Barnes |
|||||
|
Name: |
Brett J. Barnes |
|||||
|
Title: |
Executive Vice President & General Counsel |
[***] |
||||
With a copy to (which shall not constitute notice):
Sidley Austin LLP
1999 Avenue of the Stars
17th Floor
Los Angeles, California 90067
|
Attention: |
Joshua G. DuClos |
|
|
Jeremy B. Pettit |
||
|
Jocelyne E. Kelly |
[***]
[REMAINDER OF PAGE INTENTIONALLY
LEFT BLANK ADDITIONAL SIGNATURE PAGE FOR
TARGET FOLLOWS]
[SIGNATURE PAGES TO
SECURITIES PURCHASE AGREEMENT]
Annex O-33
IN WITNESS WHEREOF, the undersigned has caused this Securities Purchase Agreement to be duly executed by its authorized signatory as of the date first indicated above.
Name of Purchaser: JPMorgan Core Plus Bond Fund
By: JPMorgan Investment Management Inc., as Investment Advisor and Representative for JPMorgan Core Plus Bond Fund
|
Signature of Authorized Signatory of Purchaser: |
/s/ Kent Weber |
|||
|
Name of Authorized Signatory: |
Kent Weber |
|||
|
Title of Authorized Signatory: |
Managing Director |
[***]
Address for Notice to Purchaser:
c/o JPMorgan Investment Management Inc.
1111 Polaris Parkway
Columbus, OH 43240
Attn: Kent Weber
Title: Managing Director
[***]
and
Attn: Andrew Melchiorre
Title: Managing Director
[***]
and
Attn: Jaden O’Neal
Title: Associate
[***]
and
Attn: Ashley Sorensen
Title: Vice President
[***]
Address for Delivery of Securities to Purchaser (if not same as address for notice):
JPMorgan Chase & Co.
4 Chase Metro Tech Center
3rd Floor West
Brooklyn, NY 11245
Attn: Physical Receives –Anthony Zuppa
[***]
[PURCHASER SIGNATURE PAGES TO EQV VENTURES ACQUISITION CORP SECURITIES PURCHASE AGREEMENT]
Annex O-34
With a copy to (which shall not constitute notice):
Orrick, Herrington & Sutcliffe LLP
51 West 52nd Street
New York, NY 10019
Attn: Leah Sanzari
[***]
and
Attn: Alice Hsu
[***]
and
Attn: Mitchell Naumoff
[***]
[PURCHASER SIGNATURE PAGES TO EQV VENTURES ACQUISITION CORP SECURITIES PURCHASE AGREEMENT]
Annex O-35
IN WITNESS WHEREOF, the undersigned has caused this Securities Purchase Agreement to be duly executed by its authorized signatory as of the date first indicated above.
Name of Purchaser: JPMorgan Income ETF
By: JPMorgan Investment Management Inc., as Investment Advisor and Representative for JPMorgan Income ETF
|
Signature of Authorized Signatory of Purchaser: |
/s/ Kent Weber |
|||
|
Name of Authorized Signatory: |
Kent Weber |
|||
|
Title of Authorized Signatory: |
Managing Director |
[***]
Address for Notice to Purchaser:
c/o JPMorgan Investment Management Inc.
1111 Polaris Parkway
Columbus, OH 43240
Attn: Kent Weber
Title: Managing Director
[***]
and
Attn: Andrew Melchiorre
Title: Managing Director
[***]
and
Attn: Jaden O’Neal
Title: Associate
[***]
and
Attn: Ashley Sorensen
Title: Vice President
[***]
Address for Delivery of Securities to Purchaser (if not same as address for notice):
JPMorgan Chase & Co.
4 Chase Metro Tech Center
3rd Floor West
Brooklyn, NY 11245
Attn: Physical Receives –Anthony Zuppa
[***]
[PURCHASER SIGNATURE PAGES TO EQV VENTURES ACQUISITION CORP SECURITIES PURCHASE AGREEMENT]
Annex O-36
With a copy to (which shall not constitute notice):
Orrick, Herrington & Sutcliffe LLP
51 West 52nd Street
New York, NY 10019
Attn: Leah Sanzari
[***]
and
Attn: Alice Hsu
[***]
and
Attn: Mitchell Naumoff
[***]
[PURCHASER SIGNATURE PAGES TO EQV VENTURES ACQUISITION CORP SECURITIES PURCHASE AGREEMENT]
Annex O-37
IN WITNESS WHEREOF, the undersigned has caused this Securities Purchase Agreement to be duly executed by its authorized signatory as of the date first indicated above.
Name of Purchaser: JPMorgan Core Plus Bond ETF
By: JPMorgan Investment Management Inc., as Investment Advisor and Representative for JPMorgan Core Plus Bond ETF
|
Signature of Authorized Signatory of Purchaser: |
/s/ Kent Weber |
|||
|
Name of Authorized Signatory: |
Kent Weber |
|||
|
Title of Authorized Signatory: |
Managing Director |
[***]
Address for Notice to Purchaser:
c/o JPMorgan Investment Management Inc.
1111 Polaris Parkway
Columbus, OH 43240
Attn: Kent Weber
Title: Managing Director
[***]
and
Attn: Andrew Melchiorre
Title: Managing Director
[***]
and
Attn: Jaden O’Neal
Title: Associate
[***]
and
Attn: Ashley Sorensen
Title: Vice President
[***]
Address for Delivery of Securities to Purchaser (if not same as address for notice):
JPMorgan Chase & Co.
4 Chase Metro Tech Center
3rd Floor West
Brooklyn, NY 11245
Attn: Physical Receives –Anthony Zuppa
[***]
[PURCHASER SIGNATURE PAGES TO EQV VENTURES ACQUISITION CORP SECURITIES PURCHASE AGREEMENT]
Annex O-38
With a copy to (which shall not constitute notice):
Orrick, Herrington & Sutcliffe LLP
51 West 52nd Street
New York, NY 10019
Attn: Leah Sanzari
[***]
and
Attn: Alice Hsu
[***]
and
Attn: Mitchell Naumoff
[***]
[PURCHASER SIGNATURE PAGES TO EQV VENTURES ACQUISITION CORP SECURITIES PURCHASE AGREEMENT]
Annex O-39
IN WITNESS WHEREOF, the undersigned has caused this Securities Purchase Agreement to be duly executed by its authorized signatory as of the date first indicated above.
Name of Purchaser: JPMorgan Income Fund
By: JPMorgan Investment Management Inc., as Investment Advisor and Representative for JPMorgan Income Fund
|
Signature of Authorized Signatory of Purchaser: |
/s/ Kent Weber |
|||
|
Name of Authorized Signatory: |
Kent Weber |
|||
|
Title of Authorized Signatory: |
Managing Director |
[***]
Address for Notice to Purchaser:
c/o JPMorgan Investment Management Inc.
1111 Polaris Parkway
Columbus, OH 43240
Attn: Kent Weber
Title: Managing Director
[***]
and
Attn: Andrew Melchiorre
Title: Managing Director
[***]
and
Attn: Jaden O’Neal
Title: Associate
[***]
and
Attn: Ashley Sorensen
Title: Vice President
[***]
Address for Delivery of Securities to Purchaser (if not same as address for notice):
JPMorgan Chase & Co.
4 Chase Metro Tech Center
3rd Floor West
Brooklyn, NY 11245
Attn: Physical Receives –Anthony Zuppa
[***]
[PURCHASER SIGNATURE PAGES TO EQV VENTURES ACQUISITION CORP SECURITIES PURCHASE AGREEMENT]
Annex O-40
With a copy to (which shall not constitute notice):
Orrick, Herrington & Sutcliffe LLP
51 West 52nd Street
New York, NY 10019
Attn: Leah Sanzari
[***]
and
Attn: Alice Hsu
[***]
and
Attn: Mitchell Naumoff
[***]
[PURCHASER SIGNATURE PAGES TO EQV VENTURES ACQUISITION CORP SECURITIES PURCHASE AGREEMENT]
Annex O-41
IN WITNESS WHEREOF, the undersigned has caused this Securities Purchase Agreement to be duly executed by its authorized signatory as of the date first indicated above.
Name of Purchaser: Adage Capital Partners, L.P.
|
Signature of Authorized Signatory of Purchaser: |
/s/ Daniel J. Lehan |
|||
|
Name of Authorized Signatory: |
Daniel J. Lehan |
|||
|
Title of Authorized Signatory: |
COO & CCO |
[***]
Address for Notice to Purchaser:
200 Clarendon St. 52nd Floor
Boston, MA 02116
Attn: Operations Team
[***]
[SIGNATURE PAGES TO
SECURITIES PURCHASE AGREEMENT]
Annex O-42
IN WITNESS WHEREOF, the undersigned has caused this Securities Purchase Agreement to be duly executed by its authorized signatory as of the date first indicated above.
Name of Purchaser: Ghisallo Master Fund LP
|
Signature of Authorized Signatory of Purchaser: |
/s/ Michael Germino |
|||
|
Name of Authorized Signatory: |
Michael Germino |
|||
|
Title of Authorized Signatory: |
Authorized Signatory |
[***]
Address for Notice to Purchaser:
190 Elgin Avenue, George Town
Grand Cayman, CI KYI-9008
Attn: Legal Dept
[***]
Address for Delivery of Securities to Purchaser (if not same as address for notice):
c/o Ghisallo Capital Management LLC
240 Newbury Street, Fl 2
Boston, MA 02116
Attn: Legal Dept.
[***]
[SIGNATURE PAGES TO
SECURITIES PURCHASE AGREEMENT]
Annex O-43
SCHEDULE A
|
Name of Purchaser |
Subscription |
Adjusted |
Shares of |
Warrants |
Subscription |
Subscription |
||||||
|
TOTAL |
Schedule A
Annex O-44
ANNEX A
Accredited Investor Status
The Purchaser represents and warrants that the Purchaser is an “accredited investor” (an “Accredited Investor”) as such term is defined in Rule 501(a) of Regulation D under the U.S. Securities Act of 1933, as amended (the “Securities Act”), for one or more of the reasons specified below (please check all boxes that apply):
For Natural Persons
The Purchaser is a natural person and (please check all boxes that apply):
|
☐ |
has an individual net worth or a joint net worth with the Purchaser’s Spousal Equivalent1 in excess of $1,000,000 (determined by subtracting total liabilities from total assets)2; |
|
|
☐ |
had an individual income in excess of $200,000 (or a joint income together with the Purchaser’s spouse or Spousal Equivalent in excess of $300,000) in each of the two most recently completed calendar years, and reasonably expects to have an individual income in excess of $200,000 (or a joint income together with the Purchaser’s spouse or Spousal Equivalent in excess of $300,000) in the current calendar year; |
|
|
☐ |
holds in good standing one or more of the following professional certifications: General Securities Representative license (Series 7), Private Securities Offerings Representative license (Series 82), or Investment Adviser Representative license (Series 65); |
|
|
☐ |
is a director, executive officer or general partner of the Company, which is the issuer of the securities being offered or sold; and/or |
|
|
☐ |
is a “family client,” as defined in Rule 202(a)(11)(G)-1 under the U.S. Investment Advisers Act of 1940, as amended (the “Advisers Act”), whose prospective investment in the Partnership is directed by that person’s Qualified Family Office (as defined below). |
For Entities
The Purchaser is an entity and (please check all boxes that apply):
|
☐ |
is a corporation, partnership, limited liability company, Massachusetts or similar business trust or organization described in Section 501(c)(3) of the U.S. Internal Revenue Code of 1986, as amended, not formed for the specific purpose of acquiring interests in the Partnership that has total assets in excess of $5,000,000; |
|
|
☐ |
is a bank as defined in Section 3(a)(2) of the Securities Act, a savings and loan association, or other institution defined in Section 3(a)(5)(A) of the Securities Act acting in either its individual or fiduciary capacity (this includes a trust for which a bank acts as trustee and exercises investment discretion with respect to the trust’s decision to invest in the Partnership); |
|
|
☐ |
is a broker dealer registered pursuant to Section 15 of the U.S. Securities Exchange Act of 1934, as amended (the “Exchange Act”); |
|
|
☐ |
is an investment adviser registered pursuant to Section 203 of the Advisers Act, or registered pursuant to the laws of a U.S. state; |
____________
1 “Spousal Equivalent” means the Purchaser’s spouse or a cohabitant occupying a relationship generally equivalent to that of a spouse.
2 For purposes of calculating the Purchaser’s net worth or joint net worth with the Purchaser’s Spousal Equivalent, the calculation should exclude the Purchaser’s primary residence and indebtedness thereon up to the gross value of such residence; provided, that if the amount of such indebtedness outstanding at the time of Purchaser’s admission to the Partnership would exceed the amount of such indebtedness outstanding 60 days before such time, other than as a result of the acquisition of the primary residence, the amount of such excess shall be included as a liability in the determination of Purchaser’s net worth. Further, for purposes of calculating the joint net worth of the Purchaser and the Purchaser’s Spousal Equivalent, the assets of the Purchaser and Spousal Equivalent need not be held jointly.
Annex O-45
|
☐ |
is an investment adviser relying on the exemption from registering with the U.S. Securities and Exchange Commission under Section 203(l) or (m) of the Advisers Act; |
|
|
☐ |
is an insurance company as defined in Section 2(a)(13) of the Securities Act; |
|
|
☐ |
is an investment company registered under the U.S. Investment Company Act of 1940, as amended (the “Investment Company Act”), or a business development company as defined in Section 2(a)(48) of the Investment Company Act; |
|
|
☐ |
is a Small Business Investment Company licensed by the U.S. Small Business Administration under Section 301(c) or (d) of the U.S. Small Business Investment Act of 1958, as amended; |
|
|
☐ |
is a Rural Business Investment Company as defined in Section 384A of the Consolidated Farm and Rural Development Act of 1972, as amended; |
|
|
☐ |
is a plan established and maintained by a state, its political subdivisions, or an agency or instrumentality of a state or its political subdivisions, for the benefit of employees, having total assets in excess of $5,000,000; |
|
|
☐ |
is an employee benefit plan within the meaning of the U.S. Employee Retirement Income Security Act of 1974, as amended (“ERISA”), (a) for which the investment decision to acquire an interest in the Partnership is being made by a plan fiduciary, as defined in Section 3(21) of ERISA, that is either a bank, savings and loan association, insurance company, or registered investment adviser, (b) which has total assets in excess of $5,000,000, or (c) which is self-directed, with the investment decisions made solely by persons who are Accredited Investors; |
|
|
☐ |
is a private business development company as defined in Section 202(a)(22) of the Advisers Act; |
|
|
☐ |
is a trust not formed for the specific purpose of acquiring interests in the Partnership with total assets in excess of $5,000,000 and directed by a person who has such knowledge and experience in financial and business matters as to be capable of evaluating the merits and risks of investing in the Partnership; |
|
|
☐ |
is a revocable trust (including a revocable trust formed for the specific purpose of acquiring an interest in the Partnership) and the grantor or settlor of such trust is an Accredited Investor; |
|
|
☐ |
is a “family office” as defined in Rule 202(a)(11)(G)-1 under the Advisers Act, (a) with assets under management in excess of $5,000,000, (b) that was not formed for the specific purpose of acquiring interests in the Partnership, and (c) whose prospective investment in the Partnership is directed by a person who has such knowledge and experience in financial and business matters that such family office is capable of evaluating the merits and risks of an investment in the Partnership (such a family office, a “Qualified Family Office”); |
|
|
☐ |
is a “family client,” as defined in Rule 202(a)(11)(G)-1 under the Advisers Act, whose prospective investment in the Partnership is directed by its Qualified Family Office; |
|
|
☐ |
is an entity of a type not listed above that (i) was not formed for the specific purpose of acquiring interests in the Partnership and (ii) that owns “investments” (as defined in Rule 2a51-1(b) under the Investment Company Act) in excess of $5,000,000; and/or |
|
|
☐ |
is an entity in which each equity owner is an Accredited Investor.3 |
Agreed and Accepted (Individual):
Name:_______________________
By: ___________________________
Agreed and Accepted (Entity):
Entity:_______________________
By: ___________________________
Name: _________________________
Title: ___________________________
____________
3 For purposes of selecting this response, it is permissible to look through various forms of equity ownership to natural persons. Those natural persons and all other equity owners of the entity seeking Accredited Investor status must be Accredited Investors.
Annex O-46
EXHIBIT A
Presidio Production Company
Certificate of Designation
Of
Preferences,
Rights and Limitations
of
Series A Perpetual Preferred Stock
Pursuant to Section 151(g) of the
Delaware General Corporation Law
The undersigned, [—], does hereby certify that:
1. He is the [Officer] of [Presidio Production Company], a Delaware corporation (the “Company”).
2. The Company is authorized to issue [—] shares of preferred stock, none of which have been issued.
3. The following resolutions were duly adopted by the board of directors of the Company (the “Board of Directors”):
WHEREAS, the certificate of incorporation of the Company provides for a class of its authorized stock known as preferred stock, consisting of [—] shares, $0.0001 par value per share, issuable from time to time in one or more series;
WHEREAS, the Board of Directors is authorized to fix the dividend rights, dividend rate, voting rights, rights and terms of redemption, and liquidation preferences of any wholly unissued series of preferred stock and the number of shares constituting any series and the designation thereof, of any of them, subject to the limitations under applicable Delaware law, and in each case without any stockholder approval; and
WHEREAS, it is the desire of the Board of Directors, pursuant to its authority as aforesaid, to fix the rights, preferences, restrictions and other matters relating to a series of the preferred stock, which shall consist of up to [—] shares of the preferred stock to be known as “Series A Perpetual Preferred Stock” which the Company has the authority to issue, as follows:
NOW, THEREFORE, BE IT RESOLVED, that the Board of Directors does hereby provide for the issuance of a series of preferred stock for cash or exchange of other securities, rights or property and does hereby fix and determine the rights, preferences, restrictions and other matters relating to such series of preferred stock as follows:
Terms of Series A Perpetual Preferred Stock
Section 1 Definitions. For the purposes hereof, the following terms shall have the following meanings:
“Accrued Dividend” shall have the meaning set forth in Section 3(c).
“Affiliate” means any Person that, directly or indirectly through one or more intermediaries, controls or is controlled by or is under common control with a Person, as such terms are used in and construed under Rule 405 of the Securities Act.
“Applicable Dividend Rate” shall have the meaning set forth in Section 3(a).
“Asset Sale Net Proceeds” means (a) the cash proceeds actually received by the Company Group in respect of any sale or other disposition of assets of the Company Group (including, for the avoidance of doubt, with regard to any contingent or deferred proceeds, only as and when received), minus (b) the sum (without duplication) of (i) all reasonable and documented out-of-pocket fees, costs, charges, and expenses incurred by the Company Group directly related to such sale or disposition, (ii) the amount of indebtedness required to be repaid as a result of such sale or disposition to repay indebtedness secured by such asset or otherwise subject to mandatory prepayment as a result of such sale or disposition, in each case, including accrued but unpaid interest thereon, any prepayment premiums or penalties payable with respect thereto, and any breakage or similar fees payable with respect thereto, (iii) the amount of all taxes paid (or reasonably estimated to be payable by any Company Group member or any affiliate thereof
Annex O-47
and including any tax distributions made) and the amount of any escrows established to fund contingent liabilities reasonably estimated to be payable, in each case that are directly attributable to such sale or disposition, and (iv) amounts provided as a reserve in accordance with GAAP against any liabilities under any indemnification obligation, purchase price adjustment, or other obligation or liability associated with such sale or disposition.
“Barrel of Oil Equivalent” or “BOE” means the volumetric equivalent of six mcf of wellhead natural gas or one bbl of oil, natural gas liquids and condensates.
“Business Day” means any day other than Saturday, Sunday or other day on which commercial banks in The City of New York are authorized or required by law to remain closed.
“Cash Dividend” shall have the meaning set forth in Section 3(a).
“Class A Common Stock” means the Class A common stock of the Company, par value $0.0001 per share.
“Closing” means the closing of the purchase and sale of the Securities pursuant to Section 2.1 of the Purchase Agreement.
“Closing Date” means the Trading Day on which all of the Transaction Documents have been executed and delivered by the applicable parties thereto and all conditions precedent to (i) each Holder’s obligations to pay for the Securities and (ii) the Company’s obligations to deliver the Securities have been satisfied or waived.
“Collateral Ratio” means, as of any date of determination, the ratio (which shall be expressed as a percentage) of (i) the sum of (a) the aggregate principal amount of all indebtedness for borrowed money of the Company Group (determined on a consolidated basis) as of such date plus (b) the aggregate amount of Liquidation Preference calculated for all Preferred Shares outstanding as of such date minus (c) the amount of all cash and cash equivalents of the Company Group as shown in the books and records of the Company Group, in each case, as of the relevant date divided by (ii) the sum of (a) PV-10 Value as of such date plus (b) the Hedge Mark-to-Market Value as of such date.
“Collateral Ratio Equity Cure Recalculation” shall have the meaning set forth in Section 3(f).
“Commission” means the United States Securities and Exchange Commission.
“Commodity Swap Transaction” means a Swap Transaction pertaining to hedges of commodity prices for the production of crude oil, natural gas or natural gas liquids.
“Common Stock” means the Class A Common Stock and the Class B common stock of the Company, par value $0.0001 per share, and any other class of securities into which such securities may hereafter be reclassified or changed.
“Company Group” means the Company and its Subsidiaries.
“Company Notice” shall have the meaning set forth in Section 7(a).
“Debt Documents” means, collectively, (a) the Amended and Restated Indenture, dated as of July 18, 2023, by and among Presidio Finance LLC, Presidio Finance Nominee Corp., and UMB Bank, N.A. and (b) [•].1
“Delaware Courts” shall have the meaning set forth in Section 13(d).
“Dividend Payment Date” shall have the meaning set forth in Section 3(c).
“EBITDAX” means, for any period, the net income (or loss) of the Company and its Subsidiaries on a consolidated basis for such period plus, without duplication and to the extent deducted in the calculation of such net income (or loss) for such period (except with respect to clause (n) of this definition), the sum of the amounts for such period included (except with respect to clause (n) of this definition) in determining such net income (or loss) in respect of (a) the aggregate amount of interest expense for such period, (b) the aggregate amount of federal, state, local and non-U.S. income, excise and franchise tax expense, margin tax expense and tax distributions made for such period, (c) all amounts attributable to depletion, depreciation and amortization (including amortization of deferred loan costs) for such period, (d) all other non-cash losses, charges, or items for such period, (e) all reasonable well workover expenses incurred during such period, including those associated with recompletions and activities to increase production
____________
1 Note to Draft: To describe the RBL entered into at closing.
Annex O-48
but excluding maintenance capital expenditures, (f) all exploration costs for such period (including all drilling, completion, geological and geophysical costs), (g) all costs, fees, charges, and expenses incurred in connection with (i) preparing, negotiating, executing, or amending or otherwise modifying any agreement governing the indebtedness of the Company or any of its Subsidiaries or the Transaction Documents and (ii) acquisitions, investments, dispositions, equity issuances, and incurrences of indebtedness, in each case, for such period, (h) all noncash executive compensation expenses for such period, (i) all equity earnings or losses in Subsidiaries, joint ventures or other minority investments, (j) all other immaterial non-operating expenses, (k) all of the minority interest expense consisting of Subsidiary income attributable to minority equity interests of third parties in any non-wholly-owned Subsidiary in such period or any prior period, except to the extent of dividends received on equity interests held by third parties, (l) accretion of asset retirement obligations in accordance with SFAS No. 143, Accounting for Asset Retirement Obligations, and any similar accounting in prior periods or any other deductions, costs and expenses related to asset retirement and decommissioning costs, (m) all losses from dispositions of assets (other than hydrocarbons in the ordinary course of business) and any other extraordinary, unusual or non-recurring expenses, losses, fees, costs, or charges, and (n) all operating expense reductions and other operating improvements or synergies determined in good faith by the Company to be reasonably expected to result from any acquisition, merger, disposition or operational change (provided that such operating expense reductions and other operating improvements or synergies are (i) reasonably identifiable and factually supportable and (ii) realized within 18 months of the date on which such acquisition, merger, disposition or operational change is consummated), minus all noncash income included in such net income (or loss) that has not been set forth above, in each case as determined on a consolidated basis with respect to the Company and its Subsidiaries and (to the extent applicable) in accordance with GAAP; provided, that if at any time during such period the Company or any Subsidiary shall have made a material disposition or a material acquisition, EBITDAX for such period shall be calculated on a pro forma basis as if such disposition or acquisition had occurred on the first day of such period.
“Excess Cash” means, as of any date of determination, all unrestricted cash funds and cash equivalents recorded on the balance sheet, in accordance with GAAP, of the Company and its Subsidiaries and on hand on such date from any source in excess of $15,000,000.
“FCF EBITDAX” means (a) for any FCF Rolling Period included in the table below, EBITDAX for such FCF Rolling Period multiplied by the factor in the below table and (b) for any other FCF Rolling Period, EBITDAX.
|
FCF Rolling Period Ending |
Factor |
|
|
March 31, 2026 |
4 |
|
|
June 30, 2026 |
2 |
|
|
September 30, 2026 |
4/3 |
“FCF Rolling Period” means (a) the Fiscal Quarter ending on March 31, 2026, (b) the period of two consecutive Fiscal Quarters ending on June 30, 2026, (c) the period of three consecutive Fiscal Quarters ending on September 30, 2026, and (d) each period of four consecutive Fiscal Quarters ending on December 31, 2026 or on any date thereafter.
“Fixed Charge Coverage Ratio” shall mean, as of any date of determination, the ratio of (a) FCF EBITDAX for the most recently completed FCF Rolling Period to (b) the sum (without duplication) of (i) interest expense of the Company Group with respect to the Company Group’s indebtedness and any scheduled principal payments under the Debt Documents for borrowed money plus (ii) the scheduled cash dividend payments made by the Company on the Preferred Stock pursuant to the terms hereof, in each case, during such period.
“Fixed Charge Coverage Ratio Equity Cure Recalculation” shall have the meaning set forth in Section 3(f).
“Forecasted PDP Reserve Production” shall mean, for any period, the forecasted production of crude oil, natural gas liquids or natural gas (measured by Barrel of Oil Equivalent, not sales price) for such period from the Company Group’s proved developed producing reserves, as forecasted in the most recent Reserve Report.
“Governing Documents” means (a) in the case of a corporation or exempted company, its certificate of incorporation (or analogous document) and bylaws or memorandum and articles of association, in each case, as amended and/or restated from time to time (as applicable), (b) in the case of a limited liability company, its certificate of formation or registration (or analogous document) and limited liability company operating agreement or limited
Annex O-49
liability company agreement, in each case, as amended and/or restated from time to time, or (c) in the case of a Person other than a corporation, exempted company or limited liability company, the documents by which such Person (other than an individual) establishes its legal existence or which govern its internal affairs.
“Hedge Mark-to-Market Value” means, as of any date of determination, the net mark-to market value of the outstanding Swap Transactions of the Company Group.
“Holder” shall have the meaning set forth in Section 2(b).
“Holder Majority” shall have the meaning set forth in Section 4(b).
“Indebtedness” means any principal amount in respect of indebtedness for borrowed money.
“Initial Dividend Rate” shall have the meaning set forth in Section 3(a).
“Investment Amount” means an amount per share of Preferred Stock equal to (a) the total of (i) the Subscription Amount made by a Holder in respect of shares of Preferred Stock held by such Holder, plus (ii) any then-current Accrued Dividends divided by (b) the total number of shares of Preferred Stock held by such Holder. For the avoidance of doubt, “Investment Amount” shall exclude (x) any original issue discount with respect to shares of Preferred Stock and (y) the Warrants (as defined in the Purchase Agreement).
“Investment Strategy” means acquiring, owning, developing and operating onshore oil and natural gas properties and related assets, whether undertaken directly or indirectly through subsidiaries.
“IRR” means, with respect to a Holder of shares of Preferred Stock, the aggregate internal rate of return of such Holder with respect to its shares of Preferred Stock, computed after all taxes imposed on the Company Group and before any taxes imposed on such Holder. The internal rate of return is the effective quarterly compound discount rate, annualized, that would, together with an amount equal to the aggregate Subscription Amount made by such Holder, equal the total amount of cash distributed by the Company to such Holder in respect of any shares of Preferred Stock held by such Holder if accrued quarterly on the aggregate Subscription Amount made by such Holder, in each case taking into consideration the timing of all such distributions. Notwithstanding any provision of this Certificate of Designation to the contrary, dividend payments or distributions made pursuant to Section 3 shall be taken into account for IRR calculation purposes at the time the Preferred Stock is redeemed in full pursuant to Section 7.
“Junior Preferred Stock” means preferred stock of the Company which, by its terms, ranks junior to the Preferred Stock of payment of dividends or upon liquidation, dissolution, or winding up.
“Junior Securities” shall have the meaning set forth in Section 5.
“Key Person” means each of Chris Hammack, Will Ulrich and John Brawley.
“Key Person Event” means the occurrence of each of the following concurrently: (a) a Key Person (including a Replacement Key Person (as defined below)) becoming a Retiring Key Person (as defined below) (a “Subject Key Person”), (b) as a result of such Subject Key Person becoming a Retiring Key Person there are fewer than two Key Persons (including Replacement Key Persons), and (c) by the end of 90 days after such Subject Key Person became a Retiring Key Person, there are fewer than two total Key Persons (including Replacement Key Persons). Upon appointment of a Replacement Key Person, such Replacement Key Person shall thereafter be a “Key Person” for purposes of, and subject to the same standards of, a “Key Person Event” as the replaced Key Person, and the relevant replaced Key Person shall no longer be a “Key Person”, and a Key Person Event shall no longer be continuing with respect to such replaced Key Person.
“Liquidation Preference” means an amount per share of Preferred Stock equal to the (a) greater of (i) the product of (A) 1.25 multiplied by (B) the aggregate Subscription Amount of the shares of Preferred Stock and (ii) an amount equal to a 12.0% IRR on the aggregate Subscription Amount of the shares of Preferred Stock divided by (b) the total number of shares of Preferred Stock issued and outstanding; provided, however, the Liquidation Preference determined under this clause (ii) shall increase by 2.0% during the period in which a Trigger Event is continuing and uncured in accordance with Section 8; provided, further, solely as used in the definitions of “Collateral Ratio” and “Total Leverage,” clause (a)(i) hereof shall be disregarded in the calculation of Liquidation Preference, but only for the period commencing on the Closing and ending on the first anniversary of the Closing. Notwithstanding any provision
Annex O-50
of this Certificate of Designation to the contrary, the calculation of “Liquidation Preference” shall include any dividend payments or distributions made pursuant to Section 3 and exclude (x) any original issue discount with respect to shares of Preferred Stock and (y) the Warrants (as defined in the Purchase Agreement).
“Mandatory Redemption Event” means the occurrence of (i) a liquidation, dissolution or winding-up, voluntary or involuntary, of the Company (or adoption of any plan with respect to the foregoing); (ii) a direct or indirect sale, lease, transfer, conveyance or other disposition, in one or a series of related transactions, of greater than 55% of the properties or assets of the Company Group on a consolidated basis; (iii) the consummation of any transaction (including, without limitation, any merger, consolidation or business combination), the result of which is that any Person, other than the Company, becomes the beneficial owner, directly or indirectly, of more than 49% of the voting stock of the Company (or any successor parent of the Company) measured by either voting power or percentage of interests rather than number of shares, units or similar equity; or (iv) a material change in the Company’s Investment Strategy or a Material Adverse Amendment without the consent of the Holder Majority pursuant to Section 4(b).
“Material Adverse Amendment” shall have the meaning set forth in Section 4(b)(i).
“Net Senior Indebtedness” means, as of any date, (a) the Senior Indebtedness minus (b) all cash and cash equivalents of the Company Group as shown in the books and records of the Company Group, in each case, as of the relevant date.
“NYMEX” means the New York Mercantile Exchange.
“Person” means an individual or corporation, partnership, trust, incorporated or unincorporated association, joint venture, limited liability company, joint stock company, government (or an agency or subdivision thereof) or other entity of any kind.
“PIK Dividend” shall have the meaning set forth in Section 3(a).
“Preferred Stock” shall have the meaning set forth in Section 2(a).
“Preferred Stock Directors” shall have the meaning set forth in Section 4(c)(i).
“Preferred Stock Register” shall have the meaning set forth in Section 2(b).
“Preferred Stockholders Agreement” means the agreement between the Company and the Holder Majority entered into on the Closing Date.
“Purchase Agreement” shall mean the Securities Purchase Agreement, dated as of August 5, 2025, by and among the Company, EQV Ventures Acquisition Corp., a Cayman Islands exempted company, Prometheus PubCo Inc., a Delaware corporation, Presidio Investment Holdings LLC, a Delaware limited liability company, and the purchasers listed on Schedule A thereto.
“PV-10 Value” means, as of any date of determination, the present value of future cash flows expected from the Company Group’s proved developed producing oil and gas reserves (as such term is defined by the Commission in its standards and guidelines) as set forth in the most recent Reserve Report, utilizing a ten percent (10%) discount rate and calculated using the Strip Price.
“Redemption Price” means an amount equal to the Liquidation Preference.
“Refinancing Indebtedness” means the refinancing, renewal or extension of indebtedness, including such instances when the aggregate Refinancing Indebtedness is greater than the amount of the refinanced debt.
“Replacement Key Person” means an individual who is employed by the Company or its Affiliates as a Key Person or has any of the following qualifications: (i) any person that has been an officer, vice president or held another senior position of the Company or any of its oil and gas Subsidiaries for at least four years as of such date, (ii) any person that has previously served as a senior executive of any private oil and gas company with an enterprise value of over $1,000,000,000 or of a public oil and gas company, (iii) if the Company or any direct or indirect parent thereof is then a public company, any person with significant oil and gas experience that is acceptable to the board of directors of such public company, (iv) any person that has at least 10 years’ experience in a role substantially similar to that of the Key Person being replaced or (v) any other person that is acceptable to the Holder Majority.
Annex O-51
“Reserve Report” means the most recent reserve report of the proved oil and gas properties of the Company Group and the projected rate of production for at least the following 48 month period.
“Retiring Key Person” means any Key Person on the first day following a continuous 60-day period in which such Key Person has not been employed by the Company or any of its Affiliates (or engaged by the Company or any of its Affiliates as a consultant in a substantially similar capacity as such Key Person was engaged prior to ending his or her employment with the Company or any of its Affiliates) such that such Key Person is not substantially involved in the management or governance of the Company.
“Securities” means the Preferred Stock and the Warrants.
“Securities Act” means the Securities Act of 1933, as amended, and the rules and regulations promulgated thereunder.
“Senior Indebtedness” means, as of any date of determination, all Indebtedness of the Company Group other than Indebtedness that is pari passu with, or subordinated to, the Preferred Stock.
“Series A Director” shall have the meaning set forth in Section 4(a)(i).
“Step Up Date” shall have the meaning set forth in Section 3(a).
“Strip Price” means, as of any date of determination, (a) for the 60-month period commencing with the month in which such date occurs, as quoted on the NYMEX (as such prices may be corrected or revised from time to time by the NYMEX in accordance with its rules and regulations), the corresponding monthly quoted futures contract price for months 0–60 and (b) for periods after such 60-month period, the average of the corresponding monthly quoted futures contract prices for months 49-60; provided that in the event that the NYMEX no longer provides futures contract price quotes for 60-month periods, the longest period of quotes of less than 60 months shall be used. The Strip Price shall be based upon (x) for natural gas, the quotation for deliveries of natural gas from NYMEX for Henry Hub, and (y) for crude oil, the quotation for deliveries of West Texas Intermediate crude oil from the NYMEX for Cushing, Oklahoma.
“Subscription Amount” shall have the meaning set forth in the Purchase Agreement.
“Subscription Date” shall mean the date of the applicable Purchase Agreement.
“Subsidiary” means any subsidiary of the Company.
“Swap Transaction” means any transaction that is a collar, swap, forward, future, option or other derivative transaction settled by reference to, one or more rates, currencies, commodities, equity or debt instruments or securities, or economic, financial or pricing indices or measures of economic, financial or pricing risk or value or any similar transaction or any combination of the foregoing.
“Specified EBITDAX” means (i) for the fiscal quarter ending September 30, 2025, $28,645,862, (ii) for the fiscal quarter ending December 31, 2025, $29,191,358, (iii) for the fiscal quarter ending March 31, 2026, $29,334,485 and (iv) thereafter, EBITDAX; provided that (x) notwithstanding the foregoing, if financial statements are available for any fiscal quarter included in clause (i), (ii) or (iii), Specified EBITDAX for such fiscal quarter shall mean EBITDAX as reported in such financial statements and (y) Specified EBITDAX shall be calculated on an annualized basis for any Specified Rolling Period in the following table by multiplying EBITDAX for such Specified Rolling Period by the factor for such Specified Rolling Period set forth in the table below:
|
Specified Rolling Period Ending |
Factor |
|
|
September 30, 2025 |
4 |
|
|
December 31, 2025 |
2 |
|
|
March 31, 2026 |
4/3 |
“Specified Rolling Period” means (a) the Fiscal Quarter ending on September 30, 2025, (b) the period of two consecutive Fiscal Quarters ending on December 31, 2025, (c) the period of three consecutive Fiscal Quarters ending on March 31, 2026, and (d) each period of four consecutive Fiscal Quarters ending on June 30, 2026, or on any date thereafter.
Annex O-52
“Total Leverage” means, as of any date of determination, the sum of (a) all Indebtedness of the Company Group as of such date plus (b) the aggregate amount of Liquidation Preference calculated for all Preferred Shares outstanding as of such date.
“Trading Day” means a day on which the principal Trading Market is open for business.
“Trading Market” means any of the following markets or exchanges on which the Class A Common Stock is listed or quoted for trading on the date in question: the NYSE American, the Nasdaq Capital Market, the Nasdaq Global Market, the Nasdaq Global Select Market or the New York Stock Exchange (or any successors to any of the foregoing).
“Transaction Documents” means this Certificate of Designation, the Purchase Agreement, the Warrants, and the Preferred Stockholders Agreement, all exhibits and schedules thereto and hereto and any other documents or agreements executed in connection with the transactions contemplated pursuant to the Purchase Agreement.
“Transfer Agent” means Continental Stock Transfer & Trust Company, the current transfer agent of the Company, and any successor transfer agent of the Company.
“Trigger Event” means (i) the occurrence and continuation of an Event of Default (as such term or its equivalent is defined in any Debt Document) under a Debt Document which causes the indebtedness under such Debt Document to become due or required to be prepaid, repaid or defeased in full prior to its stated maturity date, (ii) if, as of the last day of any fiscal quarter of the Company, commencing with the fiscal quarter ending [•], the Collateral Ratio (subject to any Collateral Ratio Equity Cure Recalculation) is greater than 85%, (iii) any failure by the Company to redeem any shares of Preferred Stock or make a payment in connection with such redemption as required under Section 7(b), (iv) the Company fails to affect a mandatory redemption pursuant to Section 7(b) upon the occurrence of a Mandatory Redemption Event, and (v) any material breach by the Company of Section 4(b), in each case of clauses (i) through (v), which is continuing for 15 Business Days (which period shall be extended to 60 Business Days to the extent capable of being cured and the Company is using commercially reasonable efforts to cure) and is not waived during that period by the Holder Majority (as defined below).
“U.S. Person Certification” shall have the meaning set forth in Section 12(k).
“Voting Rights Class” shall have the meaning set forth in Section 4(c)(i).
“Warrants” means, collectively, the warrants to purchase shares of Class A Common Stock issued pursuant to the Purchase Agreement.
Section 2 Designation, Amount and Par Value.
(a) The series of preferred stock shall be designated as “Series A Perpetual Preferred Stock” (the “Preferred Stock”), and the number of shares so designated shall be [—]. Each share of Preferred Stock shall have a par value of $0.0001 per share and a stated value equal to $1,000.
(b) The Company shall cause its Transfer Agent to register restricted book-entry shares of the Preferred Stock upon records to be maintained by the Transfer Agent for that purpose (the “Preferred Stock Register”), in the name of the holders thereof (each, a “Holder” and collectively, the “Holders”) from time to time. The Company shall cause its Transfer Agent to register the transfer of any shares of Preferred Stock in the Preferred Stock Register, upon surrender of the certificates evidencing such shares to be transferred, duly endorsed by the Holder thereof, to the Company at its address specified herein and after such Holder shall have provided to the Company such documentation and the Company’s counsel has provided such legal opinions, if any, as may be reasonably requested by the Company (including any documentation required by the Transfer Agent with respect to such transfer). Upon the registration of such transfer, a new certificate (to the extent such shares are certificated) evidencing the shares of Preferred Stock so transferred shall be issued to the transferee and a new certificate evidencing the remaining portion of the shares not so transferred, if any, shall be issued to the transferring Holder, in each case, within three Business Days. The Board of Directors may provide by resolution or resolutions that some or all of the Preferred Stock shall be uncertificated shares. The Company shall not be required to register, or cause its Transfer Agent to register, or record any transfer of any shares of the Preferred Stock that would violate, conflict with, or fail to be in compliance with federal or state securities laws.
Annex O-53
(c) No fractional shares or scrip representing fractional shares shall be issued with regard to the Preferred Stock. As to any fraction of a share which the Holder would otherwise be entitled to, the Company shall, at its election, either pay a cash adjustment in respect of such final fraction in an amount equal to such fraction multiplied by the stated value set forth in Section 2(a) or round up to the next whole share.
Section 3 Dividends.
(a) From and after the Closing, Holders of the Preferred Stock shall be entitled to receive, whether or not authorized and declared by the Board of Directors or a duly authorized committee of the Board of Directors, out of funds legally available for such purpose, cumulative quarterly dividends on the then-current Investment Amount at the Applicable Dividend Rate (as defined below) on each Dividend Payment Date (as defined below). Subject to Section 3(b) below, from and including the date of original issue to, but excluding, the date that is the third anniversary of the Closing (the “Step Up Date”), the initial dividend rate shall be 12.0% per annum (the “Initial Dividend Rate”), and on and after the Step Up Date, the Initial Dividend Rate shall increase on a quarterly basis by a 0.25% per annum rate until such time as the dividend rate is equal to 16.0% per annum (any such dividend rate, as applicable, the “Applicable Dividend Rate”). Prior to the fifth anniversary of the Closing, dividends on the then-current Investment Amount will be payable in cash, out of funds legally available for such purpose, at a dividend rate of at least 8.0% per annum (any such amount paid, a “Cash Dividend”), with any remaining percentage portion of the Initial Dividend Rate payable, at the election of the Company in its sole discretion, either in cash, out of legally available funds for such purpose, or in kind in additional shares of Preferred Stock (a “PIK Dividend”). With respect to a PIK Dividend, the number of shares of Preferred Stock to be issued in payment of such PIK Dividend with respect to each outstanding share of Preferred Stock shall be determined by dividing (A) the amount of the dividend by (B) the then-current Investment Amount. To the extent that any PIK Dividend would result in the issuance of a fractional share of Preferred Stock to any Holder, then such fractional share shall be rounded down to the nearest whole number.
(b) Notwithstanding anything to the contrary herein, (i) in the event the Company fails to make a Cash Dividend payment when due on a Dividend Payment Date prior to the Step Up Date, the Applicable Dividend Rate shall be increased by 2.0% per annum, payable in kind in additional shares of Preferred Stock, and will remain at such increased rate until the date on which the Company satisfies in full its Cash Dividend payment obligations due at such time, and (ii) upon the occurrence of a Trigger Event, the Applicable Dividend Rate shall be increased by 2.0% per annum for the period from such occurrence until the date on which the Trigger Event is cured or no longer continuing in accordance with Section 8.
(c) Any such dividends shall be payable quarterly in arrears on February 28, May 31, August 31 and November 30 of each year, commencing with [•]2 (each such date, a “Dividend Payment Date”); provided, however, that if any scheduled Dividend Payment Date is not a Business Day, then the payment shall be made on the next succeeding Business Day and no additional dividends shall accumulate as a result of that postponement. Dividends will be computed on the basis of a 360-day year consisting of twelve 30-day months and the number of days actually elapsed, and will be deemed to accrue on a daily basis. If (i) the Board of Directors or a duly authorized committee of the Board of Directors does not declare a dividend (or declares less than full dividends) payable in respect of any dividend period or (ii) any dividend (whether or not declared) is not timely paid to any Holder or Holders in respect of their Preferred Stock, such dividend (or any portion of such dividend not paid) shall accrue and remain outstanding (the “Accrued Dividend”) and such Accrued Dividend shall become payable of funds legally available therefor upon the liquidation or winding up of the Company (or earlier redemption of such shares of Preferred Stock), to the extent not paid prior to such liquidation, or winding up or earlier redemption. Dividends shall be payable to Holders as they appear on the Company’s books on the applicable record date, which shall be February 20, May 20, August 20 and November 20 of each year preceding the applicable Dividend Payment Date.
(d) From and after the Closing until the date that is six months from the Closing, the Company may declare, pay or set aside dividends on any equity securities of the Company, as and when declared by the Company’s Board of Directors, in its sole discretion, from time to time. From and after the date that is six months from the Closing, so long as any shares of Preferred Stock remain outstanding, in the event the Company fails to make a dividend payment in full when due on a Dividend Payment Date, the Company shall not declare, pay or set aside any dividends on any equity securities of the Company unless (in addition to the obtaining of any consents that may be required in this Certificate
____________
2 Note to Draft: To be the first payment date following the first record date occurring after Closing.
Annex O-54
of Designation or the Company’s Governing Documents) the Holders of the Preferred Stock then outstanding shall first receive, or simultaneously receive, a dividend on each outstanding share of Preferred Stock in an amount at least equal to the amount of the aggregate Accrued Dividends then accrued on such share of Preferred Stock.
(e) Following the fifth year anniversary of the Closing, so long as any Preferred Stock remains outstanding, no dividends, distributions or payments shall be declared, paid or set aside in respect of any equity securities of the Company, other than dividends, distributions or payments in respect of the Preferred Stock, which shall only be payable in cash, out of funds legally available for such purpose, until all shares of Preferred Stock have been fully redeemed pursuant to Section 7.
(f) From and after the date that is six months from the Closing and so long as any shares of Preferred Stock remain outstanding, subject to compliance with Section 3(b)(i), Section 3(d), Section 3(e) and Section 8 and any documents governing indebtedness of the Company or its Subsidiaries, any Excess Cash shall be distributed to the Company’s stockholders, upon the occurrence of, and in accordance with, the following:
(i) if (A) the Collateral Ratio as of the last day of any fiscal quarter (subject to any Collateral Ratio Equity Cure Recalculation) is equal to or greater than 65% and less than or equal to 72.5% or (B)(1) the production tracking of the Company Group for the most recent nine month period is greater than 85% but less than 90% of the projected rate of production set forth in the Reserve Report or (2) the Fixed Charge Coverage Ratio as of the last day of any FCF Rolling Period (subject to any Fixed Charge Coverage Ratio Equity Cure Recalculation) is greater than 1.15 to 1.00 and less than 1.20 to 1.00, then 50% of such Excess Cash shall be used to redeem outstanding shares of Preferred Stock at the Redemption Price, in accordance with Section 7(a), and 50% of such Excess Cash shall be distributed to any one or more series or classes of equity securities of the Company, in such amounts as determined in the Board of Directors’ sole discretion and in accordance with the Governing Documents of the Company;
(ii) if (A) the Collateral Ratio as of the last day of any fiscal quarter (subject to any Collateral Ratio Equity Cure Recalculation) is greater than 72.5% or (B)(1) the production tracking of the Company Group for the most recent nine month period is less than 85% of the projected rate of production set forth in the Reserve Report or (2) the Fixed Charge Coverage Ratio as of the last day of any FCF Rolling Period (subject to any Fixed Charge Coverage Ratio Equity Cure Recalculation) is less than 1.15 to 1.00, then all such Excess Cash shall be used to redeem outstanding shares of Preferred Stock at the Redemption Price, in accordance with Section 7(a); or
(iii) a Key Person Event, then all such Excess Cash shall be used to redeem outstanding shares of Preferred Stock at the Redemption Price, in accordance with Section 7(a);
provided that for purposes of calculating the Collateral Ratio and/or the Fixed Charge Coverage Ratio, as applicable, if at any time prior to the date that is 25 Business Days after financial statements are required to be delivered pursuant to Section 11 for any fiscal quarter of the Company, the Company shall receive any direct or indirect investment in cash in the form of a capital contribution to the Company or the purchase of common equity or preferred equity junior to the Preferred Stock issued by the Company, then (A) with respect to the Collateral Ratio, (x) such investment shall be deemed applied dollar-for-dollar to decrease the numerator of the Collateral Ratio for such fiscal quarter and (y) the Collateral Ratio shall be recalculated taking into account such deemed decrease provided in clause (A)(x), such recalculation to be deemed (1) to be effective as of the relevant testing date and (2) to be the Collateral Ratio for the relevant testing period for all purposes under this Certificate of Designation (any such recalculation, a “Collateral Ratio Equity Cure Recalculation” and such right, the “Collateral Ratio Equity Cure Right”); provided that (i) in each period of four (4) consecutive fiscal quarters there shall be at least two (2) fiscal quarters in which no Collateral Ratio Equity Cure Right is exercised and (ii) the Collateral Ratio Equity Cure Right shall not be exercised more than four (4) times during the term of this Certificate of Designation, and (B) with respect to the Fixed Charge Coverage Ratio, (x) such investment shall be deemed applied dollar-for-dollar to increase the numerator of the Fixed Charge Coverage Ratio for such FCF Rolling Period and (y) the Fixed Charge Coverage Ratio shall be recalculated taking into account such deemed increase provided in clause (B)(x), such recalculation to be deemed (1) to be effective as of the relevant testing date and (2) to be the Fixed Charge Coverage Ratio for the relevant testing period for all purposes under this Certificate of Designation (any such recalculation, a “Fixed Charge Coverage Ratio Equity Cure Recalculation” and such right, the “Fixed Charge Coverage Ratio Equity Cure Right”); provided that (i) in each period of four (4) consecutive fiscal quarters there shall be at least two (2) fiscal quarters in which no Fixed Charge Coverage Ratio Equity Cure Right is exercised and (ii) the Fixed Charge Coverage Ratio Equity Cure Right shall not
Annex O-55
be exercised more than four (4) times during the term of this Certificate of Designation (it being understood and agreed that if the Company exercises both a Collateral Ratio Equity Cure Right and a Fixed Charge Coverage Ratio Equity Cure Right in the same fiscal quarter, the same dollars received in connection therewith shall be applied to both the Collateral Ratio Equity Cure Recalculation and the Fixed Charge Coverage Ratio Equity Cure Recalculation).
(g) Upon the occurrence of a continuing event specified in Section 3(f)(i) through (iii) above, after giving effect to any cure and/or grace periods applicable thereto, the Company and its Subsidiaries shall not incur or assume any principal amount in respect of any third-party indebtedness for borrowed money, other than (i) Refinancing Indebtedness, (ii) interest and other amounts payable in-kind, (iii) purchase money debt incurred in the ordinary course of business up to $10,000,000, and (iv) drawings on revolving lines of credit, in each case, without the consent of the Holder Majority. For the avoidance of doubt, nothing contained in this Section shall prohibit the Company or its Subsidiaries from incurring, assuming or guaranteeing any indebtedness issued in exchange for, or the net proceeds of which are used to extend, refinance, renew, replace, defease or refund, existing indebtedness of such Person.
Section 4 Voting Rights.
(a) Generally. Except as otherwise provided herein or as otherwise required by Delaware law, the Holders of Preferred Stock shall have no voting, consent or approval rights.
(i) For as long as any shares of the Preferred Stock remains outstanding, Holders of record of the shares of Preferred Stock, exclusively and voting together as a separate class, shall be entitled elect one director of the Company (the “Series A Director”). The Series A Director shall be eligible under Delaware law and the rules and policies of the Securities Exchange to serve as a director of the Company and qualify as an independent director for the Securities and Exchange Commission and Securities Exchange purposes. In the event the Series A Director is removed, resigns or is unable to serve as a member of the Board of Directors, the resulting vacancy may be filled solely and exclusively by the Holders voting as a single class, at a meeting or via written consent. The vacancy shall be filled as promptly as practicable following the occurrence of the vacancy.
(ii) Each Holder of Series A Perpetual Preferred Stock will have one vote per share on any matter on which Holders of Series A Perpetual Preferred Stock are entitled to vote separately as a class, whether at a meeting or by written consent. At any meeting held for the purpose of electing the Series A Director, the presence in person or by proxy of the Holder Majority shall constitute a quorum for purpose of electing such director.
(b) Consent Rights. Notwithstanding anything to the contrary in Section 4(a), for so long as any shares of Preferred Stock remain outstanding, the Company shall not, and shall not, with respect to Sections 4(b)(iii), (iv), (vi), and (vii), permit any other Company Group member to, (either directly or by amendment, merger, consolidation or otherwise), without the affirmative vote or action by written consent (not to be unreasonably withheld, conditioned or delayed) of the Holders of at least a majority of the then-issued and -outstanding shares of Preferred Stock (the “Holder Majority”):
(i) materially and adversely amend, modify or supplement this Certificate of Designation or any other Governing Document of the Company in a manner that would materially and adversely affect the rights, preferences or privileges of the Preferred Stock (a “Material Adverse Amendment”);
(ii) issue any equity security that ranks senior to or pari passu with the Preferred Stock;
(iii) make any cash or cash capitalized general and administrative expenses in an aggregate amount in excess of the greater of (y) $27,000,000 or (z) $2.50 per BOE (pro forma for any acquisitions), in each case, in any calendar year;
(iv) make drilling and completion cash investments or other cash capital expenditures in an aggregate amount in excess of $25,000,000 in any calendar year;
(v) breach any of the Company’s obligations pursuant to Section 3(d), Section 3(e), Section 3(f) or Section 10 herein;
(vi) incur or issue any principal amount in respect of third-party indebtedness for borrowed money (excluding interest and other amounts paid or payable in-kind), other than (A) any indebtedness, including any secured indebtedness and any indebtedness incurred under (y) a revolving reserve-based lending credit
Annex O-56
facility or (z) a private placement asset backed secured financing, if, in each of clauses (y) and (z), at the time incurred (or, in the case of revolving facilities, arranged), the Collateral Ratio as of the last day of the fiscal quarter most recently ended prior to such incurrence or arrangement for which financial statements are available (subject to any Collateral Ratio Equity Cure Recalculation) is less than 65% and the weighted sum per annum interest rate under any such financing is less than (at the time incurred or arranged) the sum of (i) the secured overnight financing rate plus (ii) 7.00% or (B) any indebtedness that would not cause (y) the Net Senior Indebtedness to exceed the lesser of (i) 55% of the PV-10 Value or (ii) an amount equal to Specified EBITDAX for the most recently completed Specified Rolling Period multiplied by a factor of 3.0 and (z) the Total Leverage to exceed the lesser of (i) 65% of the PV-10 Value or (ii) an amount equal to Specified EBITDAX for the most recently completed Specified Rolling Period multiplied by a factor of 3.5, in each case of clauses (y) and (z), calculated giving pro forma effect to the indebtedness incurred and taking into account any other acquisition, transaction, investment or repayment of indebtedness contemplated to occur with the proceeds of such indebtedness;
(vii) enter into, adopt or agree to any provision expressly and specifically restricting the payment of dividends under any agreements or other contracts related to any material Indebtedness of any material members of the Company Group that would be more restrictive in any material respect (as determined by the Company in good faith) on the payment of dividends to Holders of Preferred Stock or the redemption of Preferred Stock than those provisions existing in the Debt Documents as of the Closing Date;
(viii) take any action that would constitute a Mandatory Redemption Event if the Redemption Price of all shares of Preferred Stock shall not be paid in full in connection therewith; or
(ix) enter into any agreement with respect to any of the foregoing.
(c) Right to Elect Two Directors Upon Trigger Event.
(i) Upon the request by the Holder Majority at any time a Trigger Event has occurred, the Company shall promptly increase the number of directors of the Board of Directors by two, and the Holders voting as a single class with any other series of Preferred Stock or preference securities having similar voting rights that are exercisable (together, the “Voting Rights Class”), shall be entitled to elect those two additional members of the Board of Directors (the “Preferred Stock Directors”). For the avoidance of doubt, in no event shall the total number of Preferred Stock Directors exceed two. The election of the initial Preferred Stock Directors following any Trigger Event will occur at a special meeting called by the Company at the request of the Holder Majority; provided that, if such a request is received less than 90 days before the date fixed for the next annual or special meeting of the Company’s stockholders, then such vote will be held at the earlier of such next annual or special meeting of the Company’s stockholders to the extent permitted by the By-laws. If a special meeting is not called by the Company in accordance with the foregoing within 30 days after request from the Holder Majority in accordance with the foregoing, then the Holder Majority may designate a holder to call the meeting at the Company’s expense and, for such purpose and no other (unless provided otherwise by applicable law), such holder of the Voting Rights Class shall have access to the Company’s stock ledger. Following the election of the initial Preferred Stock Directors, the Preferred Stock Directors will be subject to election or re-election at each subsequent annual meeting of the Company’s stockholders.
(ii) At each meeting at which the Voting Rights Class are entitled to vote for the election of Preferred Stock Directors, the presence in person or represented by proxy of shares representing more than fifty percent (50%) in voting power of the then outstanding shares of the Voting Rights Class shall be required and shall be sufficient to constitute a quorum for the election of directors by such class. The affirmative vote of the holders of shares representing more than fifty percent (50%) in voting power of the then outstanding shares of the Voting Rights Class present at such meeting, in person or by proxy, shall be sufficient to elect any such director.
(iii) Each Preferred Stock Director will be (A) in the case of an uncontested election of a director, elected by a majority of the votes cast at such meeting with respect to the election of directors or (B) in the case of a contested election of a director, elected by a plurality of the votes cast at such meeting with respect to the election of directors; provided that in no event may any Preferred Stock Director be nominated
Annex O-57
or elected if the election of such director would cause the Company to violate any applicable corporate governance requirements of the Securities Exchange (or any other exchange or automated quotation system on which the Company’s securities may then be listed or quoted) relating to the independence of directors.
(iv) Any Preferred Stock Director may be removed at any time, with or without cause, by the holders of record of shares representing more than fifty percent (50%) in voting power of the then outstanding shares of the Voting Rights Class at any time during which such holders’ rights pursuant to this Section 4(c) continue.
(v) In the event that a Trigger Event shall have occurred and shall not have been remedied, any vacancy in the office of a Preferred Stock Director following the initial election of Preferred Stock Directors may be filled by the written consent of the Preferred Stock Director remaining in office or, if none remains in office, by the written consent of the holders collectively representing more than fifty percent (50%) in voting power of the then outstanding shares of the Voting Rights Class; provided that filling of each vacancy shall not violate the bylaws of the Company as in effect on the effective date of this Certificate of Designations and in no event may any such Preferred Stock Director be appointed if the appointment of such director would cause the Company to violate any applicable corporate governance requirements of the NYSE (or any other exchange or automated quotation system on which the Company’s securities may then be listed or quoted) relating to the independence of directors. Any such appointed Preferred Stock Director will serve until the earlier of his or her resignation, removal or death or the election of his or her successor at the next applicable annual or special meeting of stockholders.
a. in the case of an Event of Default (as such term or its equivalent is defined in any Debt Document), such Event of Default has been cured and Company has delivered the required officer’s certificate pursuant to Section 11(b);
b. in the case of a Collateral Ratio in excess of 85%, the required report delivered pursuant to Section 11(d) and the officer’s certificate delivered pursuant to Section 11(b) for the preceding fiscal quarter provide that the Company demonstrates compliance;
c. in the case of any failure to make payments and make redemptions in compliance with Section 7(b), all amounts required to be fully paid pursuant to Section 7(b) have been made; and
d. in the case of any material breach by the Company of Section 3(b), if and when all accrued dividends on the Series A Preferred Shares for all past quarters and any current quarter shall have been fully paid in cash and PIK, as applicable.
(d) Action Without Meeting. Any vote or consent that may be required or permitted under this Section 4 may be taken at a meeting of the Holders or through the execution of an action by written consent in lieu of such meeting, provided that the consent is executed by Holders representing a Holder Majority.
Section 5 Ranking.
The Preferred Stock shall rank senior to all of the Common Stock, any Junior Preferred Stock and any other class or series of capital stock of the Company currently existing and not expressly made senior to or on parity with the Preferred Stock (collectively, “Junior Securities”), in each case, as to the payment of dividends or distributions of assets upon liquidation, dissolution or winding-up of the Company, whether voluntarily or involuntarily. The Preferred Stock shall rank junior to the Company Group’s existing and future indebtedness.
Section 6 Liquidation Rights.
(a) In the event of any voluntary or involuntary liquidation, dissolution or winding-up of the Company, each Holder of shares of Preferred Stock then outstanding shall be entitled to receive and to be paid out of the assets of the Company available for distribution to its stockholders the Liquidation Preference before any payment or distribution is made to any Junior Securities, including, without limitation, the Common Stock. If upon any such liquidation, dissolution or winding-up of the Company, the assets of the Company available for distribution to its stockholders shall be insufficient to pay the Holders of shares of Preferred Stock the full amount to which they shall be entitled under this Section 6, the Holders of shares of Preferred Stock shall share ratably in any distribution of the assets
Annex O-58
available for distribution in proportion to the respective amounts that would otherwise be payable in respect of the shares of Preferred Stock held by them upon such distribution if all amounts payable on or with respect to such shares of Preferred Stock were paid in full.
(b) If the Liquidation Preference has been paid in full to all Holders of the Preferred Stock, the holders of the Junior Securities shall be entitled to receive all remaining assets of the Company in accordance with their respective rights and preferences. Holders of Preferred Stock shall not be entitled to any other amounts from, and shall have no right or claim to any remaining assets of, the Company after they have received their full Liquidation Preference.
(c) Neither the sale (for cash, shares of stock, securities or other consideration) of all or substantially all the assets or business of the Company (other than in connection with the liquidation, winding-up or dissolution of the Company) nor the merger or consolidation of the Company into or with any other Person shall be deemed to be a liquidation, winding-up or dissolution, voluntary or involuntary, for the purposes of this Section 6.
Section 7 Redemption.
(a) Optional Redemption. The Company shall have the right, at its sole option and in its sole discretion, to redeem all or a portion of the then-outstanding shares of Preferred Stock at any time for an amount equal to the Redemption Price. The Company shall provide written notice (the “Company Notice”), by e-mail and first class mail postage prepaid, to each Holder of record (determined at the close of business on the Business Day next preceding the day on which the Company Notice is given) of the shares of Preferred Stock to be redeemed, at the address last shown on the records of the Company for such Holder, notifying such Holder of the redemption to be effected, specifying the number of shares to be redeemed from such Holder, specifying the date of such redemption, the aggregate redemption price for such shares, the place at which payment may be obtained and calling upon such Holder to surrender to the Company, in the manner and at the place designated, his, her or its certificate or certificates (if any) representing the shares to be redeemed; provided, that the date of redemption shall be not less than 30 days from the date of the Company Notice. Except as otherwise provided herein, on or after the applicable date of redemption, each Holder to be redeemed shall surrender to the Company the certificate or certificates (if any) representing such shares, in the manner and at the place designated in the Company Notice, and thereupon the price of redemption of such shares shall be payable to the order of the person whose name appears on such certificate or certificates as the owner thereof, and each surrendered certificate shall be cancelled. In the event fewer than all the shares represented by any such certificate are redeemed, a new certificate shall be issued representing the unredeemed shares.
(b) Mandatory Redemption Event. For so long as any shares of Preferred Stock remain outstanding, upon the occurrence of a Mandatory Redemption Event, the Company shall redeem all then-outstanding shares of Preferred Stock within 120 days after the first date on which such Mandatory Redemption Event occurred, at the Redemption Price. Any cash payment to Holders of Preferred Stock shall be subject to the limitations contained in any documents governing indebtedness of the Company or any of its Subsidiaries.
(c) Asset Sales. For so long as any shares of Preferred Stock remain outstanding, upon any sale or other disposition of assets of the Company Group that results in Asset Sale Net Proceeds in excess of $30,000,000 (excluding sales or other dispositions among members of the Company Group), all such Asset Sale Net Proceeds in excess of $30,000,000 shall be used to redeem all or a portion of the then-outstanding shares of Preferred Stock, within 120 days after the date on which such Asset Sale Net Proceeds are received by the Company or any other Company Group member, at the Redemption Price. Any cash payment to Holders of Preferred Stock shall be subject to the limitations contained in any agreement governing indebtedness of any member of the Company Group.
(d) Limitations. If, on the date of a redemption pursuant to Section 7(a), Section 7(b), or Section 7(c), applicable law governing distributions to stockholders prevents the Company from redeeming all shares of Preferred Stock scheduled to be redeemed, the Company shall be entitled to ratably redeem the maximum number of shares that it may redeem consistent with such law, and any shares of Preferred Stock not so redeemed shall remain outstanding.
(e) Rights Subsequent to Redemption. Upon the redemption of the shares of Preferred Stock pursuant to Section 7(a), Section 7(b), or Section 7(c), all rights with respect to such shares of Preferred Stock shall immediately terminate, except with respect to the right of the Holders to receive the applicable Redemption Price with respect to such shares of Preferred Stock in accordance with Section 7(a), Section 7(b), or Section 7(c), as applicable, and dividends shall no longer accrue or be declared on any such shares of Preferred Stock. The shares of Preferred Stock
Annex O-59
redeemed in accordance with this Section 7 shall return to the status of and constitute authorized but unissued shares of Preferred Stock, without classification as to series until such shares are once more classified as a particular series by the Board of Directors pursuant to the provisions of the Company’s certificate of incorporation.
Section 8 Trigger Events.
For so long as any shares of Preferred Stock remain outstanding, upon the occurrence and continuation of a Trigger Event (and only during the period in which a Trigger Event is continuing and uncured): (a) the Holder Majority shall have the right, without any action on the part of the other stockholders or the Board of Directors, to appoint two (2) designees to the Company’s Board of Directors in accordance with Section 8; (b) all cash of the Company Group shall, subject to compliance with any restrictions set forth in any documents governing indebtedness of the Company Group, for an amount in excess of $10,000,000 and to the extent such funds are legally available for such purpose, be, and continue to be, promptly used to redeem the Preferred Stock pursuant to Section 7(a); (c) the Applicable Dividend Rate and the IRR under the Liquidation Preference definition shall each be increased by 2.0%; and (d) the Company and its Subsidiaries shall not incur or assume any principal amount in respect of any third-party indebtedness for borrowed money (excluding interest and other amounts paid or payable in-kind), other than (i) Refinancing Indebtedness and (ii) purchase money debt incurred in the ordinary course of business in an aggregate amount not to exceed $10,000,000, in each case, without the consent of the Holder Majority. For the avoidance of doubt, nothing contained in this Section shall prohibit the Company or its Subsidiaries from incurring, assuming or guaranteeing any indebtedness issued in exchange for, or the net proceeds of which are used to extend, refinance, renew, replace, defease or refund, existing indebtedness of such Person.
Section 9 Transfer Restrictions.
Except upon the occurrence of any Trigger Event, the Holders party to the Preferred Stockholders’ Agreement for itself and/or on behalf of funds and accounts managed by them, shall at all times beneficially own of record and in the aggregate not less than 51% of the issued and outstanding shares of Preferred Stock and retain a corresponding majority of the voting rights attributable to such class, if any. The holder parties to the Preferred Stockholders’ Agreement, shall not, directly or indirectly, sell, assign, transfer, pledge, encumber or otherwise dispose of any Preferred Stock, or any interest therein, to (a) any Person that is a direct or indirect competitor of the Company or any of its Subsidiaries in the proved developed producing oil and gas sector or (b) any Person appearing on the Company’s then-current restricted transferee list, as attached hereto as Schedule A, in each case, unless the Company has first provided its prior written consent, which consent shall not be unreasonably withheld, conditioned or delayed. Any purported disposition of Preferred Stock in violation of the foregoing shall be null and void ab initio, and the Company shall instruct the Transfer Agent not to record or recognize any such transfer on its books. Any proposed permitted transferee, as a condition to any disposition otherwise permitted hereunder, shall execute and deliver to the Company a written instrument by which such transferee agrees to be bound by all of the terms of this provision.
Section 10 Hedging Policy.
(a) The Company Group shall, or shall cause one or more of its Subsidiaries to, no later than the last day of each fiscal quarter of the Company for so long as any shares of Preferred Stock remain outstanding (each such date, a “Hedging Test Date”), enter into Commodity Swap Transactions in order to ensure that, when such Commodity Swap Transactions are taken together with all other Commodity Swap Transactions of the Company Group then in effect, the Company Group shall have hedged notional volumes of no less than 60% of the Forecasted PDP Reserve Production of the Company Group for the full 48-calendar month period after such Hedging Test Date.
(b) The Company Group shall not (i) enter into any Swap Transactions for speculative purposes or (ii) enter into any Commodity Swap Transactions that would cause the notional volumes of all Commodity Swap Transactions of the Company Group to exceed, as of the date such Commodity Swap Transaction is entered into, 100% of the Forecasted PDP Reserve Production of the Company Group for the 48-calendar month period after such Commodity Swap Transaction would be entered into.
Section 11 Information Rights. For so long as any shares of Preferred Stock remain outstanding, the Company shall deliver to the Holders:
(a) the annual reports, quarterly reports and other documents which it is required to file with the Commission pursuant to Section 13(a) or 15(d) of the Securities Exchange Act of 1934, as amended, or any successor provision within the time periods such reports are required to be timely filed under the Commission’s rules and regulations;
Annex O-60
provided that, all reports and other documents filed with the Commission via the EDGAR system will be deemed to be delivered to the Holders as of the time of such filing via EDGAR so long as the Company is subject to Exchange Act Reporting. At any time, the Company is no longer subject to Exchange Act Reporting, the Company shall deliver annual reports within 120 days after the end of each fiscal year and quarterly reports within 45 days after the end of each of the first, second and third fiscal quarters of each fiscal year, and all other reports promptly.
(b) an officer’s certificate stating that a review of the activities of the Company Group during the preceding fiscal quarter has been made under the supervision of the signing Officers with a view to determining whether the Company Group has kept, observed, performed and fulfilled its obligations under this Certificate of Designation, and further stating, as to such officer, that to the best of his or her knowledge the Company has kept, observed, performed and fulfilled each and every covenant contained in this Certificate of Designation and is not in default in the performance or observance of any of the terms, provisions and conditions of this Certificate of Designation (or, if any such default has occurred or exists, specifying the nature and extent thereof), within [45] days after the end of each of the first, second and third fiscal quarters of each fiscal year and 120 days after the end of each fiscal year;
(c) any annual compliance certificates delivered by the Company Group under any documents governing Indebtedness of the Company Group in an outstanding principal amount in excess of $10,000,000, promptly after delivery thereof; and
(d) a quarterly report setting forth a reasonably detailed calculation of the Collateral Ratio as of the end of such fiscal quarter or fiscal year, within 45 days after the end of each of the first, second and third fiscal quarters of each fiscal year and 120 days after the end of each fiscal year.
Section 12 Miscellaneous.
(a) Notices. Any and all notices or other communications or deliveries to be provided by the Holders hereunder shall be in writing and delivered personally, by e-mail, or sent by nationally recognized overnight courier service, addressed to the Company, at the address set forth below or the address or e-mail address most recently provided to Holders by the Company for purposes of notice hereunder: 500 W. 7th Street, Suite 1500, Fort Worth, Texas 76102, [e-mail address] or such other e-mail address or address as the Company may specify for such purposes by notice to the Holders delivered in accordance with this Section 12(a). Any and all notices or other communications or deliveries to be provided by the Company hereunder shall be in writing and delivered personally, by e-mail, or sent by a nationally recognized overnight courier service addressed to each Holder at the e-mail address or address of such Holder appearing on the books of the Company, or if no such facsimile number, e-mail address or address appears on the books of the Company at the principal place of business of such Holder, as set forth in the Purchase Agreement. Any notice or other communication or deliveries hereunder shall be deemed given and effective on the earliest of (i) the time of transmission, if such notice or communication is delivered via facsimile at the facsimile number or e-mail at the e-mail address set forth in this Section 12(a) prior to 5:30 p.m. (New York City time) on any date, (ii) the next Trading Day after the time of transmission, if such notice or communication is delivered via e-mail at the e-mail address set forth in this Section 12(a) on a day that is not a Trading Day or later than 5:30 p.m. (New York City time) on any Trading Day, (iii) the second Trading Day following the date of mailing, if sent by U.S. nationally recognized overnight courier service or (iv) upon actual receipt by the party to whom such notice is required to be given.
(b) Absolute Obligation. Except as expressly provided herein, no provision of this Certificate of Designation shall alter or impair the obligation of the Company, which is absolute and unconditional, to pay liquidated damages and Accrued Dividends, as applicable, on the shares of Preferred Stock at the time, place and rate, and in the coin or currency, herein prescribed.
(c) Lost or Mutilated Preferred Stock Certificate. If a Holder’s Preferred Stock certificate shall be mutilated, lost, stolen or destroyed, the Company shall issue or cause to be issued, in exchange and substitution for and upon cancellation of a mutilated certificate, or in lieu of or in substitution for a lost, stolen or destroyed certificate, a new certificate for the shares of Preferred Stock so mutilated, lost, stolen or destroyed, but only upon receipt of evidence of such loss, theft or destruction of such certificate, and of the ownership hereof reasonably satisfactory to the Company (which shall not include the posting of any bond). The applicant for a new certificate under such circumstances shall also pay any reasonable third-party costs (including customary indemnity) associated with the issuance of such replacement certificate.
Annex O-61
(d) Governing Law. All questions concerning the construction, validity, enforcement and interpretation of this Certificate of Designation shall be governed by and construed and enforced in accordance with the internal laws of the State of Delaware, without regard to the principles of conflict of laws thereof. All legal proceedings concerning the interpretation, enforcement and defense of the transactions contemplated by this Certificate of Designation (whether brought against a party hereto or its respective Affiliates, directors, officers, stockholders, employees or agents) shall be commenced in the state and federal courts sitting in the City of Wilmington, Delaware, County of New Castle (the “Delaware Courts”). The Company and each Holder hereby irrevocably submits to the exclusive jurisdiction of the Delaware Courts for the adjudication of any dispute hereunder or in connection herewith or with any transaction contemplated hereby or discussed herein (including with respect to the enforcement of any of the Transaction Documents), and hereby irrevocably waives, and agrees not to assert in any suit, action or proceeding, any claim that it is not personally subject to the jurisdiction of such Delaware Courts, or such Delaware Courts are improper or inconvenient venue for such proceeding. The Company and each Holder hereby irrevocably waives personal service of process and consents to process being served in any such suit, action or proceeding by mailing a copy thereof via registered or certified mail or overnight delivery (with evidence of delivery) to such party at the address in effect for notices to it under this Certificate of Designation and agrees that such service shall constitute good and sufficient service of process and notice thereof. Nothing contained herein shall be deemed to limit in any way any right to serve process in any other manner permitted by applicable law. The Company and each Holder hereby irrevocably waives, to the fullest extent permitted by applicable law, any and all right to trial by jury in any legal proceeding arising out of or relating to this Certificate of Designation or the transactions contemplated hereby. If the Company or any Holder shall commence an action or proceeding to enforce any provisions of this Certificate of Designation, then the prevailing party in such action or proceeding shall be reimbursed by the other party for its attorneys’ fees and other costs and expenses incurred in the investigation, preparation and prosecution of such action or proceeding.
(e) Waiver. Any waiver by the Company or a Holder of a breach of any provision of this Certificate of Designation shall not operate as or be construed to be a waiver of any other breach of such provision or of any breach of any other provision of this Certificate of Designation or a waiver by any other Holders; provided, that a waiver by Holder Majority shall be binding upon and operate as a waiver of all other Holders. The failure of the Company or a Holder to insist upon strict adherence to any term of this Certificate of Designation on one or more occasions shall not be considered a waiver or deprive that party (or any other Holder) of the right thereafter to insist upon strict adherence to that term or any other term of this Certificate of Designation on any other occasion. Any waiver by the Company or a Holder must be in writing.
(f) Severability. If any provision of this Certificate of Designation is invalid, illegal or unenforceable, the balance of this Certificate of Designation shall remain in effect, and if any provision is inapplicable to any Person or circumstance, it shall nevertheless remain applicable to all other Persons and circumstances. If it shall be found that any interest or other amount deemed interest due hereunder violates the applicable law governing usury, the applicable rate of interest due hereunder shall automatically be lowered to equal the maximum rate of interest permitted under applicable law.
(g) Next Business Day. Whenever any payment or other obligation hereunder shall be due on a day other than a Business Day, such payment shall be made on the next succeeding Business Day.
(h) Headings. The headings contained herein are for convenience only, do not constitute a part of this Certificate of Designation and shall not be deemed to limit or affect any of the provisions hereof.
(i) No Preemptive Rights. The holders of Preferred Stock will have no preemptive rights with respect to any shares of the Company’s capital stock or any of its other securities convertible into or carrying rights or options to purchase or otherwise acquire any such capital stock or any interest therein, regardless of how such securities, or such warrants, rights or options, may be designated, issued or granted.
(j) Other Rights. The shares of Preferred Stock shall not have any rights, preferences, privileges or voting powers or relative, participating, optional or other special rights, or qualifications, limitations or restrictions thereof, other than as set forth herein or in the Company’s certificate of incorporation or as provided by applicable law and regulation or as contained in the Preferred Stockholders Agreement.
(k) Tax Withholding. The Company agrees that, provided that each Holder delivers to the Company or Transfer Agent a properly executed IRS Form W-9 or other certification satisfactory to the Company or Transfer Agent certifying as to such Holder’s status (or the status of such Holder’s beneficial owner(s)) as a United States
Annex O-62
person (within the meaning of Section 7701(a)(30) of the Internal Revenue Code, as amended) and such Holder’s (or such beneficial owners’) eligibility for complete exemption from backup withholding (“U.S. Person Certification”) under current law to establish that the Company (including any paying agent of the Company) shall not be required to withhold on any payments or deemed payments to any such Holder. The Company and its paying agent shall be entitled to withhold taxes on all payments made to the relevant Holder in the form of cash or otherwise treated, in the Company’s reasonable discretion, as a dividend for U.S. federal tax purposes or to request that the relevant Holder promptly pay the Company in cash any amounts required to satisfy any withholding tax obligations, in each case, to the extent the Company or its paying agent determines in good faith it is required to deduct and withhold tax on dividend or other payments to the relevant Holder under applicable law; provided, that the Company shall use commercially reasonable efforts to notify the relevant Holder of any required withholding tax reasonably in advance of the date of the relevant payment. In the event that the Company does not have sufficient cash with respect to any Holder from withholding on cash payments otherwise payable to such Holder and cash paid to the Company by such Holder to the Company pursuant to the immediately preceding sentence, the Company and its paying agent shall be entitled to withhold taxes on deemed payments, including distributions of additional Preferred Stock in lieu of cash and constructive distributions on the Preferred Stock to the extent required by law, and the Company and its paying agent shall be entitled to satisfy any required withholding tax on non-cash payments (including deemed payments) through a sale of a portion of the Preferred Stock received as a dividend or from cash dividends or sales proceeds subsequently paid or credited on the Preferred Stock.
*********************
Annex O-63
IN WITNESS WHEREOF, this Certificate of Designation is executed on behalf of the Company by its [Officer] this [•] day of [•].
|
[PRESIDIO PRODUCTION COMPANY] |
||||
|
By: |
|
|||
|
Name: |
||||
|
Title: |
||||
Signature Page to Certificate of Designation
Annex O-64
Schedule A
Restricted List
Annex O-65
Exhibit A
[FORM OF FACE OF
SERIES A PERPETUAL PREFERRED STOCK CERTIFICATE]
THE SHARES EVIDENCED HEREBY HAVE NOT BEEN REGISTERED UNDER THE U.S. SECURITIES ACT OF 1933, AS AMENDED (THE “SECURITIES ACT”) AND MAY NOT BE OFFERED, SOLD, PLEDGED OR OTHERWISE TRANSFERRED IN THE ABSENCE OF SUCH REGISTRATION OR IN A TRANSACTION EXEMPT FROM, OR NOT SUBJECT TO, SUCH REGISTRATION.
THE COMPANY SHALL FURNISH A FULL STATEMENT ABOUT CERTAIN RESTRICTIONS ON OWNERSHIP AND TRANSFERABILITY TO A STOCKHOLDER UPON REQUEST AND WITHOUT CHARGE.
THE SHARES OF SERIES A PERPETUAL PREFERRED STOCK ARE SUBJECT TO REDEMPTION AT THE OPTION OF THE COMPANY (AS DEFINED BELOW) AT THE TIMES AND REDEMPTION PRICES, AND ON TERMS AND CONDITIONS, SET FORTH IN THE CERTIFICATE OF DESIGNATION (AS DEFINED BELOW).
Annex O-66
|
Certificate Number [•] |
Initial Number of Shares of Series A |
|
|
|
Perpetual Preferred Stock: [•] |
|
|
|
[CUSIP: [•]] |
|
|
|
[ISIN: [•]] |
PRESIDIO PRODUCTION COMPANY
Series A Perpetual Preferred Stock
(Liquidation Preference as specified below)
Presidio Production Company, a Delaware corporation (the “Corporation”), hereby certifies that [ ] (the “Holder”), is the registered owner of [•] fully paid and non-assessable shares of the Corporation’s designated Series A Perpetual Preferred Stock, with a per share Liquidation Preference calculated in accordance with the Certificate of Designation (defined below) (the “Series A Preferred Shares”). The Series A Preferred Shares are transferable on the books and records of the Registrar, in person or by a duly authorized attorney, upon surrender of this certificate duly endorsed and in proper form for transfer. The designations, rights, privileges, restrictions, preferences and other terms and provisions of the Series A Preferred Shares represented hereby are and shall in all respects be subject to the provisions of the Certificate of Designation of Series A Perpetual Preferred Stock of Presidio Production Company, dated , as the same may be amended from time to time (the “Certificate of Designation”). Capitalized terms used herein but not defined shall have the meanings given them in the Certificate of Designation. The Company will provide a copy of the Certificate of Designation to the Holder without charge upon written request to the Company at its principal place of business.
Reference is hereby made to the provisions of the Series A Preferred Shares set forth on the reverse hereof and in the Certificate of Designation, which provisions shall for all purposes have the same effect as if set forth at this place. If the terms of this certificate conflict with the terms of the Certificate of Designation, then the terms of the Certificate of Designation will control to the extent of such conflict.
Upon receipt of this executed certificate, the Holder is bound by the Certificate of Designation and is entitled to the benefits thereunder.
Unless the Transfer Agent and Registrar have properly countersigned this certificate, these Series A Preferred Shares shall not be entitled to any benefit under the Certificate of Designation or be valid or obligatory for any purpose.
* * *
Annex O-67
IN WITNESS WHEREOF, this certificate has been executed on behalf of the Company by two officers of the Company this [•] of [•], 20[•].
|
PRESIDIO PRODUCTION COMPANY |
||||
|
By: |
|
|||
|
Name: |
||||
|
Title: |
||||
|
By: |
|
|||
|
Name: |
||||
|
Title: |
||||
Annex O-68
COUNTERSIGNATURE
These are the Series A Preferred Shares referred to in the within-mentioned Certificate of Designation.
Dated: [•], [•]
Continental Stock Transfer and Trust Company,
as Registrar and Transfer Agent
|
By: |
|
|||
|
|
Name: |
|||
|
|
Title: |
Annex O-69
[FORM OF REVERSE OF
CERTIFICATE FOR SERIES A PREFERRED STOCK]
Cumulative cash (and PIK) distributions on each Series A Preferred Share shall be payable at the rate provided in the Certificate of Designation.
The Company shall furnish without charge to each Holder who so requests a statement of the rights, preferences, privileges and restrictions granted to or imposed upon each class or series of stock of the Corporation authorized to be issued, including the Series A Preferred Shares, and upon the holders thereof. Such statement may be obtained from the Company at the Company’s principal executive office, which, on , was located at .
Annex O-70
ASSIGNMENT
FOR VALUE RECEIVED, the undersigned assigns and transfers the Series A Preferred Shares evidenced hereby to:
|
(Insert assignee’s social security or taxpayer identification number, if any) |
|
|
|
|
|
|
|
(Insert address and zip code of assignee) |
and irrevocably appoints: [•]
as agent to transfer the Series A Preferred Shares evidenced hereby on the books of the Transfer Agent and Registrar. The agent may substitute another to
act for him or her.
Date:
Signature:
_______________________
(Sign exactly as your name appears on the other side
of this Certificate)
|
Signature |
|
|||
|
(Signature must be guaranteed by an “eligible guarantor institution” that is a bank, stockbroker, savings and loan association or credit union meeting the requirements of the Transfer Agent, which requirements include membership or participation in the Securities Transfer Agents Medallion Program (“STAMP”) or such other “signature guarantee program” as may be determined by the Transfer Agent in addition to, or in substitution for, STAMP, all in accordance with the Securities Exchange Act of 1934, as amended.) |
Annex O-71
EXHIBIT B
NEITHER THIS SECURITY NOR THE SECURITIES FOR WHICH THIS SECURITY IS EXERCISABLE HAVE BEEN REGISTERED WITH THE SECURITIES AND EXCHANGE COMMISSION OR THE SECURITIES COMMISSION OF ANY STATE IN RELIANCE UPON AN EXEMPTION FROM REGISTRATION UNDER THE SECURITIES ACT OF 1933, AS AMENDED (THE “SECURITIES ACT”), AND, ACCORDINGLY, MAY NOT BE OFFERED, SOLD, PLEDGED, HYPOTHECATED, OR OTHERWISE TRANSFERRED OR ASSIGNED EXCEPT PURSUANT TO AN EFFECTIVE REGISTRATION STATEMENT UNDER THE SECURITIES ACT OR PURSUANT TO AN AVAILABLE EXEMPTION FROM, OR IN A TRANSACTION NOT SUBJECT TO, THE REGISTRATION REQUIREMENTS OF THE SECURITIES ACT AND IN ACCORDANCE WITH APPLICABLE STATE SECURITIES LAWS. THIS SECURITY AND THE SECURITIES ISSUABLE UPON EXERCISE OF THIS SECURITY MAY BE PLEDGED IN CONNECTION WITH A BONA FIDE MARGIN ACCOUNT OR OTHER LOAN SECURED BY SUCH SECURITIES. THE COMMON STOCK OF THE COMPANY ISSUED UPON EXERCISE OF SUCH SECURITIES SHALL BE ENTITLED TO REGISTRATION RIGHTS UNDER THE PURCHASE AGREEMENT (DEFINED BELOW).
COMMON STOCK PURCHASE WARRANT
PRESIDIO PRODUCTION COMPANY
|
Warrant Shares: [____] |
Original Issue Date: [_________] |
THIS COMMON STOCK PURCHASE WARRANT (this “Warrant”) certifies that, for value received, [_____] or its assigns (the “Holder”) is entitled, upon the terms and subject to the limitations on exercise and the conditions hereinafter set forth, at any time on or after the Initial Exercise Date (as defined below) and on or prior to 5:00 p.m. (New York City time) on the Termination Date (as defined below) but not thereafter, to subscribe for and purchase from Presidio Production Company, a Delaware corporation (the “Company”), up to [ ] shares (as subject to adjustment hereunder, the “Warrant Shares”) of Class A common stock, par value $0.0001 per share, of the Company (the “Common Stock”). The purchase price of one share of Common Stock under this Warrant shall be equal to the Exercise Price, as defined in Section 2(b).
Section 1. Definitions. Capitalized terms used and not otherwise defined herein shall have the meanings set forth in that certain Securities Purchase Agreement (the “Purchase Agreement”), dated as of August 5, 2025, by and among the Company, Prometheus PubCo Inc., Presidio Investment Holdings LLC, and the purchaser[s] signatory thereto.
Section 2. Exercise.
(a) Exercise of Warrant. Exercise of the purchase rights represented by this Warrant may be made, in whole or in part, at any time or times on or after the date which is the [six month] / [12 month]1 anniversary of the Original Issue Date (the “Initial Exercise Date”) and on or before the fifth anniversary of the Initial Exercise Date (the “Termination Date”) by delivery to the Company (or such other office or agency that the Company may designate by notice in writing to the registered Holder at the address of the Holder appearing on the books of the Company), as applicable, of a duly executed PDF copy submitted by e-mail (or e-mail attachment) of the Notice of Exercise in the form annexed hereto (the “Notice of Exercise”). Within the earlier of (i) one Trading Day and (ii) the number of Trading Days comprising the Standard Settlement Period (as defined in Section 2(d)(i) herein) following the date of exercise as aforesaid, the Holder shall deliver the aggregate Exercise Price for the Warrant Shares specified in the applicable Notice of Exercise by wire transfer or cashier’s check drawn on a United States bank unless the cashless exercise procedure specified in Section 2(c) below is specified in the applicable Notice of Exercise. No ink-original Notice of Exercise shall be required, nor shall any medallion guarantee (or other type of guarantee or notarization) of any Notice of Exercise be required. Notwithstanding anything herein to the contrary, the Holder shall not be required to physically surrender this Warrant to the Company until the Holder has purchased all of the Warrant Shares available hereunder and the Warrant has been exercised in full, in which case, the Holder shall surrender this Warrant to the Company for cancellation within two Trading Days of the date on which the final Notice of Exercise is delivered to the Company. Partial exercises of this Warrant resulting in purchases of a portion of the total number of Warrant Shares available hereunder shall have the automatic effect of lowering the outstanding number of Warrant Shares purchasable hereunder in an amount equal to the applicable number of Warrant Shares purchased. The Holder and the Company
____________
1 Note to Draft: 50% of warrants to be exercisable at six month anniversary and 50% at 12 month anniversary.
Annex O-72
shall maintain records showing the number of Warrant Shares purchased and the date of such purchases. The Company shall deliver any objection to any Notice of Exercise within one Trading Day of receipt of such notice. The Holder and any assignee, by acceptance of this Warrant, acknowledge and agree that, by reason of the provisions of this paragraph, following the purchase of a portion of the Warrant Shares hereunder, the number of Warrant Shares available for purchase hereunder at any given time may be less than the amount stated on the face hereof.
(b) Exercise Price. The exercise price per share of Common Stock under this Warrant shall be $0.01, subject to adjustment hereunder (the “Exercise Price”).
(c) Cashless Exercise. At any time on or after the Initial Exercise Date, this Warrant may also be exercised, in whole or in part, at such time by means of a “cashless exercise” in which the Holder shall be entitled to receive a number of Warrant Shares equal to the quotient obtained by dividing [(A-B) (X)] by (A), where:
(A) as applicable: (i) the VWAP on the Trading Day immediately preceding the date of the applicable Notice of Exercise if such Notice of Exercise is (1) both executed and delivered pursuant to Section 2(a) hereof on a day that is not a Trading Day, (2) both executed and delivered pursuant to Section 2(a) hereof on a Trading Day prior to the opening of “regular trading hours” (as defined in Rule 600(b) of Regulation NMS promulgated under the federal securities laws) on such Trading Day, or (3) executed during “regular trading hours” on a Trading Day and is delivered within two hours thereafter (including until two hours after the close of “regular trading hours” on a Trading Day) pursuant to Section 2(a) hereof or (ii) the VWAP on the date of the applicable Notice of Exercise if the date of such Notice of Exercise is a Trading Day and such Notice of Exercise is both executed and delivered pursuant to Section 2(a) hereof after the close of “regular trading hours” on such Trading Day;
(B) the Exercise Price of this Warrant, as adjusted hereunder; and
(X) the number of Warrant Shares that would be issuable upon exercise of this Warrant in accordance with the terms of this Warrant if such exercise were by means of a cash exercise rather than a cashless exercise.
If Warrant Shares are issued in such a cashless exercise, the parties acknowledge and agree that in accordance with Section 3(a)(9) of the Securities Act, the Warrant Shares shall take on the characteristics of the Warrants being exercised, and the holding period of the Warrant Shares being issued may be tacked on to the holding period of this Warrant.
“VWAP” means, for any date, the price determined by the first of the following clauses that applies: (a) if the Common Stock is then listed or quoted on a Trading Market, the daily volume weighted average price of the Common Stock for the 20 Trading Days preceding such date (or the nearest preceding date) on the Trading Market on which the Common Stock is then listed or quoted as reported by Bloomberg (based on a Trading Day from 9:30 a.m. (New York City time) to 4:02 p.m. (New York City time)), (b) if OTCQB, OTCQX or OTCID Basic Market is not a Trading Market, the volume weighted average price of the Common Stock for the 20 Trading Days preceding such date (or the nearest preceding date) on OTCQB, OTCQX or OTCID Basic Market as applicable, (c) if the Common Stock is not then listed or quoted for trading on OTCQB, OTCQX or OTCID Basic Market and if prices for the Common Stock are then reported on The Pink Limited or Expert Market (or a similar organization or agency succeeding to its functions of reporting prices), the average of the highest closing bid price per share per share and the closing ask price per share of the Common Stock for the 20 Trading Days preceding such date, or (d) in all other cases, the fair market value of a share of Common Stock as determined by an independent appraiser selected in good faith by the Purchasers of a majority in interest of the Securities then outstanding and reasonably acceptable to the Company, the fees and expenses of which shall be paid by the Company.
(d) Mechanics of Exercise.
(i) Delivery of Warrant Shares Upon Exercise. The Company shall cause the Warrant Shares purchased hereunder to be transmitted by the Transfer Agent to the Holder by crediting the account of the Holder’s or its designee’s balance account with The Depository Trust Company through its Deposit or Withdrawal at Custodian system (“DWAC”) if the Company is then a participant in such system and either (A) there is an effective registration statement permitting the issuance of the Warrant Shares to or resale of the Warrant Shares by the Holder or (B) the Warrant Shares are eligible for resale by the Holder without volume or manner of sale limitations pursuant to Rule 144 and without the requirement for the Company to be in compliance with the current public information required under Rule 144 (c)(1) or Rule 144(i)(2), and otherwise by physical delivery of a certificate, (or reasonable evidence of issuance by book entry of ownership of the Warrant Shares) registered in the Company’s share register in the name
Annex O-73
of the Holder or its designee, for the number of Warrant Shares to which the Holder is entitled pursuant to such exercise to the address specified by the Holder in the Notice of Exercise by the date that is the later of (i) the Standard Settlement Period after the delivery to the Company of the Notice of Exercise, and (ii) one Trading Day after delivery of the aggregate Exercise Price to the Company (such date, the “Warrant Share Delivery Date”); provided, however, in any event, the Company shall not be obligated to deliver Warrant Shares until it has received the aggregate Exercise Price therefor. Upon delivery of the Notice of Exercise, the Holder shall be deemed for all corporate purposes to have become the holder of record of the Warrant Shares with respect to which this Warrant has been exercised, irrespective of the date of delivery of the Warrant Shares, provided that payment of the aggregate Exercise Price (other than in the case of a cashless exercise) is received no later than the number of Trading Days comprising the Standard Settlement Period following delivery of the Notice of Exercise. The Company agrees to maintain a transfer agent that is a participant in the FAST program so long as this Warrant remains outstanding and exercisable. As used herein, “Standard Settlement Period” means the standard settlement period, expressed in a number of Trading Days, on the Company’s primary Trading Market with respect to the Common Stock as in effect on the date of delivery of the Notice of Exercise.
(ii) Delivery of New Warrants Upon Exercise. If this Warrant shall have been exercised in part, the Company shall, at the request of a Holder and upon surrender of this Warrant certificate, at the time of delivery of the Warrant Shares, deliver to the Holder a new Warrant evidencing the rights of the Holder to purchase the unpurchased Warrant Shares called for by this Warrant, which new Warrant shall in all other respects be identical with this Warrant.
(iii) Rescission Rights. If the Company fails to cause the Transfer Agent to transmit to the Holder the Warrant Shares pursuant to Section 2(d)(i) by the Warrant Share Delivery Date (subject to receipt of the aggregate Exercise Price for the applicable exercise (other than in the case of a cashless exercise)), then the Holder will have the right to rescind such exercise prior to the delivery of the Warrant Shares.
(iv) Compensation for Buy-In on Failure to Timely Deliver Warrant Shares Upon Exercise. In addition to any other rights available to the Holder, if at a time when either (A) there is an effective registration statement permitting the issuance of the Warrant Shares to or resale of the Warrant Shares by the Holder or (B) the Warrant Shares are eligible for resale by the Holder without volume or manner of sale limitations pursuant to Rule 144 and without the requirement for the Company to be in compliance with the current public information required under Rule 144 (c)(1) or Rule 144(i)(2), the Company fails to cause the Transfer Agent to transmit to the Holder the Warrant Shares in accordance with the provisions of Section 2(d)(i) above pursuant to an exercise on or before the Warrant Share Delivery Date, and if after such date the Holder is required by its broker to purchase (in an open market transaction or otherwise) or the Holder’s brokerage firm otherwise purchases, shares of Common Stock to deliver in satisfaction of a sale by the Holder of the Warrant Shares which the Holder anticipated receiving upon such exercise (a “Buy-In”), then the Company shall (A) pay in cash to the Holder the amount, if any, by which (x) the Holder’s total purchase price (including brokerage commissions, if any) for the shares of Common Stock so purchased exceeds (y) the amount obtained by multiplying (1) the number of Warrant Shares that the Company was required to deliver to the Holder in connection with the exercise at issue times (2) the price at which the sell order giving rise to such purchase obligation was executed, and (B) at the option of the Holder, either reinstate the portion of the Warrant and equivalent number of Warrant Shares for which such exercise was not honored (in which case such exercise shall be deemed rescinded) or deliver to the Holder the number of shares of Common Stock that would have been issued had the Company timely complied with its exercise and delivery obligations hereunder. For example, if the Holder purchases Common Stock having a total purchase price of $11,000 to cover a Buy-In with respect to an attempted exercise of shares of Common Stock with an aggregate sale price giving rise to such purchase obligation of $10,000, under clause (A) of the immediately preceding sentence the Company shall be required to pay the Holder $1,000. The Holder shall provide the Company written notice indicating the amounts payable to the Holder in respect of the Buy-In and, upon request of the Company, evidence of the amount of such loss. Nothing herein shall limit a Holder’s right to pursue any other remedies available to it hereunder, at law or in equity including, without limitation, a decree of specific performance and/or injunctive relief with respect to the Company’s failure to timely deliver shares of Common Stock upon exercise of the Warrant as required pursuant to the terms hereof.
(v) No Fractional Shares or Scrip. No fractional shares or scrip representing fractional shares shall be issued upon the exercise of this Warrant. As to any fraction of a share which the Holder would otherwise be entitled to purchase upon such exercise, the Company shall, at its election, either pay a cash adjustment in respect of such final fraction in an amount equal to such fraction multiplied by the Exercise Price or round down to the next whole share.
Annex O-74
(vi) Charges, Taxes and Expenses. Issuance of Warrant Shares shall be made without charge to the Holder for any issue or transfer tax or other incidental expense in respect of the issuance of such Warrant Shares, all of which taxes and expenses shall be paid by the Company, and such Warrant Shares shall be issued in the name of the Holder or in such name or names as may be directed by the Holder; provided, however, that, in the event that Warrant Shares are to be issued in a name other than the name of the Holder, this Warrant when surrendered for exercise shall be accompanied by the Assignment Form attached hereto duly executed by the Holder and the Company may require, as a condition thereto, the payment of a sum sufficient to reimburse it for any transfer tax (or similar tax) incidental thereto. The Company shall pay all Transfer Agent fees required for same-day processing of any Notice of Exercise and all fees to the Depository Trust Company (or another established clearing corporation performing similar functions) required for same-day electronic delivery of the Warrant Shares pursuant to the terms of this Warrant.
(vii) Closing of Books. The Company will not close its stockholder books or records in any manner intended to prevent the timely exercise of this Warrant, pursuant to the terms hereof.
(e) Holder’s Exercise Limitations. The Holder may notify the Company in writing in the event it elects to be subject to the provisions contained in this Section 2(e); however, the Holder shall not be subject to this Section 2(e) unless he, she or it makes such election. If the election is made, the Company shall not effect any exercise of this Warrant, and a Holder shall not have the right to exercise any portion of this Warrant, pursuant to Section 2 or otherwise, to the extent that after giving effect to such issuance after exercise as set forth on the applicable Notice of Exercise, the Holder (together with the Holder’s Affiliates, and any Persons acting as a group together with the Holder or any of the Holder’s Affiliates (such Persons, “Attribution Parties”)) would beneficially own in excess of the Beneficial Ownership Limitation (as defined below). For purposes of the foregoing sentence, the number of shares of Common Stock beneficially owned by the Holder, its Affiliates and Attribution Parties shall include the number of shares of Common Stock issuable upon exercise of this Warrant with respect to which such determination is being made, but shall exclude the number of shares of Common Stock which would be issuable upon (i) exercise of the remaining, nonexercised portion of this Warrant beneficially owned by the Holder or any of its Affiliates or Attribution Parties and (ii) exercise or conversion of the unexercised or unconverted portion of any other securities of the Company (including, without limitation, any other Common Stock Equivalents) subject to a limitation on conversion or exercise analogous to the limitation contained herein beneficially owned by the Holder or any of its Affiliates or Attribution Parties. Except as set forth in the preceding sentence, for purposes of this Section 2(e), beneficial ownership shall be calculated in accordance with Section 13(d) of the Exchange Act and the rules and regulations promulgated thereunder, it being acknowledged by the Holder that the Company is not representing to the Holder that such calculation is in compliance with Section 13(d) of the Exchange Act and the Holder is solely responsible for any schedules required to be filed in accordance therewith. To the extent that the limitation contained in this Section 2(e) applies, the determination of whether this Warrant is exercisable (in relation to other securities owned by the Holder together with any Affiliates and Attribution Parties) and, of which portion of this Warrant is exercisable up to the Beneficial Ownership Limitation shall be in the sole discretion of the Holder, and the submission of a Notice of Exercise shall be deemed to be the Holder’s good faith determination of whether this Warrant is exercisable (in relation to other securities owned by the Holder together with any Affiliates and Attribution Parties) and of which portion of this Warrant is exercisable, in each case, subject to the Beneficial Ownership Limitation, and the Company shall have no obligation to verify or confirm the accuracy of such determination and shall have no liability for exercises of this Warrant that are not in compliance with the Beneficial Ownership Limitation. In addition, a determination as to any group status as contemplated above shall be determined in accordance with Section 13(d) of the Exchange Act and the rules and regulations promulgated thereunder and the Company shall have no obligation to verify or confirm the accuracy of such determination and shall have no liability for exercises of the Warrant that are not in compliance with the Beneficial Ownership Limitation. For purposes of this Section 2(e), in determining the number of outstanding shares of Common Stock, a Holder may rely on the number of outstanding shares of Common Stock as reflected in (A) the Company’s most recent periodic or annual report filed with the Commission, as the case may be, (B) a more recent public announcement by the Company or (C) a more recent written notice by the Company or the Transfer Agent setting forth the number of shares of Common Stock outstanding. Upon the written or oral request of a Holder, the Company shall within two Trading Days confirm orally and in writing to the Holder the number of shares of Common Stock then outstanding. In any case, the number of outstanding shares of Common Stock shall be determined after giving effect to the conversion or exercise of securities of the Company, including this Warrant, by the Holder or its Affiliates or Attribution Parties since the date as of which such number of outstanding shares of Common Stock was reported. The “Beneficial Ownership Limitation” shall initially be 9.99% of the number of shares of the Common Stock outstanding immediately after giving effect to the issuance of shares of Common Stock issuable upon exercise of this Warrant. The Holder, upon
Annex O-75
notice to the Company, may increase or decrease the Beneficial Ownership Limitation provisions of this Section 2(e), provided that the Beneficial Ownership Limitation in no event exceeds 19.99% of the number of shares of the Common Stock outstanding immediately after giving effect to the issuance of shares of Common Stock upon exercise of this Warrant held by the Holder and the provisions of this Section 2(e) shall continue to apply. By written notice to the Company, the Holder may from time to time increase or decrease the Beneficial Ownership Limitation applicable to the Holder, provided, however, that any such increase in the Beneficial Ownership Limitation will not be effective until the sixty-first (61st) day after such notice is delivered to the Company. The provisions of this paragraph shall be construed and implemented in a manner otherwise than in strict conformity with the terms of this Section 2(e) to correct this paragraph (or any portion hereof) which may be defective or inconsistent with the intended Beneficial Ownership Limitation herein contained or to make changes or supplements necessary or desirable to properly give effect to such limitation. The limitations contained in this paragraph shall apply to a successor holder of this Warrant.
Section 3. Certain Adjustments.
(a) Stock Dividends and Splits. If the Company at any time while this Warrant is outstanding: (i) pays a stock dividend or otherwise makes a distribution or distributions on shares of its Common Stock or any other equity or equity equivalent securities payable in shares of Common Stock (which, for avoidance of doubt, shall not include any shares of Common Stock issued by the Company upon exercise of this Warrant or any cash distributions), (ii) subdivides outstanding shares of Common Stock into a larger number of shares, (iii) combines (including by way of a reverse stock split) outstanding shares of Common Stock into a smaller number of shares, or (iv) issues by reclassification of shares of the Common Stock any shares of capital stock of the Company, then in each case the Exercise Price shall be multiplied by a fraction of which the numerator shall be the number of shares of Common Stock (excluding treasury shares, if any) outstanding immediately before such event and of which the denominator shall be the number of shares of Common Stock outstanding immediately after such event, and the number of shares issuable upon exercise of this Warrant shall be proportionately adjusted such that the aggregate Exercise Price of this Warrant shall remain unchanged. Any adjustment made pursuant to this Section 3(a) shall become effective immediately after the record date for the determination of stockholders entitled to receive such dividend or distribution and shall become effective immediately after the effective date in the case of a subdivision, combination or re-classification.
(b) [Reserved].
(c) [Reserved].
(d) Pro Rata Distributions. During such time after the Initial Exercise Date as this Warrant is outstanding, if the Company shall declare or make any dividend or other distribution of its assets (or rights to acquire its assets) to holders of shares of Common Stock, by way of return of capital or otherwise (including, without limitation, any distribution of cash, stock or other securities, property or options by way of a dividend, spin off, reclassification, corporate rearrangement, scheme of arrangement or other similar transaction) (a “Distribution”), at any time after the issuance of this Warrant, then, in each such case, the Holder shall be entitled to participate in such Distribution to the same extent that the Holder would have participated therein if the Holder had held the number of shares of Common Stock acquirable upon complete exercise of this Warrant (without regard to any limitations on exercise hereof, including without limitation, any applicable Beneficial Ownership Limitation) immediately before the date of which a record is taken for such Distribution, or, if no such record is taken, the date as of which the record holders of shares of Common Stock are to be determined for the participation in such Distribution (provided, however, that, to the extent that the Holder’s right to participate in any such Distribution would result in the Holder exceeding any applicable Beneficial Ownership Limitation, then the Holder shall not be entitled to participate in such Distribution to such extent (or in the beneficial ownership of any shares of Common Stock as a result of such Distribution to such extent) and the portion of such Distribution shall be held in abeyance for the benefit of the Holder until such time, if ever, as its right thereto would not result in the Holder exceeding any applicable Beneficial Ownership Limitation).
(e) Fundamental Transaction. If, at any time after the Initial Exercise Date while this Warrant is outstanding, (i) the Company, directly or indirectly, in one or more related transactions effects any merger or consolidation of the Company with or into another Person, in which the Company is not the surviving entity and in which the stockholders of the Company immediately prior to such merger or consolidation do not own, directly or indirectly, at least 50% of the voting power of the surviving entity immediately after such merger or consolidation (excluding a merger effected solely to change the Company’s name), (ii) the Company (and all of its subsidiaries, taken as a whole), directly or indirectly, effects any sale, lease, license, assignment, transfer, conveyance or other disposition of all or substantially all of its assets in one or a series of related transactions, (iii) any, direct or indirect, purchase offer, tender offer or exchange offer
Annex O-76
(whether by the Company or another Person) is completed pursuant to which holders of Common Stock are permitted to sell, tender or exchange their shares for other securities, cash or property and has been accepted by the holders of 50% or more of the outstanding Common Stock, (iv) the Company, directly or indirectly, in one or more related transactions effects any reclassification, reorganization or recapitalization of the Common Stock or any compulsory share exchange pursuant to which the Common Stock is effectively converted into or exchanged for other securities, cash or property (other than as a result of a stock split, combination or reclassification of shares of Common Stock covered by Section 3(a)), or (v) the Company, directly or indirectly, in one or more related transactions consummates a stock or share purchase agreement or other business combination (including, without limitation, a reorganization, recapitalization, spin-off, merger or scheme of arrangement) with another Person or group of Persons whereby such other Person or group acquires more than 50% of the outstanding shares of Common Stock (not including any shares of Common Stock held by the other Person or other Persons making or party to, or associated or affiliated with the other Persons making or party to, such stock or share purchase agreement or other business combination) or more than 50% of the voting power of the common equity of the Company (each a “Fundamental Transaction”), then, upon any subsequent exercise of this Warrant, the Holder shall have the right to receive, for each Warrant Share that would have been issuable upon such exercise immediately prior to the occurrence of such Fundamental Transaction, at the option of the Holder (without regard to any limitation in Section 2(e) on the exercise of this Warrant), the number of shares of Common Stock of the successor or acquiring corporation or of the Company, if it is the surviving corporation, and any additional consideration (the “Alternate Consideration”) receivable as a result of such Fundamental Transaction by a holder of the number of shares of Common Stock for which this Warrant is exercisable immediately prior to such Fundamental Transaction (without regard to any limitation in Section 2(e) on the exercise of this Warrant). For purposes of any such exercise, the determination of the Exercise Price shall be appropriately adjusted to apply to such Alternate Consideration based on the amount of Alternate Consideration issuable in respect of one share of Common Stock in such Fundamental Transaction, and the Company shall apportion the Exercise Price among the Alternate Consideration in a reasonable manner reflecting the relative value of any different components of the Alternate Consideration. If holders of Common Stock are given any choice as to the securities, cash or property to be received in a Fundamental Transaction, then the Holder shall be given the same choice as to the Alternate Consideration it receives upon any exercise of this Warrant following such Fundamental Transaction. The Company shall cause any successor entity in a Fundamental Transaction in which the Company is not the survivor (the “Successor Entity”) to assume in writing all of the obligations of the Company under this Warrant and the other Transaction Documents in accordance with the provisions of this pursuant to written agreements in form and substance reasonably satisfactory to the Holder and approved by the Holder (without unreasonable delay) prior to such Fundamental Transaction and shall, at the option of the Holder, deliver to the Holder in exchange for this Warrant a security of the Successor Entity evidenced by a written instrument substantially similar in form and substance to this Warrant which is exercisable for a corresponding number of shares of capital stock of such Successor Entity (or its parent entity) equivalent to the shares of Common Stock acquirable and receivable upon exercise of this Warrant (without regard to any limitations on the exercise of this Warrant) prior to such Fundamental Transaction, and with an exercise price which applies the Exercise Price hereunder to such shares of capital stock (but taking into account the relative value of the shares of Common Stock pursuant to such Fundamental Transaction and the value of such shares of capital stock, such number of shares of capital stock and such exercise price being for the purpose of protecting the economic value of this Warrant immediately prior to the consummation of such Fundamental Transaction), and which is reasonably satisfactory in form and substance to the Holder. Upon the occurrence of any such Fundamental Transaction, the Successor Entity shall succeed to, and be substituted for (so that from and after the date of such Fundamental Transaction, the provisions of this Warrant and the other Transaction Documents referring to the “Company” shall refer instead to the Successor Entity), and may exercise every right and power of the Company and shall assume all of the obligations of the Company under this Warrant and the other Transaction Documents with the same effect as if such Successor Entity had been named as the Company herein.
(f) Calculations. All calculations under this Section 3 shall be made to the nearest cent or the nearest 1/100th of a share, as the case may be. For purposes of this Section 3, the number of shares of Common Stock deemed to be issued and outstanding as of a given date shall be the sum of the number of shares of Common Stock (excluding treasury shares, if any) issued and outstanding.
(g) Voluntary Adjustment By Company. Subject to the rules and regulations of the Trading Market, the Company may at any time during the term of this Warrant reduce the then current Exercise Price to any amount and for any period of time deemed appropriate by the board of directors of the Company.
Annex O-77
(h) Other Events. In case any event shall occur affecting the Company as to which none of the provisions of preceding subsections of this Section 3 are strictly applicable, but which would require an adjustment to the terms of the Warrants in order to (i) avoid a material adverse impact on the Warrants and (ii) effectuate the intent and purpose of this Section 3, then, in each such case, the Company shall appoint a firm of independent public accountants, investment banking or other appraisal firm of recognized national standing, which shall give its opinion as to whether or not any adjustment to the rights represented by the Warrants is necessary to effectuate the intent and purpose of this Section 3 and, if they determine that an adjustment is necessary, the terms of such adjustment; provided, however, that under no circumstances shall the Warrants be adjusted pursuant to this Section 3(h) as a result of any issuance of securities in connection with a Business Combination. The Company shall use its reasonable best efforts to adjust the terms of the Warrants in a manner that is consistent with any adjustment recommended in such opinion.
(i) Notice to Holder.
(i) Adjustment to Exercise Price. Whenever the Exercise Price is adjusted pursuant to any provision of this Section 3, the Company shall promptly deliver to the Holder by email a notice setting forth the Exercise Price after such adjustment and any resulting adjustment to the number of Warrant Shares and setting forth a brief statement of the facts requiring such adjustment.
(ii) Notice to Allow Exercise by Holder. If (A) the Company shall declare a dividend (or any other distribution in whatever form) on the Common Stock, (B) the Company shall declare a special nonrecurring cash dividend on or a redemption of the Common Stock, (C) the Company shall authorize the granting to all holders of the Common Stock rights or warrants to subscribe for or purchase any shares of capital stock of any class or of any rights, (D) the approval of any stockholders of the Company shall be required in connection with any reclassification of the Common Stock, any consolidation or merger to which the Company (or any of its subsidiaries) is a party, any sale or transfer of all or substantially all of its assets, or any compulsory share exchange whereby the Common Stock is converted into other securities, cash or property, or (E) the Company shall authorize the voluntary or involuntary dissolution, liquidation or winding up of the affairs of the Company, then, in each case, the Company shall cause to be delivered by email to the Holder at its last email address as it shall appear upon the Warrant Register of the Company, at least 20 calendar days prior to the applicable record or effective date hereinafter specified, a notice stating (x) the date on which a record is to be taken for the purpose of such dividend, distribution, redemption, rights or warrants, or if a record is not to be taken, the date as of which the holders of the Common Stock of record to be entitled to such dividend, distributions, redemption, rights or warrants are to be determined or (y) the date on which such reclassification, consolidation, merger, sale, transfer or share exchange is expected to become effective or close, and the date as of which it is expected that holders of the Common Stock of record shall be entitled to exchange their shares of the Common Stock for securities, cash or other property deliverable upon such reclassification, consolidation, merger, sale, transfer or share exchange; provided, that, notwithstanding the foregoing, any notice delivery requirement hereunder shall also be deemed satisfied by filing or furnishing such communication with the Commission via the EDGAR system; provided, further, that the failure to deliver such notice or any defect therein or in the delivery thereof shall not affect the validity of the corporate action required to be specified in such notice. To the extent that any notice provided to the Holder in accordance with the terms of this Warrant constitutes, or contains, material, non-public information regarding the Company or any of the subsidiaries, the Company shall simultaneously file such notice with the Commission pursuant to a Current Report on Form 8-K, unless determined by the Company that such filing would be harmful to the Company at such time, in which case the Company shall file such 8-K as soon as is reasonably practicable in its discretion. The Holder shall remain entitled to exercise this Warrant during the period commencing on the date of such notice to the effective date of the event triggering such notice except as may otherwise be expressly set forth herein.
Section 4. Transfer of Warrant.
(a) Transferability. Subject to compliance with any applicable securities laws and the conditions set forth in Section 4(d) hereof and to the provisions of Section 4.1 of the Purchase Agreement, after the Initial Exercise Date, this Warrant and all rights hereunder (including, without limitation, any registration rights) are transferable, in whole or in part, upon surrender of this Warrant at the principal office of the Company or its designated agent, together with a written assignment of this Warrant substantially in the form attached hereto duly executed by the Holder or its agent or attorney and funds sufficient to pay any transfer taxes payable upon the making of such transfer. Upon such surrender and, if required, such payment, the Company shall execute and deliver a new Warrant or Warrants in the name of the assignee or assignees, as applicable, and in the denomination or denominations specified in such instrument of
Annex O-78
assignment, and shall issue to the assignor a new Warrant evidencing the portion of this Warrant not so assigned, and this Warrant shall promptly be cancelled. Notwithstanding anything herein to the contrary, the Holder shall not be required to physically surrender this Warrant to the Company unless the Holder has assigned this Warrant in full, in which case, the Holder shall surrender this Warrant to the Company within two Trading Days of the date on which the Holder delivers an assignment form to the Company assigning this Warrant in full. The Warrant, if properly assigned in accordance herewith, may be exercised by a new holder for the purchase of Warrant Shares without having a new Warrant issued.
(b) New Warrants. This Warrant may be divided or combined with other Warrants upon presentation hereof at the aforesaid office of the Company, together with a written notice specifying the names and denominations in which new Warrants are to be issued, signed by the Holder or its agent or attorney. Subject to compliance with Section 4(a), as to any transfer which may be involved in such division or combination, the Company shall execute and deliver a new Warrant or Warrants in exchange for the Warrant or Warrants to be divided or combined in accordance with such notice. All Warrants issued on transfers or exchanges shall be dated the Initial Exercise Date and shall be identical with this Warrant except as to the number of Warrant Shares issuable pursuant thereto.
(c) Warrant Register. The Company shall register this Warrant, upon records to be maintained by the Company for that purpose (the “Warrant Register”), in the name of the record Holder hereof from time to time. The Company may deem and treat the registered Holder of this Warrant as the absolute owner hereof for the purpose of any exercise hereof or any distribution to the Holder, and for all other purposes, absent actual notice to the contrary.
(d) Representation by the Holder. The Holder, by the acceptance hereof, represents and warrants that it is acquiring this Warrant and, upon any exercise hereof, will acquire the Warrant Shares issuable upon such exercise, for its own account and not with a view to or for distributing or reselling such Warrant Shares or any part thereof in violation of the Securities Act or any applicable state securities law, except pursuant to sales registered or exempted under the Securities Act.
Section 5. Miscellaneous.
(a) No Rights as Stockholder Until Exercise; No Settlement in Cash. This Warrant does not entitle the Holder to any voting rights, dividends or other rights as a stockholder of the Company prior to the exercise hereof as set forth in Section 2(d)(i), except as expressly set forth in Section 3. Without limiting any rights of a Holder to receive Warrant Shares on a “cashless exercise” pursuant to Section 2(c) or to receive cash payments pursuant to Section 2(d)(i) and Section 2(d)(iv) herein, in no event shall the Company be required to net cash settle an exercise of this Warrant.
(b) Loss, Theft, Destruction or Mutilation of Warrant. The Company covenants that upon receipt by the Company of evidence reasonably satisfactory to it of the loss, theft, destruction or mutilation of this Warrant or any stock certificate relating to the Warrant Shares, and in case of loss, theft or destruction, of indemnity or security reasonably satisfactory to it (which, in the case of the Warrant, shall not include the posting of any bond), and upon surrender and cancellation of such Warrant or stock certificate, if mutilated, the Company will make and deliver a new Warrant or stock certificate of like tenor and dated as of such cancellation, in lieu of such Warrant or stock certificate.
(c) Saturdays, Sundays, Holidays, etc. If the last or appointed day for the taking of any action or the expiration of any right required or granted herein shall not be a Business Day, then, such action may be taken or such right may be exercised on the next succeeding Business Day.
(d) Authorized Shares.
(i) The Company covenants that, during the period the Warrant is outstanding, it will reserve from its authorized and unissued Common Stock a sufficient number of shares to provide for the issuance of the Warrant Shares upon the exercise of any purchase rights under this Warrant (without regard to any limitation on exercise set forth herein). The Company further covenants that its issuance of this Warrant shall constitute full authority to its officers who are charged with the duty of issuing the necessary Warrant Shares upon the exercise of the purchase rights under this Warrant. The Company will take all such reasonable action as may be necessary to assure that such Warrant Shares may be issued as provided herein without violation of any applicable law or regulation, or of any requirements of the Trading Market upon which the Common Stock may be listed. The Company covenants that all Warrant Shares which may be issued upon the exercise of the purchase rights represented by this Warrant will, upon exercise of the purchase
Annex O-79
rights represented by this Warrant and payment for such Warrant Shares in accordance herewith, be duly authorized, validly issued, fully paid and nonassessable and free from all taxes, liens and charges created by the Company in respect of the issue thereof (other than taxes in respect of any transfer occurring contemporaneously with such issue).
(ii) Except and to the extent as waived or consented to by the Holder, the Company shall not by any action, including, without limitation, amending its Certificate of Incorporation or through any reorganization, transfer of assets, consolidation, merger, dissolution, issue or sale of securities or any other voluntary action, avoid or seek to avoid the observance or performance of any of the terms of this Warrant, but will at all times in good faith assist in the carrying out of all such terms and in the taking of all such actions as may be necessary or appropriate to protect the rights of Holder as set forth in this Warrant against impairment. Without limiting the generality of the foregoing, the Company will (i) not increase the par value of any Warrant Shares above the amount payable therefor upon such exercise immediately prior to such increase in par value, (ii) take all such action as may be necessary or appropriate in order that the Company may validly and legally issue fully paid and nonassessable Warrant Shares upon the exercise of this Warrant and (iii) use commercially reasonable efforts to obtain all such authorizations, exemptions or consents from any public regulatory body having jurisdiction thereof, as may be, necessary to enable the Company to perform its obligations under this Warrant.
(iii) Before taking any action which would result in an adjustment in the number of Warrant Shares for which this Warrant is exercisable or in the Exercise Price, the Company shall obtain all such authorizations or exemptions thereof, or consents thereto, as may be necessary from any public regulatory body or bodies having jurisdiction thereof.
(e) Jurisdiction. All questions concerning the construction, validity, enforcement and interpretation of this Warrant shall be determined in accordance with the provisions of the Purchase Agreement.
(f) Restrictions. The Holder acknowledges that the Warrant Shares acquired upon the exercise of this Warrant, if not registered, and the Holder does not utilize cashless exercise, will have restrictions upon resale imposed by state and federal securities laws.
(g) Nonwaiver and Expenses. No course of dealing or any delay or failure to exercise any right hereunder on the part of Holder shall operate as a waiver of such right or otherwise prejudice the Holder’s rights, powers or remedies. Without limiting any other provision of this Warrant or the Purchase Agreement, if the Company willfully and knowingly fails to comply with any provision of this Warrant, which results in any material damages to the Holder, the Company shall pay to the Holder such amounts as shall be sufficient to cover any costs and expenses including, but not limited to, reasonable attorneys’ fees, including those of appellate proceedings, incurred by the Holder in collecting any amounts due pursuant hereto or in otherwise enforcing any of its rights, powers or remedies hereunder.
(h) Notices. Any notice, request or other document required or permitted to be given or delivered to the Holder by the Company shall be delivered in accordance with the notice provisions of the Purchase Agreement.
(i) Limitation of Liability. No provision hereof, in the absence of any affirmative action by the Holder to exercise this Warrant to purchase Warrant Shares, and no enumeration herein of the rights or privileges of the Holder, shall give rise to any liability of the Holder for the purchase price of any Common Stock or as a stockholder of the Company, whether such liability is asserted by the Company or by creditors of the Company.
(j) Remedies. The Holder, in addition to being entitled to exercise all rights granted by law, including recovery of damages, will be entitled to specific performance of its rights under this Warrant. The Company agrees that monetary damages would not be adequate compensation for any loss incurred by reason of a breach by it of the provisions of this Warrant and hereby agrees to waive and not to assert the defense in any action for specific performance that a remedy at law would be adequate.
(k) Successors and Assigns. Subject to applicable securities laws, this Warrant and the rights and obligations evidenced hereby shall inure to the benefit of and be binding upon the successors and permitted assigns of the Company and the successors and permitted assigns of Holder. The provisions of this Warrant are intended to be for the benefit of any Holder from time to time of this Warrant and shall be enforceable by the Holder or holder of Warrant Shares.
(l) Amendment. This Warrant may be modified or amended or the provisions hereof waived with the written consent of the Company and the Holder.
Annex O-80
(m) Severability. Wherever possible, each provision of this Warrant shall be interpreted in such manner as to be effective and valid under applicable law, but if any provision of this Warrant shall be prohibited by or invalid under applicable law, such provision shall be ineffective to the extent of such prohibition or invalidity, without invalidating the remainder of such provisions or the remaining provisions of this Warrant.
(n) Headings. The headings used in this Warrant are for the convenience of reference only and shall not, for any purpose, be deemed a part of this Warrant.
(o) For the avoidance of doubt, the Company agrees that these Warrants are non-redeemable by the Company.
********************
(Signature Page Follows)
Annex O-81
IN WITNESS WHEREOF, the Company has caused this Common Stock Purchase Warrant to be executed by its officer thereunto duly authorized as of the date first indicated above.
|
PRESIDIO PRODUCTION COMPANY |
||||
|
By: |
|
|||
|
Name: |
||||
|
Title: |
||||
Annex O-82
EXHIBIT A
NOTICE OF EXERCISE
TO: PRESIDIO PRODUCTION COMPANY
Attn: [•]
Email: [•]
(1) The undersigned hereby elects to purchase Warrant Shares of the Company pursuant to the terms of the attached Warrant (only if exercised in full), and tenders herewith payment of the exercise price in full, together with all applicable transfer taxes, if any.
(2) Payment shall take the form of (check applicable box):
☐ in lawful money of the United States; or
☐ if permitted, the cancellation of such number of Warrant Shares as is necessary, in accordance with the formula set forth in Subsection 2(c), to exercise this Warrant with respect to the maximum number of Warrant Shares purchasable pursuant to the cashless exercise procedure set forth in Subsection 2(c).
(3) Please issue said Warrant Shares in the name of the undersigned or in such other name as is specified below:
_________________
The Warrant Shares shall be delivered to the following DWAC Account Number:
_________________
_________________
_________________
(4) Accredited Investor. The undersigned is an “accredited investor” as defined in Regulation D promulgated under the Securities Act of 1933, as amended.
[SIGNATURE OF HOLDER]
Name of Investing Entity:____________________________________________________________
Signature of Authorized Signatory of Investing Entity:______________________________________
Name of Authorized Signatory:________________________________________________________
Title of Authorized Signatory:_________________________________________________________
Date:___________________________________________________________________________
Annex O-83
EXHIBIT B
ASSIGNMENT FORM
(To assign the foregoing Warrant, execute this form and supply required information. Do not use this form to purchase shares.)
FOR VALUE RECEIVED, the foregoing Warrant and all rights evidenced thereby are hereby assigned to:
|
Name: |
|
|
|
(Please Print) |
||
|
Address: |
|
|
|
(Please Print) |
||
|
Phone Number: |
|
|
|
Email Address: |
|
|
|
Dated: |
|
|
|
Holder’s Signature: |
|
|
|
Holder’s Address: |
|
Annex O-84
Annex P
PRESIDIO PRODUCTION COMPANY
2025 EQUITY INCENTIVE PLAN
1. Purpose.
The purpose of the Presidio Production Company 2025 Equity Incentive Plan is to further align the interests of eligible participants with those of the Company’s stockholders by providing incentive compensation opportunities tied to the performance of the Company and its Common Stock. The Plan is intended to advance the interests of the Company and increase stockholder value by attracting, retaining and motivating key personnel upon whose judgment, initiative and effort the successful conduct of the Company’s business is largely dependent.
2. Definitions. Capitalized terms used and not otherwise defined herein shall have the meanings set forth below:
“Affiliate” means, with respect to a Person, any other Person directly or indirectly controlling, controlled by, or under common control with such first Person.
“Award” means an award of a Stock Option, Stock Appreciation Right, Restricted Stock Award, Restricted Stock Unit, Stock Award, or Cash Award, in each case, granted under the Plan.
“Award Agreement” means a written notice or an agreement entered into between the Company and a Participant setting forth the terms and conditions of an Award granted to a Participant as provided in Section 15.2 hereof.
“Beneficial Owner” has the meaning ascribed to such term in Rule 13d-3 under the Exchange Act.
“Board” means the Board of Directors of the Company.
“Cash Award” means an Award granted to an Eligible Person under Section 10 hereof and payable in cash at such time or times and subject to such terms and conditions as determined by the Committee in its sole discretion.
“Cause” has the meaning set forth in Section 13.2(b) hereof.
“Change in Control” has the meaning set forth in Section 11.4 hereof.
“Code” means the Internal Revenue Code of 1986, as amended.
“Committee” means, as determined by the Board, (i) the Compensation Committee of the Board, (ii) such other committee of no fewer than two members of the Board who are appointed by the Board to administer the Plan or (iii) the Board.
“Common Stock” means the Company’s common stock, par value $[•] per share (and any shares or other securities into which such Common Stock may be converted or into which it may be exchanged).
“Company” means Presidio Production Company, a Delaware corporation, or any successor thereto.
“Date of Grant” means the date on which an Award under the Plan is granted by the Committee or such later date as the Committee may specify to be the effective date of an Award.
“Disability” means, unless otherwise defined in an Award Agreement, a disability described in Treasury Regulations Section 1.409A-3(i)(4)(i)(A). A Disability shall be deemed to occur at the time of the determination by the Committee of the Disability.
“Effective Date” means the Closing Date, as defined in that certain Business Combination Agreement by and among EQV Ventures Acquisition Corp., Prometheus Holdings LLC, Prometheus Merger Sub LLC, and Presidio Investment Holdings LLC, dated as of July [31], 2025.
Annex P-1
“Eligible Person” means any Person who is an officer, employee, Non-Employee Director, or any natural person who is a consultant or other personal service provider of the Company or any of its Subsidiaries.
“Exchange Act” means the Securities Exchange Act of 1934, as amended, and the rules and regulations promulgated thereunder, as the same may be amended from time to time.
“Fair Market Value” means, as applied to a specific date, the price of a share of Common Stock that is based on any of the opening, closing, actual, high, low or average selling prices of a share of Common Stock reported on any established stock exchange or national market system including without limitation the New York Stock Exchange (“NYSE”) and the National Market System of the National Association of Securities Dealers, Inc. Automated Quotation System on the applicable date, the preceding trading day, the next succeeding trading day, or an average of trading days, as determined by the Committee in its discretion. Unless the Committee determines otherwise or unless otherwise specified in an Award Agreement, Fair Market Value shall be deemed to be equal to the closing price of a share of Common Stock on the date as of which Fair Market Value is to be determined, or if shares of Common Stock are not publicly traded on such date, as of the most recent date on which shares of Common Stock were publicly traded. Notwithstanding the foregoing, if the Common Stock is not traded on any established stock exchange or national market system, the Fair Market Value means the price of a share of Common Stock as established by the Committee; provided that if the calculation of Fair Market Value is for purposes of setting an exercise or base price of a Stock Option or a Stock Appreciation Right, then such calculations shall be based on a reasonable valuation method that is consistent with the requirements of Section 409A of the Code and the regulations thereunder.
“Incentive Stock Option” means a Stock Option granted under Section 6 hereof that is intended to meet the requirements of Section 422 of the Code and the regulations thereunder.
“Non-Employee Director” means a member of the Board who is not an employee of the Company or any of its Subsidiaries.
“Nonqualified Stock Option” means a Stock Option granted under Section 6 hereof that is not an Incentive Stock Option.
“Participant” means any Eligible Person who holds an outstanding Award under the Plan.
“Person” means an individual, corporation, partnership, association, trust, unincorporated organization, limited liability company or other legal entity. All references to Person shall include an individual Person or a group (as defined in Rule 13d-5 under the Exchange Act) of Persons.
“Plan” means the Presidio Production Company 2025 Equity Incentive Plan as set forth herein, effective as of the Effective Date and as may be amended from time to time, as provided herein, and any sub-plan or appendix that may be approved by the Board.
“Restricted Stock Award” means a grant of shares of Common Stock to an Eligible Person under Section 8 hereof that are issued subject to such vesting and transfer restrictions as the Committee shall determine, and such other conditions, as are set forth in the Plan and the applicable Award Agreement.
“Restricted Stock Unit” means a contractual right granted to an Eligible Person under Section 9 hereof representing notional unit interests equal in value to a share of Common Stock to be paid or distributed at such times, and subject to such conditions, as set forth in the Plan and the applicable Award Agreement.
“Securities Act” means the Securities Act of 1933, as amended, and the rules and regulations promulgated thereunder, as the same may be amended from time to time.
“Service” means a Participant’s employment with the Company or any Subsidiary or a Participant’s service as a Non-Employee Director, consultant or other service provider with the Company or any Subsidiary, as applicable.
“Stock Appreciation Right” means a contractual right granted to an Eligible Person under Section 7 hereof entitling such Eligible Person to receive a payment, representing the excess of the Fair Market Value of a share of Common Stock over the base price per share of the right, at such time, and subject to such conditions, as are set forth in the Plan and the applicable Award Agreement.
Annex P-2
“Stock Award” means a grant of shares of Common Stock, or any award that is valued by reference to shares of Common Stock, to an Eligible Person under Section 10 hereof.
“Stock Option” means a contractual right granted to an Eligible Person under Section 6 hereof to purchase shares of Common Stock at such time and price, and subject to such conditions, as are set forth in the Plan and the applicable Award Agreement.
“Subsidiary” means an entity (whether or not a corporation) that is wholly or majority owned or controlled, directly or indirectly, by the Company or any other Affiliate of the Company that is so designated, from time to time, by the Committee, during the period of such Affiliated status; provided, however, that with respect to Incentive Stock Options, the term “Subsidiary” shall include only an entity that qualifies under Section 424(f) of the Code as a “subsidiary corporation” with respect to the Company.
“Treasury Regulations” means regulations promulgated by the United States Treasury Department.
3. Administration.
3.1 Committee Members. The Plan shall be administered by the Committee. To the extent deemed necessary by the Board, each Committee member shall satisfy the requirements for (i) an “independent director” under rules adopted by NYSE or other principal exchange on which the Common Stock is then listed and (ii) a “nonemployee director” within the meaning of Rule 16b-3 under the Exchange Act. Notwithstanding the foregoing, the mere fact that a Committee member shall fail to qualify under any of the foregoing requirements shall not invalidate any Award made by the Committee which Award is otherwise validly made under the Plan. The Board may exercise all powers of the Committee hereunder and may directly administer the Plan. Neither the Company nor any member of the Board or Committee shall be liable for any action or determination made in good faith by the Board or Committee with respect to the Plan or any Award thereunder.
3.2 Committee Authority. The Committee shall have all powers and discretion necessary or appropriate to administer the Plan and to control its operation, including, but not limited to, the power to (i) determine the Eligible Persons to whom Awards shall be granted under the Plan, (ii) prescribe the restrictions, terms and conditions of all Awards, (iii) interpret the Plan and terms of the Awards, (iv) adopt rules for the administration, interpretation and application of the Plan as are consistent therewith, and interpret, amend or revoke any such rules, (v) make all determinations with respect to a Participant’s Service and the termination of such Service for purposes of any Award, (vi) correct any defect(s) or omission(s) or reconcile any ambiguity(ies) or inconsistency(ies) in the Plan or any Award thereunder, (vii) make all determinations it deems advisable for the administration of the Plan, (viii) decide all disputes arising in connection with the Plan and to otherwise supervise the administration of the Plan, (ix) subject to the terms of the Plan, amend the terms of an Award in any manner that is not inconsistent with the Plan, (x) accelerate the vesting or, to the extent applicable, exercisability of any Award at any time (including, but not limited to, upon a Change in Control or upon termination of Service of a Participant under certain circumstances (including, without limitation, upon retirement)) and (xi) adopt such procedures, modifications or subplans as are necessary or appropriate to permit participation in the Plan by Eligible Persons who are foreign nationals or employed outside of the United States. The Committee’s determinations under the Plan need not be uniform and may be made by the Committee selectively among Participants and Eligible Persons, whether or not such Persons are similarly situated. The Committee shall, in its discretion, consider such factors as it deems relevant in making its interpretations, determinations and actions under the Plan including, without limitation, the recommendations or advice of any officer or employee of the Company or board of directors of a Subsidiary or such attorneys, consultants, accountants or other advisors as it may select. All interpretations, determinations, and actions by the Committee shall be final, conclusive, and binding upon all parties.
3.3 Delegation of Authority. The Committee shall have the right, from time to time, to delegate in writing to one or more officers of the Company the authority of the Committee to grant and determine the terms and conditions of Awards granted under the Plan, subject to the requirements of Section 157(c) of the Delaware General Corporation Law (or any successor provision) or such other limitations as the Committee shall determine. In no event shall any such delegation of authority be permitted with respect to Awards granted to any member of the Board or to any Eligible Person who is subject to Rule 16b-3 under the Exchange Act. The Committee shall also be permitted to delegate, to any appropriate officer or employee of the Company, responsibility for performing certain ministerial functions under the Plan. In the event that the Committee’s authority is delegated to officers or employees in accordance with the
Annex P-3
foregoing, all provisions of the Plan relating to the Committee shall be interpreted by treating any such reference as a reference to such officer or employee for such purpose. Any action undertaken in accordance with the Committee’s delegation of authority hereunder shall have the same force and effect as if such action was undertaken directly by the Committee and shall be deemed for all purposes of the Plan to have been taken by the Committee.
4. Shares Subject to the Plan.
4.1 Number of Shares Reserved. Subject to adjustment as provided in Section 4.3 and Section 4.5 hereof, the total number of shares of Common Stock that are available for issuance under the Plan shall equal [•]1 (the “Share Reserve”). Within the Share Reserve, the total number of shares of Common Stock available for issuance as Incentive Stock Options shall equal [•], without taking into account any automatic increase in the Share Reserve described in Section 4.2. Each share of Common Stock subject to an Award shall reduce the Share Reserve by one share. Any share of Common Stock delivered under the Plan shall consist of authorized and unissued shares or treasury shares.
4.2 Annual Increase in Shares Reserved. On the first day of each fiscal year of the Company, commencing on the first January 1 following the Effective Date and ending on (and including) the January 1 immediately following the ninth (9th) anniversary of the Effective Date, the aggregate number of shares of Common Stock that may be issued under the Plan shall automatically be increased by a number equal to 5% of the total number of shares of Common Stock actually issued and outstanding on the last day of the preceding fiscal year.
4.3 Share Replenishment. Notwithstanding anything to the contrary contained herein, shares of Common Stock subject to an Award under the Plan shall again be made available for issuance or delivery under the Plan if such shares of Common Stock are (i) tendered in payment of a Stock Option (including, for the avoidance of doubt, shares of Common Stock tendered by a Participant or withheld by the Company as payment of the exercise price of an Option), (ii) delivered or withheld by the Company to satisfy any tax withholding obligation, (iii) subject to an Award that expires or is canceled, forfeited, surrendered, exchanged or any shares of Common Stock not issued with respect to an Award that is terminated without issuance of the full number of shares of Common Stock to which the Award related or (iv) subject to an Award under the Plan settled in cash (in whole or in part), so that such shares of Common Stock are returned to the Company. The payment of dividend equivalents in cash in respect of any outstanding Award shall not reduce the Share Reserve. Notwithstanding the provisions of this Section 4.3, no share of Common Stock may again be optioned, granted or awarded if such action would cause an Incentive Stock Option to fail to qualify as an incentive stock option under Section 422 of the Code.
4.4 Awards Granted to Non-Employee Directors. No Non-Employee Director may be granted, during any calendar year, Awards having a fair value (determined on the Date of Grant) that, when added to all cash compensation paid to the Non-Employee Director in respect of the Non-Employee Director’s service as a member of the Board for such calendar year, exceeds $500,000. The independent members of the Board may make exceptions to this limit for a non-executive chair of the Board or for an initial Award granted to a Non-Employee Director following his or her appointment to the Board, provided, that, the Non-Employee Director receiving such additional compensation may not participate in the decision to award such compensation.
4.5 Adjustments. If there shall occur any change with respect to the outstanding shares of Common Stock by reason of any recapitalization, reclassification, stock dividend, extraordinary cash dividend, stock split, reverse stock split or other distribution with respect to the shares of Common Stock or any merger, reorganization, consolidation, combination, spin-off or other corporate event or transaction or any other change affecting the Common Stock (other than regular cash dividends to stockholders of the Company), the Committee shall, acting in good faith and in the manner and to the extent it considers appropriate and equitable to the Participants and consistent with the terms of the Plan, cause an adjustment to be made to (i) the maximum number and kind of shares of Common Stock or other securities provided in Section 4.1 hereof, (ii) the number and kind of shares of Common Stock, units or other securities or rights subject to then outstanding Awards, (iii) the exercise, base or purchase price for each share or unit or other security or right subject to then outstanding Awards, (iv) other value determinations applicable to the Plan and/or outstanding Awards, and/or (v) any other terms of an Award that are affected by the event. Notwithstanding
____________
1 Pool will be 10% of the fully diluted shares including founder’s shares, preferred warrants, IPO warrants, Up-C shares as if converted, and IPO shares that do not redeem.
Annex P-4
the foregoing, (a) any such adjustments shall, to the extent necessary to avoid additional taxes, be made in a manner consistent with the requirements of Section 409A of the Code and (b) in the case of Incentive Stock Options, any such adjustments shall, to the extent practicable, be made in a manner consistent with the requirements of Section 424(a) of the Code, in each case, unless otherwise determined by the Committee.
5. Eligibility and Awards.
5.1 Designation of Participants. Any Eligible Person may be selected by the Committee to receive an Award and become a Participant. The Committee has the authority, in its discretion, to determine and designate from time to time those Eligible Persons who are to be granted Awards, the types of Awards to be granted, the number of shares of Common Stock or units subject to Awards to be granted and the terms and conditions of such Awards consistent with the terms of the Plan. In selecting Eligible Persons to be Participants, and in determining the type and amount of Awards to be granted under the Plan, the Committee shall consider any and all factors that it deems relevant or appropriate. Designation of a Participant in any year shall not require the Committee to designate such Person to receive an Award in any other year or, once designated, to receive the same type or amount of Award as granted to such Participant in any other year.
5.2 Determination of Awards. The Committee shall determine the terms and conditions of all Awards granted to Participants in accordance with its authority under Section 3.2 hereof. An Award may consist of one type of right or benefit hereunder or of two or more such rights or benefits granted in tandem.
5.3 Award Agreements. Each Award granted to an Eligible Person shall be represented by an Award Agreement. The terms of the Award, as determined by the Committee, will be set forth in the applicable Award Agreement as described in Section 15.2 hereof.
6. Stock Options.
6.1 Grant of Stock Options. A Stock Option may be granted to any Eligible Person selected by the Committee, except that an Incentive Stock Option may be granted only to an Eligible Person satisfying the conditions of Section 6.7(a) hereof. Each Stock Option shall be designated on the Date of Grant, in the discretion of the Committee, as an Incentive Stock Option or as a Nonqualified Stock Option. All Stock Options granted under the Plan are intended to comply with or be exempt from the requirements of Section 409A of the Code, to the extent applicable.
6.2 Exercise Price. Unless otherwise determined by the Committee and subject to Section 6.7(c), the exercise price per share of a Stock Option (other than a Stock Option substituted or assumed under Section 15.10) shall not be less than one hundred percent (100%) of the Fair Market Value of a share of Common Stock on the Date of Grant. The Committee may in its discretion specify an exercise price per share that is higher than the Fair Market Value of a share of Common Stock on the Date of Grant.
6.3 Vesting of Stock Options. The Committee shall, in its discretion, prescribe in an Award Agreement the time or times at which or the conditions upon which, a Stock Option or portion thereof shall become vested and/or exercisable. The requirements for vesting and exercisability of a Stock Option may be based on the continued Service of the Participant with the Company or a Subsidiary for a specified time period (or periods), on the attainment of a specified performance goal(s) and/or on such other terms and conditions as approved by the Committee in its discretion. If the vesting requirements of a Stock Option are not satisfied, the Stock Option shall be forfeited.
6.4 Term of Stock Options. The Committee shall in its discretion prescribe in an Award Agreement the period during which a vested Stock Option may be exercised; provided, however, that the maximum term of a Stock Option shall be ten (10) years from the Date of Grant. The Committee may provide that a Stock Option will cease to be exercisable upon or at the end of a specified time period following a termination of Service for any reason as set forth in the Award Agreement or otherwise. Subject to compliance with Section 409A of the Code and the provisions of this Section 6, the Committee may extend at any time the period in which a Stock Option may be exercised, but not beyond ten (10) years from the Date of Grant.
6.5 Stock Option Exercise; Tax Withholding. Subject to such terms and conditions as specified in an Award Agreement (including applicable vesting requirements), a vested Stock Option may be exercised in whole or in part at any time during the term thereof by written notice in the form required by the Company, together with payment of the aggregate exercise price and applicable withholding tax. Payment of the exercise price may be made: (i) in cash or by
Annex P-5
cash equivalent acceptable to the Committee, or, (ii) to the extent permitted by the Committee, in its sole discretion, in an Award Agreement or otherwise (A) in shares of Common Stock valued at the Fair Market Value of such shares on the date of exercise, (B) through an open-market, broker-assisted sales transaction pursuant to which the Company is promptly delivered the amount of proceeds necessary to satisfy the exercise price, (C) by reducing the number of shares of Common Stock otherwise deliverable upon the exercise of the Stock Option by the number of shares of Common Stock having a Fair Market Value on the date of exercise equal to the exercise price, (D) by a combination of the methods described above or (E) by such other method as may be approved by the Committee. In accordance with Section 15.11 hereof, and in addition to and at the time of payment of the exercise price, the Participant shall pay to the Company the full amount of any and all applicable income tax, employment tax and other amounts required to be withheld in connection with such exercise, payable in cash or such other method described above for the payment of the exercise price, as may be approved by the Committee and set forth in the Award Agreement.
6.6 Limited Transferability of Nonqualified Stock Options. All Stock Options shall be nontransferable except (i) upon the Participant’s death, in accordance with Section 15.3 hereof or (ii) in the case of Nonqualified Stock Options only, for the transfer of all or part of the Stock Option to a Participant’s “family member” (as defined for purposes of the Form S-8 registration statement under the Securities Act), or as otherwise permitted by the Committee to the extent also permitted by the general instructions of the Form S-8 registration statement, as may be amended from time to time, in each case as may be approved by the Committee in its discretion at the time of proposed transfer; provided, in each case, that any permitted transfer shall be for no consideration. The transfer of a Nonqualified Stock Option may be subject to such terms and conditions as the Committee may in its discretion impose from time to time. Subsequent transfers of a Nonqualified Stock Option shall be prohibited other than in accordance with Section 15.3 hereof.
6.7 Additional Rules for Incentive Stock Options.
(a) Eligibility. An Incentive Stock Option may be granted only to an Eligible Person who is considered an employee for purposes of Treasury Regulation Section 1.421-1(h) with respect to the Company or any Subsidiary that qualifies as a “subsidiary corporation” with respect to the Company for purposes of Section 424(f) of the Code.
(b) Annual Limits. No Incentive Stock Option shall be granted to a Participant as a result of which the aggregate Fair Market Value (determined as of the Date of Grant) of the Common Stock with respect to which incentive stock options under Section 422 of the Code are exercisable by such Participant for the first time in any calendar year under the Plan and any other stock option plans of the Company or any Subsidiary or parent corporation, would exceed $100,000, determined in accordance with Section 422(d) of the Code. This limitation shall be applied by taking Stock Options into account in the order in which granted. Any Stock Option grant that exceeds such limit shall be treated as a Nonqualified Stock Option.
(c) Additional Limitations. In the case of any Incentive Stock Option granted to an Eligible Person who owns, either directly or indirectly (taking into account the attribution rules contained in Section 424(d) of the Code), stock possessing more than ten percent (10%) of the total combined voting power of all classes of stock of the Company or any Subsidiary, the exercise price shall not be less than one hundred ten percent (110%) of the Fair Market Value of a share of Common Stock on the Date of Grant and the maximum term shall be five (5) years.
(d) Termination of Service. An Award of an Incentive Stock Option may provide that such Stock Option may be exercised not later than (i) three (3) months following termination of Service of the Participant with the Company and all Subsidiaries (other than as set forth in clause (ii) of this Section 6.7(d)) or (ii) one year following termination of Service of the Participant with the Company and all Subsidiaries due to death or permanent and total disability within the meaning of Section 22(e)(3) of the Code, in each case as and to the extent determined by the Committee to comply with the requirements of Section 422 of the Code.
(e) Other Terms and Conditions; Nontransferability. Any Incentive Stock Option granted hereunder shall contain such additional terms and conditions, not inconsistent with the terms of the Plan, as are deemed necessary or desirable by the Committee, which terms, together with the terms of the Plan, shall be intended and interpreted to cause such Incentive Stock Option to qualify as an “incentive stock option” under Section 422 of the Code. A Stock Option that is granted as an Incentive Stock Option shall, to the extent it fails to qualify as an “incentive stock
Annex P-6
option” under the Code, be treated as a Nonqualified Stock Option. An Incentive Stock Option shall by its terms be nontransferable other than by will or by the laws of descent and distribution, and shall be exercisable during the lifetime of a Participant only by such Participant.
(f) Disqualifying Dispositions. If shares of Common Stock acquired by exercise of an Incentive Stock Option are disposed of within two years following the Date of Grant or one year following the transfer of such shares to the Participant upon exercise, the Participant shall, promptly following such disposition, notify the Company in writing of the date and terms of such disposition and provide such other information regarding the disposition as the Company may reasonably require.
6.8 Repricing Prohibited. Subject to the adjustment provisions contained in Section 4.5 hereof and other than in connection with a Change in Control, without the prior approval of the Company’s stockholders neither the Committee nor the Board shall cancel a Stock Option when the exercise price per share exceeds the Fair Market Value of one share of Common Stock in exchange for cash or another Award or cause the cancellation, substitution or amendment of a Stock Option that would have the effect of reducing the exercise price of such a Stock Option previously granted under the Plan or otherwise approve any modification to such a Stock Option, that would be treated as a “repricing” under the then applicable rules, regulations or listing requirements adopted by NYSE or other principal exchange on which the Common Stock is then listed.
6.9 No Rights as Stockholder. The Participant shall not have any rights as a stockholder with respect to the shares underlying a Stock Option until such time as shares of Common Stock are delivered to the Participant pursuant to the terms of the Award Agreement.
7. Stock Appreciation Rights.
7.1 Grant of Stock Appreciation Rights. Stock Appreciation Rights may be granted to any Eligible Person selected by the Committee. Stock Appreciation Rights may be granted on a basis that allows for the exercise of the right by the Participant, or that provides for the automatic exercise or payment of the right upon a specified date or event. Stock Appreciation Rights shall be non-transferable, except as provided in Section 15.3 hereof. All Stock Appreciation Rights granted under the Plan are intended to comply with or otherwise be exempt from the requirements of Section 409A of the Code, to the extent applicable.
7.2 Terms of Stock Appreciation Rights. The Committee shall in its discretion provide in an Award Agreement the time or times at which or the conditions upon which, a Stock Appreciation Right or portion thereof shall become vested and/or exercisable. The requirements for vesting and exercisability of a Stock Appreciation Right may be based on the continued Service of a Participant with the Company or a Subsidiary for a specified time period (or periods), on the attainment of a specified performance goal(s) and/or on such other terms and conditions as approved by the Committee in its discretion. If the vesting requirements of a Stock Appreciation Right are not satisfied, the Award shall be forfeited. A Stock Appreciation Right will be exercisable or payable at such time or times as determined by the Committee; provided, however, that the maximum term of a Stock Appreciation Right shall be ten (10) years from the Date of Grant. Subject to compliance with Section 409A of the Code and the provisions of this Section 7.2, the Committee may extend at any time the period in which a Stock Appreciation Right may be exercised, but not beyond ten (10) years from the Date of Grant. The Committee may provide that a Stock Appreciation Right will cease to be exercisable upon or at the end of a period following a termination of Service for any reason. The base price of a Stock Appreciation Right shall be determined by the Committee in its discretion; provided, however, that the base price per share shall not be less than one hundred percent (100%) of the Fair Market Value of a share of Common Stock on the Date of Grant (other than with respect to a Stock Appreciation Right substituted or assumed under Section 15.10).
7.3 Payment of Stock Appreciation Rights. A Stock Appreciation Right will entitle the holder, upon exercise or other payment of the Stock Appreciation Right, as applicable, to receive an amount determined by multiplying: (i) the excess of the Fair Market Value of a share of Common Stock on the date of exercise or payment of the Stock Appreciation Right over the base price of such Stock Appreciation Right, by (ii) the number of shares as to which such Stock Appreciation Right is exercised or paid. Payment of the amount determined under the foregoing may be made, as approved by the Committee and set forth in the Award Agreement, in shares of Common Stock valued at their Fair Market Value on the date of exercise or payment, in cash or in a combination of shares of Common Stock and cash, subject to applicable tax withholding requirements.
Annex P-7
7.4 Repricing Prohibited. Subject to the adjustment provisions contained in Section 4.5 hereof and other than in connection with a Change in Control, without the prior approval of the Company’s stockholders neither the Committee nor the Board shall cancel a Stock Appreciation Right when the base price per share exceeds the Fair Market Value of one share of Common Stock in exchange for cash or another Award or cause the cancellation, substitution or amendment of a Stock Appreciation Right that would have the effect of reducing the base price of such a Stock Appreciation Right previously granted under the Plan or otherwise approve any modification to such Stock Appreciation Right that would be treated as a “repricing” under the then applicable rules, regulations or listing requirements adopted by NYSE or other principal exchange on which the Common Stock is then listed.
7.5 No Rights as Stockholder. The Participant shall not have any rights as a stockholder with respect to the shares underlying a Stock Appreciation Right unless and until such time as shares of Common Stock are delivered to the Participant pursuant to the terms of the Award Agreement.
8. Restricted Stock Awards.
8.1 Grant of Restricted Stock Awards. A Restricted Stock Award may be granted to any Eligible Person selected by the Committee. The Committee may require the payment by the Participant of a specified purchase price in connection with any Restricted Stock Award.
8.2 Vesting Requirements. The restrictions imposed on shares granted under a Restricted Stock Award shall lapse in accordance with the vesting requirements specified by the Committee in the Award Agreement. The requirements for vesting of a Restricted Stock Award may be based on the continued Service of the Participant with the Company or a Subsidiary for a specified time period (or periods), on the attainment of a specified performance goal(s) and/or on such other terms and conditions as approved by the Committee in its discretion. If the vesting requirements of a Restricted Stock Award are not satisfied, the Award shall be forfeited and the shares of Common Stock subject to the Award shall be returned to the Company.
8.3 Transfer Restrictions. Shares granted under any Restricted Stock Award may not be transferred, assigned or subject to any encumbrance, pledge or charge until all applicable restrictions are removed or have expired, except as provided in Section 15.3 hereof. Failure to satisfy any applicable restrictions shall result in the subject shares of the Restricted Stock Award being forfeited and returned to the Company. The Committee may require that the appropriate entry on the books of the Company or of a duly authorized transfer agent of the Company note any restrictions with respect to the Shares of Common Stock covered by an Award until the restrictions thereon shall have lapsed.
8.4 Rights as Stockholder. Subject to the foregoing provisions of this Section 8 and the applicable Award Agreement, the Participant shall have all rights of a stockholder with respect to the shares granted to the Participant under a Restricted Stock Award, including the right to vote the shares and receive all dividends and other distributions paid or made with respect thereto, unless the Committee determines otherwise at the time the Restricted Stock Award is granted. The Committee shall determine and set forth in a Participant’s Award Agreement whether or not a Participant holding a Restricted Stock Award granted hereunder shall have the right to exercise voting rights with respect to the period during which the Restricted Stock Award is subject to forfeiture (the “Restriction Period”). A Participant holding a Restricted Stock Award granted hereunder shall have the right to receive dividends on the Restricted Stock Award during the Restriction Period; provided, that, the Committee may determine and set forth in a Participant’s Award Agreement the terms of such dividends.
8.5 Section 83(b) Election. If a Participant makes an election pursuant to Section 83(b) of the Code with respect to a Restricted Stock Award, the Participant shall file, within thirty (30) days following the Date of Grant, a copy of such election with the Company and with the Internal Revenue Service, in accordance with the regulations under Section 83 of the Code. The Committee may provide in an Award Agreement that the Restricted Stock Award is conditioned upon the Participant’s making or refraining from making an election with respect to the Restricted Stock Award under Section 83(b) of the Code.
Annex P-8
9. Restricted Stock Units.
9.1 Grant of Restricted Stock Units. A Restricted Stock Unit may be granted to any Eligible Person selected by the Committee. The value of each Restricted Stock Unit is equal to the Fair Market Value of a share of Common Stock on the applicable date or time period of determination, as specified by the Committee. Restricted Stock Units shall be subject to such restrictions and conditions as the Committee shall determine. Restricted Stock Units shall be non-transferable, except as provided in Section 15.3 hereof.
9.2 Vesting of Restricted Stock Units. The Committee shall, in its discretion, determine any vesting requirements with respect to Restricted Stock Units, which shall be set forth in the Award Agreement. The requirements for vesting of a Restricted Stock Unit may be based on the continued Service of the Participant with the Company or a Subsidiary for a specified time period (or periods), on the attainment of a specified performance goal(s) and/or on such other terms and conditions as approved by the Committee in its discretion. If the vesting requirements of a Restricted Stock Unit Award are not satisfied, the Award shall be forfeited.
9.3 Payment of Restricted Stock Units. Restricted Stock Units shall become payable to a Participant at the time or times determined by the Committee and set forth in the Award Agreement, which may be upon or following the vesting of the Award. Payment of a Restricted Stock Unit may be made, as approved by the Committee and set forth in the Award Agreement, in cash or in shares of Common Stock or in a combination thereof, subject to compliance with Section 409A of the Code and applicable tax withholding requirements. Any cash payment of a Restricted Stock Unit shall be made based upon the Fair Market Value of a share of Common Stock, determined on such date or over such time period as determined by the Committee.
9.4 Dividend Equivalent Rights. A Participant holding a Restricted Stock Unit granted hereunder shall have the right to receive dividend equivalent rights with respect to the shares of Common Stock subject to Restricted Stock Units; provided, that, the Committee may determine and set forth in a Participant’s Award Agreement the terms of such dividend equivalent rights.
9.5 No Rights as Stockholder. The Participant shall not have any rights as a stockholder with respect to the shares subject to a Restricted Stock Unit until such time as shares of Common Stock are delivered to the Participant pursuant to the terms of the Award Agreement.
10. Stock Awards and Cash Awards.
10.1 Grant of Stock Awards. A Stock Award may be granted to any Eligible Person selected by the Committee. A Stock Award may be granted for past Services, in lieu of bonus or other cash compensation, as directors’ compensation or for any other valid purpose as determined by the Committee. The Committee shall determine the terms and conditions of such Awards, and such Awards may be made without vesting requirements. In addition, the Committee may, in connection with any Stock Award, require the payment of a specified purchase price.
10.2 Rights as Stockholder. Subject to the foregoing provisions of this Section 10 and the applicable Award Agreement, upon the issuance of shares of Common Stock under a Stock Award the Participant shall have all rights of a stockholder with respect to the shares of Common Stock, including the right to vote the shares and receive all dividends and other distributions paid or made with respect thereto. If a Participant has the right to receive dividends paid with respect to the Stock Award, such dividends shall be subject to the same vesting terms as the related Stock Award, if applicable.
10.3 Cash Awards. A Cash Award may be granted to any Eligible Person selected by the Committee. A Cash Award may be granted for past Service, in lieu of bonus or other cash compensation, as directors’ compensation or for any other valid purpose as determined by the Committee. The Committee shall determine the terms and conditions of a Cash Award, and such Cash Award may be granted with or without vesting requirements. The grant of a Cash Award shall not require a segregation of any of the Company’s assets for satisfaction of the Company’s payment obligation thereunder.
Annex P-9
11. Change in Control.
11.1 Effect on Awards. Upon the occurrence of a Change in Control, all outstanding Awards shall either be (a) continued or assumed by the Company (if it is the surviving company or corporation) or by the surviving company or corporation or its parent (with such continuation or assumption including conversion into the right to receive securities, cash or a combination of both), or (b) substituted by the surviving company or its parent for awards (with such substitution including conversion into the right to receive securities, cash or a combination of both), with substantially similar terms to the outstanding Awards (with appropriate adjustments to the type of consideration payable upon settlement of the Awards or other relevant factors, and with any applicable performance conditions adjusted pursuant to Section 12 or deemed achieved (i) for any completed performance period, based on actual performance, or (ii) for any partial or future performance period, at the greater of the target level or actual performance, in each case as determined by the Committee (with the Award remaining subject only to time vesting), unless otherwise provided in an Award Agreement or an employment agreement).
11.2 Certain Adjustments. To the extent that outstanding Awards are not continued, assumed or substituted pursuant to Section 11.1 upon the occurrence of a Change in Control, the Committee is authorized (but not obligated) to make adjustments to the terms and conditions of outstanding Awards, including without limitation the following (or any combination thereof):
(a) acceleration of exercisability, vesting and/or payment of outstanding Awards immediately prior to the occurrence of such event or upon or following such event;
(b) upon written notice, providing that any outstanding Stock Options and Stock Appreciation Rights are exercisable during a period of time immediately prior to the scheduled consummation of the event or such other period as determined by the Committee (contingent upon the consummation of the event), and at the end of such period, such Stock Options and Stock Appreciation Rights shall terminate to the extent not so exercised within the relevant period; and
(c) cancellation of all or any portion of outstanding Awards for fair value (in the form of cash, shares of Common Stock, other property or any combination thereof) as determined in the sole discretion of the Committee; provided, however, that, in the case of Stock Options and Stock Appreciation Rights or similar Awards, the fair value may equal the excess, if any, of the value or amount of the consideration to be paid in the Change in Control transaction to holders of shares of Common Stock (or, if no such consideration is paid, Fair Market Value of the shares of Common Stock) over the aggregate exercise or base price, as applicable, with respect to such Awards or portion thereof being canceled, or if there is no such excess, zero; provided, further, that if any payments or other consideration are deferred and/or contingent as a result of escrows, earn outs, holdbacks or any other contingencies, payments under this provision may be made on substantially the same terms and conditions applicable to, and only to the extent actually paid to, the holders of shares of Common Stock in connection with the Change in Control.
11.3 Certain Terminations of Service. Notwithstanding the provisions of Section 11.1 or Section 11.2, if a Participant’s Service with the Company and its Subsidiaries is terminated upon or within twenty four (24) months following a Change in Control by the Company without Cause or upon such other circumstances set forth in the applicable Award Agreement, the unvested portion (if any) of all outstanding Awards held by the Participant shall immediately vest (and, to the extent applicable, become exercisable) and be paid in full upon such termination, with any applicable performance conditions deemed achieved (i) for any completed performance period, based on actual performance, or (ii) for any partial or future performance period, at the greater of the target level or actual performance, in each case as determined by the Committee, unless otherwise provided in an Award Agreement or employment agreement.
11.4 Definition of Change in Control. Unless otherwise defined in an Award Agreement or other written agreement approved by the Committee, “Change in Control” means, and shall occur, if:
(a) any Person (other than the Company, any trustee or other fiduciary holding securities under any employee benefit plan of the Company, or any company owned, directly or indirectly, by the stockholders of the Company in substantially the same proportions as their ownership of shares of Common Stock), becomes the “beneficial owner” (as defined in Rule 13d-3 under the Exchange Act), directly or indirectly, of securities of the Company representing 50% or more of the combined voting power of the Company’s then outstanding securities;
Annex P-10
(b) during any period of two consecutive years (the “Board Measurement Period”) individuals who at the beginning of such period constitute the Board and any new director (other than a director designated by a Person who has entered into an agreement with the Company to effect a transaction described in paragraph (a), (c), or (d) of this Section 11.4, or a director initially elected or nominated as a result of an actual or threatened election contest with respect to directors or as a result of any other actual or threatened solicitation of proxies by or on behalf of any Person other than the Board) whose election by the Board or nomination for election by the Company’s stockholders was approved by a vote of at least two-thirds of the directors then still in office, who either were directors at the beginning of the Board Measurement Period or whose election or nomination for election was previously so approved, cease for any reason to constitute at least a majority of the Board;
(c) a merger or consolidation of the Company with any other corporation, other than a merger or consolidation which would result in any of the holders of voting securities of the Company immediately prior thereto continuing to hold (either by remaining outstanding or by being converted into voting securities of the surviving entity) more than 50% of the combined voting power of the voting securities of the Company or such surviving entity outstanding immediately after such merger or consolidation; provided, however, that a merger or consolidation effected to implement a recapitalization of the Company (or similar transaction) in which no Person (other than those covered by the exceptions in (i) below) acquires more than 50% of the combined voting power of the Company’s then outstanding securities shall not constitute a Change in Control of the Company; or
(d) the stockholders of the Company approve a plan of complete liquidation of the Company or the consummation of the sale or disposition by the Company of all or substantially all of the Company’s assets other than (i) the sale or disposition of all or substantially all of the assets of the Company to a Person or Persons who beneficially own, directly or indirectly, more than 50% of the combined voting power of the outstanding voting securities of the Company at the time of the sale or (ii) pursuant to a spinoff type transaction, directly or indirectly, of such assets to the stockholders of the Company.
Notwithstanding the foregoing, to the extent necessary to comply with Section 409A of the Code with respect to the payment of “nonqualified deferred compensation,” “Change in Control” shall be limited to a “change in control event” as defined under Section 409A of the Code.
12. Performance Goals; Adjustment. The Committee may provide for the performance goals to which an Award is subject, or the manner in which performance will be measured against such performance goals, to be adjusted in such manner as it deems appropriate, including, without limitation, adjustments to reflect changes for restructurings, non-operating income, the impact of corporate transactions or discontinued operations, events that are unusual in nature or infrequent in occurrence and other non-recurring items, currency fluctuations, litigation or claim judgements, settlements, and the effects of accounting or tax law changes.
13. Forfeiture Events.
13.1 General. The Committee may specify in an Award Agreement that the Participant’s rights, payments and benefits with respect to an Award are subject to reduction, cancellation, forfeiture or recoupment upon the occurrence of certain specified events, in addition to any otherwise applicable vesting or performance conditions of an Award. Such events may include, without limitation, termination of Service for Cause, violation of laws, regulations or material Company policies, breach of noncompetition, non-solicitation, confidentiality or other restrictive covenants that may apply to the Participant, application of a Company clawback policy relating to financial restatement, or other conduct by the Participant that is detrimental to the business or reputation of the Company.
13.2 Termination for Cause.
(a) Treatment of Awards. Unless otherwise provided by the Committee and set forth in an Award Agreement or employment agreement, if (i) a Participant’s Service with the Company or any Subsidiary is terminated for Cause or (ii) after termination of Service for any other reason, the Committee determines in its discretion either that, (1) during the Participant’s period of Service, the Participant engaged in an act or omission which would have warranted a termination of Service for Cause or (2) after termination, the Participant engages in conduct that violates any continuing obligation or duty of the Participant in respect of the Company or any Subsidiary, such Participant’s rights, payments and benefits with respect to an Award shall be subject to cancellation and/or forfeiture. The Company shall have the power to determine whether the Participant has been terminated for Cause, the date upon which such termination for Cause occurs, whether the Participant engaged in an act or omission which would have warranted
Annex P-11
a termination of Service for Cause or engaged in conduct that violated any continuing obligation or duty of the Participant in respect of the Company or any Subsidiary. Any such determination shall be final, conclusive and binding upon all Persons. In addition, if the Company shall reasonably determine that a Participant has committed or may have committed any act which could constitute the basis for a termination of such Participant’s Service for Cause or violates any continuing obligation or duty of the Participant in respect of the Company or any Subsidiary, the Company may suspend the Participant’s rights to exercise any Stock Option or Stock Appreciation Right, receive any payment or vest in any right with respect to any Award, pending a determination by the Company of whether an act or omission could constitute the basis for a termination for Cause as provided in this Section 13.2.
(b) Definition of Cause. “Cause” means with respect to a Participant’s termination of Service, the following: (a) in the case where there is no employment agreement, consulting agreement, change in control agreement or similar agreement in effect between the Company or an Affiliate and the Participant (or where there is such an agreement but it does not define “cause” (or words of like import, which shall include but not be limited to “gross misconduct”)), termination due to a Participant’s (1) failure to substantially perform Participant’s duties or obey lawful directives that continues after receipt of written notice from the Company and a ten (10)-day opportunity to cure; (2) gross misconduct or gross negligence in the performance of Participant’s duties; (3) fraud, embezzlement, theft, or any other act of material dishonesty or misconduct; (4) conviction of, indictment for, or plea of guilty or nolo contendere to, a felony or any crime involving moral turpitude; (5) material breach or violation of any agreement with the Company or its Affiliates, any restrictive covenant applicable to Participant, or any Company policy (including, without limitation, with respect to harassment); or (6) other conduct, acts or omissions that, in the good faith judgment of the Company, are likely to materially injure the reputation, business or a business relationship of the Company or any of its Affiliates; or (b) in the case where there is an employment agreement, consulting agreement, change in control agreement or similar agreement in effect between the Company or an Affiliate and the Participant that defines “cause” (or words of like import, which shall include but not be limited to “gross misconduct”), “cause” as defined under such agreement. With respect to a termination of Service for a non-employee director, Cause means an act or failure to act that constitutes cause for removal of a director under applicable Delaware law. Any voluntary termination of Service by the Participant in anticipation of an involuntary termination of the Participant’s Service for Cause shall be deemed to be a termination for Cause.
13.3 Right of Recapture.
(a) General. If at any time within one (1) year (or such longer time specified in an Award Agreement or other agreement with a Participant or policy applicable to the Participant) after the date on which a Participant exercises a Stock Option or Stock Appreciation Right or on which a Stock Award, Restricted Stock Award or Restricted Stock Unit vests, is settled in shares or otherwise becomes payable, or on which income otherwise is realized or property is received by a Participant in connection with an Award, the Committee determines in its discretion that the Participant is subject to any recoupment of benefits pursuant to the Company’s compensation recovery, “clawback” or similar policy, as may be in effect from time to time, then, at the sole discretion of the Committee, any gain realized by the Participant from the exercise, vesting, payment, settlement or other realization of income or receipt of property by the Participant in connection with an Award, shall be repaid by the Participant to the Company upon notice from the Company, subject to applicable law. Such gain shall be determined as of the date or dates on which the gain is realized by the Participant, without regard to any subsequent change in the Fair Market Value of a share of Common Stock. To the extent not otherwise prohibited by law, the Company shall have the right to offset the amount of such repayment obligation against any amounts otherwise owed to the Participant by the Company (whether as wages, vacation pay or pursuant to any benefit plan or other compensatory arrangement).
(b) Accounting Restatement. If a Participant receives compensation pursuant to an Award under the Plan based on financial statements that are subsequently restated in a way that would decrease the value of such compensation, the Participant will, to the extent not otherwise prohibited by law, upon the written request of the Company, forfeit and repay to the Company the difference between what the Participant received and what the Participant should have received based on the accounting restatement, in accordance with (i) any compensation recovery, “clawback” or similar policy, as may be in effect from time to time to which such Participant is subject and (ii) any compensation recovery, “clawback” or similar policy made applicable by law including the provisions of Section 954 of the Dodd-Frank Wall Street Reform and Consumer Protection Act and the rules, regulations and requirements adopted thereunder by the Securities and Exchange Commission and/or any national securities exchange
Annex P-12
on which the Company’s equity securities may be listed (the “Policy”). By accepting an Award hereunder, the Participant acknowledges and agrees that the Policy, whenever adopted, shall apply to such Award, and all incentive-based compensation payable pursuant to such Award shall be subject to forfeiture and repayment pursuant to the terms of the Policy.
14. Transfer, Leave of Absence, Etc. For purposes of the Plan, except as otherwise determined by the Committee, the following events shall not be deemed a termination of Service: (a) a transfer to the service of the Company from a Subsidiary or from the Company to a Subsidiary, or from one Subsidiary to another; or (b) an approved leave of absence for military service or sickness, a leave of absence where the employee’s right to re-employment is protected either by a statute or by contract or under the policy pursuant to which the leave of absence was granted, a leave of absence for any other purpose approved by the Company or if the Committee otherwise so provides in writing.
15. General Provisions.
15.1 Status of Plan. The Committee may authorize the creation of trusts or other arrangements to meet the Company’s obligations to deliver shares of Common Stock or make payments with respect to Awards.
15.2 Award Agreement. An Award under the Plan shall be evidenced by an Award Agreement in a written or electronic form approved by the Committee setting forth the number of shares of Common Stock or other amounts or securities subject to the Award, the exercise price, base price or purchase price of the Award, the time or times at which an Award will become vested, exercisable or payable and the term of the Award. The Award Agreement also may set forth the effect on an Award of a Change in Control and/or a termination of Service under certain circumstances. The Award Agreement shall be subject to and incorporate, by reference or otherwise, all of the applicable terms and conditions of the Plan, and also may set forth other terms and conditions applicable to the Award as determined by the Committee consistent with the limitations of the Plan. The grant of an Award under the Plan shall not confer any rights upon the Participant holding such Award other than such terms, and subject to such conditions, as are specified in the Plan as being applicable to such type of Award (or to all Awards) or as are expressly set forth in the Award Agreement. The Committee need not require the execution of an Award Agreement by a Participant, in which case, acceptance of the Award by the Participant shall constitute agreement by the Participant to the terms, conditions, restrictions and limitations set forth in the Plan and the Award Agreement as well as the administrative guidelines of the Company in effect from time to time. In the event of any conflict between the provisions of the Plan and any Award Agreement, the provisions of the Plan shall prevail.
15.3 No Assignment or Transfer; Beneficiaries. Except as provided in Section 6.6 hereof or as otherwise provided by the Committee to the extent not prohibited under Section A.1.(5) of the general instructions of Form S-8, as may be amended from time to time, Awards under the Plan shall not be assignable or transferable by the Participant, and shall not be subject in any manner to assignment, alienation, pledge, encumbrance or charge; provided, that Awards may be transferred to (i) a Participant’s spouse (ii) the lineal descendants of the Participant (clauses (i) and (ii) collectively, the “Family Members”), (iii) a trust for the exclusive benefit of the Participant and/or one or more Family Members, and (iv) an entity wholly owned by the Participant and/or one or more Family Members. Notwithstanding the foregoing, in the event of the death of a Participant, except as otherwise provided by the Committee, an outstanding Award may be exercised by or shall become payable to the Participant’s beneficiary as determined under the Company 401(k) retirement plan or other applicable retirement or pension plan. In lieu of such determination, a Participant may, from time to time, name any beneficiary or beneficiaries to receive any benefit in case of the Participant’s death before the Participant receives any or all of such benefit. Each such designation shall revoke all prior designations by the same Participant and will be effective only when filed by the Participant in writing (in such form or manner as may be prescribed by the Committee) with the Company during the Participant’s lifetime. In the absence of a valid designation as provided above, if no validly designated beneficiary survives the Participant or if each surviving validly designated beneficiary is legally impaired or prohibited from receiving the benefits under an Award, the Participant’s beneficiary shall be the legatee or legatees of such Award designated under the Participant’s last will or by such Participant’s executors, personal representatives or distributees of such Award in accordance with the Participant’s will or the laws of descent and distribution. The Committee may provide in the terms of an Award Agreement or in any other manner prescribed by the Committee that the Participant shall have the right to designate a beneficiary or beneficiaries who shall be entitled to any rights, payments or other benefits specified under an Award following the Participant’s death. Any transfer permitted under this Section 15.3 shall be for no consideration.
Annex P-13
15.4 No Right to Employment or Continued Service. Nothing in the Plan, in the grant of any Award or in any Award Agreement shall confer upon any Eligible Person or any Participant any right to continue in the Service of the Company or any of its Subsidiaries or interfere in any way with the right of the Company or any of its Subsidiaries to terminate the employment or other service relationship of an Eligible Person or a Participant for any reason or no reason at any time.
15.5 Rights as Stockholder. A Participant shall have no rights as a holder of shares of Common Stock with respect to any unissued securities covered by an Award until the date the Participant becomes the holder of record of such securities. Except as provided in Section 4.5 hereof, no adjustment or other provision shall be made for dividends or other stockholder rights, except to the extent that the Award Agreement provides for dividend payments or dividend equivalent rights. The Committee may determine in its discretion the manner of delivery of Common Stock to be issued under the Plan, which may be by delivery of stock certificates, electronic account entry into new or existing accounts or any other means as the Committee, in its discretion, deems appropriate. The Committee may require that the appropriate entry on the books of the Company or of a duly authorized transfer agent of the Company note any restrictions with respect to the Shares of Common Stock covered by an Award until the restrictions thereon shall have lapsed.
15.6 Trading Policy and Other Restrictions. Transactions involving Awards under the Plan shall be subject to the Company’s insider trading and Regulation FD policy and other restrictions, terms and conditions, to the extent established by the Committee or by applicable law, including any other applicable policies set by the Committee, from time to time.
15.7 Section 409A Compliance. To the extent applicable, it is intended that the Plan and all Awards hereunder comply with, or be exempt from, the requirements of Section 409A of the Code and the Treasury Regulations and other guidance issued thereunder, and that the Plan and all Award Agreements shall be interpreted and applied by the Committee in a manner consistent with this intent in order to avoid the imposition of any additional tax under Section 409A of the Code. In the event that any (i) provision of the Plan, Award Agreement or an employment agreement, (ii) Award, payment, transaction or (iii) other action or arrangement contemplated by the provisions of the Plan is determined by the Committee to not comply with the applicable requirements of Section 409A of the Code and the Treasury Regulations and other guidance issued thereunder, the Committee shall have the authority to take such actions and to make such changes to the Plan or an Award Agreement as the Committee deems necessary to comply with such requirements. No payment that constitutes deferred compensation under Section 409A of the Code that would otherwise be made under the Plan or an Award Agreement upon a termination of Service will be made or provided unless and until such termination is also a “separation from service,” as determined in accordance with Section 409A of the Code. Notwithstanding the foregoing or anything elsewhere in the Plan, Award Agreement or an employment agreement to the contrary, if a Participant is a “specified employee” as defined in Section 409A of the Code at the time of termination of Service with respect to an Award, then solely to the extent necessary to avoid the imposition of any additional tax under Section 409A of the Code, the commencement of any payments or benefits under the Award shall be deferred until the date that is six (6) months plus one (1) day following the date of the Participant’s termination of Service or, if earlier, the Participant’s death (or such other period as required to comply with Section 409A). For purposes of Section 409A of the Code, a Participant’s right to receive any installment payments pursuant to this Plan or any Award granted hereunder shall be treated as a right to receive a series of separate and distinct payments. For the avoidance of doubt, each applicable tranche of shares of Common Stock subject to vesting under any Award shall be considered a right to receive a series of separate and distinct payments. In no event whatsoever shall the Company be liable for any additional tax, interest or penalties that may be imposed on a Participant by Section 409A of the Code or any damages for failing to comply with Section 409A of the Code.
15.8 Section 457A Compliance. In the event any Award is subject to Section 457A of the Code (“Section 457A”), the Committee may, in its sole discretion and without a Participant’s prior consent, amend the Plan and/or Awards, adopt policies and procedures, or take any other actions (including amendments, policies, procedures and actions with retroactive effect) as are necessary or appropriate to (i) exempt the Plan and/or any Award from the application of Section 457A, (ii) preserve the intended tax treatment of any such Award, or (iii) comply with the requirements of Section 457A, including without limitation any such regulations, guidance, compliance programs and other interpretative authority that may be issued after the date of the grant. To the extent that an Award constitutes deferred compensation subject to Section 457A, such Award will be subject to taxation in accordance with
Annex P-14
Section 457A. In no event whatsoever shall the Company be liable for any additional tax, interest or penalties that may be imposed on a Participant by Section 457A of the Code or any damages for failing to comply with Section 457A of the Code.
15.9 Securities Law Compliance. No shares of Common Stock will be issued or transferred pursuant to an Award unless and until all then applicable requirements imposed by Federal and state securities and other laws, rules and regulations and by any regulatory agencies having jurisdiction, and by any exchanges upon which the shares of Common Stock may be listed, have been fully met. As a condition precedent to the issuance of shares of Common Stock pursuant to the grant or exercise of an Award, the Company may require the Participant to take any action that the Company determines is necessary or advisable to meet such requirements. The Committee may impose such conditions on any shares of Common Stock issuable under the Plan as it may deem advisable, including, without limitation, restrictions under the Securities Act, under the requirements of any exchange upon which such shares of the same class are then listed, and under any blue sky or other securities laws applicable to such shares. The Committee may also require the Participant to represent and warrant at the time of issuance or transfer that the shares of Common Stock are being acquired solely for investment purposes and without any current intention to sell or distribute such shares.
15.10 Substitution or Assumption of Awards in Corporate Transactions. The Committee may grant Awards under the Plan in connection with the acquisition, whether by purchase, merger, consolidation or other corporate transaction, of the business or assets of any corporation or other entity, in substitution for awards previously granted by such corporation or other entity or otherwise. The Committee may also assume any previously granted awards of a current employee, director, consultant or other service provider of another corporation or “entity” that becomes an Eligible Person by reason of such corporation transaction. The terms and conditions of the substituted or assumed awards may vary from the terms and conditions that would otherwise be required by the Plan solely to the extent the Committee deems necessary for such purpose. To the extent permitted by applicable law and the listing requirements of NYSE or other exchange or securities market on which the shares of Common Stock are listed, any such substituted or assumed awards shall not reduce the Share Reserve.
15.11 Tax Withholding. The Participant shall be responsible for payment of any taxes or similar charges required by law to be paid or withheld from an Award or an amount paid in satisfaction of an Award. Any required withholdings shall be paid by the Participant on or prior to the payment or other event that results in taxable income in respect of an Award. The Award Agreement may specify the manner in which the withholding obligation shall be satisfied with respect to the particular type of Award, which may include permitting the Participant to elect to satisfy the withholding obligation by tendering shares of Common Stock to the Company or having the Company withhold a number of shares of Common Stock having a value in each case up to the maximum statutory tax rates in the applicable jurisdiction or as the Committee may approve in its discretion (provided that such withholding does not result in adverse tax or accounting consequences to the Company), or similar charge required to be paid or withheld. In addition, to the extent permitted by the Committee in its sole discretion in an Award Agreement or otherwise, and subject to Section 16 of the Exchange Act, withholding may be satisfied through an open-market, broker-assisted sales transaction pursuant to which the Company is promptly delivered the amount of proceeds necessary to satisfy the withholding amount, which shall be subject to any terms and conditions imposed by the Committee. The Company shall have the power and the right to require a Participant to remit to the Company the amount necessary to satisfy federal, state, provincial and local taxes, domestic or foreign, required by law or regulation to be withheld, and to deduct or withhold from any shares of Common Stock deliverable under an Award to satisfy such withholding obligation.
15.12 Unfunded Plan. The adoption of the Plan and any reservation of shares of Common Stock or cash amounts by the Company to discharge its obligations hereunder shall not be deemed to create a trust or other funded arrangement. Except upon the issuance of shares of Common Stock pursuant to an Award, any rights of a Participant under the Plan shall be those of a general unsecured creditor of the Company, and neither a Participant nor the Participant’s permitted transferees or estate shall have any other interest in any assets of the Company by virtue of the Plan. Notwithstanding the foregoing, the Company shall have the right to implement or set aside funds in a grantor trust, subject to the claims of the Company’s creditors or otherwise, to discharge its obligations under the Plan.
15.13 Other Compensation and Benefit Plans. The adoption of the Plan shall not affect any other share incentive or other compensation plans in effect for the Company or any Subsidiary, nor shall the Plan preclude the Company from establishing any other forms of share incentive or other compensation or benefit program for service
Annex P-15
providers of the Company or any Subsidiary. The amount of any compensation deemed to be received by a Participant pursuant to an Award shall not constitute includable compensation for purposes of determining the amount of benefits to which a Participant is entitled under any other compensation or benefit plan or program of the Company or a Subsidiary, including, without limitation, under any pension or severance benefits plan, except to the extent specifically provided by the terms of any such plan.
15.14 Plan Binding on Transferees. The Plan shall be binding upon the Company, its transferees and assigns, and the Participant, the Participant’s executor, administrator and permitted transferees and beneficiaries.
15.15 Severability. If any provision of the Plan or any Award Agreement shall be determined to be illegal or unenforceable by any court of law in any jurisdiction, the remaining provisions hereof and thereof shall be severable and enforceable in accordance with their terms, and all provisions shall remain enforceable in any other jurisdiction.
15.16 Governing Law. The Plan, all Awards and all Award Agreements, and all claims or causes of action (whether in contract, tort or statute) that may be based upon, arise out of or relate to the Plan, any Award or Award Agreement, or the negotiation, execution or performance of any such documents or matter related thereto (including any claim or cause of action based upon, arising out of or related to any representation or warranty made in or in connection with the Plan, any Award or Award Agreement, or as an inducement to enter into any Award Agreement), shall be governed by, and enforced in accordance with, the internal laws of the State of Delaware, including its statutes of limitations and repose, but without regard to any borrowing statute that would result in the application of the statute of limitations or repose of any other jurisdiction.
15.17 No Fractional Shares. No fractional shares of Common Stock shall be issued or delivered pursuant to the Plan or any Award, and the Committee shall determine whether cash, other securities or other property shall be paid or transferred in lieu of any fractional shares of Common Stock or whether such fractional shares or any rights thereto shall be canceled, terminated or otherwise eliminated.
15.18 No Guarantees Regarding Tax Treatment. Neither the Company nor the Committee make any guarantees to any Person regarding the tax treatment of Awards or payments made under the Plan. Neither the Company nor the Committee has any obligation to take any action to prevent the assessment of any tax on any Person with respect to any Award under Section 409A of the Code, Section 4999 of the Code or otherwise and neither the Company nor the Committee shall have any liability to a Person with respect thereto.
15.19 Data Protection. By participating in the Plan, each Participant consents to the collection, processing, transmission and storage by the Company, its Subsidiaries and any third party administrators of any data of a professional or personal nature for the purposes of administering the Plan and in connection with a Participant’s status as a stockholder of the Company upon the issuance of any shares of Common Stock pursuant to an Award.
15.20 Awards to Non-U.S. Participants. To comply with the laws in countries other than the United States in which the Company or any of its Subsidiaries or Affiliates operates or has employees, Non-Employee Directors or consultants, the Committee, in its sole discretion, shall have the power and authority to (i) modify the terms and conditions of any Award granted to Participants outside the United States to comply with applicable foreign laws, (ii) take any action, before or after an Award is made, that it deems advisable to obtain approval or comply with any necessary local government regulatory exemptions or approvals and (iii) establish subplans and modify exercise procedures and other terms and procedures, to the extent such actions may be necessary or advisable. Any subplans and modifications to Plan terms and procedures established under this Section 15.20 by the Committee shall be attached to this Plan document as appendices.
16. Term; Amendment and Termination; Stockholder Approval.
16.1 Term. The Plan shall be effective as of the Effective Date. Subject to Section 16.2 hereof, the Plan shall terminate on the tenth anniversary of the Effective Date.
Annex P-16
16.2 Amendment and Termination. The Board may from time to time and in any respect, amend, modify, suspend or terminate the Plan; provided, however, that no amendment, modification, suspension or termination of the Plan shall materially and adversely affect any Award theretofore granted without the consent of the Participant or the permitted transferee of the Award. The Board may seek the approval of any amendment, modification, suspension or termination by the Company’s stockholders to the extent it deems necessary in its discretion for purposes of compliance with Section 422 of the Code or for any other purpose, and shall seek such approval to the extent it deems necessary in its discretion to comply with applicable law or listing requirements of NYSE or other exchange or securities market. Notwithstanding the foregoing, the Board shall have broad authority to amend the Plan or any Award under the Plan without the consent of a Participant to the extent it deems necessary or desirable in its discretion to comply with, take into account changes in, or interpretations of, applicable tax laws, securities laws, employment laws, accounting rules and other applicable laws, rules and regulations.
Annex P-17
Annex Q

|
Confidential |
July 25, 2025 |
EQV Ventures Acquisition Corp.
1090 Center Drive
Park City, UT 84098
Ladies and Gentlemen:
EQV Ventures Acquisition Corp. (the “Company”) has engaged Kroll, LLC (“Duff & Phelps”), operating through its Duff & Phelps Opinions Practice, to serve as an independent financial advisor and provide an opinion (the “Opinion”) to the special committee of the board of directors (the “Special Committee”) of the Company (solely in their capacity as members of the Special Committee) as of the date hereof as to the fairness, from a financial point of view, to the Company of the Purchase Price (as defined below) to be paid by the Company in the contemplated transaction described below (the “Proposed Transaction”).
Description of the Proposed Transaction
It is Duff & Phelps’ understanding that immediately following the de-SPAC of the Company, the Company intends to acquire a portfolio of primarily PDP upstream oil & gas assets (the “Assets”) from an entity (the “Seller”) owned by members of Company management for $59.2 million (the “Purchase Price”) consisting of 3.42 million shares of EQV and $25 million of cash to repay certain indebtedness (the “Proposed Transaction”).
Scope of Analysis
In connection with this Opinion, Duff & Phelps has made such reviews, analyses and inquiries as it has deemed necessary and appropriate under the circumstances to enable Duff & Phelps to render this Opinion. Duff & Phelps also took into account its assessment of general economic, market and financial conditions, as well as its experience in securities and business valuation, in general, and with respect to similar transactions, in particular. Duff & Phelps’ procedures, investigations, and financial analysis with respect to the preparation of its Opinion included, but were not limited to, the items summarized below:
1. Reviewed the following documents:
a. The Company’s annual report on Form 10-K, including its audited financial statements as filed with the Securities and Exchange Commission (“SEC”) for the year ended December 31, 2024 and the Company’s unaudited interim financial statements for the three months ended March 31, 2025 included in the Company’s Form 10-Q filed with the SEC;
b. The Assets’ audited financial statements for the year ended December 31, 2024;
c. The Assets’ reserve report as of September 30, 2024 as prepared by Cawley, Gillespie & Associates, Inc. with commodity pricing updates from management of the Company as of July 15, 2025 (the “Management Projections”);
d. A letter dated July 24, 2025 from the management of the Company which made certain representations as to historical financial statements, financial projections and the underlying assumptions, and a pro forma schedule of assets and liabilities (including identified contingent liabilities) for the Assets on a post-transaction basis;
e. The presentation titled Presidio Investment Holdings, LLC Investor Presentation dated June 2025;

Annex Q-1
f. Various other financial and operating data regarding the Company, the Assets and the Proposed Transaction provided to us by management of the Company; and
g. The letter of intent the Company dated November 24, 2024 (the “LOI”);
2. Discussed the information referred to above and the background and other elements of the Proposed Transaction with the management of the Company;
3. Performed certain valuation and comparative analyses using generally accepted valuation and analytical techniques including a discounted cash flow analysis, an analysis of selected public companies that Duff & Phelps deemed relevant, and an analysis of selected M&A transactions that Duff & Phelps deemed relevant; and
4. Conducted such other analyses and considered such other factors as Duff & Phelps deemed appropriate.
Assumptions
In performing its analyses and rendering this Opinion with respect to the Proposed Transaction, Duff & Phelps, with the consent of the Company:
1. Relied upon the accuracy, completeness, and fair presentation of all information, data, advice, opinions and representations obtained from public sources or provided to it from private sources, including Company management, and did not independently verify such information;
2. Relied upon the fact that the Special Committee and the Company have been advised by counsel as to all legal matters with respect to the Proposed Transaction, including whether all procedures required by law to be taken in connection with the Proposed Transaction have been duly, validly and timely taken;
3. Assumed that the Management Projections and any other estimates, evaluations, forecasts and projections furnished to Duff & Phelps were reasonably prepared and based upon the best currently available information and good faith judgment of the person(s) furnishing the same, and Duff & Phelps expresses no opinion with respect to the Management Projections, any other estimates, evaluations forecasts or projections, or the underlying assumptions;
4. Assumed that information supplied and representations made by Company management are substantially accurate regarding the Company, the Assets and the Proposed Transaction
5. Assumed that the final versions of all documents reviewed by Duff & Phelps in draft form conform in all material respects to the drafts reviewed;
6. Assumed that there has been no material change in the assets, liabilities, financial condition, results of operations, business, or prospects of the Company or the Assets since the date of the most recent financial statements and other information made available to Duff & Phelps, and that there is no information or facts that would make the information reviewed by Duff & Phelps incomplete or misleading;
7. Assumed that all of the conditions required to implement the Proposed Transaction will be satisfied and that the Proposed Transaction will be completed in accordance with the LOI without any amendments thereto or any waivers of any terms or conditions thereof;
8. Assumed that all governmental, regulatory or other consents and approvals necessary for the consummation of the Proposed Transaction will be obtained without any adverse effect on the Company or the Assets or the contemplated benefits expected to be derived in the Proposed Transaction; and
9. Assumed a price of $10.00 per EQV share is appropriate for purposes of this Opinion.
To the extent that any of the foregoing assumptions or any of the facts on which this Opinion is based prove to be untrue in any material respect, this Opinion cannot and should not be relied upon. Furthermore, in Duff & Phelps’ analysis and in connection with the preparation of this Opinion, Duff & Phelps has made numerous assumptions with respect to industry performance, general business, market and economic conditions and other matters, many of which are beyond the control of any party involved in the Proposed Transaction.
Annex Q-2
Qualifications
Duff & Phelps has prepared this Opinion effective as of the date hereof. This Opinion is necessarily based upon market, economic, financial and other conditions as they exist and can be evaluated as of the date hereof, and Duff & Phelps disclaims any undertaking or obligation to advise any person of any change in any fact or matter affecting this Opinion which may come or be brought to the attention of Duff & Phelps after the date hereof.
Duff & Phelps did not evaluate the Company’s or the Assets’ solvency or conduct an independent appraisal or physical inspection of any specific assets or liabilities (contingent or otherwise). Duff & Phelps has not been requested to, and did not, (i) initiate any discussions with, or solicit any indications of interest from, third parties with respect to the Proposed Transaction, the assets, businesses or operations of the Company, the Assets or any alternatives to the Proposed Transaction; (ii) negotiate the terms of the Proposed Transaction, and therefore, Duff & Phelps has assumed that such terms are the most beneficial terms, from the Company’s perspective, that could, under the circumstances, be negotiated among the parties to the Agreement and the Transaction; or (iii) advise the Special Committee or any other party with respect to alternatives to the Proposed Transaction.
Duff & Phelps is not expressing any opinion as to the market price or value of the Company’s common stock or the Assets’ value (or anything else) prior to or after the announcement or the consummation of the Proposed Transaction. This Opinion should not be construed as a valuation opinion, credit rating, solvency opinion, an analysis of the Company’s or the Assets’ credit worthiness, as tax advice, or as accounting advice. Duff & Phelps has not made, and assumes no responsibility to make, any representation, or render any opinion, as to any legal matter.
In rendering this Opinion, Duff & Phelps is not expressing any opinion with respect to the amount or nature of any compensation or other equity arrangements to be given to any of the Company’s officers, directors, or employees, or any class of such persons in any respect.
Limiting Conditions
This Opinion is furnished for the use and benefit of the Special Committee in connection with its consideration of the Proposed Transaction. This Opinion (i) does not address the merits of the underlying business decision to enter into the Proposed Transaction versus any alternative strategy or transaction; (ii) does not address any transaction related to the Proposed Transaction; (iii) is not a recommendation as to how the Special Committee or any stockholder should vote or act with respect to any matters relating to the Proposed Transaction, or whether to proceed with the Proposed Transaction or any related transaction, and (iv) does not indicate that the Purchase Price paid is the best possibly attainable under any circumstances; instead, it merely states whether the consideration in the Proposed Transaction is within a range suggested by certain financial analyses. The decision as to whether to proceed with the Proposed Transaction or any related transaction may depend on an assessment of factors unrelated to the financial analysis on which this Opinion is based. This letter should not be construed as creating any fiduciary duty on the part of Duff & Phelps to any party.
This Opinion is solely that of Duff & Phelps, and Duff & Phelps’ liability in connection with this letter shall be limited in accordance with the terms set forth in the engagement letter between Duff & Phelps and the Company dated July 10, 2025 (the “Engagement Letter”). This letter is confidential, and its use and disclosure are strictly limited in accordance with the terms set forth in the Engagement Letter.
Disclosure of Prior Relationships
Duff & Phelps has acted as a financial advisor to the Special Committee and will receive a fee for its services. No portion of Duff & Phelps’ fee is contingent upon either the conclusion expressed in this Opinion or whether or not the Proposed Transaction is successfully consummated. Pursuant to the terms of the Engagement Letter, a portion of Duff & Phelps’ fee was payable when Duff & Phelps informed the Special Committee that Duff & Phelps was prepared to deliver this Opinion. Other than this engagement, during the two years preceding the date of this Opinion, Duff & Phelps has not had any material relationship with any party to the Proposed Transaction for which compensation has been received or is intended to be received, nor is any such material relationship or related compensation mutually understood to be contemplated.
Annex Q-3
Conclusion
Based upon and subject to the foregoing, Duff & Phelps is of the opinion that as of the date hereof the Purchase Price to be paid by the Company in the Proposed Transaction is fair from a financial point of view to the Company.
This Opinion has been approved by the Opinion Review Committee of Duff & Phelps.
Respectfully submitted,

Duff & Phelps Opinions Practice Kroll, LLC
Annex Q-4
Annex R
AMENDED AND RESTATED CERTIFICATE OF INCORPORATION
OF
PRESIDIO MIDCO INC.
a Delaware corporation
Presidio MidCo Inc., a corporation organized and existing under the laws of the State of Delaware (the “Corporation”), hereby certifies as follows:
A. The name of the Corporation is Presidio MidCo Inc. The Corporation’s original certificate of incorporation was filed with the office of the Secretary of State of the State of Delaware on [•], 2025.
B. This amended and restated certificate of incorporation (this “Certificate of Incorporation”) was duly adopted in accordance with Sections 242 and 245 of the General Corporation Law of the State of Delaware, as amended (the “DGCL”), restates and amends the provisions of the Corporation’s certificate of incorporation and has been duly approved by the written consent of the stockholders of the Corporation in accordance with Section 228 of the DGCL.
C. The text of the certificate of incorporation of this Corporation is hereby amended and restated to read in its entirety as follows:
Article I
NAME
The name of the Corporation is Presidio MidCo Inc.
Article II
REGISTERED OFFICE
The address of the Corporation’s registered office in the State of Delaware is [•].1 The name of its registered agent at such address is [•].
Article III
PURPOSE
The purpose of the Corporation is to engage in any lawful act or activity for which corporations may be organized under the DGCL.
Article IV
CAPITAL STOCK
4.1. Authorized Capital Stock and Recapitalization.
(a) Authorized Capital Stock. The total number of shares of all classes of capital stock, each with a par value of $0.0001 per share, that the Corporation is authorized to issue is [•] shares, consisting of three classes as follows:
(i) [•] shares of Class A common stock, par value $0.0001 per share (“Class A Common Stock”);
(ii) [•] shares of Class B common stock, par value $0.0001 per share (“Class B Common Stock” and, together with the Class A Common Stock, “Common Stock”); and
____________
1 NTD: Preferred registered agent to be confirmed.
Annex R-1
(iii) [•] shares of preferred stock, par value $0.0001 per share (“Preferred Stock”).
(b) Recapitalization. Effective upon the filing of this Certificate of Incorporation with the Secretary of State of the State of Delaware, all shares of common stock, par value $0.0001 per share, of the Corporation issued and outstanding immediately prior to the filing of this Certificate of Incorporation (the “Existing Common Stock”) shall be recapitalized, reclassified and reconstituted into one fully paid and non-assessable share of Class A Common Stock (the “Recapitalization”). The Recapitalization shall occur automatically without any further action by the holders of Existing Common Stock. The outstanding stock certificate that, immediately prior to the Recapitalization, represented the outstanding Existing Common Stock shall, upon and after the Recapitalization, be deemed to represent one share of Class A Common Stock, without the need for surrender or exchange thereof.
4.2. Increase or Decrease in Authorized Capital Stock. The number of authorized shares of Class A Common Stock, Class B Common Stock or Preferred Stock may be increased or decreased (but not below the number of shares thereof then outstanding) by the affirmative vote of the holders of a majority in voting power of the stock of the Corporation entitled to vote generally in the election of directors, irrespective of the provisions of Section 242(b)(2) of the DGCL (or any successor provision thereto), voting together as a single class, without a separate vote of the holders of the class or classes the number of authorized shares of which are being increased or decreased, unless a vote by any holders of one or more series of Preferred Stock is required by the express terms of any series of Preferred Stock as provided for or fixed pursuant to the provisions of Section 4.4 of this Certificate of Incorporation.
4.3. Common Stock. The powers, preferences and rights of the Class A Common Stock and the Class B Common stock, and the qualifications, limitations or restrictions thereof are as follows:
(a) Voting Rights. Except as otherwise required by law:
(i) the holders of shares of Class A Common Stock shall be entitled to one vote for each such share on each matter properly submitted to the stockholders of the Corporation on which the holders of shares of Class A Common Stock are entitled to vote, whether voting separately as a class or otherwise;
(ii) the holders of shares of Class B Common Stock shall be entitled to one vote for each such share on each properly submitted to the stockholders of the Corporation on which holders of shares of Class B Common Stock are entitled to vote, whether voting separately as a class or otherwise;
(iii) except as otherwise required in this Certificate of Incorporation or by the DGCL, the holders of shares of Class A Common Stock and Class B Common Stock shall vote together as a single class (or, if any holders of shares of Preferred Stock are entitled to vote together with the holders of Class A Common Stock and Class B Common Stock, as a single class with such holders of Preferred Stock) on all matters submitted to a vote of stockholders of the Corporation; and
(iv) the holders of shares of Class A Common Stock and Class B Common Stock shall not have cumulative voting rights.
Except as otherwise required by law or this Certificate of Incorporation, and subject to the rights of the holders of shares of Preferred Stock, if any, at any annual or special meeting of the stockholders of the Corporation, the holders of shares of Common Stock shall have the right to vote for the election of directors and on all other matters properly submitted to a vote of the stockholders; provided, however, that, except as otherwise required by law, holders of shares of Common Stock shall not be entitled to vote on any amendment to this Certificate of Incorporation that relates solely to the terms, number of shares, powers, designations, preferences or relative, participating, optional or other special rights (including, without limitation, voting rights), or to qualifications, limitations or restrictions thereof, of one or more outstanding series of Preferred Stock if the holders of such affected series are entitled, either separately or together with the holders of one or more other such series, to vote thereon pursuant to this Certificate of Incorporation or pursuant to the DGCL.
(b) Dividends and Distributions. Subject to the rights of the holders of shares of Preferred Stock, the holders of shares of Common Stock shall be entitled to receive such dividends and other distributions (payable in cash, property or capital stock of the Corporation) when, as and if declared thereon by the board of directors of the Corporation (the “Board”) from time to time out of any assets or funds of the Corporation legally available therefor and shall share equally on a per share basis in such dividends and distributions. Other than in
Annex R-2
connection with a dividend declared by the Board in connection with a “poison pill” or similar stockholder rights plan, dividends shall not be declared or paid on the Class B Common Stock and the holders of shares of Class B Common Stock shall have no right to receive dividends in respect of such shares of Class B Common Stock.
(c) Liquidation Rights. In the event of any voluntary or involuntary liquidation, dissolution or winding-up of the Corporation, after payment or provision for payment of the debts and other liabilities of the Corporation, and subject to the rights of the holders of shares of Preferred Stock in respect thereof, the holders of shares of Class A Common Stock and Class B Common Stock shall be entitled to receive all of the remaining assets of the Corporation available for distribution to its stockholders, ratably in proportion to the number of shares of Common Stock held by them; provided, however, that the holders of shares of Class B Common Stock shall be entitled to receive $0.0001 per share, and upon receiving such amount, the holders of shares of Class B Common Stock, as such, shall not be entitled to receive any other assets or funds of the Corporation. A consolidation, reorganization or merger of the Corporation with any other Person or Persons (as defined below), or a sale of all or substantially all of the assets of the Corporation, shall not be considered to be a dissolution, liquidation or winding up of the Corporation within the meaning of this Section 4.3(c).
4.4. Class B Common Stock.
(a) From and after the effectiveness of this Certificate of Incorporation with the Secretary of State of the State of Delaware (the “Effective Time”), shares of Class B Common Stock may be issued only to, and registered only in the name of, the OpCo Owners (as defined below), their respective successors and assigns as well as their Permitted Transferees (as defined below) in accordance with Section 4.6 (including all subsequent successors, assigns and Permitted Transferees) (the OpCo Owners together with such Persons, collectively, the “Permitted Class B Owners”) and the aggregate number of shares of Class B Common Stock at any time registered in the name of each such Permitted Class B Owner must be equal to the aggregate number of OpCo Common Units (as defined below) held of record at such time by such Permitted Class B Owner under the LLC Agreement (as defined below). As used in this Certificate of Incorporation: (i) “OpCo Common Unit” means a membership interest in Prometheus Holdings LLC, a Delaware limited liability company (“OpCo”), authorized and issued under the Amended and Restated Limited Liability Company Agreement of OpCo, dated as of [•], 2025, as such agreement may be further amended, restated, amended and restated, supplemented or otherwise modified from time to time (the “LLC Agreement”), and constituting a “Common Unit” as defined in such LLC Agreement; (ii) “OpCo Owner” means each of the holders of Common Units (other than the Corporation) of OpCo, as set forth on Schedule I of the LLC Agreement (as defined below) (as such Schedule I may be amended from time to time in accordance with the LLC Agreement); and (iii) “Permitted Transferee” has the meaning given to it in the LLC Agreement, and includes any other Person otherwise permitted to be a transferee of Common Units under the LLC Agreement.
(b) The Corporation shall, to the fullest extent permitted by law, undertake all necessary and appropriate action to ensure that the number of shares of Class B Common Stock issued by the Corporation at any time to, or otherwise held of record by, any Permitted Class B Owner shall be equal to the aggregate number of Common Units held of record by such Permitted Class B Owner in accordance with the terms of the LLC Agreement.
(c) In the event that there is a merger, consolidation or Change of Control (as defined below) of the Corporation that was approved by the Board of Directors prior to such merger, consolidation or Change of Control, then the holders of shares of Class B Common Stock, solely in their capacities as such, shall not be entitled to receive more than $0.0001 per share of Class B Common Stock, whether in the form of consideration for such shares or in the form of a distribution of the proceeds of a sale of all or substantially all of the assets of the Corporation with respect to such shares.
4.5. Preferred Stock.
(a) Subject to any limitations prescribed by law, the Board is expressly authorized to issue from time to time shares of Preferred Stock in one or more series pursuant to a resolution or resolutions providing for such issue duly adopted by the Board. The Board is further authorized, subject to limitations prescribed by law, to fix by resolution or resolutions and to set forth in a certification of designation filed pursuant to the DGCL the powers, designations, preferences and relative, participating, optional or other special rights, if any, and the qualifications, limitations or restrictions thereof, if any, of any wholly unissued series of Preferred Stock, including, without limitation,
Annex R-3
dividend rights, dividend rate, conversion rights, voting rights, rights and terms of redemption (including, without limitation, sinking fund provisions), redemption price or prices and liquidation preferences of any such series, and the number of shares constituting any such series and the designation thereof, or any of the foregoing.
(b) The Board is further authorized to increase (but not above the total number of authorized shares of the class) or decrease (but not below the number of shares of any such series then outstanding) the number of shares of any series of Preferred Stock, the number of which was fixed by it, subsequent to the issuance of shares of such series then outstanding, subject to the powers, preferences and rights, and the qualifications, limitations and restrictions thereof, stated in this Certificate of Incorporation or the resolution of the Board originally fixing the number of shares of such series. If the number of shares of any series of Preferred Stock is so decreased, then the shares constituting such decrease shall resume the status that they had prior to the adoption of the resolution originally fixing the number of shares of such series.
4.6. Transfer of Class B Common Stock.
(a) A holder of Class B Common Stock may surrender shares of Class B Common Stock to the Corporation for cancellation for no consideration at any time. Following the surrender, or other acquisition, of any shares of Class B Common Stock to or by the Corporation, the Corporation will take all actions necessary to cancel and retire such shares and such shares shall not be re-issued by the Corporation.
(b) Except as set forth in Section 4.6(a), a holder of Class B Common Stock may transfer or assign shares of Class B Common Stock (or any legal or beneficial interest in such shares) (directly or indirectly, including by operation of law) only to a Permitted Transferee of such holder, and only if such holder also simultaneously transfers an equal number of such holder’s Common Units to such Permitted Transferee in compliance with the LLC Agreement. The transfer restrictions described in this Section 4.6(b) are referred to as the “Restrictions.”
(c) Any purported transfer of shares of Class B Common Stock in violation of the Restrictions shall be null and void. If, notwithstanding the Restrictions, a Person shall, voluntarily or involuntarily, purportedly become or attempt to become, the purported owner (“Purported Owner”) of shares of Class B Common Stock in violation of the Restrictions, then the Purported Owner shall not obtain any rights in, to or with respect to such shares of Class B Common Stock (the “Restricted Shares”), and the purported transfer of the Restricted Shares to the Purported Owner shall not be recognized by the Corporation, the Corporation’s transfer agent (the “Transfer Agent”) or the Secretary of the Corporation and each Restricted Share shall, to the fullest extent permitted by law, automatically, without any further action on the part of the Corporation, the holder thereof, the Purported Owner or any other party, lose all voting rights as set forth herein and become a non-voting share.
(d) Upon a determination by the Board of Directors that a Person has attempted or may attempt to transfer or to acquire Restricted Shares in violation of the Restrictions, the Corporation may take such action as it deems advisable to refuse to give effect to such transfer or acquisition on the books and records of the Corporation, including without limitation to cause the Transfer Agent or the Secretary of the Corporation, as applicable, to not record the Purported Owner as the record owner of the Restricted Shares, and to institute proceedings to enjoin or rescind any such transfer or acquisition.
(e) The Board of Directors may, to the extent permitted by law, from time to time establish, modify, amend or rescind, by bylaw or otherwise, regulations and procedures not inconsistent with the provisions of this Section 4.6 for determining whether any transfer or acquisition of shares of Class B Common Stock would violate the Restrictions and for the orderly application, administration and implementation of the provisions of this Section 4.6. Any such procedures and regulations shall be kept on file with the Secretary of the Corporation and with the Transfer Agent and shall be made available for inspection by and, upon written request shall be mailed to, holders of shares of Class B Common Stock.
4.7. Certificates. All certificates or book entries representing shares of Class B Common Stock shall bear a legend substantially in the following form (or in such other form as the Board may determine):
THE SECURITIES REPRESENTED BY THIS [CERTIFICATE][BOOK ENTRY] ARE SUBJECT TO THE RESTRICTIONS (INCLUDING RESTRICTIONS ON TRANSFER) SET FORTH IN THE AMENDED AND RESTATED CERTIFICATE OF INCORPORATION OF THE CORPORATION AS IT MAY BE AMENDED AND/OR RESTATED (A COPY OF
Annex R-4
WHICH IS ON FILE WITH THE SECRETARY OF THE CORPORATION AND SHALL BE PROVIDED FREE OF CHARGE TO ANY STOCKHOLDER MAKING A REQUEST THEREFOR).
4.8. Fractions. Class A Common Stock and Class B Common Stock may be issued and transferred in fractions of a share which shall entitle the holder to exercise fractional voting rights and to have the benefit of all other rights of holders of Class A Common Stock and Class B Common Stock, as applicable. Subject to the Restrictions, holders of shares of Class A Common Stock and Class B Common Stock shall be entitled to transfer fractions thereof and the Corporation shall, and shall cause the Transfer Agent to, facilitate any such transfers, including by issuing certificates or making book entries representing any such fractional shares. For all purposes of this Certificate of Incorporation, all references to Class A Common Stock and Class B Common Stock or any share thereof (whether in the singular or plural) shall be deemed to include references to any fraction of a share of such Class A Common Stock or Class B Common Stock.
4.9. Share Reserves.
(a) The Corporation shall at all times reserve and keep available out of its authorized but unissued shares of Class A Common Stock, such number of shares of Class A Common Stock that shall from time to time to be sufficient to effect the exchange of all outstanding Common Units held by holders of the Class B Common Stock (together with Class B Common Stock) for shares of Class A Common Stock; provided that nothing contained herein shall be construed to preclude the Corporation from satisfying its obligations in respect of the exchange of the Common Units (together with Class B Common Stock) by delivery of shares of Class A Common Stock that are held in the treasury of the Corporation.
(b) The Corporation shall use its best efforts to cause to be reserved and kept available for issuance at all times a sufficient number of authorized but unissued shares of Class B Common Stock, such number of shares of Class B Common Stock that shall from time to time be sufficient to effect the issuance of shares of Class B Common Stock to holders of newly issued Common Units for such consideration and for such corporate purposes as the Board of Directors may from time to time determine.
Article V
BOARD OF DIRECTORS
5.1. General Powers. The business and affairs of the Corporation shall be managed by or under the direction of the Board.
5.2. Number of Directors; Election; Term.
(a) The number of members of the entire Board shall be fixed, from time to time, exclusively by the Board in accordance with the bylaws of the Corporation (as amended from time to time in accordance with the provisions hereof and thereof, the “Bylaws”), subject to the rights of holders of any series of Preferred Stock with respect to the election of directors, if any; provided, however, that for so long as the Stockholders Agreement is in effect, the number of directors shall never be less than the aggregate number of directors that the parties to the Stockholders Agreement are entitled to designate from time to time pursuant to the Stockholders Agreement.
(b) Subject to the rights of holders of any series of Preferred Stock with respect to the election of directors, the directors of the Corporation shall be divided into three classes as nearly equal in number as is practicable, hereby designated Class I, Class II and Class III. The Board is authorized to assign members of the Board already in office to such classes. The term of office of the initial Class I directors shall expire upon the election of directors at the first annual meeting of stockholders following the effectiveness of this Article V; the term of office of the initial Class II directors shall expire upon the election of directors at the second annual meeting of stockholders following the effectiveness of this Article V; and the term of office of the initial Class III directors shall expire upon the election of directors at the third annual meeting of stockholders following the effectiveness of this Article V. At each annual meeting of stockholders, commencing with the first annual meeting of stockholders following the effectiveness of this Article V, each of the successors elected to replace the directors of a class whose term shall have expired at such annual meeting shall be elected to hold office until the third annual meeting next succeeding his or her election and until his or her respective successor shall have been duly elected and qualified. Subject to the rights of holders of any series of Preferred Stock with respect to the election of directors, if the number of directors that constitutes the Board
Annex R-5
is changed, any newly created directorships or decrease in directorships shall be so apportioned by the Board among the classes as to make all classes as nearly equal in number as is practicable, provided that no decrease in the number of directors constituting the Board shall shorten the term of any incumbent director. Subject to the Stockholders Agreement, the Board is authorized to assign each director already in office at the Effective Time, as well as each director elected or appointed to a newly created directorship due to an increase in the size of the Board, to Class I, Class II or Class III; provided, however, that the class assignments for the initial directors designated for nomination and elected to the Board pursuant to the Stockholders Agreement shall be as set forth in Section 3 of the Stockholders Agreement. Without limitation to the rights of the stockholders party to the Stockholders Agreement, the provisions of this Section 5.2(b) are subject to the rights of the holders of any class or series of Preferred Stock to elect directors and such directors need not serve classified terms.
(c) Notwithstanding the foregoing provisions of this Section 5.2, and subject to the rights of holders of any series of Preferred Stock with respect to the election of directors, each director shall serve until such director’s successor is duly elected and qualified or until such director’s earlier death, resignation or removal.
(d) Elections of directors need not be by written ballot unless the Bylaws shall so provide.
(e) Notwithstanding any of the other provisions of this Article V, whenever the holders of any one or more series of Preferred Stock issued by the Corporation shall have the right, voting separately by series, to elect directors at an annual or special meeting of stockholders, the election, term of office, filling of vacancies and other features of such directorships shall be governed by the terms of the certificate of designation for such series of Preferred Stock, and such directors so elected shall not be divided into classes pursuant to this Article V unless expressly provided by such terms. During any period when the holders of any series of Preferred Stock have the right to elect additional directors as provided for or fixed pursuant to the provisions of this Article V, then upon commencement and for the duration of the period during which such right continues; (i) the then otherwise total authorized number of directors of the Corporation shall automatically be increased by such specified number of directors, and the holders of such Preferred Stock shall be entitled to elect the additional directors so provided for or fixed pursuant to such provisions, and (ii) each such additional director shall serve until such director’s successor shall have been duly elected and qualified, or until such director’s right to hold such office terminates pursuant to such provisions, whichever occurs earlier, subject to such director’s earlier death, resignation or removal. Except as otherwise provided by the Board in the resolution or resolutions establishing such series, whenever the holders of any series of Preferred Stock having such right to elect additional directors are divested of such right pursuant to the provisions of such series of stock, the terms of office of all such additional directors elected by the holders of such stock, or elected to fill any vacancies resulting from the death, resignation or removal of such additional directors, shall forthwith terminate, and the total authorized number of directors of the Corporation shall be reduced accordingly.
5.3. Removal. Subject to the rights of holders of any series of Preferred Stock with respect to the election of directors, for so long as this Certificate of Incorporation provides for a classified Board, a director may be removed from office by the stockholders of the Corporation only for cause and only by the affirmative vote of the holders of at least a majority of the voting power of all then-outstanding shares of capital stock of the Corporation entitled to vote generally in the election of directors, voting together as a single class. [Notwithstanding the foregoing, the directors appointed pursuant to the Stockholders Agreement may be removed with or without cause in accordance with the terms thereof and the requirements of the DGCL.]
5.4. Vacancies and Newly Created Directorships. Subject to the rights of holders of any series of Preferred Stock with respect to the election of directors, vacancies occurring on the Board for any reason and newly created directorships resulting from an increase in the number of directors may be filled [(a) for so long as the Stockholders Agreement remains in effect and unless otherwise provided for under the terms thereof, only by vote of a majority of the remaining members of the Board, although less than a quorum, by a sole remaining director, at any meeting of the Board or by the vote of the stockholders entitled to vote thereon and (b) at any time when the Stockholders Agreement is no longer in effect,] only by vote of a majority of the remaining members of the Board, although less than a quorum, or by a sole remaining director, at any meeting of the Board and not by the stockholders. [Subject to the Stockholders Agreement,] a person so elected by the Board to fill a vacancy or newly created directorship shall hold office until the next election of the class for which such person shall have been assigned by the Board and until such person’s successor shall be duly elected and qualified or until such director’s earlier death, resignation or removal.
Annex R-6
Article VI
AMENDMENT OF BYLAWS
In furtherance and not in limitation of the powers conferred by statute, the Board is expressly authorized to adopt, amend, alter or repeal the Bylaws. The affirmative vote of at least a majority of the Board of Directors then in office shall be required in order for the Board of Directors to adopt, amend, alter or repeal the Corporation’s Bylaws. Notwithstanding anything to the contrary contained in this Certificate of Incorporation or any provision of law which might otherwise permit a lesser vote of the stockholders, and subject to any limitations prescribed by any series of preferred stock, the Bylaws may also be adopted, amended, altered or repealed by the stockholders of the Corporation by the affirmative vote of the holders of at least 66-2/3% of the voting power of all then-outstanding shares of capital stock of the Corporation entitled to vote generally in the election of directors, voting together as a single class. No Bylaw hereafter legally altered, amended or repealed shall invalidate any prior act of the directors or officers of the Corporation that would have been valid if such Bylaw had not been altered, amended or repealed.
Article VII
STOCKHOLDERS
7.1. No Action by Written Consent of Stockholders. Except as otherwise expressly provided by the terms of any series of Preferred Stock permitting the holders of such series of Preferred Stock to act by written consent, any action required or permitted to be taken by the stockholders of the Corporation must be effected at a duly called annual or special meeting of the stockholders of the Corporation and may not be effected by written consent in lieu of a meeting.
7.2. Special Meetings. Except as otherwise expressly provided by the terms of any series of Preferred Stock permitting the holders of such series of Preferred Stock to call a special meeting of the holders of such series, special meetings of the stockholders of the Corporation may be called only by the chairperson of the Board, the chief executive officer of the Corporation or the Board, and the ability of the stockholders to call a special meeting of the stockholders is hereby specifically denied.
7.3. Advance Notice. Advance notice of stockholder nominations for the election of directors and of business to be brought by stockholders before any meeting of the stockholders of the Corporation shall be given in the manner provided in the Bylaws.
Article VIII
LIMITATION OF LIABILITY AND INDEMNIFICATION
8.1. Limitation of Personal Liability. No director or officer of the Corporation shall be personally liable to the Corporation or its stockholders for monetary damages for breach of fiduciary duty as a director or officer, except to the extent such exemption from liability or limitation thereof is not permitted under the DGCL, as it presently exists or may hereafter be amended from time to time. If the DGCL is amended to authorize corporate action further eliminating or limiting the personal liability of directors or officers, then the liability of a director or officer of the Corporation shall be eliminated or limited to the fullest extent permitted by the DGCL, as so amended. For purposes of this Section 8.1, “officer” shall have the meaning provided in Section 102(b)(7) of the DGCL, as it presently exists or may hereafter be amended from time to time.
8.2. Indemnification and Advancement of Expenses. The Corporation shall indemnify its directors and officers to the fullest extent authorized or permitted by the DGCL, as now or hereafter in effect, and such right to indemnification shall continue as to a person who has ceased to be a director or officer of the Corporation and shall inure to the benefit of such person’s heirs, executors and personal and legal representatives. A director’s right to indemnification conferred by this Section 8.2 shall include the right to be paid by the Corporation the expenses incurred in defending or otherwise participating in any proceeding in advance of its final disposition, provided that such director presents to the Corporation a written undertaking to repay such amount if it shall ultimately be determined that such director is not entitled to be indemnified by the Corporation under this Article VIII or otherwise. Notwithstanding the foregoing, except for proceedings to enforce any director’s or officer’s rights to indemnification or any director’s rights to advancement of expenses, the Corporation shall not be obligated to indemnify any director or officer, or advance expenses of any director, (or such director’s or officer’s heirs, executors or personal or legal representatives) in connection with any proceeding (or part thereof) initiated by such person unless such proceeding (or part thereof) was authorized by the Board.
Annex R-7
8.3. Non-Exclusivity of Rights. The rights to indemnification and advancement of expenses conferred in Section 8.2 of this Certificate of Incorporation shall neither be exclusive of, nor be deemed in limitation of, any rights to which any person may otherwise be or become entitled or permitted under this Certificate of Incorporation, the Bylaws, any statute, agreement, vote of stockholders or disinterested directors or otherwise.
8.4. Insurance. To the fullest extent authorized or permitted by the DGCL, the Corporation may purchase and maintain insurance on behalf of any current or former director or officer of the Corporation against any liability asserted against such person, whether or not the Corporation would have the power to indemnify such person against such liability under the provisions of this Article VIII or otherwise.
8.5. Persons Other Than Directors and Officers. This Article VIII shall not limit the right of the Corporation, to the extent and in the manner permitted by law, to indemnify and to advance expenses to, or to purchase and maintain insurance on behalf of, persons other than those persons described in the first sentence of Section 8.2 of this Certificate of Incorporation or to advance expenses to persons other than directors of the Corporation.
8.6. Effect of Modifications. Any amendment, repeal or modification of any provision contained in this Article VIII shall, unless otherwise required by law, be prospective only (except to the extent such amendment or change in law permits the Corporation to further limit or eliminate the liability of directors or officers) and shall not adversely affect any right or protection of any current or former director or officer of the Corporation existing at the time of such amendment, repeal or modification with respect to any acts or omissions occurring prior to such amendment, repeal or modification.
Article IX
MISCELLANEOUS
9.1. Forum for Certain Actions.
(a) Forum. Unless a majority of the Board, acting on behalf of the Corporation, consents in writing to the selection of an alternative forum (which consent may be given at any time, including during the pendency of litigation), the Court of Chancery of the State of Delaware (or, if the Court of Chancery does not have jurisdiction, another state court located within the State of Delaware or, if no court located within the State of Delaware has jurisdiction, the federal district court for the District of Delaware), to the fullest extent permitted by law, shall be the sole and exclusive forum for (i) any derivative action or proceeding brought on behalf of the Corporation under Delaware law, (ii) any action asserting a claim of breach of a fiduciary duty owed by any current or former director, officer or other employee of the Corporation to the Corporation or the Corporation’s stockholders, (iii) any action asserting a claim against the Corporation or any of its directors, officers or other employees arising pursuant to any provision of the DGCL, this Certificate of Incorporation or the Bylaws (in each case, as may be amended from time to time), (iv) any action asserting a claim against the Corporation or any of its directors, officers or other employees governed by the internal affairs doctrine of the State of Delaware or (v) any other action asserting an “internal corporate claim,” as defined in Section 115 of the DGCL, in all cases subject to the court’s having personal jurisdiction over all indispensable parties named as defendants. Unless a majority of the Board, acting on behalf of the Corporation, consents in writing to the selection of an alternative forum (which consent may be given at any time, including during the pendency of litigation), the federal district courts of the United States of America, to the fullest extent permitted by law, shall be the sole and exclusive forum for the resolution of any action asserting a cause of action arising under the Securities Act of 1933, as amended.
(b) Personal Jurisdiction. If any action the subject matter of which is within the scope of subparagraph (a) of this Section 9.1 is filed in a court other than a court located within the State of Delaware (a “Foreign Action”) in the name of any stockholder, such stockholder shall be deemed to have consented to (i) the personal jurisdiction of the state and federal courts located within the State of Delaware in connection with any action brought in any such court to enforce subparagraph (a) of this Section 9.1 (an “Enforcement Action”) and (ii) having service of process made upon such stockholder in any such Enforcement Action by service upon such stockholder’s counsel in the Foreign Action as agent for such stockholder.
Annex R-8
(c) Enforceability. If any provision of this Section 9.1 shall be held to be invalid, illegal or unenforceable as applied to any person, entity or circumstance for any reason whatsoever, then, to the fullest extent permitted by law, the validity, legality and enforceability of such provision in any other circumstance and of the remaining provisions of this Section 9.1, and the application of such provision to other persons or entities and circumstances shall not in any way be affected or impaired thereby.
(d) Notice and Consent. For the avoidance of doubt, any person or entity purchasing or otherwise acquiring or holding any interest in any security of the Corporation shall be deemed to have notice of and consented to the provisions of this Section 9.1.
9.2. Section 203 of the DGCL. The Corporation expressly elects not to be governed by Section 203 of the DGCL and the restrictions and limitations set forth therein.
9.3. Interested Stockholder Transactions. Notwithstanding anything to the contrary set forth in this Certificate of Incorporation, the Corporation shall not engage in any Business Combination (as defined below) at any point in time at which the Corporation’s Class A Common Stock and Class B Common Stock is registered under Section 12(b) or 12(g) of the Exchange Act (as defined below) with any Interested Stockholder (as defined below) for a period of three years following the time that such stockholder became an Interested Stockholder, unless:
(a) prior to such time that such stockholder became an Interested Stockholder, the Board of Directors approved either the Business Combination or the transaction which resulted in such stockholder becoming an Interested Stockholder; or
(b) upon consummation of the transaction which resulted in the stockholder becoming an Interested Stockholder, the Interested Stockholder owned at least 85% of the voting stock (as defined below) of the Corporation outstanding at the time the transaction commenced, excluding for purposes of determining the voting stock outstanding (but not the outstanding voting stock owned by the Interested Stockholder) those shares owned by (i) persons who are directors and also officers and (ii) employee stock plans in which employee participants do not have the right to determine confidentially whether shares held subject to the plan will be tendered in a tender or exchange offer; or
(c) at or subsequent to such time that such stockholder became an Interested Stockholder, the Business Combination is approved by the Board of Directors and authorized at an annual or special meeting of stockholders by the affirmative vote of at least 66-2/3% of the voting power of the outstanding shares of capital stock of the Corporation which is not owned by such Interested Stockholder.
9.4. Designation of the Corporation as the Stockholders’ Agent.
(a) Designation. All right, title and interest of any stockholder to any and all lost merger premium damages if an agreement to acquire all or substantially all of the stock of the Corporation is breached by an intended acquirer (“Lost Premium Damages”) shall be payable to the Corporation (which the Corporation may distribute to stockholders if the Board approves such distribution), and the Corporation’s stockholders specifically designate the Corporation (or its designee) as their agent for the purpose of pursuing Lost Premium Damages claims on behalf of the Corporation’s stockholders.
(b) Notice and Consent. For the avoidance of doubt, any person or entity purchasing or otherwise acquiring or holding any interest in any security of the Corporation shall be deemed to have notice of and consented to the provisions of this Section 9.4.
9.5. Amendment. The Corporation reserves the right to amend, alter or repeal any provision contained in this Certificate of Incorporation, in the manner now or hereafter prescribed by this Certificate of Incorporation and the DGCL, and all rights, preferences and privileges herein conferred upon stockholders of the Corporation by and pursuant to this Certificate of Incorporation in its present form or as hereafter amended are granted subject to the right reserved in this Section 9.5. Notwithstanding any other provision of this Certificate of Incorporation, and in addition to any other vote that may be required by law, applicable stock exchange rule or the terms of any series of Preferred Stock, the affirmative vote of the holders of at least sixty-six and two-thirds percent (66-2/3%) of the voting power of all of the then-outstanding shares of capital stock of the Corporation entitled to vote thereon, voting together as a single class, shall be required to amend, repeal, or adopt any provision of this Certificate of Incorporation inconsistent with Sections 4.1(b), 4.3, 4.4, 4.6 or 4.9 of Article IV or with Articles V, VI, VII, VIII, Sections 9.1, 9.2, 9.3, 9.5 and 9.6 of Article IX; and provided further,
Annex R-9
that any amendment (including by merger, consolidation or otherwise) to this Certificate of Incorporation that gives holders of the Class B Common Stock (i) any rights to receive dividends or any other kind of distribution other than in connection with a dissolution or liquidation pursuant to Section 4.3(c), (ii) any right to convert into or be exchanged for Class A Common Stock or (iii) any other economic rights shall, in addition to the affirmative vote of at least a majority of the voting power of all of the outstanding voting stock of the Corporation entitled to vote, also require the affirmative vote of a majority of shares of Class A Common Stock voting separately as a class. Except as otherwise required by law, holders of Class A Common Stock and Class B Common Stock shall not be entitled to vote on any amendment to this Certificate of Incorporation (including any certificate of designation with respect to Preferred Stock) that relates solely to the terms of one or more outstanding series of Preferred Stock if the holders of such affected series are entitled, either separately or together with the holders of one or more other such series, to vote thereon pursuant to this Certificate of Incorporation (including any certificate of designation with respect to Preferred Stock).
9.6. Severability. If any provision or provisions of this Certificate of Incorporation shall be held to be invalid, illegal or unenforceable as applied to any circumstance for any reason whatsoever, the validity, legality and enforceability of such provision in any other circumstance and of the remaining provisions of this Certificate of Incorporation (including, without limitation, each portion of any paragraph of this Certificate of Incorporation containing any such provision held to be invalid, illegal or unenforceable that is not itself held to be invalid, illegal or unenforceable) shall not in any way be affected or impaired thereby.
9.7. Definitions. As used in this Certificate of Incorporation, the following terms shall have the following meaning:
(a) “Affiliate” has the meaning given to such term in Rule 12b-2 under the Securities Exchange Act of 1934, as amended.
(b) “Associate,” when used to indicate a relationship with any Person, means: (i) any corporation, partnership, unincorporated association or other entity of which such Person is a director, officer or partner or is, directly or indirectly, the owner of 20% or more of any class of shares of voting stock of the Corporation; (ii) any trust or other estate in which such Person has at least a 20% beneficial interest or as to which such Person serves as trustee or in a similar fiduciary capacity; and (iii) any relative or spouse of such Person, or any relative of such spouse, who has the same residence as such Person.
(c) [“Business Combination” means (i) any merger or consolidation of the Corporation or any direct or indirect majority-owned subsidiary of the Corporation with the Interested Stockholder or (ii) any sale, lease, exchange, mortgage, pledge, transfer or other disposition (in one transaction or a series of transactions), except proportionately as a stockholder of the Corporation, to or with the Interested Stockholder, whether as part of a dissolution or otherwise, of assets of the Corporation or of any direct or indirect majority-owned subsidiary of the Corporation which assets have an aggregate market value equal to ten percent or more of either the aggregate market value of all the assets of the Corporation determined on a consolidated basis or the aggregate market value of all the outstanding shares of capital stock of the Corporation.]
(d) “Change of Control” means the occurrence of any of the following events: (i) any “person” or “group” (within the meaning of Sections 13(d) and 14(d) of the Exchange Act, but excluding any employee benefit plan of such person and its subsidiaries, and any person or entity acting in its capacity as trustee, agent or other fiduciary or administrator of any such plan) becomes the “beneficial owner” (within the meaning of Rules 13d-3 and 13d-5 under the Exchange Act), directly or indirectly, of shares of Class A Common Stock, Class B Common Stock, Preferred Stock and/or any other class or classes of capital stock of the Corporation (if any) representing in the aggregate more than 50% of the voting power of all of the outstanding shares of capital stock of the Corporation entitled to vote; (ii) the stockholders of the Corporation approve a plan of complete liquidation or dissolution of the Corporation or there is consummated a transaction or series of related transactions for the sale, lease, exchange or other disposition, directly or indirectly, by the Corporation of all or substantially all of the Corporation’s assets (including a sale of all or substantially all of the assets of [OpCo] LLC); (iii) there is consummated a merger or consolidation of the Corporation with any other corporation or entity, and, immediately after the consummation of such merger or consolidation, the voting securities of the Corporation immediately prior to such merger or consolidation do not continue to represent, or are not converted into, voting securities representing more than 50% of the combined voting power of the outstanding voting securities of the Person resulting from such merger or consolidation or, if the surviving company is a subsidiary, the ultimate parent thereof; or (iv) the Corporation ceases to be the sole managing member of [OpCo] LLC; provided, however, that a “Change of Control” shall not be deemed to have occurred by virtue of the consummation of any transaction or
Annex R-10
series of related transactions immediately following which the beneficial owners of the Class A Common Stock, Class B Common Stock, Preferred Stock and/or any other class or classes of capital stock of the Corporation immediately prior to such transaction or series of transactions continue to have substantially the same proportionate ownership in and voting control over, and own substantially all of the shares of, an entity which owns all or substantially all of the assets of the Corporation immediately following such transaction or series of transactions.
(e) “Control,” including the terms “controlling,” “controlled by” and “under common control with,” means the possession, directly or indirectly, of the power to direct or cause the direction of the management and policies of a Person, whether through the ownership of voting stock, by contract or otherwise. A Person who is the owner of 20% or more of the outstanding voting stock of any corporation, partnership, unincorporated association or other entity shall be presumed to have control of such entity, in the absence of proof by a preponderance of the evidence to the contrary. Notwithstanding the foregoing, a presumption of control shall not apply where such Person holds voting stock, in good faith and not for the purpose of circumventing this section, as an agent, bank, broker, nominee, custodian or trustee for one or more owners who do not individually or as a group have control of such entity.
(f) “Exchange Act” means the U.S. Securities Exchange Act of 1934, as amended, and any applicable rules and regulations promulgated thereunder, and any successor to such statute, rules or regulations.
(g) [“Interested Stockholder” means any Person (other than the Corporation and any direct or indirect majority-owned subsidiary of the Corporation) that (i) is the beneficial owner of 15% or more of the outstanding shares of capital stock of the Corporation that are entitled to vote, or (ii) is an Affiliate of the Corporation and was the beneficial owner of 15% or more of the outstanding shares of capital stock of the Corporation that are entitled to vote at any time within the three-year period immediately prior to the date on which it is sought to be determined whether such Person is an Interested Stockholder, and the Affiliates and Associates of such Person.]
(h) “owner,” including the terms “own” and “owned,” when used with respect to any stock, means a Person that individually or with or through any of its Affiliates or associates:
(i) beneficially owns such stock, directly or indirectly; or
(ii) has (1) the right to acquire such stock (whether such right is exercisable immediately or only after the passage of time) pursuant to any agreement, arrangement or understanding, or upon the exercise of conversion rights, exchange rights, warrants or options, or otherwise; provided, however, that a Person shall not be deemed the owner of stock tendered pursuant to a tender or exchange offer made by such person or any of such Person’s Affiliates or associates until such tendered stock is accepted for purchase or exchange; or (2) the right to vote such stock pursuant to any agreement, arrangement or understanding; provided, however, that a Person shall not be deemed the owner of any stock because of such Person’s right to vote such stock if the agreement, arrangement or understanding to vote such stock arises solely from a revocable proxy or consent given in response to a proxy or consent solicitation made to ten or more Persons; or
(iii) has any agreement, arrangement or understanding for the purpose of acquiring, holding, voting (except voting pursuant to a revocable proxy or consent as described in item (2) of subsection (ii) above), or disposing of such stock with any other Person that beneficially owns, or whose Affiliates or associates beneficially own, directly or indirectly, such stock.
(i) “Person” means, except as otherwise provided in the definition of “Change of Control,” any individual, corporation, partnership, limited liability company, unincorporated association or other entity.
(j) “Securities Act” means the U.S. Securities Act of 1933, as amended, and applicable rules and regulations promulgated thereunder, and any successor to such statute, rules or regulations.
(k) “stock” means, with respect to any corporation, capital stock and, with respect to any other entity, any equity interest.
(l) “voting stock” means stock of any class or series entitled to vote generally in the election of directors and, with respect to any entity that is not a corporation, any equity interest entitled to vote generally in the election of the governing body of such entity. Every reference to a percentage of voting stock shall refer to such percentages of the votes of such voting stock.
(Signature Page Follows)
Annex R-11
IN WITNESS WHEREOF, the Corporation has caused this Amended and Restated Certificate of Incorporation to be signed by a duly authorized officer of the Corporation on this [•] day of [•] 2025.
|
PRESIDIO MIDCO INC. |
||||
|
By: |
|
|||
|
[Name] |
||||
|
[Title] |
||||
Signature Page to Amended and Restated Certificate of Incorporation of Presidio MidCo Inc.
Annex R-12
Annex S
AMENDED AND RESTATED BYLAWS
OF
PRESIDIO MIDCO Inc.
ARTICLE I.
MEETINGS OF STOCKHOLDERS
Section 1.1. Place of Meetings. Meetings of the stockholders of Presidio MidCo Inc. (the “Corporation”) shall be held at such time and place, if any, either within or without the State of Delaware, as shall be designated from time to time by the board of directors of the Corporation (the “Board”). The Board may, in its sole discretion, determine that a meeting shall not be held at any place, but shall instead be held solely by means of remote communication in accordance with Section 211(a) of the General Corporation Law of the State of Delaware, as amended (the “DGCL”).
Section 1.2. Annual Meetings. The annual meeting of stockholders of the Corporation for the election of directors and for the transaction of such other business as may properly be brought before the meeting in accordance with these amended and restated bylaws of the Corporation (as amended, restated or amended and restated from time to time in accordance with the provisions hereof, these “Bylaws”) shall be held on such date and at such time as may be designated from time to time by the Board. The Board may postpone, reschedule or cancel any annual meeting of stockholders previously scheduled by the Board.
Section 1.3. Special Meetings. Unless otherwise required by law or by the certificate of incorporation of the Corporation (including the terms of any certificate of designation with respect to any series of preferred stock), as amended, restated or amended and restated from time to time (the “Certificate of Incorporation”), special meetings of the stockholders of the Corporation, for any purpose or purposes, may be called only by the Chairperson of the Board or the Board. The ability of the stockholders of the Corporation to call a special meeting of stockholders is hereby specifically denied. At a special meeting of stockholders, only such business shall be conducted as shall be specified in the notice of meeting. The Chairperson of the Board or the Board may postpone, reschedule or cancel any special meeting of stockholders previously called by either of them.
Section 1.4. Notice. Whenever stockholders of the Corporation are required or permitted to take any action at a meeting, a written notice of the meeting shall be given which shall state the place, if any, date and time of the meeting, the record date for determining the stockholders entitled to vote at the meeting, if such date is different from the record date for determining stockholders entitled to notice of meeting, the means of remote communications, if any, by which stockholders and proxy holders may be deemed present in person and vote at such meeting and, in the case of a special meeting, the purpose or purposes for which the meeting is called. Unless otherwise required by law or the Certificate of Incorporation, written notice of any meeting shall be given either personally, by mail or by electronic transmission (as defined below) (if permitted under the circumstances by the DGCL) not less than ten nor more than 60 days before the date of the meeting, by or at the direction of the Chairperson of the Board, the Chief Executive Officer or the Board, to each stockholder entitled to vote at such meeting as of the record date for determining stockholders entitled to notice of the meeting. If mailed, such notice shall be deemed to be given when deposited in the United States mail with postage thereon prepaid, addressed to the stockholder at the stockholder’s address as it appears on the stock transfer books of the Corporation. If notice is given by means of electronic transmission, such notice shall be deemed to be given at the times provided in the DGCL. Any stockholder may waive notice of any meeting before or after the meeting. The attendance of a stockholder at any meeting shall constitute a waiver of notice of such meeting, except where the stockholder attends the meeting for the express purpose of objecting, and does so object, at the beginning of the meeting to the transaction of any business because the meeting is not lawfully called or convened. For the purposes of these Bylaws, “electronic transmission” means any form of communication, not directly involving the physical transmission of paper, that creates a record that may be retained, retrieved and reviewed by a recipient thereof and that may be directly reproduced in paper form by such a recipient through an automated process.
Annex S-1
Section 1.5. Adjournments. Any meeting of stockholders of the Corporation may be adjourned or recessed from time to time to reconvene at the same or some other place, if any, by holders of a majority of the voting power of the Corporation’s capital stock issued and outstanding and entitled to vote thereat, present in person or represented by proxy, though less than a quorum, or by any officer entitled to preside at or to act as secretary of such meeting, and notice need not be given of any such adjourned or recessed meeting (including an adjournment taken to address a technical failure to convene or continue a meeting using remote communication) if the time and place, if any, thereof, and the means of remote communication, if any, by which stockholders and proxy holders may be deemed to be present in person or represented by proxy and vote at such adjourned or recessed meeting, are (a) announced at the meeting at which the adjournment or recess is taken, (b) displayed during the time scheduled for the meeting, on the same electronic network used to enable stockholders and proxy holders to participate in the meeting by means of remote communication or (c) set forth in the notice of meeting given in accordance with these Bylaws. At the adjourned or recessed meeting, the Corporation may transact any business that might have been transacted at the original meeting. If the adjournment is for more than 30 days, notice of the adjourned meeting in accordance with the requirements of Section 1.4 of these Bylaws shall be given to each stockholder of record entitled to vote at the meeting. If, after the adjournment, a new record date for determination of stockholders entitled to vote is fixed for the adjourned meeting, the Board shall fix as the record date for determining stockholders entitled to notice of such adjourned meeting the same or an earlier date as that fixed for determination of stockholders entitled to vote at the adjourned meeting and shall give notice of the adjourned meeting to each stockholder of record as of the record date so fixed for notice of such adjourned meeting.
Section 1.6. Quorum. Unless otherwise required by applicable law or the Certificate of Incorporation, the holders of a majority of the voting power of the Corporation’s capital stock issued and outstanding and entitled to vote thereat, present in person, present by means of remote communication, if any, or represented by proxy, shall constitute a quorum at a meeting of stockholders. Where a separate vote by a class or classes or series is required, a majority of the voting power of the shares of such class or classes or series present in person, present by means of remote communication, if any, or represented by proxy shall constitute a quorum entitled to take action with respect to such vote. If a quorum shall not be present or represented at any meeting of stockholders, either the chairperson of the meeting or the stockholders entitled to vote thereat, present in person or represented by proxy, shall have power to adjourn the meeting from time to time, in the manner provided in Section 1.5 of these Bylaws, until a quorum shall be present or represented. A quorum, once established, shall not be broken by the withdrawal of enough votes to leave less than a quorum.
Section 1.7. Voting.
(a) General. Except as provided in the Certificate of Incorporation, every stockholder having the right to vote shall have one vote for each share of stock having voting power registered in such stockholder’s name on the books of the Corporation. Such votes may be cast in person, by means of remote communication (if any) or by proxy as provided in Section 1.10 of these Bylaws. The Board, in its discretion, or the person presiding at a meeting of stockholders, in such person’s discretion, may require that any votes cast at such meeting shall be cast by written ballot.
(b) Matters Other Than Election of Directors. Any matter brought before any meeting of stockholders of the Corporation, other than the election of directors, shall be decided by the affirmative vote of the holders of a majority of the voting power of the Corporation’s capital stock present in person, present by means of remote communication, if any, or represented by proxy at the meeting and entitled to vote on such matter, voting as a single class, unless the matter is one upon which, by express provision of law, the Certificate of Incorporation, these Bylaws, a different vote is required, in which case such express provision shall govern and control the decision of such matter.
(c) Election of Directors. Subject to the rights of the holders of any series of preferred stock to elect directors under specified circumstances, directors shall be elected by the vote of the majority of the votes cast (meaning the number of shares voted “for” a nominee must exceed the number of shares voted “against” such nominee) with “abstentions” and “broker non-votes” not counted as a vote cast either “for” or “against” that nominee’s election at any meeting for the election of directors at which a quorum is present; provided, however, that in a Contested Election of Directors (as defined below) at such a meeting, directors shall be elected by a plurality of the votes cast on the election of directors (instead of by votes cast “for” or “against” a nominee). The term “Contested Election of Directors” shall mean an annual or special meeting of the Corporation with respect to which (i) the secretary of the Corporation (the “Secretary”) receives a notice that a stockholder has nominated or intends to nominate a person for election to the Board in compliance with the requirements for stockholder nominees for director set forth in Section 1.16 of these
Annex S-2
Bylaws and (ii) such nomination notice has not been withdrawn by such stockholder on or prior to the tenth day before the Corporation first mails its notice of meeting for such meeting to the stockholders. Stockholders shall be entitled to cast votes “against” nominees for director unless plurality voting applies in the election of directors. If, with respect to an election of directors not constituting a Contested Election of Directors and for which a quorum is present, any incumbent director does not receive a majority of the votes cast, such director shall promptly tender a resignation following certification of the stockholder vote. Such resignation will be effective only upon the acceptance thereof by the Board. Such director shall continue in office until such resignation is accepted or, if not accepted, such director’s successor shall have been elected and qualified. The Nominating and Corporate Governance Committee of the Board shall promptly consider the tendered resignation, and a range of possible responses based on the circumstances, if known, that led to the election results, and make a recommendation to the Board on whether to accept or reject the resignation or whether any other action should be taken with respect thereto. The Board will act on any such recommendation by the Nominating and Corporate Governance Committee within 90 days following certification of the stockholder vote and will promptly publicly disclose its decision and the rationale behind it in a filing with the Securities and Exchange Commission. Any director who tenders a resignation pursuant to this provision shall not participate in the Nominating and Corporate Governance Committee or Board recommendation or deliberations regarding whether to accept the resignation offer or take other action. If directors who have tendered resignations constitute a majority of the directors then in office, then, with respect to each tendered resignation, all directors, other than the director who tendered the particular resignation under consideration, may participate in the deliberations and action regarding whether to accept or reject the tendered resignation or to take other action with respect thereto.
Section 1.8. Voting of Stock of Certain Holders. Shares of stock of the Corporation standing in the name of another corporation or entity, domestic or foreign, and entitled to vote may be voted by such officer, agent or proxy as the bylaws or other internal regulations of such corporation or entity may prescribe or, in the absence of such provision, as the board of directors or comparable body of such corporation or entity may determine. Shares of stock of the Corporation standing in the name of a deceased person, a minor, an incompetent or a debtor in a case under Title 11, United States Code, and entitled to vote may be voted by an administrator, executor, guardian, conservator, debtor-in-possession or trustee, as the case may be, either in person or by proxy, without transfer of such shares into the name of the official or other person so voting. A stockholder whose shares of stock of the Corporation are pledged shall be entitled to vote such shares, unless on the transfer records of the Corporation such stockholder has expressly empowered the pledgee to vote such shares, in which case only the pledgee, or the pledgee’s proxy, may vote such shares.
Section 1.9. Treasury Stock. Shares of stock of the Corporation belonging to the Corporation, or to another corporation a majority of the shares entitled to vote in the election of directors of which are held by the Corporation, shall not be voted at any meeting of stockholders of the Corporation and shall not be counted in the total number of outstanding shares for the purpose of determining whether a quorum is present. Nothing in this Section 1.9 shall limit the right of the Corporation to vote shares of stock of the Corporation held by it in a fiduciary capacity.
Section 1.10. Proxies. Each stockholder entitled to vote at a meeting of stockholders of the Corporation may authorize another person or persons to act for such stockholder by proxy filed with the Secretary before or at the time of the meeting. No such proxy shall be voted or acted upon after three years from its date, unless the proxy provides for a longer period. A duly executed proxy shall be irrevocable if it states that it is irrevocable and if, and only as long as, it is coupled with an interest sufficient in law to support an irrevocable power. Any stockholder directly or indirectly soliciting proxies from other stockholders may use any proxy card color other than white, which shall be reserved for exclusive use of the Board.
Section 1.11. No Consent of Stockholders in Lieu of Meeting. Except as otherwise expressly provided by the terms of any series of preferred stock permitting the holders of such series of preferred stock to act by written consent or as provided by the terms of the Certificate of Incorporation, any action required or permitted to be taken by the stockholders of the Corporation must be effected at a duly called annual or special meeting of stockholders of the Corporation, and, as specified by the Certificate of Incorporation, the ability of the stockholders to consent in writing to the taking of any action is specifically denied.
Section 1.12. List of Stockholders Entitled to Vote. The officer of the Corporation who has charge of the stock ledger of the Corporation shall prepare and make or have prepared and made, at least ten days before every meeting of stockholders of the Corporation, a complete list of the stockholders entitled to vote at the meeting (provided, however, that if the record date for determining the stockholders entitled to vote is less than ten days before
Annex S-3
the meeting date, the list shall reflect the stockholders entitled to vote as of the tenth day before the meeting date), arranged in alphabetical order, and showing the address of each stockholder and the number of shares registered in the name of each stockholder. Nothing in this Section 1.12 shall require the Corporation to include electronic mail addresses or other electronic contact information on such list. Such list shall be open to the examination of any stockholder for any purpose germane to the meeting for a period of at least ten days ending on the day before the meeting date: (a) on a reasonably accessible electronic network, provided that the information required to gain access to such list is provided with the notice of the meeting, or (b) during ordinary business hours, at the principal place of business of the Corporation. In the event that the Corporation determines to make the list available on an electronic network, the Corporation may take reasonable steps to ensure that such information is available only to stockholders of the Corporation.
Section 1.13. Record Date. In order that the Corporation may determine the stockholders entitled to notice of any meeting of stockholders of the Corporation or any adjournment thereof, the Board may fix a record date, which record date shall not precede the date upon which the resolution fixing the record date is adopted by the Board, and which record date shall not be more than 60 days nor less than ten days before the date of such meeting. If the Board so fixes a date, such date shall also be the record date for determining the stockholders entitled to vote at such meeting unless the Board determines, at the time it fixes such record date, that a later date on or before the date of the meeting shall be the date for making such determination. If no record date is fixed by the Board, the record date for determining stockholders entitled to notice of or to vote at a meeting of stockholders shall be at the close of business on the day next preceding the day on which notice is given, or, if notice is waived, at the close of business on the day next preceding the day on which the meeting is held. A determination of stockholders of record entitled to notice of or to vote at a meeting of stockholders shall apply to any adjournment of the meeting, but the Board may fix a new record date for determination of stockholders entitled to vote at the adjourned meeting, and in such case shall also fix as the record date for stockholders entitled to notice of such adjourned meeting the same or an earlier date as that fixed for determination of stockholders entitled to vote in accordance with the foregoing provisions of this Section 1.13 at the adjourned meeting.
Section 1.14. Organization and Conduct of Meetings. The Chairperson of the Board shall act as chairperson of meetings of stockholders of the Corporation. The Board may designate any director or officer of the Corporation to act as chairperson of any meeting in the absence of the Chairperson of the Board, and only the Board may further provide for determining who shall act as chairperson of any meeting of stockholders in the absence of the Chairperson of the Board and such designee. The Board may adopt by resolution such rules, regulations and procedures for the conduct of any meeting of stockholders as it shall deem appropriate. Except to the extent inconsistent with such rules, regulations and procedures as adopted by the Board, the chairperson of any meeting of stockholders shall have the right and authority to convene and (for any or no reason) to recess or adjourn the meeting, to prescribe such rules, regulations and procedures and to do all such acts as, in the judgment of such chairperson, are necessary, appropriate or convenient for the proper conduct of the meeting. Such rules, regulations or procedures, whether adopted by the Board or prescribed by the chairperson of the meeting, may include the following: (a) the establishment of an agenda or order of business for the meeting; (b) the determination of when the polls shall open and close for any given matter to be voted on at the meeting; (c) rules, regulations and procedures for maintaining order at the meeting and the safety of those present; (d) limitations on attendance at or participation in the meeting to stockholders of record of the Corporation, their duly authorized proxies or such other persons as the chairperson of the meeting shall determine; (e) restrictions on entry to the meeting after the time fixed for the commencement of the meeting; (f) limitations on the time allotted to questions or comments by participants; (g) removal of any stockholder or any other individual who refuses to comply with meeting rules, regulations or procedures; (h) the conclusion, recess or adjournment of the meeting, regardless of whether a quorum is present, to a later date and time and at a place, if any, announced at the meeting; (i) restrictions on the use of audio and video recording devices, cell phones and other electronic devices; (j) rules, regulations or procedures for compliance with any state or local laws or regulations including those concerning safety, health and security; (k) procedures (if any) requiring attendees to provide the Corporation advance notice of their intent to attend the meeting and (l) any rules, regulations or procedures as the chairperson may deem appropriate regarding the participation by means of remote communication of stockholders and proxyholders not physically present at a meeting, whether such meeting is to be held at a designated place or solely by means of remote communication. The Board or the chairperson of a stockholder meeting, in addition to making any other determinations that may be appropriate regarding the conduct of the meeting, shall determine and declare to the meeting that a matter of business was not properly brought before the meeting, and, if the chairperson (or the Board) should so determine, the chairperson (or the Board) shall so declare to the meeting and any such matter of business
Annex S-4
not properly brought before the meeting shall not be transacted or considered. Except to the extent determined by the Board or the person presiding at the meeting, meetings of stockholders shall not be required to be held in accordance with the rules of parliamentary procedure.
Section 1.15. Inspectors of Election. In advance of any meeting of stockholders of the Corporation, the Chairperson of the Board, the Chief Executive Officer or the Board, by resolution, shall appoint one or more inspectors to act at the meeting and make a written report thereof. One or more other persons may be designated as alternate inspectors to replace any inspector who fails to act. If no inspector or alternate is able to act at a meeting of stockholders, the chairperson of the meeting shall appoint one or more inspectors to act at the meeting. Unless otherwise required by applicable law, inspectors may be officers, employees or agents of the Corporation. Each inspector, before entering upon the discharge of the duties of inspector, shall take and sign an oath faithfully to execute the duties of inspector with strict impartiality and according to the best of such inspector’s ability. The inspector shall have the duties prescribed by law and shall take charge of the polls and, when the vote is completed, shall make a certificate of the result of the vote taken and of such other facts as may be required by applicable law.
Section 1.16. Notice of Stockholder Proposals and Director Nominations.
(a) Annual Meetings of Stockholders. Nominations of persons for election to the Board and the proposal of business other than nominations to be considered by the stockholders may be made at an annual meeting of stockholders only: (i) pursuant to the Corporation’s notice of meeting (or any supplement thereto) with respect to such annual meeting given by or at the direction of the Board (or any duly authorized committee thereof), (ii) as otherwise properly brought before such annual meeting by or at the direction of the Board (or any duly authorized committee thereof), or (iii) by any stockholder of the Corporation who (A) is a stockholder of record at the time of the giving of the notice provided for in this Section 1.16 through the date of such annual meeting, (B) is entitled to vote at such annual meeting and (C) complies with the notice procedures set forth in this Section 1.16. For the avoidance of doubt, compliance with the foregoing clause (iii) shall be the exclusive means for a stockholder to make nominations, or to propose any other business (other than a proposal included in the Corporation’s proxy materials pursuant to and in compliance with Rule 14a-8 under the Securities Exchange Act of 1934, as amended (such act, and the rules and regulations promulgated thereunder, the “Exchange Act”)), at an annual meeting of stockholders.
(b) Timing of Notice for Annual Meetings. In addition to any other applicable requirements, for nominations or other business to be properly brought before an annual meeting by a stockholder pursuant to Section 1.16(a)(iii) above, the stockholder must have given timely notice thereof in proper written form to the Secretary, and, in the case of business other than nominations, such business must be a proper matter for stockholder action. To be timely, such notice must be received by the Secretary at the principal executive offices of the Corporation not later than the Close of Business on the 90th day, or earlier than the 120th day, prior to the first anniversary of the date of the preceding year’s annual meeting of stockholders; provided, however, that in the case of the first annual meeting after May 15, 2025 or if the date of the annual meeting of stockholders is more than 30 days prior to, or more than 60 days after, the first anniversary of the date of the preceding year’s annual meeting or if no annual meeting was held in the preceding year, to be timely, a stockholder’s notice must be so received not earlier than the 120th day prior to such annual meeting and not later than the Close of Business on the later of (i) the 90th day prior to such annual meeting and (ii) the tenth day following the day on which Public Disclosure (as defined below) of the date of the meeting is first made by the Corporation. In no event shall the adjournment, recess, postponement, judicial stay or rescheduling of an annual meeting (or the Public Disclosure thereof) commence a new time period (or extend any time period) for the giving of notice as described above.
(c) Form of Notice. To be in proper written form, the notice of any stockholder of record giving notice under this Section 1.16 (each, a “Noticing Party”) must set forth:
(i) as to each person whom such Noticing Party proposes to nominate for election or reelection as a director (each, a “Proposed Nominee”), if any:
(A) the name, age, business address and residential address of such Proposed Nominee;
(B) the principal occupation and employment of such Proposed Nominee;
Annex S-5
(C) a written questionnaire with respect to the background and qualifications of such Proposed Nominee, completed by such Proposed Nominee in the form required by the Corporation (in the form to be provided by the Secretary within ten days after receiving a written request therefor from any stockholder of record identified by name);
(D) a written representation and agreement completed by such Proposed Nominee in the form required by the Corporation (in the form to be provided by the Secretary within ten days after receiving a written request therefor from any stockholder of record identified by name) providing that such Proposed Nominee: (I) is not and will not become a party to any agreement, arrangement or understanding with, and has not given any commitment or assurance to, any person or entity as to how such Proposed Nominee, if elected as a director of the Corporation, will act or vote on any issue or question (a “Voting Commitment”) that has not been disclosed to the Corporation or any Voting Commitment that could limit or interfere with such Proposed Nominee’s ability to comply, if elected as a director of the Corporation, with such Proposed Nominee’s fiduciary duties under applicable law; (II) is not and will not become a party to any agreement, arrangement or understanding with any person or entity other than the Corporation with respect to any direct or indirect compensation, reimbursement or indemnification in connection with service or action as a director or nominee with respect to the Corporation that has not been disclosed to the Corporation; (III) will, if elected as a director of the Corporation, comply with all applicable rules of any securities exchanges upon which the Corporation’s securities are listed, the Certificate of Incorporation, these Bylaws, all applicable publicly disclosed corporate governance, ethics, conflict of interest, confidentiality, stock ownership and trading policies and all other guidelines and policies of the Corporation generally applicable to directors (which other guidelines and policies will be provided to such Proposed Nominee within five business days after the Secretary receives any written request therefor from such Proposed Nominee), and all applicable fiduciary duties under state law; (IV) consents to being named as a nominee in the Corporation’s proxy statement and form of proxy for the meeting and consents to the public disclosure of information regarding or relating to such Proposed Nominee provided to the Corporation by such Proposed Nominee or otherwise pursuant to these Bylaws; (V) intends to serve a full term as a director of the Corporation, if elected; (VI) will provide facts, statements and other information in all communications with the Corporation and its stockholders that are or will be true and correct in all material respects and that do not and will not omit to state any fact necessary in order to make the statements made, in light of the circumstances under which they are made, not misleading in any material respect and (VII) will tender his or her resignation as a director of the Corporation if the Board determines that such Proposed Nominee failed to comply with the provisions of this Section 1.16(c)(i)(D) in any material respect, provides such Proposed Nominee of any such determination and, if such non-compliance may be cured, such Proposed Nominee fails to cure such non-compliance within 10 business days after delivery of such notice to such Proposed Nominee;
(E) a description of all direct and indirect compensation and other material monetary agreements, arrangements or understandings, written or oral, during the past three years, and any other material relationships, between or among such Proposed Nominee, on the one hand, and any Noticing Party or any Stockholder Associated Person (as defined below) (other than such Proposed Nominee), on the other hand, or that such Proposed Nominee knows any of such Proposed Nominee’s Associates (as defined below) has with any Noticing Party or any Stockholder Associated Person, including all information that would be required to be disclosed pursuant to Item 404 promulgated under Regulation S-K as if such Noticing Party and any Stockholder Associated Person (other than the Proposed Nominee) were the “registrant” for purposes of such rule and the Proposed Nominee were a director or executive officer of such registrant;
(F) a description of any business or personal interests that would reasonably be expected to place such Proposed Nominee in a potential conflict of interest with the Corporation or any of its subsidiaries;
Annex S-6
(G) the date(s) of first contact between the Noticing Party or any Stockholder Associated Person, on the one hand, and the Proposed Nominee, on the other hand, with respect to any proposed nomination(s) of any person(s) (including the Proposed Nominee) for election as a director of the Corporation; and
(H) all other information relating to such Proposed Nominee or such Proposed Nominee’s Associates that would be required to be disclosed in a proxy statement in connection with the solicitation of proxies by such Noticing Party or any Stockholder Associated Person for the election of directors in a contested election pursuant to the Proxy Rules (as defined below);
(ii) as to any other business that such Noticing Party proposes to bring before the meeting:
(A) a description of the business desired to be brought before the meeting and the reasons for conducting such business at the meeting;
(B) the text of the proposal or business (including the complete text of any resolutions proposed for consideration and, in the event that such business includes a proposal to amend the Certificate of Incorporation or these Bylaws, the text of the proposed amendment); and
(C) all other information relating to such business that would be required to be disclosed in a proxy statement in connection with the solicitation of proxies by such Noticing Party or any Stockholder Associated Person in support of such proposed business pursuant to the Proxy Rules; and
(iii) as to such Noticing Party and each Stockholder Associated Person:
(A) the name and address of such Noticing Party and each Stockholder Associated Person (including, as applicable, as they appear on the Corporation’s books and records);
(B) the class, series and number of shares of each class or series of capital stock (if any) of the Corporation that are, directly or indirectly, owned beneficially or of record (specifying the type of ownership) by such Noticing Party or any Stockholder Associated Person (including any right to acquire beneficial ownership at any time in the future, whether such right is exercisable immediately or only after the passage of time or the fulfillment of a condition) and the date or dates on which such shares were acquired;
(C) the name of each nominee holder for, and number of, any securities of the Corporation owned beneficially but not of record by such Noticing Party or any Stockholder Associated Person and any pledge by such Noticing Party or any Stockholder Associated Person with respect to any of such securities;
(D) (I) a description of all agreements, arrangements or understandings, written or oral, (including any derivative or short positions, profit interests, hedging transactions, forwards, futures, swaps, options, warrants, convertible securities, stock appreciation or similar rights, repurchase agreements or arrangements, borrowed or loaned shares and so-called “stock borrowing” agreements or arrangements) that have been entered into by, or on behalf of, such Noticing Party or any Stockholder Associated Person, the effect or intent of which is to mitigate loss, manage risk or benefit from changes in the price of any securities of the Corporation, or maintain, increase or decrease the voting power of such Noticing Party or any Stockholder Associated Person with respect to securities of the Corporation, whether or not such instrument or right shall be subject to settlement in underlying shares of capital stock of the Corporation (any of the foregoing, a “Derivative Instrument”) and (II) all other information relating to Derivative Instruments that would be required to be disclosed in a proxy statement in connection with the solicitation of proxies by such Noticing Party or any Stockholder Associated Person in support of the business proposed by such Noticing Party, if any, or for the election of any Proposed Nominee in a contested election pursuant to the Proxy Rules if the creation, termination or modification of Derivative Instruments were treated the same as trading in the securities of the Corporation under the Proxy Rules;
Annex S-7
(E) any substantial interest, direct or indirect (including any existing or prospective commercial, business or contractual relationship with the Corporation), of such Noticing Party or, to the knowledge of such Noticing Party (or the beneficial owner(s) on whose behalf such Noticing Party is submitting a notice to the Corporation), any Stockholder Associated Person in the Corporation or any Affiliate (as defined below) thereof or in the proposed business or nomination(s) to be brought before the meeting by such Noticing Party, other than an interest arising from the ownership of Corporation securities where such Noticing Party or such Stockholder Associated Person receives no extra or special benefit not shared on a pro rata basis by all other holders of the same class or series;
(F) a description of all agreements, arrangements or understandings, written or oral, (I) between or among such Noticing Party and any Stockholder Associated Person or (II) between or among such Noticing Party or, to the knowledge of such Noticing Party (or the beneficial owner(s) on whose behalf such Noticing Party is submitting a notice to the Corporation), any Stockholder Associated Person and any other person or entity (naming each such person or entity), in each case, relating to acquiring, holding, voting or disposing of any securities of the Corporation, including any proxy (other than any revocable proxy given in response to a solicitation made pursuant to, and in accordance with, the Proxy Rules by way of a solicitation statement filed on Schedule 14A);
(G) any rights to dividends on the shares of the Corporation owned beneficially by such Noticing Party or any Stockholder Associated Person that are separated or separable from the underlying shares of the Corporation;
(H) any proportionate interest in shares of the Corporation or Derivative Instruments held, directly or indirectly, by a general or limited partnership, limited liability company or similar entity in which such Noticing Party or any Stockholder Associated Person (I) is a general partner or, directly or indirectly, beneficially owns an interest in a general partner of such general or limited partnership or (II) is the manager, managing member or, directly or indirectly, beneficially owns an interest in the manager or managing member of such limited liability company or similar entity;
(I) any Derivative Instruments in or beneficial ownership of any securities of (in each case, with a market value of more than $100,000) any competitor of the Corporation identified in Part I, Item 1 of the annual report on Form 10-K or amendment thereto most recently filed by the Corporation with the Securities and Exchange Commission or in Item 8.01 of any current report on Form 8-K filed by the Corporation with the Securities and Exchange Commission thereafter but prior to the tenth day before the deadline for a stockholder’s notice under this Section 1.16 (each, a “Principal Competitor”) held by such Noticing Party or any Stockholder Associated Person;
(J) any direct or indirect interest (other than solely as a result of security ownership) of such Noticing Party or, to the knowledge of such Noticing Party (or the beneficial owner(s) on whose behalf such Noticing Party is submitting a notice to the Corporation), any Stockholder Associated Person in any agreement with the Corporation, any Affiliate of the Corporation or any Principal Competitor (including any employment agreement, collective bargaining agreement or consulting agreement);
(K) a representation that (I) neither such Noticing Party nor any Stockholder Associated Person has breached any agreement, arrangement or understanding with the Corporation except as disclosed to the Corporation pursuant hereto and (II) such Noticing Party and each Stockholder Associated Person has complied, and will comply, with all applicable requirements of state law and the Exchange Act with respect to the matters set forth in this Section 1.16;
(L) a description of any performance-related fees to which such Noticing Party or any Stockholder Associated Person may be entitled as a result of any increase or decrease in the value of the Corporation’s securities or any Derivative Instruments;
(M) a description of the investment strategy or objective, if any, of such Noticing Party (or the beneficial owner(s) on whose behalf such Noticing Party is submitting a notice to the Corporation);
Annex S-8
(N) all information that would be required to be set forth in a Schedule 13D filed pursuant to Rule 13d-1(a) under the Exchange Act or an amendment pursuant to Rule 13d-2(a) under the Exchange Act if such a statement were required to be filed under the Exchange Act by such Noticing Party or any Stockholder Associated Person, with respect to the Corporation (regardless of whether such person or entity is actually required to file a Schedule 13D), including a description of any agreement, arrangement or understanding that would be required to be disclosed by such Noticing Party or any Stockholder Associated Person pursuant to Item 5 or Item 6 of Schedule 13D;
(O) a certification that such Noticing Party and each Stockholder Associated Person has complied with all applicable federal, state and other legal requirements in connection with such Noticing Party’s or Stockholder Associated Person’s acquisition of shares of capital stock or other securities of the Corporation and such Noticing Party’s or Stockholder Associated Person’s acts or omissions as a stockholder of the Corporation, if such Stockholder Associated Person is a stockholder of the Corporation; and
(P) all other information relating to such Noticing Party or any Stockholder Associated Person that would be required to be disclosed in a proxy statement in connection with the solicitation of proxies by such Noticing Party or any Stockholder Associated Person in support of the business proposed by such Noticing Party, if any, or for the election of any Proposed Nominee in a contested election pursuant to the Proxy Rules;
provided, however, that the disclosures described in the foregoing subclauses (A) through (O) shall not include any such disclosures with respect to the ordinary course business activities of any depositary or any broker, dealer, commercial bank, trust company or other nominee who is a Noticing Party solely as a result of being the stockholder directed to prepare and submit the notice required by these Bylaws on behalf of a beneficial owner (any such entity, an “Exempt Party”).
(iv) a representation that such Noticing Party intends to appear or cause a Qualified Representative (as defined below) of such Noticing Party to appear at the meeting to bring such business before the meeting or nominate any Proposed Nominees, as applicable, and an acknowledgment that, if such Noticing Party (or a Qualified Representative of such Noticing Party) does not appear to present such business or Proposed Nominees, as applicable, at such meeting, the Corporation need not present such business or Proposed Nominees for a vote at such meeting, notwithstanding that proxies in respect of such vote may have been received by the Corporation;
(v) a description of any pending or, to the knowledge of such Noticing Party (or the beneficial owner(s) on whose behalf such Noticing Party is submitting a notice to the Corporation), threatened legal proceeding or investigation in which such Noticing Party or any Stockholder Associated Person is a party or participant directly involving or directly relating to the Corporation or, to the knowledge of such Noticing Party (or the beneficial owner(s) on whose behalf such Noticing Party is submitting a notice to the Corporation), any current or former officer, director or Affiliate of the Corporation;
(vi) identification of the names and addresses of other stockholders (including beneficial owners) known by such Noticing Party (or the beneficial owner(s) on whose behalf such Noticing Party is submitting a notice to the Corporation) to provide financial support of the nomination(s) or other business proposal(s) submitted by such Noticing Party and, to the extent known, the class and number of shares of the Corporation’s capital stock owned beneficially or of record by such other stockholder(s) or other beneficial owner(s); and
(vii) a representation from such Noticing Party as to whether such Noticing Party or any Stockholder Associated Person intends or is part of a group (as such term is used in Rule 13d-5 under the Exchange Act) that intends to (A) solicit proxies in support of the election of any Proposed Nominee in accordance with Rule 14a-19 under the Exchange Act or (B) engage in a solicitation (within the meaning of Exchange Act Rule 14a-1(l)) with respect to the nomination of any Proposed Nominee or proposed business to be considered at the meeting, as applicable, and if so, the name of each participant (as defined in Instruction 3 to Item 4 of Schedule 14A under the Exchange Act) in such solicitation.
Annex S-9
(d) Additional Information. In addition to the information required pursuant to the foregoing provisions of this Section 1.16, the Corporation may require any Noticing Party to furnish such other information that would reasonably be expected to be material to a reasonable stockholder’s understanding of (i) any item of business proposed by such Noticing Party under this Section 1.16, (ii) the solicitation of proxies from the Corporation’s stockholders by the Noticing Party (or any Stockholder Associated Person) or (iii) the eligibility, suitability or qualifications of a Proposed Nominee to serve as a director of the Corporation or the independence, or lack thereof, of such Proposed Nominee, under the listing standards of each securities exchange upon which the Corporation’s securities are listed, any applicable rules of the Securities and Exchange Commission, any publicly disclosed standards used by the Board in selecting nominees for election as a director and for determining and disclosing the independence of the Corporation’s directors, including those applicable to a director’s service on any of the committees of the Board, or the requirements of any other laws or regulations applicable to the Corporation. If requested by the Corporation, any supplemental information required under this paragraph shall be provided by a Noticing Party within ten days after it has been requested by the Corporation.
(e) Special Meetings of Stockholders. Only such business shall be conducted at a special meeting of stockholders as shall have been brought before the meeting pursuant to the Corporation’s notice of meeting (or any supplement thereto). Nominations of persons for election to the Board may be made at a special meeting of stockholders at which directors are to be elected pursuant to the Corporation’s notice of meeting (or any supplement thereto) (i) by or at the direction of the Board (or any duly authorized committee thereof) or (ii) provided that one or more directors are to be elected at such meeting pursuant to the Corporation’s notice of meeting, by any stockholder of the Corporation who (A) is a stockholder of record on the date of the giving of the notice provided for in this Section 1.16(e) through the date of such special meeting, (B) is entitled to vote at such special meeting and upon such election and (C) complies with the notice procedures set forth in this Section 1.16(e). In addition to any other applicable requirements, for director nominations to be properly brought before a special meeting by a stockholder pursuant to the foregoing clause (ii), such stockholder must have given timely notice thereof in proper written form to the Secretary. To be timely, such notice must be received by the Secretary at the principal executive offices of the Corporation not earlier than the Close of Business on the 120th day prior to such special meeting and not later than the Close of Business on the later of (x) the 90th day prior to such special meeting and (y) the tenth day following the day on which Public Disclosure of the date of the meeting is first made by the Corporation. In no event shall an adjournment, recess, postponement, judicial stay or rescheduling of a special meeting (or the Public Disclosure thereof) commence a new time period (or extend any time period) for the giving of a stockholder’s notice as described above. To be in proper written form, such notice shall include all information required pursuant to Section 1.16(c) above, and such stockholder and any Proposed Nominee shall comply with Section 1.16(d) above, as if such notice were being submitted in connection with an annual meeting of stockholders.
(f) General.
(i) No person shall be eligible for election as a director of the Corporation unless the person is nominated by a stockholder in accordance with the procedures set forth in this Section 1.16 or the person is nominated by the Board, and no business shall be conducted at a meeting of stockholders of the Corporation except pursuant to Rule 14a-8 of the Exchange Act and business brought by a stockholder in accordance with the procedures set forth in this Section 1.16 or by the Board. The number of Proposed Nominees a stockholder may include in a notice under this Section 1.16 may not exceed the number of directors to be elected at such meeting (based on public disclosure by the Corporation prior to the date of such notice), and for the avoidance of doubt, no stockholder shall be entitled to identify any additional or substitute persons as Proposed Nominees following the expiration of the time periods set forth in Section 1.16(b) or Section 1.16(e), as applicable. Except as otherwise provided by law, the Board or the chairperson of a meeting shall have the power and the duty to determine whether a nomination or any business proposed to be brought before the meeting has been made or proposed in accordance with the procedures set forth in these Bylaws, and, if the Board or the chairperson of the meeting determines that any proposed nomination or business was not properly brought before the meeting, the chairperson (or the Board) shall declare to the meeting that such nomination shall be disregarded or such business shall not be transacted, and no vote shall be taken with respect to such nomination or proposed business, in each case, notwithstanding that proxies with respect to such vote may have been received by the Corporation. Notwithstanding the foregoing provisions of this Section 1.16, unless otherwise required by law, if the Noticing Party (or a Qualified Representative of the Noticing Party) proposing a nominee for director or business to be conducted at a meeting does not appear at the meeting of stockholders of the Corporation to present such nomination or propose such business, such
Annex S-10
proposed nomination shall be disregarded or such proposed business shall not be transacted, as applicable, and no vote shall be taken with respect to such nomination or proposed business, notwithstanding that proxies with respect to such vote may have been received by the Corporation.
(ii) A Noticing Party shall update such Noticing Party’s notice provided under the foregoing provisions of this Section 1.16, if necessary, such that the information provided or required to be provided in such notice shall be true and correct in all material respects as of (A) the record date for determining the stockholders entitled to receive notice of the meeting and (B) the date that is ten business days prior to the meeting (or any postponement, rescheduling or adjournment thereof), and such update shall (I) be received by the Secretary at the principal executive offices of the Corporation (x) not later than the Close of Business five business days after the record date for determining the stockholders entitled to receive notice of such meeting (in the case of an update required to be made under clause (A)) and (y) not later than the Close of Business seven business days prior to the date of the meeting or, if practicable, any postponement, rescheduling or adjournment thereof (and, if not practicable, on the first practicable date prior to the date to which the meeting has been postponed, rescheduled or adjourned) (in the case of an update required to be made pursuant to clause (B)), (II) be made only to the extent that information has changed since such Noticing Party’s prior submission and (III) clearly identify the information that has changed in any material respect since such Noticing Party’s prior submission. For the avoidance of doubt, any information provided pursuant to this Section 1.16(f)(ii) shall not be deemed to cure any deficiencies or inaccuracies in a notice previously delivered pursuant to this Section 1.16 and shall not extend the time period for the delivery of notice pursuant to this Section 1.16. If a Noticing Party fails to provide any update in accordance with the foregoing provisions of this Section 1.16(f)(ii), the information as to which such written update relates may be deemed not to have been provided in accordance with this Section 1.16.
(iii) If any information submitted pursuant to this Section 1.16 by any Noticing Party nominating individuals for election or reelection as a director or proposing business for consideration at a stockholder meeting shall be inaccurate in any material respect (as determined by the Board or a committee thereof), such information may be deemed not to have been provided in accordance with this Section 1.16. Any such Noticing Party shall notify the Secretary in writing at the principal executive offices of the Corporation of any material inaccuracy or change in any information submitted pursuant to this Section 1.16 (including if any Noticing Party or any Stockholder Associated Person no longer intends to solicit proxies in accordance with the representation made pursuant to Section 1.16(c)(vii)(A)) within two business days after becoming aware of such material inaccuracy or change, and any such notification shall clearly identify the inaccuracy or change, it being understood that no such notification may cure any deficiencies or inaccuracies with respect to any prior submission by such Noticing Party. Upon written request of the Secretary on behalf of the Board (or a duly authorized committee thereof), any such Noticing Party shall provide, within seven business days after delivery of such request (or such other period as may reasonably be specified in such request), (A) written verification, reasonably satisfactory to the Board, any committee thereof or any authorized officer of the Corporation, to demonstrate the accuracy of any information submitted by such Noticing Party pursuant to this Section 1.16 and (B) a written affirmation of any information submitted by such Noticing Party pursuant to this Section 1.16 as of an earlier date. If a Noticing Party fails to provide such written verification or affirmation within such period, the information as to which written verification or affirmation was requested may be deemed not to have been provided in accordance with this Section 1.16.
(iv) Notwithstanding anything herein to the contrary, if (A) any Noticing Party or any Stockholder Associated Person provides notice pursuant to Rule 14a-19(b) under the Exchange Act with respect to any Proposed Nominee and (B) (1) such Noticing Party or Stockholder Associated Person subsequently either (x) notifies the Corporation that such Noticing Party or Stockholder Associated Person no longer intends to solicit proxies in support of the election or reelection of such Proposed Nominee in accordance with Rule 14a-19(b) under the Exchange Act or (y) fails to comply with the requirements of Rule 14a-19(a)(2) or Rule 14a-19(a)(3) under the Exchange Act (or fails to timely provide reasonable evidence sufficient to satisfy the Corporation that such Noticing Party or Stockholder Associated Person has met the requirements of Rule 14a-19(a)(3) under the Exchange Act in accordance with the following sentence) and (2) no other Noticing Party or Stockholder Associated Person that has provided notice pursuant to Rule 14a-19(b) under the Exchange Act with respect to such Proposed Nominee (x) to the Corporation’s knowledge based on information provided pursuant to Rule 14a-19 under the Exchange Act or these Bylaws, still intends to solicit proxies in support of the election or reelection of such Proposed Nominee in accordance with Rule 14a-19(b) under the Exchange Act and (y) has complied with the requirements of Rule 14a-19(a)(2) and Rule 14a-19(a)
Annex S-11
(3) under the Exchange Act and the requirements set forth in the following sentence, then the Corporation shall disregard any proxies or votes solicited for such Proposed Nominee regardless of the person or entity who solicited such proxies (notwithstanding that proxies may have been received by the Corporation). Upon request by the Corporation, if any Noticing Party or any Stockholder Associated Person provides notice pursuant to Rule 14a-19(b) under the Exchange Act, such Noticing Party shall deliver to the Secretary, no later than five business days prior to the applicable meeting date, reasonable evidence that the requirements of Rule 14a-19(a)(3) under the Exchange Act have been satisfied.
(v) In addition to complying with the foregoing provisions of this Section 1.16, a stockholder shall also comply with all applicable requirements of state law and the Exchange Act with respect to the matters set forth in this Section 1.16. Nothing in this Section 1.16 shall be deemed to affect any rights of (A) stockholders to request inclusion of proposals in the Corporation’s proxy statement pursuant to Rule 14a-8 under the Exchange Act, (B) stockholders to request inclusion of nominees in the Corporation’s proxy statement pursuant to the Proxy Rules or (C) the holders of any series of preferred stock to elect directors pursuant to any applicable provisions of the Certificate of Incorporation.
(vi) Any written notice, supplement, update or other information required to be delivered by a stockholder to the Corporation pursuant to this Section 1.16 must be given by personal delivery, by overnight courier or by registered or certified mail, postage prepaid, to the Secretary at the Corporation’s principal executive offices and shall be deemed not to have been delivered unless so given.
(vii) For purposes of these Bylaws:
(A) “Affiliate” and “Associate” each shall have the respective meanings set forth in Rule 12b-2 under the Exchange Act;
(B) “beneficial owner” or “beneficially owned” shall have the meaning set forth for such terms in Section 13(d) of the Exchange Act;
(C) “Close of Business” shall mean 5:00 p.m. Eastern Time on any calendar day, whether or not the day is a business day;
(D) “Proxy Rules” shall mean Section 14 of the Exchange Act and the rules promulgated thereunder;
(E) “Public Disclosure” shall mean disclosure in a press release reported by a national news service or in a document publicly filed by the Corporation with the Securities and Exchange Commission pursuant to Section 13, 14 or 15(d) of the Exchange Act;
(F) a “Qualified Representative” of a Noticing Party means (I) a duly authorized officer, manager or partner of such Noticing Party or (II) a person authorized by a writing executed by such Noticing Party (or a reliable reproduction or electronic transmission of the writing) delivered by such Noticing Party to the Corporation prior to the making of any nomination or proposal at a stockholder meeting stating that such person is authorized to act for such Noticing Party as proxy at the meeting of stockholders, which writing or electronic transmission, or a reliable reproduction of the writing or electronic transmission, must be produced at the meeting of stockholders; and
(G) “Stockholder Associated Person” shall mean, with respect to a Noticing Party and if different from such Noticing Party, any beneficial owner of shares of stock of the Corporation on whose behalf such Noticing Party is providing notice of any nomination or other business proposed: (I) any person or entity who is a member of a group (as such term is used in Rule 13d-5 under the Exchange Act) with such Noticing Party or such beneficial owner(s) with respect to acquiring, holding, voting or disposing of any securities of the Corporation, (II) any Affiliate or Associate of such Noticing Party (other than any Noticing Party that is an Exempt Party) or such beneficial owner(s), (III) any participant (as defined in Instruction 3 to Item 4 of Schedule 14A) with such Noticing Party or such beneficial owner(s) with respect to any proposed business or nomination, as applicable, under these Bylaws, (IV) any beneficial owner of shares of stock of the Corporation owned of record by such Noticing Party (other than a Noticing Party that is an Exempt Party) and (V) any Proposed Nominee.
Annex S-12
NOTWITSTANDING ANYTHING TO THE BYLAWS TO THE CONTRARY, FOR SO LONG AS ANY PARTY TO THE STOCKHOLDERS AGREEMENT IS ENTITLED TO NOMINATE ONE OR MORE DIRECTORS PURSUANT TO THE STOCKHOLDERS AGREEMENT, SUCH PARTY SHALL NOT BE SUBJECT TO THE NOTICE PROCEDURES SET FORTH IN THIS SECTION 1.16.
ARTICLE II.
DIRECTORS
Section 2.1. Number; Eligibility. Within the limits set forth in the Certificate of Incorporation, and subject Stockholders Agreement and the to the rights of the holders of any series of preferred stock with respect to the election of directors, if any, the number of directors that shall constitute the entire Board shall be fixed, from time to time, exclusively by the Board. No person shall be eligible for election or appointment as a director unless such person has, within ten days following any reasonable request therefor from the Board or any committee thereof, made himself or herself available to be interviewed by the Board (or any committee or other subset thereof) with respect to such person’s qualifications to serve as a director or any other matter reasonably related to such person’s candidacy or service as a director of the Corporation.
Section 2.2. Duties and Powers. The business and affairs of the Corporation shall be managed by or under the direction of the Board, which may exercise all such powers of the Corporation and do all such lawful acts and things as are not by law, the Certificate of Incorporation or these Bylaws required to be exercised or done by the stockholders.
Section 2.3. Meetings. The Board may hold meetings, both regular and special, either within or without the State of Delaware. Regular meetings of the Board may be held at such time and at such place as may from time to time be determined by the Board. Special meetings of the Board may be called by the Chairperson of the Board (if there be one), the Chief Executive Officer or the Board and shall be held at such place, on such date and at such time as he, she or it shall specify.
Section 2.4. Notice. Notice of any meeting of the Board stating the place, date and time of the meeting shall be given to each director by mail posted not less than five days before the date of the meeting, by nationally recognized overnight courier deposited not less than two days before the date of the meeting or by email, facsimile or other means of electronic transmission delivered or sent not less than 24 hours before the date and time of the meeting, or on such shorter notice as the person or persons calling such meeting may deem necessary or appropriate under the circumstances. If mailed or sent by overnight courier, such notice shall be deemed to be given at the time when it is deposited in the United States mail with first class postage prepaid or deposited with the overnight courier. Notice by facsimile or other electronic transmission shall be deemed given when the notice is transmitted. Any director may waive notice of any meeting before or after the meeting. The attendance of a director at any meeting shall constitute a waiver of notice of such meeting, except where the director attends the meeting for the express purpose of objecting, and does so object, at the beginning of the meeting to the transaction of any business because the meeting is not lawfully called or convened. Neither the business to be transacted at, nor the purpose of, any regular or special meeting of the Board need be specified in any notice of such meeting unless so required by law. A meeting may be held at any time without notice if all of the directors are present or if those not present waive notice of the meeting in accordance with Section 5.6 of these Bylaws.
Section 2.5. Chairperson of the Board. The Chairperson of the Board shall be chosen from among the directors and may be the Chief Executive Officer. Except as otherwise provided by law, the Certificate of Incorporation or Section 2.6 or Section 2.7 of these Bylaws, the Chairperson of the Board shall preside at all meetings of stockholders and of the Board. The Chairperson of the Board shall have such other powers and duties as may from time to time be assigned by the Board.
Section 2.6. Lead Director. If the Chairperson of the Board does not qualify as independent in accordance with the applicable rules of any securities exchanges upon which the Corporation’s securities are listed, the Independent Directors (as defined below) shall appoint a Lead Director. The Lead Director shall be one of the directors who has been determined by the Board to be an “independent director” (any such director, an “Independent Director”). The Lead Director, if any, shall preside at all executive sessions of the Board and any other meeting of the Board at which the Chairperson of the Board is not present and have such other responsibilities, and perform such duties, as may from time to time be assigned to him or her by the Board.
Annex S-13
Section 2.7. Organization. At each meeting of the Board, the Chairperson of the Board, or, in the Chairperson’s absence, the Lead Director (if any) or, in the Lead Director’s absence, a director chosen by a majority of the directors present, shall act as chairperson. The Secretary shall act as secretary at each meeting of the Board. In case the Secretary shall be absent from any meeting of the Board, an assistant secretary shall perform the duties of secretary at such meeting, and in the absence from any such meeting of the Secretary and all assistant secretaries, the chairperson of the meeting may appoint any person to act as secretary of the meeting.
Section 2.8. Vacancies and Newly Created Directorships. Unless otherwise provided by law or the Certificate of Incorporation, and subject to the Stockholders Agreement and the rights of holders of any series of preferred stock with respect to the election of directors, vacancies occurring on the Board for any reason and newly created directorships resulting from an increase in the number of directors may be filled only by vote of a majority of the remaining members of the Board, although less than a quorum, or by a sole remaining director, at any meeting of the Board and not by the stockholders. A person so elected by the Board to fill a vacancy or newly created directorship shall hold office until the next election of the class for which such person shall have been assigned by the Board and until such person’s successor shall be duly elected and qualified or until such director’s earlier death, resignation or removal.
Section 2.9. Resignations and Removals of Directors. Any director of the Corporation may resign at any time, by giving notice in writing or by electronic transmission to the Chairperson of the Board, the Chief Executive Officer or the Secretary. Such resignation shall be effective upon receipt unless it is specified to be effective at some other time or upon the occurrence of some other event, and, unless otherwise specified in such notice, the acceptance of such resignation shall not be necessary to make it effective. Subject to the rights of holders of any series of preferred stock with respect to the election of directors, a director may be removed from office by the stockholders of the Corporation only for cause and only by the affirmative vote of the holders of at least a majority of the voting power of all then outstanding shares of capital stock of the Corporation entitled to vote generally in the election of directors, voting together as a single class.
Section 2.10. Quorum. At all meetings of the Board, a majority of directors constituting the Board shall constitute a quorum for the transaction of business, and the act of a majority of the directors present at any meeting at which a quorum is present shall be the act of the Board. If a quorum shall not be present at any meeting of the Board, the directors present thereat may adjourn the meeting from time to time, without notice other than announcement at the meeting of the time and place of the adjourned meeting, until a quorum shall be present.
Section 2.11. Actions of the Board by Written Consent. Any action required or permitted to be taken at any meeting of the Board or of any committee thereof may be taken without a meeting, if all the members of the Board or committee, as the case may be, consent thereto in writing or by electronic transmission, and the writing or electronic transmission is filed with the minutes of proceedings of the Board or committee.
Section 2.12. Telephonic Meetings. Members of the Board, or any committee thereof, may participate in a meeting of the Board or such committee by means of a conference telephone or other communications equipment by means of which all persons participating in the meeting can hear and speak with each other, and participation in a meeting pursuant to this Section 2.11 shall constitute presence in person at such meeting.
Section 2.13. Committees. The Board may designate one or more committees, each committee to consist of one or more of the directors of the Corporation and, to the extent permitted by law, to have and exercise such authority as may be provided for in the resolutions creating such committee, as such resolutions may be amended from time to time. The Board may designate one or more directors as alternate members of any committee, who may replace any absent or disqualified member at any meeting of any such committee. In the absence or disqualification of a member of a committee, and in the absence of a designation by the Board of an alternate member to replace the absent or disqualified member, the member or members thereof present at any meeting and not disqualified from voting, whether or not such member or members constitute a quorum, may unanimously appoint another member of the Board to act at the meeting in the place of any absent or disqualified member. Each committee shall keep regular minutes and report to the Board when required. A majority of the members of any committee present at any committee meeting at which there is a quorum present may determine such committee’s action and fix the time and place of its meetings, unless the Board shall otherwise provide. Except as may be provided in any resolutions establishing or designating a committee of the Board, the Board shall have the power at any time to fill vacancies in, to change the membership of or to dissolve any committee of the Board.
Annex S-14
Section 2.14. Compensation. The Board shall have the authority to fix the compensation of directors. The directors shall be paid their reasonable expenses, if any, of attendance at each meeting of the Board or any committee thereof and may be paid a fixed sum for attendance at each such meeting and an annual retainer or salary for service as director or committee member, payable in cash or securities. No such payment shall preclude any director from serving the Corporation in any other capacity and receiving compensation therefor. Directors who are full-time employees of the Corporation shall not receive any compensation for their service as director.
Section 2.15. Interested Directors. No contract or transaction between the Corporation and one or more of its directors or officers, or between the Corporation and any other corporation, partnership, association or other organization in which one or more of the Corporation’s directors or officers are directors or officers or have a financial interest, shall be void or voidable solely for this reason, or solely because the director or officer is present at or participates in the meeting of the Board or committee thereof that authorizes the contract or transaction, or solely because any such director’s or officer’s vote is counted for such purpose if: (a) the material facts as to the director’s or officer’s relationship or interest and as to the contract or transaction are disclosed or are known to the Board or the committee and the Board or committee in good faith authorizes the contract or transaction by the affirmative vote of a majority of the disinterested directors, even though the disinterested directors be less than a quorum; (b) the material facts as to the director’s or officer’s relationship or interest and as to the contract or transaction are disclosed or are known to the stockholders entitled to vote thereon and the contract or transaction is specifically approved in good faith by vote of the stockholders; or (c) the contract or transaction is fair as to the Corporation as of the time it is authorized, approved or ratified by the Board, a committee thereof or the stockholders. Interested directors may be counted in determining the presence of a quorum at a meeting of the Board or of a committee that authorizes the contract or transaction.
ARTICLE III.
OFFICERS
Section 3.1. General. The officers of the Corporation shall be chosen by the Board and shall be a Chief Executive Officer, a President, a Chief Financial Officer, a Secretary and a Treasurer. The Board, in its discretion, may also choose, or may delegate to the Chief Executive Officer the authority to appoint, one or more Executive Vice Presidents, Senior Vice Presidents, Vice Presidents, Assistant Secretaries, Assistant Treasurers and such other officers as the Board from time to time may deem appropriate. Any two or more offices may be held by the same person, but no officer may act in more than one capacity where action of two or more officers is required and no Vice President may at the same time hold the office of President. The officers of the Corporation need not be stockholders of the Corporation.
Section 3.2. Election; Term. The Board shall elect the officers of the Corporation who shall hold their offices for such terms and shall exercise such powers and perform such duties as shall be determined from time to time by the Board, and each officer of the Corporation shall hold office until such officer’s successor is elected and qualified, or until such officer’s earlier death, resignation or removal. Any officer may be removed at any time by the Board, and any officer appointed by the Chief Executive Officer may be removed at any time by the Chief Executive Officer. Any officer may resign upon notice given in writing or electronic transmission to the Chief Executive Officer or the Secretary. Such resignation shall be effective upon receipt unless it is specified to be effective at some other time or upon the occurrence of some other event. Any vacancy occurring in any office of the Corporation shall be filled in the manner prescribed in this ARTICLE III for the regular election to such office.
Section 3.3. Voting Securities Owned by the Corporation. Powers of attorney, proxies, waivers of notice of meeting, consents and other instruments relating to securities owned by the Corporation may be executed in the name of and on behalf of the Corporation by the Chief Executive Officer, the Secretary or any other officer authorized to do so by the Board, and any such officer may, in the name of and on behalf of the Corporation, take all such action as any such officer may deem advisable to vote in person or by proxy at any meeting of security holders of any corporation in which the Corporation may own securities and at any such meeting shall possess and may exercise any and all rights and power incident to the ownership of such securities and which, as the owner thereof, the Corporation might have exercised and possessed if present. The Board may, by resolution, from time to time confer like powers upon any other person or persons.
Annex S-15
Section 3.4. Chief Executive Officer. The Chief Executive Officer shall, subject to the control of the Board, have general supervision over the business of the Corporation and shall direct the affairs and policies of the Corporation. The Chief Executive Officer may also serve as the Chairperson of the Board or as President, if so elected by the Board. The Chief Executive Officer shall also perform such other duties and may exercise such other powers as may from time to time be assigned to such officer by these Bylaws or by the Board.
Section 3.5. President. The President shall act in a general executive capacity and shall assist the Chief Executive Officer in the administration and operation of the Corporation’s business and general supervision of its policies and affairs. The President shall, in the absence of or because of the inability to act of the Chief Executive Officer, perform all duties of the Chief Executive Officer. The President shall also perform such other duties and may exercise such other powers as may from time to time be assigned to such officer by these Bylaws, the Board or the Chief Executive Officer.
Section 3.6. Chief Financial Officer. The Chief Financial Officer shall be the principal financial officer of the Corporation. The Chief Financial Officer shall also perform such other duties and may exercise such other powers as may from time to time be assigned to such officer by these Bylaws, the Board or the Chief Executive Officer.
Section 3.7. Executive Vice Presidents, Senior Vice Presidents and Vice Presidents. The Executive Vice Presidents (if any), Senior Vice Presidents (if any) and such other Vice Presidents as shall have been chosen by the Board or appointed by the Chief Executive Officer in accordance with Section 3.1 above shall have such powers and shall perform such duties as shall be assigned to them by the Board or the Chief Executive Officer.
Section 3.8. Secretary. The Secretary shall give the requisite notice of meetings of stockholders and directors and shall record the proceedings of such meetings, shall have custody of the seal of the Corporation and shall affix it or cause it to be affixed to such instruments as require the seal and attest it and, besides the Secretary’s powers and duties prescribed by law, shall have such other powers and perform such other duties as shall be provided in these Bylaws or shall at any time be assigned to such officer by the Board or the Chief Executive Officer.
Section 3.9. Treasurer. The Treasurer shall exercise general supervision over the receipt, custody and disbursement of corporate funds. The Treasurer shall cause the funds of the Corporation to be deposited in such banks as may be authorized by the Board or in such banks as may be designated as depositaries in the manner provided by resolution of the Board. The Treasurer shall have such other powers and perform such other duties as shall be provided in these Bylaws or shall at any time be assigned to such officer by the Board or the Chief Executive Officer.
Section 3.10. Assistant Secretaries. Assistant Secretaries, if there be any, shall assist the Secretary in the discharge of the Secretary’s duties, shall have such powers and perform such other duties as shall at any time be assigned to them by the Board and, in the absence or disability of the Secretary, shall perform the duties of the Secretary’s office, subject to the control of the Board or the Chief Executive Officer.
Section 3.11. Assistant Treasurers. Assistant Treasurers, if there be any, shall assist the Treasurer in the discharge of the Treasurer’s duties, shall have such powers and perform such other duties as shall at any time be assigned to them by the Board and, in the absence or disability of the Treasurer, shall perform the duties of the Treasurer’s office, subject to the control of the Board or the Chief Executive Officer.
Section 3.12. Other Officers. Such other officers as the Board may appoint shall perform such duties and have such powers as from time to time may be assigned to them by the Board. The Board may delegate to any other officer of the Corporation the power to choose such other officers and to prescribe their respective duties and powers.
ARTICLE IV.
STOCK
Section 4.1. Certificates. Shares of capital stock of the Corporation shall be represented solely in book-entry form as uncertificated shares, provided that the Board may provide by resolution at any time that some or all of any classes or series of the Corporation’s capital stock shall be represented by certificates. Every holder of shares of a class or series of capital stock of the Corporation represented by certificates shall be entitled to have a certificate representing the number of such shares owned by such holder in the Corporation unless and until the Board provides by any subsequent resolution that the shares of such class or series shall be represented solely in book-entry form as uncertificated shares; provided, any such resolution shall not apply to shares represented by such certificate until such
Annex S-16
certificate is surrendered. Certificates shall be in such form as may be determined by the Board, shall be numbered and shall be entered on the books of the Corporation as they are issued. Certificates shall indicate the holder’s name and the number of shares evidenced thereby and shall be signed by or in the name of the Corporation by the Chairperson of the Board, the President or a Vice President, and by the Treasurer or an Assistant Treasurer, or the Secretary or an Assistant Secretary. Any and all of the signatures on the certificate may be provided by a facsimile. In case any officer who has signed or whose facsimile signature has been placed upon a certificate shall have ceased to be such officer before such certificate is issued, it may be issued by the Corporation with the same effect as if such person were still such officer at the date of issue.
Section 4.2. Record Date. In order that the Corporation may determine the stockholders entitled to receive payment of any dividend or other distribution or allotment of any rights or the stockholders entitled to exercise any rights in respect of any change, conversion or exchange of stock, or for the purpose of any other lawful action, the Board may fix a record date, which record date shall not precede the date upon which the resolution fixing the record date is adopted and which record date shall be not more than 60 days prior to such action. If no record date is fixed, the record date for determining stockholders for any such purpose shall be the Close of Business on the day on which the Board adopts the resolution relating thereto.
Section 4.3. Record Owners. The Corporation shall be entitled to recognize the exclusive right of a person registered on its books as the owner of shares to receive dividends, and to vote as such owner, and to hold liable for calls and assessments a person registered on its books as the owner of shares, and shall not be bound to recognize any equitable or other claim to or interest in such share or shares on the part of any other person, whether or not it shall have express or other notice thereof, except as otherwise required by law.
Section 4.4. Transfer and Registry Agents. The Corporation may from time to time maintain one or more transfer offices or agencies and registry offices or agencies at such place or places as may be determined from time to time by the Board.
ARTICLE V.
MISCELLANEOUS
Section 5.1. Contracts. The Board may authorize any officer or officers or any agent or agents to enter into any contract or execute and deliver any instrument or other document in the name of and on behalf of the Corporation, and such authority may be general or confined to specific instances.
Section 5.2. Disbursements. All checks or demands for money and notes of the Corporation shall be signed by such officer or officers or such other person or persons as the Board may from time to time designate.
Section 5.3. Fiscal Year. The fiscal year of the Corporation shall end on the 31st day of December in each year or on such other day as may be fixed from time to time by resolution of the Board.
Section 5.4. Corporate Seal. The corporate seal shall have inscribed thereon the name of the Corporation, the year of its organization and the words “Corporate Seal, Delaware.” The seal may be used by causing it or a facsimile thereof to be impressed or affixed or otherwise reproduced.
Section 5.5. Offices. The Corporation shall maintain a registered office inside the State of Delaware and may also have other offices outside or inside the State of Delaware. The books and records of the Corporation may be kept (subject to any applicable law) outside the State of Delaware at the principal executive offices of the Corporation or at such other place or places as may be designated from time to time by the Board.
Section 5.6. Waiver of Notice. Whenever any notice is required to be given to any stockholder or director of the Corporation under the provisions of the DGCL or these Bylaws, a waiver thereof in writing, signed by the person or persons entitled to such notice, or a waiver by electronic transmission by the person or persons entitled to such notice, whether before or after the time stated therein, shall be deemed equivalent to the giving of such notice. Neither the business to be transacted at, nor the purpose of, any annual or special meeting of the stockholders or any regular or special meeting of the Board or committee thereof need be specified in any waiver of notice of such meeting unless so required by law.
Annex S-17
Section 5.7. Severability. To the extent any provision of these Bylaws would be, in the absence of this Section 5.7, invalid, illegal or unenforceable for any reason whatsoever, such provision shall be severable from the other provisions of these Bylaws, and all provisions of these Bylaws shall be construed so as to give effect to the intent manifested by these Bylaws, including, to the maximum extent possible, the provision that would be otherwise invalid, illegal or unenforceable.
ARTICLE VI.
AMENDMENTS
Subject to Section 7.5 below, these Bylaws may be adopted, amended, altered or repealed by the Board. The affirmative vote of at least a majority of the Board then in office shall be required in order for the Board to adopt, amend, alter or repeal the Corporation’s Bylaws. The Bylaws may also be adopted, amended, altered or repealed by the stockholders of the Corporation in accordance with the Certificate of Incorporation and the DGCL, subject to any limitations prescribed by any series of preferred stock.
ARTICLE VII.
EMERGENCY BYLAWS
Section 7.1. Emergency Bylaws. This ARTICLE VII shall be operative during any emergency, disaster or catastrophe, as referred to in Section 110 of the DGCL or other similar emergency condition (including a pandemic), as a result of which a quorum of the Board or a committee thereof cannot readily be convened for action (each, an “Emergency”), notwithstanding any different or conflicting provision in the preceding Sections of these Bylaws or in the Certificate of Incorporation. To the extent not inconsistent with the provisions of this ARTICLE VII, the preceding Sections of these Bylaws and the provisions of the Certificate of Incorporation shall remain in effect during such Emergency, and upon termination of such Emergency, the provisions of this ARTICLE VII shall cease to be operative unless and until another Emergency shall occur.
Section 7.2. Meetings; Notice. During any Emergency, a meeting of the Board or any committee thereof may be called by any member of the Board or such committee or the Chairperson of the Board, the Chief Executive Officer, the President or the Secretary of the Corporation. Notice of the place, date and time of the meeting shall be given by any available means of communication by the person calling the meeting to such of the directors or committee members and Designated Officers (as defined below) as, in the judgment of the person calling the meeting, it may be feasible to reach. Such notice shall be given at such time in advance of the meeting as, in the judgment of the person calling the meeting, circumstances permit.
Section 7.3. Quorum. At any meeting of the Board called in accordance with Section 7.2 above, the presence or participation of three directors shall constitute a quorum for the transaction of business, and at any meeting of any committee of the Board called in accordance with Section 7.2 above, the presence or participation of one committee member shall constitute a quorum for the transaction of business. In the event that the requisite number of directors is not able to attend a meeting of the Board or any committee thereof, then the Designated Officers in attendance shall serve as directors, or committee members, as the case may be, for the meeting, without any additional quorum requirement and will have full powers to act as directors, or committee members, as the case may be, of the Corporation.
Section 7.4. Liability. No officer, director or employee of the Corporation acting in accordance with the provisions of this ARTICLE VII shall be liable except for willful misconduct.
Section 7.5. Amendments. At any meeting called in accordance with Section 7.2 above, the Board, or any committee thereof, as the case may be, may modify, amend or add to the provisions of this ARTICLE VII as it deems it to be in the best interests of the Corporation and as is practical or necessary for the circumstances of the Emergency.
Section 7.6. Repeal or Change. The provisions of this ARTICLE VII shall be subject to repeal or change by further action of the Board or by action of the stockholders pursuant to ARTICLE VI of these Bylaws, but no such repeal or change shall modify the provisions of Section 7.4 above with regard to action taken prior to the time of such repeal or change.
Annex S-18
Section 7.7. Definitions. For purposes of this ARTICLE VII, the term “Designated Officer” means an officer identified on a numbered list of officers of the Corporation who shall be deemed to be, in the order in which they appear on the list up until a quorum is obtained, directors of the Corporation, or members of a committee of the Board, as the case may be, for purposes of obtaining a quorum during an Emergency, if a quorum of directors or committee members, as the case may be, cannot otherwise be obtained during such Emergency, which officers have been designated by the Board from time to time but in any event prior to such time or times as an Emergency may have occurred.
* * *
Adopted as of: [•], 2025
Annex S-19
PART II
INFORMATION NOT REQUIRED IN PROSPECTUS
Item 20. Indemnification of Directors and Officers
The Proposed Certificate of Incorporation that will become effective immediately following the Business Combination contains provisions that limit the liability of the Presidio directors for monetary damages to the fullest extent permitted by Delaware law. Consequently, Presidio’s directors will not be personally liable to Presidio or its stockholders for monetary damages for any breach of fiduciary duties as directors, except liability for:
• any breach of the director’s duty of loyalty to Presidio or its stockholders;
• any act or omission not in good faith or that involves intentional misconduct or a knowing violation of law;
• unlawful payments of dividends or unlawful stock repurchases or redemptions as provided in Section 174 of the DGCL; or
• any transaction from which the director derived an improper personal benefit.
The Proposed Certificate of Incorporation that will become effective immediately following the business combination and our bylaws provide that Presidio is required to indemnify our directors and officers, in each case to the fullest extent permitted by Delaware law. The Proposed Certificate of Incorporation also provides that Presidio is obligated to advance expenses incurred by a director or officer in advance of the final disposition of any action or proceeding, and permit Presidio to secure insurance on behalf of any officer, director, employee or other agent for any liability arising out of his or her actions in that capacity regardless of whether Presidio would otherwise be permitted to indemnify him or her under Delaware law. Presidio expects to enter into agreements to indemnify its directors, executive officers and other employees as determined by the Presidio Board. With specified exceptions, these agreements provide for indemnification for related expenses including, among other things, attorneys’ fees, judgments, fines and settlement amounts incurred by any of these individuals in any action or proceeding. Presidio will also maintain directors’ and officers’ liability insurance.
Item 21. Exhibits and Financial Statements Schedules
(a) Exhibits.
|
Exhibit |
Description |
|
|
2.1† |
||
|
3.1+ |
||
|
3.2+ |
||
|
3.3+ |
New EQV Bylaws of EQV (included as Annex S to this proxy statement/prospectus). |
|
|
3.4+ |
||
|
3.5+ |
||
|
3.6+ |
||
|
3.7 |
||
|
4.1+ |
||
|
4.2+ |
II-1
|
Exhibit |
Description |
|
|
4.3+ |
||
|
4.4* |
Form of Certificate of Corporate Domestication of EQV, to be filed with the Secretary of the State of Delaware. |
|
|
4.5+ |
||
|
4.6+ |
||
|
4.7+ |
||
|
4.8+ |
||
|
5.1* |
Form of Opinion of Kirkland & Ellis LLP. |
|
|
10.1+ |
||
|
10.2+ |
||
|
10.3+ |
Form of 2025 Incentive Plan (included as Annex P to this proxy statement/prospectus). |
|
|
10.4+ |
||
|
10.5+ |
||
|
10.6+ |
||
|
10.7+ |
||
|
10.8+ |
||
|
10.9+ |
||
|
10.10+ |
||
|
10.11+ |
||
|
10.12+ |
||
|
10.13+ |
||
|
10.14+ |
||
|
10.15+ |
||
|
10.16* |
Amended and Restated Indenture, dated as of July 18, 2023, by and among Presidio Finance LLC, Presidio Finance Nominee Corp. and UMB Bank, N.A. |
II-2
|
Exhibit |
Description |
|
|
10.17* |
Form of Preferred Stockholders’ Agreement, by and between Presidio and certain Preferred Investors. |
|
|
21.1 |
||
|
21.2 |
||
|
23.1 |
Consent of WithumSmith+Brown, independent registered accounting firm for EQV. |
|
|
23.2 |
Consent of Grant Thornton LLP, independent registered public accounting firm for PIH. |
|
|
23.3 |
Consent of WithumSmith+Brown, independent registered public accounting firm for Presidio. |
|
|
23.4* |
Consent of Kirkland & Ellis LLP (included as part of Exhibit 5.1). |
|
|
23.5 |
||
|
24.1+ |
||
|
99.1* |
Proxy Card for extraordinary general meeting. |
|
|
99.2+ |
||
|
99.3+ |
||
|
99.4+ |
||
|
99.5+ |
||
|
99.6+ |
Consent of Christopher L. Hammack to be named as a Director. |
|
|
101.INS |
XBRL Instance Document — the instance document does not appear in the Interactive Data File because its XBRL tags are embedded within the Inline XBRL document. |
|
|
101.SCH |
Inline XBRL Taxonomy Extension Schema Document |
|
|
101.CAL |
Inline XBRL Taxonomy Extension Calculation Linkbase Document |
|
|
101.DEF |
Inline XBRL Taxonomy Extension Definition Linkbase Document |
|
|
101.LAB |
Inline XBRL Taxonomy Extension Label Linkbase Document |
|
|
101.PRE |
Inline XBRL Taxonomy Extension Presentation Linkbase Document |
|
|
104 |
Cover Page Interactive Data File (formatted as Inline XBRL and contained in Exhibit 101) |
|
|
107+ |
____________
* To be filed by amendment.
+ Previously filed.
† Schedules and exhibits to this Exhibit omitted pursuant to Regulation S-K Item 601(b)(2). The registrants agree to furnish supplementally a copy of any omitted schedule or exhibit to the SEC upon request.
Item 22. Undertakings
1. Each undersigned Registrant hereby undertakes:
(a) To file, during any period in which offers or sales are being made, a post-effective amendment to this Registration Statement:
(i) To include any prospectus required by section 10(a)(3) of the Securities Act of 1933;
(ii) To reflect in the prospectus any facts or events arising after the effective date of this Registration Statement (or the most recent post-effective amendment thereof) which, individually or in the aggregate, represent a fundamental change in the information set forth in this Registration Statement. Notwithstanding the foregoing, any increase or decrease in volume of securities offered (if the total dollar value of securities offered would not exceed that which was registered) and any deviation from the low or high end of the estimated maximum offering range may be reflected in the form of prospectus filed with the Commission pursuant to Rule 424(b) if, in the aggregate, the changes in volume and price represent no more than a 20% change in the maximum aggregate offering price set forth in the “Calculation of Registration Fee” table in the effective registration statement; and
(iii) To include any material information with respect to the plan of distribution not previously disclosed in this Registration Statement or any material change to such information in this Registration Statement.
II-3
(b) That, for the purpose of determining any liability under the Securities Act of 1933, each such post-effective amendment that contains a form of prospectus shall be deemed to be a new registration statement relating to the securities offered therein, and the offering of such securities at that time shall be deemed to be the initial bona fide offering thereof.
(c) To remove from registration by means of a post-effective amendment any of the securities being registered which remain unsold at the termination of the offering.
(d) That, for the purpose of determining liability under the Securities Act of 1933 to any purchaser, if the registrant is subject to Rule 430C each prospectus filed pursuant to Rule 424(b) as part of a registration statement relating to an offering, other than registration statements relying on Rule 430B or other than prospectuses filed in reliance on Rule 430A, shall be deemed to be part of and included in the registration statement as of the date it is first used after effectiveness. Provided, however, that no statement made in a registration statement or prospectus that is part of the registration statement or made in a document incorporated or deemed incorporated by reference into the registration statement or prospectus that is part of the registration statement will, as to a purchaser with a time of contract of sale prior to such first use, supersede or modify any statement that was made in the registration statement or prospectus that was part of the registration statement or made in any such document immediately prior to such date of first use.
(e) That, for the purpose of determining liability of the registrant under the Securities Act of 1933 to any purchaser in the initial distribution of the securities, the undersigned registrant undertakes that in a primary offering of securities of the undersigned registrant pursuant to this registration statement, regardless of the underwriting method used to sell the securities to the purchaser, if the securities are offered or sold to such purchaser by means of any of the following communications, the undersigned Registrant will be a seller to the purchaser and will be considered to offer or sell such securities to such purchaser:
(i) Any preliminary prospectus or prospectus of the undersigned registrant relating to the offering required to be filed pursuant to Rule 424;
(ii) Any free writing prospectus relating to the offering prepared by or on behalf of the undersigned registrant or used or referred to by the undersigned registrant;
(iii) The portion of any other free writing prospectus relating to the offering containing material information about the undersigned registrant or its securities provided by or on behalf of the undersigned registrant; and
(iv) Any other communication that is an offer in the offering made by the undersigned registrant to the purchaser.
2. The undersigned registrant hereby undertakes as follows: that prior to any public reoffering of the securities registered hereunder through use of a prospectus which is a part of this registration statement, by any person or party who is deemed to be an underwriter within the meaning of Rule 145(c), the issuer undertakes that such reoffering prospectus will contain the information called for by the applicable registration form with respect to reofferings by persons who may be deemed underwriters, in addition to the information called for by the other items of the applicable form.
3. The registrant undertakes that every prospectus: (1) that is filed pursuant to the immediately preceding paragraph, or (2) that purports to meet the requirements of Section 10(a)(3) of the Act and is used in connection with an offering of securities subject to Rule 415, will be filed as a part of an amendment to the registration statement and will not be used until such amendment is effective, and that, for purposes of determining any liability under the Securities Act of 1933, each such post-effective amendment shall be deemed to be a new registration statement relating to the securities offered therein, and the offering of such securities at that time shall be deemed to be the initial bona fide offering thereof.
II-4
4. Insofar as indemnification for liabilities arising under the Securities Act of 1933 may be permitted to directors, officers and controlling persons of the Registrant pursuant to the foregoing provisions, or otherwise, the Registrant has been advised that in the opinion of the SEC such indemnification is against public policy as expressed in the Securities Act of 1933 and is, therefore, unenforceable. In the event that a claim for indemnification against such liabilities (other than the payment by the Registrant of expenses incurred or paid by a director, officer or controlling person of the Registrant in the successful defense of any action, suit or proceeding) is asserted by such director, officer or controlling person in connection with the securities being registered, the Registrant will, unless in the opinion of its counsel the matter has been settled by controlling precedent, submit to a court of appropriate jurisdiction the question whether such indemnification by them is against public policy as expressed in the Securities Act of 1933 and will be governed by the final adjudication of such issue.
5. The undersigned Registrant hereby undertakes to respond to requests for information that is incorporated by reference into the prospectus pursuant to Items 4, 10(b), 11, or 13 of this Form S-4, within one business day of receipt of such request, and to send the incorporated documents by first class mail or other equally prompt means. This includes information contained in documents filed subsequent to the effective date of the Registration Statement through the date of responding to the request.
6. The undersigned Registrant hereby undertakes to supply by means of a post-effective amendment all information concerning a transaction, and the company being acquired involved therein, that was not the subject of and included in the Registration Statement when it became effective.
II-5
SIGNATURES
Pursuant to the requirements of the Securities Act, the registrant has duly caused this registration statement to be signed on its behalf by the undersigned, thereunto duly authorized, in Park City, Utah on the third day of October 2025.
PRESIDIO PUBCO INC.
|
By: |
/s/ Jerry Silvey |
|||
|
Name: |
Jerry Silvey |
|||
|
Title: |
Chief Executive Officer and Director |
|||
|
By: |
/s/ Tyson Taylor |
|||
|
Name: |
Tyson Taylor |
|||
|
Title: |
President, Secretary and Director |
II-6
SIGNATURES
Pursuant to the requirements of the Securities Act, the registrant has duly caused this registration statement to be signed on its behalf by the undersigned, thereunto duly authorized, in Fort Worth, Texas on the third day of October 2025.
|
PRESIDIO INVESTMENT HOLDINGS LLC |
||||
|
By: |
/s/ Christopher L. Hammack |
|||
|
Name: |
Christopher L. Hammack |
|||
|
Title: |
Founder, Co-Chief Executive Officer and Director |
|||
|
By: |
/s/ William A. Ulrich |
|||
|
Name: |
William A. Ulrich |
|||
|
Title: |
Founder, Co-Chief Executive Officer and Director |
|||
|
By: |
/s/ John Brawley |
|||
|
Name: |
John Brawley |
|||
|
Title: |
Chief Financial Officer |
|||
|
By: |
* |
|||
|
Name: |
John J. Moon |
|||
|
Title: |
Director |
|||
|
By: |
* |
|||
|
Name: |
Calvin J. White |
|||
|
Title: |
Director |
|||
|
By: |
* |
|||
|
Name: |
Kate F. LeBeau |
|||
|
Title: |
Director |
|||
|
*By: |
/s/ Christopher L. Hammack |
|||
|
Name: |
Christopher L. Hammack |
|||
|
Title: |
Attorney-in-Fact |
|||
II-7

